SOPORTE NUTRICIONAL ENTERAL María Soledad de la Torre
INDICACIONES Ingesta inadecuada en los últimos 5 días ( pcts desnutridos) Ingesta oral menor al 50% de los requerimientos en los últimos 7 a 10 días ( pcts bien nutridos) Disfagia severa Quemaduras severas
INDICACIONES Resección de intestino con NPT Fístulas de bajo flujo
CONTRAINDICACIONES Obstrucción completa del intestino delgado o grueso Ileo Diarrea severa sin respuesta a medicación Pancreatitis aguda severa
CONTRAINDICACIONES Shock hipovolémico o séptico Muy mal diagnóstico Pcte o familiar no desea SNE
BENEFICIOS DE LA NE Mejor respuesta inmunológica Disminución en atrofia de vellosidades Previene translocación bacteriana Nutrientes disponibles al hígado con mayor facilidad Mejor ,metabolismo hepático Menor costo
TIPOS DE FÓRMULAS Poliméricas estándar:   Proveen 1 a 1.2 Kcal /cc ; 14 a 16%  de Kcal como proteína Son libres de lactosa Tienen baja osmolalidad Son bien toleradas Suplen el RDA en 1080 a 2000 cc / día
TIPOS DE FÓRMULAS Poliméricas altas en nitrógeno: 1 a 2 Kcla / cc y más de 15% de Kcla totales como proteína Nutrientes intactos Sin lactosa Osmolalidad baja a moderada Diseñadas a cubrir aumento de requerimientos proteicos  Suple RDA en 950 a 2000 cc
TIPOS DE FÓRMULAS Poliméricas concentradas: 1.5 a 2 Kcal/cc y 14 a 17% de Kcal como proteína Nutrientes intactos Sin lactosa Osmolalidad moderada a alta Cubren requerimientos Kcal y proteicos en volumen reducido Suplen RDA en 900 a 1200 cc /día
TIPOS DE FÓRMULAS Fórmulas licuadas o artesanales: Características similares a poliméricas pero con lactoa Hechas a partir de alimentos como carnes, lácteo, vegetales, frutas aceite Alta viscosidad Osmolalidad moderada Pueden cubrir RDA en 1500 cc
TIPOS DE FORMULAS Fórmulas con fibra: 1 a 1.2 Kcal /cc con 14 a 17% de Kcal como proteína Nutrientes intactos Fibra de fuentes naturales o polisacáridos de soya Sin lactosa Baja osmolalidad RDA en 1300 a 1500 cc/día
TIPOS DE FORMULAS Fórmulas predigeridas o elementales: 1 a 1.3 Kcla/cc con 8 a 17% de Kcal como proteína Nutrientes parcialmente o totalmente hidrolizados Hiperosmolares Sin lactosa Usualmente bajas en grasa Sabor desagradable Más costosas
TIPOS DE FORMULAS Modulares: Compuestas por un solo nutriente Modifican fórmulas existentes o alimentos para cubrir demandas específicas
TIPOS DE FÓRMULAS Fórmulas especiales: Específicas para cieratas enfermedades ( renales, hepáticas, diabetes , falla pulmonar, estes metabólico, Sida) Algunas no tiene buen  sabor Mucho más costosas
CUANDO USAR ESTAS FORMULAS? Poliméricas estándar: Tracto GI funcionante, necesidades normales Altas en nitrógeno: Tracto GI funcionante, Malnutrición, Catabolismo, escaras Concentradas: Restricción de líquidos, intolerancia a volúmenes altos
CUANDO USAR ESTAS FORMULAS? Artesanales: Tracto GI normal, tolerante a la lactosa, necesidades de fibra normales, sondas de alto calibre Con fibra: necesidad de reular función GI, síndrome de dumping Elementales: tracto GI parcialmente funcionante, capacidad digestiva alterada, disminución en la absorción,insuficiencia pancreática, deficiencia de sales biliares
CUANDO USAR ESTAS FORMULAS? Especiales: en enfermedad especifica Modulares: Cuando hay necesidad de modificar fórmula ( más grasa, mas proteína, escasez de un producto)
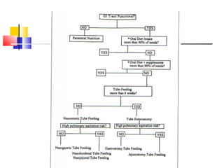
RUTAS DE ALIMENTACIÓN Nasogástrica Nasoduadenal Nasoyeyunal Gastrostomía Yeyunostomía
 
NASOGASTRICA Indicaciones: Gag reflex intacto No reflujo esofágico Vaciamiento gástrico normal Estomago no involucrado en enfermedad primaria
NG VENTAJAS Inserción fácil Mayor capacidad de reservorio en el estómago
NG DESVENTAJAS Mayor riesgo de bronco aspiración Pcte puede  estar incómodo porque la sonda es visible
NASODUODENAL INDICACIONES Riesgo de bronco aspiración Gastroparesis o vaciamiento gástrico disminuido Reflujo gastro esofágico
NASODUODENAL Ventajas : Reducción del riesgo de bronco aspiración Desventajas: Posible intolerancia GI cuando se avanza el volumen a infundir Puede requerir de fluoroscopía o endoscopia para poner la sonda
ND Desventajas 3. Pcte puede incomodarse por apariencia de la sonda 4. Puede moverse la sonda y producir bronco aspiración
NASOYEYUNAL Indicaciones: Riesgo elevado de bronco aspiración Gastroparesis o vaciamiento gástrico lento Reflujo esofágico Disfunción gástrica por trauma o cirugía
NASOYEYUNAL Ventajas: Alimentación puede ser iniciada enseguida del trauma Riesgo de broco aspiración disminuida Desventajas: Posible intolerancia GI Puede requerir fluoroscopía o endoscopia
DESVENTAJAS NY 3. Pcte puede incomodarse por la sonda 4. Sonda puede moverse y causar aspiración
GASTROSTOMÍA Indicaciones: Alimentación a largo plazo Vaciamiento gástrico normal Dificultad al tragar e inhabilidad de consumir por vía oral Ruta Nasoentérica no disponible Gag reflex intacto No reflujo esofágico
GASTROSTOMÍA Ventajas: Se puede realizar junto con cirugía Puede ponerse por endoscopia percutanea PEG menos costosa que cirugía Sondas más anchas: menos taponamiento Mayor capacidad de reservorio en el estómago
GASTROSTOMÍA Desventajas: Riesgo de bronco aspiración Necesidad de cuidado del estoma Posibles daños en la piel por secreción de contenido gástrico Posible fístula luego de remover la sonda
YEYUNOSTOMÍA Indicaciones: Alimentación a largo plazo Riesgo lato de bronco aspiración Falta de acceso tracto GI alto ( obstrucción, fístula, estreches, enfermedad ulcerativa,cancer) Gastroparesis
YEYUNOSTOMÍA Ventajas: Disminución del riesgo de bronco aspiración Puede realizarse junto con cirugía Puede hacerse por PEJ Alimentación puede iniciarse enseguida del trauma
YEYUNOSTOMIA Desventajas: Posible intolerancia GI Cuidado del estoma necesario Posible daño en piel Puede desarrollarse fístula luego de retirar la sonda Taponamiento e la sonda por ser delgadas
 
METODOS DE ADMINISTRACIÓN Vía continua Intermitente continua Bolos Cíclica intermitente
Vía CONTINUA Indicaciones: Cuando se inicia alimentación Pctes críticos Alimentación a intestino Intolerancia a bolos o intermitente
VIA CONTINUA Ventajas: Ayuda de infusor para administrar Disminuye el riesgo de residuaos altos  y aspiración Disminuye el riesgo de complicaciones metabólicas como glucosa postprandial elevada
VIA CONTINUA Desventajas: Restringe capacidad ambulatoria Costo aumentado por equipo
INTERMITENTE CONTINUA Indicaciones: Pcte no crítico Alimentación en casa
INTERMITENTE CONTINUA Ventajas: Flexibilidad del régimen de alimentación Pcte puede estar ambulatorio entre alimentaciones
INTERMITENTE CONTINUA Desventajas: Mas intolerancias GI Se puede necesitar fórmulas con mayor densidad calórica y proteíca
BOLOS Indicaciones: Pcte no crítico Alimentación en casa Sonda en estómago
BOLOS Ventajas: Fácil administración Menos costosa ( no infusor) Alimentación en corto plazo (< 15 min usualmente)
BOLOS Desventajas: Mayor riesgo de aspiración e intolerancias GI
CICLICA INTERMITENTE Indicaciones: Pcte no crítico Alimentación en casa Para complementar en la noche vía oral Sonda a intestino
CICLICA INTERMITENTE Ventajas Libertad del equipo por 8 a 16 horas Beneficiosa en transición de SNE a via oral
CICLICA INTERMITENTE Desventajas: Requiere mayor velociadda deinfusión Puede requerirse e sondas con mayor densidad Posible intolerancia GI
 
 
 
 
 
COMO INICIAR LA ALIMENTACION? BOLOS: Iniciar con 120 cc a 150 cc por alimentación Incrementar 50 a 60 cc  por alimentación o toma cada día
COMO INICIAR LA ALIMENTACIÓN? ALIMENATCIÓN CONTINUA Iniciar 20 a 50 cc por hora Incrementar 10 a 25 cc por hora cada dia
Bomba de infusión
Sondas nasoenterales
Kit de gastrostomía
Sonda de yeyunostomía
Conector en Y
Funda de alimentación enteral
http://www.youtube.com/watch?v=en5ctZInOyA

Soporte nutricional enteral

  • 1.
    SOPORTE NUTRICIONAL ENTERALMaría Soledad de la Torre
  • 2.
    INDICACIONES Ingesta inadecuadaen los últimos 5 días ( pcts desnutridos) Ingesta oral menor al 50% de los requerimientos en los últimos 7 a 10 días ( pcts bien nutridos) Disfagia severa Quemaduras severas
  • 3.
    INDICACIONES Resección deintestino con NPT Fístulas de bajo flujo
  • 4.
    CONTRAINDICACIONES Obstrucción completadel intestino delgado o grueso Ileo Diarrea severa sin respuesta a medicación Pancreatitis aguda severa
  • 5.
    CONTRAINDICACIONES Shock hipovolémicoo séptico Muy mal diagnóstico Pcte o familiar no desea SNE
  • 6.
    BENEFICIOS DE LANE Mejor respuesta inmunológica Disminución en atrofia de vellosidades Previene translocación bacteriana Nutrientes disponibles al hígado con mayor facilidad Mejor ,metabolismo hepático Menor costo
  • 7.
    TIPOS DE FÓRMULASPoliméricas estándar: Proveen 1 a 1.2 Kcal /cc ; 14 a 16% de Kcal como proteína Son libres de lactosa Tienen baja osmolalidad Son bien toleradas Suplen el RDA en 1080 a 2000 cc / día
  • 8.
    TIPOS DE FÓRMULASPoliméricas altas en nitrógeno: 1 a 2 Kcla / cc y más de 15% de Kcla totales como proteína Nutrientes intactos Sin lactosa Osmolalidad baja a moderada Diseñadas a cubrir aumento de requerimientos proteicos Suple RDA en 950 a 2000 cc
  • 9.
    TIPOS DE FÓRMULASPoliméricas concentradas: 1.5 a 2 Kcal/cc y 14 a 17% de Kcal como proteína Nutrientes intactos Sin lactosa Osmolalidad moderada a alta Cubren requerimientos Kcal y proteicos en volumen reducido Suplen RDA en 900 a 1200 cc /día
  • 10.
    TIPOS DE FÓRMULASFórmulas licuadas o artesanales: Características similares a poliméricas pero con lactoa Hechas a partir de alimentos como carnes, lácteo, vegetales, frutas aceite Alta viscosidad Osmolalidad moderada Pueden cubrir RDA en 1500 cc
  • 11.
    TIPOS DE FORMULASFórmulas con fibra: 1 a 1.2 Kcal /cc con 14 a 17% de Kcal como proteína Nutrientes intactos Fibra de fuentes naturales o polisacáridos de soya Sin lactosa Baja osmolalidad RDA en 1300 a 1500 cc/día
  • 12.
    TIPOS DE FORMULASFórmulas predigeridas o elementales: 1 a 1.3 Kcla/cc con 8 a 17% de Kcal como proteína Nutrientes parcialmente o totalmente hidrolizados Hiperosmolares Sin lactosa Usualmente bajas en grasa Sabor desagradable Más costosas
  • 13.
    TIPOS DE FORMULASModulares: Compuestas por un solo nutriente Modifican fórmulas existentes o alimentos para cubrir demandas específicas
  • 14.
    TIPOS DE FÓRMULASFórmulas especiales: Específicas para cieratas enfermedades ( renales, hepáticas, diabetes , falla pulmonar, estes metabólico, Sida) Algunas no tiene buen sabor Mucho más costosas
  • 15.
    CUANDO USAR ESTASFORMULAS? Poliméricas estándar: Tracto GI funcionante, necesidades normales Altas en nitrógeno: Tracto GI funcionante, Malnutrición, Catabolismo, escaras Concentradas: Restricción de líquidos, intolerancia a volúmenes altos
  • 16.
    CUANDO USAR ESTASFORMULAS? Artesanales: Tracto GI normal, tolerante a la lactosa, necesidades de fibra normales, sondas de alto calibre Con fibra: necesidad de reular función GI, síndrome de dumping Elementales: tracto GI parcialmente funcionante, capacidad digestiva alterada, disminución en la absorción,insuficiencia pancreática, deficiencia de sales biliares
  • 17.
    CUANDO USAR ESTASFORMULAS? Especiales: en enfermedad especifica Modulares: Cuando hay necesidad de modificar fórmula ( más grasa, mas proteína, escasez de un producto)
  • 18.
    RUTAS DE ALIMENTACIÓNNasogástrica Nasoduadenal Nasoyeyunal Gastrostomía Yeyunostomía
  • 19.
  • 20.
    NASOGASTRICA Indicaciones: Gagreflex intacto No reflujo esofágico Vaciamiento gástrico normal Estomago no involucrado en enfermedad primaria
  • 21.
    NG VENTAJAS Inserciónfácil Mayor capacidad de reservorio en el estómago
  • 22.
    NG DESVENTAJAS Mayorriesgo de bronco aspiración Pcte puede estar incómodo porque la sonda es visible
  • 23.
    NASODUODENAL INDICACIONES Riesgode bronco aspiración Gastroparesis o vaciamiento gástrico disminuido Reflujo gastro esofágico
  • 24.
    NASODUODENAL Ventajas :Reducción del riesgo de bronco aspiración Desventajas: Posible intolerancia GI cuando se avanza el volumen a infundir Puede requerir de fluoroscopía o endoscopia para poner la sonda
  • 25.
    ND Desventajas 3.Pcte puede incomodarse por apariencia de la sonda 4. Puede moverse la sonda y producir bronco aspiración
  • 26.
    NASOYEYUNAL Indicaciones: Riesgoelevado de bronco aspiración Gastroparesis o vaciamiento gástrico lento Reflujo esofágico Disfunción gástrica por trauma o cirugía
  • 27.
    NASOYEYUNAL Ventajas: Alimentaciónpuede ser iniciada enseguida del trauma Riesgo de broco aspiración disminuida Desventajas: Posible intolerancia GI Puede requerir fluoroscopía o endoscopia
  • 28.
    DESVENTAJAS NY 3.Pcte puede incomodarse por la sonda 4. Sonda puede moverse y causar aspiración
  • 29.
    GASTROSTOMÍA Indicaciones: Alimentacióna largo plazo Vaciamiento gástrico normal Dificultad al tragar e inhabilidad de consumir por vía oral Ruta Nasoentérica no disponible Gag reflex intacto No reflujo esofágico
  • 30.
    GASTROSTOMÍA Ventajas: Sepuede realizar junto con cirugía Puede ponerse por endoscopia percutanea PEG menos costosa que cirugía Sondas más anchas: menos taponamiento Mayor capacidad de reservorio en el estómago
  • 31.
    GASTROSTOMÍA Desventajas: Riesgode bronco aspiración Necesidad de cuidado del estoma Posibles daños en la piel por secreción de contenido gástrico Posible fístula luego de remover la sonda
  • 32.
    YEYUNOSTOMÍA Indicaciones: Alimentacióna largo plazo Riesgo lato de bronco aspiración Falta de acceso tracto GI alto ( obstrucción, fístula, estreches, enfermedad ulcerativa,cancer) Gastroparesis
  • 33.
    YEYUNOSTOMÍA Ventajas: Disminucióndel riesgo de bronco aspiración Puede realizarse junto con cirugía Puede hacerse por PEJ Alimentación puede iniciarse enseguida del trauma
  • 34.
    YEYUNOSTOMIA Desventajas: Posibleintolerancia GI Cuidado del estoma necesario Posible daño en piel Puede desarrollarse fístula luego de retirar la sonda Taponamiento e la sonda por ser delgadas
  • 35.
  • 36.
    METODOS DE ADMINISTRACIÓNVía continua Intermitente continua Bolos Cíclica intermitente
  • 37.
    Vía CONTINUA Indicaciones:Cuando se inicia alimentación Pctes críticos Alimentación a intestino Intolerancia a bolos o intermitente
  • 38.
    VIA CONTINUA Ventajas:Ayuda de infusor para administrar Disminuye el riesgo de residuaos altos y aspiración Disminuye el riesgo de complicaciones metabólicas como glucosa postprandial elevada
  • 39.
    VIA CONTINUA Desventajas:Restringe capacidad ambulatoria Costo aumentado por equipo
  • 40.
    INTERMITENTE CONTINUA Indicaciones:Pcte no crítico Alimentación en casa
  • 41.
    INTERMITENTE CONTINUA Ventajas:Flexibilidad del régimen de alimentación Pcte puede estar ambulatorio entre alimentaciones
  • 42.
    INTERMITENTE CONTINUA Desventajas:Mas intolerancias GI Se puede necesitar fórmulas con mayor densidad calórica y proteíca
  • 43.
    BOLOS Indicaciones: Pcteno crítico Alimentación en casa Sonda en estómago
  • 44.
    BOLOS Ventajas: Fáciladministración Menos costosa ( no infusor) Alimentación en corto plazo (< 15 min usualmente)
  • 45.
    BOLOS Desventajas: Mayorriesgo de aspiración e intolerancias GI
  • 46.
    CICLICA INTERMITENTE Indicaciones:Pcte no crítico Alimentación en casa Para complementar en la noche vía oral Sonda a intestino
  • 47.
    CICLICA INTERMITENTE VentajasLibertad del equipo por 8 a 16 horas Beneficiosa en transición de SNE a via oral
  • 48.
    CICLICA INTERMITENTE Desventajas:Requiere mayor velociadda deinfusión Puede requerirse e sondas con mayor densidad Posible intolerancia GI
  • 49.
  • 50.
  • 51.
  • 52.
  • 53.
  • 54.
    COMO INICIAR LAALIMENTACION? BOLOS: Iniciar con 120 cc a 150 cc por alimentación Incrementar 50 a 60 cc por alimentación o toma cada día
  • 55.
    COMO INICIAR LAALIMENTACIÓN? ALIMENATCIÓN CONTINUA Iniciar 20 a 50 cc por hora Incrementar 10 a 25 cc por hora cada dia
  • 56.
  • 57.
  • 58.
  • 59.
  • 60.
  • 61.
  • 62.