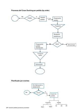
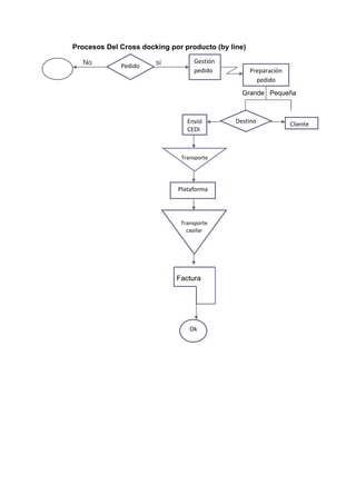
Taller Cross docking<br />Defina: recepción de carga, pedido, proveedor, diagrama de flujo, centro de distribución, operador logístico, picking, packing, recibo de mercancías, despacho de mercancías, lineal, estantería,  almacenamiento, mensaje EDI, costos administrativos, costos de producción, distribución<br />Que es Cross Docking y principales actividades que se realizan<br />Cuales son los Tipos de Cross Docking<br />Elabore un diagrama de flujo de cada uno de los tipos de Cross docking<br />Que son Códigos de barras   y tipos<br />Que es EAN 128.<br />Que es la IAC en Colombia<br />Desarrollo<br />La recepción de pedido es uno de los procesos de un almacén logístico. Corresponde al punto de transferencia de propiedad entre un proveedor y un cliente. Es una etapa de control importante para garantizar la conformidad de la mercancía antes su integración en las existencias de la empresa.<br /> Principales etapas<br />Las principales etapas del proceso de recepción son:<br />Control documental<br />Descarga de la mercancía<br />Control cuantitativo y cualitativo<br />Integración de la mercancía recibida en el stock de la empresa<br />Diagrama de flujo:<br /> Es una representación gráfica de un algoritmo o proceso. Se utiliza en disciplinas como la programación, la economía, los procesos industriales y la psicología cognitiva. Estos diagramas utilizan símbolos con significados bien definidos que representan los pasos del algoritmo, y representan el flujo de ejecución mediante flechas que conectan los puntos de inicio y de término.<br />Centro de distribución: <br />Es una infraestructura logística en la cual se almacenan productos y se embarcan órdenes de salida para su distribución al comercio minorista o mayorista. Generalmente se constituye por uno o más almacenes, en los cuales ocasionalmente se cuenta con sistemas de refrigeración o aire acondicionado, áreas para organizar la mercancía y compuertas, rampas u otras infraestructuras para cargar los vehículos.<br />Un operador logístico es la persona que coordina todas las actividades de dirección del flujo de los materiales y productos que necesite una empresa, desde la fuente de suministro de los materiales hasta su utilización por el consumidor final.<br />EL PACKINGPuede resumirse como empaque, embalaje y envase. Se origina desde el momento que cada producto tiene propiedades físicas, comportamientos químicos e inclusive biológicos que deben ser tomados muy en cuenta en la decisión de la presentación frente al consumidor y consecuentemente en su introducción en cadenas de abastecimiento logístico y de distribución, en forma particular en los procesos de almacenamiento y transporte. Se caracteriza por los tres elementos de protección del producto. El envase (presente el producto al consumidor), el empaque (integra lotes comerciales del producto envasado) y el embalaje (permite acondicionar lotes de productos empacados en unidades de carga para su transporte y en fracciones de la misma utilizadas en el almacenamiento.EL PICKINGEs la preparación del pedido. Comprende la recolección y agrupación de una serie de productos diversos  para cumplir con un pedido. Actualmente existe la tendencia de automatizar este proceso cuando el volumen de las mercaderías lo amerita.El picking puede hacerse bajo procedimientos manuales, automáticos y mixtos.<br />Recibo de mercancías<br />Al llegar al centro de distribución del comerciante; el conductor debe entregar los documentos que acompañan la carga, como la factura o la remisión. En la mayoría de los almacenes la mercancía no tiene horario de recepción si no que el turno de la descarga se asigna según el orden de la llegada; aunque algunos almacenes asignan días, fechas y horas fijos a los proveedores. Generalmente se realiza un proceso de verificación de las mercancías que llegan al centro de distribución. Esta operación se realiza bajo la modalidad de conteo ciego, en donde el operario recibe una lista de las referencias pedidas y procede a realizar el conteo de las unidades que recibe, finalmente esta información es ingresada al sistema que realiza la comparación de las cantidades pedidas y una vez que la mercancía es verificada se procede al almacenamiento en la bodega, para lo cual los productos son estibados y transportados con ayuda de montacargas al área de almacenamiento<br /> Despacho de mercancías<br />Objetivo: La verificación se inicia con la revisión del documento soporte del pedido con la mercancía física, verificación del etiquetado de la mercancía alistada según las normas de la organización y la verificación del enrutamiento del pedido a la zona de entrega.<br />Consiste en determinar si se trata verdaderamente de los artículos solicitados, si la cantidad concuerda con la perdida y si la calidad de los requisitos técnicos exigidos en le pedido correspondiente con los artículos llegados. Esta parte de la recepción, es posiblemente la mas importante, por cuanto de ella depende el que los artículos llegados puedan ser usados y por ello es que el encargado de la recepción se preocupara por realizar una inspección organizada, siguiendo un procedimiento y no tomando lo que sea y como sea. Es conveniente guiarse en este caso por la orden de compra, de manera de ir verificando los artículos en el orden en que se encuentran en dicho documento, evitándose así equivocaciones que posteriormente darán lugar a lamentaciones que no se podrán remediar. <br />Almacenamiento<br />Es aquella función logística que permite mantener cercanos los productos a los distintos mercados, al tiempo que, en colaboración con la función de regularización, ajusta la producción a los niveles de demanda y facilita el servicio.<br />Es  la función logística  de  guardar diferentes tipos de mercancía.Esta función controla físicamente y mantiene todos los artículos inventariados, se deben establecer resguardo físicos adecuados para proteger los artículos de algún daño de uso innecesario debido a procedimientos de rotación de inventarios defectuosos de rotación de inventarios defectuosos y a robos. Los registros de deben mantener, lo cual facilitan la localización inmediata delos artículos.<br />EDI<br />Es un Conjunto coherente de datos, estructurados conforme a normas de mensajes acordadas, para la transmisión por medios electrónicos, preparados en un formato capaz de ser leído por el ordenador y de ser procesado automáticamente y sin ambigüedad.<br />Es aquella parte de un sistema de información capaz de cooperar con otros sistemas de información mediante el intercambio de mensajes EDI.<br />Funcionalidad del EDI<br />Intercambio electrónico de datos es el intercambio entre sistemas de información, por medios electrónicos, de datos estructurados de acuerdo con normas de mensajes acordadas. A través del EDI, las partes involucradas cooperan sobre la base de un entendimiento claro y predefinido acerca de un negocio común, que se lleva a cabo mediante la transmisión de datos electrónicos estructurados.<br />COSTOS ADMINISTRATIVOS: Se incurren en la dirección, control y operación de una compañía e incluyen el pago de salarios a la gerencia y al staff.<br />Costos de un producto: Son los que se identifican directa e indirectamente con el producto. Estos costos no suministran ningún beneficio hasta que se venda el producto y por consiguiente se inventarían hasta la terminación del producto. Cuando se venden los productos, sus costos totales se registran como un gasto denominado costo de los bienes vendidos.  <br />Materiales: <br />Son los principales recursos que se usan en la producción; estos se transforman en bienes terminados con la ayuda de la mano de obra y los costos indirectos de fabricación. <br />Mano de obra:  <br />Es el esfuerzo físico o mental empleados para la elaboración de un producto. Directa: Es aquella directamente involucrada en la fabricación de un producto terminado que puede asociarse con este con facilidad y que tiene gran costo en la elaboración.<br />Costos indirectos de fabricación (cif):  <br />Son todos aquellos costos que se acumulan de los materiales y la mano de obra indirectos más todos los incurridos en la producción pero que en el momento de obtener el costo del producto terminado no son fácilmente identificables de forma directa con el mismo.  <br />La distribución<br /> Se trata de cómo hacer llegar físicamente el producto (bien o servicio) al consumidor; la distribución comercial es responsable de que aumente el valor tiempo y el valor lugar a un bien. Por ejemplo, una bebida refrescante tiene un valor por su marca, imagen... la distribución comercial aumenta el valor tiempo y valor lugar poniéndola a disposición del cliente en el momento y lugar en que la necesita o desea comprarla.<br />2.<br />Cross docking<br />El Cross-docking corresponde a un tipo de preparación de pedido (una de las funciones del almacén logístico) sin colocación de mercancía en stock, ni operación de picking. Permite transitar materiales con diferentes destinos o consolidar mercancías provenientes de diferentes orígenes.<br />Su intención es también acordar con los proveedores una preparación de la mercancía para reducir costes de recepción, almacenaje y preparación. Así, una otra ventaja de este sistema reside en la reducción del coste de almacenamiento y de posesión del stock.<br />Para este sistema, se están implantando últimamente máquinas clasificadoras, que por medio de cintas transportadoras, y un sistema de clasificación, son capaces de distribuir automáticamente la mercancía por bocas de salida marcando el ritmo al operario, con el fin de abaratar costes<br />Tipos de Cross docking<br />El Cross docking por producto (by line)<br />En el Cross docking por producto, la plataforma logística del distribuidor recibe los pedidos de las tiendas y los agrupa para transmitir un sólo pedido al proveedor. La mercancía llega de forma agrupada y la plataforma se encarga de repartirla en función del pedido realizado por cada tienda.<br />En este caso, la plataforma realiza los pedidos a los proveedores, controla las<br />Mercancías que recibe de los proveedores y las entregas que realiza a las tiendas.<br />El cross docking por pedido (by order)<br />En el Cross docking por pedido (by order), desde la plataforma del distribuidor o por parte de cada tienda se hacen los pedidos individuales a los proveedores. Los productos llegan agrupados por tienda. La plataforma se encarga de juntar los pedidos de los distintos proveedores que corresponden a cada tienda.<br />Normalmente la plataforma no tiene ningún compromiso con el contenido de los bultos y no manipula la mercancía, salvo para la optimización del transporte.<br />Gestión pedidoPedidoProcesos Del Cross docking por producto (by line)<br />Preparación pedido                No                                si<br />                                                                                                Grande   Pequeña<br />ClienteEnvióCEDIDestino<br />Transporte<br />Plataforma<br />Transporte  capilar<br />                                                               Factura<br />Ok<br />Procesos del Cross Docking por pedido (by order)<br />Pedido<br />Preparación pedidoGestión pedido                               No                                       si<br />Trasporte<br />Recepción plataforma<br />Stock<br />AlmacenajePreparación pedido distribución                                                                                      No                                  si<br />Transporte capilar<br />Facturación<br />Planificado por eventos<br />Por fabricación y preparación<br />                                                                                                                                                                                                                                                                                                          <br />NoEventoSi                                                                                                                                      <br />P3P1P2Gpp2PedidoGpp1ProductoGestión de pedido                                                                       <br />GPP: Gestión pedido (producto) proveedor<br />Tipos de códigos de barras<br />Los códigos de barras se dividen en dos grandes grupos: los códigos de barras lineales y los códigos de barras de dos dimensiones.<br />EAN<br />Code 128<br />Code 39<br />Code 93<br />Codabar<br />Códigos de barras bidimensionales<br />El código contiene toda la información, no se requiere consultar a un archivo. Cuenta con mecanismos de detección y corrección de errores: 9 niveles de seguridad lo que permite la lectura y decodificación exitosa aun cuando el daño del código llegue hasta un 40%<br />EAN<br />EAN (European Article Numbering Association) es un sistema internacional que permite la identificación y comunicación de productos, servicios, unidades de transporte, asentamientos y locaciones. Los estándares del sistema son manejados por EAN Internacional a través de una red de organizaciones nacionales que desarrollan y mantienen estándares de codificación para todos los usuarios, y tienen en mente el desarrollo de un estándar global, multisectorial con el objetivo de proveer un lenguaje común para el comercio<br />GS1-128<br />El código GS1-128, antes llamado EAN-128, es una aplicación estándar de GS1 para la transmisión de información entre los agentes de la cadena de suministro bajo las especificaciones del código de barras Code 128. Inicialmente se denominaba UCC/EAN-128, no obstante, desde la unión de UCC y EAN en GS1 su nombre oficial es GS1-128.<br />Es un sistema para la identificación que se utiliza para el entorno logístico y no para el entorno detallista. Así, es ideal para la identificación de cajas y pallets que viajen y se mueven dentro de una cadena.<br />El código GS1-128 utiliza una serie de Identificadores de Aplicación (IA), que actúan como prefijos, para dar el significado de los datos como fechas de caducidad, números de lote, cantidades, peso y muchos otros atributos que el usuario pudiera necesitar. Estos identificativos permiten clasificar de una forma estandarizada las características del producto que representan.<br />EL IAC:<br />En Colombia el IAC, Instituto Colombiano de Codificación y Automatización Comercial, es el único ente autorizado para administrar y difundir los beneficios de hablar un mismo idioma en cuanto a la tecnología de códigos de barras se refiere. <br />IAC es una asociación empresarial, independiente, privada, sin ánimo de lucro, que desarrolla, establece y promueve el uso e implantación de estándares globales y abiertos de identificación y comunicación, cuya aplicación agrega valor a la gestión de la cadena de abastecimiento de productos y servicios y al consumidor final. IAC es un punto de encuentro en donde todos los sectores económicos identifican e implementan soluciones tecnológicas comunes, frente a las necesidades que impone el mercado. <br />La IAC pretende ser la entidad del país reconocida por su excelencia en el logro de la aplicación de soluciones tecnológicas que contribuyen a mejorar la competitividad de la cadena de abastecimiento, basada en eficientes relaciones de negocios.<br />
Taller cross docking
Taller cross docking
Taller cross docking
Taller cross docking
Taller cross docking
Taller cross docking
Taller cross docking
Taller cross docking

Taller cross docking

  • 1.
    Taller Cross docking<br/>Defina: recepción de carga, pedido, proveedor, diagrama de flujo, centro de distribución, operador logístico, picking, packing, recibo de mercancías, despacho de mercancías, lineal, estantería, almacenamiento, mensaje EDI, costos administrativos, costos de producción, distribución<br />Que es Cross Docking y principales actividades que se realizan<br />Cuales son los Tipos de Cross Docking<br />Elabore un diagrama de flujo de cada uno de los tipos de Cross docking<br />Que son Códigos de barras y tipos<br />Que es EAN 128.<br />Que es la IAC en Colombia<br />Desarrollo<br />La recepción de pedido es uno de los procesos de un almacén logístico. Corresponde al punto de transferencia de propiedad entre un proveedor y un cliente. Es una etapa de control importante para garantizar la conformidad de la mercancía antes su integración en las existencias de la empresa.<br /> Principales etapas<br />Las principales etapas del proceso de recepción son:<br />Control documental<br />Descarga de la mercancía<br />Control cuantitativo y cualitativo<br />Integración de la mercancía recibida en el stock de la empresa<br />Diagrama de flujo:<br /> Es una representación gráfica de un algoritmo o proceso. Se utiliza en disciplinas como la programación, la economía, los procesos industriales y la psicología cognitiva. Estos diagramas utilizan símbolos con significados bien definidos que representan los pasos del algoritmo, y representan el flujo de ejecución mediante flechas que conectan los puntos de inicio y de término.<br />Centro de distribución: <br />Es una infraestructura logística en la cual se almacenan productos y se embarcan órdenes de salida para su distribución al comercio minorista o mayorista. Generalmente se constituye por uno o más almacenes, en los cuales ocasionalmente se cuenta con sistemas de refrigeración o aire acondicionado, áreas para organizar la mercancía y compuertas, rampas u otras infraestructuras para cargar los vehículos.<br />Un operador logístico es la persona que coordina todas las actividades de dirección del flujo de los materiales y productos que necesite una empresa, desde la fuente de suministro de los materiales hasta su utilización por el consumidor final.<br />EL PACKINGPuede resumirse como empaque, embalaje y envase. Se origina desde el momento que cada producto tiene propiedades físicas, comportamientos químicos e inclusive biológicos que deben ser tomados muy en cuenta en la decisión de la presentación frente al consumidor y consecuentemente en su introducción en cadenas de abastecimiento logístico y de distribución, en forma particular en los procesos de almacenamiento y transporte. Se caracteriza por los tres elementos de protección del producto. El envase (presente el producto al consumidor), el empaque (integra lotes comerciales del producto envasado) y el embalaje (permite acondicionar lotes de productos empacados en unidades de carga para su transporte y en fracciones de la misma utilizadas en el almacenamiento.EL PICKINGEs la preparación del pedido. Comprende la recolección y agrupación de una serie de productos diversos  para cumplir con un pedido. Actualmente existe la tendencia de automatizar este proceso cuando el volumen de las mercaderías lo amerita.El picking puede hacerse bajo procedimientos manuales, automáticos y mixtos.<br />Recibo de mercancías<br />Al llegar al centro de distribución del comerciante; el conductor debe entregar los documentos que acompañan la carga, como la factura o la remisión. En la mayoría de los almacenes la mercancía no tiene horario de recepción si no que el turno de la descarga se asigna según el orden de la llegada; aunque algunos almacenes asignan días, fechas y horas fijos a los proveedores. Generalmente se realiza un proceso de verificación de las mercancías que llegan al centro de distribución. Esta operación se realiza bajo la modalidad de conteo ciego, en donde el operario recibe una lista de las referencias pedidas y procede a realizar el conteo de las unidades que recibe, finalmente esta información es ingresada al sistema que realiza la comparación de las cantidades pedidas y una vez que la mercancía es verificada se procede al almacenamiento en la bodega, para lo cual los productos son estibados y transportados con ayuda de montacargas al área de almacenamiento<br /> Despacho de mercancías<br />Objetivo: La verificación se inicia con la revisión del documento soporte del pedido con la mercancía física, verificación del etiquetado de la mercancía alistada según las normas de la organización y la verificación del enrutamiento del pedido a la zona de entrega.<br />Consiste en determinar si se trata verdaderamente de los artículos solicitados, si la cantidad concuerda con la perdida y si la calidad de los requisitos técnicos exigidos en le pedido correspondiente con los artículos llegados. Esta parte de la recepción, es posiblemente la mas importante, por cuanto de ella depende el que los artículos llegados puedan ser usados y por ello es que el encargado de la recepción se preocupara por realizar una inspección organizada, siguiendo un procedimiento y no tomando lo que sea y como sea. Es conveniente guiarse en este caso por la orden de compra, de manera de ir verificando los artículos en el orden en que se encuentran en dicho documento, evitándose así equivocaciones que posteriormente darán lugar a lamentaciones que no se podrán remediar. <br />Almacenamiento<br />Es aquella función logística que permite mantener cercanos los productos a los distintos mercados, al tiempo que, en colaboración con la función de regularización, ajusta la producción a los niveles de demanda y facilita el servicio.<br />Es la función logística de guardar diferentes tipos de mercancía.Esta función controla físicamente y mantiene todos los artículos inventariados, se deben establecer resguardo físicos adecuados para proteger los artículos de algún daño de uso innecesario debido a procedimientos de rotación de inventarios defectuosos de rotación de inventarios defectuosos y a robos. Los registros de deben mantener, lo cual facilitan la localización inmediata delos artículos.<br />EDI<br />Es un Conjunto coherente de datos, estructurados conforme a normas de mensajes acordadas, para la transmisión por medios electrónicos, preparados en un formato capaz de ser leído por el ordenador y de ser procesado automáticamente y sin ambigüedad.<br />Es aquella parte de un sistema de información capaz de cooperar con otros sistemas de información mediante el intercambio de mensajes EDI.<br />Funcionalidad del EDI<br />Intercambio electrónico de datos es el intercambio entre sistemas de información, por medios electrónicos, de datos estructurados de acuerdo con normas de mensajes acordadas. A través del EDI, las partes involucradas cooperan sobre la base de un entendimiento claro y predefinido acerca de un negocio común, que se lleva a cabo mediante la transmisión de datos electrónicos estructurados.<br />COSTOS ADMINISTRATIVOS: Se incurren en la dirección, control y operación de una compañía e incluyen el pago de salarios a la gerencia y al staff.<br />Costos de un producto: Son los que se identifican directa e indirectamente con el producto. Estos costos no suministran ningún beneficio hasta que se venda el producto y por consiguiente se inventarían hasta la terminación del producto. Cuando se venden los productos, sus costos totales se registran como un gasto denominado costo de los bienes vendidos.  <br />Materiales: <br />Son los principales recursos que se usan en la producción; estos se transforman en bienes terminados con la ayuda de la mano de obra y los costos indirectos de fabricación. <br />Mano de obra:  <br />Es el esfuerzo físico o mental empleados para la elaboración de un producto. Directa: Es aquella directamente involucrada en la fabricación de un producto terminado que puede asociarse con este con facilidad y que tiene gran costo en la elaboración.<br />Costos indirectos de fabricación (cif):  <br />Son todos aquellos costos que se acumulan de los materiales y la mano de obra indirectos más todos los incurridos en la producción pero que en el momento de obtener el costo del producto terminado no son fácilmente identificables de forma directa con el mismo.  <br />La distribución<br /> Se trata de cómo hacer llegar físicamente el producto (bien o servicio) al consumidor; la distribución comercial es responsable de que aumente el valor tiempo y el valor lugar a un bien. Por ejemplo, una bebida refrescante tiene un valor por su marca, imagen... la distribución comercial aumenta el valor tiempo y valor lugar poniéndola a disposición del cliente en el momento y lugar en que la necesita o desea comprarla.<br />2.<br />Cross docking<br />El Cross-docking corresponde a un tipo de preparación de pedido (una de las funciones del almacén logístico) sin colocación de mercancía en stock, ni operación de picking. Permite transitar materiales con diferentes destinos o consolidar mercancías provenientes de diferentes orígenes.<br />Su intención es también acordar con los proveedores una preparación de la mercancía para reducir costes de recepción, almacenaje y preparación. Así, una otra ventaja de este sistema reside en la reducción del coste de almacenamiento y de posesión del stock.<br />Para este sistema, se están implantando últimamente máquinas clasificadoras, que por medio de cintas transportadoras, y un sistema de clasificación, son capaces de distribuir automáticamente la mercancía por bocas de salida marcando el ritmo al operario, con el fin de abaratar costes<br />Tipos de Cross docking<br />El Cross docking por producto (by line)<br />En el Cross docking por producto, la plataforma logística del distribuidor recibe los pedidos de las tiendas y los agrupa para transmitir un sólo pedido al proveedor. La mercancía llega de forma agrupada y la plataforma se encarga de repartirla en función del pedido realizado por cada tienda.<br />En este caso, la plataforma realiza los pedidos a los proveedores, controla las<br />Mercancías que recibe de los proveedores y las entregas que realiza a las tiendas.<br />El cross docking por pedido (by order)<br />En el Cross docking por pedido (by order), desde la plataforma del distribuidor o por parte de cada tienda se hacen los pedidos individuales a los proveedores. Los productos llegan agrupados por tienda. La plataforma se encarga de juntar los pedidos de los distintos proveedores que corresponden a cada tienda.<br />Normalmente la plataforma no tiene ningún compromiso con el contenido de los bultos y no manipula la mercancía, salvo para la optimización del transporte.<br />Gestión pedidoPedidoProcesos Del Cross docking por producto (by line)<br />Preparación pedido No si<br /> Grande Pequeña<br />ClienteEnvióCEDIDestino<br />Transporte<br />Plataforma<br />Transporte capilar<br /> Factura<br />Ok<br />Procesos del Cross Docking por pedido (by order)<br />Pedido<br />Preparación pedidoGestión pedido No si<br />Trasporte<br />Recepción plataforma<br />Stock<br />AlmacenajePreparación pedido distribución No si<br />Transporte capilar<br />Facturación<br />Planificado por eventos<br />Por fabricación y preparación<br /> <br />NoEventoSi <br />P3P1P2Gpp2PedidoGpp1ProductoGestión de pedido <br />GPP: Gestión pedido (producto) proveedor<br />Tipos de códigos de barras<br />Los códigos de barras se dividen en dos grandes grupos: los códigos de barras lineales y los códigos de barras de dos dimensiones.<br />EAN<br />Code 128<br />Code 39<br />Code 93<br />Codabar<br />Códigos de barras bidimensionales<br />El código contiene toda la información, no se requiere consultar a un archivo. Cuenta con mecanismos de detección y corrección de errores: 9 niveles de seguridad lo que permite la lectura y decodificación exitosa aun cuando el daño del código llegue hasta un 40%<br />EAN<br />EAN (European Article Numbering Association) es un sistema internacional que permite la identificación y comunicación de productos, servicios, unidades de transporte, asentamientos y locaciones. Los estándares del sistema son manejados por EAN Internacional a través de una red de organizaciones nacionales que desarrollan y mantienen estándares de codificación para todos los usuarios, y tienen en mente el desarrollo de un estándar global, multisectorial con el objetivo de proveer un lenguaje común para el comercio<br />GS1-128<br />El código GS1-128, antes llamado EAN-128, es una aplicación estándar de GS1 para la transmisión de información entre los agentes de la cadena de suministro bajo las especificaciones del código de barras Code 128. Inicialmente se denominaba UCC/EAN-128, no obstante, desde la unión de UCC y EAN en GS1 su nombre oficial es GS1-128.<br />Es un sistema para la identificación que se utiliza para el entorno logístico y no para el entorno detallista. Así, es ideal para la identificación de cajas y pallets que viajen y se mueven dentro de una cadena.<br />El código GS1-128 utiliza una serie de Identificadores de Aplicación (IA), que actúan como prefijos, para dar el significado de los datos como fechas de caducidad, números de lote, cantidades, peso y muchos otros atributos que el usuario pudiera necesitar. Estos identificativos permiten clasificar de una forma estandarizada las características del producto que representan.<br />EL IAC:<br />En Colombia el IAC, Instituto Colombiano de Codificación y Automatización Comercial, es el único ente autorizado para administrar y difundir los beneficios de hablar un mismo idioma en cuanto a la tecnología de códigos de barras se refiere. <br />IAC es una asociación empresarial, independiente, privada, sin ánimo de lucro, que desarrolla, establece y promueve el uso e implantación de estándares globales y abiertos de identificación y comunicación, cuya aplicación agrega valor a la gestión de la cadena de abastecimiento de productos y servicios y al consumidor final. IAC es un punto de encuentro en donde todos los sectores económicos identifican e implementan soluciones tecnológicas comunes, frente a las necesidades que impone el mercado. <br />La IAC pretende ser la entidad del país reconocida por su excelencia en el logro de la aplicación de soluciones tecnológicas que contribuyen a mejorar la competitividad de la cadena de abastecimiento, basada en eficientes relaciones de negocios.<br />