1
Licda. Vicky Trangay
2
Licda. Vicky Trangay
APRENDIZAJE INDIVIDUAL Y DE GRUPO
El aprendizaje puede entenderse como el proceso a través del cual una persona adquiere
habilidades, destrezas, conocimientos, conductas o valores como resultado del estudio, la
experiencia, la instrucción, el razonamiento y la observación. Cada individuo dependiendo
del contexto en el que se encuentre utiliza diferentes formas para poder aprender es por ello
que en el medio encontramos diferentes ciencias interesadas en las formas de aprender,
entre ellas se encuentran la neuropsicología, la psicología educacional, la antropología, la
andragogía y la pedagogía.
El aprendizaje individual, a nivel educativo es aquel en donde en un grupo de personas
cada uno de sus integrantes aprende y avanza de acuerdo a sus posibilidades y habilidades
personales, unos avanzan y otros se quedan rezagados, desde el punto de vista de la equidad
el aprendizaje individual es el modelo de enseñanza más injusto. En las organizaciones el
aprendizaje individual puede entenderse como un proceso, consciente o inconsciente
mediante el cual los individuos obtienen nuevo conocimiento procedente de la
transformación de la información, que modifica sus perspectivas internas y en ocasiones su
conducta, amplía sus habilidades y capacidades cognitivas y mejora su comportamiento y los
resultados derivados de éste.
El aprendizaje individual es el pilar sobre el que se sustentan procesos de aprendizaje
desarrollados a otros niveles, como el grupal y organizativo. Por otra parte Swieringa y
Wierdsma (1992) afirman que el aprendizaje individual es condición necesaria pero no
suficiente para la existencia de aprendizaje organizativo, ya que una organización no aprende
de manera automática porque que cuando los individuos que están dentro de ella ejecutan
algo o lideran un proceso siempre aprenderán algo.
Los siguientes factores ejercen un papel determinante en el aprendizaje individual:
personalidad, educación, valores y creencias, emociones y sentimientos, experiencia,
capacidad para aprender, capacidad mental e intelectual, la disposición para aprender,
expectativas de aprendizaje, creatividad, autoestima, la edad, entre otros. Algunas
actividades que pueden favorecer el aprendizaje individual pueden ser las siguientes:
investigación, lectura de libros o artículos, solución de ejercicios y cuestionarios, escritura de
ensayos, presentación de informes, entre otros.
El aprendizaje grupal o colaborativo, es un conjunto de métodos algunas veces apoyados
de tecnología que buscan el desarrollo de habilidades mixtas en donde cada miembro de un
equipo de trabajo debe ser responsable tanto de su aprendizaje como del aprendizaje del
resto de integrantes de su equipo. Según Díaz Barriga (2002) el aprendizaje grupal o
colaborativo se caracteriza por la igualdad que debe tener cada individuo en el proceso de
3
Licda. Vicky Trangay
aprendizaje, la distribución de responsabilidades, la planificación conjunta y el intercambio
de roles.
En el proceso de generación y formación del conocimiento grupal o colaborativo en las
empresas, se pueden observar cuatro etapas: a) Socialización: implica el hecho de compartir
el conocimiento tácito en posesión de diferentes individuos, b) Exteriorización: requiere de
la identificación del conocimiento tácito y de su translación a formas comprensibles que
puedan ser comprendidas por otros, c) Combinación: implica la conversión del conocimiento
en un cuerpo de conocimiento articulado aún más complejo. La cuestión clave son, pues, los
procesos organizativos de integración, comunicación y difusión del conocimiento para dar
lugar a un fenómeno cognitivo sistémico. D) Interiorización: consiste en la conversión del
conocimiento explícito en conocimiento tácito para la misma y para cada uno de sus
miembros, es sistémico e integrado por la organización
Las ventajas más importantes del aprendizaje grupal o colaborativo pueden resumirse en:
estimula las habilidades personales, disminuye los sentimientos de aislamiento, favorece los
sentimientos de autosuficiencia, propicia la responsabilidad compartida por los resultados
del grupo y la generación de conocimiento. Los obstáculos más sobresalientes de esta forma
de aprendizaje son: la resistencia al cambio de paradigmas de trabajo en equipo, los estilos
de aprendizaje utilizados por cada integrante del equipo, la falta de compromiso de uno o
varios integrantes del equipo de trabajo, la cultura, el nivel académico y los estilos de
personalidad.
Algunas actividades que pueden favorecer el aprendizaje de grupo pueden ser las
siguientes: la creación de una obra de teatro, la redacción de una historia o cuento, un foro
pedagógico, un rompecabezas, análisis de un texto, entre otros.
ESTILOS DE APRENDIZAJE
Los estilos de aprendizaje es el conjunto de características que determinan las diferentes
maneras en que una persona puede aprender.
Son aquellos rasgos cognitivos, afectivos y fisiológicos que funcionan como indicadores
estables, reflejando la manera en que el ser humano percibe interacciones y responde al
ambiente de aprendizaje donde se desarrolla.
Existen diferentes componentes en el desarrollo de los estilos de aprendizaje, de los cuales
se mencionan, los siguientes:
✓ Tipo de agrupamiento
✓ Niveles de atención
✓ Materiales empleados
4
Licda. Vicky Trangay
✓ Estímulos
✓ Condiciones fisicoambientales
✓ Motivación
✓ Preferencias de contenido y actividades
✓ Estrategias empleadas en la resolución de problemas
Los estilos de aprendizaje se desarrolla a través de 5 cuadrantes, los cuales se determinan
según por los siguientes aspectos:
a. El cuadrante cerebral (Herrmann)
b. Sistema de representación (PNL)
c. Modo de procesar la información (Kolbi)
d. Hemisférico cerebral
e. Tipo de inteligencia (Gardner)
A. CUADRANTE CEREBRAL (Herrmann):
Ned Herrmann elaboró un modelo el cual se representa a través de los conocimientos del
funcionamiento cerebral, por medio de los 4 puntos cardinales. Es el entrecruzamiento
del hemisferio izquierdo y derecho del modelo Sperry y del cerebro cortical y límbico del
modelo de McLean.
Los 4 cuadrantes representan cuatro formas diferentes de operar, pensar, crear,
aprender y convivir con las personas y situaciones del mundo.
Las características de los 4 cuadrantes son:
1. Cortical Izquierdo (CI): Su comportamiento es frío, distante, intelectualmente
brillante, competitivo, individualista. Tiene pocos gestos, pero habla con voz elevada.
Evalúa y critica. Le gustan las citas. Sus proceso lo realiza a través del razonamiento y
lógica, con claridad y enfocándose en modelos y teorías. Le gusta el aprendizaje
apoyada en hechos y pruebas. Toma nota de los puntos principales.
2. Límbico Izquierdo (LI): Es introvertido, emotivo, controlado, minucioso, conservador
y fiel. Ama el poder y defiende su territorio. Le gustan las fórmulas. Para llevar a cabo
los procesos, planifica, formaliza y estructura, definiendo los procesos y secuencias.
Metódico. El método que prefiere en el aprendizaje es el rutinario.
5
Licda. Vicky Trangay
3. Límbico Derecho (LD): Su comportamiento es extrovertido, emotivo, espontáneo,
gesticulador, hablador e idealista. Integra la información por la experiencia vivida,
escucha para luego preguntar y evalúa los comportamiento. Estudia aquellas
materias de su gusto.
4. Cortical Derecho (CD): Es original, espacial, simultáneo, futurista e independiente. Le
gusta el riesgo y las discusiones. Sus procesos se basan en la conceptualización y
síntesis, imaginando e intuyendo por medio de la visualización. Actúa por
asociaciones, integrando imágenes y metáforas. Toma pocas notas porque sabe
captar lo esencial.
CI
El Experto
Lógico
Analítico
Cuantitativo
CD
El Estatéga
Intuitivo
Sintetizador
Integrador
LI
El Organizador
Planeador
Detallado
Secuencial
LD
El Comunicador
Emocional
Interpersonal
Estético
6
Licda. Vicky Trangay
B. SISTEMA DE REPRESENTACION (PNL):
La PNL es un conjunto de herramientas que permite realizar una descripción o modelo de lo
que sucede tanto racionalmente como emocionalmente.
Se desarrolla a través de 3 métodos de enseñanza, en la cual una de ellas es la que
predomina en cada ser humano, sin dejar a un lado las otras 2, siendo determinadas por un
porcentaje relativamente menor a la primera. Dichos métodos son:
1. Visual: es un método que utiliza un conjunto de organizadores gráficos que permite
identificar ideas erróneas y visualizar patrones e interrelaciones en la información, los
cuales son necesarios para la comprensión de conceptos.
2. Auditivo: cuando el estilo de aprendizaje se orienta más hacia la asimilación de la
información a través del oído. Al aplicar dicho método, se realiza la asimilación de
información, de una manera secuencial y ordenada. No permite relacionar o elaborar
conceptos abstractos. Es fundamental en el aprendizaje de idiomas y música.
3. Kinestésico: se utiliza cuando se procesa la información asociándola a sensaciones y
movimientos. El aprender a través del método kinestésico, es lento pero profundo,
cuando se aprende y aplica es para muchos años, no para el momento.
7
Licda. Vicky Trangay
Cada uno de los aspectos anteriores, muestra características específicas de la persona, las
cuales se desarrollan de la siguiente manera:
Conducta Aprendiza
je
Memori
a
Lectura Ortografí
a
VISUAL Organizad
o,
Observad
or
Voz aguda
Aprende lo
que ve.
Recuerd
a lo
que ve
Le gustan
las
descripcion
es
“Ve" las
palabras
antes
de
escribirlas
.
AUDITIVO Habla solo
Se distrae
fácilmente
Modula el
tono y
timbre de
voz
No tiene
una visión
global.
Recuerd
a lo que
oye
Evita
las
descripcion
es largas,
mueve los
labios y no
se fija en las
ilustracione
s
"Dice" las
palabras
y las
escribe
según el
sonido.
KINESTESIC
O
Responde a
las muestras
físicas
Se mueve y
gesticula
mucho
Tono de voz
más bajo
Aprende
con lo que
toca y lo
que hace.
Recuerd
a lo que
hizo
Le gustan
las historias
de acción,
se mueve al
leer
Escribe
las
palabras
y
comprue
ba si "le
dan
buena
espina".
8
Licda. Vicky Trangay
C. MODO DE PROCESAR LA INFORMACION (Kolb):
El modelo de estilo de aprendizaje elaborado por Kolb, refiere la persona, para aprender
debe procesar la información que recibe, partiendo de 2 estatutos:
✓ De una experiencia directa
✓ De una experiencia abstracta
Dichas experiencias se transforman en conocimiento cuando se elaboran ya sea,
reflexionando o experimentando de una forma activa con la información recibida.
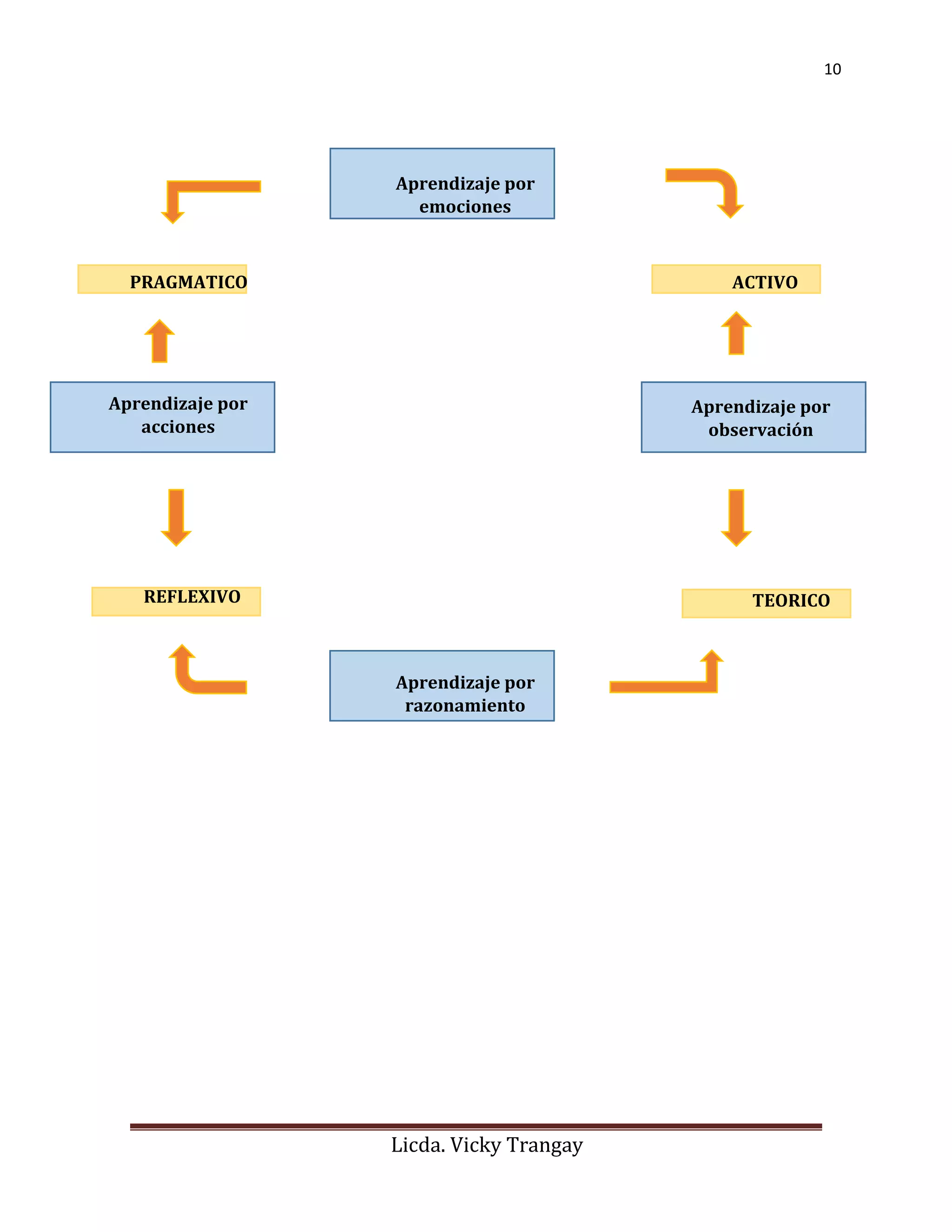
Según el modelo de Kolb, un aprendizaje óptimo es el resultado de trabajar la información en
4 fases:
1. Activo (Divergente): Tienen habilidad imaginativa. Son emocionales y se pueden
relacionar con las demás persona, con facilidad. Se basan en experiencias concretas y
observación reflexiva. Brindan propuestas originales, aunque las personas que los
rodean, los influencian con facilidad.
APRENDEN SE LES DIFICULTA
Cuando hay alguna emoción Cuando tienen que trabajar solos
Toman la actividad cuando ésta les
presenta un desafío
Adoptar un papel pasivo
Actividades cortas y con resultados
inmediatos
Asimilar, analizar e interpretar datos
2. Reflexivo (Convergente): Son personas que planean de una manera sistemática,
fijándose metas. Poco imaginativo y sensible. Brindan mayor importancia a la
experimentación activa. Tiene características de líder. Es eficiente en la aplicación de
diversas teorías.
APRENDEN SE LES DIFICULTA
Pensar antes de actuar Realizar la tarea a prisa
Observación y análisis Sin planificar con anticipación
Líder observador
9
Licda. Vicky Trangay
3. Teórico (Asimiladores): Se basan en modelos teóricos abstractos. Prefiere trabajar
individualmente. Sistemático y disfruta la teoría y el modelo.
APRENDEN SE LES DIFICULTA
Ideas y conceptos desafiantes Trabajar sin fundamento teórico
Modelos, teorías y sistemas Enfatizar emociones y sentimientos
Cuando pueden preguntar e indagar Situaciones con ambigüedad e
incertidumbre
4. Pragmático (Acomodadores): Sociables, intuitivos y observadores. Les agrada dedicarse a
trabajos técnicos y prácticos. Asumen retos. Cuenta con poca habilidad analítica.
Adaptables.
APRENDEN SE LES DIFICULTA
Imitación Cuando lo que hacen no es similar
a la realidad
Actividades que relaciones la teoría
y la práctica
Aprendizaje no se relaciona con sus
necesidades
10
Licda. Vicky Trangay
Al organizar, procesar
y utilizar la información
Aprendizaje por
acciones
Aprendizaje por
emociones
Aprendizaje por
observación
Aprendizaje por
razonamiento
ACTIVO
TEORICO
PRAGMATICO
REFLEXIVO
11
Licda. Vicky Trangay
D. HEMISFERICO CEREBRAL:
Cada hemisferio es el responsable de la mitad del cuerpo del ser humano, situada en el lado
opuesto, en donde cada uno presenta especializaciones que le permite hacerse cargo de
tareas específicas.
Las características principales de cada hemisferio, de acuerdo a lo que desea aplicar el ser
humano, son las siguientes:
1. Hemisferio Izquierdo: se especializa en el manejo de símbolos de cualquier tipo, en
reconocer las partes que constituyen un conjunto, pasando de un punto a otro de
manera gradual. Separa la partes que constituyen un todo. Piensa de manera lógica,
analítica, temporal, lineal y realista. Sus habilidades se desarrollan en la escritura,
ortografía, oratoria, lenguaje y asociación auditiva.
2. Hemisferio Derecho: combina partes para crear un todo. Es efectivo en la percepción del
espacio, emocional e imaginativo. Sus pensamientos se centran en una manera concreta,
global, cualitativa, literal y no verbal. Desarrollando habilidades de cálculos matemáticos,
creatividad, relaciones espaciales, expresión artística, emociones y sentimientos.
HEMISFERIO IZQUIERDO
Números
Pensamientos
Memoria repetitiva
Partes
Racional
Palabras
Blanco y negro
Secuencial
Deductivo
HEMISFERIO DERECHO
Emoción
Conjuntos
Memoria asociativa
Metafóricos
Imágenes
Colores
Simultáneo
Imaginativo
12
Licda. Vicky Trangay
E. TIPO DE INTELIGENCIA (Gardner):
La inteligencia es la capacidad de entender o comprender. Muchas veces depende de los
valores o la cultura de cada sociedad, otras de las funciones, aptitudes o talentos.
Para definir cada ámbito de la inteligencia, Gardner estudió el desarrollo de habilidades en
los niños y la forma en que se descomponían las diferentes capacidades en casos de daño
cerebral. Además, observó cómo se manifestaba cada una de las inteligencias dentro de la
cultura del individuo.
Los 9 tipos de inteligencia que estableció Gardner son los siguientes:
1. Inteligencia Lógica: Se emplea en resolver problemas de lógica y matemáticas. Es la
capacidad para utilizar números de manera precisa y de razonar correctamente.
Quienes pertenecen a este grupo, hacen uso del hemisferio lógico del cerebro.
✓ Capacidades: para identificar modelos, calcular, formular y verificar hipótesis,
utilizar el método científico y los razonamientos inductivo y deductivo.
2. Inteligencia Lingüística: Inteligencia para emplear las palabras de manera oral o escrita.
En general se utilizan ambos hemisferios y es la que caracteriza a los escritores.
✓ Capacidades: para comprender el orden y el significado de las palabras en la
lectura, la escritura y, también, al hablar y escuchar.
3. Inteligencia Corporal-Kinestésica: Es la Inteligencia que utiliza todo el cuerpo para
expresar ideas y sentimientos, y la habilidad en el uso de las manos para transformar
objetos.
✓ Capacidades: para realizar actividades que requieren fuerza, rapidez, flexibilidad,
coordinación óculo-manual y equilibrio.
4. Inteligencia Musical: Es la que percibe, transforma y define la música y sus formas. La
sensibilidad, el ritmo, tono y timbre se asocian a este tipo. Se encuentra en aquellas
personas que se sienten atraídas por sonidos de la naturaleza o melodías.
✓ Capacidades: para escuchar, cantar, tocar instrumentos.
13
Licda. Vicky Trangay
5. Inteligencia Espacial: Es la habilidad para pensar en tres dimensiones. El hemisferio
derecho (en las personas diestras) demuestra ser la sede más importante del cálculo
espacial.
✓ Capacidades: presentar ideas visualmente, crear imágenes mentales, percibir
detalles visuales, dibujar y confeccionar bocetos.
6. Inteligencia Interpersonal: Capacidad de entablar relaciones con los demás. Adoptando
una sensibilidad especial para comprender las expresiones faciales, (voz, gestos,
postura), y la habilidad para responder.
Este tipo de inteligencia es un complemento fundamental de cualquiera de las demás.
✓ Capacidades: trabajar con gente, ayudar a las personas a identificar y superar
problemas.
7. Inteligencia Intrapersonal: Es la inteligencia para construir una valoración exacta sobre el
respecto de sí mismo y la capacidad para dirigir su propia vida. Los lóbulos frontales
desempeñan un papel central en el cambio de la personalidad, los daños en el área
inferior de los lóbulos frontales pueden producir irritabilidad o euforia.
✓ Capacidades: para plantearse metas, evaluar habilidades y desventajas personales
y controlar el pensamiento propio.
8. Inteligencia Naturalista: Es la capacidad de diferenciar, clasificar, y emplear el medio
ambiente, como lo son: objetos, animales o plantas
✓ Capacidades: observación, reflexión y planteamientos sobre el entorno.
9. Inteligencia Emocional: Es la capacidad humana para resolver problemas relacionados
con las emociones. Aunque parezca que este tipo de inteligencia es poco importante, se
ha demostrado que es igualmente válida para tomar decisiones
14
Licda. Vicky Trangay

Unidad 1 aprendizaje y productividad

  • 1.
  • 2.
    2 Licda. Vicky Trangay APRENDIZAJEINDIVIDUAL Y DE GRUPO El aprendizaje puede entenderse como el proceso a través del cual una persona adquiere habilidades, destrezas, conocimientos, conductas o valores como resultado del estudio, la experiencia, la instrucción, el razonamiento y la observación. Cada individuo dependiendo del contexto en el que se encuentre utiliza diferentes formas para poder aprender es por ello que en el medio encontramos diferentes ciencias interesadas en las formas de aprender, entre ellas se encuentran la neuropsicología, la psicología educacional, la antropología, la andragogía y la pedagogía. El aprendizaje individual, a nivel educativo es aquel en donde en un grupo de personas cada uno de sus integrantes aprende y avanza de acuerdo a sus posibilidades y habilidades personales, unos avanzan y otros se quedan rezagados, desde el punto de vista de la equidad el aprendizaje individual es el modelo de enseñanza más injusto. En las organizaciones el aprendizaje individual puede entenderse como un proceso, consciente o inconsciente mediante el cual los individuos obtienen nuevo conocimiento procedente de la transformación de la información, que modifica sus perspectivas internas y en ocasiones su conducta, amplía sus habilidades y capacidades cognitivas y mejora su comportamiento y los resultados derivados de éste. El aprendizaje individual es el pilar sobre el que se sustentan procesos de aprendizaje desarrollados a otros niveles, como el grupal y organizativo. Por otra parte Swieringa y Wierdsma (1992) afirman que el aprendizaje individual es condición necesaria pero no suficiente para la existencia de aprendizaje organizativo, ya que una organización no aprende de manera automática porque que cuando los individuos que están dentro de ella ejecutan algo o lideran un proceso siempre aprenderán algo. Los siguientes factores ejercen un papel determinante en el aprendizaje individual: personalidad, educación, valores y creencias, emociones y sentimientos, experiencia, capacidad para aprender, capacidad mental e intelectual, la disposición para aprender, expectativas de aprendizaje, creatividad, autoestima, la edad, entre otros. Algunas actividades que pueden favorecer el aprendizaje individual pueden ser las siguientes: investigación, lectura de libros o artículos, solución de ejercicios y cuestionarios, escritura de ensayos, presentación de informes, entre otros. El aprendizaje grupal o colaborativo, es un conjunto de métodos algunas veces apoyados de tecnología que buscan el desarrollo de habilidades mixtas en donde cada miembro de un equipo de trabajo debe ser responsable tanto de su aprendizaje como del aprendizaje del resto de integrantes de su equipo. Según Díaz Barriga (2002) el aprendizaje grupal o colaborativo se caracteriza por la igualdad que debe tener cada individuo en el proceso de
  • 3.
    3 Licda. Vicky Trangay aprendizaje,la distribución de responsabilidades, la planificación conjunta y el intercambio de roles. En el proceso de generación y formación del conocimiento grupal o colaborativo en las empresas, se pueden observar cuatro etapas: a) Socialización: implica el hecho de compartir el conocimiento tácito en posesión de diferentes individuos, b) Exteriorización: requiere de la identificación del conocimiento tácito y de su translación a formas comprensibles que puedan ser comprendidas por otros, c) Combinación: implica la conversión del conocimiento en un cuerpo de conocimiento articulado aún más complejo. La cuestión clave son, pues, los procesos organizativos de integración, comunicación y difusión del conocimiento para dar lugar a un fenómeno cognitivo sistémico. D) Interiorización: consiste en la conversión del conocimiento explícito en conocimiento tácito para la misma y para cada uno de sus miembros, es sistémico e integrado por la organización Las ventajas más importantes del aprendizaje grupal o colaborativo pueden resumirse en: estimula las habilidades personales, disminuye los sentimientos de aislamiento, favorece los sentimientos de autosuficiencia, propicia la responsabilidad compartida por los resultados del grupo y la generación de conocimiento. Los obstáculos más sobresalientes de esta forma de aprendizaje son: la resistencia al cambio de paradigmas de trabajo en equipo, los estilos de aprendizaje utilizados por cada integrante del equipo, la falta de compromiso de uno o varios integrantes del equipo de trabajo, la cultura, el nivel académico y los estilos de personalidad. Algunas actividades que pueden favorecer el aprendizaje de grupo pueden ser las siguientes: la creación de una obra de teatro, la redacción de una historia o cuento, un foro pedagógico, un rompecabezas, análisis de un texto, entre otros. ESTILOS DE APRENDIZAJE Los estilos de aprendizaje es el conjunto de características que determinan las diferentes maneras en que una persona puede aprender. Son aquellos rasgos cognitivos, afectivos y fisiológicos que funcionan como indicadores estables, reflejando la manera en que el ser humano percibe interacciones y responde al ambiente de aprendizaje donde se desarrolla. Existen diferentes componentes en el desarrollo de los estilos de aprendizaje, de los cuales se mencionan, los siguientes: ✓ Tipo de agrupamiento ✓ Niveles de atención ✓ Materiales empleados
  • 4.
    4 Licda. Vicky Trangay ✓Estímulos ✓ Condiciones fisicoambientales ✓ Motivación ✓ Preferencias de contenido y actividades ✓ Estrategias empleadas en la resolución de problemas Los estilos de aprendizaje se desarrolla a través de 5 cuadrantes, los cuales se determinan según por los siguientes aspectos: a. El cuadrante cerebral (Herrmann) b. Sistema de representación (PNL) c. Modo de procesar la información (Kolbi) d. Hemisférico cerebral e. Tipo de inteligencia (Gardner) A. CUADRANTE CEREBRAL (Herrmann): Ned Herrmann elaboró un modelo el cual se representa a través de los conocimientos del funcionamiento cerebral, por medio de los 4 puntos cardinales. Es el entrecruzamiento del hemisferio izquierdo y derecho del modelo Sperry y del cerebro cortical y límbico del modelo de McLean. Los 4 cuadrantes representan cuatro formas diferentes de operar, pensar, crear, aprender y convivir con las personas y situaciones del mundo. Las características de los 4 cuadrantes son: 1. Cortical Izquierdo (CI): Su comportamiento es frío, distante, intelectualmente brillante, competitivo, individualista. Tiene pocos gestos, pero habla con voz elevada. Evalúa y critica. Le gustan las citas. Sus proceso lo realiza a través del razonamiento y lógica, con claridad y enfocándose en modelos y teorías. Le gusta el aprendizaje apoyada en hechos y pruebas. Toma nota de los puntos principales. 2. Límbico Izquierdo (LI): Es introvertido, emotivo, controlado, minucioso, conservador y fiel. Ama el poder y defiende su territorio. Le gustan las fórmulas. Para llevar a cabo los procesos, planifica, formaliza y estructura, definiendo los procesos y secuencias. Metódico. El método que prefiere en el aprendizaje es el rutinario.
  • 5.
    5 Licda. Vicky Trangay 3.Límbico Derecho (LD): Su comportamiento es extrovertido, emotivo, espontáneo, gesticulador, hablador e idealista. Integra la información por la experiencia vivida, escucha para luego preguntar y evalúa los comportamiento. Estudia aquellas materias de su gusto. 4. Cortical Derecho (CD): Es original, espacial, simultáneo, futurista e independiente. Le gusta el riesgo y las discusiones. Sus procesos se basan en la conceptualización y síntesis, imaginando e intuyendo por medio de la visualización. Actúa por asociaciones, integrando imágenes y metáforas. Toma pocas notas porque sabe captar lo esencial. CI El Experto Lógico Analítico Cuantitativo CD El Estatéga Intuitivo Sintetizador Integrador LI El Organizador Planeador Detallado Secuencial LD El Comunicador Emocional Interpersonal Estético
  • 6.
    6 Licda. Vicky Trangay B.SISTEMA DE REPRESENTACION (PNL): La PNL es un conjunto de herramientas que permite realizar una descripción o modelo de lo que sucede tanto racionalmente como emocionalmente. Se desarrolla a través de 3 métodos de enseñanza, en la cual una de ellas es la que predomina en cada ser humano, sin dejar a un lado las otras 2, siendo determinadas por un porcentaje relativamente menor a la primera. Dichos métodos son: 1. Visual: es un método que utiliza un conjunto de organizadores gráficos que permite identificar ideas erróneas y visualizar patrones e interrelaciones en la información, los cuales son necesarios para la comprensión de conceptos. 2. Auditivo: cuando el estilo de aprendizaje se orienta más hacia la asimilación de la información a través del oído. Al aplicar dicho método, se realiza la asimilación de información, de una manera secuencial y ordenada. No permite relacionar o elaborar conceptos abstractos. Es fundamental en el aprendizaje de idiomas y música. 3. Kinestésico: se utiliza cuando se procesa la información asociándola a sensaciones y movimientos. El aprender a través del método kinestésico, es lento pero profundo, cuando se aprende y aplica es para muchos años, no para el momento.
  • 7.
    7 Licda. Vicky Trangay Cadauno de los aspectos anteriores, muestra características específicas de la persona, las cuales se desarrollan de la siguiente manera: Conducta Aprendiza je Memori a Lectura Ortografí a VISUAL Organizad o, Observad or Voz aguda Aprende lo que ve. Recuerd a lo que ve Le gustan las descripcion es “Ve" las palabras antes de escribirlas . AUDITIVO Habla solo Se distrae fácilmente Modula el tono y timbre de voz No tiene una visión global. Recuerd a lo que oye Evita las descripcion es largas, mueve los labios y no se fija en las ilustracione s "Dice" las palabras y las escribe según el sonido. KINESTESIC O Responde a las muestras físicas Se mueve y gesticula mucho Tono de voz más bajo Aprende con lo que toca y lo que hace. Recuerd a lo que hizo Le gustan las historias de acción, se mueve al leer Escribe las palabras y comprue ba si "le dan buena espina".
  • 8.
    8 Licda. Vicky Trangay C.MODO DE PROCESAR LA INFORMACION (Kolb): El modelo de estilo de aprendizaje elaborado por Kolb, refiere la persona, para aprender debe procesar la información que recibe, partiendo de 2 estatutos: ✓ De una experiencia directa ✓ De una experiencia abstracta Dichas experiencias se transforman en conocimiento cuando se elaboran ya sea, reflexionando o experimentando de una forma activa con la información recibida. Según el modelo de Kolb, un aprendizaje óptimo es el resultado de trabajar la información en 4 fases: 1. Activo (Divergente): Tienen habilidad imaginativa. Son emocionales y se pueden relacionar con las demás persona, con facilidad. Se basan en experiencias concretas y observación reflexiva. Brindan propuestas originales, aunque las personas que los rodean, los influencian con facilidad. APRENDEN SE LES DIFICULTA Cuando hay alguna emoción Cuando tienen que trabajar solos Toman la actividad cuando ésta les presenta un desafío Adoptar un papel pasivo Actividades cortas y con resultados inmediatos Asimilar, analizar e interpretar datos 2. Reflexivo (Convergente): Son personas que planean de una manera sistemática, fijándose metas. Poco imaginativo y sensible. Brindan mayor importancia a la experimentación activa. Tiene características de líder. Es eficiente en la aplicación de diversas teorías. APRENDEN SE LES DIFICULTA Pensar antes de actuar Realizar la tarea a prisa Observación y análisis Sin planificar con anticipación Líder observador
  • 9.
    9 Licda. Vicky Trangay 3.Teórico (Asimiladores): Se basan en modelos teóricos abstractos. Prefiere trabajar individualmente. Sistemático y disfruta la teoría y el modelo. APRENDEN SE LES DIFICULTA Ideas y conceptos desafiantes Trabajar sin fundamento teórico Modelos, teorías y sistemas Enfatizar emociones y sentimientos Cuando pueden preguntar e indagar Situaciones con ambigüedad e incertidumbre 4. Pragmático (Acomodadores): Sociables, intuitivos y observadores. Les agrada dedicarse a trabajos técnicos y prácticos. Asumen retos. Cuenta con poca habilidad analítica. Adaptables. APRENDEN SE LES DIFICULTA Imitación Cuando lo que hacen no es similar a la realidad Actividades que relaciones la teoría y la práctica Aprendizaje no se relaciona con sus necesidades
  • 10.
    10 Licda. Vicky Trangay Alorganizar, procesar y utilizar la información Aprendizaje por acciones Aprendizaje por emociones Aprendizaje por observación Aprendizaje por razonamiento ACTIVO TEORICO PRAGMATICO REFLEXIVO
  • 11.
    11 Licda. Vicky Trangay D.HEMISFERICO CEREBRAL: Cada hemisferio es el responsable de la mitad del cuerpo del ser humano, situada en el lado opuesto, en donde cada uno presenta especializaciones que le permite hacerse cargo de tareas específicas. Las características principales de cada hemisferio, de acuerdo a lo que desea aplicar el ser humano, son las siguientes: 1. Hemisferio Izquierdo: se especializa en el manejo de símbolos de cualquier tipo, en reconocer las partes que constituyen un conjunto, pasando de un punto a otro de manera gradual. Separa la partes que constituyen un todo. Piensa de manera lógica, analítica, temporal, lineal y realista. Sus habilidades se desarrollan en la escritura, ortografía, oratoria, lenguaje y asociación auditiva. 2. Hemisferio Derecho: combina partes para crear un todo. Es efectivo en la percepción del espacio, emocional e imaginativo. Sus pensamientos se centran en una manera concreta, global, cualitativa, literal y no verbal. Desarrollando habilidades de cálculos matemáticos, creatividad, relaciones espaciales, expresión artística, emociones y sentimientos. HEMISFERIO IZQUIERDO Números Pensamientos Memoria repetitiva Partes Racional Palabras Blanco y negro Secuencial Deductivo HEMISFERIO DERECHO Emoción Conjuntos Memoria asociativa Metafóricos Imágenes Colores Simultáneo Imaginativo
  • 12.
    12 Licda. Vicky Trangay E.TIPO DE INTELIGENCIA (Gardner): La inteligencia es la capacidad de entender o comprender. Muchas veces depende de los valores o la cultura de cada sociedad, otras de las funciones, aptitudes o talentos. Para definir cada ámbito de la inteligencia, Gardner estudió el desarrollo de habilidades en los niños y la forma en que se descomponían las diferentes capacidades en casos de daño cerebral. Además, observó cómo se manifestaba cada una de las inteligencias dentro de la cultura del individuo. Los 9 tipos de inteligencia que estableció Gardner son los siguientes: 1. Inteligencia Lógica: Se emplea en resolver problemas de lógica y matemáticas. Es la capacidad para utilizar números de manera precisa y de razonar correctamente. Quienes pertenecen a este grupo, hacen uso del hemisferio lógico del cerebro. ✓ Capacidades: para identificar modelos, calcular, formular y verificar hipótesis, utilizar el método científico y los razonamientos inductivo y deductivo. 2. Inteligencia Lingüística: Inteligencia para emplear las palabras de manera oral o escrita. En general se utilizan ambos hemisferios y es la que caracteriza a los escritores. ✓ Capacidades: para comprender el orden y el significado de las palabras en la lectura, la escritura y, también, al hablar y escuchar. 3. Inteligencia Corporal-Kinestésica: Es la Inteligencia que utiliza todo el cuerpo para expresar ideas y sentimientos, y la habilidad en el uso de las manos para transformar objetos. ✓ Capacidades: para realizar actividades que requieren fuerza, rapidez, flexibilidad, coordinación óculo-manual y equilibrio. 4. Inteligencia Musical: Es la que percibe, transforma y define la música y sus formas. La sensibilidad, el ritmo, tono y timbre se asocian a este tipo. Se encuentra en aquellas personas que se sienten atraídas por sonidos de la naturaleza o melodías. ✓ Capacidades: para escuchar, cantar, tocar instrumentos.
  • 13.
    13 Licda. Vicky Trangay 5.Inteligencia Espacial: Es la habilidad para pensar en tres dimensiones. El hemisferio derecho (en las personas diestras) demuestra ser la sede más importante del cálculo espacial. ✓ Capacidades: presentar ideas visualmente, crear imágenes mentales, percibir detalles visuales, dibujar y confeccionar bocetos. 6. Inteligencia Interpersonal: Capacidad de entablar relaciones con los demás. Adoptando una sensibilidad especial para comprender las expresiones faciales, (voz, gestos, postura), y la habilidad para responder. Este tipo de inteligencia es un complemento fundamental de cualquiera de las demás. ✓ Capacidades: trabajar con gente, ayudar a las personas a identificar y superar problemas. 7. Inteligencia Intrapersonal: Es la inteligencia para construir una valoración exacta sobre el respecto de sí mismo y la capacidad para dirigir su propia vida. Los lóbulos frontales desempeñan un papel central en el cambio de la personalidad, los daños en el área inferior de los lóbulos frontales pueden producir irritabilidad o euforia. ✓ Capacidades: para plantearse metas, evaluar habilidades y desventajas personales y controlar el pensamiento propio. 8. Inteligencia Naturalista: Es la capacidad de diferenciar, clasificar, y emplear el medio ambiente, como lo son: objetos, animales o plantas ✓ Capacidades: observación, reflexión y planteamientos sobre el entorno. 9. Inteligencia Emocional: Es la capacidad humana para resolver problemas relacionados con las emociones. Aunque parezca que este tipo de inteligencia es poco importante, se ha demostrado que es igualmente válida para tomar decisiones
  • 14.