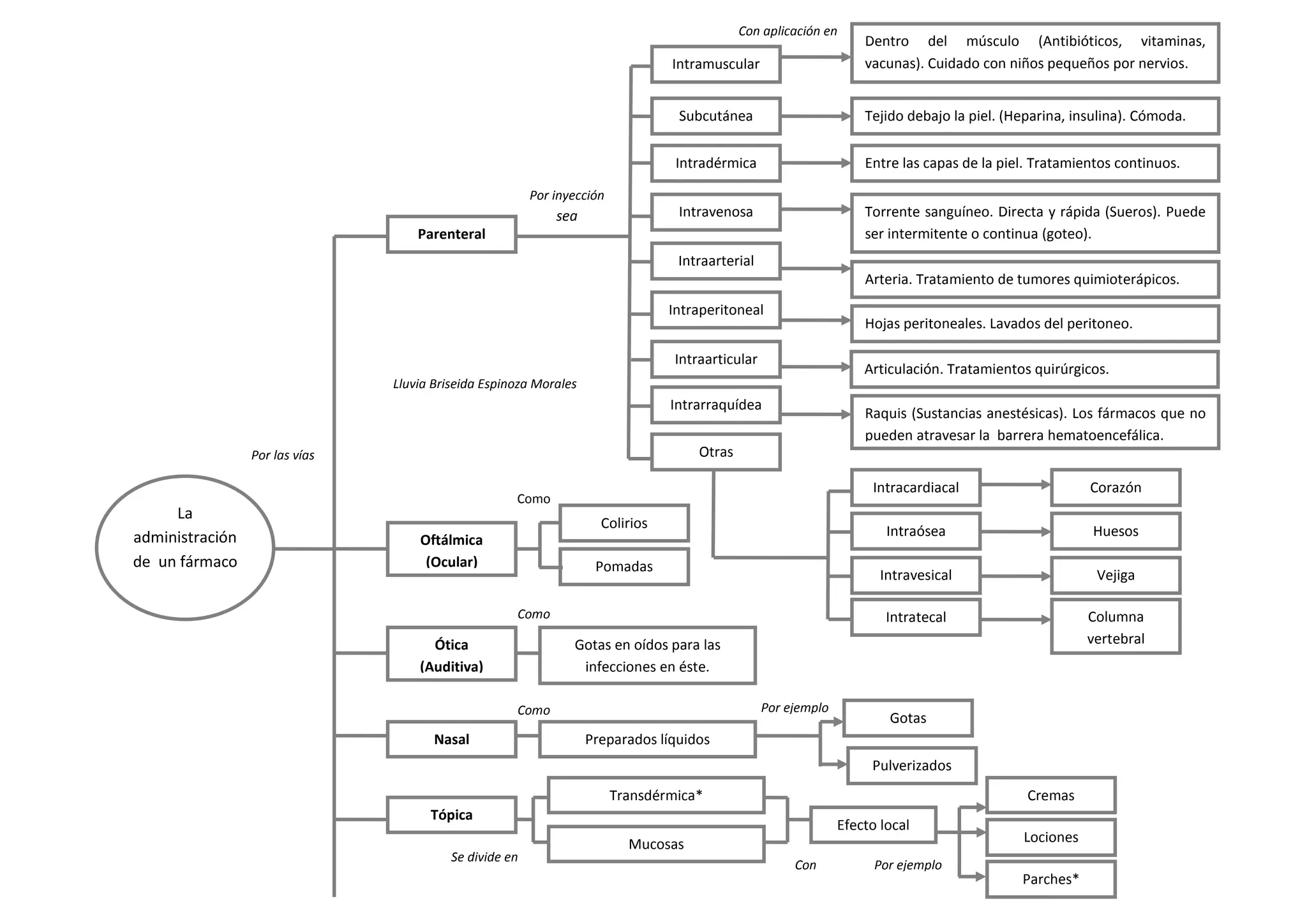
La
administración
de un fármaco
Parenteral
Intramuscular
Subcutánea
Intradérmica
Intravenosa
Intraarterial
Intraperitoneal
Intraarticular
Intrarraquídea
Dentro del músculo (Antibióticos, vitaminas,
vacunas). Cuidado con niños pequeños por nervios.
Por inyección
sea
Otras
Intracardiacal
Intraósea
Intravesical
Intratecal
Tejido debajo la piel. (Heparina, insulina). Cómoda.
Entre las capas de la piel. Tratamientos continuos.
Torrente sanguíneo. Directa y rápida (Sueros). Puede
ser intermitente o continua (goteo).
Arteria. Tratamiento de tumores quimioterápicos.
Raquis (Sustancias anestésicas). Los fármacos que no
pueden atravesar la barrera hematoencefálica.
Hojas peritoneales. Lavados del peritoneo.
Articulación. Tratamientos quirúrgicos.
Corazón
Huesos
Vejiga
Columna
vertebral
Oftálmica
(Ocular)
Colirios
Pomadas
Ótica
(Auditiva)
Gotas en oídos para las
infecciones en éste.
Nasal Preparados líquidos
Gotas
Pulverizados
Tópica
Efecto local
Transdérmica*
Mucosas
Cremas
Lociones
Parches*
Por las vías
Como
Como
Como Por ejemplo
Con
Se divide en
Por ejemplo
Con aplicación en
Lluvia Briseida Espinoza Morales
“Todas las vías parenterales necesitan asepsia local para introducir la aguja y de personal capacitado para la aplicación del fármaco por éstas”.
“Todo tratamiento por vía oftálmica, el puntador no debe tocar el ojo”.
Bibliografía
Centro de información de medicamentos de Cataluña. http://www.cedimcat.info/html/es/dir2434/doc10612.html#Bloc17
Reino Sofía, “Guía para la administración segura de medicamentos”. http://www.juntadeandalucia.es/servicioandaluzdesalud/hrs/enfermeria_2003/publicaciones/medicamentos.pdf
Colegio de Farmacéuticos de Barcelona. http://www.farmaceuticonline.com/cast/medicament/elmedicament_4c.html#4
Por: Lluvia Briseida Espinoza Morales
Digestiva
Vaginal
Cremas
Pomadas
Óvulos
Respiratoria
Intratraqueal
Intraalveolar
Gran absorción
(Dosis bajas su
inhalación)
Efecto
broncodilatador
Nebulizadores
Aerosoles
Oral
Rectal
Gastroentérica
Sublingual
Bucal Entre las encías por acción de la saliva.
Debajo de la lengua (absorción rápida).
Efecto local Supositorios. Para niños pequeños, vómitos, o con
problemas de deglución.
Por ejemplo
Por ejemplo
Con una
Se divide en

Vías de administración de fármacos

  • 1.
    La administración de un fármaco Parenteral Intramuscular Subcutánea Intradérmica Intravenosa Intraarterial Intraperitoneal Intraarticular Intrarraquídea Dentrodel músculo (Antibióticos, vitaminas, vacunas). Cuidado con niños pequeños por nervios. Por inyección sea Otras Intracardiacal Intraósea Intravesical Intratecal Tejido debajo la piel. (Heparina, insulina). Cómoda. Entre las capas de la piel. Tratamientos continuos. Torrente sanguíneo. Directa y rápida (Sueros). Puede ser intermitente o continua (goteo). Arteria. Tratamiento de tumores quimioterápicos. Raquis (Sustancias anestésicas). Los fármacos que no pueden atravesar la barrera hematoencefálica. Hojas peritoneales. Lavados del peritoneo. Articulación. Tratamientos quirúrgicos. Corazón Huesos Vejiga Columna vertebral Oftálmica (Ocular) Colirios Pomadas Ótica (Auditiva) Gotas en oídos para las infecciones en éste. Nasal Preparados líquidos Gotas Pulverizados Tópica Efecto local Transdérmica* Mucosas Cremas Lociones Parches* Por las vías Como Como Como Por ejemplo Con Se divide en Por ejemplo Con aplicación en Lluvia Briseida Espinoza Morales
  • 2.
    “Todas las víasparenterales necesitan asepsia local para introducir la aguja y de personal capacitado para la aplicación del fármaco por éstas”. “Todo tratamiento por vía oftálmica, el puntador no debe tocar el ojo”. Bibliografía Centro de información de medicamentos de Cataluña. http://www.cedimcat.info/html/es/dir2434/doc10612.html#Bloc17 Reino Sofía, “Guía para la administración segura de medicamentos”. http://www.juntadeandalucia.es/servicioandaluzdesalud/hrs/enfermeria_2003/publicaciones/medicamentos.pdf Colegio de Farmacéuticos de Barcelona. http://www.farmaceuticonline.com/cast/medicament/elmedicament_4c.html#4 Por: Lluvia Briseida Espinoza Morales Digestiva Vaginal Cremas Pomadas Óvulos Respiratoria Intratraqueal Intraalveolar Gran absorción (Dosis bajas su inhalación) Efecto broncodilatador Nebulizadores Aerosoles Oral Rectal Gastroentérica Sublingual Bucal Entre las encías por acción de la saliva. Debajo de la lengua (absorción rápida). Efecto local Supositorios. Para niños pequeños, vómitos, o con problemas de deglución. Por ejemplo Por ejemplo Con una Se divide en