1 
Instituto Politécnico Nacional 
Escuela Superior de Medicina 
CONTAMINACIÓN AMBIENTAL Y SUS TIPOS 
Integrantes: 
N.L. 21 Saloma Meaney Daniel Eduardo 
N.L. 22 Téllez Castilla Oscar 
Profesor: Dr. Ángel Hernández García 
Unidad de Aprendizaje: Introducción a la Salud Pública 
Grupo: 1CM9 
02/Septiembre/2014
2 
Índice 
Justificación 
1 
Objetivo General 
2 
Objetivo Particular 
2 
Introducción 
3 
Contaminación Ambiental 
4 
Contaminantes y su Clasificación 
4 
Contaminación Aérea o Atmosférica 
5 
Trastornos 
6 
Medidas de Prevención 
7 
Contaminación Acuática 
8 
Clasificación de Contaminantes 
9 
Contaminación Térmica 
10 
Tratamiento del Agua 
11 
Trastornos 
12 
Contaminación Terrestre 
13 
Clasificación de Contaminantes 
13 
Principales Causas de Contaminación Terrestre 
13 
Posibles Fuentes de Contaminación dentro de la Industria 
14 
Peligros y Enfermedades para el Ser Humano 
14 
Peligros al Ser Humano por Vía Secundaria 
14 
Peligros al Medio Ambiente 
14 
Contaminación Visual 
15 
Trastornos 
15 
Contaminación Acústica 
16 
Trastornos 
16 
Conclusión 
17 
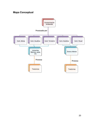
Mapa Conceptual 
18 
Bibliografía 
19 
Presentación (Diapositivas) 
28 
Cuestionario 
30
3 
Justificación 
Si bien hace unas décadas la contaminación ambiental era tema de segundo plano, hoy en día es un asunto taxativo. Es de tal importancia que se relaciona con todas las ciencias y debe ser la base para la toma de decisiones de cada una de ellas. 
Para el área biomédica, la contaminación ambiental es un agente primordial que repercute en la salud social. 
En respuesta a varios factores ligados íntimamente con las actividades primarias y secundarias se compromete la estabilidad del ambiente natural sus tres niveles: terrestre, aéreo y acuático provocando la inclusión de materiales nocivos que afectan a la naturaleza y por ende al ser humano. 
A esta situación se le suman dos conceptos relativamente nuevos en el estudio ambiental: contaminación visual y acústica. 
Estos dos tipos de contaminación están causando trastornos humanos en las grandes ciudades y, a pesar de eso, no se han creado leyes significativas ni programas sociales relevantes para crear una conciencia reflexiva. 
Este trabajo con orientación médica tiene el fin de informar sobre los cinco tipos de contaminación, su origen y trastornos provocados al ser humano con la esperanza de que el lector reconozca la importancia del cuidado al medio ambiente.
4 
Objetivo General 
Analizar las repercusiones de la contaminación ambiental en la salud pública. 
Objetivo Particular 
Profundizar en cada tipo de contaminación ambiental, los factores que intervienen y los trastornos provocados en el ser humano.
5 
Introducción 
El cuidado ambiental se muestra como una de las consideraciones de la salud pública para el cuidado de la salud en forma preventiva. Si las actividades económicas (primaria, secundaria y terciaria) otorgaran la importancia requerida a la atención del medio ambiente disminuirían considerablemente las enfermedades que éstas causan. 
Además en las zonas urbanas se presentan dos especies de contaminación relativamente nuevas: acústica y visual. Éstas van aumentando su número de padecientes debido a la poca o nula atención del gobierno. 
A lo largo de el presente trabajo se abordará la problemática actual que causa la contaminación terrestre, acuática, aérea, acústica y visual junto con algunos posibles trastornos al ser humano.
6 
Contaminación Ambiental 
La contaminación, desde un punto de vista ambiental, es la alteración de las características físicas, químicas y/o biológicas de los factores medioambientales e tal modo que supongan un riesgo inaceptable para la salud y conservación de los ecosistemas. 
La contaminación es el proceso de deterioro ambiental causado por la acumulación de sustancias nocivas que pueden ser químicas, organismos patógenos, ruido, obstrucción del panorama natural, entre otras. 
Contaminantes y su Clasificación 
Se define como contaminante a todo material, sustancia, elemento o compuesto que deteriore el medio ambiente afectando así la flora y fauna local. 
Los contaminantes se pueden clasificar por su naturaleza en: 
 Químicos 
 Físicos 
 Biológicos 
O se pueden clasificar por su origen: 
 Naturales 
 Artificiales (producidos por el ser humano)
7 
Contaminación Aérea o Atmosférica 
La contaminación de la atmósfera es el proceso de acumulación de formas de energía o materia que condicionen el bienestar ambiental. 
Los contaminantes aéreos proceden de fenómenos naturales y de acciones humanas. 
Dentro de los contaminantes de origen natural se encuentran los gases producidos en el interior de la Tierra y que son expulsados durante una erupción volcánica. Favorablemente, la naturaleza, a través del viento, lluvia y vegetación interviene en la sintetización o transporte de dichos contaminantes iniciando así un ciclo natural. 
Los contaminantes de origen causado por el ser humano pueden subdividirse en: 
 Estáticas (industrias, fábricas, casas, incineradoras) 
 Móviles (vehículos de combustión interna)
8 
Trastornos 
Agentes contaminantes del aire y sus efectos en la salud. ESNAT, Ministerio de Perú
9 
Medidas de Prevención 
Niveles de calidad del aire y 
Valores su impacto en la 
salud 
Valores 
¿Qué medidas deben tomar las 
personas? 
Bueno 0-50 Disfruten de sus actividades 
Moderado 51-100 Planeen actividades vigorosas al aire 
libre cuando mejore la calidad del aire 
Dañino para la salud de los 
grupos sensitivos 
101- 
150 
Grupos sensitivos: Reduzcan o 
pospongan actividades vigorosas al 
aire libre 
cuando se detecte la presencia de los 
siguientes contaminantes: 
Contaminación por partículas Ozono 
,Dióxido de azufre y C02 
Dañino para la salud 151- 
200 
Todos: Reduzcan o pospongan las 
actividades vigorosas al aire libre. 
Grupos sensitivos: Eviten las 
actividades vigorosas al aire libre. 
Muy Dañino para la salud 201- 
300 
Todos: Reduzcan o pospongan las 
actividades vigorosas al aire libre. 
Grupos sensitivos: Eviten las 
actividades vigorosas al aire libre. 
Icon Learning Systems, una división de MediMedia USA. Inc.
10 
Contaminación Acuática 
La vida, como la conocemos, en el planeta Tierra depende enormemente del 
agua. El agua está presente en cada rincón del planeta y en cada organismo del 
mismo. Los organismos vivos contienen de un 60% a un 90% en sus cuerpos, 
pero a pesar de lo anterior, no toda el agua es usable en las tareas diarias del ser 
humano ya que mayormente empleamos agua dulce, y mucha menos agua es 
potable. 
Se estima que el 71% de la superficie del planeta Tierra está cubierta por agua, 
pero de ese porcentaje sólo el 2.5% es dulce. Por si fuera poco, el 70% del agua 
dulce está congelada en los polos. Del 30% restante, 1% está tan contaminada 
que se requeriría un tratamiento especial para integrarla a nuestras labores 
diarias. 
Continuando, del 29% de agua dulce no congelada y no contaminada, el 70% es 
utilizado en actividades agrícolas y 22% por la industria. 
Al final, sólo un 8% del agua dulce no congelada ni contaminada está disponible 
para nuestras actividades.
11 
Clasificación de Contaminantes 
El agua es conocida como el disolvente universal ya que, por sus propiedades 
físico-químicas es el líquido que más sustancias disuelve. Desde el punto de vista 
ecológico, esto resulta una gran debilidad ambiental. Ya que es fácilmente 
contaminada por una gran variedad de desechos. Los principales contaminantes 
son: 
 Fertilizantes inorgánicos 
Abonos químicos que contienes sustancias no degradables naturalmente. 
Éstas se mezclan con el agua de lluvia y se integran al ciclo del agua. 
 Metales 
Las normas oficiales mexicanas contra la contaminación ambiental (publicadas 
en el Diario Oficial del 18 de octubre de 1993) consideran metales 
contaminantes del agua (en orden de importancia por su abundancia) a: 
Aluminio 
Plata 
Cadmio 
Arsénico 
Cobre 
Fierro 
Mercurio 
Cobalto 
Vanadio 
Manganeso 
Níquel 
Zinc 
Magnesio 
Antimonio 
Cromo 
Selenio 
Titanio 
Berilio 
Estaño 
Boro 
Molibdeno 
Tungsteno 
Germanio 
Bismuto 
Plomo 
Telurio 
 Isótopos radioactivos 
Átomos con un número diferente de neutrones que un átomo de su misma 
categoría. Tiene un núcleo inestable.
12 
 Hidrocarburos 
Un gran contaminante acuático a nivel mundial es el petróleo. Ésta 
contaminación se da por accidentes humanos durante la extracción, 
procesamiento y transporte del petróleo. 
La magnitud del impacto de un derrame al mar depende de la época del año, la 
temperatura, corrientes oceánicas, tipo de petróleo, distancia de la playa, 
condiciones atmosféricas, entre otras. 
El daño a las especies radica en que el petróleo crea una capa viscosa que 
impide pasar la luz solar a la profundidad marina. Además provoca asfixia, 
intoxicación y al adherirse a la piel impide el aislamiento térmico natural y 
afecta su capacidad para flotar. Es por eso que ésta contaminación afecta 
tanto a la fauna marina como a especies de la periferia (aves y animales de la 
playa). 
El proceso de degradación natural es muy lento, especialmente en aguas frías. 
 PCB’s 
El bifenilo ploriclorado es un compuesto químico formado por cloro, carbón e 
hidrógeno. Fue sintetizado por primera vez en 1881. El PCB es resistente al 
fuego, muy estable, no conduce electricidad y tiene baja volatilidad a 
temperaturas normales. Éstas y otras características lo han hecho ideal para la 
elaboración de una amplia gama de productos industriales y de consumo. Pero 
al mismo tiempo su estabilidad química lo hace altamente nocivo al medio 
ambiente. 
Contaminación Térmica 
En la industria, es muy común utilizar agua para enfriar las grandes máquinas de 
producción. Esta agua, una vez caliente, es desechada a ríos y lagos porque 
aparentemente no está contaminada pero gracias a su elevada temperatura 
desestabiliza la demás agua natural.
13 
La fauna acuática está adaptada a una temperatura particular y al haber un 
cambio brusco de ésta genera un desequilibrio que condiciona la vida de estos 
animales. 
Tratamiento del Agua 
Para la purificación de aguas contaminadas existen diversos tipos de tratamientos 
utilizados según sea el caso. Los más usados son: 
Tratamientos físicos 
 Desbaste: Eliminación de sólidos de mayor tamaño. 
 Mezclado: Homogeneizar mezclas de aguas residuales en la adición de 
reactivos. 
 Sedimentación: Decantación 
 Flotación: Generación de burbujas de aire asociadas a las partículas 
presentes en el agua de tal modo que éstas se eleven a la superficie. 
 Filtración: Se hace pasar el agua por un medio poroso con el fin de retener 
sólidos. 
Tratamientos químicos 
 Coagulación-floculación: La coagulación consiste en desestabilizar los 
coloides responsables del color del agua y la floculación consiste en 
agregar un reactivo (floculante) que forma aglomerados por la unión de 
partículas en suspensión. 
 Precipitación química: Formación de compuestos insolubles. 
 Osmosis inversa: Consiste en forzar al agua a fluir a través de una 
membrana semi-impermeable mediante la aplicación de una presión. 
 Intercambio iónico: Consiste en suplir ciertos iones de la corriente residual 
por iones equivalentes del mismo signo. 
 Adsorción: Captación de sustancias solubles en la superficie de un sólido.
14 
 Desinfección: Destrucción de microorganismos que puedan causar una 
patología. 
 Procesos electroquímicos: Consiste en pasar una corriente eléctrica a 
través del agua para provocar una degradación oxidativa de compuestos 
químicos. 
Además existen ciertos tratamientos biológicos con un mayor grado de 
complejidad enfocados al limpiado del agua por medio de bacterias: 
 Tratamiento aerobio de cultivo en suspensión 
 Tratamiento aerobio de cultivo fijo 
 Tratamiento anaerobio de cultivo en suspensión 
 Tratamiento anaerobio de cultivo fijo 
 Eliminación de nutrientes 
Trastornos 
El agua contaminada suele ser un sitio ideal para la proliferación de 
microorganismos patógeno. Es por ello que el agua contaminada no debe estar en 
contacto con el ser humano. Las enfermedades más comunes son: 
Organismo Patógeno Enfermedad 
Protozoos Amebiasis 
Helmintos 
Ascariasi 
Enterobiasi 
Bacterias 
Cólera 
Salmonelosi 
Virus 
Gastroenteritis 
Hepatitis A
15 
Contaminación terrestre 
La contaminación terrestre resulta como la contaminación más visible ( después 
de la contaminación visual) y la más mencionada en el ámbito ecológico. La 
SEMARNAT la define como: 
“Los sitios contaminados pueden definirse como aquellos lugares donde ha 
habido depósito, enterramiento o vertido de sustancias químicas o residuos, 
vinculados a actividades industriales, comerciales, agrícolas o domésticas.” 
2012. Compendio de Estadísticas Ambientales, Indicadores Clave y de Desempeño Ambiental. 
SEMARNAT, México. 
Clasificación de Contaminantes 
Al igual que en la contaminación general, los contaminantes se pueden clasificar 
por su naturaleza en: 
 Químicos 
 Físicos 
 Biológicos 
O se pueden clasificar por su origen: 
 Naturales: metales, hidrocarburos, etc. 
 Artificiales (producidos por el ser humano): benceno procesado, 
plaguicidas, hidrocarburos procesados, etc. 
Principales Causas de Contaminación Terrestre 
La industria contamina principalmente por: 
 Gestión ineficaz de residuos 
 Instalaciones defectuosas 
 Accidentes durante la extracción, manipulación, procesamiento o 
transportación de materiales nocivos.
16 
Posibles Fuentes de Contaminación dentro de la Industria 
 Áreas de almacenamiento 
 Áreas de carga y descarga 
 Balsas para tratamiento de agua residual 
 Bombas, válvulas y accesorios 
 Fosos sin revestimientos 
 Instalaciones de mantenimiento 
 Tanques y patios de tanques 
 Trincheras de los procesos 
 Tuberías enterradas o aéreas 
Peligros y Enfermedades para el Ser Humano 
 Por inhalación: problemas alérgicos y respiratorios desde leves 
 Por ingestión: por desconocimiento al cultivar suelos contaminados. 
 Por contacto directo con la piel: alergias y problemas cutáneos en 
trabajadores que manipulan este tipo de suelos. 
Peligros al Ser Humano por Vía Secundaria 
 Peligro de utilización de agua de abastecimiento contaminada. 
 Peligro de contaminación de los alimentos cultivados y animales de granja 
por utilización de agua subterránea contaminada. 
Peligros al Medio Ambiente 
 Peligro de contaminación de aguas superficiales, aguas subterráneas, 
atmósfera, sedimentos de río, del aire interior de las instalaciones, etc. 
 Peligro físico: explosión o fuego, corrosión de estructuras o efectos en las 
propiedades mecánicas del suelo en las excavaciones.
17 
Contaminación Visual 
Es todo aquello que impida la vista del paisaje natural. Es causada por exceso de 
anuncios, vallas, cableados, antenas, postes, grafitis, construcciones en mal 
estado, entre otras. 
Este tipo de contaminación está concentrada principalmente en ciudades gracias a 
los carteles, espectaculares, posters y demás anuncios publicitarios. 
La mayor parte de estos anuncios se encuentran en calles, avenidas y carreteras. 
En la Ciudad de México, según el gobierno del D.F., el 55% del total de anuncios 
espectaculares están concentrados en las cinco vías principales: Circuito Interior, 
Insurgentes, Periférico, Tlalpan y Viaducto. 
Además de ser un factor contaminante, también pueden provocar la falta de 
concentración durante el manejo e incluso imposibilitar la percepción de las 
señales de tránsito. 
Trastornos 
A menudo la contaminación visual crea una sobre estimulación cerebral que 
puede desencadenar algunos trastornos. Los más comunes son: 
 Estrés por saturación de colores 
 Dolor de cabeza 
 Mal humor 
 Ansiedad 
 Trastornos de atención
18 
Contaminación Acústica 
Se define como acumulación excesiva de ruido en un área determinada. La 
Organización Mundial de la Salud estableció que el límite superior deseado de 
cantidad de ruido es de 55 decibeles. 
Sin embargo, en la Norma Ambiental del Distrito Federal NADF-005-AMBT-2006, 
se establece la máxima permitida en 62 decibeles en horario nocturno y 65 en 
diurno. 
El pasado 2 de septiembre de 2012 la Fonoteca Nacional realizó una medición de 
los niveles sonoros en puntos estratégicos de la Ciudad de México. Los resultados 
fueron los siguientes: 
Trastornos 
Una exposición prolongada a altos decibeles de ruido puede desencadenar en 
alguno de los siguientes trastornos: 
 Estrés 
 Sordera 
 Ansiedad 
 Trastornos del sueño 
Lugar Fecha Hora Nivel Sonoro 
Kiosco de Coyoacán 
2 de septiembre de 
2012 
12:00 
pm 
78- 80 
decibeles 
Esquina de Reforma y 
Chivatito 
3 de septiembre de 
2012 
12:00 
pm 
77-80 
decibeles
19 
Conclusión 
Debe considerarse al medio ambiente como un todo. Si ocurre algún desequilibrio 
en un componente, termina afectando a todo en general. Es por lo anterior que el 
ser humano debe ser más estricto con los desechos de las industrias, fábricas, 
casas y demás para crear una convivencia propicia y amigable con el entorno. 
Al final cada mal acto hecho tiene repercusiones en nuestra salud, muestra de ello 
son los diversos y frecuentes trastornos existentes.
20 
Mapa Conceptual
21 
Bibliografía 
 Innovación y Cualificación, S.L. (2014). Experto en Gestión Ambiental. IC 
Editorial 
 Organización Panamericana de la Salud Washington, D.C. (2005). 
Biblioteca Sede OPS – Catalogación en la fuente, Evaluación de los efectos 
de la contaminación del aire en la Salud de América Latina y el Caribe, 
 Gómez, D. y Gómez, M. (2013). Evaluación de Impacto Ambiental. España. 
Editorial MP
22
23
24
25
26
27
28
29
30
31 
Presentación
32 
Cuestionario 
1.- Definición de contaminación ambiental 
a) La contaminación, desde un punto de vista ambiental, es la alteración de 
las características físicas, químicas y/o biológicas de los factores 
medioambientales e tal modo que supongan un riesgo inaceptable para la 
salud y conservación de los ecosistemas. 
b) Sustancia u objeto que altera nocivamente la pureza o las condiciones 
normales de una cosa o un medio por sus propiedades físicas y químicas. 
c) La contaminación de la atmósfera no solo tiene su origen en la industria, 
nuestros hogares o carros. Los fenómenos naturales que se producen en la 
superficie o en el interior de la Tierra como en el caso de las erupciones 
volcánicas. 
d) Está compuesto por partículas minerales, materia orgánica, agua, aire y 
organismos vivos. 
2.- Definición de un contminante 
a) Sustancia u objeto que altera nocivamente la pureza o las condiciones 
normales de una cosa o un medio por sus propiedades físicas y químicas. 
b) La contaminación de la atmósfera no solo tiene su origen en la industria, 
nuestros hogares o carros. Los fenómenos naturales que se producen en la 
superficie o en el interior de la Tierra como en el caso de las erupciones 
volcánicas. 
d) Está compuesto por partículas minerales, materia orgánica, agua, aire y 
organismos vivos. 
c) La contaminación de la atmósfera no solo tiene su origen en la industria, 
nuestros hogares o carros. Los fenómenos naturales que se producen en la 
superficie o en el interior de la Tierra como en el caso de las erupciones 
volcánicas. 
d) Está compuesto por partículas minerales, materia orgánica, agua, aire y 
organismos vivos.
33 
3.- ¿Cuáles son los principales contaminantes del agua? 
a) PCB’s, Metales, isótopos radioctavio, hidrocarburos y fertilizantes 
inorgánigcos. 
b) Tierra y aire 
c) Animales muertos y derrames petroleros 
d) Combustibles fósiles y desechos radioactivos 
4.- Trastornos por contaminación aérea 
a) Falta de aire, fatiga inusual, asma y respiración silbante 
b) Hematomas 
c) Arterosclerosis e hipertensión 
d) diabetes e hipertensión 
5.- Fuentes de contaminación visual 
a) Anuncios, espectaculares, pantallas gigantes y cableado 
b) Edificios y casas en buen estado 
c) Exceso de áreas verdes 
d) Locales de ventas
34

11 Contaminación

  • 1.
    1 Instituto PolitécnicoNacional Escuela Superior de Medicina CONTAMINACIÓN AMBIENTAL Y SUS TIPOS Integrantes: N.L. 21 Saloma Meaney Daniel Eduardo N.L. 22 Téllez Castilla Oscar Profesor: Dr. Ángel Hernández García Unidad de Aprendizaje: Introducción a la Salud Pública Grupo: 1CM9 02/Septiembre/2014
  • 2.
    2 Índice Justificación 1 Objetivo General 2 Objetivo Particular 2 Introducción 3 Contaminación Ambiental 4 Contaminantes y su Clasificación 4 Contaminación Aérea o Atmosférica 5 Trastornos 6 Medidas de Prevención 7 Contaminación Acuática 8 Clasificación de Contaminantes 9 Contaminación Térmica 10 Tratamiento del Agua 11 Trastornos 12 Contaminación Terrestre 13 Clasificación de Contaminantes 13 Principales Causas de Contaminación Terrestre 13 Posibles Fuentes de Contaminación dentro de la Industria 14 Peligros y Enfermedades para el Ser Humano 14 Peligros al Ser Humano por Vía Secundaria 14 Peligros al Medio Ambiente 14 Contaminación Visual 15 Trastornos 15 Contaminación Acústica 16 Trastornos 16 Conclusión 17 Mapa Conceptual 18 Bibliografía 19 Presentación (Diapositivas) 28 Cuestionario 30
  • 3.
    3 Justificación Sibien hace unas décadas la contaminación ambiental era tema de segundo plano, hoy en día es un asunto taxativo. Es de tal importancia que se relaciona con todas las ciencias y debe ser la base para la toma de decisiones de cada una de ellas. Para el área biomédica, la contaminación ambiental es un agente primordial que repercute en la salud social. En respuesta a varios factores ligados íntimamente con las actividades primarias y secundarias se compromete la estabilidad del ambiente natural sus tres niveles: terrestre, aéreo y acuático provocando la inclusión de materiales nocivos que afectan a la naturaleza y por ende al ser humano. A esta situación se le suman dos conceptos relativamente nuevos en el estudio ambiental: contaminación visual y acústica. Estos dos tipos de contaminación están causando trastornos humanos en las grandes ciudades y, a pesar de eso, no se han creado leyes significativas ni programas sociales relevantes para crear una conciencia reflexiva. Este trabajo con orientación médica tiene el fin de informar sobre los cinco tipos de contaminación, su origen y trastornos provocados al ser humano con la esperanza de que el lector reconozca la importancia del cuidado al medio ambiente.
  • 4.
    4 Objetivo General Analizar las repercusiones de la contaminación ambiental en la salud pública. Objetivo Particular Profundizar en cada tipo de contaminación ambiental, los factores que intervienen y los trastornos provocados en el ser humano.
  • 5.
    5 Introducción Elcuidado ambiental se muestra como una de las consideraciones de la salud pública para el cuidado de la salud en forma preventiva. Si las actividades económicas (primaria, secundaria y terciaria) otorgaran la importancia requerida a la atención del medio ambiente disminuirían considerablemente las enfermedades que éstas causan. Además en las zonas urbanas se presentan dos especies de contaminación relativamente nuevas: acústica y visual. Éstas van aumentando su número de padecientes debido a la poca o nula atención del gobierno. A lo largo de el presente trabajo se abordará la problemática actual que causa la contaminación terrestre, acuática, aérea, acústica y visual junto con algunos posibles trastornos al ser humano.
  • 6.
    6 Contaminación Ambiental La contaminación, desde un punto de vista ambiental, es la alteración de las características físicas, químicas y/o biológicas de los factores medioambientales e tal modo que supongan un riesgo inaceptable para la salud y conservación de los ecosistemas. La contaminación es el proceso de deterioro ambiental causado por la acumulación de sustancias nocivas que pueden ser químicas, organismos patógenos, ruido, obstrucción del panorama natural, entre otras. Contaminantes y su Clasificación Se define como contaminante a todo material, sustancia, elemento o compuesto que deteriore el medio ambiente afectando así la flora y fauna local. Los contaminantes se pueden clasificar por su naturaleza en:  Químicos  Físicos  Biológicos O se pueden clasificar por su origen:  Naturales  Artificiales (producidos por el ser humano)
  • 7.
    7 Contaminación Aéreao Atmosférica La contaminación de la atmósfera es el proceso de acumulación de formas de energía o materia que condicionen el bienestar ambiental. Los contaminantes aéreos proceden de fenómenos naturales y de acciones humanas. Dentro de los contaminantes de origen natural se encuentran los gases producidos en el interior de la Tierra y que son expulsados durante una erupción volcánica. Favorablemente, la naturaleza, a través del viento, lluvia y vegetación interviene en la sintetización o transporte de dichos contaminantes iniciando así un ciclo natural. Los contaminantes de origen causado por el ser humano pueden subdividirse en:  Estáticas (industrias, fábricas, casas, incineradoras)  Móviles (vehículos de combustión interna)
  • 8.
    8 Trastornos Agentescontaminantes del aire y sus efectos en la salud. ESNAT, Ministerio de Perú
  • 9.
    9 Medidas dePrevención Niveles de calidad del aire y Valores su impacto en la salud Valores ¿Qué medidas deben tomar las personas? Bueno 0-50 Disfruten de sus actividades Moderado 51-100 Planeen actividades vigorosas al aire libre cuando mejore la calidad del aire Dañino para la salud de los grupos sensitivos 101- 150 Grupos sensitivos: Reduzcan o pospongan actividades vigorosas al aire libre cuando se detecte la presencia de los siguientes contaminantes: Contaminación por partículas Ozono ,Dióxido de azufre y C02 Dañino para la salud 151- 200 Todos: Reduzcan o pospongan las actividades vigorosas al aire libre. Grupos sensitivos: Eviten las actividades vigorosas al aire libre. Muy Dañino para la salud 201- 300 Todos: Reduzcan o pospongan las actividades vigorosas al aire libre. Grupos sensitivos: Eviten las actividades vigorosas al aire libre. Icon Learning Systems, una división de MediMedia USA. Inc.
  • 10.
    10 Contaminación Acuática La vida, como la conocemos, en el planeta Tierra depende enormemente del agua. El agua está presente en cada rincón del planeta y en cada organismo del mismo. Los organismos vivos contienen de un 60% a un 90% en sus cuerpos, pero a pesar de lo anterior, no toda el agua es usable en las tareas diarias del ser humano ya que mayormente empleamos agua dulce, y mucha menos agua es potable. Se estima que el 71% de la superficie del planeta Tierra está cubierta por agua, pero de ese porcentaje sólo el 2.5% es dulce. Por si fuera poco, el 70% del agua dulce está congelada en los polos. Del 30% restante, 1% está tan contaminada que se requeriría un tratamiento especial para integrarla a nuestras labores diarias. Continuando, del 29% de agua dulce no congelada y no contaminada, el 70% es utilizado en actividades agrícolas y 22% por la industria. Al final, sólo un 8% del agua dulce no congelada ni contaminada está disponible para nuestras actividades.
  • 11.
    11 Clasificación deContaminantes El agua es conocida como el disolvente universal ya que, por sus propiedades físico-químicas es el líquido que más sustancias disuelve. Desde el punto de vista ecológico, esto resulta una gran debilidad ambiental. Ya que es fácilmente contaminada por una gran variedad de desechos. Los principales contaminantes son:  Fertilizantes inorgánicos Abonos químicos que contienes sustancias no degradables naturalmente. Éstas se mezclan con el agua de lluvia y se integran al ciclo del agua.  Metales Las normas oficiales mexicanas contra la contaminación ambiental (publicadas en el Diario Oficial del 18 de octubre de 1993) consideran metales contaminantes del agua (en orden de importancia por su abundancia) a: Aluminio Plata Cadmio Arsénico Cobre Fierro Mercurio Cobalto Vanadio Manganeso Níquel Zinc Magnesio Antimonio Cromo Selenio Titanio Berilio Estaño Boro Molibdeno Tungsteno Germanio Bismuto Plomo Telurio  Isótopos radioactivos Átomos con un número diferente de neutrones que un átomo de su misma categoría. Tiene un núcleo inestable.
  • 12.
    12  Hidrocarburos Un gran contaminante acuático a nivel mundial es el petróleo. Ésta contaminación se da por accidentes humanos durante la extracción, procesamiento y transporte del petróleo. La magnitud del impacto de un derrame al mar depende de la época del año, la temperatura, corrientes oceánicas, tipo de petróleo, distancia de la playa, condiciones atmosféricas, entre otras. El daño a las especies radica en que el petróleo crea una capa viscosa que impide pasar la luz solar a la profundidad marina. Además provoca asfixia, intoxicación y al adherirse a la piel impide el aislamiento térmico natural y afecta su capacidad para flotar. Es por eso que ésta contaminación afecta tanto a la fauna marina como a especies de la periferia (aves y animales de la playa). El proceso de degradación natural es muy lento, especialmente en aguas frías.  PCB’s El bifenilo ploriclorado es un compuesto químico formado por cloro, carbón e hidrógeno. Fue sintetizado por primera vez en 1881. El PCB es resistente al fuego, muy estable, no conduce electricidad y tiene baja volatilidad a temperaturas normales. Éstas y otras características lo han hecho ideal para la elaboración de una amplia gama de productos industriales y de consumo. Pero al mismo tiempo su estabilidad química lo hace altamente nocivo al medio ambiente. Contaminación Térmica En la industria, es muy común utilizar agua para enfriar las grandes máquinas de producción. Esta agua, una vez caliente, es desechada a ríos y lagos porque aparentemente no está contaminada pero gracias a su elevada temperatura desestabiliza la demás agua natural.
  • 13.
    13 La faunaacuática está adaptada a una temperatura particular y al haber un cambio brusco de ésta genera un desequilibrio que condiciona la vida de estos animales. Tratamiento del Agua Para la purificación de aguas contaminadas existen diversos tipos de tratamientos utilizados según sea el caso. Los más usados son: Tratamientos físicos  Desbaste: Eliminación de sólidos de mayor tamaño.  Mezclado: Homogeneizar mezclas de aguas residuales en la adición de reactivos.  Sedimentación: Decantación  Flotación: Generación de burbujas de aire asociadas a las partículas presentes en el agua de tal modo que éstas se eleven a la superficie.  Filtración: Se hace pasar el agua por un medio poroso con el fin de retener sólidos. Tratamientos químicos  Coagulación-floculación: La coagulación consiste en desestabilizar los coloides responsables del color del agua y la floculación consiste en agregar un reactivo (floculante) que forma aglomerados por la unión de partículas en suspensión.  Precipitación química: Formación de compuestos insolubles.  Osmosis inversa: Consiste en forzar al agua a fluir a través de una membrana semi-impermeable mediante la aplicación de una presión.  Intercambio iónico: Consiste en suplir ciertos iones de la corriente residual por iones equivalentes del mismo signo.  Adsorción: Captación de sustancias solubles en la superficie de un sólido.
  • 14.
    14  Desinfección:Destrucción de microorganismos que puedan causar una patología.  Procesos electroquímicos: Consiste en pasar una corriente eléctrica a través del agua para provocar una degradación oxidativa de compuestos químicos. Además existen ciertos tratamientos biológicos con un mayor grado de complejidad enfocados al limpiado del agua por medio de bacterias:  Tratamiento aerobio de cultivo en suspensión  Tratamiento aerobio de cultivo fijo  Tratamiento anaerobio de cultivo en suspensión  Tratamiento anaerobio de cultivo fijo  Eliminación de nutrientes Trastornos El agua contaminada suele ser un sitio ideal para la proliferación de microorganismos patógeno. Es por ello que el agua contaminada no debe estar en contacto con el ser humano. Las enfermedades más comunes son: Organismo Patógeno Enfermedad Protozoos Amebiasis Helmintos Ascariasi Enterobiasi Bacterias Cólera Salmonelosi Virus Gastroenteritis Hepatitis A
  • 15.
    15 Contaminación terrestre La contaminación terrestre resulta como la contaminación más visible ( después de la contaminación visual) y la más mencionada en el ámbito ecológico. La SEMARNAT la define como: “Los sitios contaminados pueden definirse como aquellos lugares donde ha habido depósito, enterramiento o vertido de sustancias químicas o residuos, vinculados a actividades industriales, comerciales, agrícolas o domésticas.” 2012. Compendio de Estadísticas Ambientales, Indicadores Clave y de Desempeño Ambiental. SEMARNAT, México. Clasificación de Contaminantes Al igual que en la contaminación general, los contaminantes se pueden clasificar por su naturaleza en:  Químicos  Físicos  Biológicos O se pueden clasificar por su origen:  Naturales: metales, hidrocarburos, etc.  Artificiales (producidos por el ser humano): benceno procesado, plaguicidas, hidrocarburos procesados, etc. Principales Causas de Contaminación Terrestre La industria contamina principalmente por:  Gestión ineficaz de residuos  Instalaciones defectuosas  Accidentes durante la extracción, manipulación, procesamiento o transportación de materiales nocivos.
  • 16.
    16 Posibles Fuentesde Contaminación dentro de la Industria  Áreas de almacenamiento  Áreas de carga y descarga  Balsas para tratamiento de agua residual  Bombas, válvulas y accesorios  Fosos sin revestimientos  Instalaciones de mantenimiento  Tanques y patios de tanques  Trincheras de los procesos  Tuberías enterradas o aéreas Peligros y Enfermedades para el Ser Humano  Por inhalación: problemas alérgicos y respiratorios desde leves  Por ingestión: por desconocimiento al cultivar suelos contaminados.  Por contacto directo con la piel: alergias y problemas cutáneos en trabajadores que manipulan este tipo de suelos. Peligros al Ser Humano por Vía Secundaria  Peligro de utilización de agua de abastecimiento contaminada.  Peligro de contaminación de los alimentos cultivados y animales de granja por utilización de agua subterránea contaminada. Peligros al Medio Ambiente  Peligro de contaminación de aguas superficiales, aguas subterráneas, atmósfera, sedimentos de río, del aire interior de las instalaciones, etc.  Peligro físico: explosión o fuego, corrosión de estructuras o efectos en las propiedades mecánicas del suelo en las excavaciones.
  • 17.
    17 Contaminación Visual Es todo aquello que impida la vista del paisaje natural. Es causada por exceso de anuncios, vallas, cableados, antenas, postes, grafitis, construcciones en mal estado, entre otras. Este tipo de contaminación está concentrada principalmente en ciudades gracias a los carteles, espectaculares, posters y demás anuncios publicitarios. La mayor parte de estos anuncios se encuentran en calles, avenidas y carreteras. En la Ciudad de México, según el gobierno del D.F., el 55% del total de anuncios espectaculares están concentrados en las cinco vías principales: Circuito Interior, Insurgentes, Periférico, Tlalpan y Viaducto. Además de ser un factor contaminante, también pueden provocar la falta de concentración durante el manejo e incluso imposibilitar la percepción de las señales de tránsito. Trastornos A menudo la contaminación visual crea una sobre estimulación cerebral que puede desencadenar algunos trastornos. Los más comunes son:  Estrés por saturación de colores  Dolor de cabeza  Mal humor  Ansiedad  Trastornos de atención
  • 18.
    18 Contaminación Acústica Se define como acumulación excesiva de ruido en un área determinada. La Organización Mundial de la Salud estableció que el límite superior deseado de cantidad de ruido es de 55 decibeles. Sin embargo, en la Norma Ambiental del Distrito Federal NADF-005-AMBT-2006, se establece la máxima permitida en 62 decibeles en horario nocturno y 65 en diurno. El pasado 2 de septiembre de 2012 la Fonoteca Nacional realizó una medición de los niveles sonoros en puntos estratégicos de la Ciudad de México. Los resultados fueron los siguientes: Trastornos Una exposición prolongada a altos decibeles de ruido puede desencadenar en alguno de los siguientes trastornos:  Estrés  Sordera  Ansiedad  Trastornos del sueño Lugar Fecha Hora Nivel Sonoro Kiosco de Coyoacán 2 de septiembre de 2012 12:00 pm 78- 80 decibeles Esquina de Reforma y Chivatito 3 de septiembre de 2012 12:00 pm 77-80 decibeles
  • 19.
    19 Conclusión Debeconsiderarse al medio ambiente como un todo. Si ocurre algún desequilibrio en un componente, termina afectando a todo en general. Es por lo anterior que el ser humano debe ser más estricto con los desechos de las industrias, fábricas, casas y demás para crear una convivencia propicia y amigable con el entorno. Al final cada mal acto hecho tiene repercusiones en nuestra salud, muestra de ello son los diversos y frecuentes trastornos existentes.
  • 20.
  • 21.
    21 Bibliografía Innovación y Cualificación, S.L. (2014). Experto en Gestión Ambiental. IC Editorial  Organización Panamericana de la Salud Washington, D.C. (2005). Biblioteca Sede OPS – Catalogación en la fuente, Evaluación de los efectos de la contaminación del aire en la Salud de América Latina y el Caribe,  Gómez, D. y Gómez, M. (2013). Evaluación de Impacto Ambiental. España. Editorial MP
  • 22.
  • 23.
  • 24.
  • 25.
  • 26.
  • 27.
  • 28.
  • 29.
  • 30.
  • 31.
  • 32.
    32 Cuestionario 1.-Definición de contaminación ambiental a) La contaminación, desde un punto de vista ambiental, es la alteración de las características físicas, químicas y/o biológicas de los factores medioambientales e tal modo que supongan un riesgo inaceptable para la salud y conservación de los ecosistemas. b) Sustancia u objeto que altera nocivamente la pureza o las condiciones normales de una cosa o un medio por sus propiedades físicas y químicas. c) La contaminación de la atmósfera no solo tiene su origen en la industria, nuestros hogares o carros. Los fenómenos naturales que se producen en la superficie o en el interior de la Tierra como en el caso de las erupciones volcánicas. d) Está compuesto por partículas minerales, materia orgánica, agua, aire y organismos vivos. 2.- Definición de un contminante a) Sustancia u objeto que altera nocivamente la pureza o las condiciones normales de una cosa o un medio por sus propiedades físicas y químicas. b) La contaminación de la atmósfera no solo tiene su origen en la industria, nuestros hogares o carros. Los fenómenos naturales que se producen en la superficie o en el interior de la Tierra como en el caso de las erupciones volcánicas. d) Está compuesto por partículas minerales, materia orgánica, agua, aire y organismos vivos. c) La contaminación de la atmósfera no solo tiene su origen en la industria, nuestros hogares o carros. Los fenómenos naturales que se producen en la superficie o en el interior de la Tierra como en el caso de las erupciones volcánicas. d) Está compuesto por partículas minerales, materia orgánica, agua, aire y organismos vivos.
  • 33.
    33 3.- ¿Cuálesson los principales contaminantes del agua? a) PCB’s, Metales, isótopos radioctavio, hidrocarburos y fertilizantes inorgánigcos. b) Tierra y aire c) Animales muertos y derrames petroleros d) Combustibles fósiles y desechos radioactivos 4.- Trastornos por contaminación aérea a) Falta de aire, fatiga inusual, asma y respiración silbante b) Hematomas c) Arterosclerosis e hipertensión d) diabetes e hipertensión 5.- Fuentes de contaminación visual a) Anuncios, espectaculares, pantallas gigantes y cableado b) Edificios y casas en buen estado c) Exceso de áreas verdes d) Locales de ventas
  • 34.