Prof. Jorge S. Lazo Paredes
¿CÓMO SON LOS PROCESOS PEDAGÓGICOS QUE
PROMUEVEN COMPETENCIAS?
¿CÓMO LAS OBSERVAMOS EN LAS
SESIONES DE APRENDIZAJE?
“LOS ANALFABETOS DEL SIGLO XXI NO
SERÁN
AQUELLOS QUE SON SEPAN LEER Y
ESCRIBIR,SINO
AQUELLOS
QUE
NO
PUEDAN
APRENDER,
DESAPREND
ER
YREAPRENDER”
Herbert Gerjuoy, citada por Alvin Toffler en El
shock del futuro.
“El estudiante puede saber muchas cosas, pero si no
puede movilizar el conocimiento en un contexto
específico, si no puede combinar el conocimiento con
el compromiso y con un buen juicio, entonces el
conocimiento está muerto.”
Andreas Schleicher
“ Siempre que intentemos poner en prca
algo nuevo, encontraremos la
resistencia dentro de las propias personas y
dentro de nosotros mismos; si no somos
capaces de vencer a ese enemigo no habrá
progreso”.
kauro Ishikawa.
Prof. Richard Castillo Rivera
PROCESOS PEDAGÓGICOS QUE PROMUEVEN COMPETENCIAS
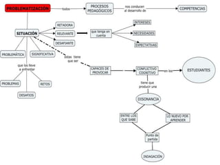
PROBLEMATIZACIÓN
PROPÓSITO Y
ORGANIZACIÓN
EVALUACIÓN
PROCESOS
PEDAGÓGICOS
GESTIÓN Y
ACOMPAÑAMIENTO
DEL DESARROLLO DE
LAS COMPETENCIAS
MOTIVACIÓN/
INTERÉS
/INCENTIVO
SABERES
PREVIOS
COMUNICAR LOS
APRENDIZAJES
ESPERADOS
EXPLICAR EL
PROCESO
EVALUATIVO
SELECCIONAR LOS
RECURSOS Y
MATERIALES
PERTINENTES
PROPÓSITO
Y
ORGANIZACIÓN
DESCRIBIR LAS
ACTIVIDADES A
REALIZAR
DEFINIR LAS
ESTRATEGIAS
NECESARIAS
NEGOCIAR LOS
CONTENIDOS
MOTIVACIÓN/ INTERÉS/ INCENTIVO
Es un proceso pedagógico que despierta el
interés e identificación con el propósito de la
actividad.
Teniendo en cuenta
UN PLANTEAMIENTO
MOTIVADOR
CLIMA EMOCIONAL
POSITIVO
DESPENALIZACIÓN
DEL ERROR
La decisión de noQue favorezca unaBusca incitar a los
la
del
con
sancionar ni censurar aactitud
una
mental
abierta yestudiantes
resolución
desafío
en nadie por una
y
en
para
evaluar,
disposición
equivocación,
convertirla
oportunidades
activa del
estudiante.voluntad e interés
Es decir encontrar que puedanhasta el final del
un “motivo “ para
aprender
discernir e identificar
sus fallas.
proceso.
NOS PERMITE
SABERES
PREVIOS
PLANIFICACIÓN.
REGISTRARLOS A TRAVÉS DE UN MEDIO, LAS
LARGO DEL PROCESO.
IDEAS, VALORACIONES Y EXPERIENCIAS
PREVIAS, A FIN DE HACER REFERENCIA A LO
CONCLUSIÓN
TOMAR
DECISIONES
SOBRE LA
ESTRATEGIAS
FUNCIÓN
CONCEPTO
ES EL PUNTO DE PARTIDA PARA
ADQUIRIR NUEVOS APRENDIZAJES
 La problematización implica plantear desafíos y retos en función
de los intereses de los estudiantes.
 Es importante que los estudiantes estén informados sobre los
propósitos, las actividades para lograrla, los materiales y
recursos que serán necesarios para el logro de los objetivos.
 La motivación es permanente y recurrente manteniendo un
clima emocional positivo a lo largo del proceso.
IDEAS FUERZAS
 Constituyen saberes previos a todo el bagaje de aprendizajes
que desarrolló el estudiante en su contexto, su cultura,
habilidades creencias y emociones.
 El docente debe acompañar permanentemente a estudiantes en
los propósitos a lograr, orientando de forma reflexiva y crítica en
el desarrollo de los aprendizajes.
 El proceso de aprendizaje debe estar atravesado de principio a
fin por la evaluación (forma recurrente), es decir que la
evaluación es inherente a todo el proceso, con un propósito
formativo que permita retroalimentar y mejorar los logros
obtenidos en función de los aprendizajes esperados.
IDEAS FUERZAS
 En un enfoque por competencias lo más importante es formar
personas que sepan emplear el conocimiento en la resolución
de problemas de su contexto familiar, comunitario, social y
escolar, en lugar de tener una gran cantidad de contenidos
poco significativos para la mente del niño.
 Desarrollar competencias implica aprender a elegir y combinar
los aprendizajes adquiridos en cada circunstancia, para
afrontar toda clase de retos a lo largo de la vida.
CONCLUSIONES

2. pptprocesospedagogicos

  • 1.
    Prof. Jorge S.Lazo Paredes ¿CÓMO SON LOS PROCESOS PEDAGÓGICOS QUE PROMUEVEN COMPETENCIAS? ¿CÓMO LAS OBSERVAMOS EN LAS SESIONES DE APRENDIZAJE?
  • 2.
    “LOS ANALFABETOS DELSIGLO XXI NO SERÁN AQUELLOS QUE SON SEPAN LEER Y ESCRIBIR,SINO AQUELLOS QUE NO PUEDAN APRENDER, DESAPREND ER YREAPRENDER” Herbert Gerjuoy, citada por Alvin Toffler en El shock del futuro.
  • 3.
    “El estudiante puedesaber muchas cosas, pero si no puede movilizar el conocimiento en un contexto específico, si no puede combinar el conocimiento con el compromiso y con un buen juicio, entonces el conocimiento está muerto.” Andreas Schleicher
  • 4.
    “ Siempre queintentemos poner en prca algo nuevo, encontraremos la resistencia dentro de las propias personas y dentro de nosotros mismos; si no somos capaces de vencer a ese enemigo no habrá progreso”. kauro Ishikawa. Prof. Richard Castillo Rivera
  • 5.
    PROCESOS PEDAGÓGICOS QUEPROMUEVEN COMPETENCIAS PROBLEMATIZACIÓN PROPÓSITO Y ORGANIZACIÓN EVALUACIÓN PROCESOS PEDAGÓGICOS GESTIÓN Y ACOMPAÑAMIENTO DEL DESARROLLO DE LAS COMPETENCIAS MOTIVACIÓN/ INTERÉS /INCENTIVO SABERES PREVIOS
  • 7.
    COMUNICAR LOS APRENDIZAJES ESPERADOS EXPLICAR EL PROCESO EVALUATIVO SELECCIONARLOS RECURSOS Y MATERIALES PERTINENTES PROPÓSITO Y ORGANIZACIÓN DESCRIBIR LAS ACTIVIDADES A REALIZAR DEFINIR LAS ESTRATEGIAS NECESARIAS NEGOCIAR LOS CONTENIDOS
  • 8.
    MOTIVACIÓN/ INTERÉS/ INCENTIVO Esun proceso pedagógico que despierta el interés e identificación con el propósito de la actividad. Teniendo en cuenta UN PLANTEAMIENTO MOTIVADOR CLIMA EMOCIONAL POSITIVO DESPENALIZACIÓN DEL ERROR La decisión de noQue favorezca unaBusca incitar a los la del con sancionar ni censurar aactitud una mental abierta yestudiantes resolución desafío en nadie por una y en para evaluar, disposición equivocación, convertirla oportunidades activa del estudiante.voluntad e interés Es decir encontrar que puedanhasta el final del un “motivo “ para aprender discernir e identificar sus fallas. proceso.
  • 9.
    NOS PERMITE SABERES PREVIOS PLANIFICACIÓN. REGISTRARLOS ATRAVÉS DE UN MEDIO, LAS LARGO DEL PROCESO. IDEAS, VALORACIONES Y EXPERIENCIAS PREVIAS, A FIN DE HACER REFERENCIA A LO CONCLUSIÓN TOMAR DECISIONES SOBRE LA ESTRATEGIAS FUNCIÓN CONCEPTO ES EL PUNTO DE PARTIDA PARA ADQUIRIR NUEVOS APRENDIZAJES
  • 12.
     La problematizaciónimplica plantear desafíos y retos en función de los intereses de los estudiantes.  Es importante que los estudiantes estén informados sobre los propósitos, las actividades para lograrla, los materiales y recursos que serán necesarios para el logro de los objetivos.  La motivación es permanente y recurrente manteniendo un clima emocional positivo a lo largo del proceso. IDEAS FUERZAS
  • 13.
     Constituyen saberesprevios a todo el bagaje de aprendizajes que desarrolló el estudiante en su contexto, su cultura, habilidades creencias y emociones.  El docente debe acompañar permanentemente a estudiantes en los propósitos a lograr, orientando de forma reflexiva y crítica en el desarrollo de los aprendizajes.  El proceso de aprendizaje debe estar atravesado de principio a fin por la evaluación (forma recurrente), es decir que la evaluación es inherente a todo el proceso, con un propósito formativo que permita retroalimentar y mejorar los logros obtenidos en función de los aprendizajes esperados. IDEAS FUERZAS
  • 14.
     En unenfoque por competencias lo más importante es formar personas que sepan emplear el conocimiento en la resolución de problemas de su contexto familiar, comunitario, social y escolar, en lugar de tener una gran cantidad de contenidos poco significativos para la mente del niño.  Desarrollar competencias implica aprender a elegir y combinar los aprendizajes adquiridos en cada circunstancia, para afrontar toda clase de retos a lo largo de la vida. CONCLUSIONES