ANEMIAS
Dr. Franco Rivas
• Disminución de la concentración de
hemoglobina por debajo de los límites
aceptados como normales; variables según
edad, sexo y condiciones del medio ambiente.
Se acompaña de un descenso del hematocrito y
casi siempre del número de glóbulos rojos.
• Según la OMS:
Hombres
Mujeres
< 13 gr/dl
< 12 gr/dl
Embarazadas < 11 gr/dl
Definición
Anemia: Causas
comunes
• Adultos
– Ferropenia
– Enfermedad crónica
– IRC
– Deficiencia de folatos o Vit-
B12
– AHA
– Esferocitosis Hereditaria
– SMD
– Mieloptisis
– Aplasia
• Niños
– Ferropenia
– Inflamación aguda
– Talasemias
– Drepanocitosis
– Esferocitosis Hereditaria
– Enzimopatías (G6PD)
– Leucemia
– Aplasia pura de SR
congénita
– Eritroblastopenia transitoria
del niño
Hoffman; Hematology: Basic Principles and Practice; 4ª ed.,Elservier:
Parte IV
CLASIFICACIONES
a.-CLASIFICACION MORFOLOGICA
Índices eritrocitarios (VCM, HCM)
– Anemia normocítica-normocrómica
– Anemia microcitica-hipocrómica
– Anemia macrocítica.
b.-CLASIFICACION FUNCIONAL
Conteo de reticulocitos
– Arregenerativa: alteración de células madre,
déficit de factores.
– Regenerativa: Por perdida, hemolítica.
Sans-Sabrafen J; Hematología Clínica; 5ª ed.; 2008:107
C.- CLASIFICACIÓN SEGÚN LA
SEVERIDAD DE LA ANEMIA:
La anemia puede ser:
- leve (Hb>10 g/dl),
- moderada (Hb entre 8-10 g/dl)
- grave (Hb <8 g/dl).
SEGÚN SU ETIOLOGIA
A.-ANEMIAS POR PÉRDIDA DE SANGRE
a.Posthemorrágica aguda
b. Posthemorrágica crónica
B.-ANEMIAS POR PRODUCCIÓN DEFICIENTE DE ERITROCITOS
a. Por déficit de factores relacionados con la eritropoyesis
• Déficit de hierro
• Déficit de Vit B12 y ácido fólico
• Déficit de cobre
• Déficit de Vit C
• Déficit de otras vitaminas (piridoxina, riboflavina, ácido pantoténico)
b. Por insuficiencia de la médula ósea
• Anemias aplásticas o hipoplásticas, congénitas o adquiridas, idiopáticas o por
reaciones adversas a medicamentos: Cloramfenicol, AINES, Fenitoina,
Hipoglucemiantes orales, otros
• Síndrome mielodisplásico
• Leucemias
• Abuso del alcohol
c. Infiltración de la médula ósea por neoplasia maligna secundaria
• Neuroblastoma en niños
• Cáncer de de mama, próstata y pulmón en adultos.
• Otros
C.- ANEMIAS POR DESTRUCCIÓN EXCESIVA DE ERITROCITOS
a. Anemias hemolíticas hereditarias.
• Hemoglobinopatias
• Alteraciones primarias de la membrana del hematíe
• Enzimopatias de los hematíes.
b. Anemias hemolíticas adquiridas.
• Anemia hemolítica autoinmune.
• Anemia hemolítica inducida por fármacos.
• Anemia hemolítica microangiopática.
• Anemia hemolítica traumática.
c. Hemoglobinuria paroxística nocturna.
D.-ANEMIAS POR PRODUCCIÓN DISMINUIDA Y DESTRUCCIÓN AUMENTADA DE
ERITROCITOS
a. Síntesis defectuosa de Hb
• Hemoglobinopatias
• Talasemia
b. Asociada a enfermedades crónicas
• Nefropatias
• Hepatopatias
• Hipotiroidismo
ANEMIAY VOLUMEN CORPUSCULAR
MEDIO
Ginder GD. Microcytic and hypochromic anemias. In: Goldman L, Ausiello DA, eds. Cecil Medicine. 23rd ed. Philadelphia, PA:
Saunders Elsevier; 2007: chapter 163.
Causas
• Pérdida de sangre
• Falta de producción de
glóbulos rojos
• Aumento en la velocidad de
destrucción de los glóbulos
rojos
Insuficiencia de la
médula ósea
Deficiencia de
factores esenciales
Hemólisis
Fe2+
B12
Eritropoyesis
disminuida
Pérdida sanguínea
ANEMIA
Ácido
fólico
Factores
intracorpusculares
Taquicardia
Hiperpnea
Viscosidad
sanguínea
disminuida
Hipoxia
celular
Factores
extracorpusculares
Disminución de la
reistencia
periférica
Fisiopatologia
El ERITROCITO
• Recorre 600 Km.
de
pasa por
10
vece
s
territorio
vasos de
inferior al
vascular
,
diámetr
o suyo.
• Alta capacidad
de
deformabilidad.
• El eritrocito senil es
eliminado
por el SMF del
bazo.
Es un disco bicóncavo el cual posee una depresión central, esta
desprovisto de organelas, su misión fundamental es transportar y
proteger la HEMOGLOBINA para que pueda realizar su función
respiratoria.
• Sobrevida: 120 días.
•El producto final de la muerte
y catabolismo del eritrocito es
la bilirrubina.
FACTORES QUE MODIFICAN LA
HEMOGLOBINA
Curva de disociación de la
hemoglobina
Adaptaciones durante la
anemia
1. Aumento del flujo de sangre
oxigenada Aumento de FC
Aumento del GC
Aumento de velocidad de circulación
Aumento preferencial del FS a órganos
vitales
2. Aumento en utilización de O2 por tejidos
Aumento de 2,3-BPG en eritrocitos
Disminución de afinidad de O2 por Hb
en los tejidos
CARACTERISTICAS CLINICAS
Torres A. Diagnóstico de anemia: un alerta para los profesionales de la salud. Adolesc. Latinoam. Porto
Alegre. 1999
DIAGNOSTICO
1.- Índices corpusculares:
Volumen corpuscular medio (VCM), hemoglobina
corpuscular media (HCM), concentración de
hemoglobina corpuscular media (CHCM).
El VCM representa la media del tamaño de los
hematíes . Es fiable cuando la población
eritrocitaria es homogénea ( micro, normo,
macrocítica).
El estudio de la homogeneidad de los hematíes se
realiza mediante la amplitud de distribución
eritrocitaria (ADE o RDW). El valor normal es de
12-14,5% .
Cuando la RDW esta alterada es especialmente útil
recurrir al examen de sangre periférica.
Ruiz de Adana Pérez R, Gomez Rodriguez JM, Anemia. En: Ruiz de Adana R. (Edi) Manual de diagnostico y
terapéutica medica en Atencion Primaria. 3ª edic. Madrid. Diaz de Santos. 2001.
• Recuento de reticulocitos.
Los reticulocitos son hematíes recién liberados
que contienen residuos de ARN.
Los niveles normales de reticulocitos oscilan
entre 0,5 y 1,5 por 100 hematíes
examinados.
En anemias severas los reticulocitos puede
estar sobrestimado.
Para corregirlo se emplea la siguiente formula:
Reticulocitos corregidos = Reticulocitos (%) x Hcto
(%) / 45.
• Extensión de sangre periférica.
Sirve para ver la morfología de los hematíes:
-Anisocitosis (diferente tamaño),
-Poiquilocitosis (diferentes formas),
-Eliptocitos (células ovales)
-Esfericitos (caracteristicos de la esferocitosis hereditaria),
-células falciformes (hematíes en forma de media luna
creciente) anemia de células falciformes
(hematíes en lagrima) frecuentemente en la
-Dacriocitos
mielofibrosis,
-Esquistocitos (hematíes fragmentados) a. hem. Microang.
-Células diana frecuentes en talasemia, saturnismo, Hgb C,
-Cuerpos de Howell-Jolly (hematíes con restos de ADN) se
suelen presentar en pacientes con esplenectomía y anemias
megaloblásticas.
OTROS
ESTUDIOS
En función de los resultados de dichos estudios se realizarán, de una
manera más dirigida, otras determinaciones como:
• sideremia
• transferrina
• saturación de transferrina
• ferritina
• vitamina B12
• ácido fólico
• bilirrubina conjugada o indirecta
• LDH
• haptoglobina
• hemoglobinuria
• electroforesis de Hgb
• Prueba de Coombs
• perfil tiroideo, VSG, test de función hepática, proteinograma
• examen de la médula ósea.
ANEMIAS
MICROCITICAS
•La anemia ferropénica es una
disminución en el número de los
glóbulos rojos ocasionada por un
déficit de hierro.
•los niveles de hemoglobina y
hematocrito caen por debajo delo normal
Sans-Sabrafen J; Hematología Clínica; 5ª ed.; 2008:107
ANEMIA FERROPÉNICA
Metabolismo del hierro
Contenido corporal del hierro: 2-6g
Compartimento funcional
Hemoglobina
Mioglobina
Enzimas con hierro
Almacenamiento
Hemosiderina
Ferritina (hígado, bazo, médula ósea)
Transporte: transferrina
Absorción
Hierro no
hemo
Hierro hemo
Sans-Sabrafen J; Hematología Clínica; 5ª ed.; 2008:107
Etiología
1 Disminución de la ingesta de hierro:
Se produce por malabsorción a
consecuencia de:
Aclorhidria gástrica
2 Aumento de las pérdidas de hierro:
Pérdidas ginecológicas
Pérdidas digestivas
Pérdidas debidas a causas no digestivas.
Sans-Sabrafen J; Hematología Clínica; 5ª ed.;
2008: 107
Etiología
3 Aumento de las
demandas:
– Por situaciones fisiológicas
1. Embarazo
2. Lactancia
3. Crecimiento
– Por situaciones no
fisiológicas
1. Déficit de Vitamina B12
2. Síndrome Mieloproliferativos
3. Tratamiento con Sans-Sabrafen J; Hematología Clínica; 5ª ed.; 2008:107
Tipos de diagnóstico de
laboratorio
Determinación de la concentración
sérica de ferritina o ferritinemia
1. Técnicas radioinmunológicas (RIA) o inmunoradiométricas (IRMA)
Tinción de Perls del aspirado de
médula ósea.
Sans-Sabrafen J; Hematología Clínica; 5ª ed.; 2008:107
Tratamiento
Terapia oral con hierro: Tratamiento de
elección
- Dosis de administración
- Reacciones adversas
- Fracaso del tratamiento oral
Terapia parenteral con hierro: Tratamiento alternativo
- Vía intramuscular
- Vía intravenosa
- Efectos secundarios.
Profilaxis del déficit del hierro
Sans-Sabrafen J; Hematología Clínica; 5ª ed.; 2008:107
ANEMIAS
NORMOCÍTICAS
Protocolo diagnóstico de anemias normociticas. Medicine.
HIPORREGENERATIVA
DEFINICIÓN: La anemia aplásica ocurre cuando la
médula ósea produce muy poca cantidad de los tres
tipos de células sanguíneas: glóbulos rojos, glóbulos
blancos y plaquetas.
Una cantidad reducida de glóbulos rojos provoca
disminución abrupta de la hemoglobina (tipo de
proteína presente en los glóbulos rojos cuya función
es transportar oxígeno a los tejidos del cuerpo).
Una cantidad reducida de glóbulos blancos vuelve al
paciente susceptible a las infecciones. Y una cantidad
reducida de plaquetas puede hacer que la sangre no
coagule adecuadamente.
ANEMIAAPLÁSICA
ANEMIAAPLÁSICA:FISIOPATOLOGÍA
CLASIFICACION DE ANEMIAS APLASICAS SEGÚN SUS CAUSAS
Adquirida Hereditaria
Secundaria Anemia de Fanconi
Radiación Disqueratosis congénita
Fármacos y agentes químicos Síndrome de Schwachman-Diamond
Virus
1.Virus Epstein – Barr
2.Hepatitis (virus no A, no B, no
C)
3.Parvovirus B19
4. IH
Anemias aplasicas familiares:
preleucemia, síndrome no hematológicos
•Se desencadena tras la exposición a
productos químicos y fármacos
(clorarfenicol)
• En el 50% de los casos la causa es
idiopática
• Infecciones víricas
•Anemia de Fanconi: hipoplasia
medular, lo que trae como
consecuencia incapacidad de
producir células linfoides y mieloides.
 Enfermedades inmunitarias
1.Fascitis eosinofila
2.Hipoinmunoglobulinemia
3.Timona/carcinoma timico
4.Enfermedad de injerto contra
huésped e inmunodeficiencias
Hemoglobinuria paroxistica nocturna
Embarazo
Idiopatica 50% de los casos
ANEMIA APLÁSICA: MANIFESTACIONES CLINICAS
 Signos y síntomas:
 Hemorragias
 Lasitud
 Debilidad
 Palidez
 Disnea
 Sensación de martilleo en oído.
 Pocas veces: infección, debido a
que los leucocitos han
desminuido.
 Mucosas y piel delgada, uñas
quebradizas, coiloniquia ( uñas
con forma de cuchara)
A la exploración física:
• Petequias, equimosis, hemorragias
retinianas.
• Adenopatías, esplenomegalia
• Manchas café con leche y baja
estatura ( Anemia de Fanconi).
 Fibrosis medular secundaria.
 Reacción a la invasión de la medula por células
tumorales, también aparece en las infección por
micobacterias, hongos y VIH.
 También aparece como secuela tardía de la
radioterapia.
ANEMIAS MIELOPTÍSICAS
• Comprende tres manifestaciones características:
Mielofibrosis (la medula es transformada por
tejido fibroso)
Metaplasia mieloide. la médula ósea es
reemplazada por tejido fibroso y la sangre se
produce en órganos tales como el hígado y el
bazo, en vez de la
médula ósea (agrandamiento del bazo y anemia
evolutiva)
Eritropoyesis ineficaz.
ANEMIAS MIELOPTÍSICAS: FISIOPATOLOGÍA
• Causa Producción de factores de crecimiento que ha
escapado a su regulación normal.
• Las células productoras de eritrocitos se localizaran
en zonas no hematopoyeticas y se desligaran de los
procesos equilibrados de la proliferación y
diferenciación de las cel. madre.
• Es característica pancitopenia (reducción en el
número de GR, GB de la sangre, así como plaquetas)
a pesar de el número altísimo de células progenitoras
hematopoyeticas que circulan en la sangre.
ANEMIAS MIELOPTÍSICAS
• Predomina la anemia normocitica y normocromica.
• En el frotis la leucoeritroblastosis (presencia
simultánea en la sangre de elementos inmaduros
eritroides y mieloides que se acompaña de anemia y
afectación de la médula ósea) es característica.
• Suele haber leucocitosis, con aparición de mielocitos,
promielocitos y mieloblastos circulantes.
• Plaquetas gigantes abundantes.
ANEMIAS MIELOPTÍSICAS
• Caracterizadas por “citopenias” (Deficiencia
de algún elemento celular de la sangre)
• Propia de las personas de edad avanzada.
• Radiación, benceno.
• Efecto toxico tardío de el tratamiento
antineoplasico.
• Es un trastorno clonal de la célula madre
hematopoyetica que provoca una alteración
de la proliferación y diferenciación celulares.
MIELODISPLASIAS
• Los síntomas son: cansancio,
debilidad, disnea, palidez.
• ½ pacientes asintomáticos, estos son
descubiertos casualmente en un análisis
sistémico de sangre.
• 20 % hay esplegnomegalia.
MIELODISPLASIAS
REGENERATIVA
ANEMIA
POSHEMORRÁGICA
Traumatismos ( fracturas, rotura de órganos).
Rotura de véricesesofágicas
 Úlceras gástricas o duodenales, ets
HALLAZGOS DE LABORATORIO:
 Descenso de la cifra de Hb y hematocrito.
 Aumento de los reticulocitos, con un pico máximo a los
7 a 10 días.
 A veces puede observarse eritroblastos en sangre.
% Volumen
perdido ml
síntomas Signos
< 20 < 100 Inquietud Reacción vagal
20 – 30 100 – 1500 Ansiedad,
disnea de
esfuerzo
Hipotensión
ortostática,
taquicardia con
ejercicio.
30 -40 1500 – 2000 Síncope al
sentarse o
incorporarse
Hipotensión
ortostática,
taquicardia en
reposo
< 40 > 2000 Confusión ,
disnea
Choque, mala
perfusión
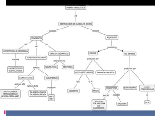
ANEMIA HEMOLÍTICA
incapacidad de la médula ósea para
compensar la hemólisis.
Clasificación:
Definición
Aumento de la
destrucción de
eritrocitos
Agudas
Crónicas
Heredadas
Adquiridas
Intrínseca
Extrínseca
Clínica
Etiológica
Patogénica
ANEMIA HEMOLÍTICA
Intrínsecas Extrínsecas
Anomalías de la membrana
eritrocitaria
Anomalías de la hemoglobina
o enzimas
Por anticuerpos séricos contra eritrocitos
Traumatismos en la circulación
Microorganismos infecciosos
Hiperesplenismo ( vaso demasiado hiperactivo)
La membrana del eritrocito debe ser lo suficientemente fuerte
para atravesar la válvula aórtica y lo suficientemente plástico
para navegar en la microcirculación y sus bifurcaciones.
ESTRUCTURA DE LA MEMBRANA DEL ERITROCITO:
ANEMIA POR ALTERACIONES DE LA MEMBRANA DEL
ERITROCITO
Enfermedad Hereditaria autosómica dominante
Déficit de las proteínas del citoesqueleteo
Permeabilidad anormal Lípidos de membrana
Entrada de Na+ Absorción de agua
Pérdida de K+
Hinchazón de la célula
ESFEROCITO
ESFEROCITOSIS
HEREDITARIA
Alteración de las proteínas del citoesqueleto estructural:
50%
25%
25%
Déficit de espectrina y anicrina
Déficit de la proteína 3
Déficit de β-espectrina y a-espectrina
ESFEROCITO
esplénicos
rígido y pasa con dificultad a través de los cordones y
sinusoides secuestro y destrucción
ELIPTOCITOSIS
HEREDITARIA
“Ovalocitosis Hereditaria”
Enfermedad Hereditaria autosómica dominante
Alteración estructural de la espectrina
Ensamblaje deficiente del citoesqueleto
Déficit de la proteína 4.1
Desestabiliza la unión de la espectrina
con la actina del citoesqueleto
 Delección interna de la proteína 3
Rigidez a la membrana
Utiliza dos vías metabólicas
ANEMIA POR DEFECTOS ENZIMÁTICOS DE LOS HEMATÍES
METABOLISMO DEL ERITROCITO
El eritrocito en proceso de
maduración pierden núcleo,
ribosomas, mitocondrias
Pierden capacidad para síntesis
de proteinas y fosforilación
oxidativa
Vía de Embden-Meyerhof
90-95% glucosa
Vía de la Hexosa-Monofosfato
5% de Glucosa
Genera ATP
Genera NADPH
Reduce el glutatión
Mantiene medio iónico
intraeritrocitario
Genera NADPH
Mantiene el hierro de
la hemoglobina en
estado ferroso
Protege el hematie de
los agentes oxidantes
Déficit de:
1 Piruvato Kinasa (95%)
2 Glucosa 6-P-isomerasa (4%)
Anemia congénita no
esferocítica de intensidad
variable
ATP Pérdida de K intracelular
Hematíes se vuelven más rígidos y
facilmente secuestrables por el
sistema celular fagocítico.
DEFECTOS DE LA VÍA DE
EMBDEN MEYERHOF
 Son trastornos que afectan la estructura, función o
producción de Hb.
 Son hereditarias y el 90% de ellas se deben a
sustitución de un aminoácido.
1. Hemoglobinas estructuralmente anormales
- Anemia Falciforme
- Beta talasemia – Hemoglobina S
- Rasgo falciforme
2. Metahemoglobinemias
3. Hemoglobinas inestables
4. Hemoglobinas con mayor afinidad por el oxígeno
5. Hemoglobinas con menor afinidad por el oxígeno
C
L
A
S
I
F
I
C
A
C
I
Ó
N
HEMOGLOBINOPATÍ
AS
“Anemia Drepanocítica”
Val)
Anormalidad molecular Hb S (∝2β2 6Glu
Rigidez de la membrana del eritrocito
Viscosidad de la sangre
Deshidratación por K+ y Ca+2 en el eritrocito
ANEMIA FALCIFORME
Eritrocitos pierden la flexibilidad
necesaria para atravesar los
capilares pequeños
Membrana de eritrocitos se alteran
(pegajosas)y se adhieren al endotelio de
las vénulas finas:
•Vasooclusión
microvascular
•Hemólisis prematura
Aparecen a los 6 meses de edad
ANEMIA (Hb 18-30%):
Crisis de la enfemedad
a) Crisis dolorosas o vasooclusivas
b) Crisis megaloblásticas
c) Crisis de hipersecuestración
d) Crisis hemolítica
MANIFESTACIONES CLINICAS
DAÑO DE ÓRGANOS:
Huesos:
• Crisis dolorosas
• Necrosis aséptica
• Propensión a la osteomielitis
• Síndrome de la mano y del pie
Sistema Genitourinario:
• Isosteinuria
• Insuficiencia renal progresiva
• Priapismo
Sistema Cardiopulmonar:
• Taquicardia
• Cardiomegalia y soplos
• Infartos pulmonares
• Síndrome torácico agudo
Bazo e hígado:
• Bazo palpable (niñez) y desaparece (pubertad)
• Hepatomegalia e ictericia en niños, crisis dolorosas en adultos
Sistema Nervioso:
• Complicaciones neurológicas relacionadas con fenómenos
trombóticos.
Ojos: Oclusión de los vasos de la retina:
• Hemorragia
• Neovascularización
• Desprendimiento
• Ceguera
Úlceras crónicas de las extremidades inferiores
Embarazo:
• Mínimas posibilidades de embarazo
• Complicaciones:
– Pielonefritis
– Infartos pulmonares
– Hemorragias perinatales
– Parto prematuro
– Muerte fetal
La anemia falciforme es una enfermedad hereditaria, en la
cual los glóbulos rojos producen hemoglobina anormal, que
hace que adquieran forma de medialuna u hoz.
Se produce por oxidación de
las fracciones hemo al
estado férrico
Metahemoglobina tiene alta
afinidad por el oxigeno q no lo
libera a los tejidos
CIANOSIS
METAHEMOGLOBINEMIAS
CAUSAS
EXTRINSECAS DE
HEMÓLISIS
El bazo es muy eficaz para atrapar y destruir a los hematíes que
tienen mínimos defectos
Esplenomegalia Destrucción de células sanguíneas
Citopenia:
-Anemia
- Granulocitopenia
-Trombocitopenia
HIPERESPLENISMO
1.- Por auto-anticuerpos calientes.
- Primaria (Idiopática)
- Secundaria: - Sindromes linfoproliferativos
- Enfermedades del tejido conectivo
- Drogas
2.- Por auto-anticuerpos fríos.
- Primaria (Idiopática).
- Secundaria: - Sindromes linfoproliferativos
- Infecciones: Micoplasma pneumoniae
3.- Hemoglobinuria paroxística por frío.
- Asociada a sífilis terciaria o post-infecciones virales
4.- Hemoglobinuria paroxística nocturna.
- Produce anemia, hemosiderinuria, granulocitopenia y
trombocitopenia.
ANEMIAS HEMOLÍTICAS
AUTOINMUNES
1.- Anemia hemolítica cardíaca.
- Asociada a la inserción de válvulas cardíacas, reparación
quirúrgica del septum y enf. cardíaca valvular grave.
2.- Hemoglobinuria de la marcha.
- En los deportistas existe hemólisis a nivel de talón.
3.- Anemia hemolítica microangiopática.
- Asociada a Púrpura trombótica trombocitopénica
- Síndrome hemolítico urémico
- Secundaria a coagulación intravascular diseminada.
ANEMIAS POR FRAGMENTACIÓN
MECÁNICA
ANEMIA
HEMOLITICA
ANEMIA
MACROCITICA
• MEGALOBLÁSTICA
• NO MEGALOBLÁSTICA
I. Definición: aquellas anemias causadas por una
alteración en la maduración de los precursores
de la serie roja , debido a anomalía en síntesis
de ADN.
• Etiopatogenia
DEFICIT DE VITAMINA
B 12 (anemia perniciosa)
DEFICET DE ACIDO
FÓLICO (anemia por déficit
de folato)
ANEMIAS
MEGALOBLÁSTICAS
FISIOPATOGENIA:
En adultos es una enfermedad de origen autoinmune.
 En un 90% de los casos se asocia a la presencia de
anticuerpos anti-células parietales (productoras del FI).
 Existe atrofia gástrica lo que origina un descenso de producción
de acido y FI con una posterior alteración en la absorción de la
vitamina B12.
 En un 50% de casos se asocia a anticuerpos anti FI.
 Existe una posible predisposición genética.
 anemia megaloblastica juvenil que aparece en menores
de 10 años en los que el FI no es activo y no se observan
anticuerpos.
Suele asociarse a otras enfermedades de origen
autoinmune:
•Vitiligo
•Tirotoxicosis (hipertiroidismo)
•Diabetes Mellitus
•Hipoparatiroidismo
•LES
•Aganmaglobulinemia
 Cuando la vitamina B12 es ingerida se une con el factor
R ( de la saliva).
 Este complejo a nivel de duodeno se separa por la
acción de proteasas pancreáticas para que así la
vitamina B12 se una al factor intrínseco (producido en
el fondo del estómago por las mismas células
productoras de HCl).
 Así se une a las células del íleon para absorberse y
pasar a la circulación sanguínea. Transporte en
plasma unido a transcobalamina II que la entrega a
tejidos
 Depósitos en hígado: 2 a 7 mg (adulto)
 Circulación énterohepática 1 μg/d
 Aporte en carnes, hígado, pescado, huevos, leche.
 Cocción altera absorción en 20 a 50%
 Consumo diario 10 a 30 μg/d, absorción 2 a 5 μg/d
 Deficiencia requiere largo tiempo para manifestarse
(2 a 5 años)
La vitamina B12 tiene participación en la formación del
ADN, por lo tanto si tengo déficit, los eritrocitos van a tener
un aumento de tamaño, y va a traer consecuencias en la
médula ósea, tubo digestivo y SNC (ya que la vitamina B12
produce moléculas intermedias relacionadas con el SNC,
trayendo como consecuencia alteraciones motoras y
espasmos).
Nutricionales Vegetarianos Estrictos
Malabsorción
Gástrica Gastrectomia, ausencia congénita del factor
intrínseco
Intestinal Esprue tropical, resección intestinal, linfoma
intestinal, contaminación bacteriana, enfermedad
inflamatoria intestinal, pancreatitis crónica.
Otros Déficit congénito de transcabalamina II,
tabaquismo, interacción con fármacos
(colchicina,neomicina, etc)
Déficit de vitamina B 12
ANEMIA PERNICIOSA: Anemia megaloblástica
moderada a leve.
• Leucopenia (disminución leucocitos)
• Trombocitopenia (disminución plaquetas).
• Alteraciones neurológicas (por disminución de
vitamiba B12).
• Aclorhidria (porque las células del fondo están
atrofiadas)
• Incapacidad de absorción oral de cobalaminas (test
de Schilling) y se elimina por las heces.
• Niveles séricos disminuidos de vitamina B12.
• Hematocrito mejora con la administración de
vitamina B12 parenteral (vía sanguínea.)
Acido Fólico (Pteroilglutámico)
 Una causa podría ser una enfermedad
autoinmune donde los linfocitos matan a las
células del fondo del estómago
 Por lo tanto hay atrofia de células del estómago,
y por ende no se va a formar el factor
intrínseco, y la vitamina B12 no entrará a
circulación sanguínea.
 Además también habrá aclorhidria, lo que
empeorará la situación ya que la acidez ayuda a
la disociación del factor R y la vitamina B12
 Depósitos en hígado: 5 a 20 mg (según
aporte)
 Aporte en hígado, riñón, vegetales verdes
frescos
 Cocción altera absorción en 70 a 100%
 Requerimiento diario 3 a 5 μg/d
 Reservas duran 4 meses
Déficit nutricional Alcoholismo, malnutrición, dietas
vegetales.
pobres en
Malabsorción Esprue tropical, enfermedad inflamatoria
intestinal, resección intestinal, linfoma
intestinal, etc
Necesidades Embarazo, lactancia, enfermedades
inflamatorias crónicas, hipertiroidismo,
neoplasias, etc
Exceso de pérdidas Diálisis, IC
Fármacos Anticonvulsivantes, antifólicos
(trimetroprima, pirimetamina, etc)
Déficit de Folatos
Cuadro hematológico
 Alteraciones en morfología eritrocitaria: macroovalocitos,
anisocitosis, punteado basófilo.
 Volumen corpuscular medio superior a 95 fl hasta 140 fl.
 Cifra de reticulocitos baja.
 PMN polisegmentados, con cierta frecuencia leucopenia y/o
trombocitopenia.
Alteraciones bioquímicas
 Eritripoyesis ineficaz y hemólisis intramedular.
Alteraciones de médula ósea
 Maduración megaloblástica, hiperplasia de la serie roja
(proeritoblastos y eritoblastos basófilos) con alteraciones
(gigantismo, cromatina reticulada, asincronía madurativa
nucleocitoplasmática). Anomalías en la serie blanca.
Aumento de la bilirrubina y del LDH
ANEMIASMEGALOBLÁSTICAS:
HALLAZGOS
AnemiaMegaloblástica:
Laboratorio
 Niveles de B12 ( VN 200-500 pg/ml, dg<100)
 Niveles de folatos (VN 5 a 30 ng/ml, dg<4)
 LDH, bilirrubina, cinética de fierro
Alteraciones digestivas
Glositis con lengua lisa y brillante
Flatulencias y digestión pesada
Alteraciones neurológicas
Diarrea
Parestesias de inicio distal
Ataxia y trastornos motores de miembros
inferiores
De sensibilidad vibratoria en miembros
inferiores
Alteraciones Psiquiátricas Falta de concentración hasta demencia
Cuadro clínico

Anemias

  • 1.
  • 2.
    • Disminución dela concentración de hemoglobina por debajo de los límites aceptados como normales; variables según edad, sexo y condiciones del medio ambiente. Se acompaña de un descenso del hematocrito y casi siempre del número de glóbulos rojos. • Según la OMS: Hombres Mujeres < 13 gr/dl < 12 gr/dl Embarazadas < 11 gr/dl Definición
  • 3.
    Anemia: Causas comunes • Adultos –Ferropenia – Enfermedad crónica – IRC – Deficiencia de folatos o Vit- B12 – AHA – Esferocitosis Hereditaria – SMD – Mieloptisis – Aplasia • Niños – Ferropenia – Inflamación aguda – Talasemias – Drepanocitosis – Esferocitosis Hereditaria – Enzimopatías (G6PD) – Leucemia – Aplasia pura de SR congénita – Eritroblastopenia transitoria del niño Hoffman; Hematology: Basic Principles and Practice; 4ª ed.,Elservier: Parte IV
  • 4.
    CLASIFICACIONES a.-CLASIFICACION MORFOLOGICA Índices eritrocitarios(VCM, HCM) – Anemia normocítica-normocrómica – Anemia microcitica-hipocrómica – Anemia macrocítica. b.-CLASIFICACION FUNCIONAL Conteo de reticulocitos – Arregenerativa: alteración de células madre, déficit de factores. – Regenerativa: Por perdida, hemolítica. Sans-Sabrafen J; Hematología Clínica; 5ª ed.; 2008:107
  • 5.
    C.- CLASIFICACIÓN SEGÚNLA SEVERIDAD DE LA ANEMIA: La anemia puede ser: - leve (Hb>10 g/dl), - moderada (Hb entre 8-10 g/dl) - grave (Hb <8 g/dl).
  • 6.
    SEGÚN SU ETIOLOGIA A.-ANEMIASPOR PÉRDIDA DE SANGRE a.Posthemorrágica aguda b. Posthemorrágica crónica B.-ANEMIAS POR PRODUCCIÓN DEFICIENTE DE ERITROCITOS a. Por déficit de factores relacionados con la eritropoyesis • Déficit de hierro • Déficit de Vit B12 y ácido fólico • Déficit de cobre • Déficit de Vit C • Déficit de otras vitaminas (piridoxina, riboflavina, ácido pantoténico) b. Por insuficiencia de la médula ósea • Anemias aplásticas o hipoplásticas, congénitas o adquiridas, idiopáticas o por reaciones adversas a medicamentos: Cloramfenicol, AINES, Fenitoina, Hipoglucemiantes orales, otros • Síndrome mielodisplásico • Leucemias • Abuso del alcohol c. Infiltración de la médula ósea por neoplasia maligna secundaria • Neuroblastoma en niños • Cáncer de de mama, próstata y pulmón en adultos. • Otros
  • 7.
    C.- ANEMIAS PORDESTRUCCIÓN EXCESIVA DE ERITROCITOS a. Anemias hemolíticas hereditarias. • Hemoglobinopatias • Alteraciones primarias de la membrana del hematíe • Enzimopatias de los hematíes. b. Anemias hemolíticas adquiridas. • Anemia hemolítica autoinmune. • Anemia hemolítica inducida por fármacos. • Anemia hemolítica microangiopática. • Anemia hemolítica traumática. c. Hemoglobinuria paroxística nocturna. D.-ANEMIAS POR PRODUCCIÓN DISMINUIDA Y DESTRUCCIÓN AUMENTADA DE ERITROCITOS a. Síntesis defectuosa de Hb • Hemoglobinopatias • Talasemia b. Asociada a enfermedades crónicas • Nefropatias • Hepatopatias • Hipotiroidismo
  • 8.
    ANEMIAY VOLUMEN CORPUSCULAR MEDIO GinderGD. Microcytic and hypochromic anemias. In: Goldman L, Ausiello DA, eds. Cecil Medicine. 23rd ed. Philadelphia, PA: Saunders Elsevier; 2007: chapter 163.
  • 9.
    Causas • Pérdida desangre • Falta de producción de glóbulos rojos • Aumento en la velocidad de destrucción de los glóbulos rojos
  • 10.
    Insuficiencia de la médulaósea Deficiencia de factores esenciales Hemólisis Fe2+ B12 Eritropoyesis disminuida Pérdida sanguínea ANEMIA Ácido fólico Factores intracorpusculares Taquicardia Hiperpnea Viscosidad sanguínea disminuida Hipoxia celular Factores extracorpusculares Disminución de la reistencia periférica Fisiopatologia
  • 11.
    El ERITROCITO • Recorre600 Km. de pasa por 10 vece s territorio vasos de inferior al vascular , diámetr o suyo. • Alta capacidad de deformabilidad. • El eritrocito senil es eliminado por el SMF del bazo. Es un disco bicóncavo el cual posee una depresión central, esta desprovisto de organelas, su misión fundamental es transportar y proteger la HEMOGLOBINA para que pueda realizar su función respiratoria. • Sobrevida: 120 días. •El producto final de la muerte y catabolismo del eritrocito es la bilirrubina.
  • 12.
    FACTORES QUE MODIFICANLA HEMOGLOBINA
  • 13.
    Curva de disociaciónde la hemoglobina
  • 14.
    Adaptaciones durante la anemia 1.Aumento del flujo de sangre oxigenada Aumento de FC Aumento del GC Aumento de velocidad de circulación Aumento preferencial del FS a órganos vitales 2. Aumento en utilización de O2 por tejidos Aumento de 2,3-BPG en eritrocitos Disminución de afinidad de O2 por Hb en los tejidos
  • 15.
    CARACTERISTICAS CLINICAS Torres A.Diagnóstico de anemia: un alerta para los profesionales de la salud. Adolesc. Latinoam. Porto Alegre. 1999
  • 18.
    DIAGNOSTICO 1.- Índices corpusculares: Volumencorpuscular medio (VCM), hemoglobina corpuscular media (HCM), concentración de hemoglobina corpuscular media (CHCM). El VCM representa la media del tamaño de los hematíes . Es fiable cuando la población eritrocitaria es homogénea ( micro, normo, macrocítica). El estudio de la homogeneidad de los hematíes se realiza mediante la amplitud de distribución eritrocitaria (ADE o RDW). El valor normal es de 12-14,5% . Cuando la RDW esta alterada es especialmente útil recurrir al examen de sangre periférica. Ruiz de Adana Pérez R, Gomez Rodriguez JM, Anemia. En: Ruiz de Adana R. (Edi) Manual de diagnostico y terapéutica medica en Atencion Primaria. 3ª edic. Madrid. Diaz de Santos. 2001.
  • 19.
    • Recuento dereticulocitos. Los reticulocitos son hematíes recién liberados que contienen residuos de ARN. Los niveles normales de reticulocitos oscilan entre 0,5 y 1,5 por 100 hematíes examinados. En anemias severas los reticulocitos puede estar sobrestimado. Para corregirlo se emplea la siguiente formula: Reticulocitos corregidos = Reticulocitos (%) x Hcto (%) / 45.
  • 20.
    • Extensión desangre periférica. Sirve para ver la morfología de los hematíes: -Anisocitosis (diferente tamaño), -Poiquilocitosis (diferentes formas), -Eliptocitos (células ovales) -Esfericitos (caracteristicos de la esferocitosis hereditaria), -células falciformes (hematíes en forma de media luna creciente) anemia de células falciformes (hematíes en lagrima) frecuentemente en la -Dacriocitos mielofibrosis, -Esquistocitos (hematíes fragmentados) a. hem. Microang. -Células diana frecuentes en talasemia, saturnismo, Hgb C, -Cuerpos de Howell-Jolly (hematíes con restos de ADN) se suelen presentar en pacientes con esplenectomía y anemias megaloblásticas.
  • 22.
    OTROS ESTUDIOS En función delos resultados de dichos estudios se realizarán, de una manera más dirigida, otras determinaciones como: • sideremia • transferrina • saturación de transferrina • ferritina • vitamina B12 • ácido fólico • bilirrubina conjugada o indirecta • LDH • haptoglobina • hemoglobinuria • electroforesis de Hgb • Prueba de Coombs • perfil tiroideo, VSG, test de función hepática, proteinograma • examen de la médula ósea.
  • 23.
  • 25.
    •La anemia ferropénicaes una disminución en el número de los glóbulos rojos ocasionada por un déficit de hierro. •los niveles de hemoglobina y hematocrito caen por debajo delo normal Sans-Sabrafen J; Hematología Clínica; 5ª ed.; 2008:107 ANEMIA FERROPÉNICA
  • 27.
    Metabolismo del hierro Contenidocorporal del hierro: 2-6g Compartimento funcional Hemoglobina Mioglobina Enzimas con hierro Almacenamiento Hemosiderina Ferritina (hígado, bazo, médula ósea) Transporte: transferrina Absorción Hierro no hemo Hierro hemo Sans-Sabrafen J; Hematología Clínica; 5ª ed.; 2008:107
  • 28.
    Etiología 1 Disminución dela ingesta de hierro: Se produce por malabsorción a consecuencia de: Aclorhidria gástrica 2 Aumento de las pérdidas de hierro: Pérdidas ginecológicas Pérdidas digestivas Pérdidas debidas a causas no digestivas. Sans-Sabrafen J; Hematología Clínica; 5ª ed.; 2008: 107
  • 29.
    Etiología 3 Aumento delas demandas: – Por situaciones fisiológicas 1. Embarazo 2. Lactancia 3. Crecimiento – Por situaciones no fisiológicas 1. Déficit de Vitamina B12 2. Síndrome Mieloproliferativos 3. Tratamiento con Sans-Sabrafen J; Hematología Clínica; 5ª ed.; 2008:107
  • 30.
    Tipos de diagnósticode laboratorio Determinación de la concentración sérica de ferritina o ferritinemia 1. Técnicas radioinmunológicas (RIA) o inmunoradiométricas (IRMA) Tinción de Perls del aspirado de médula ósea. Sans-Sabrafen J; Hematología Clínica; 5ª ed.; 2008:107
  • 31.
    Tratamiento Terapia oral conhierro: Tratamiento de elección - Dosis de administración - Reacciones adversas - Fracaso del tratamiento oral Terapia parenteral con hierro: Tratamiento alternativo - Vía intramuscular - Vía intravenosa - Efectos secundarios. Profilaxis del déficit del hierro Sans-Sabrafen J; Hematología Clínica; 5ª ed.; 2008:107
  • 32.
  • 33.
    Protocolo diagnóstico deanemias normociticas. Medicine.
  • 34.
  • 35.
    DEFINICIÓN: La anemiaaplásica ocurre cuando la médula ósea produce muy poca cantidad de los tres tipos de células sanguíneas: glóbulos rojos, glóbulos blancos y plaquetas. Una cantidad reducida de glóbulos rojos provoca disminución abrupta de la hemoglobina (tipo de proteína presente en los glóbulos rojos cuya función es transportar oxígeno a los tejidos del cuerpo). Una cantidad reducida de glóbulos blancos vuelve al paciente susceptible a las infecciones. Y una cantidad reducida de plaquetas puede hacer que la sangre no coagule adecuadamente. ANEMIAAPLÁSICA
  • 36.
  • 37.
    CLASIFICACION DE ANEMIASAPLASICAS SEGÚN SUS CAUSAS Adquirida Hereditaria Secundaria Anemia de Fanconi Radiación Disqueratosis congénita Fármacos y agentes químicos Síndrome de Schwachman-Diamond Virus 1.Virus Epstein – Barr 2.Hepatitis (virus no A, no B, no C) 3.Parvovirus B19 4. IH Anemias aplasicas familiares: preleucemia, síndrome no hematológicos •Se desencadena tras la exposición a productos químicos y fármacos (clorarfenicol) • En el 50% de los casos la causa es idiopática • Infecciones víricas •Anemia de Fanconi: hipoplasia medular, lo que trae como consecuencia incapacidad de producir células linfoides y mieloides.  Enfermedades inmunitarias 1.Fascitis eosinofila 2.Hipoinmunoglobulinemia 3.Timona/carcinoma timico 4.Enfermedad de injerto contra huésped e inmunodeficiencias Hemoglobinuria paroxistica nocturna Embarazo Idiopatica 50% de los casos
  • 38.
    ANEMIA APLÁSICA: MANIFESTACIONESCLINICAS  Signos y síntomas:  Hemorragias  Lasitud  Debilidad  Palidez  Disnea  Sensación de martilleo en oído.  Pocas veces: infección, debido a que los leucocitos han desminuido.  Mucosas y piel delgada, uñas quebradizas, coiloniquia ( uñas con forma de cuchara) A la exploración física: • Petequias, equimosis, hemorragias retinianas. • Adenopatías, esplenomegalia • Manchas café con leche y baja estatura ( Anemia de Fanconi).
  • 39.
     Fibrosis medularsecundaria.  Reacción a la invasión de la medula por células tumorales, también aparece en las infección por micobacterias, hongos y VIH.  También aparece como secuela tardía de la radioterapia. ANEMIAS MIELOPTÍSICAS
  • 40.
    • Comprende tresmanifestaciones características: Mielofibrosis (la medula es transformada por tejido fibroso) Metaplasia mieloide. la médula ósea es reemplazada por tejido fibroso y la sangre se produce en órganos tales como el hígado y el bazo, en vez de la médula ósea (agrandamiento del bazo y anemia evolutiva) Eritropoyesis ineficaz. ANEMIAS MIELOPTÍSICAS: FISIOPATOLOGÍA
  • 41.
    • Causa Producciónde factores de crecimiento que ha escapado a su regulación normal. • Las células productoras de eritrocitos se localizaran en zonas no hematopoyeticas y se desligaran de los procesos equilibrados de la proliferación y diferenciación de las cel. madre. • Es característica pancitopenia (reducción en el número de GR, GB de la sangre, así como plaquetas) a pesar de el número altísimo de células progenitoras hematopoyeticas que circulan en la sangre. ANEMIAS MIELOPTÍSICAS
  • 42.
    • Predomina laanemia normocitica y normocromica. • En el frotis la leucoeritroblastosis (presencia simultánea en la sangre de elementos inmaduros eritroides y mieloides que se acompaña de anemia y afectación de la médula ósea) es característica. • Suele haber leucocitosis, con aparición de mielocitos, promielocitos y mieloblastos circulantes. • Plaquetas gigantes abundantes. ANEMIAS MIELOPTÍSICAS
  • 43.
    • Caracterizadas por“citopenias” (Deficiencia de algún elemento celular de la sangre) • Propia de las personas de edad avanzada. • Radiación, benceno. • Efecto toxico tardío de el tratamiento antineoplasico. • Es un trastorno clonal de la célula madre hematopoyetica que provoca una alteración de la proliferación y diferenciación celulares. MIELODISPLASIAS
  • 44.
    • Los síntomasson: cansancio, debilidad, disnea, palidez. • ½ pacientes asintomáticos, estos son descubiertos casualmente en un análisis sistémico de sangre. • 20 % hay esplegnomegalia. MIELODISPLASIAS
  • 45.
  • 46.
  • 47.
    Traumatismos ( fracturas,rotura de órganos). Rotura de véricesesofágicas  Úlceras gástricas o duodenales, ets HALLAZGOS DE LABORATORIO:  Descenso de la cifra de Hb y hematocrito.  Aumento de los reticulocitos, con un pico máximo a los 7 a 10 días.  A veces puede observarse eritroblastos en sangre.
  • 48.
    % Volumen perdido ml síntomasSignos < 20 < 100 Inquietud Reacción vagal 20 – 30 100 – 1500 Ansiedad, disnea de esfuerzo Hipotensión ortostática, taquicardia con ejercicio. 30 -40 1500 – 2000 Síncope al sentarse o incorporarse Hipotensión ortostática, taquicardia en reposo < 40 > 2000 Confusión , disnea Choque, mala perfusión
  • 50.
    ANEMIA HEMOLÍTICA incapacidad dela médula ósea para compensar la hemólisis. Clasificación: Definición Aumento de la destrucción de eritrocitos Agudas Crónicas Heredadas Adquiridas Intrínseca Extrínseca Clínica Etiológica Patogénica
  • 51.
    ANEMIA HEMOLÍTICA Intrínsecas Extrínsecas Anomalíasde la membrana eritrocitaria Anomalías de la hemoglobina o enzimas Por anticuerpos séricos contra eritrocitos Traumatismos en la circulación Microorganismos infecciosos Hiperesplenismo ( vaso demasiado hiperactivo)
  • 53.
    La membrana deleritrocito debe ser lo suficientemente fuerte para atravesar la válvula aórtica y lo suficientemente plástico para navegar en la microcirculación y sus bifurcaciones. ESTRUCTURA DE LA MEMBRANA DEL ERITROCITO: ANEMIA POR ALTERACIONES DE LA MEMBRANA DEL ERITROCITO
  • 54.
    Enfermedad Hereditaria autosómicadominante Déficit de las proteínas del citoesqueleteo Permeabilidad anormal Lípidos de membrana Entrada de Na+ Absorción de agua Pérdida de K+ Hinchazón de la célula ESFEROCITO ESFEROCITOSIS HEREDITARIA
  • 55.
    Alteración de lasproteínas del citoesqueleto estructural: 50% 25% 25% Déficit de espectrina y anicrina Déficit de la proteína 3 Déficit de β-espectrina y a-espectrina ESFEROCITO esplénicos rígido y pasa con dificultad a través de los cordones y sinusoides secuestro y destrucción
  • 56.
    ELIPTOCITOSIS HEREDITARIA “Ovalocitosis Hereditaria” Enfermedad Hereditariaautosómica dominante Alteración estructural de la espectrina Ensamblaje deficiente del citoesqueleto Déficit de la proteína 4.1 Desestabiliza la unión de la espectrina con la actina del citoesqueleto  Delección interna de la proteína 3 Rigidez a la membrana
  • 57.
    Utiliza dos víasmetabólicas ANEMIA POR DEFECTOS ENZIMÁTICOS DE LOS HEMATÍES METABOLISMO DEL ERITROCITO El eritrocito en proceso de maduración pierden núcleo, ribosomas, mitocondrias Pierden capacidad para síntesis de proteinas y fosforilación oxidativa Vía de Embden-Meyerhof 90-95% glucosa Vía de la Hexosa-Monofosfato 5% de Glucosa Genera ATP Genera NADPH Reduce el glutatión Mantiene medio iónico intraeritrocitario Genera NADPH Mantiene el hierro de la hemoglobina en estado ferroso Protege el hematie de los agentes oxidantes
  • 58.
    Déficit de: 1 PiruvatoKinasa (95%) 2 Glucosa 6-P-isomerasa (4%) Anemia congénita no esferocítica de intensidad variable ATP Pérdida de K intracelular Hematíes se vuelven más rígidos y facilmente secuestrables por el sistema celular fagocítico. DEFECTOS DE LA VÍA DE EMBDEN MEYERHOF
  • 59.
     Son trastornosque afectan la estructura, función o producción de Hb.  Son hereditarias y el 90% de ellas se deben a sustitución de un aminoácido. 1. Hemoglobinas estructuralmente anormales - Anemia Falciforme - Beta talasemia – Hemoglobina S - Rasgo falciforme 2. Metahemoglobinemias 3. Hemoglobinas inestables 4. Hemoglobinas con mayor afinidad por el oxígeno 5. Hemoglobinas con menor afinidad por el oxígeno C L A S I F I C A C I Ó N HEMOGLOBINOPATÍ AS
  • 60.
    “Anemia Drepanocítica” Val) Anormalidad molecularHb S (∝2β2 6Glu Rigidez de la membrana del eritrocito Viscosidad de la sangre Deshidratación por K+ y Ca+2 en el eritrocito ANEMIA FALCIFORME
  • 61.
    Eritrocitos pierden laflexibilidad necesaria para atravesar los capilares pequeños Membrana de eritrocitos se alteran (pegajosas)y se adhieren al endotelio de las vénulas finas: •Vasooclusión microvascular •Hemólisis prematura
  • 62.
    Aparecen a los6 meses de edad ANEMIA (Hb 18-30%): Crisis de la enfemedad a) Crisis dolorosas o vasooclusivas b) Crisis megaloblásticas c) Crisis de hipersecuestración d) Crisis hemolítica MANIFESTACIONES CLINICAS
  • 63.
    DAÑO DE ÓRGANOS: Huesos: •Crisis dolorosas • Necrosis aséptica • Propensión a la osteomielitis • Síndrome de la mano y del pie Sistema Genitourinario: • Isosteinuria • Insuficiencia renal progresiva • Priapismo Sistema Cardiopulmonar: • Taquicardia • Cardiomegalia y soplos • Infartos pulmonares • Síndrome torácico agudo Bazo e hígado: • Bazo palpable (niñez) y desaparece (pubertad) • Hepatomegalia e ictericia en niños, crisis dolorosas en adultos
  • 64.
    Sistema Nervioso: • Complicacionesneurológicas relacionadas con fenómenos trombóticos. Ojos: Oclusión de los vasos de la retina: • Hemorragia • Neovascularización • Desprendimiento • Ceguera Úlceras crónicas de las extremidades inferiores Embarazo: • Mínimas posibilidades de embarazo • Complicaciones: – Pielonefritis – Infartos pulmonares – Hemorragias perinatales – Parto prematuro – Muerte fetal
  • 65.
    La anemia falciformees una enfermedad hereditaria, en la cual los glóbulos rojos producen hemoglobina anormal, que hace que adquieran forma de medialuna u hoz.
  • 66.
    Se produce poroxidación de las fracciones hemo al estado férrico Metahemoglobina tiene alta afinidad por el oxigeno q no lo libera a los tejidos CIANOSIS METAHEMOGLOBINEMIAS
  • 67.
  • 68.
    El bazo esmuy eficaz para atrapar y destruir a los hematíes que tienen mínimos defectos Esplenomegalia Destrucción de células sanguíneas Citopenia: -Anemia - Granulocitopenia -Trombocitopenia HIPERESPLENISMO
  • 69.
    1.- Por auto-anticuerposcalientes. - Primaria (Idiopática) - Secundaria: - Sindromes linfoproliferativos - Enfermedades del tejido conectivo - Drogas 2.- Por auto-anticuerpos fríos. - Primaria (Idiopática). - Secundaria: - Sindromes linfoproliferativos - Infecciones: Micoplasma pneumoniae 3.- Hemoglobinuria paroxística por frío. - Asociada a sífilis terciaria o post-infecciones virales 4.- Hemoglobinuria paroxística nocturna. - Produce anemia, hemosiderinuria, granulocitopenia y trombocitopenia. ANEMIAS HEMOLÍTICAS AUTOINMUNES
  • 70.
    1.- Anemia hemolíticacardíaca. - Asociada a la inserción de válvulas cardíacas, reparación quirúrgica del septum y enf. cardíaca valvular grave. 2.- Hemoglobinuria de la marcha. - En los deportistas existe hemólisis a nivel de talón. 3.- Anemia hemolítica microangiopática. - Asociada a Púrpura trombótica trombocitopénica - Síndrome hemolítico urémico - Secundaria a coagulación intravascular diseminada. ANEMIAS POR FRAGMENTACIÓN MECÁNICA
  • 72.
  • 73.
  • 76.
    I. Definición: aquellasanemias causadas por una alteración en la maduración de los precursores de la serie roja , debido a anomalía en síntesis de ADN. • Etiopatogenia DEFICIT DE VITAMINA B 12 (anemia perniciosa) DEFICET DE ACIDO FÓLICO (anemia por déficit de folato) ANEMIAS MEGALOBLÁSTICAS
  • 77.
    FISIOPATOGENIA: En adultos esuna enfermedad de origen autoinmune.  En un 90% de los casos se asocia a la presencia de anticuerpos anti-células parietales (productoras del FI).  Existe atrofia gástrica lo que origina un descenso de producción de acido y FI con una posterior alteración en la absorción de la vitamina B12.  En un 50% de casos se asocia a anticuerpos anti FI.  Existe una posible predisposición genética.  anemia megaloblastica juvenil que aparece en menores de 10 años en los que el FI no es activo y no se observan anticuerpos.
  • 78.
    Suele asociarse aotras enfermedades de origen autoinmune: •Vitiligo •Tirotoxicosis (hipertiroidismo) •Diabetes Mellitus •Hipoparatiroidismo •LES •Aganmaglobulinemia
  • 79.
     Cuando lavitamina B12 es ingerida se une con el factor R ( de la saliva).  Este complejo a nivel de duodeno se separa por la acción de proteasas pancreáticas para que así la vitamina B12 se una al factor intrínseco (producido en el fondo del estómago por las mismas células productoras de HCl).  Así se une a las células del íleon para absorberse y pasar a la circulación sanguínea. Transporte en plasma unido a transcobalamina II que la entrega a tejidos  Depósitos en hígado: 2 a 7 mg (adulto)  Circulación énterohepática 1 μg/d
  • 80.
     Aporte encarnes, hígado, pescado, huevos, leche.  Cocción altera absorción en 20 a 50%  Consumo diario 10 a 30 μg/d, absorción 2 a 5 μg/d  Deficiencia requiere largo tiempo para manifestarse (2 a 5 años) La vitamina B12 tiene participación en la formación del ADN, por lo tanto si tengo déficit, los eritrocitos van a tener un aumento de tamaño, y va a traer consecuencias en la médula ósea, tubo digestivo y SNC (ya que la vitamina B12 produce moléculas intermedias relacionadas con el SNC, trayendo como consecuencia alteraciones motoras y espasmos).
  • 81.
    Nutricionales Vegetarianos Estrictos Malabsorción GástricaGastrectomia, ausencia congénita del factor intrínseco Intestinal Esprue tropical, resección intestinal, linfoma intestinal, contaminación bacteriana, enfermedad inflamatoria intestinal, pancreatitis crónica. Otros Déficit congénito de transcabalamina II, tabaquismo, interacción con fármacos (colchicina,neomicina, etc) Déficit de vitamina B 12
  • 82.
    ANEMIA PERNICIOSA: Anemiamegaloblástica moderada a leve. • Leucopenia (disminución leucocitos) • Trombocitopenia (disminución plaquetas). • Alteraciones neurológicas (por disminución de vitamiba B12). • Aclorhidria (porque las células del fondo están atrofiadas) • Incapacidad de absorción oral de cobalaminas (test de Schilling) y se elimina por las heces. • Niveles séricos disminuidos de vitamina B12. • Hematocrito mejora con la administración de vitamina B12 parenteral (vía sanguínea.)
  • 83.
    Acido Fólico (Pteroilglutámico) Una causa podría ser una enfermedad autoinmune donde los linfocitos matan a las células del fondo del estómago  Por lo tanto hay atrofia de células del estómago, y por ende no se va a formar el factor intrínseco, y la vitamina B12 no entrará a circulación sanguínea.  Además también habrá aclorhidria, lo que empeorará la situación ya que la acidez ayuda a la disociación del factor R y la vitamina B12
  • 84.
     Depósitos enhígado: 5 a 20 mg (según aporte)  Aporte en hígado, riñón, vegetales verdes frescos  Cocción altera absorción en 70 a 100%  Requerimiento diario 3 a 5 μg/d  Reservas duran 4 meses
  • 85.
    Déficit nutricional Alcoholismo,malnutrición, dietas vegetales. pobres en Malabsorción Esprue tropical, enfermedad inflamatoria intestinal, resección intestinal, linfoma intestinal, etc Necesidades Embarazo, lactancia, enfermedades inflamatorias crónicas, hipertiroidismo, neoplasias, etc Exceso de pérdidas Diálisis, IC Fármacos Anticonvulsivantes, antifólicos (trimetroprima, pirimetamina, etc) Déficit de Folatos
  • 86.
    Cuadro hematológico  Alteracionesen morfología eritrocitaria: macroovalocitos, anisocitosis, punteado basófilo.  Volumen corpuscular medio superior a 95 fl hasta 140 fl.  Cifra de reticulocitos baja.  PMN polisegmentados, con cierta frecuencia leucopenia y/o trombocitopenia. Alteraciones bioquímicas  Eritripoyesis ineficaz y hemólisis intramedular. Alteraciones de médula ósea  Maduración megaloblástica, hiperplasia de la serie roja (proeritoblastos y eritoblastos basófilos) con alteraciones (gigantismo, cromatina reticulada, asincronía madurativa nucleocitoplasmática). Anomalías en la serie blanca. Aumento de la bilirrubina y del LDH ANEMIASMEGALOBLÁSTICAS: HALLAZGOS
  • 87.
    AnemiaMegaloblástica: Laboratorio  Niveles deB12 ( VN 200-500 pg/ml, dg<100)  Niveles de folatos (VN 5 a 30 ng/ml, dg<4)  LDH, bilirrubina, cinética de fierro
  • 88.
    Alteraciones digestivas Glositis conlengua lisa y brillante Flatulencias y digestión pesada Alteraciones neurológicas Diarrea Parestesias de inicio distal Ataxia y trastornos motores de miembros inferiores De sensibilidad vibratoria en miembros inferiores Alteraciones Psiquiátricas Falta de concentración hasta demencia Cuadro clínico