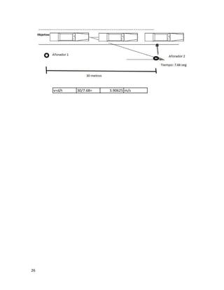
-480060-518795Instituto politécnico nacionalEscuela superior de ingeniería y arquitecturaUnidad zacatencoTRANSPORTE E ING DE TRANSITOAforos YplanosAlumnos:Alvares Chong Laura YazminFlores Montoya ReynaldoPérez Valdespino AiledVázquez Morales José Adán                    Héctor Jesús Maya López2CM6Junio 17,2009INDICEIntroducción………………………………………………………………………  4Marco Teórico...……………………………………………………………………5Antecedentes de la Av.  Instituto Politécnico……….……………………….7Estudio de las condiciones y transito de la Red Vial…….…….…………...7Planteamiento del Problema……………………………….……………………8Estudios…………………………………………………………………………………….8Estudio de Demoras……………………………………………………….….8Estudio de volúmenes de transito…………………………………………11Estudio de dispositivos de control…………………………………………18Estudio de velocidad………………………………………………………...23Conclusiones……………………………………………………………………………..26Bibliografía……………………………………………………………………………..…27INTRODUCCION El proceso de la realización de los aforos se llevaron consecutivamente de acuerdo a lo establecido en la norma y respetando cada punto que se debía evaluar minuciosamente, entre los estudias realizados fueron Volumen de transito,  Estudio de demoras, Estudio de velocidad y Estudio de dispositivos de transito.El manejo de definiciones sobre el transito así como la evolución de puntos estratégicos de intersecciones de alto flujo vehicular y así poder determinar si existe algún congestionamiento vehicular , para el desarrollo de nuevos proyectos de vías o la planeación y regularización del trafico.Métodos como lo del radar para determinar velocidades o aforar son una gran herramienta hoy en día para la eficacia y exactitud de los datos que se obtiene pero además la gran de manda por parte de la sociedad en vías de comunicación hacen que esto sea un plan de infraestructura a largo plazo.El aforo como método manual de conteo es eficaz pero se necesita de personal calificado para efectuar dicha evolución de la vía o intersección.Marco TeóricoClasificación de la red VialPara la realización de un aforo se necesita clasificar la vía a evaluar de acuerdo a la funcionalidad y su jerarquía de movimientos urbana de acuerdo como indica el Manual de Estudios de Ingeniería de Tránsito.  “La jerarquía de movimientos en áreas urbanas se ilustra en la Figura 1.1. Sin embargo, la clasificación de vialidades es un poco complicada en áreas urbanas, ya que debido a la alta densidad y usos de suelo, los centros específicos de generación de viajes son muy difíciles de identificar; por lo tanto se deben tomar en cuenta consideraciones adicionales, tales como continuidad de las vialidades, distancia entre intersecciones, accesibilidad, de manera de poder definir una red lógica y eficiente”. (SEDESOL, s/f: 1).Figura 1.1 Jerarquía de Movimientos en  red vial Urbana44386578740Fuente: Manual de Estudios de Ingeniería de Tránsito (Tomo XII),  SEDESOL.La jerarquía no solo clasifica a las vialidades, sino además jerarquiza por distancia que se utiliza para realizar traslados dentro de estas. Un claro ejemplo es que en una ciudad si una vía atraviesa toda la ciudad  de norte a sur o viceversa, se toma como una vialidad primaria, no importando su geometría. Las vías locales enfatizan el acceso, las arterias movimientos principales y mucha movilidad y, las colectoras tienen ambas funciones como se ilustra en la Figura 1.2.Figura 1.2  Proporción del servicio de acuerdo al tipo de vía.80264087630Fuente: Manual de Estudios de Ingeniería de Tránsito (Tomo XII),  SEDESOL.Vialidades  ColectorasSon las que recolectan el flujo vehicular de vecindarios, áreas comerciales e industriales atreves de las calles locales y canalizándolas a las vialidades primarias.La avenida IPN se clasifica como colectora por lo antes mencionado.De acuerdo al Manual de Estudios de Ingeniería de Tránsito. La clasificación por número de viajes y kilómetros se clasifica como se muestra en la tabla:-6096029210Fuente: Manual de Estudios de Ingeniería de Tránsito (Tomo XII),  SEDESOL.Antecedentes de la Av.  Instituto PolitécnicoLa Av. Instituto Politécnico Nacional ubicada a un costado de la  Unidad Adolfo López Mateos del Instituto Politécnico Nacional, es una vía colectora de acuerdo a la clasificación del  Manual de Estudios de Ingeniería de Tránsito, una vía que recolecta carga vehicular de las avenidas que hacen intersección con ella, además que es altamente transitada en ciertas horas del día provocando trafico  sobre esta misma  y  distribuyendo  la carga vehicular sobre el  Eje Central, en esta avenida encontramos  asentamientos: Casas,  comercio, escuelas, hospitales, etc.La infraestructura existente en la avenida IPN es:, Hospital Juárez, Hospital  1 de octubre del Issste, Hospital Gineco Pediatra, Plaza lindavista, Centro cultural Rafael Solana (IMSS), Centro Cultural Jaime Torres Bodet (IPN), etc.Estudio de las condiciones y transito de la Red Vial.El estudio de transito tiene como fundamento conocer el grado de servicio, utilización y condiciones de la vía, así como sus características que influyen en la velocidad,  tiempo de recorrido, movimientos y demoras provocadas, a su vez también la incidencia de accidentes de tránsito. Los datos obtenidos ayudaran a establecer el ordenamiento de la vía, planear nuevas vías y el mejoramiento de las mismas.Los estudios están comprendidos por: Estudio de Volúmenes de Transito, Estudio de Velocidad y Demoras.Planteamiento del ProblemaEl estudio de desplazamientos ofrecerá  una radiografía clara sobre el problema  de movilidad de vehículos en la zona metropolitana de la ciudad de México en la delegación Gustavo A Madero en la Av. Instituto Politécnico Nacional siendo esta la vía que se analizara.La avenida presenta carga vehicular abundante  en ciertos tramos principalmente en donde cruza con avenidas de gran importancia o amplias, en algunos casos el avance se ve reducido por el alto tráfico que se genera así como también por la mala condición de la vía esto hace que el recorrido de los vehículos sea más lento y esto a su vez provoca tráfico que se ve reflejado en  su desplazamiento corto por la vía y tardado al traslado de los ocupantes. De acuerdo a los análisis que se realizaron en esta vía tiene un congestionamiento vial  en horas pico, siendo esto un factor de lo antes mencionado.Otro problema es la poca señalización que existe, en algunos puntos se  encuentra muy deteriorada, ya sea por lo vieja que son o por el maltrato que reciben de transeúntes, las señalizaciones de pasos peatonales se encuentran despintadas así como en algunos puntos no existe.También nos encontramos en que en algunos puntos la mala educación vial de parte de los conductores y peatones provoca accidentes viales que en muchas ocasiones pueden ser prevenidos si se tuviera una mayor educación vial y respeto al peatón.EstudiosLos estudios que se realizaron en la vía colectora fueran  de gran importancia para evaluar el funcionamiento de   la misma, los estudios realizados fueron: volúmenes de transito, Dispositivos de control de Transito y estudio de velocidad, todos estos aforando en diferentes fechas y horas, para obtener un resultado más real de las condiciones de movilidad que presenta la vía.Los aforos se realizaron con la asesoría del Ing. Héctor Jesús Maya López y de acuerdo al norma para la realización de estudios de transito de la SCT (Secretaria de Comunicaciones y Transportes).Estudio de Demoras.El objetivo de este estudió es analizar los tiempos de recorrido, además del grado de eficiencia de la vía, en diferentes horarios, días. El nivel de congestionamiento, cuantifica las causas que originan las demoras de los tiempos en los recorridos por la vía. Aplicaciones del estudio de demoras en intersecciones de acuerdo al manual de estudios de Ing. de transito.AplicaciónA continuación se enumeran las aplicaciones de estudios de demoras en intersecciones:1. Evaluación de la eficiencia de diversos tipos de control del tránsito en intersecciones.2. Desarrollo de secuencias de tiempos de semáforos apropiadas.3. Determinación de la necesidad de un semáforo en una intersección determinada.4. Cálculos del costo de las demoras en la evaluación económica de mejoras a la vialidad.5. Evaluación de la geometría de la intersección.6. Análisis de la efectividad de mejoras al tránsito usando estudios de antes y después.7. Investigación relacionada con el flujo del tránsito en intersecciones(SEDESOL, s/f: 1).Para la aplicación y realización del estudio de demoras existen varios métodos de evaluación de las intersecciones algunos de los cuales son:Métodos de los tiempos de viaje.Métodos en el cual el vehículo permanece parado.El procedimiento para su realización es el siguiente:Contar el No de Vehículos que se paran en el afluente de la intersección en un intervalo de tiempo.Contar los afluentes, incluyendo los vehículos que no están en movimiento y los que si están en pleno movimiento.El cálculo se realiza bajo las siguientes formulas:Demora total de tiempo parado (veh-seg.)DTP = (VTP) X (IM) Donde, DTP = demora total de tiempo que los vehículos permanecen parados.VTP = volumen total de los vehículos que se paran en el afluente durante el muestreoIM = Intervalo del muestreoDemora media de los vehículos que se paran (seg.)=donde, DMP = demora media de los vehículos que se paranDemora media de parada para todos los vehículos en el afluente (seg)=donde, DMPT = demora media de parada para todos los vehículos en el afluente.VT = volumen total aforado en el afluente durante el muestreo.Tiempos de Viaje y Demoras23Porcentaje de vehículos que paran (%)        (SEDESOL, s/f: 1).Donde, %VP = porcentaje total de los vehículos que se paran durante el muestreo.El procedimiento anterior se ilustra con un ejemplo:(SEDESOL, s/f: 1).Estudio de volúmenes de Transito.Los volúmenes vehiculares forman parte indispensable en todo estudio de transito de la zona urbana. Por esta razón su cuantificación constituye una de las principales medidas en cualquier estudio de tránsito y trasporte.Fuente: MANUAL DE PLANEACIÓN Y DISEÑO PARA LA ADMINISTRACIÓN DEL TRÁNSITO Y EL TRANSPORTE, Bogotá, Colombia.De acuerdo al diagrama presentado se refiere en el área de volumen los principales métodos del estudio de volúmenes vehiculares enumerando, En tramos viales, Direcciones y en estaciones maestras.Siendo de gran importancia para la ejecución del estudio ya que influyen factores diferentes en cada método.De acuerdo a nuestro estudio evaluamos los siguientes datos obtenidos mediante aforo vehicular en las avenidas e intersecciones.Volúmenes acumulados y Análisis de Flujo Tabla 1.1Tabla  1.1.1Grafica 1Tabla 1.1.223495105410De acuerdo a la grafica siguiente y datos de la tabla 1.3.2, marca que el q15=236.75 veh. Lo que se interpreta que todo valor arriba de 236.75 en la grafica presenta congestionamiento vehicular.Tabla 1.2Tabla 1.2.1Grafica 2Tabla 1.2.219050108585De acuerdo a la grafica siguiente y datos de la tabla 1.3.2, marca que el q15=501 veh. Lo que se interpreta que todo valor arriba de 501 en la grafica presenta congestionamiento vehicular.Tabla 1.3Tabla 1.3.1Grafica 3       TABLA 1.3.212636599695De acuerdo a la grafica siguiente y datos de la tabla 1.3.2, marca que el q15=169 veh. Lo que se interpreta que todo valor arriba de 169 en la grafica presenta congestionamiento vehicular.Estudios de dispositivo de control de tránsito.Las señales diversas (OD) son dispositivos que se colocan para encauzamiento y prevención de los usuarios de las vialidades. Según su función se clasifican como indicadores de obstáculos, indicadores de alineamiento, reglas y tubos guía para vados, e indicadores de curvas peligrosas, como se detalla a lo largo de esta Norma.(SCT,99:1)En este estudio se pretende evaluar las condiciones y colocación de los diferentes dispositivos de control del tránsito vehicular dentro de la avenida, así como planear el mejoramiento de dichos dispositivos dándoles una estructuración de acuerdo las necesidades de la vía como los diferentes señalamientos verticales o horizontales, que  son advertencias o informativas para el conductor y para su mejor ubicación dentro de la vía.  Figura278130266065De Cruce de peatonesFuente: SCT, PROYECTO DE SEÑALAMIENTO Y DISPOSITIVOS DESEGURIDAD EN CALLES Y CARRETERAS86995694690Ejemplo de señalamiento verticalFuente: SCT, PROYECTO DE SEÑALAMIENTO Y DISPOSITIVOS DESEGURIDAD EN CALLES Y CARRETERASIntersección Evaluada641591796706Intersección Evaluada54610010795Intersección Evaluada.Estudios de VelocidadVelocidad En una vía, las velocidades pueden determinarse de manera puntual o generalizada en tramos o sectores de un desplazamiento determinado, la selección del método para la realización depende si los resultados que se requieren  son par a un análisis puntual.De acuerdo a este estudio se pretende verificar las velocidades que se necesitan para diseñar un plan para la regularización del trafico con el fin de mejorar la seguridad y movilidadCuando medimos la velocidad puntual no nos interesa la de un solo vehículo si no la del total de vehículos que pasaron por la vía mientras no cambien sus condiciones.Para medir la velocidad existen radares que detectan la velocidad de un vehículo cuando pasa por determinado lugar El procedimiento de tiempo de recorrido cuando el vehículo  se encuentra en movimiento. El procedimiento se ejecuta principalmente en vías urbanas o suburbanas donde la densidad del tránsito y su regulación producen reducciones apreciables en la velocidad de los vehículos.u Los vehículos empleados para mediciones de variables deben estar en óptimas condiciones mecánicas y cada conductor debe realizar los recorridos en forma natural, pero procurando “flotar” en la corriente del tránsito.u Si los objetivos del estudio no solicitan análisis específicos, los recorridos se realizarán en días típicos de una semana cualquiera, generalmente de martes a jueves, con el propósito de abarcar condiciones de comportamiento normal en la corriente del tránsito. Dependiendo de la duración del recorrido establecido, se sugiere programar descansos de quince minutos por cada. (MANUAL DE PLANEACIÓN Y DISEÑO PARA LA ADMINISTRACIÓN DEL TRÁNSITO Y EL TRANSPORTE:5-26)Fuente: MANUAL DE PLANEACIÓN Y DISEÑO PARA LA ADMINISTRACIÓN DEL TRÁNSITO Y EL TRANSPORTE, Bogotá, Colombia.Fuente: MANUAL DE PLANEACIÓN Y DISEÑO PARA LA ADMINISTRACIÓN DEL TRÁNSITO Y EL TRANSPORTE, Bogotá, Colombia.7464502141116CONCLUSIONESLos estudios sobre el trafico fueron realizados para una evaluación de las intersecciones de la Avenida Instituto Politécnico Nacional, catalogado como una vía colectora debido a que desaloja flujo vehicular en una vía primaria que es el eje central. Después de evaluar y hacer los debidos cálculos hemos determinado que la vía presenta carga vehicular en puntos muy estratégicos, además que por la falta de mantenimiento de sus señalizaciones en algunos caso es imposible saber que dirección tomar en el caso de los visitantes.Nuestro plan es desarrollar un adecuado mantenimiento a la avenida en todo aspecto como el de señalización , en el de su geometría y asfalto  que presenta gran deterioro y en algunos casos malformaciones peligrosas tanto como para el conductor y el peatón. Bibliografía“Manual de Estudios  Manual de Estudios de Ingeniería de Tránsito” (Tomo XII), pp. 231; SEDESOL, Subsecretaria de Desarrollo Urbano y Ordenación del Territorio, México DF, s/f.“MANUAL DE PLANEACIÓN Y DISEÑO PARA LA ADMINISTRACIÓN DEL TRÁNSITO Y EL TRANSPORTE2, (Tomo III, capitulo 5), pp. 40; Secretaria de tránsito y transporte, Bogotá, Colombia, s/f.“N·PRY·CAR·10·01·007/99”, pp. 9; SCT. Mexico DF, 1999.
Antecedentes De La Av1 (Autoguardado)
Antecedentes De La Av1 (Autoguardado)
Antecedentes De La Av1 (Autoguardado)
Antecedentes De La Av1 (Autoguardado)
Antecedentes De La Av1 (Autoguardado)
Antecedentes De La Av1 (Autoguardado)
Antecedentes De La Av1 (Autoguardado)
Antecedentes De La Av1 (Autoguardado)
Antecedentes De La Av1 (Autoguardado)
Antecedentes De La Av1 (Autoguardado)
Antecedentes De La Av1 (Autoguardado)
Antecedentes De La Av1 (Autoguardado)
Antecedentes De La Av1 (Autoguardado)
Antecedentes De La Av1 (Autoguardado)
Antecedentes De La Av1 (Autoguardado)
Antecedentes De La Av1 (Autoguardado)
Antecedentes De La Av1 (Autoguardado)
Antecedentes De La Av1 (Autoguardado)
Antecedentes De La Av1 (Autoguardado)
Antecedentes De La Av1 (Autoguardado)
Antecedentes De La Av1 (Autoguardado)
Antecedentes De La Av1 (Autoguardado)
Antecedentes De La Av1 (Autoguardado)
Antecedentes De La Av1 (Autoguardado)
Antecedentes De La Av1 (Autoguardado)
Antecedentes De La Av1 (Autoguardado)
Antecedentes De La Av1 (Autoguardado)

Antecedentes De La Av1 (Autoguardado)

  • 1.
    -480060-518795Instituto politécnico nacionalEscuelasuperior de ingeniería y arquitecturaUnidad zacatencoTRANSPORTE E ING DE TRANSITOAforos YplanosAlumnos:Alvares Chong Laura YazminFlores Montoya ReynaldoPérez Valdespino AiledVázquez Morales José Adán Héctor Jesús Maya López2CM6Junio 17,2009INDICEIntroducción……………………………………………………………………… 4Marco Teórico...……………………………………………………………………5Antecedentes de la Av. Instituto Politécnico……….……………………….7Estudio de las condiciones y transito de la Red Vial…….…….…………...7Planteamiento del Problema……………………………….……………………8Estudios…………………………………………………………………………………….8Estudio de Demoras……………………………………………………….….8Estudio de volúmenes de transito…………………………………………11Estudio de dispositivos de control…………………………………………18Estudio de velocidad………………………………………………………...23Conclusiones……………………………………………………………………………..26Bibliografía……………………………………………………………………………..…27INTRODUCCION El proceso de la realización de los aforos se llevaron consecutivamente de acuerdo a lo establecido en la norma y respetando cada punto que se debía evaluar minuciosamente, entre los estudias realizados fueron Volumen de transito, Estudio de demoras, Estudio de velocidad y Estudio de dispositivos de transito.El manejo de definiciones sobre el transito así como la evolución de puntos estratégicos de intersecciones de alto flujo vehicular y así poder determinar si existe algún congestionamiento vehicular , para el desarrollo de nuevos proyectos de vías o la planeación y regularización del trafico.Métodos como lo del radar para determinar velocidades o aforar son una gran herramienta hoy en día para la eficacia y exactitud de los datos que se obtiene pero además la gran de manda por parte de la sociedad en vías de comunicación hacen que esto sea un plan de infraestructura a largo plazo.El aforo como método manual de conteo es eficaz pero se necesita de personal calificado para efectuar dicha evolución de la vía o intersección.Marco TeóricoClasificación de la red VialPara la realización de un aforo se necesita clasificar la vía a evaluar de acuerdo a la funcionalidad y su jerarquía de movimientos urbana de acuerdo como indica el Manual de Estudios de Ingeniería de Tránsito. “La jerarquía de movimientos en áreas urbanas se ilustra en la Figura 1.1. Sin embargo, la clasificación de vialidades es un poco complicada en áreas urbanas, ya que debido a la alta densidad y usos de suelo, los centros específicos de generación de viajes son muy difíciles de identificar; por lo tanto se deben tomar en cuenta consideraciones adicionales, tales como continuidad de las vialidades, distancia entre intersecciones, accesibilidad, de manera de poder definir una red lógica y eficiente”. (SEDESOL, s/f: 1).Figura 1.1 Jerarquía de Movimientos en red vial Urbana44386578740Fuente: Manual de Estudios de Ingeniería de Tránsito (Tomo XII), SEDESOL.La jerarquía no solo clasifica a las vialidades, sino además jerarquiza por distancia que se utiliza para realizar traslados dentro de estas. Un claro ejemplo es que en una ciudad si una vía atraviesa toda la ciudad de norte a sur o viceversa, se toma como una vialidad primaria, no importando su geometría. Las vías locales enfatizan el acceso, las arterias movimientos principales y mucha movilidad y, las colectoras tienen ambas funciones como se ilustra en la Figura 1.2.Figura 1.2 Proporción del servicio de acuerdo al tipo de vía.80264087630Fuente: Manual de Estudios de Ingeniería de Tránsito (Tomo XII), SEDESOL.Vialidades ColectorasSon las que recolectan el flujo vehicular de vecindarios, áreas comerciales e industriales atreves de las calles locales y canalizándolas a las vialidades primarias.La avenida IPN se clasifica como colectora por lo antes mencionado.De acuerdo al Manual de Estudios de Ingeniería de Tránsito. La clasificación por número de viajes y kilómetros se clasifica como se muestra en la tabla:-6096029210Fuente: Manual de Estudios de Ingeniería de Tránsito (Tomo XII), SEDESOL.Antecedentes de la Av. Instituto PolitécnicoLa Av. Instituto Politécnico Nacional ubicada a un costado de la Unidad Adolfo López Mateos del Instituto Politécnico Nacional, es una vía colectora de acuerdo a la clasificación del Manual de Estudios de Ingeniería de Tránsito, una vía que recolecta carga vehicular de las avenidas que hacen intersección con ella, además que es altamente transitada en ciertas horas del día provocando trafico sobre esta misma y distribuyendo la carga vehicular sobre el Eje Central, en esta avenida encontramos asentamientos: Casas, comercio, escuelas, hospitales, etc.La infraestructura existente en la avenida IPN es:, Hospital Juárez, Hospital 1 de octubre del Issste, Hospital Gineco Pediatra, Plaza lindavista, Centro cultural Rafael Solana (IMSS), Centro Cultural Jaime Torres Bodet (IPN), etc.Estudio de las condiciones y transito de la Red Vial.El estudio de transito tiene como fundamento conocer el grado de servicio, utilización y condiciones de la vía, así como sus características que influyen en la velocidad, tiempo de recorrido, movimientos y demoras provocadas, a su vez también la incidencia de accidentes de tránsito. Los datos obtenidos ayudaran a establecer el ordenamiento de la vía, planear nuevas vías y el mejoramiento de las mismas.Los estudios están comprendidos por: Estudio de Volúmenes de Transito, Estudio de Velocidad y Demoras.Planteamiento del ProblemaEl estudio de desplazamientos ofrecerá una radiografía clara sobre el problema de movilidad de vehículos en la zona metropolitana de la ciudad de México en la delegación Gustavo A Madero en la Av. Instituto Politécnico Nacional siendo esta la vía que se analizara.La avenida presenta carga vehicular abundante en ciertos tramos principalmente en donde cruza con avenidas de gran importancia o amplias, en algunos casos el avance se ve reducido por el alto tráfico que se genera así como también por la mala condición de la vía esto hace que el recorrido de los vehículos sea más lento y esto a su vez provoca tráfico que se ve reflejado en su desplazamiento corto por la vía y tardado al traslado de los ocupantes. De acuerdo a los análisis que se realizaron en esta vía tiene un congestionamiento vial en horas pico, siendo esto un factor de lo antes mencionado.Otro problema es la poca señalización que existe, en algunos puntos se encuentra muy deteriorada, ya sea por lo vieja que son o por el maltrato que reciben de transeúntes, las señalizaciones de pasos peatonales se encuentran despintadas así como en algunos puntos no existe.También nos encontramos en que en algunos puntos la mala educación vial de parte de los conductores y peatones provoca accidentes viales que en muchas ocasiones pueden ser prevenidos si se tuviera una mayor educación vial y respeto al peatón.EstudiosLos estudios que se realizaron en la vía colectora fueran de gran importancia para evaluar el funcionamiento de la misma, los estudios realizados fueron: volúmenes de transito, Dispositivos de control de Transito y estudio de velocidad, todos estos aforando en diferentes fechas y horas, para obtener un resultado más real de las condiciones de movilidad que presenta la vía.Los aforos se realizaron con la asesoría del Ing. Héctor Jesús Maya López y de acuerdo al norma para la realización de estudios de transito de la SCT (Secretaria de Comunicaciones y Transportes).Estudio de Demoras.El objetivo de este estudió es analizar los tiempos de recorrido, además del grado de eficiencia de la vía, en diferentes horarios, días. El nivel de congestionamiento, cuantifica las causas que originan las demoras de los tiempos en los recorridos por la vía. Aplicaciones del estudio de demoras en intersecciones de acuerdo al manual de estudios de Ing. de transito.AplicaciónA continuación se enumeran las aplicaciones de estudios de demoras en intersecciones:1. Evaluación de la eficiencia de diversos tipos de control del tránsito en intersecciones.2. Desarrollo de secuencias de tiempos de semáforos apropiadas.3. Determinación de la necesidad de un semáforo en una intersección determinada.4. Cálculos del costo de las demoras en la evaluación económica de mejoras a la vialidad.5. Evaluación de la geometría de la intersección.6. Análisis de la efectividad de mejoras al tránsito usando estudios de antes y después.7. Investigación relacionada con el flujo del tránsito en intersecciones(SEDESOL, s/f: 1).Para la aplicación y realización del estudio de demoras existen varios métodos de evaluación de las intersecciones algunos de los cuales son:Métodos de los tiempos de viaje.Métodos en el cual el vehículo permanece parado.El procedimiento para su realización es el siguiente:Contar el No de Vehículos que se paran en el afluente de la intersección en un intervalo de tiempo.Contar los afluentes, incluyendo los vehículos que no están en movimiento y los que si están en pleno movimiento.El cálculo se realiza bajo las siguientes formulas:Demora total de tiempo parado (veh-seg.)DTP = (VTP) X (IM) Donde, DTP = demora total de tiempo que los vehículos permanecen parados.VTP = volumen total de los vehículos que se paran en el afluente durante el muestreoIM = Intervalo del muestreoDemora media de los vehículos que se paran (seg.)=donde, DMP = demora media de los vehículos que se paranDemora media de parada para todos los vehículos en el afluente (seg)=donde, DMPT = demora media de parada para todos los vehículos en el afluente.VT = volumen total aforado en el afluente durante el muestreo.Tiempos de Viaje y Demoras23Porcentaje de vehículos que paran (%) (SEDESOL, s/f: 1).Donde, %VP = porcentaje total de los vehículos que se paran durante el muestreo.El procedimiento anterior se ilustra con un ejemplo:(SEDESOL, s/f: 1).Estudio de volúmenes de Transito.Los volúmenes vehiculares forman parte indispensable en todo estudio de transito de la zona urbana. Por esta razón su cuantificación constituye una de las principales medidas en cualquier estudio de tránsito y trasporte.Fuente: MANUAL DE PLANEACIÓN Y DISEÑO PARA LA ADMINISTRACIÓN DEL TRÁNSITO Y EL TRANSPORTE, Bogotá, Colombia.De acuerdo al diagrama presentado se refiere en el área de volumen los principales métodos del estudio de volúmenes vehiculares enumerando, En tramos viales, Direcciones y en estaciones maestras.Siendo de gran importancia para la ejecución del estudio ya que influyen factores diferentes en cada método.De acuerdo a nuestro estudio evaluamos los siguientes datos obtenidos mediante aforo vehicular en las avenidas e intersecciones.Volúmenes acumulados y Análisis de Flujo Tabla 1.1Tabla 1.1.1Grafica 1Tabla 1.1.223495105410De acuerdo a la grafica siguiente y datos de la tabla 1.3.2, marca que el q15=236.75 veh. Lo que se interpreta que todo valor arriba de 236.75 en la grafica presenta congestionamiento vehicular.Tabla 1.2Tabla 1.2.1Grafica 2Tabla 1.2.219050108585De acuerdo a la grafica siguiente y datos de la tabla 1.3.2, marca que el q15=501 veh. Lo que se interpreta que todo valor arriba de 501 en la grafica presenta congestionamiento vehicular.Tabla 1.3Tabla 1.3.1Grafica 3 TABLA 1.3.212636599695De acuerdo a la grafica siguiente y datos de la tabla 1.3.2, marca que el q15=169 veh. Lo que se interpreta que todo valor arriba de 169 en la grafica presenta congestionamiento vehicular.Estudios de dispositivo de control de tránsito.Las señales diversas (OD) son dispositivos que se colocan para encauzamiento y prevención de los usuarios de las vialidades. Según su función se clasifican como indicadores de obstáculos, indicadores de alineamiento, reglas y tubos guía para vados, e indicadores de curvas peligrosas, como se detalla a lo largo de esta Norma.(SCT,99:1)En este estudio se pretende evaluar las condiciones y colocación de los diferentes dispositivos de control del tránsito vehicular dentro de la avenida, así como planear el mejoramiento de dichos dispositivos dándoles una estructuración de acuerdo las necesidades de la vía como los diferentes señalamientos verticales o horizontales, que son advertencias o informativas para el conductor y para su mejor ubicación dentro de la vía. Figura278130266065De Cruce de peatonesFuente: SCT, PROYECTO DE SEÑALAMIENTO Y DISPOSITIVOS DESEGURIDAD EN CALLES Y CARRETERAS86995694690Ejemplo de señalamiento verticalFuente: SCT, PROYECTO DE SEÑALAMIENTO Y DISPOSITIVOS DESEGURIDAD EN CALLES Y CARRETERASIntersección Evaluada641591796706Intersección Evaluada54610010795Intersección Evaluada.Estudios de VelocidadVelocidad En una vía, las velocidades pueden determinarse de manera puntual o generalizada en tramos o sectores de un desplazamiento determinado, la selección del método para la realización depende si los resultados que se requieren son par a un análisis puntual.De acuerdo a este estudio se pretende verificar las velocidades que se necesitan para diseñar un plan para la regularización del trafico con el fin de mejorar la seguridad y movilidadCuando medimos la velocidad puntual no nos interesa la de un solo vehículo si no la del total de vehículos que pasaron por la vía mientras no cambien sus condiciones.Para medir la velocidad existen radares que detectan la velocidad de un vehículo cuando pasa por determinado lugar El procedimiento de tiempo de recorrido cuando el vehículo se encuentra en movimiento. El procedimiento se ejecuta principalmente en vías urbanas o suburbanas donde la densidad del tránsito y su regulación producen reducciones apreciables en la velocidad de los vehículos.u Los vehículos empleados para mediciones de variables deben estar en óptimas condiciones mecánicas y cada conductor debe realizar los recorridos en forma natural, pero procurando “flotar” en la corriente del tránsito.u Si los objetivos del estudio no solicitan análisis específicos, los recorridos se realizarán en días típicos de una semana cualquiera, generalmente de martes a jueves, con el propósito de abarcar condiciones de comportamiento normal en la corriente del tránsito. Dependiendo de la duración del recorrido establecido, se sugiere programar descansos de quince minutos por cada. (MANUAL DE PLANEACIÓN Y DISEÑO PARA LA ADMINISTRACIÓN DEL TRÁNSITO Y EL TRANSPORTE:5-26)Fuente: MANUAL DE PLANEACIÓN Y DISEÑO PARA LA ADMINISTRACIÓN DEL TRÁNSITO Y EL TRANSPORTE, Bogotá, Colombia.Fuente: MANUAL DE PLANEACIÓN Y DISEÑO PARA LA ADMINISTRACIÓN DEL TRÁNSITO Y EL TRANSPORTE, Bogotá, Colombia.7464502141116CONCLUSIONESLos estudios sobre el trafico fueron realizados para una evaluación de las intersecciones de la Avenida Instituto Politécnico Nacional, catalogado como una vía colectora debido a que desaloja flujo vehicular en una vía primaria que es el eje central. Después de evaluar y hacer los debidos cálculos hemos determinado que la vía presenta carga vehicular en puntos muy estratégicos, además que por la falta de mantenimiento de sus señalizaciones en algunos caso es imposible saber que dirección tomar en el caso de los visitantes.Nuestro plan es desarrollar un adecuado mantenimiento a la avenida en todo aspecto como el de señalización , en el de su geometría y asfalto que presenta gran deterioro y en algunos casos malformaciones peligrosas tanto como para el conductor y el peatón. Bibliografía“Manual de Estudios Manual de Estudios de Ingeniería de Tránsito” (Tomo XII), pp. 231; SEDESOL, Subsecretaria de Desarrollo Urbano y Ordenación del Territorio, México DF, s/f.“MANUAL DE PLANEACIÓN Y DISEÑO PARA LA ADMINISTRACIÓN DEL TRÁNSITO Y EL TRANSPORTE2, (Tomo III, capitulo 5), pp. 40; Secretaria de tránsito y transporte, Bogotá, Colombia, s/f.“N·PRY·CAR·10·01·007/99”, pp. 9; SCT. Mexico DF, 1999.