2014
Luis Emanuel Castillo
Carné: 200715464
16/09/2014
Carpeta Pedagógica
Enfermedades de las Aves
1
Contenido
Introducción .........................................................................................................................3
................................................................................................4
B.1 Pullorosis.......................................................................................................................0
B.1 Tifoidea ........................................................................................................................1
B.2 Paratifoidea ..............................................................................................................13
B.2 Paracolon..................................................................................................................21
B.3 Colibacilosis...............................................................................................................26
B.3 Cólera Aviar ..............................................................................................................35
B.4 Coriza.........................................................................................................................41
B.4 Clamidiosis.................................................................................................................50
B.4 Tuberculosis ...............................................................................................................56
B.5 Micoplasmosis...........................................................................................................65
B.5 Enfermedad Crónica Respiratoria Complicada .................................................76
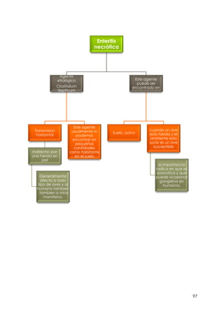
B.6 ENTERITIS NECRÓTICA (EN) ......................................................................................81
B.6 Enteritis Ulcerativa (EU) ............................................................................................89
B.7 Dermatitis Gangrenosa (DG)..................................................................................96
B.7 DERMATITIS GANGRENOSA ...................................................................................102
......................................................................................................104
V1. Enfermedad de Newcastle (EN)..........................................................................105
V2. Influenza Aviar........................................................................................................114
V3. Laringotraqueítis (LT)..............................................................................................124
CUESTIONARIO: LARINGOTRAQUEÍTIS........................................................................130
V3. Viruela Aviar ...........................................................................................................132
V4. Bronquitis Infecciosa Aviar (BIA) ..........................................................................139
V.5 Enfermedad de Gumboro ...................................................................................148
V.6 Marek.......................................................................................................................157
V.5 Leucosis ...................................................................................................................167
V.7 Encefalomielitis Aviar.............................................................................................174
2
................................................................................................183
M.1 Micosis Respiratoria...............................................................................................184
M.2 Micosis Digestiva ...................................................................................................191
...............................................................................196
T.1 Gota Úrica ...............................................................................................................197
T.1 Botulismo .................................................................................................................205
T.2 Micotoxinas..............................................................................................................210
T.2 Ascitis ........................................................................................................................220
...........................................................................................227
D.1 Deficiencia de Vitamina A...................................................................................228
D.2 Parálisis de Jaula....................................................................................................236
D.2 Raquitismo ..............................................................................................................243
Deficiencia de Vitamina E ..........................................................................................250
..............................................................................................................................251
3
Introducción
Esta carpeta pedagógica está dedicado con el objetivo de brindar un material de consulta
rápida con información práctica sobre las enfermedades que afectan a las aves y ayudar
así al avicultor y estudiantes a tener un conocimiento más acabado de estas
enfermedades ya que son de importancia para nuestro país.
Debido a que muchas enfermedades requieren pruebas de laboratorio para llegar a un
diagnóstico definitivo, este documento no deberá ser considerado un substituto para este
servicio, más bien, este documento está diseñado para ayudar a familiarizar al avicultor y
estudiantes con algunos de los síntomas y lesiones comunes de las enfermedades de las
aves y así poder orientar a un diagnostico presuntivo.
El reconocimiento temprano de los problemas de enfermedad, indudablemente ha
prevenido grandes pérdidas en muchas parvadas de aves, en este documento
hablaremos sobre las medidas adecuadas de control, prevención y Inmunoprofilaxis que
son importantes para tener aves sanas en una explotación y obtener lo máximo en su
producción.
En las enfermedades es importante tener las opciones de tratamiento para las
enfermedades, si es que las tienen. Con estos conocimientos podemos actuar de manera
eficiente y eficaz ante un brote de una enfermedad que amenace con la salud y
producción de las aves.
.
4
B.1 Pullorosis
1
B.1 Tifoidea
2
3
4
5
6
7
8
9
10
11
12
13
B.2 Paratifoidea
Agente Etiológico:
Salmonella typhimurium, Salmonella enteritidis, Salmonella heidelberg, Salmonella typhi serotipos móviles. (3)
Sinónimos:
Paratifus, salmonelosis aviar, enfermedad paratifoidea de las aves, mal del ala, fiebre tifoidea (en humanos).
(1,3)
Distribución geográfica:
Se encuentran mundialmente distribuidos. (1,3)
Especies que afecta:
Aves domésticas, aves silvestres, mamíferos. (1,3)
Patogenia:
14
15
Síntomas:
 contaminación de los huevos puede llevar a una elevada mortalidad de los embriones durante el
periodo de incubación.
 Aves afectadas a menudo se les observa hacinadas cerca de las fuentes de calor.
 septicemia aguda
 Somnolencia
 Plumas erizadas
 Presencia de heces en las alas.
 Diarrea acuosa.
 Deshidratación.
 Heces secas alrededor de la cloaca.
 Ceguera y cojera. (1,2,3)
Lesiones macroscópicas:
 Hepatomegalia con necrosis focal, bazo con áreas necróticas, franjas hemorrágicas y congestión,
retención de saco vitelino, enteritis con lesiones necróticas en la mucosa y unos núcleos cecales,
exudado caseoso en los ciegos, Perihepatitis y pericarditis fibrinopurulentas, otras lesiones que se
pueden observar incluyen hipopión, panoftalmitis, artritis purulenta y aerosaculitis. (1,2,3)
Hepatomegalia con necrosis focal
16
A menudo el ciego se encuentra lleno de exudado gelatinoso
Esplenomegalia.
Lesiones microscópicas:
Inflamación del epitelio y de la lámina propia del colon y los ciegos relacionados con la infiltración heterofilica.
Los ciegos y la unión ileocecal son los sitios de afinidad particular por las salmonellas, pueden ser invadidas
las células epiteliales de todo el intestino.
 Además, la invasión epitelial puede permitir la diseminación de las salmonellas a través de la
membrana basal hacia la lámina propia a través de los macrófagos. Se han observado ligeros
procesos inflamatorios con infiltración de heterófilos que varían de focales a difusos en los ovarios y
los oviductos de parvadas infectadas de manera natural con S. enteritidis. (1,2,3)
Infiltrado subendocardico, grave difuso, de heterófilos y
macrófagos.
17
Detalle de infiltrado subendocardico, grave difuso, de heterófilos
y macrófagos.
Intestino con necrosis hacia la punta de las vellosidades
intestinales.
Diagnóstico definitivo, diferencial y confirmativo:
A pesar de que los signos clínicos pueden sugerir la probabilidad de paratifoidea aviar, el diagnóstico definitivo
depende del aislamiento e identificación del agente. Usando métodos de aislamiento convencional, muestras
de diferentes orígenes deben ser procesadas: muestras el medio ambiente, hisopos de arrastre tomados del
galpón, hisopos cloacales, muestras de cama, muestras de alimento, de agua y otras. Para el aislamiento de
muestras provenientes de las aves, debe preferirse hígado, bazo, ciegos, vesícula biliar, ovario, oviducto, saco
vitelino, y menos frecuentemente pueden utilizarse muestras adicionales de corazón, sangre, riñón, páncreas,
líquido sinovial y ojos. En la incubadora, muestras de huevos, cáscara y meconio pueden ser utilizadas para el
aislamiento e identificación. (1,3)
 Diagnóstico diferencial: Pullorosis (afecta solo a pollo bebe), tifoidea aviar (afecta a aves jóvenes),
arizonosis (afecta aves, humanos pero es especifica de pavos). Las lesiones causadas son similares
en este grupo de bacterias hacer la diferenciación por medios diagnósticos.
 Otras infecciones por Salmonella pueden producir lesiones similares en hígado, bazo e intestino, las
cuales no se pueden distinguir de manera macroscópica o microscópica de aquéllas originadas por
pulorosis o TA. En pulmones, Aspergillus u otros hongos pueden producir lesiones similares. S.
pullorum y S. gallinarum pueden localizarse en las principales articulaciones y vainas tendinosas en los
pollos; los signos y lesiones de estas bacterias también pueden semejarse a las producidas por
microorganismos como Mycoplasma synoviae, Staphylococcus aureus, Pasteurella multocida, o
Erysipelothrix rhusiopathiae. A veces, los nódulos blancos en el corazón de pollos jóvenes pueden ser
semejantes a los tumores de la enfermedad de Marek. Las infecciones locales con S. pullorum y S.
gallinarum en portadores adultos, en particular de los ovarios, tal vez sean idénticas a las ocasionadas
por otras infecciones bacterianas como coliformes, estafilococos, P. multocida, estreptococos, y otras
salmonelas. Las aves de cualquier edad pueden ser infectadas con S. pullorum y S. gallinarum, pero
18
no muestran lesiones definidas. Sólo se puede hacer un diagnóstico definitivo de pulorosis y TA
después del aislamiento e identificación de S. pullorum y S. gallinarum, respectivamente.
Medios de cultivo:
Diferentes medios de cultivo han sido desarrollados para aislar e identificar salmonelas paratíficas. Medios de
pre-enriquecimiento pueden ser utilizados como agua peptonada tamponada o caldo tripticasa-soya. Medios
selectivos como caldo tetrationato o caldo Rappaport-Vassiliadis son recomendables, sin embargo, el primero
ha demostrado mejores resultados, con una más alta frecuencia de aislamiento. En relación a los medio de
cultivo sólidos, hay muchos disponibles entre los mejores para aislamiento de salmonelas paratíficas están el
XLT4, XLD, agar verde brillante, agar bismuto sulfito y agar entérico Hektoen. A pesar que el agar verde
brillante ha sido utilizado con eficacia comprobada en el aislamiento de salmonella proveniente de la
producción avícola, el XLD y XLT4 han demostrado una alta eficiencia en el aislamiento de salmonelas. (1,3)
Pruebas serológicas:
Para la identificación de granjas infectadas con S. Pullorum/Gallinarum, se han utilizado con éxito la prueba de
sangre completa, que utiliza un antígeno teñido, y la prueba de aglutinación sérica (SAT). Como S. Enteridis
posee el mismo antígeno somático del grupo D que S. Pullorum/Gallinarum, la prueba de sangre completa y
otras relacionadas pueden utilizarse en el diagnóstico de la infección, pero la sensibilidad es baja.
Recientemente se han desarrollado otras pruebas, como las de tipo ELISA, para el diagnóstico de las
infecciones por S. Enteritidis y S. Typhimurium y para otros serotipos de animales de granja. Se utiliza un
ELISA mixto con suero o fluido tisular liberado por congelación y descongelación de muestras de músculo
para detectar infecciones de Salmonella en cerdos. Se utiliza una prueba similar para detectar anticuerpos
contra S. Enteritidis y S. Typhimurium en la yema de huevo de explotaciones comerciales de ponedoras.
Algunas pruebas ELISA son ahora de uso rutinario y se han comercializado varias, y ahora se requiere la
estandarización de su utilización. Recientemente las pruebas serológicas son de uso rutinario en el
diagnóstico de la salmonelosis en animales. (1,3)
Control y Tratamiento:
para el control de la salmonelosis en la crianza comercial, están incluidas además de las Buenas Prácticas de
Manejo (BPM) y Buenas Prácticas de Higiene (BPH), el uso de algunas substancias de manera preventiva,
que mediante diferentes mecanismos impiden la colonización intestinal durante la crianza, tales como
productos de exclusión competitiva, acidificantes, antibióticos, prebióticos, probióticos, enzimas y vacunas.
Actividades que cubran el monitoreo serológico periódico, control de alimentos e insumos, control
microbiológico físico-químico del agua, manejo de la cama, control de tránsito de vehículos y personas, control
de pájaros y otras aves silvestres, el bienestar de las aves y la rastreabilidad, entre otras. No se debe olvidar
que como en otras infecciones, la prevención es la herramienta más eficaz para evitar la contaminación e
infecciones por Salmonella. (1,3)
Abióticos: Substancias purificadas, como los betaglucanos, han sido definidas como abióticas, las cuales
adicionados en el alimento pueden regular o influenciar la respuesta inmune innata, contra algunos patógenos
como la Salmonella. Estas substancias son derivadas de la pared celular de algunos cereales (ej. avena),
hongos y levaduras, y potencializan la inmunidad en el tracto digestivo. (1,3)
Acidificantes: Son principios activos biodegradables muy utilizados en la crianza de aves, la acidificación de
los alimentos utilizando una mezcla apropiada permite modular de manera positiva la microflora bacteriana del
intestino reduciendo las bacterias patógenas. En el mercado existen diferentes mezclas de ácidos orgánicos
micro-encapsulados con ácidos grasos vegetales, que se cree facilitan la liberación gradual y controlada en el
tracto gastrointestinal de las aves. (1,3)
Se usan ampliamente para prevenir la contaminación por Salmonella en ponedoras y reproductoras. Por otro
lado, el uso de los acidificantes puede traer problemas ya que algunos microorganismos podrían desarrollar
tolerancia, que parece estar relacionada con un aumento de la virulencia. Es importante mencionar que los
ácidos utilizados son orgánicos, ya que los inorgánicos no pasan a través de las membranas celulares, lo que
19
restringe su actividad antimicrobiana. Ellos actúan mediante dos mecanismos: la reducción del pH y la
actividad antibacteriana. En algunos ensayos con mezclas de ácidos se ha logrado reducir la proporción de
huevos sucios. (1,3)
Enzimas: Las enzimas utilizadas en la alimentación de monogástricos tienen que resistir y conservar una
actividad enzimática, considerable después del proceso de fabricación y digestión. Los factores que pueden
influir sobre su estabilidad son, entre otros: el origen o microorganismo de origen, el tipo de actividad, el
recubrimiento y las condiciones durante el proceso digestivo y enzimas endógenas. La mayoría de enzimas
utilizadas son de origen fúngico, estables a temperatura ambiente pero que se inactivan rápidamente a
temperaturas superiores a 60°C, aunque la estabilidad de la enzima es superior cuando se incorpora al
alimento que en solución. (1,3)
La actividad β-glucanasa aparece menos afectada por la temperatura que la actividad xilanásica. El
recubrimiento de las enzimas es un método utilizado para evitar los problemas de estabilidad a las altas
temperaturas que se alcanzan normalmente durante el proceso de granulación. El uso de altos niveles de
cereales puede reducir los parámetros productivos como consecuencia directa o indirecta del aumento de la
viscosidad intestinal que modifica la velocidad de tránsito en el intestino. Esto en su conjunto altera la
secreción de enzimas digestivas, y modifica la microflora bacteriana. (1,3)
Como resultado se reducen la energía metabolizable de la dieta y la digestibilidad de los principales
nutrientes. La eficacia de las enzimas sigue dependiendo de una serie de factores: a) el suplemento
enzimático debe contener el espectro adecuado de enzimas para neutralizar los efectos anti-nutritivos del
sustrato específico; b) el suplemento debe contener el nivel de actividad enzimática adecuada; c) diferentes
variedades de cereales o cosechas contienen diferentes niveles de polisacáridos no amiláceos. Por esto la
respuesta a un tratamiento con enzimas varía dentro de un mismo cereal. Los resultados varían con el nivel
de cereal y el tipo de grasa adicionada; d) no deben ser inactivados por el procesamiento de la ración, por el
pH intestinal o por las enzimas pancreáticas. (1,3)
Prebióticos: El concepto fue introducido hace una década y definido como un ingrediente alimenticio no
digestible que tiene efectos benéficos en el hospedero por la estimulación selectiva del crecimiento o de la
actividad de una bacteria o un limitado número de ellas. Para que un ingrediente sea considerado como
prebiótico tienen que cumplir con los siguientes criterios: a) no debe ser hidrolizado en la primera parte del
tracto gastrointestinal; b) ser un substrato selectivo para una o un limitado número de bacterias; y c) como
consecuencia de la alteración de la microflora, ser capaz de tornar el medio ambiente más saludable. La
importancia de uso de estas substancias radica en su viabilidad, ya que toleran las variaciones del ecosistema
gastrointestinal. (1,3)
Los más estudiados son los fructo-oligosacáridos (FOS), los manano-oligosacáridos (MOS) y los xilo-
oligosacáridos (XOS). Los oligosacáridos pueden ser de origen natural, pero en su mayoría se obtienen por
síntesis o hidrólisis enzimática. Los FOS se obtienen industrialmente a partir de la sacarosa o por hidrólisis de
fructanos de mayor tamaño como la inulina; los XOS, por hidrólisis enzimática de xilanos, y los MOS
principalmente a partir de la pared celular de levaduras, aunque también los hay de otros orígenes. (1,3)
Basicamente, estos productos no digestibles son el sustrato para la microflora beneficiosa en el intestino,
bloquean las bacterias patógenas impidiendo su adherencia a la superficie de las CEI, estimulan algunas
comunidades de microrganismos beneficiosos y pueden modular la respuesta inmune.
Probióticos: Probióticos son aquellos microrganismos que, adicionados en el alimento, afectan
beneficiosamente el equilibrio del ecosistema intestinal, contribuyendo con la protección contra infecciones
gastrointestinales y enfermedades inflamatorias del intestino. (1,3)
Entre los mecanismos de acción descritos para estas substancias están:
20
a) Producción de substancias antimicrobianas (bacteriocinas y ácidos grasos volátiles [AGV] que suprimen las
poblaciones o especies patógenas).
b) Estímulo inmune de células residentes, especialmente de células presentadoras de antígenos.
c) Exclusión competitiva, asociada a la competencia por lugares de adhesión en la mucosa.
d) Competencia de nutrientes.
e) Protección de las vellosidades y superficies absorbentes contra toxinas irritantes producidas por
microrganismos patógenos, permitiendo la regeneración de la mucosa lesionada.
Han sido utilizados diferentes microrganismos, varias espécies de Lactobacillus, Saccharomyces cerevisiae,
Aspergillus oryzae, Enterococcus faecium, Bifidobacterium bifidum y otras.
Inmunoprofiláxis: La vacunación es una herramienta eficaz en la prevención de las infecciones por
Salmonella, las vacunas disponibles contra la salmonelosis pueden ser divididas en tres grandes grupos:
vacunas inactivadas conteniendo bacterias completas, vacunas sub-unidades y vacunas vivas atenuadas, las
cuales son utilizadas actualmente en aves. La eficacia de las preparaciones de vacunas es evaluada
generalmente por el nivel de colonización intestinal y sistémica así como la morbilidad y mortalidad después
de la vacunación. (1,3)
Sin embargo, el nivel de protección de un biológico depende de otros factores, entre los cuales se pueden
mencionar: la cepa de desafío, la vía de administración, la dosis infectante, la edad o línea de aves utilizada,
entre otras. En consecuencia, es difícil comparar la eficacia de las vacunas que actualmente están disponibles
para la prevención o el control de la salmonelosis en aves. (1,3)
La vacunación en aves como método de prevención y control de Salmonella, está dirigido básicamente a tres
aspectos: a) Prevenir o reducir la colonización intestinal; b) Prevenir la infección sistémica y; c) Reducir la
excreción fecal. Previniendo la infección sistémica se reduce la colonización en el tracto reproductivo y por lo
tanto se previene la transmisión vertical del microrganismo, y reduciendo la colonización intestinal y excreción
fecal se reduce la contaminación de la carcasa, huevo y el medio ambiente (cama), relacionada
principalmente a la transmisión horizontal de la bacteria. (1,3)
La vacunación es considerada como un costo adicional en la industria avícola. La decisión de establecer
programas de vacunación debe estar de acuerdo con la gravedad del problema en la región o área, y con los
programas establecidos por las industrias o por los servicios oficiales, después de un estudio epidemiológico
serio. (1,3)
Cuestionario:
1. ¿Qué agentes causan la Salmonellas Paratifoideas?
Salmonella enteritidis PT 4, Salmonella typhimurium, Salmonella Heidelberg.
2. ¿Cómo se da la zoonosis? Carne contaminada por el alimento o la canal. Huevos contaminados con
heces en el oviducto.
3. ¿En qué edad se presenta la sintomatología típica de la enfermedad?
Sobre todo en pollitos recién nacidos o aves jóvenes ya que son más susceptibles ante este agente,
mientras que las adultas ya presentan un grado de resistencia y pueden ser asintomáticas.
4. ¿Por qué la salmonella puede causar muerte en aves jóvenes?
21
Porque la bacteria se disemina y libera toxinas que se vierten en el torrente sanguíneo causando
bacteriemia y en consecuencia muerte.
5. ¿Por qué no se recomienda hoy en día utilizar antibióticos como la furazolidona en tratamiento de
salmonella?
Eliminan la microflora habitual del aparato gastrointestinal, por lo que no se puede eliminar la
salmonella porque no hay microflora protectora que inhiba su crecimiento, por lo que la elimina por un
momento pero vuelve a aparecer y mucho más resistente, ya que el ave se vuelve más susceptible
porque carece de la microflora protectora.
Bibliografías:
1. Flores, R. 2000. Epizootiología de la Salmonelosis. (en línea) consultado el 12 de agosto de 2014
disponible en:
http://www.google.com.gt/url?sa=t&rct=j&q=&esrc=s&source=web&cd=13&ved=0CGoQFjAM&url=http
%3A%2F%2Fwww.fmvz.unam.mx%2Ffmvz%2Fcienciavet%2Frevistas%2FCVvol3%2FCVv3c05.pdf&e
i=RyvsU4qdM4Pn8gGcv4HwBQ&usg=AFQjCNHr8LlKCP9Rk2c4Ldc9QFrlszTh7g&sig2=0nG-
ybBrAXc3qZyOHL3g8Q.
2. B.W. Calneket al. 1997. Enfermedades de las aves. 2da edición en español Editorial
ManualModerno. Pag(79-115).
3. Revolledo, L. 2013. Pratifoidea Aviar. (en línea) consultado el 12 de agosto de 2014 disponible en:
http://www.actualidadavipecuaria.com/articulos/salmonelosis-en-las-aves-parte-III-paratifoidea-
aviar.html.
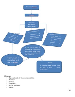
B.2 Paracolon
Agente Etiológico:
Salmonella arizona, Bacilos flagelados gramnegativos, que no forman esporas. Crecen en medios sólidos y
líquidos a 37°C. (1)
Sinónimos:
Infección de Arizona, Arizonosis, infección paracolonica, paracolon. (1,2)
Distribución Geográfica:
Se presenta en todo el mundo. (2)
Especies que afecta:
Reptiles, humanos y Pavos. Pero todos los animales son probablemente susceptibles. (2)
Patogenia:
22
Síntomas:
 Baja producción de Huevo e incubabilidad.
 Debilidad
 Anorexia
 Escalofríos
 60% de mortalidad
 Diarrea
23
 Parálisis de las patas
 Inapetencia
 Ceguera (principal en pavos)
 Signos nerviosos
 Ataxia
 Temblores
 Tortícolis
 Convulsiones
 Aves tienden a hacinarse
 Heces pastosas que se adhieren a la cloaca
 Opacidad blanca en lo profundo del ojo en pavos (1,2,3)
Lesiones Macroscópicas:
Los cadáveres de pavipollos que mueren de arizonosis es probable que estén septicémicos y con peritonitis
generalizada. Los sacos vitelinos con frecuencia están inflamados y absorbidos, en tanto que los sacos
aéreos están engrosados con depósitos adherentes, caseosos, amarillentos o blancos. Los hígados
inflamados y descoloridos a veces focos necróticos discretos en toda la sustancia hepática. Con frecuencia
enteritis, dato distintivo es la tiflitis con residuos caseosos blancos que llenan la luz de los ciegos. Lesiones
oculares, con retinitis y exudado grueso que cubre la superficie negra interior del globo ocular. (2,3)
Focos caseosos en hígado, intestinos y bazo.
Focos
necróticos en hígado.
Lesiones Microscópicas:
Exudado está constituido por una gran cantidad de heterófilos desgranulados y mezclados con fibrina y
numerosas bacterias. En el cerebro, hay meningitis grave con infiltración de heterófilos mezclados con algo de
fibrina y colonias bacterianas también se puede apreciar exudado similar en los ventrículos y hay malacia,
inflamación y trombosis vascular en la corteza cerebral. (2,3)
Diagnóstico definitivo, diferencial y confirmativo:
La confirmación del diagnóstico se hace por aislamiento y identificación del agente causal. Cuando se
examinan los pavipollos muertos, el material del saco vitelino retenido, el hígado, el exudado retinal, los sacos
aéreos y el contenido de los ciegos son muestras adecuadas para el cultivo. Si se encuentran disponibles
24
huevos infértiles o embriones muertos en el cascaron, los cascarones y las membranas de los cascarones son
las mejores muestras para examinar. Una rutina estándar eficaz para el aislamiento de Arizona es el examen
de cultivo directo en agar MacConkey, después de una incubación de toda la noche a 37◦C y también
después de la incubación por 24 a 48 horas en caldo de selenita F antes del subcultivo en el agar MacConkey
y DCA. Además se aconseja, hacer un cultivo en agar sulfito de bismuto permitiendo que la placa pase por 4
dias a 40°C. Los bacilos del genero Arizona crecen como colonias negras en el agar sulfito de bismuto y como
colonias que no fermentan la lactosa o lo hacen de manera tardia sobre DCA. (2,3)
 Diagnóstico diferencial: Paratifoidea, Pullorosis, tifoidea.
 La mortalidad elevada, los signos neurológicos y la ceguera en pavos se pueden utilizar para el
diagnóstico presuntivo de AA. Sin embargo, estos signos clínicos, al igual que las lesiones, se pueden
observar en otras infecciones por Salmonella, incluyendo las provocadas por microorganismos
paratifoideos. Los signos neurológicos pueden originarse por la enfermedad de Newcastle, la
aspergilosis, y la deficiencia de vitamina E (encefalomalacia). La ceguera en los pavipollos puede
deberse a la aspergilosis, por tanto, se debe confirmar AA mediante aislamiento e identificación de la
bacteria causante. Los microorganismos por lo general, se pueden recuperar de hígado, bazo, sangre
cardiaca, sacos vitelinos no absorbidos, intestino, pulmones, riñones, cerebro y ojo.
Método Diagnóstico
Esta metodología se aplica a muestras de vísceras (Hígado, Vesícula biliar, Ovario,
Ciego, Bazo, Corazón y Riñón) y meconio. Para muestras fecales y tórulas de arrastre remitirse al “Instructivo
Técnico de Análisis/Ensayo para la Detección de Salmonella spp. (Móviles) en muestras fecales animales
Según Método Tradicional ISO 6579.2002/Amd 1 (E)”. La muestra se somete a incubaciones sucesivas en
diferentes tipos de medios de cultivo. (2,3)
Pre-enriquecimiento
Esta etapa se realiza en medio líquido no selectivo, en el cual se incuban las muestras frescas o incluidas en
un medio de transporte. La finalidad es revitalizar la bacteria. Pesar 10 a 25 g de la muestra y agregar en
proporción de 1/10 agua peptonada tamponada (APT). Incubar el caldo de pre – enriquecimiento (APT) a 37 ±
1° C durante 16 – 20 horas. (2,3)
Enriquecimiento selectivo:
Esta etapa se realiza en un medio líquido que contiene aditivos que permiten el crecimiento selectivo de
Salmonella spp. mientras se inhibe el crecimiento de otras bacterias. Se utiliza Caldo Selenito Cistina el cual
no es inhibidor de serovariedades de Salmonella spp. presentes en especies animales de interés. Agregar
Caldo Selenito Cistina Doble Concentración (CSCDC) (pesar el doble de lo indicado por el proveedor), en la
misma cantidad que el agua peptonada tamponada, a la bolsa que contiene la muestra e incube a 41.5 ±
0.5°C por 18-24 horas. (2,3)
Medio de aislamiento selectivo en placa:
El medio de elección es el Agar XLD adicionado con Novobiocina (15.6 mg/L). Es un medio sólido en el cual
crece selectivamente Salmonella spp. e inhibe el crecimiento de bacterias Gram positivas. (2,3)
Control:
Debido a que S. arizonae se transmite por huevo, se deben desarrollar parvadas libres de reproductoras
primarias libres de S. arizonae. El programa de control al nivel de los reproductores multiplicadores depende
de tener una parvada de reemplazo libre de S. arizonae. Los procedimientos de manejo descritos para las
infecciones paratifoideas son aplicables para el nivel multiplicador, excepto por el tratamiento con antibióticos
de los huevos en incubación. El confinamiento total, instalaciones a prueba de aves y roedores que puedan
ser limpiados v desinfectados al igual que alimentos e ingredientes de alimentos, y el seguimiento
microbiológico en las granjas de incubación y de reproductores son esenciales. Estas medidas deben
acompañarse de multiples pasos para que resulte exitosa, incluyendo un mejoramiento del nivel de
bioseguridad y control de roedores e insectos, aspectos crusiales en la prevención de las infecciones.
25
Tradicionalmente se usan diferentes tipos de enfoque, como el uso de antibióticos, la exclusión competitiva,
acidificantes, prebióticos y la administración de vacunas vivas e inactivadas. (2)
Tratamiento:
Es posible que el tratamiento de las aves enfermas con ciertas sulfonamidas, furazolidona, furaltadona y
fluoroquiolonas reduzca las pérdidas en los brotes agudos. Asimismo, puede ser que las aves tratadas
permanezcan como portadoras o que el tratamiento prolongue el tiempo en que las portadoras excreten el
microorganismo. Lo mejor es que el tratamiento solo se emplee para prevenir la diseminación de la
enfermedad en las parvadas comerciales. (2,3)
Inmunoprofiláxis:
Se han aplicado varios tipos de bacterinas para parvadas de reemplazo de pavos, encontró que las
reproductoras vacunadas expuestas a S. arizonae 18:Z4, Z32 han reducido la diseminación y estuvieron
protegidas de la infección sistémica, y por tanto la prevención de la transmisión de Arizona a los huevos. Se
encontró que la inmunidad parental se transmite de las gallinas vacunadas hacia los pavipollos. Encontraron
varios grados de protección proporcionados por bacterinas de Arizona en ratones y pavos. (2,3)
Un cultivo completo tratado con formalina en gel de hidróxido de aluminio, brindó la mejor protección, basado
en el número de microorganismos que migraron al bazo después de la exposición intramuscular. En pavos,
una bacterina Arizona tratada con cromo-alumbre proporcionó protección contra la exposición oral e
intraperitoneal.
La diseminación fecal para las primeras tres semanas después de la exposición pueden reducirse por
inmunización con bacterinas encontraron que el suero de pavos no inmunizados tenia efectos bacteriostáticos
y bactericidas en los cultivos de S. arizonae 18:Z4, Z32, pero no había actividad inhibidora en el suero de aves
vacunadas con bacterina Arizona o en el suero de reproductoras infectadas de manera natural. La inhibición
del crecimiento no se relacionó con la presencia de anticuerpos aglutinantes; de hecho, parece que lo opuesto
es cierto. En contraste, se informó de una sustancia bactericida en la albúmina de los huevos de pavos
vacunados utilizando bacterinas emulsificadas en aceite; se redujo la transmisión a los huevos después de la
exposición de 12% en controles no vacunados a 2% en pavos vacunados. La vacunación contra la infección
por S. arizonae con una vacuna con adyuvante de aceite mineral se evaluó en parvadas reproductoras de
pavo en el laboratorio y situaciones de campo por Nagaraja y colaboradores (70, 72). Los resultados fueron
alentadores; fue posible obtener progenie libre de S. arizonae de parvadas reproductoras vacunadas en
ambientes infectados. (2,3)
Cuestionario:
1. ¿Cuál es el agente etiológico de Paracolom?
Salmonella Arizonae
2. ¿Qué especies afecta el Salmonella Arizonae?
Reptiles y aves
3. ¿Con qué otro nombre es más conocida la enfermedad de Paracolon?
Arizonosis
4. ¿3 signos que nos orienten a Arizonosis?
Ataxia, torticolis y ceguera
5. ¿Qué es la arizonosis?
La arizonosis es una enfermedad septicémica aguda, de manera primaria en jóvenes pavipollos,
causada por las bacterias Salmonella arizonae, que es uno de los serotipos identificados con mayor
frecuencia en EUA.
26
Bibliografías:
1. El sitio avícola. Arizona infection, Arizonosis (en línea) consultado el 13 de agosto de 2014, disponible
en http://www.elsitioavicola.com/diseaseinfo/5/arizona-infection-arizonosis
2. Jordan. FT. Pattison. 1998. Enfermedades de las aves. 3era. Ed. En español. Editorial Manual
Moderno (pags 31-33).
1. B.W. Calneket al. 1997. Enfermedades de las aves. 2da edición en español Editorial
ManualModerno. Pag(119-115).
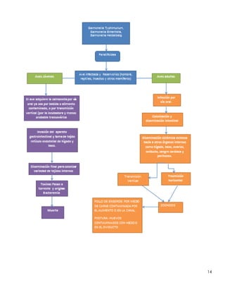
B.3 Colibacilosis
Agente Etiológico:
Escherichia coli bacteria gram negativa en forma de bacilo, catalasa positivos y oxidasa negativos, no
formadores de esporas, anaerobios facultativos que normalmente se encuentra en los intestinos de las aves
de corral y de la mayoría de los animales. Las cepas patógenas son, con mayor frecuencia, los serotipos 02,
078, 01, 035 y 036, pero un gran número de otros serotipos también produce enfermedad. (1,2)
Sinónimos:
Síndrome de la cabeza hinchada, Enfermedad Respiratoria (1,2)
Distribución geográfica:
La colibacilosis se encuentra ampliamente distribuida en la industria avícola de todo el mundo. (1,2)
Especies que afecta:
Aves y mamíferos. (1,2)
Patogenia:
27
Síntomas:
 Disminución en el consumo de alimento.
 Depresión
 Plumas erizas
 Disnea
 Estertores
 Estornudos
 Congestión y dilatación del oviducto
 Osteomielitis y sinovitis (Más común en pavos). (1,2,3)
Lesiones Macroscópicas:
Saculitis respiratoria, peritonitis, perihepatitis y pericarditis. El dato principal es un cadáver septicémico con
hígado, bazo, pulmones y riñones oscuros y congestionados. Los sacos aéreos están engrosados, con
depósitos caseosos blancos y opacos adheridos. Se observa una pericarditis fibrosa, con el saco pericárdico
engrosado y blanco, adherido a la superficie del corazón, la superficie del hígado casi siempre está cubierta
por una piel de material fibroso. (1,2,3)
Patogenia
de
colibaciliocis
Agente
etiologóco:
Escherichia
coli
Trasmisión
horizontal
Indirecta: a
través de
aguas,
materiales o
ambientes
contaminado
s
Directa: por
contacto con
materia fecal
Trasmision
vertical
A través de la
yema o por
cáscaras de
huevos sucios
en
incubadoras
con higiene
deficiente
Trasmision: vía de
transmisión es
mediante ruta
fecal-oral, es decir
por ingestión de
alimentos o bebida
contaminadas por
excrementos.
Vertical y
Horizontal
28
Saculitis respiratoria sacos aéreos con depósitos caseosos
Celulitis craneofacial = cabeza
hinchada
Perihepatitis y pericarditis fibrosa
29
Inflamación y congestión hemorrágica del ovario y el oviducto, salpingitis
Lesiones Microscópicas:
30
Exudación y fibrosis de células del bazo pericarditis fibrinopurulenta
Diagnóstico:
Laboratorio
1.- Serología
 Aglutinación rápida en placa, en tubo o en microplaca (microaglutinación directa y microaglutinación
con globulinas) con sueros individuales.
 Inhibición de la hemoaglutación.
 Inmunoflourescencia. (1,2,3)
2.- Bacteriología
 Aislamiento bacteriológico en medios sólidos EMB (eosin-methylene blue), MacConkey y/o Tergitol-7.
(1,2,3)
3.- Biología Molecular
 PCR.
Diagnóstico diferencial:
En salmonelosis, hay necrosis del bazo en caso de septicemia y esto a menudo implica necrosis focal en el
hígado, trombos de fibrina en sinusoides hepáticos y fibrosis del epicardio como en las primeras etapas de
colibacilosis. La pericarditis también se observa en pasteurelosis la característica es alteraciones fibrinosas
estas se observan similares en colibacilosis pero hay necrosis del hígado. Staphylococcus, Salmonella,
Pasteurella y Streptococcus causan artritis, pero estas lesiones no se pueden diferenciar de las causadas por
colibacilosis. (1,2,3)
Diferencial.
· Newcastle por inflamación de la cara.
31
· Sinovitis y artritis pueden ser causadas tambien por micoplasmas, estafilococos, salmonelas,
Streptobacillus maniliformis
· Clamidiosis puede originar pericarditis
· Pasteurella o Estreptococos pueden originar peritonitis
· Bacterias del genero Eubacterium y Bacteroides pueden formar granulomas
Control:
La higiene se considera la clave para el control. Esto incluye los nidos y manejo de los huevos, al ser un
habitante normal del intestino, la contaminación fecal de la cáscara es posible transmitirla, sacando los huevos
lo antes posible; la limpieza y desinfección de las manos juega un papel importantísimo. El agua (de bebida)
suele ser una fuente de infección. La principal vía de infección es la aerogena y esto se debe a que E. coli
puede estar en la cama y al no haber una buena ventilación esta se transmite muy fácilmente. (1,2,3)
Exclusión competitiva:
El efecto protector de la microflora normal del intestino frente a cepas patógenas de E.coli está bien
documentado en pollos y pavos, en los canarios se supone que es lo mismo. En el mercado hay preparados
comerciales “indefinidos” que han demostrado ser eficaces a la hora de reducir la colonización de cepas
patógenas de E.coli en las aves que reciben dichos preparados. La adición de lactobacillus protege mediante
un mecanismo de acidificación del buche, ciego y colon. (1,2,3)
En definitiva E.Coli puede causar enfermedad sin ayuda de ningún agente estresante adicional pero la
mayoría de los procesos colibacilares son el resultado de E.coli “normales” que se comportan como agentes
infectivos secundarios. En estas ocasiones podemos usar antibióticos pero, racionalmente. Pero lo más
importante radica en un buen manejo y selección de los ejemplares que usemos como reproductores,
excluyendo todos los que nos hagan dudar. (1,2,3)
La manifestación clínica más frecuente de la colibacilosis es la diarrea, suele afectar particularmente a los
pichones durante los primeros días de vida, pudiendo ocasionar gran mortandad e incluso arruinar totalmente
una temporada de cría. Cabe sospechar de la proliferación de cepas patógenas de E.coli cuando hay
mortandad de pichones, normalmente entre el 2º al 9º día, las madres tienen las plumas del pecho y vientre
alborotadas y con aspecto de estar mojadas “Enfermedad del sudor”, provocado por las heces diarreicas de
los pichones, las cuales están contenidas dentro de una sustancia mucosa en pájaros sanos que las madres
limpian con facilidad, las heces diarreicas y el calor del nido favorecen la multiplicación de E.coli que penetra
por distintas vías en el organismo del pájaro provocando su muerte en 2/3 días, negándose a comer aunque
los padres intenten embucharlos una y otra vez. (1,2,3)
Tratamiento:
Puede ser tratada con varios antibacterianos. El acercamiento lógico del tratamiento es tratar de aislar el
serotipo de E. coli causal y conocer la sensibilidad, con el fin de escoger el tratamiento más adecuado. Sin
embargo, para tratar la enfermedad se requiere iniciar el tratamiento antes de obtener el resultado de las
pruebas de sensibilidad. La furazolidona, a una concentración de 0.04% en el alimento por 10 días, o la
clortetraciclina en el agua a una concentración de 600mg/5l itros por 5 días, por lo general es eficaz para
reducir la morbilidad y mortalidad. (1,2,3)
Inmunoprofiláxis:
Se ha presentado informes con vacunas multivalentes emulsionadas en aceite. Estas protegieron a las aves
contra la mortalidad y la enfermedad respiratoria activa después de la exposición a serotipos E.coli patógenos.
(1, 2,3)
32
E. coli bacterina emulsionada
E. coli bacterina emulsionada contiene una suspensión de cultivos puros de E. coli serotipos O1, O2 y O78,
inactivados químicamente y emulsionados en aceite mineral para la prevención de la colibacilosis aviar.se usa
para vacunar y revacunar aves sanas de 8 días de edad o mayores, como auxiliar en la prevención y control
de la colibacilosis aviar.El programa de vacunación deberá diseñarse de acuerdo con la ubicación de la
granja, patogenicidad de la cepa de campo, edad y estado inmune de las aves. En pollo de engorda se
recomienda una sola aplicación de entre los 8 y 12 días de edad. La dosis es de 0.5 ml (1/2 cc) por ave, debe
ser aplicada por vía subcutánea en la región media y posterior del cuello, entre la cabeza y el cuerpo, en
dirección opuesta a la cabeza.Para las aves reproductoras y gallinas de postura comercial, la bacterina
también puede ser administrada por vía intramuscular en la pechuga.Ninguna otra ruta es sugerida. (1,2,3)
Bibliografías:
1. Enfermedad Aviar. 7 de julio del 2010. Colibacilosis Aviar. (en línea) consultado el 14 de agosto de
2014. Disponible en http://gumer19.blogspot.com/2010/06/colibacilosis-aviar.html.
2. Jordan. FT. Pattison. 1998. Enfermedades de las aves. 3era. Ed. En español. Editorial Manual
Moderno (pags 35-39).
3. Mejia, B.2012. Colibacilosis Aviar. (en línea) consultado el 14 de agosto. Disponible en
http://patologiaaviarmidiagnostico.blogspot.com/2012/01/colibacilosis-aviar-una-enfermedad.html.
Colibacilosis
1. Indique de qué forma puede diferenciar E. coli de Salmonella a nivel de laboratorio.
Se diferencia en que E. coli fermenta la lactosa, y que E. coli es IMViC ++--, y Salmonella es -+-+.
2. Según su criterio es justificable la medicación en caso de onfalitis.
En mi criterio como futuro médico veterinario, no recomiendo la medicación en caso de onfalitis, ya
que todo pollito con onfalitis retrasa su crecimiento, esto hace que crezca y engorde más lento, lo
que es una pérdida económica considerable, ya que no sale en el tiempo adecuado, además el
costo del tratamiento, el costo de aplicación, por el lado económico no es factible.
3. Si la principal forma de transmisión de E. coli es por vía aerógena, de qué forma lo puede prevenir.
- Reducir la carga de población en el galpón, porque es un ciclo, en donde hay
hacinamiento, el estrés sube y las defensas de las aves se reducen, la gran cantidad de
aves genera más excretas, por lo que se genera más amoniaco, este irrita las vías
respiratorias y facilita el ingreso de agentes infecciosos al tracto respiratorio. Por lo que se
puede prevenir respetando la carga por galpón, cambiar de cama después de la salida de
un lote, eliminar las camas infectadas, mover la cama a diario para evitar la concentración
excesiva de excretas, usar camas que no generen muchas partículas. Por último y no
menos importante es la ventilación del galpón, por lo que una buena ventilación controla la
humedad, controla el nivel de partículas y ayuda a que todo los productos de desecho que
se encuentran en el ambiente como en el aire, se eliminen.
4. De acuerdo a la fisiología del aparato respiratorio, ¿Qué sacos aéreos son los primeros en
afectarse y por qué?
La respiración es caudal a craneal, por lo que los sacos aéreos que se ven mas afectados de
primero son los sacos caudales abdominales.
33
5. ¿Qué es celulitis y como puede prevenirlo en pollo de engorde?
- Celulitis es la inflamación de los tejidos conectivos celulares subcutáneos.
- Para poder prevenir se deben identificar los posibles factores que contribuyen a la celulitis
aviar, como la sobrepoblación, la calidad de la cama, y la calidad del pollo. Como resultado
en una onfalitis, se puede presentar una celulitis benigna, alrededor del ombligo.
34
Colibacilosis
Pericarditis
La
mayoria
de
serotipos
de E. coli
originan
pericardit
is luego
de la
septicemi
a, esta se
vincula
con
miocardit
is.
El saco
pericardi
co se
torna
turbio. El
epicardio
se
edematiz
a. A nivel
de
micriscop
io se
observa
heterofilo
s en el
pericardi
o.
Exudado
en el
saco
pericardi
o.
Salpingitis
El saco
areo
abdomin
al mayor
izquierdo
es
infectado
por E.
coli.
Aparece
una
masa
caseosa
en un
oviducto
dilatado
y con
paredes
delgadas
. Esta
masa
presenta
heterofilo
s
necrotico
s y
bacterias
. Las aves
mueren
durante
los
primeros
6 meses,
las que
sobrevive
n
dificilmen
te ponen
huevos.
Peritonitis
Mortalida
d aguda,
fibrina y
yemas
libres.
esto
ocurre
cuando
las
bacterias
asciende
n a traves
del
oviducto
y crecen
con
rapidez
en el
material
de la
yema
deposita
do en la
cavidad
peritonea
l.
Septicemia
Aguda
Muy
semejant
e a la
tifoidea y
a la
colera
aviar. Las
aves se
encuentr
an en
buena
condicio
n fisica
con
buches
llenos.
Higado
verde,
esplenom
egalia
notable y
musculos
congesti
onados ,
multiples
focos
palidos
en el
higado.
Con el
tiempo se
desarrola
una
hepatitis
granulom
atosa.
Septicemi
a Aguda
con
tendenci
a a
pericardit
is y
peritonitis
Sinovitis
(osteomielitis)
Presenta
n
emaciaci
ón. Las
lesiones
desarrolla
n
espacios
articulare
s en las
vertebras
toracolu
mbares,
lo que
origina
espondiliti
s, paresia
progresia
y
paralisis.
En pavos
tambien
causa
sinovitis,
osteomiel
itis y
decolora
cion
verde del
higado.
Panoftalmit
is
Es una
secuela
poco
comun
en
donde se
observa
hipoplion
unilateral,
el cual
esta
ciego.
Las aves
mueren
poco
despues
del inicio
de
lesiones.
A nivel
microsco
pico se
observa
una
infiltracio
n de
heterofilo
s y
fagocitos
. La
coroides
se vuelve
hiperemi
ca y hay
destrucci
on
completa
de la
retina.
Coligranuloma
(enfermedad
de Hjarre)
Granulo
ma en
higado,
ciego,
duodeno
y
mesenteri
o.
Necrosis
coagulan
te. Tiflitis
piogranul
omatosas
,
hepatitis,
material
en
intestino
ciego y
rotura de
ciego en
pavos.
Sindrome de
la cabeza
hinchada
Celulitis
aguda
que
afecta
tejidos
periorbita
les. El
area
donde
Escherichi
a coli
penetra
es el
tejido
linfoide
bronquial
.
Celulitis Aviar
Afecta el
abdome
n de los
pollos de
engorda,
con
membran
as de
exudado
caseoso
con
heterofilo
s en los
tejidos
subcutan
eos.
Lesiones
localizad
as ene la
piel entre
la linea
media y
el muslo
Enteritis
Se
consider
a poco
frecuenta
, sin
embargo
se ha
recupera
do
Escherichi
a coli
enterotox
igena
que
produce
toxinas
capaces
de
acumular
liquido en
las asas
intestinal
es
ligadas
de pollos
con
diarrea.
Septicemia
Coliforme de los
patos
Exudado
humedo
granular,
que
origina
pericardit
is,
perihepat
itis y
aerosacu
litis.
Hepatom
egalia,
esplenom
egalia
Formas de
Presentacion de
E. coli
35
B.3 Cólera Aviar
Agente Etiológico:
Pasteurella multocida microorganismo gram negativo, la virulencia de los aislados varía considerablemente.
P. multocida muere fácilmente por desinfectantes usados de manera rutinaria. Gallibacterium anatis
responsable de la forma crónica (infecciones localizadas). (2,3)
Sinónimos:
 Cólera de los pollos
 Pasteurelosis aviar
 Septicemia hemorrágica aviar
Distribucion Geográfica:
Ampliamente distribuida a nivel mundial. (2,3)
Especies que Afecta:
Aves silvestres y domésticas. (2,3)
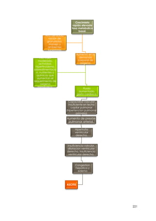
Patogenia:
Síntomas:
Cóleraaviar
Agente
etiológico:
Gallibacterium
anatis
Trasmision
Horizontal
Directa
.Excretas de animales enfermos o portadores
aparentemente sanos que contaminan
suelo, agua, pienso.
Los desechos de animales muertos por la
enfermedad, al ser picoteados por otras aves
o al contaminar el entorno
Indirecta
El agua, alimentos, tanques de
agua, comederos, equipos,
calzado y ropa contaminados
Reservorios
Los roedores, pájaros, otras
aves silvestres, perros,
cerdos, etc. pueden ser
reservorios de la infección
y portadores activos de la
enfermedad
Desarrollo
Entra por via oral
o respiratoria
(aerosoles)
sobrevive hasta 1 mes
en excrementos
2 meses en desechos
contaminados y de 2
a 3 meses en el suelo
El periodo de
incubacion es de 1
a 4 dias, el brote se
presenta entre 4 a
9 dias, despues de
contraida la
infeccioón.
36
Tiene 3 presentaciones: hiperaguda, aguda y crónica. (2,3)
Forma hiperaguda:
 Muerte súbita.
 bacteremia masiva
 alta morbilidad y mortalidad.
Presentación aguda:
 Fiebre
 Disnea
 Anorexia
 Diarrea verdosa
 Secreciones nasales y oculares
 Cianosis de cabeza y barbilla.
 Desórdenes vasculares.
Presentación crónica:
 Infecciones localizadas supurativas, generalmente asociadas al sistema respiratorio y tejidos
musculoesqueléticos.
 Engrosamiento edematoso de la barbilla
 Cojeras
 Caquexia
 Disminución de la postura.
Lesiones Macroscópicas:
Infección Aguda:
 Petequias en vísceras.
 Hepatomegalia con focos necróticos
 (punteado blanquecino)
 Aerosaculitis.
 Pericarditis.
 Celulitis.
 Endocarditis.
 Consolidación de pulmones en pavos.
 Peritonitis y oforitis en reproductores.
 Enteritis mucoide en acuáticas(2,3)
Infección Crónica
 Barbilla azulada y edematosa.
 Sinovitis.
 Otitis.
 Osteomielitis
 Sinusitis.
 Conjuntivitis.
 Abscesos y exudados caseosos en peritoneo.
 Además suele observarse:
 Abscesos en el esófago en aves rapaces. (2,3)
37
Focos necróticos en el Hígado
Neumonía purulenta
En el hígado se
presenta necrosis
miliar o submiliar.
38
En ponedoras (comerciales o reproductoras) se observa comúnmente ooforitis con folículos en regresión.
Inflamaciones locales. Los senos peri orbitales están
afectados con inflamación sero fibrinosa.
Daño producido en las barbillas, las cuales están bastante
distendidas, debido a que están llenas de contenido
fibrinoso y caseoso.
Lesiones Microscópicas:
Múltiples áreas de necrosis e infiltración de heterófilos e hiperemia en diversos tejidos y órganos, en algunos
casos pequeñas petequias e infiltración de heterófilos. (2,3)
39
Diagnóstico:
Identificación del agente: Pasteurella multocida es fácil de aislar, con frecuencia en cultivo puro, a partir de
vísceras y órganos como el pulmón, el hígado y el bazo, la médula ósea, las gónadas o la sangre del corazón
de aves que mueren por septicemia aguda de la enfermedad, o de los exudados caseosos característicos de
las lesiones del cólera aviar crónico. Es una bacteria anaerobia facultativa que crece mejor a 37°C.
Normalmente el aislamiento inicial se logra con medios sólidos de dextrosa-almidón, agar sangre y agar de
tripticasa-soja. El aislamiento mejora añadiendo un 5% de suero inactivado por calor. Las colonias varían de
1–3 mm de diámetro después de 18–24 horas de incubación y son aisladas, circulares, convexas, traslúcidas
y oleosas. Las células son cocobacilos o bacilos cortos de un tamaño de 0,2–0,4 × 0,6–2,5 µm, Gram
negativas y, por lo general, se presentan aisladas o en parejas. Con tinción de Wright o de Giemsa se pone de
manifiesto una tinción bipolar. La identificación de Pasteurella multocida se basa en los resultados de las
pruebas bioquímicas, que incluyen la fermentación de carbohidratos, la producción de enzimas y la
producción de determinados metabolitos. La caracterización serológica de las cepas de P. multocida incluye la
determinación de los serogrupos capsulares y la serotipificación somática. El análisis del ADN permite
diferenciar entre
P. multocida del mismo serogrupo capsular y P. multocida de serotipo somático. Estas características
requieren un laboratorio especializado con reactivos adecuados para el diagnóstico. (1, 2,3)
Pruebas serológicas: Para el diagnóstico del cólera aviar apenas se utilizan pruebas serológicas. Por lo
general, la facilidad con que se obtiene un diagnóstico confirmativo mediante el aislamiento e identificación del
organismo causal hace innecesaria la utilización del serodiagnóstico. (1, 2,3)
Diagnóstico Diferencial:
Salmonelosis, colibacilosis y listeriosis en pollosestas enfermedades causan inflamación de la cara y focos
necroticos. Pseudotuberculosis, erisipelas y clamidiosis en pavos. (1, 2,3)
Control:
Para controlar la enfermedad se recomienda la eliminación de cadáveres tan pronto como sea posible.
Limpieza y desinfección total de las instalaciones y equipo (la bacteria es fácilmente destruida por
desinfectantes comunes). Existen muchas vacunas comerciales para inducir inmunidad contra cólera aviar. Se
usan vacunas autógenas en aquellas granjas donde las vacunas comerciales no tienen efecto. (1, 2,3)
Tratamiento:
40
El tratamiento más eficiente en aves en reproducción o en gallinas ponedoras es la inyección intramuscular
individual de una tetraciclina de acción duradera, con el mismo antibiótico en el agua de tomar,
simultáneamente. La mortalidad y los signos clínicos se detendrán dentro de una semana. Pero la bacteria
podría quedar presente entre las aves.
Usar sulfamidas, penicilina, enrofloxacina, flumequina, ácido oxolínico, espectinomicina, tetraciclina,
doxiciclina, eritromicina y estreptomicina. (1, 2,3)
0.5% de sulfameracina en alimento mezclado durante cinco días.
En pollos, 0.2% de sulfameracina sódica en el agua de bebida o 0.4% de sulfameracina en el alimento.
Estreptomicina aplicada por vía 1M en una dosis de 150000 /.Ug.
Clortetraciclina dosis de 40 mg/kg vía IM.
Inmunoprofiláxis:
En general, las vacunas en uso contra P. multocida son bacterinas que contienen como adyuvante hidróxido
de aluminio o aceite, que se preparan de múltiples serotipos. Típicamente, se requieren dos dosis de vacuna
muerta. Las vacunas vivas tienden a conferir una mayor inmunidad protectora, pero son menos frecuentes
,Debido a las secuelas potenciales post-vacunales como la neumonitis y la artritis. Las vacunas multivalentes
suelen incorporar los serotios somáticos 1, 3 y 4, que son los serotipos aviares más frecuentemente aislados.
Puede ser utilizada para vacunar y revacunar aves sanas de 8 días de edad en adelante, como auxiliar en la
prevención y control del cólera aviar. En pollos de engorda se recomiendan una a dos aplicaciones entre los
10 y 28 días de edad. En aves destinadas a la producción de huevo se sugiere aplicar en 2 a 3 ocasiones
durante la crianza y desarrollo con diferencia de 4 a 6 semanas entre ellas, y hasta 4 semanas antes del inicio
de la postura. La dosis administre 0.5 ml (1/2 cc) por ave. Vía de administración. La bacterina debe ser
aplicada por vía subcutánea en la región media y posterior del cuello, entre la cabeza y el cuerpo, en dirección
opuesta a la cabeza.
Para las aves reproductoras y gallinas de postura comercial, la bacterina también puede ser administrada por
vía intramuscular en la pechuga. Ninguna otra ruta es sugerida. (1, 2,3)
Bibliografías:
1. Manual de la OIE sobre animales terrestres. 2008. Cólera aviar (en línea).Consultado el 14 de agosto
de 2014. Disponible en:
http://www.oie.int/fileadmin/Home/esp/Health_standards/tahm/2.09.09.%20Salmonelosis.pdf.
2. El sitio avícola. Cólera aviar. (en línea). Consultado el 14 de agosto de 2014. Disponible en
http://www.elsitioavicola.com/publications/6/enfermedades-de-las-aves/249/calera-aviar
3. Yadira, D. 2006. Cólera aviar. (en línea) consultado el 14 de agosto de 2014. Disponible en
http://patologiaaviaruptc.blogspot.com/2006/11/colera-aviar.html.
CUESTIONARIO CÓLERA AVIAR
1. Realice un cuadro comparativo entre Cólera Aviar localizado y Coriza infecciosa.
Cólera Aviar (Localizado) Coriza Infecciosa
Agente etiológico Gallibacterium anatis Avibacterium paragallinarum
Especies que afecta -Pavos, pollos y gansos
-todo tipo de aves
-Algunos mamíferos y humano
-Gallinas domesticas, faisanes y
gallinas de guinea
-Algunos mamíferos
-Al humano no lo afecta
Transmisión Aerosoles, Heces y heridas
cutáneas.
Directa: Exudados nasales
Indirecta: Comederos y
41
bebederos.
Reservorios Aves con infección crónica y
asintomática. Aves silvestres.
Aves asintomáticas, aves
silvestres.
Signos  Signos y lesiones
relacionadas a
infecciones localizadas
supurativas,
generalmente asociadas
al sistema respiratorio y
tejidos musculo
esqueléticos.
 Se presenta
engrosamiento
edematoso de la barbilla,
cojeras y caquexia.
 Disminución de la
postura.
 Exudado nasal seroso o
mucoso, Estornudos,
Inflamación de senos
infraorbitarios, edema
facial y conjuntivitis
 Inflamación de barbillas
evidente en machos
 Estertor traqueal, diarrea
 Consumo de alimento
bajo
 Mala conversión
alimenticia
 Baja postura
2. Investigue la situación del Cólera Aviar en Guatemala.
-En el programa regional de prevención, control y erradicación de enfermedades aviares prevenir, tienen objetivo controlar y erradicar
las enfermedades de influenza aviar, newcastle, salmonelosis (tifosis/pulorosis), laringotraqueítis infecciosa aviar, ya que interfieren
con el comercio internacional.
-En el MAGA no se tienen reportes estadísticos de la enfermedad.
3. Cómo se le denomina a la forma de presentación respiratoria
Crónica o localizada
4. Cuál es el agente etiológico de la enfermedad
Pasteurella multocida
5. Cuáles son las características bioquímicas del agente etiológico y como se tiñe a la tinción de Gram.
-Crece en medios de agar sangre sin desarrollo en agar McConkey o EMB, reacciones positivas de oxidasa, catalasa e indol son
suficientes para realizar una identificación presuntiva. La identificación puede confirmarse con pruebas bioquímicas adicionales; de
ellas, las más comunes son la hidrólisis de la urea, la descarboxilación de la ornitina y la acidificación de la maltosa y de la sacarosa,
junto con la determinación de la sensibilidad a la penicilina.
-En la tinción de Gram puede observarse como formas cocoides o como bacilos cortos o filamentosos, con una típica tinción bipolar,
que pueden aparecer sueltos o agrupados en parejas o cadenas cortas.
6. Cuál es el diagnóstico diferencial de la enfermedad localizada en senos infraorbitarios.
Coriza aviar, Mycoplasmosis.
B.4 Coriza
Agente Etiológico:
Haemophilus paragallinarum, actualmente denominada como Avibacterium paragallinarum es una bacteria
Gram negativa de la familia Pasteurellacea, no móvil con tendencia a la formación de filamentos. (1,2)
Sinónimos:
Catarro contagioso, catarro nasal agudo, crup, moquillo, rinitis y refriado.(1,2)
42
Distribución Geográfica:
Se ha informado la presencia de coriza infecciosa, en Argentina, Australia, Bulgaria, Canadá, Egipto, Gran
Bretaña, Guatemala, Holanda, India, Indonesia, Irak y Suiza, entre otros países. Estos informes indican
distribución amplia de H. paragallinarum en el mundo, principalmente en países con industria avícola
intensiva. En América su incidencia ha sido muy notable en los Estados Unidos en muchos de sus estados
igual que México y Guatemala. La coriza infecciosa se considera exótica en Nueva Zelanda, único país que
parece estar libre de H. paragallinarum. (1,2)
Especies que afecta:
Gallinas, pollos, palomas, faisanes y gallinas de guinea. (1,2)
Patogenia:
CORIZA
Agente etiológico
Avibacterium
paragallinarum
Transmision:
Directa e
indirecta
Directa: mediante
exudados nasales.
Indirecta: a
través de
comederos y
bebederos
contaminados.
Es muy
frecuente la
introducción
de la
enfermedad
en granjas a
través de aves
de reposición.
Periodo de incubacion
24 a 48 horas después de la
inoculación de aves con cultivo
vivo o exudado infeccioso. 24
horas, inoculación intrasinusal; 48
horas, instilación nasal; 72 horas,
aves en jaula; 4 días, contacto con
agua infectada y seis a 14 días por
transmisión aérea.
Adherencia de los
microorganismos a la
mucosa ciliada del
aparato repiratorio
superior.
Interaccion sinergica con
otros agentes infecciosos:
Mycoplasma
gallisepticum, Echerichia
coli.
migracion hacia el
aparato respiratorio
inferior (pulmones,
sacos aereos).
Capsula y antigeno de
hemaglutinación
liberan sustancias
toxicas durante la
proliferación.
Lesion de la
mucosa y
aparicion de
los signos
clinicos.
Principales
reservorios
son aves con
infecciones
crónicas y
portadores sin
signos
Hospederos
naturales:
pollos y
gallinas
43
Síntomas:
 Disnea
 Depresión.
 Secreción nasal serosa o mucosa.
 Estornudo.
 Lagrimeo
 Inflamación de cara barbilla en machos, y senos infraorbitarios.
 Tumefacción facial.
 Edema alrededor de los ojos.
 Conjuntivitis.
 Anorexia
 Diarreas
 Caídas en la producción (1,2)
Lesiones Macroscópicas y Microscópicas:
Conjuntivitis
Tumefacción
facial
44
Edema alrededor de los ojos Secreción nasal
Edema subcutáneo de la cabeza
Inflamación del seno infraorbitario en aves de engorde
45
Secreciones Nasales Acumulación caseosa en senos infraorbitarios
Ocasionalmente aerosaculitis y neumonía en casos complicados.
Diagnóstico:
Para el aislamiento bacteriológico se recomienda el estudio de tres o cinco aves con signos agudos de
coriza. El procedimiento de toma de muestras se debe efectuar con estricta esterilidad. Para ello,
una vez sacrificada el ave, se cauteriza la piel de la región infraorbital y se practica una incisión sobre
el seno infraorbitario correspondiente, se separa la piel en la incisión y se introduce un hisopo estéril
humedecido en un caldo nutritivo o solución tamponada de fosfatos
a pH neutro. Lo más recomendable es el cultivo antes de las 5 horas debido a la reducida viabilidad
de H. paragallinarum. Para la siembra de los hisopos pueden utilizarse placas en base de agar, o agar
Columbia con 7% de sangre de bovino u ovino con el agregado de cepas nodriza de Staphylococcus
spp, las cuales eliminan el factor V, el cual después se raya de manera transversal con un cultivo de
Staphylococcus y se incuba a 37 °C en un frasco grande con tapa de rosca, en la que se prende una vela
hasta que se apaga. O bien usar agar chocolate o agar con sangre hemolizada, en vez de las cepas nodriza.
(1,2,3)
Identificación serológica
46
Se han descrito varias pruebas serológicas para la detección de anticuerpos contra H. paragallinarum en
los pollos: precipitación en gel, aglutinación en placa, aglutinación en látex y ELISA. Sin embargo, la
prueba de inhibición de la hemoaglutinación es la más usada. (1,2)
Identificación molecular
Prueba de reacción en cadena de la polimerasa (PCR), específica para H. paragallinarum. Esta
prueba es rápida y los resultados se obtienen aproximadamente en 6 h. Asimismo, identifica aislamientos
tanto dependientes como independientes de NAD.79 Esta prueba es llamada HP-2 PCR. (1,2)
Diagnóstico diferencial
En años recientes se han identificado nuevas bacterias o variantes en las aves, lo que hace más difícil el
diagnóstico confiable de coriza infecciosa. Uno de estos microorganismos es la bacteria O. rhinotracheale,
que ha sido identificada en México y otros países. Esta bacteria gramnegativa produce un cuadro
corizoide caracterizado por retraso del crecimiento, incremento en la mortalidad y disminución
considerable de la producción de huevo. Las lesiones principalmente observadas son aerosaculitis y
neumonía. La diferenciación entre O. rhinotracheale y H. paragallinarum no es difícil en la mayoría de los
países. Sin embargo, en Sudáfrica y México, donde están presentes H. paragallinarum
independientes de NAD, se requieren pruebas bioquímicas y patrones de fermentación de
carbohidratos para establecer el agente causal en cuadros corizoides. Otros microorganismos implicados
en pollos con enfermedad sugestiva de coriza infecciosa son: P. volantium, tanto dependiente como
independiente de NAD, P. avium, tanto dependiente como independiente de NAD y Pasteurella sp
taxon A, tanto dependiente como independiente de NAD. En pollos de engorda la coriza debería ser
diferenciada del síndrome de cabeza hinchada por virus de la rinotraqueítis infecciosa del pavo (TRT).
También se cita que la hipovitaminosis A y la viruela, en ocasiones, pueden producir signos clínicos
similares a coriza infecciosa. (1,2)
Control:
La prevención y control de la enfermedad más eficaz es por medio de la vacunación a todas las aves de la
explotación al mismo tiempo.
Un adecuado plan sanitario.
 Buenas medidas de bioseguridad (Evitar la convivencia de aves de diferentes edades, retirar las
poblaciones infectadas o recuperadas, debido a que permanecen como reservorio del agente).
 Desinfección del galpón
 Despoblación del galpón durante 2 semanas
 Los programas de vacunación contra coriza infecciosa no evitan que las aves se infecten, pero
aminoran los signos de la enfermedad y reducen en buena proporción la eliminación y diseminación de
la bacteria. (1,2)
Tratamiento:
 Se han utilizado varias sulfonamidas y antibióticos, generalmente en el agua de bebida o el alimento.
Las aves responden generalmente al tratamiento pero se pueden presentar recaídas al descontinuar el
tratamiento.
 Se han usado: Estreptomicina, Sulfadimetoxina, Eritromicina, Tartrato de Tilosina, Espectinomicina.
Pollos de engorda con coriza infecciosa, de manera experimental, empleando enrofloxacina y
clorhidrato de bromhexina. (1,2)
 Norfloxacina: 1ml/L de agua de bebida (equivale a 10mg/kg), durante 3-5 días consecutivos.
 Amoxicilina: 15-20mg/kg. Por 3-5 días en agua de bebida.
47
 Ciprofloxacina 10-20mg/kg/dia. Por 3-5 días en agua de bebida
 Fosfomicina: 40mg/kg. Por 3-7 días en agua de bebida
 Doxiciclina: 15-20mg/kg. Cada 24 hrs por 3-5 días en agua de bebida.
 Oxitetraciclina inyectable. 50mg/kg. 1 dosis, vía SC
Inmunoprofiláxis:
Cólera Coriza Newcastle® es una vacuna inactivada, compuesta por una mezcla de Avibacterium
(Haemophilus) paragallinarum, serotipos A, B, C, cultivos puros de Pasteurella multocida grupo A, serotipos 1,
3 y 4, así como el virus lentogénico de la enfermedad de Newcastle, para ser utilizada como auxiliar en la
prevención y control de coriza infecciosa, cólera aviar y la enfermedad de Newcastle en aves comerciales.
Cólera Coriza Newcastle Vacuna emulsionada®, está indicada para vacunar y revacunar aves para la
prevención de las infecciones causadas por bacterias tipo Avibacterium (Haemophilus) paragallinarum, que
ocasionan la coriza infecciosa, por las bacterias tipo Pasteurella multocida grupo A que ocasionan el cólera
aviar así como la infección con virus de la enfermedad de Newcastle, con importantes pérdidas económicas
en producciones avícolas.
En pollos de engorde se recomiendan una a dos aplicaciones entre los 8 y 35 días de edad. En aves
destinadas a la producción de huevo se sugiere aplicar en 2 a 3 ocasiones durante la crianza, siendo la última
4 a 6 semanas antes del inicio de la postura. Dosis por 10000.
Cori-mex® bacterina en caldo contiene una suspensión de cultivos puros de Avibacterium (Haemophilus)
paragallinarum serotipos A, B y C, inactivados químicamente y adsorbidos en hidróxido de aluminio, y
adyuvantes e inmunoestimulantes que confieren una inmunidad alta y de larga duración. La bacterina puede
ser usada para vacunar y revacunar aves sanas de 8 días de edad o mayores, como auxiliar en la prevención
y control de la coriza. En pollos de engorda se recomienda una a dos aplicaciones entre los 10 y 28 días de
edad. En aves destinadas a la producción de huevo se sugiere aplicar en 2 a 3 ocasiones durante la crianza y
desarrollo, con diferencia de 4 a 6 semanas entre ellas, y hasta 4 semanas antes del inicio de la postura.
Dosis Administre 0.5 ml (1/2 cc) por ave. Vía de administración debe ser aplicada por vía subcutánea en la
región media y posterior del cuello, entre la cabeza y el cuerpo, en dirección opuesta a la cabeza. Para las
aves reproductoras y gallinas de postura comercial, la bacterina también puede ser administrada por vía
intramuscular en la pechuga. (1,2)
Bibliografías:
1. Arango, B.2012. Avibacterium paragallinarum (en línea). Consultado el 16 de agosto de 2014.
Disponible en http://patologiaaviarmidiagnostico.blogspot.com/2012_05_01_archive.html.
2. Jordan. FT. Pattison. 1998. Enfermedades de las aves. 3era. Ed. En español. Editorial Manual
Moderno (pags 49-52).
3. Rodriguez, E. 2013.Coriza infecciosa. (en línea) consultado el 16 de agosto de 2014. Disponible en
http://corizainfecciosaenfermedadenaves.blogspot.com/.
CUESTIONARIO: CORIZA AVIAR
1. Susceptibilidad de las especies aviares a Avibacterium paragallinarum ¿Qué otras aves además de las gallinas
son afectadas por Coriza Infecciosa?
Puede afectar a faisanes y gallinas de Guinea.
48
2. Resistencia del agente infeccioso a los agentes ambientales, y antibióticos
 El exudado o tejido permanece infeccioso cuando se conserva a 37 °C por 24 horas y, en ocasiones, hasta 48
horas; a 4 °C el exudado permanece infeccioso por varios días.
 Según reportes, se dice que A. paragallinarum tiene cierto grado de resistencia a la neomicina, eritromicina,
lincomicina, estreptomicina, penicilina y cloxacilina. En general, se dice que el microorganismo genera
rápidamente resistencia a los antibióticos.
 Presentan escasa resistencia a agentes atmosféricos (muy sensibles a la desecación, el calor, las radiaciones
solares y a los desinfectantes químico de uso corriente).
3. Describa la histopatología observada en caso de Coriza Infecciosa
Los cambios microscópicos se limitan principalmente a la mucosa de los cornetes nasales y senos infraorbitarios.
 La lesión básica observada es un infiltrado inflamatorio de la mucosa respiratoria con efecto citotóxico en el
epitelio y marcada estimulación de las glándulas mucosas intraepiteliales.
 También se observa infiltración marcada de mastocitos en la lámina propia de las membranas mucosas de la
cavidad nasal. Los productos de los mastocitos, heterófilos y los macrófagos pueden ser responsables de los
intensos cambios vasculares y el consecuente daño celular.
 Pérdida importante de cilios y microvellosidades
 Edema celular
 Degeneración y descamación del epitelio glandular y de la mucosa
 Infiltración de leucocitos
 Depósito de sustancias mucopurulentas
4. A qué está asociada la patogenicidad del Avibacterium
A los antígenos hemoaglutinantes, o hemaglutininas, que son las estructuras principalmente relacionadas con la
antigenicidad, patogenicidad e inmunogenicidad de A. paragallinarum (Trinidad, A. 2010). El requisito de adherencia al
tracto respiratorio tiene estrecha relación con la hemaglutinación porque los eritrocitos y las células del epitelio
respiratorio comparten receptores comunes del tipo D-manosa. Una cepa de A. paragallinarum es patógena si es capaz
de adherirse a las células que tapizan el epitelio respiratorio.
5. Describa la forma como se realiza el cultivo de Avibacterium en el laboratorio
 Se deben tomar las muestras de 2 o 3 pollos en la etapa aguda de la enfermedad.
 Una vez sacrificada el ave, se separa la cabeza del cuerpo y se remite solo la cabeza al laboratorio, enviando
otros órganos solo si se sospecha que se trata de un caso septicémico. Lo más recomendable es el cultivo antes
de las 5 hrs debido a la reducida viabilidad de A. paragallinarum.
 Se cauteriza la piel de la región infraorbital, se practica una incisión sobre el seno infraorbitario afectado y se
separa la piel en la incisión para exteriorizar el seno paranasal. Otro procesamiento consiste en seccionar
transversalmente ambos picos cerca de su base y exponer así los cornetes nasales afectados. En ambos casos
se introduce un hisopo estéril, previamente humedecido en cualquier caldo nutritivo o en solución tamponada de
fosfato a pH neutro.
 El hisopo se siembra en cajas de agar sangre, el cual después se raya de manera transversal con un cultivo de
Staphylococcus y se incuba a 37 °C, de 24 a 48 hrs, en un frasco grande con tapa de rosca, en la que se prende
una vela hasta que se apaga. (Staphylococcus epidermidis por lo general se utilizan como "nodriza").
6. Señale el tratamiento contra Coriza Infecciosa
El uso y combinación de sulfonamidas, trimetropin y tetraciclinas, ayuda a aliviar los peores efectos de la enfermedad.
Lo mismo que los derivados de quinolona de segunda generación, como la enrofloxacina, esafloxacina y la norfloxacina.
Después de un tratamiento de 5-7 días, a menudo desaparecen por completo los signos clínicos. Sin embargo, los
antibióticos no eliminarán las aves portadoras las cuales alojan la bacteria y pueden diseminarla nuevamente cuando se
encuentren en condiciones particulares de estrés.
 Norfloxacina: 1ml/L de agua de bebida (equivale a 10mg/kg), durante 3-5 días consecutivos.
 Amoxicilina: 15-20mg/kg. Por 3-5 días en agua de bebida.
 Ciprofloxacina 10-20mg/kg/dia. Por 3-5 días en agua de bebida
 Fosfomicina: 40mg/kg. Por 3-7 días en agua de bebida
 Doxiciclina: 15-20mg/kg. Cada 24 hrs por 3-5 días en agua de bebida.
 Oxitetraciclina inyectable. 50mg/kg. 1 dosis, vía SC
7. Explique cómo se realiza la exposición artificial para prevenir la Coriza Infecciosa
Es una medida de control que consiste en vacunar con la bacterina a las aves entre las 15 y 18 semanas de edad, y
entonces exponerlas a las 20 semanas al microorganismo patógeno regional; deben utilizarse microorganismos
49
autógenos o aislamientos de características conocidas. Una vez infectadas todas las aves, se da tratamiento a la
parvada, lo cual les da mayor protección que labacterinización por sí sola. Aquellas aves que muestren signos intensos
pueden ser tratadas con antibióticos. La forma de exposición se hace en el agua de bebida o vía intransal.
8. Mencione cinco medidas de manejo para prevenir Coriza
 Evitar la convivencia de aves de diferentes edades
 Retirar las poblaciones infectadas o recuperadas, debido a que permanecen como reservorio del agente.
 Inmunización de todas las aves
 Buena sanidad y bioseguridad
 Después de limpiar y desinfectar el equipo y casetas, se debe permitir que los locales permanezcan vacíos por 2
o 3 semanas antes de repoblar con aves limpias.
9. ¿Cómo se clasifica la Coriza Infecciosa según Page?
Page clasificó sus microorganismos de A. paragallinarum con la prueba de aglutinación en placa en serovariedades A, B
Y C. Mientras que la serovariedad A cepa 0083 y cepa 0222 B de Page están disponibles en la actualidad, todas las
serovariedades C se perdieron durante la mitad de los años 60’s.
10. ¿Cómo se le denomina a la forma de crecimiento del Avibacterium en el medio de cultivo?
Las colonias crecen en “forma de gotas de rocío”, son pequeñas, translúcidas, superficie lisa, convexas, con crecimiento
satelital a la colonia nodriza (Staphylococcus epidermidis)
En cultivo en agar, es pleomorfica y presenta morfología cocobacilar con tendencia a la formación de cadenas cortas y
algunos filamentos.
11. ¿Cómo se le denomina a la forma de transmisión de la Coriza Infecciosa?
Transmisión horizontal.
50
B.4 Clamidiosis
Agente Etiológico:
Chlamydophila psittaci, una bacteria Gram negativa, intracelular obligada, cocoide y de la familia
Chlamydiaceae. C. psittaci puede dividirse en serotipos/serovares o, alternativamente, en genotipos. Se han
reconocido al menos 6 serotipos, con una denominación de A a F, reconocidos con anticuerpos monoclonales
específicos. (1,2)
Sinónimos:
Fiebre del loro, ornitosis, psitacosis. (1,3)
Distribución Geográfica:
C. psittaci se puede encontrar en todo el mundo. Este organismo es particularmente común en los pájaros
Psitácidos. (1,3)
Especies que afecta:
Aves silvestres y domésticas, humanos. (1,3)
Patogenia:
51
Clamidiasis
Agente etiológico:
Chlamydia psittaci.
Trasmisón: Directa: via
respiratoria, y via oral
Via oral: por la ingestión de
material infeccioso, como los
cadáveres.
Indirecta: fomites como
alimentos o agua
contaminados.
Via respiratoria:
por la inhalación de polvo o
partículas infecciosas en el
aire, como las plumas
Multiplicacion de los
organismos en: sacos aereos,
pulmones y pericardio
Diseminacion hematogena
llega al hígado, bazo,
riñones.
Adherencia y
penetracion de los
cuerpos elementales.
Transcicion de cuerpos
elementales metabolicamente
inertes a cuerpos reticulados
metabólicamente activos y
multiplicacion por fisión binaria.
Maduracion a cuerpos
elementales infecciosos
Especies afectadas:
Órdenes Psittaciforme (aves
psitácidas) y Columbiformes
(torcazas y palomas). canarios y
pinzones, que son miembros del
orden Passeriformes, patos y
pavos pero inusualmente
aparece en los pollos
Principales reservorios: aves
silvestres más comunes son las
gaviotas, patos, garzas,
garcetas, torcazas, mirlos,
estorninos, gorriones y los
chorlitejos
52
Síntomas:
 Los signos clínicos pueden incluir:
 Anorexia
 Letargo
 Plumaje erizado
 Descargas oculonasales serosas o mucopurulentas
 Pérdida de peso.
 Estornudos
 Disnea
 Observar conjuntivitis
 Diarrea con verde a amarillento.
Se pueden observar signos neurológicos, especialmente en casos subagudos a crónicos:
 Tortícolis
 Opistótonos
 Convulsiones
 Parálisis flácida o paresia de las patas. (1,2,3)
Lesiones Macroscópicas y Microscópicas:
Las lesiones en las aves pueden incluir adenitis nasal, congestión de los pulmones, neumonía fibrinosa,
aerosaculitis, esplenomegalia y hepatomegaliacon necrosis hepática multifocal. También se pueden observar
perihepatitis fibrinosa, pericarditis, peritonitis y congestión vascular.
En algunos pavos, la única lesión considerable puede ser una dilatación y congestión del bazo. En las
palomas son comunes los casos de enteritis, hepatomegalia, aerosaculitis y conjuntivitis con párpados
inflamados. Las aves infectadas que no presentan síntomas generalmente no tienen lesiones considerables.
(1,2,3)
A) Pericarditis
B) Aerosaculitis
C) Perihepatitis
53
Pleuroneumonía cruposa
Presencia de cuerpos de inclusión intracitoplasmáticos.
Preparación de una impronta de los sacos aéreos de un pato.
Cuerpos elementales clamidiales rojos intracitoplasmáticos.
Diagnóstico:
El aislamiento de clamidias requiere la inoculación de huevos embrionados, de animales de laboratorio o de
cultivos celulares, y la comprobación de las clamidias por tinciones citoquímicas o por métodos
inmunohistoquímicos. Es preferible la inoculación de las muestras directamente en cultivos celulares de
células de riñón de mono verde africano (Vero o BGM), de células McCoy o de células L. Los cultivos
celulares son tan sensibles como los embriones de pollo para el aislamiento de la mayoría de las cepas
aviares de clamidias. Un método adecuado para potenciar la infectividad de las muestras consiste en
centrifugar el inóculo sobre las monocapas y añadir inhibidores de la división celular, como la cicloheximida.
Los cultivos celulares se tiñen mediante inmunofluorescencia directa o con otras tinciones apropiadas a los
tiempos adecuados para demostrar la presencia de inclusiones. Para el diagnóstico de clamidiosis en aves se
han utilizado enzimoinmunoensayos desarrollados para detectar el antígeno. Muchas de las técnicas iniciales
utilizaban antisueros mono o policlonales contra epítopos del lipopolisacárido, algunos de los cuales eran
compartidos por otras bacterias Gram–negativas. Cuando se analizan aves individuales su utilidad es dudosa,
pues su sensibilidad y especificidad no se ha demostrado en muestras aviares. Su principal valor es la
confirmación de clamidiosis en un ave que muestre los síntomas de la enfermedad. No obstante, estas
técnicas no han sido aprobadas ni autorizadas para su utilización en el diagnóstico de la clamidiosis aviar. Dos
nuevas técnicas de futuro muy prometedor son la reacción en cadena de la polimerasa con análisis del
polimorfismo de fragmentos de restricción (PCR–RFLP) y la tinción inmunohistoquímica de cortes histológicos.
Ambas son pruebas rápidas que no requieren que el agente esté vivo. Las pruebas actuales de PCR se
dirigen al gen de la MOMP o a los genes del ARN ribosómico (16S–23S), amplificando todas las cepas de
clamidias y permitiendo su identificación a nivel de especies. Debido al reciente desarrollo y disponibilidad de
equipos automáticos de tinción, se ha registrado un aumento en la utilización de tinciones
inmunohistoquímicas de cortes histológicos. Presentan la ventaja de que la mayoría de los laboratorios de
diagnóstico suelen recoger de modo rutinario material para preparar secciones teñidas con hematoxilina y
eosina (H&S), y se pueden preparar fácilmente cortes adicionales para la tinción inmunohistoquímica de forma
paralela o retrospectiva. (1,3)
54
Pruebas serológicas: La prueba serológica estándar para detectar anticuerpos contra clamidias es la prueba
de fijación del complemento (FC). El antígeno es un determinante de grupo presente en el lipopolisacárido de
todas las cepas. La existencia de títulos altos por FC en la mayoría de los individuos de una población con
síntomas clínicos es una evidencia presuntiva de infección activa. La demostración de un aumento de cuatro
veces en el título en un ave individual se considera un diagnóstico de infección reciente. También están
disponibles otras pruebas serológicas, como las de ELISA, la aglutinación con látex, la aglutinación de
cuerpos elementales, la micro–inmunofluorescencia, y la inmunodifusión en gel de agar. Estas pruebas tienen
valor en casos específicos y pueden sustituir a la técnica de FC; sin embargo todavía no se dispone de
comparaciones sobre fiabilidad y reproducibilidad (1,3)
Control:
No hay vacunas disponibles para la clamidiosis aviar y la erradicación completa no parece ser posible debido
a la gran cantidad de huéspedes potenciales. Sin embargo, se pueden tomar ciertas medidas para reducir el
riesgo de infección. Para prevenir la introducción de clamidiosis aviar a un establecimiento, las aves nuevas
deben ser examinadas para observar signos de enfermedad, colocadas en cuarentena durante al menos 30
días y muestreadas para detectar la presencia de C. psittaci. Las aves que han regresado de eventos como
exposiciones o ferias también deben aislarse. Las aves silvestres deben ser excluidas de las instalaciones y
se deben controlar los roedores silvestres, que podrían actuar como vectores mecánicos. La limpieza y la
desinfección con regularidad de los establecimientos y equipos también ayudan en el control. Se deben ubicar
las jaulas de manera que nada, incluidas las heces, alimento o las plumas se transfieran fácilmente entre
ellas. Se debe minimizar la contaminación cruzada entre áreas o unidades. Una buena ventilación puede
ayudar a reducir la acumulación de aerosoles y evitar la contaminación cruzada. (1,3)
Tratamiento:
No existe una vacuna para aves. Los antibióticos de elección son las tetraciclinas (clortetraciclina,
oxitetraciclina, doxiciclina); las fluoroquinolonas también son eficaces. La resistencia a las tetraciclinas es rara,
pero está empezando a ser frecuente y se deben utilizar dosis más altas. (1,3)
Los grupos infectados se tratan con clortetraciclina, a dosis de 400-750 g/tonelada de alimento, durante un
período mínimo de 2 semanas antes de que el tratamiento haya eliminado eficazmente el riesgo potencial de
infección para los empleados de las granjas. (1,3)
Inmunoprofiláxis:
No existe una vacuna para aves.
Bibliografías:
1. Clamidiosis aviar 2009. (en línea) consultado el 16 de agosto de 2014. Disponible en
http://webcache.googleusercontent.com/search?q=cache:mYq7sG2NZTkJ:www.cfsph.iastate.edu/Fact
sheets/es/clamidiosis_aviar.pdf+&cd=1&hl=es&ct=clnk&gl=gt.
2. Jordan. FT. Pattison. 1998. Enfermedades de las aves. 3era. Ed. En español. Editorial Manual
Moderno (pags 91-95).
3. Manual de la OIE sobre animales terrestres. 2008. Clamidiosis aviar (en línea).Consultado el 16 de
agosto de 2014. Disponible en:
http://www.oie.int/fileadmin/Home/esp/Health_standards/tahm/2.09.09.%20Salmonelosis.pdf.
CLAMIDIOSIS
1. Elabore un esquema del ciclo reproductivo de la Clamidia
Se incluye en un
fagolisosoma donde
sufre una
55
2. Investigue el tratamiento de psitácidos sospechosos de padecer la enfermedad
- El fármaco utilizado es la Clortetraciclina en dosis de 10 mg/kg, ya que las clamidias son susceptibles
a las tetraciclinas. La literatura sugiere que cualquier tratamiento utilizado debe administrarse hasta por
45 días para eliminar por completo al microorganismo.
- En Guatemala para el tratamiento de psitácidos esta descontinuado el uso de tetraciclinas, por lo que
se administra Enrofloxacina 10% 5 a 7.5 mg/kg durante 15 días
3. Amplíe lo relativo al diagnóstico de la enfermedad.
- La prueba de PCR detecta el ADN de la bacteria
- Pruebas serológicas como ELISA para detectar antígenos
- Aislamiento de microorganismo en embriones
- El cultivo celular es el método más conveniente para el aislamiento de C. psittaci. Las líneas
celulares resultas satisfactorias, y las más usadas son las células de riñón de mono verde (BGM Y
Vero), McCoy, HeLa. Las células se cultivan para conseguir crecimiento en monocapa utilizando
medios estándar de cultivo que contengan 5–10% de suero fetal bovino y antibióticos que no inhiban
las clamidias
Es importante recordar que:
o Las clamidias se pueden identificar mediante inmunofluorescencia directa o indirecta o por
otras técnicas de tinción adecuada.
o El inóculo se suele centrifugar sobre la monocapa para aumentar su infectividad.
o La muestra puede requerir un pase a los 5–6 días para aumentar la sensibilidad del
aislamiento.
Forma infectiva
denominada
“Cuerpo
Elemental”,
penetra en una
célula endotelial
por endocitosis
Se divide por medio
de fisión binaria en
varios cuerpos
elementales, y se
forman los cuerpos
de inclusión
intracitoplasmaticos
Los cuerpos
elementales
abandonan la
célula después de
48-72 hrs, mediante
lisis o exocitosis,
invadiendo nuevas
células
56
o Se debe examinar la muestra dos o tres veces en cada pase; y
o Las clamidias pueden ser infecciosas para el hombre.
4. Enliste las posibles enfermedades de las que debe hacer el diagnóstico diferencial.
- Colera aviar
- Influenza aviar
- Micoplasmosis aviar
- Aspergilosis
5. Mencione algunas razones por las que no sea frecuente la infección de clamidia en pollos
- La literatura menciona que los pollos tienen cierta resistencia a las clamidias por naturaleza propia; por
la presencia de macrófagos que tienen una cubierta de polisacáridos, por lo cual evita que se produzca
la infección en pollos en la mayoría de los casos.
B.4 Tuberculosis
Agente Etiológico:
Mycobacterium avium serotipos 1,2,3 son los más virulentos. (2)
Sinónimos:
Tuberculosis bacilar. (2)
Distribución Geográfica:
La tuberculosis aviar en pollos se encuentra distribuida mundialmente, pero se presenta con más
frecuencia en la zona norte templada. (3)
Especies que afecta:
Aves domésticas, silvestres, mamíferos incluyendo al humano. (3)
Patogenia:
57
Tuberculosis
Via respiratoria
La vía de infección habitual es
la respiratoria, por inhalación
de las gotículas infectadas
que un animal enfermo ha
expulsado al toser o al respirar
Via Oral: Los animales iIngieren
saliva u otras secreciones del
animal infectado (por ejemplo, en
comederos o bebederos
contaminados).
Al ingresar por via digestiva
puede llegar a causar
lesiones predominantes en
hígado, bazo, intestino y
médula ósea, en los
pulmones y riñones.
Se desarrolla hipersensibilidad de tipo
tardio
(HTT), despues de la exposicion a las
micobacterias; una
vez activada, los macrofagos
demuestran mayor capacidad para
matar M. avium intracelular.
Las respuestas de HTT se
encuentran reguladas por
linfocitos, que liberan linfocinas
que actuan para atraer,
inmovilizar y activar células
mononucleares sanguineas al
sitio donde se encuentran los
bacilos virulentos
La HTT que se
desarrolla, contribuye
a acelerar la
formacion de
tubdreulos y, en
parte, origina la
inmunidad
celular en la
tuberculosis.
Los macrofagos activados que
carecen de suficientes
componentes microbicidas
subcelulares para destruir a los
bacilos tuberculosos virulentos se
destruyen por el crecimiento
intracelular del microorganismo y
se desarrolla una lesion.
Agente Etiologico:
Mycobacterium avium
58
Síntomas:
Generalmente, si la infección progresa de manera suficiente, afecta la condición física, las aves se ven menos
vivaces que los demás animales. Las aves afectadas se fatigan con facilidad y se observan deprimidas.
Aunque el apetito, por lo general, no se altera, la pérdida de peso es progresiva y notable, en especial
se aprecia en los músculos de la pechuga. Los músculos pectorales a menudo se atrofian y el hueso pectoral se
hace muy sobresaliente y se puede deformar. En casos extremos, desaparece casi toda la grasa corporal y la
cara de las aves afectadas se ve más pequeña de lo normal.
Las plumas muestran una apariencia desagradable y erizada. La cresta, la barbilla y los lóbulos de
los oídos muchas veces se ven anémicos y muy delgados y la epidermis no cubierta tiene una resequedad
peculiar. En ocasiones, sin embargo, la cresta y barbillas tienen una coloración azulosa. La ictericia, indica
cambios hepáticos observables.
Aunque la enfermedad sea grave, la temperatura de las aves afectadas se conserva dentro de límites normales;
en muchos casos, muestran una claudicación unilateral y caminan con un paso peculiar espasmódico, tal vez
resultado de afección de la articulación humeroescapulocoracoidea, que se puede quebrar y descargar un líquido
o material caseoso. La parálisis por artritis tuberculosa se observa en algunas ocasiones.
Si las aves afectadas se encuentran muy emaciadas, se pueden detectar masas nodulares a lo largo del
intestino mediante palpación del abdomen.
Los signos clínicos de la enfermedad varían dependiendo de los órganos implicados. La presentación clásica
se caracteriza por un deterioro y debilitamiento crónicos y progresivos. Es común la diarrea. Algunas aves
pueden mostrar signos respiratorios y ocasionalmente puede ocurrir la muerte súbita. Algunas aves pueden
desarrollar lesiones oculares granulomatosas. (1,2)
Lesiones Macroscópicas y Microscópicas:
Caracterizada por la formación de lesiones granulomatosas en las vísceras. (3)
59
Hígado y el bazo están agrandados y se encuentran granulomas
(tubérculos).
En casos avanzados, los tubérculos pueden
ser observados a lo largo de la médula ósea
del fémur y de la tibia.
60
Reacción positiva en la barbilla izquierda de un ave
tuberculosa.
61
Desarrollo de tubérculo en pulmón de pollo Nódulo tuberculoso en médula ósea
Diagnóstico:
Un diagnóstico presuntivo de tuberculosis aviar en aves, por lo general, se hace con base en las lesiones
macroscópicas. Sin embargo, el hallazgo de microorganismos ácido resistentes en frotis de hígado infectado,
bazo u otros órganos tenidos con una tinción como Ziehl-Neelsen resulta muy útil en el diagnóstico. La
inoculación en medios apropiados para aislar e identificar el patógeno causante, es necesaria para el
diagnóstico definitivo de dicha enfermedad. (1,2)
Prueba de tuberculina
Cuando se administra de manera correcta, la prueba de tuberculina es un procedimiento satisfactorio para
determinar la presencia de tuberculosis aviar en una parvada. (1,2)
Serología
Análisis de inmunoabsorbencia ligada a enzima (ELISA): Se describe esta prueba para detectar anticuerpos
micobacterianos en sueros de pollos inoculados de manera experimental con M. avium serovariedad 2.
(1,2)
Prueba de aglutinación rápida:
Prueba de aglutinación con sangre completa de posible valor en el diagnóstico de TA en aves. El antígeno es
una suspension a 10% de bacilos tuberculosos aviares en solución de cloruro de sodio a 0.85% que contiene
0.5% de fenol. La sangre se extrae mediante punción de la cresta con un instrumento afilado como una aguja
de calibre 18. Se mezcla una gota de sangre fresca con una gota de antígeno en una placa caliente. Se
considera que la presentación de la aglutinación en un minuto es una prueba positiva. (1,2)
Diagnóstico diferencial
La manera más conveniente para diagnosticar la enfermedad es por necropsia. Las lesiones son muy
características, pero se deben diferenciar otros padecimientos. Estos incluyen neoplasia, enterohepatitis y tal
62
vez cólera aviar y tifoidea aviar. La presencia de numerosos bacilos acidorresistentes en lesiones es en especial
significativa, debido a que no existen en ninguna otra enfermedad conocida en aves. Las pruebas de diagnóstico
dependen de estudios de laboratorio que establezca al microorganismo como M. avium. (1,2)
Control:
La quimioterapia es ineficaz. En los grupos comerciales de aves de granja, la rotación relativamente rápida de
las poblaciones, conjuntamente con la aplicación de mejores medidas sanitarias generales, ha eliminado en
gran medida esta infección previamente tan común. Las aves de granja infectadas deben ser destruidas y
cualquier instalación debe limpiarse a fondo y desinfectarse usando compuestos cresílicos. (1,2)
En los gallineros de pisos de tierra se deben retirar y eliminar varios centímetros del suelo y reemplazarse la
tierra proveniente de un lugar en donde no haya habido aves de corral. Todas las aberturas deben cubrirse
con tela metálica para evitar entrada de aves silvestres. (1,2)
Tratamiento:
Los fármacos antituberculosis no se emplean a menudo para tratar a las aves domésticas. Sin embargo, se
utilizan combinaciones de estos fármacos en el tratamiento de ciertas aves exóticas en cautiverio. Se observó la
remision clínica en tres aves que recibieron una combinacion de isoniacida (30 mg/ kg), etambutol (30 mg/kg) y
rifampicina (45 mg/kg). La duración recomendada de tratamiento fue 18 meses, sin que hubiera efectos
colaterales adversos. Se necesitan investigaciones adicionales para desarrollar regímenes adecuados para
tratamiento de tuberculosis en varias aves exóticas (1,2)
Inmunoprofiláxis:
No hay vacuna disponible. (2)
Bibliografías:
1. B.W. Calneket al. 1997. Enfermedades de las aves. 2da edición en español Editorial ManualModerno.
Pag(167-177).
2. Manual de la OIE sobre animales terrestres. 2008. Tuberculosis (en línea).Consultado el 17 de agosto
de 2014. Disponible en:
http://www.oie.int/fileadmin/Home/esp/Health_standards/tahm/2.09.09.%20Salmonelosis.pdf.
3. Neira, R.,Rodríguez, G. 2006. Estudio Macroscópico y microsc+opico de la tuberculosis aviar. (en
línea) consultado el 17 de agosto de 2014. Disponible en
http://webcache.googleusercontent.com/search?q=cache:a2ghqSSAgzEJ:revistas.lasalle.edu.co/index.
php/mv/article/download/2050/1914+&cd=7&hl=es&ct=clnk&gl=gt.
Cuestionario: Tuberculosis aviar
1. Mencione la susceptibilidad a Mycobacterium avium entre las especies domésticas
El microorganismo origina tuberculosis en pollos y aves de corral así como en otras aves (aves domésticas y
silvestres) pero también puede afectar a una amplia variedad de diferentes especies animales como cerdos,
ganado bovino, ciervos, ovejas, cabras, caballos, gatos, perros y especies exóticas.
63
La tuberculosis aviar es muy frecuente y su incidencia es alta en las pequeñas granjas campesinas en donde
las gallinas se mantienen muchos años, y los corrales e instalaciones están contaminados.
En las granjas industriales la infección ocurre raramente, debido a la reposición rápida de las aves, las
condiciones de mantenimiento y las medidas de higiene. La tuberculosis de los pavos está asociada a la de
gallinas infectadas. Los patos y gansos son poco susceptibles a M. avium.
2. ¿Qué características tiene la tuberculosis en las aves (Transmisión, sintomatología)?
Los bacilos tuberculosis que se exudan de las lesiones tuberculosas ulceradas del intestino en aves, resulta
una fuente constante de bacterias virulentas. La fuente primaria de infección es la materia fecal.
El aparato respiratorio también es una fuente potencial de infección, si existe lesión en la mucosa traqueal.
Los bacilos persisten en el suelo largo tiempo y se ha demostrado que las bacterias se conservan viables en
cadáveres enterrados a un metro de profundidad por 27 meses.
La transmisión por lo tanto puede ser horizontal directa de ave a ave por el contacto con las lesiones,
ingestión de materia fecal y otros. E indirecta porque también se diseminan los bacilos en los cadáveres de
aves muertas por esta causa y los desperdicios de gallinas para alimento, el transporte en zapatos sucios con
materia fecal, el equipo empleado en el cuidado y conservación de las aves infectadas (recipientes y sacos de
alimento).
La vía de transmisión puede ser vertical al huevo, aunque la vía de infección mediante el huevo no se
considera importante para la transmisión a los humanos.
La vía de infección es la digestiva con lesiones predominantes en hígado, bazo, intestino y médula ósea,
pocas veces en los pulmones y riñones
En cuanto a los síntomas, generalmente, si la infección progresa de manera suficiente, afecta la condición
física, las aves se ven menos vivaces que los demás animales. Las aves afectadas se fatigan con facilidad y
se observan deprimidas. Aunque el apetito, por lo general, no se altera, la pérdida de peso es progresiva y
notable, en especial se aprecia en los músculos de la pechuga.
La micobacteriosis aviar involucra principalmente el tracto gastrointestinal y se presenta como una
enfermedad crónica, aunque aves en buen estado pueden morir súbitamente. Presentan pérdida de peso,
depresión, diarrea y poliuria con pobre respuesta antibiótica. Mal estado de plumas, caquexia, distensión
abdominal, debilidad, masas conjuntivales y subcutáneas. Puede observarse disnea si existe compromiso
pulmonar.
En algunos casos el ave presenta parálisis unilateral y camina con un andar saltón y vacilante, probablemente
por compromiso de la médula ósea. La mayor parte de las aves presenta diarrea intensa que algunas veces
provoca debilidad extrema.
64
3. Investigue la situación de tuberculosis aviar en Guatemala
No se encuentran registros de tuberculosis aviar en OIE, ni en el MAGA, pero se habla que la tuberculosis si
está presente en Guatemala y existe un programa de control de tuberculosis, además un acuerdo ministerial
No. 1029-99 Norma zoosanitaria para la importación de animales, productos y subproductos de origen aviar.
4. ¿Qué implicaciones tiene fisiológicamente hablando que el Mycobacterium se localice
intracelularmente dentro de los macrófagos?
En la patogénesis intervienen dos componentes: uno invasivo, condicionado por los factores de virulencia
asociados a la pared, que permiten la resistencia del agente a la fagocitosis y su capacidad de multiplicación
intracelular y otro inmunopatológico, derivado de la imposibilidad de eliminar los bacilos del interior de los
macrófagos, que determina la aparición de los fenómenos de hipersensibilidad retardada que finalmente
ocasionan. A consecuencia de todo ello, se produce una inflamación granulomatosa, que puede quedar
localizada o bien difundirse a otros territorios orgánicos
En sí, fisiológicamente los macrófagos deberían fagocitar al microorganismo, pero por las alteraciones
producidas y la ubicación intracelular reduce 100 veces su poder estimulante de la función fagocítica de los
macrófagos.
Las respuestas de hipersensibilidad retardada se encuentran reguladas por linfocitos, que liberan linfocinas
que actúan para atraer, inmovilizar y activar células mononucleares sanguíneas al sitio donde se encuentran
los bacilos virulentos o sus productos. La hipersensibilidad retardada que se desarrolla, contribuye a acelerar
la formación de granulomas y en parte, origina la inmunidad celular en la tuberculosis. Los macrófagos
activados que carecen de suficientes componentes microbicidas subcelulares para destruir a los bacilos
tuberculosos virulentos y entonces se destruyen por el crecimiento intracelular del microorganismo y se
desarrolla una lesión.
5. ¿Cómo se realiza el diagnóstico diferencial de la enfermedad de tuberculosis?
La manera más conveniente para diagnosticar la enfermedad es por necropsia. En la necropsia suele bastar
para diagnosticarla el hallazgo de focos circunscritos, consistentes, a menudo de dureza cartilaginosa, con
caseificación o reblandecimiento centrales. Las lesiones son muy características, pero se deben diferenciar
otros padecimientos. Éstos incluyen neoplasia, enterohepatitis y tal vez cólera aviar y tifoidea aviar por los
focos necróticos en hígado. La presencia de numerosos bacilos acidorresistentes en lesiones es de especial
significado, debido a que no existen en ninguna otra enfermedad conocida en aves.
6. Investigue y discuta acerca del tratamiento de tuberculosis y escriba los posibles tratamientos que
aplicaría
La tuberculosis de las aves de corral se considera hoy como una enfermedad incurable, por lo cual la lucha
contra la enfermedad debe establecerse a base del sacrificio de los animales enfermos y de preservar la salud
de los no contagiados aún.
Mientras que muchas infecciones por Mycobacterium se tratan con antibióticos. M. avium es la excepción ya
que es altamente resistente a antibióticos. La operación para remover los nódulos linfáticos es frecuentemente
65
necesaria para eliminar la infección, aunque puede que no sea aplicable para aves de corral por los gastos
económicos que conlleva y la cantidad de aves infectadas en cada galpón.
En aves exóticas de alto valor se utiliza una combinación de antibióticos como Isoniacida 30mg/kg, etambutol
30 mg/kg y rifampicina 45mg/kg durante 18 meses.
Cuando la infección ocurre a los humanos por Mycobacterium avium complex, si se aplica una combinación
de antibióticos, estos incluyen: Rifampicina, Rifabutina, Ciprofloxacina, Amikacina, Etambutol, Estreptomicina,
Claritromicina, Azitromicina.
B.5 Micoplasmosis
Agente Etiológico:
La micoplasmosis aviar puede ser producida por diversas especies de Mycoplasma (clase Mollicutes, orden
Mycoplasmatales, familia Mycoplasmataceae), incluidas las especies Mycoplasma gallisepticum, M. synoviae,
M. meleagridis y M. iowae. (1)
Sinónimos:
Enfermedad Respiratoria Crónica, Sinusitis Infecciosa (2)
Distribución Geográfica:
Distribución mundial. (2)
Especies que afecta:
Mycoplasma gallisepticum causa la enfermedad en los pollos, pavos, aves de caza como, codorniz común,
codorniz japonesa y pavo real, también se ha aislado de patos, gansos, loros de cuello amarillo del
Amazonas, palomas, flamencos rosados y halcones peregrinos. (2)
Patogenia:
66
MICOPLASMA
Agente etiológico:
Mycoplasma
gallisepticum,synovia
e, melagridis,iowa.
Reservorios: Aves
de corral
usualmente,
pollos, gallinas y
pavos
Transmisión:
Horizontal y
Vertical
Vertical: Infeccion
a traves de los
huevos , cuando
nacen los pollitos
estos infectan a
otros via horizontal
Horizontal:
Directa:
Por contacto directo
por medio de
aerosoles
(secresiones)
Indirecta: por
medio de fomites
que esten
contaminados con
secresiones.
El contacto directo de aves
susceptibles con pollos
portadore;
infectados o pavos, provoca
brotes de la enfermedad;
tambien
puede desarrollarse
diseminación mediante polvo,
gotas ( plumas contaminados,
que se diseminan por el afire.
67
Síntomas:
M. gallisepticum
Los pollos infectados generalmente desarrollan síntomas respiratorios que pueden incluir tos, estornudos,
secreciones nasales y disnea. Los pavos generalmente presentan una forma grave de la enfermedad, con
frecuencia acompañada de inflamación de los senos paranasales (infraorbitales). Es frecuente la presencia
de conjuntivitis con exudado ocular espumoso en los pavos y ocasionalmente en los pollos. La producción se
reduce en las bandadas infectadas, por disminución de peso, de la conversión alimentaria y de la producción
de huevos. (1)
M. meleagridis:
Signos de abombamiento, torcimiento y acortamiento del hueso tarso metatarsal e inflamación del
corvejón, Otras características adicionales de la enfermedad son la deformación de las vértebras
cervicales, falta de desarrollo y emplumado anormal. (1)
M. synoviae:
Los primeros signos observables en una parvada afectada con sinovitis infecciosa son cresta pálida,
claudicación y crecimiento retardado. Conforme progresa la enfermedad, las plumas se ven erizadas y la cresta
se encoge. En algunos casos, la cresta se ve de color rojo azuloso. Las hinchazones, por lo general, se presentan
alrededor de las articulaciones y las ampollas en la pechuga son comunes. Las articulaciones tibiotarsianas y
los cojinetes plantares, por lo común se ven afectados pero en algunas aves se afectan todas las
articulaciones. Sin embargo, a veces se encuentran aves con infección generalizada, pero no con hinchazón
aparente de las articulaciones. Las aves se aprecian indiferentes, deshidratadas y emaciadas. Aunque las aves
están muy enfermas muchas continúan comiendo y bebiendo si se encuentran cerca del alimento y el agua. (1)
Lesiones Macroscópicas y Microscópicas:
Aerosaculitis por M. gallisepticum
Sinusitis en pavo.
68
Traqueítis.
Inflamación
de la
articulación
del tibiotarso
con presencia
de exudado
subcutáneo y
material
purulento
procedente
de los espacios articulares. Mycoplasma Synoviae. (3)
Engrosamiento de la mucosa unilateral del seno y pasaje nasal.
Sección de seno en pollo, infiltración subepitelial de
células mononucleares y reacción linfofolicular.
69
En cartílago articular y en las porciones media y derecha de la fotografía, la inflamación no purulenta (Por
células mononucleares) de las membranas sinoviales, con engrosamiento de las mismas y formación de
prolongaciones o "vellosidades"; el epitelio sinovial está hiperplásico. (3)
Diagnóstico:
La presencia de Mycoplasma gallisepticum se puede confirmar aislando el organismo en un medio sin células
o detectando directamente su ADN en tejidos infectados o muestras de frotis. Cuando los resultados son
equívocos, se pueden inocular embriones de pollo o pollos con el material sospechoso. También se utilizan
mucho pruebas serológicas para diagnosis. (1,2)
70
Cultivo
Se toman muestras de aves vivas, de cadáveres frescos o de cadáveres de aves que fueron congelados
cuando estaban frescos. También se pueden recoger muestras de embriones muertos dentro del huevo o de
pollos o aves que han roto la cáscara pero no lograron salir del huevo. En aves vivas, se pueden tomar frotis
de la hendidura coanal, orofaringe, esófago, tráquea, cloaca y falo. En el caso de aves muertas, se pueden
tomar muestras de la cavidad nasal, seno infraorbital, tráquea o sacos aéreos. Los exudados se pueden
aspirar de los senos infraorbitales y de las cavidades articulares. Las muestras también se pueden tomar de
huevos embrionados, por ejemplo de la superficie interna de la membrana vitelina, y de la orofaringe y sacos
aéreos. (1,2)
Todas las muestras deben examinarse tan pronto como sea posible después de su recolección. Si es
necesario el transporte, se deben poner pequeños trozos de tejido en medio líquido para micoplasmas, o se
deben agitar vigorosamente los bastoncillos de algodón que contienen los frotis en 1–2 ml de medio líquido
para micoplasmas y después desecharlos. Alternativamente, los bastoncillos de muestreo se pueden mojar en
medio líquido para micoplasmas antes de tomar las muestras y después colocarlos en los recipientes para el
transporte. Debería incluirse un paquete con hielo o cualquier otro medio de refrigeración. Pueden ser útiles
diluciones seriadas de las muestras porque la presencia de anticuerpos, de antibióticos o de sustancias
inhibidoras en los tejidos puede inhibir a menos que se diluyan, el crecimiento de los micoplasmas. (1,2)
Se han formulado varios medios de cultivo adecuados y el medio apropiado para aislar micoplasmas aviares
puede adquirirse de Mycoplasma Experience, Reigate, Surrey, United Kingdom. Los medios para
micoplasmas contienen generalmente proteína hidrolizada y una base de infusión de carne suplementada con
suero o una fracción sérica, factores de extracto de levaduras, glucosa e inhibidores bacterianos. Es
importante que cada nuevo lote de medio se ensaye con cultivos de Mycoplasma gallisepticum de aislamiento
reciente y bajo número de pases in vitro porque algunos componentes, especialmente el extracto de levadura
y el suero pueden variar en cuanto a su capacidad para permitir el crecimiento. (1,2)
Métodos inmunológicos
Los procedimientos de inmunofluorescencia y de IP (prueba indirecta de la inmunoperoxidasa) para diagnosis
se aplican generalmente a los aislamientos sospechosos en el laboratorio más bien que directamente a los
exudados o tejidos infectados. Esto se debe a que los organismos son demasiado pequeños para
reconocerlos de modo concluyente bajo microscopía óptica y a que es improbable poder disponer de los
correspondientes controles negativos y positivos de exudado/tejido. (1,2)
a) Prueba de inmunofluorescencia indirecta con anticuerpo
La técnica recomendada para la prueba IFI requiere un cultivo del aislamiento desconocido en medio sólido,
que contenga numerosas colonias pequeñas y diferenciadas, un cultivo conocido de M. gallisepticum como
control positivo, y un cultivo de otra especie de micoplasma, como M. synoviae o M. gallinarum como control
negativo. También se necesita un suero policlonal anti– M. gallisepticum de conejo, un suero normal de
conejo y un suero fluorocromo–conjugado con antiinmunoglobulina de conejo. Los sueros se pueden preparar
en especies que no sean conejos, pero no se deben usar anticuerpos monoclonales (MAbs) porque M.
gallisepticum muestra una expresión variable de sus epitopos superficiales y puede no reconocer al
organismo. Las diluciones de trabajo adecuadas en solución salina estéril tamponada con fosfato (PBS; 0,01
M, pH 7,2) del suero anti– M. gallisepticum, y del conjugado se determinan primero por titulación cruzada, y se
seleccionan para uso diluciones dos a cuatro veces inferiores a los puntos finales reales. (1,2)
Prueba indirecta de la inmunoperoxidasa
Se basa en un principio similar al de la prueba IFI pero la unión de los anticuerpos específicos a las colonias
se detecta in situ añadiendo una inmunoglobulina anti–conejo que está conjugada con el enzima peroxidasa.
Luego se desarrolla una reacción positiva añadiendo el substrato apropiado que, por oxidación, produce
colonias coloreadas. También se puede usar un procedimiento de inmunounión en que las colonias
ensayadas se transfieren a nitrocelulosa y después reaccionan de una manera similar. Para el serotipado de
71
aislamientos por IP, como por IFI, se deben usar anticuerpos policlonales. La ventaja de la prueba IP sobre la
de inmunofluorescencia es que la prueba IP no necesita un costoso microscopio de fluorescencia. (1,2)
Prueba de inhibición del crecimiento
En la prueba GI, se inhibe el crecimiento de los micoplasamas por antisuero específico, lo que posibilita la
identificación de especies. Es una prueba relativamente poco sensible y los sueros deben tener títulos muy
altos, ser monoespecíficos y proceder de mamíferos, ya que los sueros de aves no inhiben el crecimiento de
los micoplasmas de modo eficaz. El organismo ensayado tiene que estar en cultivo puro (clonado) y se deben
probar varias diluciones; una concentración de 104 unidades formadoras de colonias (CFU/ml) es óptima. La
velocidad de crecimiento del organismo puede influir en la inhibición, y es adecuado retardar al principio el
crecimiento mediante incubación a 27°C durante 24 horas, y después seguir con incubación a 37°C. (1,2)
Métodos de reconocimiento de ácido nucleico
El uso de métodos de detección de ADN específico es una alternativa al cultivo e identificación
convencionales. Se puede detectar M. gallisepticum por hibridación con sondas de ADN, pero en la
actualidad es mucho más común usar la PCR para amplificar porciones específicas del ADN en el material
analizado. Una prueba comercializada de ADN de M. gallisepticum usa directamente PCR sobre el material
extraído de frotis. Si el producto amplificado está presente se detecta utilizando una sonda no marcada
radioactivamente. Se dispone dos versiones; una que detecta cepas de campo de M. gallisepticum y otra que
identifica la cepa vacunal F. Se han publicado también varias pruebas "caseras" basadas en PCR incluyendo
una PCR múltiple, diseñada para detectar los cuatro micoplasmas aviares patógenos, pero que no ha sido
validada con muestras clínicas. (1,2)
Aislamiento de ADN
El ADN se extrae de muestras de frotis (se pueden juntar de tres a cinco) por suspensión en 1 ml de PBS de
grado para PCR depositado en un tubo Eppendorf de 1,5 ml con tapón a presión. La suspensión se centrifuga
30 minutos a 14.000 g y 4°C. El sobrenadante se recoge cuidadosamente con una pipeta Pasteur y el
precipitado se suspende en 25 µl de agua de grado para PCR. El tubo con su contenido se hierve durante 10
minutos y luego se coloca en hielo durante 10 minutos antes de centrifugar a 14.000 g durante 5 minutos. El
ADN se encuentra en el sobrenadante. (1,2)
Prueba rápida de aglutinación sérica
Se recogen sueros de una muestra de la bandada y, si no se ensayan inmediatamente, se mantienen a 4°C
sin congelar. La prueba debe realizarse a temperatura ambiente (20–25°C) dentro de las 72 horas de la
recogida del suero y los reactivos también deben estar a temperatura ambiente. Una centrifugación previa
reducirá las reacciones inespecíficas. Los antígenos para RSA están disponibles comercialmente, pero
pueden variar en especificidad y sensibilidad entre diferentes fabricantes y de lote a lote. Pueden almacenarse
siguiendo las instrucciones de los fabricantes. También se pueden preparar antígenos adecuados coloreados
para RSA de modo "casero" éstos se tiñen luego con el colorante cristal violeta. (1,2)
Prueba de la inhibición de la hemaglutinación
M. gallisepticum es capaz de hemaglutinar los hematíes aviares (RBCs), y la presencia de anticuerpos
específicos en los sueros causa inhibición. Se debe seleccionar una cepa que crezca bien y que hemaglutine
con seguridad. La prueba HI requiere un antígeno de M. gallisepticum que sea satisfactoriamente
hemaglutinante, hematíes frescos lavados de pollo o pavo, según proceda, y el suero a ensayar. El antígeno
puede ser un cultivo fresco en medio líquido o una suspensión lavada y concentrada de M. gallisepticum en
PBS. Puede resultar difícil mantener un suministro de altos títulos de antígeno por cultivo en medio líquido; sin
embargo, el uso de antígeno concentrado (que normalmente contiene 25–50% de glicerol y se guarda a –
70°C) incrementa la probabilidad de reacciones inespecíficas. En EE.UU., se puede comprar antígeno para
hemaglutinación de MG en los NVSL. (1,2)
Enzimoinmunoensayo
Se encuentran en el mercado algunas preparaciones comercializadas de ELISA para anticuerpos frente a M.
gallisepticum. La sensibilidad viene determinada en cierto modo por las recomendaciones de los fabricantes
72
en cuanto a los niveles de corte para considerar las reacciones positivas y sospechosas. A veces la
sensibilidad puede estar "amortiguada", para evitar las bien conocidas reacciones cruzadas entre M.
gallisepticum y Mycoplasma synoviae. Una técnica ELISA usa un anticuerpo monoclonal (MAb) que reconoce
un epítopo de un polipéptido de 56 kDa de MG. En este sistema, las placas de ELISA están recubiertas con
antígeno de células enteras de MG y los sueros ensayados se añaden como en el método convencional
indirecto de ELISA, pero la reacción se basa en la medida del bloqueo que ocurre cuando se añade el MAb
conjugado. Una ventaja de este sistema es que puede usarse para sueros de cualquier especie aviar sin
adaptación. (1,2)
Diagnósticos Diferenciales:
En las aves de corral, el diagnóstico diferencial incluye enfermedades respiratorias tales como bronquitis
infecciosa, enfermedad de Newcastle y gripe aviar. También se deben descartar las infecciones por
Avibacterium paragallinarum, Pasteurella multocida y Mycoplasma synoviae. En los pavos, otros agentes
patógenos que se deben tener en cuenta son: el neumovirus aviar, Pasteurella multocida, Chlamydia y M.
synoviae. Pueden presentarse infecciones mixtas con M. gallisepticum y otros organismos. (1,2)
Las lesiones que se muestran en Micoplasma como aerosaculitis, traqueítis, sinusitis, secreciones oculares y
nasales, rinitis, además de los signos respiratorios, pueden darnos un diagnóstico erróneo, debido a la
similitud de los signos y lesiones con procesos respiratorios. (1,2)
Control:
Para poder erradicar esta enfermedad se han utilizado varias opciones como son: obtener pollitos libres de
Mycoplasma gallisepticum y Mycoplasma sinoviae , el tratamiento del huevo fértil con tylosina , tratamiento
de huevo fértil con calor, no criar aves libres con infectadas, no criar aves libres con portadoras sanas, utilizar
el sistema todo dentro todo fuera; algunas fabricantes de medicamentos han
producido vacunas de Mycoplasma con cepas de baja patogenicidad , y la recomiendan en aquellas
parvada que posteriormente se van a exponer en crianzas
con aves infectadas. Sin embargo otros laboratorios han producido bacterinas recomendadas en aquellas
granjas que han sido erradicadas. (2,3)
Tratamiento:
En este padecimiento se eligen diversos tipos de fármacos que actúan contra Mycoplasma gallisepticum y
Mycoplasma sinoviae además se pueden aplicar en el agua, vía parenteral y el alimento. (2,3)
Fármaco Administración en agua
Eritromicina .1-.2g /0.5-1 litros de agua durante 5-8 días.
Tiamulina .1-.2g /0.5-1 litros de agua durante 5-8 días.
Espectinomicina .1-.2g/0.4-0.8 litros de agua durante 5 días.
lincomicina .1g/0.2-0.25 litros de agua durante 3-5 días
Espiramicina .1g/0.25-0.5 litros de agua durante 5 días
Fármaco En el alimento
Tilosina 800-1000 g por tonelada durante 3-5 días.
Eritromicina 185-200 g por tonelada durante 5-8 días
Espectinomicina 200-400 g por tonelada durante 5-8 días.
Clortetraciclina 100-200 g por tonelada durante 5 días.
Kitasamicina 200-400 g por tonelada durante 5-8 días.
Fármaco Parenteralmente
73
Tilosina 25-40 mg/kg.de peso vivo.
Eritromicina 20-30 mg/kg.de peso vivo.
Espectinomicina 30-40 mg./kg.de peso vivo.
Espiramicina 25-50 mg./kg.de peso vivo.
Tiamulina 12.5mg./kg.de peso vivo.
Lincomicina 15-20mg/Kg. de peso vivo.
Inmunoprofiláxis:
Vacunación
Durante los últimos años la vacunación se ha convertido en la práctica más aplicada para el control de Mg y
Ms. Existen vacunas inactivadas (bacterinas), vacunas vivas y vacunas vectorizadas que expresan el gen
protectivo (Mg). (2,3)
Bacterinas
Son elaboradas usando una suspensión de Mg completo (cepa R). Generalmente los microorganismos se
inactivan usando formalina o timerosal. A través de los años se han utilizado diferentes adyuvantes para
inyectar las vacunas inactivadas, incluyendo aceites, liposomas o hidróxido de aluminio. Existen reportes de
reacción inflamatoria local en el sitio de inyección. Las bacterinas protegen contra la aerosaculitis y la baja de
postura; pero no previenen la colonización por las cepas de Mg presentes en el campo debido a que no son
capaces de replicarse a nivel del epitelio respiratorio de la tráquea, por lo que no inducen una inmunidad local
asociada a células que sea efectiva. (2,3)
Vacunas vivas
La elaboración de vacunas vivas contra Mycoplasma se basa en dos principios fundamentales:
1. Mg y Ms son residentes del tracto respiratorio superior principalmente. Aquí es donde la infección
inicial ocurre, así como el mayor daño. Por tanto una buena vacuna debe estimular la inmunidad local
activa, que proteja el tracto respiratorio contra Mycoplasmas virulentos.
2. Las infecciones por Mycoplasma spp persisten a lo largo de toda la vida de las aves. Este es un
problema con cepas de campo, debido a que aves infectadas se vuelven portadoras capaces de
transmitir y perpetuar cepas virulentas de campo.
Sin embargo, esta persistencia de la infección debe ser la ventaja de las cepas vacunales. Si la cepa vacunal
persiste en tracto respiratorio, significa que debe haber una continua inmunidad local, que proteja contra la
infección por cepas de campo. En las vacunas vivas contra Mg se incluye a la Cepa F, cepa 6/85 y TS-11.
(2,3)
Bibliografías:
2. B.W. Calneket al. 1997. Enfermedades de las aves. 2da edición en español Editorial ManualModerno.
Pag(195-230).
3. El sitio Avicola. 2010. Micoplasmosis aviar. (en línea) consultado el 18 de agosto de 2014. Disponible
en. http://www.elsitioavicola.com/articles/1861/la-micoplasmosis-aviar-en-ponedoras.
4. Manual de la OIE sobre animales terrestres. 2004. Micoplasmosis Aviar (en línea).Consultado el 18 de
agosto de 2014. Disponible en:
http://www.oie.int/fileadmin/Home/esp/Health_standards/tahm/2.09.09.%20Salmonelosis.pdf
74
Cuestionario
1. Investigue la forma de tratamiento a los huevos y que efecto puede tener para la incubabilidad.
El tratamiento con antibióticos o calor antes de la incubación de los huevos. La terapéutica con antibióticos se
practica ya sea por inyección directa en la albumina o mediante la inmersión de los huevos en una solución
anti-Mycopasma pase a través del cascaron.
La presión diferencial se puede producir mediante la inmersión de los huecos que han sido previamente
calentados a 37˚C en una solución a 2-10˚C durante 15-20 min o la inmersión en una solución a temperatura
ambiente reducción la presión por evacuación del aire, permitiendo después que esta regrese lentamente a la
atmosférica.
El tratamiento con calor se realiza el calentamiento gradual de estos a 46-47˚C durante 11-14horas y después
permitir que se enfríen a temperatura ambiente. Puede causar un índice de mortalidad muy alto en pavitos y
del 5-10% en pollitos.
2. ¿Qué requerimientos de cultivo poseen los Micoplasmas?
Los micoplasmas tienen requerimientos nutricionales especiales. Los medios de cultivo se deben enriquecer
con suero de cerdo, ave o caballo al 10-15% inactivado con calor o líquido ascítico humano. Estos líquidos
aportan los ácidos grasos no saturados y los esteroles que se requieren para la síntesis de la membrana
citoplasmática.
El medio de cultivo más utilizado para los micoplasmas contiene: caldo cerebro-corazón suplementado con
0,5% de glucosa, 0,2% de arginina, 10% de extracto de levaduras, 20% de suero de caballo, rojo fenol,
penicilina o acetato de talio (250 μg/ml) y agar 0,6-0,8%. El crecimiento de M. synoviae necesita la adición de
dinucleótido de nicotinamida adenina (NAD).
En general, el crecimiento es óptimo en medios de un pH de aproximadamente 7.8 incubados de 37 a 38 °C
tienden a crecer con lentitud. Las colonias se forman en medios agar que contienen los ingredientes usuales
de micoplasmas, pero necesitan incubación prolongada (2 a 5 días) en una atmósfera muy húmeda. Con
mayor frecuencia, se emplea la tinción directa de las colonias de micoplasmas en superficies de agar o
improntas de colonias con antígenos fluorescentes específicos, con el fin de determinar las especies de los
aislamientos de micoplasmas aviares. La inclusión de fenol rojo y dextrosa hacen posible detectar el
crecimiento en tubos empleados en cultivos en masa, 0.0025% de 2, 3, 5-trifenil tetrazolio cloruro como
indicador.
3. Analice la utilización de vacunas para la prevención de la enfermedad.
La utilización de las vacunas permitirá producir inmunidad contra este tipo de bacterias, se debe considerarse
apropiada sólo para sitios con aves de muchas edades donde la infección es inevitable aunque se debe saber
que las aves vacunadas quedaran como portadoras de la enfermedad. Se usa normalmente para evitar
pérdidas en la producción de huevos por ponedoras comerciales, Es importante vacunar antes de que ocurra
la aparición del agente causal.
4. Observe las lesiones que se presentan en caso de infecciones con Micoplasmas.
 Exudado catarral en pasajes nasales y paranasales, tráquea, bronquios y sacos aéreos
 Sinusitis más grave en los pavos
 Sacos aéreos a menudo contienen exudado caseoso
 Cierto grado de neumonía
75
 Perihepatitis fibrinosa o fibrinopurulenta y pericarditis
 aerosaculitis masiva
 Salpingitis
 Sacos aéreos engrosados de las paredes, con adherencia de un exudado amarillo al tejido y,
presencia de filamentos de material caseoso, con diversos tamaños, libres en el lumen.
 exudado gris a cremoso que afecta las membranas sinoviales de las vainas de los tendones,
articulaciones y bolsa de esternón puede extenderse a músculos y sacos aéreos
 hepato y esplenomegalia
5. Elabore un cuadro donde coloque las medidas para prevenir las parvadas de micoplasmosis
6. Amplíe lo relativo a diagnóstico de la enfermedad.
Las suspensiones de exudados de tráquea, sacos aéreos, cornetes nasales, pulmones o senos pueden
inocularse de manera directa a medio de agar o caldo de Micoplasma
El aislamiento del microorganismo es el método más seguro para confirmar la infección, necesita medios
especiales con incubación de 3-4 semanas, si se aísla Micoplasma las especies pueden ser identificadas
mediante inmunofluorescencia o clonadas mediante prueba de inhibición del crecimiento.
Se puede demostrar la infección por la presencia de cuerpos específicos por serología utilizando prueba
rápida de aglutinación con suero (RAS) y la prueba de inhibición de la hemaglutinación (IH) o ELISA.
7. Que otro nombre tiene la infección cuando afecta el esqueleto.
Síndrome de deficiencia de aerosaculitis y síndrome 65 del pavo (Ts-65), producido por M.
meleagridis.
 La difusión de la infección puede ser limitada. Esta se inicia en
las reproductoras
 Alojamiento separado para evitar difusión lateral de la infección
 Mantener parvadas de progenitoras en cantidades pequeñas
para reducir perdidas ya que toda la parvada se tiene que
descartar si se encuentra la infección
 Vigilar la infección periódicamente
 Se debe disponer de fuentes de reemplazo de parvadas
reproductoras libres de Micoplasma
 La limpieza habitual de los comederos de las aves y la
desinfección con una solución de lejía al 10% puede reducir la
transmisión
 Se debe minimizar la transmisión en las instalaciones de las aves
silvestres por medio de la higienización y la desinfección.
 Administración de antibióticos en los huevos, ya sea por
inmersión o mediante inoculación. En la bolsa de aire o en el
extremo pequeño era útil para disminuir el índice de transmisión
por huevo. (descrito en la pregunta 1)
76
B.5 Enfermedad Crónica Respiratoria Complicada
Agente Etiológico:
Mycoplasma gallisepticum + Agente secundario bacterial (complicantes) E.Coli, Staphylococcus aureus,
Pseudomonas aeruginosa y Proteus sp.(1)
Agentes virales (desencadenantes) Bronquitis infecciosa, Newcastle, Laringotraqueitis infecciosa.
Sinónimos:
Enfermedad de los sacos aéreos, complejo respiratorio. (1)
Distribución Geográfica:
Distribución mundial.(1)
Especies que afecta:
Pollos, gallinas, pavos, pavos real, codorniz, faisán. (1)
Patogenia:
77
Síntomas:
 Estornudo
 Estertores traqueobronquiales
 Disnea
 Disminución de la producción
 Anorexia
 Crecimiento retardado
 Conjuntivitis(1,2)
Lesiones Macroscópicas Microscópicas:
 Sinusitis mucopurulenta.
 Conjuntivitis
 Rinitis purulenta
 Aerosaculitis
 Traqueítis
 Perihepatitis
 Pericarditis fibrinopurulenta
 Peritonitis
 Salpingitis
 Tapones caseosos en bifurcación de la tráquea. (1)
Enfermedad
Crónica
Respiratoria
Complicada
Agentes
etiologicos:
Mycoplasma
gallisepticum +
Escherichia
coli,
Staphylococc
us aureus,
Pseudomonas
aeruginosa y
Proteus sp.
Ingresa vía
respiratoria y
seune a la
superficie de
la mucosa
respiratoria
Ciliostasis y
factores
predisponent
esfavorecen
la
colonización
Evasión de respuesta
inmunopersistencia
Posibilidad de
entrada en la
célula
•Aparición
de
subpoblacion
es
antigénicas
•Supresión
de linfocitos B
y T
Excreción vía
respiratoria y
también
porsemen y
huevo
Trasmisión:
Vertical y
Horizontal
Horizontal:
Directa por
contacto directo
y contacto con
secresiones
(aerosoles)
Indirecta: Por
fomites
contaminados .
Vertical: Por
contaminació
n del huevo.
Portadores: se
puede
desencadenar
cuando hay
factores
predisponentes
como mal clima,
estres, mala
nutricion entre
otros.
78
Traqueitis.
Aerosaculitis Aerosaculitis fibrinopurulenta
Peritonitis.
Pericarditis.
79
Perihepatitis.
Diagnóstico:
Cultivo para mycoplasma:
Identificación del agente: Se puede identificar MG y MS mediante métodos inmunológicos después de su
aislamiento en medios de cultivo para micoplasmas o por la detección de su ADN en muestras de campo o en
cultivos. Las muestras para su aislamiento pueden ser frotis de órganos o tejidos, exudados, homogeneizados
tisulares diluidos, obtenidos a partir de los senos infraorbitales o de las articulares, de la yema de huevo o de
embriones. Los signos clínicos y las lesiones influirán en la selección de la muestra. Para el aislamiento, se
usan medios líquidos y sólidos, pero normalmente es necesario obtener colonias de micoplasmas en medios
sólidos antes de intentar la identificación. En la clasificación inicial de los aislamientos son útiles las pruebas
bioquímicas, pero la identificación definitiva se hace mediante pruebas inmunológicas, siendo la de los
anticuerpos fluorescentes y la de la inmunoperoxidasa las más satisfactorias. En laboratorios especializados
se usan métodos de detección de ADN, basados en la reacción en cadena de la polimerasa. Una vez
validados dichos métodos, pueden utilizarse con material de frotis o con cultivos. (1,3)
Serología:
Pruebas serológicas: Para detectar anticuerpos contra MG y MS, se usan varias pruebas serológicas, pero
debido a las variaciones de la especificidad y la sensibilidad, se recomiendan dichas pruebas para analizar
bandadas en vez de individuos. (1,3)
Generalmente, las más usadas son la prueba rápida de aglutinación sérica (RSA), el enzimoinmunoensayo
(ELISA) y la prueba de la inhibición de la hemaglutinación (IH). En la prueba RSA, se mezcla el suero con el
antígeno marcado producido comercialmente, y los sueros que reaccionan en 2 minutos se calientan a 56°C
durante 30 minutos y se vuelven a ensayar. Los sueros que aún reaccionan, especialmente cuando se los
diluye, se consideran positivos y se analizan para confirmación mediante ELISA o IH. Existen varios
preparados comerciales ELISA con anticuerpos frente a MG y MS. (1,3)
Diagnóstico diferencial: con patologías de curso respiratorias como, Bronquitis Infecciosa, Enfermedad de
Newcastle, Gripe aviar y Coriza aviar. Las lesiones y signos pueden dar un diagnóstico erróneo por la
pericarditis, peritonitis, perihepatitis, aerosaculitis, traqueítis, sinusitis, que cursan con síntomas idénticos.
Forma de diferenciación: diagnóstico de laboratorio. (1,3)
Control:
80
Evitar vectores como aves silvestres, roedores en los equipos (criadoras, bebederos y comederos) y
desinfectar, capacitación al personal de granjas.
Especial cuidado en los momentos de estrés, al despique, en la vacunación, (cuidado con las vacunas
respiratorias pedir certificados de calidad), traslados de desarrollo a producción y en el pico de producción en
reproductoras y ponedoras. La medicación en dosis inferiores a las terapéuticas puede ocasionar resistencia
bacteriana. (1,3)
Realizar pruebas serológicas en las diferentes etapas de la vida de las aves, para conocer en qué etapa de la
vida del ave se está contaminando o conocer los títulos de la inmunidad que se obtienen en la vacunación.
(1,3)
Buenas medidas de bioseguridad, evitar la transmisión vertical y transmisión horizontal. (1,3)
Limpieza profunda y la desinfección de las instalaciones con Acidos fenólicos o cresílicos, Hipoclorito,
Glutaraldehído al 0,1%.(1,3)
Tratamiento:
Clortetraciclina y Tiamulina para Enfermedad Respiratoria Crónica Complicada a razón de dosis de 0.5 a
1Kg, esto equivale a 50 ppm de tiamulina y 150 ppm de clortetraciclina durante siete días, y en caso de
infecciones severas a razón de 2 kg por tonelada esto equivale 100 ppm de tiamulina y 300 ppm de
clortetraciclina. (1,3)
(Florfenicol y Tilosina mezclar a razón de 2 Kg por tonelada de alimento esto equivale a 40 ppm, durante 7
días. (1,3)
Florfenicol y Tilosina + Ambroxol Dar 2 Kg del producto por tonelada de alimento esto equivale a 40 ppm,
durante 7 días. (1,3)
Doxiciclina + Ambroxol en el agua de bebida a razón de 15 mg/ por kilogramo de peso vivo. (1,3)
Inmunoprofiláxis:
Contra Micoplasma gallisepticum hay una vacuna viva elaborada a base de M. gallisepticum (cepa F), para la
prevención de pérdidas en la producción de huevo en granjas de ponedoras comerciales que albergan
parvadas de edades múltiples. Esta vacuna ha sido aprobada por el departamento de Agricultura de los
Estados Unidos (USDA) para ese sólo propósito, pero puede ser utilizada solamente en los estados de la
unión americana en donde se ha autorizado su aplicación. La cepa F se ha sido utilizada asimismo, bajo
circunstancias limitadas, como vacuna para pollonas y reproductoras pesadas, destinadas a
granjas infectadas con M. gallisepticum. Ha resultado ser sumamente efectiva en la prevención de pérdidas
en la postura pero es, hasta cierto grado, patógena, y existe riesgo de transmisión a los pavos o a las
aves reproductoras, a partir de aves vacunadas. Así mismo, puede ser demasiado virulenta como vacuna en
pollos de engorda. (1,3)
Actualmente se encuentran dos cepas adicionales de M. gallisepticum que se han utilizado como vacunas
vivas, la cepa ts-11 y La cepa 6/85 que tienen menos efectos secundarios que la cepa F pero en el cuadro de
la enfermedad crónica respiratoria complicada su efecto disminuye enormemente por el complejo de agentes
que esta implica. (1,3)
Bibliografías:
1. Hernán, V. 2013. Enfermedad Crónica Respiratoria (en línea). Consultado el 18 de agosto de 2014.
Disponible en http://www.mvzunipaz.edu.co/documentos/bloques/patologia/charlas/ercc.pdf.
81
2. Moreno, R. 1996. Producción Artificial Controlada de la enfermedad Respiratoria Crónica Complicada.
(en línea). Consultado el 18 de agosto de 2014. Disponible en
www.fmvz.unam.mx/fmvz/cienciavet/revistas/CVvol7/CVv7c4.pdf.
3. PISA. 2012. Enfermedad Respiratoria, un Problema en Avicultura. (En línea). Consultado el 18 de
agosto de 2014. Disponible en:
http://www.porcicultura.com/avicultura/home/articulos_int.asp?cve_art=931.
B.6 ENTERITIS NECRÓTICA (EN)
Agente Etiológico:
82
Clostridium perfringners, tipo A (3, 9, 14, 41, 45, 52, 60, 70, 73) o C (22, 41, 51, 56, 60, 62). Las toxinas α y β,
de C. perfringers tipo A y tipo C respectivamente, son responsables de la necrosis de la mucosa intestinal. Es
una bacteria anaeróbica con forma de bastón, Gram-positiva y formadora de esporas. (1)
Sinónimos:
Distribución Geográfica:
Distribución mundial. (2)
Especies que afecta:
Aves de engorde, de postura y pavos. (2)
Patogenia:
83
Enteritis
Necrótica
Agente
etiológico
Clostridium
Perfringes tipo
A y C
Transmision
horizontal
Directo: Oro-
fecal Por
contacto con
heces
contamindas o
alimento
contaminado
Indirecto: por
contaminacion
de fomites.
Clostridium se
une a los
receptores de las
células
intestinales.
Lesiones son
atribuibles a las
toxinas
producidas por
la bacteria.
destrucción de
la mucosa,
hemorragias.
Necrosis de
coagulación
de la mucosa
intestinal en
diferentes
grados de
extensión.
Este agente
usualmente lo
podemos
encontrar en
pequeñas
cantidades
como
habitante del
intestino de las
aves, y en el
suelo
Este agente
puede ser
encontrado en
Heces, suelo,
polvo.
Alimento
contaminado y
cama o
contenido
intestinal
En brotes
usualmente las
principales
fuentes de
infección son
el alimento
contaminado y
la cama.
84
Síntomas:
Los signos clínicos en brotes naturales incluyen depresión marcada a grave, disminución del apetito, rechazo
a moverse, diarrea y plumas erizadas. La enfermedad clínica es muy breve; muchas veces las aves mueren
de manera aguda. (1,2)
Lesiones Macroscópicas:
En brotes naturales, por lo general, se confinan al intestino delgado, principalmente yeyuno e íleon; sin
embargo, las lesiones cecales también son aparentes. (3)
Muchas veces, los intestinos se encuentran friables y distendidos con gas. La mucosa se cubre por una
pseudomembrana de laxa a muy adherida, con apariencia amarilla o verde. (3)
Necrosis de la mucosa intestinal, la cual progresa, con el tiempo, hacia una grave enteritis fibrinonecrótica con
formación de una membrana diftérica e Hígados inflamados con focos necróticos. (3)
Intestinos friables y distendidos con gas.
Se observa formación de membranas fibrinonecróticas a
partir de necrosis de la mucosa.
Mucosa intestinal necrosada.
85
Organización del material fibrinonecrótico.
Lesiones Microscópicas:
Necrosis de la mucosa del intestino delgado con proceso inflamatorio de los estratos muscular y seroso de la
pared intestinal. (3)
Diagnóstico:
El diagnóstico de Enteritis Necrótica se puede hacer con base en las lesiones macroscópicas y microscópicas
típicas y mediante el aislamiento del patógeno causal. En casos de campo de Enteritis Necrótica, C.
perfringens puede aislarse con rapidez de contenido intestinal, raspados de pared intestinal o ganglios
linfoideos hemorrágicos por medio de incubación anaerobia toda la noche a 37 °C en placas de agar sangre.
Frotis teñidos muestran grandes cantidades de bacilos gram positivos. (1,2)
Diagnóstico Diferencial:
Enteritis ulcerativa la origina C. colinum, las lesiones características son múltiples áreas de necrosis y
ulceración en intestino delgado distal y ciegos, y áreas de necrosis en hígado. Como ya se describió, las
lesiones de la Enteritis Necrótica se presentan, por lo general, en yeyuno e íleon, con poca afección o ninguna
de los ciegos e hígado. Estas características deben permitir la diferenciación entre enteritis necrótica y
ulcerativa. (1,2)
El aislamiento e identificación del patógeno causal confirmará el diagnóstico. La infección por E. brunetti,
provoca lesiones macroscópicas similares a las generadas por C. perfringens; sin embargo, el examen
microscópico de muestras fecales, impresiones o secciones de intestino demuestran la existencia o ausencia
de coccidias. Por último, la Enteritis Necrótica y la coccidiosis muchas veces se presentan de manera
simultánea en una parvada y la demostración de uno o ambos agentes está garantizada. (1,2)
Control:
86
Las medidas de prevención son generales. Se recomienda cuidar la sanidad y dar niveles bajos de
antibióticos en el alimento. (1,2)
En pollos, no incluir harina de pescado en la ración puede ayudar en la prevención de infecciones clostridiales.
El uso de niveles altos de harinas proteicas, tales como harina de pescado o harina de carne y hueso a
menudo se asocian con un mayor riesgo de enteritis necrótica. En general, las dietas ricas en proteínas que
contienen altos niveles de proteína de baja digestibilidad hacen que la concentración de proteína sea más alto
en el tracto gastrointestinal que actua como sustrato para el crecimiento de las bacterias. (1,2)
Los probióticos como Lactobaciltus acidophitus y Streptococcus faecium reducen la gravedad de Enteritis
Necrótica. Al agregar S. faecium a los cultivos de C. perfringens, se origina una amplia zona de inhibición.
(1,2)
Tratamiento:
Cierto número de antibióticos administrados con el alimento reduce las cantidades de C. perfringens
eliminadas en las heces. Estos incluyen la virginiamicina, nitrovina, tilosina, penicilina, ampicilina, bacitracina,
furazolidona y efrotomicina. Los brotes de Enteritis Necrotica se pueden tratar con eficacia con
lincomicina, bacitracina, oxitetraciclina, penicilina o tartrato de tilosina en el agua. Se ha comprobado la
eficacia de la bacitracina, lincomicina, virginiamicina, penicilina, avoparcina y nitrovina en la
prevención y control de Enteritis Necrotica cuando se administran en el alimento. (1,2)
Inmunoprofiláxis:
El compromiso de la alfatoxina se demuestra en estudios experimentales con vacuna a base de alfatoxina
de Clostridium perfringens tipo A, inducen inmunidad en las aves a las cuales se les administra el biológico y
los anticuerpos generados se transmiten a la progenie, en donde tiene una vida media de tres semanas. (1,2)
Bibliografías:
1. B.W. Calneket al. 1997. Enfermedades de las aves. 2da edición en español Editorial ManualModerno.
Pag(260-270).
2. B. Mejía.2012. Enteritis Necrótica. (en línea) consultado el 19 de agosto de 2014. Disponible en:
http://patologiaaviarmidiagnostico.blogspot.com/2012/08/enteritis-necrotica-parte-i-clostridium.html.
3. I, Dinev. Enfermedades de la Aves. Enteritis Necrótica. (en línea) consultado el 19 de agosto de 2014.
Disponible en: http://www.elsitioavicola.com/publications/6/enfermedades-de-las-aves/255/enteritis-
necratica.
CUESTIONARIO ENTERITIS NECRÓTICA Y ULCERATIVA
Diagnóstico diferencial de ambas enfermedades.
 Enteritis ulcerativa: Las lesiones características son focos ulcerativos entre el duodeno y ciego y marcados
focos necróticos en hígado.
 Enteritis necrótica: Las lesiones necróticas están limitadas generalmente al yeyuno e ilion y es raro
encontrarlas en ciego y otros órganos. Presencia de pseudomembrana amarilla o verde en la mucosa
intestinal.
 Coccidiosis: causada por Eimeria brunetti, las lesiones pueden ser muy similares, examen directo de
heces con presencia de agente etiológico.
 Histomoniasis: se observa erosión, ulceras, coagulación y centros caseosos en los ciegos y áreas
necróticas de diferentes tamaños en el hígado.
87
2. Mencione la forma de prevenir ambas enfermedades
Enteritis Necrótica Enteritis Ulcerativa
Fármacos anticoccidiales como ionóforos.
Bacitracina, lincomicina, virginiamicina,
penicilina, avoparcina y nitrovina
Bacitracina, estreptomicina
No incluir harina de pescado
Uso de probióticos como Lactobacillus acidophilus y Streptococcus faecium.
No cambiar bruscamente la dieta.
Utilizar camas adecuadas y desinfectadas para cada parvada.
Limpieza adecuada de fómites y manejo adecuado de cadáveres
3. Cuál es el tratamiento que puede realizar para ambas enfermedades
Enteritis Necrótica Enteritis Ulcerativa
 Penicilinas de 500 a 1000gr por tonelada de
alimento
 Tetraciclinas de 500 – 750gr por tonelada de
alimento o 250gr /1000lt de agua.
 Dimetridazol de 2 a 4gr/ lt de agua.
 Virginiamicina, nitrovina, tilosina, penicilina,
ampicilina, bacitracina, furazolidona y
efrotomicina, lincomicina, oxitetraciclina, o
tartrato de tilosina
 Tilosina activa 0.1g/lt de agua
 Bacitracina 100gr/ton de alimento
 Bacitracina en el alimento
100-200 g/ton
 Estreptomicina 60 g/ton de
alimento o 1g/gal de agua
4. ¿Qué lesiones observa en Enteritis ulcerativa?
Lesiones macroscópicas: Focos ulcerativos amarillos con bordes hemorrágicos en serosa y submucosa
de cualquier parte del intestino (más en duodeno). Estos focos pueden unirse para formar úlceras más
grandes y algunas veces focos necróticos. Las úlceras pueden ser perforantes produciendo peritonitis
local o difusa. En hígado se producen focos necróticos amarillos a grises. En bazo puede observarse
congestión, esplenomegalia, hemorragias y focos necróticos. En codornices la lesión aguda consiste en
enteritis hemorrágica en duodeno.
Lesiones microscópicas: Descamación del epitelio de la mucosa intestinal, edema de la pared
intestinal, hiperemia e infiltración linfocítica, úlceras consistentes de áreas necróticas hemorrágicas en
vellosidades y que se extienden a la submucosa, cúmulos de bacterias grampositivas. En hígado se
observan focos de necrosis coagulativa y ocasionales colonias bacterianas grampositivas.
5. ¿Qué otro nombre recibe la Enteritis ulcerativa? Enfermedad de la codorniz
88
Enfermedad Ag. etiológico Especies
que afecta
Edades a las
que afecta
Porción del
intestino que
afecta
Lesiones
diferenciales
Dx. Definitivo
E. necrótica
C. perfringens
Principal
pollos.
Pavos,
codornices.
4 semanas
Engorde
principalmente
Principalmente
Yeyuno e ilion,
tambien ciego
Pseudomembrana
amarilla o verde en
la mucosa intestinal.
Paredes intestinales
se encuentran
hipertrofiadas
Necrosis de las
vellosidades
intestinales + bacilos
Gram (+) y presencia
de pseudomembrana.
 Lesiones
 Fermenta lactosa.
 Hidroliza gelatina.
 Digiere leche.
 Agar sangre con colonias
rodeadas por una zona interna
de hemólisis completa y por
una zona externa de
discoloración y hemólisis
incompleta
 No produce esporas
E. ulcerativa
C. colinum
Principal
codornicesp
ollos y pavos
Codornices y
pollos de 4 a 12
semanas.
Pavos 3 a 8
semanas
Intestino delgado
(duodeno
principalmente) y
ciego
Focos ulcerativos
amarillentos en
intestino + focos
necróticos en hígado
 Lesiones
 Tinción de gran: Bacilos
grandes grampositivos con
esporas subterminales y
esporas libres
 Agar fosfato triptosa: colonias
blancas o semitranslúcidas,
redondas, convexas
 No fermenta lactosa
 No hidroliza gelatina.
 No digiere leche
 Produce esporas
89
B.6 Enteritis Ulcerativa (EU)
Agente Etiológico:
Clostridium colinum, Son bastones grampositivos, anaerobios que forman esporas,
altamente resistente a los agentes químicos y alteraciones físicas. (1,2)
Sinónimos:
Enfermedad de la codorniz. (1)
Distribución Geográfica:
Distribución mundial. (2)
Especies que afecta:
Pollos, Gallinas, codorniz, pavos y aves domésticas. (1)
Patogenia:
90
Enteritis
Ulcerativa
Agente etiológico
Clostridium
Colinum
Transmision
horizontal
Directo: las aves
sanas tienen
contacto con
heces
contamindas de
aves enfermas o
portadoras
Alimento
contaminado
Las aves que se
recuperan
eliminan las
bacterias en sus
excretas.
Periodo de
incubacion de 1 a 3
días
Mortalidad en
codornices 100%
en pollos de 2 a
12%
Este agente
puede ser
encontrado en
Alimento
contaminado y
contenido
intestinal, heces.
En brotes
usualmente las
principales
fuentes de
infección son el
alimento
contaminado
Huespedes
susceptibles:
Pollos, Codornices
principalmente.
Pavos y otras aves
domesticas
91
Síntomas:
Las aves que mueren por la enfermedad aguda pueden no presentar ningún signo
premonitorio. Por lo general, se encuentran en buen estado de carne y grasa y tienen
alimento en el buche. En las codornices a menudo sus excretas son acuosas y blancas.
Conforme avanza la enteritis ulcerativa las aves infectadas se ven indiferentes y abatidas, con
los ojos parcialmente cerrados y las plumas erizadas y en mal estado. También se observa
emaciación con atrofia de los músculos pectorales en aves afectadas por una semana o
más. (1,2)
Lesiones Macroscópicas:
Cambios inflamatorios ulcerativos y
necróticos en la mucosa intestinal.
92
Las úlceras pueden tener una forma
redonda irregular o alargada y están
cubiertas por membranas diftéricas
necróticas grandes.
Focos necróticos en hígado.
El bazo puede estar agrandado, hiperémico,
hemorrágico y algunas veces, con necrosis.
Lesiones Microscópicas:
Muestran descamación del epitelio de la mucosa, edema de la pared intestinal,
agrandamiento vascular e infiltración linfocítica. La luz del intestino contiene epitelio
descamado, células sanguíneas y fragmentos de mucosa. Las primeras ulceras constan de
pequeñas áreas necróticas hemorrágicas que afectan las vellosidades y se extienden a la
submucosa. Las células adyacentes a estas áreas muestran necrosis coagulativa con
cariolisis y cariorrexis. Hay infiltración linfocítica y granulocitica adyacente a la
necrosis, muchas veces, están presentes pequeños cúmulos de bacterias grampositivas
en el tejido necrótico. Las ulceras más viejas parecen gruesas masas de material
93
granular, proteínas séricas coaguladas acidofilas mezcladas con restos celulares y bacterias.
Las infiltraciones de granulocitos y linfocitos rodean las ulceras. Las lesiones hepáticas
constan de focos poco delimitados de necrosis coagulativa, con mínima reacción
inflamatoria y ocasionales colonias bacterianas grampositivas intralesionales, dispersas a
todo lo largo del parénquima. (1,2)
Ulcera transmural que contiene
tejido necrótico y exudado
inflamatorio con peritonitis focal
adyacente.
Zona inflamatoria que muestran
grandes bacterias granpositivas
típicas de Clostridium colinum.
Diagnóstico:
El diagnóstico de EU se puede hacer con base en las lesiones macroscópicas posmortem. La
presencia de ulceraciones intestinales típicas acompañadas de necrosis del hígado y
agrandamiento con hemorragias en el bazo, apoyan el diagnóstico clínico. Como un apoyo al
diagnóstico, el tejido hepático necrótico puede colocarse entre dos portaobjetos, se
fijan por calor y se tiñen con el método de Gram. Se pueden observar grandes bastones
grampositivos, esporas
subterminales y esporas libres. Si es necesario, se puede aislar C. colinum de hígado o
bazo. (1,2)
Se ha desarrollado un anticuerpo fluorescente (AF) altamente específico para EU, la
correlación entre un diagnóstico presuntivo con base en las lesiones macroscópicas y la
prueba de AF fue de 100%.(1,2)
94
Se ha desarrollado también una prueba de inmunodifusión en agar gel para el diagnóstico
de EU. En el contenido intestinal se descubrieron altas concentraciones de los antígenos
bacterianos solubles que reaccionan con el antisuero preparado contra C. colinum. Estos
antígenos resultaron idénticos a los antígenos bacterianos presentes en los filtrados de cultivos
de C. colinum. Sin embargo, los antígenos no eran específicos de especie, como
algunas cepas de C. perfringens tipo A y C, que tienen antígenos de reacción cruzada.
Esta reactividad cruzada entre las especies clostridiales hace que esta prueba no sea confiable
para propósitos de diagnóstico. (1,2)
Las enfermedades parecidas que se deben distinguir de enteritis ulcerativa son coccidiosis,
enteritis necrótica e histomoniasis. A menudo la coccidiosis precede o es concurrente con EU
en pollos, pavos y faisanes.
La histomoniasis ocasiona centros caseosos en los ciegos y áreas necróticas de diferentes
tamaños en el hígado. Esta combinación de lesiones en ciegos e hígado vistas en pollos,
pavos y otras gallinaceas hace necesario distinguir las ulceraciones cecales y necrosis
hepática de enteritis ulcerativa de la histomoniasis. Un agrandamiento de bazo con
hemorragias y ulceraciones intestinales son caracteristicas de enteritis ulcerativa. Enteritis
necrótica no afecta en hígado y bazo. (1,2)
Control:
Procedimiento de manejo
Ya que el microorganismo infeccioso esta en los excrementos y permanece viable de manera
indefinida en la cama, se recomienda en granjas problema, retirar la cama contaminada y el
uso de cama limpia para cada parvada. En pollos,
evitar el estrés provocado por la sobrepoblación, conservar la coccidiosis bajo control, y el uso
de medidas preventivas contra enfermedades virales, las cuales pueden actuar como
estresores y originar inmunosupresión. Los granjeros deben tener cuidado de no sobre poblar
los corrales con las aves. Se recomienda colocar las aves en cajas de alambre de 0.25 cm
en las granjas donde la enfermedad sea un problema. Los sobrevivientes de un brote pueden
ser portadores y no se deben mezclar con aves no expuestas. (1,2,3)
Tratamiento:
Los intentos iniciales por utilizar sulfonamidas para la EU, no tuvieron exito. La
estreptomicina administrada mediante inyección en el agua o el alimento, tiene valor
profiláctico y terapéutico contra EU en codornices. Cuando se administra este antibiótico
de manera profiláctica a concentraciones de 60 g/ton en el alimento o 1 g/galón de agua,
proporciona protección completa, la adición de bacitracina a razón de 100 g/ton, brinda
protección. La furazolidona y la clorotetraciclina (CTC) son otros quimioterapeuticos de los que
se ha informado eficacia para controlar EU en codornices. (1,2,3)
Los fármacos más eficaces son la bacitracina y la estreptomicina. El primero se utiliza en
el alimento a una concentración de 0.005 a 0.01%, el otro a 0.006%. Cualquiera de ellos se
puede administrar en el agua de bebida con fines profilácticos o terapéuticos. (1,2,3)
Inmunoprofiláxis:
Inmunidad activa post-infección. (1)
95
Bibliografías:
1. B.W. Calneket al. 1997. Enfermedades de las aves. 2da edición en español Editorial
ManualModerno. Pag(26-267).
2. I, Dinev. Enfermedades de la Aves. Enteritis Necrótica. (en línea) consultado el 19 de
agosto de 2014. Disponible en:
http://www.elsitioavicola.com/publications/6/enfermedades-de-las-aves/255/enteritis-
necratica.
3. Jordan. FT. Pattison. 1998. Enfermedades de las aves. 3era. Ed. En español.
Editorial Manual Moderno (pags 58-59).
96
B.7 Dermatitis Gangrenosa (DG)
Agente Etiológico:
Las causas de dermatitis gangrenosa son Clostridium septicum, Clostridium
perfringens tipo A y Staphylococcus aureus, ya sea solo o en combinación con infecciones
combinadas, por lo general, más graves. (2)
Sinónimos:
Dermatitis necrótica, Necrosis cutánea, Dermatomiositis gangrenosa, Putrefacción del ala.
(2)
Distribución Geográfica:
Especies que afecta:
Pollos, gallinas, pavos, aves ornamentales, patos, aves silvestres, mamíferos (humanos).
(1,2)
Patogenia:
97
Enteritis
necrótica
Agente
etiológico
Clostridium
Septicum
Transmision
horizontal
Indirecto: por
una herida en
piel
Generalmente
afecta a todo
tipo de aves y al
humano tambien
, tambien a otros
mamiferos.
Este agente
usualmente lo
podemos
encontrar en
pequeñas
cantidades
como habitante
en el suelo
Este agente
puede ser
encontrado en
Suelo, polvo
cuando un ave
esta herida y el
ambiente esta
sucio es un ave
susceptible
la importancia
radica en que es
zoonotica y que
puede ocasionar
gangrena en
humanos.
98
Síntomas:
Los signos clínicos en brotes naturales de DG comprenden varios grados de
depresión, incoordinación, inapetencia, Erizamiento de plumas, Desprendimiento de las
plumas en las zonas afectadas y salida de líquido, Debilidad en las extremidades y
ataxia. El periodo de la enfermedad es breve, menos de 24 horas. La mortalidad varía de 1
a 60%.(1,2)
El nombre "putrefacción del ala" es sumamente descriptivo ya que con frecuencia la
enfermedad afecta las puntas de las alas. Puede afectar también los muslos, lomo y pecho y
en ocasiones las patas y pies. (1,2)
Lesiones Macroscópicas:
Las lesiones macroscópicas consisten en áreas húmedas, oscuras de la piel, por lo
común sin plumas, en las alas, en pechuga, en abdomen o patas. Hay edema extenso teñido
de sangre, con o sin gas (enfisema), debajo de la piel afectada. La musculatura interior
decolorada, gris o quemada, y puede tener edema y gas entre los haces musculares. En
algunos casos, se observa líquido serosanguinolento y enfisema en tejido subcutáneo,
pero sin pérdida de la integridad en Ia piel. En casi todos los casos informados no hay
lesiones internas; sin embargo, se mencionan discretos focos blancos (necrosis) en hígado, y
una bolsa de Fabricio, pequeña, flácida. (1,2)
Edemas hemorrágicos extensos con o sin
gas (enfisema).
99
Áreas húmedas, sin plumas en alas y
pechuga.
Lesiones de la piel son a menudo
crepitantes y son detectadas en la región
de la pechuga, abdomen, espalda y alas,
tanto en aves vivas y muertas.
Focos blancos (necrosis) en hígado
100
Lesiones Microscópicas:
Los cambios microscópicos se caracterizan por edema y enfisema con numerosos bacilos
grandes basófilos, pequeños cocos o ambos, en los tejidos subcutáneos. A veces hay
congestión grave, hemorragias y necrosis de músculos esqueléticos internos. Si se afecta el
hígado, contiene pequeñas áreas y discretas esparcidas al azar, de necrosis coagulativa
con bacterias en las lesiones. (1,3)
Diagnóstico:
El diagnóstico de DG se puede hacer mediante la observación de las lesiones
macroscópicas típicas y microscópicas, y aislamiento del patógeno o patógenos causales.
En casos de campo de DG, se pueden aislar los estafilococos y clostridios a partir de
exudados de piel y tejido subcutáneo o de musculo bajo la piel. (1,3)
Los cultivos para C. septicum se deben efectuar de manera anaerobia en placas de
agar sangre que contenga agar a 2.5%, el cual reducirá la capacidad de C. septicum sobre la
superficie de la placa. La incubación es de 1 a 2 días a 37 °C. La identificación positiva de los
microorganismos logra por inoculación de medios diferenciales. C. septicum fermenta
glucosa, maltosa, lactosa y salicina, pero no sucrosa o manitol. Los principales productos
de fermentación son ácido acetico y butírico. Hidroliza gelatina, la leche no se digiere y no
produce indol. El crecimiento en agar yema de huevo demuestra ausencia de
generación de lecitinasa lipasa. Las esporas son ovales y de localización
subterminal. (1,3)
Diagnóstico diferencial:
Se deben diferenciar ciertas manifestaciones cutáneas de dermatitis gangrenosa. La
dermatitis ocasionada por patágenos nicóticos, Rhodotorula mucilaginosa, R. glutins,
Candida albicans y Aspergillus fumigatus pueden distinguirse de DG mediante
demostración de los elementos micóticos en frotis por impresión o secciones tisulares
y por aislamiento e identificación del patógeno. La dermatitis ulcerativa o por
contacto, dermatitis de pollos de engorda (quemaduras de la pechuga) y pododermatitis
plantar en pavos son padecimientos caracterizados por erosiones y ulceras
acompañadas por cambios inflamatorios agudos en la pechuga, tarsos y superficie
plantar de las patas. (1,3)
La dermatitis costrosa de la cadera es un síndrome en pollos de engorda que, como la
dermatitis por contacto, es una dermatitis inespecífica con ulceración e infección bacteriana
secundaria. Las lesiones se originan como un rasguño alrededor de las regiones lumbar y
sacra, y están muy vinculadas con altas densidades de población, resultantes de
desprendimiento de plumas y entrada de bacterias hacia la dermis. Para diferenciar a DG
de estos trastornos, se requiere Ia demostración de las deficientes condiciones ambientales,
sobrepoblación o ambas, y carencia de una etiología infecciosa primaria. (1,3)
Control:
Los antibióticos disminuyen mortalidad. También se recomienda mejorar la higiene de la
granja y la inmunidad de los animales. A veces la causa inicial puede ser inmunodepresión y
algún problema traumático por mal diseño de comederos o bebederos, mala calidad de
cama, etc. (1,3)
101
A veces se ha logrado reducir las pérdidas incluyendo niveles elevados de antibióticos en el
alimento. Es muy complejo de tratar de controlar esta enfermedad por la gran cantidad de
factores que pueden estar interviniendo.
Pero se puede mejorar este problema mejorando el cuidado de los pollos evitando
traumatismo, diseñar programas de vacunación de la Enfermedad de Gumboro, Hepatitis
por cuerpos de inclusión, viruela aviar. (1,3)
Tratamiento:
Los brotes de DG se tratan de manera eficaz con administración de clortetraciclina,
oxitetraciclina, eritromicina, penicilina o el sulfato de cobre en el agua y clortetraciclina o
furoxona en el alimento. Sin embargo, en muchos casos los antibióticos empleados
para el control tienen poco éxito. Las fallas en el tratamiento, por lo general, se
atribuyen a la etiología subyacente, por lo común viral, lo cual no se controla. (1,3)
 Oxitetraciclina 200 – 400 g por tonelada por 7 – 10 días
 Clortetraciclina 200 – 400 g. por tonelada por 7 – 10 días
 Eritromicina 200 g. por tonelada por 7 día
 Penicilina G 660 – 800 g. por tonelada por 5 días
 Novobiocina 200 – 350 g. por tonelada por 7 días
 Bacitracina 200 g. por tonelada por 10 días
Son útiles los procedimientos de manejo para mejorar la condición de la cama, reducir la
humedad y la cantidad de bacterias en el ambiente y minimizar los traumatismos. (1,3)
Inmunoprofiláxis:
Se ha constatado que la administración de una bacterina clostridial mixta en animales de un
día de edad, reduce las perdidas en las parvadas por dicha enfermedad. (1,3)
Bibliografías:
1. B.W. Calneket al. 1997. Enfermedades de las aves. 2da edición en español Editorial
Manual Moderno. Pag (273-275).
2. W, Rodríguez. 2012. Dermatitis Gangrenosa en Aves. (en línea). Consultado el 20 de
agosto de 2014. Disponible en. http://dermatitisaves.blogspot.com/.
3. I, Dinev. Enfermedades de la Aves. Dermatitis Gangrenosa. (en línea) consultado el
20 de agosto de 2014. http://www.elsitioavicola.com/publications/6/enfermedades-de-
las-aves/259/dermatitis-gangrenosa.
102
B.7 DERMATITIS GANGRENOSA
1. Enliste las posibles causas que pueden provocar la dermatitis gangrenosa
En muchos casos, se cree que se presenta como secuela de la enfermedad
ocasionada por otras infecciones como virus de la Enfermedad Infecciosa de la
Bolsa, Virus de la Anemia Infecciosa, virus de la Reticuloendoteliosis y por
adenovirus aviar, que incluyen virus de la hepatitis con cuerpos de inclusión. (Calnek,
1995)
Estas enfermedades producen inmunosupresión que permiten la colonización de los
agentes etiológicos en la piel lastimada, ya sea por rasguños u otro tipo de heridas.
2. Investigue acerca de las drogas utilizadas en el tratamiento de la enfermedad
Se han tratado de con varios antibióticos:
Oxitetraciclina 200 – 400 g por tonelada por 7 – 10 días
Clortetraciclina 200 – 400 g. por tonelada por 7 – 10 días
Eritromicina 200 g. por tonelada por 7 día
Penicilina G 660 – 800 g. por tonelada por 5 días
Novobiocina 200 – 350 g. por tonelada por 7 días
Bacitracina 200 g. por tonelada por 10 días
Tratamiento en el agua
Ampicilina 0.1 - 0.2 g. por litro de agua por 5 – 10 días
Oxitetraciclina 0.2 – 0.4 g. por litro de agua por 5 – 7 días
Furaltadona 0.2 – 0.3 g. por litro de agua por 7 días
Eritromicina 0.1 – 0.2 g. por litro de agua por 5 -10 días
Pero todos estos son útiles para las bacterias secundarias, no se ha demostrado
medicación específica contra los clostridios.
3. ¿Qué controles sanitarios puede aplicar en la incubadora para la higiene del
pollito?
Cabe mencionar que esta enfermedad no es un problema en pollitos, ya que afecta
aves de edad mas avanzada. Sin embargo existen varios controles de higiene que
evitan cualquier contagio con otras enfermedades que afecten a las aves.
Recomendaciones relativas a la higiene en el establecimiento de incubación
1. El área circunvecina del establecimiento de incubación deberá estar cercada por
una valla de seguridad con una puerta para controlar todas las entradas y salidas.
2. Las aves salvajes y los animales salvajes y domésticos serán excluidos de la zona
de incubación. En caso de necesidad, se aplicará un programa específico de lucha
contra las moscas.
3. La zona de incubación deberá mantenerse exenta de todo tipo de residuos de
incubación, basura y material desechado.
4. Se utilizarán técnicas de eliminación de basura autorizadas y sistemas de desagüe
adecuados.
103
5. Se aspirarán, limpiarán, lavarán, cepillarán y enjuagarán con agua clara, puntual y
minuciosamente, todos los accesorios de incubación, mesas y superficies
horizontales de los locales y se desinfectarán después con un desinfectante
autorizado.
Desinfección de los huevos para incubar y del material de incubación
La desinfección consiste en:
a) fumigar con formaldehído, o
b) pulverizar o bañar los huevos con un desinfectante adecuado, según las
instrucciones del fabricante, o
c) aplicar cualquier otra técnica de higiene aprobada por la Autoridad Veterinaria.
El formaldehído se ha utilizado durante muchos años para la desinfección de huevos
para incubar y material de incubación. Como fumigante, este gas ha demostrado ser
un medio muy eficaz para destruir microorganismos y virus en huevos, envases de
huevos, cajas para polluelos, incubadoras y demás material de incubación, siempre y
cuando estos artículos hayan sido limpiados previamente.
Cuando se utiliza la mezcla correcta de formol y permanganato potásico, después de
la reacción queda un polvo seco de color marrón.
En la actualidad, difieren los criterios sobre la concentración óptima de formaldehído
necesaria para desinfectar los huevos y el material del establecimiento de
incubación.
104
105
V1. Enfermedad de Newcastle (EN)
Agente Etiológico:
Enfermedad causada por un Paramixovirus Aviar 1 (APMV-1). Virus de la
familia Paramyxoviridae, género Rubulavirus. (2)
La enfermedad de New Castle que posee gran cantidad de cepas conocidas varía altamente
en su patogenicidad. Frecuentemente son clasificadas o mencionadas como:
Lentogénicas - estas son ligeramente patógenas
Mesogénicas - estas son moderadamente patógenas
Velogénicas - estas son marcadamente patógenas. (2)
Sinónimos:
Pseudopeste aviar, peste atípica, neumoencefalitis aviar. (3)
Distribución Geográfica:
La enfermedad se ha detectado en todo el mundo, actualmente está controlada en Canadá,
los Estados Unidos y algunos países de Europa occidental, y sigue presente en partes de
África, Asia, Sudamérica y Centro America (presente en Guatemala). No obstante, como las
aves salvajes a veces son portadoras del virus sin estar enfermas, puede haber brotes en
cualquier lugar donde se críen aves. (2)
Especies que afecta:
Aves de corral, aves domésticas, aves silvestres. (2)
Patogenia:
106
Newcastle
Paramixovirus-1 (PMV-
1).
Huéspedes
Muchas especies de
aves tanto domésticas
como salvajes
Los índices de
mortalidad y de
morbilidad varían según
las especies y en función
de la cepa viral en
algunas otras aves
salvajes
Las gallinas son las aves
de corral más
susceptibles, los patos y
los gansos son las menos
susceptibles
Puede existir un estado
portador en los
psitacidos.
Transmisión
horizontal
Directa
Contacto directo con las
secreciones de las aves
infectadas,
especialmente las heces
Indirecta :
Comida , agua,
galpones infectados,y
fomites.
Fuentes de infeccion
Secreciones respiratorias,
heces
Todas las partes de las
aves muertas
El virus es transmitido
durante el período de
incubación y por un
período limitado durante
la convalecencia.
.Se ha demostrado que
algunos psitácidos
transmiten durante más
de un año el virus de la
enfermedad de
Newcastle de manera
intermitente
107
Síntomas:
Factores importantes en el establecimiento de la gravedad de la enfermedad son la especie
del huésped, edad, estado inmunitario, confección con otros organismos, estrés ambiental o
social, vía de exposición y la dosis del virus. (1,2)
Con virus muy virulentos, la enfermedad puede presentarse de manera repentina, con alta
mortalidad en ausencia de otros signos clínicos. A menudo los signos clínicos comienzan con
indiferencia, aumento de frecuencia respiratoria y debilidad, terminando con
postración y muerte. Durante las panzootias ocasionadas por este tipo de virus en
1970 a 1973, la enfermedad en algunos países como Gran Bretafia e Irlanda del Norte
estuvo marcada por signos respiratorios graves, pero en otras naciones no se
observaron estos signos. (1,2)
Este tipo de enfermedad de Newcastle puede ocasionar edema alrededor de los ojos y
cabeza. Muchas veces se observa diarrea verde en aves que no mueren al principio de
la infección, y antes de morir, pueden padecer temblores musculares, torticolis, parálisis
de patas y alas y opistótonos. La mortalidad muchas veces alcanza 100% en parvadas de
pollos por completo susceptibles. (1,2)
La forma velógena neurotrópica de la enfermedad se cita de manera principal en EUA. En
pollos se marca por el inicio repentino de un problema respiratorio grave, seguido en I a
2 días después por signos neurológicos. La producción de huevo disminuye de
manera sobresaliente, pero hay pocas veces diarrea. La morbilidad puede Ilegar a 100%.
La mortalidad, por lo común, es más baja de manera considerable, aunque se registra hasta
50% en aves adultas y 90% en aves jóvenes. (1,2)
 Aparición brusca y diseminación rápida. Muerte súbita sin signos aparentes o poco
después de presentar signos digestivos y respiratorios.
 Edema facial, conjuntivitis, disnea, diarrea con estrías de sangre, parálisis y muerte
a los 2-3 días (animales más jóvenes).
 En estos casos la mortalidad es alta (90-100%).
 Los individuos que superan esta fase presentan signos nerviosos: incoordinación,
tortícolis, temblores, marcha en círculos.
Las cepas mesógenas del virus de la EN, por lo general, ocasionan problemas respiratorios en
infecciones de campo. En aves adultas, hay notable caída de la producción de huevo que
puede durar varias semanas, tal vez existan signos nerviosos, pero no son comunes. La
mortalidad en las aves, en general, es baja, excepto en aves muy jóvenes y
susceptibles, pero pueden verse afectadas de manera considerable por condiciones
exacerbantes. (1,2)
 Aparición súbita de signos respiratorios (jadeo, tos, disnea).
 Días después aparecen signos nerviosos.
 En ponedoras: cuadro respiratorio leve y caída brusca de la postura
(100%) con disminución de la calidad de los huevos.
 Letalidad del 10-50% en adultos y hasta 75% en jóvenes.
108
Los virus lentógenos, por lo general, no provocan enfermedad en adultos. En aves
jóvenes, susceptibles por completo, se observan problemas respiratorios graves,
frecuentemente con mortalidad, después de la infección con las cepas más patógenas o
con infecciones complicantes. La vacunación o la infección de aves de engorda
cercanas al sacrificio con estos virus, pueden favorecer la colisepticemia o aerosaculitis con
el resultante decomiso. (1,2)
Lesiones Macroscópicas:
Como con los signos clínicos, las lesiones macroscópicas y los órganos afectados en
aves, dependen de la cepa y patotipo del virus infectante, además del huésped y
todos los demás factores que puedan influir en la gravedad de la enfermedad. (2,3)
Sin embargo, la presencia de lesiones hemorrágicas en el intestino de pollos infectados
se emplea para distinguir los virus ENVV de los virus de ENVN viscerotrópicos de velógenos
neurotrópicos). Estas lesiones a menudo son notables, en particular, en el proventrículo,
ciegos e intestino delgado. Son muy hemorrágicas y parecen resultar de la necrosis de la
pared intestinal o focos linfoides, como las tonsilas cecales. (2,3)
Por lo general, las lesiones macroscópicas no se observan en el sistema nerviosos
central de las aves infectadas, sin importar el patotipo. Pero se logra observar
degeneración neuronal, infiltración linfocitaria y gliosis. (2,3)
Aparato reproductor se observa: Salpingitis y atresia folicular. Disminucion de la
calidad y cantidad del huevo.
No siempre hay los cambios patológicos macroscópicos en el aparato
respiratorio, pero cuando se observan, consisten de manera predominante de lesiones
hemorrágicas y congestión marcada de la tráquea. La aerosaculitis puede existir
después de la infección con cepas aun relativamente benignas y se observa a menudo el
engrosamiento de los sacos aéreos con exudados catarral o caseoso. (2,3)
Hemorragia en la mucosa de
proventrículo
109
Petequias y ulceras en intestino.
Necrosis Esplénica.
Folículos ováricos con estigma hemorrágicos.
Lesiones Microscópicas:
Aparato intestinal: Las lesiones hemorragiconecróticas en el aparato intestinal con
infecciones de algunas formas virulentas de la EN, parecen desarrollarse en los agregados
linfoides. Otras lesiones se relacionan con los cambios en el sistema vascular. (1,2)
110
Aparato respiratorio: El efecto de la infección en las membranas del aparato respiratorio
superior pueden ser graves y se vinculan con el grado de alteración respiratoria. Las lesiones
pueden extenderse a todo lo largo de la tráquea. Se pierden cilios a los dos días de
infección. En la mucosa del aparato respiratorio superior, se observan congestión, edema
e infiltración celular densa de linfocitos y macrófagos, en particular después de la
exposición a aerosoles. El proceso parece reducirse con rapidez y las aves
examinadas a los seis días pueden estar libres de la inflamación. (1,2)
Los cambios en los órganos reproductores femeninos incluyen atresia de
folículo con infiltración de células inflamatorias y formación de agregados linfoides. Se
observan agregados similares en los oviductos. (1,2)
Las lesiones observadas en el SNC son encefalomielitis no purulenta con degeneración
neuronal, focos de células gliales, infiltración perivascular de linfocitos y proliferación
de células endoteliales. Por lo general, las lesiones pueden observarse en cerebelo, medula,
cerebro medio, tallo encefálico y medula espinal, pero muy pocas veces en el cerebro.
(1,2)
Diagnóstico:
Identificación del agente
Inoculación de los huevos de gallina de 9-11 días de embrionados y a continuación: (2,3)
 Examen de la actividad de hemaglutinación.
 Inhibición de la hemaglutinación mediante un antisuero específico a la enfermedad
de Newcastle.
Evaluación de la patogenicidad
 Prueba de las placas en cultivos de fibroblastos de embriones
 Tiempo medio de mortalidad medio de los huevos de gallina que están embrionando.
 Índice de patogenicidad intracerebral en pollitos de 1 día.
 Índice de patogenicidad intravenoso en pollos de 6 semanas. (2,3)
Pruebas serológicas
 Prueba de inhibición de la hemaglutinación
 ELISA
Muestras
111
Identificación del agente
 Torundas de tráquea y cloaca (o muestras de heces) de aves vivas o de grupos de
órganos y heces de aves muertas. (2,3)
Pruebas serológicas
 Muestras de sangre coagulada o suero.
Diagnóstico diferencial: Cólera aviar, influenza aviar, laringotraqueítis, viruela aviar (forma
diftérica), psitacosis (clamidiosis) (Aves psitácidas ), micoplasmosis, bronquitis infecciosa,
Enfermedad de Pacheco del papagayo (Aves psitácidas), también errores de manejo, tales
como falta de agua, aire, alimentación. (2,3)
Control:
 Aislamiento o cuarentena estrictos de los brotes
 Destrucción en condiciones decentes de todas las aves infectadas y expuestas.
 Limpieza y desinfección completas de los locales
 Eliminación adecuada de los cadáveres
 Control de la plaga en las parvadas
 Vacío sanitario seguido de 21 días sin aves antes de la repoblación
 Prevención del contacto con aves de estatus sanitario desconocido
 Control del acceso a las granjas avícolas(2,3)
Tratamiento:
No hay tratamiento, solo control y prevención. (2,3)
Inmunoprofiláxis:
Vacunas a virus vivo (elaboradas con cepas lentogénicas: B1-B1, La Sota, V4. Vacunas
inactivadas y emulsionadas con aceite. Vacunas recombinantes con virus de viruela o virus
herpes del pavo que expresan uno o ambos genes de las proteínas HN y F. Si se
recomienda la vacunación sobre brote, esto disminuye la sintomatología y lesiones además
de que si se recomienda. (2,3)
La inmunización protege contra signos clínicos de la enfermedad y mortalidad. La
inmunización no protege contra la infección del virus de la EN. Aves inmunizadas e
infectadas eliminan el virus aun sin presentar signos clínicos. (2,3)
Bibliografías:
1. B.W. Calnek. 1997. Enfermedades de las aves. 2da edición en español Editorial
ManualModerno. Pag(561-573).
2. E. Angulo. 2010. Enfermedad de Newcastle Aviar. ( en línea) consultado el 25 de
agosto de 2014. Disponible en.
http://webcache.googleusercontent.com/search?q=cache:LWuX8PJXsAoJ:www.web
veterinaria.com/virbac/news16/aves.pdf+&cd=6&hl=es&ct=clnk&gl=gt.
112
3. Sitio Avicola. 201. Epidemiologia y Control de la Enfermedad de Newcastle. (en
línea) consultado el 26 de agosto de 2014. Disponible en.
http://www.elsitioavicola.com/articles/1936/epidemiologaa-y-control-de-la-
enfermedad-de-newcastle.
Newcastle
1. Discuta las curvas de desaparición de anticuerpos maternos presentadas
anteriormente.
Los anticuerpos maternos se declinan luego de una vacunación, dado que en pollo de
engorde la primera aplicación se debe hacer entre los 8-10 días de edad, la segunda dosis y
a las 4 semanas.
Gallina la primera aplicación se debe realizar entre los 8-10 días, la segunda a las 4
semanas, la tercera a las 8-9 semanas y la cuarta en la semana 16-18. Gracias a la
vacunación, ya hay anticuerpos, de Newcastle por lo que la inmunidad del pollo va
mejorando, por lo que los anticuerpos maternos pierden su efecto.
2. Sinonimia de la Enfermedad de ENC.
- Enfermedad de Chasen
- Seudopeste Aviar
- Neumoencefalitis Aviar
- Enfermedad de Ranikhet
- Peste Atipica
3. Mencione las principales características del virus y el grupo al que pertenece.
- Paramoxovirus Aviar 1
- Enfermedad de Reporte obligatorio
- Incubacion 2-7 dias
- Posee en la envoltura Neuroaminidasa y hemaglutinina
- Resistente en heces al ambiente
- Sensible a rayos UV
4. Mencione la clasificación del virus de ENC según la velocidad con que mata al
embrión de pollo, e indique en cada caso en cuantas horas se produce la muerte.
- Lentigenicas: es de poca virulencia, matan al embrión en 96 horas o más.
- Mesogenicas: es moderamente virulenta, matan al embrión en 72-96 horas.
- Velogenicas: es altamente virulenta, matan al embrión en 24-72 horas.
5. Forma de transmisión de la enfermedad.
- Horizontal: Contacto directo con secreciones respiratorias y heces de animales
infectados.
- Fómites: En residuos de aves infectadas, personal de la granja, moscas, jeringas
contaminadas, etc.
113
- Vertical: Es poco probable por muerte embrionaria.
Los huevos fecundados infectados son vehículo de transmisión a otras zonas. Por
ejemplo de las reproductoras a la incubadora
6. La enfermedad de NC se considera una enfermedad de difusión.
a. lenta
b. media
c. rápida
7. El periodo de incubación de ENC es de:
d. 18-36 horas
e. 24-48 horas
f. 4-21 días
g. 6 –12 días
8. Haga un cuadro diferencial de la sintomatología observada según el tipo de
presentación.
9. Discuta el uso de vacunación sobre brote, escriba sus conclusiones.
En un brote la vacunación no es recomendable, ya que debido al brote, el virus ya se
encuentra dentro de la población, por lo que el cuerpo ya está generando anticuerpos.
La razón de realizar la vacunación es para la creación de anticuerpos, y en casos de
brotes, no es muy favorable. Depende también la virulencia de la cepa, el tiempo en que
esta infecte y mate al pollo.
Velógena
Viscerotrópica
(ENVV)
Velógena
Neurotrópica
(ENVN)
Mesogénica Lentogénicas
Respiratorias
Doyle Beach Beaudette Hitchner
Muerte
(edad)
Todas Todas Aves
jóvenes
Sólo pollitos
Signos Edema facial,
conjuntivitis,
disnea,
diarrea con
sangre, signos
nerviosos
(torticulis,
ataxia,
caminar en
círculos) y
muerte.
Los signos
respiratorios
(Tos,
boqueo,
disnea) y
neurológicos
(torticulis,
ataxia,
caminar en
círculos.).
Signos
respiratorios
leves y
decae un
poco
producción
de huevo.
Pueden
utilizarse
como
vacunas
secundarias
vivas.
Infecciones
benignas o
inaparentes,
disminución
leve de
producción y
calidad de
huevo, se
utiliza como
vacuna viva.
114
V2. Influenza Aviar
Agente Etiológico:
Virus de influenza tipo A perteneciente a la familia Orthomixoviridae, que se clasifica según
sus proteínas de superficie denominadas hemoaglutinina (H) y neuroaminidasa (N). Existen
18 diferentes H y 9 N; de la combinación de estas resultan 144 subtipos diferentes. (3)
Sinónimos:
 Gripe de los pájaros
 Gripe aviar
 Peste aviar
 Gripe del pollo
Distribución Geográfica:
Los virus de influenza aviar están distribuidos en todo el mundo en Centro América y
Guatemala los de importancia son H5N2 y H7N3 . (3)
Especies que afecta:
Aves domésticas, incluyendo pavos, pollos, gallina de Guinea, perdiz de la India, codorniz,
faisanes, gansos y patos, y en especies silvestres que abarcan patos, gansos, gallinetas,
gallinetas pequeñas, garzas, alcas, frailecillos, gaviotas y aves acuáticas migratorias, en
particular los patos, humanos y mamíferos. La cepa altamente patógena H5N1 puede
infectar a los humanos. Los reservorios de la enfermedad son los patos. (1)
Patogenia:
115
Influenza aviar
Agente etiológico:
Influenza virus tipo A
Las puertas de
entrada del virus son
la vía respiratoria y la
oral..
.El virus se multiplica
inicialmente en las
mucosas conjuntival,
respiratoria e intestinal
y, tras
ello, se disemina en la
sangre (viremia). Se
produce una
multiplicación
secundaria
en los órganos,
principalmente en el
tracto respiratorio y
digestivo. Las cepas
altamente patógenas
se replican en todo el
organismo
.Las aves enfermas
eliminan el virus por
las secreciones de
narinas, boca, ojos,
y
por las heces. Los
virus altamente
patógenos pueden
seguir activos
durante largo
tiempo en heces
infectadas, tejidos y
agua.
.El virus altamente patógeno se ha
encontrado principalmente en gallinas y
pavos.
Las aves silvestres son reservorios de virus,
pudiendo llevarlo normalmente en el
tracto respiratorio o intestinal, pero no
suelen contraer la infección.
Esta es un
enfermedad
importante porque
es zoonotica
.Esta enfermededa
en su variante
altamente
patógena H5N1
tiene la
capacidad de
transmitirse del ave
al hombre y
causarle la
enfermedad,
situación
que viene
favorecida por el
comercio avícola y
los sistemas
productivos
primitivos
en zonas rurales,
con falta de higiene
y contacto muy
estrecho con aves
infectadas,
cadáveres,
superficies u objetos
contaminados con
sus heces.
como entra este
agente a una
explotación
-traslado de aves, personas,
vehículos, equipos, piensos
y jaulas
contaminados.
- movimiento de aves
acuáticas y marinas.
-transporte de huevos (el
virus puede estar en la
superficie).
- infección de pollitos en la
planta de incubación por
huevos rotos
contaminados.
Dentro de
una
explotacion
como se
trasmite esta
enfermedad
.contacto directo entre aves sanas y
enfermas (secreciones, especialmente
heces).
• contacto con materiales, piensos,
agua, equipo y ropa contaminados.
• vía aerógena
116
Síntomas:
Las distintas cepas del virus de la influenza aviar suelen clasificarse en dos categorías:
 Influenza aviar poco patógena, que por lo general produce pocos o ningún signo
clínico en las aves.
 Influenza aviar altamente patógena, que produce signos clínicos graves y/o alta
mortalidad entre las aves. (1,2)
Forma leve (influenza aviar poco patógena):
 Plumaje erizado.
 Reducción de la producción de huevos.
 Efectos leves en el sistema respiratorio. (1,2)
Forma grave (influenza aviar altamente patógena): Afecta al tracto respiratorio y a otros
órganos y tejidos, pudiendo producir hemorragia interna masiva. Se pueden presentar los
siguientes signos clínicos. (1,2)
 Postración y depresión extrema.
 Caída repentina de la producción de huevos, varios huevos con cáscara blanda o sin
cáscara.
 Edema y congestión de barbillas y crestas.
 Edema de la cabeza y cara.
 Tos, estornudos, estertores, lagrimeo excesivo y signos nerviosos.
 Diarrea.
 Hemorragias en las mucosas.
 Algunas muertes aisladas, seguidas de una difusión rápida y una tasa de
 Mortalidad cercana al 100 %, en 48 horas.
Lesiones Macroscópicas:
Las lesiones macroscópicas que se observan en varias especies aviares han sido en
extremo variadas en lo referente a su localización e intensidad, dependiendo en mucho en la
especie y en la patogenicidad del virus infectante. (1,2)
En muchos casos hay pocas lesiones notables debido a que la enfermedad es leve. Las
lesiones leves se pueden observar en los senos, caracterizadas como inflamación catarral,
fibrinosa, serofibrinosa, mucopurulenta o caseosa.
Puede haber edema de la mucosa traqueal con un exudado que varía de seroso a
caseoso. Los sacos aéreos pueden estar engrosados y pueden tener un exudado
fibrinoso o caseoso. (1,2)
Puede observarse peritonitis catarral a fibrinosa y peritonitis por huevo. La enteritis catarral
o fibrinosa se puede manifestar en el ciego o intestino o ambos sitios, en especial en pavos.
Pueden encontrarse exudados en el oviducto de aves ponedoras. (1,2)
En el caso de virus altamente patógeno puede no haber lesiones notables ya que las aves
mueren muy rápidamente antes de que se desarrollen lesiones macroscópicas. Sin
embargo, se han descrito una diversidad de alteraciones congestivas, hemorrágicas,
transudativas y necrobióticas con virus de alta patogenicidad como el virus de la peste aviar
(H7N7), golondrina de mar/S.A./61 (H5N3), pollo/Scotland/59 (H5NI), pavo/Ontario/7732/66
(H5N9), pavo/Ontario/6213/65 (H5N1) y polio/Pensilvania/83 (H5N2). Con estos virus, las
117
alteraciones iniciales pueden incluir edema de la cabeza con hinchazón de senos; y
barbillas y crestas cianóticas, congestionadas y hemorrágicas. También se puede observar
congestión y hemorragia en las piernas. (1,2)
Frecuentemente, se observaron focos necróticos en el hígado, bazo, riñones y pulmones en
pollos infectados de manera experimental con el virus de la peste aviar, pero no se
observaron lesiones similares en golondrinas de mar que padecieron infección con
golondrina de mar/S.A./61. Las lesiones congestivas hemorrágicas fueron comunes en
aves infectadas con cepas
patógenas, pavo/Ontario/7732/66 y pavo/Ontario/6213/65. (1,2)
Cuando se examinan aves para observar lesiones macroscópicas, es importante considerar
que la infección con el virus de la influenza puede estar acompañada con afectación
bacteriana por lo cual las lesiones pueden reflejar los efectos tanto de los virus como
de las bacterias. (1,2)
Barbillas edematosas.
Hemorragias en el mesenterio
del intestino delgado.
118
Hemorragia extensa en la grasa de
la superficie serosa de los órganos
abdominales.
Hemorragias equimóticas en el
proventrículo.
Hemorragias en el músculo y
grasa que rodea el corazón.
Lesiones Microscópicas:
Las descripciones histopatológicas de la infección por influenza aviar se han limitado
principalmente a los padecimientos con enfermedad franca intensa y cambios macroscópicos
obvios, que implican virus altamente patógenos. (1,2)
La peste aviar clásica, como la describieron en 1926, estaba caracterizada por edema,
hiperemia, hemorragias y focos de manguitos linfoides perivasculares, principalmente en el
miocardio, bazo, pulmones, encéfalo, barbillas y en menor grado, hígado y riñón. Se
119
presentaba degeneración y necrosis parenquimatosa en el bazo, hígado y riñón. Las
lesiones encefálicas comprendían focos de necrosis, manguitos linfoides perivasculares,
focos gliales, proliferación vascular y alteraciones neuronales. Los pollos que mueren
después de la inoculación intravenosa del virus de peste aviar altamente virulento, tienen
edema, hiperemia y hemorragias generalizadas, y además focos de necrosis en el bazo,
hígado, pulmones, riñón, intestino y páncreas, en orden decreciente de frecuencia. (1,2)
Diagnóstico:
El diagnóstico de la infección con el virus A de la influenza, se demuestra de manera
concluyente por medio del aislamiento e identificación del virus, pero la detección de
anticuerpos al virus es una herramienta diagnóstica indirecta muy valiosa. Puesto que los
síntomas clínicos pueden variar de manera muy notable, se considera como presuntivo el
diagnóstico clínico, excepto en una epizootia. (1,2)
Los embriones de pollo se usan con mucha frecuencia para el aislamiento de virus, ya que
los virus de influenza aviar proliferan muy bien en ellos. Los embriones de pollo de 10 a 11
días de edad se inoculan vía cavidad alantoica con alrededor de 0.1 a 0.2 ml de muestra.
Para aumentar la probabilidad de crecimiento del virus, pueden emplearse las vías tanto
alantoica como amniótica en el mismo huevo. (1,2)
La muerte de embriones inoculados dentro del plazo de 24 horas posterior a la inoculación
suele ser el resultado de contaminación bacteriana y dichos huevos deben descartarse.
Algunos virus pueden proliferar rápidamente y matar a los embriones hacia las 48 horas; no
obstante, en la mayor parte de los casos los embriones no morirán. Después de 72 horas,
o al morir, se deben retirar los huevos de la incubadora, enfriarse y obtener líquidos
alantoideos. La replicación viral se comprueba por medio de actividad hemaglutinante
sobre eritrocitos de pollo en el líquido alantoideo. (1,2)
En general, si hay virus en las muestras, habrá una proliferación suficiente durante el
primer pase como para producir hemaglutinación. Si no se detecta actividad
hemaglutinante puede inyectarse una muestra de los líquidos obtenidos del huevo en
huevos (segundo pase) y repetirse el procedimiento. Sin embargo, los paces repetidos
de muestras son laboriosos y aumentan el riesgo de contaminación en el laboratorio, por
tanto, deben tomarse en consideración estas preocupaciones cuando se usan
pases
múltiples. (1,2)
El almacenamiento de virus a largo plazo debe efectuarse a -70 °C. La liofilización de
los virus también es apropiada para almacenamiento a largo plazo; sin embargo, esos
lotes deben probarse periódicamente para asegurar su infectividad. (1,2)
Identificación viral
Se emplean métodos estándar para probar los líquidos de los huevos para detectar la posible
presencia de actividad hemaglutinante con la utilización de eritrocitos de pollo con
macrotécnicas o microtécnicas. Para la identificación del virus se usa líquido
alantoideo positivo para hemaglutinación. (1,2)
Es importante determinar si la actividad hemaglutinante detectada en el líquido alantoideo se
debe al virus de influenza o a otros virus hemaglutinantes, tales como paramixovirus. Por
tanto, el aislamiento se comprueba mediante pruebas de IH contra antisuero de
120
enfermedad de Newcastle. Si es negativa, el virus se prueba entonces para la posible
presencia de NP tipo A para establecer que existe el virus de influenza A. La NP
específica para tipo o la matriz proteínica pueden detectarse por medio de la prueba de
inmunodifusion doble o la prueba de hemolisis radial simple. Más recientemente,
se ha mostrado la utilidad del empleo de anticuerpos monoclonales que reaccionan con
la nucleoproteína (ND) o la matriz proteínica (MP) en la identificación de estos antígenos en
ELISA. (1,2)
El siguiente paso en el procedimiento de identificación es para determinar el subtipo
antigénico de los antígenos de superficie HA y NA. Él HA se reconoce en la prueba
de IH con el use de un panel de antisueros preparados contra las 18 hemaglutininas
distintas. La tipificación se facilita con el empleo de antisuero contra el HA aislado o
contra virus redistribuidos con NA irrelevantes, esto ayuda a evitar la inhibición entérica a
causa de anticuerpos contra la NA. (1,2)
El subtipo NA suele identificarse por valoraciones NI con antisuero preparado contra las
nueve neuraminidasas conocidas. Se ha desarrollado una valoración micro-NI para ayudar
al procesamiento de grandes números de aislamientos y economizar reactivos y
manejo, así que a menudo la prueba de IN es la primera que se aplica a un cultivo. (1,2)
Serología
Se usan pruebas serológicas para demostrar la presencia de anticuerpos, que ya
puedan detectarse a los 7 a 10 días luego de la infección. Se emplean varias técnicas para
la vigilancia y el diagnostico serológicos. Las más utilizadas son la prueba de IH para
detectar anticuerpos contra la HA y la inmunodifusión doble para detectar anticuerpos contra
la NP. Otras pruebas serológicas para detectar anticuerpos incluyen la neutralización del
virus, fijación del complemento (por lo general no satisfactoria para el suero aviar), la
inhibición de neuroaminidasa y la hemólisis radial simple. Más recientemente, se han
desarrollado pruebas de ELISA para detectar anticuerpos contra el virus aviar. En los
programas de vigilancia serológica, muchas veces se utiliza una prueba ELISA para la
detección del anticuerpo antiNP, ya que detecta anticuerpos contra un antígeno de reactividad
cruzada compartido por todos los virus de influenza A. (1,2)
Diagnóstico diferencial
Debido al amplio espectro de signos y lesiones comunicados con infecciones por virus de
influenza aviar en distintas especies, el diagnóstico definitivo debe establecerse por medio
de métodos virológicos y serológicos. Otras infecciones que deben considerarse en el
diagnóstico diferencial incluyen las ocasionadas por el virus NDV y otros paramixovirus,
clamidia, micoplasma y otras bacterias. Debido a su similitud con los síntomas y lesiones
respiratorias, entéricas. (1,2)
Control:
 Mantener las aves de corral fuera de áreas frecuentadas por aves silvestres.
 Controlar el acceso del personal y de equipos a los locales de estabulación de las
aves.
 No introducir elementos en los predios que puedan atraer a las aves silvestres.
 Mantener en buenas condiciones sanitarias el predio, los locales de estabulación de
las aves y los equipos.
 Evitar la introducción de aves de estatus sanitario desconocido en la parvada.
121
 Declarar los casos de enfermedad y muerte de las aves.
 Eliminar de modo conveniente el estiércol y aves de corral muertas.
 Si se detecta la enfermedad, por lo general se aplicará una política de “sacrificio
sanitario” para erradicarla. La respuesta incluirá las medidas siguientes:
 Destrucción sin crueldad de todos los animales infectados y expuestos (Código
Sanitario para los Animales Terrestres de la OIE).
 Eliminación adecuada de los cadáveres y de todos los productos animales (Código
Sanitario para los Animales Terrestres de la OIE).
 Vigilancia y rastreo de aves potencialmente infectadas o expuestas.
 Estricta cuarentena y controles de desplazamientos de las aves y de los vehículos
con riesgo.
 Descontaminación completa de los establecimientos infectados.
 Observación de un periodo de al menos 21 días antes de la repoblación. (1,3)
Tratamiento:
No hay tratamiento. Cuando se confirma un foco de la enfermedad, se sacrifican y destruyen
todas las aves infectadas y expuestas (y sus productos). (1,3)
Inmunoprofiláxis:
Vacunas
Se han utilizado las vacunas de virus de influenza inactivados en una variedad de especies y
se encuentra bien documentada su eficacia para aliviar los signos clínicos y la
mortalidad. Las aves resultan susceptibles a la infección con virus de la influenza y que
pertenezcan a cualquiera de los 18 subtipos de HA y no existe ninguna manera para
predecir su exposición en particular a cualquiera. No resulta práctica la vacunación
preventiva contra todos los subtipos posibles. (1,3)
Bibliografías:
1. B.W. Calneket al. 1997. Enfermedades de las aves. 2da edición en español Editorial
ManualModerno. Pag(597-613).
2. Cresa. Gripe Aviar. (en línea). Consultado el 27 de agosto de 2014. Disponible en
http://webcache.googleusercontent.com/search?q=cache:-
xo0qIa7254J:www.cresa.es/granja/gripe-aviar.pdf+&cd=6&hl=es&ct=clnk&gl=gt.
3. OIE. 2011. Influenza Aviar. (en línea). Consultado el 27 de agosto de 2014.
Disponible en http://webcache.googleusercontent.com/search?q=cache:m_xfjqLqf-
IJ:www.oie.int/fileadmin/home/esp/media_center/docs/pdf/disease_cards/ai-
es.pdf+&cd=2&hl=es&ct=clnk&gl=gt.
Influenza Aviar:
1. ¿Qué factores influyen en la severidad de la enfermedad?
Principalmente influye la cepa del virus que cause la enfermedad, ya que puede ser
de baja o de alta virulencia. También influyen otros factores como la edad, el estado
122
inmunitario del huésped, condiciones de manejo (humedad de la cama, exceso de
amoniaco y polvo, etc)
2. ¿Qué características posee el virus de Influenza aviar?
Virus ARN, su genoma consta de 8 fragmentos tiene la capacidad de recombinarse y
cambiar rápidamente. Tiene proyecciones de glicoproteína en su capsula,
hemoaglutinina que permite la entrada a la célula y neuraminidasa que permite la
salida del virus luego de su replicación en la célula.
3. ¿Cuantas hemoaglutininas y neuraminidasas se conocen?
- 17 Hemaglutininas
- 9 Neuraminidasas
4. Mencione los síntomas observados en virus de baja y alta patogenicidad
Baja Patogenicidad: Alta Patogenicidad:
Decaimiento
Estado febril
Estornudos
Diarrea leve
Plumas erizadas
Baja de postura en gallinas
Mortalidad varía entre 3% en
ponedoras y 15% en engorde
Postración y depresión extrema
Tos
Estornudos
Diarrea
Edema y congestión de crestas
Edema de cabeza y cara
Cianosis
Hemorragias en mucosas y patas
Signos nerviosos
Caída repentina de la postura
Huevos con cáscara blanda o sin cáscara
Mortalidad puede alcanzar el 100% dentro
de las primeras 48hrs
5. ¿De dónde se cree que se originan los virus de Influenza aviar?
Se origina de las aves acuáticas migratorias (patos salvajes principalmente), ya que
estos son el reservorio natural del virus y a su vez son la especie más resistente a la
infección. Por lo que juegan un papel importante en la distribución y el mantenimiento
de los diferentes virus de influenza en la naturaleza.
6. Como está clasificado el virus de Influenza aviar aislado en Guatemala.
- H5N2 de baja patogenicidad
7. Como se transmite el virus de Influenza aviar.
Se transmite de forma horizontal, por contacto directo entre aves infectadas y
susceptibles; que excretan el virus de vías respiratorias, conjuntiva y heces. También
se transmite por contacto indirecto por aerosoles y fómites.
123
8. Elabore un mapa conceptual, de los elementos esenciales en programa de
prevención y control de IA.
Prevención
Bioseguridad
Vigilancia
epidemiologica
Plan de
vacunacion de
acuerdo a la
region
Monitoreo
frecuente de aves
Control
Erradicacion de
aves enfermas
Reporte oportuno
de la enfermedad
124
V3. Laringotraqueítis (LT)
Agente Etiológico:
El agente causal es el Gallid Herpesvirus 1 (GH-1)14 un virus DNA, de la familia
Herpesvirus, subfamilia Alfaherpesviridae. (3)
Sinónimos:
Distribución Geográfica:
Distribución mundial, presente en México y Costa Rica. En Guatemala no está presente (3)
Especies que afecta:
Pollos, gallinas ponedoras, reproductoras. (3)
Patogenia:
125
Laringotraqueitis
Agente Etiológico:
Gallid Herpesvirus 1
Vias de ingreso
El virus ingresa al organismo
a través de la vía
respiratoria ó a través de la
conjuntiva y se encuentra
principalmente en la
tráquea y exudados de las
vías aéreas superiores.
Transmision
Horizontal
La infección se transmite
por contacto directo con
exudados respiratorios
espectorados o aerosoles.
,No se ha evidenciado la
transmisión viral a través de
huevos fértiles, ni la
excreción del LT en la
cáscara de huevos
procedentes de gallinas
infectadas
.Las aves también pueden
iinfectarse a través del
personal, los visitantes y los
equipos contaminados.
Los perros, las ratas y los
pájaros también pueden
actuar
como vectores mecánicos.
Como entra a un lote esta
enfermedad
La enfermedad
generalmente entra en un
lote de aves por la
exposición a aves
enfermas o por la
introducción de aves
infectadas con virus
latente que
se reactiva. Estas últimas
aves son importantes en la
difusión y perpetuación
de la enfermedad.
La transmisión entre lotes
ha sido asociada
principalmente a la
proximidad geográfica y
las fallas en la bioseguridad
(el movimiento de
personal, la eliminación
inapropiada de las aves
muertas y heces, el
intercambio de equipos
entre las granjas, etc.)
126
Síntomas:
Actualmente los virus de LT son considerados antigénicamente homogéneos, pero con
diferencias marcadas en su patogenicidad, por lo que se clasifican en dos formas de
presentación: leve y severa. (1,3)
La forma leve (enzoótica) presenta traqueítis mucoide, sinusitis, conjuntivitis, signos
respiratorios poco aparentes, baja mortalidad con una mínima respuesta serológica. (1,3)
La forma más severa (epizoótica) presenta depresión respiratoria, disnea (posición
ortopneica), ataque de tos, descarga nasal, expectoración de moco sanguinolento
(hemoptisis), conjuntivitis hemorrágica, descenso en la producción, mortalidad. Emplume
dorsal manchado con exudado sanguinolento. (1,3)
Lesiones Macroscópicas:
Signos en aves en epitelios infraorbitarios
conjuntivitis, edema, congestión y secreción ocular.
Tráquea con tapón de tejido epitelial
descamado y presencia de exudado
sanguinolento.
Traqueítis con exudado fibrinonecróticos o
hemorrágicos.
127
Presencia de exudado fibrino-sanguinolento
psuedotraquea.
Lesiones Microscópicas:
Los cambios microscópicos iniciales en la mucosa de la tráquea incluyen la pérdida de las
células calciformes e infiltración de la mucosa con células inflamatorias. Conforme
progresa la infección viral, las células se agrandan, pierden los cilios y se edematizan. Se
forman células multinucleadas (sincitio) y luego de 2 a 3 días migran linfocitos, histiocitos y
células plasmáticas hacia la mucosa y submucosa. Posteriormente, la destrucción y
descamación celulares resultan en una superficie de la mucosa, ya sea
cubierta por una capa delgada de células basales, o que carezca de cualquier cobertura
epitelial, los vasos sanguíneos dentro de la lámina propia pueden protruir hacia el lumen
de la tráquea. En casos de intensa destrucción y descamación celulares puede
desarrollarse hemorragia, debida a exposición y rotura de los capilares sanguíneos. (2,3)
A los tres días de posinfección, en las células epiteliales se encuentran cuerpos de
inclusión intranuclear. Dichos cuerpos suelen presentarse sólo en las etapas iniciales de la
infección (1 a 5 días), según se desarrolla la infección, éstos desaparecen como resultado de la
necrosis y descamación de las células epiteliales. (2,3)
Formación de sincitios a partir del epitelio
bronquial exfoliado.
128
Bronquio intrapulmonar. Inflamación y
necrosis de la mucosa, exfoliación de
células epiteliales, formación de sincitios.
Se observa reducción de altura de las células del epitelio, pérdida de cilios, en la lámina
propia (Imagen de la derecha) se observan células inflamatorias, principalmente linfocitos; la
respuesta inflamatoria produce un engrosamiento de la mucosa, la cual puede ser calificada
subjetivamente como moderada, de conformidad con el aspecto y la edad de las aves.
Formación de corpúsculos de inclusión
intranucleares durante los primeros 5 días post-
infección, los cuales son agregados de
partículas virales
Diagnóstico:
El diagnóstico puede escaparse si se tiene en mente que es necesario observar la presencia
de traqueítis hemorrágica en todos los brotes de LT. Estas lesiones son vistas solo en pocos
casos en donde se encuentran implicadas cepas muy patógenas. (2,3)
129
En otros casos el diagnóstico clínico se complica debido a que las enfermedades no se
presentan en forma clásica esto por el uso de vacunas, procesos tóxicos, incremento de las
densidades poblacionales, inmunosupresión y la aparición de agentes con diferencias entre
su patógenicidad. (2,3)
Necropsia: Signos clínicos y lesiones.
Aislamiento Viral: Por medio de la inoculación de los embriones de pollo de 6 a 12 días de
edad en membrana corio-alantoidea (MCA). En donde produce placas blanquecinas,
teniendo la presencia de corpúsculo de inclusión intranucleares. (2,3)
Histopatología: Observación de los corpúsculos de inclusión intranucleares en tejidos
traqueales y de conjuntiva. Tinciones con Giemsa, hematoxilina y eosina. (2,3)
PCR: Puede aplicarse como análisis confirmatorio una vez detectado el virus por otro
método. Confirma la identidad del virus en forma rápida, inequívoca. (2,3)
Serología: ELISA, VSN, Ac´s fluorescentes e inmunodifusión en gel agar. (2,3)
Diagnóstico diferencial:
IA, BI y NC: Presencia de tráqueas congestionadas sin formación de pseudomembranas,
rápido periodo de incubación, presencia de signos digestivos y nerviosos. (2,3)
ERCC:
Presencia de exudado fibrinopurulento en tráquea, sacos aéreos, hígado, corazón y
peritoneo (peritonitis, pericarditis y perihepatitis). (2,3)
CORIZA INFECCIOSA:
Presencia de moco en fosas nasales, laringe y parte superior de tráquea moco
sanguinolento ausente. (2,3)
VIRUELA AVIAR:
Presencia de pústulas en cavidad oral y esófago. Presencia de corpúsculos de inclusión
intracitoplasmáticos. (2,3)
Control:
Las infecciones por el virus de la Laringotraqueítis resultantes por la exposición de
campo o vacunación, resultaran en aves portadoras infectadas de manera latente; de este
modo, es muy importante evitar mezclar aves vacunadas o recuperadas con aquellas
susceptibles. Deben tomarse precauciones especiales para obtener una historia completa
cuando se mezclen parvadas de reproductores. El uso de sólidas medidas de bioseguridad
evitara la exposición de los pollos susceptibles por medio de fómites contaminados. La
importancia de un sitio de cuarentena y de higiene para evitar el movimiento de personal,
alimento, equipo y aves potencialmente contaminados es indispensable para la prevención y
control con éxito de LT. También deben instaurarse medidas de control para roedores y
perros, así como reconocerse y evitarse el riesgo de enfermedad persistente por LT,
originado por parvadas de traspatio y aves de exhibición. (1,2)
130
Para el control de un brote de LT, el enfoque más eficaz es un esfuerzo coordinado para
obtener un diagnóstico rápido, instituir un programa de vacunación y evitar mayor
diseminación del virus. La vacunación frente a un brote limitara la diseminación del virus y
acortara la duración de la enfermedad. Mediante medidas de bioseguridad adecuadas puede
evitarse la diseminación de LT entre lugares. La infectividad del virus de la laringotraqueítis se
inactiva fácilmente fuera del pollo huésped por medio de desinfectantes y temperaturas cálidas,
así se evita el acarreo del virus entre parvadas sucesivas en una nave. (1,2)
Tratamiento:
No se ha demostrado que algún fármaco sea eficaz en reducir la intensidad de las
lesiones o que alivie los signos de enfermedad. Si se logra un diagnóstico de LT al inicio de
un brote, la vacunación de las aves no afectadas puede inducir una protección adecuada
antes de que se encuentren expuestas. (1,2)
Inmunoprofiláxis:
 No existe un programa de vacunación universal. La vacunación con vacunas vivas,
en áreas de alto riesgo puede ser necesario vacunar a la edad de 1 a 3 días.
 En otras áreas, la vacunación puede retrasarse a cualquier edad entre las 3 y 18
semanas. Vacunar en más de una ocasión con un intervalo de 2 a 3 semanas.
En aves de postura es recomendable la inmunización entre las 9-11 semanas de edad por
vía ocular, esto en granjas con bajos desafios. En Guatemala no se vacuna. (1,2)
En las granjas con alto desafío son necesarias dos inmunizaciones entre 4 y 6 semanas de
edad por vía ocular. Una segunda dosis entre las 10 y 13 semanas como revacunación por
la misma vía. (1,2)
En el pollo de engorda se ha aplicado vacunación entre los 14 y 16 días de edad vía agua
de bebida. (1,2)
Bibliografías:
1. B.W. Calnek al. 1997. Enfermedades de las aves. 2da edición en español Editorial
ManualModerno. Pag(545-549).
2. B. Mejía. 2012. Laringotraqueítis. (en línea). Consultado el 28 de agosto, disponible
en http://patologiaaviarmidiagnostico.blogspot.com/2012_04_01_archive.html
3. E. Angulo. Laringotraqueítis Aviar. (en línea). Consultado el 28 de agosto de 2014,
disponible en.
http://webcache.googleusercontent.com/search?q=cache:XromRW_iArwJ:www.webv
eterinaria.com/virbac/news15/aves.pdf+&cd=7&hl=es&ct=clnk&gl=gt.
CUESTIONARIO: LARINGOTRAQUEÍTIS
1. ¿Qué tipos de vacuna existen para Laringotraqueitis en las zonas enzoóticas.
Vacunas de origen de embrión de pollo (CEO), de origen de cultivo de tejidos (TCO) o
recombinantes (REC) vectorizadas en virus herpes de pavo (HVT), o en virus de viruela de
las aves (FPV).
En zonas enzoóticas las vacunas recombinantes se han usado en hasta 80-90% de los
pollos en zonas afectadas con resultados variables.
131
2. ¿Qué procedimiento aplicaría en el caso de presentarse un brote de laringotraqueítis
en Guatemala en una única parvada? Razone su respuesta, incluya los alrededores.
En áreas donde la enfermedad no es endémica, pero donde se ha producido un brote puede
ser de importancia económica la despoblación completa, así como la limpieza y desinfección
total antes de reemplazar con aves libres del virus. Esta medida se tomaría para que el virus
no se propague rápidamente por todo el país y no se vacuna sobre brote porque los
animales quedarían portadores y de igual forma en un momento de estrés podrían presentar
la enfermedad clínica y diseminarla a aves susceptibles.
3. A qué se denomina brotes de vacuna.
A la presentación de la enfermedad con la que se vacunó, y que al momento de hacer una
necropsia las lesiones son típicas de cepas mesogénicas que no son muy visibles. Brotes no
deberán pasar del 5% de la población total de la galera y además de que los brotes son
lentos y paulatinos siempre será mejor tener una reacción vacunal que una reacción por
brote de campo, ya que es menos agresiva que el brote.
4. ¿De qué enfermedades deberá hacer el diagnóstico diferencial? y como lo haría.
Se debe diferenciar de la enfermedad de Coriza Infecciosa, debido a la inflamación de los
senos infraorbitarios, la conjuntivitis y las secreciones. Con influenza aviar y la enfermedad
Newcastle por la conjuntivitis, la traqueítis hemorrágica, edema facial; con la enfermedad
crónica respiratoria complicada por la conjuntivitis, traqueítis, los tapones caseosos; se debe
tomar en cuenta que laringotraqueítis se complica con Mycoplasma y E.coli dando lugar a la
enfermedad crónica respiratoria complicada.
Bronquitis infecciosa por la congestión e inflamación de la tráquea y viruela aviar con la
forma diftérica o húmeda por la traqueítis con membranas diftéricas. Deficiencia de vitamina
A porque se encuentra exudado en los senos, lagrimeo y material caseoso debajo de los
párpados, edema periorbital.
5. Qué recomendaciones se da para la prevención y control de la enfermedad.
 Evitar mezclar aves vacunadas o recuperadas con aves susceptibles.
 Diagnóstico de LT al inicio de un brote, la vacunación de las aves no afectadas
puede inducir una protección adecuada antes de que se encuentren expuestas.
 Vacunación sobre brote, empezando con las parvadas sanas.
 Implementar medidas de bioseguridad para evitar la exposición de pollos
susceptibles por medio de fómites contaminados.
 La importancia de un sitio de cuarentena y de higiene para evitar el movimiento de
personal, alimento, equipo y aves potencialmente contaminados.
 Control de roedores y perros
 Vacío sanitario de la caseta como mínimo por 21 días.
6. Qué se recomienda respecto a la serología, investigue que diagnóstico se podría
usar en el caso de Laringotraqueitis.
Antígenos víricos pueden detectarse mediante inmunofluorescencia directa, inmunodifusión
en gel de agar (IGDA) o enzimoinmunoensayo (ELISA). La mejor prueba que se podría
utilizar es la de inmunofluorescencia directa, y ELISA no es muy confiable ya que se
necesitan altos títulos de anticuerpos para que detecte el virus.
132
V3. Viruela Aviar
Agente Etiológico:
Borreliota avium un virus DNA epiteliotrópico del género Avipoxvirus, de la familia
Poxviridae. (2)
Sinónimos:
Epitelioma contagioso, díftero viruela, epitelioma contagioso de las aves, enfermedad de
Kikuth, pepilla y bubas. (2)
Distribución Geográfica:
Distribución mundial, tiene mayor incidencia debido al aumento de vectores especialmente
mosquitos de los géneros Culex y Aedes es zonas con mayor humedad y temperatura. (2)
Especies que afecta:
Aves domésticas, pollos, pavos, pichones y canarios y pueden padecer más de 60 especies
de aves silvestres. (1)
Patogenia:
133
Viruela
aviar
Agente etiologico:
Poxvirus
Los virus presentes en las
costras contaminan el
medio ambiente y siguen
siendo infecciosos por
muchos meses.
La transmisión mecánica es
considerada como el
método principal de la
diseminación del virus,
aunque en muchos casos
también se sospecha de la
transmisión a través del aire.
La infección puede ocurrir
por medio de la piel
lastimada o lacerada.
En una caseta
contaminada, la infección
puede propagarse
fácilmente de ave a ave,
de jaula a jaula, y por
medio del agua retenida
en las copas de bebederos.
Las membranas mucosas
de la tráquea y la boca
parecen ser altamente
susceptibles al virus. La
infección puede ocurrir en
ausencia de trauma o de
lesión evidente.
¿Quienes pueden ser
portadores?
Los insectos que llevan el
virus de la viruela pueden
depositarlo en los ojos de
las aves o por la picadura
de zancudos, la cual
puede ocasionar una
propagación rápida de
viruela por toda la granja.
134
Síntomas:
La enfermedad puede originarse en una de dos maneras, cutánea o diftérica, o ambas. Los
signos varían dependiendo de la susceptibilidad del huésped, virulencia del virus,
distribución de las lesiones y otros factores complicantes. La forma cutánea de la
enfermedad se caracteriza por la presencia de lesiones nodulares en la cresta, barbillas,
parpados y otras áreas sin plumas del cuerpo. En la forma diftérica
(viruela húmeda), se generan lesiones ulcerosas o diftéricas de color amarillento en la
membrana mucosa de la boca, esófago o tráquea, con signos respiratorios leves o
intensos concomitantes, similares a la coriza cuando las lesiones afectan la tráquea. (1)
Lesiones Macroscópicas:
La lesión característica de la forma cutánea de viruela de pollos es una hiperplasia epitelial
local que afecta la epidermis y los folículos de plumas subyacentes, con formación de nódulos
que se presentan primero como focos blancos pequeños y luego aumentan con rapidez de
tamaño para volverse amarillos. (1)
En la manifestación diftérica se desarrollan nódulos blancos opacos ligeramente
elevados sobre las membranas mucosas. Los nódulos crecen rápido y a menudo coalescen
para convertirse en una membrana amarilla, caseosa, necrótica, seudodiftérica, o diftérica. Si las
membranas se desprenden, dejan erosiones hemorrágicas. El proceso inflamatorio puede
extenderse hacia los senos, en particular a los infraorbitarios y también a la laringe y
faringe (provocando problemas respiratorios) y esófago. (1)
Lesiones cutáneas en la piel
(forma cutánea).
Lesiones cutáneas en la piel
de las patas. (Forma cutánea).
135
Lesiones ulcerosas color
amarillo en tráquea. (Forma
diftérica).
Lesiones en membrana mucosa de la
boca (forma diftérica).
Lesiones Microscópicas:
La característica más sobresaliente de la infección (ya sea una lesión cutánea, diftérica) es la
hiperplasia del epitelio, el crecimiento de células con alteraciones inflamatorias relacionadas.
Con microscopia luminosa se observan cuerpos citoplásmicos de inclusión tipo A,
eosinófilos típicos (cuerpos de Bollinger). Las alteraciones histopatológicas de la mucosa
traqueal comprenden hipertrofia e hiperplasia inicial de células productoras de moco, con
crecimiento subsecuente de células epiteliales, que contienen cuerpos de inclusión
citoplásmicos y eosinófilos. A veces hay acumulaciones de células epiteliales que semejan a
un papiloma. Los cuerpos de inclusión pueden presentarse en varias etapas de
desarrollo, dependiendo del tiempo transcurrido después de la infección. El cuerpo
de inclusión puede ocupar casi la totalidad del citoplasma, originando necrosis
celular. (1)
136
La lesión más importante es la
observación de corpúsculos de
inclusión intracitoplasmáticos
eosinofilico considerándose una lesión
patognomónica de Viruela aviar.
Diagnóstico:
Identificación del agente: Cuando ocurren erupciones en la piel de áreas descubiertas, debe
sospecharse que se trata de la viruela aviar. El examen histológico de las lesiones cutáneas
o diftéricas revela una hiperplasia epitelial con inclusiones intracitoplásmicas en las células
afectadas. En los frotis de las lesiones se pueden detectar cuerpos de inclusion utilizando el
método de Giménez. Mediante la tinción negativa o los cortes ultra finos de la lesión, en la
microscopía electrónica, se detectan partículas víricas con la morfología característica de los
poxvirus. (1,3)
La forma diftérica de la viruela aviar, con efectos sobre la tráquea, debe diferenciarse de la
laringotraqueítis, que está causada por un herpesvirus y que se caracteriza por la presencia
de cuerpos de inclusión intranucleares. (1,3)
El aislamiento del virus se realiza por inoculación en membranas corioalantoidea de
embriones de pollo de 9–12 días de desarrollo, o en cultivo de células aviares. (1,3)
Pruebas serológicas: Se pueden demostrar respuestas inmunes a la viruela aviar mediante
pruebas de neutralización vírica, inmunodifusión en agar gel, inmunofluorescencia,
hemaglutinación pasiva, enzimoinmunoensayo o inmunotransferencia. (1,3)
Control:
La mejor medida de control en aves domésticas y en aviarios de especies amenazadas es la
prevención mediante vacunación con cepas vivas atenuadas. La viruela aviar es muy
contagiosa y algo elemental para controlar su aparición y propagación es la interrupción de
la transmisión. La transmisión puede atacarse, además de con vacunación, con medidas de
control ambiental. Entre éstas evitar la abundancia de vectores transmisores como
mosquitos y ácaros. Para el control de mosquitos, que son los vectores principales, deben
eliminarse las aguas estancadas y realizar fumigaciones para eliminar los adultos. Debe
impedirse la afluencia de aves silvestres libres a un criadero. Cuanto más confinado está el
aviario o la población de aves amenazadas más efectivas son las medidas aplicadas.
Además, debe impedirse el contacto de las aves enfermas con las sanas mediante su
aislamiento o sacrificio, y descontaminar cualquier objeto que pueda haber estado en
contacto con aves enfermas. Hay que tener especialmente en cuenta la capacidad de
supervivencia de las partículas virales secas por el peligro que representan para la
reaparición de un brote. Las aves nuevas que entren a un criadero deben mantenerse en
137
cuarentena preventiva y también deben vigilarse las aves sanas que estuvieron en contacto
con aves enfermas. (1,3)
Las aves amenazadas son especialmente vulnerables cuando están en cautiverio. El uso de
vacunas efectivas en aves amenazadas cuyas poblaciones son cautivas puede ser
potencialmente muy beneficioso para protegerlas de la posible aparición de un brote.
También para inmunizarlas antes de ser liberadas en una zona donde haya epidemias de
viruela(1,3)
Tratamiento:
No existe un tratamiento para las aves silvestres libres enfermas de viruela aviar. En las
aves cautivas en casos de interés especial como mascotas y ejemplares valiosos para
programas de recuperación de especies amenazadas pueden intentarse diversos
tratamientos de las lesiones para evitar infecciones secundarias además de los cuidados de
sostenimiento. El tratamiento de la forma cutánea consiste en quitar las lesiones y curar con
lavados previos y posteriores de bicarbonato de sodio o solución iodada de lugol. (1,3)
El suministro de vitamina A ayuda a la regeneración de la piel. Pueden usarse cremas
antiinflamatorias, contra el escozor y cicatrizantes. El tratamiento de las infecciones
bacterianas puede tratarse, luego de cultivo y antibiograma, con antibióticos específicos.
Debe tenerse cuidado para que el tratamiento no esparza la infección a otras partes del
cuerpo o contagie a otras aves. Los ojos se enjuagan con solución salina al 1-2%. En las
manifestaciones internas deben retirarse las membranas diftéricas y limpiar las lesiones.
Puede usarse solución iodada de Lugol o solución de argirol al 15%, o de otra forma,
medicamentos que contengan carboxisulfamidacrisoidina o nuevoarsenobenzol, y mantener
cálida la temperatura ambiental. (1,3)
Inmunoprofiláxis:
La vacunación se recomienda en áreas donde la viruela aviar es endémica o en
instalaciones donde se ha diagnosticado previamente la enfermedad. Se han comercializado
vacunas vivas de poxvirus de gallina y de paloma y también vacunas en vectores que
protegen contra la enfermedad. Estas vacunas proceden de embriones de pollo o de cultivos
de células aviares. Se aplica de forma intra- alar en el día 10 y se repite a las 10 semanas
en aves de postura, en engorde solo se vacuna donde hay vectores de la enfermedad
viruela+coriza. (2,3)
Vacuna contra la viruela de pavo se encuentra a la venta una vacuna viva no atenuada para
utilizarse en pavos; no proporciona una protección adecuada en contra de los poxvirus aviar,
de paloma o de codorniz.
138
Bibliografías:
1. B.W. Calnek al. 1997. Enfermedades de las aves. 2da edición en español Editorial
ManualModerno. Pag(659-666).
2. I. Dinev. Viruela Aviar. (en línea). Consultado el 28 de agosto. Disponible en.
http://www.elsitioavicola.com/publications/6/enfermedades-de-las-aves/276/viruela-
aviar-va.
3. Manual de la OIE sobre animales terrestres. 2004. Viruela aviar (en
línea).Consultado el 28 de agosto de 2014. Disponible en:
http://www.oie.int/fileadmin/Home/esp/Health_standards/tahm/2.09.09.%20Salmonel
osis.pdf
139
V4. Bronquitis Infecciosa Aviar (BIA)
Agente Etiológico:
Virus del género Gammacoronavirus, subfamilia Coronaviridae, del orden Nidovirales.
Siendo el representante principal del género Coronavirus. El virus contiene ácido
ribonucleico ARN de cadena sencilla y tiene 4 proteínas estructurales principales
denominadas proteína de proyección S subdividida en S1 y S2, proteína de la envoltura del
virus E, proteína de la membrana M, y proteína del nucleocápside N. (2,3)
Tres serotipos del virus de la BIA en América, los denominados Massachussets, Connecticut
y Arkansas 99. En Europa, las denominadas variantes holandesas, designadas mediante
números (D-274, D-212). Cepa nefropatogena T australiana. (2,3)
Sinónimos:
Bronquitis, Resfriado, Catarro bronquial
Distribución Geográfica:
Presente a nivel mundial, En Guatemala se mantiene una prevalencia baja debido a las
medidas de control ejecutadas por el Programa de Sanidad Avícola y los avicultores
privados. (2,3)
Especies que afecta:
Pollos y gallinas.
Patogenia:
140
BRONQUITISINFECCIOSA
Agente etiológico:
Coranavirus de la
Bronquitis infecciosa
Que pasa cuando
ingresa al organismo
este virus
Luego se difunde a otros
tejidos ocasionando
diversas lesiones que
pueden afectar tanto
sistema respiratorio,
renal y reproductor
Tras la entrada en el
animal por vía
respiratoria, el virus se
replica en el epitelio
respiratorio de cornetes
nasales y tráquea e
induce signos clínicos
respiratorios
Transmision
Horizontal Directa
los aerosoles o el
contacto con heces de
animales infectados, en
el que también se
excreta virus de manera
importante
Horizontal Indirecta:
Por fomites
contaminados.
141
Síntomas:
Los signos respiratorios característicos de la BI en polluelos son boqueo, tos, estornudo,
estertores traqueales y secreción nasal. Puede observarse humedad en los ojos y algún pollo
puede presentar a veces hinchazón de senos. Los pollos parecen encontrarse deprimidos, se
pueden observar agrupados bajo la fuente de calor, y la ingestión de alimento y aumento de
peso están reducidos de manera significativa. En los pollos mayores de seis semanas
de edad, y en las aves adultas, los signos son similares al de los polluelos, pero la
secreción nasal no se presenta tan a menudo y la enfermedad puede pasar inadvertida a
menos que se examine con cuidado la
parvada manipulando las aves o escuchándolas durante la noche cuando están
normalmente tranquilas. Algunos de los aislamientos de campo de IBV recuperados en EUA
y el Reino Unido a principios de 1990, resultaron patógenos de manera inusual y
originaban inflamación facial grave, aerosaculitis y mortalidad variable en pollos
semimaduros y maduros. (1)
Los pollos de engorda infectados con uno de los virus nefropaticos tal vez muestren
recuperación de la fase respiratoria típica y mostrar luego signos de depresión, plumas
desordenadas, evacuaciones húmedas y aumento en la ingestión de agua. Cuando se
relaciona urolitiasis con BI en parvadas de ponedoras, puede haber
incremento en la mortalidad, por otra parte la parvada parece sana. En parvadas de
ponedoras, se observa disminución en la producción y calidad de huevo, además de
signos respiratorios. No obstante, se ha aislado IBV de hisopos cloacales y muestras de tonsilas
cecales de reproductoras o parvadas de ponedoras con ligero descenso en la producción y
presencia de huevos con cascarones pálidos, pero sin signos
respiratorios. La intensidad del decremento en la producción puede variar con el periodo de
postura, y con la cepa del virus causal. Pueden pasar de 6 a 8 semanas antes de que la
producción regrese al valor previo a la infección, pero en la mayor parte de los casos esto casi
nunca se logra. Además de la disminución en la producción, aumenta el número de huevos
no aceptables para incubación, se reduce la fertilidad, y se producen huevos
con cascarones blandos, irregulares o de cascarones ásperos. (1)
La calidad interna de los huevos, observada cuando se rompen sobre una superficie plana,
puede ser inferior. La clara puede ser delgada y acuosa sin demarcación detenida entre el
albumen espeso y delgado del huevo fresco normal. (1)
La infección con IBV de polluelos de un día de edad puede provocar daños permanentes que
conducen a una reducción en la producción y calidad cuando comienzan a poner. La
intensidad de las lesiones del oviducto fue menor en infecciones de pollas de mayor edad, y
algunos serotipos no produjeron cambios patológicos algunos aun en infecciones de
polluelos de un día de edad. (1)
142
Lesiones Macroscópicas:
 Inflamación catarral en tráquea, cavidad nasal y senos infraorbitarios.
 Exudado seroso, catarral o caseoso en la tráquea, fosas nasales y senos.
 Atrofia de oviducto
 Nefritis y palidez de riñones
 Los sacos aéreos pueden estar húmedos, espumosos, opacos o afectados de forma
secundaria con pus de diferentes formas. Tapones caseosos en la tráquea son
característicos, especialmente en pollitos. (3)
Exudado traqueal.
Inflamación de senos infraorbitarios.
143
Atrofia del oviducto
Nefritis y palidez de los riñones.
Lesiones Microscópicas:
La mucosa de la tráquea de los pollos con BI se encuentra edematosa. Hay una
pérdida de cilios, redondeamiento y esfacelo de células epiteliales, e infiltración menor de
heterófilos y linfocitos dentro de las 18 horas de la infección. La regeneración del epitelio se
inicia dentro de las 48 horas. Luego de la hiperplasia hay una infiltración masiva de la
lámina propia por células linfoides y un número grande de centros germinales, que
puede presentarse después de siete días. Si hay afectación del saco aéreo, existe
edema, descamación de células epiteliales y algún exudado fibrinoso dentro de 24
horas. Puede observarse un incremento en heterófilos mas tarde con nódulos linfoides,
proliferación de fibroblastos y regeneración del epitelio cubico. (1,3)
Las lesiones del riñón por BI son principalmente las de nefritis intersticial. El virus provoca
degeneración granulosa, vacuolación y descamación del epitelio tubular e infiltración
masiva de heterófilos en el intersticio en las etapas agudas de la enfermedad. Las lesiones
en los túbulos son más notables en la medula. Pueden observarse áreas focales de necrosis
así como indicaciones de intentos de regeneración del epitelio tubular. (3)
144
Infiltración celular inflamatoria severa
del tracto respiratorio superior, lo que
produce que la mucosa se engrose y
se vuelva más compacta.
Degeneración e infiltración de
heterófilos.
Diagnóstico:
El diagnóstico requiere pruebas de laboratorio. Se prefiere el aislamiento y la identificación
del virus. Generalmente se utilizan las técnicas de la reacción en cadena de la polimerasa
de transcripción inversa (RT-PCR PCR en tiempo real, para identificar el genotipo del IBV.
Para el diagnóstico serológico, generalmente se utilizan las pruebas de inhibición de la
hemoaglutinación (IH) para determinar el serotipo y los inmunoensayos (ELISA) para un
análisis general. Las pruebas complementarias incluyen la microscopía electrónica, el uso
de anticuerpos monoclonales, la neutralización vírica (NV), las pruebas histoquímicas o de
fluorescencia y los ensayos de desafío para la inmunización en pollos. (1)
Identificación del agente: Para la forma respiratoria más común, el aislamiento más eficaz
del IBV es el que se hace a partir de la mucosa traqueal y de los pulmones entre varios días
y una semana después de la infección. Para otras formas de la BI, las mejores fuentes de
virus son el riñón, el oviducto, las amígdalas cecales del tracto intestinal, o los tejidos del
proventrículo, dependiendo de la patogénesis de la enfermedad. (1)
Para el aislamiento del virus, pueden utilizarse embriones de pollo libres de patógenos
específicos o cultivos de órganos traqueales (COT) de embriones. Después de la
inoculación de la cavidad alantoidea, el IBV produce embriones enanos o deformados,
145
distrofia del plumón, o depósitos de ureato en el mesonefros del riñón, generalmente dentro
de los tres pases seriados (puede ser necesario un décimo pasaje para descartar la
infección. El aislamiento en COT tiene la ventaja de que el IBV produce en la inoculación
inicial una paresia de los cilios traqueales. La RT-PCR se está utilizando cada vez más para
identificar el genotipo de la glicoproteína de la espícula (S) de las cepas de campo del IBV.
La genotipificación en la que se utilizan cebadores específicos para la subunidad S1 del gen
S o la secuencia del mismo gen, generalmente proporciona hallazgos similares, pero no
siempre idénticos, mediante la IH o la serotipificación por NV. Alternativamente, se pueden
utilizar pruebas de NV o de IH en las que se usan antisueros específicos para identificar el
serotipo. (1)
Pruebas serológicas: Pueden utilizarse kits comerciales ELISA para controlar la respuesta
de los anticuerpos séricos. Los antígenos utilizados en los kits son en general de reacción
cruzada entre los serotipos y permiten el control serológico general de las respuestas
vacunales y de los desafíos de campo. La prueba de la IH se utiliza para identificar las
respuestas de los serotipos específicos a la vacunación y a los desafíos de campo,
especialmente en pollos jóvenes de engorde. Debido a las múltiples infecciones y a las
vacunaciones, los sueros de las reproductoras y de las ponedoras. (1)
Diagnóstico Diferencial: por sus lesiones en sistema respiratorio como traqueítis,
aereosaculitis, edema infraorbitario, y signos como estornudos, estertores y tos. (3)
 Enfermedad de Newcastle (ENC)
 Laringotraqueitis (LT)
 Coriza infecciosa (CI)
 Micosis Respiratoria
Control:
El tratamiento ideal incluye el aislamiento estricto y repoblación sólo con pollitos de un día de
edad después de la limpieza y desinfección de la caseta avícola. Las enfermedades que se
transmiten por el aire pueden prevenirse ventilando las casetas con aire filtrado bajo
presión positiva. Los métodos actuales de producción que comprenden múltiples
edades en una caseta o múltiples edades en una granja, en una zona con alta densidad de
población de aves, dificultan aún más el control y han requerido el use de
inmunización intentando prevenir pérdidas de producción a causa de la BI. La
inmunización también se usa en granjas de ponedoras de la misma edad, para prevenir las
pérdidas intensas de producción que pueden ocasionarse por infección con IBV de una
parvada susceptible durante el ciclo de postura. (1,2)
Tratamiento:
No hay tratamiento específico para la BI. El proporcionar calor adicional para eliminar el
estrés por frio, evitar el hacinamiento y los intentos para conservar la ingestión de
alimentos para prevenir pérdidas de peso, son factores de manejo de la parvada que
pueden ayudar a reducir las pérdidas por BI. Puede indicarse tratamiento con antibacterianos
apropiados para ayudar a reducir las pérdidas por aerosaculitis. Se recomiendan
reemplazadores electrolíticos, administrados en el agua de bebida, para compensar la
pérdida aguda de sodio y potasio y así reducir pérdidas por nefritis. La concentración
recomendada para el tratamiento es de 72 miliequivalentes de sodio, potasio, o de ambos,
con cuando menos una tercera parte en la forma de sal de citrato o bicarbonato. (1,2)
146
Inmunoprofiláxis:
El control de la IB se basa en la vacunación de las aves con vacunas vivas atenuadas y
vacunas inactivadas. Las cepas vacunales atenuadas son virus que mantienen la capacidad
de replicarse en los tejidos de las aves, aunque en menor grado que el virus campo.
Permiten, por lo tanto, la inducción de una mayor respuesta inmunitaria en los animales y,
además, una mayor comodidad en la administración de la vacuna (vía aerosol o en el agua
de bebida). El principal inconveniente de estas vacunas es la posibilidad de inducir
reacciones vacunales, es decir, cuadros respiratorios causados por la replicación de la
propia vacuna. Las vacunas inactivadas contienen virus muertos y se aplican únicamente en
aves ponedoras o reproductoras previamente vacunadas con vacunas vivas antes de la
puesta para inducir niveles de anticuerpos elevados, uniformes y de larga duración. (1,3)
Se ha demostrado plenamente que las vacunas contra bronquitis infecciosa preparada con
cepas pertenecientes al serotipo Massachusetts proporcionan un espectro antigénico
amplio, comparado con cepas pertenecientes a otros serotipos. (3)
Por esta razón, la mayoría de programas de vacunación incluyen el serotipo Massachusetts
como base principal. El uso de otros serotipos como el Connecticut, amplía el espectro
antigénico, resultando en el desarrollo de anticuerpos contra dos o más serotipos. (3)
Bibliografías:
1. B.W. Calnek al. 1997. Enfermedades de las aves. 2da edición en español Editorial
ManualModerno. Pag(523-533).
2. Manual de la OIE sobre animales terrestres. 2013. Bronquitis Infecciosa Aviar. (En
línea). Consultado el 30 de agosto de 2014. Disponible en:
http://webcache.googleusercontent.com/search?q=cache:HLu-
grLyFpIJ:www.oie.int/fileadmin/Home/esp/Health_standards/tahm/2.03.02_AIB.pdf+&
cd=2&hl=es&ct=clnk&gl=gt.
3. P. Villegas. 2011. Bronquitis Infecciosa (en línea). Consultado el 30 de agosto de
2014. Disponible en: http://www.elsitioavicola.com/articles/2062/bronquitis-infecciosa-
aviar
Bronquitis Infecciosa Aviar
1. Los tres aparatos que pueden afectar Bronquitis Infecciosa son:
Aparato respiratorio
Aparato digestivo
Aparato reproductor
2. La Bronquitis Infecciosa se considera de difusión
a. lenta b. Media c. Rápida
Rápida, debido a que se disemina fácilmente en parvadas susceptibles y el periodo de
incubación es bastante corto durando solamente 18 – 36 horas.
3. Analice el uso de vacunación sobre brote en Bronquitis infecciosa.
Por ser una enfermedad de curso tan rápido no se aconseja el uso de vacuna,
cuando ya fue afectada la parvada. Ya que esto considera un gasto y no ofrece
reducción de casos o que disminuya la intensidad de la enfermedad.
147
4. De las siguientes cepas marque con R si tienen predilección por el aparato
respiratorio o U si lo tienen por urinario.
Arkansas R
Connecticut R
Gray U
Holte U
JMK R
MasachussetsR
T. Australiana U/R
5. Qué daño produce el virus de Bronquitis infecciosa en el oviducto, cuando el
ave se infecta en los primeros 14 días.
Atrofia del oviducto que produce daños permanentes que conducen a una reducción
en la producción y calidad cuando comienzan la postura.
6. Cuándo se hace evidente dicha lesión.
Cuando las aves afectadas inician la postura.
7. Con que nombre se conoce la enfermedad cuando presenta signos renales.
Nefrosis Aviar
8. Qué cepas recomienda como vacúnales en BI.
Cepa Massachusetts (H) la mas empleada, pueden aplicarse en spray o por gota en
ojo
Cepa H-120: las mas segura para pollitos
Cepa H-52: menos atenuada, mas inmunógena.
148
V.5 Enfermedad de Gumboro
Agente Etiológico:
Familia birnaviridae genero birnavirus, virus RNA. El genoma consta de dos segmentos de
ARN de doble hebra, denominados A y B, donde procede el nombre birnavirus. (3)
Dos serotipos: El serotipo 1 causa infecciones patógenas en los pollos, mientras que los
virus del serotipo 2, aislados en pavos y pollos, no son patogénicos. (3)
Sinónimos:
IBD, bursitis infecciosa, enfermedad infecciosa de la bolsa, infección de la bolsa de Fabricio,
nefrosis aviar. (3)
Distribución Geográfica:
Distribución mundial. (3)
Especies que afecta:
Serotipo 1 a pollos, serotipo 2 afecta pollo, pavos y patos (este es patógeno). (1)
Patogenia:
149
Gumboro
Agente
etiológico:
Avibirnavirus
El virus despues
de ingresar por
via oral
El virus estaba
presente en los
macrófagos y
células
linfocitarias del
yeyuno y ciegos
en un periodo de
4-5 horas
El duodeno,
yeyuno y ciegos
son los primeros
sitios de
replicación del
virus
El virus llega al
hígado en 5
horas post
infección a
través del sistema
venoso portal
Las células de Kupffer
en el hígado atrapan y
fagocitan una
cantidad considerable
del virus.
El virus que llega al
sistema
circulatorio
principal circula a
otros órganos
incluyendo la
Bolsa de Fabricio.
Los linfocitos B
inmaduros en la
Bolsa de Fabricio
son las células
diana del virus.
La mayoría de los
folículos de la
Bolsa son
positivos al virus
13 horas post
infección.
A 16 horas post
infección ocurre
una segunda
viremia masiva
La infección
resulta en una
replicación
secundaria viral
en otros órganos
linfáticos
La enfermedad
clínica y muerte
ocurren de 64 a
72 horas post
infección
Transmision
Horizontal:
Directa atraves
de la vía oral a
través de
la ingestión de
heces o material
orgánico
contaminados.
.
Indirecta:por
equipo
contaminado
(especialmente
calzados)
150
Síntomas:
La severidad de los signos clínicos y las lesiones dependen de la virulencia del virus y del
tipo de ave (ponedoras o de engorde) y el sitema inmune del ave afectada. Se divide en 2
tipos: Infección aguda clínica, Infección subclínica. (3)
Infección aguda clínica:
 Rápido desarrollo de la enfermedad
 Las aves infectadas están deprimidas, presentan plumas erizadas y aparecen
picoteadas (picotear sus propias cloacas).
 La mortalidad y la morbilidad se empiezan a manifestar a los 3 días post infección,
alcanza su pico y baja luego de 5 - 7 días
 La mortalidad puede ser baja o tan alta como 90% en casos de cepas muy
virulentas. Lo más común es la mortalidad de 10-20%
 A nivel de campo la mortalidad en aves de postura es mayor que en aves de engorde
 Las aves que mueren están generalmente deshidratadas (lo que causa lesiones
renales)
 Se observan frecuentemente lesiones hemorrágicas en los músculos pectorales y en
los muslos
 Hemorragias y erosiones pueden aparecer en la unión del proventrículo y la molleja
 Las lesiones a nivel de la Bolsa de Fabricio son variables y dependen de la evolución
de la enfermedad. Bolsa Edematosa con transudado
amarillento cubriendo la superficie de la serosa. El color cambia de blanco (normal) a
cremoso. Pueden estar presentes hemorragias petequiales o extensas. Desaparece
el transudado y el edema de la Bolsa de color gris. (3)
Días post
infección
Tamaño Morfología
2 - 3 La Bolsa aumenta de
peso y tamaño
Edematosa con transudado
amarillento cubriendo la
superficie de la serosa. El
color cambia de blanco
(normal) a cremoso. Pueden
estar presentes hemorragias
petequiales o extensas.
4 Bolsa el doble de lo
normal en peso y
tamaño
5 Bolsa con tamaño
normal
Desaparece el transudado y
el edema
Bolsa de color gris
8 Bolsa 1/3 del tamaño
original
Infección subclínica:
 Ocurre en aves expuestas al virus de la Enfermedad de Gumboro durante las 2
primeras semanas de vida y que tienen suficiente inmunidad maternal en el momento
de la infección que previene la manifestación de la enfermedad clínica pero no la
replicación del virus en la Bolsa
 Se caracteriza por atrofia de la Bolsa e inmunosupresión que resulta en aumento en
la susceptibilidad a infecciones secundarias (como E.coli)
151
 No se observa un pico en la mortalidad como se evidencia en la infección clínica
 Las infecciones secundarias (principalmente por E.coli) resultan en un continuo
aumento en la tasa estándar de mortalidad diaria y una mala conversión alimenticia
 Debido a la inmunosupresión puede haber una mala respuesta a vacunaciones
posteriores. (3)
Las plumas alrededor de la cloaca están
usualmente erizadas con heces conteniendo
gran cantidad de uratos.
Plumas erizadas.
Lesiones Macroscópicas:
Hemorragias en los músculos pectorales,
abdominales y de los muslos.
152
Bolsa se encuentra agrandada, edematosa y
cubierta con trasudado gelatinoso.
Los riñones se encuentran afectados por una
diátesis severa de uratos.
Bursitis serosa.
La bolsa infectada a menudo muestra
hemorragias petequiales o equimóticas
en la superficie mucosa, en ocasiones,
extensas hemorragias por toda la bolsa
y, a veces, focos necróticos con material
caseoso.
153
En ocasiones, se observan hemorragias en la
mucosa del proventrículo.
Lesiones Microscópicas:
Las lesiones histopatológicas de la IBF se producen principalmente en las estructuras
linfoides, es decir, bolsa de Fabricio, bazo, timo, glándula de Harder y tonsilas cecales. Las
alteraciones fueron más intensas en la bolsa de Fabricio. Tan pronto como en el
primer día posterior a la infección, hubo degeneración y necrosis de linfocitos en el área
medular de los folículos bursales. Los linfocitos fueron sustituidos pronto por neutrófilos,
restos picnóticos y células reticuloendoteliales hiperplasicas. Muchas veces se presentaron
hemorragias, pero no fueron una lesión constante. Todos los folículos linfoides
estaban afectados hacia los 3 a 4 días posteriores a la infección. El aumento en el peso
bursal en ese momento, fue ocasionado por un edema severo, hiperemia y acumulación muy
notable de neutrófilos. Al declinar la reacción inflamatoria se desarrollaron cavidades
quísticas en las zonas medulares de los folículos, se produjeron necrosis y fagocitosis de
neutrófilos y células plasmáticas, y hubo fibroplasia en el tejido conjuntivo interfolicular. La
proliferación de la capa epitelial bursal provocó una estructura glandular de células epiteliales
cilíndricas con glóbulos de mucina. Durante la etapa de supuración se desarrollaron focos
diseminados de linfocitos, pero no formaron folículos
sanos durante el periodo de observación de 18 días posteriores a la inoculación. Se informó
que un aislamiento reciente (variante A) de IBFV causó lesiones extensas en la bolsa de
Fabricio, pero hubo respuesta inflamatoria. En las etapas iniciales de la infección, el bazo
tenía hiperplasia de células reticulendoteliales alrededor de vainas adenoides en las arterias.
Hacia el tercer día había necrosis linfoide en los folículos germinales y en las vainas
linfoides periarteriolares. El bazo se recuperó de la infección con rapidez considerable, sin daño
sostenido en los folículos germinales. (1,2)
154
Diagnóstico:
Clínico
Cuando la enfermedad se manifiesta de forma aguda con síntomas clínicos, hay una
mortalidad muy elevada en pocos días que vuelve rápidamente a la normalidad, y si los
animales afectados son pollitos de 3 a 6 semanas de edad, podemos pensar que estamos
ante un caso de IBD. El diagnóstico se completará mediante la necropsia y observación de
las lesiones típicas de esta enfermedad. (1)
Diagnóstico de laboratorio
 Aislamiento e identificación del virus. Los órganos más indicados son la bolsa de
Fabricio y el bazo.
 Técnicas serológicas: ELISA, técnicas de precipitación con anticuerpos
neutralizantes o por inmunodifusión en agar.
 RT-PCR a partir de la bolsa de Fabricio.
 Diagnóstico por histología, estudio de las alteraciones observadas en los folículos
linfoides de la bolsa ( folículos atrofiados y fibróticos). (2)
Diagnóstico diferencial:
El comienzo súbito, morbilidad, plumas erizadas y aspecto decaído de las aves en los
brotes iniciales de la enfermedad son sugestivos de un brote agudo de coccidiosis. En
algunos casos, hay sangre en las deyecciones, lo cual puede conducir a la sospecha de
coccidiosis. Sin embargo, las hemorragias musculares y el crecimiento edematoso o
hemorrágico de la bolsa de Fabricio son sugestivos de IBF.(1)
Las aves que mueren por IBF pueden mostrar una nefrosis aguda. Debido a muchos otros
padecimientos que puede provocar nefrosis y a la inconsistencia de las lesiones
del riñón, estas lesiones no deben ser una base suficiente para un diagnóstico de IBF. De
nuevo, la afectación de la bolsa de Fabricio de ordinario distinguirá a la IBF de otros
padecimientos causantes de nefrosis. La privación de agua ocasionara alteraciones del
riñón y posiblemente atrofia de la bolsa, gris, que semeje de cerca a la relacionada
con infección de IBF. No obstante, a menos que esto se produzca como un padecimiento de
parvadas, estas alteraciones se apreciaran en relativamente pocas aves. Sera esencial
disponer de una historia de la parvada como auxiliar en el diagnóstico diferencial en estos
casos. (1)
155
Hay ciertas cepas nefrotóxicas del virus de la bronquitis infecciosa que producen nefrosis.
Estos casos se pueden diferenciar de la IBF por el hecho de que no hay cambios en la
bolsa de Fabricio y por los signos respiratorios que suelen preceder a la muerte. No debe pasar
inadvertida la posibilidad de que las dos enfermedades se originen de manera simultánea en
una parvada. (1)
Las hemorragias musculares y las hemorragias en las mucosas que se observan en la
unión del proventrículo y de la molleja son similares a las comunicadas para el síndrome
hemorrágico (tal vez anemia infecciosa) y pueden diferenciarse con base en las alteraciones
bursales que acompañan a las infecciones por IBFV. Es probable que antes de que se
reconozca la IBF, se diagnostiquen algunos casos como síndrome hemorrágico. (1)
Control:
La epizootiología de esta infección no se ha estudiado de manera extensa, pero se sabe que
el contacto con aves infectadas y con fómites contaminados origina con rapidez
la propagación de la infección. La estabilidad relativa del virus a múltiples agentes físicos y
químicos aumenta la probabilidad de que sea transportado de una parvada a la siguiente. Las
precauciones sanitarias que se aplican a la prevención de la propagación de la mayor
parte de las infecciones en aves domésticas se deben seguir de manera rigurosa en el
caso de la IBF. La posible participación de otros vectores, por ejemplo, el gusano
del alimento, mosquitos y ratas, ya ha sido expuesta; es indudable que puedan
constituir problemas extras para el control de la infección. (3)
Antes del desarrollo de cepas vacúnales atenuadas, la exposición intencional de los pollitos a la
infección en una etapa temprana se empleaba para controlar la IBF. Esto podía
aconsejarse en granjas que habían tenido una historia de la enfermedad y los pollitos
normalmente tendrían anticuerpos maternos para protección. Además, los pollos
jóvenes menores de dos semanas de edad, no exhiben de ordinario signos clínicos de
IBF. Cuando se descubrió el intenso efecto inmunosupresivo de las infecciones tempranas
de IBF, la práctica de exposición controlada con cepas virulentas se volvió menos
atractiva. En muchas granjas, la limpieza entre diferentes lotes no es minuciosa, y debido
a la naturaleza estable del virus este persiste con facilidad y proporciona una exposición
temprana por medios naturales. (3)
Tratamiento:
No se ha encontrado alguna terapéutica o tratamiento de apoyo que cambie el curso de
la infección por IBFV. En ocasiones, y con el fin de evitar complicaciones secundarias, se
pueden efectuar tratamientos con antibióticos que minimicen estos riesgos. Debido a la
rápida recuperación de la parvada afectada, los tratamientos pueden aparentar ser muy
eficaces, si no se conservan para comparación testigos no tratados. No existen
informe en la literatura referentes al use de algunos de los nuevos compuestos antivirales y
de inductores de interferón para el tratamiento de la IBF. (1)
Inmunoprofiláxis:
Vacunas suaves
Apenas provocan lesiones en la bolsa.
Muestran una baja respuesta serológica.
Niveles bajos de anticuerpos maternos son capaces de neutralizarlas <100
Apenas se utilizan en el control de la enfermedad. (2)
Vacunas intermedias
156
 Provocan mínimas lesiones en la bolsa.
 Muestran mayor respuesta serológica que las anteriores.
Se necesitan niveles de (MDA- tasa de anticuerpos maternos) por encima de 125 para
provocar su neutralización. (2)
Son las más usadas en el control de la enfermedad.
Vacunas intermedias “plus”
 Pueden causar lesiones en la bolsa.
 En ocasiones provocan un cierto grado de inmunosupresión.
 Muestran una alta respuesta serológica.
 Capaces de atravesar niveles de (MDA) por encima de 500. (2)
Vacunas calientes
 Causan lesiones en la bolsa e inmunosupresión.
 Al causar estos efectos indeseables apenas son empleadas en programas
vacúnales. La primera vacuna actualmente sería clasificada dentro de este
grupo.(2)
Bibliografías:
1. B.W. Calnek al. 1997. Enfermedades de las aves. 2da edición en español Editorial
ManualModerno. Pag (731-751).
2. B. Mejía. 2012. Enfermedad de Gumboro. (en línea) consultado el 1 de septiembre
de 2014. Disponible en.
http://patologiaaviarmidiagnostico.blogspot.com/2012/01/enfermedad-de-gumboro-
diagnostico.html.
3. P. Albeitar. 2013. La Enfermedad de Gumboro. (en línea). Consultado el 1 de
septiembre de 2014. Disponible en.
http://albeitar.portalveterinaria.com/noticia/13000/Articulos-aves/La-enfermedad-de-
Gumboro-I.html.
157
V.6 Marek
Agente Etiológico:
Gallid herpesvirus 2 (herpesvirus 1 de la EM). El genoma de este virus está constituido de
ADN. El VEM, en su forma infectante (con envoltura y libre de células) es muy resistente al
ambiente. Se conocen diferentes cepas del VEM (virus de enfermedad de marek), las
que podemos dividir en tres grupos: patógena, poco patógena y apatógena. Las cepas
patógenas producen la EM aguda, como ejemplos tenemos las cepas JM y GA.
Existen otras, normalmente poco patógenas, que producen las lesiones en los nervios,
como la cepa HPRS-14.
Sinónimos:
Parálisis de las gallinas.
Distribución Geográfica:
La EM en su forma aguda se conoce a la fecha en todo el mundo, especialmente en
aquellos países en donde la avicultura se explota en forma intensiva.
Especies que afecta:
Pollos y gallinas.
Patogenia:
158
MAREK
Agente etiológico:
Herpesvirus
El virus se concentra
en los folículos de
pollos afectados y se
convierte en caspa.
El virus tiene un
tiempo de
supervivencia largo
en la caspa.
Transmisión: Horizontal
El modo usual de
transmisión es por
aerosoles que
contienen caspa
infectada y polvo
La transmisión
indirecta y la
transmisión aérea es
de extrema
importancia, ya que
es la forma natural
por la que el VEM se
puede difundir a
grandes distancias.
la transmision
indirecta se puede
dar cuando se rehusa
la cama y esta tiene
plumas y escamas de
la piel contaminadas.
159
Síntomas:
Periodo de incubación de 8-12 días puede presentarse en muchas formas, caracterizadas
por muchos signos diferentes. La forma crónica clásica se observa por lo general en aves
de 3 a 5 meses de edad y se caracteriza por lesiones nerviosas que causan parálisis.
Una forma más aguda se desarrolla en aves más jóvenes (más de 8 semanas de edad), con
tumores en los intestinos, hígado y gónadas.
La enfermedad de Marek puede manifestarse inclusive a edades más tempranas (3-4
semanas) y, algunas veces, los únicos signos de que el ave está infectada son las lesiones
en la piel.
Manifestaciones de enfermedad: La enfermedad de Marek puede producir una variedad de
manifestaciones clínicas, sobre todo de carácter linfoide. Éstas manifestaciones son
viscerales agudas, nerviosas, oculares y en piel o normalmente puede verse la combinación
de las manifestaciones.
a) Visceral se caracteriza por extensas lesiones. Las gónadas (testículos y ovarios), hígado,
bazo y riñón; sin embargo, otros órganos como los pulmones, el corazón y musculatura
están normalmente afectados.
b) Nervioso es la presentación clásica, se caracteriza por una parálisis progresiva de las
alas, piernas y cuello. Pérdida de peso del cuerpo, anemia, respiración dificultosa y diarrea,
que son los síntomas más comunes. En la necropsia de pollos afectados se observan
lesiones en las ramas del plexo de la extremidad paralizada. El tejido del nervio afectado
está inflamado debido a una acumulación de linfocitos y fluidos del tejido. Frecuentemente
ninguna lesión macroscópica se observa.
c) Marek ocular (ojo gris) es responsable de la ceguera en pollos, manchas despigmentadas
o el iris se torna gris difuso lo que es causado por infiltraciones de linfocitos. La pupila
desarrolla una forma irregular y no se acomoda en la luz. Emaciación, diarrea y muerte
normalmente son seguidas de ceguera parcial o completa.
d) Cutánea se caracteriza por agrandamiento de los folículos debido a las acumulaciones de
linfocitos. El virus más infeccioso se expresa en las regiones del folículo y se acumula en la
caspa superficial.
Lesiones Macroscópicas:
Presentación cutánea. Aumento de tamaño del folículo de la pluma. Las lesiones cutáneas
se observan con más frecuencia en la región crural externa y en el pterilo dorsal cervical.
160
Presentación visceral: Tumores linfoides en ovario, pulmón, corazón, mesenterio, riñón,
hígado, bazo, adrenal, páncreas, proventrículo e intestino. Las neoplasias se pueden
presentar desde las cuatro semanas de edad y pueden ser difusas: con aumento de
volumen y palidez del órgano o localizadas: Con nódulos de color blanco marfil o blanco
grisáceo bien delimitados Los tumores viscerales son comunes en presentaciones
agudas de EM y se pueden observar aun en ausencia de la lesión nerviosa. En particular
la pared del proventrículo se engrosa y tiene consistencia firme; en casos graves se
forman nódulos, úlceras, hemorragias petequiales o equimóticas. La bolsa de Fabricio se
atrofia y en raras ocasiones se le desarrollan tumores; sin embargo, cuando esto ocurre,
tienen apariencia difusa debido a la distribución interfolicular de los linfocitos tumorales.
Tumores linfoides
Esplenomegalia
Proventriculitis
161
Nódulos tumorales en el
pulmón.
Presentación muscular. Es poco frecuente, afecta aves jóvenes y adultas. Se caracteriza
por la presentación de tumores linfoides que pueden ser difusos o nodulares, con
localización superficial a profunda o ambas, principalmente en músculos pectorales
(pechuga).
Presentación ocular. Se caracteriza por la despigmentación del iris (ojo gris) y distorsión
pupilar, ocasionadas por una infiltración de células tumorales en los nervios ópticos. Esta es
la lesión más frecuente en gallina en desarrollo y postura.
Presentación neural. Es la más característica desde el punto de vista clínico, pero se
observa sólo de 20% a 40% de las aves enfermas; según sea la cepa viral, se puede
observar macroscópicamente desde las seis semanas de vida. La gran mayoría de los
casos pueden diagnosticarse, examinando los plexos celiaco, mesentérico, craneal,
bronquial y ciático. En los nervios afectados se observa pérdida de las estriaciones,
cambio de color de perlado a gris amarillento y algunas veces edema. La lesión más
162
característica es el engrosamiento de los nervios periféricos, de los ganglios nerviosos
espinales o de ambos. Los nervios pueden alcanzar de dos a tres veces su grosor
normal o incluso más.
Diagnóstico diferencial con encefalomielitis aviar.
Engrosamiento del nervio
femoral.
Lesiones Microscópicas:
En los pollos suele observase una necrosis linfoide y depleción de la bolsa de Fabricio y
Timo. Neuritis linfocitaria y encefalitis con evidentes manguitos linfoides en los vasos
sanguíneos, En las gallinas suelen verse tumores linfoides de elementos pleomorficos,
multifocales y difusos, en diferentes vísceras, observándose además la neuritis y encefalitis.
En ocasiones se aprecian cuerpos de inclusión intranucleares en las células epiteliales de
los folículos de las plumas.
163
Proliferación de células linfoides
pleomórficas en las vísceras
afectadas, nervios y ojos.
Diagnóstico:
Los criterios serológicos y virológicos no tienen utilidad práctica. En circunstancias
semejantes, las aves pueden ser positivas al aislamiento y a la detección de anticuerpos.
Por tal motivo, la histopatología es el método de diagnóstico con más utilidad en la práctica,
siempre y cuando se incluyan de rutina, nervios y bolsa de Fabricio, además se debe
considerar la edad de las aves afectadas. Sin embargo, debido a que la histopatología es
una prueba subjetiva y en ocasiones no emite diagnósticos definitivos, se debe
complementar con técnicas moleculares como inmunohistoquímica.
Diagnóstico de laboratorio
Se apela al diagnóstico de laboratorio cuando se sospecha la presencia de la enfermedad,
sin que se la haya confirmado por medio de exámenes clínicos y necrópsicos,
especialmente si se desea identificar los tumores mediante las técnicas histológicas y
citológicas.
La histología debe poder distinguir entre los procesos tumorales y las lesiones debidas a
abcesos, inflamaciones, necrosis o proliferaciones leucocitarias. Se deberán efectuar la
toma de muestras en un gran número de tejidos, modificados o aparentemente normales en
el examen necrópsico. En todos los casos, se extraerán los plexos ciáticos y braquiales,
posicionándolos de tal modo que se puedan hacer las secciones longitudinalmente y no
transversalmente. Se indagará la presencia de células mononucleadas en los tejidos con un
número suficiente de cortes a diversos niveles: efectivamente, la distribución no homogénea
de los tumores podría conducir a resultados negativos de hacerse un solo corte. Cuando se
detecte un foco, se deberá intentar identificar las diferentes células linfoides (linfocitos,
linfoblastos, células hiperbasófilas, plasmocitos) con objeto de correlacionar su identidad con
las lesiones macroscópicas y las manifestaciones clínicas. La presencia de estos focos
linfoides es una buena confirmación de la enfermedad de Marek. Los pequeños focos
linfoides que se observan en individuos normales o afectados por otra enfermedad
reconocida son probablemente microlesiones debidas al herpesvirus específico. Se los
puede interpretar como formas latentes del proceso tumoral de individuos resistentes.
164
A menudo se hace preciso el diagnóstico histológico diferencial de los tumores cuando se
sospecha anatómicamente la leucosis linfoide por hipertrofia simultánea del hígado, bazo y
riñones. Los tumores homogéneos constituidos por linfoblastos pueden ser confundidos con
la enfermedad de Marek aguda; de allí se infiere la importancia que revisten las
investigaciones sobre los plexos nerviosos, ya que éstos muy pocas veces están afectados
en las leucosis linfoides espontáneas. Los demás tumores leucósicos (mieloblastosis,
eritroblastosis) y sarcomatosos se identifican y diferencian con facilidad de los de la
enfermedad de Marek. Los tumores de retículoendoteliosis, aunque experirnentalmente
bastante próximos a la enfermedad de Marek, se limitan a los pollos jóvenes, pudiéndoselos
identificar mediante la observación de células reticulares poliédricas acumuladas en grandes
focos.
Sin embargo, puede resultar difícil el diagnóstico histólogico diferencial con las leucosis
linfoides. Se pueden aplicar nuevos medios en un laboratorio experimentado, identificando la
línea linfoide tumoral. Con muestras de tejidos tumorales frescos, resulta bastante fácil aislar
las células linfocitarias por raspada ligero en una solución isotónica, lavarlas y tratarlas con
anticuerpos específicos dirigidos contra las especificidades T y B. Se atribuirán los tumores
a la enfermedad de Marek si la mayoría de las células es de tipo T, y a la leucosis linfoide si
la totalidad de las células es de tipo B. También se puede tratar de detectar en la superficie
de estas células a los antígenos tumorales específicos de la enfermedad de Marek.
Control:
Como es el caso con L.L., no hay ningún tratamiento para la enfermedad de Marek, y hasta
ahora no ha habido ninguna medida preventiva eficaz.
En la práctica, los siguientes factores pueden contribuir a reducir las pérdidas por concepto
de EM:
a) limpieza y desinfección.
b) Descanso sanitario de las instalaciones.
c) Densidad avícola y el sistema de ventilación.
d) Nutrición.
Tratamiento:
No hay ningún tratamiento. Aunque muchos investigadores han realizado estudios con
drogas antivirales, hasta la fecha se han obtenido pocos resultados. Una de las
substancias con acción antiviral es el Virazole (1-B-D-ribofuranoryl-l,2,4-,-trazole-3,
carboxamide), que, in vitro, inhibe a diferentes grupos de virus, entre los que se encuentran
miembros del grupo Herpes.
Inmunoprofiláxis:
La vacunación es la manera más efectiva de controlar la enfermedad y se usan tres clases
de vacunas virales para proteger a las aves contra la misma:
 Serotipo 1, cepas de campo atenuadas (origen en pollos). Ejemplo: cepa Rispens
 Serotipo 2, aislamientos naturalmente avirulentos (origen en pollos). Ejemplo: cepa
SB1
 Serotipo 3, cepas HVT (origen en pavos)
165
Además de las vacunas monovalentes también existen las vacunas polivalentes en las
cuales se administran con éxito dos o más cepas vacúnales diferentes.
Bibliografías:
1. I. Dinev. El Sitio Avícola Enfermedad de Marek. (en línea), consultado el 2 de
septiembre de 2014. Disponible en.
http://www.elsitioavicola.com/publications/6/enfermedades-de-las-
aves/283/enfermedad-de-marek.
2. J. González. La Enfermedad de Marek. (en línea), consultado el 2 de septiembre de
2014. Disponible en.
www.fmvz.unam.mx/fmvz/cienciavet/revistas/CVvol1/CVv1c13.PDF.
3. Manual de la OIE sobre animales terrestres. 2008. Enfermedad de Marek (en
línea).Consultado el 2 de septiembre de 2014. Disponible en
http://www.oie.int/doc/ged/D8549.PDF.
MAREK
Investigue que tipos de vacunas se usan en nuestro medio
Marek Rispens HVT; cepa Rispens CVI-988 (serotipo 1) y cepa FC 126 (serotipo 3) HVT
herpes de pavo.
1. Que cuidados requiere la vacuna de Marek
- Almacenarse congeladas, para lo cual se emplean tanques de nitrógeno líquido a
una temperatura de -197 grados centígrados.
- Tanto el contenedor de nitrógeno líquido como la vacuna deberán ser manejados por
personal capacitado tomando cuidado en observar las precauciones de seguridad
para el manejo de nitrógeno líquido y materiales de baja temperatura.
- Deberá tomarse cuidado en no contaminarse manos, ojos y ropa con la vacuna.
- El contenido entero de la vacuna deberá ser usado dentro de las 2 horas después de
su reconstitución.
2. Escriba las diferencias entre Marek y Leucosis
Característica Enfermedad de Marek Leucosis
Etiología Herpesvirus Oncornavirus
Transmisión Horizontal Horizontal y vertical.
Edad 6 semanas o mas No menos de 16 semanas
Signos Parálisis frecuente No específico
Agrandamiento neural Frecuente Ausente
166
Bolsa de Fabricio Agrandamiento difuso o
atrofia
Tumores nodulares
Piel, proventrículo, músculo Tumores Tumores (eritrocitoma)
Naturaleza del tumor Células T en su mayoría Células B en su mayoría
Vacunación Común No hay
Erradicación (control) Imposible Posible
3. Cuál de los dos virus es dependiente de la Bursa de Fabricio
Oncornavirus (células B)
4. Enliste los órganos que afectan a cada una de las enfermedades para diferenciarlos
Tumor en: E. de Marek L. linfoide
Hígado X X
Bazo X X
Riñones X X
Nervios X -
Iris X -
Piel X -
Gónadas X -
Pulmón X -
Corazón X -
Músculos X -
5. Investigue los efectos de los antibióticos en la viabilidad de la vacuna de Marek
El añadir antibióticos puede dañan la vacuna, específicamente el diluyente de ella, alterando
el color rojo fenol que indica estabailidad del pH.
El uso conjunto de antibióticos como gentamicina, oxitetraciclina, eritromicina o
clorotetraciclina con la vacuna de Marek, inactivan al virus y pueden inutilizar la vacuna.
167
V.5 Leucosis
Agente Etiológico:
Esta es provocada por un oncovirus del tipo C de la familia Retroviridae los cuales poseen
una envoltura proteica, codificada por el gen gap, el cual involucra el principal antígeno
específico de grupo (gsa), utilizado para algunas pruebas diagnósticas. El virión completo
tiene además una envoltura más externa, que es codificada por el gen env, tienen como
material hereditario dos segmentos de ARN con un coeficiente de sedimentación 35S y en el
interior de su cápside esférica una enzima llamada transcriptasa inversa codificada por el
gen pol. (2,3)
Los Retrovirus gracias a la transcriptasa inversa sintetizan ADN de doble hélice tomando
como molde o templete su ARN viral (trascripción inversa). Una segunda banda de DNA
viral es formada produciendo una doble banda de DNA viral, la cual migra hacia el núcleo de
la célula huésped para integrarse su DNA durante el proceso de infección del animal. (2,3)
Los virus de la leucosis se consideran defectivos y no defectivos. Se dice que son defectivos
cuando este no posee el gen env necesario para la producción de la envoltura externa la
cual impide su replicación por lo tanto tiene que depender de otros virus de la leucosis.
Además de esto los defectivos tienen propiedades oncogénicas puesto a falta del gen env
poseen el onc que le da esta facultad. (2,3)
Los virus no defectivos carecen del gene onc y pueden ser exógenos o endógenos.
Exogenos: pueden sufrir una lenta transformación (leucosis linfoide) y se transmiten vertical
y horizontalmente. Endogenos: tienen muy poco potencial oncogénico y se transmiten
verticalmente. (2,3)
Los subgrupos A, B, C y D son exógenos (en gallinas) y el E endógeno (en líneas genéticas
de pollos). (2,3)
Los subgrupos A y B son los más prevalentes e inducen leucosis linfoide, aunque los
subgrupos C y D son también capaces de producir neoplasias. El subgrupo J da origen
básicamente a una mielocitomatosis. (2,3)
Sinónimos:
Enfermedad del hígado grande, linfomatosis visceral y enfermedades neoplásica inducidas
por virus. (3)
Distribución Geográfica:
Distribución mundial, muy especialmente en los Estados Unidos y Canadá. (3)
Especies que afecta: Pollos y aves silvestres.(3)
Patogenia:
168
Leucocis
Agente Etiologico
Oncovirus tipo C
Los virus de la
leucosis Se
consideran
defectivos y no
defectivos. Se dice
que son defectivos
cuando este no
posee el gen env
necesario para la
producción de la
envoltura externa la
cual impide su
replicación por lo
tanto tiene que
depender de otros
virus de la leucosis.
Además de esto los
defectivos tienen
propiedades
oncogénicas puesto
a falta del gen env
poseen el onc que
le da esta facultad.
Transmision
Horizontal
la transmisión
horizontal en los
primeros días de
vida, ya que
mientras más
temprano se
infecten las aves,
mayores serán las
probabilidades de
que desarrollen
problemas clínicos
más tarde y por
ende sea mayor el
impacto
económico.
Las aves
desarrollan viremia
transitoria con
producción de
anticuerpos
neutralizantes., y
extretan el virus por
las heces
Vertical
transmiten vía
oviducto a la
albúmina del huevo
Los subgrupos A, B, C
y D suelen transmitirse
a la explotación de
forma vertical: pollitos
inmunotolerantes a
partir de madres que
no producen
anticuerpos
neutralizantes siendo
altamente
susceptibles a la
formación de
neoplasias. Estas aves
contribuyen
significativamente a
la contaminación del
medio ambiente,
favoreciendo la
infección horizontal
de las aves en el
galpón.
169
Síntomas:
 Depresión.
 Emaciación.
 La pérdida de peso.
 Baja mortalidad persistente.
 Ampliación del abdomen, el hígado o bolsa.
 Muchos de ellos son asintomáticos. (2)
Lesiones Macroscópicas:
La leucosis puede ser de:
Tipo Linfoide:
En aves de 4 meses de edad en adelante, con presencia de neoplasias en las vísceras
(hígado, bazo, riñón) de aspecto nodular y de diferentes tamaños. La Bolsa de Fabricio
puede mostrar neoplasias nodulares, cambio importante al nivel de la necropsia como
diagnóstico. (1,2)
Microscópicamente se observan linfoblastos y linfocitos grandes, difusos o formando
nódulos en los tejidos afectados. Las células neoplásicas corresponden a linfocitos B, los
cuales poseen marcadores para estas e IgM.
Los tumores de la bolsa de Fabricio son intrafoliculares, lo cual la diferencia de la
enfermedad de Marek. La neoplasia es extravascular y rara vez se presenta leucemia. (1,2)
Hígados con lesiones tumorales.
Leucosis Eritroide:
Se presenta en aves desde 5 semanas de edad en adelante, hasta adultos,
caracterizándose por ligera hepatomegalia y esplenomegalia, con el hígado de color rojo
cereza, típico de esta forma de leucosis. Por su consistencia alterada fácilmente se fractura,
muriendo las aves por hemorragia interna. Microscópicamente: se detectan eritroblastos en
los sinusoides del hígado y la pulpa roja del bazo, a lo cual se debe el color característico
del hígado. El proceso es intravascular. (1,3)
170
Leucosis Mieloide:
Se observa en aves desde 5 semanas hasta adultos y desde 10 días de edad en pollos de
engorde (leucosis por virus J). En la leucosis mieloide (Mieloblastosis) el hígado y bazo
están aumentados de volumen, pero el hígado presenta una apariencia granulosa. (1,3)
Aunque el proceso es de tipo proliferativo extravascular, se presenta leucemia.
Microscópicamente se observan mielocitos inmaduros con escasos gránulos
citoplasmáticos. Las neoplasias que se detectan son discretas, nodulares, de color blanco
amarillento, localizadas en el hígado, bazo, riñones, aunque tiene predilección por la
superficie visceral de los huesos planos (costillas, esternón, cráneo, y pelvis). Los
mielocitomas se pueden encontrar además en la cavidad oral, tráquea y ojos. Las lesiones
orales pueden confundirse con las ocasionadas por la toxina T2. Las lesiones de color
blanco cremoso en la superficie de los huesos planos, puede considerarse patognomónica
para este tipo de leucosis. Microscópicamente las células neoplásicas se presentan como
mielocitos bien diferenciados, con gránulos eosinofílicos prominentes y mielocitos poco
diferenciados con escasos gránulos. (1,3)
171
Lesiones Microscópicas:
Histológicamente se observa el
crecimiento de células linfoblásticas de
tipo simple con marcada pironinofilia.
La fotografía de una impronta de lesiones
neoplásicas muestra una capa de células
linfoblástica de tipo simple.
Diagnóstico:
Histopatologia: El diagnóstico puede realizarse con aves enfermas o muestras de tejidos
fijados en formol taponado al 10%. Es de gran valor por su rapidez y seguridad.
Frotis: Pueden utilizarse impresiones de las neoplasias, con Giemsa o Wright, para
identificar el tipo de célula predominante en la neoplasia.
ELISA: detecta el antígeno p27 del virus de la leucosis (ALV). Su principal desventaja es la
falta de especificidad, puesto que no diferencia las cepas de ALV exógenos y detecta a un
nivel muy bajo el antígeno gs de los ALV endógenos.
Actualmente se trabaja con el antígeno específico gp 85 de la envoltura viral del virus J, para
la prueba de Elisa. (1,3)
TR-PCR con tejidos neoplásicos.
Factor Inductor de Resistencia (RIF). Esta técnica es utilizada debido a que algunas cepas
de embrión de pollo son resistentes a la infección con virus del sarcoma de Roux, al portar
un virus de leucosis (ALV). Como muestras adicionales para el diagnóstico de la
enfermedad, pueden enviarse hisopos cloacales, albúmina de huevo y embriones. (1,3)
172
Diagnóstico diferencial
Este diagnóstico presenta lesiones de la leucosis linfoide que son en ocasiones muy
parecidas a las producidas por la enfermedad de Marek y también semejantes alas
inducidas experimentalmente por el virus de la reticuloendoteliosis. (1,3)
Control:
Comprobación de antígeno en la albúmina es una base para la erradicación la mayoría pero
no todas, las aves con antígeno anticuerpo huevo será negativo. 'Raspadores' 80%
producen pollos infectados, "no excretores ' sólo el 3% producen pollos infectados. Prueba
de PCR de pollos infectados utilizando pruebas de ADN es uniformemente positiva para la
sangre y las muestras fecales. También hay evidencia de que es ligeramente más sensible
que las pruebas convencionales. Serología una prueba ELISA es viable para identificar a las
aves de anticuerpos positivos. Evitar reducir la infección cruzada en criadero y en las
explotaciones. (1,3)
Prácticas críticas de criaderos:
 Separar las líneas infectadas y no infectadas.
 Maneje líneas limpias antes de las líneas infectadas, preferentemente en días
separados y sombreado en máquinas separadas.
 Reducir al mínimo el estrés. (3)
Tratamiento:
No se han encontrado medidas terapéuticas prácticas para el tratamiento. Todos los
intentos para tratar las neoplasias inducidas por virus han arrojado resultados negativos o no
reproducibles.(3)
Inmunoprofiláxis:
No existe ninguna vacuna que pueda proteger contra la mortalidad por tumores. Se han
utilizado vacunas para vacunar reproductores en los cuales el virus ha sido erradicado, esto
se ha considerado para proveer de una sólida inmunidad a la progenie.(3)
Bibliografías:
1. B.W. Calnek al. 1997. Enfermedades de las aves. 2da edición en español Editorial
ManualModerno. Pag (425-468).
2. I. Dinev. El Sitio Avicolo. Enfermedades Neoplásica Inducidas por Virus. (en línea),
consultado el 2 de septiembre de 2014. Disponible en.
http://www.elsitioavicola.com/publications/6/enfermedades-de-las-aves/284/leucosis-
linfoide.
3. K. Sachica. 2006. Leucosis Aviar. (en línea), consultado el 2 de septiembre de 2014.
Disponible en. http://patologiaaviaruptc.blogspot.com/2006/11/leucosis-aviar.html.
LEUCOSIS AVIAR
1. Mencione cuales son las presentaciones de la enfermedad y los órganos que afectan
Característica L. linfoide L. eritroide L. mieloide Mielocitomatosis
173
Hígado Hepatomegalia;
tumores firmes.
Moderada
hepatomegalia;
infiltración
difusa; color rojo
cereza, blando.
Hepatomegalia;
infiltración,
moteado, firme,
superficie
granular.
Tumores difusos
o nodulares
color blanco
amarillento.
Bazo Esplenomegalia,
tumores
nodulares o
miliar, blando.
Esplenomegalia,
rojo cereza, liso,
blando.
Esplenomegalia,
tumor difuso,
moteado, liso y
blando.
Tumores
nodulares o
difusos.
B. de Fabricio Agrandado,
tumores
nodulares.
- Algunas veces
tumoral.
-
Médula Frecuente
tumoral, difuso o
local.
Semilíquido, rojo
cereza,
infiltración gris
difusa.
Infiltración
tumoral, gris
amarillenta,
difusa.
Infiltración
tumoral.
Sangre Leucemia
linfoblástica en
ocasiones.
Leucemia
eritroblástica,
eritrocitos
inmaduros,
anemia, capa
leucocitaria
delgada.
Leucemia
mieloblástica,
capa leucocitaria
gruesa.
Puede haber
leucemia.
Microscópica Linfoblastos,
principalmente
infiltraciones
extravasculares.
Eritroblastos;
intravascular.
Mieloblastos en
localizaciones
intravasculares y
extravasculares.
Mielocitos
intravascualres
y
extravascualres.
Otros
órganos
afectados
Riñones,
ovarios.
- Riñones,
ovarios.
Huesos,
riñones,
pulmones,
músculos.
174
V.7 Encefalomielitis Aviar
Agente Etiológico:
Picornavirus de la familia picornaviridae, del género hepatovirus.
Virus de campo o virus entérico
Las cepas de campo se caracterizan por su enterotropismo, infectividad por vía oral y
excreción a través de las heces. El virus de campo es esencialmente entérico por lo tanto el
virus se distribuye y elimina con las heces, lo cual depende de la edad del ave infectada
siendo más prolongado el período de eliminación mientras más joven sea el ave, este
periodo puede variar hasta por dos semanas en aves muy jóvenes y por unos cinco días en
aves adultas. La infección se puede distribuir en forma horizontal. La infección en aves
jóvenes, en las cuales por la cercanía al nacimiento se asume que el virus causante es
vacunal.(2)
Virus vacunal o virus de pasaje en embrión de pollo
La presentación de la enfermedad por el virus vacunal tiene relación con la vacunación en
reproductoras (Y por lo tanto con la vía de transmisión vertical), cuando después de la
aplicación de la vacuna, se incuban los huevos que pueden tener el virus vacunal, es decir
no hay un suficiente tiempo entre la vacunación y la incubación de los huevos para que los
anticuerpos generados en el ave por causa de la vacunación, neutralicen el mismo virus
vacunal y los huevos pueda ser incubados sin ningún riesgo. (2)
Sinónimos:
Temblor Epidémico y Enfermedad de Nueva Inglaterra. (3)
Distribución Geográfica:
Distribución mundial. (2)
Especies que afecta:
Afecta a pollos en edad temprana, gallinas, faisanes, codornices y pavos. (2)
Patogenia:
175
Encefalomielitis
Agente etiológico:
Picornavirus
Transmision
Horizontal
Los pollitos infectados
verticalmente excretan el virus
en el medio ambiente, lo cual
contribuye a la transmisión
horizontal del virus a pollitos no
infectados.
Las cepas de campo se
caracterizan por su
enterotropismo, infectividad
por vía oral y excreción a
través de las heces.
Vertical
Durante la fase aguda de la
infección, la cual puede tomar
hasta un mes, el virus de la
encefalomielitis aviar se transmite de
forma intermitente a través de los
huevos.
El desarrollo de una respuesta
inmune en reproductoras,
alrededor de 4 semanas
depués de la infección,
interrumpe la transmisión
vertical del virus a la progenie.
Dicha transmisión vertical
ocasiona una disminución en el
porcentaje de nacimientos y la
presencia de un gran número
de pollitos con signos clínicos
nerviosos.
176
Síntomas:
En los brotes naturales suele presentarse cuando los polluelos tienen de 1 a 2 semanas de
edad, aunque se han observado pollos afectados al momento del nacimiento. Los pollitos
afectados muestran primero una expresión ligeramente torpe en los ojos, seguida por ataxia
progresiva a causa de incoordinación en los músculos, que puede detectarse con facilidad
ejercitándolos(1)
Al hacerse más pronunciada la ataxia, los pollitos muestran mayor inclinación a sentarse
sobre sus tarsos. Cuando se les perturba se mueven de su sitio, mostrando poco control de
velocidad y marcha; finalmente descansan o caen de lado. Algunos pueden rehusar a
moverse o caminan sobre sus tarsos y piernas. La expresión torpe se vuelve más
pronunciada y se acompaña por un grito débil. Pueden ser evidentes temblores finos de la
cabeza y cuello, cuya frecuencia y magnitud varían.(1)
Excitar o perturbar a los pollitos puede originar los temblores, que pueden continuar durante
periodos variables y recurrir a intervalos irregulares. Los signos atáxicos suelen presentarse
antes de los temblores, pero no siempre. En algunos casos sólo se manifiestan temblores.
La ataxia suele progresar hasta que el pollito no puede moverse de su lugar, y a esta etapa
sigue la inanición, postración y finalmente la muerte. Los pollitos con ataxia y postración de
grado muy manifiesto, frecuentemente los pisotean sus compañeros de corral. Algunos
pollitos con signos definidos de EA pueden sobrevivir y crecen hasta la madurez, y en
algunos casos los signos pueden desaparecer por completo. Los sobrevivientes
desarrollaron posteriormente ceguera, a partir de una opacidad que le da una coloración
azulosa al cristalino. (1)
Las aves maduras pueden mostrar descenso temporal en la producción de huevo (5 a 10%),
pero no desarrollan signos neurológicos. (1)
177
Lesiones Macroscópicas:
• Las lesiones macroscópicas son pocas, opacidad del lente ocular, palidez molleja.
• En aves adultas infectadas no se ha descrito cambios, que no correspondan a la
opacidad del cristalino. (2)
178
Molleja pálida.
Lesiones Microscópicas:
Imagen de corte del cerebelo en la cual se señala la lesión conocida como gliosis focal,
ubicada en la capa molecular
179
Cortes del cerebro en los cuales se observan infiltrados perivasculares de células
mononucleares (Linfocitos).
Cromatólisis central de las neuronas
Corte de proventrículo en el cual se señala un acúmulo de linfocitos en la capa muscular del
órgano.
180
Corte de páncreas en el cual se señalan, infiltrados de linfocitos.
Diagnóstico:
 Histopatología.
 Aislamiento vírico:
Inoculación en saco vitelino de suspensión de cerebro de pollito infectado.
Cultivos celulares: riñón, fibroblastos o células nerviosas de embrión de pollo. En los
embriones se observa: Distrofia muscular, extensión anormal de extremidades y
enanismo.
 Difusión en agar gel.
 Neutralización viral.
 IF (inmunofluorescencia indirecta) de encéfalo.
 ELISA (2,3)
Diagnóstico diferencial:
 Encefalomalacia (deficiencia de vit E): alteraciones nerviosas, edema y hemorragia
cerebelo. Responde al tratamiento con antioxidantes y Vitamina E.
 Newcastle: parálisis, torticolis. Diarrea y problemas respiratorios, todas las edades.
 Bronquitis infecciosa: Caída de la puesta. Alteración en la calidad del huevo y signos
respiratorios
 Marek: parálisis de nervios periféricos. Aves mayores de 4 semanas. Lesiones en
nervio ciático y tumores linfoides. (3)
Control:
El control de la EA se logra mediante la vacunación de las parvadas de reproductoras
durante el periodo de crecimiento, para asegurar que no se infectan después de la madurez,
previniéndose así la diseminación del virus a través del huevo. Además, los anticuerpos
matemos protegen a la progenie contra el contacto con AEV durante las primeras 2 a 3
semanas críticas. La vacunación también puede usarse con parvadas comerciales de
ponedoras para evitar un descenso temporal en la producción de huevo vinculado con la
EA.(1)
Tratamiento:
• No existe tratamiento curativo y se recomienda el sacrificio de los animales jóvenes
afectados. Los reproductores vacunados después de las 10 semanas de edad
transmiten la inmunidad a la progenie por medio del huevo. La desinfección de las
instalaciones puede ser con Formalina.(2)
181
Inmunoprofiláxis:
 Pollitos nacidos de aves inmunes: Protegidos de 6-8 semanas
 Vacunación en gallinas antes de la puesta (8-16 semanas de edad)
 Vacunas atenuadas en agua de bebida: (+ usada)
 A los 84 días, se vacunan 5-10% de las aves.
 Resto de la parvada se inmuniza a partir del virus vacunal, eliminado por las aves
vacunadas vía heces.
 Vacuna inactivada, vía parenteral (aves en puesta) (2)
NOBILIS® TREMVAC + FP es una vacuna bivalente liofilizada a virus activo
desarrollada en embriones de pollo SPF, para la prevención de la encefalomielitis y de la
viruela aviar.
NOBILIS® CAV VAC es una vacuna a virus vivo modificado en suspensión.
Composición
Contiene el virus activo cepa Calnek 1143 del virus de la encefalomielitis aviar, un virus
activo de la viruela aviar y la cepa 26P4 de la anemia infecciosa de los pollos. Aplique
por vía intracutánea por punción en la membrana del ala.
Bibliografías:
1. B.W. Calnek al. 1997. Enfermedades de las aves. 2da edición en español
Editorial ManualModerno. Pag (585-593).
2. B. Mejía. Encefalomielitis Viral Aviar. 2012. (en línea) consultado el 3 de
septiembre de 2014. Disponible en.
http://patologiaaviarmidiagnostico.blogspot.com/2012/02/encefalomielitis-viral-
aviar-dos-casos.html-
3. I. Dinev. El Sitio Avicolo. Encefalomielitis Infecciosa. (en línea), consultado el 3 de
septiembre de 2014. Disponible en.
http://www.elsitioavicola.com/publications/6/enfermedades-de-las-
aves/274/encefalomielitis-infecciosa-iem.
V.7 ENCEFALOMIELITIS AVIAR
1. De cuáles enfermedades haría el diagnóstico diferencial y como lo confirmaría.
 Encefalomalacia (deficiencia de vit E): alteraciones nerviosas, edema y hemorragia
cerebelo. Responde al tratamiento con antioxidantes y Vitamina E.
 Newcastle: parálisis, torticolis. Diarrea y problemas respiratorios, todas las edades.
 Bronquitis infecciosa: Caída de la puesta. Alteración en la calidad del huevo y
signos respiratorios
 Marek: parálisis de nervios periféricos. Aves mayores de 4 semanas. Lesiones en
nervio ciático y tumores linfoides.
2. Por qué la vacuna se aplica hasta las 7 semanas de edad.
 La protección de la inmunidad materna dura de 6-8- semanas.
3. Que lesiones se observan al inocular embriones y por qué vía lo hace.
182
 Distrofia muscular, rigidez en las piernas y enanismo.
 Se inocula por medio de saco vitelino.
4. Que otras técnicas de diagnóstico se utilizan en el caso de Encefalomielitis aviar.
 Difusión en agar gel
 Neutralización viral.
 IF (inmunofluorescencia indirecta) de encéfalo
 ELISA
5. Elabore un mapa conceptual de la enfermedad.
Picornavirus
Transmisió
n
horizontal
Oral atreves de
las heces. Los
pollitos infectados
verticalmente
excretan el virus
en el medio
ambiente
Infección
primaria
se da en
el
intestino
delgado.
Se
produce
una
viremia.
Replicación
en hígado,
páncreas,
musculatura
lisa de vías
digestivas,
bazo, riñón y
SNC.
Signos
clínicos.
Vertical
Durante la fase aguda
de la infección, la cual
puede tomar hasta un
mes, el virus de la
encefalomielitis aviar se
transmite de forma
intermitente a través
de los huevos
Transmisión
vertical
Páncreas,
cerebelo y
proventrículo
Enfermedad
neurológica
Mortalidad
embrionaria
Viremia en embrión
183
184
M.1 Micosis Respiratoria
Agente Etiológico:
Aspergillus fumigatus, aunque también pueden intervenir otros como el Aspergillus
flavus y Aspergillus nidulans. (1)
Sinónimos:
Neumonía Micotica, neumonía de las nacedoras, aspergilosis pulmonar. (1)
Distribución Geográfica:
Microorganismos están presentes en todos los lugares, se presentan comúnmente en
material vegetal en descomposición suelo y granos de alimento. (2)
Especies que afecta:
Pollos, pavos y patos.(1)
Patogenia:
185
Micosis
Respiratoria
Agente etiológico:
Principalmente
Aspergillus Fumigatus
Transmisión:
Horizontal y
Vertical
Directa:
via respiratoria
La vía respiratoria tiene
su fuente principal de
contaminación en el
suelo y esencialmente
en la cama.
Zoonosis
Esta enfermedad se
puede trasmitir al
humano si este inhala
las esporas del hongo
que pueden estar
presente en la cama
sucia y contaminada,
o presencia de estos
hongos en el
ambiente
Directa:
Via digestiva
La infección por vía digestiva
se puede originar por la
ingestión de alimentos
contaminados, aunque es
más probable que la
infección continúe a ser por
vía respiratoria con la
inhalación de esporas
procedentes del pienso
contaminado y levantadas
por el viento, por el batir de
las alas, etc.
Vertical
La transmisión vertical
de las esporas (a través
del huevo) es posible,
produciéndose la
muerte del embrión o
el nacimiento de las
crías infectadas.
Indirecta
La contaminación
mediante el huevo
visto que al interior del
mismo pueden llegar
las esporas a través
de fisuras o
atravesando
directamente la
cascara. La
procedencia puede
ser, la paja de los
ponederos del suelo o
el hecho de incubar
huevos sucios de
excrementos o bien
hongos procedentes
de la sala de
incubación, por falta
de higiene
adecuada.
186
Síntomas:
Puede haber disnea, ahogos y respiración acelerada. Cuando estos signos se relacionan con
otras enfermedades respiratorias, como bronquitis infecciosa y laringotraqueitis
infecciosa, se acompañan más a menudo por estertores, mientras que en la aspergilosis de
ordinario no hay ruidos. Somnolencia, inapetencia, emaciación, aumento de sed y pirexia a la
aspergilosis. Se nota disfagia en aquellos casos en los cuales estaba afectada la mucosa
esofágica. Disminuye de manera temporal la producción de huevo. (2)
Como se produce torticolis, falta de equilibrio, o ambas cosas, tanto en infecciones
experimentales como naturales por especies de Aspergillus esto debe considerarse como un
signo de aspergilosis aviar. (2)
La sintomatología será diferente conforme sea una presentación aguda, subaguda o crónica.
La forma aguda se caracteriza por disturbios respiratorios, fenómenos nerviosos
(convulsiones) y digestivos (diarrea). Los pollitos afectados adoptan posturas características
con el pico abierto, cuello estirado, alas entreabiertas y patas ligeramente separadas, esta
posición es típica con la finalidad de obtener la máxima capacidad torácica.(1,3)
Las formas subagudas y crónicas, son el resultado de la evolución de la forma aguda. La
sintomatología es poco clara, ésta puede ser respiratoria, digestiva y nerviosa, se llegan a
encontrar lesiones en todo el cuerpo e inclusive en los huesos.(1,3)
Lesiones Macroscópicas:
Entre la tráquea y los bronquios principales se detectan usualmente masas obstructivas de
exudado fibrinoso coagulado cerca de la bifurcación.
187
Nódulos densos múltiples de color gris
blanquecino o amarillento en los pulmones.
Los granulomas producidos por Aspergillus en las
cubiertas serosas se encuentran algunas veces
comprimidos: en los pectorales, sacos aéreos
abdominales y pleurales.
Se desarrollan mohos en los sacos aéreos.
188
Lesiones Microscópicas:
El examen de los tejidos pulmonares de los pavipollos no mostró alguna diferencia en
las lesiones histopatológicas causadas por A. fumigatus o A. flavus. Las lesiones
tempranas se caracterizaron por acumulaciones focales de linfocitos, algunos
macrófagos y unas cuantas células gigantes. Más adelante, las lesiones estuvieron
constituidas por granulomas con una zona central de necrosis con heterófilos rodeados por
macrófagos, células gigantes, linfocitos y algún tejido fibroso. Ocho semanas después de la
exposición, los pavipollos sobrevivientes tenían lesiones granulomatosas constituidas
por un Centro necrótico rodeado por células gigantes y una capa gruesa de tejido fibroso
con unos cuantos heterófilos distribuidos de manera irregular. Con el use de tinciones
especiales para hongos, se observaron microorganismos dentro de las zonas necróticas de las
lesiones. En los cortes de tejido de los bronquios, bronquiolos y sacos aéreos bien
oxigenados, los microorganismos se encontraron espurulando asexualmente.(2)
En las lesiones de la tráquea, las oclusiones consistían en miselios micóticos y exudado
piogranulomatoso, mientras en la pared traqueal subyacente resultó evidente que la mucosa
se encontraba necrótica e infiltrada con macrófagos y fibroplasia.(2)
En la aspergillosis aguda se pueden
observar esporas del hongo entre las
masas inflamatorias necróticas (flecha a)
así como el crecimiento de hifas (flecha
b).
En la forma nodular se encuentran
estructuras granulomatosas
características de Aspergillus en los
tejidos.
189
Diagnóstico:
Aislamiento e identificación del agente causal
La aspergilosis se suele diagnosticar en el examen postmortem, a menudo con base en la
observación de nódulos caseosos blancos en los pulmones o sacos aéreos de las aves
afectadas. Sin embargo, se utilizó broncoscopia para observar las placas en los bronquios y
tráquea de un avestruz y se obtuvieron biopsias de material infectado para evaluación
histológica y para examen y cultivo de bacterias y hongos. Aunque a veces es posible
observar proliferación micótica y esporulación en los nódulos o placas caseosas, en especial
en los sacos aéreos, debe hacerse confirmación por medio de aislamiento e identificación
del hongo causal. Aunque A. fumigatus es el agente más probable de aspergilosis aviaria,
otras especies de hongos pueden provocar la enfermedad. Por tanto, deben identificarse los
microorganismos aislados.(2,3)
Como la mayor parte de los agentes de las micosis son saprófitos que se encuentran en
todo lugar, las muestras diagnósticas deben obtenerse con cuidado con el uso de una
técnica aséptica. Las muestras así obtenidas pueden examinarse al microscopio colocando
una porción pequeña del nódulo en hidróxido de potasio (KOH) a 20% en un portaobjetos,
separando el material y cubriéndolo con una laminilla de vidrio. Después de calentar
suavemente el portaobjetos sobre una flama, puede examinarse al microscopio la muestra
para identificar la presencia de hifas dentro del exudado. Si la preparación es demasiado
gruesa, debe incubarse el portaobjetos durante 12 a 24 horas en cámara húmeda y
examinarse de nuevo. Para ayudar en la identificación del hongo, el KOH puede mezclarse
con tinta colorante (/nk blue pp or asb, Parker Pen Co., Janesville, W/). Las hifas de
Aspergillus, teñidas con la tinta colorante se presentan como estructuras ramificadas en
forma dicotomisada, tabicadas, teñidas de azul, de 2 a 4 ~m, de diámetro con paredes de
hifas por lo general paralelas.(2,3)
Las muestras obtenidas asépticamente pueden sembrarse de manera directa en un medio
micológico apropiado. Como alternativa, las muestras se pueden colocar en solución salina,
molerse brevemente en un molino de tejido, y luego sembrarse en estrías sobre la superficie
de un medio micológico. Las placas duplicadas deben incubarse tanto a
27 como a 37 °C. Los líquidos obtenidos pueden centrifugarse y examinarse el sedimento
microscópicamente o cultivarse de la manera indicada arriba. (2,3)
Control:
La infección por Aspergillus fumigatus en pollitos y pavipollos ha sido un tanto controlada
por medidas sanitarias en las incubadoras. Se dispone de equipo de muestreo y medios muy
avanzados para vigilar el aire en las incubadoras. Debe evitarse la cama, paja y alimentos
mohosos para prevenir brotes de aspergilosis. El examen de las instalaciones o materiales
empleados para la cama o equipo comúnmente se da el origen de la infección. (2,3)
Las áreas alrededor de los comederos y bebederos son áreas fértiles para la proliferación
de mohos. A menos que se use un sistema permanente de "yarda" es aconsejable el
movimiento frecuente de alimento en los comederos y bebederos. La colocación de los
comederos y bebederos en plataformas elevadas, alambradas, ayuda a
evitar que los pavos ingieran los mohos que se desarrollan en esos sitios. El drenaje es
recomendable para las áreas en las cuales es probable que se estanque el agua después
de las lluvias. (2,3)
La limpieza y desinfección diarias de comederos y bebederos ayudaran a eliminar la
infección. La aspersión de la tierra alrededor de comederos y bebederos con soluciones
químicas puede ser recomendable en caso de que sea imposible cambiar muchas veces las
áreas de alimentación.
190
En los brotes, puede utilizarse una solución acuosa de sulfato de cobre a 1:2000 para toda
el agua de bebida, para ayudar a prevenir la propagación, aunque no debe considerarse este
método para use continuo. Evidentemente, el incremento en la ventilación dentro de las casetas
reduce la microflora del aire, lo cual sugiere que esto puede usarse como medida
preventiva para controlar la aspergilosis. (2,3)
Tratamiento:
Uso de yodoforos, sulfato de cobre (0,3 gr/litro de agua de bebida), anfotericina B (20
mg/litro de agua de bebida) y hamycina (20 mcg/litro de agua de bebida). (1)
Otros; para aspergilosis ocular se han intentado tratamientos tópicos con glicerina yodada
al 1:20 (4). Para lavar huevos de incubar puede utilizarse una solución de dinaftilmetano
fenilmercurio en agua a 1:2000, como medida preventiva.(1)
Como normal general, es también aconsejable el uso de un buen fungistático de amplio
espectro, incorporado en el alimento compuesto.(1)
Inmunoprofiláxis:
Pueden utilizarse vacunas, aunque ninguna de ellas se encuentra disponible
comercialmente. Han reducido la mortalidad en 50% en pavipollos vacunados con una dosis
germling (conidios germinados) preparada con A. fumigatus y desafiados posteriormente con
exposición a aerosoles con conidios de A. fumigatus. (3)
Bibliografía:
1. A. Gimeno. 2004. Micosis y Micotoxicosis en Pollos. (en línea), consltado el 4 de
septiembre de 2014. Disponible en.
http://www.gallospedragliofarm.com/hongosmicosis.html.
2. B.W. Calnek al. 1997. Enfermedades de las aves. 2da edición en español Editorial
ManualModerno. Pag (361-369).
3. B. Mejía. Micosis Pulmonares y de Sacos Aéreos. (en línea), consultado el 4 de
septiembre de 2014. Disponible en.
http://patologiaaviarmidiagnostico.blogspot.com/2011/12/micosis-pulmonares-y-de-
sacos-aereos.html.
191
M.2 Micosis Digestiva
Agente Etiológico:
El principal agente patogénico es la Cándida albicans (Monilia albicans). (2)
Sinónimos:
Candidiasis, muguet, estomatitis oídica, afta, móniliasis, oidiomícosís candidiasis y buche
ácido. (1,2)
Distribución Geográfica:
Microorganismo está presente en todos los lugares. (1)
Especies que afecta:
Pollos, pichones, gansos, pavos, faisanes, guaco norteamericano, codormiz, pavo reales y
periquitos. Además de mamíferos y humanos. (1)
Patogenia:
192
MicosisDigestiva
Agente Etiologico:
Candida albicans
puede haber
zoonosis por
contacto con las
esporas que
ingresen a traves
de una herida.
Transmision:
Horizontal
Directa: Via oral,
por
contaminacion
de agua de
bebida y comida
Directa: VIa
respiratoria, por
aerosoles, esporas
presentes en la
cama
Indirecta
Por heridas, el
agente ingresa
por estas.
193
Síntomas:
 Los pájaros afectados tienen dificultad para deglutir los alimentos, lo que da lugar a
que adelgacen.
 Disnea.
 A veces diarrea
 Abatimiento. Falta de vivacidad.
 Los animales quedan apartados en el fondo de la jaula.
 Vómitos.
 Regurgitación.
 Vaciamiento más lento del buche.
 Producción de saliva muy viscosa.
 Embolamiento.
 Retraso en el crecimiento. Las infecciones en el intestino pueden dar lugar a
hiponutrición, ya que se reduce la absorción de vitaminas y minerales.(3)
Lesiones Macroscópicas:
Las lesiones son de localización gastro-intestinal y se presentan en las mucosas de la
cavidad bucal, faringe, esófago, buche con mucha frecuencia en los jóvenes pájaros.
Lesiones en el intestino.(2,3)
En las zonas citadas anteriormente observamos placas o pseudomembranas cremosas de
color blanco amarillento e incluso verde con secreciones. También las lesiones pueden
afectar al aparato respiratorio (pulmones, sacos aéreos) y sistema nervioso (proceso poco
frecuente). También se observan secreciones anómalas, deformación del pico. Esta
enfermedad es causa frecuente de la muerte de las crías. Los animales que pasan la
enfermedad quedan inmunizados. El tipo y gravedad de las lesiones influyen de manera
directa en la sintomatología que se presenta. (2,3)
Pseudomembranas en molleja.
194
Lesiones en mucosa digestiva.
Lesiones Microscópicas:
Esporas de Candida albicans
Diagnóstico:
La observación de lesiones proliferativas características relativamente no inflamatorias, con
proliferación densa resultante en los cultivos primarios sirve para diagnosticar el muguet.
Debido a la posibilidad de cultivo de C. albicans de tejidos que parecen normales, se
considera esencial para el diagnóstico un crecimiento denso original. El reconocimiento de
esporas y más especialmente de hifas en frotis preparados frescos se obtiene con alguna
dificultad. Se producen abscesos miliares en los riñones de conejos inyectados IV.
Un instrumento conocido como panendoscopio foroblicuo de McCarthy que se usó para
diagnosticar moniliasis experimental del buche. Este instrumento se equipó con una lente de
observación y una fuente independiente de luz. Se sometieron a inanición durante 12 horas
a aves para vaciarles el buche y permitir que se viera con claridad su mucosa. Un buche
normal es rosado pálido, con una superficie lisa brillante con múltiples repliegues poco
profundos, mientras que un buche infectado por hongo, mostró arrugas intensas hasta
estrías leves blancuzcas, erosiones o formaciones diftéricas, y una mucosa circundante de
color rojo intenso. (2)
Control:
Para la profilaxis de esta enfermedad se puede administrar yodo en el agua de bebida.
Evitar la administración de semillas y pastas enmohecidas. Utilización de desinfectantes
eficaces contra los hongos: amonio cuaternario, yodóforos. Renovar varias veces al día los
alimentos húmedos que les administremos. Germinar correctamente las semillas. Retirar los
195
restos de frutas y verduras, para evitar la proliferación de esta levadura. Adecuada
ventilación del aviario para evitar el exceso de humedad y transmisión del hongo.
Evitar situaciones de estrés calor, frío, cambios de dieta, exceso de luz, hacinamiento, ya
que se produce, debido a la liberación de corticosteroides, una disminución de la eficacia del
sistema inmunológico (2,3)
Tratamiento:
Es muy importante actuar en las primeras fases de la enfermedad. El tratamiento no es fácil.
Se pueden tomar las siguientes medidas:
Aplicación de glicerina yodada sobre las lesiones
Yoduro potásico en el agua de bebida
Alimentación sana y equilibrada con semillas y pastas de calidad.
Administración de antifúngicos: nistatina (mycostatin), anfotericina B, ketoconazol 10-30
mg/kg 2 veces al día. La nistatina es muy eficaz. Se aconseja 1- 2 gotas 3 veces al día
durante 15 días, cambiando diariamente el agua del bebedero. También se puede
administrar en la pasta de cría a la dosis de 200 U.I./kg de pasta de cría. Asimismo en
menor dosis se puede usar como preventivo.
La nistatina sólo es efectiva cuando la candidiasis afecta únicamente al aparato digestivo, ya
que al no atravesar la barrera intestinal, no pasa a la sangre y actúa sobre otros órganos
afectados.
Extremar las medidas higiénicas.
Fermentos lácticos específicos para aves.
Para candidiasis ligeras Harrison aconseja una solución de 2-4 ml de clorhexidina al 2 % en
un litro de agua de bebida.
Administración de complementos vitamínicos y minerales para aumentar las defensas
orgánicas.
Administración en el agua de bebida de compuestos acidificantes (ácido acético, ácido
cítrico), para inhibir el desarrollo de patógenos.
El uso de fármacos antimicóticos también ha dado lugar a la aparición de cepas resistentes
a éstos. Esto ha ocurrido en el caso de Cándida, dando lugar a cepas que no se puede
tratar empleando los antifúngicos actuales. (1)
La clorohidroxiquinolina es también efectiva a 2,5 gr./Kg. de pienso, sin embargo puede
haber problemas de inapetencia.(1)
Inmunoprofiláxis:
No existe vacuna comercial. (1)
Bibliografía:
1. A. Gimeno. 2004. Candidiasis o Muget. (en línea), consltado el 4 de septiembre de
2014. Disponible en. http://www.gallospedragliofarm.com/hongosmicosis.html.
2. B.W. Calnek al. 1997. Enfermedades de las aves. 2da edición en español Editorial
ManualModerno. Pag (372-374).
3. Jordan. FT. Pattison. 1998. Enfermedades de las aves. 3era. Ed. En español.
Editorial Manual Moderno. (245-247)
196
197
T.1 Gota Úrica
Agente Etiológico:
Los productos de degradación en el proceso del metabolismo, específicamente las
nucleoproteínas ricas en bases nitrogenadas denominadas purinas, son las responsables de
producir la gota. (3)
Sinónimos:
Artritis, gota. (2)
Distribución Geográfica:
Distribución mundial.(2)
Especies que afecta:
Pollos, pavos, palomas y aves rapaces que viven en cautiverio, Reptiles. (3)
Patogenia:
Degradacion
de las purinas
Xantina
Ácido urico.
Alantoina.
Ácido alantoico
Acido urico en
sangre.
Presipitados insolubles (
cristales de ácido
urico, urato sodico) en
tejidos.
Adenina,
Guanina.
198
Síntomas:
En las aves, la gota se divide generalmente en dos tipos, gota visceral, que afecta a los
órganos internos, y la gota articular, que afecta a las articulaciones. Ambas formas de la
gota son tratables, sin embargo, la gota articular es a menudo una condición crónica y es
probable que se repita a intervalos de varios meses durante toda la vida del ave. (1,3)
Gota articular: casi siempre afecta a las articulaciones metatarsianas, falángicas y cubitales.
Presenta limitaciones en los movimientos de estos miembros, inflamaciones articulares y
más tarde, tofos consistentes de varios tamaños que causan deformaciones y, a veces se
puede fistulizar y dar salida a masas parecidas a papilla color gris amarillento. También hay
tofos pequeños en tendones, debajo de la piel y hasta en la base de las raíces de las
plumas, otros síntomas que aparecen es disminución de la puesta y debilidad. (1,3)
Gota visceral: La gota visceral se presenta más comúnmente en las superficies serosas y en
los túbulos renales. más frecuente en aves de 5-7 meses y en ponedoras de 8 meses a 1
año de edad. Los síntomas generales son caída de puesta, anorexia, tristeza, apatía,
debilidad de las patas, alas y diarrea, crestas y barbillas toman una coloración azul. Se
acompaña con alteraciones nerviosas, vértigos e incoordinación motora, la muerte suele
presentarse entre 3 y 6 días después de la aparición de los primeros síntomas y la
mortalidad es del 5 – 50%.(1,3)
Lesiones Macroscópicas:
Gota visceral. Izquierda y centro: sacos pericárdicos (Se observan el miocardio en el
interior), se observan acúmulos blanquecinos correspondientes a uratos. Derecha: miocardio
desprovisto del saco pericárdico (2)
199
Gota visceral. Izquierda y centro: depósitos de uratos sobre sacos aéreos.
Derecha: Hígado, depósitos de uratos sobre la capsula hepática. (2)
Gota articulas. Izquierda: se observa ligero engrosamiento de la articulación interfalangica
en la cual es posible visualizar el material blanco a través de la dermis. La fotografía central
muestra los tejidos periarticulares una vez retirada la piel. Derecha: presencia de
uratos ("Tofos") en los tejidos blandos del cojinete plantar.(2)
Articulación femorotibiorotuliana donde se aprecia la exposición gradual de los uratos
contenidos en la superficie articular.(2)
Lesiones Microscópicas:
200
Corte de riñón. Dentro del círculo negro se muestra un túbulo renal conteniendo uratos
dispuestos en forma "plumosa" en el lumen del túbulo.(2)
Deposición de uratos dentro del lumen de túbulos renales, dispuestos en un patrón
granular basofílico.(2)
Diagnóstico:
La gota articular se diagnostica por la presencia de uratos a nivel subcutáneo
(patognomónica), y en diversos órganos, así como la demostración al microscopio de las
agujas de urato, y la presencia de tofos gotosos. (3)
Anatopatologicamente en la gota visceral la superficie serosa del pericardio se incrusta en
una capa gris blanquecina que tiene un brillo metálico. Los riñones muestran manchas
blancas o grises, los uréteres están llenos de tapones blancos y el tejido renal esta
degenerado o inflamado. Las mucosas, crestas y barbillas tienen un aspecto cianótico. (3)
En la gota articular no faltan las lesiones renales, aunque en menor intensidad que en la
gota visceral, pero el cuadro se caracteriza por la presencia de tofos articulares.
Control:
La gota en aves de corral se puede prevenir con la provisión de agua potable adecuada y un
seguimiento cuidadoso de las fuentes de alimentos para contaminantes y toxinas. Un medio
ambiente limpio que evita que las aves de corral de picotear y comer toxinas potenciales es
una necesidad. Si ya se ha establecido un historial de gota, se puede recomendar la adición
de los diuréticos al agua potable. (1,2)
Tratamiento:
Conseguir la curación de la gota es difícil o imposible. El tratamiento recomendado es:
 Aureomicina (100mg/kg), durante 4 días consecutivos se supone que los resultados
se deben más al efecto oxidante que al efecto antibiótico.
 Vitamina C, debido a la acción oxido reductora y diurética. (1,2)
Inmunoprofiláxis:
No hay ninguna vacuna comercial.
201
Bibliografías:
1. B.W. Calnek al. 1997. Enfermedades de las aves. 2da edición en español Editorial
ManualModerno. Pag (964).
2. B. Mejía. 2012. Gota. (en línea). Consultado el 7 de septiembre de 2014. Disponible
en. http://patologiaaviarmidiagnostico.blogspot.com/2012/04/gota.html.
3. L. Eusebio, J. Rejas. 2003. Medica Veterinaria. Gota Aviar. (en línea), consultado el 7
de septiembre de 2014. Disponible en.
http://books.google.com.gt/books?id=GCkvIaAT1WYC&pg=PA343&lpg=PA343&dq=
gota+urica+en+aves&source=bl&ots=8ZewGV0-
vU&sig=uwxvj9ICf5aK6s8PJxPTffo43Oo&hl=es&sa=X&ei=ddMLVLjQGviJsQTF5oGY
Cw&sqi=2&ved=0CE8Q6AEwCQ#v=onepage&q=gota%20urica%20en%20aves&f=fa
lse.
CUESTIONARIO GOTA ÚRICA
Basado en la etiología citada de la enfermedad elabore un programa de prevención de
la misma.
 Evitar la alimentación con dietas altamente proteicas.
 Evitar dietas con alto contenido de calcio.
 Evitar dietas con alto contenido de vitamina D3.
 Dieta con cantidades de vitamina A adecuadas.
 La cantidad de los nutrientes mencionados deberá ser en base a los
requerimientos de las aves.
 El agua de bebida debe estar siempre disponible para evitar la deshidratación.
Investigue sobre la enfermedad y tratamiento en otras aves.
La gota úrica es una enfermedad que también padecen las aves silvestres. Se ha observado
con frecuencia en periquitas australianas, loros y otros psitácidos, pero se presenta en una
gran variedad de aves, incluso en aves rapaces, en las que generalmente se produce
debido a fallo renal. En polluelos de varias especies criados en cautiverio puede producirse
cuando son alimentados con fórmulas inapropiadas con altos contenidos de proteína.
Las aves con fallo renal y gota deben ser alimentadas con dietas que disminuyan la carga
de trabajo renal y retrasen la pérdida de la función renal. Estas dietas deben ser bajas en
proteínas y los niveles de calcio, fósforo, magnesio, sodio y vitamina D3 deben ser reducidos
para evitar la mineralización renal. La vitamina A debe estar presente en cantidades
adecuadas para asegurar la función apropiada de las membranas mucosas de los uréteres.
El acceso al agua es fundamental.
Las aves de compañía no deben alimentarse con alimentos balanceados para pollos o
pavos por su alto contenido proteico.
El tratamiento quirúrgico puede ser realizado en aves silvestres junto con el cambio de dieta
para remover los depósitos de urato en articulaciones. Además, en estas aves se han
202
utilizado medicamentos antihiperuricémicos como el alopurinol, probenecid, sulfinpirazona y
colchicina para controlar la gota. El uso de alopurinol es controversial porque en algunos
casos se ha reportado que puede causar hiperuricemia y nefrosis tubular renal.
203
204
REQUERIMIENTOS DE PROTEÍNA Y CALCIO PARA GALLINAS DE POSTURA
Fuente: Guía de manejo de ponedoras comerciales Hy-Line Brown. 2014.
FASE
NUTRIENTE
Iniciació
n 1
(0 - 3
semana
s)
Iniciació
n 2
(3 - 6
semana
s)
Crecimie
nto
(6 - 12
semanas)
Desarro
llo
(12 - 15
semana
s)
Pre-postura
(15 - 17
semanas)
Pico de
producción
(Primer huevo
hasta que la
producción baje
2% del pico de
producción.
17 – 37
semanas)
Postura 2
(2% debajo del
pico de
producción al
89%.
37-48
semanas)
Postura 3
(88 – 85 %.
48 – 61
semanas)
Postura 4
(Menos del
85% de
postura.
61+
semanas)
PROTEÍNA
CRUDA
20% 18% 17.5% 16% 16.5% 17 g/día 16.75 g/día 16 g/día 15.5 g/día
CALCIO 1% 1% 1% 1.4% 2.5%
Semana 17 -35
4.2 g/día
Semana 36 -55
4.3 g/día
Semana 56 -74
4.5 g/día
Semana
75+
4.8 g/día
T.1 Botulismo
Agente Etiológico:
Toxinas producidas por Clostridium botulinum, que son las más potentes de todas las
conocidas. C. botulinum es un anaerobio obligado que forma esporas. Se subclasifica en
cuatro grupos (I a IV), según sus características de cultivo y serológicas (1)
Sinónimos:
Cuello elástico, enfermedad del pato del oeste, alantiasis, “lamsiekte” (botulismo bovino en
Sudáfrica), “limberneck” (botulismo en las aves). (1,2)
Distribución Geográfica:
Distribución mundial.
Especies que afecta:
En las aves se presenta con mayor frecuencia en las aves acuáticas, especialmente en los
órdenes Anseriformes, Ciconiiformes y Gruriformes. También es bastante frecuente en el
orden Galliforme, perdices y faisanes, así como también los pavos. Las únicas aves que no
son atacadas por estas toxinas son aquellas que pertenecen a la familia Cathartidae del
orden Falconiformes. Más afectados son los patos.(3)
Patogenia:
Síntomas:
Los signos clínicos de botulismo en pollos, pavos, faisanes y patos son similares. En
pollos, la parálisis fláccida de las patas, alas, cuello y parpados son las características
predominantes de la enfermedad. Los signos de parálisis progresan cranealmente
hacia las patas para incluir alas, cuello y parpados. De manera inicial, las aves afectadas
se ven sentadas y no se mueven, si las fuerzan
a caminar, parecen cojas. Las alas se caen cuando se paralizan. Limberneck. el
nombre común y original de la enfermedad, describe de manera precisa la parálisis
del cuello. Debido a la parálisis de los parpados, las aves parecen en estado de coma o
Esporasde
Clostribium
botulinum
Alimentos en
descomposici
ón
Ave ingiere
alimento e
ingresa
Colonizacion
del tracto
digestivo
Produccion
de neuro
toxina
Actuan en la
membrana
pre-sinaptica.Cadáveres en
putrefacción
Ave ingiere o
picotea aves
muertas.
206
incluso muertas. Se menciona que puede haber bloqueo cuando se manejan las aves. La
muerte resulta por insuficiencia cardiaca y respiratoria.(1)
Los pollos afectados tienen las plumas erizadas, las cuales se caen con el manejo. Se
observa estremecimiento de ciertos haces de plumas. Los pollos de engorda con signos de
botulismo, pueden tener diarrea con exceso de uratos en las heces acuosas.(1)
Lesiones Macroscópicas:
El botulismo en pollos da pocas lesiones internas. Puede haber distensión parcial de los
intestinos y enteritis catarral y pequeñas zonas hemorrágicas intensas en el intestino. Tanto
en pollos corno en pavos se suele encontrar alimento en descomposición dentro del buche.
La presencia de larvas de moscas sugiere la existencia de alimentos en
descomposición.(1,3)
Distención de intestinos.
Lesiones Microscópicas:
Esporas de Clostridium
botulinum.
207
Diagnóstico:
El diagnóstico diferencial de botulismo se basa en signos clínicos y la falta de lesiones
macroscópicas o microscópicas. El diagnóstico definitivo requiere de la detección de la
toxina en suero, buche o por lavados gastrointestinales de las aves enfermas El suero es
Ia muestra preferida para el diagnóstico. Debido a que C. botulinum se encuentra
en intestinos de pollos normales. La toxina puede generarse en tejidos corporales
en descomposición, por tanto, la toxina hallada en tejidos de aves muertas no confirma el
botulismo. (2)
Las pruebas biológicas con ratones son un método sensible y exacto para confirmar la
toxina termolábil en suero. Grupos de ratones se inoculan con muestras de suero
sospechosas. Otros ratones reciben muestras tratadas con antisuero de tipo
específico. Si hay toxina en la muestra, se desarrollan los signos y la muerte de los
ratones con las muestras no tratadas, por lo general, en 48 horas. Los ratones
inoculados con antitoxina específica estarán protegidos. Se han revisado otros métodos in
vitro para detectar la toxina. En brotes de aves acuáticas y algunos en aves domésticas,
las concentraciones de la toxina en sangre también pueden ser demasiado bajas
como para provocar la enfermedad en ratones. La concentración en suero o las
inoculaciones repetidas en ratones con suero sospechoso, pueden
ser necesarias para demostrar la toxina en estos casos. (2)
En etapas avanzadas de la enfermedad, los signos clínicos resultan evidentes,
durante intoxicaciones no tan graves, solo se observa parálisis de las
extremidades. La forma leve de la enfermedad debe diferenciarse de la enfermedad
de Marek, intoxicaciones con fármacos o químicos, o problemas esqueléticos
apendiculares. En estos casos, la prueba biológica con ratones puede ser en
particular útil para el diagnóstico. El botulismo en aves acuáticas debe
diferenciarse de cólera aviar y de intoxicaciones químicas.(2)
La intoxicación con plomo en aves acuáticas se confunde a menudo con botulismo.
El aislamiento de C. botulinum requiere de cultivos anaerobios y es de poca ayuda para el
diagnóstico. El microorganismo se encuentra ampliamente distribuido en intestinos,
hígado y bazo de pollos sanos. Sin embargo, la detección del microorganismo en
muestras de alimento o ambientales puede ser una prueba útil en estudios
epizootiológicos. El microorganismo puede demostrarse en mues-
tras inoculadas en medios de carne cocida e incubada de manera anaerobia a 30 °C.
Después de 3 a 5 días de incubación se puede detectar Ia toxina mediante Ia prueba en
ratones con antitoxinas específicas. También son posibles otras modificaciones de este
procedimiento. Se puede detectar al microorganismo por medio de la técnica de
anticuerpos fluorescentes. (2)
Control:
Las prácticas de manejo deben enfatizar la eliminación de Fuentes potenciales del
microorganismo y sus toxinas del ambiente. La rápida eliminación de aves
muertas y la exclusión de aquellas enfermas es muy importante en la prevención y
control. En áreas problema, la eliminación de cama contaminada y la desinfección
completa con hipoclorito de sodio, iodóforos o desinfectantes con formalina pueden ayudar
a reducir las cantidades de esporas en el ambiente. En casetas con pisos sucios es difícil la
208
destrucción completa de estos formadores de esporas. Se ha recomendado la
desinfección de las áreas circunvecinas a las casetas avícolas. Las esporas pueden
localizarse en el suelo fuera de las instalaciones de la granja y pueden transportarse de
regreso hacia las casetas. El control de las moscas puede ser otro medio de reducir el
riesgo de larvas tóxicas en el ambiente. Durante los brotes, se sugiere, alimentar con
dietas bajas en energía que reducen la mortalidad ocasionada por el botulismo
infeccioso toxico. El exceso de hierro en alimentos o en agua también se ha relacionado
con algunos brotes.(2)
Tratamiento:
Muchas aves enfermas se recuperan si se aíslan y se les proporciona agua y alimento. No
obstante, resulta difícil el tratamiento de grandes cantidades de animales enfermos y se han
utilizado varias maneras, pero sin verificación experimental. El éxito de estos
tratamientos es difícil de establecer debido a la dificultad en reproducir el botulismo
en su presentación infecciosa toxica. Los patrones de la enfermedad en pollos de engorda
no tratados pueden aumentar y disminuir en un brote determinado. Por tanto, es difícil
saber si un tratamiento en particular es eficaz, o si al azar. (2)
El tratamiento de las parvadas infectadas con selenito de sodio, vitaminas A, D3 y E
redujo la mortalidad. Los antibióticos incluyendo bacitracina (100 g/ton en el
alimento), estreptomicina (1g/en el agua) o tratamientos periódicos con clortetraciclina
reducen la mortalidad. La penicilina no resulta eficaz en el control de un brote, pero si
en otras parvadas infectadas. Se han hecho revisiones de la susceptibilidad in vitro de C.
botulinum a 13 antibióticos.(2)
La inoculación con antitoxina especifica sólo neutraliza la toxina libre y aquella se
encuentra extracelularmente, y puede considerarse cuando se trata de animales
valiosos en colecciones de zoológico.
Inmunoprofiláxis:
La inmunización activa con bacterinas-toxoides inactivadas ha tenido éxito en
faisanes. Toxoides formulados de manera similar protegen a pollos y patos del botulismo
experimental. Sin embargo, la vacunación de grandes cantidades de animales es
costosa y la vacunación en aves silvestres no es práctica.(2)
Bibliografías:
1. Avicola Metrenco. Principales Enfermedades de las Aves. (en línea) consultado el 7
de septiembre de 2014. Disponible en
http://webcache.googleusercontent.com/search?q=cache:brWC16KaNVwJ:www.avic
olametrenco.cl/Enfermedades%2520de%2520las%2520Aves.pdf+&cd=18&hl=es&ct
=clnk&gl=gt.
2. B.W. Calnek al. 1997. Enfermedades de las aves. 2da edición en español Editorial
ManualModerno. Pag (276-280).
3. I. Dinev. 2012. Botulismo. (en línea). Consultado el 7 de septiembre de 2014.
Disponible en. http://www.elsitioavicola.com/publications/6/enfermedades-de-las-
aves/260/botulismo.
209
BOTULISMO
1. Realice un cuadro diferencial de Botulismo y Enfermedad de Marek, no se limite
solamente a la sintomatología.
Botulismo Marek
Etiología Exotoxina tipo C de Clostridium
botulinum
Herpesvirus linfotropico
serotipo 1,2 y 3.
Síntomas Debilidad muscular e
incoordinación de miembros,
muerte súbita.
Nerviosa, visceral. Paralisis
Periodo de
incubación
1-2 días 3-4 semanas
Edad que afecta Todas las edades Afecta aves >6 semanas.
Lesiones No hay lesiones Agrandamiento nervios
periféricos, linfomas en ovario,
pulmones, riñones, corazón e
hígado y en piel.
Diagnóstico • Antecedentes, síntomas
típicos, hallazgos en
necropsia, parálisis de
tercer parpado.
• Inoculación del suero del
ave a ratones.
• signos clínicos y lesiones
tanto macroscópicas como
microscópicas.
• Aislamiento de virus.
• Prueba de precipitina en
agar gel.
Control Buen manejo e higiene,
eliminación frecuente de
cadáveres, control de moscas,
no dar alimento alterado,
eliminación de la cama.
Vacunación.
Sistemas adecuados de
ventilación.
Utilizar líneas genéticas más
resistentes
Tratamiento Antibioterapia, Antitoxina C No hay
Inmunoprofilaxis Bacterinas-toxoides
inactivadas Toxoides
Vacuna in ovo al día 18 de
incubación. Combinando varios
serotipos o específicamente el
que se produce en el área.
Salud pública Puede afectar al ser humano. Es una enfermedad propia de
las aves.
2. Investigue la enfermedad en otro tipo de aves
Se presenta en cualquier ave tanto en domesticas como en las silvestres, pero se dice
que no afecta a los zopilotes, buitres y cuervos.
210
T.2 Micotoxinas
Agente Etiológico:
Son metabolitos secundarios tóxicos (compuestos policetonicos), producidos por algunos
mohos con la influencia de determinadas condiciones físicas, químicas y biológicas.(2)
Dentro de los mohos más importantes se tienen: Alternaria, Aspergillus, Botrytis,
Cephalosporium, Fusarium, Helminthosporium, Monilia, Geotrichum, Gleosporium, Mucor,
Penicillium, Rhizopus, Sporotrichum, Trichotecium, Absidía y Thamnidium. Como levaduras
principales están: Cándida, Rhodotorula, Mycoderma y Torulopsis.(2)
Se puede dividir a las principales micotoxinas en tres grupos: las aflatoxinas, producidas por
hongos del género Aspergillus como A. flavus y parasiticus, las ocratoxinas, producidas por
el Aspergillus ochraceus y diversas especies del género penicillium, y las fusariotoxinas, que
poseen como principales representantes los tricotecenos, la zearalenona y las fumonisinas,
producidas por diversas especies del género Fusarium.(2)
Aflatoxicosis:
La aflatoxina es la micotoxina con mayor importancia económica y prevalencia que puede
ser consumida por las aves. Se encuentran en el maíz, los cacahuates, la semilla de
algodón, el mijo, el sorgo y otros granos alimenticios. Es muy probable que se presente
contaminación por aflatoxinas en granos en crecimiento o manejados en los trópicos o
subtrópicos. El manejo o almacenamiento de granos en estas condiciones en cualquier lugar
también pueden estimular la producción. Por otro lado, el estrés en las plantas debido a
insectos, las sequías, la nutrición deficiente o el retraso en la cosecha aumenta la
producción de micotoxinas.(2)
Aspergillus flavus produce casi todas las toxinas y les da su nombre, aunque A. parasiticus
también produce aflatoxina. Ambos hongos son ubicuos en el ambiente, contienen cepas
toxigénicas y no toxigénicas y producen aflatoxina en condiciones calidas, con elevada
humedad. Por tanto, es más probable que se presente contaminación por aflatoxinas en
granos en crecimiento o manejados en los trópicos o subtropicos. El manejo o
almacenamiento de granos en estas condiciones en cualquier lugar también puede estimular
la producción. Por otro lado, el estrés en las plantas debido a insectos, las sequias, la
nutrición deficiente o el retraso en la cosecha aumenta la producción de aflatoxina. (2)
La aflatoxina que se presenta naturalmente contiene las aflatoxinas B1, B2, G1 y G2,
aunque es la B1 la que por lo general se encuentra en concentraciones más elevadas y la
más toxica. La aflatoxina es estable una vez que se ha formado en el grano, y no se
degrada durante la molienda normal y el almacenamiento.
Las aves jóvenes son más sensibles a la aflatoxina que las adultas. Asimismo, existen
grandes diferencias entre especies, pues los patos son 10 veces más sensibles que los
pollos, y los pavos están en lugar intermedio entre dos.(2)
Ocratoxicosis:
Las ocratoxicosis es menos frecuente en las aves que la aflatoxicosis, pero es más mortal
debido a su toxicidad aguda. Los casos que se presentan de manera natural se han
vinculado con ocratoxina producida por Penicillium veridicatum, aunque también puede
provenir de otras especies de Aspergillus y seis de Penicillium. La ocratoxina es un derivado
de la dihidroisocumarina unido a la L-beta fenilalanina. Tanto la ocratoxina A como la B
declorinada se presentan en la naturaleza, aunque la primera es la más toxica y se produce
en mayores cantidades. Las condiciones ambientales que favorecen la producción de
ocratoxinas son similares a las de aflatoxina, por lo que es común la contaminación
simultánea con ambas.(2)
211
Las aves domésticas jóvenes son sensibles a la ingestión de ocratoxina; además, los patos
son siete veces más sensibles a los efectos agudos que los pollos. Asimismo, las codornices
y pavos también son más sensibles a la ocratoxicosis que los pollos. Como se mencionó
antes, la ocratosicosis aguda induce mortalidad debido a insuficiencia renal aguda, con
inmunosupresión y disminución en los índices de crecimiento de los sobrevivientes.(2)
Tricoteceno:
La micotoxicosis por tricoteceno se presenta con mucha frecuencia en las aves comerciales,
pero a niveles naturales no causa mortalidad. En cambio, las pérdidas se deben a la
reducción en el consumo de alimento, la disminución en el crecimiento y la
inmunosupresión. La micotoxicosis por tricoteceno es común en granos de trigo, maíz y
otros utilizados en la producción de alimentos para aves domésticas. La producen muchas
especies de Fusarium, Stachybotrys, y por lo menos, otros tres géneros. Estos hongos
también originan una amplia variedad de micotoxinas, aparte del tricoreceno que pueden
exacerbar los efectos de los tricotecenos presentes. (2)
Las condiciones ambientales que favorecen el crecimiento de Fusariuim y Stachybotrys y la
producción del tricoteceno son distintas de las que producen aflatoxina y ocratoxina. Por
tanto, la contaminación secundaria con estas toxinas es poco frecuente. El hongo productor
del tricoteceno crece a muchas temperaturas pero la producción de toxina es más alta en
frio y en condiciones de humedad. De este modo, los tricotecenos se relacionan con climas
del norte, en particular cuando la cosecha de grano se ha retrasado hasta los meses de
invierno o el grano infectado se ha almacenado en condiciones de frio.(2)
Se han descrito alrededor de 80 micotoxinas de tricoteceno sesquiterpinoides relacionadas
químicamente, pero la mayoría tiene mayor información de los efectos de 12, 13-
epoxitricotecenos T-2, hidroxi T-2 (HT-2), diacetoxiscirpemol (DAS, Anguidina) y
deoxinivalenol (DON, vomitoxina). No se sabe si estos cuatro compuestos causan casi todos
los casos de campo de micotoxicosis por tricoteceno. También la Zearalenona (F-2) queda
en esta categoría, pero sus efectos en aves comerciales son mínimos.(2)
Sinónimos:
Micotoxicosis.(1)
Distribución Geográfica:
Distribución a nivel mundial. (3)
Especies que afecta:
Pollos, gallinas, aves domésticas alimentadas con granos contaminados, pavos y
mamíferos.(1)
Patogenia:
212
MICOTOXICOSIS
Aflatoxicas
ochratoxinas
tricotoxinas
Crecimiento de
hongos en el
grano
Liberan toxinas en el
grano estos son
utilizados para hacer
el concentrado
Alimenta a las aves
Ingresa por via oral
Lesion en la mucosa
intestinal
Estos ingresan al
torrente sanguineo
y se disemina a
varios organos
Higado
Medula Osea
Esofago, paladar
blando
corazon
bazo
ocasionan lesiones
como: Perihepatitis,
pericarditis,
esplegnomegalia,
riñores palidos
y ocasionan la
Muerte
Factores:
almacenamiento
del grano:
humeda, poca
ventilacion
213
Síntomas:
Aflatoxinas: Por lo general, la aflatoxicosis no induce mortalidad de manera directa aunque
las concentraciones altas pueden ser mortales. Los efectos económicos más importantes en
aves en crecimiento son la disminución en el crecimiento y reducción del índice de
conversión de alimentos. También se produce una marcada reducción en la resistencia a
infecciones como salmonelosis, coccidiosis, enfermedad infecciosa de la bolsa y candidiasis,
que resultan en un aumento en los decomisos durante el procesamiento. La aflatoxicosis en
las aves también puede ocasionar alteraciones en la pigmentación normal y aumento en las
magulladuras. En las gallinas adultas intoxicadas disminuye la producción de huevo, así
como su incubabilidad. En los machos reproductores adultos, se reduce el peso testicular y
las cuentas espermáticas. Además, disminuye la fertilidad de la inseminación de gallinas con
semen de machos afectados, según informan algunos estudios, aunque, según otros, no
hay reducciones importantes. (1-2)
Achratoxinas: Las aves con intoxicación aguda se muestran deprimidas, deshidratadas y a
menudo poliúricas; su muerte se debe a falla renal aguda. Por su parte, los sobrevivientes
se quedan enanos, con plumaje pobre, y tienen aumentos en los tiempos de coagulación,
anemia e inmunosupresión. Asimismo, puede haber pérdida de pigmentación y reducción en
la ganancia de peso. En las gallinas en postura se puede retrasar la madurez sexual, o
presentar excretas acuosas, lo que aumenta el número de huevos sucios. También
disminuye la producción de huevo y la incubabilidad del mismo, y baja el rendimiento de la
progenie de las gallinas intoxicadas. (1-2)
Tricoteceno: Las aves domésticas con micotoxicosis por tricoteceno desarrollan ulceras en
la comisura de la boca, en el paladar duro adyacente al pico, en paladar hendido, y sobre la
superficies dorsal de la lengua. Por lo general, las ulceras no producen daño en el esófago,
a menos que el ave coma grandes cantidades del alimento con rapidez. Dependiendo de la
dosis, las ulceras aparecen 3 o 4 dias después de la ingestión inicial de la toxina y continua
empeorando mientras persista la exposición. La estomatitis ulcerativa ocasiona la
disminución de ingestión de alimentos, lo cual reduce la ganancia de peso y la eficiencia del
consumo. Las ulceras orales no son especificas ya que otros factores, como el sulfato de
cobre, algunas fuentes de calcio y otros ingredientes traumáticos o cáusticos de la dieta
inducen lesiones idénticas. (1-2)
Las aves intoxicadas con tricoteceno tienen un emplumado deficiente con “huecos” a lo
largo del cañón debido a la interrupción del crecimiento de la pluma. Las aves se vuelven
anémicas inmunosuprimidas, y presentan bajos índices de crecimiento. Por su parte,
aunque las aves adultas intoxicadas son más resistentes, también desarrollan ulceras orales
y disminuye su producción de huevo, la calidad del cascaron y la incubabilidad. Algunos
estudios con DON y T-2 en pollos producen letargia, paresia de las alas, dismetría y
convulsiones, mientras que otros exámenes con las mismas toxinas no presentan estos
signos. (1-2)
Lesiones:
Aflatoxinas: Después de la ingestión, la aflatoxina B1 sufre la biotransformacion a
numerosos metabolito altamente reactivos con diversos efectos negativos en el
metabolismo. Los metabolitos se fijan al DNA y RNA, reducen la síntesis de proteínas,
disminuyen la inmunidad celular y, en menor grado, la humoral. Estas alteraciones
metabólicas conducen al agrandamiento de hígado, riñones y bazo, así como disminución
de la bolsa, del timo y de los testículos. Con una exposición aguda a dosis elevadas se
acumula la grasa en forma de vacuolas claras en el citoplasma de los hepatocitos de una
manera que depende del tiempo y la dosis; los resultados son hígados amarillos, friables y
evidentemente agrandados. Con una exposición continua se presenta hiperplasia epitelial
biliar intrahepatica y hematopoyesis extramedular, esta última en respuesta a una anemia
214
inducida por toxina. Aumentan las hemorragias petequiales o las magulladuras posteriores a
traumas, debido a que disminuye la síntesis del factor de coagulación y hay mayor fragilidad
capilar. La aflatoxina se excreta rápidamente en bilis y la orina y no se acumula o persiste en
tejidos corporales. Tal vez lo anterior explique la rápida recuperación de la producción de
huevo y de incubabilidad después de que cesa la ingestión de la toxina. (1-2)
Lesiones del pico
Lesiones en boca
Acratoxinas: La ocratoxina A inhibe la síntesis de proteínas, produce necrosis epitelial
tubular proximal aguda en riñones, e inhibe la secreción normal de ácido úrico renal. Los
riñones afectados son blancos o pálidos, hinchados, duros y pueden tener cristales de urato
en forma de puntos blancos. Si el daño es lo bastante extensivo como para causar
insuficiencia renal, se produce deshidratación, hiperuricemia y depósitos de uratos
viscerales. Los uratos blancos pastosos se depositan en las superficies pericárdica,
perihepatica, periarticular y articular. Estos depósitos se pueden confundir con exudado
inflamatorio, pero su verdadera naturaleza se puede determinar con el examen microscópico
de impresiones o de frotis. Es mucho más frecuente que las aves sobrevivan con falla renal
compensada y los riñones se observan agrandados, fibroticos y pálidos. (1-2)
Además de las lesiones renales, se produce un cambio graso de leve a moderado y
depósitos de glucógeno en hepatocitos los que resultan en hígados amarillos y agrandados.
El tamaño del timo y de la bosa disminuyen un poco, lo cual coincide con la
inmunosupresión. (1-2)
Tricoteceno: Las micotoxinas de tricoteceno para las aves producen sus efectos mediante
dos mecanismos patógenos: necrosis epitelial directa y efectos radiomiméticos que
destruyen con rapidez las células en división. T-2 causa necrosis epitelial de las membranas
mucosas en contacto. Las ulceras se presentan donde el contacto es frecuente y donde se
aloja el alimento contaminado. Este efecto disminuye en el esófago, tal vez debido a la
mayor exposición de la toxina a la humedad y al moco. Por tanto, las erosiones y las ulceras
en el paladar duro, lengua y orofaringe rostrales, así como las quemaduras químicas en el
labio rostral de la lengua se deben a efectos cáusticos directos de T-2. DAS también es
215
epitelionecrótico, pero sus efectos son ligeramente menos graves que los T-2. Los
tricotecenos inhiben gravemente la síntesis de proteínas, para lo cual mimetizan las lesiones
de intoxicación por radiación grave. La micotoxicosis de tricoteceno afecta los tejidos con
vidas medias celulares cortas y con elevados índices de recambio. Lo anterior es
significativo para la supresión de T-2 de la hematopoyesis que produce anemia y medula
ósea pálida. También suprime la linfopoyesis, produciendo atrofia del timo y de la bolsa e
inmunosupresión. Por otro lado, se deprime la replicación de los epitelios foliculares de las
plumas, produciendo roturas en el plumaje en el cañón de las plumas. En los casos graves,
se afecta la replicación de enterocitos lo que produce ulceraciones en el intestino. (1-2)
Los tricotecenos individuales difieren en la producción de los efectos anteriores. Dosis bajas
de T-2 originan con mucha eficacia ulceras orales, en tanto que las dosis ligeramente más
altas tienen efectos radiomiméticos. También las dosis bajas de DAS producen efectos
radiomiméticos sistémicos, pero no ocasionan ulceras orales. Por otro lado, DON es
relativamente no toxico para las aves y no produce ulceras orales, rechazo del alimento ni
tiene efectos radiomiméticos a las dosis que se presentan de modo natural. (1-2)
Lesión por ticrotecenos en molleja, formación de gelatina.
Diagnóstico:
 Es importante hacer un análisis detallado y meticuloso de los alimentos sospechosos.
Los efectos tóxicos con bajos niveles de contaminación puede tardar varias semanas en
aparecer.
 El curso de la enfermedad y el tipo de lesiones puede estar relacionado con la clase de
micotoxinas y la predisposición de cada animal.
 La muestra a analizar debe ser representativa ya que sólo una parte del alimento puede
estar contaminado.
 Los alimentos enmohecidos por lo general son parcialmente rechazados por los
animales y, esta disminución de la ingesta, también contribuye a la pérdida de peso que
ocurre en algunos casos de mico-toxicosis.
 El calor en exceso, cambios químicos (acidez) y la luz solar son los elementos que
pueden alterar la estructura y actividad de dichos hongos.
 El laboratorio es sumamente dependiente de una muestra representativa bien
conservada y de una exacta y detallada historia clínica.
 El número de toxinas existentes son mayores que las pruebas rutinariamente
empleadas.
216
 La presencia de hongos en el alimento no necesariamente indica presencia de
micotoxinas, ya que la producción de éstas depende de la temperatura, humedad, tipo
de substrato, cantidad de alimento contaminado, etc.
 Algunos componentes naturales de alimentos y forrajes pueden producir resultados
falsos positivos en el análisis químico del laboratorio.
 Las mezclas alimenticias (raciones, pellet) son complejas y dificultan el análisis.
 Ensayos biológicos de los alimentos problemas sobre grandes especies (bovinos,
equinos) no son aplicables por ser muy costosos, aunque la utilización de especies
menores similares es adecuada. Efectos crónicos (a los 2 ó 3 meses) pueden ocurrir y
son muy difíciles de diagnosticar.
 Un método químico muy empleado para la detección de micotoxinas es la cromatografía
en capa fina. Para llevar a cabo esta prueba primero se debe realizar una extracción
química del alimento problema. Para la mayoría de las toxinas se debe observar la
cromatografía en capa fina con luz ultravioleta, las cuales reflejan distintas fluorescencia
según cual micotoxina se trate. Posteriormente sobre la misma placa se realizan pruebas
confirmatorias para asegurar el diagnóstico.(2-3)
Control:
Las micotoxicosis en granos se presentan con regularidad suficiente para requerir planes
para controlar sus efectos en las aves comerciales. Los métodos de inactivación química se
han investigado pero no están disponibles en la escala necesaria para compañías
productoras de alimento para aves. La adición de aluminosilicato de sodio a las raciones de
las aves a 0.5% fija la aflatoxina y previene su absorción, por lo que reduce sus efectos.
Como con la mayoría de las enfermedades avícolas, la prevención es más económica que el
tratamiento. (1-2)
La prevención de las micotoxicosis depende del seguimiento exacto de técnicas que
aseguran la calidad en la manufactura, entrega y almacenamiento del alimento. Deben
conocerse las concentraciones de tolerancia para micotoxinas específicas; es necesario que
los proveedores de grano conozcan estos límites. Los cargamentos de grano que entran
tienen que probarse en busca de humedad y concentraciones de micotoxinas, mediante
pruebas de ELISA, columnas de afinidad u otras valoraciones químicas apropiadas. Los
embarques que no se encuentran en niveles aceptables se deben rechazar. Las
instalaciones y el equipo para almacenar y moler el grano (es decir molinos de granulado,
enfriadores de granulado, barrenas y camiones para alimento) deben ser inspeccionados y
limpiados de acuerdo a un procedimiento. Es necesario agregar conservadores de alimento
y antimicóticos con el fin de prevenir el crecimiento de los hongos en los almacenes o en el
alimento finalizado. Las granjas avícolas deben tener dos depósitos que permitan la rotación
y la limpieza. Los avicultores y las procesadoras de alimentos deben guardar muestras de
cada mercancía y alimento finalizado para garantizar un posible análisis futuro. (1-2)
Tratamiento:
Utilización de fungistáticos
El uso de fungistáticos como inhibidores del metabolismo, crecimiento y proliferación de los
hongos (mohos + levaduras) está a ser utilizado desde hace ya muchos años. Un
fungistático o mezcla de ellos actúa inhibiendo la síntesis de varios enzimas a nivel de célula
fúngica y por tanto el metabolismo del hongo, evitando así su crecimiento y proliferación.
Consecuentemente el riesgo de contaminación con micotoxinas se verá reducido o anulado.
Sin embargo, si las micotoxinas ya están contaminando el alimento, el fungistático no
actuara sobre estas. Un fungistático o mezcla de ellos no solo se puede utilizar
incorporándolo a las materias primas y piensos, sino que también puede ser utilizado de una
forma directa para el tratamiento de los circuitos e instalaciones de la fábrica de piensos.
Los fungistáticos más comunes utilizados en alimentación animal son: ácido propiónico y
217
sus sales cálcica, sódica y amónica, ácido sórbico y su sal potásica, ácido fórmico y sus
sales cálcica y sódica. (2-3)
Los fungistáticos anteriormente mencionados son a veces mal llamados, “fungicidas”, un
fungicida actúa destruyendo la membrana celular fúngica y matando al hongo, este es el
caso del formaldehído, de los pesticidas, herbicidas y otros.
Los fungicidas no son utilizados ni están autorizados para ser utilizados directamente en los
alimentos para animales visto que sus efectos tóxicos y agresivos pueden causar serios
efectos adversos en la salud del animal. (2-3)
Es de resaltar que el uso indebido de fungistáticos en concentraciones sub-inhibitorias
puede en algunos casos ocasionar que éstos sean metabolizados por algunas especies de
mohos toxicogénicos favoreciendo la producción de micotoxinas. (2-3)
Adsorbentes de micotoxinas
Actualmente hay un gran interés para el control de las micotoxinas con el uso de aditivos
adsorbentes de micotoxinas como son los aluminosilicatos de calcio y sodio hidratados
(HSCAS) que forman parte de la familia de las arcillas filosilicatos y con el uso de los
glucomananos esterificados incorporados ambos al alimento compuesto para animales.
Respecto a las arcillas hay otras que también son utilizadas como adsorbentes. El
fenómeno de quimi-adsorción se efectúa dentro del organismo del animal y tiende a que se
formen con la micotoxina/s, compuestos inertes, estables e irreversibles que son eliminados
por las heces. Algunos de estos productos quimi-adsorbentes tienen un espectro de acción y
eficacia de adsorción muy limitada, incluso hay algunos con los que
se corre el riesgo de absorber nutrientes. Existen actualmente filosilicatos modificados y
purificados que parece ser que tienen una buena eficacia Adsorbente dentro de un mayor
espectro de acción contra una mayor y más variada gama de micotoxinas. (2-3)
Enzimas biotransformadoras
Está también muy difundido el uso de enzimas biotransformadoras de micotoxinas. Estas
enzimas son incorporadas al alimento compuesto y dentro del animal tienden a
biotransformar la micotoxina en compuestos derivados que después son eliminados por la
orina y las heces. Estos compuestos pueden ser en algunos casos menos tóxicos o no
tóxicos respecto a la micotoxina original, sin embargo, esto no es exactamente así para
algunas micotoxinas incluso en las reacciones intermedias de biotransformación se pueden
formar compuestos igual o más tóxicos que la micotoxina original. (2-3)
Métodos biológicos
Dentro de los métodos biológicos para la inactivación de micotoxinas, se han efectuado
estudios y pruebas para el estudio de microorganismos (Sacharomices cerevisiae,
Flavobacterium aurantiacum, Rhizopus, spp, Neurospora sitophila y microorganismos del
rumen) que degraden en determinadas condiciones ciertas micotoxinas. En laboratorio se
han obtenido resultados efectivos en la degradación de las micotoxinas aflatoxinas, patulina,
ocratoxina A, zearalenona, toxina T-2, diacetoxiscirpenol y rubratoxina A, sin embargo la
aplicación práctica de estos sistemas está aún en proceso de estudio y desarrollo. (2-3)
Inmunoprofiláxis:
No existe vacuna comercial. (3)
218
Bibliografías:
1. B.W. Calnek al. 1997. Enfermedades de las aves. 2da edición en español Editorial
ManualModerno. Pag (979-996).
2. C. Mallmann. P. Dilkin. Micotoxinas en Ingredientes para Alimento Balanceado de
Aves. (en línea). Consultado el 8 de septiembre de 2014. Disponible en:
www.lamic.ufsm.br/papers/micotoxinas_en_ingredientes.pdf.
3. El Sitio Avicola. 2008. Compendio de Micotoxinas (en línea). Consultado el 8 de
septiembre de 2014. Disponible en: http://www.elsitioavicola.com/focus/5m-
publishing/2608/compendio-de-micotoxinas-micotoxinas-en-aves.
MICOTOXINAS
1. Elabore un cuadro comparativo de las diferentes micotoxinas, su órgano blanco, síntomas
observados.
Aflatoxina
Efectos carcinogénicos
Alta incidencia de cáncer en los animales
expuestos
Inmunosupresión
Disminución de la resistencia a agentes
estresantes ambientales y microbianos;
mayor susceptibilidad a enfermedades
Efectos hepatotóxicos Alteraciones hepáticas; Ictericia (piel amarilla)
Disminución del rendimiento
Disminución del consumo de alimento, ganancia
diaria de peso, peso al sacrifico y producción de
huevos;
parvadas no homogéneas;
disminución de la incubabilidad de los huevos
Efectos hematopoyéticos Hemorragias; anemia
Efectos neurotóxicos Síndrome nervioso (conductas anormales)
Efectos dérmicos
Deterioro del plumaje, palidez de las membranas
mucosas y las piernas (síndrome del ave pálida)
Efectos teratogénicos Defectos de nacimiento en las crías
Cambios patológicos
Variación del peso de los órganos internos:
• Agrandamiento de hígado (síndrome de hígado
graso), bazo, riñones
• Reducción de la bolsa de Fabricio y el timo
Cambios en la textura y coloración de los órganos
(hígado, molleja)
Residuos presentes en
hígado, carne y huevos
Ocratoxinas
Inmunosupresión
Disminución de la resistencia a agentes
estresantes ambientales y microbianos,
mayor susceptibilidad a enfermedades
Disminución del rendimiento
Reducción de la producción de huevo, peso
del huevo y ganancia de peso;
disminución de la calidad de la cáscara del
huevo;
219
retraso en el crecimiento;
disminución de la conversión alimenticia;
tasas de mortalidad más alta, rechazo del
alimento
Efectos nefrotóxicos
Aumento del consumo de agua; disfunción
renal
Efectos hepatotóxicos Daño del hígado
Residuos en hígado, carne y
huevos, petequias y equimosis en
carne y huevo
Tricotecenos
Inmunosupresión
Disminución de la resistencia a los agentes estresantes
ambientales y microbianos;
aumento de la susceptibilidad a las enfermedades
Disminución del
rendimiento
Reducción del consumo de alimento, ganancia de peso,
producción de huevo y calidad de la cáscara del huevo,
déficit en el ICA, rechazo del alimento, parvadas no
homogéneas
Efectos
gastrointestinales
Diarrea
Efectos
hematopoyéticos
Hemorragias
Efectos
neurotóxicos
Disminución de los reflejos;
posición anormal de las alas
Toxicidad dérmica
Toxicidad oral y dérmica;
deterioro del plumaje
Cambios
patológicos
Necrosis de los tejidos linfoides y hematopoyéticos;
lesiones en molleja
4. Investigue acerca de los adsorbentes de micotoxinas que se utilizan actualmente
Actualmente hay un gran interés para el control de las micotoxinas con el uso de aditivos
adsorbentes de micotoxinas como son los aluminosilicatos de calcio y sodio hidratados
(HSCAS) que forman parte de la familia de las arcillas filosilicatos y con el uso de los
glucomananos esterificados incorporados ambos al alimento compuesto para animales.
Respecto a las arcillas hay otras que también son utilizadas como adsorbentes. El fenómeno
de quimi-adsorción se efectúa dentro del organismo del animal y tiende a que se formen con
la micotoxina/s, compuestos inertes, estables e irreversibles que son eliminados por las
heces. Algunos de estos productos quimi-adsorbentes tienen un espectro de acción y eficacia
de adsorción muy limitada, incluso hay algunos con los que se corre el riesgo de absorber
nutrientes. Existen actualmente filosilicatos modificados y purificados que parece ser que
tienen una buena eficacia Adsorbente dentro de un mayor espectro de acción contra una
mayor y más variada gama de micotoxinas.
5. Cuáles son los métodos de diagnóstico de Micotoxinas
Cromatografía de capa delgada
Espectrometría de masa
Tecnología con base en anticuerpos monoclonales
6. Investigue los niveles permitidos de micotoxinas en el alimento para aves.
Aflatoxinas 20 ppb
Acratoxinas 5ppb
Fumonisina 2ppb
220
T.2 Ascitis
Agente Etiológico:
Hipertensión portal producto de una insuficiencia del corazón (ventrículo derecho) a causa
de la presión pulmonar cuando la capacidad de los capilares es inadecuada y existe un
volumen pulmonar pequeño. Cuando hay hipoxia producto de la altitud, rápido crecimiento,
gases (amoníaco), poco volumen pulmonar, aumento de CO2, se produce un aumento de la
policitemia o sea un aumento de los glóbulos rojos lo cual hace difícil el bombeo de sangre a
través del pulmón. Otros factores pueden ser toxicidad con sodio que causa hipertensión y
también el sobre consumo de alimentos hasta tener que utilizar el exceso de oxígeno en su
metabolismo. (1)
Sinónimos:
Panza de agua, hidropesía, anasarca, síndrome ascítico, hipóxico, síndrome de hipertensión
pulmonar, agua en el abdomen, edema de las alturas, bolsa de agua
edema aviar.(1,2,3)
Distribución Geográfica:
Distribuido en todo el mundo, afecta más a pollos de engorde. (1)
Especies que afecta:
La ascitis se presenta en pollos con una mayor incidencia entre las 3 y 5 semanas de edad,
cuando estos alcanzan su mayor velocidad de crecimiento. Las estirpes de mayor
crecimiento y los machos son los más susceptibles a presentar este síndrome.(1)
Patogenia:
221
Crecimieto
rapido elevada
tasa metabolica
basal.
Aumento en la
demanda
corporal de
oxigeno.
Fluido
aumentado,
gasto cardiaco.
Capacidad vascular
insuficiente en lecho
capilar pulmonar
(hipertencion pulmonar
primaria)
Aumento de presión
pulmonar arterial.
Hipertrofia
ventricular
derecha.
Insuficiencia valvular,
dilatacion ventricular
derecha, insuficiencia
ventricular derecha.
Congestion
hepatica y
edema
ASCITIS
Frio, calor
moderado,
actividad,
hipertiroidismo,
sobrealimentacio
n, nutrientes o
quimicos que
aumentan el
requerimiento de
oxigeno
metabolico.
Alta densidad,
ración de
granulados,
manejo y
ambientes
superriores
222
Síntomas:
Abdomen distendido
Jadeo
Cianosis de cresta y barbillas
Cresta atrofiada
Cabeza pálida
Ojos cerrados
Boqueo
Letárgica
Plumaje erizado
Pollos afectados caminan con dificultad y cuando se manipulan, el fluido en cavidad
abdominal se puede palpar. No todas las aves con ascitis presentan líquido en cavidad
abdominal sobre todo en los primeros estadios de la enfermedad.(1,3)
Lesiones Macroscópicas:
Se encuentra líquido ascítico, el cual está formado por plasma y proteínas que provienen de
la vena cava. El fluido puede ser claro o amarillo, parte del líquido se coagula formando una
masa de aspecto gelatinoso que se deposita sobre hígado y otras vísceras.(1)
Ascitis (cavidad abdominal)
Corazón: Dilatación del ventrículo derecho, flacidez de la pared, observándose corazón
redondo, se observan petequias en grasa coronaria y miocardio. (1)
Pulmones: Áreas pálidas y su coloración varían desde gris hasta sensiblemente rojizo,
presentando edema.(1)
Hígado: Aumento de tamaño, bordes redondeados, congestión, en la etapa terminal se
puede producir cirrosis, con un color grisáceo, duro al tacto y con coágulos de fibrina
adheridos. (1)
Riñones: Aumento de tamaño y congestión. (1)
223
Intestino delgado: Congestión generalizada y edema subcutáneo. (1)
Corazón, Hígado y pulmones con
edema.
Lesiones Microscópicas:
Se observa disociación de láminas hepàticas, individualización de cordones hepáticos,
infiltración grasa, cariorexis y degeneración hialina.(1)
Diagnóstico:
Para hacer un diagnóstico de campo este deberá basarse en tres aspectos que son
anamnesis epizoótica, clínica y lesiones anatomopatológicas.(1,2)
En la anamnesis epizoótica hay que tener en cuenta la edad de los pollos, ya que la ascitis
es más frecuente entre las 3 y 5 semanas, el sexo por ser más frecuente en los machos,
altura sobre el nivel del mar de las naves de crianza, temperatura promedio, utilización de
las calentadoras y las cortinas, consumo de alimentos y si el pienso es en forma de pelets o
en polvo.(1,2)
224
La inspección clínica revela el abultamiento del abdomen que a la palpación parece una
bolsa de agua, las venas prominentes, el caminar en forma de pingüino y al final una
marcada cianosis, disnea y muerte.(1,2)
Las lesiones al hacer la necropsia son muy sugestivas para la ascitis con una gran
acumulación de líquido amarillento en la cavidad abdominal y las lesiones hepáticas y
cardiacas.(1,2)
Con la anamnesis epizootica, clínica y la necropsia en la mayoría de las veces se puede
realizar un diagnóstico bastante cercano a la realidad por lo que en un gran porciento de las
veces no se envían aves al laboratorio.(1,2)
Sin embargo en ocasiones hay que realizar un diagnóstico diferencial con varías
afecciones.(1,2)
La ascitis puede distinguirse de la acumulación de grasa mediante la palpación del
abdomen. El oviducto cístico derecho el cual contiene grandes cantidades de líquido, a
menudo se confunde con ascitis, sin embargo en la verdadera ascitis está llena toda la
cavidad abdominal.(1,2)
Hay que diferencial la ascitis propiamente dicha del exceso de sodio en el agua o en el
alimento. Niveles de 0.75 % de NaCl o superiores en el agua de bebida ó 2 % en el alimento
producen edema y ascitis en pollos.
Los síntomas de la intoxicación por sodio incluyen, debilidad muscular, dificultad respiratoria,
edema generalizado subcutáneo, ascitis, acumulación de agua en el tórax, hidropericardio,
dilatación cardíaca e hipertrofia, riñones e hígado inflamados, pálidos y edematosos,
testículos císticos y agrandados, daño en los tubulos renales, hipertrofia glomerular,
esclerosis glomerular, concentraciones elevada de NaCl en el plasma, la osmolaridad del
plasma esta aumentada y la concentración de proteína en el plasma disminuida y
muerte.(1,3)
Otras causas también pueden producir edema y ascitis como son las intoxicaciones con
derivados del alquitrán, las fitotoxinas, micotoxinas y el exceso de furazolidona (500 ppm) en
la dieta.
Control:
Adquirir pollitos de calidad, Contar con alimento de calidad, Control de condiciones
ambientales de la caseta como son ventilación, camas secas, adecuada combustión de
criadoras.
Para controlar los problemas por SA se han desarrollado programas de restricción
alimenticia tomando en cuenta factores como tiempo de acceso al alimento, densidad
nutritiva de las raciones, restricción en la cantidad de alimento. (1)
Tratamiento:
No hay tratamiento.(1,2,3)
Inmunoprofiláxis:
No existe.(1,2,3)
225
Bibliografías:
1. A. Sánchez. 2004. Ascitis Aviar. (en línea). Consultado el 8 de septiembre de 2014.
Disponible en: http://ascitisaviar.blogspot.com/.
2. J.C. Stuart. 1990. Síndrome de Ascitis. (en línea). Consultado el 8 de septiembre de
2014. Disponible en:
http://www.google.com.gt/url?sa=t&rct=j&q=&esrc=s&source=web&cd=11&ved=0CFs
QFjAK&url=http%3A%2F%2Fddd.uab.cat%2Fpub%2Fselavi%2Fselavi_a1991m8v33
n8%2Fselavi_a1991m8v33n8p540.pdf&ei=SZkOVNWVCIvpggTB6IDwAw&usg=AFQj
CNEUSzUGdVtZtOE1PTPKuWHnemLYRQ&sig2=Sn97z7B4MQbr7dszyN-3Qw.
3. Jordan. FT. Pattison. 1998. Enfermedades de las aves. 3era. Ed. En español.
Editorial Manual Moderno. (349-358).
CUESTIONARIO ASCITIS
1. Esquematice la fisiopatología de la Ascitis
2. Investigue acerca de los factores que ocasionan la enfermedad (genética,
nutricionales, tóxicos, climáticos y manejo)
 Factores genéticos
Selección genética. El SA es un problema en el pollo de engorde actual. La causa está
relacionada con el mejoramiento a través de la selección genética de líneas comerciales
tendientes a alcanzar rápidamente la edad de mercado. Esto se produce alcanzando mayor
capacidad para el depósito de masa muscular y una alta velocidad de crecimiento, los que
originan una alta demanda de oxígeno para su actividad metabólica y que propician en las
aves mayor susceptibilidad de padecer el SA con el consecuente incremento de la
mortalidad por esta causa.
 Factores alimenticios
Consumo de alimento. Se sugiere emplear la restricción alimenticia como alternativa para
atenuar la incidencia de SA; al respecto en un experimento restringiendo el alimento hasta
226
un 25% respecto del consumo normal a partir del día 7 al 21 de edad se encontró que la
hemoglobina y el hematocrito disminuyeron sólo hasta el día 20, igualmente la restricción
alimenticia redujo la hipertrofia cardiaca y ventricular derecha, por lo que se concluye que la
restricción redujo el estrés cardiaco asociado al síndrome ascítico en forma temporal.
Forma física del alimento. Los alimentos granulados proporcionados a libre acceso en los
pollos de engorde actuales propician mayor aumento de peso, pero con índices altos de
mortalidad por SA. Por tanto se sugiere utilizar en la alimentación de pollos de engorde
alimento en forma de harina para evitar la alta incidencia de SA.
 Factores climatológicos
Temperatura. La incidencia de SA es provocada por la exposición de las aves a bajas
temperaturas ambientales, lo que a su vez produce una sobre carga metabólica.
Proporcionar calor artificial hasta la tercera semana de edad en zonas templadas puede
incrementar la mortalidad por SA hasta en un 50%.
Ventilación. Una mala ventilación y alteraciones en el aparato respiratorio aumentan
también la demanda de oxígeno; en consecuencia se desarrolla el SA, o llamado también
síndrome de hipertensión pulmonar; en esta situación, los pollos de engorde tienen
incapacidad de oxigenar adecuadamente su organismo, lo que ocasiona incremento en la
presión pulmonar debido a hipoxia, con lo cual se produce falla ventricular derecha y
acumulación de líquido en la cavidad abdominal. La mala ventilación, la sobrepoblación y el
manejo de camas por las altas concentraciones de amoniaco que pueden generarse, son
otros factores pre disponentes.
Altitud sobre el nivel del mar. la crianza de aves en alturas elevadas, donde la presión
parcial del oxígeno es menor que en zonas geográficas que se ubican a nivel del mar.
 Factores sanitarios
El origen de las aves es muy importante; los pollos BB deben provenir de reproductoras que
estén libres de micoplasmosis, porque habrá muchas posibilidades de que en las fases de
crecimiento y engorda los pollos desarrollen la enfermedad respiratoria crónica, que por
producir abundantes exudados, interfiere con la ventilación pulmonar. También es
conveniente que las reproductoras confieran al pollito una sólida inmunidad materna contra
la infección de la bolsa de Fabricio. Si los pollitos sufren la forma subclínica de la infección,
presentarán una importante deficiencia inmunológica principalmente contra los agentes que
afectan al sistema respiratorio.
3. Elaborar un programa de prevención con base en los factores anteriores
 Para el control de los factores genéticos se pueden buscar animales cuya tasa de
crecimiento no sea muy alta, pero que tengan una eficiente conversión alimenticia.
Otra labor sería coordinar con la planta incubadora para que los pollos BB
destinados a crianza en altura provengan de reproductoras de avanzada edad, sobre
40 semanas.
 En cuanto a los factores alimenticios se sugiere la restricción alimenticia, o el uso de
alimentos que propicien un crecimiento lento, sin afectar otros parámetros
productivos sobre todo el de conversión alimenticia.
 En el control de factores climatológicos se debe proporcionar la temperatura
adecuada a las aves y una ventilación acorde a las necesidades del pollo según
fases, considerando la correcta densidad de crianza.
 En el control sanitario se debe verificar que los pollos BB provengan de
reproductoras exentas de micoplasmosis, evitar problemas respiratorios de las aves
en el proceso productivo y utilizar los desinfectantes adecuados.
227
228
D.1 Deficiencia de Vitamina A
Agente Etiológico:
Deficiencia en la ingesta de vitamina A en la dieta, interrumpen en los procesos metabólicos
en el cual interviene la vitamina. (1)
La vitamina A resulta indispensable en aquellas dietas avicolas para crecimiento,
visión óptima e integridad de mucosas. Ya que las cubiertas epiteliales de los aparatos
digestivo, urinario, genital y respiratorio se componen de mucosas, en estos tejidos
es donde se observan con mayor rapidez las lesiones por deficiencia de vitamina A. El
aldehído de la vitamina A, o retinal, es un componente de los pigmentos visuales en las células
sensoriales de la retina en la cual la isomerización cis-trans de la cadena lateral
isoprenoide, participa de manera esencial en la detección de la luz. La vitamina A participa en
la morfogénesis durante el desarrollo embrionario, la conservación de los tejidos epiteliales, la
producción de moco, crecimiento óseo, inmunidad y una variedad de procesos esenciales.(2)
Sinónimos:
Hipovitaminosis A.(1)
Distribución Geográfica:
Se distribuye a nivel mundial.(1)
Especies que afecta:
Pollos, pavos, psitacidos y aves rapaces. (3)
Patogenia:
229
En la grasa de las frutas
se encuentran
carotenos
Deficiencia en
el consumo de
vitamina A
2-5 meses despues
desarrollan lesiones
y signos.
Lesiones se desarrollan primero en la
faringe y se confinan en mayor parte en
las glandulas mucosas y sus conductos
Epitelio original lo
remplaza un epitelio
queratinizante.
pequeñas pustulas
blancas en los pasajes
nasales, pico, esofago y
faringe
Se almacenan el el
Hígado
Al ser ingeridos son
tranformados en
vitamina A
230
Síntomas:
El primer síntoma de la deficiencia de vitamina Aes revelado en el rostro del ave como
manchas blancas en los ojos, en la cavidad nasal y a lo largo de boca. Estas manchas
pueden contagiarse de infecciones y convertirse en abscesos llenos de pus. Un absceso en
la boca puede deformar la apertura de la tráquea (glotis) y causar que el ave tenga
dificultades al respirar, lo que puede producir asfixia y la muerte.(2,3)
Si un absceso sin tratar crece demasiado, esto puede cerrar la apertura en el paladar de la
boca del ave (choana). Si esto sucede, habrá descargas nasales e hinchazón alrededor de
los ojos del ave.(2,3)
Inflamación en senos infraorbitarios.
Otros síntomas de la deficiencia de vitamina A incluyen:
 Jadeo
 Estornudos
 Fosas nasales bloqueadas por costras
 Ojos hinchados (algunas veces con descargas)
 Pérdida de apetito
 Diarrea
 Pérdida de peso
 Nauseas
 Halitosis
 Boca babosa
 Cola Oscilante
 Color opaco del plumaje
 Apatía
 Depresión
Lesiones Macroscópicas:
Hiperqueratosis corneal
Lesiones nerviosas periféricas y centrales
Hiperqueratosis de las membranas mucosas de boca y esófago
Metaplasia de las membranas mucosas epiteliales
Quistes ováricos. (2)
231
Lesiones Microscópicas:
La primera lesión histológica de la deficiencia de vitamina A es atrofia y declinación del
epitelio ciliado cilíndrico del aparato respiratorio. Muchas veces, los núcleos presentan
cariorrexis notable. Una seudomembrana formada por las células ciliadas atrofiadas y
degeneradas puede colgar como crestas de la membrana basal; después, estas
se desprenden. Durante este proceso se pueden formar nuevas células cilíndricas o
poligonales únicas o en pares y parecen como islas debajo del epitelio. Estas nuevas células
proliferan y sus núcleos se agrandan, conteniendo menos cromatina conforme se desarrollan.
Los límites de las células se definen con menos claridad, por último, la cubierta
epitelial ciliada cilíndrica de las cavidades nasales y senos comunicantes, tráquea, bronquios y
glándulas submucosas se transforma en un epitelio queratinizado escamoso estratificado. Las
lesiones en las glándulas de la lengua, paladar y esófago son parecidas a las que se
desarrollan en el aparato respiratorio.(2,3)
El examen histopatológico de los tejidos de los pasajes nasales de pollos, sirve como
indicador sensible de las deficiencias de vitamina A en los casos iniciales. Los pollos que
reciben concentraciones subóptimas, muestran lesiones semejantes en sus características,
pero no con la gravedad, en la deficiencia completa de vitamina A.(2)
La deficiencia de vitamina A en pollos y patos jóvenes ocasiona retraso notable y supresión del
crecimiento del hueso endocondral. La zona proliferativa se reduce. Las células
hipertrofiadas se acumulan, rodeadas por una matriz sin calcificar. Hay menos invasión
vascular del cartílago epifisiario y muestra patrones irregulares como ramificaciones. (1)
Se disminuye el número de osteoblastos endosteales y periosteales, lo que favorece la
alteración en el crecimiento del hueso y adelgazamiento de la corteza ósea. La
remodelación del hueso se inhibe. El crecimiento desproporcionado del cerebro y medula
espinal con relación al esqueleto axil, parece ocasionar compresión de tejido cerebral.(1)
El aumento del líquido cefalorraquídeo es uno de los primeros signos de la deficiencia de
vitamina A. Se ha observado aumento en la frecuencia de folículos ováricos atrésicos que
contienen hemorragias, ya sea en todo el folículo o entre la teca internas y la capa de
células de la granulosa en pollas expuestas a deficiencia de vitamina A durante 5 a 8
meses.(1)
Se informa que la deficiencia de la vitamina A disminuye la incubabilidad de los huevos de
pollos y pavos y aumenta la mortalidad de pollos y pavipollos que nacen.
Diagnóstico:
Se debe tomar una muestra de alimento para analizar sus contenidos vitamínicos
También es posible hacer un análisis en el contenido de vitaminas del hígado de los
pollos.(3)
Control:
Consiste en suplementar la dieta mediante el aporte adecuado de VA por medio de aceite
de hígado, alimentos naturales y dietas comerciales.(3)
232
Aceite de hígado de bacalao
Es una fuente directa de vitamina A que no requiere conversión en el organismo, como el
beta-caroteno. Posee ácidos grasos poliinsaturados que en pollos domésticos son causa de
erosión de la molleja, si la acción de éstos no es protegida con un nivel adecuado de
vitamina E. Podría pensarse en un efecto similar en aves de jaula. Su concentración es del
orden de 550000 UI/litro (unos 165.000 microgramos/litro). Como recomendación conviene
conservarlo en botellas opacas (para impedir la rancidez por efecto de la luz), mezclar junto
a semillas y consumir en el día.
En cuanto a la dosis, deben emplearse 7,5 ml en cada kg de semillas, lo que equivale a
4200 UI/kg, 40-70 UI/ave/día o 1260 microgr/kg, 12-21 microgramos/ave/día. Debe
dosificarse una o dos veces por semana. de modo general que durante 4 ó 5 días, una vez
al día, se emplee 1 gota para periquitos y 8-10 para guacamayos (Arasp.). Debe
considerarse que se realizan aportes de otros nutrientes al emplear aceite de hígado de
bacalao, especialmente vitamina D, de importancia si las aves no tienen acceso directo a la
luz solar, lo que les impide su síntesis a partir de los esteroles en la piel.(2,3)
Alimentos naturales
Como caroteno (precursor) se encuentra en alimentos de origen vegetal: espinaca, endivia,
zanahoria, perejil, lechuga y batata. También en yema de huevo e insectos.(2)
Dietas comerciales
Se usan en lugar de dietas de elaboración propia mal equilibradas. Se obtienen bañando o
recubriendo con suspensiones o soluciones de vitaminas y minerales o incluyendo vitaminas
en forma de granulado en la mezcla. Las capas de suplementos se pierden cuando las aves
quitan las cáscaras antes de ingerir las semillas, y en forma de polvos pueden no formar
parte de la ración ingerida, con lo que no se consumen. En forma de granulados
frecuentemente no se consumen. Por todo ello, excesos, desequilibrios y deficiencias
nutricionales pueden surgir aun empleando estos productos.(2)
La vitamina A como terapia de apoyo
El empleo de vitamina A como tratamiento complementario se recomienda en casos de
viruela, aspergilosis y tricomoniasis. También en la candidiasis (si es severa se utiliza la vía
oral forzada). Para la pododermatitis, en grandes psitácidas, se emplea la vía IM u oral.
Como terapia de apoyo en la gota articular aumenta el tiempo de supervivencia de las aves,
junto a otras medidas como aumento de humedad y disminución de proteína en la dieta.(2)
Tratamiento:
En general el tratamiento es útil para los procesos orales, el posible bloqueo laríngeo y en
general las alteraciones del epitelio. Si los tejidos no están muy afectados y la
hipovitaminosis no se complica, puede responder a suplementación con vitamina A en días
3 a 7, pueden ser necesarios tratamientos adicionales para bacterias u hongos si se
complica, usando sólo vitamina A como terapia de apoyo.
233
En casos muy avanzados con ulceraciones e infección secundaria es mejor aplicar
antibióticos. Si la deficiencia es severa, la vitamina A no se absorbe en intestino y su empleo
oral es poco eficaz; debe hacerse por inyección.(2)
Suplementos vitamínicos orales
Existen preparados comerciales polivitamínicos, y más específicamente compuestos
hidrosolubles de vitamina A y vitamina A con vitamina D-3 y E. Las concentraciones suelen
ser de 100.000 UI/ml, a partir de acetato o palmitato de retinol.
En cuanto al empleo de suplementos en el agua de bebida debe considerarse que la dosis
esté bien indicada y que la oxidación en el agua no disminuya la actividad vitamínica A, por
lo que se recomienda que su consumo sea en las primeras horas, para lo cual habrá que
forzar el consumo de agua, previa retirada de los bebederos.
En casos crónicos (los más frecuentes) por lesión de la mucosa intestinal la vía oral no
responde adecuadamente (absorción y síntesis de vitamina A limitada) por lo que no se
recomienda al inicio del tratamiento, empleando la vía intramuscular y posteriormente la vía
oral como suplemento.(2)
Vitamina A inyectable
La recomendación es tratar con vitamina A inyectable vía intramuscular (IM) en casos
estrictamente necesarios, si bien es cierto que es más rápido el resultado del tratamiento y
su aplicación. Los preparados comerciales son similares en cuanto a composición vitamínica
a los empleados vía oral.
Las lesiones de boca responden en poco tiempo con 1000 UI/100 gr de peso 2 veces por
semana, aunque no en todos los casos.
Su aplicación es interesante en casos agudos, pero puede sobredosificarse dada la
concentración de los preparados comerciales. 1000-2000 UI/por kg de peso vivo. Las
inyecciones disponibles comercialmente pueden tener una alta concentración, por lo que el
volumen a inyectar suele ser muy escaso: 0.1 ml o menor, dependiendo además del peso
del ave.(2)
Inmunoprofiláxis:
No hay vacunas comerciales.
Bibliografías:
4. B.W. Calnek al. 1997. Enfermedades de las aves. 2da edición en español Editorial
ManualModerno. Pag (45-48).
5. M. Pérez. D. Valencia. Vitaminas en la alimentación de las aves. (en línea)
consultado el 10 de septiembre de 2014. Disponible en.
http://webcache.googleusercontent.com/search?q=cache:yDNrxvX3i5sJ:www2.avicul
234
tura.com/newsletters/2013/nutricion/docs/Capitulo-5-libro-Nutricion-de-las-
aves.pdf+&cd=4&hl=es&ct=clnk&gl=gt
6. I, Dinev. Deficiencia de Vitamina A. (en línea) consultado el 9 de septiembre de 2014.
Disponible en. http://www.elsitioavicola.com/publications/6/enfermedades-de-las-
aves/305/deficiencia-de-vitamina-a
DEFICIENCIA DE VITAMINA A (VA)
1. Cómo realiza el diagnóstico diferencial de esta deficiencia
La Tricomoniasis y Candidiasis también causan lesiones a nivel oral
La aspergilosis causa una metaplasia del epitelio de las glándulas salivares
Es difícil diferenciar esta enfermedad de la coriza infecciosa, viruela aviar, y bronquitis
infecciosa ya que estas también causan lesiones a nivel respiratorio pero en la
deficiencia de vitamina A, el adelgazamiento de las membranas y los tapones nasal es
se limitan, por lo general, a la hendidura palatina y a su epitelio adyacente
2. Investigue sobre la enfermedad en loros
Es la deficiencia nutricional más comúnmente diagnosticada en la clínica de aves
psitácidas, especialmente cuando se manifiesta en la región oral. El momento crítico
de su presentación sería en torno a los 3-5 años tras la adquisición, en el caso de
aves importadas. Por todo ello, cualquier referencia a una dieta equilibrada para aves
de jaula, especialmente psitácidas, obliga a considerar el aporte suplementario de
vitaminas en la ración ya que las dietas o los piensos fabricados para estos animales
no contienen mucha vitamina A. En el periquito el requerimiento de VA se estima en
40 unidades internacionales (UI) por día y ave (12 microgramos), lo que representa
del orden de 4000 UI/kg de pienso.
Es una deficiencia típicamente relacionada con el consumo de dietas a base de
semillas o de una sola semilla sin suplementar vitaminas. Las semillas aportan una
cantidad insignificante de VA, ya que son pobres en carotenos y en B-caroteno
(precursores de la VA), menos de 10 mg/kg de semilla en algunos casos. No se
conoce con exactitud qué proporción de caroteno pueden convertir en vitamina. El
nivel de VA en hígado se ha estimado en 252,2-1238,8 IU/gr para el yaco y
desciende antes de la aparición de los síntomas. Para algunos, en grandes
psitácidas, la metaplasia del epitelio aparece cuando el nivel baja de las 500 UI/gr.
Es difícil señalar una sintomatología clínica específica de una deficiencia vitamínica
en particular. Basándose en el análisis del contenido de la dieta muchas aves
pueden padecer hipovitaminosis A crónica y aparecer relativamente normales en su
aspecto externo, mientras estén libres de estrés.
Puede existir una sintomatología genérica (falta de apetito, emaciación, plumas
erizadas, letargia, disnea), siendo difícil apreciar defectos en la visión (salvo si se
relacionan con conjuntivitis) o en el desarrollo esquelético. Tumefacción en los senos
nasales, que contribuye a dar una apariencia de "resfriado" al ave.
235
La hipovitaminosis A puede originar cambios histológicos variables en función del
tipo de epitelio al que afecte. Si es epitelio escamoso (plano estratificado
queratinizado), puede manifestarse con un engrosamiento de la capa de queratina
superficial o hiperqueratosisortoqueratótica. Si es no escamoso, como el del tracto
respiratorio superior, túbulos renales y conductos colectores del sistema renal, puede
evolucionar a epitelio escamoso (metaplasia escamosa o epidermoide) con
fortalecimiento de la nueva capa de queratina en crecimiento y tendencia a la
hiperqueratosis.
Como tratamiento se debe suministrar vitamina A a la dieta, inyectar vitamina A
intramuscular por 3 a 7 días. Se sugieren 1000-2000 UI/por kg de peso vivo. Las
inyecciones disponibles comercialmente pueden tener una alta concentración, por lo
que el volumen a inyectar suele ser muy escaso: 0.1 ml o menor, dependiendo
además del peso del ave.
236
D.2 Parálisis de Jaula
Agente Etiológico:
Deficiencia de calcio en la dieta, deficiencia de vitamina D y P. (2)
Sinónimos:
Fatiga de jaula, cansancio de jaula. (2)
Distribución Geográfica:
Distribución mundial.(3)
Especies que afecta:
Gallinas de postura confinadas en jaulas, pollos y pavipollos.(1)
Patogenia:
Síntomas:
En gallinas de postura confinadas, los signos de deficiencia comienzan a desarrollarse tan
pronto como a las dos semanas después de que se les priva de vitamina D. El primer signo
es un aumento notable en el número de huevos de cascarón delgado y blando seguido poco
después por marcada disminución en la producción de huevo; ambos pueden variar de
Las gallinas requieren 2.3
gr de Ca para la
formación del
casccaron y 25 mg más
quue son integrados a la
yema.
En las gallinas de
postura la demanda de
minerales es execiva .
La eroción fisiológica del
hueso medular no es suficiente
para equilibrar el nivel de Ca
sanguíneo por lo que se
genera hipocalcemia
Es estimulada la producción
hormanal de la glándula
paratiroides. Y por consiguiente
la osteoclasia que afectara no
solo al hueso medular si no
también al tejido óseo
esponjoso y al laminar
compacto.
La velocidad de
tranferencia de calcio a
partir del suero sanguíneo
hacia el cascarón es de entre
100 y 150 mg por hora.
237
manera cíclica. Los indicadores bioquímicos incluyen una rápida disminución en las
concentraciones sanguíneas de 2~dihidroxicolecalciferol y 1,25-dihidroxicolecalciferol,
seguida poco después por un decremento en la concentración de calcio en sangre. Luego
de varios ciclos de menor producción de huevo y menor dureza del cascarón, pueden seguir
periodos relativamente normales de producción de huevo y dureza del cascarón. En las
gallinas puede haber pérdida temporal del uso de las extremidades inferiores, con
recuperación después de la postura de un huevo que, por lo general, no tiene cascarón.
Durante los periodos de extrema debilidad en las extremidades, las gallinas adoptan una
postura característica, que se describe como "agachado tipo pingüino". Más tarde, el pico,
las garras y el esternón se tornan muy suaves y flexibles. Por lo común, el esternón se dobla
y las costillas pierden su rigidez normal y giran hacia dentro en la unión del esternón y las
porciones vertebrales, lo que provoca una típica curva hacia el interior de las costillas a lo
largo de los lados del tórax.
Se implica el metabolismo de la vitamina D en los problemas de la calidad del cascarón del
huevo. (1)
Primer signo de deficiencia de vitamina D en pollos y pavipollos es el raquitismo,
caracterizado por una grave debilidad de los huesos. Entre las 2 y 3 semanas de edad, los
picos y garras se reblandecen y flexionan, y las aves caminan con evidente esfuerzo y
después de dar unos pasos irregulares se sientan sobre sus tarsos, en los cuales
descansan mientras se esfuerzan de un lado a otro; el emplumado es deficiente. Tal vez un
notable aumento en la fosfatasa sérica sea el primer indicador de una condición raquítica
inicial.(1)
Lesiones Macroscópicas:
Fracturas del fémur (Fotografía del centro) y del hueso de la quilla (Fotografía de la
derecha).(2)
238
Luxación de la articulación coxofemoral, los fémures se rompieron, quedando las cabezas
dentro de los acetábulos.(2)
Problema de la quilla (curvatura)(2)
Lesiones Microscópicas:
Las áreas más oscuras corresponden a osteoide mineralizado, mientras que las áreas
pálidas (Eosinofílicas) corresponden a osteoide pobremente mineralizado o no
mineralizado.(2)
239
Adelgazamiento de las espículas del hueso medular, se observa deficiente
mineralización.(2)
Diagnóstico:
 Análisis de alimento, es útil para determinar niveles de Ca, P y vitamina D.
 Histopatología de huesos se observa descalcificación.
 Paratiroides se observa hipertrofiada.
Diagnósticos diferenciales:
 Enfermedad de Marek
 Síndrome de baja postura
 Manejo brusco de las aves
 Encefalomielitis
 Síndrome de Hígado graso.
 Bronquitis Infecciosa
 Newcastle(3)
Control:
Aun cuando no se conocen exactamente las causas de la fatiga de las ponedoras en jaula,
existen varias prácticas que se consideran importantes en la prevención del problema. Los
estreses que sufren las aves durante el crecimiento incluidas lombrices y parásitos externos
así como otros errores de manejo, contribuyen normalmente a que se produzca la fatiga de
las ponedoras. El desparasitado y los exámenes periódicos para verificar la presencia de
piojos, ácaros y demás parásitos externos, así como su tratamiento si fuera necesario,
contribuyen a reducir el problema. Las raciones para ponedoras en jaula requieren niveles
más elevados de calero y fósforo que aquellas que se dan a las ponedoras en corrales a
piso o con cama. Aparentemente, el nivel de fósforo es especialmente importante, dado que
se observa que ciertos lotes de aves se recuperan al aumentar el nivel de fósforo de la
ración. Otro de los aspectos importantes en el problema de la fatiga de las ponedoras en
jaula es que ciertas líneas genéticas evidencian
mayor propensión a la misma que otras.(1)
Tratamiento:
Alimentación con una sola dosis masiva de 15 000 VI de vitamina 03, curó el raquitismo de
los pollos con más rapidez que cuando se agregan concentraciones generosas de la
vitamina al alimento. Esta única dosis oral protegió a los gallos contra el raquitismo por ocho
semanas y a pollitas durante cinco semanas. Cuando se administran dosis masivas a
240
animales raquíticos, resulta necesario considerar que puede ser perjudicial el exceso de
vitamina D. La dosis debe ser proporcional al grado de deficiencia, y no agregar cantidades
excesivas de vitamina O en el alimento.(1)
Sacar a los animales afectados de las jaulas, suministrar Ca y P.(2)
Inmunoprofiláxis:
No existe.
Bibliografías:
1. B.W. Calnek al. 1997. Enfermedades de las aves. 2da edición en español Editorial
ManualModerno. Pag (48-51).
2. B. Mejía.2012. Fatiga o Parálisis de la Jaula. (en linea). Consultado el 10 de
septiembre de 2014. Disponible en.
http://patologiaaviarmidiagnostico.blogspot.com/2012/05/fatiga-o-paralisis-de-las-
jaulas.html
3. D. Rodriguez. Parálisis de Jaula. (en línea). Consultado el 10 de septiembre de 2014.
Disponible en http://prezi.com/ilyduef-ucnc/paralisis-de-jaula/
CUESTIONARIO DE PARALISIS DE JAULA
1. Realice un cuadro comparativo de las enfermedades que hay que realizar el diagnóstico diferencial
Parálisis de
jaula
Enfermedad de
Marek
Síndrome de
baja postura
Manejo brusco
de las aves
Newcastle Bronquitis
infecciosa
Síndrome de
hígado graso
Fractura de
hueso de
manera
espontánea,
en especial en
vértebras,
tibias y fémures
Aumento de la
paratiroides
se produce
una
disminución en
la producción
de huevos,
baja calidad
del huevo,
parálisis,
postración con
posición de
pingüino,
muerte
repentina
Afecta a las
ponedoras
No produce
aumento de la
paratiroides
alteraciones en
los huesos
Afecta a todos
los pollos
Problemas en la
calidad de
huevo.
No produce
mayor
afección en las
productoras,
alteraciones en
los huesos,
aumento de
tamaño de la
paratiroides
No hay parálisis
No observara
alteraciones en el
cascaron, no
hay aumento de
tamaño de la
paratiroides,
encefalomielitis,
no produce
afecciones a las
productoras
afecciones a los
huesos,
alteraciones en el
cascaron.
No produce
aumento de
la
paratiroides
alteraciones
en los
huesos
Afecta a
todos los
pollos
Problemas
en la
calidad de
huevo.
No se observa,
alteraciones en
hueso, aumento
de la
paratiroides,
parálisis, mayor
afección en las
productoras.
no se produce,
mayor afección a
productoras,
afección de los
huesos,
alteraciones en el
cascaron, parálisis
y aumento de
tamaño de la
paratiroides
2. Investigue el tratamiento de la enfermedad
242
Sacar a los animales de las jaulas, Proporcionar dietas balanceadas y fuentes de Ca, P y vit. D aprovechable. Dar 1% de calcio en 0 a 12
semanas, 1.4% de calcio en 12 a 15 semanas y 2.5 % de calcio en 15 a 17 semanas. Según guía de manejo de postura Hy-Line del 2014
D.2 Raquitismo
Agente Etiológico:
Deficiencia o la falta total de vitamina D3 o el desbalance en la proporción de calcio y
fósforo. (3)
Sinónimos:
Avitaminosis por vitamina D. (3)
Distribución Geográfica:
El raquitismo es de distribución mundial. Sin embargo, la frecuencia de presentación
disminuyó desde los años 60s, al haber sido descubierta la función antiraquítica del
colecalciferol que proviene del 7-dihidrocolesterol presente en la piel, al ser irradiado por
los rayos ultravioletas de la luz solar y por la acción de las enzimas y hormonas involucradas
en el metabolismo del tejido óseo. (3)
Especies que afecta:
Los pollos y los pavos de las estirpes de engorda en crecimiento son de entre las aves
comerciales, los más susceptibles a sufrir raquitismo debido a que su potencial genético de
crecimiento es excesivo y acelerado y que por lo tanto, requieren mucho más Vitamina D3,
Ca y P durantes las dos primeras semanas de edad, que cualquier otro tipo de ave.(3)
Patogenia:
244
Raquitismo
sindrome de poco desarrollo ,
bajo crecimiento o enteritis.
Mineralización deficiente de
la placa de crecimiento y
engrosamiento de la misma y
poca mineralizacion ósea .
La funcion principal de la
vitamina D es inducir la sintesis de
proteinas fijadoras de calcio y de
controlar la absorcion intestinal y
el traslado saguineo de calcio
Ingestion inadecuada =
mineralizacion
esqueletica es
defectuosa . Lo que
ocaciona raquitismo.
Disminucion de la
ingesta de vitamina D3,
Ca y P
Falta de absorcion intestinal
245
Síntomas:
Los primeros signos de raquitismo son: incremento de la fosfatasa alcalina sérica y retardo
del crecimiento y del emplume. Entre la 2º y 3º semana de edad los pollos presentan
debilidad de patas, marcha torpe, plumas erizadas, postraciónón, la apatía es muy
evidente y cuando las aves son asustadas, estas corren un trecho corto e inmediatamente
se postran apoyándose sobre los corvejones y permanecen así durante largos períodos
debido al dolor que les provoca la deficiente mineralización de los huesos y finalmente
mueren al cabo de un tiempo. (1,3)
Debilidad en las patas,
Postración apoyándose sobre
los corvejones.
Lesiones Macroscópicas:
Aunado al retraso en el aumento de peso y el crecimiento deficiente, se aprecia hipertrofia
de las glándulas paratiroides y ensanchamiento de la placa de crecimiento por lo que todas
las articulaciones están aumentadas de volumen, las articulaciones costo-condrales dan la
apariencia de rosario, el pico, las uñas y los huesos largos son flexibles y blandos pudiendo
fracturarse sin causa traumática aparente.(2)
Pico blando y flexible por falta de
mineralización.
246
Tibio-tarso blando y flexible por
falta de mineralización.
Puede apreciarse crecimiento deficiente de los huesos craneales como secuela de un
raquitismo. Cuando el proceso es crónico, se aprecian múltiples deformaciones del
esqueleto tales como lordosis, escoliosis, varus o valgus.(2)
Aspecto macroscópico de la placa de crecimiento:
En la placa de crecimiento se aprecian macroscopicamente, tres zonas en lugar de dos que
presenta una placa de crecimiento normal. Esta tercer zona extra es blanca, opaca
cartilaginosa, se sitúa entre la zona de reposo y la zona esponjosa de resorción y
osificación y corresponde al ensanchamiento de la zona hipertrófica constituida por
condrocitos maduros.(2,3)
Placa epifisiaria proximal del tibio-tarso
de pollos de 14 días de edad.
Raquitismo 1- cartílago articular; 2- capa
cartilaginosa anormal situada debajo de
3- la zona de reposo de aspecto
translucido, 4-adelgazamiento
osificación deficiente de la zona
esponjosa de resorción y osificación.
247
Lesiones Microscópicas:
El ensanchamiento de la placa de crecimiento observado macroscopicamente se debe
al engrosamiento de la zona hipertrófica por acumulación de condrocitos producto de la
proliferación, diferenciación y maduración de las células de la zona proliferativa. Estos
condrocitos se acumulan porque no sufren degeneración ni mineralización y por lo tanto no
son eliminados por el proceso de osteoclasia para dar lugar a la osificación. De esta
manera, aunado a al desarrollo de una zona cartilaginosa extra también se va adelgazando
la zona esponjosa e incluso puede llegar a desaparecer si el proceso perdura y si el ave no
muere debido a hipocalcemia.(2,3)
Se aprecia hipertrofia del periostio como parte de la osificación intramembranosa pero las
trabéculas recién formadas presentan tejido osteoide (matriz ósea sin mineralizar). También
se aprecia incrementada la cantidad de tejido osteoide en la porción central que rodean los
canalículos vasculares (de Havers) de los osteones y alrededor de los islotes de cartílago
embrionario que perduran dispersos en la corteza de la diáfisis (2,3)
.
Osificación endocondral: 1- condorcito,
cartílago, 2- osteoblastos rodeado de
matriz osteoide no mineralizada, 3-
osteocitos rodeado de matriz ósea
mineralizada.
Diagnóstico:
 Análisis de alimento es útil para determinar niveles de calcio, fosforo y vitamina D3.
 Determinación de cenizas en hueso, en el caso de raquitismo el porcentaje
disminuye.
 Histopatología de huesos se observa descalcificación.
 Paratiroides se observa hipertrofiada.(2)
Control:
Proporcionar a las aves alimento balanceado que cuente con niveles de Ca, P y vitamina D3
para el consumo diario.
Estudios en gallinas mostraron que se podía sintetizar suficiente vitamina como para
prevenir el raquitismo y maximizar el crecimiento si los pollos jóvenes estaban expuestos a
los rayos solares directos durante un tiempo de 11 a 45 minutos cada día. (2)
248
Tratamiento:
Alimentación con una sola dosis masiva de 15 000 VI de vitamina 03, curó el raquitismo de
los pollos con más rapidez que cuando se agregan concentraciones generosas de la
vitamina al alimento. Esta única dosis oral protegió a los gallos contra el raquitismo por ocho
semanas y a pollitas durante cinco semanas. Cuando se administran dosis masivas a
animales raquíticos, resulta necesario considerar que puede ser perjudicial el exceso de
vitamina D. La dosis debe ser proporcional al grado de deficiencia, y no agregar cantidades
excesivas de vitamina D en el alimento.(1)
Inmunoprofiláxis:
No existe
Bibliografías:
1. B.W. Calnek al. 1997. Enfermedades de las aves. 2da edición en español Editorial
ManualModerno. Pag (48-50).
2. I. Dinev. Raquitismo. (en línea). Consultado el 10 de septiembre de 2014. Disponible
en: http://www.elsitioavicola.com/publications/6/enfermedades-de-las-
aves/311/raquitismo
3. Patología Aviar. UNAM. Raquitismo. (en línea) consultado el 10 de septiembre de
2014. Disponible en:
http://www.medvet.umontreal.ca/etudes/enseignementligne/patho_aviaire/aparato_es
queletico/Raquist_Rachi/index.asp.
CUESTIONARIO DE RAQUITISMO
1. Elabore un cuadro comparativo con las siguientes enfermedades:
a. Encefalomielitis
b. Encefalomalacia
c. Artritis
d. Necrosis de la cabeza del fémur
e. Discondroplasia tibial
Raquitismo Encefalomielitis Encefalomalacia Artritis Necropsia de la
cabeza del fémur
La quilla se
tuerce, las
piernas se
arquean, los
huesos largos se
agrandan, los
huesos se
suavizan y se
vuelven
elásticos, por lo
que las aves
muestran una
marcha
envarada o
torpe, plumas
erizadas,
postración,
puede correr un
trecho corto e
inmediatamente
se postran
apoyándose
sobre los
corvejones
ataxia
progresiva a
causa de
incoordinación
en los músculos,
muestran mayor
inclinación a
sentarse sobre
sus tarsos,
descansan o
caen de lado,
Pueden ser
evidentes
temblores finos
de la cabeza y
cuello, áreas
blanquizcas en
la capa
muscular del
ventrículo
debilidad
muscular,
ataxia
progresiva con
caídas
frecuentes,
incoordinación
violenta
espasmódica,
retracción de
cabeza,
torticolis o
ambas,
parálisis,
edema y
petequias y
hemorragias
en cerebelo
Aumento de
volumen del
tendón del
gastrocnemio y la
articulación
tibiotarsiana, puede
haber ruptura de
uno o ambos
articulación se
muestra un
exudado seroso de
color amarillento o
Formación de
adherencias en las
membranas
tendinosas.
Cartílago articular
erosionado
afectando los
cóndilos y
epicóndilos.
fractura afectó a
la cabeza y el
cuello femoral,
250
Deficiencia de Vitamina E
Agente Etiológico:
Deficiencia en la ingestión de vitamina E. (2)
Sinónimos:
Avitaminosis de vitamina E.(2)
Distribución Geográfica:
Distribución mundial.(2)
Especies que afecta:
Pollos, pavos, patos, gallinas reproductoras.(2)
Patogenia:
Vitamina E
La deficiencia permite
la formacion o
acumulación de
hidroperóxidos
lipidicos execivos,
provocando daño
tisular.
Hipertrofia e hiperplasia,
los huesos son blandos
y se rompen con
facilidad.
distrofias esqueleticas.
Poca calcificacion en
la epíficis de la tibia y
fémur. reducido
contenido de calcio
con aumento el la
proporción de
osteoides y mayor
proporción de mineral
óseo
Influye en la
producción de
hormanas
suprarrenales y
tiroidea.
El acetato es
convertido a
tocoferol durante la
digestion y la
absorcion.
251
Síntomas:
No hay signos externos en aves adultas o pavos que reciben bajas concentraciones de
vitamina E por periodos prolongados. Sin embargo, se reduce de manera muy notable la
incubabilidad de los huevos de aves con deficiencia de vitamina E, pollos y pavos. Los
embriones de gallinas alimentadas con raciones bajas en vitamina E pueden morir desde el
cuarto día de incubación o considerablemente más tarde, dependiendo de la gravedad de la
deficiencia. Los embriones de pavo pueden tener cataratas bilaterales que pueden originar
ceguera. La degeneración testicular sucede en machos privados de vitamina E por periodos
prolongados.(1,2)
La deficiencia de vitamina E ocasiona encefalomalacia, diátesis exudativa y miopatía
nutricional.
Encefalomalacia (enfermedad del pollo loco). Los signos están asociados con lesiones del
sistema nervioso central. Estos incluyen ataxia, desequilibrio, caída de las aves para atrás,
movimientos frecuentes con las alas, piernas rígidas (espasmos clónicos) y cabeza girada.
Rara vez puede observarse tortícolis u opistótomos.(1,2)
Distrofia muscular. Los signos son inaparentes pero pueden producirse problemas
locomotores. Los músculos pectorales y de los muslos son los más afectados. y se
encuentra en ellos, fibras musculares blancas o amarillentas, que son responsables de la
apariencia estriada de los músculos esqueléticos debido a la necrosis de Zenker. (1,2)
Diátesis Exudativa es un edema de los tejidos subcutáneos relacionado con permeabilidad
anormal de las paredes capilares. En casos graves, los pollos se paran con las patas muy
separadas, como resultado de acumulación de líquido en la piel ventral. Este líquido viscoso
azul verdoso se aprecia con facilidad a través de la piel, ya que por lo común contiene
algunos componentes sanguíneos provenientes de ligeras hemorragias que se presentan en
todo el pecho y la musculatura de las extremidades y en las paredes intestinales. Además,
se observan distensión del pericardio y muertes repentinas. (2,3)
252
253
Lesiones Macroscópicas:
La encefalomalacia se observa
Anatomopatológicamente, se
detecta edema, hemorragias y
necrosis de coagulación en el
cerebelo.
Distrofia muscular, fibras blancas
amarillentas
254
Se observan cambios necrobióticos
degenerativos que pueden afectar la
musculatura lisa de la molleja.
Lesiones Microscópicas:
Histológicamente, se detecta
necrosis colicuativa, en la
substancia blanca del cerebro,
hemorragias y múltiples vasos
sanguíneos trombóticos en el
cerebelo.
Fibras musculares blancas o
amarillentas, que son responsables
de la apariencia estriada de los
músculos esqueléticos debido a la
necrosis de Zenker
Diagnóstico:
 Análisis del alimento para determinar los niveles de vitamina E.
 Histopatología y necropsia observando las lesiones características de distrofia
muscular, encefalomalasia y diátesis exudativa. (3)
255
Control:
Pueden utilizarse alimentos estabilizados en grasas, evitando sobre todo el almacenamiento
de balanceados por más de 4 semanas. El contenido de vitamina E debe ser de 10 000
IU/tonelada y el selenio de 0.25 ppm. (3)
Tratamiento:
Si no está muy avanzada, la diátesis exudativa y la miopatía nutricional en pollos se elimina
con facilidad por administración de las dosis adecuadas de vitamina E y selenio por
inyección, mediante dosificación oral o en el alimento. La encefalomalacia puede o no
responder al tratamiento con vitamina E, dependiendo del grado del daño al cerebelo. La
miopatía de la molleja en pavos se previene mediante la suplementación a las dietas
deficientes con vitamina E y selenio. En éstas no influye la concentración de aminoácidos
azufrados en la dieta.(1)
Inmunoprofiláxis:
No existe.
Bibliografías:
4. B.W. Calnek al. 1997. Enfermedades de las aves. 2da edición en español Editorial
ManualModerno. Pag (48-50).
5. I. Dinev. Deficiencia de Vitamina E. (en línea). Consultado el 10 de septiembre de
2014. http://www.elsitioavicola.com/publications/6/enfermedades-de-las-
aves/308/deficiencia-de-vitamina-e.
6. M. Pérez. Vitaminas en la Alimentación de las Aves. (en línea). Consultado el 10 de
septiembre de 2014. Disponible en:
http://webcache.googleusercontent.com/search?q=cache:yDNrxvX3i5sJ:www2.avicul
tura.com/newsletters/2013/nutricion/docs/Capitulo-5-libro-Nutricion-de-las-
aves.pdf+&cd=3&hl=es&ct=clnk&gl=gt
CUESTIONARIO DEFICIENCIA DE VITAMINE E
1. Mencione cuales son las formas de presentación de esta deficiencia y los signos que
cada una presenta
 Encefalomalacia, debilidad muscular, ataxia progresiva con caídas frecuentes,
incoordinación violenta espasmódica, retracción de cabeza, torticolis o ambas,
parálisis y muerte.
 Diátesis exudativa, liquido viscoso azul verdoso se aprecia con facilidad a través de
la pie. Pollo se para con patas separadas
 Distrofia muscular nutricional, falta de crecimiento, falta de desarrollo de musculo.
256
Fotos Necropsias:
257
258
259
Fotos Giras:
260
261
262
263
264

Carpeta ornitopatologia

  • 1.
    2014 Luis Emanuel Castillo Carné:200715464 16/09/2014 Carpeta Pedagógica Enfermedades de las Aves
  • 2.
    1 Contenido Introducción .........................................................................................................................3 ................................................................................................4 B.1 Pullorosis.......................................................................................................................0 B.1Tifoidea ........................................................................................................................1 B.2 Paratifoidea ..............................................................................................................13 B.2 Paracolon..................................................................................................................21 B.3 Colibacilosis...............................................................................................................26 B.3 Cólera Aviar ..............................................................................................................35 B.4 Coriza.........................................................................................................................41 B.4 Clamidiosis.................................................................................................................50 B.4 Tuberculosis ...............................................................................................................56 B.5 Micoplasmosis...........................................................................................................65 B.5 Enfermedad Crónica Respiratoria Complicada .................................................76 B.6 ENTERITIS NECRÓTICA (EN) ......................................................................................81 B.6 Enteritis Ulcerativa (EU) ............................................................................................89 B.7 Dermatitis Gangrenosa (DG)..................................................................................96 B.7 DERMATITIS GANGRENOSA ...................................................................................102 ......................................................................................................104 V1. Enfermedad de Newcastle (EN)..........................................................................105 V2. Influenza Aviar........................................................................................................114 V3. Laringotraqueítis (LT)..............................................................................................124 CUESTIONARIO: LARINGOTRAQUEÍTIS........................................................................130 V3. Viruela Aviar ...........................................................................................................132 V4. Bronquitis Infecciosa Aviar (BIA) ..........................................................................139 V.5 Enfermedad de Gumboro ...................................................................................148 V.6 Marek.......................................................................................................................157 V.5 Leucosis ...................................................................................................................167 V.7 Encefalomielitis Aviar.............................................................................................174
  • 3.
    2 ................................................................................................183 M.1 Micosis Respiratoria...............................................................................................184 M.2Micosis Digestiva ...................................................................................................191 ...............................................................................196 T.1 Gota Úrica ...............................................................................................................197 T.1 Botulismo .................................................................................................................205 T.2 Micotoxinas..............................................................................................................210 T.2 Ascitis ........................................................................................................................220 ...........................................................................................227 D.1 Deficiencia de Vitamina A...................................................................................228 D.2 Parálisis de Jaula....................................................................................................236 D.2 Raquitismo ..............................................................................................................243 Deficiencia de Vitamina E ..........................................................................................250 ..............................................................................................................................251
  • 4.
    3 Introducción Esta carpeta pedagógicaestá dedicado con el objetivo de brindar un material de consulta rápida con información práctica sobre las enfermedades que afectan a las aves y ayudar así al avicultor y estudiantes a tener un conocimiento más acabado de estas enfermedades ya que son de importancia para nuestro país. Debido a que muchas enfermedades requieren pruebas de laboratorio para llegar a un diagnóstico definitivo, este documento no deberá ser considerado un substituto para este servicio, más bien, este documento está diseñado para ayudar a familiarizar al avicultor y estudiantes con algunos de los síntomas y lesiones comunes de las enfermedades de las aves y así poder orientar a un diagnostico presuntivo. El reconocimiento temprano de los problemas de enfermedad, indudablemente ha prevenido grandes pérdidas en muchas parvadas de aves, en este documento hablaremos sobre las medidas adecuadas de control, prevención y Inmunoprofilaxis que son importantes para tener aves sanas en una explotación y obtener lo máximo en su producción. En las enfermedades es importante tener las opciones de tratamiento para las enfermedades, si es que las tienen. Con estos conocimientos podemos actuar de manera eficiente y eficaz ante un brote de una enfermedad que amenace con la salud y producción de las aves. .
  • 5.
  • 6.
  • 7.
  • 8.
  • 9.
  • 10.
  • 11.
  • 12.
  • 13.
  • 14.
  • 15.
  • 16.
  • 17.
  • 18.
  • 19.
    13 B.2 Paratifoidea Agente Etiológico: Salmonellatyphimurium, Salmonella enteritidis, Salmonella heidelberg, Salmonella typhi serotipos móviles. (3) Sinónimos: Paratifus, salmonelosis aviar, enfermedad paratifoidea de las aves, mal del ala, fiebre tifoidea (en humanos). (1,3) Distribución geográfica: Se encuentran mundialmente distribuidos. (1,3) Especies que afecta: Aves domésticas, aves silvestres, mamíferos. (1,3) Patogenia:
  • 20.
  • 21.
    15 Síntomas:  contaminación delos huevos puede llevar a una elevada mortalidad de los embriones durante el periodo de incubación.  Aves afectadas a menudo se les observa hacinadas cerca de las fuentes de calor.  septicemia aguda  Somnolencia  Plumas erizadas  Presencia de heces en las alas.  Diarrea acuosa.  Deshidratación.  Heces secas alrededor de la cloaca.  Ceguera y cojera. (1,2,3) Lesiones macroscópicas:  Hepatomegalia con necrosis focal, bazo con áreas necróticas, franjas hemorrágicas y congestión, retención de saco vitelino, enteritis con lesiones necróticas en la mucosa y unos núcleos cecales, exudado caseoso en los ciegos, Perihepatitis y pericarditis fibrinopurulentas, otras lesiones que se pueden observar incluyen hipopión, panoftalmitis, artritis purulenta y aerosaculitis. (1,2,3) Hepatomegalia con necrosis focal
  • 22.
    16 A menudo elciego se encuentra lleno de exudado gelatinoso Esplenomegalia. Lesiones microscópicas: Inflamación del epitelio y de la lámina propia del colon y los ciegos relacionados con la infiltración heterofilica. Los ciegos y la unión ileocecal son los sitios de afinidad particular por las salmonellas, pueden ser invadidas las células epiteliales de todo el intestino.  Además, la invasión epitelial puede permitir la diseminación de las salmonellas a través de la membrana basal hacia la lámina propia a través de los macrófagos. Se han observado ligeros procesos inflamatorios con infiltración de heterófilos que varían de focales a difusos en los ovarios y los oviductos de parvadas infectadas de manera natural con S. enteritidis. (1,2,3) Infiltrado subendocardico, grave difuso, de heterófilos y macrófagos.
  • 23.
    17 Detalle de infiltradosubendocardico, grave difuso, de heterófilos y macrófagos. Intestino con necrosis hacia la punta de las vellosidades intestinales. Diagnóstico definitivo, diferencial y confirmativo: A pesar de que los signos clínicos pueden sugerir la probabilidad de paratifoidea aviar, el diagnóstico definitivo depende del aislamiento e identificación del agente. Usando métodos de aislamiento convencional, muestras de diferentes orígenes deben ser procesadas: muestras el medio ambiente, hisopos de arrastre tomados del galpón, hisopos cloacales, muestras de cama, muestras de alimento, de agua y otras. Para el aislamiento de muestras provenientes de las aves, debe preferirse hígado, bazo, ciegos, vesícula biliar, ovario, oviducto, saco vitelino, y menos frecuentemente pueden utilizarse muestras adicionales de corazón, sangre, riñón, páncreas, líquido sinovial y ojos. En la incubadora, muestras de huevos, cáscara y meconio pueden ser utilizadas para el aislamiento e identificación. (1,3)  Diagnóstico diferencial: Pullorosis (afecta solo a pollo bebe), tifoidea aviar (afecta a aves jóvenes), arizonosis (afecta aves, humanos pero es especifica de pavos). Las lesiones causadas son similares en este grupo de bacterias hacer la diferenciación por medios diagnósticos.  Otras infecciones por Salmonella pueden producir lesiones similares en hígado, bazo e intestino, las cuales no se pueden distinguir de manera macroscópica o microscópica de aquéllas originadas por pulorosis o TA. En pulmones, Aspergillus u otros hongos pueden producir lesiones similares. S. pullorum y S. gallinarum pueden localizarse en las principales articulaciones y vainas tendinosas en los pollos; los signos y lesiones de estas bacterias también pueden semejarse a las producidas por microorganismos como Mycoplasma synoviae, Staphylococcus aureus, Pasteurella multocida, o Erysipelothrix rhusiopathiae. A veces, los nódulos blancos en el corazón de pollos jóvenes pueden ser semejantes a los tumores de la enfermedad de Marek. Las infecciones locales con S. pullorum y S. gallinarum en portadores adultos, en particular de los ovarios, tal vez sean idénticas a las ocasionadas por otras infecciones bacterianas como coliformes, estafilococos, P. multocida, estreptococos, y otras salmonelas. Las aves de cualquier edad pueden ser infectadas con S. pullorum y S. gallinarum, pero
  • 24.
    18 no muestran lesionesdefinidas. Sólo se puede hacer un diagnóstico definitivo de pulorosis y TA después del aislamiento e identificación de S. pullorum y S. gallinarum, respectivamente. Medios de cultivo: Diferentes medios de cultivo han sido desarrollados para aislar e identificar salmonelas paratíficas. Medios de pre-enriquecimiento pueden ser utilizados como agua peptonada tamponada o caldo tripticasa-soya. Medios selectivos como caldo tetrationato o caldo Rappaport-Vassiliadis son recomendables, sin embargo, el primero ha demostrado mejores resultados, con una más alta frecuencia de aislamiento. En relación a los medio de cultivo sólidos, hay muchos disponibles entre los mejores para aislamiento de salmonelas paratíficas están el XLT4, XLD, agar verde brillante, agar bismuto sulfito y agar entérico Hektoen. A pesar que el agar verde brillante ha sido utilizado con eficacia comprobada en el aislamiento de salmonella proveniente de la producción avícola, el XLD y XLT4 han demostrado una alta eficiencia en el aislamiento de salmonelas. (1,3) Pruebas serológicas: Para la identificación de granjas infectadas con S. Pullorum/Gallinarum, se han utilizado con éxito la prueba de sangre completa, que utiliza un antígeno teñido, y la prueba de aglutinación sérica (SAT). Como S. Enteridis posee el mismo antígeno somático del grupo D que S. Pullorum/Gallinarum, la prueba de sangre completa y otras relacionadas pueden utilizarse en el diagnóstico de la infección, pero la sensibilidad es baja. Recientemente se han desarrollado otras pruebas, como las de tipo ELISA, para el diagnóstico de las infecciones por S. Enteritidis y S. Typhimurium y para otros serotipos de animales de granja. Se utiliza un ELISA mixto con suero o fluido tisular liberado por congelación y descongelación de muestras de músculo para detectar infecciones de Salmonella en cerdos. Se utiliza una prueba similar para detectar anticuerpos contra S. Enteritidis y S. Typhimurium en la yema de huevo de explotaciones comerciales de ponedoras. Algunas pruebas ELISA son ahora de uso rutinario y se han comercializado varias, y ahora se requiere la estandarización de su utilización. Recientemente las pruebas serológicas son de uso rutinario en el diagnóstico de la salmonelosis en animales. (1,3) Control y Tratamiento: para el control de la salmonelosis en la crianza comercial, están incluidas además de las Buenas Prácticas de Manejo (BPM) y Buenas Prácticas de Higiene (BPH), el uso de algunas substancias de manera preventiva, que mediante diferentes mecanismos impiden la colonización intestinal durante la crianza, tales como productos de exclusión competitiva, acidificantes, antibióticos, prebióticos, probióticos, enzimas y vacunas. Actividades que cubran el monitoreo serológico periódico, control de alimentos e insumos, control microbiológico físico-químico del agua, manejo de la cama, control de tránsito de vehículos y personas, control de pájaros y otras aves silvestres, el bienestar de las aves y la rastreabilidad, entre otras. No se debe olvidar que como en otras infecciones, la prevención es la herramienta más eficaz para evitar la contaminación e infecciones por Salmonella. (1,3) Abióticos: Substancias purificadas, como los betaglucanos, han sido definidas como abióticas, las cuales adicionados en el alimento pueden regular o influenciar la respuesta inmune innata, contra algunos patógenos como la Salmonella. Estas substancias son derivadas de la pared celular de algunos cereales (ej. avena), hongos y levaduras, y potencializan la inmunidad en el tracto digestivo. (1,3) Acidificantes: Son principios activos biodegradables muy utilizados en la crianza de aves, la acidificación de los alimentos utilizando una mezcla apropiada permite modular de manera positiva la microflora bacteriana del intestino reduciendo las bacterias patógenas. En el mercado existen diferentes mezclas de ácidos orgánicos micro-encapsulados con ácidos grasos vegetales, que se cree facilitan la liberación gradual y controlada en el tracto gastrointestinal de las aves. (1,3) Se usan ampliamente para prevenir la contaminación por Salmonella en ponedoras y reproductoras. Por otro lado, el uso de los acidificantes puede traer problemas ya que algunos microorganismos podrían desarrollar tolerancia, que parece estar relacionada con un aumento de la virulencia. Es importante mencionar que los ácidos utilizados son orgánicos, ya que los inorgánicos no pasan a través de las membranas celulares, lo que
  • 25.
    19 restringe su actividadantimicrobiana. Ellos actúan mediante dos mecanismos: la reducción del pH y la actividad antibacteriana. En algunos ensayos con mezclas de ácidos se ha logrado reducir la proporción de huevos sucios. (1,3) Enzimas: Las enzimas utilizadas en la alimentación de monogástricos tienen que resistir y conservar una actividad enzimática, considerable después del proceso de fabricación y digestión. Los factores que pueden influir sobre su estabilidad son, entre otros: el origen o microorganismo de origen, el tipo de actividad, el recubrimiento y las condiciones durante el proceso digestivo y enzimas endógenas. La mayoría de enzimas utilizadas son de origen fúngico, estables a temperatura ambiente pero que se inactivan rápidamente a temperaturas superiores a 60°C, aunque la estabilidad de la enzima es superior cuando se incorpora al alimento que en solución. (1,3) La actividad β-glucanasa aparece menos afectada por la temperatura que la actividad xilanásica. El recubrimiento de las enzimas es un método utilizado para evitar los problemas de estabilidad a las altas temperaturas que se alcanzan normalmente durante el proceso de granulación. El uso de altos niveles de cereales puede reducir los parámetros productivos como consecuencia directa o indirecta del aumento de la viscosidad intestinal que modifica la velocidad de tránsito en el intestino. Esto en su conjunto altera la secreción de enzimas digestivas, y modifica la microflora bacteriana. (1,3) Como resultado se reducen la energía metabolizable de la dieta y la digestibilidad de los principales nutrientes. La eficacia de las enzimas sigue dependiendo de una serie de factores: a) el suplemento enzimático debe contener el espectro adecuado de enzimas para neutralizar los efectos anti-nutritivos del sustrato específico; b) el suplemento debe contener el nivel de actividad enzimática adecuada; c) diferentes variedades de cereales o cosechas contienen diferentes niveles de polisacáridos no amiláceos. Por esto la respuesta a un tratamiento con enzimas varía dentro de un mismo cereal. Los resultados varían con el nivel de cereal y el tipo de grasa adicionada; d) no deben ser inactivados por el procesamiento de la ración, por el pH intestinal o por las enzimas pancreáticas. (1,3) Prebióticos: El concepto fue introducido hace una década y definido como un ingrediente alimenticio no digestible que tiene efectos benéficos en el hospedero por la estimulación selectiva del crecimiento o de la actividad de una bacteria o un limitado número de ellas. Para que un ingrediente sea considerado como prebiótico tienen que cumplir con los siguientes criterios: a) no debe ser hidrolizado en la primera parte del tracto gastrointestinal; b) ser un substrato selectivo para una o un limitado número de bacterias; y c) como consecuencia de la alteración de la microflora, ser capaz de tornar el medio ambiente más saludable. La importancia de uso de estas substancias radica en su viabilidad, ya que toleran las variaciones del ecosistema gastrointestinal. (1,3) Los más estudiados son los fructo-oligosacáridos (FOS), los manano-oligosacáridos (MOS) y los xilo- oligosacáridos (XOS). Los oligosacáridos pueden ser de origen natural, pero en su mayoría se obtienen por síntesis o hidrólisis enzimática. Los FOS se obtienen industrialmente a partir de la sacarosa o por hidrólisis de fructanos de mayor tamaño como la inulina; los XOS, por hidrólisis enzimática de xilanos, y los MOS principalmente a partir de la pared celular de levaduras, aunque también los hay de otros orígenes. (1,3) Basicamente, estos productos no digestibles son el sustrato para la microflora beneficiosa en el intestino, bloquean las bacterias patógenas impidiendo su adherencia a la superficie de las CEI, estimulan algunas comunidades de microrganismos beneficiosos y pueden modular la respuesta inmune. Probióticos: Probióticos son aquellos microrganismos que, adicionados en el alimento, afectan beneficiosamente el equilibrio del ecosistema intestinal, contribuyendo con la protección contra infecciones gastrointestinales y enfermedades inflamatorias del intestino. (1,3) Entre los mecanismos de acción descritos para estas substancias están:
  • 26.
    20 a) Producción desubstancias antimicrobianas (bacteriocinas y ácidos grasos volátiles [AGV] que suprimen las poblaciones o especies patógenas). b) Estímulo inmune de células residentes, especialmente de células presentadoras de antígenos. c) Exclusión competitiva, asociada a la competencia por lugares de adhesión en la mucosa. d) Competencia de nutrientes. e) Protección de las vellosidades y superficies absorbentes contra toxinas irritantes producidas por microrganismos patógenos, permitiendo la regeneración de la mucosa lesionada. Han sido utilizados diferentes microrganismos, varias espécies de Lactobacillus, Saccharomyces cerevisiae, Aspergillus oryzae, Enterococcus faecium, Bifidobacterium bifidum y otras. Inmunoprofiláxis: La vacunación es una herramienta eficaz en la prevención de las infecciones por Salmonella, las vacunas disponibles contra la salmonelosis pueden ser divididas en tres grandes grupos: vacunas inactivadas conteniendo bacterias completas, vacunas sub-unidades y vacunas vivas atenuadas, las cuales son utilizadas actualmente en aves. La eficacia de las preparaciones de vacunas es evaluada generalmente por el nivel de colonización intestinal y sistémica así como la morbilidad y mortalidad después de la vacunación. (1,3) Sin embargo, el nivel de protección de un biológico depende de otros factores, entre los cuales se pueden mencionar: la cepa de desafío, la vía de administración, la dosis infectante, la edad o línea de aves utilizada, entre otras. En consecuencia, es difícil comparar la eficacia de las vacunas que actualmente están disponibles para la prevención o el control de la salmonelosis en aves. (1,3) La vacunación en aves como método de prevención y control de Salmonella, está dirigido básicamente a tres aspectos: a) Prevenir o reducir la colonización intestinal; b) Prevenir la infección sistémica y; c) Reducir la excreción fecal. Previniendo la infección sistémica se reduce la colonización en el tracto reproductivo y por lo tanto se previene la transmisión vertical del microrganismo, y reduciendo la colonización intestinal y excreción fecal se reduce la contaminación de la carcasa, huevo y el medio ambiente (cama), relacionada principalmente a la transmisión horizontal de la bacteria. (1,3) La vacunación es considerada como un costo adicional en la industria avícola. La decisión de establecer programas de vacunación debe estar de acuerdo con la gravedad del problema en la región o área, y con los programas establecidos por las industrias o por los servicios oficiales, después de un estudio epidemiológico serio. (1,3) Cuestionario: 1. ¿Qué agentes causan la Salmonellas Paratifoideas? Salmonella enteritidis PT 4, Salmonella typhimurium, Salmonella Heidelberg. 2. ¿Cómo se da la zoonosis? Carne contaminada por el alimento o la canal. Huevos contaminados con heces en el oviducto. 3. ¿En qué edad se presenta la sintomatología típica de la enfermedad? Sobre todo en pollitos recién nacidos o aves jóvenes ya que son más susceptibles ante este agente, mientras que las adultas ya presentan un grado de resistencia y pueden ser asintomáticas. 4. ¿Por qué la salmonella puede causar muerte en aves jóvenes?
  • 27.
    21 Porque la bacteriase disemina y libera toxinas que se vierten en el torrente sanguíneo causando bacteriemia y en consecuencia muerte. 5. ¿Por qué no se recomienda hoy en día utilizar antibióticos como la furazolidona en tratamiento de salmonella? Eliminan la microflora habitual del aparato gastrointestinal, por lo que no se puede eliminar la salmonella porque no hay microflora protectora que inhiba su crecimiento, por lo que la elimina por un momento pero vuelve a aparecer y mucho más resistente, ya que el ave se vuelve más susceptible porque carece de la microflora protectora. Bibliografías: 1. Flores, R. 2000. Epizootiología de la Salmonelosis. (en línea) consultado el 12 de agosto de 2014 disponible en: http://www.google.com.gt/url?sa=t&rct=j&q=&esrc=s&source=web&cd=13&ved=0CGoQFjAM&url=http %3A%2F%2Fwww.fmvz.unam.mx%2Ffmvz%2Fcienciavet%2Frevistas%2FCVvol3%2FCVv3c05.pdf&e i=RyvsU4qdM4Pn8gGcv4HwBQ&usg=AFQjCNHr8LlKCP9Rk2c4Ldc9QFrlszTh7g&sig2=0nG- ybBrAXc3qZyOHL3g8Q. 2. B.W. Calneket al. 1997. Enfermedades de las aves. 2da edición en español Editorial ManualModerno. Pag(79-115). 3. Revolledo, L. 2013. Pratifoidea Aviar. (en línea) consultado el 12 de agosto de 2014 disponible en: http://www.actualidadavipecuaria.com/articulos/salmonelosis-en-las-aves-parte-III-paratifoidea- aviar.html. B.2 Paracolon Agente Etiológico: Salmonella arizona, Bacilos flagelados gramnegativos, que no forman esporas. Crecen en medios sólidos y líquidos a 37°C. (1) Sinónimos: Infección de Arizona, Arizonosis, infección paracolonica, paracolon. (1,2) Distribución Geográfica: Se presenta en todo el mundo. (2) Especies que afecta: Reptiles, humanos y Pavos. Pero todos los animales son probablemente susceptibles. (2) Patogenia:
  • 28.
    22 Síntomas:  Baja producciónde Huevo e incubabilidad.  Debilidad  Anorexia  Escalofríos  60% de mortalidad  Diarrea
  • 29.
    23  Parálisis delas patas  Inapetencia  Ceguera (principal en pavos)  Signos nerviosos  Ataxia  Temblores  Tortícolis  Convulsiones  Aves tienden a hacinarse  Heces pastosas que se adhieren a la cloaca  Opacidad blanca en lo profundo del ojo en pavos (1,2,3) Lesiones Macroscópicas: Los cadáveres de pavipollos que mueren de arizonosis es probable que estén septicémicos y con peritonitis generalizada. Los sacos vitelinos con frecuencia están inflamados y absorbidos, en tanto que los sacos aéreos están engrosados con depósitos adherentes, caseosos, amarillentos o blancos. Los hígados inflamados y descoloridos a veces focos necróticos discretos en toda la sustancia hepática. Con frecuencia enteritis, dato distintivo es la tiflitis con residuos caseosos blancos que llenan la luz de los ciegos. Lesiones oculares, con retinitis y exudado grueso que cubre la superficie negra interior del globo ocular. (2,3) Focos caseosos en hígado, intestinos y bazo. Focos necróticos en hígado. Lesiones Microscópicas: Exudado está constituido por una gran cantidad de heterófilos desgranulados y mezclados con fibrina y numerosas bacterias. En el cerebro, hay meningitis grave con infiltración de heterófilos mezclados con algo de fibrina y colonias bacterianas también se puede apreciar exudado similar en los ventrículos y hay malacia, inflamación y trombosis vascular en la corteza cerebral. (2,3) Diagnóstico definitivo, diferencial y confirmativo: La confirmación del diagnóstico se hace por aislamiento y identificación del agente causal. Cuando se examinan los pavipollos muertos, el material del saco vitelino retenido, el hígado, el exudado retinal, los sacos aéreos y el contenido de los ciegos son muestras adecuadas para el cultivo. Si se encuentran disponibles
  • 30.
    24 huevos infértiles oembriones muertos en el cascaron, los cascarones y las membranas de los cascarones son las mejores muestras para examinar. Una rutina estándar eficaz para el aislamiento de Arizona es el examen de cultivo directo en agar MacConkey, después de una incubación de toda la noche a 37◦C y también después de la incubación por 24 a 48 horas en caldo de selenita F antes del subcultivo en el agar MacConkey y DCA. Además se aconseja, hacer un cultivo en agar sulfito de bismuto permitiendo que la placa pase por 4 dias a 40°C. Los bacilos del genero Arizona crecen como colonias negras en el agar sulfito de bismuto y como colonias que no fermentan la lactosa o lo hacen de manera tardia sobre DCA. (2,3)  Diagnóstico diferencial: Paratifoidea, Pullorosis, tifoidea.  La mortalidad elevada, los signos neurológicos y la ceguera en pavos se pueden utilizar para el diagnóstico presuntivo de AA. Sin embargo, estos signos clínicos, al igual que las lesiones, se pueden observar en otras infecciones por Salmonella, incluyendo las provocadas por microorganismos paratifoideos. Los signos neurológicos pueden originarse por la enfermedad de Newcastle, la aspergilosis, y la deficiencia de vitamina E (encefalomalacia). La ceguera en los pavipollos puede deberse a la aspergilosis, por tanto, se debe confirmar AA mediante aislamiento e identificación de la bacteria causante. Los microorganismos por lo general, se pueden recuperar de hígado, bazo, sangre cardiaca, sacos vitelinos no absorbidos, intestino, pulmones, riñones, cerebro y ojo. Método Diagnóstico Esta metodología se aplica a muestras de vísceras (Hígado, Vesícula biliar, Ovario, Ciego, Bazo, Corazón y Riñón) y meconio. Para muestras fecales y tórulas de arrastre remitirse al “Instructivo Técnico de Análisis/Ensayo para la Detección de Salmonella spp. (Móviles) en muestras fecales animales Según Método Tradicional ISO 6579.2002/Amd 1 (E)”. La muestra se somete a incubaciones sucesivas en diferentes tipos de medios de cultivo. (2,3) Pre-enriquecimiento Esta etapa se realiza en medio líquido no selectivo, en el cual se incuban las muestras frescas o incluidas en un medio de transporte. La finalidad es revitalizar la bacteria. Pesar 10 a 25 g de la muestra y agregar en proporción de 1/10 agua peptonada tamponada (APT). Incubar el caldo de pre – enriquecimiento (APT) a 37 ± 1° C durante 16 – 20 horas. (2,3) Enriquecimiento selectivo: Esta etapa se realiza en un medio líquido que contiene aditivos que permiten el crecimiento selectivo de Salmonella spp. mientras se inhibe el crecimiento de otras bacterias. Se utiliza Caldo Selenito Cistina el cual no es inhibidor de serovariedades de Salmonella spp. presentes en especies animales de interés. Agregar Caldo Selenito Cistina Doble Concentración (CSCDC) (pesar el doble de lo indicado por el proveedor), en la misma cantidad que el agua peptonada tamponada, a la bolsa que contiene la muestra e incube a 41.5 ± 0.5°C por 18-24 horas. (2,3) Medio de aislamiento selectivo en placa: El medio de elección es el Agar XLD adicionado con Novobiocina (15.6 mg/L). Es un medio sólido en el cual crece selectivamente Salmonella spp. e inhibe el crecimiento de bacterias Gram positivas. (2,3) Control: Debido a que S. arizonae se transmite por huevo, se deben desarrollar parvadas libres de reproductoras primarias libres de S. arizonae. El programa de control al nivel de los reproductores multiplicadores depende de tener una parvada de reemplazo libre de S. arizonae. Los procedimientos de manejo descritos para las infecciones paratifoideas son aplicables para el nivel multiplicador, excepto por el tratamiento con antibióticos de los huevos en incubación. El confinamiento total, instalaciones a prueba de aves y roedores que puedan ser limpiados v desinfectados al igual que alimentos e ingredientes de alimentos, y el seguimiento microbiológico en las granjas de incubación y de reproductores son esenciales. Estas medidas deben acompañarse de multiples pasos para que resulte exitosa, incluyendo un mejoramiento del nivel de bioseguridad y control de roedores e insectos, aspectos crusiales en la prevención de las infecciones.
  • 31.
    25 Tradicionalmente se usandiferentes tipos de enfoque, como el uso de antibióticos, la exclusión competitiva, acidificantes, prebióticos y la administración de vacunas vivas e inactivadas. (2) Tratamiento: Es posible que el tratamiento de las aves enfermas con ciertas sulfonamidas, furazolidona, furaltadona y fluoroquiolonas reduzca las pérdidas en los brotes agudos. Asimismo, puede ser que las aves tratadas permanezcan como portadoras o que el tratamiento prolongue el tiempo en que las portadoras excreten el microorganismo. Lo mejor es que el tratamiento solo se emplee para prevenir la diseminación de la enfermedad en las parvadas comerciales. (2,3) Inmunoprofiláxis: Se han aplicado varios tipos de bacterinas para parvadas de reemplazo de pavos, encontró que las reproductoras vacunadas expuestas a S. arizonae 18:Z4, Z32 han reducido la diseminación y estuvieron protegidas de la infección sistémica, y por tanto la prevención de la transmisión de Arizona a los huevos. Se encontró que la inmunidad parental se transmite de las gallinas vacunadas hacia los pavipollos. Encontraron varios grados de protección proporcionados por bacterinas de Arizona en ratones y pavos. (2,3) Un cultivo completo tratado con formalina en gel de hidróxido de aluminio, brindó la mejor protección, basado en el número de microorganismos que migraron al bazo después de la exposición intramuscular. En pavos, una bacterina Arizona tratada con cromo-alumbre proporcionó protección contra la exposición oral e intraperitoneal. La diseminación fecal para las primeras tres semanas después de la exposición pueden reducirse por inmunización con bacterinas encontraron que el suero de pavos no inmunizados tenia efectos bacteriostáticos y bactericidas en los cultivos de S. arizonae 18:Z4, Z32, pero no había actividad inhibidora en el suero de aves vacunadas con bacterina Arizona o en el suero de reproductoras infectadas de manera natural. La inhibición del crecimiento no se relacionó con la presencia de anticuerpos aglutinantes; de hecho, parece que lo opuesto es cierto. En contraste, se informó de una sustancia bactericida en la albúmina de los huevos de pavos vacunados utilizando bacterinas emulsificadas en aceite; se redujo la transmisión a los huevos después de la exposición de 12% en controles no vacunados a 2% en pavos vacunados. La vacunación contra la infección por S. arizonae con una vacuna con adyuvante de aceite mineral se evaluó en parvadas reproductoras de pavo en el laboratorio y situaciones de campo por Nagaraja y colaboradores (70, 72). Los resultados fueron alentadores; fue posible obtener progenie libre de S. arizonae de parvadas reproductoras vacunadas en ambientes infectados. (2,3) Cuestionario: 1. ¿Cuál es el agente etiológico de Paracolom? Salmonella Arizonae 2. ¿Qué especies afecta el Salmonella Arizonae? Reptiles y aves 3. ¿Con qué otro nombre es más conocida la enfermedad de Paracolon? Arizonosis 4. ¿3 signos que nos orienten a Arizonosis? Ataxia, torticolis y ceguera 5. ¿Qué es la arizonosis? La arizonosis es una enfermedad septicémica aguda, de manera primaria en jóvenes pavipollos, causada por las bacterias Salmonella arizonae, que es uno de los serotipos identificados con mayor frecuencia en EUA.
  • 32.
    26 Bibliografías: 1. El sitioavícola. Arizona infection, Arizonosis (en línea) consultado el 13 de agosto de 2014, disponible en http://www.elsitioavicola.com/diseaseinfo/5/arizona-infection-arizonosis 2. Jordan. FT. Pattison. 1998. Enfermedades de las aves. 3era. Ed. En español. Editorial Manual Moderno (pags 31-33). 1. B.W. Calneket al. 1997. Enfermedades de las aves. 2da edición en español Editorial ManualModerno. Pag(119-115). B.3 Colibacilosis Agente Etiológico: Escherichia coli bacteria gram negativa en forma de bacilo, catalasa positivos y oxidasa negativos, no formadores de esporas, anaerobios facultativos que normalmente se encuentra en los intestinos de las aves de corral y de la mayoría de los animales. Las cepas patógenas son, con mayor frecuencia, los serotipos 02, 078, 01, 035 y 036, pero un gran número de otros serotipos también produce enfermedad. (1,2) Sinónimos: Síndrome de la cabeza hinchada, Enfermedad Respiratoria (1,2) Distribución geográfica: La colibacilosis se encuentra ampliamente distribuida en la industria avícola de todo el mundo. (1,2) Especies que afecta: Aves y mamíferos. (1,2) Patogenia:
  • 33.
    27 Síntomas:  Disminución enel consumo de alimento.  Depresión  Plumas erizas  Disnea  Estertores  Estornudos  Congestión y dilatación del oviducto  Osteomielitis y sinovitis (Más común en pavos). (1,2,3) Lesiones Macroscópicas: Saculitis respiratoria, peritonitis, perihepatitis y pericarditis. El dato principal es un cadáver septicémico con hígado, bazo, pulmones y riñones oscuros y congestionados. Los sacos aéreos están engrosados, con depósitos caseosos blancos y opacos adheridos. Se observa una pericarditis fibrosa, con el saco pericárdico engrosado y blanco, adherido a la superficie del corazón, la superficie del hígado casi siempre está cubierta por una piel de material fibroso. (1,2,3) Patogenia de colibaciliocis Agente etiologóco: Escherichia coli Trasmisión horizontal Indirecta: a través de aguas, materiales o ambientes contaminado s Directa: por contacto con materia fecal Trasmision vertical A través de la yema o por cáscaras de huevos sucios en incubadoras con higiene deficiente Trasmision: vía de transmisión es mediante ruta fecal-oral, es decir por ingestión de alimentos o bebida contaminadas por excrementos. Vertical y Horizontal
  • 34.
    28 Saculitis respiratoria sacosaéreos con depósitos caseosos Celulitis craneofacial = cabeza hinchada Perihepatitis y pericarditis fibrosa
  • 35.
    29 Inflamación y congestiónhemorrágica del ovario y el oviducto, salpingitis Lesiones Microscópicas:
  • 36.
    30 Exudación y fibrosisde células del bazo pericarditis fibrinopurulenta Diagnóstico: Laboratorio 1.- Serología  Aglutinación rápida en placa, en tubo o en microplaca (microaglutinación directa y microaglutinación con globulinas) con sueros individuales.  Inhibición de la hemoaglutación.  Inmunoflourescencia. (1,2,3) 2.- Bacteriología  Aislamiento bacteriológico en medios sólidos EMB (eosin-methylene blue), MacConkey y/o Tergitol-7. (1,2,3) 3.- Biología Molecular  PCR. Diagnóstico diferencial: En salmonelosis, hay necrosis del bazo en caso de septicemia y esto a menudo implica necrosis focal en el hígado, trombos de fibrina en sinusoides hepáticos y fibrosis del epicardio como en las primeras etapas de colibacilosis. La pericarditis también se observa en pasteurelosis la característica es alteraciones fibrinosas estas se observan similares en colibacilosis pero hay necrosis del hígado. Staphylococcus, Salmonella, Pasteurella y Streptococcus causan artritis, pero estas lesiones no se pueden diferenciar de las causadas por colibacilosis. (1,2,3) Diferencial. · Newcastle por inflamación de la cara.
  • 37.
    31 · Sinovitis yartritis pueden ser causadas tambien por micoplasmas, estafilococos, salmonelas, Streptobacillus maniliformis · Clamidiosis puede originar pericarditis · Pasteurella o Estreptococos pueden originar peritonitis · Bacterias del genero Eubacterium y Bacteroides pueden formar granulomas Control: La higiene se considera la clave para el control. Esto incluye los nidos y manejo de los huevos, al ser un habitante normal del intestino, la contaminación fecal de la cáscara es posible transmitirla, sacando los huevos lo antes posible; la limpieza y desinfección de las manos juega un papel importantísimo. El agua (de bebida) suele ser una fuente de infección. La principal vía de infección es la aerogena y esto se debe a que E. coli puede estar en la cama y al no haber una buena ventilación esta se transmite muy fácilmente. (1,2,3) Exclusión competitiva: El efecto protector de la microflora normal del intestino frente a cepas patógenas de E.coli está bien documentado en pollos y pavos, en los canarios se supone que es lo mismo. En el mercado hay preparados comerciales “indefinidos” que han demostrado ser eficaces a la hora de reducir la colonización de cepas patógenas de E.coli en las aves que reciben dichos preparados. La adición de lactobacillus protege mediante un mecanismo de acidificación del buche, ciego y colon. (1,2,3) En definitiva E.Coli puede causar enfermedad sin ayuda de ningún agente estresante adicional pero la mayoría de los procesos colibacilares son el resultado de E.coli “normales” que se comportan como agentes infectivos secundarios. En estas ocasiones podemos usar antibióticos pero, racionalmente. Pero lo más importante radica en un buen manejo y selección de los ejemplares que usemos como reproductores, excluyendo todos los que nos hagan dudar. (1,2,3) La manifestación clínica más frecuente de la colibacilosis es la diarrea, suele afectar particularmente a los pichones durante los primeros días de vida, pudiendo ocasionar gran mortandad e incluso arruinar totalmente una temporada de cría. Cabe sospechar de la proliferación de cepas patógenas de E.coli cuando hay mortandad de pichones, normalmente entre el 2º al 9º día, las madres tienen las plumas del pecho y vientre alborotadas y con aspecto de estar mojadas “Enfermedad del sudor”, provocado por las heces diarreicas de los pichones, las cuales están contenidas dentro de una sustancia mucosa en pájaros sanos que las madres limpian con facilidad, las heces diarreicas y el calor del nido favorecen la multiplicación de E.coli que penetra por distintas vías en el organismo del pájaro provocando su muerte en 2/3 días, negándose a comer aunque los padres intenten embucharlos una y otra vez. (1,2,3) Tratamiento: Puede ser tratada con varios antibacterianos. El acercamiento lógico del tratamiento es tratar de aislar el serotipo de E. coli causal y conocer la sensibilidad, con el fin de escoger el tratamiento más adecuado. Sin embargo, para tratar la enfermedad se requiere iniciar el tratamiento antes de obtener el resultado de las pruebas de sensibilidad. La furazolidona, a una concentración de 0.04% en el alimento por 10 días, o la clortetraciclina en el agua a una concentración de 600mg/5l itros por 5 días, por lo general es eficaz para reducir la morbilidad y mortalidad. (1,2,3) Inmunoprofiláxis: Se ha presentado informes con vacunas multivalentes emulsionadas en aceite. Estas protegieron a las aves contra la mortalidad y la enfermedad respiratoria activa después de la exposición a serotipos E.coli patógenos. (1, 2,3)
  • 38.
    32 E. coli bacterinaemulsionada E. coli bacterina emulsionada contiene una suspensión de cultivos puros de E. coli serotipos O1, O2 y O78, inactivados químicamente y emulsionados en aceite mineral para la prevención de la colibacilosis aviar.se usa para vacunar y revacunar aves sanas de 8 días de edad o mayores, como auxiliar en la prevención y control de la colibacilosis aviar.El programa de vacunación deberá diseñarse de acuerdo con la ubicación de la granja, patogenicidad de la cepa de campo, edad y estado inmune de las aves. En pollo de engorda se recomienda una sola aplicación de entre los 8 y 12 días de edad. La dosis es de 0.5 ml (1/2 cc) por ave, debe ser aplicada por vía subcutánea en la región media y posterior del cuello, entre la cabeza y el cuerpo, en dirección opuesta a la cabeza.Para las aves reproductoras y gallinas de postura comercial, la bacterina también puede ser administrada por vía intramuscular en la pechuga.Ninguna otra ruta es sugerida. (1,2,3) Bibliografías: 1. Enfermedad Aviar. 7 de julio del 2010. Colibacilosis Aviar. (en línea) consultado el 14 de agosto de 2014. Disponible en http://gumer19.blogspot.com/2010/06/colibacilosis-aviar.html. 2. Jordan. FT. Pattison. 1998. Enfermedades de las aves. 3era. Ed. En español. Editorial Manual Moderno (pags 35-39). 3. Mejia, B.2012. Colibacilosis Aviar. (en línea) consultado el 14 de agosto. Disponible en http://patologiaaviarmidiagnostico.blogspot.com/2012/01/colibacilosis-aviar-una-enfermedad.html. Colibacilosis 1. Indique de qué forma puede diferenciar E. coli de Salmonella a nivel de laboratorio. Se diferencia en que E. coli fermenta la lactosa, y que E. coli es IMViC ++--, y Salmonella es -+-+. 2. Según su criterio es justificable la medicación en caso de onfalitis. En mi criterio como futuro médico veterinario, no recomiendo la medicación en caso de onfalitis, ya que todo pollito con onfalitis retrasa su crecimiento, esto hace que crezca y engorde más lento, lo que es una pérdida económica considerable, ya que no sale en el tiempo adecuado, además el costo del tratamiento, el costo de aplicación, por el lado económico no es factible. 3. Si la principal forma de transmisión de E. coli es por vía aerógena, de qué forma lo puede prevenir. - Reducir la carga de población en el galpón, porque es un ciclo, en donde hay hacinamiento, el estrés sube y las defensas de las aves se reducen, la gran cantidad de aves genera más excretas, por lo que se genera más amoniaco, este irrita las vías respiratorias y facilita el ingreso de agentes infecciosos al tracto respiratorio. Por lo que se puede prevenir respetando la carga por galpón, cambiar de cama después de la salida de un lote, eliminar las camas infectadas, mover la cama a diario para evitar la concentración excesiva de excretas, usar camas que no generen muchas partículas. Por último y no menos importante es la ventilación del galpón, por lo que una buena ventilación controla la humedad, controla el nivel de partículas y ayuda a que todo los productos de desecho que se encuentran en el ambiente como en el aire, se eliminen. 4. De acuerdo a la fisiología del aparato respiratorio, ¿Qué sacos aéreos son los primeros en afectarse y por qué? La respiración es caudal a craneal, por lo que los sacos aéreos que se ven mas afectados de primero son los sacos caudales abdominales.
  • 39.
    33 5. ¿Qué escelulitis y como puede prevenirlo en pollo de engorde? - Celulitis es la inflamación de los tejidos conectivos celulares subcutáneos. - Para poder prevenir se deben identificar los posibles factores que contribuyen a la celulitis aviar, como la sobrepoblación, la calidad de la cama, y la calidad del pollo. Como resultado en una onfalitis, se puede presentar una celulitis benigna, alrededor del ombligo.
  • 40.
    34 Colibacilosis Pericarditis La mayoria de serotipos de E. coli originan pericardit isluego de la septicemi a, esta se vincula con miocardit is. El saco pericardi co se torna turbio. El epicardio se edematiz a. A nivel de micriscop io se observa heterofilo s en el pericardi o. Exudado en el saco pericardi o. Salpingitis El saco areo abdomin al mayor izquierdo es infectado por E. coli. Aparece una masa caseosa en un oviducto dilatado y con paredes delgadas . Esta masa presenta heterofilo s necrotico s y bacterias . Las aves mueren durante los primeros 6 meses, las que sobrevive n dificilmen te ponen huevos. Peritonitis Mortalida d aguda, fibrina y yemas libres. esto ocurre cuando las bacterias asciende n a traves del oviducto y crecen con rapidez en el material de la yema deposita do en la cavidad peritonea l. Septicemia Aguda Muy semejant e a la tifoidea y a la colera aviar. Las aves se encuentr an en buena condicio n fisica con buches llenos. Higado verde, esplenom egalia notable y musculos congesti onados , multiples focos palidos en el higado. Con el tiempo se desarrola una hepatitis granulom atosa. Septicemi a Aguda con tendenci a a pericardit is y peritonitis Sinovitis (osteomielitis) Presenta n emaciaci ón. Las lesiones desarrolla n espacios articulare s en las vertebras toracolu mbares, lo que origina espondiliti s, paresia progresia y paralisis. En pavos tambien causa sinovitis, osteomiel itis y decolora cion verde del higado. Panoftalmit is Es una secuela poco comun en donde se observa hipoplion unilateral, el cual esta ciego. Las aves mueren poco despues del inicio de lesiones. A nivel microsco pico se observa una infiltracio n de heterofilo s y fagocitos . La coroides se vuelve hiperemi ca y hay destrucci on completa de la retina. Coligranuloma (enfermedad de Hjarre) Granulo ma en higado, ciego, duodeno y mesenteri o. Necrosis coagulan te. Tiflitis piogranul omatosas , hepatitis, material en intestino ciego y rotura de ciego en pavos. Sindrome de la cabeza hinchada Celulitis aguda que afecta tejidos periorbita les. El area donde Escherichi a coli penetra es el tejido linfoide bronquial . Celulitis Aviar Afecta el abdome n de los pollos de engorda, con membran as de exudado caseoso con heterofilo s en los tejidos subcutan eos. Lesiones localizad as ene la piel entre la linea media y el muslo Enteritis Se consider a poco frecuenta , sin embargo se ha recupera do Escherichi a coli enterotox igena que produce toxinas capaces de acumular liquido en las asas intestinal es ligadas de pollos con diarrea. Septicemia Coliforme de los patos Exudado humedo granular, que origina pericardit is, perihepat itis y aerosacu litis. Hepatom egalia, esplenom egalia Formas de Presentacion de E. coli
  • 41.
    35 B.3 Cólera Aviar AgenteEtiológico: Pasteurella multocida microorganismo gram negativo, la virulencia de los aislados varía considerablemente. P. multocida muere fácilmente por desinfectantes usados de manera rutinaria. Gallibacterium anatis responsable de la forma crónica (infecciones localizadas). (2,3) Sinónimos:  Cólera de los pollos  Pasteurelosis aviar  Septicemia hemorrágica aviar Distribucion Geográfica: Ampliamente distribuida a nivel mundial. (2,3) Especies que Afecta: Aves silvestres y domésticas. (2,3) Patogenia: Síntomas: Cóleraaviar Agente etiológico: Gallibacterium anatis Trasmision Horizontal Directa .Excretas de animales enfermos o portadores aparentemente sanos que contaminan suelo, agua, pienso. Los desechos de animales muertos por la enfermedad, al ser picoteados por otras aves o al contaminar el entorno Indirecta El agua, alimentos, tanques de agua, comederos, equipos, calzado y ropa contaminados Reservorios Los roedores, pájaros, otras aves silvestres, perros, cerdos, etc. pueden ser reservorios de la infección y portadores activos de la enfermedad Desarrollo Entra por via oral o respiratoria (aerosoles) sobrevive hasta 1 mes en excrementos 2 meses en desechos contaminados y de 2 a 3 meses en el suelo El periodo de incubacion es de 1 a 4 dias, el brote se presenta entre 4 a 9 dias, despues de contraida la infeccioón.
  • 42.
    36 Tiene 3 presentaciones:hiperaguda, aguda y crónica. (2,3) Forma hiperaguda:  Muerte súbita.  bacteremia masiva  alta morbilidad y mortalidad. Presentación aguda:  Fiebre  Disnea  Anorexia  Diarrea verdosa  Secreciones nasales y oculares  Cianosis de cabeza y barbilla.  Desórdenes vasculares. Presentación crónica:  Infecciones localizadas supurativas, generalmente asociadas al sistema respiratorio y tejidos musculoesqueléticos.  Engrosamiento edematoso de la barbilla  Cojeras  Caquexia  Disminución de la postura. Lesiones Macroscópicas: Infección Aguda:  Petequias en vísceras.  Hepatomegalia con focos necróticos  (punteado blanquecino)  Aerosaculitis.  Pericarditis.  Celulitis.  Endocarditis.  Consolidación de pulmones en pavos.  Peritonitis y oforitis en reproductores.  Enteritis mucoide en acuáticas(2,3) Infección Crónica  Barbilla azulada y edematosa.  Sinovitis.  Otitis.  Osteomielitis  Sinusitis.  Conjuntivitis.  Abscesos y exudados caseosos en peritoneo.  Además suele observarse:  Abscesos en el esófago en aves rapaces. (2,3)
  • 43.
    37 Focos necróticos enel Hígado Neumonía purulenta En el hígado se presenta necrosis miliar o submiliar.
  • 44.
    38 En ponedoras (comercialeso reproductoras) se observa comúnmente ooforitis con folículos en regresión. Inflamaciones locales. Los senos peri orbitales están afectados con inflamación sero fibrinosa. Daño producido en las barbillas, las cuales están bastante distendidas, debido a que están llenas de contenido fibrinoso y caseoso. Lesiones Microscópicas: Múltiples áreas de necrosis e infiltración de heterófilos e hiperemia en diversos tejidos y órganos, en algunos casos pequeñas petequias e infiltración de heterófilos. (2,3)
  • 45.
    39 Diagnóstico: Identificación del agente:Pasteurella multocida es fácil de aislar, con frecuencia en cultivo puro, a partir de vísceras y órganos como el pulmón, el hígado y el bazo, la médula ósea, las gónadas o la sangre del corazón de aves que mueren por septicemia aguda de la enfermedad, o de los exudados caseosos característicos de las lesiones del cólera aviar crónico. Es una bacteria anaerobia facultativa que crece mejor a 37°C. Normalmente el aislamiento inicial se logra con medios sólidos de dextrosa-almidón, agar sangre y agar de tripticasa-soja. El aislamiento mejora añadiendo un 5% de suero inactivado por calor. Las colonias varían de 1–3 mm de diámetro después de 18–24 horas de incubación y son aisladas, circulares, convexas, traslúcidas y oleosas. Las células son cocobacilos o bacilos cortos de un tamaño de 0,2–0,4 × 0,6–2,5 µm, Gram negativas y, por lo general, se presentan aisladas o en parejas. Con tinción de Wright o de Giemsa se pone de manifiesto una tinción bipolar. La identificación de Pasteurella multocida se basa en los resultados de las pruebas bioquímicas, que incluyen la fermentación de carbohidratos, la producción de enzimas y la producción de determinados metabolitos. La caracterización serológica de las cepas de P. multocida incluye la determinación de los serogrupos capsulares y la serotipificación somática. El análisis del ADN permite diferenciar entre P. multocida del mismo serogrupo capsular y P. multocida de serotipo somático. Estas características requieren un laboratorio especializado con reactivos adecuados para el diagnóstico. (1, 2,3) Pruebas serológicas: Para el diagnóstico del cólera aviar apenas se utilizan pruebas serológicas. Por lo general, la facilidad con que se obtiene un diagnóstico confirmativo mediante el aislamiento e identificación del organismo causal hace innecesaria la utilización del serodiagnóstico. (1, 2,3) Diagnóstico Diferencial: Salmonelosis, colibacilosis y listeriosis en pollosestas enfermedades causan inflamación de la cara y focos necroticos. Pseudotuberculosis, erisipelas y clamidiosis en pavos. (1, 2,3) Control: Para controlar la enfermedad se recomienda la eliminación de cadáveres tan pronto como sea posible. Limpieza y desinfección total de las instalaciones y equipo (la bacteria es fácilmente destruida por desinfectantes comunes). Existen muchas vacunas comerciales para inducir inmunidad contra cólera aviar. Se usan vacunas autógenas en aquellas granjas donde las vacunas comerciales no tienen efecto. (1, 2,3) Tratamiento:
  • 46.
    40 El tratamiento máseficiente en aves en reproducción o en gallinas ponedoras es la inyección intramuscular individual de una tetraciclina de acción duradera, con el mismo antibiótico en el agua de tomar, simultáneamente. La mortalidad y los signos clínicos se detendrán dentro de una semana. Pero la bacteria podría quedar presente entre las aves. Usar sulfamidas, penicilina, enrofloxacina, flumequina, ácido oxolínico, espectinomicina, tetraciclina, doxiciclina, eritromicina y estreptomicina. (1, 2,3) 0.5% de sulfameracina en alimento mezclado durante cinco días. En pollos, 0.2% de sulfameracina sódica en el agua de bebida o 0.4% de sulfameracina en el alimento. Estreptomicina aplicada por vía 1M en una dosis de 150000 /.Ug. Clortetraciclina dosis de 40 mg/kg vía IM. Inmunoprofiláxis: En general, las vacunas en uso contra P. multocida son bacterinas que contienen como adyuvante hidróxido de aluminio o aceite, que se preparan de múltiples serotipos. Típicamente, se requieren dos dosis de vacuna muerta. Las vacunas vivas tienden a conferir una mayor inmunidad protectora, pero son menos frecuentes ,Debido a las secuelas potenciales post-vacunales como la neumonitis y la artritis. Las vacunas multivalentes suelen incorporar los serotios somáticos 1, 3 y 4, que son los serotipos aviares más frecuentemente aislados. Puede ser utilizada para vacunar y revacunar aves sanas de 8 días de edad en adelante, como auxiliar en la prevención y control del cólera aviar. En pollos de engorda se recomiendan una a dos aplicaciones entre los 10 y 28 días de edad. En aves destinadas a la producción de huevo se sugiere aplicar en 2 a 3 ocasiones durante la crianza y desarrollo con diferencia de 4 a 6 semanas entre ellas, y hasta 4 semanas antes del inicio de la postura. La dosis administre 0.5 ml (1/2 cc) por ave. Vía de administración. La bacterina debe ser aplicada por vía subcutánea en la región media y posterior del cuello, entre la cabeza y el cuerpo, en dirección opuesta a la cabeza. Para las aves reproductoras y gallinas de postura comercial, la bacterina también puede ser administrada por vía intramuscular en la pechuga. Ninguna otra ruta es sugerida. (1, 2,3) Bibliografías: 1. Manual de la OIE sobre animales terrestres. 2008. Cólera aviar (en línea).Consultado el 14 de agosto de 2014. Disponible en: http://www.oie.int/fileadmin/Home/esp/Health_standards/tahm/2.09.09.%20Salmonelosis.pdf. 2. El sitio avícola. Cólera aviar. (en línea). Consultado el 14 de agosto de 2014. Disponible en http://www.elsitioavicola.com/publications/6/enfermedades-de-las-aves/249/calera-aviar 3. Yadira, D. 2006. Cólera aviar. (en línea) consultado el 14 de agosto de 2014. Disponible en http://patologiaaviaruptc.blogspot.com/2006/11/colera-aviar.html. CUESTIONARIO CÓLERA AVIAR 1. Realice un cuadro comparativo entre Cólera Aviar localizado y Coriza infecciosa. Cólera Aviar (Localizado) Coriza Infecciosa Agente etiológico Gallibacterium anatis Avibacterium paragallinarum Especies que afecta -Pavos, pollos y gansos -todo tipo de aves -Algunos mamíferos y humano -Gallinas domesticas, faisanes y gallinas de guinea -Algunos mamíferos -Al humano no lo afecta Transmisión Aerosoles, Heces y heridas cutáneas. Directa: Exudados nasales Indirecta: Comederos y
  • 47.
    41 bebederos. Reservorios Aves coninfección crónica y asintomática. Aves silvestres. Aves asintomáticas, aves silvestres. Signos  Signos y lesiones relacionadas a infecciones localizadas supurativas, generalmente asociadas al sistema respiratorio y tejidos musculo esqueléticos.  Se presenta engrosamiento edematoso de la barbilla, cojeras y caquexia.  Disminución de la postura.  Exudado nasal seroso o mucoso, Estornudos, Inflamación de senos infraorbitarios, edema facial y conjuntivitis  Inflamación de barbillas evidente en machos  Estertor traqueal, diarrea  Consumo de alimento bajo  Mala conversión alimenticia  Baja postura 2. Investigue la situación del Cólera Aviar en Guatemala. -En el programa regional de prevención, control y erradicación de enfermedades aviares prevenir, tienen objetivo controlar y erradicar las enfermedades de influenza aviar, newcastle, salmonelosis (tifosis/pulorosis), laringotraqueítis infecciosa aviar, ya que interfieren con el comercio internacional. -En el MAGA no se tienen reportes estadísticos de la enfermedad. 3. Cómo se le denomina a la forma de presentación respiratoria Crónica o localizada 4. Cuál es el agente etiológico de la enfermedad Pasteurella multocida 5. Cuáles son las características bioquímicas del agente etiológico y como se tiñe a la tinción de Gram. -Crece en medios de agar sangre sin desarrollo en agar McConkey o EMB, reacciones positivas de oxidasa, catalasa e indol son suficientes para realizar una identificación presuntiva. La identificación puede confirmarse con pruebas bioquímicas adicionales; de ellas, las más comunes son la hidrólisis de la urea, la descarboxilación de la ornitina y la acidificación de la maltosa y de la sacarosa, junto con la determinación de la sensibilidad a la penicilina. -En la tinción de Gram puede observarse como formas cocoides o como bacilos cortos o filamentosos, con una típica tinción bipolar, que pueden aparecer sueltos o agrupados en parejas o cadenas cortas. 6. Cuál es el diagnóstico diferencial de la enfermedad localizada en senos infraorbitarios. Coriza aviar, Mycoplasmosis. B.4 Coriza Agente Etiológico: Haemophilus paragallinarum, actualmente denominada como Avibacterium paragallinarum es una bacteria Gram negativa de la familia Pasteurellacea, no móvil con tendencia a la formación de filamentos. (1,2) Sinónimos: Catarro contagioso, catarro nasal agudo, crup, moquillo, rinitis y refriado.(1,2)
  • 48.
    42 Distribución Geográfica: Se hainformado la presencia de coriza infecciosa, en Argentina, Australia, Bulgaria, Canadá, Egipto, Gran Bretaña, Guatemala, Holanda, India, Indonesia, Irak y Suiza, entre otros países. Estos informes indican distribución amplia de H. paragallinarum en el mundo, principalmente en países con industria avícola intensiva. En América su incidencia ha sido muy notable en los Estados Unidos en muchos de sus estados igual que México y Guatemala. La coriza infecciosa se considera exótica en Nueva Zelanda, único país que parece estar libre de H. paragallinarum. (1,2) Especies que afecta: Gallinas, pollos, palomas, faisanes y gallinas de guinea. (1,2) Patogenia: CORIZA Agente etiológico Avibacterium paragallinarum Transmision: Directa e indirecta Directa: mediante exudados nasales. Indirecta: a través de comederos y bebederos contaminados. Es muy frecuente la introducción de la enfermedad en granjas a través de aves de reposición. Periodo de incubacion 24 a 48 horas después de la inoculación de aves con cultivo vivo o exudado infeccioso. 24 horas, inoculación intrasinusal; 48 horas, instilación nasal; 72 horas, aves en jaula; 4 días, contacto con agua infectada y seis a 14 días por transmisión aérea. Adherencia de los microorganismos a la mucosa ciliada del aparato repiratorio superior. Interaccion sinergica con otros agentes infecciosos: Mycoplasma gallisepticum, Echerichia coli. migracion hacia el aparato respiratorio inferior (pulmones, sacos aereos). Capsula y antigeno de hemaglutinación liberan sustancias toxicas durante la proliferación. Lesion de la mucosa y aparicion de los signos clinicos. Principales reservorios son aves con infecciones crónicas y portadores sin signos Hospederos naturales: pollos y gallinas
  • 49.
    43 Síntomas:  Disnea  Depresión. Secreción nasal serosa o mucosa.  Estornudo.  Lagrimeo  Inflamación de cara barbilla en machos, y senos infraorbitarios.  Tumefacción facial.  Edema alrededor de los ojos.  Conjuntivitis.  Anorexia  Diarreas  Caídas en la producción (1,2) Lesiones Macroscópicas y Microscópicas: Conjuntivitis Tumefacción facial
  • 50.
    44 Edema alrededor delos ojos Secreción nasal Edema subcutáneo de la cabeza Inflamación del seno infraorbitario en aves de engorde
  • 51.
    45 Secreciones Nasales Acumulacióncaseosa en senos infraorbitarios Ocasionalmente aerosaculitis y neumonía en casos complicados. Diagnóstico: Para el aislamiento bacteriológico se recomienda el estudio de tres o cinco aves con signos agudos de coriza. El procedimiento de toma de muestras se debe efectuar con estricta esterilidad. Para ello, una vez sacrificada el ave, se cauteriza la piel de la región infraorbital y se practica una incisión sobre el seno infraorbitario correspondiente, se separa la piel en la incisión y se introduce un hisopo estéril humedecido en un caldo nutritivo o solución tamponada de fosfatos a pH neutro. Lo más recomendable es el cultivo antes de las 5 horas debido a la reducida viabilidad de H. paragallinarum. Para la siembra de los hisopos pueden utilizarse placas en base de agar, o agar Columbia con 7% de sangre de bovino u ovino con el agregado de cepas nodriza de Staphylococcus spp, las cuales eliminan el factor V, el cual después se raya de manera transversal con un cultivo de Staphylococcus y se incuba a 37 °C en un frasco grande con tapa de rosca, en la que se prende una vela hasta que se apaga. O bien usar agar chocolate o agar con sangre hemolizada, en vez de las cepas nodriza. (1,2,3) Identificación serológica
  • 52.
    46 Se han descritovarias pruebas serológicas para la detección de anticuerpos contra H. paragallinarum en los pollos: precipitación en gel, aglutinación en placa, aglutinación en látex y ELISA. Sin embargo, la prueba de inhibición de la hemoaglutinación es la más usada. (1,2) Identificación molecular Prueba de reacción en cadena de la polimerasa (PCR), específica para H. paragallinarum. Esta prueba es rápida y los resultados se obtienen aproximadamente en 6 h. Asimismo, identifica aislamientos tanto dependientes como independientes de NAD.79 Esta prueba es llamada HP-2 PCR. (1,2) Diagnóstico diferencial En años recientes se han identificado nuevas bacterias o variantes en las aves, lo que hace más difícil el diagnóstico confiable de coriza infecciosa. Uno de estos microorganismos es la bacteria O. rhinotracheale, que ha sido identificada en México y otros países. Esta bacteria gramnegativa produce un cuadro corizoide caracterizado por retraso del crecimiento, incremento en la mortalidad y disminución considerable de la producción de huevo. Las lesiones principalmente observadas son aerosaculitis y neumonía. La diferenciación entre O. rhinotracheale y H. paragallinarum no es difícil en la mayoría de los países. Sin embargo, en Sudáfrica y México, donde están presentes H. paragallinarum independientes de NAD, se requieren pruebas bioquímicas y patrones de fermentación de carbohidratos para establecer el agente causal en cuadros corizoides. Otros microorganismos implicados en pollos con enfermedad sugestiva de coriza infecciosa son: P. volantium, tanto dependiente como independiente de NAD, P. avium, tanto dependiente como independiente de NAD y Pasteurella sp taxon A, tanto dependiente como independiente de NAD. En pollos de engorda la coriza debería ser diferenciada del síndrome de cabeza hinchada por virus de la rinotraqueítis infecciosa del pavo (TRT). También se cita que la hipovitaminosis A y la viruela, en ocasiones, pueden producir signos clínicos similares a coriza infecciosa. (1,2) Control: La prevención y control de la enfermedad más eficaz es por medio de la vacunación a todas las aves de la explotación al mismo tiempo. Un adecuado plan sanitario.  Buenas medidas de bioseguridad (Evitar la convivencia de aves de diferentes edades, retirar las poblaciones infectadas o recuperadas, debido a que permanecen como reservorio del agente).  Desinfección del galpón  Despoblación del galpón durante 2 semanas  Los programas de vacunación contra coriza infecciosa no evitan que las aves se infecten, pero aminoran los signos de la enfermedad y reducen en buena proporción la eliminación y diseminación de la bacteria. (1,2) Tratamiento:  Se han utilizado varias sulfonamidas y antibióticos, generalmente en el agua de bebida o el alimento. Las aves responden generalmente al tratamiento pero se pueden presentar recaídas al descontinuar el tratamiento.  Se han usado: Estreptomicina, Sulfadimetoxina, Eritromicina, Tartrato de Tilosina, Espectinomicina. Pollos de engorda con coriza infecciosa, de manera experimental, empleando enrofloxacina y clorhidrato de bromhexina. (1,2)  Norfloxacina: 1ml/L de agua de bebida (equivale a 10mg/kg), durante 3-5 días consecutivos.  Amoxicilina: 15-20mg/kg. Por 3-5 días en agua de bebida.
  • 53.
    47  Ciprofloxacina 10-20mg/kg/dia.Por 3-5 días en agua de bebida  Fosfomicina: 40mg/kg. Por 3-7 días en agua de bebida  Doxiciclina: 15-20mg/kg. Cada 24 hrs por 3-5 días en agua de bebida.  Oxitetraciclina inyectable. 50mg/kg. 1 dosis, vía SC Inmunoprofiláxis: Cólera Coriza Newcastle® es una vacuna inactivada, compuesta por una mezcla de Avibacterium (Haemophilus) paragallinarum, serotipos A, B, C, cultivos puros de Pasteurella multocida grupo A, serotipos 1, 3 y 4, así como el virus lentogénico de la enfermedad de Newcastle, para ser utilizada como auxiliar en la prevención y control de coriza infecciosa, cólera aviar y la enfermedad de Newcastle en aves comerciales. Cólera Coriza Newcastle Vacuna emulsionada®, está indicada para vacunar y revacunar aves para la prevención de las infecciones causadas por bacterias tipo Avibacterium (Haemophilus) paragallinarum, que ocasionan la coriza infecciosa, por las bacterias tipo Pasteurella multocida grupo A que ocasionan el cólera aviar así como la infección con virus de la enfermedad de Newcastle, con importantes pérdidas económicas en producciones avícolas. En pollos de engorde se recomiendan una a dos aplicaciones entre los 8 y 35 días de edad. En aves destinadas a la producción de huevo se sugiere aplicar en 2 a 3 ocasiones durante la crianza, siendo la última 4 a 6 semanas antes del inicio de la postura. Dosis por 10000. Cori-mex® bacterina en caldo contiene una suspensión de cultivos puros de Avibacterium (Haemophilus) paragallinarum serotipos A, B y C, inactivados químicamente y adsorbidos en hidróxido de aluminio, y adyuvantes e inmunoestimulantes que confieren una inmunidad alta y de larga duración. La bacterina puede ser usada para vacunar y revacunar aves sanas de 8 días de edad o mayores, como auxiliar en la prevención y control de la coriza. En pollos de engorda se recomienda una a dos aplicaciones entre los 10 y 28 días de edad. En aves destinadas a la producción de huevo se sugiere aplicar en 2 a 3 ocasiones durante la crianza y desarrollo, con diferencia de 4 a 6 semanas entre ellas, y hasta 4 semanas antes del inicio de la postura. Dosis Administre 0.5 ml (1/2 cc) por ave. Vía de administración debe ser aplicada por vía subcutánea en la región media y posterior del cuello, entre la cabeza y el cuerpo, en dirección opuesta a la cabeza. Para las aves reproductoras y gallinas de postura comercial, la bacterina también puede ser administrada por vía intramuscular en la pechuga. (1,2) Bibliografías: 1. Arango, B.2012. Avibacterium paragallinarum (en línea). Consultado el 16 de agosto de 2014. Disponible en http://patologiaaviarmidiagnostico.blogspot.com/2012_05_01_archive.html. 2. Jordan. FT. Pattison. 1998. Enfermedades de las aves. 3era. Ed. En español. Editorial Manual Moderno (pags 49-52). 3. Rodriguez, E. 2013.Coriza infecciosa. (en línea) consultado el 16 de agosto de 2014. Disponible en http://corizainfecciosaenfermedadenaves.blogspot.com/. CUESTIONARIO: CORIZA AVIAR 1. Susceptibilidad de las especies aviares a Avibacterium paragallinarum ¿Qué otras aves además de las gallinas son afectadas por Coriza Infecciosa? Puede afectar a faisanes y gallinas de Guinea.
  • 54.
    48 2. Resistencia delagente infeccioso a los agentes ambientales, y antibióticos  El exudado o tejido permanece infeccioso cuando se conserva a 37 °C por 24 horas y, en ocasiones, hasta 48 horas; a 4 °C el exudado permanece infeccioso por varios días.  Según reportes, se dice que A. paragallinarum tiene cierto grado de resistencia a la neomicina, eritromicina, lincomicina, estreptomicina, penicilina y cloxacilina. En general, se dice que el microorganismo genera rápidamente resistencia a los antibióticos.  Presentan escasa resistencia a agentes atmosféricos (muy sensibles a la desecación, el calor, las radiaciones solares y a los desinfectantes químico de uso corriente). 3. Describa la histopatología observada en caso de Coriza Infecciosa Los cambios microscópicos se limitan principalmente a la mucosa de los cornetes nasales y senos infraorbitarios.  La lesión básica observada es un infiltrado inflamatorio de la mucosa respiratoria con efecto citotóxico en el epitelio y marcada estimulación de las glándulas mucosas intraepiteliales.  También se observa infiltración marcada de mastocitos en la lámina propia de las membranas mucosas de la cavidad nasal. Los productos de los mastocitos, heterófilos y los macrófagos pueden ser responsables de los intensos cambios vasculares y el consecuente daño celular.  Pérdida importante de cilios y microvellosidades  Edema celular  Degeneración y descamación del epitelio glandular y de la mucosa  Infiltración de leucocitos  Depósito de sustancias mucopurulentas 4. A qué está asociada la patogenicidad del Avibacterium A los antígenos hemoaglutinantes, o hemaglutininas, que son las estructuras principalmente relacionadas con la antigenicidad, patogenicidad e inmunogenicidad de A. paragallinarum (Trinidad, A. 2010). El requisito de adherencia al tracto respiratorio tiene estrecha relación con la hemaglutinación porque los eritrocitos y las células del epitelio respiratorio comparten receptores comunes del tipo D-manosa. Una cepa de A. paragallinarum es patógena si es capaz de adherirse a las células que tapizan el epitelio respiratorio. 5. Describa la forma como se realiza el cultivo de Avibacterium en el laboratorio  Se deben tomar las muestras de 2 o 3 pollos en la etapa aguda de la enfermedad.  Una vez sacrificada el ave, se separa la cabeza del cuerpo y se remite solo la cabeza al laboratorio, enviando otros órganos solo si se sospecha que se trata de un caso septicémico. Lo más recomendable es el cultivo antes de las 5 hrs debido a la reducida viabilidad de A. paragallinarum.  Se cauteriza la piel de la región infraorbital, se practica una incisión sobre el seno infraorbitario afectado y se separa la piel en la incisión para exteriorizar el seno paranasal. Otro procesamiento consiste en seccionar transversalmente ambos picos cerca de su base y exponer así los cornetes nasales afectados. En ambos casos se introduce un hisopo estéril, previamente humedecido en cualquier caldo nutritivo o en solución tamponada de fosfato a pH neutro.  El hisopo se siembra en cajas de agar sangre, el cual después se raya de manera transversal con un cultivo de Staphylococcus y se incuba a 37 °C, de 24 a 48 hrs, en un frasco grande con tapa de rosca, en la que se prende una vela hasta que se apaga. (Staphylococcus epidermidis por lo general se utilizan como "nodriza"). 6. Señale el tratamiento contra Coriza Infecciosa El uso y combinación de sulfonamidas, trimetropin y tetraciclinas, ayuda a aliviar los peores efectos de la enfermedad. Lo mismo que los derivados de quinolona de segunda generación, como la enrofloxacina, esafloxacina y la norfloxacina. Después de un tratamiento de 5-7 días, a menudo desaparecen por completo los signos clínicos. Sin embargo, los antibióticos no eliminarán las aves portadoras las cuales alojan la bacteria y pueden diseminarla nuevamente cuando se encuentren en condiciones particulares de estrés.  Norfloxacina: 1ml/L de agua de bebida (equivale a 10mg/kg), durante 3-5 días consecutivos.  Amoxicilina: 15-20mg/kg. Por 3-5 días en agua de bebida.  Ciprofloxacina 10-20mg/kg/dia. Por 3-5 días en agua de bebida  Fosfomicina: 40mg/kg. Por 3-7 días en agua de bebida  Doxiciclina: 15-20mg/kg. Cada 24 hrs por 3-5 días en agua de bebida.  Oxitetraciclina inyectable. 50mg/kg. 1 dosis, vía SC 7. Explique cómo se realiza la exposición artificial para prevenir la Coriza Infecciosa Es una medida de control que consiste en vacunar con la bacterina a las aves entre las 15 y 18 semanas de edad, y entonces exponerlas a las 20 semanas al microorganismo patógeno regional; deben utilizarse microorganismos
  • 55.
    49 autógenos o aislamientosde características conocidas. Una vez infectadas todas las aves, se da tratamiento a la parvada, lo cual les da mayor protección que labacterinización por sí sola. Aquellas aves que muestren signos intensos pueden ser tratadas con antibióticos. La forma de exposición se hace en el agua de bebida o vía intransal. 8. Mencione cinco medidas de manejo para prevenir Coriza  Evitar la convivencia de aves de diferentes edades  Retirar las poblaciones infectadas o recuperadas, debido a que permanecen como reservorio del agente.  Inmunización de todas las aves  Buena sanidad y bioseguridad  Después de limpiar y desinfectar el equipo y casetas, se debe permitir que los locales permanezcan vacíos por 2 o 3 semanas antes de repoblar con aves limpias. 9. ¿Cómo se clasifica la Coriza Infecciosa según Page? Page clasificó sus microorganismos de A. paragallinarum con la prueba de aglutinación en placa en serovariedades A, B Y C. Mientras que la serovariedad A cepa 0083 y cepa 0222 B de Page están disponibles en la actualidad, todas las serovariedades C se perdieron durante la mitad de los años 60’s. 10. ¿Cómo se le denomina a la forma de crecimiento del Avibacterium en el medio de cultivo? Las colonias crecen en “forma de gotas de rocío”, son pequeñas, translúcidas, superficie lisa, convexas, con crecimiento satelital a la colonia nodriza (Staphylococcus epidermidis) En cultivo en agar, es pleomorfica y presenta morfología cocobacilar con tendencia a la formación de cadenas cortas y algunos filamentos. 11. ¿Cómo se le denomina a la forma de transmisión de la Coriza Infecciosa? Transmisión horizontal.
  • 56.
    50 B.4 Clamidiosis Agente Etiológico: Chlamydophilapsittaci, una bacteria Gram negativa, intracelular obligada, cocoide y de la familia Chlamydiaceae. C. psittaci puede dividirse en serotipos/serovares o, alternativamente, en genotipos. Se han reconocido al menos 6 serotipos, con una denominación de A a F, reconocidos con anticuerpos monoclonales específicos. (1,2) Sinónimos: Fiebre del loro, ornitosis, psitacosis. (1,3) Distribución Geográfica: C. psittaci se puede encontrar en todo el mundo. Este organismo es particularmente común en los pájaros Psitácidos. (1,3) Especies que afecta: Aves silvestres y domésticas, humanos. (1,3) Patogenia:
  • 57.
    51 Clamidiasis Agente etiológico: Chlamydia psittaci. Trasmisón:Directa: via respiratoria, y via oral Via oral: por la ingestión de material infeccioso, como los cadáveres. Indirecta: fomites como alimentos o agua contaminados. Via respiratoria: por la inhalación de polvo o partículas infecciosas en el aire, como las plumas Multiplicacion de los organismos en: sacos aereos, pulmones y pericardio Diseminacion hematogena llega al hígado, bazo, riñones. Adherencia y penetracion de los cuerpos elementales. Transcicion de cuerpos elementales metabolicamente inertes a cuerpos reticulados metabólicamente activos y multiplicacion por fisión binaria. Maduracion a cuerpos elementales infecciosos Especies afectadas: Órdenes Psittaciforme (aves psitácidas) y Columbiformes (torcazas y palomas). canarios y pinzones, que son miembros del orden Passeriformes, patos y pavos pero inusualmente aparece en los pollos Principales reservorios: aves silvestres más comunes son las gaviotas, patos, garzas, garcetas, torcazas, mirlos, estorninos, gorriones y los chorlitejos
  • 58.
    52 Síntomas:  Los signosclínicos pueden incluir:  Anorexia  Letargo  Plumaje erizado  Descargas oculonasales serosas o mucopurulentas  Pérdida de peso.  Estornudos  Disnea  Observar conjuntivitis  Diarrea con verde a amarillento. Se pueden observar signos neurológicos, especialmente en casos subagudos a crónicos:  Tortícolis  Opistótonos  Convulsiones  Parálisis flácida o paresia de las patas. (1,2,3) Lesiones Macroscópicas y Microscópicas: Las lesiones en las aves pueden incluir adenitis nasal, congestión de los pulmones, neumonía fibrinosa, aerosaculitis, esplenomegalia y hepatomegaliacon necrosis hepática multifocal. También se pueden observar perihepatitis fibrinosa, pericarditis, peritonitis y congestión vascular. En algunos pavos, la única lesión considerable puede ser una dilatación y congestión del bazo. En las palomas son comunes los casos de enteritis, hepatomegalia, aerosaculitis y conjuntivitis con párpados inflamados. Las aves infectadas que no presentan síntomas generalmente no tienen lesiones considerables. (1,2,3) A) Pericarditis B) Aerosaculitis C) Perihepatitis
  • 59.
    53 Pleuroneumonía cruposa Presencia decuerpos de inclusión intracitoplasmáticos. Preparación de una impronta de los sacos aéreos de un pato. Cuerpos elementales clamidiales rojos intracitoplasmáticos. Diagnóstico: El aislamiento de clamidias requiere la inoculación de huevos embrionados, de animales de laboratorio o de cultivos celulares, y la comprobación de las clamidias por tinciones citoquímicas o por métodos inmunohistoquímicos. Es preferible la inoculación de las muestras directamente en cultivos celulares de células de riñón de mono verde africano (Vero o BGM), de células McCoy o de células L. Los cultivos celulares son tan sensibles como los embriones de pollo para el aislamiento de la mayoría de las cepas aviares de clamidias. Un método adecuado para potenciar la infectividad de las muestras consiste en centrifugar el inóculo sobre las monocapas y añadir inhibidores de la división celular, como la cicloheximida. Los cultivos celulares se tiñen mediante inmunofluorescencia directa o con otras tinciones apropiadas a los tiempos adecuados para demostrar la presencia de inclusiones. Para el diagnóstico de clamidiosis en aves se han utilizado enzimoinmunoensayos desarrollados para detectar el antígeno. Muchas de las técnicas iniciales utilizaban antisueros mono o policlonales contra epítopos del lipopolisacárido, algunos de los cuales eran compartidos por otras bacterias Gram–negativas. Cuando se analizan aves individuales su utilidad es dudosa, pues su sensibilidad y especificidad no se ha demostrado en muestras aviares. Su principal valor es la confirmación de clamidiosis en un ave que muestre los síntomas de la enfermedad. No obstante, estas técnicas no han sido aprobadas ni autorizadas para su utilización en el diagnóstico de la clamidiosis aviar. Dos nuevas técnicas de futuro muy prometedor son la reacción en cadena de la polimerasa con análisis del polimorfismo de fragmentos de restricción (PCR–RFLP) y la tinción inmunohistoquímica de cortes histológicos. Ambas son pruebas rápidas que no requieren que el agente esté vivo. Las pruebas actuales de PCR se dirigen al gen de la MOMP o a los genes del ARN ribosómico (16S–23S), amplificando todas las cepas de clamidias y permitiendo su identificación a nivel de especies. Debido al reciente desarrollo y disponibilidad de equipos automáticos de tinción, se ha registrado un aumento en la utilización de tinciones inmunohistoquímicas de cortes histológicos. Presentan la ventaja de que la mayoría de los laboratorios de diagnóstico suelen recoger de modo rutinario material para preparar secciones teñidas con hematoxilina y eosina (H&S), y se pueden preparar fácilmente cortes adicionales para la tinción inmunohistoquímica de forma paralela o retrospectiva. (1,3)
  • 60.
    54 Pruebas serológicas: Laprueba serológica estándar para detectar anticuerpos contra clamidias es la prueba de fijación del complemento (FC). El antígeno es un determinante de grupo presente en el lipopolisacárido de todas las cepas. La existencia de títulos altos por FC en la mayoría de los individuos de una población con síntomas clínicos es una evidencia presuntiva de infección activa. La demostración de un aumento de cuatro veces en el título en un ave individual se considera un diagnóstico de infección reciente. También están disponibles otras pruebas serológicas, como las de ELISA, la aglutinación con látex, la aglutinación de cuerpos elementales, la micro–inmunofluorescencia, y la inmunodifusión en gel de agar. Estas pruebas tienen valor en casos específicos y pueden sustituir a la técnica de FC; sin embargo todavía no se dispone de comparaciones sobre fiabilidad y reproducibilidad (1,3) Control: No hay vacunas disponibles para la clamidiosis aviar y la erradicación completa no parece ser posible debido a la gran cantidad de huéspedes potenciales. Sin embargo, se pueden tomar ciertas medidas para reducir el riesgo de infección. Para prevenir la introducción de clamidiosis aviar a un establecimiento, las aves nuevas deben ser examinadas para observar signos de enfermedad, colocadas en cuarentena durante al menos 30 días y muestreadas para detectar la presencia de C. psittaci. Las aves que han regresado de eventos como exposiciones o ferias también deben aislarse. Las aves silvestres deben ser excluidas de las instalaciones y se deben controlar los roedores silvestres, que podrían actuar como vectores mecánicos. La limpieza y la desinfección con regularidad de los establecimientos y equipos también ayudan en el control. Se deben ubicar las jaulas de manera que nada, incluidas las heces, alimento o las plumas se transfieran fácilmente entre ellas. Se debe minimizar la contaminación cruzada entre áreas o unidades. Una buena ventilación puede ayudar a reducir la acumulación de aerosoles y evitar la contaminación cruzada. (1,3) Tratamiento: No existe una vacuna para aves. Los antibióticos de elección son las tetraciclinas (clortetraciclina, oxitetraciclina, doxiciclina); las fluoroquinolonas también son eficaces. La resistencia a las tetraciclinas es rara, pero está empezando a ser frecuente y se deben utilizar dosis más altas. (1,3) Los grupos infectados se tratan con clortetraciclina, a dosis de 400-750 g/tonelada de alimento, durante un período mínimo de 2 semanas antes de que el tratamiento haya eliminado eficazmente el riesgo potencial de infección para los empleados de las granjas. (1,3) Inmunoprofiláxis: No existe una vacuna para aves. Bibliografías: 1. Clamidiosis aviar 2009. (en línea) consultado el 16 de agosto de 2014. Disponible en http://webcache.googleusercontent.com/search?q=cache:mYq7sG2NZTkJ:www.cfsph.iastate.edu/Fact sheets/es/clamidiosis_aviar.pdf+&cd=1&hl=es&ct=clnk&gl=gt. 2. Jordan. FT. Pattison. 1998. Enfermedades de las aves. 3era. Ed. En español. Editorial Manual Moderno (pags 91-95). 3. Manual de la OIE sobre animales terrestres. 2008. Clamidiosis aviar (en línea).Consultado el 16 de agosto de 2014. Disponible en: http://www.oie.int/fileadmin/Home/esp/Health_standards/tahm/2.09.09.%20Salmonelosis.pdf. CLAMIDIOSIS 1. Elabore un esquema del ciclo reproductivo de la Clamidia Se incluye en un fagolisosoma donde sufre una
  • 61.
    55 2. Investigue eltratamiento de psitácidos sospechosos de padecer la enfermedad - El fármaco utilizado es la Clortetraciclina en dosis de 10 mg/kg, ya que las clamidias son susceptibles a las tetraciclinas. La literatura sugiere que cualquier tratamiento utilizado debe administrarse hasta por 45 días para eliminar por completo al microorganismo. - En Guatemala para el tratamiento de psitácidos esta descontinuado el uso de tetraciclinas, por lo que se administra Enrofloxacina 10% 5 a 7.5 mg/kg durante 15 días 3. Amplíe lo relativo al diagnóstico de la enfermedad. - La prueba de PCR detecta el ADN de la bacteria - Pruebas serológicas como ELISA para detectar antígenos - Aislamiento de microorganismo en embriones - El cultivo celular es el método más conveniente para el aislamiento de C. psittaci. Las líneas celulares resultas satisfactorias, y las más usadas son las células de riñón de mono verde (BGM Y Vero), McCoy, HeLa. Las células se cultivan para conseguir crecimiento en monocapa utilizando medios estándar de cultivo que contengan 5–10% de suero fetal bovino y antibióticos que no inhiban las clamidias Es importante recordar que: o Las clamidias se pueden identificar mediante inmunofluorescencia directa o indirecta o por otras técnicas de tinción adecuada. o El inóculo se suele centrifugar sobre la monocapa para aumentar su infectividad. o La muestra puede requerir un pase a los 5–6 días para aumentar la sensibilidad del aislamiento. Forma infectiva denominada “Cuerpo Elemental”, penetra en una célula endotelial por endocitosis Se divide por medio de fisión binaria en varios cuerpos elementales, y se forman los cuerpos de inclusión intracitoplasmaticos Los cuerpos elementales abandonan la célula después de 48-72 hrs, mediante lisis o exocitosis, invadiendo nuevas células
  • 62.
    56 o Se debeexaminar la muestra dos o tres veces en cada pase; y o Las clamidias pueden ser infecciosas para el hombre. 4. Enliste las posibles enfermedades de las que debe hacer el diagnóstico diferencial. - Colera aviar - Influenza aviar - Micoplasmosis aviar - Aspergilosis 5. Mencione algunas razones por las que no sea frecuente la infección de clamidia en pollos - La literatura menciona que los pollos tienen cierta resistencia a las clamidias por naturaleza propia; por la presencia de macrófagos que tienen una cubierta de polisacáridos, por lo cual evita que se produzca la infección en pollos en la mayoría de los casos. B.4 Tuberculosis Agente Etiológico: Mycobacterium avium serotipos 1,2,3 son los más virulentos. (2) Sinónimos: Tuberculosis bacilar. (2) Distribución Geográfica: La tuberculosis aviar en pollos se encuentra distribuida mundialmente, pero se presenta con más frecuencia en la zona norte templada. (3) Especies que afecta: Aves domésticas, silvestres, mamíferos incluyendo al humano. (3) Patogenia:
  • 63.
    57 Tuberculosis Via respiratoria La víade infección habitual es la respiratoria, por inhalación de las gotículas infectadas que un animal enfermo ha expulsado al toser o al respirar Via Oral: Los animales iIngieren saliva u otras secreciones del animal infectado (por ejemplo, en comederos o bebederos contaminados). Al ingresar por via digestiva puede llegar a causar lesiones predominantes en hígado, bazo, intestino y médula ósea, en los pulmones y riñones. Se desarrolla hipersensibilidad de tipo tardio (HTT), despues de la exposicion a las micobacterias; una vez activada, los macrofagos demuestran mayor capacidad para matar M. avium intracelular. Las respuestas de HTT se encuentran reguladas por linfocitos, que liberan linfocinas que actuan para atraer, inmovilizar y activar células mononucleares sanguineas al sitio donde se encuentran los bacilos virulentos La HTT que se desarrolla, contribuye a acelerar la formacion de tubdreulos y, en parte, origina la inmunidad celular en la tuberculosis. Los macrofagos activados que carecen de suficientes componentes microbicidas subcelulares para destruir a los bacilos tuberculosos virulentos se destruyen por el crecimiento intracelular del microorganismo y se desarrolla una lesion. Agente Etiologico: Mycobacterium avium
  • 64.
    58 Síntomas: Generalmente, si lainfección progresa de manera suficiente, afecta la condición física, las aves se ven menos vivaces que los demás animales. Las aves afectadas se fatigan con facilidad y se observan deprimidas. Aunque el apetito, por lo general, no se altera, la pérdida de peso es progresiva y notable, en especial se aprecia en los músculos de la pechuga. Los músculos pectorales a menudo se atrofian y el hueso pectoral se hace muy sobresaliente y se puede deformar. En casos extremos, desaparece casi toda la grasa corporal y la cara de las aves afectadas se ve más pequeña de lo normal. Las plumas muestran una apariencia desagradable y erizada. La cresta, la barbilla y los lóbulos de los oídos muchas veces se ven anémicos y muy delgados y la epidermis no cubierta tiene una resequedad peculiar. En ocasiones, sin embargo, la cresta y barbillas tienen una coloración azulosa. La ictericia, indica cambios hepáticos observables. Aunque la enfermedad sea grave, la temperatura de las aves afectadas se conserva dentro de límites normales; en muchos casos, muestran una claudicación unilateral y caminan con un paso peculiar espasmódico, tal vez resultado de afección de la articulación humeroescapulocoracoidea, que se puede quebrar y descargar un líquido o material caseoso. La parálisis por artritis tuberculosa se observa en algunas ocasiones. Si las aves afectadas se encuentran muy emaciadas, se pueden detectar masas nodulares a lo largo del intestino mediante palpación del abdomen. Los signos clínicos de la enfermedad varían dependiendo de los órganos implicados. La presentación clásica se caracteriza por un deterioro y debilitamiento crónicos y progresivos. Es común la diarrea. Algunas aves pueden mostrar signos respiratorios y ocasionalmente puede ocurrir la muerte súbita. Algunas aves pueden desarrollar lesiones oculares granulomatosas. (1,2) Lesiones Macroscópicas y Microscópicas: Caracterizada por la formación de lesiones granulomatosas en las vísceras. (3)
  • 65.
    59 Hígado y elbazo están agrandados y se encuentran granulomas (tubérculos). En casos avanzados, los tubérculos pueden ser observados a lo largo de la médula ósea del fémur y de la tibia.
  • 66.
    60 Reacción positiva enla barbilla izquierda de un ave tuberculosa.
  • 67.
    61 Desarrollo de tubérculoen pulmón de pollo Nódulo tuberculoso en médula ósea Diagnóstico: Un diagnóstico presuntivo de tuberculosis aviar en aves, por lo general, se hace con base en las lesiones macroscópicas. Sin embargo, el hallazgo de microorganismos ácido resistentes en frotis de hígado infectado, bazo u otros órganos tenidos con una tinción como Ziehl-Neelsen resulta muy útil en el diagnóstico. La inoculación en medios apropiados para aislar e identificar el patógeno causante, es necesaria para el diagnóstico definitivo de dicha enfermedad. (1,2) Prueba de tuberculina Cuando se administra de manera correcta, la prueba de tuberculina es un procedimiento satisfactorio para determinar la presencia de tuberculosis aviar en una parvada. (1,2) Serología Análisis de inmunoabsorbencia ligada a enzima (ELISA): Se describe esta prueba para detectar anticuerpos micobacterianos en sueros de pollos inoculados de manera experimental con M. avium serovariedad 2. (1,2) Prueba de aglutinación rápida: Prueba de aglutinación con sangre completa de posible valor en el diagnóstico de TA en aves. El antígeno es una suspension a 10% de bacilos tuberculosos aviares en solución de cloruro de sodio a 0.85% que contiene 0.5% de fenol. La sangre se extrae mediante punción de la cresta con un instrumento afilado como una aguja de calibre 18. Se mezcla una gota de sangre fresca con una gota de antígeno en una placa caliente. Se considera que la presentación de la aglutinación en un minuto es una prueba positiva. (1,2) Diagnóstico diferencial La manera más conveniente para diagnosticar la enfermedad es por necropsia. Las lesiones son muy características, pero se deben diferenciar otros padecimientos. Estos incluyen neoplasia, enterohepatitis y tal
  • 68.
    62 vez cólera aviary tifoidea aviar. La presencia de numerosos bacilos acidorresistentes en lesiones es en especial significativa, debido a que no existen en ninguna otra enfermedad conocida en aves. Las pruebas de diagnóstico dependen de estudios de laboratorio que establezca al microorganismo como M. avium. (1,2) Control: La quimioterapia es ineficaz. En los grupos comerciales de aves de granja, la rotación relativamente rápida de las poblaciones, conjuntamente con la aplicación de mejores medidas sanitarias generales, ha eliminado en gran medida esta infección previamente tan común. Las aves de granja infectadas deben ser destruidas y cualquier instalación debe limpiarse a fondo y desinfectarse usando compuestos cresílicos. (1,2) En los gallineros de pisos de tierra se deben retirar y eliminar varios centímetros del suelo y reemplazarse la tierra proveniente de un lugar en donde no haya habido aves de corral. Todas las aberturas deben cubrirse con tela metálica para evitar entrada de aves silvestres. (1,2) Tratamiento: Los fármacos antituberculosis no se emplean a menudo para tratar a las aves domésticas. Sin embargo, se utilizan combinaciones de estos fármacos en el tratamiento de ciertas aves exóticas en cautiverio. Se observó la remision clínica en tres aves que recibieron una combinacion de isoniacida (30 mg/ kg), etambutol (30 mg/kg) y rifampicina (45 mg/kg). La duración recomendada de tratamiento fue 18 meses, sin que hubiera efectos colaterales adversos. Se necesitan investigaciones adicionales para desarrollar regímenes adecuados para tratamiento de tuberculosis en varias aves exóticas (1,2) Inmunoprofiláxis: No hay vacuna disponible. (2) Bibliografías: 1. B.W. Calneket al. 1997. Enfermedades de las aves. 2da edición en español Editorial ManualModerno. Pag(167-177). 2. Manual de la OIE sobre animales terrestres. 2008. Tuberculosis (en línea).Consultado el 17 de agosto de 2014. Disponible en: http://www.oie.int/fileadmin/Home/esp/Health_standards/tahm/2.09.09.%20Salmonelosis.pdf. 3. Neira, R.,Rodríguez, G. 2006. Estudio Macroscópico y microsc+opico de la tuberculosis aviar. (en línea) consultado el 17 de agosto de 2014. Disponible en http://webcache.googleusercontent.com/search?q=cache:a2ghqSSAgzEJ:revistas.lasalle.edu.co/index. php/mv/article/download/2050/1914+&cd=7&hl=es&ct=clnk&gl=gt. Cuestionario: Tuberculosis aviar 1. Mencione la susceptibilidad a Mycobacterium avium entre las especies domésticas El microorganismo origina tuberculosis en pollos y aves de corral así como en otras aves (aves domésticas y silvestres) pero también puede afectar a una amplia variedad de diferentes especies animales como cerdos, ganado bovino, ciervos, ovejas, cabras, caballos, gatos, perros y especies exóticas.
  • 69.
    63 La tuberculosis aviares muy frecuente y su incidencia es alta en las pequeñas granjas campesinas en donde las gallinas se mantienen muchos años, y los corrales e instalaciones están contaminados. En las granjas industriales la infección ocurre raramente, debido a la reposición rápida de las aves, las condiciones de mantenimiento y las medidas de higiene. La tuberculosis de los pavos está asociada a la de gallinas infectadas. Los patos y gansos son poco susceptibles a M. avium. 2. ¿Qué características tiene la tuberculosis en las aves (Transmisión, sintomatología)? Los bacilos tuberculosis que se exudan de las lesiones tuberculosas ulceradas del intestino en aves, resulta una fuente constante de bacterias virulentas. La fuente primaria de infección es la materia fecal. El aparato respiratorio también es una fuente potencial de infección, si existe lesión en la mucosa traqueal. Los bacilos persisten en el suelo largo tiempo y se ha demostrado que las bacterias se conservan viables en cadáveres enterrados a un metro de profundidad por 27 meses. La transmisión por lo tanto puede ser horizontal directa de ave a ave por el contacto con las lesiones, ingestión de materia fecal y otros. E indirecta porque también se diseminan los bacilos en los cadáveres de aves muertas por esta causa y los desperdicios de gallinas para alimento, el transporte en zapatos sucios con materia fecal, el equipo empleado en el cuidado y conservación de las aves infectadas (recipientes y sacos de alimento). La vía de transmisión puede ser vertical al huevo, aunque la vía de infección mediante el huevo no se considera importante para la transmisión a los humanos. La vía de infección es la digestiva con lesiones predominantes en hígado, bazo, intestino y médula ósea, pocas veces en los pulmones y riñones En cuanto a los síntomas, generalmente, si la infección progresa de manera suficiente, afecta la condición física, las aves se ven menos vivaces que los demás animales. Las aves afectadas se fatigan con facilidad y se observan deprimidas. Aunque el apetito, por lo general, no se altera, la pérdida de peso es progresiva y notable, en especial se aprecia en los músculos de la pechuga. La micobacteriosis aviar involucra principalmente el tracto gastrointestinal y se presenta como una enfermedad crónica, aunque aves en buen estado pueden morir súbitamente. Presentan pérdida de peso, depresión, diarrea y poliuria con pobre respuesta antibiótica. Mal estado de plumas, caquexia, distensión abdominal, debilidad, masas conjuntivales y subcutáneas. Puede observarse disnea si existe compromiso pulmonar. En algunos casos el ave presenta parálisis unilateral y camina con un andar saltón y vacilante, probablemente por compromiso de la médula ósea. La mayor parte de las aves presenta diarrea intensa que algunas veces provoca debilidad extrema.
  • 70.
    64 3. Investigue lasituación de tuberculosis aviar en Guatemala No se encuentran registros de tuberculosis aviar en OIE, ni en el MAGA, pero se habla que la tuberculosis si está presente en Guatemala y existe un programa de control de tuberculosis, además un acuerdo ministerial No. 1029-99 Norma zoosanitaria para la importación de animales, productos y subproductos de origen aviar. 4. ¿Qué implicaciones tiene fisiológicamente hablando que el Mycobacterium se localice intracelularmente dentro de los macrófagos? En la patogénesis intervienen dos componentes: uno invasivo, condicionado por los factores de virulencia asociados a la pared, que permiten la resistencia del agente a la fagocitosis y su capacidad de multiplicación intracelular y otro inmunopatológico, derivado de la imposibilidad de eliminar los bacilos del interior de los macrófagos, que determina la aparición de los fenómenos de hipersensibilidad retardada que finalmente ocasionan. A consecuencia de todo ello, se produce una inflamación granulomatosa, que puede quedar localizada o bien difundirse a otros territorios orgánicos En sí, fisiológicamente los macrófagos deberían fagocitar al microorganismo, pero por las alteraciones producidas y la ubicación intracelular reduce 100 veces su poder estimulante de la función fagocítica de los macrófagos. Las respuestas de hipersensibilidad retardada se encuentran reguladas por linfocitos, que liberan linfocinas que actúan para atraer, inmovilizar y activar células mononucleares sanguíneas al sitio donde se encuentran los bacilos virulentos o sus productos. La hipersensibilidad retardada que se desarrolla, contribuye a acelerar la formación de granulomas y en parte, origina la inmunidad celular en la tuberculosis. Los macrófagos activados que carecen de suficientes componentes microbicidas subcelulares para destruir a los bacilos tuberculosos virulentos y entonces se destruyen por el crecimiento intracelular del microorganismo y se desarrolla una lesión. 5. ¿Cómo se realiza el diagnóstico diferencial de la enfermedad de tuberculosis? La manera más conveniente para diagnosticar la enfermedad es por necropsia. En la necropsia suele bastar para diagnosticarla el hallazgo de focos circunscritos, consistentes, a menudo de dureza cartilaginosa, con caseificación o reblandecimiento centrales. Las lesiones son muy características, pero se deben diferenciar otros padecimientos. Éstos incluyen neoplasia, enterohepatitis y tal vez cólera aviar y tifoidea aviar por los focos necróticos en hígado. La presencia de numerosos bacilos acidorresistentes en lesiones es de especial significado, debido a que no existen en ninguna otra enfermedad conocida en aves. 6. Investigue y discuta acerca del tratamiento de tuberculosis y escriba los posibles tratamientos que aplicaría La tuberculosis de las aves de corral se considera hoy como una enfermedad incurable, por lo cual la lucha contra la enfermedad debe establecerse a base del sacrificio de los animales enfermos y de preservar la salud de los no contagiados aún. Mientras que muchas infecciones por Mycobacterium se tratan con antibióticos. M. avium es la excepción ya que es altamente resistente a antibióticos. La operación para remover los nódulos linfáticos es frecuentemente
  • 71.
    65 necesaria para eliminarla infección, aunque puede que no sea aplicable para aves de corral por los gastos económicos que conlleva y la cantidad de aves infectadas en cada galpón. En aves exóticas de alto valor se utiliza una combinación de antibióticos como Isoniacida 30mg/kg, etambutol 30 mg/kg y rifampicina 45mg/kg durante 18 meses. Cuando la infección ocurre a los humanos por Mycobacterium avium complex, si se aplica una combinación de antibióticos, estos incluyen: Rifampicina, Rifabutina, Ciprofloxacina, Amikacina, Etambutol, Estreptomicina, Claritromicina, Azitromicina. B.5 Micoplasmosis Agente Etiológico: La micoplasmosis aviar puede ser producida por diversas especies de Mycoplasma (clase Mollicutes, orden Mycoplasmatales, familia Mycoplasmataceae), incluidas las especies Mycoplasma gallisepticum, M. synoviae, M. meleagridis y M. iowae. (1) Sinónimos: Enfermedad Respiratoria Crónica, Sinusitis Infecciosa (2) Distribución Geográfica: Distribución mundial. (2) Especies que afecta: Mycoplasma gallisepticum causa la enfermedad en los pollos, pavos, aves de caza como, codorniz común, codorniz japonesa y pavo real, también se ha aislado de patos, gansos, loros de cuello amarillo del Amazonas, palomas, flamencos rosados y halcones peregrinos. (2) Patogenia:
  • 72.
    66 MICOPLASMA Agente etiológico: Mycoplasma gallisepticum,synovia e, melagridis,iowa. Reservorios:Aves de corral usualmente, pollos, gallinas y pavos Transmisión: Horizontal y Vertical Vertical: Infeccion a traves de los huevos , cuando nacen los pollitos estos infectan a otros via horizontal Horizontal: Directa: Por contacto directo por medio de aerosoles (secresiones) Indirecta: por medio de fomites que esten contaminados con secresiones. El contacto directo de aves susceptibles con pollos portadore; infectados o pavos, provoca brotes de la enfermedad; tambien puede desarrollarse diseminación mediante polvo, gotas ( plumas contaminados, que se diseminan por el afire.
  • 73.
    67 Síntomas: M. gallisepticum Los pollosinfectados generalmente desarrollan síntomas respiratorios que pueden incluir tos, estornudos, secreciones nasales y disnea. Los pavos generalmente presentan una forma grave de la enfermedad, con frecuencia acompañada de inflamación de los senos paranasales (infraorbitales). Es frecuente la presencia de conjuntivitis con exudado ocular espumoso en los pavos y ocasionalmente en los pollos. La producción se reduce en las bandadas infectadas, por disminución de peso, de la conversión alimentaria y de la producción de huevos. (1) M. meleagridis: Signos de abombamiento, torcimiento y acortamiento del hueso tarso metatarsal e inflamación del corvejón, Otras características adicionales de la enfermedad son la deformación de las vértebras cervicales, falta de desarrollo y emplumado anormal. (1) M. synoviae: Los primeros signos observables en una parvada afectada con sinovitis infecciosa son cresta pálida, claudicación y crecimiento retardado. Conforme progresa la enfermedad, las plumas se ven erizadas y la cresta se encoge. En algunos casos, la cresta se ve de color rojo azuloso. Las hinchazones, por lo general, se presentan alrededor de las articulaciones y las ampollas en la pechuga son comunes. Las articulaciones tibiotarsianas y los cojinetes plantares, por lo común se ven afectados pero en algunas aves se afectan todas las articulaciones. Sin embargo, a veces se encuentran aves con infección generalizada, pero no con hinchazón aparente de las articulaciones. Las aves se aprecian indiferentes, deshidratadas y emaciadas. Aunque las aves están muy enfermas muchas continúan comiendo y bebiendo si se encuentran cerca del alimento y el agua. (1) Lesiones Macroscópicas y Microscópicas: Aerosaculitis por M. gallisepticum Sinusitis en pavo.
  • 74.
    68 Traqueítis. Inflamación de la articulación del tibiotarso conpresencia de exudado subcutáneo y material purulento procedente de los espacios articulares. Mycoplasma Synoviae. (3) Engrosamiento de la mucosa unilateral del seno y pasaje nasal. Sección de seno en pollo, infiltración subepitelial de células mononucleares y reacción linfofolicular.
  • 75.
    69 En cartílago articulary en las porciones media y derecha de la fotografía, la inflamación no purulenta (Por células mononucleares) de las membranas sinoviales, con engrosamiento de las mismas y formación de prolongaciones o "vellosidades"; el epitelio sinovial está hiperplásico. (3) Diagnóstico: La presencia de Mycoplasma gallisepticum se puede confirmar aislando el organismo en un medio sin células o detectando directamente su ADN en tejidos infectados o muestras de frotis. Cuando los resultados son equívocos, se pueden inocular embriones de pollo o pollos con el material sospechoso. También se utilizan mucho pruebas serológicas para diagnosis. (1,2)
  • 76.
    70 Cultivo Se toman muestrasde aves vivas, de cadáveres frescos o de cadáveres de aves que fueron congelados cuando estaban frescos. También se pueden recoger muestras de embriones muertos dentro del huevo o de pollos o aves que han roto la cáscara pero no lograron salir del huevo. En aves vivas, se pueden tomar frotis de la hendidura coanal, orofaringe, esófago, tráquea, cloaca y falo. En el caso de aves muertas, se pueden tomar muestras de la cavidad nasal, seno infraorbital, tráquea o sacos aéreos. Los exudados se pueden aspirar de los senos infraorbitales y de las cavidades articulares. Las muestras también se pueden tomar de huevos embrionados, por ejemplo de la superficie interna de la membrana vitelina, y de la orofaringe y sacos aéreos. (1,2) Todas las muestras deben examinarse tan pronto como sea posible después de su recolección. Si es necesario el transporte, se deben poner pequeños trozos de tejido en medio líquido para micoplasmas, o se deben agitar vigorosamente los bastoncillos de algodón que contienen los frotis en 1–2 ml de medio líquido para micoplasmas y después desecharlos. Alternativamente, los bastoncillos de muestreo se pueden mojar en medio líquido para micoplasmas antes de tomar las muestras y después colocarlos en los recipientes para el transporte. Debería incluirse un paquete con hielo o cualquier otro medio de refrigeración. Pueden ser útiles diluciones seriadas de las muestras porque la presencia de anticuerpos, de antibióticos o de sustancias inhibidoras en los tejidos puede inhibir a menos que se diluyan, el crecimiento de los micoplasmas. (1,2) Se han formulado varios medios de cultivo adecuados y el medio apropiado para aislar micoplasmas aviares puede adquirirse de Mycoplasma Experience, Reigate, Surrey, United Kingdom. Los medios para micoplasmas contienen generalmente proteína hidrolizada y una base de infusión de carne suplementada con suero o una fracción sérica, factores de extracto de levaduras, glucosa e inhibidores bacterianos. Es importante que cada nuevo lote de medio se ensaye con cultivos de Mycoplasma gallisepticum de aislamiento reciente y bajo número de pases in vitro porque algunos componentes, especialmente el extracto de levadura y el suero pueden variar en cuanto a su capacidad para permitir el crecimiento. (1,2) Métodos inmunológicos Los procedimientos de inmunofluorescencia y de IP (prueba indirecta de la inmunoperoxidasa) para diagnosis se aplican generalmente a los aislamientos sospechosos en el laboratorio más bien que directamente a los exudados o tejidos infectados. Esto se debe a que los organismos son demasiado pequeños para reconocerlos de modo concluyente bajo microscopía óptica y a que es improbable poder disponer de los correspondientes controles negativos y positivos de exudado/tejido. (1,2) a) Prueba de inmunofluorescencia indirecta con anticuerpo La técnica recomendada para la prueba IFI requiere un cultivo del aislamiento desconocido en medio sólido, que contenga numerosas colonias pequeñas y diferenciadas, un cultivo conocido de M. gallisepticum como control positivo, y un cultivo de otra especie de micoplasma, como M. synoviae o M. gallinarum como control negativo. También se necesita un suero policlonal anti– M. gallisepticum de conejo, un suero normal de conejo y un suero fluorocromo–conjugado con antiinmunoglobulina de conejo. Los sueros se pueden preparar en especies que no sean conejos, pero no se deben usar anticuerpos monoclonales (MAbs) porque M. gallisepticum muestra una expresión variable de sus epitopos superficiales y puede no reconocer al organismo. Las diluciones de trabajo adecuadas en solución salina estéril tamponada con fosfato (PBS; 0,01 M, pH 7,2) del suero anti– M. gallisepticum, y del conjugado se determinan primero por titulación cruzada, y se seleccionan para uso diluciones dos a cuatro veces inferiores a los puntos finales reales. (1,2) Prueba indirecta de la inmunoperoxidasa Se basa en un principio similar al de la prueba IFI pero la unión de los anticuerpos específicos a las colonias se detecta in situ añadiendo una inmunoglobulina anti–conejo que está conjugada con el enzima peroxidasa. Luego se desarrolla una reacción positiva añadiendo el substrato apropiado que, por oxidación, produce colonias coloreadas. También se puede usar un procedimiento de inmunounión en que las colonias ensayadas se transfieren a nitrocelulosa y después reaccionan de una manera similar. Para el serotipado de
  • 77.
    71 aislamientos por IP,como por IFI, se deben usar anticuerpos policlonales. La ventaja de la prueba IP sobre la de inmunofluorescencia es que la prueba IP no necesita un costoso microscopio de fluorescencia. (1,2) Prueba de inhibición del crecimiento En la prueba GI, se inhibe el crecimiento de los micoplasamas por antisuero específico, lo que posibilita la identificación de especies. Es una prueba relativamente poco sensible y los sueros deben tener títulos muy altos, ser monoespecíficos y proceder de mamíferos, ya que los sueros de aves no inhiben el crecimiento de los micoplasmas de modo eficaz. El organismo ensayado tiene que estar en cultivo puro (clonado) y se deben probar varias diluciones; una concentración de 104 unidades formadoras de colonias (CFU/ml) es óptima. La velocidad de crecimiento del organismo puede influir en la inhibición, y es adecuado retardar al principio el crecimiento mediante incubación a 27°C durante 24 horas, y después seguir con incubación a 37°C. (1,2) Métodos de reconocimiento de ácido nucleico El uso de métodos de detección de ADN específico es una alternativa al cultivo e identificación convencionales. Se puede detectar M. gallisepticum por hibridación con sondas de ADN, pero en la actualidad es mucho más común usar la PCR para amplificar porciones específicas del ADN en el material analizado. Una prueba comercializada de ADN de M. gallisepticum usa directamente PCR sobre el material extraído de frotis. Si el producto amplificado está presente se detecta utilizando una sonda no marcada radioactivamente. Se dispone dos versiones; una que detecta cepas de campo de M. gallisepticum y otra que identifica la cepa vacunal F. Se han publicado también varias pruebas "caseras" basadas en PCR incluyendo una PCR múltiple, diseñada para detectar los cuatro micoplasmas aviares patógenos, pero que no ha sido validada con muestras clínicas. (1,2) Aislamiento de ADN El ADN se extrae de muestras de frotis (se pueden juntar de tres a cinco) por suspensión en 1 ml de PBS de grado para PCR depositado en un tubo Eppendorf de 1,5 ml con tapón a presión. La suspensión se centrifuga 30 minutos a 14.000 g y 4°C. El sobrenadante se recoge cuidadosamente con una pipeta Pasteur y el precipitado se suspende en 25 µl de agua de grado para PCR. El tubo con su contenido se hierve durante 10 minutos y luego se coloca en hielo durante 10 minutos antes de centrifugar a 14.000 g durante 5 minutos. El ADN se encuentra en el sobrenadante. (1,2) Prueba rápida de aglutinación sérica Se recogen sueros de una muestra de la bandada y, si no se ensayan inmediatamente, se mantienen a 4°C sin congelar. La prueba debe realizarse a temperatura ambiente (20–25°C) dentro de las 72 horas de la recogida del suero y los reactivos también deben estar a temperatura ambiente. Una centrifugación previa reducirá las reacciones inespecíficas. Los antígenos para RSA están disponibles comercialmente, pero pueden variar en especificidad y sensibilidad entre diferentes fabricantes y de lote a lote. Pueden almacenarse siguiendo las instrucciones de los fabricantes. También se pueden preparar antígenos adecuados coloreados para RSA de modo "casero" éstos se tiñen luego con el colorante cristal violeta. (1,2) Prueba de la inhibición de la hemaglutinación M. gallisepticum es capaz de hemaglutinar los hematíes aviares (RBCs), y la presencia de anticuerpos específicos en los sueros causa inhibición. Se debe seleccionar una cepa que crezca bien y que hemaglutine con seguridad. La prueba HI requiere un antígeno de M. gallisepticum que sea satisfactoriamente hemaglutinante, hematíes frescos lavados de pollo o pavo, según proceda, y el suero a ensayar. El antígeno puede ser un cultivo fresco en medio líquido o una suspensión lavada y concentrada de M. gallisepticum en PBS. Puede resultar difícil mantener un suministro de altos títulos de antígeno por cultivo en medio líquido; sin embargo, el uso de antígeno concentrado (que normalmente contiene 25–50% de glicerol y se guarda a – 70°C) incrementa la probabilidad de reacciones inespecíficas. En EE.UU., se puede comprar antígeno para hemaglutinación de MG en los NVSL. (1,2) Enzimoinmunoensayo Se encuentran en el mercado algunas preparaciones comercializadas de ELISA para anticuerpos frente a M. gallisepticum. La sensibilidad viene determinada en cierto modo por las recomendaciones de los fabricantes
  • 78.
    72 en cuanto alos niveles de corte para considerar las reacciones positivas y sospechosas. A veces la sensibilidad puede estar "amortiguada", para evitar las bien conocidas reacciones cruzadas entre M. gallisepticum y Mycoplasma synoviae. Una técnica ELISA usa un anticuerpo monoclonal (MAb) que reconoce un epítopo de un polipéptido de 56 kDa de MG. En este sistema, las placas de ELISA están recubiertas con antígeno de células enteras de MG y los sueros ensayados se añaden como en el método convencional indirecto de ELISA, pero la reacción se basa en la medida del bloqueo que ocurre cuando se añade el MAb conjugado. Una ventaja de este sistema es que puede usarse para sueros de cualquier especie aviar sin adaptación. (1,2) Diagnósticos Diferenciales: En las aves de corral, el diagnóstico diferencial incluye enfermedades respiratorias tales como bronquitis infecciosa, enfermedad de Newcastle y gripe aviar. También se deben descartar las infecciones por Avibacterium paragallinarum, Pasteurella multocida y Mycoplasma synoviae. En los pavos, otros agentes patógenos que se deben tener en cuenta son: el neumovirus aviar, Pasteurella multocida, Chlamydia y M. synoviae. Pueden presentarse infecciones mixtas con M. gallisepticum y otros organismos. (1,2) Las lesiones que se muestran en Micoplasma como aerosaculitis, traqueítis, sinusitis, secreciones oculares y nasales, rinitis, además de los signos respiratorios, pueden darnos un diagnóstico erróneo, debido a la similitud de los signos y lesiones con procesos respiratorios. (1,2) Control: Para poder erradicar esta enfermedad se han utilizado varias opciones como son: obtener pollitos libres de Mycoplasma gallisepticum y Mycoplasma sinoviae , el tratamiento del huevo fértil con tylosina , tratamiento de huevo fértil con calor, no criar aves libres con infectadas, no criar aves libres con portadoras sanas, utilizar el sistema todo dentro todo fuera; algunas fabricantes de medicamentos han producido vacunas de Mycoplasma con cepas de baja patogenicidad , y la recomiendan en aquellas parvada que posteriormente se van a exponer en crianzas con aves infectadas. Sin embargo otros laboratorios han producido bacterinas recomendadas en aquellas granjas que han sido erradicadas. (2,3) Tratamiento: En este padecimiento se eligen diversos tipos de fármacos que actúan contra Mycoplasma gallisepticum y Mycoplasma sinoviae además se pueden aplicar en el agua, vía parenteral y el alimento. (2,3) Fármaco Administración en agua Eritromicina .1-.2g /0.5-1 litros de agua durante 5-8 días. Tiamulina .1-.2g /0.5-1 litros de agua durante 5-8 días. Espectinomicina .1-.2g/0.4-0.8 litros de agua durante 5 días. lincomicina .1g/0.2-0.25 litros de agua durante 3-5 días Espiramicina .1g/0.25-0.5 litros de agua durante 5 días Fármaco En el alimento Tilosina 800-1000 g por tonelada durante 3-5 días. Eritromicina 185-200 g por tonelada durante 5-8 días Espectinomicina 200-400 g por tonelada durante 5-8 días. Clortetraciclina 100-200 g por tonelada durante 5 días. Kitasamicina 200-400 g por tonelada durante 5-8 días. Fármaco Parenteralmente
  • 79.
    73 Tilosina 25-40 mg/kg.depeso vivo. Eritromicina 20-30 mg/kg.de peso vivo. Espectinomicina 30-40 mg./kg.de peso vivo. Espiramicina 25-50 mg./kg.de peso vivo. Tiamulina 12.5mg./kg.de peso vivo. Lincomicina 15-20mg/Kg. de peso vivo. Inmunoprofiláxis: Vacunación Durante los últimos años la vacunación se ha convertido en la práctica más aplicada para el control de Mg y Ms. Existen vacunas inactivadas (bacterinas), vacunas vivas y vacunas vectorizadas que expresan el gen protectivo (Mg). (2,3) Bacterinas Son elaboradas usando una suspensión de Mg completo (cepa R). Generalmente los microorganismos se inactivan usando formalina o timerosal. A través de los años se han utilizado diferentes adyuvantes para inyectar las vacunas inactivadas, incluyendo aceites, liposomas o hidróxido de aluminio. Existen reportes de reacción inflamatoria local en el sitio de inyección. Las bacterinas protegen contra la aerosaculitis y la baja de postura; pero no previenen la colonización por las cepas de Mg presentes en el campo debido a que no son capaces de replicarse a nivel del epitelio respiratorio de la tráquea, por lo que no inducen una inmunidad local asociada a células que sea efectiva. (2,3) Vacunas vivas La elaboración de vacunas vivas contra Mycoplasma se basa en dos principios fundamentales: 1. Mg y Ms son residentes del tracto respiratorio superior principalmente. Aquí es donde la infección inicial ocurre, así como el mayor daño. Por tanto una buena vacuna debe estimular la inmunidad local activa, que proteja el tracto respiratorio contra Mycoplasmas virulentos. 2. Las infecciones por Mycoplasma spp persisten a lo largo de toda la vida de las aves. Este es un problema con cepas de campo, debido a que aves infectadas se vuelven portadoras capaces de transmitir y perpetuar cepas virulentas de campo. Sin embargo, esta persistencia de la infección debe ser la ventaja de las cepas vacunales. Si la cepa vacunal persiste en tracto respiratorio, significa que debe haber una continua inmunidad local, que proteja contra la infección por cepas de campo. En las vacunas vivas contra Mg se incluye a la Cepa F, cepa 6/85 y TS-11. (2,3) Bibliografías: 2. B.W. Calneket al. 1997. Enfermedades de las aves. 2da edición en español Editorial ManualModerno. Pag(195-230). 3. El sitio Avicola. 2010. Micoplasmosis aviar. (en línea) consultado el 18 de agosto de 2014. Disponible en. http://www.elsitioavicola.com/articles/1861/la-micoplasmosis-aviar-en-ponedoras. 4. Manual de la OIE sobre animales terrestres. 2004. Micoplasmosis Aviar (en línea).Consultado el 18 de agosto de 2014. Disponible en: http://www.oie.int/fileadmin/Home/esp/Health_standards/tahm/2.09.09.%20Salmonelosis.pdf
  • 80.
    74 Cuestionario 1. Investigue laforma de tratamiento a los huevos y que efecto puede tener para la incubabilidad. El tratamiento con antibióticos o calor antes de la incubación de los huevos. La terapéutica con antibióticos se practica ya sea por inyección directa en la albumina o mediante la inmersión de los huevos en una solución anti-Mycopasma pase a través del cascaron. La presión diferencial se puede producir mediante la inmersión de los huecos que han sido previamente calentados a 37˚C en una solución a 2-10˚C durante 15-20 min o la inmersión en una solución a temperatura ambiente reducción la presión por evacuación del aire, permitiendo después que esta regrese lentamente a la atmosférica. El tratamiento con calor se realiza el calentamiento gradual de estos a 46-47˚C durante 11-14horas y después permitir que se enfríen a temperatura ambiente. Puede causar un índice de mortalidad muy alto en pavitos y del 5-10% en pollitos. 2. ¿Qué requerimientos de cultivo poseen los Micoplasmas? Los micoplasmas tienen requerimientos nutricionales especiales. Los medios de cultivo se deben enriquecer con suero de cerdo, ave o caballo al 10-15% inactivado con calor o líquido ascítico humano. Estos líquidos aportan los ácidos grasos no saturados y los esteroles que se requieren para la síntesis de la membrana citoplasmática. El medio de cultivo más utilizado para los micoplasmas contiene: caldo cerebro-corazón suplementado con 0,5% de glucosa, 0,2% de arginina, 10% de extracto de levaduras, 20% de suero de caballo, rojo fenol, penicilina o acetato de talio (250 μg/ml) y agar 0,6-0,8%. El crecimiento de M. synoviae necesita la adición de dinucleótido de nicotinamida adenina (NAD). En general, el crecimiento es óptimo en medios de un pH de aproximadamente 7.8 incubados de 37 a 38 °C tienden a crecer con lentitud. Las colonias se forman en medios agar que contienen los ingredientes usuales de micoplasmas, pero necesitan incubación prolongada (2 a 5 días) en una atmósfera muy húmeda. Con mayor frecuencia, se emplea la tinción directa de las colonias de micoplasmas en superficies de agar o improntas de colonias con antígenos fluorescentes específicos, con el fin de determinar las especies de los aislamientos de micoplasmas aviares. La inclusión de fenol rojo y dextrosa hacen posible detectar el crecimiento en tubos empleados en cultivos en masa, 0.0025% de 2, 3, 5-trifenil tetrazolio cloruro como indicador. 3. Analice la utilización de vacunas para la prevención de la enfermedad. La utilización de las vacunas permitirá producir inmunidad contra este tipo de bacterias, se debe considerarse apropiada sólo para sitios con aves de muchas edades donde la infección es inevitable aunque se debe saber que las aves vacunadas quedaran como portadoras de la enfermedad. Se usa normalmente para evitar pérdidas en la producción de huevos por ponedoras comerciales, Es importante vacunar antes de que ocurra la aparición del agente causal. 4. Observe las lesiones que se presentan en caso de infecciones con Micoplasmas.  Exudado catarral en pasajes nasales y paranasales, tráquea, bronquios y sacos aéreos  Sinusitis más grave en los pavos  Sacos aéreos a menudo contienen exudado caseoso  Cierto grado de neumonía
  • 81.
    75  Perihepatitis fibrinosao fibrinopurulenta y pericarditis  aerosaculitis masiva  Salpingitis  Sacos aéreos engrosados de las paredes, con adherencia de un exudado amarillo al tejido y, presencia de filamentos de material caseoso, con diversos tamaños, libres en el lumen.  exudado gris a cremoso que afecta las membranas sinoviales de las vainas de los tendones, articulaciones y bolsa de esternón puede extenderse a músculos y sacos aéreos  hepato y esplenomegalia 5. Elabore un cuadro donde coloque las medidas para prevenir las parvadas de micoplasmosis 6. Amplíe lo relativo a diagnóstico de la enfermedad. Las suspensiones de exudados de tráquea, sacos aéreos, cornetes nasales, pulmones o senos pueden inocularse de manera directa a medio de agar o caldo de Micoplasma El aislamiento del microorganismo es el método más seguro para confirmar la infección, necesita medios especiales con incubación de 3-4 semanas, si se aísla Micoplasma las especies pueden ser identificadas mediante inmunofluorescencia o clonadas mediante prueba de inhibición del crecimiento. Se puede demostrar la infección por la presencia de cuerpos específicos por serología utilizando prueba rápida de aglutinación con suero (RAS) y la prueba de inhibición de la hemaglutinación (IH) o ELISA. 7. Que otro nombre tiene la infección cuando afecta el esqueleto. Síndrome de deficiencia de aerosaculitis y síndrome 65 del pavo (Ts-65), producido por M. meleagridis.  La difusión de la infección puede ser limitada. Esta se inicia en las reproductoras  Alojamiento separado para evitar difusión lateral de la infección  Mantener parvadas de progenitoras en cantidades pequeñas para reducir perdidas ya que toda la parvada se tiene que descartar si se encuentra la infección  Vigilar la infección periódicamente  Se debe disponer de fuentes de reemplazo de parvadas reproductoras libres de Micoplasma  La limpieza habitual de los comederos de las aves y la desinfección con una solución de lejía al 10% puede reducir la transmisión  Se debe minimizar la transmisión en las instalaciones de las aves silvestres por medio de la higienización y la desinfección.  Administración de antibióticos en los huevos, ya sea por inmersión o mediante inoculación. En la bolsa de aire o en el extremo pequeño era útil para disminuir el índice de transmisión por huevo. (descrito en la pregunta 1)
  • 82.
    76 B.5 Enfermedad CrónicaRespiratoria Complicada Agente Etiológico: Mycoplasma gallisepticum + Agente secundario bacterial (complicantes) E.Coli, Staphylococcus aureus, Pseudomonas aeruginosa y Proteus sp.(1) Agentes virales (desencadenantes) Bronquitis infecciosa, Newcastle, Laringotraqueitis infecciosa. Sinónimos: Enfermedad de los sacos aéreos, complejo respiratorio. (1) Distribución Geográfica: Distribución mundial.(1) Especies que afecta: Pollos, gallinas, pavos, pavos real, codorniz, faisán. (1) Patogenia:
  • 83.
    77 Síntomas:  Estornudo  Estertorestraqueobronquiales  Disnea  Disminución de la producción  Anorexia  Crecimiento retardado  Conjuntivitis(1,2) Lesiones Macroscópicas Microscópicas:  Sinusitis mucopurulenta.  Conjuntivitis  Rinitis purulenta  Aerosaculitis  Traqueítis  Perihepatitis  Pericarditis fibrinopurulenta  Peritonitis  Salpingitis  Tapones caseosos en bifurcación de la tráquea. (1) Enfermedad Crónica Respiratoria Complicada Agentes etiologicos: Mycoplasma gallisepticum + Escherichia coli, Staphylococc us aureus, Pseudomonas aeruginosa y Proteus sp. Ingresa vía respiratoria y seune a la superficie de la mucosa respiratoria Ciliostasis y factores predisponent esfavorecen la colonización Evasión de respuesta inmunopersistencia Posibilidad de entrada en la célula •Aparición de subpoblacion es antigénicas •Supresión de linfocitos B y T Excreción vía respiratoria y también porsemen y huevo Trasmisión: Vertical y Horizontal Horizontal: Directa por contacto directo y contacto con secresiones (aerosoles) Indirecta: Por fomites contaminados . Vertical: Por contaminació n del huevo. Portadores: se puede desencadenar cuando hay factores predisponentes como mal clima, estres, mala nutricion entre otros.
  • 84.
  • 85.
    79 Perihepatitis. Diagnóstico: Cultivo para mycoplasma: Identificacióndel agente: Se puede identificar MG y MS mediante métodos inmunológicos después de su aislamiento en medios de cultivo para micoplasmas o por la detección de su ADN en muestras de campo o en cultivos. Las muestras para su aislamiento pueden ser frotis de órganos o tejidos, exudados, homogeneizados tisulares diluidos, obtenidos a partir de los senos infraorbitales o de las articulares, de la yema de huevo o de embriones. Los signos clínicos y las lesiones influirán en la selección de la muestra. Para el aislamiento, se usan medios líquidos y sólidos, pero normalmente es necesario obtener colonias de micoplasmas en medios sólidos antes de intentar la identificación. En la clasificación inicial de los aislamientos son útiles las pruebas bioquímicas, pero la identificación definitiva se hace mediante pruebas inmunológicas, siendo la de los anticuerpos fluorescentes y la de la inmunoperoxidasa las más satisfactorias. En laboratorios especializados se usan métodos de detección de ADN, basados en la reacción en cadena de la polimerasa. Una vez validados dichos métodos, pueden utilizarse con material de frotis o con cultivos. (1,3) Serología: Pruebas serológicas: Para detectar anticuerpos contra MG y MS, se usan varias pruebas serológicas, pero debido a las variaciones de la especificidad y la sensibilidad, se recomiendan dichas pruebas para analizar bandadas en vez de individuos. (1,3) Generalmente, las más usadas son la prueba rápida de aglutinación sérica (RSA), el enzimoinmunoensayo (ELISA) y la prueba de la inhibición de la hemaglutinación (IH). En la prueba RSA, se mezcla el suero con el antígeno marcado producido comercialmente, y los sueros que reaccionan en 2 minutos se calientan a 56°C durante 30 minutos y se vuelven a ensayar. Los sueros que aún reaccionan, especialmente cuando se los diluye, se consideran positivos y se analizan para confirmación mediante ELISA o IH. Existen varios preparados comerciales ELISA con anticuerpos frente a MG y MS. (1,3) Diagnóstico diferencial: con patologías de curso respiratorias como, Bronquitis Infecciosa, Enfermedad de Newcastle, Gripe aviar y Coriza aviar. Las lesiones y signos pueden dar un diagnóstico erróneo por la pericarditis, peritonitis, perihepatitis, aerosaculitis, traqueítis, sinusitis, que cursan con síntomas idénticos. Forma de diferenciación: diagnóstico de laboratorio. (1,3) Control:
  • 86.
    80 Evitar vectores comoaves silvestres, roedores en los equipos (criadoras, bebederos y comederos) y desinfectar, capacitación al personal de granjas. Especial cuidado en los momentos de estrés, al despique, en la vacunación, (cuidado con las vacunas respiratorias pedir certificados de calidad), traslados de desarrollo a producción y en el pico de producción en reproductoras y ponedoras. La medicación en dosis inferiores a las terapéuticas puede ocasionar resistencia bacteriana. (1,3) Realizar pruebas serológicas en las diferentes etapas de la vida de las aves, para conocer en qué etapa de la vida del ave se está contaminando o conocer los títulos de la inmunidad que se obtienen en la vacunación. (1,3) Buenas medidas de bioseguridad, evitar la transmisión vertical y transmisión horizontal. (1,3) Limpieza profunda y la desinfección de las instalaciones con Acidos fenólicos o cresílicos, Hipoclorito, Glutaraldehído al 0,1%.(1,3) Tratamiento: Clortetraciclina y Tiamulina para Enfermedad Respiratoria Crónica Complicada a razón de dosis de 0.5 a 1Kg, esto equivale a 50 ppm de tiamulina y 150 ppm de clortetraciclina durante siete días, y en caso de infecciones severas a razón de 2 kg por tonelada esto equivale 100 ppm de tiamulina y 300 ppm de clortetraciclina. (1,3) (Florfenicol y Tilosina mezclar a razón de 2 Kg por tonelada de alimento esto equivale a 40 ppm, durante 7 días. (1,3) Florfenicol y Tilosina + Ambroxol Dar 2 Kg del producto por tonelada de alimento esto equivale a 40 ppm, durante 7 días. (1,3) Doxiciclina + Ambroxol en el agua de bebida a razón de 15 mg/ por kilogramo de peso vivo. (1,3) Inmunoprofiláxis: Contra Micoplasma gallisepticum hay una vacuna viva elaborada a base de M. gallisepticum (cepa F), para la prevención de pérdidas en la producción de huevo en granjas de ponedoras comerciales que albergan parvadas de edades múltiples. Esta vacuna ha sido aprobada por el departamento de Agricultura de los Estados Unidos (USDA) para ese sólo propósito, pero puede ser utilizada solamente en los estados de la unión americana en donde se ha autorizado su aplicación. La cepa F se ha sido utilizada asimismo, bajo circunstancias limitadas, como vacuna para pollonas y reproductoras pesadas, destinadas a granjas infectadas con M. gallisepticum. Ha resultado ser sumamente efectiva en la prevención de pérdidas en la postura pero es, hasta cierto grado, patógena, y existe riesgo de transmisión a los pavos o a las aves reproductoras, a partir de aves vacunadas. Así mismo, puede ser demasiado virulenta como vacuna en pollos de engorda. (1,3) Actualmente se encuentran dos cepas adicionales de M. gallisepticum que se han utilizado como vacunas vivas, la cepa ts-11 y La cepa 6/85 que tienen menos efectos secundarios que la cepa F pero en el cuadro de la enfermedad crónica respiratoria complicada su efecto disminuye enormemente por el complejo de agentes que esta implica. (1,3) Bibliografías: 1. Hernán, V. 2013. Enfermedad Crónica Respiratoria (en línea). Consultado el 18 de agosto de 2014. Disponible en http://www.mvzunipaz.edu.co/documentos/bloques/patologia/charlas/ercc.pdf.
  • 87.
    81 2. Moreno, R.1996. Producción Artificial Controlada de la enfermedad Respiratoria Crónica Complicada. (en línea). Consultado el 18 de agosto de 2014. Disponible en www.fmvz.unam.mx/fmvz/cienciavet/revistas/CVvol7/CVv7c4.pdf. 3. PISA. 2012. Enfermedad Respiratoria, un Problema en Avicultura. (En línea). Consultado el 18 de agosto de 2014. Disponible en: http://www.porcicultura.com/avicultura/home/articulos_int.asp?cve_art=931. B.6 ENTERITIS NECRÓTICA (EN) Agente Etiológico:
  • 88.
    82 Clostridium perfringners, tipoA (3, 9, 14, 41, 45, 52, 60, 70, 73) o C (22, 41, 51, 56, 60, 62). Las toxinas α y β, de C. perfringers tipo A y tipo C respectivamente, son responsables de la necrosis de la mucosa intestinal. Es una bacteria anaeróbica con forma de bastón, Gram-positiva y formadora de esporas. (1) Sinónimos: Distribución Geográfica: Distribución mundial. (2) Especies que afecta: Aves de engorde, de postura y pavos. (2) Patogenia:
  • 89.
    83 Enteritis Necrótica Agente etiológico Clostridium Perfringes tipo A yC Transmision horizontal Directo: Oro- fecal Por contacto con heces contamindas o alimento contaminado Indirecto: por contaminacion de fomites. Clostridium se une a los receptores de las células intestinales. Lesiones son atribuibles a las toxinas producidas por la bacteria. destrucción de la mucosa, hemorragias. Necrosis de coagulación de la mucosa intestinal en diferentes grados de extensión. Este agente usualmente lo podemos encontrar en pequeñas cantidades como habitante del intestino de las aves, y en el suelo Este agente puede ser encontrado en Heces, suelo, polvo. Alimento contaminado y cama o contenido intestinal En brotes usualmente las principales fuentes de infección son el alimento contaminado y la cama.
  • 90.
    84 Síntomas: Los signos clínicosen brotes naturales incluyen depresión marcada a grave, disminución del apetito, rechazo a moverse, diarrea y plumas erizadas. La enfermedad clínica es muy breve; muchas veces las aves mueren de manera aguda. (1,2) Lesiones Macroscópicas: En brotes naturales, por lo general, se confinan al intestino delgado, principalmente yeyuno e íleon; sin embargo, las lesiones cecales también son aparentes. (3) Muchas veces, los intestinos se encuentran friables y distendidos con gas. La mucosa se cubre por una pseudomembrana de laxa a muy adherida, con apariencia amarilla o verde. (3) Necrosis de la mucosa intestinal, la cual progresa, con el tiempo, hacia una grave enteritis fibrinonecrótica con formación de una membrana diftérica e Hígados inflamados con focos necróticos. (3) Intestinos friables y distendidos con gas. Se observa formación de membranas fibrinonecróticas a partir de necrosis de la mucosa. Mucosa intestinal necrosada.
  • 91.
    85 Organización del materialfibrinonecrótico. Lesiones Microscópicas: Necrosis de la mucosa del intestino delgado con proceso inflamatorio de los estratos muscular y seroso de la pared intestinal. (3) Diagnóstico: El diagnóstico de Enteritis Necrótica se puede hacer con base en las lesiones macroscópicas y microscópicas típicas y mediante el aislamiento del patógeno causal. En casos de campo de Enteritis Necrótica, C. perfringens puede aislarse con rapidez de contenido intestinal, raspados de pared intestinal o ganglios linfoideos hemorrágicos por medio de incubación anaerobia toda la noche a 37 °C en placas de agar sangre. Frotis teñidos muestran grandes cantidades de bacilos gram positivos. (1,2) Diagnóstico Diferencial: Enteritis ulcerativa la origina C. colinum, las lesiones características son múltiples áreas de necrosis y ulceración en intestino delgado distal y ciegos, y áreas de necrosis en hígado. Como ya se describió, las lesiones de la Enteritis Necrótica se presentan, por lo general, en yeyuno e íleon, con poca afección o ninguna de los ciegos e hígado. Estas características deben permitir la diferenciación entre enteritis necrótica y ulcerativa. (1,2) El aislamiento e identificación del patógeno causal confirmará el diagnóstico. La infección por E. brunetti, provoca lesiones macroscópicas similares a las generadas por C. perfringens; sin embargo, el examen microscópico de muestras fecales, impresiones o secciones de intestino demuestran la existencia o ausencia de coccidias. Por último, la Enteritis Necrótica y la coccidiosis muchas veces se presentan de manera simultánea en una parvada y la demostración de uno o ambos agentes está garantizada. (1,2) Control:
  • 92.
    86 Las medidas deprevención son generales. Se recomienda cuidar la sanidad y dar niveles bajos de antibióticos en el alimento. (1,2) En pollos, no incluir harina de pescado en la ración puede ayudar en la prevención de infecciones clostridiales. El uso de niveles altos de harinas proteicas, tales como harina de pescado o harina de carne y hueso a menudo se asocian con un mayor riesgo de enteritis necrótica. En general, las dietas ricas en proteínas que contienen altos niveles de proteína de baja digestibilidad hacen que la concentración de proteína sea más alto en el tracto gastrointestinal que actua como sustrato para el crecimiento de las bacterias. (1,2) Los probióticos como Lactobaciltus acidophitus y Streptococcus faecium reducen la gravedad de Enteritis Necrótica. Al agregar S. faecium a los cultivos de C. perfringens, se origina una amplia zona de inhibición. (1,2) Tratamiento: Cierto número de antibióticos administrados con el alimento reduce las cantidades de C. perfringens eliminadas en las heces. Estos incluyen la virginiamicina, nitrovina, tilosina, penicilina, ampicilina, bacitracina, furazolidona y efrotomicina. Los brotes de Enteritis Necrotica se pueden tratar con eficacia con lincomicina, bacitracina, oxitetraciclina, penicilina o tartrato de tilosina en el agua. Se ha comprobado la eficacia de la bacitracina, lincomicina, virginiamicina, penicilina, avoparcina y nitrovina en la prevención y control de Enteritis Necrotica cuando se administran en el alimento. (1,2) Inmunoprofiláxis: El compromiso de la alfatoxina se demuestra en estudios experimentales con vacuna a base de alfatoxina de Clostridium perfringens tipo A, inducen inmunidad en las aves a las cuales se les administra el biológico y los anticuerpos generados se transmiten a la progenie, en donde tiene una vida media de tres semanas. (1,2) Bibliografías: 1. B.W. Calneket al. 1997. Enfermedades de las aves. 2da edición en español Editorial ManualModerno. Pag(260-270). 2. B. Mejía.2012. Enteritis Necrótica. (en línea) consultado el 19 de agosto de 2014. Disponible en: http://patologiaaviarmidiagnostico.blogspot.com/2012/08/enteritis-necrotica-parte-i-clostridium.html. 3. I, Dinev. Enfermedades de la Aves. Enteritis Necrótica. (en línea) consultado el 19 de agosto de 2014. Disponible en: http://www.elsitioavicola.com/publications/6/enfermedades-de-las-aves/255/enteritis- necratica. CUESTIONARIO ENTERITIS NECRÓTICA Y ULCERATIVA Diagnóstico diferencial de ambas enfermedades.  Enteritis ulcerativa: Las lesiones características son focos ulcerativos entre el duodeno y ciego y marcados focos necróticos en hígado.  Enteritis necrótica: Las lesiones necróticas están limitadas generalmente al yeyuno e ilion y es raro encontrarlas en ciego y otros órganos. Presencia de pseudomembrana amarilla o verde en la mucosa intestinal.  Coccidiosis: causada por Eimeria brunetti, las lesiones pueden ser muy similares, examen directo de heces con presencia de agente etiológico.  Histomoniasis: se observa erosión, ulceras, coagulación y centros caseosos en los ciegos y áreas necróticas de diferentes tamaños en el hígado.
  • 93.
    87 2. Mencione laforma de prevenir ambas enfermedades Enteritis Necrótica Enteritis Ulcerativa Fármacos anticoccidiales como ionóforos. Bacitracina, lincomicina, virginiamicina, penicilina, avoparcina y nitrovina Bacitracina, estreptomicina No incluir harina de pescado Uso de probióticos como Lactobacillus acidophilus y Streptococcus faecium. No cambiar bruscamente la dieta. Utilizar camas adecuadas y desinfectadas para cada parvada. Limpieza adecuada de fómites y manejo adecuado de cadáveres 3. Cuál es el tratamiento que puede realizar para ambas enfermedades Enteritis Necrótica Enteritis Ulcerativa  Penicilinas de 500 a 1000gr por tonelada de alimento  Tetraciclinas de 500 – 750gr por tonelada de alimento o 250gr /1000lt de agua.  Dimetridazol de 2 a 4gr/ lt de agua.  Virginiamicina, nitrovina, tilosina, penicilina, ampicilina, bacitracina, furazolidona y efrotomicina, lincomicina, oxitetraciclina, o tartrato de tilosina  Tilosina activa 0.1g/lt de agua  Bacitracina 100gr/ton de alimento  Bacitracina en el alimento 100-200 g/ton  Estreptomicina 60 g/ton de alimento o 1g/gal de agua 4. ¿Qué lesiones observa en Enteritis ulcerativa? Lesiones macroscópicas: Focos ulcerativos amarillos con bordes hemorrágicos en serosa y submucosa de cualquier parte del intestino (más en duodeno). Estos focos pueden unirse para formar úlceras más grandes y algunas veces focos necróticos. Las úlceras pueden ser perforantes produciendo peritonitis local o difusa. En hígado se producen focos necróticos amarillos a grises. En bazo puede observarse congestión, esplenomegalia, hemorragias y focos necróticos. En codornices la lesión aguda consiste en enteritis hemorrágica en duodeno. Lesiones microscópicas: Descamación del epitelio de la mucosa intestinal, edema de la pared intestinal, hiperemia e infiltración linfocítica, úlceras consistentes de áreas necróticas hemorrágicas en vellosidades y que se extienden a la submucosa, cúmulos de bacterias grampositivas. En hígado se observan focos de necrosis coagulativa y ocasionales colonias bacterianas grampositivas. 5. ¿Qué otro nombre recibe la Enteritis ulcerativa? Enfermedad de la codorniz
  • 94.
    88 Enfermedad Ag. etiológicoEspecies que afecta Edades a las que afecta Porción del intestino que afecta Lesiones diferenciales Dx. Definitivo E. necrótica C. perfringens Principal pollos. Pavos, codornices. 4 semanas Engorde principalmente Principalmente Yeyuno e ilion, tambien ciego Pseudomembrana amarilla o verde en la mucosa intestinal. Paredes intestinales se encuentran hipertrofiadas Necrosis de las vellosidades intestinales + bacilos Gram (+) y presencia de pseudomembrana.  Lesiones  Fermenta lactosa.  Hidroliza gelatina.  Digiere leche.  Agar sangre con colonias rodeadas por una zona interna de hemólisis completa y por una zona externa de discoloración y hemólisis incompleta  No produce esporas E. ulcerativa C. colinum Principal codornicesp ollos y pavos Codornices y pollos de 4 a 12 semanas. Pavos 3 a 8 semanas Intestino delgado (duodeno principalmente) y ciego Focos ulcerativos amarillentos en intestino + focos necróticos en hígado  Lesiones  Tinción de gran: Bacilos grandes grampositivos con esporas subterminales y esporas libres  Agar fosfato triptosa: colonias blancas o semitranslúcidas, redondas, convexas  No fermenta lactosa  No hidroliza gelatina.  No digiere leche  Produce esporas
  • 95.
    89 B.6 Enteritis Ulcerativa(EU) Agente Etiológico: Clostridium colinum, Son bastones grampositivos, anaerobios que forman esporas, altamente resistente a los agentes químicos y alteraciones físicas. (1,2) Sinónimos: Enfermedad de la codorniz. (1) Distribución Geográfica: Distribución mundial. (2) Especies que afecta: Pollos, Gallinas, codorniz, pavos y aves domésticas. (1) Patogenia:
  • 96.
    90 Enteritis Ulcerativa Agente etiológico Clostridium Colinum Transmision horizontal Directo: lasaves sanas tienen contacto con heces contamindas de aves enfermas o portadoras Alimento contaminado Las aves que se recuperan eliminan las bacterias en sus excretas. Periodo de incubacion de 1 a 3 días Mortalidad en codornices 100% en pollos de 2 a 12% Este agente puede ser encontrado en Alimento contaminado y contenido intestinal, heces. En brotes usualmente las principales fuentes de infección son el alimento contaminado Huespedes susceptibles: Pollos, Codornices principalmente. Pavos y otras aves domesticas
  • 97.
    91 Síntomas: Las aves quemueren por la enfermedad aguda pueden no presentar ningún signo premonitorio. Por lo general, se encuentran en buen estado de carne y grasa y tienen alimento en el buche. En las codornices a menudo sus excretas son acuosas y blancas. Conforme avanza la enteritis ulcerativa las aves infectadas se ven indiferentes y abatidas, con los ojos parcialmente cerrados y las plumas erizadas y en mal estado. También se observa emaciación con atrofia de los músculos pectorales en aves afectadas por una semana o más. (1,2) Lesiones Macroscópicas: Cambios inflamatorios ulcerativos y necróticos en la mucosa intestinal.
  • 98.
    92 Las úlceras puedentener una forma redonda irregular o alargada y están cubiertas por membranas diftéricas necróticas grandes. Focos necróticos en hígado. El bazo puede estar agrandado, hiperémico, hemorrágico y algunas veces, con necrosis. Lesiones Microscópicas: Muestran descamación del epitelio de la mucosa, edema de la pared intestinal, agrandamiento vascular e infiltración linfocítica. La luz del intestino contiene epitelio descamado, células sanguíneas y fragmentos de mucosa. Las primeras ulceras constan de pequeñas áreas necróticas hemorrágicas que afectan las vellosidades y se extienden a la submucosa. Las células adyacentes a estas áreas muestran necrosis coagulativa con cariolisis y cariorrexis. Hay infiltración linfocítica y granulocitica adyacente a la necrosis, muchas veces, están presentes pequeños cúmulos de bacterias grampositivas en el tejido necrótico. Las ulceras más viejas parecen gruesas masas de material
  • 99.
    93 granular, proteínas séricascoaguladas acidofilas mezcladas con restos celulares y bacterias. Las infiltraciones de granulocitos y linfocitos rodean las ulceras. Las lesiones hepáticas constan de focos poco delimitados de necrosis coagulativa, con mínima reacción inflamatoria y ocasionales colonias bacterianas grampositivas intralesionales, dispersas a todo lo largo del parénquima. (1,2) Ulcera transmural que contiene tejido necrótico y exudado inflamatorio con peritonitis focal adyacente. Zona inflamatoria que muestran grandes bacterias granpositivas típicas de Clostridium colinum. Diagnóstico: El diagnóstico de EU se puede hacer con base en las lesiones macroscópicas posmortem. La presencia de ulceraciones intestinales típicas acompañadas de necrosis del hígado y agrandamiento con hemorragias en el bazo, apoyan el diagnóstico clínico. Como un apoyo al diagnóstico, el tejido hepático necrótico puede colocarse entre dos portaobjetos, se fijan por calor y se tiñen con el método de Gram. Se pueden observar grandes bastones grampositivos, esporas subterminales y esporas libres. Si es necesario, se puede aislar C. colinum de hígado o bazo. (1,2) Se ha desarrollado un anticuerpo fluorescente (AF) altamente específico para EU, la correlación entre un diagnóstico presuntivo con base en las lesiones macroscópicas y la prueba de AF fue de 100%.(1,2)
  • 100.
    94 Se ha desarrolladotambién una prueba de inmunodifusión en agar gel para el diagnóstico de EU. En el contenido intestinal se descubrieron altas concentraciones de los antígenos bacterianos solubles que reaccionan con el antisuero preparado contra C. colinum. Estos antígenos resultaron idénticos a los antígenos bacterianos presentes en los filtrados de cultivos de C. colinum. Sin embargo, los antígenos no eran específicos de especie, como algunas cepas de C. perfringens tipo A y C, que tienen antígenos de reacción cruzada. Esta reactividad cruzada entre las especies clostridiales hace que esta prueba no sea confiable para propósitos de diagnóstico. (1,2) Las enfermedades parecidas que se deben distinguir de enteritis ulcerativa son coccidiosis, enteritis necrótica e histomoniasis. A menudo la coccidiosis precede o es concurrente con EU en pollos, pavos y faisanes. La histomoniasis ocasiona centros caseosos en los ciegos y áreas necróticas de diferentes tamaños en el hígado. Esta combinación de lesiones en ciegos e hígado vistas en pollos, pavos y otras gallinaceas hace necesario distinguir las ulceraciones cecales y necrosis hepática de enteritis ulcerativa de la histomoniasis. Un agrandamiento de bazo con hemorragias y ulceraciones intestinales son caracteristicas de enteritis ulcerativa. Enteritis necrótica no afecta en hígado y bazo. (1,2) Control: Procedimiento de manejo Ya que el microorganismo infeccioso esta en los excrementos y permanece viable de manera indefinida en la cama, se recomienda en granjas problema, retirar la cama contaminada y el uso de cama limpia para cada parvada. En pollos, evitar el estrés provocado por la sobrepoblación, conservar la coccidiosis bajo control, y el uso de medidas preventivas contra enfermedades virales, las cuales pueden actuar como estresores y originar inmunosupresión. Los granjeros deben tener cuidado de no sobre poblar los corrales con las aves. Se recomienda colocar las aves en cajas de alambre de 0.25 cm en las granjas donde la enfermedad sea un problema. Los sobrevivientes de un brote pueden ser portadores y no se deben mezclar con aves no expuestas. (1,2,3) Tratamiento: Los intentos iniciales por utilizar sulfonamidas para la EU, no tuvieron exito. La estreptomicina administrada mediante inyección en el agua o el alimento, tiene valor profiláctico y terapéutico contra EU en codornices. Cuando se administra este antibiótico de manera profiláctica a concentraciones de 60 g/ton en el alimento o 1 g/galón de agua, proporciona protección completa, la adición de bacitracina a razón de 100 g/ton, brinda protección. La furazolidona y la clorotetraciclina (CTC) son otros quimioterapeuticos de los que se ha informado eficacia para controlar EU en codornices. (1,2,3) Los fármacos más eficaces son la bacitracina y la estreptomicina. El primero se utiliza en el alimento a una concentración de 0.005 a 0.01%, el otro a 0.006%. Cualquiera de ellos se puede administrar en el agua de bebida con fines profilácticos o terapéuticos. (1,2,3) Inmunoprofiláxis: Inmunidad activa post-infección. (1)
  • 101.
    95 Bibliografías: 1. B.W. Calneketal. 1997. Enfermedades de las aves. 2da edición en español Editorial ManualModerno. Pag(26-267). 2. I, Dinev. Enfermedades de la Aves. Enteritis Necrótica. (en línea) consultado el 19 de agosto de 2014. Disponible en: http://www.elsitioavicola.com/publications/6/enfermedades-de-las-aves/255/enteritis- necratica. 3. Jordan. FT. Pattison. 1998. Enfermedades de las aves. 3era. Ed. En español. Editorial Manual Moderno (pags 58-59).
  • 102.
    96 B.7 Dermatitis Gangrenosa(DG) Agente Etiológico: Las causas de dermatitis gangrenosa son Clostridium septicum, Clostridium perfringens tipo A y Staphylococcus aureus, ya sea solo o en combinación con infecciones combinadas, por lo general, más graves. (2) Sinónimos: Dermatitis necrótica, Necrosis cutánea, Dermatomiositis gangrenosa, Putrefacción del ala. (2) Distribución Geográfica: Especies que afecta: Pollos, gallinas, pavos, aves ornamentales, patos, aves silvestres, mamíferos (humanos). (1,2) Patogenia:
  • 103.
    97 Enteritis necrótica Agente etiológico Clostridium Septicum Transmision horizontal Indirecto: por una heridaen piel Generalmente afecta a todo tipo de aves y al humano tambien , tambien a otros mamiferos. Este agente usualmente lo podemos encontrar en pequeñas cantidades como habitante en el suelo Este agente puede ser encontrado en Suelo, polvo cuando un ave esta herida y el ambiente esta sucio es un ave susceptible la importancia radica en que es zoonotica y que puede ocasionar gangrena en humanos.
  • 104.
    98 Síntomas: Los signos clínicosen brotes naturales de DG comprenden varios grados de depresión, incoordinación, inapetencia, Erizamiento de plumas, Desprendimiento de las plumas en las zonas afectadas y salida de líquido, Debilidad en las extremidades y ataxia. El periodo de la enfermedad es breve, menos de 24 horas. La mortalidad varía de 1 a 60%.(1,2) El nombre "putrefacción del ala" es sumamente descriptivo ya que con frecuencia la enfermedad afecta las puntas de las alas. Puede afectar también los muslos, lomo y pecho y en ocasiones las patas y pies. (1,2) Lesiones Macroscópicas: Las lesiones macroscópicas consisten en áreas húmedas, oscuras de la piel, por lo común sin plumas, en las alas, en pechuga, en abdomen o patas. Hay edema extenso teñido de sangre, con o sin gas (enfisema), debajo de la piel afectada. La musculatura interior decolorada, gris o quemada, y puede tener edema y gas entre los haces musculares. En algunos casos, se observa líquido serosanguinolento y enfisema en tejido subcutáneo, pero sin pérdida de la integridad en Ia piel. En casi todos los casos informados no hay lesiones internas; sin embargo, se mencionan discretos focos blancos (necrosis) en hígado, y una bolsa de Fabricio, pequeña, flácida. (1,2) Edemas hemorrágicos extensos con o sin gas (enfisema).
  • 105.
    99 Áreas húmedas, sinplumas en alas y pechuga. Lesiones de la piel son a menudo crepitantes y son detectadas en la región de la pechuga, abdomen, espalda y alas, tanto en aves vivas y muertas. Focos blancos (necrosis) en hígado
  • 106.
    100 Lesiones Microscópicas: Los cambiosmicroscópicos se caracterizan por edema y enfisema con numerosos bacilos grandes basófilos, pequeños cocos o ambos, en los tejidos subcutáneos. A veces hay congestión grave, hemorragias y necrosis de músculos esqueléticos internos. Si se afecta el hígado, contiene pequeñas áreas y discretas esparcidas al azar, de necrosis coagulativa con bacterias en las lesiones. (1,3) Diagnóstico: El diagnóstico de DG se puede hacer mediante la observación de las lesiones macroscópicas típicas y microscópicas, y aislamiento del patógeno o patógenos causales. En casos de campo de DG, se pueden aislar los estafilococos y clostridios a partir de exudados de piel y tejido subcutáneo o de musculo bajo la piel. (1,3) Los cultivos para C. septicum se deben efectuar de manera anaerobia en placas de agar sangre que contenga agar a 2.5%, el cual reducirá la capacidad de C. septicum sobre la superficie de la placa. La incubación es de 1 a 2 días a 37 °C. La identificación positiva de los microorganismos logra por inoculación de medios diferenciales. C. septicum fermenta glucosa, maltosa, lactosa y salicina, pero no sucrosa o manitol. Los principales productos de fermentación son ácido acetico y butírico. Hidroliza gelatina, la leche no se digiere y no produce indol. El crecimiento en agar yema de huevo demuestra ausencia de generación de lecitinasa lipasa. Las esporas son ovales y de localización subterminal. (1,3) Diagnóstico diferencial: Se deben diferenciar ciertas manifestaciones cutáneas de dermatitis gangrenosa. La dermatitis ocasionada por patágenos nicóticos, Rhodotorula mucilaginosa, R. glutins, Candida albicans y Aspergillus fumigatus pueden distinguirse de DG mediante demostración de los elementos micóticos en frotis por impresión o secciones tisulares y por aislamiento e identificación del patógeno. La dermatitis ulcerativa o por contacto, dermatitis de pollos de engorda (quemaduras de la pechuga) y pododermatitis plantar en pavos son padecimientos caracterizados por erosiones y ulceras acompañadas por cambios inflamatorios agudos en la pechuga, tarsos y superficie plantar de las patas. (1,3) La dermatitis costrosa de la cadera es un síndrome en pollos de engorda que, como la dermatitis por contacto, es una dermatitis inespecífica con ulceración e infección bacteriana secundaria. Las lesiones se originan como un rasguño alrededor de las regiones lumbar y sacra, y están muy vinculadas con altas densidades de población, resultantes de desprendimiento de plumas y entrada de bacterias hacia la dermis. Para diferenciar a DG de estos trastornos, se requiere Ia demostración de las deficientes condiciones ambientales, sobrepoblación o ambas, y carencia de una etiología infecciosa primaria. (1,3) Control: Los antibióticos disminuyen mortalidad. También se recomienda mejorar la higiene de la granja y la inmunidad de los animales. A veces la causa inicial puede ser inmunodepresión y algún problema traumático por mal diseño de comederos o bebederos, mala calidad de cama, etc. (1,3)
  • 107.
    101 A veces seha logrado reducir las pérdidas incluyendo niveles elevados de antibióticos en el alimento. Es muy complejo de tratar de controlar esta enfermedad por la gran cantidad de factores que pueden estar interviniendo. Pero se puede mejorar este problema mejorando el cuidado de los pollos evitando traumatismo, diseñar programas de vacunación de la Enfermedad de Gumboro, Hepatitis por cuerpos de inclusión, viruela aviar. (1,3) Tratamiento: Los brotes de DG se tratan de manera eficaz con administración de clortetraciclina, oxitetraciclina, eritromicina, penicilina o el sulfato de cobre en el agua y clortetraciclina o furoxona en el alimento. Sin embargo, en muchos casos los antibióticos empleados para el control tienen poco éxito. Las fallas en el tratamiento, por lo general, se atribuyen a la etiología subyacente, por lo común viral, lo cual no se controla. (1,3)  Oxitetraciclina 200 – 400 g por tonelada por 7 – 10 días  Clortetraciclina 200 – 400 g. por tonelada por 7 – 10 días  Eritromicina 200 g. por tonelada por 7 día  Penicilina G 660 – 800 g. por tonelada por 5 días  Novobiocina 200 – 350 g. por tonelada por 7 días  Bacitracina 200 g. por tonelada por 10 días Son útiles los procedimientos de manejo para mejorar la condición de la cama, reducir la humedad y la cantidad de bacterias en el ambiente y minimizar los traumatismos. (1,3) Inmunoprofiláxis: Se ha constatado que la administración de una bacterina clostridial mixta en animales de un día de edad, reduce las perdidas en las parvadas por dicha enfermedad. (1,3) Bibliografías: 1. B.W. Calneket al. 1997. Enfermedades de las aves. 2da edición en español Editorial Manual Moderno. Pag (273-275). 2. W, Rodríguez. 2012. Dermatitis Gangrenosa en Aves. (en línea). Consultado el 20 de agosto de 2014. Disponible en. http://dermatitisaves.blogspot.com/. 3. I, Dinev. Enfermedades de la Aves. Dermatitis Gangrenosa. (en línea) consultado el 20 de agosto de 2014. http://www.elsitioavicola.com/publications/6/enfermedades-de- las-aves/259/dermatitis-gangrenosa.
  • 108.
    102 B.7 DERMATITIS GANGRENOSA 1.Enliste las posibles causas que pueden provocar la dermatitis gangrenosa En muchos casos, se cree que se presenta como secuela de la enfermedad ocasionada por otras infecciones como virus de la Enfermedad Infecciosa de la Bolsa, Virus de la Anemia Infecciosa, virus de la Reticuloendoteliosis y por adenovirus aviar, que incluyen virus de la hepatitis con cuerpos de inclusión. (Calnek, 1995) Estas enfermedades producen inmunosupresión que permiten la colonización de los agentes etiológicos en la piel lastimada, ya sea por rasguños u otro tipo de heridas. 2. Investigue acerca de las drogas utilizadas en el tratamiento de la enfermedad Se han tratado de con varios antibióticos: Oxitetraciclina 200 – 400 g por tonelada por 7 – 10 días Clortetraciclina 200 – 400 g. por tonelada por 7 – 10 días Eritromicina 200 g. por tonelada por 7 día Penicilina G 660 – 800 g. por tonelada por 5 días Novobiocina 200 – 350 g. por tonelada por 7 días Bacitracina 200 g. por tonelada por 10 días Tratamiento en el agua Ampicilina 0.1 - 0.2 g. por litro de agua por 5 – 10 días Oxitetraciclina 0.2 – 0.4 g. por litro de agua por 5 – 7 días Furaltadona 0.2 – 0.3 g. por litro de agua por 7 días Eritromicina 0.1 – 0.2 g. por litro de agua por 5 -10 días Pero todos estos son útiles para las bacterias secundarias, no se ha demostrado medicación específica contra los clostridios. 3. ¿Qué controles sanitarios puede aplicar en la incubadora para la higiene del pollito? Cabe mencionar que esta enfermedad no es un problema en pollitos, ya que afecta aves de edad mas avanzada. Sin embargo existen varios controles de higiene que evitan cualquier contagio con otras enfermedades que afecten a las aves. Recomendaciones relativas a la higiene en el establecimiento de incubación 1. El área circunvecina del establecimiento de incubación deberá estar cercada por una valla de seguridad con una puerta para controlar todas las entradas y salidas. 2. Las aves salvajes y los animales salvajes y domésticos serán excluidos de la zona de incubación. En caso de necesidad, se aplicará un programa específico de lucha contra las moscas. 3. La zona de incubación deberá mantenerse exenta de todo tipo de residuos de incubación, basura y material desechado. 4. Se utilizarán técnicas de eliminación de basura autorizadas y sistemas de desagüe adecuados.
  • 109.
    103 5. Se aspirarán,limpiarán, lavarán, cepillarán y enjuagarán con agua clara, puntual y minuciosamente, todos los accesorios de incubación, mesas y superficies horizontales de los locales y se desinfectarán después con un desinfectante autorizado. Desinfección de los huevos para incubar y del material de incubación La desinfección consiste en: a) fumigar con formaldehído, o b) pulverizar o bañar los huevos con un desinfectante adecuado, según las instrucciones del fabricante, o c) aplicar cualquier otra técnica de higiene aprobada por la Autoridad Veterinaria. El formaldehído se ha utilizado durante muchos años para la desinfección de huevos para incubar y material de incubación. Como fumigante, este gas ha demostrado ser un medio muy eficaz para destruir microorganismos y virus en huevos, envases de huevos, cajas para polluelos, incubadoras y demás material de incubación, siempre y cuando estos artículos hayan sido limpiados previamente. Cuando se utiliza la mezcla correcta de formol y permanganato potásico, después de la reacción queda un polvo seco de color marrón. En la actualidad, difieren los criterios sobre la concentración óptima de formaldehído necesaria para desinfectar los huevos y el material del establecimiento de incubación.
  • 110.
  • 111.
    105 V1. Enfermedad deNewcastle (EN) Agente Etiológico: Enfermedad causada por un Paramixovirus Aviar 1 (APMV-1). Virus de la familia Paramyxoviridae, género Rubulavirus. (2) La enfermedad de New Castle que posee gran cantidad de cepas conocidas varía altamente en su patogenicidad. Frecuentemente son clasificadas o mencionadas como: Lentogénicas - estas son ligeramente patógenas Mesogénicas - estas son moderadamente patógenas Velogénicas - estas son marcadamente patógenas. (2) Sinónimos: Pseudopeste aviar, peste atípica, neumoencefalitis aviar. (3) Distribución Geográfica: La enfermedad se ha detectado en todo el mundo, actualmente está controlada en Canadá, los Estados Unidos y algunos países de Europa occidental, y sigue presente en partes de África, Asia, Sudamérica y Centro America (presente en Guatemala). No obstante, como las aves salvajes a veces son portadoras del virus sin estar enfermas, puede haber brotes en cualquier lugar donde se críen aves. (2) Especies que afecta: Aves de corral, aves domésticas, aves silvestres. (2) Patogenia:
  • 112.
    106 Newcastle Paramixovirus-1 (PMV- 1). Huéspedes Muchas especiesde aves tanto domésticas como salvajes Los índices de mortalidad y de morbilidad varían según las especies y en función de la cepa viral en algunas otras aves salvajes Las gallinas son las aves de corral más susceptibles, los patos y los gansos son las menos susceptibles Puede existir un estado portador en los psitacidos. Transmisión horizontal Directa Contacto directo con las secreciones de las aves infectadas, especialmente las heces Indirecta : Comida , agua, galpones infectados,y fomites. Fuentes de infeccion Secreciones respiratorias, heces Todas las partes de las aves muertas El virus es transmitido durante el período de incubación y por un período limitado durante la convalecencia. .Se ha demostrado que algunos psitácidos transmiten durante más de un año el virus de la enfermedad de Newcastle de manera intermitente
  • 113.
    107 Síntomas: Factores importantes enel establecimiento de la gravedad de la enfermedad son la especie del huésped, edad, estado inmunitario, confección con otros organismos, estrés ambiental o social, vía de exposición y la dosis del virus. (1,2) Con virus muy virulentos, la enfermedad puede presentarse de manera repentina, con alta mortalidad en ausencia de otros signos clínicos. A menudo los signos clínicos comienzan con indiferencia, aumento de frecuencia respiratoria y debilidad, terminando con postración y muerte. Durante las panzootias ocasionadas por este tipo de virus en 1970 a 1973, la enfermedad en algunos países como Gran Bretafia e Irlanda del Norte estuvo marcada por signos respiratorios graves, pero en otras naciones no se observaron estos signos. (1,2) Este tipo de enfermedad de Newcastle puede ocasionar edema alrededor de los ojos y cabeza. Muchas veces se observa diarrea verde en aves que no mueren al principio de la infección, y antes de morir, pueden padecer temblores musculares, torticolis, parálisis de patas y alas y opistótonos. La mortalidad muchas veces alcanza 100% en parvadas de pollos por completo susceptibles. (1,2) La forma velógena neurotrópica de la enfermedad se cita de manera principal en EUA. En pollos se marca por el inicio repentino de un problema respiratorio grave, seguido en I a 2 días después por signos neurológicos. La producción de huevo disminuye de manera sobresaliente, pero hay pocas veces diarrea. La morbilidad puede Ilegar a 100%. La mortalidad, por lo común, es más baja de manera considerable, aunque se registra hasta 50% en aves adultas y 90% en aves jóvenes. (1,2)  Aparición brusca y diseminación rápida. Muerte súbita sin signos aparentes o poco después de presentar signos digestivos y respiratorios.  Edema facial, conjuntivitis, disnea, diarrea con estrías de sangre, parálisis y muerte a los 2-3 días (animales más jóvenes).  En estos casos la mortalidad es alta (90-100%).  Los individuos que superan esta fase presentan signos nerviosos: incoordinación, tortícolis, temblores, marcha en círculos. Las cepas mesógenas del virus de la EN, por lo general, ocasionan problemas respiratorios en infecciones de campo. En aves adultas, hay notable caída de la producción de huevo que puede durar varias semanas, tal vez existan signos nerviosos, pero no son comunes. La mortalidad en las aves, en general, es baja, excepto en aves muy jóvenes y susceptibles, pero pueden verse afectadas de manera considerable por condiciones exacerbantes. (1,2)  Aparición súbita de signos respiratorios (jadeo, tos, disnea).  Días después aparecen signos nerviosos.  En ponedoras: cuadro respiratorio leve y caída brusca de la postura (100%) con disminución de la calidad de los huevos.  Letalidad del 10-50% en adultos y hasta 75% en jóvenes.
  • 114.
    108 Los virus lentógenos,por lo general, no provocan enfermedad en adultos. En aves jóvenes, susceptibles por completo, se observan problemas respiratorios graves, frecuentemente con mortalidad, después de la infección con las cepas más patógenas o con infecciones complicantes. La vacunación o la infección de aves de engorda cercanas al sacrificio con estos virus, pueden favorecer la colisepticemia o aerosaculitis con el resultante decomiso. (1,2) Lesiones Macroscópicas: Como con los signos clínicos, las lesiones macroscópicas y los órganos afectados en aves, dependen de la cepa y patotipo del virus infectante, además del huésped y todos los demás factores que puedan influir en la gravedad de la enfermedad. (2,3) Sin embargo, la presencia de lesiones hemorrágicas en el intestino de pollos infectados se emplea para distinguir los virus ENVV de los virus de ENVN viscerotrópicos de velógenos neurotrópicos). Estas lesiones a menudo son notables, en particular, en el proventrículo, ciegos e intestino delgado. Son muy hemorrágicas y parecen resultar de la necrosis de la pared intestinal o focos linfoides, como las tonsilas cecales. (2,3) Por lo general, las lesiones macroscópicas no se observan en el sistema nerviosos central de las aves infectadas, sin importar el patotipo. Pero se logra observar degeneración neuronal, infiltración linfocitaria y gliosis. (2,3) Aparato reproductor se observa: Salpingitis y atresia folicular. Disminucion de la calidad y cantidad del huevo. No siempre hay los cambios patológicos macroscópicos en el aparato respiratorio, pero cuando se observan, consisten de manera predominante de lesiones hemorrágicas y congestión marcada de la tráquea. La aerosaculitis puede existir después de la infección con cepas aun relativamente benignas y se observa a menudo el engrosamiento de los sacos aéreos con exudados catarral o caseoso. (2,3) Hemorragia en la mucosa de proventrículo
  • 115.
    109 Petequias y ulcerasen intestino. Necrosis Esplénica. Folículos ováricos con estigma hemorrágicos. Lesiones Microscópicas: Aparato intestinal: Las lesiones hemorragiconecróticas en el aparato intestinal con infecciones de algunas formas virulentas de la EN, parecen desarrollarse en los agregados linfoides. Otras lesiones se relacionan con los cambios en el sistema vascular. (1,2)
  • 116.
    110 Aparato respiratorio: Elefecto de la infección en las membranas del aparato respiratorio superior pueden ser graves y se vinculan con el grado de alteración respiratoria. Las lesiones pueden extenderse a todo lo largo de la tráquea. Se pierden cilios a los dos días de infección. En la mucosa del aparato respiratorio superior, se observan congestión, edema e infiltración celular densa de linfocitos y macrófagos, en particular después de la exposición a aerosoles. El proceso parece reducirse con rapidez y las aves examinadas a los seis días pueden estar libres de la inflamación. (1,2) Los cambios en los órganos reproductores femeninos incluyen atresia de folículo con infiltración de células inflamatorias y formación de agregados linfoides. Se observan agregados similares en los oviductos. (1,2) Las lesiones observadas en el SNC son encefalomielitis no purulenta con degeneración neuronal, focos de células gliales, infiltración perivascular de linfocitos y proliferación de células endoteliales. Por lo general, las lesiones pueden observarse en cerebelo, medula, cerebro medio, tallo encefálico y medula espinal, pero muy pocas veces en el cerebro. (1,2) Diagnóstico: Identificación del agente Inoculación de los huevos de gallina de 9-11 días de embrionados y a continuación: (2,3)  Examen de la actividad de hemaglutinación.  Inhibición de la hemaglutinación mediante un antisuero específico a la enfermedad de Newcastle. Evaluación de la patogenicidad  Prueba de las placas en cultivos de fibroblastos de embriones  Tiempo medio de mortalidad medio de los huevos de gallina que están embrionando.  Índice de patogenicidad intracerebral en pollitos de 1 día.  Índice de patogenicidad intravenoso en pollos de 6 semanas. (2,3) Pruebas serológicas  Prueba de inhibición de la hemaglutinación  ELISA Muestras
  • 117.
    111 Identificación del agente Torundas de tráquea y cloaca (o muestras de heces) de aves vivas o de grupos de órganos y heces de aves muertas. (2,3) Pruebas serológicas  Muestras de sangre coagulada o suero. Diagnóstico diferencial: Cólera aviar, influenza aviar, laringotraqueítis, viruela aviar (forma diftérica), psitacosis (clamidiosis) (Aves psitácidas ), micoplasmosis, bronquitis infecciosa, Enfermedad de Pacheco del papagayo (Aves psitácidas), también errores de manejo, tales como falta de agua, aire, alimentación. (2,3) Control:  Aislamiento o cuarentena estrictos de los brotes  Destrucción en condiciones decentes de todas las aves infectadas y expuestas.  Limpieza y desinfección completas de los locales  Eliminación adecuada de los cadáveres  Control de la plaga en las parvadas  Vacío sanitario seguido de 21 días sin aves antes de la repoblación  Prevención del contacto con aves de estatus sanitario desconocido  Control del acceso a las granjas avícolas(2,3) Tratamiento: No hay tratamiento, solo control y prevención. (2,3) Inmunoprofiláxis: Vacunas a virus vivo (elaboradas con cepas lentogénicas: B1-B1, La Sota, V4. Vacunas inactivadas y emulsionadas con aceite. Vacunas recombinantes con virus de viruela o virus herpes del pavo que expresan uno o ambos genes de las proteínas HN y F. Si se recomienda la vacunación sobre brote, esto disminuye la sintomatología y lesiones además de que si se recomienda. (2,3) La inmunización protege contra signos clínicos de la enfermedad y mortalidad. La inmunización no protege contra la infección del virus de la EN. Aves inmunizadas e infectadas eliminan el virus aun sin presentar signos clínicos. (2,3) Bibliografías: 1. B.W. Calnek. 1997. Enfermedades de las aves. 2da edición en español Editorial ManualModerno. Pag(561-573). 2. E. Angulo. 2010. Enfermedad de Newcastle Aviar. ( en línea) consultado el 25 de agosto de 2014. Disponible en. http://webcache.googleusercontent.com/search?q=cache:LWuX8PJXsAoJ:www.web veterinaria.com/virbac/news16/aves.pdf+&cd=6&hl=es&ct=clnk&gl=gt.
  • 118.
    112 3. Sitio Avicola.201. Epidemiologia y Control de la Enfermedad de Newcastle. (en línea) consultado el 26 de agosto de 2014. Disponible en. http://www.elsitioavicola.com/articles/1936/epidemiologaa-y-control-de-la- enfermedad-de-newcastle. Newcastle 1. Discuta las curvas de desaparición de anticuerpos maternos presentadas anteriormente. Los anticuerpos maternos se declinan luego de una vacunación, dado que en pollo de engorde la primera aplicación se debe hacer entre los 8-10 días de edad, la segunda dosis y a las 4 semanas. Gallina la primera aplicación se debe realizar entre los 8-10 días, la segunda a las 4 semanas, la tercera a las 8-9 semanas y la cuarta en la semana 16-18. Gracias a la vacunación, ya hay anticuerpos, de Newcastle por lo que la inmunidad del pollo va mejorando, por lo que los anticuerpos maternos pierden su efecto. 2. Sinonimia de la Enfermedad de ENC. - Enfermedad de Chasen - Seudopeste Aviar - Neumoencefalitis Aviar - Enfermedad de Ranikhet - Peste Atipica 3. Mencione las principales características del virus y el grupo al que pertenece. - Paramoxovirus Aviar 1 - Enfermedad de Reporte obligatorio - Incubacion 2-7 dias - Posee en la envoltura Neuroaminidasa y hemaglutinina - Resistente en heces al ambiente - Sensible a rayos UV 4. Mencione la clasificación del virus de ENC según la velocidad con que mata al embrión de pollo, e indique en cada caso en cuantas horas se produce la muerte. - Lentigenicas: es de poca virulencia, matan al embrión en 96 horas o más. - Mesogenicas: es moderamente virulenta, matan al embrión en 72-96 horas. - Velogenicas: es altamente virulenta, matan al embrión en 24-72 horas. 5. Forma de transmisión de la enfermedad. - Horizontal: Contacto directo con secreciones respiratorias y heces de animales infectados. - Fómites: En residuos de aves infectadas, personal de la granja, moscas, jeringas contaminadas, etc.
  • 119.
    113 - Vertical: Espoco probable por muerte embrionaria. Los huevos fecundados infectados son vehículo de transmisión a otras zonas. Por ejemplo de las reproductoras a la incubadora 6. La enfermedad de NC se considera una enfermedad de difusión. a. lenta b. media c. rápida 7. El periodo de incubación de ENC es de: d. 18-36 horas e. 24-48 horas f. 4-21 días g. 6 –12 días 8. Haga un cuadro diferencial de la sintomatología observada según el tipo de presentación. 9. Discuta el uso de vacunación sobre brote, escriba sus conclusiones. En un brote la vacunación no es recomendable, ya que debido al brote, el virus ya se encuentra dentro de la población, por lo que el cuerpo ya está generando anticuerpos. La razón de realizar la vacunación es para la creación de anticuerpos, y en casos de brotes, no es muy favorable. Depende también la virulencia de la cepa, el tiempo en que esta infecte y mate al pollo. Velógena Viscerotrópica (ENVV) Velógena Neurotrópica (ENVN) Mesogénica Lentogénicas Respiratorias Doyle Beach Beaudette Hitchner Muerte (edad) Todas Todas Aves jóvenes Sólo pollitos Signos Edema facial, conjuntivitis, disnea, diarrea con sangre, signos nerviosos (torticulis, ataxia, caminar en círculos) y muerte. Los signos respiratorios (Tos, boqueo, disnea) y neurológicos (torticulis, ataxia, caminar en círculos.). Signos respiratorios leves y decae un poco producción de huevo. Pueden utilizarse como vacunas secundarias vivas. Infecciones benignas o inaparentes, disminución leve de producción y calidad de huevo, se utiliza como vacuna viva.
  • 120.
    114 V2. Influenza Aviar AgenteEtiológico: Virus de influenza tipo A perteneciente a la familia Orthomixoviridae, que se clasifica según sus proteínas de superficie denominadas hemoaglutinina (H) y neuroaminidasa (N). Existen 18 diferentes H y 9 N; de la combinación de estas resultan 144 subtipos diferentes. (3) Sinónimos:  Gripe de los pájaros  Gripe aviar  Peste aviar  Gripe del pollo Distribución Geográfica: Los virus de influenza aviar están distribuidos en todo el mundo en Centro América y Guatemala los de importancia son H5N2 y H7N3 . (3) Especies que afecta: Aves domésticas, incluyendo pavos, pollos, gallina de Guinea, perdiz de la India, codorniz, faisanes, gansos y patos, y en especies silvestres que abarcan patos, gansos, gallinetas, gallinetas pequeñas, garzas, alcas, frailecillos, gaviotas y aves acuáticas migratorias, en particular los patos, humanos y mamíferos. La cepa altamente patógena H5N1 puede infectar a los humanos. Los reservorios de la enfermedad son los patos. (1) Patogenia:
  • 121.
    115 Influenza aviar Agente etiológico: Influenzavirus tipo A Las puertas de entrada del virus son la vía respiratoria y la oral.. .El virus se multiplica inicialmente en las mucosas conjuntival, respiratoria e intestinal y, tras ello, se disemina en la sangre (viremia). Se produce una multiplicación secundaria en los órganos, principalmente en el tracto respiratorio y digestivo. Las cepas altamente patógenas se replican en todo el organismo .Las aves enfermas eliminan el virus por las secreciones de narinas, boca, ojos, y por las heces. Los virus altamente patógenos pueden seguir activos durante largo tiempo en heces infectadas, tejidos y agua. .El virus altamente patógeno se ha encontrado principalmente en gallinas y pavos. Las aves silvestres son reservorios de virus, pudiendo llevarlo normalmente en el tracto respiratorio o intestinal, pero no suelen contraer la infección. Esta es un enfermedad importante porque es zoonotica .Esta enfermededa en su variante altamente patógena H5N1 tiene la capacidad de transmitirse del ave al hombre y causarle la enfermedad, situación que viene favorecida por el comercio avícola y los sistemas productivos primitivos en zonas rurales, con falta de higiene y contacto muy estrecho con aves infectadas, cadáveres, superficies u objetos contaminados con sus heces. como entra este agente a una explotación -traslado de aves, personas, vehículos, equipos, piensos y jaulas contaminados. - movimiento de aves acuáticas y marinas. -transporte de huevos (el virus puede estar en la superficie). - infección de pollitos en la planta de incubación por huevos rotos contaminados. Dentro de una explotacion como se trasmite esta enfermedad .contacto directo entre aves sanas y enfermas (secreciones, especialmente heces). • contacto con materiales, piensos, agua, equipo y ropa contaminados. • vía aerógena
  • 122.
    116 Síntomas: Las distintas cepasdel virus de la influenza aviar suelen clasificarse en dos categorías:  Influenza aviar poco patógena, que por lo general produce pocos o ningún signo clínico en las aves.  Influenza aviar altamente patógena, que produce signos clínicos graves y/o alta mortalidad entre las aves. (1,2) Forma leve (influenza aviar poco patógena):  Plumaje erizado.  Reducción de la producción de huevos.  Efectos leves en el sistema respiratorio. (1,2) Forma grave (influenza aviar altamente patógena): Afecta al tracto respiratorio y a otros órganos y tejidos, pudiendo producir hemorragia interna masiva. Se pueden presentar los siguientes signos clínicos. (1,2)  Postración y depresión extrema.  Caída repentina de la producción de huevos, varios huevos con cáscara blanda o sin cáscara.  Edema y congestión de barbillas y crestas.  Edema de la cabeza y cara.  Tos, estornudos, estertores, lagrimeo excesivo y signos nerviosos.  Diarrea.  Hemorragias en las mucosas.  Algunas muertes aisladas, seguidas de una difusión rápida y una tasa de  Mortalidad cercana al 100 %, en 48 horas. Lesiones Macroscópicas: Las lesiones macroscópicas que se observan en varias especies aviares han sido en extremo variadas en lo referente a su localización e intensidad, dependiendo en mucho en la especie y en la patogenicidad del virus infectante. (1,2) En muchos casos hay pocas lesiones notables debido a que la enfermedad es leve. Las lesiones leves se pueden observar en los senos, caracterizadas como inflamación catarral, fibrinosa, serofibrinosa, mucopurulenta o caseosa. Puede haber edema de la mucosa traqueal con un exudado que varía de seroso a caseoso. Los sacos aéreos pueden estar engrosados y pueden tener un exudado fibrinoso o caseoso. (1,2) Puede observarse peritonitis catarral a fibrinosa y peritonitis por huevo. La enteritis catarral o fibrinosa se puede manifestar en el ciego o intestino o ambos sitios, en especial en pavos. Pueden encontrarse exudados en el oviducto de aves ponedoras. (1,2) En el caso de virus altamente patógeno puede no haber lesiones notables ya que las aves mueren muy rápidamente antes de que se desarrollen lesiones macroscópicas. Sin embargo, se han descrito una diversidad de alteraciones congestivas, hemorrágicas, transudativas y necrobióticas con virus de alta patogenicidad como el virus de la peste aviar (H7N7), golondrina de mar/S.A./61 (H5N3), pollo/Scotland/59 (H5NI), pavo/Ontario/7732/66 (H5N9), pavo/Ontario/6213/65 (H5N1) y polio/Pensilvania/83 (H5N2). Con estos virus, las
  • 123.
    117 alteraciones iniciales puedenincluir edema de la cabeza con hinchazón de senos; y barbillas y crestas cianóticas, congestionadas y hemorrágicas. También se puede observar congestión y hemorragia en las piernas. (1,2) Frecuentemente, se observaron focos necróticos en el hígado, bazo, riñones y pulmones en pollos infectados de manera experimental con el virus de la peste aviar, pero no se observaron lesiones similares en golondrinas de mar que padecieron infección con golondrina de mar/S.A./61. Las lesiones congestivas hemorrágicas fueron comunes en aves infectadas con cepas patógenas, pavo/Ontario/7732/66 y pavo/Ontario/6213/65. (1,2) Cuando se examinan aves para observar lesiones macroscópicas, es importante considerar que la infección con el virus de la influenza puede estar acompañada con afectación bacteriana por lo cual las lesiones pueden reflejar los efectos tanto de los virus como de las bacterias. (1,2) Barbillas edematosas. Hemorragias en el mesenterio del intestino delgado.
  • 124.
    118 Hemorragia extensa enla grasa de la superficie serosa de los órganos abdominales. Hemorragias equimóticas en el proventrículo. Hemorragias en el músculo y grasa que rodea el corazón. Lesiones Microscópicas: Las descripciones histopatológicas de la infección por influenza aviar se han limitado principalmente a los padecimientos con enfermedad franca intensa y cambios macroscópicos obvios, que implican virus altamente patógenos. (1,2) La peste aviar clásica, como la describieron en 1926, estaba caracterizada por edema, hiperemia, hemorragias y focos de manguitos linfoides perivasculares, principalmente en el miocardio, bazo, pulmones, encéfalo, barbillas y en menor grado, hígado y riñón. Se
  • 125.
    119 presentaba degeneración ynecrosis parenquimatosa en el bazo, hígado y riñón. Las lesiones encefálicas comprendían focos de necrosis, manguitos linfoides perivasculares, focos gliales, proliferación vascular y alteraciones neuronales. Los pollos que mueren después de la inoculación intravenosa del virus de peste aviar altamente virulento, tienen edema, hiperemia y hemorragias generalizadas, y además focos de necrosis en el bazo, hígado, pulmones, riñón, intestino y páncreas, en orden decreciente de frecuencia. (1,2) Diagnóstico: El diagnóstico de la infección con el virus A de la influenza, se demuestra de manera concluyente por medio del aislamiento e identificación del virus, pero la detección de anticuerpos al virus es una herramienta diagnóstica indirecta muy valiosa. Puesto que los síntomas clínicos pueden variar de manera muy notable, se considera como presuntivo el diagnóstico clínico, excepto en una epizootia. (1,2) Los embriones de pollo se usan con mucha frecuencia para el aislamiento de virus, ya que los virus de influenza aviar proliferan muy bien en ellos. Los embriones de pollo de 10 a 11 días de edad se inoculan vía cavidad alantoica con alrededor de 0.1 a 0.2 ml de muestra. Para aumentar la probabilidad de crecimiento del virus, pueden emplearse las vías tanto alantoica como amniótica en el mismo huevo. (1,2) La muerte de embriones inoculados dentro del plazo de 24 horas posterior a la inoculación suele ser el resultado de contaminación bacteriana y dichos huevos deben descartarse. Algunos virus pueden proliferar rápidamente y matar a los embriones hacia las 48 horas; no obstante, en la mayor parte de los casos los embriones no morirán. Después de 72 horas, o al morir, se deben retirar los huevos de la incubadora, enfriarse y obtener líquidos alantoideos. La replicación viral se comprueba por medio de actividad hemaglutinante sobre eritrocitos de pollo en el líquido alantoideo. (1,2) En general, si hay virus en las muestras, habrá una proliferación suficiente durante el primer pase como para producir hemaglutinación. Si no se detecta actividad hemaglutinante puede inyectarse una muestra de los líquidos obtenidos del huevo en huevos (segundo pase) y repetirse el procedimiento. Sin embargo, los paces repetidos de muestras son laboriosos y aumentan el riesgo de contaminación en el laboratorio, por tanto, deben tomarse en consideración estas preocupaciones cuando se usan pases múltiples. (1,2) El almacenamiento de virus a largo plazo debe efectuarse a -70 °C. La liofilización de los virus también es apropiada para almacenamiento a largo plazo; sin embargo, esos lotes deben probarse periódicamente para asegurar su infectividad. (1,2) Identificación viral Se emplean métodos estándar para probar los líquidos de los huevos para detectar la posible presencia de actividad hemaglutinante con la utilización de eritrocitos de pollo con macrotécnicas o microtécnicas. Para la identificación del virus se usa líquido alantoideo positivo para hemaglutinación. (1,2) Es importante determinar si la actividad hemaglutinante detectada en el líquido alantoideo se debe al virus de influenza o a otros virus hemaglutinantes, tales como paramixovirus. Por tanto, el aislamiento se comprueba mediante pruebas de IH contra antisuero de
  • 126.
    120 enfermedad de Newcastle.Si es negativa, el virus se prueba entonces para la posible presencia de NP tipo A para establecer que existe el virus de influenza A. La NP específica para tipo o la matriz proteínica pueden detectarse por medio de la prueba de inmunodifusion doble o la prueba de hemolisis radial simple. Más recientemente, se ha mostrado la utilidad del empleo de anticuerpos monoclonales que reaccionan con la nucleoproteína (ND) o la matriz proteínica (MP) en la identificación de estos antígenos en ELISA. (1,2) El siguiente paso en el procedimiento de identificación es para determinar el subtipo antigénico de los antígenos de superficie HA y NA. Él HA se reconoce en la prueba de IH con el use de un panel de antisueros preparados contra las 18 hemaglutininas distintas. La tipificación se facilita con el empleo de antisuero contra el HA aislado o contra virus redistribuidos con NA irrelevantes, esto ayuda a evitar la inhibición entérica a causa de anticuerpos contra la NA. (1,2) El subtipo NA suele identificarse por valoraciones NI con antisuero preparado contra las nueve neuraminidasas conocidas. Se ha desarrollado una valoración micro-NI para ayudar al procesamiento de grandes números de aislamientos y economizar reactivos y manejo, así que a menudo la prueba de IN es la primera que se aplica a un cultivo. (1,2) Serología Se usan pruebas serológicas para demostrar la presencia de anticuerpos, que ya puedan detectarse a los 7 a 10 días luego de la infección. Se emplean varias técnicas para la vigilancia y el diagnostico serológicos. Las más utilizadas son la prueba de IH para detectar anticuerpos contra la HA y la inmunodifusión doble para detectar anticuerpos contra la NP. Otras pruebas serológicas para detectar anticuerpos incluyen la neutralización del virus, fijación del complemento (por lo general no satisfactoria para el suero aviar), la inhibición de neuroaminidasa y la hemólisis radial simple. Más recientemente, se han desarrollado pruebas de ELISA para detectar anticuerpos contra el virus aviar. En los programas de vigilancia serológica, muchas veces se utiliza una prueba ELISA para la detección del anticuerpo antiNP, ya que detecta anticuerpos contra un antígeno de reactividad cruzada compartido por todos los virus de influenza A. (1,2) Diagnóstico diferencial Debido al amplio espectro de signos y lesiones comunicados con infecciones por virus de influenza aviar en distintas especies, el diagnóstico definitivo debe establecerse por medio de métodos virológicos y serológicos. Otras infecciones que deben considerarse en el diagnóstico diferencial incluyen las ocasionadas por el virus NDV y otros paramixovirus, clamidia, micoplasma y otras bacterias. Debido a su similitud con los síntomas y lesiones respiratorias, entéricas. (1,2) Control:  Mantener las aves de corral fuera de áreas frecuentadas por aves silvestres.  Controlar el acceso del personal y de equipos a los locales de estabulación de las aves.  No introducir elementos en los predios que puedan atraer a las aves silvestres.  Mantener en buenas condiciones sanitarias el predio, los locales de estabulación de las aves y los equipos.  Evitar la introducción de aves de estatus sanitario desconocido en la parvada.
  • 127.
    121  Declarar loscasos de enfermedad y muerte de las aves.  Eliminar de modo conveniente el estiércol y aves de corral muertas.  Si se detecta la enfermedad, por lo general se aplicará una política de “sacrificio sanitario” para erradicarla. La respuesta incluirá las medidas siguientes:  Destrucción sin crueldad de todos los animales infectados y expuestos (Código Sanitario para los Animales Terrestres de la OIE).  Eliminación adecuada de los cadáveres y de todos los productos animales (Código Sanitario para los Animales Terrestres de la OIE).  Vigilancia y rastreo de aves potencialmente infectadas o expuestas.  Estricta cuarentena y controles de desplazamientos de las aves y de los vehículos con riesgo.  Descontaminación completa de los establecimientos infectados.  Observación de un periodo de al menos 21 días antes de la repoblación. (1,3) Tratamiento: No hay tratamiento. Cuando se confirma un foco de la enfermedad, se sacrifican y destruyen todas las aves infectadas y expuestas (y sus productos). (1,3) Inmunoprofiláxis: Vacunas Se han utilizado las vacunas de virus de influenza inactivados en una variedad de especies y se encuentra bien documentada su eficacia para aliviar los signos clínicos y la mortalidad. Las aves resultan susceptibles a la infección con virus de la influenza y que pertenezcan a cualquiera de los 18 subtipos de HA y no existe ninguna manera para predecir su exposición en particular a cualquiera. No resulta práctica la vacunación preventiva contra todos los subtipos posibles. (1,3) Bibliografías: 1. B.W. Calneket al. 1997. Enfermedades de las aves. 2da edición en español Editorial ManualModerno. Pag(597-613). 2. Cresa. Gripe Aviar. (en línea). Consultado el 27 de agosto de 2014. Disponible en http://webcache.googleusercontent.com/search?q=cache:- xo0qIa7254J:www.cresa.es/granja/gripe-aviar.pdf+&cd=6&hl=es&ct=clnk&gl=gt. 3. OIE. 2011. Influenza Aviar. (en línea). Consultado el 27 de agosto de 2014. Disponible en http://webcache.googleusercontent.com/search?q=cache:m_xfjqLqf- IJ:www.oie.int/fileadmin/home/esp/media_center/docs/pdf/disease_cards/ai- es.pdf+&cd=2&hl=es&ct=clnk&gl=gt. Influenza Aviar: 1. ¿Qué factores influyen en la severidad de la enfermedad? Principalmente influye la cepa del virus que cause la enfermedad, ya que puede ser de baja o de alta virulencia. También influyen otros factores como la edad, el estado
  • 128.
    122 inmunitario del huésped,condiciones de manejo (humedad de la cama, exceso de amoniaco y polvo, etc) 2. ¿Qué características posee el virus de Influenza aviar? Virus ARN, su genoma consta de 8 fragmentos tiene la capacidad de recombinarse y cambiar rápidamente. Tiene proyecciones de glicoproteína en su capsula, hemoaglutinina que permite la entrada a la célula y neuraminidasa que permite la salida del virus luego de su replicación en la célula. 3. ¿Cuantas hemoaglutininas y neuraminidasas se conocen? - 17 Hemaglutininas - 9 Neuraminidasas 4. Mencione los síntomas observados en virus de baja y alta patogenicidad Baja Patogenicidad: Alta Patogenicidad: Decaimiento Estado febril Estornudos Diarrea leve Plumas erizadas Baja de postura en gallinas Mortalidad varía entre 3% en ponedoras y 15% en engorde Postración y depresión extrema Tos Estornudos Diarrea Edema y congestión de crestas Edema de cabeza y cara Cianosis Hemorragias en mucosas y patas Signos nerviosos Caída repentina de la postura Huevos con cáscara blanda o sin cáscara Mortalidad puede alcanzar el 100% dentro de las primeras 48hrs 5. ¿De dónde se cree que se originan los virus de Influenza aviar? Se origina de las aves acuáticas migratorias (patos salvajes principalmente), ya que estos son el reservorio natural del virus y a su vez son la especie más resistente a la infección. Por lo que juegan un papel importante en la distribución y el mantenimiento de los diferentes virus de influenza en la naturaleza. 6. Como está clasificado el virus de Influenza aviar aislado en Guatemala. - H5N2 de baja patogenicidad 7. Como se transmite el virus de Influenza aviar. Se transmite de forma horizontal, por contacto directo entre aves infectadas y susceptibles; que excretan el virus de vías respiratorias, conjuntiva y heces. También se transmite por contacto indirecto por aerosoles y fómites.
  • 129.
    123 8. Elabore unmapa conceptual, de los elementos esenciales en programa de prevención y control de IA. Prevención Bioseguridad Vigilancia epidemiologica Plan de vacunacion de acuerdo a la region Monitoreo frecuente de aves Control Erradicacion de aves enfermas Reporte oportuno de la enfermedad
  • 130.
    124 V3. Laringotraqueítis (LT) AgenteEtiológico: El agente causal es el Gallid Herpesvirus 1 (GH-1)14 un virus DNA, de la familia Herpesvirus, subfamilia Alfaherpesviridae. (3) Sinónimos: Distribución Geográfica: Distribución mundial, presente en México y Costa Rica. En Guatemala no está presente (3) Especies que afecta: Pollos, gallinas ponedoras, reproductoras. (3) Patogenia:
  • 131.
    125 Laringotraqueitis Agente Etiológico: Gallid Herpesvirus1 Vias de ingreso El virus ingresa al organismo a través de la vía respiratoria ó a través de la conjuntiva y se encuentra principalmente en la tráquea y exudados de las vías aéreas superiores. Transmision Horizontal La infección se transmite por contacto directo con exudados respiratorios espectorados o aerosoles. ,No se ha evidenciado la transmisión viral a través de huevos fértiles, ni la excreción del LT en la cáscara de huevos procedentes de gallinas infectadas .Las aves también pueden iinfectarse a través del personal, los visitantes y los equipos contaminados. Los perros, las ratas y los pájaros también pueden actuar como vectores mecánicos. Como entra a un lote esta enfermedad La enfermedad generalmente entra en un lote de aves por la exposición a aves enfermas o por la introducción de aves infectadas con virus latente que se reactiva. Estas últimas aves son importantes en la difusión y perpetuación de la enfermedad. La transmisión entre lotes ha sido asociada principalmente a la proximidad geográfica y las fallas en la bioseguridad (el movimiento de personal, la eliminación inapropiada de las aves muertas y heces, el intercambio de equipos entre las granjas, etc.)
  • 132.
    126 Síntomas: Actualmente los virusde LT son considerados antigénicamente homogéneos, pero con diferencias marcadas en su patogenicidad, por lo que se clasifican en dos formas de presentación: leve y severa. (1,3) La forma leve (enzoótica) presenta traqueítis mucoide, sinusitis, conjuntivitis, signos respiratorios poco aparentes, baja mortalidad con una mínima respuesta serológica. (1,3) La forma más severa (epizoótica) presenta depresión respiratoria, disnea (posición ortopneica), ataque de tos, descarga nasal, expectoración de moco sanguinolento (hemoptisis), conjuntivitis hemorrágica, descenso en la producción, mortalidad. Emplume dorsal manchado con exudado sanguinolento. (1,3) Lesiones Macroscópicas: Signos en aves en epitelios infraorbitarios conjuntivitis, edema, congestión y secreción ocular. Tráquea con tapón de tejido epitelial descamado y presencia de exudado sanguinolento. Traqueítis con exudado fibrinonecróticos o hemorrágicos.
  • 133.
    127 Presencia de exudadofibrino-sanguinolento psuedotraquea. Lesiones Microscópicas: Los cambios microscópicos iniciales en la mucosa de la tráquea incluyen la pérdida de las células calciformes e infiltración de la mucosa con células inflamatorias. Conforme progresa la infección viral, las células se agrandan, pierden los cilios y se edematizan. Se forman células multinucleadas (sincitio) y luego de 2 a 3 días migran linfocitos, histiocitos y células plasmáticas hacia la mucosa y submucosa. Posteriormente, la destrucción y descamación celulares resultan en una superficie de la mucosa, ya sea cubierta por una capa delgada de células basales, o que carezca de cualquier cobertura epitelial, los vasos sanguíneos dentro de la lámina propia pueden protruir hacia el lumen de la tráquea. En casos de intensa destrucción y descamación celulares puede desarrollarse hemorragia, debida a exposición y rotura de los capilares sanguíneos. (2,3) A los tres días de posinfección, en las células epiteliales se encuentran cuerpos de inclusión intranuclear. Dichos cuerpos suelen presentarse sólo en las etapas iniciales de la infección (1 a 5 días), según se desarrolla la infección, éstos desaparecen como resultado de la necrosis y descamación de las células epiteliales. (2,3) Formación de sincitios a partir del epitelio bronquial exfoliado.
  • 134.
    128 Bronquio intrapulmonar. Inflamacióny necrosis de la mucosa, exfoliación de células epiteliales, formación de sincitios. Se observa reducción de altura de las células del epitelio, pérdida de cilios, en la lámina propia (Imagen de la derecha) se observan células inflamatorias, principalmente linfocitos; la respuesta inflamatoria produce un engrosamiento de la mucosa, la cual puede ser calificada subjetivamente como moderada, de conformidad con el aspecto y la edad de las aves. Formación de corpúsculos de inclusión intranucleares durante los primeros 5 días post- infección, los cuales son agregados de partículas virales Diagnóstico: El diagnóstico puede escaparse si se tiene en mente que es necesario observar la presencia de traqueítis hemorrágica en todos los brotes de LT. Estas lesiones son vistas solo en pocos casos en donde se encuentran implicadas cepas muy patógenas. (2,3)
  • 135.
    129 En otros casosel diagnóstico clínico se complica debido a que las enfermedades no se presentan en forma clásica esto por el uso de vacunas, procesos tóxicos, incremento de las densidades poblacionales, inmunosupresión y la aparición de agentes con diferencias entre su patógenicidad. (2,3) Necropsia: Signos clínicos y lesiones. Aislamiento Viral: Por medio de la inoculación de los embriones de pollo de 6 a 12 días de edad en membrana corio-alantoidea (MCA). En donde produce placas blanquecinas, teniendo la presencia de corpúsculo de inclusión intranucleares. (2,3) Histopatología: Observación de los corpúsculos de inclusión intranucleares en tejidos traqueales y de conjuntiva. Tinciones con Giemsa, hematoxilina y eosina. (2,3) PCR: Puede aplicarse como análisis confirmatorio una vez detectado el virus por otro método. Confirma la identidad del virus en forma rápida, inequívoca. (2,3) Serología: ELISA, VSN, Ac´s fluorescentes e inmunodifusión en gel agar. (2,3) Diagnóstico diferencial: IA, BI y NC: Presencia de tráqueas congestionadas sin formación de pseudomembranas, rápido periodo de incubación, presencia de signos digestivos y nerviosos. (2,3) ERCC: Presencia de exudado fibrinopurulento en tráquea, sacos aéreos, hígado, corazón y peritoneo (peritonitis, pericarditis y perihepatitis). (2,3) CORIZA INFECCIOSA: Presencia de moco en fosas nasales, laringe y parte superior de tráquea moco sanguinolento ausente. (2,3) VIRUELA AVIAR: Presencia de pústulas en cavidad oral y esófago. Presencia de corpúsculos de inclusión intracitoplasmáticos. (2,3) Control: Las infecciones por el virus de la Laringotraqueítis resultantes por la exposición de campo o vacunación, resultaran en aves portadoras infectadas de manera latente; de este modo, es muy importante evitar mezclar aves vacunadas o recuperadas con aquellas susceptibles. Deben tomarse precauciones especiales para obtener una historia completa cuando se mezclen parvadas de reproductores. El uso de sólidas medidas de bioseguridad evitara la exposición de los pollos susceptibles por medio de fómites contaminados. La importancia de un sitio de cuarentena y de higiene para evitar el movimiento de personal, alimento, equipo y aves potencialmente contaminados es indispensable para la prevención y control con éxito de LT. También deben instaurarse medidas de control para roedores y perros, así como reconocerse y evitarse el riesgo de enfermedad persistente por LT, originado por parvadas de traspatio y aves de exhibición. (1,2)
  • 136.
    130 Para el controlde un brote de LT, el enfoque más eficaz es un esfuerzo coordinado para obtener un diagnóstico rápido, instituir un programa de vacunación y evitar mayor diseminación del virus. La vacunación frente a un brote limitara la diseminación del virus y acortara la duración de la enfermedad. Mediante medidas de bioseguridad adecuadas puede evitarse la diseminación de LT entre lugares. La infectividad del virus de la laringotraqueítis se inactiva fácilmente fuera del pollo huésped por medio de desinfectantes y temperaturas cálidas, así se evita el acarreo del virus entre parvadas sucesivas en una nave. (1,2) Tratamiento: No se ha demostrado que algún fármaco sea eficaz en reducir la intensidad de las lesiones o que alivie los signos de enfermedad. Si se logra un diagnóstico de LT al inicio de un brote, la vacunación de las aves no afectadas puede inducir una protección adecuada antes de que se encuentren expuestas. (1,2) Inmunoprofiláxis:  No existe un programa de vacunación universal. La vacunación con vacunas vivas, en áreas de alto riesgo puede ser necesario vacunar a la edad de 1 a 3 días.  En otras áreas, la vacunación puede retrasarse a cualquier edad entre las 3 y 18 semanas. Vacunar en más de una ocasión con un intervalo de 2 a 3 semanas. En aves de postura es recomendable la inmunización entre las 9-11 semanas de edad por vía ocular, esto en granjas con bajos desafios. En Guatemala no se vacuna. (1,2) En las granjas con alto desafío son necesarias dos inmunizaciones entre 4 y 6 semanas de edad por vía ocular. Una segunda dosis entre las 10 y 13 semanas como revacunación por la misma vía. (1,2) En el pollo de engorda se ha aplicado vacunación entre los 14 y 16 días de edad vía agua de bebida. (1,2) Bibliografías: 1. B.W. Calnek al. 1997. Enfermedades de las aves. 2da edición en español Editorial ManualModerno. Pag(545-549). 2. B. Mejía. 2012. Laringotraqueítis. (en línea). Consultado el 28 de agosto, disponible en http://patologiaaviarmidiagnostico.blogspot.com/2012_04_01_archive.html 3. E. Angulo. Laringotraqueítis Aviar. (en línea). Consultado el 28 de agosto de 2014, disponible en. http://webcache.googleusercontent.com/search?q=cache:XromRW_iArwJ:www.webv eterinaria.com/virbac/news15/aves.pdf+&cd=7&hl=es&ct=clnk&gl=gt. CUESTIONARIO: LARINGOTRAQUEÍTIS 1. ¿Qué tipos de vacuna existen para Laringotraqueitis en las zonas enzoóticas. Vacunas de origen de embrión de pollo (CEO), de origen de cultivo de tejidos (TCO) o recombinantes (REC) vectorizadas en virus herpes de pavo (HVT), o en virus de viruela de las aves (FPV). En zonas enzoóticas las vacunas recombinantes se han usado en hasta 80-90% de los pollos en zonas afectadas con resultados variables.
  • 137.
    131 2. ¿Qué procedimientoaplicaría en el caso de presentarse un brote de laringotraqueítis en Guatemala en una única parvada? Razone su respuesta, incluya los alrededores. En áreas donde la enfermedad no es endémica, pero donde se ha producido un brote puede ser de importancia económica la despoblación completa, así como la limpieza y desinfección total antes de reemplazar con aves libres del virus. Esta medida se tomaría para que el virus no se propague rápidamente por todo el país y no se vacuna sobre brote porque los animales quedarían portadores y de igual forma en un momento de estrés podrían presentar la enfermedad clínica y diseminarla a aves susceptibles. 3. A qué se denomina brotes de vacuna. A la presentación de la enfermedad con la que se vacunó, y que al momento de hacer una necropsia las lesiones son típicas de cepas mesogénicas que no son muy visibles. Brotes no deberán pasar del 5% de la población total de la galera y además de que los brotes son lentos y paulatinos siempre será mejor tener una reacción vacunal que una reacción por brote de campo, ya que es menos agresiva que el brote. 4. ¿De qué enfermedades deberá hacer el diagnóstico diferencial? y como lo haría. Se debe diferenciar de la enfermedad de Coriza Infecciosa, debido a la inflamación de los senos infraorbitarios, la conjuntivitis y las secreciones. Con influenza aviar y la enfermedad Newcastle por la conjuntivitis, la traqueítis hemorrágica, edema facial; con la enfermedad crónica respiratoria complicada por la conjuntivitis, traqueítis, los tapones caseosos; se debe tomar en cuenta que laringotraqueítis se complica con Mycoplasma y E.coli dando lugar a la enfermedad crónica respiratoria complicada. Bronquitis infecciosa por la congestión e inflamación de la tráquea y viruela aviar con la forma diftérica o húmeda por la traqueítis con membranas diftéricas. Deficiencia de vitamina A porque se encuentra exudado en los senos, lagrimeo y material caseoso debajo de los párpados, edema periorbital. 5. Qué recomendaciones se da para la prevención y control de la enfermedad.  Evitar mezclar aves vacunadas o recuperadas con aves susceptibles.  Diagnóstico de LT al inicio de un brote, la vacunación de las aves no afectadas puede inducir una protección adecuada antes de que se encuentren expuestas.  Vacunación sobre brote, empezando con las parvadas sanas.  Implementar medidas de bioseguridad para evitar la exposición de pollos susceptibles por medio de fómites contaminados.  La importancia de un sitio de cuarentena y de higiene para evitar el movimiento de personal, alimento, equipo y aves potencialmente contaminados.  Control de roedores y perros  Vacío sanitario de la caseta como mínimo por 21 días. 6. Qué se recomienda respecto a la serología, investigue que diagnóstico se podría usar en el caso de Laringotraqueitis. Antígenos víricos pueden detectarse mediante inmunofluorescencia directa, inmunodifusión en gel de agar (IGDA) o enzimoinmunoensayo (ELISA). La mejor prueba que se podría utilizar es la de inmunofluorescencia directa, y ELISA no es muy confiable ya que se necesitan altos títulos de anticuerpos para que detecte el virus.
  • 138.
    132 V3. Viruela Aviar AgenteEtiológico: Borreliota avium un virus DNA epiteliotrópico del género Avipoxvirus, de la familia Poxviridae. (2) Sinónimos: Epitelioma contagioso, díftero viruela, epitelioma contagioso de las aves, enfermedad de Kikuth, pepilla y bubas. (2) Distribución Geográfica: Distribución mundial, tiene mayor incidencia debido al aumento de vectores especialmente mosquitos de los géneros Culex y Aedes es zonas con mayor humedad y temperatura. (2) Especies que afecta: Aves domésticas, pollos, pavos, pichones y canarios y pueden padecer más de 60 especies de aves silvestres. (1) Patogenia:
  • 139.
    133 Viruela aviar Agente etiologico: Poxvirus Los viruspresentes en las costras contaminan el medio ambiente y siguen siendo infecciosos por muchos meses. La transmisión mecánica es considerada como el método principal de la diseminación del virus, aunque en muchos casos también se sospecha de la transmisión a través del aire. La infección puede ocurrir por medio de la piel lastimada o lacerada. En una caseta contaminada, la infección puede propagarse fácilmente de ave a ave, de jaula a jaula, y por medio del agua retenida en las copas de bebederos. Las membranas mucosas de la tráquea y la boca parecen ser altamente susceptibles al virus. La infección puede ocurrir en ausencia de trauma o de lesión evidente. ¿Quienes pueden ser portadores? Los insectos que llevan el virus de la viruela pueden depositarlo en los ojos de las aves o por la picadura de zancudos, la cual puede ocasionar una propagación rápida de viruela por toda la granja.
  • 140.
    134 Síntomas: La enfermedad puedeoriginarse en una de dos maneras, cutánea o diftérica, o ambas. Los signos varían dependiendo de la susceptibilidad del huésped, virulencia del virus, distribución de las lesiones y otros factores complicantes. La forma cutánea de la enfermedad se caracteriza por la presencia de lesiones nodulares en la cresta, barbillas, parpados y otras áreas sin plumas del cuerpo. En la forma diftérica (viruela húmeda), se generan lesiones ulcerosas o diftéricas de color amarillento en la membrana mucosa de la boca, esófago o tráquea, con signos respiratorios leves o intensos concomitantes, similares a la coriza cuando las lesiones afectan la tráquea. (1) Lesiones Macroscópicas: La lesión característica de la forma cutánea de viruela de pollos es una hiperplasia epitelial local que afecta la epidermis y los folículos de plumas subyacentes, con formación de nódulos que se presentan primero como focos blancos pequeños y luego aumentan con rapidez de tamaño para volverse amarillos. (1) En la manifestación diftérica se desarrollan nódulos blancos opacos ligeramente elevados sobre las membranas mucosas. Los nódulos crecen rápido y a menudo coalescen para convertirse en una membrana amarilla, caseosa, necrótica, seudodiftérica, o diftérica. Si las membranas se desprenden, dejan erosiones hemorrágicas. El proceso inflamatorio puede extenderse hacia los senos, en particular a los infraorbitarios y también a la laringe y faringe (provocando problemas respiratorios) y esófago. (1) Lesiones cutáneas en la piel (forma cutánea). Lesiones cutáneas en la piel de las patas. (Forma cutánea).
  • 141.
    135 Lesiones ulcerosas color amarilloen tráquea. (Forma diftérica). Lesiones en membrana mucosa de la boca (forma diftérica). Lesiones Microscópicas: La característica más sobresaliente de la infección (ya sea una lesión cutánea, diftérica) es la hiperplasia del epitelio, el crecimiento de células con alteraciones inflamatorias relacionadas. Con microscopia luminosa se observan cuerpos citoplásmicos de inclusión tipo A, eosinófilos típicos (cuerpos de Bollinger). Las alteraciones histopatológicas de la mucosa traqueal comprenden hipertrofia e hiperplasia inicial de células productoras de moco, con crecimiento subsecuente de células epiteliales, que contienen cuerpos de inclusión citoplásmicos y eosinófilos. A veces hay acumulaciones de células epiteliales que semejan a un papiloma. Los cuerpos de inclusión pueden presentarse en varias etapas de desarrollo, dependiendo del tiempo transcurrido después de la infección. El cuerpo de inclusión puede ocupar casi la totalidad del citoplasma, originando necrosis celular. (1)
  • 142.
    136 La lesión másimportante es la observación de corpúsculos de inclusión intracitoplasmáticos eosinofilico considerándose una lesión patognomónica de Viruela aviar. Diagnóstico: Identificación del agente: Cuando ocurren erupciones en la piel de áreas descubiertas, debe sospecharse que se trata de la viruela aviar. El examen histológico de las lesiones cutáneas o diftéricas revela una hiperplasia epitelial con inclusiones intracitoplásmicas en las células afectadas. En los frotis de las lesiones se pueden detectar cuerpos de inclusion utilizando el método de Giménez. Mediante la tinción negativa o los cortes ultra finos de la lesión, en la microscopía electrónica, se detectan partículas víricas con la morfología característica de los poxvirus. (1,3) La forma diftérica de la viruela aviar, con efectos sobre la tráquea, debe diferenciarse de la laringotraqueítis, que está causada por un herpesvirus y que se caracteriza por la presencia de cuerpos de inclusión intranucleares. (1,3) El aislamiento del virus se realiza por inoculación en membranas corioalantoidea de embriones de pollo de 9–12 días de desarrollo, o en cultivo de células aviares. (1,3) Pruebas serológicas: Se pueden demostrar respuestas inmunes a la viruela aviar mediante pruebas de neutralización vírica, inmunodifusión en agar gel, inmunofluorescencia, hemaglutinación pasiva, enzimoinmunoensayo o inmunotransferencia. (1,3) Control: La mejor medida de control en aves domésticas y en aviarios de especies amenazadas es la prevención mediante vacunación con cepas vivas atenuadas. La viruela aviar es muy contagiosa y algo elemental para controlar su aparición y propagación es la interrupción de la transmisión. La transmisión puede atacarse, además de con vacunación, con medidas de control ambiental. Entre éstas evitar la abundancia de vectores transmisores como mosquitos y ácaros. Para el control de mosquitos, que son los vectores principales, deben eliminarse las aguas estancadas y realizar fumigaciones para eliminar los adultos. Debe impedirse la afluencia de aves silvestres libres a un criadero. Cuanto más confinado está el aviario o la población de aves amenazadas más efectivas son las medidas aplicadas. Además, debe impedirse el contacto de las aves enfermas con las sanas mediante su aislamiento o sacrificio, y descontaminar cualquier objeto que pueda haber estado en contacto con aves enfermas. Hay que tener especialmente en cuenta la capacidad de supervivencia de las partículas virales secas por el peligro que representan para la reaparición de un brote. Las aves nuevas que entren a un criadero deben mantenerse en
  • 143.
    137 cuarentena preventiva ytambién deben vigilarse las aves sanas que estuvieron en contacto con aves enfermas. (1,3) Las aves amenazadas son especialmente vulnerables cuando están en cautiverio. El uso de vacunas efectivas en aves amenazadas cuyas poblaciones son cautivas puede ser potencialmente muy beneficioso para protegerlas de la posible aparición de un brote. También para inmunizarlas antes de ser liberadas en una zona donde haya epidemias de viruela(1,3) Tratamiento: No existe un tratamiento para las aves silvestres libres enfermas de viruela aviar. En las aves cautivas en casos de interés especial como mascotas y ejemplares valiosos para programas de recuperación de especies amenazadas pueden intentarse diversos tratamientos de las lesiones para evitar infecciones secundarias además de los cuidados de sostenimiento. El tratamiento de la forma cutánea consiste en quitar las lesiones y curar con lavados previos y posteriores de bicarbonato de sodio o solución iodada de lugol. (1,3) El suministro de vitamina A ayuda a la regeneración de la piel. Pueden usarse cremas antiinflamatorias, contra el escozor y cicatrizantes. El tratamiento de las infecciones bacterianas puede tratarse, luego de cultivo y antibiograma, con antibióticos específicos. Debe tenerse cuidado para que el tratamiento no esparza la infección a otras partes del cuerpo o contagie a otras aves. Los ojos se enjuagan con solución salina al 1-2%. En las manifestaciones internas deben retirarse las membranas diftéricas y limpiar las lesiones. Puede usarse solución iodada de Lugol o solución de argirol al 15%, o de otra forma, medicamentos que contengan carboxisulfamidacrisoidina o nuevoarsenobenzol, y mantener cálida la temperatura ambiental. (1,3) Inmunoprofiláxis: La vacunación se recomienda en áreas donde la viruela aviar es endémica o en instalaciones donde se ha diagnosticado previamente la enfermedad. Se han comercializado vacunas vivas de poxvirus de gallina y de paloma y también vacunas en vectores que protegen contra la enfermedad. Estas vacunas proceden de embriones de pollo o de cultivos de células aviares. Se aplica de forma intra- alar en el día 10 y se repite a las 10 semanas en aves de postura, en engorde solo se vacuna donde hay vectores de la enfermedad viruela+coriza. (2,3) Vacuna contra la viruela de pavo se encuentra a la venta una vacuna viva no atenuada para utilizarse en pavos; no proporciona una protección adecuada en contra de los poxvirus aviar, de paloma o de codorniz.
  • 144.
    138 Bibliografías: 1. B.W. Calnekal. 1997. Enfermedades de las aves. 2da edición en español Editorial ManualModerno. Pag(659-666). 2. I. Dinev. Viruela Aviar. (en línea). Consultado el 28 de agosto. Disponible en. http://www.elsitioavicola.com/publications/6/enfermedades-de-las-aves/276/viruela- aviar-va. 3. Manual de la OIE sobre animales terrestres. 2004. Viruela aviar (en línea).Consultado el 28 de agosto de 2014. Disponible en: http://www.oie.int/fileadmin/Home/esp/Health_standards/tahm/2.09.09.%20Salmonel osis.pdf
  • 145.
    139 V4. Bronquitis InfecciosaAviar (BIA) Agente Etiológico: Virus del género Gammacoronavirus, subfamilia Coronaviridae, del orden Nidovirales. Siendo el representante principal del género Coronavirus. El virus contiene ácido ribonucleico ARN de cadena sencilla y tiene 4 proteínas estructurales principales denominadas proteína de proyección S subdividida en S1 y S2, proteína de la envoltura del virus E, proteína de la membrana M, y proteína del nucleocápside N. (2,3) Tres serotipos del virus de la BIA en América, los denominados Massachussets, Connecticut y Arkansas 99. En Europa, las denominadas variantes holandesas, designadas mediante números (D-274, D-212). Cepa nefropatogena T australiana. (2,3) Sinónimos: Bronquitis, Resfriado, Catarro bronquial Distribución Geográfica: Presente a nivel mundial, En Guatemala se mantiene una prevalencia baja debido a las medidas de control ejecutadas por el Programa de Sanidad Avícola y los avicultores privados. (2,3) Especies que afecta: Pollos y gallinas. Patogenia:
  • 146.
    140 BRONQUITISINFECCIOSA Agente etiológico: Coranavirus dela Bronquitis infecciosa Que pasa cuando ingresa al organismo este virus Luego se difunde a otros tejidos ocasionando diversas lesiones que pueden afectar tanto sistema respiratorio, renal y reproductor Tras la entrada en el animal por vía respiratoria, el virus se replica en el epitelio respiratorio de cornetes nasales y tráquea e induce signos clínicos respiratorios Transmision Horizontal Directa los aerosoles o el contacto con heces de animales infectados, en el que también se excreta virus de manera importante Horizontal Indirecta: Por fomites contaminados.
  • 147.
    141 Síntomas: Los signos respiratorioscaracterísticos de la BI en polluelos son boqueo, tos, estornudo, estertores traqueales y secreción nasal. Puede observarse humedad en los ojos y algún pollo puede presentar a veces hinchazón de senos. Los pollos parecen encontrarse deprimidos, se pueden observar agrupados bajo la fuente de calor, y la ingestión de alimento y aumento de peso están reducidos de manera significativa. En los pollos mayores de seis semanas de edad, y en las aves adultas, los signos son similares al de los polluelos, pero la secreción nasal no se presenta tan a menudo y la enfermedad puede pasar inadvertida a menos que se examine con cuidado la parvada manipulando las aves o escuchándolas durante la noche cuando están normalmente tranquilas. Algunos de los aislamientos de campo de IBV recuperados en EUA y el Reino Unido a principios de 1990, resultaron patógenos de manera inusual y originaban inflamación facial grave, aerosaculitis y mortalidad variable en pollos semimaduros y maduros. (1) Los pollos de engorda infectados con uno de los virus nefropaticos tal vez muestren recuperación de la fase respiratoria típica y mostrar luego signos de depresión, plumas desordenadas, evacuaciones húmedas y aumento en la ingestión de agua. Cuando se relaciona urolitiasis con BI en parvadas de ponedoras, puede haber incremento en la mortalidad, por otra parte la parvada parece sana. En parvadas de ponedoras, se observa disminución en la producción y calidad de huevo, además de signos respiratorios. No obstante, se ha aislado IBV de hisopos cloacales y muestras de tonsilas cecales de reproductoras o parvadas de ponedoras con ligero descenso en la producción y presencia de huevos con cascarones pálidos, pero sin signos respiratorios. La intensidad del decremento en la producción puede variar con el periodo de postura, y con la cepa del virus causal. Pueden pasar de 6 a 8 semanas antes de que la producción regrese al valor previo a la infección, pero en la mayor parte de los casos esto casi nunca se logra. Además de la disminución en la producción, aumenta el número de huevos no aceptables para incubación, se reduce la fertilidad, y se producen huevos con cascarones blandos, irregulares o de cascarones ásperos. (1) La calidad interna de los huevos, observada cuando se rompen sobre una superficie plana, puede ser inferior. La clara puede ser delgada y acuosa sin demarcación detenida entre el albumen espeso y delgado del huevo fresco normal. (1) La infección con IBV de polluelos de un día de edad puede provocar daños permanentes que conducen a una reducción en la producción y calidad cuando comienzan a poner. La intensidad de las lesiones del oviducto fue menor en infecciones de pollas de mayor edad, y algunos serotipos no produjeron cambios patológicos algunos aun en infecciones de polluelos de un día de edad. (1)
  • 148.
    142 Lesiones Macroscópicas:  Inflamacióncatarral en tráquea, cavidad nasal y senos infraorbitarios.  Exudado seroso, catarral o caseoso en la tráquea, fosas nasales y senos.  Atrofia de oviducto  Nefritis y palidez de riñones  Los sacos aéreos pueden estar húmedos, espumosos, opacos o afectados de forma secundaria con pus de diferentes formas. Tapones caseosos en la tráquea son característicos, especialmente en pollitos. (3) Exudado traqueal. Inflamación de senos infraorbitarios.
  • 149.
    143 Atrofia del oviducto Nefritisy palidez de los riñones. Lesiones Microscópicas: La mucosa de la tráquea de los pollos con BI se encuentra edematosa. Hay una pérdida de cilios, redondeamiento y esfacelo de células epiteliales, e infiltración menor de heterófilos y linfocitos dentro de las 18 horas de la infección. La regeneración del epitelio se inicia dentro de las 48 horas. Luego de la hiperplasia hay una infiltración masiva de la lámina propia por células linfoides y un número grande de centros germinales, que puede presentarse después de siete días. Si hay afectación del saco aéreo, existe edema, descamación de células epiteliales y algún exudado fibrinoso dentro de 24 horas. Puede observarse un incremento en heterófilos mas tarde con nódulos linfoides, proliferación de fibroblastos y regeneración del epitelio cubico. (1,3) Las lesiones del riñón por BI son principalmente las de nefritis intersticial. El virus provoca degeneración granulosa, vacuolación y descamación del epitelio tubular e infiltración masiva de heterófilos en el intersticio en las etapas agudas de la enfermedad. Las lesiones en los túbulos son más notables en la medula. Pueden observarse áreas focales de necrosis así como indicaciones de intentos de regeneración del epitelio tubular. (3)
  • 150.
    144 Infiltración celular inflamatoriasevera del tracto respiratorio superior, lo que produce que la mucosa se engrose y se vuelva más compacta. Degeneración e infiltración de heterófilos. Diagnóstico: El diagnóstico requiere pruebas de laboratorio. Se prefiere el aislamiento y la identificación del virus. Generalmente se utilizan las técnicas de la reacción en cadena de la polimerasa de transcripción inversa (RT-PCR PCR en tiempo real, para identificar el genotipo del IBV. Para el diagnóstico serológico, generalmente se utilizan las pruebas de inhibición de la hemoaglutinación (IH) para determinar el serotipo y los inmunoensayos (ELISA) para un análisis general. Las pruebas complementarias incluyen la microscopía electrónica, el uso de anticuerpos monoclonales, la neutralización vírica (NV), las pruebas histoquímicas o de fluorescencia y los ensayos de desafío para la inmunización en pollos. (1) Identificación del agente: Para la forma respiratoria más común, el aislamiento más eficaz del IBV es el que se hace a partir de la mucosa traqueal y de los pulmones entre varios días y una semana después de la infección. Para otras formas de la BI, las mejores fuentes de virus son el riñón, el oviducto, las amígdalas cecales del tracto intestinal, o los tejidos del proventrículo, dependiendo de la patogénesis de la enfermedad. (1) Para el aislamiento del virus, pueden utilizarse embriones de pollo libres de patógenos específicos o cultivos de órganos traqueales (COT) de embriones. Después de la inoculación de la cavidad alantoidea, el IBV produce embriones enanos o deformados,
  • 151.
    145 distrofia del plumón,o depósitos de ureato en el mesonefros del riñón, generalmente dentro de los tres pases seriados (puede ser necesario un décimo pasaje para descartar la infección. El aislamiento en COT tiene la ventaja de que el IBV produce en la inoculación inicial una paresia de los cilios traqueales. La RT-PCR se está utilizando cada vez más para identificar el genotipo de la glicoproteína de la espícula (S) de las cepas de campo del IBV. La genotipificación en la que se utilizan cebadores específicos para la subunidad S1 del gen S o la secuencia del mismo gen, generalmente proporciona hallazgos similares, pero no siempre idénticos, mediante la IH o la serotipificación por NV. Alternativamente, se pueden utilizar pruebas de NV o de IH en las que se usan antisueros específicos para identificar el serotipo. (1) Pruebas serológicas: Pueden utilizarse kits comerciales ELISA para controlar la respuesta de los anticuerpos séricos. Los antígenos utilizados en los kits son en general de reacción cruzada entre los serotipos y permiten el control serológico general de las respuestas vacunales y de los desafíos de campo. La prueba de la IH se utiliza para identificar las respuestas de los serotipos específicos a la vacunación y a los desafíos de campo, especialmente en pollos jóvenes de engorde. Debido a las múltiples infecciones y a las vacunaciones, los sueros de las reproductoras y de las ponedoras. (1) Diagnóstico Diferencial: por sus lesiones en sistema respiratorio como traqueítis, aereosaculitis, edema infraorbitario, y signos como estornudos, estertores y tos. (3)  Enfermedad de Newcastle (ENC)  Laringotraqueitis (LT)  Coriza infecciosa (CI)  Micosis Respiratoria Control: El tratamiento ideal incluye el aislamiento estricto y repoblación sólo con pollitos de un día de edad después de la limpieza y desinfección de la caseta avícola. Las enfermedades que se transmiten por el aire pueden prevenirse ventilando las casetas con aire filtrado bajo presión positiva. Los métodos actuales de producción que comprenden múltiples edades en una caseta o múltiples edades en una granja, en una zona con alta densidad de población de aves, dificultan aún más el control y han requerido el use de inmunización intentando prevenir pérdidas de producción a causa de la BI. La inmunización también se usa en granjas de ponedoras de la misma edad, para prevenir las pérdidas intensas de producción que pueden ocasionarse por infección con IBV de una parvada susceptible durante el ciclo de postura. (1,2) Tratamiento: No hay tratamiento específico para la BI. El proporcionar calor adicional para eliminar el estrés por frio, evitar el hacinamiento y los intentos para conservar la ingestión de alimentos para prevenir pérdidas de peso, son factores de manejo de la parvada que pueden ayudar a reducir las pérdidas por BI. Puede indicarse tratamiento con antibacterianos apropiados para ayudar a reducir las pérdidas por aerosaculitis. Se recomiendan reemplazadores electrolíticos, administrados en el agua de bebida, para compensar la pérdida aguda de sodio y potasio y así reducir pérdidas por nefritis. La concentración recomendada para el tratamiento es de 72 miliequivalentes de sodio, potasio, o de ambos, con cuando menos una tercera parte en la forma de sal de citrato o bicarbonato. (1,2)
  • 152.
    146 Inmunoprofiláxis: El control dela IB se basa en la vacunación de las aves con vacunas vivas atenuadas y vacunas inactivadas. Las cepas vacunales atenuadas son virus que mantienen la capacidad de replicarse en los tejidos de las aves, aunque en menor grado que el virus campo. Permiten, por lo tanto, la inducción de una mayor respuesta inmunitaria en los animales y, además, una mayor comodidad en la administración de la vacuna (vía aerosol o en el agua de bebida). El principal inconveniente de estas vacunas es la posibilidad de inducir reacciones vacunales, es decir, cuadros respiratorios causados por la replicación de la propia vacuna. Las vacunas inactivadas contienen virus muertos y se aplican únicamente en aves ponedoras o reproductoras previamente vacunadas con vacunas vivas antes de la puesta para inducir niveles de anticuerpos elevados, uniformes y de larga duración. (1,3) Se ha demostrado plenamente que las vacunas contra bronquitis infecciosa preparada con cepas pertenecientes al serotipo Massachusetts proporcionan un espectro antigénico amplio, comparado con cepas pertenecientes a otros serotipos. (3) Por esta razón, la mayoría de programas de vacunación incluyen el serotipo Massachusetts como base principal. El uso de otros serotipos como el Connecticut, amplía el espectro antigénico, resultando en el desarrollo de anticuerpos contra dos o más serotipos. (3) Bibliografías: 1. B.W. Calnek al. 1997. Enfermedades de las aves. 2da edición en español Editorial ManualModerno. Pag(523-533). 2. Manual de la OIE sobre animales terrestres. 2013. Bronquitis Infecciosa Aviar. (En línea). Consultado el 30 de agosto de 2014. Disponible en: http://webcache.googleusercontent.com/search?q=cache:HLu- grLyFpIJ:www.oie.int/fileadmin/Home/esp/Health_standards/tahm/2.03.02_AIB.pdf+& cd=2&hl=es&ct=clnk&gl=gt. 3. P. Villegas. 2011. Bronquitis Infecciosa (en línea). Consultado el 30 de agosto de 2014. Disponible en: http://www.elsitioavicola.com/articles/2062/bronquitis-infecciosa- aviar Bronquitis Infecciosa Aviar 1. Los tres aparatos que pueden afectar Bronquitis Infecciosa son: Aparato respiratorio Aparato digestivo Aparato reproductor 2. La Bronquitis Infecciosa se considera de difusión a. lenta b. Media c. Rápida Rápida, debido a que se disemina fácilmente en parvadas susceptibles y el periodo de incubación es bastante corto durando solamente 18 – 36 horas. 3. Analice el uso de vacunación sobre brote en Bronquitis infecciosa. Por ser una enfermedad de curso tan rápido no se aconseja el uso de vacuna, cuando ya fue afectada la parvada. Ya que esto considera un gasto y no ofrece reducción de casos o que disminuya la intensidad de la enfermedad.
  • 153.
    147 4. De lassiguientes cepas marque con R si tienen predilección por el aparato respiratorio o U si lo tienen por urinario. Arkansas R Connecticut R Gray U Holte U JMK R MasachussetsR T. Australiana U/R 5. Qué daño produce el virus de Bronquitis infecciosa en el oviducto, cuando el ave se infecta en los primeros 14 días. Atrofia del oviducto que produce daños permanentes que conducen a una reducción en la producción y calidad cuando comienzan la postura. 6. Cuándo se hace evidente dicha lesión. Cuando las aves afectadas inician la postura. 7. Con que nombre se conoce la enfermedad cuando presenta signos renales. Nefrosis Aviar 8. Qué cepas recomienda como vacúnales en BI. Cepa Massachusetts (H) la mas empleada, pueden aplicarse en spray o por gota en ojo Cepa H-120: las mas segura para pollitos Cepa H-52: menos atenuada, mas inmunógena.
  • 154.
    148 V.5 Enfermedad deGumboro Agente Etiológico: Familia birnaviridae genero birnavirus, virus RNA. El genoma consta de dos segmentos de ARN de doble hebra, denominados A y B, donde procede el nombre birnavirus. (3) Dos serotipos: El serotipo 1 causa infecciones patógenas en los pollos, mientras que los virus del serotipo 2, aislados en pavos y pollos, no son patogénicos. (3) Sinónimos: IBD, bursitis infecciosa, enfermedad infecciosa de la bolsa, infección de la bolsa de Fabricio, nefrosis aviar. (3) Distribución Geográfica: Distribución mundial. (3) Especies que afecta: Serotipo 1 a pollos, serotipo 2 afecta pollo, pavos y patos (este es patógeno). (1) Patogenia:
  • 155.
    149 Gumboro Agente etiológico: Avibirnavirus El virus despues deingresar por via oral El virus estaba presente en los macrófagos y células linfocitarias del yeyuno y ciegos en un periodo de 4-5 horas El duodeno, yeyuno y ciegos son los primeros sitios de replicación del virus El virus llega al hígado en 5 horas post infección a través del sistema venoso portal Las células de Kupffer en el hígado atrapan y fagocitan una cantidad considerable del virus. El virus que llega al sistema circulatorio principal circula a otros órganos incluyendo la Bolsa de Fabricio. Los linfocitos B inmaduros en la Bolsa de Fabricio son las células diana del virus. La mayoría de los folículos de la Bolsa son positivos al virus 13 horas post infección. A 16 horas post infección ocurre una segunda viremia masiva La infección resulta en una replicación secundaria viral en otros órganos linfáticos La enfermedad clínica y muerte ocurren de 64 a 72 horas post infección Transmision Horizontal: Directa atraves de la vía oral a través de la ingestión de heces o material orgánico contaminados. . Indirecta:por equipo contaminado (especialmente calzados)
  • 156.
    150 Síntomas: La severidad delos signos clínicos y las lesiones dependen de la virulencia del virus y del tipo de ave (ponedoras o de engorde) y el sitema inmune del ave afectada. Se divide en 2 tipos: Infección aguda clínica, Infección subclínica. (3) Infección aguda clínica:  Rápido desarrollo de la enfermedad  Las aves infectadas están deprimidas, presentan plumas erizadas y aparecen picoteadas (picotear sus propias cloacas).  La mortalidad y la morbilidad se empiezan a manifestar a los 3 días post infección, alcanza su pico y baja luego de 5 - 7 días  La mortalidad puede ser baja o tan alta como 90% en casos de cepas muy virulentas. Lo más común es la mortalidad de 10-20%  A nivel de campo la mortalidad en aves de postura es mayor que en aves de engorde  Las aves que mueren están generalmente deshidratadas (lo que causa lesiones renales)  Se observan frecuentemente lesiones hemorrágicas en los músculos pectorales y en los muslos  Hemorragias y erosiones pueden aparecer en la unión del proventrículo y la molleja  Las lesiones a nivel de la Bolsa de Fabricio son variables y dependen de la evolución de la enfermedad. Bolsa Edematosa con transudado amarillento cubriendo la superficie de la serosa. El color cambia de blanco (normal) a cremoso. Pueden estar presentes hemorragias petequiales o extensas. Desaparece el transudado y el edema de la Bolsa de color gris. (3) Días post infección Tamaño Morfología 2 - 3 La Bolsa aumenta de peso y tamaño Edematosa con transudado amarillento cubriendo la superficie de la serosa. El color cambia de blanco (normal) a cremoso. Pueden estar presentes hemorragias petequiales o extensas. 4 Bolsa el doble de lo normal en peso y tamaño 5 Bolsa con tamaño normal Desaparece el transudado y el edema Bolsa de color gris 8 Bolsa 1/3 del tamaño original Infección subclínica:  Ocurre en aves expuestas al virus de la Enfermedad de Gumboro durante las 2 primeras semanas de vida y que tienen suficiente inmunidad maternal en el momento de la infección que previene la manifestación de la enfermedad clínica pero no la replicación del virus en la Bolsa  Se caracteriza por atrofia de la Bolsa e inmunosupresión que resulta en aumento en la susceptibilidad a infecciones secundarias (como E.coli)
  • 157.
    151  No seobserva un pico en la mortalidad como se evidencia en la infección clínica  Las infecciones secundarias (principalmente por E.coli) resultan en un continuo aumento en la tasa estándar de mortalidad diaria y una mala conversión alimenticia  Debido a la inmunosupresión puede haber una mala respuesta a vacunaciones posteriores. (3) Las plumas alrededor de la cloaca están usualmente erizadas con heces conteniendo gran cantidad de uratos. Plumas erizadas. Lesiones Macroscópicas: Hemorragias en los músculos pectorales, abdominales y de los muslos.
  • 158.
    152 Bolsa se encuentraagrandada, edematosa y cubierta con trasudado gelatinoso. Los riñones se encuentran afectados por una diátesis severa de uratos. Bursitis serosa. La bolsa infectada a menudo muestra hemorragias petequiales o equimóticas en la superficie mucosa, en ocasiones, extensas hemorragias por toda la bolsa y, a veces, focos necróticos con material caseoso.
  • 159.
    153 En ocasiones, seobservan hemorragias en la mucosa del proventrículo. Lesiones Microscópicas: Las lesiones histopatológicas de la IBF se producen principalmente en las estructuras linfoides, es decir, bolsa de Fabricio, bazo, timo, glándula de Harder y tonsilas cecales. Las alteraciones fueron más intensas en la bolsa de Fabricio. Tan pronto como en el primer día posterior a la infección, hubo degeneración y necrosis de linfocitos en el área medular de los folículos bursales. Los linfocitos fueron sustituidos pronto por neutrófilos, restos picnóticos y células reticuloendoteliales hiperplasicas. Muchas veces se presentaron hemorragias, pero no fueron una lesión constante. Todos los folículos linfoides estaban afectados hacia los 3 a 4 días posteriores a la infección. El aumento en el peso bursal en ese momento, fue ocasionado por un edema severo, hiperemia y acumulación muy notable de neutrófilos. Al declinar la reacción inflamatoria se desarrollaron cavidades quísticas en las zonas medulares de los folículos, se produjeron necrosis y fagocitosis de neutrófilos y células plasmáticas, y hubo fibroplasia en el tejido conjuntivo interfolicular. La proliferación de la capa epitelial bursal provocó una estructura glandular de células epiteliales cilíndricas con glóbulos de mucina. Durante la etapa de supuración se desarrollaron focos diseminados de linfocitos, pero no formaron folículos sanos durante el periodo de observación de 18 días posteriores a la inoculación. Se informó que un aislamiento reciente (variante A) de IBFV causó lesiones extensas en la bolsa de Fabricio, pero hubo respuesta inflamatoria. En las etapas iniciales de la infección, el bazo tenía hiperplasia de células reticulendoteliales alrededor de vainas adenoides en las arterias. Hacia el tercer día había necrosis linfoide en los folículos germinales y en las vainas linfoides periarteriolares. El bazo se recuperó de la infección con rapidez considerable, sin daño sostenido en los folículos germinales. (1,2)
  • 160.
    154 Diagnóstico: Clínico Cuando la enfermedadse manifiesta de forma aguda con síntomas clínicos, hay una mortalidad muy elevada en pocos días que vuelve rápidamente a la normalidad, y si los animales afectados son pollitos de 3 a 6 semanas de edad, podemos pensar que estamos ante un caso de IBD. El diagnóstico se completará mediante la necropsia y observación de las lesiones típicas de esta enfermedad. (1) Diagnóstico de laboratorio  Aislamiento e identificación del virus. Los órganos más indicados son la bolsa de Fabricio y el bazo.  Técnicas serológicas: ELISA, técnicas de precipitación con anticuerpos neutralizantes o por inmunodifusión en agar.  RT-PCR a partir de la bolsa de Fabricio.  Diagnóstico por histología, estudio de las alteraciones observadas en los folículos linfoides de la bolsa ( folículos atrofiados y fibróticos). (2) Diagnóstico diferencial: El comienzo súbito, morbilidad, plumas erizadas y aspecto decaído de las aves en los brotes iniciales de la enfermedad son sugestivos de un brote agudo de coccidiosis. En algunos casos, hay sangre en las deyecciones, lo cual puede conducir a la sospecha de coccidiosis. Sin embargo, las hemorragias musculares y el crecimiento edematoso o hemorrágico de la bolsa de Fabricio son sugestivos de IBF.(1) Las aves que mueren por IBF pueden mostrar una nefrosis aguda. Debido a muchos otros padecimientos que puede provocar nefrosis y a la inconsistencia de las lesiones del riñón, estas lesiones no deben ser una base suficiente para un diagnóstico de IBF. De nuevo, la afectación de la bolsa de Fabricio de ordinario distinguirá a la IBF de otros padecimientos causantes de nefrosis. La privación de agua ocasionara alteraciones del riñón y posiblemente atrofia de la bolsa, gris, que semeje de cerca a la relacionada con infección de IBF. No obstante, a menos que esto se produzca como un padecimiento de parvadas, estas alteraciones se apreciaran en relativamente pocas aves. Sera esencial disponer de una historia de la parvada como auxiliar en el diagnóstico diferencial en estos casos. (1)
  • 161.
    155 Hay ciertas cepasnefrotóxicas del virus de la bronquitis infecciosa que producen nefrosis. Estos casos se pueden diferenciar de la IBF por el hecho de que no hay cambios en la bolsa de Fabricio y por los signos respiratorios que suelen preceder a la muerte. No debe pasar inadvertida la posibilidad de que las dos enfermedades se originen de manera simultánea en una parvada. (1) Las hemorragias musculares y las hemorragias en las mucosas que se observan en la unión del proventrículo y de la molleja son similares a las comunicadas para el síndrome hemorrágico (tal vez anemia infecciosa) y pueden diferenciarse con base en las alteraciones bursales que acompañan a las infecciones por IBFV. Es probable que antes de que se reconozca la IBF, se diagnostiquen algunos casos como síndrome hemorrágico. (1) Control: La epizootiología de esta infección no se ha estudiado de manera extensa, pero se sabe que el contacto con aves infectadas y con fómites contaminados origina con rapidez la propagación de la infección. La estabilidad relativa del virus a múltiples agentes físicos y químicos aumenta la probabilidad de que sea transportado de una parvada a la siguiente. Las precauciones sanitarias que se aplican a la prevención de la propagación de la mayor parte de las infecciones en aves domésticas se deben seguir de manera rigurosa en el caso de la IBF. La posible participación de otros vectores, por ejemplo, el gusano del alimento, mosquitos y ratas, ya ha sido expuesta; es indudable que puedan constituir problemas extras para el control de la infección. (3) Antes del desarrollo de cepas vacúnales atenuadas, la exposición intencional de los pollitos a la infección en una etapa temprana se empleaba para controlar la IBF. Esto podía aconsejarse en granjas que habían tenido una historia de la enfermedad y los pollitos normalmente tendrían anticuerpos maternos para protección. Además, los pollos jóvenes menores de dos semanas de edad, no exhiben de ordinario signos clínicos de IBF. Cuando se descubrió el intenso efecto inmunosupresivo de las infecciones tempranas de IBF, la práctica de exposición controlada con cepas virulentas se volvió menos atractiva. En muchas granjas, la limpieza entre diferentes lotes no es minuciosa, y debido a la naturaleza estable del virus este persiste con facilidad y proporciona una exposición temprana por medios naturales. (3) Tratamiento: No se ha encontrado alguna terapéutica o tratamiento de apoyo que cambie el curso de la infección por IBFV. En ocasiones, y con el fin de evitar complicaciones secundarias, se pueden efectuar tratamientos con antibióticos que minimicen estos riesgos. Debido a la rápida recuperación de la parvada afectada, los tratamientos pueden aparentar ser muy eficaces, si no se conservan para comparación testigos no tratados. No existen informe en la literatura referentes al use de algunos de los nuevos compuestos antivirales y de inductores de interferón para el tratamiento de la IBF. (1) Inmunoprofiláxis: Vacunas suaves Apenas provocan lesiones en la bolsa. Muestran una baja respuesta serológica. Niveles bajos de anticuerpos maternos son capaces de neutralizarlas <100 Apenas se utilizan en el control de la enfermedad. (2) Vacunas intermedias
  • 162.
    156  Provocan mínimaslesiones en la bolsa.  Muestran mayor respuesta serológica que las anteriores. Se necesitan niveles de (MDA- tasa de anticuerpos maternos) por encima de 125 para provocar su neutralización. (2) Son las más usadas en el control de la enfermedad. Vacunas intermedias “plus”  Pueden causar lesiones en la bolsa.  En ocasiones provocan un cierto grado de inmunosupresión.  Muestran una alta respuesta serológica.  Capaces de atravesar niveles de (MDA) por encima de 500. (2) Vacunas calientes  Causan lesiones en la bolsa e inmunosupresión.  Al causar estos efectos indeseables apenas son empleadas en programas vacúnales. La primera vacuna actualmente sería clasificada dentro de este grupo.(2) Bibliografías: 1. B.W. Calnek al. 1997. Enfermedades de las aves. 2da edición en español Editorial ManualModerno. Pag (731-751). 2. B. Mejía. 2012. Enfermedad de Gumboro. (en línea) consultado el 1 de septiembre de 2014. Disponible en. http://patologiaaviarmidiagnostico.blogspot.com/2012/01/enfermedad-de-gumboro- diagnostico.html. 3. P. Albeitar. 2013. La Enfermedad de Gumboro. (en línea). Consultado el 1 de septiembre de 2014. Disponible en. http://albeitar.portalveterinaria.com/noticia/13000/Articulos-aves/La-enfermedad-de- Gumboro-I.html.
  • 163.
    157 V.6 Marek Agente Etiológico: Gallidherpesvirus 2 (herpesvirus 1 de la EM). El genoma de este virus está constituido de ADN. El VEM, en su forma infectante (con envoltura y libre de células) es muy resistente al ambiente. Se conocen diferentes cepas del VEM (virus de enfermedad de marek), las que podemos dividir en tres grupos: patógena, poco patógena y apatógena. Las cepas patógenas producen la EM aguda, como ejemplos tenemos las cepas JM y GA. Existen otras, normalmente poco patógenas, que producen las lesiones en los nervios, como la cepa HPRS-14. Sinónimos: Parálisis de las gallinas. Distribución Geográfica: La EM en su forma aguda se conoce a la fecha en todo el mundo, especialmente en aquellos países en donde la avicultura se explota en forma intensiva. Especies que afecta: Pollos y gallinas. Patogenia:
  • 164.
    158 MAREK Agente etiológico: Herpesvirus El virusse concentra en los folículos de pollos afectados y se convierte en caspa. El virus tiene un tiempo de supervivencia largo en la caspa. Transmisión: Horizontal El modo usual de transmisión es por aerosoles que contienen caspa infectada y polvo La transmisión indirecta y la transmisión aérea es de extrema importancia, ya que es la forma natural por la que el VEM se puede difundir a grandes distancias. la transmision indirecta se puede dar cuando se rehusa la cama y esta tiene plumas y escamas de la piel contaminadas.
  • 165.
    159 Síntomas: Periodo de incubaciónde 8-12 días puede presentarse en muchas formas, caracterizadas por muchos signos diferentes. La forma crónica clásica se observa por lo general en aves de 3 a 5 meses de edad y se caracteriza por lesiones nerviosas que causan parálisis. Una forma más aguda se desarrolla en aves más jóvenes (más de 8 semanas de edad), con tumores en los intestinos, hígado y gónadas. La enfermedad de Marek puede manifestarse inclusive a edades más tempranas (3-4 semanas) y, algunas veces, los únicos signos de que el ave está infectada son las lesiones en la piel. Manifestaciones de enfermedad: La enfermedad de Marek puede producir una variedad de manifestaciones clínicas, sobre todo de carácter linfoide. Éstas manifestaciones son viscerales agudas, nerviosas, oculares y en piel o normalmente puede verse la combinación de las manifestaciones. a) Visceral se caracteriza por extensas lesiones. Las gónadas (testículos y ovarios), hígado, bazo y riñón; sin embargo, otros órganos como los pulmones, el corazón y musculatura están normalmente afectados. b) Nervioso es la presentación clásica, se caracteriza por una parálisis progresiva de las alas, piernas y cuello. Pérdida de peso del cuerpo, anemia, respiración dificultosa y diarrea, que son los síntomas más comunes. En la necropsia de pollos afectados se observan lesiones en las ramas del plexo de la extremidad paralizada. El tejido del nervio afectado está inflamado debido a una acumulación de linfocitos y fluidos del tejido. Frecuentemente ninguna lesión macroscópica se observa. c) Marek ocular (ojo gris) es responsable de la ceguera en pollos, manchas despigmentadas o el iris se torna gris difuso lo que es causado por infiltraciones de linfocitos. La pupila desarrolla una forma irregular y no se acomoda en la luz. Emaciación, diarrea y muerte normalmente son seguidas de ceguera parcial o completa. d) Cutánea se caracteriza por agrandamiento de los folículos debido a las acumulaciones de linfocitos. El virus más infeccioso se expresa en las regiones del folículo y se acumula en la caspa superficial. Lesiones Macroscópicas: Presentación cutánea. Aumento de tamaño del folículo de la pluma. Las lesiones cutáneas se observan con más frecuencia en la región crural externa y en el pterilo dorsal cervical.
  • 166.
    160 Presentación visceral: Tumoreslinfoides en ovario, pulmón, corazón, mesenterio, riñón, hígado, bazo, adrenal, páncreas, proventrículo e intestino. Las neoplasias se pueden presentar desde las cuatro semanas de edad y pueden ser difusas: con aumento de volumen y palidez del órgano o localizadas: Con nódulos de color blanco marfil o blanco grisáceo bien delimitados Los tumores viscerales son comunes en presentaciones agudas de EM y se pueden observar aun en ausencia de la lesión nerviosa. En particular la pared del proventrículo se engrosa y tiene consistencia firme; en casos graves se forman nódulos, úlceras, hemorragias petequiales o equimóticas. La bolsa de Fabricio se atrofia y en raras ocasiones se le desarrollan tumores; sin embargo, cuando esto ocurre, tienen apariencia difusa debido a la distribución interfolicular de los linfocitos tumorales. Tumores linfoides Esplenomegalia Proventriculitis
  • 167.
    161 Nódulos tumorales enel pulmón. Presentación muscular. Es poco frecuente, afecta aves jóvenes y adultas. Se caracteriza por la presentación de tumores linfoides que pueden ser difusos o nodulares, con localización superficial a profunda o ambas, principalmente en músculos pectorales (pechuga). Presentación ocular. Se caracteriza por la despigmentación del iris (ojo gris) y distorsión pupilar, ocasionadas por una infiltración de células tumorales en los nervios ópticos. Esta es la lesión más frecuente en gallina en desarrollo y postura. Presentación neural. Es la más característica desde el punto de vista clínico, pero se observa sólo de 20% a 40% de las aves enfermas; según sea la cepa viral, se puede observar macroscópicamente desde las seis semanas de vida. La gran mayoría de los casos pueden diagnosticarse, examinando los plexos celiaco, mesentérico, craneal, bronquial y ciático. En los nervios afectados se observa pérdida de las estriaciones, cambio de color de perlado a gris amarillento y algunas veces edema. La lesión más
  • 168.
    162 característica es elengrosamiento de los nervios periféricos, de los ganglios nerviosos espinales o de ambos. Los nervios pueden alcanzar de dos a tres veces su grosor normal o incluso más. Diagnóstico diferencial con encefalomielitis aviar. Engrosamiento del nervio femoral. Lesiones Microscópicas: En los pollos suele observase una necrosis linfoide y depleción de la bolsa de Fabricio y Timo. Neuritis linfocitaria y encefalitis con evidentes manguitos linfoides en los vasos sanguíneos, En las gallinas suelen verse tumores linfoides de elementos pleomorficos, multifocales y difusos, en diferentes vísceras, observándose además la neuritis y encefalitis. En ocasiones se aprecian cuerpos de inclusión intranucleares en las células epiteliales de los folículos de las plumas.
  • 169.
    163 Proliferación de célulaslinfoides pleomórficas en las vísceras afectadas, nervios y ojos. Diagnóstico: Los criterios serológicos y virológicos no tienen utilidad práctica. En circunstancias semejantes, las aves pueden ser positivas al aislamiento y a la detección de anticuerpos. Por tal motivo, la histopatología es el método de diagnóstico con más utilidad en la práctica, siempre y cuando se incluyan de rutina, nervios y bolsa de Fabricio, además se debe considerar la edad de las aves afectadas. Sin embargo, debido a que la histopatología es una prueba subjetiva y en ocasiones no emite diagnósticos definitivos, se debe complementar con técnicas moleculares como inmunohistoquímica. Diagnóstico de laboratorio Se apela al diagnóstico de laboratorio cuando se sospecha la presencia de la enfermedad, sin que se la haya confirmado por medio de exámenes clínicos y necrópsicos, especialmente si se desea identificar los tumores mediante las técnicas histológicas y citológicas. La histología debe poder distinguir entre los procesos tumorales y las lesiones debidas a abcesos, inflamaciones, necrosis o proliferaciones leucocitarias. Se deberán efectuar la toma de muestras en un gran número de tejidos, modificados o aparentemente normales en el examen necrópsico. En todos los casos, se extraerán los plexos ciáticos y braquiales, posicionándolos de tal modo que se puedan hacer las secciones longitudinalmente y no transversalmente. Se indagará la presencia de células mononucleadas en los tejidos con un número suficiente de cortes a diversos niveles: efectivamente, la distribución no homogénea de los tumores podría conducir a resultados negativos de hacerse un solo corte. Cuando se detecte un foco, se deberá intentar identificar las diferentes células linfoides (linfocitos, linfoblastos, células hiperbasófilas, plasmocitos) con objeto de correlacionar su identidad con las lesiones macroscópicas y las manifestaciones clínicas. La presencia de estos focos linfoides es una buena confirmación de la enfermedad de Marek. Los pequeños focos linfoides que se observan en individuos normales o afectados por otra enfermedad reconocida son probablemente microlesiones debidas al herpesvirus específico. Se los puede interpretar como formas latentes del proceso tumoral de individuos resistentes.
  • 170.
    164 A menudo sehace preciso el diagnóstico histológico diferencial de los tumores cuando se sospecha anatómicamente la leucosis linfoide por hipertrofia simultánea del hígado, bazo y riñones. Los tumores homogéneos constituidos por linfoblastos pueden ser confundidos con la enfermedad de Marek aguda; de allí se infiere la importancia que revisten las investigaciones sobre los plexos nerviosos, ya que éstos muy pocas veces están afectados en las leucosis linfoides espontáneas. Los demás tumores leucósicos (mieloblastosis, eritroblastosis) y sarcomatosos se identifican y diferencian con facilidad de los de la enfermedad de Marek. Los tumores de retículoendoteliosis, aunque experirnentalmente bastante próximos a la enfermedad de Marek, se limitan a los pollos jóvenes, pudiéndoselos identificar mediante la observación de células reticulares poliédricas acumuladas en grandes focos. Sin embargo, puede resultar difícil el diagnóstico histólogico diferencial con las leucosis linfoides. Se pueden aplicar nuevos medios en un laboratorio experimentado, identificando la línea linfoide tumoral. Con muestras de tejidos tumorales frescos, resulta bastante fácil aislar las células linfocitarias por raspada ligero en una solución isotónica, lavarlas y tratarlas con anticuerpos específicos dirigidos contra las especificidades T y B. Se atribuirán los tumores a la enfermedad de Marek si la mayoría de las células es de tipo T, y a la leucosis linfoide si la totalidad de las células es de tipo B. También se puede tratar de detectar en la superficie de estas células a los antígenos tumorales específicos de la enfermedad de Marek. Control: Como es el caso con L.L., no hay ningún tratamiento para la enfermedad de Marek, y hasta ahora no ha habido ninguna medida preventiva eficaz. En la práctica, los siguientes factores pueden contribuir a reducir las pérdidas por concepto de EM: a) limpieza y desinfección. b) Descanso sanitario de las instalaciones. c) Densidad avícola y el sistema de ventilación. d) Nutrición. Tratamiento: No hay ningún tratamiento. Aunque muchos investigadores han realizado estudios con drogas antivirales, hasta la fecha se han obtenido pocos resultados. Una de las substancias con acción antiviral es el Virazole (1-B-D-ribofuranoryl-l,2,4-,-trazole-3, carboxamide), que, in vitro, inhibe a diferentes grupos de virus, entre los que se encuentran miembros del grupo Herpes. Inmunoprofiláxis: La vacunación es la manera más efectiva de controlar la enfermedad y se usan tres clases de vacunas virales para proteger a las aves contra la misma:  Serotipo 1, cepas de campo atenuadas (origen en pollos). Ejemplo: cepa Rispens  Serotipo 2, aislamientos naturalmente avirulentos (origen en pollos). Ejemplo: cepa SB1  Serotipo 3, cepas HVT (origen en pavos)
  • 171.
    165 Además de lasvacunas monovalentes también existen las vacunas polivalentes en las cuales se administran con éxito dos o más cepas vacúnales diferentes. Bibliografías: 1. I. Dinev. El Sitio Avícola Enfermedad de Marek. (en línea), consultado el 2 de septiembre de 2014. Disponible en. http://www.elsitioavicola.com/publications/6/enfermedades-de-las- aves/283/enfermedad-de-marek. 2. J. González. La Enfermedad de Marek. (en línea), consultado el 2 de septiembre de 2014. Disponible en. www.fmvz.unam.mx/fmvz/cienciavet/revistas/CVvol1/CVv1c13.PDF. 3. Manual de la OIE sobre animales terrestres. 2008. Enfermedad de Marek (en línea).Consultado el 2 de septiembre de 2014. Disponible en http://www.oie.int/doc/ged/D8549.PDF. MAREK Investigue que tipos de vacunas se usan en nuestro medio Marek Rispens HVT; cepa Rispens CVI-988 (serotipo 1) y cepa FC 126 (serotipo 3) HVT herpes de pavo. 1. Que cuidados requiere la vacuna de Marek - Almacenarse congeladas, para lo cual se emplean tanques de nitrógeno líquido a una temperatura de -197 grados centígrados. - Tanto el contenedor de nitrógeno líquido como la vacuna deberán ser manejados por personal capacitado tomando cuidado en observar las precauciones de seguridad para el manejo de nitrógeno líquido y materiales de baja temperatura. - Deberá tomarse cuidado en no contaminarse manos, ojos y ropa con la vacuna. - El contenido entero de la vacuna deberá ser usado dentro de las 2 horas después de su reconstitución. 2. Escriba las diferencias entre Marek y Leucosis Característica Enfermedad de Marek Leucosis Etiología Herpesvirus Oncornavirus Transmisión Horizontal Horizontal y vertical. Edad 6 semanas o mas No menos de 16 semanas Signos Parálisis frecuente No específico Agrandamiento neural Frecuente Ausente
  • 172.
    166 Bolsa de FabricioAgrandamiento difuso o atrofia Tumores nodulares Piel, proventrículo, músculo Tumores Tumores (eritrocitoma) Naturaleza del tumor Células T en su mayoría Células B en su mayoría Vacunación Común No hay Erradicación (control) Imposible Posible 3. Cuál de los dos virus es dependiente de la Bursa de Fabricio Oncornavirus (células B) 4. Enliste los órganos que afectan a cada una de las enfermedades para diferenciarlos Tumor en: E. de Marek L. linfoide Hígado X X Bazo X X Riñones X X Nervios X - Iris X - Piel X - Gónadas X - Pulmón X - Corazón X - Músculos X - 5. Investigue los efectos de los antibióticos en la viabilidad de la vacuna de Marek El añadir antibióticos puede dañan la vacuna, específicamente el diluyente de ella, alterando el color rojo fenol que indica estabailidad del pH. El uso conjunto de antibióticos como gentamicina, oxitetraciclina, eritromicina o clorotetraciclina con la vacuna de Marek, inactivan al virus y pueden inutilizar la vacuna.
  • 173.
    167 V.5 Leucosis Agente Etiológico: Estaes provocada por un oncovirus del tipo C de la familia Retroviridae los cuales poseen una envoltura proteica, codificada por el gen gap, el cual involucra el principal antígeno específico de grupo (gsa), utilizado para algunas pruebas diagnósticas. El virión completo tiene además una envoltura más externa, que es codificada por el gen env, tienen como material hereditario dos segmentos de ARN con un coeficiente de sedimentación 35S y en el interior de su cápside esférica una enzima llamada transcriptasa inversa codificada por el gen pol. (2,3) Los Retrovirus gracias a la transcriptasa inversa sintetizan ADN de doble hélice tomando como molde o templete su ARN viral (trascripción inversa). Una segunda banda de DNA viral es formada produciendo una doble banda de DNA viral, la cual migra hacia el núcleo de la célula huésped para integrarse su DNA durante el proceso de infección del animal. (2,3) Los virus de la leucosis se consideran defectivos y no defectivos. Se dice que son defectivos cuando este no posee el gen env necesario para la producción de la envoltura externa la cual impide su replicación por lo tanto tiene que depender de otros virus de la leucosis. Además de esto los defectivos tienen propiedades oncogénicas puesto a falta del gen env poseen el onc que le da esta facultad. (2,3) Los virus no defectivos carecen del gene onc y pueden ser exógenos o endógenos. Exogenos: pueden sufrir una lenta transformación (leucosis linfoide) y se transmiten vertical y horizontalmente. Endogenos: tienen muy poco potencial oncogénico y se transmiten verticalmente. (2,3) Los subgrupos A, B, C y D son exógenos (en gallinas) y el E endógeno (en líneas genéticas de pollos). (2,3) Los subgrupos A y B son los más prevalentes e inducen leucosis linfoide, aunque los subgrupos C y D son también capaces de producir neoplasias. El subgrupo J da origen básicamente a una mielocitomatosis. (2,3) Sinónimos: Enfermedad del hígado grande, linfomatosis visceral y enfermedades neoplásica inducidas por virus. (3) Distribución Geográfica: Distribución mundial, muy especialmente en los Estados Unidos y Canadá. (3) Especies que afecta: Pollos y aves silvestres.(3) Patogenia:
  • 174.
    168 Leucocis Agente Etiologico Oncovirus tipoC Los virus de la leucosis Se consideran defectivos y no defectivos. Se dice que son defectivos cuando este no posee el gen env necesario para la producción de la envoltura externa la cual impide su replicación por lo tanto tiene que depender de otros virus de la leucosis. Además de esto los defectivos tienen propiedades oncogénicas puesto a falta del gen env poseen el onc que le da esta facultad. Transmision Horizontal la transmisión horizontal en los primeros días de vida, ya que mientras más temprano se infecten las aves, mayores serán las probabilidades de que desarrollen problemas clínicos más tarde y por ende sea mayor el impacto económico. Las aves desarrollan viremia transitoria con producción de anticuerpos neutralizantes., y extretan el virus por las heces Vertical transmiten vía oviducto a la albúmina del huevo Los subgrupos A, B, C y D suelen transmitirse a la explotación de forma vertical: pollitos inmunotolerantes a partir de madres que no producen anticuerpos neutralizantes siendo altamente susceptibles a la formación de neoplasias. Estas aves contribuyen significativamente a la contaminación del medio ambiente, favoreciendo la infección horizontal de las aves en el galpón.
  • 175.
    169 Síntomas:  Depresión.  Emaciación. La pérdida de peso.  Baja mortalidad persistente.  Ampliación del abdomen, el hígado o bolsa.  Muchos de ellos son asintomáticos. (2) Lesiones Macroscópicas: La leucosis puede ser de: Tipo Linfoide: En aves de 4 meses de edad en adelante, con presencia de neoplasias en las vísceras (hígado, bazo, riñón) de aspecto nodular y de diferentes tamaños. La Bolsa de Fabricio puede mostrar neoplasias nodulares, cambio importante al nivel de la necropsia como diagnóstico. (1,2) Microscópicamente se observan linfoblastos y linfocitos grandes, difusos o formando nódulos en los tejidos afectados. Las células neoplásicas corresponden a linfocitos B, los cuales poseen marcadores para estas e IgM. Los tumores de la bolsa de Fabricio son intrafoliculares, lo cual la diferencia de la enfermedad de Marek. La neoplasia es extravascular y rara vez se presenta leucemia. (1,2) Hígados con lesiones tumorales. Leucosis Eritroide: Se presenta en aves desde 5 semanas de edad en adelante, hasta adultos, caracterizándose por ligera hepatomegalia y esplenomegalia, con el hígado de color rojo cereza, típico de esta forma de leucosis. Por su consistencia alterada fácilmente se fractura, muriendo las aves por hemorragia interna. Microscópicamente: se detectan eritroblastos en los sinusoides del hígado y la pulpa roja del bazo, a lo cual se debe el color característico del hígado. El proceso es intravascular. (1,3)
  • 176.
    170 Leucosis Mieloide: Se observaen aves desde 5 semanas hasta adultos y desde 10 días de edad en pollos de engorde (leucosis por virus J). En la leucosis mieloide (Mieloblastosis) el hígado y bazo están aumentados de volumen, pero el hígado presenta una apariencia granulosa. (1,3) Aunque el proceso es de tipo proliferativo extravascular, se presenta leucemia. Microscópicamente se observan mielocitos inmaduros con escasos gránulos citoplasmáticos. Las neoplasias que se detectan son discretas, nodulares, de color blanco amarillento, localizadas en el hígado, bazo, riñones, aunque tiene predilección por la superficie visceral de los huesos planos (costillas, esternón, cráneo, y pelvis). Los mielocitomas se pueden encontrar además en la cavidad oral, tráquea y ojos. Las lesiones orales pueden confundirse con las ocasionadas por la toxina T2. Las lesiones de color blanco cremoso en la superficie de los huesos planos, puede considerarse patognomónica para este tipo de leucosis. Microscópicamente las células neoplásicas se presentan como mielocitos bien diferenciados, con gránulos eosinofílicos prominentes y mielocitos poco diferenciados con escasos gránulos. (1,3)
  • 177.
    171 Lesiones Microscópicas: Histológicamente seobserva el crecimiento de células linfoblásticas de tipo simple con marcada pironinofilia. La fotografía de una impronta de lesiones neoplásicas muestra una capa de células linfoblástica de tipo simple. Diagnóstico: Histopatologia: El diagnóstico puede realizarse con aves enfermas o muestras de tejidos fijados en formol taponado al 10%. Es de gran valor por su rapidez y seguridad. Frotis: Pueden utilizarse impresiones de las neoplasias, con Giemsa o Wright, para identificar el tipo de célula predominante en la neoplasia. ELISA: detecta el antígeno p27 del virus de la leucosis (ALV). Su principal desventaja es la falta de especificidad, puesto que no diferencia las cepas de ALV exógenos y detecta a un nivel muy bajo el antígeno gs de los ALV endógenos. Actualmente se trabaja con el antígeno específico gp 85 de la envoltura viral del virus J, para la prueba de Elisa. (1,3) TR-PCR con tejidos neoplásicos. Factor Inductor de Resistencia (RIF). Esta técnica es utilizada debido a que algunas cepas de embrión de pollo son resistentes a la infección con virus del sarcoma de Roux, al portar un virus de leucosis (ALV). Como muestras adicionales para el diagnóstico de la enfermedad, pueden enviarse hisopos cloacales, albúmina de huevo y embriones. (1,3)
  • 178.
    172 Diagnóstico diferencial Este diagnósticopresenta lesiones de la leucosis linfoide que son en ocasiones muy parecidas a las producidas por la enfermedad de Marek y también semejantes alas inducidas experimentalmente por el virus de la reticuloendoteliosis. (1,3) Control: Comprobación de antígeno en la albúmina es una base para la erradicación la mayoría pero no todas, las aves con antígeno anticuerpo huevo será negativo. 'Raspadores' 80% producen pollos infectados, "no excretores ' sólo el 3% producen pollos infectados. Prueba de PCR de pollos infectados utilizando pruebas de ADN es uniformemente positiva para la sangre y las muestras fecales. También hay evidencia de que es ligeramente más sensible que las pruebas convencionales. Serología una prueba ELISA es viable para identificar a las aves de anticuerpos positivos. Evitar reducir la infección cruzada en criadero y en las explotaciones. (1,3) Prácticas críticas de criaderos:  Separar las líneas infectadas y no infectadas.  Maneje líneas limpias antes de las líneas infectadas, preferentemente en días separados y sombreado en máquinas separadas.  Reducir al mínimo el estrés. (3) Tratamiento: No se han encontrado medidas terapéuticas prácticas para el tratamiento. Todos los intentos para tratar las neoplasias inducidas por virus han arrojado resultados negativos o no reproducibles.(3) Inmunoprofiláxis: No existe ninguna vacuna que pueda proteger contra la mortalidad por tumores. Se han utilizado vacunas para vacunar reproductores en los cuales el virus ha sido erradicado, esto se ha considerado para proveer de una sólida inmunidad a la progenie.(3) Bibliografías: 1. B.W. Calnek al. 1997. Enfermedades de las aves. 2da edición en español Editorial ManualModerno. Pag (425-468). 2. I. Dinev. El Sitio Avicolo. Enfermedades Neoplásica Inducidas por Virus. (en línea), consultado el 2 de septiembre de 2014. Disponible en. http://www.elsitioavicola.com/publications/6/enfermedades-de-las-aves/284/leucosis- linfoide. 3. K. Sachica. 2006. Leucosis Aviar. (en línea), consultado el 2 de septiembre de 2014. Disponible en. http://patologiaaviaruptc.blogspot.com/2006/11/leucosis-aviar.html. LEUCOSIS AVIAR 1. Mencione cuales son las presentaciones de la enfermedad y los órganos que afectan Característica L. linfoide L. eritroide L. mieloide Mielocitomatosis
  • 179.
    173 Hígado Hepatomegalia; tumores firmes. Moderada hepatomegalia; infiltración difusa;color rojo cereza, blando. Hepatomegalia; infiltración, moteado, firme, superficie granular. Tumores difusos o nodulares color blanco amarillento. Bazo Esplenomegalia, tumores nodulares o miliar, blando. Esplenomegalia, rojo cereza, liso, blando. Esplenomegalia, tumor difuso, moteado, liso y blando. Tumores nodulares o difusos. B. de Fabricio Agrandado, tumores nodulares. - Algunas veces tumoral. - Médula Frecuente tumoral, difuso o local. Semilíquido, rojo cereza, infiltración gris difusa. Infiltración tumoral, gris amarillenta, difusa. Infiltración tumoral. Sangre Leucemia linfoblástica en ocasiones. Leucemia eritroblástica, eritrocitos inmaduros, anemia, capa leucocitaria delgada. Leucemia mieloblástica, capa leucocitaria gruesa. Puede haber leucemia. Microscópica Linfoblastos, principalmente infiltraciones extravasculares. Eritroblastos; intravascular. Mieloblastos en localizaciones intravasculares y extravasculares. Mielocitos intravascualres y extravascualres. Otros órganos afectados Riñones, ovarios. - Riñones, ovarios. Huesos, riñones, pulmones, músculos.
  • 180.
    174 V.7 Encefalomielitis Aviar AgenteEtiológico: Picornavirus de la familia picornaviridae, del género hepatovirus. Virus de campo o virus entérico Las cepas de campo se caracterizan por su enterotropismo, infectividad por vía oral y excreción a través de las heces. El virus de campo es esencialmente entérico por lo tanto el virus se distribuye y elimina con las heces, lo cual depende de la edad del ave infectada siendo más prolongado el período de eliminación mientras más joven sea el ave, este periodo puede variar hasta por dos semanas en aves muy jóvenes y por unos cinco días en aves adultas. La infección se puede distribuir en forma horizontal. La infección en aves jóvenes, en las cuales por la cercanía al nacimiento se asume que el virus causante es vacunal.(2) Virus vacunal o virus de pasaje en embrión de pollo La presentación de la enfermedad por el virus vacunal tiene relación con la vacunación en reproductoras (Y por lo tanto con la vía de transmisión vertical), cuando después de la aplicación de la vacuna, se incuban los huevos que pueden tener el virus vacunal, es decir no hay un suficiente tiempo entre la vacunación y la incubación de los huevos para que los anticuerpos generados en el ave por causa de la vacunación, neutralicen el mismo virus vacunal y los huevos pueda ser incubados sin ningún riesgo. (2) Sinónimos: Temblor Epidémico y Enfermedad de Nueva Inglaterra. (3) Distribución Geográfica: Distribución mundial. (2) Especies que afecta: Afecta a pollos en edad temprana, gallinas, faisanes, codornices y pavos. (2) Patogenia:
  • 181.
    175 Encefalomielitis Agente etiológico: Picornavirus Transmision Horizontal Los pollitosinfectados verticalmente excretan el virus en el medio ambiente, lo cual contribuye a la transmisión horizontal del virus a pollitos no infectados. Las cepas de campo se caracterizan por su enterotropismo, infectividad por vía oral y excreción a través de las heces. Vertical Durante la fase aguda de la infección, la cual puede tomar hasta un mes, el virus de la encefalomielitis aviar se transmite de forma intermitente a través de los huevos. El desarrollo de una respuesta inmune en reproductoras, alrededor de 4 semanas depués de la infección, interrumpe la transmisión vertical del virus a la progenie. Dicha transmisión vertical ocasiona una disminución en el porcentaje de nacimientos y la presencia de un gran número de pollitos con signos clínicos nerviosos.
  • 182.
    176 Síntomas: En los brotesnaturales suele presentarse cuando los polluelos tienen de 1 a 2 semanas de edad, aunque se han observado pollos afectados al momento del nacimiento. Los pollitos afectados muestran primero una expresión ligeramente torpe en los ojos, seguida por ataxia progresiva a causa de incoordinación en los músculos, que puede detectarse con facilidad ejercitándolos(1) Al hacerse más pronunciada la ataxia, los pollitos muestran mayor inclinación a sentarse sobre sus tarsos. Cuando se les perturba se mueven de su sitio, mostrando poco control de velocidad y marcha; finalmente descansan o caen de lado. Algunos pueden rehusar a moverse o caminan sobre sus tarsos y piernas. La expresión torpe se vuelve más pronunciada y se acompaña por un grito débil. Pueden ser evidentes temblores finos de la cabeza y cuello, cuya frecuencia y magnitud varían.(1) Excitar o perturbar a los pollitos puede originar los temblores, que pueden continuar durante periodos variables y recurrir a intervalos irregulares. Los signos atáxicos suelen presentarse antes de los temblores, pero no siempre. En algunos casos sólo se manifiestan temblores. La ataxia suele progresar hasta que el pollito no puede moverse de su lugar, y a esta etapa sigue la inanición, postración y finalmente la muerte. Los pollitos con ataxia y postración de grado muy manifiesto, frecuentemente los pisotean sus compañeros de corral. Algunos pollitos con signos definidos de EA pueden sobrevivir y crecen hasta la madurez, y en algunos casos los signos pueden desaparecer por completo. Los sobrevivientes desarrollaron posteriormente ceguera, a partir de una opacidad que le da una coloración azulosa al cristalino. (1) Las aves maduras pueden mostrar descenso temporal en la producción de huevo (5 a 10%), pero no desarrollan signos neurológicos. (1)
  • 183.
    177 Lesiones Macroscópicas: • Laslesiones macroscópicas son pocas, opacidad del lente ocular, palidez molleja. • En aves adultas infectadas no se ha descrito cambios, que no correspondan a la opacidad del cristalino. (2)
  • 184.
    178 Molleja pálida. Lesiones Microscópicas: Imagende corte del cerebelo en la cual se señala la lesión conocida como gliosis focal, ubicada en la capa molecular
  • 185.
    179 Cortes del cerebroen los cuales se observan infiltrados perivasculares de células mononucleares (Linfocitos). Cromatólisis central de las neuronas Corte de proventrículo en el cual se señala un acúmulo de linfocitos en la capa muscular del órgano.
  • 186.
    180 Corte de páncreasen el cual se señalan, infiltrados de linfocitos. Diagnóstico:  Histopatología.  Aislamiento vírico: Inoculación en saco vitelino de suspensión de cerebro de pollito infectado. Cultivos celulares: riñón, fibroblastos o células nerviosas de embrión de pollo. En los embriones se observa: Distrofia muscular, extensión anormal de extremidades y enanismo.  Difusión en agar gel.  Neutralización viral.  IF (inmunofluorescencia indirecta) de encéfalo.  ELISA (2,3) Diagnóstico diferencial:  Encefalomalacia (deficiencia de vit E): alteraciones nerviosas, edema y hemorragia cerebelo. Responde al tratamiento con antioxidantes y Vitamina E.  Newcastle: parálisis, torticolis. Diarrea y problemas respiratorios, todas las edades.  Bronquitis infecciosa: Caída de la puesta. Alteración en la calidad del huevo y signos respiratorios  Marek: parálisis de nervios periféricos. Aves mayores de 4 semanas. Lesiones en nervio ciático y tumores linfoides. (3) Control: El control de la EA se logra mediante la vacunación de las parvadas de reproductoras durante el periodo de crecimiento, para asegurar que no se infectan después de la madurez, previniéndose así la diseminación del virus a través del huevo. Además, los anticuerpos matemos protegen a la progenie contra el contacto con AEV durante las primeras 2 a 3 semanas críticas. La vacunación también puede usarse con parvadas comerciales de ponedoras para evitar un descenso temporal en la producción de huevo vinculado con la EA.(1) Tratamiento: • No existe tratamiento curativo y se recomienda el sacrificio de los animales jóvenes afectados. Los reproductores vacunados después de las 10 semanas de edad transmiten la inmunidad a la progenie por medio del huevo. La desinfección de las instalaciones puede ser con Formalina.(2)
  • 187.
    181 Inmunoprofiláxis:  Pollitos nacidosde aves inmunes: Protegidos de 6-8 semanas  Vacunación en gallinas antes de la puesta (8-16 semanas de edad)  Vacunas atenuadas en agua de bebida: (+ usada)  A los 84 días, se vacunan 5-10% de las aves.  Resto de la parvada se inmuniza a partir del virus vacunal, eliminado por las aves vacunadas vía heces.  Vacuna inactivada, vía parenteral (aves en puesta) (2) NOBILIS® TREMVAC + FP es una vacuna bivalente liofilizada a virus activo desarrollada en embriones de pollo SPF, para la prevención de la encefalomielitis y de la viruela aviar. NOBILIS® CAV VAC es una vacuna a virus vivo modificado en suspensión. Composición Contiene el virus activo cepa Calnek 1143 del virus de la encefalomielitis aviar, un virus activo de la viruela aviar y la cepa 26P4 de la anemia infecciosa de los pollos. Aplique por vía intracutánea por punción en la membrana del ala. Bibliografías: 1. B.W. Calnek al. 1997. Enfermedades de las aves. 2da edición en español Editorial ManualModerno. Pag (585-593). 2. B. Mejía. Encefalomielitis Viral Aviar. 2012. (en línea) consultado el 3 de septiembre de 2014. Disponible en. http://patologiaaviarmidiagnostico.blogspot.com/2012/02/encefalomielitis-viral- aviar-dos-casos.html- 3. I. Dinev. El Sitio Avicolo. Encefalomielitis Infecciosa. (en línea), consultado el 3 de septiembre de 2014. Disponible en. http://www.elsitioavicola.com/publications/6/enfermedades-de-las- aves/274/encefalomielitis-infecciosa-iem. V.7 ENCEFALOMIELITIS AVIAR 1. De cuáles enfermedades haría el diagnóstico diferencial y como lo confirmaría.  Encefalomalacia (deficiencia de vit E): alteraciones nerviosas, edema y hemorragia cerebelo. Responde al tratamiento con antioxidantes y Vitamina E.  Newcastle: parálisis, torticolis. Diarrea y problemas respiratorios, todas las edades.  Bronquitis infecciosa: Caída de la puesta. Alteración en la calidad del huevo y signos respiratorios  Marek: parálisis de nervios periféricos. Aves mayores de 4 semanas. Lesiones en nervio ciático y tumores linfoides. 2. Por qué la vacuna se aplica hasta las 7 semanas de edad.  La protección de la inmunidad materna dura de 6-8- semanas. 3. Que lesiones se observan al inocular embriones y por qué vía lo hace.
  • 188.
    182  Distrofia muscular,rigidez en las piernas y enanismo.  Se inocula por medio de saco vitelino. 4. Que otras técnicas de diagnóstico se utilizan en el caso de Encefalomielitis aviar.  Difusión en agar gel  Neutralización viral.  IF (inmunofluorescencia indirecta) de encéfalo  ELISA 5. Elabore un mapa conceptual de la enfermedad. Picornavirus Transmisió n horizontal Oral atreves de las heces. Los pollitos infectados verticalmente excretan el virus en el medio ambiente Infección primaria se da en el intestino delgado. Se produce una viremia. Replicación en hígado, páncreas, musculatura lisa de vías digestivas, bazo, riñón y SNC. Signos clínicos. Vertical Durante la fase aguda de la infección, la cual puede tomar hasta un mes, el virus de la encefalomielitis aviar se transmite de forma intermitente a través de los huevos Transmisión vertical Páncreas, cerebelo y proventrículo Enfermedad neurológica Mortalidad embrionaria Viremia en embrión
  • 189.
  • 190.
    184 M.1 Micosis Respiratoria AgenteEtiológico: Aspergillus fumigatus, aunque también pueden intervenir otros como el Aspergillus flavus y Aspergillus nidulans. (1) Sinónimos: Neumonía Micotica, neumonía de las nacedoras, aspergilosis pulmonar. (1) Distribución Geográfica: Microorganismos están presentes en todos los lugares, se presentan comúnmente en material vegetal en descomposición suelo y granos de alimento. (2) Especies que afecta: Pollos, pavos y patos.(1) Patogenia:
  • 191.
    185 Micosis Respiratoria Agente etiológico: Principalmente Aspergillus Fumigatus Transmisión: Horizontaly Vertical Directa: via respiratoria La vía respiratoria tiene su fuente principal de contaminación en el suelo y esencialmente en la cama. Zoonosis Esta enfermedad se puede trasmitir al humano si este inhala las esporas del hongo que pueden estar presente en la cama sucia y contaminada, o presencia de estos hongos en el ambiente Directa: Via digestiva La infección por vía digestiva se puede originar por la ingestión de alimentos contaminados, aunque es más probable que la infección continúe a ser por vía respiratoria con la inhalación de esporas procedentes del pienso contaminado y levantadas por el viento, por el batir de las alas, etc. Vertical La transmisión vertical de las esporas (a través del huevo) es posible, produciéndose la muerte del embrión o el nacimiento de las crías infectadas. Indirecta La contaminación mediante el huevo visto que al interior del mismo pueden llegar las esporas a través de fisuras o atravesando directamente la cascara. La procedencia puede ser, la paja de los ponederos del suelo o el hecho de incubar huevos sucios de excrementos o bien hongos procedentes de la sala de incubación, por falta de higiene adecuada.
  • 192.
    186 Síntomas: Puede haber disnea,ahogos y respiración acelerada. Cuando estos signos se relacionan con otras enfermedades respiratorias, como bronquitis infecciosa y laringotraqueitis infecciosa, se acompañan más a menudo por estertores, mientras que en la aspergilosis de ordinario no hay ruidos. Somnolencia, inapetencia, emaciación, aumento de sed y pirexia a la aspergilosis. Se nota disfagia en aquellos casos en los cuales estaba afectada la mucosa esofágica. Disminuye de manera temporal la producción de huevo. (2) Como se produce torticolis, falta de equilibrio, o ambas cosas, tanto en infecciones experimentales como naturales por especies de Aspergillus esto debe considerarse como un signo de aspergilosis aviar. (2) La sintomatología será diferente conforme sea una presentación aguda, subaguda o crónica. La forma aguda se caracteriza por disturbios respiratorios, fenómenos nerviosos (convulsiones) y digestivos (diarrea). Los pollitos afectados adoptan posturas características con el pico abierto, cuello estirado, alas entreabiertas y patas ligeramente separadas, esta posición es típica con la finalidad de obtener la máxima capacidad torácica.(1,3) Las formas subagudas y crónicas, son el resultado de la evolución de la forma aguda. La sintomatología es poco clara, ésta puede ser respiratoria, digestiva y nerviosa, se llegan a encontrar lesiones en todo el cuerpo e inclusive en los huesos.(1,3) Lesiones Macroscópicas: Entre la tráquea y los bronquios principales se detectan usualmente masas obstructivas de exudado fibrinoso coagulado cerca de la bifurcación.
  • 193.
    187 Nódulos densos múltiplesde color gris blanquecino o amarillento en los pulmones. Los granulomas producidos por Aspergillus en las cubiertas serosas se encuentran algunas veces comprimidos: en los pectorales, sacos aéreos abdominales y pleurales. Se desarrollan mohos en los sacos aéreos.
  • 194.
    188 Lesiones Microscópicas: El examende los tejidos pulmonares de los pavipollos no mostró alguna diferencia en las lesiones histopatológicas causadas por A. fumigatus o A. flavus. Las lesiones tempranas se caracterizaron por acumulaciones focales de linfocitos, algunos macrófagos y unas cuantas células gigantes. Más adelante, las lesiones estuvieron constituidas por granulomas con una zona central de necrosis con heterófilos rodeados por macrófagos, células gigantes, linfocitos y algún tejido fibroso. Ocho semanas después de la exposición, los pavipollos sobrevivientes tenían lesiones granulomatosas constituidas por un Centro necrótico rodeado por células gigantes y una capa gruesa de tejido fibroso con unos cuantos heterófilos distribuidos de manera irregular. Con el use de tinciones especiales para hongos, se observaron microorganismos dentro de las zonas necróticas de las lesiones. En los cortes de tejido de los bronquios, bronquiolos y sacos aéreos bien oxigenados, los microorganismos se encontraron espurulando asexualmente.(2) En las lesiones de la tráquea, las oclusiones consistían en miselios micóticos y exudado piogranulomatoso, mientras en la pared traqueal subyacente resultó evidente que la mucosa se encontraba necrótica e infiltrada con macrófagos y fibroplasia.(2) En la aspergillosis aguda se pueden observar esporas del hongo entre las masas inflamatorias necróticas (flecha a) así como el crecimiento de hifas (flecha b). En la forma nodular se encuentran estructuras granulomatosas características de Aspergillus en los tejidos.
  • 195.
    189 Diagnóstico: Aislamiento e identificacióndel agente causal La aspergilosis se suele diagnosticar en el examen postmortem, a menudo con base en la observación de nódulos caseosos blancos en los pulmones o sacos aéreos de las aves afectadas. Sin embargo, se utilizó broncoscopia para observar las placas en los bronquios y tráquea de un avestruz y se obtuvieron biopsias de material infectado para evaluación histológica y para examen y cultivo de bacterias y hongos. Aunque a veces es posible observar proliferación micótica y esporulación en los nódulos o placas caseosas, en especial en los sacos aéreos, debe hacerse confirmación por medio de aislamiento e identificación del hongo causal. Aunque A. fumigatus es el agente más probable de aspergilosis aviaria, otras especies de hongos pueden provocar la enfermedad. Por tanto, deben identificarse los microorganismos aislados.(2,3) Como la mayor parte de los agentes de las micosis son saprófitos que se encuentran en todo lugar, las muestras diagnósticas deben obtenerse con cuidado con el uso de una técnica aséptica. Las muestras así obtenidas pueden examinarse al microscopio colocando una porción pequeña del nódulo en hidróxido de potasio (KOH) a 20% en un portaobjetos, separando el material y cubriéndolo con una laminilla de vidrio. Después de calentar suavemente el portaobjetos sobre una flama, puede examinarse al microscopio la muestra para identificar la presencia de hifas dentro del exudado. Si la preparación es demasiado gruesa, debe incubarse el portaobjetos durante 12 a 24 horas en cámara húmeda y examinarse de nuevo. Para ayudar en la identificación del hongo, el KOH puede mezclarse con tinta colorante (/nk blue pp or asb, Parker Pen Co., Janesville, W/). Las hifas de Aspergillus, teñidas con la tinta colorante se presentan como estructuras ramificadas en forma dicotomisada, tabicadas, teñidas de azul, de 2 a 4 ~m, de diámetro con paredes de hifas por lo general paralelas.(2,3) Las muestras obtenidas asépticamente pueden sembrarse de manera directa en un medio micológico apropiado. Como alternativa, las muestras se pueden colocar en solución salina, molerse brevemente en un molino de tejido, y luego sembrarse en estrías sobre la superficie de un medio micológico. Las placas duplicadas deben incubarse tanto a 27 como a 37 °C. Los líquidos obtenidos pueden centrifugarse y examinarse el sedimento microscópicamente o cultivarse de la manera indicada arriba. (2,3) Control: La infección por Aspergillus fumigatus en pollitos y pavipollos ha sido un tanto controlada por medidas sanitarias en las incubadoras. Se dispone de equipo de muestreo y medios muy avanzados para vigilar el aire en las incubadoras. Debe evitarse la cama, paja y alimentos mohosos para prevenir brotes de aspergilosis. El examen de las instalaciones o materiales empleados para la cama o equipo comúnmente se da el origen de la infección. (2,3) Las áreas alrededor de los comederos y bebederos son áreas fértiles para la proliferación de mohos. A menos que se use un sistema permanente de "yarda" es aconsejable el movimiento frecuente de alimento en los comederos y bebederos. La colocación de los comederos y bebederos en plataformas elevadas, alambradas, ayuda a evitar que los pavos ingieran los mohos que se desarrollan en esos sitios. El drenaje es recomendable para las áreas en las cuales es probable que se estanque el agua después de las lluvias. (2,3) La limpieza y desinfección diarias de comederos y bebederos ayudaran a eliminar la infección. La aspersión de la tierra alrededor de comederos y bebederos con soluciones químicas puede ser recomendable en caso de que sea imposible cambiar muchas veces las áreas de alimentación.
  • 196.
    190 En los brotes,puede utilizarse una solución acuosa de sulfato de cobre a 1:2000 para toda el agua de bebida, para ayudar a prevenir la propagación, aunque no debe considerarse este método para use continuo. Evidentemente, el incremento en la ventilación dentro de las casetas reduce la microflora del aire, lo cual sugiere que esto puede usarse como medida preventiva para controlar la aspergilosis. (2,3) Tratamiento: Uso de yodoforos, sulfato de cobre (0,3 gr/litro de agua de bebida), anfotericina B (20 mg/litro de agua de bebida) y hamycina (20 mcg/litro de agua de bebida). (1) Otros; para aspergilosis ocular se han intentado tratamientos tópicos con glicerina yodada al 1:20 (4). Para lavar huevos de incubar puede utilizarse una solución de dinaftilmetano fenilmercurio en agua a 1:2000, como medida preventiva.(1) Como normal general, es también aconsejable el uso de un buen fungistático de amplio espectro, incorporado en el alimento compuesto.(1) Inmunoprofiláxis: Pueden utilizarse vacunas, aunque ninguna de ellas se encuentra disponible comercialmente. Han reducido la mortalidad en 50% en pavipollos vacunados con una dosis germling (conidios germinados) preparada con A. fumigatus y desafiados posteriormente con exposición a aerosoles con conidios de A. fumigatus. (3) Bibliografía: 1. A. Gimeno. 2004. Micosis y Micotoxicosis en Pollos. (en línea), consltado el 4 de septiembre de 2014. Disponible en. http://www.gallospedragliofarm.com/hongosmicosis.html. 2. B.W. Calnek al. 1997. Enfermedades de las aves. 2da edición en español Editorial ManualModerno. Pag (361-369). 3. B. Mejía. Micosis Pulmonares y de Sacos Aéreos. (en línea), consultado el 4 de septiembre de 2014. Disponible en. http://patologiaaviarmidiagnostico.blogspot.com/2011/12/micosis-pulmonares-y-de- sacos-aereos.html.
  • 197.
    191 M.2 Micosis Digestiva AgenteEtiológico: El principal agente patogénico es la Cándida albicans (Monilia albicans). (2) Sinónimos: Candidiasis, muguet, estomatitis oídica, afta, móniliasis, oidiomícosís candidiasis y buche ácido. (1,2) Distribución Geográfica: Microorganismo está presente en todos los lugares. (1) Especies que afecta: Pollos, pichones, gansos, pavos, faisanes, guaco norteamericano, codormiz, pavo reales y periquitos. Además de mamíferos y humanos. (1) Patogenia:
  • 198.
    192 MicosisDigestiva Agente Etiologico: Candida albicans puedehaber zoonosis por contacto con las esporas que ingresen a traves de una herida. Transmision: Horizontal Directa: Via oral, por contaminacion de agua de bebida y comida Directa: VIa respiratoria, por aerosoles, esporas presentes en la cama Indirecta Por heridas, el agente ingresa por estas.
  • 199.
    193 Síntomas:  Los pájarosafectados tienen dificultad para deglutir los alimentos, lo que da lugar a que adelgacen.  Disnea.  A veces diarrea  Abatimiento. Falta de vivacidad.  Los animales quedan apartados en el fondo de la jaula.  Vómitos.  Regurgitación.  Vaciamiento más lento del buche.  Producción de saliva muy viscosa.  Embolamiento.  Retraso en el crecimiento. Las infecciones en el intestino pueden dar lugar a hiponutrición, ya que se reduce la absorción de vitaminas y minerales.(3) Lesiones Macroscópicas: Las lesiones son de localización gastro-intestinal y se presentan en las mucosas de la cavidad bucal, faringe, esófago, buche con mucha frecuencia en los jóvenes pájaros. Lesiones en el intestino.(2,3) En las zonas citadas anteriormente observamos placas o pseudomembranas cremosas de color blanco amarillento e incluso verde con secreciones. También las lesiones pueden afectar al aparato respiratorio (pulmones, sacos aéreos) y sistema nervioso (proceso poco frecuente). También se observan secreciones anómalas, deformación del pico. Esta enfermedad es causa frecuente de la muerte de las crías. Los animales que pasan la enfermedad quedan inmunizados. El tipo y gravedad de las lesiones influyen de manera directa en la sintomatología que se presenta. (2,3) Pseudomembranas en molleja.
  • 200.
    194 Lesiones en mucosadigestiva. Lesiones Microscópicas: Esporas de Candida albicans Diagnóstico: La observación de lesiones proliferativas características relativamente no inflamatorias, con proliferación densa resultante en los cultivos primarios sirve para diagnosticar el muguet. Debido a la posibilidad de cultivo de C. albicans de tejidos que parecen normales, se considera esencial para el diagnóstico un crecimiento denso original. El reconocimiento de esporas y más especialmente de hifas en frotis preparados frescos se obtiene con alguna dificultad. Se producen abscesos miliares en los riñones de conejos inyectados IV. Un instrumento conocido como panendoscopio foroblicuo de McCarthy que se usó para diagnosticar moniliasis experimental del buche. Este instrumento se equipó con una lente de observación y una fuente independiente de luz. Se sometieron a inanición durante 12 horas a aves para vaciarles el buche y permitir que se viera con claridad su mucosa. Un buche normal es rosado pálido, con una superficie lisa brillante con múltiples repliegues poco profundos, mientras que un buche infectado por hongo, mostró arrugas intensas hasta estrías leves blancuzcas, erosiones o formaciones diftéricas, y una mucosa circundante de color rojo intenso. (2) Control: Para la profilaxis de esta enfermedad se puede administrar yodo en el agua de bebida. Evitar la administración de semillas y pastas enmohecidas. Utilización de desinfectantes eficaces contra los hongos: amonio cuaternario, yodóforos. Renovar varias veces al día los alimentos húmedos que les administremos. Germinar correctamente las semillas. Retirar los
  • 201.
    195 restos de frutasy verduras, para evitar la proliferación de esta levadura. Adecuada ventilación del aviario para evitar el exceso de humedad y transmisión del hongo. Evitar situaciones de estrés calor, frío, cambios de dieta, exceso de luz, hacinamiento, ya que se produce, debido a la liberación de corticosteroides, una disminución de la eficacia del sistema inmunológico (2,3) Tratamiento: Es muy importante actuar en las primeras fases de la enfermedad. El tratamiento no es fácil. Se pueden tomar las siguientes medidas: Aplicación de glicerina yodada sobre las lesiones Yoduro potásico en el agua de bebida Alimentación sana y equilibrada con semillas y pastas de calidad. Administración de antifúngicos: nistatina (mycostatin), anfotericina B, ketoconazol 10-30 mg/kg 2 veces al día. La nistatina es muy eficaz. Se aconseja 1- 2 gotas 3 veces al día durante 15 días, cambiando diariamente el agua del bebedero. También se puede administrar en la pasta de cría a la dosis de 200 U.I./kg de pasta de cría. Asimismo en menor dosis se puede usar como preventivo. La nistatina sólo es efectiva cuando la candidiasis afecta únicamente al aparato digestivo, ya que al no atravesar la barrera intestinal, no pasa a la sangre y actúa sobre otros órganos afectados. Extremar las medidas higiénicas. Fermentos lácticos específicos para aves. Para candidiasis ligeras Harrison aconseja una solución de 2-4 ml de clorhexidina al 2 % en un litro de agua de bebida. Administración de complementos vitamínicos y minerales para aumentar las defensas orgánicas. Administración en el agua de bebida de compuestos acidificantes (ácido acético, ácido cítrico), para inhibir el desarrollo de patógenos. El uso de fármacos antimicóticos también ha dado lugar a la aparición de cepas resistentes a éstos. Esto ha ocurrido en el caso de Cándida, dando lugar a cepas que no se puede tratar empleando los antifúngicos actuales. (1) La clorohidroxiquinolina es también efectiva a 2,5 gr./Kg. de pienso, sin embargo puede haber problemas de inapetencia.(1) Inmunoprofiláxis: No existe vacuna comercial. (1) Bibliografía: 1. A. Gimeno. 2004. Candidiasis o Muget. (en línea), consltado el 4 de septiembre de 2014. Disponible en. http://www.gallospedragliofarm.com/hongosmicosis.html. 2. B.W. Calnek al. 1997. Enfermedades de las aves. 2da edición en español Editorial ManualModerno. Pag (372-374). 3. Jordan. FT. Pattison. 1998. Enfermedades de las aves. 3era. Ed. En español. Editorial Manual Moderno. (245-247)
  • 202.
  • 203.
    197 T.1 Gota Úrica AgenteEtiológico: Los productos de degradación en el proceso del metabolismo, específicamente las nucleoproteínas ricas en bases nitrogenadas denominadas purinas, son las responsables de producir la gota. (3) Sinónimos: Artritis, gota. (2) Distribución Geográfica: Distribución mundial.(2) Especies que afecta: Pollos, pavos, palomas y aves rapaces que viven en cautiverio, Reptiles. (3) Patogenia: Degradacion de las purinas Xantina Ácido urico. Alantoina. Ácido alantoico Acido urico en sangre. Presipitados insolubles ( cristales de ácido urico, urato sodico) en tejidos. Adenina, Guanina.
  • 204.
    198 Síntomas: En las aves,la gota se divide generalmente en dos tipos, gota visceral, que afecta a los órganos internos, y la gota articular, que afecta a las articulaciones. Ambas formas de la gota son tratables, sin embargo, la gota articular es a menudo una condición crónica y es probable que se repita a intervalos de varios meses durante toda la vida del ave. (1,3) Gota articular: casi siempre afecta a las articulaciones metatarsianas, falángicas y cubitales. Presenta limitaciones en los movimientos de estos miembros, inflamaciones articulares y más tarde, tofos consistentes de varios tamaños que causan deformaciones y, a veces se puede fistulizar y dar salida a masas parecidas a papilla color gris amarillento. También hay tofos pequeños en tendones, debajo de la piel y hasta en la base de las raíces de las plumas, otros síntomas que aparecen es disminución de la puesta y debilidad. (1,3) Gota visceral: La gota visceral se presenta más comúnmente en las superficies serosas y en los túbulos renales. más frecuente en aves de 5-7 meses y en ponedoras de 8 meses a 1 año de edad. Los síntomas generales son caída de puesta, anorexia, tristeza, apatía, debilidad de las patas, alas y diarrea, crestas y barbillas toman una coloración azul. Se acompaña con alteraciones nerviosas, vértigos e incoordinación motora, la muerte suele presentarse entre 3 y 6 días después de la aparición de los primeros síntomas y la mortalidad es del 5 – 50%.(1,3) Lesiones Macroscópicas: Gota visceral. Izquierda y centro: sacos pericárdicos (Se observan el miocardio en el interior), se observan acúmulos blanquecinos correspondientes a uratos. Derecha: miocardio desprovisto del saco pericárdico (2)
  • 205.
    199 Gota visceral. Izquierday centro: depósitos de uratos sobre sacos aéreos. Derecha: Hígado, depósitos de uratos sobre la capsula hepática. (2) Gota articulas. Izquierda: se observa ligero engrosamiento de la articulación interfalangica en la cual es posible visualizar el material blanco a través de la dermis. La fotografía central muestra los tejidos periarticulares una vez retirada la piel. Derecha: presencia de uratos ("Tofos") en los tejidos blandos del cojinete plantar.(2) Articulación femorotibiorotuliana donde se aprecia la exposición gradual de los uratos contenidos en la superficie articular.(2) Lesiones Microscópicas:
  • 206.
    200 Corte de riñón.Dentro del círculo negro se muestra un túbulo renal conteniendo uratos dispuestos en forma "plumosa" en el lumen del túbulo.(2) Deposición de uratos dentro del lumen de túbulos renales, dispuestos en un patrón granular basofílico.(2) Diagnóstico: La gota articular se diagnostica por la presencia de uratos a nivel subcutáneo (patognomónica), y en diversos órganos, así como la demostración al microscopio de las agujas de urato, y la presencia de tofos gotosos. (3) Anatopatologicamente en la gota visceral la superficie serosa del pericardio se incrusta en una capa gris blanquecina que tiene un brillo metálico. Los riñones muestran manchas blancas o grises, los uréteres están llenos de tapones blancos y el tejido renal esta degenerado o inflamado. Las mucosas, crestas y barbillas tienen un aspecto cianótico. (3) En la gota articular no faltan las lesiones renales, aunque en menor intensidad que en la gota visceral, pero el cuadro se caracteriza por la presencia de tofos articulares. Control: La gota en aves de corral se puede prevenir con la provisión de agua potable adecuada y un seguimiento cuidadoso de las fuentes de alimentos para contaminantes y toxinas. Un medio ambiente limpio que evita que las aves de corral de picotear y comer toxinas potenciales es una necesidad. Si ya se ha establecido un historial de gota, se puede recomendar la adición de los diuréticos al agua potable. (1,2) Tratamiento: Conseguir la curación de la gota es difícil o imposible. El tratamiento recomendado es:  Aureomicina (100mg/kg), durante 4 días consecutivos se supone que los resultados se deben más al efecto oxidante que al efecto antibiótico.  Vitamina C, debido a la acción oxido reductora y diurética. (1,2) Inmunoprofiláxis: No hay ninguna vacuna comercial.
  • 207.
    201 Bibliografías: 1. B.W. Calnekal. 1997. Enfermedades de las aves. 2da edición en español Editorial ManualModerno. Pag (964). 2. B. Mejía. 2012. Gota. (en línea). Consultado el 7 de septiembre de 2014. Disponible en. http://patologiaaviarmidiagnostico.blogspot.com/2012/04/gota.html. 3. L. Eusebio, J. Rejas. 2003. Medica Veterinaria. Gota Aviar. (en línea), consultado el 7 de septiembre de 2014. Disponible en. http://books.google.com.gt/books?id=GCkvIaAT1WYC&pg=PA343&lpg=PA343&dq= gota+urica+en+aves&source=bl&ots=8ZewGV0- vU&sig=uwxvj9ICf5aK6s8PJxPTffo43Oo&hl=es&sa=X&ei=ddMLVLjQGviJsQTF5oGY Cw&sqi=2&ved=0CE8Q6AEwCQ#v=onepage&q=gota%20urica%20en%20aves&f=fa lse. CUESTIONARIO GOTA ÚRICA Basado en la etiología citada de la enfermedad elabore un programa de prevención de la misma.  Evitar la alimentación con dietas altamente proteicas.  Evitar dietas con alto contenido de calcio.  Evitar dietas con alto contenido de vitamina D3.  Dieta con cantidades de vitamina A adecuadas.  La cantidad de los nutrientes mencionados deberá ser en base a los requerimientos de las aves.  El agua de bebida debe estar siempre disponible para evitar la deshidratación. Investigue sobre la enfermedad y tratamiento en otras aves. La gota úrica es una enfermedad que también padecen las aves silvestres. Se ha observado con frecuencia en periquitas australianas, loros y otros psitácidos, pero se presenta en una gran variedad de aves, incluso en aves rapaces, en las que generalmente se produce debido a fallo renal. En polluelos de varias especies criados en cautiverio puede producirse cuando son alimentados con fórmulas inapropiadas con altos contenidos de proteína. Las aves con fallo renal y gota deben ser alimentadas con dietas que disminuyan la carga de trabajo renal y retrasen la pérdida de la función renal. Estas dietas deben ser bajas en proteínas y los niveles de calcio, fósforo, magnesio, sodio y vitamina D3 deben ser reducidos para evitar la mineralización renal. La vitamina A debe estar presente en cantidades adecuadas para asegurar la función apropiada de las membranas mucosas de los uréteres. El acceso al agua es fundamental. Las aves de compañía no deben alimentarse con alimentos balanceados para pollos o pavos por su alto contenido proteico. El tratamiento quirúrgico puede ser realizado en aves silvestres junto con el cambio de dieta para remover los depósitos de urato en articulaciones. Además, en estas aves se han
  • 208.
    202 utilizado medicamentos antihiperuricémicoscomo el alopurinol, probenecid, sulfinpirazona y colchicina para controlar la gota. El uso de alopurinol es controversial porque en algunos casos se ha reportado que puede causar hiperuricemia y nefrosis tubular renal.
  • 209.
  • 210.
    204 REQUERIMIENTOS DE PROTEÍNAY CALCIO PARA GALLINAS DE POSTURA Fuente: Guía de manejo de ponedoras comerciales Hy-Line Brown. 2014. FASE NUTRIENTE Iniciació n 1 (0 - 3 semana s) Iniciació n 2 (3 - 6 semana s) Crecimie nto (6 - 12 semanas) Desarro llo (12 - 15 semana s) Pre-postura (15 - 17 semanas) Pico de producción (Primer huevo hasta que la producción baje 2% del pico de producción. 17 – 37 semanas) Postura 2 (2% debajo del pico de producción al 89%. 37-48 semanas) Postura 3 (88 – 85 %. 48 – 61 semanas) Postura 4 (Menos del 85% de postura. 61+ semanas) PROTEÍNA CRUDA 20% 18% 17.5% 16% 16.5% 17 g/día 16.75 g/día 16 g/día 15.5 g/día CALCIO 1% 1% 1% 1.4% 2.5% Semana 17 -35 4.2 g/día Semana 36 -55 4.3 g/día Semana 56 -74 4.5 g/día Semana 75+ 4.8 g/día
  • 211.
    T.1 Botulismo Agente Etiológico: Toxinasproducidas por Clostridium botulinum, que son las más potentes de todas las conocidas. C. botulinum es un anaerobio obligado que forma esporas. Se subclasifica en cuatro grupos (I a IV), según sus características de cultivo y serológicas (1) Sinónimos: Cuello elástico, enfermedad del pato del oeste, alantiasis, “lamsiekte” (botulismo bovino en Sudáfrica), “limberneck” (botulismo en las aves). (1,2) Distribución Geográfica: Distribución mundial. Especies que afecta: En las aves se presenta con mayor frecuencia en las aves acuáticas, especialmente en los órdenes Anseriformes, Ciconiiformes y Gruriformes. También es bastante frecuente en el orden Galliforme, perdices y faisanes, así como también los pavos. Las únicas aves que no son atacadas por estas toxinas son aquellas que pertenecen a la familia Cathartidae del orden Falconiformes. Más afectados son los patos.(3) Patogenia: Síntomas: Los signos clínicos de botulismo en pollos, pavos, faisanes y patos son similares. En pollos, la parálisis fláccida de las patas, alas, cuello y parpados son las características predominantes de la enfermedad. Los signos de parálisis progresan cranealmente hacia las patas para incluir alas, cuello y parpados. De manera inicial, las aves afectadas se ven sentadas y no se mueven, si las fuerzan a caminar, parecen cojas. Las alas se caen cuando se paralizan. Limberneck. el nombre común y original de la enfermedad, describe de manera precisa la parálisis del cuello. Debido a la parálisis de los parpados, las aves parecen en estado de coma o Esporasde Clostribium botulinum Alimentos en descomposici ón Ave ingiere alimento e ingresa Colonizacion del tracto digestivo Produccion de neuro toxina Actuan en la membrana pre-sinaptica.Cadáveres en putrefacción Ave ingiere o picotea aves muertas.
  • 212.
    206 incluso muertas. Semenciona que puede haber bloqueo cuando se manejan las aves. La muerte resulta por insuficiencia cardiaca y respiratoria.(1) Los pollos afectados tienen las plumas erizadas, las cuales se caen con el manejo. Se observa estremecimiento de ciertos haces de plumas. Los pollos de engorda con signos de botulismo, pueden tener diarrea con exceso de uratos en las heces acuosas.(1) Lesiones Macroscópicas: El botulismo en pollos da pocas lesiones internas. Puede haber distensión parcial de los intestinos y enteritis catarral y pequeñas zonas hemorrágicas intensas en el intestino. Tanto en pollos corno en pavos se suele encontrar alimento en descomposición dentro del buche. La presencia de larvas de moscas sugiere la existencia de alimentos en descomposición.(1,3) Distención de intestinos. Lesiones Microscópicas: Esporas de Clostridium botulinum.
  • 213.
    207 Diagnóstico: El diagnóstico diferencialde botulismo se basa en signos clínicos y la falta de lesiones macroscópicas o microscópicas. El diagnóstico definitivo requiere de la detección de la toxina en suero, buche o por lavados gastrointestinales de las aves enfermas El suero es Ia muestra preferida para el diagnóstico. Debido a que C. botulinum se encuentra en intestinos de pollos normales. La toxina puede generarse en tejidos corporales en descomposición, por tanto, la toxina hallada en tejidos de aves muertas no confirma el botulismo. (2) Las pruebas biológicas con ratones son un método sensible y exacto para confirmar la toxina termolábil en suero. Grupos de ratones se inoculan con muestras de suero sospechosas. Otros ratones reciben muestras tratadas con antisuero de tipo específico. Si hay toxina en la muestra, se desarrollan los signos y la muerte de los ratones con las muestras no tratadas, por lo general, en 48 horas. Los ratones inoculados con antitoxina específica estarán protegidos. Se han revisado otros métodos in vitro para detectar la toxina. En brotes de aves acuáticas y algunos en aves domésticas, las concentraciones de la toxina en sangre también pueden ser demasiado bajas como para provocar la enfermedad en ratones. La concentración en suero o las inoculaciones repetidas en ratones con suero sospechoso, pueden ser necesarias para demostrar la toxina en estos casos. (2) En etapas avanzadas de la enfermedad, los signos clínicos resultan evidentes, durante intoxicaciones no tan graves, solo se observa parálisis de las extremidades. La forma leve de la enfermedad debe diferenciarse de la enfermedad de Marek, intoxicaciones con fármacos o químicos, o problemas esqueléticos apendiculares. En estos casos, la prueba biológica con ratones puede ser en particular útil para el diagnóstico. El botulismo en aves acuáticas debe diferenciarse de cólera aviar y de intoxicaciones químicas.(2) La intoxicación con plomo en aves acuáticas se confunde a menudo con botulismo. El aislamiento de C. botulinum requiere de cultivos anaerobios y es de poca ayuda para el diagnóstico. El microorganismo se encuentra ampliamente distribuido en intestinos, hígado y bazo de pollos sanos. Sin embargo, la detección del microorganismo en muestras de alimento o ambientales puede ser una prueba útil en estudios epizootiológicos. El microorganismo puede demostrarse en mues- tras inoculadas en medios de carne cocida e incubada de manera anaerobia a 30 °C. Después de 3 a 5 días de incubación se puede detectar Ia toxina mediante Ia prueba en ratones con antitoxinas específicas. También son posibles otras modificaciones de este procedimiento. Se puede detectar al microorganismo por medio de la técnica de anticuerpos fluorescentes. (2) Control: Las prácticas de manejo deben enfatizar la eliminación de Fuentes potenciales del microorganismo y sus toxinas del ambiente. La rápida eliminación de aves muertas y la exclusión de aquellas enfermas es muy importante en la prevención y control. En áreas problema, la eliminación de cama contaminada y la desinfección completa con hipoclorito de sodio, iodóforos o desinfectantes con formalina pueden ayudar a reducir las cantidades de esporas en el ambiente. En casetas con pisos sucios es difícil la
  • 214.
    208 destrucción completa deestos formadores de esporas. Se ha recomendado la desinfección de las áreas circunvecinas a las casetas avícolas. Las esporas pueden localizarse en el suelo fuera de las instalaciones de la granja y pueden transportarse de regreso hacia las casetas. El control de las moscas puede ser otro medio de reducir el riesgo de larvas tóxicas en el ambiente. Durante los brotes, se sugiere, alimentar con dietas bajas en energía que reducen la mortalidad ocasionada por el botulismo infeccioso toxico. El exceso de hierro en alimentos o en agua también se ha relacionado con algunos brotes.(2) Tratamiento: Muchas aves enfermas se recuperan si se aíslan y se les proporciona agua y alimento. No obstante, resulta difícil el tratamiento de grandes cantidades de animales enfermos y se han utilizado varias maneras, pero sin verificación experimental. El éxito de estos tratamientos es difícil de establecer debido a la dificultad en reproducir el botulismo en su presentación infecciosa toxica. Los patrones de la enfermedad en pollos de engorda no tratados pueden aumentar y disminuir en un brote determinado. Por tanto, es difícil saber si un tratamiento en particular es eficaz, o si al azar. (2) El tratamiento de las parvadas infectadas con selenito de sodio, vitaminas A, D3 y E redujo la mortalidad. Los antibióticos incluyendo bacitracina (100 g/ton en el alimento), estreptomicina (1g/en el agua) o tratamientos periódicos con clortetraciclina reducen la mortalidad. La penicilina no resulta eficaz en el control de un brote, pero si en otras parvadas infectadas. Se han hecho revisiones de la susceptibilidad in vitro de C. botulinum a 13 antibióticos.(2) La inoculación con antitoxina especifica sólo neutraliza la toxina libre y aquella se encuentra extracelularmente, y puede considerarse cuando se trata de animales valiosos en colecciones de zoológico. Inmunoprofiláxis: La inmunización activa con bacterinas-toxoides inactivadas ha tenido éxito en faisanes. Toxoides formulados de manera similar protegen a pollos y patos del botulismo experimental. Sin embargo, la vacunación de grandes cantidades de animales es costosa y la vacunación en aves silvestres no es práctica.(2) Bibliografías: 1. Avicola Metrenco. Principales Enfermedades de las Aves. (en línea) consultado el 7 de septiembre de 2014. Disponible en http://webcache.googleusercontent.com/search?q=cache:brWC16KaNVwJ:www.avic olametrenco.cl/Enfermedades%2520de%2520las%2520Aves.pdf+&cd=18&hl=es&ct =clnk&gl=gt. 2. B.W. Calnek al. 1997. Enfermedades de las aves. 2da edición en español Editorial ManualModerno. Pag (276-280). 3. I. Dinev. 2012. Botulismo. (en línea). Consultado el 7 de septiembre de 2014. Disponible en. http://www.elsitioavicola.com/publications/6/enfermedades-de-las- aves/260/botulismo.
  • 215.
    209 BOTULISMO 1. Realice uncuadro diferencial de Botulismo y Enfermedad de Marek, no se limite solamente a la sintomatología. Botulismo Marek Etiología Exotoxina tipo C de Clostridium botulinum Herpesvirus linfotropico serotipo 1,2 y 3. Síntomas Debilidad muscular e incoordinación de miembros, muerte súbita. Nerviosa, visceral. Paralisis Periodo de incubación 1-2 días 3-4 semanas Edad que afecta Todas las edades Afecta aves >6 semanas. Lesiones No hay lesiones Agrandamiento nervios periféricos, linfomas en ovario, pulmones, riñones, corazón e hígado y en piel. Diagnóstico • Antecedentes, síntomas típicos, hallazgos en necropsia, parálisis de tercer parpado. • Inoculación del suero del ave a ratones. • signos clínicos y lesiones tanto macroscópicas como microscópicas. • Aislamiento de virus. • Prueba de precipitina en agar gel. Control Buen manejo e higiene, eliminación frecuente de cadáveres, control de moscas, no dar alimento alterado, eliminación de la cama. Vacunación. Sistemas adecuados de ventilación. Utilizar líneas genéticas más resistentes Tratamiento Antibioterapia, Antitoxina C No hay Inmunoprofilaxis Bacterinas-toxoides inactivadas Toxoides Vacuna in ovo al día 18 de incubación. Combinando varios serotipos o específicamente el que se produce en el área. Salud pública Puede afectar al ser humano. Es una enfermedad propia de las aves. 2. Investigue la enfermedad en otro tipo de aves Se presenta en cualquier ave tanto en domesticas como en las silvestres, pero se dice que no afecta a los zopilotes, buitres y cuervos.
  • 216.
    210 T.2 Micotoxinas Agente Etiológico: Sonmetabolitos secundarios tóxicos (compuestos policetonicos), producidos por algunos mohos con la influencia de determinadas condiciones físicas, químicas y biológicas.(2) Dentro de los mohos más importantes se tienen: Alternaria, Aspergillus, Botrytis, Cephalosporium, Fusarium, Helminthosporium, Monilia, Geotrichum, Gleosporium, Mucor, Penicillium, Rhizopus, Sporotrichum, Trichotecium, Absidía y Thamnidium. Como levaduras principales están: Cándida, Rhodotorula, Mycoderma y Torulopsis.(2) Se puede dividir a las principales micotoxinas en tres grupos: las aflatoxinas, producidas por hongos del género Aspergillus como A. flavus y parasiticus, las ocratoxinas, producidas por el Aspergillus ochraceus y diversas especies del género penicillium, y las fusariotoxinas, que poseen como principales representantes los tricotecenos, la zearalenona y las fumonisinas, producidas por diversas especies del género Fusarium.(2) Aflatoxicosis: La aflatoxina es la micotoxina con mayor importancia económica y prevalencia que puede ser consumida por las aves. Se encuentran en el maíz, los cacahuates, la semilla de algodón, el mijo, el sorgo y otros granos alimenticios. Es muy probable que se presente contaminación por aflatoxinas en granos en crecimiento o manejados en los trópicos o subtrópicos. El manejo o almacenamiento de granos en estas condiciones en cualquier lugar también pueden estimular la producción. Por otro lado, el estrés en las plantas debido a insectos, las sequías, la nutrición deficiente o el retraso en la cosecha aumenta la producción de micotoxinas.(2) Aspergillus flavus produce casi todas las toxinas y les da su nombre, aunque A. parasiticus también produce aflatoxina. Ambos hongos son ubicuos en el ambiente, contienen cepas toxigénicas y no toxigénicas y producen aflatoxina en condiciones calidas, con elevada humedad. Por tanto, es más probable que se presente contaminación por aflatoxinas en granos en crecimiento o manejados en los trópicos o subtropicos. El manejo o almacenamiento de granos en estas condiciones en cualquier lugar también puede estimular la producción. Por otro lado, el estrés en las plantas debido a insectos, las sequias, la nutrición deficiente o el retraso en la cosecha aumenta la producción de aflatoxina. (2) La aflatoxina que se presenta naturalmente contiene las aflatoxinas B1, B2, G1 y G2, aunque es la B1 la que por lo general se encuentra en concentraciones más elevadas y la más toxica. La aflatoxina es estable una vez que se ha formado en el grano, y no se degrada durante la molienda normal y el almacenamiento. Las aves jóvenes son más sensibles a la aflatoxina que las adultas. Asimismo, existen grandes diferencias entre especies, pues los patos son 10 veces más sensibles que los pollos, y los pavos están en lugar intermedio entre dos.(2) Ocratoxicosis: Las ocratoxicosis es menos frecuente en las aves que la aflatoxicosis, pero es más mortal debido a su toxicidad aguda. Los casos que se presentan de manera natural se han vinculado con ocratoxina producida por Penicillium veridicatum, aunque también puede provenir de otras especies de Aspergillus y seis de Penicillium. La ocratoxina es un derivado de la dihidroisocumarina unido a la L-beta fenilalanina. Tanto la ocratoxina A como la B declorinada se presentan en la naturaleza, aunque la primera es la más toxica y se produce en mayores cantidades. Las condiciones ambientales que favorecen la producción de ocratoxinas son similares a las de aflatoxina, por lo que es común la contaminación simultánea con ambas.(2)
  • 217.
    211 Las aves domésticasjóvenes son sensibles a la ingestión de ocratoxina; además, los patos son siete veces más sensibles a los efectos agudos que los pollos. Asimismo, las codornices y pavos también son más sensibles a la ocratoxicosis que los pollos. Como se mencionó antes, la ocratosicosis aguda induce mortalidad debido a insuficiencia renal aguda, con inmunosupresión y disminución en los índices de crecimiento de los sobrevivientes.(2) Tricoteceno: La micotoxicosis por tricoteceno se presenta con mucha frecuencia en las aves comerciales, pero a niveles naturales no causa mortalidad. En cambio, las pérdidas se deben a la reducción en el consumo de alimento, la disminución en el crecimiento y la inmunosupresión. La micotoxicosis por tricoteceno es común en granos de trigo, maíz y otros utilizados en la producción de alimentos para aves domésticas. La producen muchas especies de Fusarium, Stachybotrys, y por lo menos, otros tres géneros. Estos hongos también originan una amplia variedad de micotoxinas, aparte del tricoreceno que pueden exacerbar los efectos de los tricotecenos presentes. (2) Las condiciones ambientales que favorecen el crecimiento de Fusariuim y Stachybotrys y la producción del tricoteceno son distintas de las que producen aflatoxina y ocratoxina. Por tanto, la contaminación secundaria con estas toxinas es poco frecuente. El hongo productor del tricoteceno crece a muchas temperaturas pero la producción de toxina es más alta en frio y en condiciones de humedad. De este modo, los tricotecenos se relacionan con climas del norte, en particular cuando la cosecha de grano se ha retrasado hasta los meses de invierno o el grano infectado se ha almacenado en condiciones de frio.(2) Se han descrito alrededor de 80 micotoxinas de tricoteceno sesquiterpinoides relacionadas químicamente, pero la mayoría tiene mayor información de los efectos de 12, 13- epoxitricotecenos T-2, hidroxi T-2 (HT-2), diacetoxiscirpemol (DAS, Anguidina) y deoxinivalenol (DON, vomitoxina). No se sabe si estos cuatro compuestos causan casi todos los casos de campo de micotoxicosis por tricoteceno. También la Zearalenona (F-2) queda en esta categoría, pero sus efectos en aves comerciales son mínimos.(2) Sinónimos: Micotoxicosis.(1) Distribución Geográfica: Distribución a nivel mundial. (3) Especies que afecta: Pollos, gallinas, aves domésticas alimentadas con granos contaminados, pavos y mamíferos.(1) Patogenia:
  • 218.
    212 MICOTOXICOSIS Aflatoxicas ochratoxinas tricotoxinas Crecimiento de hongos enel grano Liberan toxinas en el grano estos son utilizados para hacer el concentrado Alimenta a las aves Ingresa por via oral Lesion en la mucosa intestinal Estos ingresan al torrente sanguineo y se disemina a varios organos Higado Medula Osea Esofago, paladar blando corazon bazo ocasionan lesiones como: Perihepatitis, pericarditis, esplegnomegalia, riñores palidos y ocasionan la Muerte Factores: almacenamiento del grano: humeda, poca ventilacion
  • 219.
    213 Síntomas: Aflatoxinas: Por logeneral, la aflatoxicosis no induce mortalidad de manera directa aunque las concentraciones altas pueden ser mortales. Los efectos económicos más importantes en aves en crecimiento son la disminución en el crecimiento y reducción del índice de conversión de alimentos. También se produce una marcada reducción en la resistencia a infecciones como salmonelosis, coccidiosis, enfermedad infecciosa de la bolsa y candidiasis, que resultan en un aumento en los decomisos durante el procesamiento. La aflatoxicosis en las aves también puede ocasionar alteraciones en la pigmentación normal y aumento en las magulladuras. En las gallinas adultas intoxicadas disminuye la producción de huevo, así como su incubabilidad. En los machos reproductores adultos, se reduce el peso testicular y las cuentas espermáticas. Además, disminuye la fertilidad de la inseminación de gallinas con semen de machos afectados, según informan algunos estudios, aunque, según otros, no hay reducciones importantes. (1-2) Achratoxinas: Las aves con intoxicación aguda se muestran deprimidas, deshidratadas y a menudo poliúricas; su muerte se debe a falla renal aguda. Por su parte, los sobrevivientes se quedan enanos, con plumaje pobre, y tienen aumentos en los tiempos de coagulación, anemia e inmunosupresión. Asimismo, puede haber pérdida de pigmentación y reducción en la ganancia de peso. En las gallinas en postura se puede retrasar la madurez sexual, o presentar excretas acuosas, lo que aumenta el número de huevos sucios. También disminuye la producción de huevo y la incubabilidad del mismo, y baja el rendimiento de la progenie de las gallinas intoxicadas. (1-2) Tricoteceno: Las aves domésticas con micotoxicosis por tricoteceno desarrollan ulceras en la comisura de la boca, en el paladar duro adyacente al pico, en paladar hendido, y sobre la superficies dorsal de la lengua. Por lo general, las ulceras no producen daño en el esófago, a menos que el ave coma grandes cantidades del alimento con rapidez. Dependiendo de la dosis, las ulceras aparecen 3 o 4 dias después de la ingestión inicial de la toxina y continua empeorando mientras persista la exposición. La estomatitis ulcerativa ocasiona la disminución de ingestión de alimentos, lo cual reduce la ganancia de peso y la eficiencia del consumo. Las ulceras orales no son especificas ya que otros factores, como el sulfato de cobre, algunas fuentes de calcio y otros ingredientes traumáticos o cáusticos de la dieta inducen lesiones idénticas. (1-2) Las aves intoxicadas con tricoteceno tienen un emplumado deficiente con “huecos” a lo largo del cañón debido a la interrupción del crecimiento de la pluma. Las aves se vuelven anémicas inmunosuprimidas, y presentan bajos índices de crecimiento. Por su parte, aunque las aves adultas intoxicadas son más resistentes, también desarrollan ulceras orales y disminuye su producción de huevo, la calidad del cascaron y la incubabilidad. Algunos estudios con DON y T-2 en pollos producen letargia, paresia de las alas, dismetría y convulsiones, mientras que otros exámenes con las mismas toxinas no presentan estos signos. (1-2) Lesiones: Aflatoxinas: Después de la ingestión, la aflatoxina B1 sufre la biotransformacion a numerosos metabolito altamente reactivos con diversos efectos negativos en el metabolismo. Los metabolitos se fijan al DNA y RNA, reducen la síntesis de proteínas, disminuyen la inmunidad celular y, en menor grado, la humoral. Estas alteraciones metabólicas conducen al agrandamiento de hígado, riñones y bazo, así como disminución de la bolsa, del timo y de los testículos. Con una exposición aguda a dosis elevadas se acumula la grasa en forma de vacuolas claras en el citoplasma de los hepatocitos de una manera que depende del tiempo y la dosis; los resultados son hígados amarillos, friables y evidentemente agrandados. Con una exposición continua se presenta hiperplasia epitelial biliar intrahepatica y hematopoyesis extramedular, esta última en respuesta a una anemia
  • 220.
    214 inducida por toxina.Aumentan las hemorragias petequiales o las magulladuras posteriores a traumas, debido a que disminuye la síntesis del factor de coagulación y hay mayor fragilidad capilar. La aflatoxina se excreta rápidamente en bilis y la orina y no se acumula o persiste en tejidos corporales. Tal vez lo anterior explique la rápida recuperación de la producción de huevo y de incubabilidad después de que cesa la ingestión de la toxina. (1-2) Lesiones del pico Lesiones en boca Acratoxinas: La ocratoxina A inhibe la síntesis de proteínas, produce necrosis epitelial tubular proximal aguda en riñones, e inhibe la secreción normal de ácido úrico renal. Los riñones afectados son blancos o pálidos, hinchados, duros y pueden tener cristales de urato en forma de puntos blancos. Si el daño es lo bastante extensivo como para causar insuficiencia renal, se produce deshidratación, hiperuricemia y depósitos de uratos viscerales. Los uratos blancos pastosos se depositan en las superficies pericárdica, perihepatica, periarticular y articular. Estos depósitos se pueden confundir con exudado inflamatorio, pero su verdadera naturaleza se puede determinar con el examen microscópico de impresiones o de frotis. Es mucho más frecuente que las aves sobrevivan con falla renal compensada y los riñones se observan agrandados, fibroticos y pálidos. (1-2) Además de las lesiones renales, se produce un cambio graso de leve a moderado y depósitos de glucógeno en hepatocitos los que resultan en hígados amarillos y agrandados. El tamaño del timo y de la bosa disminuyen un poco, lo cual coincide con la inmunosupresión. (1-2) Tricoteceno: Las micotoxinas de tricoteceno para las aves producen sus efectos mediante dos mecanismos patógenos: necrosis epitelial directa y efectos radiomiméticos que destruyen con rapidez las células en división. T-2 causa necrosis epitelial de las membranas mucosas en contacto. Las ulceras se presentan donde el contacto es frecuente y donde se aloja el alimento contaminado. Este efecto disminuye en el esófago, tal vez debido a la mayor exposición de la toxina a la humedad y al moco. Por tanto, las erosiones y las ulceras en el paladar duro, lengua y orofaringe rostrales, así como las quemaduras químicas en el labio rostral de la lengua se deben a efectos cáusticos directos de T-2. DAS también es
  • 221.
    215 epitelionecrótico, pero susefectos son ligeramente menos graves que los T-2. Los tricotecenos inhiben gravemente la síntesis de proteínas, para lo cual mimetizan las lesiones de intoxicación por radiación grave. La micotoxicosis de tricoteceno afecta los tejidos con vidas medias celulares cortas y con elevados índices de recambio. Lo anterior es significativo para la supresión de T-2 de la hematopoyesis que produce anemia y medula ósea pálida. También suprime la linfopoyesis, produciendo atrofia del timo y de la bolsa e inmunosupresión. Por otro lado, se deprime la replicación de los epitelios foliculares de las plumas, produciendo roturas en el plumaje en el cañón de las plumas. En los casos graves, se afecta la replicación de enterocitos lo que produce ulceraciones en el intestino. (1-2) Los tricotecenos individuales difieren en la producción de los efectos anteriores. Dosis bajas de T-2 originan con mucha eficacia ulceras orales, en tanto que las dosis ligeramente más altas tienen efectos radiomiméticos. También las dosis bajas de DAS producen efectos radiomiméticos sistémicos, pero no ocasionan ulceras orales. Por otro lado, DON es relativamente no toxico para las aves y no produce ulceras orales, rechazo del alimento ni tiene efectos radiomiméticos a las dosis que se presentan de modo natural. (1-2) Lesión por ticrotecenos en molleja, formación de gelatina. Diagnóstico:  Es importante hacer un análisis detallado y meticuloso de los alimentos sospechosos. Los efectos tóxicos con bajos niveles de contaminación puede tardar varias semanas en aparecer.  El curso de la enfermedad y el tipo de lesiones puede estar relacionado con la clase de micotoxinas y la predisposición de cada animal.  La muestra a analizar debe ser representativa ya que sólo una parte del alimento puede estar contaminado.  Los alimentos enmohecidos por lo general son parcialmente rechazados por los animales y, esta disminución de la ingesta, también contribuye a la pérdida de peso que ocurre en algunos casos de mico-toxicosis.  El calor en exceso, cambios químicos (acidez) y la luz solar son los elementos que pueden alterar la estructura y actividad de dichos hongos.  El laboratorio es sumamente dependiente de una muestra representativa bien conservada y de una exacta y detallada historia clínica.  El número de toxinas existentes son mayores que las pruebas rutinariamente empleadas.
  • 222.
    216  La presenciade hongos en el alimento no necesariamente indica presencia de micotoxinas, ya que la producción de éstas depende de la temperatura, humedad, tipo de substrato, cantidad de alimento contaminado, etc.  Algunos componentes naturales de alimentos y forrajes pueden producir resultados falsos positivos en el análisis químico del laboratorio.  Las mezclas alimenticias (raciones, pellet) son complejas y dificultan el análisis.  Ensayos biológicos de los alimentos problemas sobre grandes especies (bovinos, equinos) no son aplicables por ser muy costosos, aunque la utilización de especies menores similares es adecuada. Efectos crónicos (a los 2 ó 3 meses) pueden ocurrir y son muy difíciles de diagnosticar.  Un método químico muy empleado para la detección de micotoxinas es la cromatografía en capa fina. Para llevar a cabo esta prueba primero se debe realizar una extracción química del alimento problema. Para la mayoría de las toxinas se debe observar la cromatografía en capa fina con luz ultravioleta, las cuales reflejan distintas fluorescencia según cual micotoxina se trate. Posteriormente sobre la misma placa se realizan pruebas confirmatorias para asegurar el diagnóstico.(2-3) Control: Las micotoxicosis en granos se presentan con regularidad suficiente para requerir planes para controlar sus efectos en las aves comerciales. Los métodos de inactivación química se han investigado pero no están disponibles en la escala necesaria para compañías productoras de alimento para aves. La adición de aluminosilicato de sodio a las raciones de las aves a 0.5% fija la aflatoxina y previene su absorción, por lo que reduce sus efectos. Como con la mayoría de las enfermedades avícolas, la prevención es más económica que el tratamiento. (1-2) La prevención de las micotoxicosis depende del seguimiento exacto de técnicas que aseguran la calidad en la manufactura, entrega y almacenamiento del alimento. Deben conocerse las concentraciones de tolerancia para micotoxinas específicas; es necesario que los proveedores de grano conozcan estos límites. Los cargamentos de grano que entran tienen que probarse en busca de humedad y concentraciones de micotoxinas, mediante pruebas de ELISA, columnas de afinidad u otras valoraciones químicas apropiadas. Los embarques que no se encuentran en niveles aceptables se deben rechazar. Las instalaciones y el equipo para almacenar y moler el grano (es decir molinos de granulado, enfriadores de granulado, barrenas y camiones para alimento) deben ser inspeccionados y limpiados de acuerdo a un procedimiento. Es necesario agregar conservadores de alimento y antimicóticos con el fin de prevenir el crecimiento de los hongos en los almacenes o en el alimento finalizado. Las granjas avícolas deben tener dos depósitos que permitan la rotación y la limpieza. Los avicultores y las procesadoras de alimentos deben guardar muestras de cada mercancía y alimento finalizado para garantizar un posible análisis futuro. (1-2) Tratamiento: Utilización de fungistáticos El uso de fungistáticos como inhibidores del metabolismo, crecimiento y proliferación de los hongos (mohos + levaduras) está a ser utilizado desde hace ya muchos años. Un fungistático o mezcla de ellos actúa inhibiendo la síntesis de varios enzimas a nivel de célula fúngica y por tanto el metabolismo del hongo, evitando así su crecimiento y proliferación. Consecuentemente el riesgo de contaminación con micotoxinas se verá reducido o anulado. Sin embargo, si las micotoxinas ya están contaminando el alimento, el fungistático no actuara sobre estas. Un fungistático o mezcla de ellos no solo se puede utilizar incorporándolo a las materias primas y piensos, sino que también puede ser utilizado de una forma directa para el tratamiento de los circuitos e instalaciones de la fábrica de piensos. Los fungistáticos más comunes utilizados en alimentación animal son: ácido propiónico y
  • 223.
    217 sus sales cálcica,sódica y amónica, ácido sórbico y su sal potásica, ácido fórmico y sus sales cálcica y sódica. (2-3) Los fungistáticos anteriormente mencionados son a veces mal llamados, “fungicidas”, un fungicida actúa destruyendo la membrana celular fúngica y matando al hongo, este es el caso del formaldehído, de los pesticidas, herbicidas y otros. Los fungicidas no son utilizados ni están autorizados para ser utilizados directamente en los alimentos para animales visto que sus efectos tóxicos y agresivos pueden causar serios efectos adversos en la salud del animal. (2-3) Es de resaltar que el uso indebido de fungistáticos en concentraciones sub-inhibitorias puede en algunos casos ocasionar que éstos sean metabolizados por algunas especies de mohos toxicogénicos favoreciendo la producción de micotoxinas. (2-3) Adsorbentes de micotoxinas Actualmente hay un gran interés para el control de las micotoxinas con el uso de aditivos adsorbentes de micotoxinas como son los aluminosilicatos de calcio y sodio hidratados (HSCAS) que forman parte de la familia de las arcillas filosilicatos y con el uso de los glucomananos esterificados incorporados ambos al alimento compuesto para animales. Respecto a las arcillas hay otras que también son utilizadas como adsorbentes. El fenómeno de quimi-adsorción se efectúa dentro del organismo del animal y tiende a que se formen con la micotoxina/s, compuestos inertes, estables e irreversibles que son eliminados por las heces. Algunos de estos productos quimi-adsorbentes tienen un espectro de acción y eficacia de adsorción muy limitada, incluso hay algunos con los que se corre el riesgo de absorber nutrientes. Existen actualmente filosilicatos modificados y purificados que parece ser que tienen una buena eficacia Adsorbente dentro de un mayor espectro de acción contra una mayor y más variada gama de micotoxinas. (2-3) Enzimas biotransformadoras Está también muy difundido el uso de enzimas biotransformadoras de micotoxinas. Estas enzimas son incorporadas al alimento compuesto y dentro del animal tienden a biotransformar la micotoxina en compuestos derivados que después son eliminados por la orina y las heces. Estos compuestos pueden ser en algunos casos menos tóxicos o no tóxicos respecto a la micotoxina original, sin embargo, esto no es exactamente así para algunas micotoxinas incluso en las reacciones intermedias de biotransformación se pueden formar compuestos igual o más tóxicos que la micotoxina original. (2-3) Métodos biológicos Dentro de los métodos biológicos para la inactivación de micotoxinas, se han efectuado estudios y pruebas para el estudio de microorganismos (Sacharomices cerevisiae, Flavobacterium aurantiacum, Rhizopus, spp, Neurospora sitophila y microorganismos del rumen) que degraden en determinadas condiciones ciertas micotoxinas. En laboratorio se han obtenido resultados efectivos en la degradación de las micotoxinas aflatoxinas, patulina, ocratoxina A, zearalenona, toxina T-2, diacetoxiscirpenol y rubratoxina A, sin embargo la aplicación práctica de estos sistemas está aún en proceso de estudio y desarrollo. (2-3) Inmunoprofiláxis: No existe vacuna comercial. (3)
  • 224.
    218 Bibliografías: 1. B.W. Calnekal. 1997. Enfermedades de las aves. 2da edición en español Editorial ManualModerno. Pag (979-996). 2. C. Mallmann. P. Dilkin. Micotoxinas en Ingredientes para Alimento Balanceado de Aves. (en línea). Consultado el 8 de septiembre de 2014. Disponible en: www.lamic.ufsm.br/papers/micotoxinas_en_ingredientes.pdf. 3. El Sitio Avicola. 2008. Compendio de Micotoxinas (en línea). Consultado el 8 de septiembre de 2014. Disponible en: http://www.elsitioavicola.com/focus/5m- publishing/2608/compendio-de-micotoxinas-micotoxinas-en-aves. MICOTOXINAS 1. Elabore un cuadro comparativo de las diferentes micotoxinas, su órgano blanco, síntomas observados. Aflatoxina Efectos carcinogénicos Alta incidencia de cáncer en los animales expuestos Inmunosupresión Disminución de la resistencia a agentes estresantes ambientales y microbianos; mayor susceptibilidad a enfermedades Efectos hepatotóxicos Alteraciones hepáticas; Ictericia (piel amarilla) Disminución del rendimiento Disminución del consumo de alimento, ganancia diaria de peso, peso al sacrifico y producción de huevos; parvadas no homogéneas; disminución de la incubabilidad de los huevos Efectos hematopoyéticos Hemorragias; anemia Efectos neurotóxicos Síndrome nervioso (conductas anormales) Efectos dérmicos Deterioro del plumaje, palidez de las membranas mucosas y las piernas (síndrome del ave pálida) Efectos teratogénicos Defectos de nacimiento en las crías Cambios patológicos Variación del peso de los órganos internos: • Agrandamiento de hígado (síndrome de hígado graso), bazo, riñones • Reducción de la bolsa de Fabricio y el timo Cambios en la textura y coloración de los órganos (hígado, molleja) Residuos presentes en hígado, carne y huevos Ocratoxinas Inmunosupresión Disminución de la resistencia a agentes estresantes ambientales y microbianos, mayor susceptibilidad a enfermedades Disminución del rendimiento Reducción de la producción de huevo, peso del huevo y ganancia de peso; disminución de la calidad de la cáscara del huevo;
  • 225.
    219 retraso en elcrecimiento; disminución de la conversión alimenticia; tasas de mortalidad más alta, rechazo del alimento Efectos nefrotóxicos Aumento del consumo de agua; disfunción renal Efectos hepatotóxicos Daño del hígado Residuos en hígado, carne y huevos, petequias y equimosis en carne y huevo Tricotecenos Inmunosupresión Disminución de la resistencia a los agentes estresantes ambientales y microbianos; aumento de la susceptibilidad a las enfermedades Disminución del rendimiento Reducción del consumo de alimento, ganancia de peso, producción de huevo y calidad de la cáscara del huevo, déficit en el ICA, rechazo del alimento, parvadas no homogéneas Efectos gastrointestinales Diarrea Efectos hematopoyéticos Hemorragias Efectos neurotóxicos Disminución de los reflejos; posición anormal de las alas Toxicidad dérmica Toxicidad oral y dérmica; deterioro del plumaje Cambios patológicos Necrosis de los tejidos linfoides y hematopoyéticos; lesiones en molleja 4. Investigue acerca de los adsorbentes de micotoxinas que se utilizan actualmente Actualmente hay un gran interés para el control de las micotoxinas con el uso de aditivos adsorbentes de micotoxinas como son los aluminosilicatos de calcio y sodio hidratados (HSCAS) que forman parte de la familia de las arcillas filosilicatos y con el uso de los glucomananos esterificados incorporados ambos al alimento compuesto para animales. Respecto a las arcillas hay otras que también son utilizadas como adsorbentes. El fenómeno de quimi-adsorción se efectúa dentro del organismo del animal y tiende a que se formen con la micotoxina/s, compuestos inertes, estables e irreversibles que son eliminados por las heces. Algunos de estos productos quimi-adsorbentes tienen un espectro de acción y eficacia de adsorción muy limitada, incluso hay algunos con los que se corre el riesgo de absorber nutrientes. Existen actualmente filosilicatos modificados y purificados que parece ser que tienen una buena eficacia Adsorbente dentro de un mayor espectro de acción contra una mayor y más variada gama de micotoxinas. 5. Cuáles son los métodos de diagnóstico de Micotoxinas Cromatografía de capa delgada Espectrometría de masa Tecnología con base en anticuerpos monoclonales 6. Investigue los niveles permitidos de micotoxinas en el alimento para aves. Aflatoxinas 20 ppb Acratoxinas 5ppb Fumonisina 2ppb
  • 226.
    220 T.2 Ascitis Agente Etiológico: Hipertensiónportal producto de una insuficiencia del corazón (ventrículo derecho) a causa de la presión pulmonar cuando la capacidad de los capilares es inadecuada y existe un volumen pulmonar pequeño. Cuando hay hipoxia producto de la altitud, rápido crecimiento, gases (amoníaco), poco volumen pulmonar, aumento de CO2, se produce un aumento de la policitemia o sea un aumento de los glóbulos rojos lo cual hace difícil el bombeo de sangre a través del pulmón. Otros factores pueden ser toxicidad con sodio que causa hipertensión y también el sobre consumo de alimentos hasta tener que utilizar el exceso de oxígeno en su metabolismo. (1) Sinónimos: Panza de agua, hidropesía, anasarca, síndrome ascítico, hipóxico, síndrome de hipertensión pulmonar, agua en el abdomen, edema de las alturas, bolsa de agua edema aviar.(1,2,3) Distribución Geográfica: Distribuido en todo el mundo, afecta más a pollos de engorde. (1) Especies que afecta: La ascitis se presenta en pollos con una mayor incidencia entre las 3 y 5 semanas de edad, cuando estos alcanzan su mayor velocidad de crecimiento. Las estirpes de mayor crecimiento y los machos son los más susceptibles a presentar este síndrome.(1) Patogenia:
  • 227.
    221 Crecimieto rapido elevada tasa metabolica basal. Aumentoen la demanda corporal de oxigeno. Fluido aumentado, gasto cardiaco. Capacidad vascular insuficiente en lecho capilar pulmonar (hipertencion pulmonar primaria) Aumento de presión pulmonar arterial. Hipertrofia ventricular derecha. Insuficiencia valvular, dilatacion ventricular derecha, insuficiencia ventricular derecha. Congestion hepatica y edema ASCITIS Frio, calor moderado, actividad, hipertiroidismo, sobrealimentacio n, nutrientes o quimicos que aumentan el requerimiento de oxigeno metabolico. Alta densidad, ración de granulados, manejo y ambientes superriores
  • 228.
    222 Síntomas: Abdomen distendido Jadeo Cianosis decresta y barbillas Cresta atrofiada Cabeza pálida Ojos cerrados Boqueo Letárgica Plumaje erizado Pollos afectados caminan con dificultad y cuando se manipulan, el fluido en cavidad abdominal se puede palpar. No todas las aves con ascitis presentan líquido en cavidad abdominal sobre todo en los primeros estadios de la enfermedad.(1,3) Lesiones Macroscópicas: Se encuentra líquido ascítico, el cual está formado por plasma y proteínas que provienen de la vena cava. El fluido puede ser claro o amarillo, parte del líquido se coagula formando una masa de aspecto gelatinoso que se deposita sobre hígado y otras vísceras.(1) Ascitis (cavidad abdominal) Corazón: Dilatación del ventrículo derecho, flacidez de la pared, observándose corazón redondo, se observan petequias en grasa coronaria y miocardio. (1) Pulmones: Áreas pálidas y su coloración varían desde gris hasta sensiblemente rojizo, presentando edema.(1) Hígado: Aumento de tamaño, bordes redondeados, congestión, en la etapa terminal se puede producir cirrosis, con un color grisáceo, duro al tacto y con coágulos de fibrina adheridos. (1) Riñones: Aumento de tamaño y congestión. (1)
  • 229.
    223 Intestino delgado: Congestióngeneralizada y edema subcutáneo. (1) Corazón, Hígado y pulmones con edema. Lesiones Microscópicas: Se observa disociación de láminas hepàticas, individualización de cordones hepáticos, infiltración grasa, cariorexis y degeneración hialina.(1) Diagnóstico: Para hacer un diagnóstico de campo este deberá basarse en tres aspectos que son anamnesis epizoótica, clínica y lesiones anatomopatológicas.(1,2) En la anamnesis epizoótica hay que tener en cuenta la edad de los pollos, ya que la ascitis es más frecuente entre las 3 y 5 semanas, el sexo por ser más frecuente en los machos, altura sobre el nivel del mar de las naves de crianza, temperatura promedio, utilización de las calentadoras y las cortinas, consumo de alimentos y si el pienso es en forma de pelets o en polvo.(1,2)
  • 230.
    224 La inspección clínicarevela el abultamiento del abdomen que a la palpación parece una bolsa de agua, las venas prominentes, el caminar en forma de pingüino y al final una marcada cianosis, disnea y muerte.(1,2) Las lesiones al hacer la necropsia son muy sugestivas para la ascitis con una gran acumulación de líquido amarillento en la cavidad abdominal y las lesiones hepáticas y cardiacas.(1,2) Con la anamnesis epizootica, clínica y la necropsia en la mayoría de las veces se puede realizar un diagnóstico bastante cercano a la realidad por lo que en un gran porciento de las veces no se envían aves al laboratorio.(1,2) Sin embargo en ocasiones hay que realizar un diagnóstico diferencial con varías afecciones.(1,2) La ascitis puede distinguirse de la acumulación de grasa mediante la palpación del abdomen. El oviducto cístico derecho el cual contiene grandes cantidades de líquido, a menudo se confunde con ascitis, sin embargo en la verdadera ascitis está llena toda la cavidad abdominal.(1,2) Hay que diferencial la ascitis propiamente dicha del exceso de sodio en el agua o en el alimento. Niveles de 0.75 % de NaCl o superiores en el agua de bebida ó 2 % en el alimento producen edema y ascitis en pollos. Los síntomas de la intoxicación por sodio incluyen, debilidad muscular, dificultad respiratoria, edema generalizado subcutáneo, ascitis, acumulación de agua en el tórax, hidropericardio, dilatación cardíaca e hipertrofia, riñones e hígado inflamados, pálidos y edematosos, testículos císticos y agrandados, daño en los tubulos renales, hipertrofia glomerular, esclerosis glomerular, concentraciones elevada de NaCl en el plasma, la osmolaridad del plasma esta aumentada y la concentración de proteína en el plasma disminuida y muerte.(1,3) Otras causas también pueden producir edema y ascitis como son las intoxicaciones con derivados del alquitrán, las fitotoxinas, micotoxinas y el exceso de furazolidona (500 ppm) en la dieta. Control: Adquirir pollitos de calidad, Contar con alimento de calidad, Control de condiciones ambientales de la caseta como son ventilación, camas secas, adecuada combustión de criadoras. Para controlar los problemas por SA se han desarrollado programas de restricción alimenticia tomando en cuenta factores como tiempo de acceso al alimento, densidad nutritiva de las raciones, restricción en la cantidad de alimento. (1) Tratamiento: No hay tratamiento.(1,2,3) Inmunoprofiláxis: No existe.(1,2,3)
  • 231.
    225 Bibliografías: 1. A. Sánchez.2004. Ascitis Aviar. (en línea). Consultado el 8 de septiembre de 2014. Disponible en: http://ascitisaviar.blogspot.com/. 2. J.C. Stuart. 1990. Síndrome de Ascitis. (en línea). Consultado el 8 de septiembre de 2014. Disponible en: http://www.google.com.gt/url?sa=t&rct=j&q=&esrc=s&source=web&cd=11&ved=0CFs QFjAK&url=http%3A%2F%2Fddd.uab.cat%2Fpub%2Fselavi%2Fselavi_a1991m8v33 n8%2Fselavi_a1991m8v33n8p540.pdf&ei=SZkOVNWVCIvpggTB6IDwAw&usg=AFQj CNEUSzUGdVtZtOE1PTPKuWHnemLYRQ&sig2=Sn97z7B4MQbr7dszyN-3Qw. 3. Jordan. FT. Pattison. 1998. Enfermedades de las aves. 3era. Ed. En español. Editorial Manual Moderno. (349-358). CUESTIONARIO ASCITIS 1. Esquematice la fisiopatología de la Ascitis 2. Investigue acerca de los factores que ocasionan la enfermedad (genética, nutricionales, tóxicos, climáticos y manejo)  Factores genéticos Selección genética. El SA es un problema en el pollo de engorde actual. La causa está relacionada con el mejoramiento a través de la selección genética de líneas comerciales tendientes a alcanzar rápidamente la edad de mercado. Esto se produce alcanzando mayor capacidad para el depósito de masa muscular y una alta velocidad de crecimiento, los que originan una alta demanda de oxígeno para su actividad metabólica y que propician en las aves mayor susceptibilidad de padecer el SA con el consecuente incremento de la mortalidad por esta causa.  Factores alimenticios Consumo de alimento. Se sugiere emplear la restricción alimenticia como alternativa para atenuar la incidencia de SA; al respecto en un experimento restringiendo el alimento hasta
  • 232.
    226 un 25% respectodel consumo normal a partir del día 7 al 21 de edad se encontró que la hemoglobina y el hematocrito disminuyeron sólo hasta el día 20, igualmente la restricción alimenticia redujo la hipertrofia cardiaca y ventricular derecha, por lo que se concluye que la restricción redujo el estrés cardiaco asociado al síndrome ascítico en forma temporal. Forma física del alimento. Los alimentos granulados proporcionados a libre acceso en los pollos de engorde actuales propician mayor aumento de peso, pero con índices altos de mortalidad por SA. Por tanto se sugiere utilizar en la alimentación de pollos de engorde alimento en forma de harina para evitar la alta incidencia de SA.  Factores climatológicos Temperatura. La incidencia de SA es provocada por la exposición de las aves a bajas temperaturas ambientales, lo que a su vez produce una sobre carga metabólica. Proporcionar calor artificial hasta la tercera semana de edad en zonas templadas puede incrementar la mortalidad por SA hasta en un 50%. Ventilación. Una mala ventilación y alteraciones en el aparato respiratorio aumentan también la demanda de oxígeno; en consecuencia se desarrolla el SA, o llamado también síndrome de hipertensión pulmonar; en esta situación, los pollos de engorde tienen incapacidad de oxigenar adecuadamente su organismo, lo que ocasiona incremento en la presión pulmonar debido a hipoxia, con lo cual se produce falla ventricular derecha y acumulación de líquido en la cavidad abdominal. La mala ventilación, la sobrepoblación y el manejo de camas por las altas concentraciones de amoniaco que pueden generarse, son otros factores pre disponentes. Altitud sobre el nivel del mar. la crianza de aves en alturas elevadas, donde la presión parcial del oxígeno es menor que en zonas geográficas que se ubican a nivel del mar.  Factores sanitarios El origen de las aves es muy importante; los pollos BB deben provenir de reproductoras que estén libres de micoplasmosis, porque habrá muchas posibilidades de que en las fases de crecimiento y engorda los pollos desarrollen la enfermedad respiratoria crónica, que por producir abundantes exudados, interfiere con la ventilación pulmonar. También es conveniente que las reproductoras confieran al pollito una sólida inmunidad materna contra la infección de la bolsa de Fabricio. Si los pollitos sufren la forma subclínica de la infección, presentarán una importante deficiencia inmunológica principalmente contra los agentes que afectan al sistema respiratorio. 3. Elaborar un programa de prevención con base en los factores anteriores  Para el control de los factores genéticos se pueden buscar animales cuya tasa de crecimiento no sea muy alta, pero que tengan una eficiente conversión alimenticia. Otra labor sería coordinar con la planta incubadora para que los pollos BB destinados a crianza en altura provengan de reproductoras de avanzada edad, sobre 40 semanas.  En cuanto a los factores alimenticios se sugiere la restricción alimenticia, o el uso de alimentos que propicien un crecimiento lento, sin afectar otros parámetros productivos sobre todo el de conversión alimenticia.  En el control de factores climatológicos se debe proporcionar la temperatura adecuada a las aves y una ventilación acorde a las necesidades del pollo según fases, considerando la correcta densidad de crianza.  En el control sanitario se debe verificar que los pollos BB provengan de reproductoras exentas de micoplasmosis, evitar problemas respiratorios de las aves en el proceso productivo y utilizar los desinfectantes adecuados.
  • 233.
  • 234.
    228 D.1 Deficiencia deVitamina A Agente Etiológico: Deficiencia en la ingesta de vitamina A en la dieta, interrumpen en los procesos metabólicos en el cual interviene la vitamina. (1) La vitamina A resulta indispensable en aquellas dietas avicolas para crecimiento, visión óptima e integridad de mucosas. Ya que las cubiertas epiteliales de los aparatos digestivo, urinario, genital y respiratorio se componen de mucosas, en estos tejidos es donde se observan con mayor rapidez las lesiones por deficiencia de vitamina A. El aldehído de la vitamina A, o retinal, es un componente de los pigmentos visuales en las células sensoriales de la retina en la cual la isomerización cis-trans de la cadena lateral isoprenoide, participa de manera esencial en la detección de la luz. La vitamina A participa en la morfogénesis durante el desarrollo embrionario, la conservación de los tejidos epiteliales, la producción de moco, crecimiento óseo, inmunidad y una variedad de procesos esenciales.(2) Sinónimos: Hipovitaminosis A.(1) Distribución Geográfica: Se distribuye a nivel mundial.(1) Especies que afecta: Pollos, pavos, psitacidos y aves rapaces. (3) Patogenia:
  • 235.
    229 En la grasade las frutas se encuentran carotenos Deficiencia en el consumo de vitamina A 2-5 meses despues desarrollan lesiones y signos. Lesiones se desarrollan primero en la faringe y se confinan en mayor parte en las glandulas mucosas y sus conductos Epitelio original lo remplaza un epitelio queratinizante. pequeñas pustulas blancas en los pasajes nasales, pico, esofago y faringe Se almacenan el el Hígado Al ser ingeridos son tranformados en vitamina A
  • 236.
    230 Síntomas: El primer síntomade la deficiencia de vitamina Aes revelado en el rostro del ave como manchas blancas en los ojos, en la cavidad nasal y a lo largo de boca. Estas manchas pueden contagiarse de infecciones y convertirse en abscesos llenos de pus. Un absceso en la boca puede deformar la apertura de la tráquea (glotis) y causar que el ave tenga dificultades al respirar, lo que puede producir asfixia y la muerte.(2,3) Si un absceso sin tratar crece demasiado, esto puede cerrar la apertura en el paladar de la boca del ave (choana). Si esto sucede, habrá descargas nasales e hinchazón alrededor de los ojos del ave.(2,3) Inflamación en senos infraorbitarios. Otros síntomas de la deficiencia de vitamina A incluyen:  Jadeo  Estornudos  Fosas nasales bloqueadas por costras  Ojos hinchados (algunas veces con descargas)  Pérdida de apetito  Diarrea  Pérdida de peso  Nauseas  Halitosis  Boca babosa  Cola Oscilante  Color opaco del plumaje  Apatía  Depresión Lesiones Macroscópicas: Hiperqueratosis corneal Lesiones nerviosas periféricas y centrales Hiperqueratosis de las membranas mucosas de boca y esófago Metaplasia de las membranas mucosas epiteliales Quistes ováricos. (2)
  • 237.
    231 Lesiones Microscópicas: La primeralesión histológica de la deficiencia de vitamina A es atrofia y declinación del epitelio ciliado cilíndrico del aparato respiratorio. Muchas veces, los núcleos presentan cariorrexis notable. Una seudomembrana formada por las células ciliadas atrofiadas y degeneradas puede colgar como crestas de la membrana basal; después, estas se desprenden. Durante este proceso se pueden formar nuevas células cilíndricas o poligonales únicas o en pares y parecen como islas debajo del epitelio. Estas nuevas células proliferan y sus núcleos se agrandan, conteniendo menos cromatina conforme se desarrollan. Los límites de las células se definen con menos claridad, por último, la cubierta epitelial ciliada cilíndrica de las cavidades nasales y senos comunicantes, tráquea, bronquios y glándulas submucosas se transforma en un epitelio queratinizado escamoso estratificado. Las lesiones en las glándulas de la lengua, paladar y esófago son parecidas a las que se desarrollan en el aparato respiratorio.(2,3) El examen histopatológico de los tejidos de los pasajes nasales de pollos, sirve como indicador sensible de las deficiencias de vitamina A en los casos iniciales. Los pollos que reciben concentraciones subóptimas, muestran lesiones semejantes en sus características, pero no con la gravedad, en la deficiencia completa de vitamina A.(2) La deficiencia de vitamina A en pollos y patos jóvenes ocasiona retraso notable y supresión del crecimiento del hueso endocondral. La zona proliferativa se reduce. Las células hipertrofiadas se acumulan, rodeadas por una matriz sin calcificar. Hay menos invasión vascular del cartílago epifisiario y muestra patrones irregulares como ramificaciones. (1) Se disminuye el número de osteoblastos endosteales y periosteales, lo que favorece la alteración en el crecimiento del hueso y adelgazamiento de la corteza ósea. La remodelación del hueso se inhibe. El crecimiento desproporcionado del cerebro y medula espinal con relación al esqueleto axil, parece ocasionar compresión de tejido cerebral.(1) El aumento del líquido cefalorraquídeo es uno de los primeros signos de la deficiencia de vitamina A. Se ha observado aumento en la frecuencia de folículos ováricos atrésicos que contienen hemorragias, ya sea en todo el folículo o entre la teca internas y la capa de células de la granulosa en pollas expuestas a deficiencia de vitamina A durante 5 a 8 meses.(1) Se informa que la deficiencia de la vitamina A disminuye la incubabilidad de los huevos de pollos y pavos y aumenta la mortalidad de pollos y pavipollos que nacen. Diagnóstico: Se debe tomar una muestra de alimento para analizar sus contenidos vitamínicos También es posible hacer un análisis en el contenido de vitaminas del hígado de los pollos.(3) Control: Consiste en suplementar la dieta mediante el aporte adecuado de VA por medio de aceite de hígado, alimentos naturales y dietas comerciales.(3)
  • 238.
    232 Aceite de hígadode bacalao Es una fuente directa de vitamina A que no requiere conversión en el organismo, como el beta-caroteno. Posee ácidos grasos poliinsaturados que en pollos domésticos son causa de erosión de la molleja, si la acción de éstos no es protegida con un nivel adecuado de vitamina E. Podría pensarse en un efecto similar en aves de jaula. Su concentración es del orden de 550000 UI/litro (unos 165.000 microgramos/litro). Como recomendación conviene conservarlo en botellas opacas (para impedir la rancidez por efecto de la luz), mezclar junto a semillas y consumir en el día. En cuanto a la dosis, deben emplearse 7,5 ml en cada kg de semillas, lo que equivale a 4200 UI/kg, 40-70 UI/ave/día o 1260 microgr/kg, 12-21 microgramos/ave/día. Debe dosificarse una o dos veces por semana. de modo general que durante 4 ó 5 días, una vez al día, se emplee 1 gota para periquitos y 8-10 para guacamayos (Arasp.). Debe considerarse que se realizan aportes de otros nutrientes al emplear aceite de hígado de bacalao, especialmente vitamina D, de importancia si las aves no tienen acceso directo a la luz solar, lo que les impide su síntesis a partir de los esteroles en la piel.(2,3) Alimentos naturales Como caroteno (precursor) se encuentra en alimentos de origen vegetal: espinaca, endivia, zanahoria, perejil, lechuga y batata. También en yema de huevo e insectos.(2) Dietas comerciales Se usan en lugar de dietas de elaboración propia mal equilibradas. Se obtienen bañando o recubriendo con suspensiones o soluciones de vitaminas y minerales o incluyendo vitaminas en forma de granulado en la mezcla. Las capas de suplementos se pierden cuando las aves quitan las cáscaras antes de ingerir las semillas, y en forma de polvos pueden no formar parte de la ración ingerida, con lo que no se consumen. En forma de granulados frecuentemente no se consumen. Por todo ello, excesos, desequilibrios y deficiencias nutricionales pueden surgir aun empleando estos productos.(2) La vitamina A como terapia de apoyo El empleo de vitamina A como tratamiento complementario se recomienda en casos de viruela, aspergilosis y tricomoniasis. También en la candidiasis (si es severa se utiliza la vía oral forzada). Para la pododermatitis, en grandes psitácidas, se emplea la vía IM u oral. Como terapia de apoyo en la gota articular aumenta el tiempo de supervivencia de las aves, junto a otras medidas como aumento de humedad y disminución de proteína en la dieta.(2) Tratamiento: En general el tratamiento es útil para los procesos orales, el posible bloqueo laríngeo y en general las alteraciones del epitelio. Si los tejidos no están muy afectados y la hipovitaminosis no se complica, puede responder a suplementación con vitamina A en días 3 a 7, pueden ser necesarios tratamientos adicionales para bacterias u hongos si se complica, usando sólo vitamina A como terapia de apoyo.
  • 239.
    233 En casos muyavanzados con ulceraciones e infección secundaria es mejor aplicar antibióticos. Si la deficiencia es severa, la vitamina A no se absorbe en intestino y su empleo oral es poco eficaz; debe hacerse por inyección.(2) Suplementos vitamínicos orales Existen preparados comerciales polivitamínicos, y más específicamente compuestos hidrosolubles de vitamina A y vitamina A con vitamina D-3 y E. Las concentraciones suelen ser de 100.000 UI/ml, a partir de acetato o palmitato de retinol. En cuanto al empleo de suplementos en el agua de bebida debe considerarse que la dosis esté bien indicada y que la oxidación en el agua no disminuya la actividad vitamínica A, por lo que se recomienda que su consumo sea en las primeras horas, para lo cual habrá que forzar el consumo de agua, previa retirada de los bebederos. En casos crónicos (los más frecuentes) por lesión de la mucosa intestinal la vía oral no responde adecuadamente (absorción y síntesis de vitamina A limitada) por lo que no se recomienda al inicio del tratamiento, empleando la vía intramuscular y posteriormente la vía oral como suplemento.(2) Vitamina A inyectable La recomendación es tratar con vitamina A inyectable vía intramuscular (IM) en casos estrictamente necesarios, si bien es cierto que es más rápido el resultado del tratamiento y su aplicación. Los preparados comerciales son similares en cuanto a composición vitamínica a los empleados vía oral. Las lesiones de boca responden en poco tiempo con 1000 UI/100 gr de peso 2 veces por semana, aunque no en todos los casos. Su aplicación es interesante en casos agudos, pero puede sobredosificarse dada la concentración de los preparados comerciales. 1000-2000 UI/por kg de peso vivo. Las inyecciones disponibles comercialmente pueden tener una alta concentración, por lo que el volumen a inyectar suele ser muy escaso: 0.1 ml o menor, dependiendo además del peso del ave.(2) Inmunoprofiláxis: No hay vacunas comerciales. Bibliografías: 4. B.W. Calnek al. 1997. Enfermedades de las aves. 2da edición en español Editorial ManualModerno. Pag (45-48). 5. M. Pérez. D. Valencia. Vitaminas en la alimentación de las aves. (en línea) consultado el 10 de septiembre de 2014. Disponible en. http://webcache.googleusercontent.com/search?q=cache:yDNrxvX3i5sJ:www2.avicul
  • 240.
    234 tura.com/newsletters/2013/nutricion/docs/Capitulo-5-libro-Nutricion-de-las- aves.pdf+&cd=4&hl=es&ct=clnk&gl=gt 6. I, Dinev.Deficiencia de Vitamina A. (en línea) consultado el 9 de septiembre de 2014. Disponible en. http://www.elsitioavicola.com/publications/6/enfermedades-de-las- aves/305/deficiencia-de-vitamina-a DEFICIENCIA DE VITAMINA A (VA) 1. Cómo realiza el diagnóstico diferencial de esta deficiencia La Tricomoniasis y Candidiasis también causan lesiones a nivel oral La aspergilosis causa una metaplasia del epitelio de las glándulas salivares Es difícil diferenciar esta enfermedad de la coriza infecciosa, viruela aviar, y bronquitis infecciosa ya que estas también causan lesiones a nivel respiratorio pero en la deficiencia de vitamina A, el adelgazamiento de las membranas y los tapones nasal es se limitan, por lo general, a la hendidura palatina y a su epitelio adyacente 2. Investigue sobre la enfermedad en loros Es la deficiencia nutricional más comúnmente diagnosticada en la clínica de aves psitácidas, especialmente cuando se manifiesta en la región oral. El momento crítico de su presentación sería en torno a los 3-5 años tras la adquisición, en el caso de aves importadas. Por todo ello, cualquier referencia a una dieta equilibrada para aves de jaula, especialmente psitácidas, obliga a considerar el aporte suplementario de vitaminas en la ración ya que las dietas o los piensos fabricados para estos animales no contienen mucha vitamina A. En el periquito el requerimiento de VA se estima en 40 unidades internacionales (UI) por día y ave (12 microgramos), lo que representa del orden de 4000 UI/kg de pienso. Es una deficiencia típicamente relacionada con el consumo de dietas a base de semillas o de una sola semilla sin suplementar vitaminas. Las semillas aportan una cantidad insignificante de VA, ya que son pobres en carotenos y en B-caroteno (precursores de la VA), menos de 10 mg/kg de semilla en algunos casos. No se conoce con exactitud qué proporción de caroteno pueden convertir en vitamina. El nivel de VA en hígado se ha estimado en 252,2-1238,8 IU/gr para el yaco y desciende antes de la aparición de los síntomas. Para algunos, en grandes psitácidas, la metaplasia del epitelio aparece cuando el nivel baja de las 500 UI/gr. Es difícil señalar una sintomatología clínica específica de una deficiencia vitamínica en particular. Basándose en el análisis del contenido de la dieta muchas aves pueden padecer hipovitaminosis A crónica y aparecer relativamente normales en su aspecto externo, mientras estén libres de estrés. Puede existir una sintomatología genérica (falta de apetito, emaciación, plumas erizadas, letargia, disnea), siendo difícil apreciar defectos en la visión (salvo si se relacionan con conjuntivitis) o en el desarrollo esquelético. Tumefacción en los senos nasales, que contribuye a dar una apariencia de "resfriado" al ave.
  • 241.
    235 La hipovitaminosis Apuede originar cambios histológicos variables en función del tipo de epitelio al que afecte. Si es epitelio escamoso (plano estratificado queratinizado), puede manifestarse con un engrosamiento de la capa de queratina superficial o hiperqueratosisortoqueratótica. Si es no escamoso, como el del tracto respiratorio superior, túbulos renales y conductos colectores del sistema renal, puede evolucionar a epitelio escamoso (metaplasia escamosa o epidermoide) con fortalecimiento de la nueva capa de queratina en crecimiento y tendencia a la hiperqueratosis. Como tratamiento se debe suministrar vitamina A a la dieta, inyectar vitamina A intramuscular por 3 a 7 días. Se sugieren 1000-2000 UI/por kg de peso vivo. Las inyecciones disponibles comercialmente pueden tener una alta concentración, por lo que el volumen a inyectar suele ser muy escaso: 0.1 ml o menor, dependiendo además del peso del ave.
  • 242.
    236 D.2 Parálisis deJaula Agente Etiológico: Deficiencia de calcio en la dieta, deficiencia de vitamina D y P. (2) Sinónimos: Fatiga de jaula, cansancio de jaula. (2) Distribución Geográfica: Distribución mundial.(3) Especies que afecta: Gallinas de postura confinadas en jaulas, pollos y pavipollos.(1) Patogenia: Síntomas: En gallinas de postura confinadas, los signos de deficiencia comienzan a desarrollarse tan pronto como a las dos semanas después de que se les priva de vitamina D. El primer signo es un aumento notable en el número de huevos de cascarón delgado y blando seguido poco después por marcada disminución en la producción de huevo; ambos pueden variar de Las gallinas requieren 2.3 gr de Ca para la formación del casccaron y 25 mg más quue son integrados a la yema. En las gallinas de postura la demanda de minerales es execiva . La eroción fisiológica del hueso medular no es suficiente para equilibrar el nivel de Ca sanguíneo por lo que se genera hipocalcemia Es estimulada la producción hormanal de la glándula paratiroides. Y por consiguiente la osteoclasia que afectara no solo al hueso medular si no también al tejido óseo esponjoso y al laminar compacto. La velocidad de tranferencia de calcio a partir del suero sanguíneo hacia el cascarón es de entre 100 y 150 mg por hora.
  • 243.
    237 manera cíclica. Losindicadores bioquímicos incluyen una rápida disminución en las concentraciones sanguíneas de 2~dihidroxicolecalciferol y 1,25-dihidroxicolecalciferol, seguida poco después por un decremento en la concentración de calcio en sangre. Luego de varios ciclos de menor producción de huevo y menor dureza del cascarón, pueden seguir periodos relativamente normales de producción de huevo y dureza del cascarón. En las gallinas puede haber pérdida temporal del uso de las extremidades inferiores, con recuperación después de la postura de un huevo que, por lo general, no tiene cascarón. Durante los periodos de extrema debilidad en las extremidades, las gallinas adoptan una postura característica, que se describe como "agachado tipo pingüino". Más tarde, el pico, las garras y el esternón se tornan muy suaves y flexibles. Por lo común, el esternón se dobla y las costillas pierden su rigidez normal y giran hacia dentro en la unión del esternón y las porciones vertebrales, lo que provoca una típica curva hacia el interior de las costillas a lo largo de los lados del tórax. Se implica el metabolismo de la vitamina D en los problemas de la calidad del cascarón del huevo. (1) Primer signo de deficiencia de vitamina D en pollos y pavipollos es el raquitismo, caracterizado por una grave debilidad de los huesos. Entre las 2 y 3 semanas de edad, los picos y garras se reblandecen y flexionan, y las aves caminan con evidente esfuerzo y después de dar unos pasos irregulares se sientan sobre sus tarsos, en los cuales descansan mientras se esfuerzan de un lado a otro; el emplumado es deficiente. Tal vez un notable aumento en la fosfatasa sérica sea el primer indicador de una condición raquítica inicial.(1) Lesiones Macroscópicas: Fracturas del fémur (Fotografía del centro) y del hueso de la quilla (Fotografía de la derecha).(2)
  • 244.
    238 Luxación de laarticulación coxofemoral, los fémures se rompieron, quedando las cabezas dentro de los acetábulos.(2) Problema de la quilla (curvatura)(2) Lesiones Microscópicas: Las áreas más oscuras corresponden a osteoide mineralizado, mientras que las áreas pálidas (Eosinofílicas) corresponden a osteoide pobremente mineralizado o no mineralizado.(2)
  • 245.
    239 Adelgazamiento de lasespículas del hueso medular, se observa deficiente mineralización.(2) Diagnóstico:  Análisis de alimento, es útil para determinar niveles de Ca, P y vitamina D.  Histopatología de huesos se observa descalcificación.  Paratiroides se observa hipertrofiada. Diagnósticos diferenciales:  Enfermedad de Marek  Síndrome de baja postura  Manejo brusco de las aves  Encefalomielitis  Síndrome de Hígado graso.  Bronquitis Infecciosa  Newcastle(3) Control: Aun cuando no se conocen exactamente las causas de la fatiga de las ponedoras en jaula, existen varias prácticas que se consideran importantes en la prevención del problema. Los estreses que sufren las aves durante el crecimiento incluidas lombrices y parásitos externos así como otros errores de manejo, contribuyen normalmente a que se produzca la fatiga de las ponedoras. El desparasitado y los exámenes periódicos para verificar la presencia de piojos, ácaros y demás parásitos externos, así como su tratamiento si fuera necesario, contribuyen a reducir el problema. Las raciones para ponedoras en jaula requieren niveles más elevados de calero y fósforo que aquellas que se dan a las ponedoras en corrales a piso o con cama. Aparentemente, el nivel de fósforo es especialmente importante, dado que se observa que ciertos lotes de aves se recuperan al aumentar el nivel de fósforo de la ración. Otro de los aspectos importantes en el problema de la fatiga de las ponedoras en jaula es que ciertas líneas genéticas evidencian mayor propensión a la misma que otras.(1) Tratamiento: Alimentación con una sola dosis masiva de 15 000 VI de vitamina 03, curó el raquitismo de los pollos con más rapidez que cuando se agregan concentraciones generosas de la vitamina al alimento. Esta única dosis oral protegió a los gallos contra el raquitismo por ocho semanas y a pollitas durante cinco semanas. Cuando se administran dosis masivas a
  • 246.
    240 animales raquíticos, resultanecesario considerar que puede ser perjudicial el exceso de vitamina D. La dosis debe ser proporcional al grado de deficiencia, y no agregar cantidades excesivas de vitamina O en el alimento.(1) Sacar a los animales afectados de las jaulas, suministrar Ca y P.(2) Inmunoprofiláxis: No existe. Bibliografías: 1. B.W. Calnek al. 1997. Enfermedades de las aves. 2da edición en español Editorial ManualModerno. Pag (48-51). 2. B. Mejía.2012. Fatiga o Parálisis de la Jaula. (en linea). Consultado el 10 de septiembre de 2014. Disponible en. http://patologiaaviarmidiagnostico.blogspot.com/2012/05/fatiga-o-paralisis-de-las- jaulas.html 3. D. Rodriguez. Parálisis de Jaula. (en línea). Consultado el 10 de septiembre de 2014. Disponible en http://prezi.com/ilyduef-ucnc/paralisis-de-jaula/
  • 247.
    CUESTIONARIO DE PARALISISDE JAULA 1. Realice un cuadro comparativo de las enfermedades que hay que realizar el diagnóstico diferencial Parálisis de jaula Enfermedad de Marek Síndrome de baja postura Manejo brusco de las aves Newcastle Bronquitis infecciosa Síndrome de hígado graso Fractura de hueso de manera espontánea, en especial en vértebras, tibias y fémures Aumento de la paratiroides se produce una disminución en la producción de huevos, baja calidad del huevo, parálisis, postración con posición de pingüino, muerte repentina Afecta a las ponedoras No produce aumento de la paratiroides alteraciones en los huesos Afecta a todos los pollos Problemas en la calidad de huevo. No produce mayor afección en las productoras, alteraciones en los huesos, aumento de tamaño de la paratiroides No hay parálisis No observara alteraciones en el cascaron, no hay aumento de tamaño de la paratiroides, encefalomielitis, no produce afecciones a las productoras afecciones a los huesos, alteraciones en el cascaron. No produce aumento de la paratiroides alteraciones en los huesos Afecta a todos los pollos Problemas en la calidad de huevo. No se observa, alteraciones en hueso, aumento de la paratiroides, parálisis, mayor afección en las productoras. no se produce, mayor afección a productoras, afección de los huesos, alteraciones en el cascaron, parálisis y aumento de tamaño de la paratiroides 2. Investigue el tratamiento de la enfermedad
  • 248.
    242 Sacar a losanimales de las jaulas, Proporcionar dietas balanceadas y fuentes de Ca, P y vit. D aprovechable. Dar 1% de calcio en 0 a 12 semanas, 1.4% de calcio en 12 a 15 semanas y 2.5 % de calcio en 15 a 17 semanas. Según guía de manejo de postura Hy-Line del 2014
  • 249.
    D.2 Raquitismo Agente Etiológico: Deficienciao la falta total de vitamina D3 o el desbalance en la proporción de calcio y fósforo. (3) Sinónimos: Avitaminosis por vitamina D. (3) Distribución Geográfica: El raquitismo es de distribución mundial. Sin embargo, la frecuencia de presentación disminuyó desde los años 60s, al haber sido descubierta la función antiraquítica del colecalciferol que proviene del 7-dihidrocolesterol presente en la piel, al ser irradiado por los rayos ultravioletas de la luz solar y por la acción de las enzimas y hormonas involucradas en el metabolismo del tejido óseo. (3) Especies que afecta: Los pollos y los pavos de las estirpes de engorda en crecimiento son de entre las aves comerciales, los más susceptibles a sufrir raquitismo debido a que su potencial genético de crecimiento es excesivo y acelerado y que por lo tanto, requieren mucho más Vitamina D3, Ca y P durantes las dos primeras semanas de edad, que cualquier otro tipo de ave.(3) Patogenia:
  • 250.
    244 Raquitismo sindrome de pocodesarrollo , bajo crecimiento o enteritis. Mineralización deficiente de la placa de crecimiento y engrosamiento de la misma y poca mineralizacion ósea . La funcion principal de la vitamina D es inducir la sintesis de proteinas fijadoras de calcio y de controlar la absorcion intestinal y el traslado saguineo de calcio Ingestion inadecuada = mineralizacion esqueletica es defectuosa . Lo que ocaciona raquitismo. Disminucion de la ingesta de vitamina D3, Ca y P Falta de absorcion intestinal
  • 251.
    245 Síntomas: Los primeros signosde raquitismo son: incremento de la fosfatasa alcalina sérica y retardo del crecimiento y del emplume. Entre la 2º y 3º semana de edad los pollos presentan debilidad de patas, marcha torpe, plumas erizadas, postraciónón, la apatía es muy evidente y cuando las aves son asustadas, estas corren un trecho corto e inmediatamente se postran apoyándose sobre los corvejones y permanecen así durante largos períodos debido al dolor que les provoca la deficiente mineralización de los huesos y finalmente mueren al cabo de un tiempo. (1,3) Debilidad en las patas, Postración apoyándose sobre los corvejones. Lesiones Macroscópicas: Aunado al retraso en el aumento de peso y el crecimiento deficiente, se aprecia hipertrofia de las glándulas paratiroides y ensanchamiento de la placa de crecimiento por lo que todas las articulaciones están aumentadas de volumen, las articulaciones costo-condrales dan la apariencia de rosario, el pico, las uñas y los huesos largos son flexibles y blandos pudiendo fracturarse sin causa traumática aparente.(2) Pico blando y flexible por falta de mineralización.
  • 252.
    246 Tibio-tarso blando yflexible por falta de mineralización. Puede apreciarse crecimiento deficiente de los huesos craneales como secuela de un raquitismo. Cuando el proceso es crónico, se aprecian múltiples deformaciones del esqueleto tales como lordosis, escoliosis, varus o valgus.(2) Aspecto macroscópico de la placa de crecimiento: En la placa de crecimiento se aprecian macroscopicamente, tres zonas en lugar de dos que presenta una placa de crecimiento normal. Esta tercer zona extra es blanca, opaca cartilaginosa, se sitúa entre la zona de reposo y la zona esponjosa de resorción y osificación y corresponde al ensanchamiento de la zona hipertrófica constituida por condrocitos maduros.(2,3) Placa epifisiaria proximal del tibio-tarso de pollos de 14 días de edad. Raquitismo 1- cartílago articular; 2- capa cartilaginosa anormal situada debajo de 3- la zona de reposo de aspecto translucido, 4-adelgazamiento osificación deficiente de la zona esponjosa de resorción y osificación.
  • 253.
    247 Lesiones Microscópicas: El ensanchamientode la placa de crecimiento observado macroscopicamente se debe al engrosamiento de la zona hipertrófica por acumulación de condrocitos producto de la proliferación, diferenciación y maduración de las células de la zona proliferativa. Estos condrocitos se acumulan porque no sufren degeneración ni mineralización y por lo tanto no son eliminados por el proceso de osteoclasia para dar lugar a la osificación. De esta manera, aunado a al desarrollo de una zona cartilaginosa extra también se va adelgazando la zona esponjosa e incluso puede llegar a desaparecer si el proceso perdura y si el ave no muere debido a hipocalcemia.(2,3) Se aprecia hipertrofia del periostio como parte de la osificación intramembranosa pero las trabéculas recién formadas presentan tejido osteoide (matriz ósea sin mineralizar). También se aprecia incrementada la cantidad de tejido osteoide en la porción central que rodean los canalículos vasculares (de Havers) de los osteones y alrededor de los islotes de cartílago embrionario que perduran dispersos en la corteza de la diáfisis (2,3) . Osificación endocondral: 1- condorcito, cartílago, 2- osteoblastos rodeado de matriz osteoide no mineralizada, 3- osteocitos rodeado de matriz ósea mineralizada. Diagnóstico:  Análisis de alimento es útil para determinar niveles de calcio, fosforo y vitamina D3.  Determinación de cenizas en hueso, en el caso de raquitismo el porcentaje disminuye.  Histopatología de huesos se observa descalcificación.  Paratiroides se observa hipertrofiada.(2) Control: Proporcionar a las aves alimento balanceado que cuente con niveles de Ca, P y vitamina D3 para el consumo diario. Estudios en gallinas mostraron que se podía sintetizar suficiente vitamina como para prevenir el raquitismo y maximizar el crecimiento si los pollos jóvenes estaban expuestos a los rayos solares directos durante un tiempo de 11 a 45 minutos cada día. (2)
  • 254.
    248 Tratamiento: Alimentación con unasola dosis masiva de 15 000 VI de vitamina 03, curó el raquitismo de los pollos con más rapidez que cuando se agregan concentraciones generosas de la vitamina al alimento. Esta única dosis oral protegió a los gallos contra el raquitismo por ocho semanas y a pollitas durante cinco semanas. Cuando se administran dosis masivas a animales raquíticos, resulta necesario considerar que puede ser perjudicial el exceso de vitamina D. La dosis debe ser proporcional al grado de deficiencia, y no agregar cantidades excesivas de vitamina D en el alimento.(1) Inmunoprofiláxis: No existe Bibliografías: 1. B.W. Calnek al. 1997. Enfermedades de las aves. 2da edición en español Editorial ManualModerno. Pag (48-50). 2. I. Dinev. Raquitismo. (en línea). Consultado el 10 de septiembre de 2014. Disponible en: http://www.elsitioavicola.com/publications/6/enfermedades-de-las- aves/311/raquitismo 3. Patología Aviar. UNAM. Raquitismo. (en línea) consultado el 10 de septiembre de 2014. Disponible en: http://www.medvet.umontreal.ca/etudes/enseignementligne/patho_aviaire/aparato_es queletico/Raquist_Rachi/index.asp. CUESTIONARIO DE RAQUITISMO 1. Elabore un cuadro comparativo con las siguientes enfermedades: a. Encefalomielitis b. Encefalomalacia c. Artritis d. Necrosis de la cabeza del fémur e. Discondroplasia tibial
  • 255.
    Raquitismo Encefalomielitis EncefalomalaciaArtritis Necropsia de la cabeza del fémur La quilla se tuerce, las piernas se arquean, los huesos largos se agrandan, los huesos se suavizan y se vuelven elásticos, por lo que las aves muestran una marcha envarada o torpe, plumas erizadas, postración, puede correr un trecho corto e inmediatamente se postran apoyándose sobre los corvejones ataxia progresiva a causa de incoordinación en los músculos, muestran mayor inclinación a sentarse sobre sus tarsos, descansan o caen de lado, Pueden ser evidentes temblores finos de la cabeza y cuello, áreas blanquizcas en la capa muscular del ventrículo debilidad muscular, ataxia progresiva con caídas frecuentes, incoordinación violenta espasmódica, retracción de cabeza, torticolis o ambas, parálisis, edema y petequias y hemorragias en cerebelo Aumento de volumen del tendón del gastrocnemio y la articulación tibiotarsiana, puede haber ruptura de uno o ambos articulación se muestra un exudado seroso de color amarillento o Formación de adherencias en las membranas tendinosas. Cartílago articular erosionado afectando los cóndilos y epicóndilos. fractura afectó a la cabeza y el cuello femoral,
  • 256.
    250 Deficiencia de VitaminaE Agente Etiológico: Deficiencia en la ingestión de vitamina E. (2) Sinónimos: Avitaminosis de vitamina E.(2) Distribución Geográfica: Distribución mundial.(2) Especies que afecta: Pollos, pavos, patos, gallinas reproductoras.(2) Patogenia: Vitamina E La deficiencia permite la formacion o acumulación de hidroperóxidos lipidicos execivos, provocando daño tisular. Hipertrofia e hiperplasia, los huesos son blandos y se rompen con facilidad. distrofias esqueleticas. Poca calcificacion en la epíficis de la tibia y fémur. reducido contenido de calcio con aumento el la proporción de osteoides y mayor proporción de mineral óseo Influye en la producción de hormanas suprarrenales y tiroidea. El acetato es convertido a tocoferol durante la digestion y la absorcion.
  • 257.
    251 Síntomas: No hay signosexternos en aves adultas o pavos que reciben bajas concentraciones de vitamina E por periodos prolongados. Sin embargo, se reduce de manera muy notable la incubabilidad de los huevos de aves con deficiencia de vitamina E, pollos y pavos. Los embriones de gallinas alimentadas con raciones bajas en vitamina E pueden morir desde el cuarto día de incubación o considerablemente más tarde, dependiendo de la gravedad de la deficiencia. Los embriones de pavo pueden tener cataratas bilaterales que pueden originar ceguera. La degeneración testicular sucede en machos privados de vitamina E por periodos prolongados.(1,2) La deficiencia de vitamina E ocasiona encefalomalacia, diátesis exudativa y miopatía nutricional. Encefalomalacia (enfermedad del pollo loco). Los signos están asociados con lesiones del sistema nervioso central. Estos incluyen ataxia, desequilibrio, caída de las aves para atrás, movimientos frecuentes con las alas, piernas rígidas (espasmos clónicos) y cabeza girada. Rara vez puede observarse tortícolis u opistótomos.(1,2) Distrofia muscular. Los signos son inaparentes pero pueden producirse problemas locomotores. Los músculos pectorales y de los muslos son los más afectados. y se encuentra en ellos, fibras musculares blancas o amarillentas, que son responsables de la apariencia estriada de los músculos esqueléticos debido a la necrosis de Zenker. (1,2) Diátesis Exudativa es un edema de los tejidos subcutáneos relacionado con permeabilidad anormal de las paredes capilares. En casos graves, los pollos se paran con las patas muy separadas, como resultado de acumulación de líquido en la piel ventral. Este líquido viscoso azul verdoso se aprecia con facilidad a través de la piel, ya que por lo común contiene algunos componentes sanguíneos provenientes de ligeras hemorragias que se presentan en todo el pecho y la musculatura de las extremidades y en las paredes intestinales. Además, se observan distensión del pericardio y muertes repentinas. (2,3)
  • 258.
  • 259.
    253 Lesiones Macroscópicas: La encefalomalaciase observa Anatomopatológicamente, se detecta edema, hemorragias y necrosis de coagulación en el cerebelo. Distrofia muscular, fibras blancas amarillentas
  • 260.
    254 Se observan cambiosnecrobióticos degenerativos que pueden afectar la musculatura lisa de la molleja. Lesiones Microscópicas: Histológicamente, se detecta necrosis colicuativa, en la substancia blanca del cerebro, hemorragias y múltiples vasos sanguíneos trombóticos en el cerebelo. Fibras musculares blancas o amarillentas, que son responsables de la apariencia estriada de los músculos esqueléticos debido a la necrosis de Zenker Diagnóstico:  Análisis del alimento para determinar los niveles de vitamina E.  Histopatología y necropsia observando las lesiones características de distrofia muscular, encefalomalasia y diátesis exudativa. (3)
  • 261.
    255 Control: Pueden utilizarse alimentosestabilizados en grasas, evitando sobre todo el almacenamiento de balanceados por más de 4 semanas. El contenido de vitamina E debe ser de 10 000 IU/tonelada y el selenio de 0.25 ppm. (3) Tratamiento: Si no está muy avanzada, la diátesis exudativa y la miopatía nutricional en pollos se elimina con facilidad por administración de las dosis adecuadas de vitamina E y selenio por inyección, mediante dosificación oral o en el alimento. La encefalomalacia puede o no responder al tratamiento con vitamina E, dependiendo del grado del daño al cerebelo. La miopatía de la molleja en pavos se previene mediante la suplementación a las dietas deficientes con vitamina E y selenio. En éstas no influye la concentración de aminoácidos azufrados en la dieta.(1) Inmunoprofiláxis: No existe. Bibliografías: 4. B.W. Calnek al. 1997. Enfermedades de las aves. 2da edición en español Editorial ManualModerno. Pag (48-50). 5. I. Dinev. Deficiencia de Vitamina E. (en línea). Consultado el 10 de septiembre de 2014. http://www.elsitioavicola.com/publications/6/enfermedades-de-las- aves/308/deficiencia-de-vitamina-e. 6. M. Pérez. Vitaminas en la Alimentación de las Aves. (en línea). Consultado el 10 de septiembre de 2014. Disponible en: http://webcache.googleusercontent.com/search?q=cache:yDNrxvX3i5sJ:www2.avicul tura.com/newsletters/2013/nutricion/docs/Capitulo-5-libro-Nutricion-de-las- aves.pdf+&cd=3&hl=es&ct=clnk&gl=gt CUESTIONARIO DEFICIENCIA DE VITAMINE E 1. Mencione cuales son las formas de presentación de esta deficiencia y los signos que cada una presenta  Encefalomalacia, debilidad muscular, ataxia progresiva con caídas frecuentes, incoordinación violenta espasmódica, retracción de cabeza, torticolis o ambas, parálisis y muerte.  Diátesis exudativa, liquido viscoso azul verdoso se aprecia con facilidad a través de la pie. Pollo se para con patas separadas  Distrofia muscular nutricional, falta de crecimiento, falta de desarrollo de musculo.
  • 262.
  • 263.
  • 264.
  • 265.
  • 266.
  • 267.
  • 268.
  • 269.
  • 270.