1.1
CIRUGIA II – UNIDAD 1 – CLASE 1
Herida Limpia: son heridas no traumáticas, en donde no se atraviesa tejido infectado, realizadas en ambiente
controlado con técnica aséptica (quirófano).
• Hay escaso traumatismo tisular
• Sin proceso inflamatorio activo
• No se compromete ningún tracto colonizado durante el tratamiento
▪ Tracto Respiratorio, digestivo ni genitourinario.
• Se efectúan electivamente su cierre primario
▪ No necesita colocación de drenaje
• La incidencia de infección esperada es:
Baja sin Profilaxis ATB: 1 – 5%.
Muy baja con profilaxis ATB: 2%.
Infección en Cirugía
El sitio quirúrgico es el lugar anatómico que involucra la intervención
cirugía, desde la incisión de la piel hasta el órgano involucrado en la
cirugía, la infección puede ocurrir en cualquier una de estas regiones.
• Ocurre en los 30 DIAS posteriores a la cirugía
• 1 año si se dejó un implante
• Puede afectar desde la piel hasta los Tejidos profundos u órganos.
• Tienen diferente gravedad, dependiendo del microorganismo y de
las condiciones del paciente.
INFECCIÓN SUPERFICIAL DE LA INCISIÓN
▪ Afecta solo Piel y TCS en el lugar de la incisión
▪ 30 días siguientes a la cirugía.
▪ Drenaje purulento en la incisión
▪ Se puede aislar microrganismo en el cultivo del liquido
▪ Dolor e hipersensibilidad a la presión en el local de la herida
acompañado de signos inflamatorios en el local
▪ Diagnóstico: clínico + cultivo del líquido purulento (para confirmar)
Incisión superficial puede estar incluso abierta ya
Diagnostico CLINICO
INFECCIÓN PROFUNDA DE LA INCISIÓN
▪ Afecta Piel, TCS, Tejidos Blandos Profundos (fascias, músculos)
▪ 30 días siguientes a la cirugía.
▪ Drenaje/Secreción purulenta/turbio en la incisión
▪ Puede estar entre abierta (dehiscencia)
▪ Se puede aislar microrganismo en el cultivo del liquido
▪ Dolor localizado, hipersensibilidad de la herida, FIEBRE >38 C
▪ Diagnóstico: clínico + cultivo del líquido purulento (para confirmar)
INFECCIÓN DE ORGANO O ESPACIO
▪ Involucra cualquier parte de la anatomía diferente de la incisión,
manipulada durante el acto quirúrgico.
▪ 30 días siguientes a la cirugía.
▪ La infección esta presente cuando aparecen estos criterios;
a) Drenaje: salida de secreción a través de un tubo, colocado
en el espacio u órgano afecto.
b) Presencia de microrganismo en el cultivo del liquido drenado.
c) Presencia de colección formada: absceso
CLASIFICACIÓN SEGÚN EL GRADO DE CONTAMINACIÓN
• Cirugías oftalmológicas
• Tiroidectomías
• Safecectomia
• Hernia inguinal electiva
EJEMPLOS
1.1
CIRUGIA II – UNIDAD 1 – CLASE 1
Herida – Cirugía Limpia Contaminada: procedimentos realizados em quirofano
• Penetra tubo digestivo, vías aéreas, genitourinarias: pero bajo condiciones controladas, y sin derrame
significativo del contenido de una de ellas.
• Transgresión leve de técnicas asépticas
• Sin inflamación aguda, y sin INFECCIÓN.
• Cirugía limpia que tuvo la necesidad de dejar un drenaje abierto
• Incidencia de infección
Sin Profilaxis ATB: 15 – 20%
Con Profilaxis ATB: 3 – 10%.
Herida – Cirugía Contaminada: puede ser causado por;
• Fallos importantes en las técnicas asépticas
• Penetración en vísceras huecas: con escape de contenido.
• Se invaden vísceras con liquido contaminado;
▪ Tracto G.U con orina infectada, o Tracto biliar con bilis infectada
• Heridas TRAUMATICAS RECIENTES: EVOLUCIÓN MENOR DE 6 HORAS
• Ya hay proceso infeccioso, herida contaminada
• Incidencia de infección:
Sin Profilaxis ATB: 15 – 30 %
Con Profilaxis ATB: 10 – 15 %
Cirugía Sucia: son las cirugías realizadas en las siguientes situaciones;
• Cirugía sobre heridas traumáticas de más de 4 horas intervención
• Cirugía en tejidos desvitalizados,
• Cirugía que involucran tejidos infectados;
▪ Con colecciones purulentas
▪ Vísceras perforadas.
• Heridas contaminadas por transgresión de la técnica quirúrgica
• Incidencia de infección:
Sin Profilaxis ATB: 30 – 50 %
Con Profilaxis ATB: 15 – 30 %
Infecciones quirúrgicas representan 15 A 20 % de las
infecciones nosocomiales, con alta mortalidad
Factores INTRINSECOS – RELACIONADOS AL PACIENTE
1) Puntuación ASA: sirve para determinar riesgo quirurgico, gravedad del paciente en la cirugía, también
utilizada para predecir el riesgo de infección cirrugica
▪ 1 -2: 3%
▪ 3 – 4 – 5 A medida que aumenta el asa: el porcentaje aumenta
2) Edad: >65 años mayor riesgo de infección
3) Obesidad: IMC >35, herida >3,5 cm, el tejido adiposo es pobremente vascularizado, con baja oxigenación, y
baja respuesta inmunitaria, aumentando el riego de infección.
4) Diabetes: aumenta el riesgo de infección, el control estricto perioperatorio de la glicemia es muy importante
para disminuir la morbimortalidad
5) Nutrición del paciente: es importante e involucrada a la defensa del paciente contra los patógenos.
6) Infecciones en otras partes: riesgo significativo para infeccionar la herida (aumenta hasta 2x la chance)
7) NICOTINA: causa vasoconstricción, que afecta la cicatrización. Es conveniente el cese 4 a 8 semanas antes de la cirugía
o 72 horas antes del procedimiento, esta medida reduce la incidencia de infección y otras complicaciones.
8) Corticoides: por la inmunosupresión, sobre todo en uso prolongado.
9) Tiempo – Internación Preoperatoria: la chance de infección en pacientes con días de internación preoperatoria aumenta
• Colecistectomía por colelitiasis
• Resección colónica con preparación
• Salpingoligadura
• Corrección de reflujo vesicouretral
EJEMPLOS
• Colecistectomía en colecistitis aguda
• Colectomia sin preparación
• Ureterostomia
EJEMPLOS
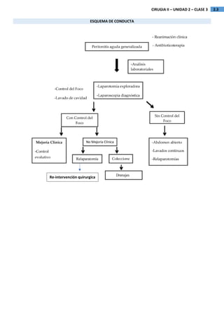
• Peritonitis secundaria aperforación
• Abcesos tuboovarioc
• Abceso pulmonar
• Empiema pleural
• Fracturas expuestas
EJEMPLOS
FACTORES DE RIESGO DE
INFECCIÓN DEL SITIO QUIRURGICO:
3 puntos MUY IMPORTANTES
-Grado de contaminación bacteriana
-Virulencia
-Estado inmunológico del paciente
1.1
CIRUGIA II – UNIDAD 1 – CLASE 1
Factores EXTRINSECOS: relacionados con la intervención quirúrgica
1) Rasurado preoperatorio: es la retirada de los pelos, produce micro lesiones en la piel
2) Grado de contaminación: aumenta la posibilidad de infección cuanto mas contaminada es
3) Duración de la cirugía: procedimientos >2 horas tienen mayor índice de infección
4) Técnica quirúrgica: correcta hemostasia, adecuado aporte sanguíneo, eliminación de tejidos desvitalizados,
utilizar materiales asépticos, cierre de herida sin tensión, para evitar las infecciones.
5) Asepsia y Esterilización: es de extrema importancia para disminuir las infecciones.
6) Cirugías de urgencia – Reintervenciones: tienen una >taza de infección cirurgíca
7) Trasfusiones: se asocia con aumento de infección cuando la reposición es >1500 ml de sangre
8) Hipotermia: hace que el % de infección se multiplique.
Lesiones Infecciosas
Forúnculo – Forunculosis: infección del folículo pilosebáceo, áreas donde
existe abundantes folículos pilosos, únicos o múltiples
• Causado por bactérias (S. AUREUS)
• Nódulos eritematosos, calientes, dolorosos
• 1-2 cm, en el centro una región pustulosa
• Puede acompañarse de linfangitis
• Va madurando, llevando a la fluctuación.
• Drenaje en la zona central (Espontaneo o quirúrgico).
• El drenaje retrocede los signos inflamatorios, aunque es frecuente que
aparezca nuevas lesiones en zonas cercanas por autoinoculación
CELULITIS: inflamación inespecífica no supurada del TCS, infecciosa, post
radiaciones, trastornos circulatorios crónicos,
• Gérmenes Aerobios y anaerobios
• Las agudas – infecciosas: tienen todos los signos de inflamación, no hay
fluctuación, los limites periféricos se van perdiendo con los tejidos vecinos (lo
que diferencia de la erisipela)
• Manifestaciones generales de un proceso infeccioso
• Tratamiento: reposo, miembro en posición declive, bolsas con hielo, ATB.
FLEMON: curso evolutivo de una celulitis infecciosa, aparición de pus en el área de
la celulitis infecciosa, infiltra el TCS;
• Sigue el camino del tejido celular que rodea los vasos y tabiques intermusculares.
• El pus NO se acumula (diferencia del absceso).
• No solo en la piel, en toda área rica en tejido conjuntivo laxo con contaminación
bacteriana: periamigdalino, peri faríngeo, periné
• Flora polimicrobiana: aerobio y anaerobio.
• Manifestaciones locales (dolor, calor, rubor, empastamiento) y sistémicas.
• Tratamiento: ATB de amplio espectro
Tratamiento:
a) No Complicados: ATB Tópico (ácido fusidico o mupirocina al 2%), 3x al dia por una semana, sin cubrir la zona.
• NO ES NECESARIO EL DRENAJE.
b) COMPLICADOS: > 3 Forúnculos o están em zona de peligro (nariz o alrededor), o en pacientes inmunocomprometidos.
• El tratamiento debe ser SISTEMICO (cefalosporina 1 Generación o macrólidos).
DE ACUERDO AL DOCTOR
Profilaxis es necesaria en
 CIRUGIAS LIMPIAS
 LIMPIAS CONTAMINADAS.
La Profilaxis es realizada:
• Generalmente Cefalozina EV
• Cefalexina VO (en cortes superficiales de la piel).
• 30 a 60 minutos antes de la cirugía
NUNCA HACER PROFILAXIA >24 HORAS
1.1
CIRUGIA II – UNIDAD 1 – CLASE 1
Absceso: producto de un proceso inflamatorio, acumulación de pus rodeada por
un tejido inflamatorio circundante.
• Situada en la profundidad
• El pus generalmente no es visible a través de la piel.
• Piel con la tétrada de Celsius,
• El germen más frecuente es el S. Aureus.
• Puede ser el punto de partida a otros tipos de infecciones, que puede diseminar
por el torrente sanguíneo y llegar a otros locales (Sepsis)
• Tratamiento: drenaje quirúrgico (la fluctuación es el indicador principal para su
realización), asociada a ATB
 TODOS DEBEN SER DRENADOS
ANTRAX: infección aguda formada por un conjunto de forúnculos
adyacentes y tejido circunvecino, originado por una infección mixta
de Staphylococcus y Streptococcus
• Tumefacción extensa: comprende dermis, TCS.
• Puede evolucionar a la NECROSIS
• Factores de Riesgo: fricción por ropas o afeitada, higiene
deficiente, diabetes, inmunodepresión.
• Tratamiento: durante la fase congestiva: aplicación de compresas
calientes, ATB tópicos y antimicrobianos orales. En pocos días
debe iniciar a supurar. El tratamiento es quirúrgico en caso que no
supure fácilmente o la lesión sea muy extensa (necrosectomia).
PANADIZOS - PARONIQUIA: infección del tejido periungueal proximal, lo que se
hace evidente como una PÚSTULA en la semiluna de la uña.
• Consecuencia de traumatismo directo o indirecto de las cutículas
• Estos microtraumatismos permiten la entrada de los microorganismos (S. AUREUS
o Streptococcus).
• El pues esta en el pliegue ungueal y en las laterales.
• Puede acompañarse de ampollas
• DOLOR PULSATIL, eritema, rubor, calor.
• Puede haber distrofia permanente de la una.
• Tratamiento: drenaje de la colección y ATB oral.
ONICOCRIPTOSIS – UÑA ENCARNADA: causada por la penetración de los bordes
laterales de la una en el tejido blando periungueal.
• Cursa con DOLOR e inflamación
• Cuadro infeccioso con formación de tejido de granulación en los pliegues laterales.
• Factores extrínsecos: modelo de calzado, obesidad, microtraumatismos a
repetición, corte inadecuado.
• Factores intrínsecos: malformación ósea (primer dedo hiperextendido, aumenta la
presión y predispone traumatismos entre una y calzados
• Tratamiento: desbridamiento de los bordes de la una, extracción total o parcial de
la uña, matricectomia (retirada de toda la una, hasta de la matriz, para modificar la
línea de crecimiento).
LAS 3 INFECCIONES DE PIEL A SEGUIR, NO FUERON EXPLICADAS POR EL DOCTOR, PERO ESTAN EN EL LIBRO
1.2
CIRUGIA II – UNIDAD 1 – CLASE 2
El agua supone aproximadamente el 60% del peso corporal magro en el
hombre y el 50% en la mujer.
▪ LIC: 2/3
▪ LEC: 1/3:
o Intravascular ¼
o Intersticial 3/4.
Ejemplo: varón de 70 Kg.
ACT: 70Kg x 60%= 42 litros
LIC: 42 litros x 2/3= 28 litros
LEC: 42 litros x 1/3= 14 litros:
Intravascular: 14 litros x ¼= 3,5 litros
La presión osmótica se define como la presión hidrostática necesaria para
detener el flujo neto de agua a través de una membrana semipermeable
que separa soluciones de composición diferente. Los líquidos pueden ser;
Isotónico: misma concentración de líquido en el intra y extra
Hipertónico: menor concentración de liquido en el interior de la
célula (célula pierde agua).
Hipotónico: mayor cantidad de líquido en el interior de la célula
(agua entra en el interior de la célula).
Balance Hidrosalino - BHS
Herramienta de calculo que permite mantener la
Volemia. El objetivo es mantener la igualdad entre el
aporte y la eliminación de agua en un paciente, para
definir qué cantidad se debe reponer o limitar para
mantener la VOLEMIA.
a) Ingresos: por boca (liquido, solidos), hidratación
endovenosa, trasfusiones, etc.
b) Egresos: orina, heces, imperceptibles, drenajes,
vómitos, diarreas, etc.
Resultado: de la resta de ambos puede ser;
o Positivo: ingresso mayor que el egresso.
o Negativo: egresso mayor que el ingreso del paciente.
PÉRDIDAS - EGRESOS
Orina: 1ml/kg/hr.
Heces: 250 ml dia
Imperceptibles - Insensibles: respiración, sudor
• (se aplica un promedio de 800 ml día).
PRINCIPALES ELECTROLITOS
Electrolitos: componentes fundamentales de cuerpo humano, actúan en
distintos procesos bioquímicos que a su vez poseen regulación de otros
centros. Se requiere un balance de electrólitos entre el medio intracelular y
el extracelular, un gradiente osmótico preciso de electrólitos es importante.
Tales gradientes afectan y regulan la hidratación del cuerpo, pH de
la sangre y son críticos para las funciones de los nervios y los músculos, e
imprescindibles para llevar a cabo la respiración
• Los electrólitos pueden entrar o salir a través de la membrana
celular por medio de estructuras proteicas especializadas,
incorporadas en la membrana, denominadas canales iónicos
Son indispensables para la vida, deben
mantenerse siempre en equilibrio (su baja o
alta puede ser letal) Sus Valores normales son;
o Na: 135 – 145 mEq/l
o K: 3,5 – 5 mEq/l
o Ca: 8,4 -10,5 mg/dl
o pH 7,4
o pCO2: 35- 45 mmHg
1.2
CIRUGIA II – UNIDAD 1 – CLASE 2
es el principal catión extracelular e intravascular
Los valores normales son entre 135 – 145 mEq/l, Para mantener una concentración de Na+ normal la ingesta de
agua debe equilibrarse con el volumen de excreción de esta.
La Hiponatremia: se define como un [Na+] en plasma < 135 mEq/l. Cualquier proceso que limita la eliminación de
agua o que expande el volumen alrededor del Na puede causar una disminución de la concentración de Na+.
Tratamiento:
➢ Corregir la enfermedad subyacente.
➢ Identificar si el paciente es SINTOMATICO
Si es sintomática ya sea aguda o crónica es una urgencia médica y debe hacer una corrección rápida
➢ Determinar: velocidad de corrección, intervención adecuada, dependiendo de la gravedad de los signos neurológicos.
➢ Cálculo de Corrección de Hiponatremia
▪ Paciente que ingresa con síntomas, se realiza un laboratorio que informa [Na+]en plasma de 132 mEq.
▪ Sabiendo que la concentración normal es de 135 a 145 mEq/l.
▪ Se realiza una resta de lo que le falta al paciente 135 -132.
▪ Es decir, necesita 3 mEq de corrección.
La Hipernatremia: se define como un [Na+] en plasma > 145 mEq/l. Representa un estado de Hiper osmolaridad
(estado que estimula el centro de la sed). Por lo común se debe a;
El aumento de Agua en el
intravascular, diluye el NA y resulta
en una baja de su concentración
Procesos que limitan la alteración de
ingesta y eliminación de agua:
Fallas Renales: al no eliminar la cantidad correcta de agua, acumula
diluyendo el NA.
Ingesta exagerada de Agua - líquidos: diluye el Na y genera hiponatremia.
Secreción aumentada de la Hormona Antidiurética: en pacientes post quirúrgico
Ciertos medicamentos: retienen agua y son causantes de hiponatremia.
Na+
El órgano blanco de la hiponatremia es el SNC
INTOXICACION CELULAR HIDRÍCA
El [Na+] es el ´IMAN que arrastra el agua para el compartimiento intravascular, en el caso de que haya
baja concentración de NA, el agua sale al medio extracelular, luego pasa al intracelular, lo que hace con
que aparezcan las Manifestaciones Clínicas por exceso de agua en el medio intracelular;
Manifestaciones Clínicas:
➢ Náuseas, Vómitos.
➢ Transtornos visuales.
➢ Somnolencia
➢ Agitación, confusión.
➢ Convulsión. (por edema cerebral).
➢ MUERTE: si no se realiza la corrección
• Instalación lenta: >48 horas, manifestaciones menores
• Instalación aguda: <48 manifestaciones más rápidas
Las manifestaciones aparecen cuando las
concentraciones de sodio son <125 meq
Corrección debe ser realizada de FORMA LENTA: elevar 1 a 2 mEq/l por hora (esto reducirá la
sintomatología del paciente y evitar trastornos más graves)
➢ Se utiliza Solución Salina Isotónica o Hipertónica
Riesgos del Tratamiento: la corrección de Na do debe pasar de 12mEq/l en 24 horas, pues puede causar;
➢ Mielinolisis Central Pontina: desmielinización de la sustancia blanca cerebral.
Resultado de una perdida de
agua libre o por aumento de Na
Hipernatremia Hipervolemica: por adm yatrogénica de líquidos que contengan Na
Hipernatremia NORMOVOLEMICA: causas renales y extrarenales
Hipernatremia HIPOVOLEMICA: por perdida de agua o eliminaciones (gastrointestinales,
quemados, sudoraciones profusas en poco tiempo como en deportistas)
1.2
CIRUGIA II – UNIDAD 1 – CLASE 2
Tratamiento:
➢ Corregir la enfermedad subyacente.
➢ Determinar: velocidad de corrección, intervención adecuada dependiendo de la gravedad de los signos neurológicos.
➢ Cálculo de Corrección de Hipernatremia
• Aquí al contrario de la hiponatremia, el paciente tiene mucho Na intravascular, por lo tanto, se le
administra agua para poder diluir la concentración de Na presente en el medio intravascular;
• Corrección 10 -12mEq/l por día.
• Se utiliza solución Dextrosa al 5%
es el principal catión extracelular e intravascular
Los valores normales de Potasio (K+): 3,5 – 5 mEq/l
Hiperpotasemia - Hipercalemia: se define como un [K+] en plasma > 5 mEq/l. Las causas más frecuentes son:
1) Exceso de aporte de k
2) Redistribución de K: pasaje del K intra al extracelular (por destrucción celular, se libera el K contenido en el
interior de la célula, muscular - fisiculturista, hemolisis masiva – enfermedades hemáticas)
3) Disminución de la excreción renal de K: IECA, BRA, AINES: tratamiento crónico.
Hay muchos imanes (Na) en el intravascular: lo que atrae mucha agua del espacio extracelular y del
interior de la célula al medio INTRAVASCULAR, comienza a deshidratar la célula (la célula se contrae);
El órgano blanco de la HIPERNATREMIA es el SNC
INTOXICACION CELULAR HIDRÍCA
Manifestaciones Clinicas:
➢ SNC: inquietude, irritabilidad, delírio,
convulsiones, coma.
➢ Debilidad muscular
➢ Taquicardia, hipotensión, sincope Somnolencia
➢ Oliguria
➢ MUERTE: si no se realiza la corrección
➢ Mucosas secas, disminución de la saliva y lagrimas
Es importante determinar el tiempo de instalación
• Aguda: <48 horas se podría rehidratación rápida
• Crónica: >48 horas la rehidratación no debe ser rápida,
lenta de 48 a 72 horas (las neuronas se adaptan a la hipo-
osmolaridad, equilibran al medio externo, no se recomienda
Las manifestaciones aparecen cuando las
concentraciones de sodio son >160 mEq/L
K+
Pseudo – Falsa - Hiperpotasemia: liberación del potasio de los hematíes durante la extracción sanguínea en
el tubo o por hemolisis de la muestra. Por eso debemos tener en cuenta esta situación.
➢ En caso de Hiperpotasemia se debe reconfirmar con una nueva toma de sangre
El órgano blanco de la
hiperpotasemia es el CORAZÓN
Manifestaciones Clinicas:
➢ Cardíacas precoz:
• Trastorno de Repolarización (ondas
T picudas y simétricas).
➢ Cardiaca con K+ >6,5:
• Trastorno de conducción
interauricular (onda P aplanada o
intervalo PR alargado)
➢ Cardiacas con K+ 8: ritmo completamente
ventricular, produciendo fibrilaciones
➢ Neuromuscular: son más inconstante (en caso de K
muy elevado) astenia, parestesia, debilidad muscular difusa,
en casos graves puede afectar músculos respiratorios
Diagnóstico: es CLINICO + Dosaje de K+ plasmático
NO OLVIDAR QUE, EN CASO DE HIPERPOTASEMIA,
es bueno confirmar el resultado + (por la posibilidad
que sea una pseudo hiperpotasemia).
ECG: estudio primordial para ver la gravedad, y
verificar la eficacia del tratamiento de corrección
1.2
CIRUGIA II – UNIDAD 1 – CLASE 2
Tratamiento: se debe antes de todo, descartar una pseudo hipercalemia, después hay 3 principales opciones
1) Disminuir la excitabilidad de la membrana celular del musculo cardiaco:
• Cloruro o Gluconato de Calcio: endovenosa, logra la estabilidad del musculo cardiaco evitando los efectos.
o Se usa 10 ml de una solución de 10mg (diluido en suero fisiológico u glucosado), perfundida en 2-3 min.
o UTILIZADO EN CASOS GRAVES
2) Sustancias para favorecer la transferencia del k del medio extracelular al intracelular:
• Bicarbonato de Na+ EV
• Goteo de insulina en suero glucosado, 10-20 UI.
• Salbutamol en vía inhalatoria, usados mas en casos no tan graves,
o 10 – 20 mg en nebulización, inicio de acción en 30 min
3) Eliminación del K del organismo: aumentando la excreción renal del K, utilizando;
• Diuréticos que actúan en el ASA Ascendente del Henle: furosemida (en caso de función renal conservada),
• Hemodiálisis: en caso de insuficiencia renal con elevación de K
Hipopotasemia – Hipocalemia: se define como un [K+] en plasma < 3,5 mEq/l, puede deberse a una disminución en
la ingesta o a un aumento de la perdida (lo más frecuente). Las perdidas pueden ser;
➢ Perdidas Digestivas: es la causa, mas frecuente (vómitos, diarrea, fistulas digestivas)
➢ Perdidas Urinarias: por mal uso de diuréticos, hiperadosterolismo primário
➢ Disminución en el aporte de potasio.
Tratamiento
➢ Corregir la enfermedad subyacente.
➢ Objetivo inmediato es: prevenir las consecuencias cardiacas
➢ Reposición: EV, NUNCA EN BOLO, LENTO Y PAUSADO,
▪ VENA GRUESO CALIBRE
El órgano blanco de la
hipopotasemia es el CORAZÓN
Manifestaciones Clínicas:
➢ Cardiacas: trastorno del ritmo cardiaco
(ECG se visualiza prolongación del
intervalo Q-U, inversión onda t, depresión
segmento ST, aparición onda u.
➢ En casos más severo intervalo PR prolongado,
y ensanchamiento QRS.
➢ Musculares: astenia, calambres, mialgia,
hipotonía muscular, en casos graves hay
parálisis de músculos del tronco y diafragma
➢ El músculo liso también se afecta (íleo
paralitico, o paresia vesical).
Los síntomas graves: son más frecuentes
cuando el valor de K es <3,0 mEq/l).
Diagnóstico: es CLINICO + Dosaje de K+ plasmático
ECG: estudio primordial para ver la gravedad, y
verificar la eficacia del tratamiento de corrección
Vía oral es más seguro, se puede administrar 40mEq cada 4 horas.
▪ Se calcula que se administran 10mEq por cada 0,10mEq/l disminuidos en la concentración sérica.
Vía Intravenosa: siempre se prefiere la vía oral, pues en vía endovenosa es muy peligrosa pues presenta
efectos colaterales graves, pudiendo causar daño cardiaco, ALTAMENTE MORTAL, solo en casos que
el paciente NO pueda recibirlo por vía oral, y el paciente debe estar MONITORIZADO, no debe superar los;
o 40mEq para venas periféricas: es muy irritante a las venas, y puede causar una Flebitis.
o La velocidad de perfusión no debe superar los 20mEq/hora
o Se utilizan soluciones salinas isotónicas como vehículo (suero fisiológico).
1.2
CIRUGIA II – UNIDAD 1 – CLASE 2
Los valores normales de Calcio son de: 8.5 – 10.5 mg/ml
HIPERCALCEMIA: valor sérico de cálcio >10,5 meq/L o cálcio ionizado >4.8 mg/100ml.
Tratamiento: depende de la gravedad de la sintomatología del paciente
➢ Pacientes deshidratados: se realiza la rehidratación, perfundiendo suero salino isotónico, luego asociar
diurético de asa para aumentar la excreción urinaria de ca
➢ Si el calcio sigue elevado: podemos recurrir a la diálisis
HIPOCALCEMIA: no es muy frecuente en la urgencia, se define como una [Ca+] < 8,5 mg/dl, o calcio iónico <4,2
• Post operatorios de Tiroides y/ o Paratiroides, hipoparatiroidismo
• Pancreatitis
• Infección de tejidos blandos
• Insuficiencia renal
• Fistulas digestivas, hipoparatiroidismo
Tratamiento:
➢ Hipocalcemia aguda sintomática: debe hacer reposición EV de calcio;
• Gluconato de calcio EV
• Nunca hacer EN BOLO
• Administración lenta
• Ampollas de 10 ml diluir en 100 cc de suero glucosado.
• En no menos de 15 min
Ca
+
El Calcio iónico: es el calcio libre, el único
fisiológicamente activo. Normalmente es
mantenido en limites estrechos por las
hormonas (parathormona, metabolitos
vitamina D, calcitonina). Actúa a nivel de
hueso riñón intestino, corazón, etc.
4.2 a 4.8 mg/100ml
El órgano blanco de la
hipercalcemia es el MUSCULO
ESTRIADO Y CARDIACO
Manifestaciones Clínicas:
➢ Trastornos a nivel de los músculos
➢ Anorexia
➢ Nauseas, vomito, dolor abdominal
➢ Obnubilación, confusión, coma
➢ Arritmias cardiacas, trastornos ECG
El órgano blanco de la
Hipocalcemia es el MUSCULO
ESTRIADO Y CARDIACO
Manifestaciones Clínicas:
➢ Cuando el calcio iónico es <2,5 aparece la sintomatología
➢ Descenso brusco: parestesia en cara y extremidades, calambres
musculares, estridor, tetania, convulsiones
➢ Disminución de la contractibilidad e insuficiencia cardiaca
➢ Signos de Chvostek: espasmo en los músculos de la cara por la
percusión sobre ellos con el martillo de reflejos.
➢ Signo de Trosseu: espasmo visible y doloroso del carpo al aumentar la presión
del esfigmomanómetro por encima de las cifras sistólicas durante 3 minutos
1.2
CIRUGIA II – UNIDAD 1 – CLASE 2
Cristaloides – Soluciones ISOTONICAS: son los más utilizadas en el preoperatorio para aumentar la volemia
a) Fisiológico – Cloruro de Na al 0,9%: el mas utilizado.
o Isotônico e Isosmótico: tiene la cantidad de electrolitos aproximadas a la del cuerpo.
o Contiene: 154 mEq de Na y Cl: por ser un poco superior a las concentraciones del cuerpo puede
producir una leve hipernatremia e hipercloremia (que no es perjudicial).
Tiene presentaciones de 0,45%.
b) Dextrosa 5%: se considera como agua libre, ya que no posee electrolitos.
o También se presentan con mayor contenido de glucosa: 10%, 30%, 50% (la elección depende del
requerimiento del paciente).
c) Ringer Lactato: son hipotónicas porque contienen menos sodio que la cantidad de Na corporal, por eso NO
se recomienda como mantenimiento. Se utiliza generalmente en pacientes prequirúrgicos para mantener la
concentración de agua y electrolitos (pues provienen de ayuno prolongado).
o No indicado en Px con Acidosis: pues en su concentración de lactato puede exacerbar el cuadro.
COLOIDES: permiten un rápido aumento de la volemia, permanecen mas tiempo en el torrente vascular, debido a su
mayor peso molecular. Concentraciones menores (500ml), aumenta la volemia durante mas tiempo
SUEROS
USO DE LOS SUEROS EN CIRUGIA
➢ Antes de entrar a la cirugía: normalmente se usa soluciones ISOTÓNICAS (cristaloides)
• Suero fisiológico
• Ringer lactato
Son parecidos, pero la diferencia es que el RINGER tiene en su composición POTASIO
Paciente con OLIGOANURIA: debe cuidar para no administrar Ringer (por que eleva el nivel de K+).
➢ Posoperatorio: se hace una mezcla de soluciones;
• Ya puede utilizarse el Glucosado (NO SIRVE PARA REPONER NI MANTENER LA VOLEMIA).
• Suero fisiológico
• Ringer lactato
Cuando necesitamos reponer la volemia por un choque hipovolémico
1) Iniciamos con Cristaloides
2) Si se necesita seguir la reposición por más tiempo: podemos optar por él;
• COLOIDES: para evitar un aumento excesivo de volumen y causar edema agudo de pulmón en el paciente.
1.2
CIRUGIA II – UNIDAD 1 – CLASE 2
SI NECESITO ml/h
➢ Microgotas/minuto = ml/horas
 500 microgotas/minutos es lo mismo que 500 ml/h
➢ Macrogotas/minuto, debo MULTIPLICAR POR 3
 170 macrogotas/minutos equivale a 500ml/h
1.3
CIRUGIA II – UNIDAD 1 – CLASE 3
1) Vapor a alta temperatura – Auto Clave:
• Método más utilizado, efectivo y eficiente en el campo de la salud
• El vapor a presión atmosférico normal NO ES SUFICIENTE PARA LOGRAR LA DESTRUCCIÓN
COMPLETA DE LOS GERMENES, pero a vapor alcanza la temperatura necesaria para hacerlo.
• Cámara central: donde se coloca los elementos
• Mecanismo para presión alta: el vapor se bombea dentro de la cámara, y cuanto;
>la presión es >la temperatura
• Se logra alcanzar: t° 121°c (Presión: 1,03 BARES) O t° 132°c (Presión: 1,84 BARES)
• Tiempo de exposición: depende de la potencia del aparato y el tipo de material.
• VAPOR CON > 97% DE AGUA
• AGUA FILTRADA: aun así, se puede encontrar restos de minerales, que pueden depositarse
en las superficies de los elementos, visualizándose como machas naranjas sobre los artículos esterilizados.
Procesos de desinfección y esterilización – Sistema de Spaulding
Artículos Críticos Artículos Semicríticos Artículos No Críticos
Son los que ingresan en el sistema vascular o en
los tejidos estériles, o la sangre fluye por ellos.
Son los que entran en contacto con las mucosas o
con la piel NO INTACTA
Entran en contacto con la piel intacta (no solo las
mucosas).
EJEMPLOS
Instrumentos quirúrgicos, injertos, agujas,
catéteres, laparoscopios, instrumentos dentales,
cepillos para citología, etc.
Endoscopios, laringoscopios, tubos
endotraqueales, aparatos respiratorios,
dializadores, sondas, termómetros.
Estetoscopio, manguitos para TA, electrodos,
ropas, superficies, las manos son la fuente más
común de infección.
Procedimiento Realizado
ESTERILIZACIÓN Desinfección de alto nivel (>20min)
Desinfección de nivel intermedio (<10min).
Desinfección de nivel intermedio (si hubo
contaminación grave, con sangre, por ejemplo).
Desinfección de bajo nivel: para la mayoría de los
artículos no críticos y de superficie.
AMBIENTE QUIRURGICO
DESINFECCIÓN Y ESTERILIZACIÓN
ANTES DE INICIAR, CONOZCOMOS UNOS CONCEPTOS
➢ ANTISEPTICO: sustancia química que se usa en tejido vivo
➢ Desinfectante: en superficies inanimadas
➢ Bacteriostático: inhibe la colonización bacteriana, pero no elimina la bacteria
➢ Descontaminación: proceso que limpian los materiales quirúrgicos, debe eliminar todos
los agentes patógenos.
➢ Desinfección: proceso que elimina los microbios de superficies inanimadas (no
indicados para tejidos).
• Alto Nivel: destrucción de todos los microorganismos (incluye micobacterias,
pero no las esporas bacterianas).
• Nivel Intermedio: efectivo contra micobacterias y la mayoría de los virus.
• Bajo Nivel: destruye la mayoría de los virus y bacterias.
➢ Esterilización: proceso que destruye completamente los microbios de un objeto, no hay
niveles, el objeto está o no estéril
Orificios del cuerpo que no son
estériles: orificios externos del cuerpo
(uretra, ano, vagina, oído, boca)
Sistema MONITOR QUIMICO
Tira de papel, que cambia de calor cuando
expuesto a valores específicos de temperatura,
presión o humedad. También puede venir en
forma de bolitas dentro de un tubo de vidrio. Se
coloca dentro y fuerza del paquete a esterilizar
Sistema MONITOR BIOLOGICO
Se utilizan bacterias para la monitorización
del proceso de esterilización, pero se deben
hacer controles biológico 1 vez a la semana
en todos los esterilizadores. Utilizados para
esterilizar prótesis antes de la colocación.
Métodos de Esterilización
Coagula los Ácidos nucleicos y proteínas de
los materiales genéticos de las células
Destruye la pared de las bacterias
PODEMOS ESTERILIZAR: instrumental quirúrgico, ropa en general
(otros materiales pueden no soportar la presión o no ser penetrado por
el vapor: hechos de goma o madera o material que puede derretir).
2.3
CIRUGIA II – UNIDAD 1 – CLASE 3
2) Esterilización por óxido de Etileno
• Líquido inflamable (usado en forma pura, mezclado con anhidrido y fluor-carbonos).
• Cuando se mezcla con gas, causa la esterilización eficaz.
• La exposición puede provocar quemaduras de piel y mucosas
• Ocupación prolongada puede afectar el aparato respiratorio
• No penetra el vidrio
• Aireación posterior: los artículos deben airearse para disipar todo el gas residual
de los artículos.
▪ Cámara especial
▪ Aire ambiental: cuando se toma todas las medidas de seguridad
▪ El tiempo depende del objeto, tamaño. Puede durar hasta 24 horas
3) Esterilización por Gas- Plasma
• Tiempo más corto que el oxido
• Gases ionizados
• Tiempo de exposición: 30-60 minutos.
• No sé general tóxicos químicos, por esto no necesita el tiempo de aireación
4) Acido Peracético
• Liquido compuesto de 35% del ácido
• Oxidación
• Deben enjuagarse
• Al final se trasforma en ACIDO ACETICO (VINAGRE) y OXIGENO.
• No deja residuos químicos (PERO SE DEBE ENJAGUAR MUY BIEN LOS OBJETOS)
5) Radiación
• Utiliza Cobalto 60
• LOS EQUIPOS PRE-EMPAQUETADOS DESECHABLES PASARÓN POR ESTE MÉTODO (elementos cortantes,
suturas, esponjas, campos quirúrgicos desechables). Esterilización por fabricantes
6) Calor SECO – ESTUFA:
• Utiliza el calor por un determinado tiempo de exposición (1:45 minutos),
mata todos los microorganismos.
• Utilizados generalmente para caja de instrumentales.
• Tienen marcadores que cambian de color cuando ya están esterilizados.
I. Para dispositivos Médicos:
a) Glutaraldehido al 2% - CIDEX: para desinfección de alto nivel, acción esporicida, bactericida, viricida,
tuberculicida (en 20 minutos).
➢ Se debilitan cuando: por la dilución no intencional (cuando se coloca materiales mojados, deben siempre
ser secados antes se sumergir), y presencia de material orgánico
➢ Cuando se mezcla en una solución: deben ser renovadas completamente en 15 DIAS
➢ Provoca irritación de ojos y fosas nasales
➢ Tóxico para los tejidos.
➢ Los elementos desinfectados por este método deben ser enjaguados cuidadosamente antes de ser utilizados.
b) Ortoftaldehido 0.55 % CIDEX OPA: el material debe ser colocado SECO en la solución durante 12 minutos,
luego ser enjaguado 3 veces antes de ser utilizado (pues puede manchar la piel). VIDA MEDIA 14 DIAS.
Destrucción de ADN y de la estructura proteica de los
microorganismos. Interfiere en los procesos
metabólicos y reproductivos de la célula.
PODEMOS ESTERILIZAR: instrumentos delicados
(microquirurgicos), es muy penetrante por eso es ideal para
instrumentos complejos.
PODEMOS ESTERILIZAR: artículos sensibles a la
temperatura y humedad, además para metales
y no metales (vidrio, plásticos, cerámicas)
Destruye los microorganismos al interferir
con la membrana celular, material genético y
enzimas celulares
Inactiva procesos celulares por OXIDACIÓN
Desinfectantes
3.3
CIRUGIA II – UNIDAD 1 – CLASE 3
II. Desinfectantes ambientales:
a) Fenólicos: se usan en forma de detergente para limpieza hospitalaria,
➢ NO ES ESPORICIDA
➢ Es tuberculicida, viricida y bactericida
➢ OLOR MUY FUERTE, puede causar irritaciones respiratorias y lesiones cutáneas
b) Compuestos de amonio cuaternario: funguicidas y bactericidas, pero no matan esporas.
c) Hipoclorito LAVANDINA: acción esporicida, tuberculicida, también es efectivo contra VIH.
➢ Se desactiva en presencia de material orgánico (se debe limpiar primero el área, después aplicarle).
➢ No se usa en metales (tienen efectos corrosivos).
d) Alcohol: compuesto por alcohol etílico e isopropílico, es hidrosoluble. BACTERICIDA,
VIRICIDA, TUBERCULICIDA. Es efectivo contra VIH y citomegalovirus.
➢ Capacidad de desinfección optima en una dilución de 60- 70%.
➢ No debe usarse en instrumentos quirúrgicos: no es esporicida y es muy corrosivo para el acero inoxidable.
➢ NUNCA DEBE SER USADO EN PRESENCIA DE INSTRUMENTOS DE LASER Y ELECTROCALTERIO.
1.4
CIRUGIA II – UNIDAD 1 – CLASE 4
CHEQUEO CLÍNICO: incluye una buena;
a) Histórica clínica: evaluar todos los puntos ya conocidos de la historia clínica, teniendo en cuenta aquí antecedente se
quirúrgicas anteriores (y complicaciones), antecedentes personales o familiares de reacciones anestésicas adversas,
además es importante averiguar sobre síndrome de apnea obstructiva.
b) Examen físico completo: signos vitales, fiebre, peso, estado del sistema cardiovascular y pulmonar, así como la
valoración de la dificultad de acceder a la vía aérea.
c) Valoración de los datos auxiliares del diagnóstico: dependerán del tipo de cirugía, tipo de anestesia y los datos
del examen físico y la historia clínica. SE DESACONSEJA PRUBAS DE RUTINAS EN PACIENTES SANOS SOMETIDOS A
CUALQUIER TIPO DE CIRUGIA (por riesgo bajo de complicaciones y falsos +, encareciendo el tratamiento y tardando el acto quirúrgico).
El chequeo PRE-OPERATORIO es fundamental debido a que;
• Valora el riesgo operatorio: para dar un pronostico de la sobrevida del paciente.
• Valora la posibilidad de cualquier intercurrencia o comorbilidad que tratar: para ser
estabilizada antes de la cirugía, minimizando los riesgos y complicaciones postquirúrgicas.
• Valora las posibles complicaciones: inherente al acto operatorio o relacionadas a las
comorbilidades o situación clínica del paciente.
• Muy importante ante probables conflictos médico- legales.
PRE - OPERATORIO
Lapso de tiempo que transcurre entre la indicación médica de
operar y la intervención quirúrgica propiamente dicha.
Variable en cuanto a su duración, depende de muchos factores;
• Estado del paciente
• La Patología
• Estado de urgencia del paciente
• Momento oportuno de la Intervención (definido por el cirujano)
Valoración del Riesgo Quirúrgico
Se realiza a través de parámetros clínicos y
laboratoriales del CHEQUEO PRE-OPERATORIO,
además, para la evaluación general se establece
una clasificación del estado físico y la aptitud
(ASA) para ser sometido a la cirugía
CUANTO MENOR EL ASA: MENOR ES EL INDICE
DE MORTALIDAD DEL PACIENTE.
CIRUGIAS DE EMERGENCIA: se debe agregar el sufijo E en el ASA
correspondiente (para representar la necesidad de ser operado con urgencia).
Paciente con EDAD AVANZADA: si tiene un ASA I, se debe incrementar al ASA
II (solo se aumenta el ASA si el paciente tiene ASA I).
1.4
CIRUGIA II – UNIDAD 1 – CLASE 4
Valoración de Complicaciones:
• Profilaxis de infecciones: es importante averiguar la necesidad de screening de SARM (estafilococos
meticilinresistente). También valorar la necesidad de profilaxis para EBA (endocarditis bacteriana aguda).
• Profilaxis de TVP y TEP: se hace a través de escores (de acuerdo a su resultado se usa heparina o medidas mecánicas).
• Alergias a fármacos: fundamental valorar alergias a penicilina o AINES.
• Vicios: tabaquismo (es aconsejable la descontinuación del habito el MAYOR TIEMPO POSIBLE, previo al acto operatorio.
• Isquemia pre y post- operatoria: se debe valorar la necesidad de estudios cardiacos de acuerdo a los datos
conocidos del paciente.
• Requerimiento de ARM y UTI: dependiendo de la valoración del riesgo y la presencia de comorbilidades
importantes, tiempo y tipo de anestesia que se usará.
• Posibilidad de gestación en curso: solicitar test de embarazo en todas las mujeres en edad fértil
• Dificultad de acceso a la vía aérea: a través del Mallampati, que
aportará datos sobre la intubación del paciente.
• Disturbios hidroelectrolíticos: es necesaria una correcta
evaluación de los electrolitos para guiar el manejo del paciente en
relación al equilibrio hidroelectrolítico.
• Necesidad de hemoderivados: evaluando el grado de anemia.
• Necesidad de vacunación: antitetánica y otras de acuerdo a la
cirugía del paciente.
Cirugías Crónicas o Programadas: el periodo pre operatorio es largo (días a semanas o meses), el
cirujano dispone de todo el tiempo necesario para el diagnóstico y los estudios, estabilizar las
patologías de base y dejar el paciente en las mejores condiciones posibles.
 Se comienza siempre por una buena Historia Clínica: datos de filiación, anamnesis y, también
se debe averiguar datos sobre otras afecciones que pudo haber sufrido el paciente mismo
no siendo directamente relacionada al cuadro actual (pues muchas veces el paciente no
refiere ciertos datos de valor, que no le parece importante).
 Examen físico completo: comenzando siempre por la región afecta, siempre se finaliza
con un tacto vaginal y rectal (indispensable en todo examen físico en cirugía).
Una vez finalizada la historia clínica y el examen físico,
el medico analiza la necesidad de Exámenes Complementarios
Tipos de Cirugias
• Cirugías por hernias inguinales no complicadas
• Colecistitis crónica calculosa
• Bocio coloide.
Medios Auxiliares de Laboratorio
Rutina Laboratorial para CIRUGIA PROGRAMADA
• Análisis de sangre:
▪ Hemograma - VSG
▪ Glicemia: descartar diabetes
▪ Urea- Creatinina – Electrolitos
▪ Perfil hepático completo
▪ Perfil lipídico completo
▪ Perfil proteico
▪ Crasis sanguínea – Tipificación
▪ Estudios especiales según la patología
(por ejemplo: Perfil tiroideo en cirugías
por bocio coloide).
• Análisis de orina:
▪ Orina simple y sedimento
• Análisis seriado de heces:
▪ Buscar vermes y protozoarios
Medios Auxiliares de Imagenes:
• Radiografías
▪ Simples
▪ Contrastadas
• Ecografías
• Endoscopias
▪ Altas
▪ Bajas
• TAC
• ECG – Ecocardiografia
• Gasometría Arterial - ESPIROMETRIA
Evaluar necesidad de estudios especiales para
diagnósticos PRE-OPERATORIOS (PAAF- TRUCUT)
1.4
CIRUGIA II – UNIDAD 1 – CLASE 4
Cirugías de Urgencia: generalmente el periodo preoperatorio es de pocas horas (variable según las circunstancias,
pero generalmente debe haber intervención quirúrgica dentro de las 6 horas), para poder realizar los estudios
necesarios y estabilizar el paciente para la intervención
Una vez finalizada la historia clínica y el examen físico,
el medico analiza la necesidad de Exámenes Complementarios
Cirugías de Extrema Urgencia: aquí el periodo pre operatorio desaparece, como en;
 Hemorragias severas de grandes vasos: debe ser cohibida por algún procedimiento de hemostasia provisoria
• Compresión para la llegada del paciente al hospital.
 Obstrucción de vía aérea: tiempo máximo de anoxia que soporta el cerebro es 3MINUTOS (ACCIÓN RAPIDA);
1) Primero se realiza la maniobra de Helmich: para realizar la desobstrucción de la vía aérea.
2) Si esta no tiene éxito: PUNCIÓN CRICOTIROIDEA.
3) Ultima opción: Traqueostomia
Hemograma: serie roja (anemia); serie blanca (leucocitosis o linfopenia asociado a infecciones); plaquetas; VSG (indica si el proceso es crónico)
Urea y Creatinina: indica la funcionalidad glomerular, para cualificar la función renal (si están alteradas deben ser corregidas antes de la cirugía).
Electrolitos: son muy importantes NA (más importante quirúrgicamente, por las arritmias causadas por una HIPERCALEMIA), K, CL
Perfil hepático: GPT, GOT, Fostasa Alcalina (alterada en situaciones de obstrucción de vía biliar), Bilirrubina D e I.
Perfil Lipídico Completo: principalmente en pacientes obeso (para analizar patologías de bases desconocidas).
Perfil Proteico: dosaje en sangre de proteínas totales y albuminas
Crasis sanguínea: para analizar la coagulación (PLAQUETAS, FIBRINOGENO, TIEMPO DE PROTOMBINA, PRUEBA DEL LAZO) y la TIPIFICACIÓN
ORINA: simples (ph, densidad, nitritos, sangre macro o micro) y sedimento (presencia de cristales y células)
Análisis de HECES: buscando una patología parasitaria concomitante (que explicaría una anemia).
Pasos a seguir para Diagnosticar Abdomen Agudo Quirúrgico
Descartar dolor abdominal de causa sistémica
Descartar dolor abdominal de causa torácica
Descartar dolor abdominal de tratamiento médico
Identificar el tipo de abdomen agudo quirúrgico: Inflamatorio, Oclusión intestinal, Torsión de víscera o tumor,
Hemorragia intraperitoneal, Grandes dramas abdominales (Infarto agudo de mesenterio, pancreatitis aguda).
Medios Auxiliares de Laboratorio
Rutina Laboratorial para CIRUGIA DE URGENCIA
• Análisis de sangre:
▪ Hemograma - VSG
▪ Glicemia: descartar diabetes
▪ Urea- Creatinina – Electrolitos
▪ BILLIRUBINAS – FOSFATASA
▪ Tipificación y TP
• Análisis de orina:
▪ Orina simple y sedimento
Medios Auxiliares de Imagenes:
• Radiografías
▪ Simples TÓRAX Y ABDOMEN
• Ecografías: solo abdominal
• Endoscopias: solo en caso de vólvulo sigmoides, que se puede
realizar una desvolvulación endoscópica evitando una cirugía.
• TAC: en caso de dudas diagnosticas
• ECG
• Gasometría Arterial
NO SE SOLICITA NINGUN
MEDIO AUXILIAR PARA EL DIAGNOSTICO
EN RESUMÉN
• Se debe establecer una Comunicación fluida entre (cirujano, clínico, anestesiólogo) en el preoperatorio.
• El cirujano debe solicitar la valoración prequirúrgica lo mas detallado posible: de acuerdo al tipo de cirugía,
técnica, posibilidad de complicaciones, infecciones, tipo de anestesia, tiempo quirúrgico, etc.
• El clínico debe contar con un instrumento estandarizado: cuestionarios y scores para la valoración de riesgos preoperatorios.
• Siempre realizar el chequeo clínico pre- operatorio: estará a cargo del clínico la necesidad de estudios
auxiliares o no, de acuerdo a cada paciente.
• Evaluar necesidad de monitoreo/asistencia de un clínico en el pre y post- operatorio:
1.5
CIRUGIA II – UNIDAD 1 – CLASE 5
1) Post- Operatorio Inmediato: comienza en el momento mismo que termina la operación
y se extiende, en general, hasta las 48 a 72hs de finalizado el acto operatorio.
▪ Es el periodo más corto, pero el que exige el mayor cuidado posible por ser él;
 MAS PELIGROSO para el paciente.
▪ Requiere de una vigilancia estrecha; en quirófano o una sala anexa al centro
quirúrgico – sala de recuperación post anestésica
▪ Se debe monitorizar: con vía venosa periférica, lugar donde tiene acceso a oxigeno
caso sea necesario y un monitor para controlar PA, PULSO, FC, SATURACIÓN.
Post - OPERATORIO
Es el período de tiempo transcurrido desde el momento mismo que
termina el acto operatorio, hasta el día que el paciente es dado de alta.
Es muy variable en cuanto a su duración. Dependen de;
• Edad del paciente
• Estado general previa a la cirugía
• Magnitud de la intervención quirúrgica
• Cirurgia de urgência o programada
• Presencia de patologias de base
Division del Post – Operatorio
El post operatorio está en relación directa con la preparación preoperatoria
• Paciente bien preparado: todas las posibilidades de evolucionar de forma satisfactoria
• Paciente mal preparado: podrá presentar alguna complicación que perturbe la convalecencia.
De nada vale una técnica quirúrgica perfecta si el paciente no fue bien preparado previo a la cirugía
Dividimos este periodo en 2 fases bien diferentes
PRIMERA FASE
Desde el fin de la operación hasta que el
paciente recupere su lucidez.
• Paciente inconsciente, bajo drogas
anestésicas.
• No debe salir del quirófano, si no
respira espontáneamente y los
signos vitales son estables (pues
ahí hay todos los elementos
necesarios para una emergencia).
• No debe quedar solo bajo ninguna
circunstancia, aunque sea por un
instante (momento muy peligroso
para el paciente)
• VIGILANCIA CONSTANTE DE
SIGNOS VITALES
• Verificar que funcione la via
endovenosa periférica.
• Verificar que respire solo
EVITAR USO DE OPIACEOS – BARBITURICOS
Pueden producir una depresión respiratoria y
enmascararar una anormalidad respiratoria
SEGUNDA FASE
Comienza con la recuperación
de la lucidez y finaliza con el
restablecimiento de las funciones
intestinales. Se controlarán lo siguiente:
• Necesidad de vía venosa periférica
para hidratar el paciente (pues esta
con restricción por VIA ORAL).
• Determinación de signos vitales (PA,
PULSO, FR, T), cada 6 horas.
• Alimentación: nula o escasa, el paciente
no tiene ganas de comer. El paciente puede
tener sed por deshidratación o efecto
anestésico (se puede acelerar infusión de
líquidos o humedecer la boca del paciente).
• Combatir el dolor: analgesicos
• Balance de ingresos y egresos: cada
24 horas (casos especiales, cada 6 horas).
• Movilización: el px desperto debe
movilizarse lo más precoz posible
(mismo día o en el día siguiente).
• Control de la herida operatoria: la
primera se realiza 1 día después (cambio
de curación que puede tener sangre) y
luego se realiza curación diaria.
En caso que tenga dreno, se debe hacer el control
diario, del aspecto y cantidad del liquido
1.5
CIRUGIA II – UNIDAD 1 – CLASE 5
2) Post- Operatorio Precoz: se inicia con el restablecimiento del tránsito intestinal y se prolonga hasta el
día del alta (puede durar de 8 – 10 días). Seguir controlando lo siguiente:
▪ Toda vez que pueda, el paciente operado debe alimentarse: se debe iniciar con líquidos
(Té, jugos sin azúcar para evitar fermentación), en las primeras 24 horas, si tolera bien,
debe evolucionar a semisólidos y luego sólidos.
▪ Determinación de signos vitales
▪ Alimentación progresiva: a medida que pasen los días debe aumentar en cantidad y
calidad hasta que vuelva a su dieta normal. Si vuelve a su dieta normal puede retirar la
alimentación por via periférica y la medicación puede pasar a ser por VIA ORAL.
▪ Movilización: aquí debe INTENSIFICARSE si no puede leven
▪ Herida operatoria: debe ser vigilada DIARIAMENTE, lo ideal es estar limpia y seca. Complicaciones;
• Inflamaciones
• Infecciones – Abscesos
▪ Miembros inferiores: deben ser controlados TODOS LOS DIAS, aun en
ausencia de síntomas, por el riesgo de trombosis de las venas profundas de
la pantorrilla. Se busca signo de Hooman:
▪ Examen por aparatos y sistemas: auscultación cardiaca, FC, pulsos,
auscultación pulmonar (sobre todo en las bases pulmonares) la
inmovilización puede predisponer a la congestión.
▪ Diuresis diaria: sigue manteniendo la medición de la cantidad diaria de diuresis.
3) Post- Operatorio Tardío: es el periodo posterior al alta.
▪ Puede ser para controlar el curso de la enfermedad que motivo la
internación y la cirugía
▪ Para establecer un tratamiento complementario: en caso de pacientes que
necesitan un seguimiento, como en pacientes oncológicos.
▪ Estos controles son realizados por consultorio externo
▪ Solicitar colaboración de médicos especialistas (MULTIDICIPLINARIO).
1.6
CIRUGIA II- UNIDAD 1 – CLASE 6
Diagnóstico de Desnutrición:
Evaluación del estado nutricional: existen varias herramientas para evaluar el estado nutricional del paciente quirúrgico, las 2 mas usadas son;
Índice Pronóstico Nutricional (IPN)
¿Como estimo el requerimiento nutricional del paciente?
SOPORTE NUTRICIONAL
La desnutrición es un factor negativo independiente asociado a complicaciones
postoperatorias, mortalidad, prolongación de la estancia hospitalaria e
infecciones. La prevalencia de desnutrición hospitalaria en
Latinoamérica es de 50% (mayor aun en el área de cirugía).
 Es fundamental que el medico sea capaz de identificar la desnutrición en
el ámbito hospitalario para evitar o minimizar la repercusión en la
evolución clínica del paciente.
EN PACIENTES QUIRURGICOS
Desnutrición La intensidad de la inflamación es un factor clave en el
grado de desnutrición y en el desarrollo de la misma:
 Cuando hay una inflamación crónica: se puede
utilizar el término desnutrición relacionada a
enfermedad crónica (cáncer, obesidad, artritis, fallo de un órgano).
 Cuando hay una inflamación aguda: se utiliza
desnutrición relacionada a enfermedad o lesiones
agudas (infección grave, quemaduras, traumas).
CRITERIOS DE ASPEN
Al menos 2 de los 6 siguientes criterios
 Bajo consumo de energía
 Pérdida de peso
 Pérdida de masa muscular
 Pérdida de grasa
 Acumulación de líquido
 Fuerza de agarre de la mano: fuerza utilizada con
la mano para apretar o suspender objetos en el aire.
Estado resultante de la falta de ingesta o mala absorción de los
nutrientes que conduce a una alteración de la composición
corporal (disminución de la masa grasa y masa celular corporal)
llevando a una disminución de la función física y mental, alterando
la evolución de una enfermedad.
Valoración Global Subjetiva (VGS)
Técnica SUBJETIVA, para identificar precozmente a los pacientes malnutridos o en riesgo de estar, valorando si un paciente
presenta riesgo de sufrir complicaciones por su estado nutricional inadecuado, identificando los que requieren intervención
nutricional y cuales se beneficiaran de un suporte nutricional intensivo. Sirve para tomar decisiones sobre el seguimiento del
estado nutricional y el tratamiento. Se basa en:
 Hallazgos de la historia clínica y exploración física: datos de evolución del peso
 Pérdida de peso:
 Cambios en la ingesta alimenticia: ingesta dietética actual con relación a la habitual
 Perdida de grasa o masa muscular
Por ser subjetiva, se valora cada uno de los puntos como: leve, moderado o severo
Los pacientes se clasifican en 3 grupos (A, B, C) dependiendo de la clasificación global de los datos.
Los factores destacados
son los que mas influyen
Índice Pronóstico Nutricional (IPN)
Se refiere al riesgo de morbilidad quirúrgica relativo al estado nutricional. La formula para calcular es;
IPN %: 158 – 16,6 (albumina g/d) – 0,78 (pliegue cutáneo del tríceps en mm) – 0,20 (transferrina mg/dl) – 5,8 (pruebas cutáneas
de hipersensibilidad retardad, mm de reactividad).
 IPN mayor al 50%: Alto Riesgo
 IPN entre 40-49%: Riesgo Intermedio
 IPN menor a 40%: Riesgo Bajo
Estudios muestran que pacientes desnutridos,
presentan mayores complicaciones como
neumonías, sepsis, úlceras de decúbito,
complicaciones postquirúrgicas, retardo en la
cicatrización de heridas, más tiempo de
internación entre otros.
1.6
CIRUGIA II- UNIDAD 1 – CLASE 6
¿Como estimo el requerimiento nutricional del paciente?
Objetivos del Soporte Nutricional en Pacientes Quirúrgicos: el soporte es prevenir o retardar la aparición de una depleción proteica
 Evitar la desnutrición: minimizando el balance proteico negativo
 Mantener la función inmunológica: mejorando la recuperación en el post operatorio
 Recuperación de la función intestinal: en un tiempo más corto
 Disminuir la estancia hospitalaria
Selección de la Vía para nutrir el Paciente Quirúrgico
Nutrición Oral – Enteral: adm de solución de nutrientes por vía oral o mediante sonda.
 Indicaciones
 Todos los pacientes que NO PUEDEN, NO DEBEN o NO QUIEREN comer
por boca, y tengan un intestino funcionante (la presencia de estabilidad
hemodinámica con abdomen blando sin distención son indicadores de
seguridad para utilización de estos métodos).
 Selección del Paciente: de acuerdo a los días de ayunos que esta el paciente o se
prevé que sea sometido
 Períodos Superiores a 7 dias (pacientes desnutridos)
 Períodos Superiores a 9 dias (pacientes normonutridos)
Nutrición Parenteral - NP: utilizada cuando la vía oral o enteral no están disponibles. Consiste en la
administración INTRAVENOSA de nutrientes (AA, glucosa, lípidos, electrolitos, vitaminas, oligoelementos).
 VIAS:
 Vía venosa central (VVC): generalmente se usa esta, con catéter de vía central (colocado por
vía yugular o subclavia, el extremo esta directo en la Vena cava superior, y el extremo libre
fuera del cuerpo tiene 3 lúmenes/canales para administración).
SE MARCA UN CANAL EXCLUSIVO PARA LA ADM DE LA SOLUCIÓN.
 Vía venosa periférica (VVP): casi no es usada, por que se necesitan vasos de gran calibre.
 TIPOS:
 Parcial: cuando la administración se mezcla con la vía enteral (NO ES EXCLUSIVA).
 Total: la cantidad de calorías que debe recibir por día, se hace exclusivo por esta vía.
Las necesidades nutricionales dependen de la gravedad de la lesión o de la enfermedad y del estado
de nutrición previo. Para estimar las necesidades se debe evaluar el GASTO ENERGETICO (energía que
el organismo consume para mantener las funciones vitales). Constituido por;
1) Tasa metabólica basal
2) Termogénesis Endógena
3) Actividad física
Paciente bien nutrido, tracto digestivo
funcionante con ingesta oral limitada:
7 – 10 días el paciente consume <50% del
requerimiento diario, y ya se intentó medidas
para mejor ingesta oral sin suceso: Se indica la NE
BENEFICIOS - VENTAJAS
 Previene la Atrofia intestinal
 Disminuye la translocación bacteriana: mejora el
efecto trófico de las vellosidades e incrementa la
eficiencia de los cilios, aumenta la inmunocompetencia
del Intestino Delgado (aumentando IgA).
 Disminuye las complicaciones infecciosas
 Fortalece la función inmunitaria y facilita la
regeneración de los tejidos.
DESVENTAJAS
 Nauseas, vómitos, regurgitaciones.
 Aumento del volumen de residuo gástrico
 Distensión Abdominal
 Obstrucción de la Sonda Nasogástrica
.
X
1.6
CIRUGIA II- UNIDAD 1 – CLASE 6
DESVENTAJASS
 Control diario de electrolitos
 Costo superior que NE: preparado con
sustancias especificas y mas caras.
 Mayor posibilidad de infecciones: por la manipulación
y conexión en la VIA VENOSA CENTRAL.
 Produce atrofia intestinal: pues no se utiliza, el
preparado va directo a la circulación.
VENTAJASS
 Mayor aporte de Energía
 Atenuación del Catabolismo Proteico
 Proceso más sencillo que NE
 Útil en pacientes con contraindicación de
NUTRICIÓN ENTERAL
X
1) Pedir si el paciente Tiene hambre
2) Evaluar el Tránsito Intestinal: preguntar, si el paciente ya esta liberando flatos
3) Pedir si hay la presencia de: vómitos, dolor abdominal, DISTENSIÓN ABDOMINAL, eructos.
4) EXAMEN FISICO: buscando la presencia de RUIDOS HIDROAEROS (su presencia indica un
restablecimiento del transito intestinal).
 Se inicia la Alimentación: si el paciente;
 Tiene hambre
 Está liberando flatos
 Ausencia de: vómitos, dolor abdominal y distensión
 Presencia de RUIDOS HIDROAEROS.
 El inicio de la alimentación debe ser Postergada: si el paciente;
 Paciente sin hambre y ganas de comer.
 Sin liberación de FLATOS.
 Presencia de: vómitos, dolor abdominal y distensión
 Ausencia de RUIDOS HIDROAEREOS (lo que indica que hay parálisis intestinal aun).
¿Cuál es el momento correcto para iniciar la
alimentación del paciente en el post operatorio?
Esta decisión será de acuerdo a una serie de preguntas
que debe ser realizadas al paciente, y del examen físico
La conducta dependerá de las respuestas a las preguntas anteriores;
NO OLVIDAR:
La alimentación siempre se iniciará con LIQUIDOS (agua, jugo sin
azúcar, té negro, sopa), luego se pasa a Dieta Pastosas, y si el paciente
tolera bien se pasa a la Normalización de la dieta con los Sólidos.
Si el paciente aun no reúne los criterios para iniciar la alimentación se
debe evaluar a cada 2 HORAS para analizar la evolución del paciente.
1.6
CIRUGIA II- UNIDAD 1 – CLASE 6
Casos Clínicos – Clase Practica
1) Paciente con diagnostico de colecistitis crónica calculosa: se realizó colecistectomía programa por cirugía
video laparoscópica (CVL):
 Cirugía Limpia Contaminada
 La vía de alimentación será: VIA ORAL
 El inicio de la alimentación dependerá de los factores ya explicados.
2) Paciente con Peritonitis aguda generalizada de origen apendicular: se realizó apendicetomía por
laparotomía mediana infraumbilical:
 Cirugia Sucia
 La vía de alimentación será: SUERO POR VIA PERIFERICA (se puede ir intercalando fisiológico y
glucosado, para dar energía al paciente y mantener el equilibrio hidroelectrolítico)
 En la administración de suero GLUCOSADO EXCLUSIVO: se debe agregar a el los electrolitos,
pues el mismo no los contiene
3) Paciente con diagnóstico de pancreatitis leve de origen biliar. Ya internado hace 5 DIAS, con mejoría del
dolor abdominal, ya en rango normal la amilasemia y amilasuria:
 La vía de alimentación será: VIA ORAL
Para cada 1000 ml de Suero Glucosado agregar:
20 ml Na+: 2 ampollas de 10 ml
10 ml K+: 1 ampolla de 10 ml
1.7
CIRUGIA II – UNIDAD 1 – CLASE 7
Objetivos de la Anatomía Patológica
EN EL PACIENTE VIVO EN EL PACIENTE FALLECIDO
ENVIOS DE MUESTRAS PARA
ANATOMIA PATOLOGICA
Es muy importante el correcto envío de un material al laboratorio de anatomía
patológica, debido a que el mismo debe estar en condiciones optimas para que
tengamos un diagnóstico adecuado, por ello es fundamental el correcto llenado
de las ordenes y el conocimiento de los distintos tipos de muestras.
Los resultados se confrontan SIEMPRE con los hallazgos
clínicos, de laboratorio y de imagenología médica
• Establecer un diagnóstico
• Reunir los elementos útiles para el pronóstico
• Elección del tratamiento: la muestra puede
indicarnos que procedimiento realizar, a parte de las
características de la muestra obtenida.
• Representa la parte más importante del trabajo de
los laboratorios
• Muchas enfermedades no pueden ser tratadas
correctamente antes de un diagnóstico
anatomopatológico
• La autopsia verifica el diagnóstico clínico
• Asegura que no existe otra enfermedad
• Aprecia la extensión de las lesiones
• Precisa la causa y el mecanismo de la muerte
• Estudia los efectos benéficos o nefastos del
tratamiento instaurado
• El objetivo final es el de establecer enseñanzas
que podrán ser aplicadas a pacientes que
pudieran tener afecciones idénticas
 Nombre Completo
 Edad: por la prevalencia de patologías (puede ayudar en el diagnostico).
 Cédula de identidad: exigencia del ministerio
 Procedencia: útil en caso de patologías de zonas endémicas.
 Estado civil
 Profesión: factores ambientales de exposición si tiene relevancia o
relación con la patología.
 Teléfono: para localizar el paciente y dar seguimiento al
tratamiento caso sea necesario.
 Fecha y Hora de extracción del material: para saber cuántos
días después se está recibiendo y analizando la muestra
 Fecha y Hora de envío del material
 Pieza enviada: especificar bien la pieza enviada
 Medio de fijación utilizado
Resumen Clínico y Hallazgos Operatorios
 Diagnósticos presuntivos: pues el anatomopatólogo no observa
el paciente al recibir la muestra
 Ubicación EXACTA del material: para evitar confusiones, y para
guiar a diagnósticos diferenciales.
 Datos laboratoriales, imagenológicos y otros:
 Informes anatomopatológicos PREVIOS: muy útil, pues en el caso que
ya tenga un estudio se puede usarlo para corroborar el diagnostico actual.
Firma y sello del médico responsable
HOJA DE ANATOMIA PATOLOGICA
Es importante recordar que: el
patólogo no es adivino, no ven al
paciente y por lo tanto necesitan de
los datos proporcionados por el
medico tratante.
Las células no hablan, no son capaces
de contarnos de dónde vienen
1.7
CIRUGIA II – UNIDAD 1 – CLASE 7
Como enviamos
el material?
 Países desarrollados, medio hospitalario en fresco (el quirófano
está situado al lado del laboratorio).
 En nuestro medio: fijado al formol 10%
• El formol comercial es al 40%, debe ser diluido pues es dañino a
los tejidos (destruye los antígenos de superficie).
 Los frascos deben estar correctamente etiquetados: se debe
siempre verificar todos los datos antes de enviar la muestra.
 Una orden de estudio debe acompañar al material
PASO A PASO
• Se le coloca un numero en el laboratorio: que es el código para
manejar el paciente en forma confidencial en el laboratorio
(que se usara en el informe anatomopatológico también).
• Luego se realiza la FIJACIÓN:
 12 Horas para materiales pequenos.
 24 – 48 Horas para materiales quirurgicos
• Se coloca en las capsulas o bloques (tienen diferentes tamaños
de acuerdo a la necesidad de la muestra), para que puedan
seguir un proceso de deshidratación.
• Pasa a equipos sucesivos de alcoholes (12 horas
aproximadamente) que van creciendo en concentración: los
alcoholes van sacando el líquido a los tejidos (pues el ultimo
baño es de PARAFINA, que no es soluble en agua). La parafina
sirve como un medio de sostén, para realizar los cortes
posteriormente.
• Paso de inclusión: se incluye los bloques para formar los
bloques solidos de parafina y pasar al corte.
• Estación de CORTE: en tiras finas, los cortes se colocan en un
flotador de tejidos.
• Se coloca sobre las láminas: se pescan las tiras finas flotantes
en la lámina.
• Se debe colocar en una ESTUFA: se calienta para poder eliminar la
PARAFINA, pues la colocación es soluble en agua (para visualizar
debemos hacer el proceso inverso).
• Se rehidratar el tejido: luego colorear (HEMATOXILINA Y EOSINA).
• Se coloca un cubre objetos / laminilla: para disminuir la interfase
con el aire y poder observar de forma correcta en el microscopio.
IMPORTANTE RECORDAR:
Los resultados llevan su tiempo: generalmente después de las 48 horas (dependiendo de la pieza)
1.7
CIRUGIA II – UNIDAD 1 – CLASE 7
Métodos de estudio
Biopsias Pequeñas por Mecanismos Instrumentales
Se toma de un fragmento tisular con el objetivo de efectuar un estudio microscópico. Puede hacerse
 A simple vista: piel, boca etc.
 Con la ayuda de instrumentos especiales: broncoscopios, fibroscopios, endoscopias, etc.
 A ciegas: biopsias óseas, tumores profundos etc. (ya casi no se hace, siempre se realiza algún
estudio complementar para guiar el campo).
Fijador Ideal: formol al 10%, con un volumen adecuado (10x el volumen del material).
Piezas Operatorias - Quirúrgicas
TODAS LAS PIEZAS RETIRADAS DE UN CUERPO DEBE SER
OBLIGATORIAMENTE SOMETIDAS A ESTUDIO ANATOMOPATOLOGICO.
(Responsabilidad médico legal, mandar a estudio para evitar complicaciones futuras).
 Se debe enviar en recipiente adecuado en el cual quepa sin compresiones.
 Se miden, pesan y se disecan cuidadosamente
 A simple vista se describen los hallazgos anormales (macroscopía) que permite orientar las tomas
para el estudio microscópico (ya que no puede ser realizado el proceso con toda la pieza).
Fijador Ideal: formol al 10%, con un volumen adecuado (10x el volumen del material).
Materiales de Punción – Aspiración con aguja fina de órganos sólidos o lesiones sólidas
Son enviados para realización de estudios de citología.
 En caso de extender el material extraído en laminas: se debe ser fijadas con ALCOHOL RECTIFICADO 96 %
(por lo menos durante 10 minutos). Luego sacarlas, dejar secar al aire libre y enviarlas correctamente etiquetada.
• Puede también ser enviado solo sumergida en el alcohol
 En caso de que no se haya realizado la extensión: se envía la jeringa con la cual se punzó para que
sea extendida en el laboratorio, puede ser enviada en fresco o fijada en el alcohol
Fijador Ideal: alcohol rectificado al 96%
Extendidos para CITOLOGIA GINECOLOGICA
Deben ser enviados previamente fijados con alcohol rectificado 96% por lo menos por 10 minutos
 La fijación inmediata es indispensable: pues la coloración del Papanicolau requiere células en
buen estado de conservación.
 Lo ideal es usar laminas esmeriladas: son preparadas para ser etiquetadas, y no dificultará el trabajo del
patólogo, tampoco borrará las informaciones al ser sumergida en el alcohol.
Fijador Ideal: alcohol rectificado al 96%
1.7
CIRUGIA II – UNIDAD 1 – CLASE 7
Autopsias
Se examinan todos los órganos y se toman muestras para microscopía
 Se confronta permanentemente con los hallazgos clínicos para orientar estas tomas e investigar las
lesiones (pues es imposible sacar muestra de todo, por esto, la clínica guía el procedimiento).
FIJADORES
Alcohol Rectificado 96 %
• Materiales de Punción Aspiración
• Extendido de citología Ginecológica
• Líquidos Corporales
Formol al 10%
• Biopsias
• Piezas Quirúrgicas
• Materiales de Legrado
• Inmunohistoquímica
Líquidos Corporales – Aspirado de Quistes – Esputo – Lavado Broncoalveolar
Pueden ser remitidas en un frasco, en dos condiciones;
 EN FRESCO o;
 FIJADAS EM ALCOHOL RECTIFICADO 96%
Si la muestra demorara >24 horas para ser enviada, puede ser mantenida en la heladera.
Fijador: alcohol rectificado al 96%
Materiales de LEGRADO
Se toma de un fragmento tisular con el objetivo de efectuar un estudio microscópico
Fijador Ideal: formol al 10%, con un volumen adecuado (10x el volumen del material).
Biopsia Extemporánea o Intraoperatorio
Para diagnóstico inmediato a fin de determinar la conducta a seguir
 Se envía la muestra EN FRESCO (se utiliza el método de congelación, pero el diagnostico morfológico es muy limitado).
 Solo responde las preguntas más generales: benigno, maligno, margen libre o comprometida, etc.
 Las preguntas deben ser respondidas rápido, y el estudio debe justificar un cambio en la conducta quirúrgica:
Histoquímica
Reacciones químicas que permiten revelar la presencia de ciertas sustancias
(glúcidos, mucopolisacáridos, lípidos, hierro etc. Para visualizar algún germen o sustancia.
Inmunohistoquímica
Poner en evidencia diversos componentes celulares con propiedades de antígenos
reconocidos por anticuerpos específicos, marcados. La fijación DEBE SER ÓPTIMA
Fijador Ideal: formol al 10%, BIEN DILUIDO Y DE PREFERENCIA TAMPONADO (ph Neutro).
• Para evitar alteraciones en la muestra.
1.7
CIRUGIA II – UNIDAD 1 – CLASE 7
Consideraciones Importantes
 Datos del paciente
 Número de registro
 Material - Pieza
 Diagnóstico presuntivo
 Descripción macroscópica
 Descripción microscópica
 Diagnóstico anatomopatológico final
Informe
Anatomopatológico
1) Preparar los Utensilios a utilizar, previo al procedimiento
• Dejar preparado el frasco con el fijador correspondiente, debidamente etiquetado.
• Lo ideal es que no pase mas de 20 minutos antes de colocar la muestra en el frasco con fijador.
• En caso de extendidos, preparar las láminas y el alcohol para sumergir.
2) No realizar la cirugía caso no se disponga de los materiales necesarios para la fijación.
3) NO SECCIONAR LA MUESTRA: ya que uno de los puntos que el patólogo analizara es el aspecto.
4) ORIENTAR EL MATERIAL A SER ENVIADO: dejar en buenas condiciones, hacer sutura, pinzar, o lo que sea necesario.
5) No enviar varios materiales en el mismo frasco: enviar 1 muestra por frasco
6) Ante cualquier duda de como remitir la muestra: contactar con el patólogo (para no correr el riesgo de
perder la muestra por mala conservación o remisión).
1.8
CIRUGIA II – UNIDAD 1 – CLASE 8
Indicación de Profilaxis
1) En Cirugía Limpia-Contaminada y Contaminada
2) En Cirugía Limpia: en este caso depende de la comorbilidad del paciente, y si hay o no la
presencia de implante de prótesis.
Profilaxis Antibiótica
en Cirugía
Se basa en la administración de antibióticos antes de que se
produzca una infección. El principio general de la PA es
mantener una alta concentración sérica de un antibiótico
activo frente a la mayoría de microorganismos contaminantes.
La infección quirúrgica es una de las infecciones más frecuentes que pone en riesgo la vida y
puede llevar al fracaso de la cirugía. El objetivo de la profilaxis es disminuir la incidencia de
infecciones con disminución de la morbimortalidad, aproximadamente 1/3 de los ATB
utilizados en la sala de cirugía es profiláctico.
Los cirujanos deben responsabilizarse con los protocolos de profilaxis, pues:
a) Los ATB son agresivos: pueden causar efectos adversos, y emergencias de patógenos multirresistentes
b) El empleo incorrecto: (indicaciones equivocadas, prolongadas), tiene efecto inverso y aumenta la morbimortalidad
Estudios demuestran que SI es un buen método para prevención de infección, pero:
NO sustituyen en ABSOLUTO los principios de Asepsia y Antisepsia
EL ATB es solo un complemento de una buena técnica quirúrgica y de
las demás medidas con eficacia para la reducción de infección del sitio quirúrgico
Se debe asegurar que el ATB activo frente a la mayoría de los microorganismos contaminantes, estén
presente en los tejidos en nivel terapéutico, antes del inicio de la cirugía y durante toda su extensión.
Para interferir en la proliferación de bacterias contaminantes y su adhesión en tejidos u implantes
El grafico demuestra la concentración del ATB en las diferentes etapas de la cirugía:
 C-inc: inicio de intervención
 C-dos: cierre de herida
 AUC: área bajo la curva de a cirugía
 CMI: concentración mínima inhibitoria
En las Cirugías SUCIAS: el empleo de ATB es en forma de TRATAMIENTO y NO PROFILAXISIS
1.8
CIRUGIA II – UNIDAD 1 – CLASE 8
Principios de la Profilaxis Antibiótica en Cirugía
a) Vía de Administración: la única vía de administración con suficiente
evidencia científica es la endovenosa, que;
 Asegura niveles efectivos en plasma y líquido intersticial a los
pocos minutos de la infusión del antibiótico.
 Permite regular en forma mas ESTABLE los niveles de ATB
 Se recomienda que la ADM sea realizada por el anestesista, y que
sea DOCUMENTADA y detallada en la hoja quirúrgica.
b) Elección del Antibiótico: el antibiótico debe cubrir la mayoría de los gérmenes habitualmente presentes
en el terreno operatorio. El fármaco ideal debería tener:
 Alto grado de actividad bactericida, una vida media larga, alta difusión tisular, mínimos efectos
secundarios y buena relación coste-beneficio.
 A igual eficacia se debe elegir el espectro mas limitado y el costo más económico
 El cirujano debe conocer la flora saprofita de las diferentes zonas anatómicas, los niveles locales de
las resistencias antibióticas y conocer los factores que alteran la flora habitual.
Intestino DELGADO Intestino GRUESO VAGINA
Predominan los Anaerobios:
 Peptostreptococcus,
 Prevotella
 Porphyromonas
El número de bacterias aumenta
gradualmente hacia el íleon.
 Bacilos Gram (-): Bacteroides,
Fusobacterium
 Bacilos Gram (+): Bifidobacterium,
Actinomyces, Bacillus, Lactobacillus y
Clostridium.
 Anaerobios Facultativos: Escherichia coli,
Klebsiella spp, Proteus, Enterobacter,
Citrobacter.
 Cocos: Enterococcus spp. Streptococcus
fecalis, Sarcina, Peptostreptococcus,
Veillonella.
 Lactobacillus acidophilus
 Streptococcus agalactiae
 Actinomyces
 Ureoplasma
 Candida spp. Bacteroides
La acidez resultante inhibe
muchas bacterias
SISTEMA URINARIO SISTEMA RESPIRATORIO PIEL
EL SISTEMA URINARIO ES ESTERIL
(con excepción de la uretra anterior).
La mayoría de los gérmenes
provienen del Perineo. Los más
comunes son:
 Enterococos
 Candida
 Staphyloccocus epidermidis
Corynebacterium
 Streptococcus pneumoniae
 Staphylococcus aureus
 Haemophilus influenza
 Moraxella catharralis
 Neisseria spp.
 Propionibacterium
 Staphylococcus hominis
 Staphylococcus heamolyticus
 Staphylococcus capitis
 S. aureus
 S. epidermidis
 Micrococcus
 Corynebacterium spp.
 Propionibacterium acnes
EL DOCTOR NO PASO ESTAS BACTERIAS – PERO CREO QUE ES IMPORTANTE RECORDAR
Vías Tópicas de administración de SOLUCIONES ANTISEPTICAS: en la herida quirúrgica
y en la cavidad abdominal, no tiene mucha eficaz pues altera los mecanismos
naturales de defensa al ser tóxicos para las células inmunitarias y a las bacterias.
1.8
CIRUGIA II – UNIDAD 1 – CLASE 8
c) Dosificación: en profilaxis deben utilizarse dosis plenas y terapéuticas de antibióticos.
 El cálculo de dosis según el peso real es válido en sujetos con peso normal.
 Con la administración en monodosis se tenderá siempre a infundir la dosis máxima del fármaco
d) Momento de Administración de la Profilaxis: debe administrarse;
 EN EL QUIROFANO: para asegurar los niveles de ATB adecuados en el tejido, pues es el periodo de
mayor riesgo de infección.
 Dentro de 30 - 60 minutos antes del inicio de la intervención quirúrgica.
 Algunos antibióticos son especiales y diferentes;
 Quinolonas y Vancomicina: requieren prolongar su infusión durante 1 o 2 horas.
e) Repetición Intraoperatoria de Dosis: está indicada la repetición de la dosis cuando;
 La intervención se prolonga más de 2 veces la vida media del fármaco
 Ciertas situaciones pueden alterar la concentración del fármaco disponible;
 Estado hemodinámico
 Estado de eliminación renal
 Hemorragia operatoria: ocurre la pérdida del fármaco presente en la sangre.
 Hipotensión: disminuye los niveles periféricos por mala perfusión.
 Lavado peritoneal: modifica los compartimientos de los líquidos influyendo en las
concentraciones plasmáticas de los antibióticos
Generalmente hay un consenso de
 INDICAR EN FORMA GENERAL en la
profilaxis preoperatoria CEFALOSPORINA
DE 1 GENERACIÓN: CEFAZOLINA
 Colon o Ginecológica:
 Cefoxitima con capacidad
anaeróbicida Amoxi + Clavulanico
 Aminoglucosido
 Metronidazol
Criterios relevantes: grados de sensibilidad
bacteriana de las patógenas dianas.
DE ACUERDO A LAS RECOMENDACIONES DE LA SOCIEDAD AMERICA DE FARMACEUTICA
 CEFAZOLINA: la más utilizada, se indica en forma general 2 GRAMOS. Se usa un promedio, pues;
 Para evitar niveles subóptimos en pacientes obesos
 También por que pocos pacientes tienen el peso actualizado
Si el paciente tiene el PESO ACTUALIZADO: Dosis de CEFAZOLINA
 <80 kilos: 1 GRAMO
 >120 Kilos 3 gramos
Intervenciones URGENTES por infección intraabdominal; es una situación especial, donde se inicia
la profilaxis, ya en la sala de urgencia, y se recomienda otra dosis adicional inmediatamente antes
del inicio de la intervención (para mejorar la biodisponibilidad del fármaco en la herida quirúrgica)
La Media vida de la CEFAZOLINA: es de aproximadamente 1 - 2 horas en administración EV
1.8
CIRUGIA II – UNIDAD 1 – CLASE 8
f) Duración:
 NO debe prolongarse más allá de las 24 horas (incluso si se deja un drenaje o un implante).
 El error más frecuente del uso de PA es su excesiva duración (hay que recordar que administración
PROLONGADA DE ATB, ya se considera un TRATAMIENTO y no PROFILAXISIS).
 La extensión de la profilaxis: incrementa la toxicidad farmacológica, aumenta el costo y la tasa de infección postoperatoria.
g) Complicaciones:
 Alergia a los Beta-Lactámicos: para identificarlos es importante realizar una buena historia clínica
buscando episodios de hipersensibilidad al fármaco.
 Diarrea: el riesgo es mayor en personas de 3 edad con consumo reciente de ATB de alto espectro
con comorbilidades, cirugías gastrointestinales o en consume de IBP
Resistencia Antibiótica
Varios estudios indican que la profilaxis cirugía tiene un efecto sobre la selección a microorganismos resistentes
 SOBRETODO en casos de PROFILAXIA PROLONGADA (por esto es tan importante realizarla en el tiempo y dosis correcta)
PRINCIPALES PUNTOS SOBRE PROFILAXIA PREOPERATORIA
 Es una estrategia a mas para prevenir la ISQ (infección sitio quirúrgico)
 NO ES sustituto de la asepsia, antisepsia y correcta técnica.
 La PA debe asegurar una elevada concentración sérica del ATB para la
mayoría de los microorganismos, durante toda la intervención
 VIA DE ADMINISTRACIÓN: ENDOVENOSA.
 INDICACIÓN:
 Cirugías Limpias Contaminadas
 Cirugías Limpias: en este caso depende de la comorbilidad del
paciente, y si hay o no la presencia de implante de prótesis.
 Momento de Administración: 30 - 60 minutos previos a la intervención.
 Una sola dosis preoperatorio a DOSIS MAXIMA (CEFAZOLINA 2 mg)
 Repetición Intraoperatoria: en casos especiales
 LA PROFILAXIXS ANTIOBIOTICA NUNCA DEBE DUIRAR >24 HORAS
Se aconsejan auditorias periódicas del cumplimiento del protocolo de Profilaxis
Antibiótica y la información correcta a los equipos quirúrgicos
1.8
CIRUGIA II – UNIDAD 1 – CLASE 8
1.9
CIRUGIA II – UNIDAD 1 – CLASE 9
1) Angulo INFERIOR IZQUIERDO: instrumentales de hemostasia
 Pinzas Hemostáticas: se deben colocar en el siguiente orden;
 Curvas: primero las largas luego las cortas
 Rectas: primero las largas luego las cortas
2) ANGULO INFERIOR DERECHO: pinzas de kocher
 Primero se colocan las KOCHER en posición VERTICAL.
 Por encima de ellas en forma horizontal las Pinzas de Campo.
3) Centro Inferior: instrumentos de diéresis y disección, se coloca en el orden, yendo de la parte inferior a superior;
 Bisturí: la lámina debe estar hacia la IZQUIERDA
 Pinza de disección: la abertura debe mirar al lado izquierdo de la mesa
 Pinzas Anatómicas sin diente
 Pinzas Anatómicas con diente (dentro de la sin diente)
 Tijeras: las puntas, deben estar dirigidas a la IZQUIERDA, en el siguiente orden;
 Primero las cortas
 Luego las largas
 Separadores de Farabeuf: en posición HORIZONTAL, tiene una rama corta y otra larga;
 Ramas largas a la izquierda
 Ramas cortas a la derecha
4) ANGULO Superior IZQUIERDO: se colocan;
 Hilos
 Porta agujas
5) ANGULO Superior DERECHO:
 Compresas de campos, compresas de abdomen
 Textiles: gasas, torundas, potes (para colocar desinfectantes).
6) Centro Superior: se colocan los instrumentales ESPECIALES (de acuerdo a cada cirugía)
BI
PI
TI
SE
Preparación de la
Mesa de Instrumentales
Para la preparación de la mesa,
la dividiremos en 6 cuadrantes trazando una
línea horizontal en el medio y 2 verticales
SUPERIOR
IZQUIERDO
INFERIOR
IZQUIERDO
CENTRO
INFERIOR
CENTRO
SUPERIOR
SUPERIOR
DERECHO
INFERIOR
DERECHO
HILOS
PORTA AGUJA
Pinzas de HEMOSTASIA
Instrumentales
ESPECIALES
Instrumentos de
Diéresis y Disección
Compresas de campo, abdomen
Textiles, torundas, potes
Pinzas de KOCHER
Pinzas de Campo
2.9
CIRUGIA II – UNIDAD 1 – CLASE 9
INSTRUMENTOS MESA QUIRURGICA
1 Lámina de Bisturí: siempre agarrar la hoja de bisturí con una HEMOSTATICA KELLY, para colocar en el mango.
1 Porta Bisturi/Mango: tienen distintas numeraciones
 Mango numero 4: son para hojas de numero 20 para arriba
 Mango numero 3: son para hojas de numero 10,11,15.
2 Pinzas Anatômicas:
 Anatómica sin diente: por dentro
 Anatómica con diente: por fuera
2 Tijeras Mayo
 Curva: para disección de tejidos, CURVATURA SIEMPRE PARA ARRIBA.
 Recta: para cortar hilos
2 Separador de Farabeuf: utilizado para separar y sujetar los tejidos durante la cirugía.
4 Pinza Hemostática Kelly: utilizado para controlar el sangrado/hemostasia. Extremo recto o curvo
 Pinza mosquito: para hemostasis de vasos de pequeños calibres.
4 Pinzas Kocher: también es una pinza hemostática, pero con diente, utilizada cuando las estructuras deben tomarse y
sujetarse de manera segura a largo plazo con más firmeza, y también se puede utilizar como pinzas hemostáticas para
comprimir un tejido con hemorragia (pero evitar en tejidos sensibles a presión). Extremo recto o curvo
4 Pinza de CAMPO – BACKHAUS: tienen curvos extremos y agudos y se utilizan en la cirugía para
añadir campos estériles que delimitan el campo operatorio.
4 PINZA ARO – FOERSTER: utilizada para sujetar gasas o esponjas a veces también para realizar hemostasia por
presión, cuanto mayor la profundidad más grande debe ser la pinza utilizada
 Curva
 Recta
HILOS: solo abrir en el momento de la cirugía para no contaminar. Si hay liquido dentro del envase, no se debe
dejar que contamine la mesa, al abrir.
GASAS Y COMPRESAS: siempre en números pares. Se debe contar siempre en el inicio y final de la cirugía.
2.2
CIRUGIA II – UNIDAD 2 – CLASE 1
Abordaje Diagnóstico: lo primero y esencial es la clínica
1) História Clínica – ESENCIAL: se debe analizar puntos fundamentales;
o Duración del dolor > 6 horas.
o Inicio brusco - súbito, intolerable
o Comienzo insidioso y aumento progresivo
o No hay eliminación de materia fecal o gases más de 24 horas
2) Examen Físico con enfoque abdominal - ESENCIAL
o Distensión abdominal.
o Abdomen inmóvil involuntario.
o Tumor abdominal de aparición reciente y doloroso
o Contractura abdominal. (ABDOMEN EN TABLA)
o Hipersensibilidad de la pared abdominal.
o Dolor a la descompresión. (SIGNO DE IRRITACION PERITONEAL)
o Percusión dolorosa del abdomen.
o AUSENCIA DE RUIDOS HIDRO-AEREOS (SILENCIO ABDOMINAL)
3) Exámenes Complementarios:
PEDIDOS DE EXAMENES COMPLEMENTARIOS DE ACUERDO A LA LOCALIZACIÓN DEL DOLOR
HIPOCONDRIO DERECHO EPIGASTRIO HIPOCONDRIO IZQUIERDO FLANCOS FOSA ILIACA DERECHA FOSA ILIACA IZQUIERDA HIPOGASTRIO
Hemograma
Perfil Hepático
ULTRASONIDO
Ecografía
Amilasa Lipasemia
Rx Tórax de PIE
ECG
Amilasa, lipasemia
Hemograma
Rx de Tórax
Hemograma
ECOGRAFIA
Rx Abdominal
ECO vias
urinarias
Hemograma
BHCG
ECOGRAFIA
Hemograma
Ecografía
TAC
BHCG
Hemograma
ECOGRAFIA
BHCG
Ultrasonido VAGINAL
ABDOMEN AGUDO
Cuadro clínico, localizado en el abdomen, cualquier afección
aguda intrabdominal que necesita tratamiento urgente ya sea
médico o quirúrgico. El dolor es el signo cardinal
Abdomen Agudo Quirurgico
DOLOR abdominal localizado o difuso, de instalación brusca, de más de 6 horas
que pone en riesgo la vida del paciente, cuyo tratamiento es quirúrgico.
Laboratório
 Análisis de sangre:
 Hemograma - VSG
 Glicemia: descartar diabetes
 Urea- Creatinina – Eletrólitos
 BILLIRUBINAS – FOSFATASA
 Tipificación y TP
 Análisis de orina:
 Orina simple y sedimento
Medios Auxiliares de Imágenes que pueden ser
solicitados, de acuerdo a elección del CIRUJANO:
 Radiografías
 Simples TÓRAX Y ABDOMEN
 Ecografías: solo abdominal
 TAC: en caso de dudas diagnosticas
2.2
CIRUGIA II – UNIDAD 2 – CLASE 1
CLASIFICACIÓN DE LOS SINDROMES AGUDOS QUIRURGICOS- CHRISMANN
Se Agrega a esta Clasificación 2 Tipos más; que están incluidos dentro de las 4 primeras clasificaciones
 Abdomen Agudo Quirúrgico por TRAUMA: puede causar;
o Síndrome perforativo.
o Trauma Cerrado Contuso Abdominal: bazo, higado, intestino delgado (causa hemoperitoneo).
 Abdomen Agudo Quirúrgico POSTOPERATORIO: primeros 10 DIAS, pues puede presentar complicaciones
o Hemorragias.
o Infecciones.
SINDROME INFLAMATORIO-PERFORATIVO
 Localizado: apendicitis Aguda, ccolelitiasis, diverticulitis Grado 1, aabscesos Tubáricos.
 Difuso: peritonitis
SINDROME OCLUSIVO-OBSTRUCTIVO
a) Oclusión: sufrimiento vascular, es el más grave
 Hérnia Inguinal Estrangulada: compromete uma asa delgada
b) Obstrucción: interrupción del transito
 Causa Intraluminal: Fecaloma (en el sigmoides).
 Cáncer de Colón Sigmoides Estenótico.
SINDROME HEMORRAGIA INTRAPERITONEAL
 Embarazo Ectópico Roto Complicado
 Rotura de Aneurisma Aortico-Abdomninal u otras Arterias.
SINDROME DE TORSION DE VISCERA O TUMOR
 Patologia Ovárica: quiste, tumor, miomas. (MAS FRECUENTE).
 Quistes mesentéricos, esplénicos: que realizan la torción de ciertos órganos.
 Torción del Epiplón Mayor
DRAMAS – CATASTROFES ABDOMINALES
 Pancreatitis Aguda
 Infarto Agudo Mesentérico.
Cuando hay los 2 Dramas puede llamarse: ABDOMEN AGUDO NECROBIOTICO
SITUACIONES ESPECIALES
Es más difícil el diagnostico;
 Embarazo: a partir del 2 y 3 semestre, por tamaño del útero, la flacidez retrasa datos de irritación
 OBESOS: hallazgos tardíos, imágenes no son muy útiles.
 Paciente Politraumatizado y en UTI
 Post Operatorio: dentro de los 10 primeros días.
 Ancianos: pared abdominal con atrofia no hace resistencia, pueden no presentar fiebre y leucocitosis.
 Imunocomprometidos: VIH, colagenopatías (lúpus, artrites), fármacos, no hay dolor, fiebre, leucocitosis.
 Trastornos Psiquiátricos: por las medicaciones utilizadas y la contribución del paciente.
 RN y Lactantes: por la presentación atípica.
2.2
CIRUGIA II – UNIDAD 2 – CLASE 1
SISTEMATICA DE ACTUACIÓN EN LA URGENCIA EN UN CASO DE ABDOMEN AGUDO
1- Establecer un Diagnostico al terminar la Historia clínica
a) SINDROMATICO: síndrome doloroso en una región del abdomen
b) Localización Anatómica: la región del dolor y la estructura que se encuentra en esta región.
c) Naturaleza del Proceso: donde esta el defecto, donde esta el problema. (hernia: defecto de la pared
abdominal de la región inguinal; pancreatitis: inflamatoria).
d) Causas Etiológica: Sx doloroso epigástrio (pancreatitis).
2- Descartar Afecciones generales con Repercusión Abdominal
 Dengue: tiene repercusión abdominal, por la deshidratación
 Meningitis-Tétano: produce contractura abdominal, por irritación de Periféricos
 Cetoacidosis Diabética: vómitos y dolor abdominales.
3- Descartar afecciones Torácicas con repercusión abdominal
 Neumonía de Base derecha – Empiema Pleural.
 IAM: dolor epigástrico.
 Pericarditis
4- Descartar enfermedades medicas con repercusión abdominal
 Cólico biliar y renoureteral
 Gastroenteritis
 Infección del trato urinario
 EPI
5- Discernir si es un Síndrome Abdomen Agudo Medico o Quirúrgico.
6- Lograr un Diagnostico Etiológico: por frecuencia, y utilizando métodos auxiliares.
7- Considerar la GRAVEDAD y URGENCIA
CARDIACO PULMONAR Gastrointestinal ENDOCRINO GENITOURINARIO HEMATO METABOLICO MUSCULAR
Infarto
Pericarditis
Neumonía
Infarto pulmonar
Pancreatitis aguda
Gastroenteritis
Hepatitis
Cetoacidosis diabética
Insuficiencia suprarrenal
Pielonefritis
Cólico renoureteral
Salpingitis aguda
Crisis drepanocítica Porfiria
Fiebre del Mediterráneo
Dislipidemia
Hematoma de Rectos.
Abdomen Agudo Medico
DOLOR abdominal localizado o difuso, de < de 6 horas de duración
cuyo tratamiento es médico y no quirúrgico
USO DE MEDICACIONES – PARA RECORDAR
 OPIÁCEOS: mejora el confort del paciente sin comprometer la decisión de tratamiento y mejora
cooperación del mismo. Quita el dolor espontáneo, pero no modifica el dolor a la palpación
 AINES: no es recomendado pues bloquean respuesta inflamatoria, y enmascaran los síntomas.
2.2
CIRUGIA II – UNIDAD 2 – CLASE 2
.
APENDICITIS AGUDA
Inflamación e infección del apéndice cecal, es la causa más
frecuente de abdomen agudo inflamatorio-infeccioso localizado.
Antes de hablar de tratamiento, debemos RECORDAR algunos puntos importantes:
Generalidades
 Divertículo Verdadero.
 Mide 6-8cm, forma tubular
 Continuación del ciego: porción posteromedial,
orificio apendicular, circunscripto por las tres tenias,
y la válvula mucosa (VÁLVULA DE GERLACH).
Vascularización
a) Irrigación: arteria apendicular (rama del tronco
Ileobicecoapendiculocólico), pasa detrás del íleon, penetra en el
borde libre del mesoapéndice, termina en la punta del apéndice.
b) Drenaje venoso: sentido inverso a las arterias.
- Terminan en la VENA ILEOCÓLICA.
c) Drenaje Linfática: sigue hasta los nódulos linfáticos del
mesoapéndice y los linfonodos ileocololicos. Los eferentes siguen
hasta los nódulos linfáticos Mesentéricos Superiores.
d) Inervación: nervios simpáticos y parasimpáticos del plexo
mesentérico superior.
Relaciones del Apéndice:
Se aplica sobre los Vasos Ilíacos Externos.
 Adelante: pared abdominal anterior.
 Atrás: PPP, Iliopsoas, nervio cutáneo femoral
lateral y nervio femoral.
 Lateralmente: pared abdominal lateral.
 Medialmente: ultima asa ileal, uréter derecho
 Abajo: Ligamento inguinal
POSICIONES ANATOMICAS:
 Descendente interna 44%
 Retrocecal: la más frecuente para los
cirujanos (65%).
 Retroileal
 Retrocólica
 Retroperitoneal
 Subhepàtica
 Pèlvica 5%.
Punto de MAC BURNEY
Donde se puede palpar/localizar el apéndice, se halla trazando una
línea imaginaria desde el Ombligo a EIASD.
 Se divide en 3 Tercios: Interno, Medio, Externo.
 El apéndice se encuentra en: la unión del 2/3 Internos con
el Tercio Externo (entre el tercio externo y medio).
Importancia de la EDAD DEL PACIENTE en el Dx de Apendicitis
Pacientes >60 años ya no tiene la misma Resistencia de la Pared
Abdominal (fibras de colágeno degeneradas, perdidas), hace que los
órganos queden más laxos, y los signos que indican un Abdomen
Quirúrgico no se manifiesten como de costumbre.
INCIDENCIA
 Es la causa más frecuente de abdomen
agudo inflamatorio-infeccioso
 Rara en lactantes y en ANCIANOS
 Mayor frecuencia 2ªy 3ª década de vida.
FISIOPATOLOGIA DE LA APENDICITIS
El 95% se produce por dos mecanismos;
a) Obstrucción de la luz 95%
 INTRALUMINALES: fecalitos (coprolito-materia fecal endurecida), semillas (residuos de carnes, cabellos),
parasito; (enterobius vermicularis, áscaris lumbricoides).
 PARIETALES: hiperplasia folículos linfoides, crecimiento en respuesta a afecciones sistémicas virales
 EXTRAPARIETALES; tumores que comprimen la PARED, ya sea por metástasis.
b) NO OBSTRUCTIVAS- Infecciosas
o En paciente VIH 30% por citomegalovirus
2.2
CIRUGIA II – UNIDAD 2 – CLASE 2
DIAGNOSTICO
ES CLINICO (80-90%)
EXAMEN FISICO ABDOMINAL:
a) INSPECCIÓN: disminución de la excursión respiratoria y signo de chutro (desvio del ombligo).
b) AUSCULTACIÓN: peristaltismo normal, disminuido o ausentes (peritonitis).
c) PALPACIÓN: dolor a palpación profunda en FID, defensa muscular, signo de Blumberg
d) PERCUSIÓN: conservada o mate en caso de peritonitis.
LABORATORIO: solo para apoyar al diagnostico clínico;
Fenómenos que siguen a la Obstrucción
Secuencia Fisiopatológica dura 24-36 horas aproximadamente
1) Obstrucción del Drenaje Linfático: APENDICITIS FOCAL AGUDA -EDEMATOSA- CONGESTIVA - CATARRAL.
◦ Aumento continuo de la presión (por no haber drenaje linfático), hiperemia leve.
2) Obstrucción del Drenaje Venoso: APENDICITIS SUPURADA – FLEMONOSA
◦ Apéndice dilatado, exudado fibrinopurulento, necrosis de mucosa y submucosa
3) Obstrucción del Riego Arterial: APENDICITIS GANGRENOSA.
◦ Necrosis en parches, ulceración mucosa y necrosis de toda la pared
4) Perforación a través de los Infartos: APENDICITIS PERFORADA.
o Necrosis transmural, solución de continuidad, peritonitis, aumento de dolor, náuseas, vómitos, rigidez
De acuerdo al tiempo, también puede clasificarse en:
1) Apendicitis Temprana o No Complicada: Focal Aguda y Supurada.
o Se hace incisión en FID
o Post operatório; 24 horas de internación.
2) Apendicitis Tardía o Complicada >36 HORAS: Gangrenosa y Perforada.
o Incisión MAYOR.
o Mayores Riesgos y complicaciones.
o Posibilidad de Shock Séptico.
o Post operatorio 7 días internado
TIPICO
Cronologia de MURPHY
1) Dolor em Epigástrio que migra a FID
Pasa de visceral a somático, migra de 4 a 6 horas
2) Vomitos y Náuseas.
3) Fiebre: sensación febril, nunca es >38.
4) Leucocitosis: neutrofilia con desviación a la IZ.
ATIPICO
Inicio Somático en la FID o Permanece Visceral o Localización
Diferente NO HAY LA CRONOLOGIA DE MURPHY
*Los signos vitales son normales al inicio,
van alterando conforme avanza el cuadro.
Falta de síntomas clásicos no excluye el Diagnostico.
Signos, mas importantes
 SIGNO DE Rovsing: dolor a descompresión de palpación de FIZ y duele FID
 SIGNO DE DUNPHY: dolor FID al toser.
 SIGNO DEL PSOAS: apendicitis aguda retrocecal, px en decúbito lateral realiza
hiperextensión de la pierna derecha (psoas toca el apéndice y causa dolor).
 SIGNO DEL OBTURADOR: apendicitis aguda en posición pelviana o descendente
interna, giro interno de la pierna. No es constante solo indica la posición.
 SIGNO DE AARON: dolor en epigastrio por compresión del punto de McBurney.
 SIGNO DE DELBET: masa en FID, indica plastron
 SIGNO DE IVANISEVICH: dolor leve mínimo a la compresión de la FID (ancianos y diabéticos).
 Leucocitosis: neutrofilia
 ORINA: normal, leucocituria o eritrocituria leves
 Glicemia, Urea, Creatinina, Tipificación y Coagulograma
ANALIZAR EN MUJERES
BHCG - FUM – LEUCORREA – DIU –
DISMENORREA – DISPAREUNIA
2.2
CIRUGIA II – UNIDAD 2 – CLASE 2
Imagenología: se solicita mas en mujeres, por la cantidad de diagnósticos diferenciales, y en casos especiales;
 RX de abdomen: fecalito, dilatación.
 Ultrasonido: útil en mujeres en edad fértil, masa, niños;
◦ Criterios: asa no peristáltica, no compresible, > 5mm diámetro, pared engrosada >2mm, líquido periapendicular.
 TAC: se observa fecalito, espesamiento, dilatación. Bueno para diferenciar flemón y absceso.
 Laparoscopía diagnóstica: método invasivo en caso de extrema duda o urgencia.
Diagnostico Diferencial: depende del sexo, edad, posición anatómica y etapa del proceso.
Mujeres Hombres
 EPI: presenta leucorrea, diagnostico en tacto vaginal.
 Infección Urinaria.
 Quiste ovario roto/torsionado
 Embarazo ectópico roto
 Endometriosis.
 Colico renoureteral
 Infección Urinaria
 Gastroenteritis
 Ileitis
 Orquiepididimitis D
Valores:
MAYOR o Igual a 7: es diagnóstico de apendicitis.
ENTRE 4 – 6: no es concluyente. Solicito imagen (eco – TAC)
MENOR de 4: es poco probable.
PRESENTACIONES ESPECIALES DE LA APENDICITIS
 Posición anatómica del apéndice
 Edad
o Niños: no hay cronología de Murphy, dolor generalizado, puede haber distención abdominal, fiebre más ALTA,
náuseas y vómitos, puede tener diarrea (son deposiciones liquidas, pues son pequeñas deposiciones liquidas –
calma traidora de. Dieulafoy) pues el dolor cede espontáneamente por un tiempo, luego vuelve, es intenso y
difuso, ya suele ser peritonitis.
o Ancianos; no hay dolor, fiebre, triada de MURPHY.
 Pseudobstructiva: esta distendida la pared y con una ligera defensa muscular.
 Pseudotumoral: se palpa una ligera masa pareciendo un tumor en la FID (apéndice encapuchonado)
 Embarazadas: en el primer trimestre duele FID, segundo trimestre el útero crece y hace una rotación lateral del paciente
en sentido ANTIHORARIO (dolor en regiones Izq.), en el tercer trimestre duele en el HIPOCONDRIO DERECHO.
 Diabéticos; sistema imunitário deprimido
o Micro y angiopatías, la pequeña circulación esta alterada, el proceso de gangrena y necrosis será mucho antes que
otro paciente, tendrá poco o nada de dolor, pero puede ser ya una peritonitis.
 Uso de analgésico; Comorbilidades; Inmunosupresión: puede presentarse con cuadros atípicos.
COMPLICACIONES PREOPERATORIAS
 Perforación apendicular: en la zona más débil (BORDE ANTIMESENTERICO Y EXTREMO DISTAL) y se escapa
contenido purulento a la cavidad peritoneal
 Peritonitis Local o focalizada: contaminación de 1 espacio de la cavidad abdominal
 Peritonitis generalizada: contaminación de más de 2 espacios de la cavidad abdominal
 PLASTRON O MASA APENDICULAR (Signo de Delbet): variante en la evolución de la
apendicitis aguda en la cual el apéndice se cubre de tejidos vecinos (intestino, epiplón)
formando una masa que bloquea el proceso infeccioso
 Choque séptico
 Absceso intraabdominal
 Pileflebitis: proceso inflamatorio infeccioso de la vena porta y sus afluentes causando
una trombosis, que puede llevar a un shock séptico
2.2
CIRUGIA II – UNIDAD 2 – CLASE 2
INDICACIONES PREOPERATORIAS
1) Apendicitis Aguda sin perforación:
 Cirugia de Urgencia – Contaminada
Tratamiento: se debe iniciar en el momento del diagnóstico – EV
1) NADA VIA ORAL
2) Hidratación con Ringer Lactato
 3 litros en goteo de 42 macrogotas/min)
3) ANTIBIOTICOTERAPIA: cubrir GRAM (+) – GRAM (-) – ANAEROBIOS.
 Amoxilina + Sulbactam: 1,5 gramos – EV
4) Protección Gástrica
 OMEPRAZOL: 40 mg, EV, cada 24 horas
2) Apendicitis Aguda con Perforación: se debe tratar con el esquema de PERITONITIS (VER EN LA CLASE DE PERITONITIS).
Las vías de abordaje son:
a) Vía Abierta - Laparotomía: las incisiones más conocidas son:
- INCISION OBLICUA - Mc BURNEY: es la mas utilizada.
- INCISION INFRAMEDIAUMBILICAL: indicado en caso de PERITONITIS, para mayor exploración de la cavidad
abdominal caso sea necesario, y para el lavado peritoneal). Caso necesite se puede aumentar a supraumbilical
- INCISION PARAMEDIANA DERECHA
- INCISION TRANSVERSA - ROCKY DAVIS
b) Vía Laparoscópica: una de las vías mas utilizadas en la actualidad
A continuación se explicará el paso a paso de la técnica
más empleada que es la INCISION OBLICUA - Mc BURNEY
TRATAMIENTO QUIRURGICO - APENDICECTOMIA
Al realizar el diagnostico de apendicitis aguda, el próximo paso es directamente la cirugía, lo
ideas es que sea de 2 a 6 horas posterior al diagnóstico.
Antes de iniciar la cirugía el cirujano debe mencionar
 Horario - Nombre del paciente - Edad – Sexo – Documento
 Diagnostico – Cirugía a realizar - Incisión – Vía Quirúrgica
 Anestesia que se administrará – Informe posterior a la cirugía.
Medios Auxiliares de Laboratorio
Rutina Laboratorial para CIRUGIA DE URGENCIA
 Análisis de sangre:
 Hemograma - VSG
 Glicemia: descartar diabetes
 Urea- Creatinina – Electrolitos
 BILLIRUBINAS – FOSFATASA
 Tipificación y TP
 Análisis de orina:
 Orina simple y sedimento
Medios Auxiliares de Imagenes: es según criterio y
necesidad, establecida por el cirujano;
 Radiografías
 Simples TÓRAX Y ABDOMEN
 Ecografías: solo abdominal
 TAC: en caso de dudas diagnosticas
 ECG
2.2
CIRUGIA II – UNIDAD 2 – CLASE 2
INCISIÓN OBLICUA - McBurney
 Incisión oblicua de: 5 cm de longitud
 No sigue las líneas langer de la piel
 Sobre el área del apéndice (la unión del 2/3 Internos con el Tercio Externo).
PASO a PASO
Los puntos en rojos, son los más importantes
 Incisión de McBurney
 Incisión de las fascias de Camper y Scarpa
 Incisión de la aponeurosis del oblicuo mayor
 Se separan las fibras musculares, ampliando la incisión.
 Se pinza peritoneo, y se hace la incisión.
 Se localiza válvula ileocecal o el ciego
 Exteriorización del segmento ileocecoapendicular: para mejor manejo.
 Identificacion del apéndice y el mesoapéndice: se hace un ojal en la base del
apéndice para poder envolver el mesoapéndice y poder ligarlo,
y hacer la ligadura de la arteria apendicular (en el borde libre).
 Se fija base del apéndice entre dos pinzas Kelly, y se corta/secciona entre ellas
 Se liga en dos tiempos y/o con un punto transfictivo
 Valoración de la necesidad de colocar drenaje
 Previa cuenta de material y textiles
 Celiorrafia y cierre o Sutura por planos de forma convencional
Anestesia general es la más indicada
Pero la mayoría usa la raquídea por mayor practicidad, costo, se conserva la consciencia.
Manejo del Muñón
Sutura en Bolsa de tabaco o Jareta: para invaginar
el muñón en el espesor de la pared del ciego
COMPLICACIONES POST - OPERATORIAS
 1 Dia Postoperatorio:
- Hemorragia
- Evisceración por mala técnica
- Íleo adinámico
 2 – 3 Dia Postoperatorio
- Dehiscencia del muñón apendicular.
- Atelectasia
- Necrosis del ciego
- Neumonía.
- Fístula cecal.
 4 -5 Día Postoperatorio
- Infección de herida
 7 Dia Postoperatorio
- Abscesso intrabdominal
 TARDIAS: hernia incisional, bridas, infertilidad, fistulas,
Tratamiento del Plastron
a) Tratamiento médico: ATB 7 a 10 días, y se acompaña el paciente en 2 a 3
meses para analizar la evolución de la inflamación y programar la cirugía.
b) Tratamiento quirúrgico: solo en caso de plastrón abscedado se realiza un
drenaje del absceso. También es indicado en EMBARAZADAS Y DIABETICOS.
Cirugía Video laparoscópica: con anestesia general, primero se realiza un
neumoperitoneo, luego se prosigue a la colocación de los TROCAR, en 3 incisiones
abdominales (ombligo, hipogastrio, EIAS) y se realiza los mismos pasos que en la abierta,
pero con los instrumentales y la cámara. Una vez seccionado el apéndice se introduce una
bolsa estéril, donde se coloca el apéndice, para retirarlo sin contaminación de la pared.
2.3
CIRUGIA II – UNIDAD 2 – CLASE 3
Las vías de contaminación pueden ser: directa o local, linfática, hemática, canalicular, por translocación
Fisiopatología
La fisiología normal del Peritoneo está alterada debido a la presencia de un foco
infeccioso, y acumulación de líquido. El peritoneo como respuesta realiza dos
eventos que genera repercusión general de los síntomas;
 Serosa peritoneal edematizada
 Acumulación de líquido peritoneal (Tercer espacio): al inicio el liquido es citrino, pasa a turbio, hasta que se
hace francamente purulento por la traslocación bacteriana. Puede llegar a 5 Litros
 Deshidratación: por perdida de líquido corporal para el tercer espacio, causando oliguria, incluso ANURIA.
o Disminuye el flujo sanguíneo al corazón (disminuyendo la frecuencia cardiaca, PA)
o Disminuye la perfusión sanguínea, alterando el metabolismo y llevando a una acidosis metabólica
 Translocación bacteriana: del peritoneo a la circulación general.
 Hipovolemia marcada: pudiendo llevar a una hipoxia y falla respiratoria, causando shock
 Oliguria (Falla renal): se complica aún más, por aumento de producción de la hormona antidiurética.
 Acumulación de proteína en el líquido peritoneal: disminuyendo las albuminas del plasma sanguíneo.
 Aumenta el metabolismo basal: llevando a falla hepática (ictericia), alteración de electrolitos.
Clasificación:
Según el origen
Peritonitis Aguda
Proceso inflamatorio e infecciosos agudos de la serosa peritoneal. Los pacientes
sin recibir tratamiento adecuado, evolucionan rápidamente a sepsis, variando la
afectación de órganos y sistemas según los factores desencadenantes
PERITONITIS PRIMARIA
Foco infeccioso esta fuera de la cavidad abdominal, llega principalmente por la vía HEMATOGENA
 En adultos con: cirrosis, enfermedad autoinmune (lupus), nefróticos, etc.
 El manejo generalmente es CLINICO con antibioticoterapia.
Es de origen Monomicrobiana.
PERITONITIS SECUNDARIA
Más FRECUENTES y de interés y manejo Quirúrgico
Se originan partir de procesos intraabdominal, generalmente por PERFORACIÓN
por traumas u otras patologías, que lleva a una Peritonitis Generalizada:
EN ORDEN DE FRECUENCIA
1) Perforación de una Apendicitis Gangrenosa.
2) Perforación de una Ulcera gástrica (cara anterior curvatura menor del estómago o primera
porción del duodeno cara anterior).
3) Perforación de una Colecistitis aguda gangrenosa (en diabéticos).
Polimicrobiana: pues están los gérmenes de la flora intestinal
PERITONITIS TERCIARIA
Inflamación peritoneal que persiste o recurre, después de 48 HORAS del control de una peritonitis
secundaria (evolución y complicación de la peritonitis secundaria). Se presenta en pacientes con;
 Abdomen Abierto (LAPAROSTOMIA) en el postoperatorio persiste el cuadro de dolor
abdominal, fiebre, taquicárdico que indica que hay persistencia del foco infeccioso.
 Mala Técnica de Limpieza Postquirúrgica
Los Gérmenes son patógenos oportunistas como HONGOS (CANDIDA) y Pseudomonas y multirresistentes
Todo esto produce un Shock séptico, pudiendo llevar a la muerte del paciente
2.3
CIRUGIA II – UNIDAD 2 – CLASE 3
OTRAS CLASIFICACIONES
1) Según agente causal
 Sépticas: hay gérmenes implicados, llegan espontáneamente o provocado (traumas, perforación).
 Asépticas: exudado libre de bacterias, que después de 6 horas ya habrá infección.
 Contenido gástrico – Bilis – Orina – Sangre - Jugo pancreático – Meconio- Quilo – Moco - Cuerpos extraños.
1) Según el tiempo de evolución
 Aguda: la mayoría son secundarias.
 Crónica pasando 15 días (pero depende mucho de la inmunidad del paciente y factores asociados),
2) Según su extensión
 Localizada: circunscripta
 Generalizada: difusa
CUADRO CLINICO
Es variable de acuerdo al tipo de peritonitis
1- Dolor PARIETAL de Inicio Súbito, de intensidad BRUSCA, progresivo, va evolucionando al pasar del tiempo,
sin respuesta a medicación analgésica y antiespasmódica, se exacerba con deambulación (caminar),
movimientos, tos, respiración (fijeza respiratoria, invierte la respiración). La localización dependiente de la
patología de base o sea la causa (apendicitis, úlceras, etc) y puede doler más en esta región afecta.
 Peritonitis silenciosa: especialmente en ancianos
2- Náuseas y vomito: son muy frecuentes, al inicio con contenido gástrico, luego contenido biliar (amarillo), y
del yeyuno (verde- porraceo), o con contenido fecal.
3- Detención de heces y gases: por la irritación peritoneal que causa parálisis intestinal.
4- Anorexia, Deshidratación, Sed.
5- Diarrea y Fiebre: (no pasa 39 grados):
 Se observa la Disociación Axilo-Rectal: diferencia de 1,5 a 2 grados entre las dos = Peritonitis.
6- Hipotensión- taquicardia, disnea.
7- SIRS y SEPSIS.
EXAMEN FISICO ABDOMINAL
Paciente adopta el decúbito dorsal con miembro inferior flexionado
Inspección:
a) Distención Abdominal: puede verse primero localizado a la zona afecta, y en fase tardía
una distensión marcada. Depende del proceso evolutivo.
b) Fijeza Respiratoria: abdomen inmóvil por causa del dolor.
Palpación: buscar SIGNOS DE IRRITACIÓN PERITONEAL.
a) Superficial:
o Hipersensibilidad: a la palpación superficial.
b) Profunda:
o Dolor: a la palpación profunda, paciente refiere dolor, y facie dolorosa.
o Defensa Muscular: contracción VOLUNTARIA de los músculos de la pared abdominal.
o Contractura: contracción INVOLUNTARIA y SOSTENIDA de los músculos
o Es muy característico de peritonitis es una perforación de ulcera péptica causa:
Abdomen en TABLA (duro, rígido, sin excursión respiratoria, inmóvil), el jugo gástrico
que esta acumulado irritando la serosa que lo causa.
o Dolor a la Descompresión – Signo de Rebote – Signo de Geneau de Mussy: al palpar
profundamente y al descomprimir duele en TODOS LOS CUADRANTES DEL ABDOMEN.
Ley de STOKE: todo Musculo Liso vecino de una Serosa irritada se paraliza”.
Ley de CONTRATURA: todo Musculo Estriado (músculos de la pared) en contacto con la serosa irrita se contrae.
2.3
CIRUGIA II – UNIDAD 2 – CLASE 3
Percusión: perdida de la matidez hepática a nivel del hipocondrio derecho debido a la acumulación del aire.
 Signo de Jobert (Matidez es sustituida por TIMPANISMO) se logra DENTRO DE LAS 6 HS.
Auscultación: RUIDOS HIDROAEROS AUSENTES (silencio), por el íleo paralitico.
Tacto: fondo de saco de Douglas doloroso y abombado (para observar el líquido en imágenes la mejor
posición es de pie o en decúbito dorsal).
Diagnostico
1. CUADRO CLINICO CARACTERISTICO
2. Estudios por Imágenes
 Ecografía: es útil para buscar acumulación de líquidos en algunos espacios;
 FONDO DE SACO DE DOUGLAS
 BOLSILLO DE MORRISON: espacio entre hígado y riñón.
 TOMOGRAFIA: ayuda a visualizar liquido libre, y buscar la real causa de la peritonitis.
3. LABORATORIO
Fascie hipocrática:
 Al inicio refleja el dolor: pálido, sudorosa, ansioso
 A medida que trascurre las horas se altera:
 Se acentúan las ojeras, ojos hundidos.
 Aparecen boqueras en comisuras labiales.
Medios Auxiliares de Laboratorio
Rutina Laboratorial para CIRUGIA DE URGENCIA
 Análisis de sangre:
 Hemograma: leucocitosis com neutrofilia.
 Electrolitos: Na y K pueden estar alterados.
 Glicemia: descartar diabetes
 Urea- Creatinina
 BILLIRUBINAS – FOSFATASA
 Tipificación y TP
 Análisis de orina:
 Orina simple y sedimento
RADIOGRAFIA DE TÓRAX AP
Signo de Pooper: aire subdifragmatico derecho
(entre diafragma e hígado) indica NEUMOPERITONEO,
generalmente el líquido se acumula, más a la derecha.
Niveles Hidroaéreos
Signo de la “Pila de Monedas
líneas en la pared de las asas
intestinales, laminas de fibrina
Diagnósticos Diferenciales
 Enfermedades generales con repercusión
abdominal: tétano, meningitis, etc.
 Afecciones torácicas con repercusión abdominal:
IAM, neumonía de base derecha, fracturas costales, etc.
 Cuadros agudos médicos: crisis de paudismo,
enterocolitis, cólicos nefríticos, cólicos hepáticos, etc.
 Otros cuadros de abdomen agudo quirúrgico
2 PUNTOS IMPORTANTES QUE EL DOCTOR PIDIO PARA NO OLVIDAR
1) Los cuadros de peritonitis avanzadas: pueden confundirse con cuadros
de oclusión intestinal (por el ILEO PARALITICO).
2) Se debe investigar siempre PANCREATITIS AGUDA en dolor abdominal.
2.3
CIRUGIA II – UNIDAD 2 – CLASE 3
TRATAMIENTO
Es quirúrgico, se trata de una: Cirugía de URGENCIA - SUCIA
SE DEBE OPERAR DENTRO DE LAS PRIMERA 6 HORAS
Tratamiento: se debe iniciar en el momento del diagnóstico – EV
1) NADA VIA ORAL
2) Hidratación con Ringer Lactato (4L en goteo de 60 macrogotas/min)
3) 3 tubos
 Sonda Vesical
 Vía Periférica
 Sonda Nasogástrica: vaciar el estómago, evitar la broncoaspiración.
4) ANTIBIOTICOTERAPIA
5) Corrección del medio interno: caso sea necesario
6) Protección Gástrica
 OMEPRAZOL: 40 mg, EV, cada 24 horas
Táctica Quirúrgica
a) Determinar vía de abordaje:
 Laparotomía exploradora: dependerá de la causa, u sospecha diagnostica, por ejemplo;
 Mediana supraumbilical: ulcera perforada
 Mediana Infraumbilical: origen apendicular o en anexos.
 Laparoscopia: incisión umbilical, la cámara permite guiar si se necesita otra incisión
b) Obtención de material para cultivo: del líquido acumulado en el 3 espacio (debe ser mandado a cultivo).
c) Supresión del foco: es distinto dependiendo de la causa, se trata la causa.
d) Succión de todo el líquido purulento de la cavidad
e) Lavado de la cavidad peritoneal: para limpiar el peritoneo de pus, fibrina, cuerpo extraño, se realiza con solución
salina (generalmente 10 LITROS DE SUERO FISIOLOGICO TIBIO), hasta que el liquido pueda ser bebible.
 El lavado disminuye la cantidad de bacterias que pueden quedar en el peritoneo: que pueden causar
colecciones posteriores, en la cavidad abdominal.
f) Evaluar necesidad de: es un tema bien discutido dependiendo del caso
 Drenaje abdominal
 Abdomen abierto: generalmente se realiza, en caso de que se ve la necesidad de un nuevo lavado
aun en la cavidad abdominal, se deja abierto, y después de 48 horas se hace una nueva evaluación.
Gérmenes a cubrir en caso de PERITONITIS
 GRAM (+): Enterococos Fecalis
 GRAM (-): E coli, Klebsiella, legionella,
 ANAEROBIOS: Proteus
Cefalosporina 3 Generación + Metronidazol
 CEFOTAXIMA: para cubrir G (+) y G (-)
 1g cada 6 horas en VOLUTROL
 METRONIDAZOL: para cubrir anaerobios
 500 mg cada 8 horas, EV
En caso que no haya, podemos utilizar
CLINDAMICINA
ESQUEMA ALTERNATIVO
 Ciprofloxacino:
 200 mg cada 12 horas, EV
 Metronidazol
 500mg cada 8 horas, EV
PRIMERA ELECCIÓN
El tratamiento generalmente es de 7 a 10 DIAS
 Pero puede durar 14 – 21 – 28 días (dependerá
del caso, y la estabilidad del paciente)
 Primero es ENDOVENOSO INTRAHOSPITALAR,
al recibir alta puede pasar a VIA ORAL
2.3
CIRUGIA II – UNIDAD 2 – CLASE 3
ESQUEMA DE CONDUCTA
Re-intervención quirurgica
2.4
CIRUGIA II – UNIDAD 2 – CLASE 4
Critérios Clínicos para Diagnostico
Critérios Mayores Critérios Menores
 Distensión abdominal
 Dolor abdominal tipo Cólico o por Crisis tipo
Retorcijón Intermitente: duele (en el momento de la contracción
del intestino), calma (cuando deja de contraer), duele y pasa, duele y pasa.
 Detención de heces y gases
 Ruidos intestinales metálicos aumentados en Numero
e Intensidad: aumentado en el inicio de la oclusión (pues el intestino
está en contracción para intentar vencer), es preferible auscultar en el
momento que el paciente refiere dolor, si constatamos >18 ruidos por
minutos= SIGNO DE LUCHA (intestino luchando).
 Abdomen Distendido
 Náuseas, vómitos
 Anorexia
TRATAMIENTO QUIRURGICO
OBSTRUCCIÓN – OCLUSIÓN COLONICA
IMPORTANTE DIFERENCIAR
 OBSTRUCCIÓN - OBTURACIÓN: única y exclusivamente se encuentra perturbado el tránsito intestinal, sin
comprometimiento vascular, dolor intermitente, menos de 6 horas duele y calma, todavía no es quirúrgico.
 OCLUSIÓN O ESTRANGULACIÓN: SUFRIMIENTO VASCULAR, es donde además de estar perturbado el tránsito
intestinal, se encuentra comprometida la circulación sanguínea del segmento intestinal afectado. Dolor > 6 horas (de
discontinuo pasa a continuo y pasa a ser quirúrgico).
Presencia de un obstáculo al tránsito del contenido intestinal con
imposibilidad de expulsar heces y gases asociado a dolor abdominal
¿Como se hace la elección de la táctica y técnicas quirúrgicas correctas?
La aplicación de una táctica depende de diversos factores, que para el caso de la resolución
quirúrgica de la obstrucción u oclusión colónica podemos agruparlos en aquellos referidos al:
1) Paciente: depende del estado del paciente.
 Distención Intestinal
 Vascularización
 Tipo y grado de contaminación Peritoneal
 Purulenta o fecal
 Localizada a generalizada
2) Al cirujano: de las opiniones y habilidades.
3) A la complejidad de la institución donde se realiza la cirugía.
4) Factores generales: edad, estado general, tiempo de evolución
Antes de hablar de tratamiento, recordemos algunos puntos importantes
PRINCIPAL EXAMEN DE IMÁGENES
 RX SIMPLE DE ABDOMEN DE PIE: se observan las señales típicas de oclusión:
 Dilatación de asas, ausencia de gas distal en el recto.
o Niveles hidroaéreos
o Edema inter-asas – Pilas de monedas.
Causas en orden de frecuencia de acuerdo al Doctor
1) Hernias complicadas
2) Bridas y adherencias
3) Cáncer de colon.
En pacientes con diagnóstico de oclusión/obstrucción, se debe seguir el Preoperatorio de PERITONITIS
 De acuerdo a la causa, tendrá un manejo quirúrgico diferente.
2.4
CIRUGIA II – UNIDAD 2 – CLASE 4
FUNCIONALES
SINDROME DE OGILVIE
SEUDO – OBSTRUCCION AGUDA DEL COLON
 Es frecuente en pacientes: ingresados graves, se asocia a otras patologías, como trauma, fracturas,
quemaduras, trasplantes renales, cirugía torácica y cardiovascular, ginecológica, obstétrica, abdominopélvica
y neurocirugía, como también causas médicas (IAM, Neumonía), pancreáticas, diabetes.
Tratamiento:
1) El tratamiento inicial es conservador: medico y farmacológico;
 Descompresión nasogástrica y sonda rectal
 Corrección de los trastornos metabólicos: por hidratación parenteral.
 Cese de los medicamentos que disminuyen la motilidad colónica: opiáceos.
 Descompresión colonoscópica urgente: en la dilatación cecal rápida a un diámetro de 9 a 12 cm en RX
 Tratamiento Farmacológico: prostigmin es un fármaco muy usado, para mejorar el peristaltismo.
2) Tratamiento Endoscópico: tiene éxito entre 70 a 90 %, con un índice de recidiva del 10 al 30 %
3) Tratamiento Quirúrgico: cuando los anteriores fallan;
 Colostomía Transversa: colostomía en asa,
 Cecostomía
MECANICAS
CÁNCER DE COLON
 Carcinomas Colo-Rectales: 10 al 30% con obstrucción Colónica.
 Inicia en la mucosa y es infiltrativo, en todas las capas, que causa una lesión anula, estenosante, que
puede obstruir totalmente el colon, sobre todo en el sigmoides e unión rectosigmoidea.
 Carcinomas metastásicos 90% de todas las obstrucciones colónicas
EN UNA OBSTRUCCIÓN AGUDA en Cancer del Colon Izquierdo, existen las siguientes alternativas:
1) COLOSTOMIA TRANSVERSA: para descompresión
2) CIRUGIA EN 3 TIEMPOS:
 Colostomía Transversa: para descomprimir
 Resección y anastomosis: es programada en un tiempo de 2 a 3 meses posterior a la colostomía.
 Cierre de Colostomía
3) CIRUGIA EN DOS (2) TIEMPOS:
 Operación de Hartman: resección de recto o sigma, dejando el recto remanente cerrado, ciego y sin
tránsito digestivo, y haciendo una colostomía terminal en la fosa ilíaca izquierda para la defecación.
 Reconstrucción posterior.
Dilatación masiva del Colon, por lo general del Ciego, sin obstrucción mecánica distal, se la ve
asociada a procedimientos obstétricos, el mecanismo de esta afección no está claro aún, pero
se sabe que está asociado a la disfunción, de los nervios sacros parasimpáticos.
ETIOLOGIAS DE OBSTRUCCIÓN – OCLUSIÓN
Es la causa mas frecuente
Hay otras, pero de acuerdo al
doctor esta es la mas importante
Desventajas de la cirugía en 3 tiempos:
a) Sucesión de actos quirúrgicos y anestésicos: tarda para resolver el cuadro.
b) Complicaciones posibles de las colostomías: necrosis, retracción, peritonitis fecal, eventración, prolapso, dermatitis de la colostomia
c) Retardo del tratamiento definitivo
d) Peor pronóstico: principalmente en pacientes añoso, con mal estado general, ddéficit nutricional, comorbilidad, iinestabilidad hemodinámica
Desventajas de la cirugía en 2 tiempos:
 POSIBILIDAD DE DEHISCENCIA DEL MUÑON
 La colostomía en la urgencia no es siempre bien confeccionada:
 Complicaciones posibles de las colostomías: necrosis, retracción, peritonitis fecal, eventración, prolapso, dermatitis de la colostomía
Cáncer de colon izquierdo son ESTENOSANTES, y del lado derecho VEGETANTES
2.4
CIRUGIA II – UNIDAD 2 – CLASE 4
4) RESECCION CON ANASTOMOSIS PRIMARIA: es excelente, pues permite resolver completamente la situación
en un solo tiempo quirúrgico, evitando una segunda cirugía mayor, es el procedimiento ideal. Pero es
realizada generalmente solo en hospitales de gran complejidad.
 Colectomia Total - Subtotal o Parcial
5) DESCOMPRESION CON STENT COLONICO: para luego electivamente realizar resección con anastomosis Primaria.
 En pacientes con compromiso sistémico que no permite una anestesia general o intervención quirúrgica en el momento.
 Puede ser un paso previo, para estabilizar el paciente para una posterior cirugía o un tratamiento definitivo.
EN UNA OBSTRUCCIÓN AGUDA en Cáncer del Colon Derecho, existen las siguientes alternativas:
Del lado derecho la mayoría es vegetante, pero puede haber estenosantes también;
1) Colectomía derecha con anastomosis ileo-transversa
 En pacientes estables y con buenas condiciones locales
2) Ileostomía terminal y cierre del transverso izquierdo
 En pacientes inestables y con malas condiciones como peritonitis.
Intususcepción - Invaginación – Telescopaje
 Se debe realizar la cirugía de laparotomía:
 Si el paciente es operado dentro de las primeras 6 horas, se puede hacer reducción manual y se
recupera el transito intestinal en el área de la invaginación.
 Pero la mayoría de las veces, ya hay compromiso vascular, y se realiza:
 Colectomía de la porción afectada, con posterior anastomosis u colostomía/ileostomía.
 En niños se usa el enema opaco para hacer la des-invaginación del segmento.
ENFERMEDAD DIVERTICULAR
Solo se observa oclusión en el 10 % de los casos, cuando presenta una diverticulitis,
puede evolucionar a un diverticuloma que puede causar una obstrucción parcial del colon.
 En casos extremos con necrosis y micro perforaciones: se realiza la cirugía de Hartmann
MEGACOLON CHAGASICO
Fecaloma: provoca una obstrucción intraluminal, intestinal baja.
 Se debe romper el fecaloma, con un enema.
 En caso que no sea posible el enema, se realiza la Cirugía de Hartmann.
Vólvulo: ocurre porque hay una mesenteritis retráctil, llevando a una linfangitis. El tratamiento es:
 Desvolvulación ENDOSCOPICA: en los hospitales de mayor complejidad.
 Caso ideal con asa necrosada y sin necrosis: paciente estable y en buenas condiciones generales.
 CIRUGIA DE HARTMANN: resección con Colostomía terminal y cierre del muñón rectal. (HARTMANN).
 Caso no ideal con asa necrosada y sin necrosis: en pacientes inestables, con patologías descompensadas;
 Resección del asa sobre todo si la gangrena avanza sobre el intestino.
 Exteriorización con Tec. de Bloch-Paul-Mikuliccz: es la ccolostomía en caño de escopeta:
HERNIA ESTRANGULADA
 Se realiza laparotomía con operación de Hartman y luego Herniotomía: se reseca lo que está comprometido
ANTE LA OBSTRUCCION DEL COLON IZQUIERDO SE DEBEN ANALIZAR ESTRICTAMENTE LAS SIGUIENTES SITUACIONES:
 OBSTRUCCIÓN COMPLETA EN ASA CERRADA, ESTRANGULACIÓN O PERFORACIÓN: CIRUGIA URGENTE
 Previa compensación hemodinámica (3 TUBOS) y corrección de la acidosis
 OBSTRUCCIÓN PARCIAL: medidas conservadoras en lo posible y cirugía electiva
El tratamiento es quirúrgico
Las 2 complicaciones as frecuentes son:
INDICACIONES PARA PERITONITIS AGUDA Y OCULUSIÓN INTESTINAL
Mujer 71 años, con cuadro de peritonitis aguda (diverticular) de 72 horas de evolución:
 Cirugía Sucia
 Cirugía de URGENCIA
Solicitar:
Tratamiento: se debe iniciar en el momento del diagnóstico – EV
1) NADA VIA ORAL
2) Hidratación con Ringer Lactato (4l en goteo de 60 macrogotas/min)
3) 3 tubos
 Sonda Vesical
 Vía Periférica
 Sonda Nasogástrica
4) ANTIBIOTICOTERAPIA
5) Protección Gástrica
 OMEPRAZOL: 40 mg, EV, cada 24 horas
Gérmenes a cubrir en caso de PERITONITIS
 GRAM (+): Enterococos Fecalis
 GRAM (-): E coli, Klebsiella, legionella,
 ANAEROBIOS: Proteus
Cefalosporina 3 Generación + Metronidazol
 CEFOTAXIMA: para cubrir G (+) y G (-)
 1g cada 6 horas en VOLUTROL
 METRONIDAZOL: para cubrir anaerobios
 500 mg cada 8 horas, EV
En caso que no haya, podemos utilizar
CLINDAMICINA
ESQUEMA ALTERNATIVO
 Ciprofloxacino:
 200 mg cada 12 horas, EV
 Metronidazol
 500mg cada 8 horas, EV
PRIMERA ELECCIÓN
Medios Auxiliares de Laboratorio
Rutina Laboratorial para CIRUGIA DE URGENCIA
 Análisis de sangre:
 Hemograma - VSG
 Glicemia: descartar diabetes
 Urea- Creatinina – Electrolitos
 BILLIRUBINAS – FOSFATASA
 Tipificación y TP
 Análisis de orina:
 Orina simple y sedimento
El tratamiento generalmente es de 7 a 10 DIAS
 Pero puede durar 14 – 21 – 28 días (dependerá
del caso, y la estabilidad del paciente)
 Primero es ENDOVENOSO INTRAHOSPITALAR,
al recibir alta puede pasar a VIA ORAL
Medios Auxiliares de Imágenes que pueden ser
solicitados, de acuerdo a elección del CIRUJANO:
 Radiografías
 Simples TÓRAX Y ABDOMEN
 Ecografías: solo abdominal
 TAC: en caso de dudas diagnosticas
INDICACIONES PARA CIRUGIA PROGRAMADA
Varón de 26 años, hernia inguinal derecha no complicada
 Cirugía Programada
 Cirugía Limpia
Solicitar:
INDICACIÓN:
1) NADA VIA ORAL
2) Hidratación con SUERO FISIOLOGICO AL 0,9%:
 28 macrogotas/min, 2 litros en 24 horas
3) Profilaxis: Cefazolina 1g EV
 En volutrol, 30 minutos antes del inicio de la cirugía
ESQUEMAS QUE FACILITARAN NUESTRA VIDA
Medios Auxiliares de Laboratorio
Rutina Laboratorial para CIRUGIA PROGRAMADA
 Análisis de sangre:
 Hemograma - VSG
 Glicemia: descartar diabetes
 Urea- Creatinina – Electrolitos
 Perfil hepático completo
 Perfil lipídico completo
 Perfil proteico
 Crasis sanguínea – Tipificación
 Estudios especiales según la patología
(por ejemplo: Perfil tiroideo en cirugías
por bocio coloide).
 Análisis de orina:
 Orina simple y sedimento
 Análisis seriado de heces:
 Buscar vermes y protozoarios
Medios Auxiliares de Imágenes que pueden ser
solicitados, de acuerdo a elección del CIRUJANO
 Radiografías
 Simples
 Contrastadas
 Ecografías
 TAC
 ECG – Ecocardiografia
Si ocurre algún inconveniente durante la cirugía (perforación,
contaminación). Se cambia el manejo:
 La cirugía pasa de limpia a contaminada o sucia
 Se debe iniciar el tratamiento ATB de amplio espectro para
cubrir las posibles bacterias causadoras de infección por el inconveniente.
Patrón em Cirugia Programada:
 28 macrogotas/min
 2 litros en 24 horas
Patrón em Cirugia de Urgencia:
 60 macrogotas/min
 4 litros vía abierta.
GOTEO RAPIDO – LISTA
 14 macrogotas/min: 1 LITRO AL DIA
 28 macrogotas/min: 2 LITROS AL DIA
 42 macrogotas/min: 3 LITROS AL DIA
 60 macrogotas/min: 4 LITROS AL DIA
2.5
CIRUGIA II – UNIDAD 2 – CLASE 5
Semiología Abdominal
a) Inspección: palidez, ligera distensión
b) Palpación: dolor abdominal generalizado
 Sin defensa muscular
 Mucha irritación peritoneal: dolor a descompresión brusca.
c) Percusión: dolorosa
d) Auscultación: RHA normales
e) Tacto Vaginal y Tacto Rectal:
 FSD abombado y doloroso (GRITO DE DOUGLAS).
EMBARAZO ECTOPICO COMPLICADO
Implantación del ovulo fecundado fuera de la cavidad uterina, por dificultad
en la migración normal del huevo hacia la cavidad uterina su ruptura causa
un cuadro hemorrágico, tiene alta % de mortalidad
 Incidencia: 1/200-300 embarazos, entre 30-39 años
 Localización más frecuente: tubárico (98%)
 Factores etiológicos:
 Antecedentes de cirugias, EPI, endometriosis, DIU.
 Cirugia anexial previa, embarazo ectópico prévio
 Sintomas, mas frecuentes: metrorragia irregular o retraso menstrual, asociado a dolor abdominal
 Toda paciente mujer en edad reproductiva que consulta por estos motivos, se debe considerar embarazo ectópico
DIAGNOSTICO
Anamnesis: interrogar sobre;
 Preguntar la FUM de la paciente
 Retraso menstrual >7dias / Amenorrea.
 Sangrado genital escaso
 Dolor abdominal inferior
 Indagar sobre factores de riesgo (endometriosis, cirurgia previa, EPI, aborto, etc).
Examen físico y instrumental:
 Palidez, taquicardia, hipotensión, anemia.
 Sangrado genital rojo negruzco (en borla de café)
 Masa anexial palpable (puede faltar)
 Dolor en abdomen inferior (unilateral): puede estar distendido, con poca defensa, con dolor a la
descompresión brusca y signos de irritación peritoneal.
 Tacto Vaginal: Douglas abombado y doloroso – GRITO DEL DOUGLAS.
 Dolor referido al hombro: pues la sangre irrita el centro frénico, causando dolor referido (OMALGIA).
 Frenkel+ (dolor a la movilización lateral del cuello uterino), UNILATERAL (la bilateral de se da solo en casos de EPI)
 Útero: cérvix reblandecido pero cerrado, aumento ligero del tamaño (en discordancia con la amenorrea)
Laboratorio
 BHCG: positivo cuantitativo y cualitativo (>1000)
 Hb- Hematocrito- Tipificación Sanguínea
 Punción abdominal: guiado por ecografía si es abundante.
 Si es poco liquido: se puede hace una punción del fondo de saco (vía vaginal).
HEMORRAGIAS INTRAPERITONEALES
Pasos a seguir para Diagnosticar Abdomen Agudo Quirúrgico
Descartar dolor abdominal de causa sistémica
Descartar dolor abdominal de causa torácica
Descartar dolor abdominal de tratamiento médico
Identificar el tipo de abdomen agudo quirúrgico: Inflamatorio, Oclusión intestinal, Torsión de víscera o tumor, Hemorragia
intraperitoneal, Grandes dramas abdominales (Infarto agudo de mesenterio, pancreatitis aguda).
Cirurgia de urgencia que debe ser realizada dentro de las primeras 6 horas
Signos generales de shock hipovolémico:
 Hipotensión, sudoración fría,
alteración del sensorio
 Mareo, desmayo, lipotimia,
palidez, taquicardia, etc.
Uso de método anticonceptivo, no excluye la sospecha
2.5
CIRUGIA II – UNIDAD 2 – CLASE 5
 Si el líquido que sale es sangre que no coagula, indicativo de EER.
Imágenes:
 Ecografía Abdominal y Transvaginal: se buscan 3 hallazgos;
1) Útero: sin saco gestacional
2) Tumor anexial con saco gestacional
3) Liquido abdominal: en fondo de saco u en toda la cavidad abdominal.
Diagnósticos Diferenciales
Obstétricos:
 Aborto (pero el cuello está abierto y no hay masa palpable)
 Enfermedad trofoblástica gestacional (valores MUY elevados de BHCG)
Ginecológicos:
 EPI (dolor hemiabdominal inferior, Frankel +, antecedente de infección genital / leucorrea y no hay retraso menstrual)
 Quiste de Ovario (ECO antigua con quiste, apalpa tumoración (>5cm), no tiene retraso menstrual, cuello firme y elástico)
 Rotura Folicular, Leiomioma.
Digestiva:
 Apendicitis Aguda (cronología de Murphy, hipertermia, no hay tener retraso menstrual),
 Diverticulitis, obstrucción intestinal
Urinarios:
 Litiasis, infecciones urinarias.
Traumatismo Abdominal
Evolución y Complicaciones
TRATAMIENTO INICIAL
1) Hidratación Parenteral: por vía venosa periférica con cristaloides
- Suero fisiológico al 0,9 % o Ringer Lactato
2) Sonda de Foley: para controlar la diuresis (0,5 a 1 cc kg peso/hora)
3) Transfusiones: caso sea necesario, por ello al ingreso se solicita, tipificación y Hb + Hto.
4) Profilaxis gástrica: OMEPRAZOL 40mg EV.
5) Antibióticos profilácticos
6) Medidas antitrombóticas
TRATAMIENTO QUIRURGICO
Paciente Hemodinamicamente estable: se puede realizar el tratamiento médico, los criterios son;
 Paciente hemodinamicamente estable (E.E no complicado)
 Tumores <4cm.
 Seguimiento semanal de BHCG hasta su negativación.
 El tratamiento empleado es: Metotrexato
La reabsorción/regresión espontanea, es posible, pero excepcional,
la mayoría de las veces evoluciona a las complicaciones
 HEMATOSALPINX: embarazo ectópico intratubarico, en ausencia de tratamiento evoluciona a;
 Hemorragia: circunscriptas, que pueden dar hematoceles pelvianos tabicado.
 HEMOPERITONEO: es lo más frecuente
 ABORTO TUBARIO
 Rotura de la trompa: depende del lugar de la trompa
 Tubárico-Ístmico: 6 a 8 semanas
 Ampular: 8 a 12 semanas
 Intersticial: 16 semanas
Primero se debe estabilizar la paciente, después pasar a la cirugía
La técnica y vía de abordaje dependerá del estado de la paciente
Hemodinamicamente Inestable: tratamiento es CIRUGIA, y la vía de abordaje debe ser la más rápida;
 Laparotomía – Incisión Mediana Infraumbilical: para hacer el clampaje de la trompa, y realizar la
hemostasia provisoria de la trompa.
2.5
CIRUGIA II – UNIDAD 2 – CLASE 5
ANEURISMA DE AORTA ABDOMINAL
 Los aneurismas infrarenales representan 80%
 Propensión al crecimiento: una de las características mas importantes, 80% demuestra aumento de tamaño.
 Factor pronóstico de ruptura más importante: es el diámetro transversal, la mayoría aumenta
progresivamente su diámetro 0,2 a 0.4 cm por ano, y se rompen al alcanzar un diámetro >5 cm.
 Aumenta la probabilidad de ruptura: Hipertensión, EPOC.
Clínica
 Asintomáticos: 75%
 Síntomas: es complicado relacionarlos con el cuadro;
 Embolia en miembros inferiores
 Dolor epigástrico o lumbar
 Masa abdominal pulsátil umbilical o supraumbilical: es el más frecuente.
 Trastornos inespecíficos gastrointestinales: nauseas, vómitos, perdida de peso.
El Diagnóstico:
En la mayoría de los casos es de forma casual, u en una cirugía de otro motivo.
 RX de abdomen simple: puede visualizarse los contornos
aneurismáticos, calcificados, pero no confirma.
 Ecografía abdominal: es la más rápida, ayuda a confirmar la presencia
del saco aneurismático y su característica. Presencia de líquido en
paciente hemodinamicamente inestable, ya se indica cirugía.
 Angio- TAC: se indica en caso de paciente estable, para CONFIRMAR LA
SOSPECHA, brinda una información más detallada sobre el aneurisma.
 RMN: en el caso de que no se confirme en la TAC.
Técnicas Quirúrgicas
Depende del deseo de paridad de la paciente;
 Salpingostomía: extracción digital por presión del contenido tubárico, realizando una incisión.
 Tratamiento conservador, en pacientes estables, con desecho de paridad.
 Salpingectomía: resección de la trompa afecta.
 Ooforectomía: cuando hay compromiso de los ovarios.
 Histerectomía: es muy raro tener la necesidad de realizar.
Después de realizada la técnica
 Se aspira la cantidad necesaria de sangre de la cavidad abdominal
 Se cierra el abdomen, sin necesidad de colocación de drenaje.
 Se hace el control estricto de los signos vitales, Hb, Hto, posterior a la cirugía.
Dilatación segmentaria >30 mm del diámetro de la luz aórtica debido a
un proceso de degeneración parietal causado por diversos factores,
que, sin intervención, evoluciona a la ruptura
Falso aneurisma (pseudo aneurisma): se origina a partir de una solución
de continuidad en la pared del vaso, no está formado por todas las
capas del vaso, y fluye sangre hacia una cavidad sacular que no posee
pared propia, en cuya luz se establece una circulación turbulenta.
 Origen: traumático o micotico.
2.5
CIRUGIA II – UNIDAD 2 – CLASE 5
Tratamiento
Se plantea 2 situaciones
Paciente con sospecha de Rotura: cirugía de urgencia
 Paciente ingresa con los signos indicativos de rotura
 Ecografía indica liquido – Se punciona y constata que es sangre.
Se debe elegir la vía más rápida: laparotomía mediana supra para infraumbilical
 Se debe llegar a la aorta y hacer el clampado proximal por arriba del aneurisma y uno
distal a nivel de los vasos iliacos. Se debe cuidar el tiempo, para evitar una isquemia.
 Al hacer el clampado se controla el sangramiento,
 El cirujano debe contar con una prótesis que reemplazará la dilatación aneurismática
Paciente Estable: se puede intentar una cirugía programada: con tratamiento ENDOVASCULAR
 Anestesia general
 Quirófano híbrido: utilizando métodos radiológicos intervencionista.
 Abordaje femoral: se coloca un catéter, que llega a la aorta.
 Endoprótesis Vascular: se coloca por la A. Femoral también.
Complicaciones:
 Infecciones
 Tromboembolias
 Fistulas: aortas entéricas, aortas con vena cava, etc.
 Compresión de estructuras vecinas.
 ROTURA: es la más frecuente, puede ocurrir de tres formas:
1) Hacia la cavidad peritoneal (HEMOPERITONEO): la forma más común de ruptura, 90 % de mortalidad,
puede desarrollar una insuficiencia renal en el caso que sobrevida, presenta DOLOR + SHOCK
2) ROTURA hacia el retroperitoneo.
3) Pequeña ruptura retroperitoneal, cuyo sangrado es detenido por los tejidos circundantes.
Factores que favorecen la rotura: sobrepeso, hipertensión, dislipidemia, EPOC, edad avanzada,
Sintomas - Signos Indicativos de Rotura
 Masa abdominal pulsátil
 Dolor abdominal o lumbar inicio brusco
 Signos y síntomas de shock: palpitación, palidez,
sudoración profusa, hipotensión.
Seguimiento del Paciente después del Diagnostico
 Aneurisma <5 mm: seguimiento anual por ecografía o Angiotac
 Asintomático con aumento de diámetro transversal de >0,5 mm en 1 año, o sintomáticos:
 TRATAMIENTO ES CIRUGIA, pues las posibilidades de rotura son elevadas.
Ambos pacientes van a TERAPIA INTENSIVA POSTERIOR A LA CIRUGIA,
para monitoreo estricto de función renal, diuresis, pulsos distales, etc
2.6
CIRUGIA II – UNIDAD 2 -CLASE 6
Quistes de Ovario
Se engloba dentro de un grupo de patologías que son los tumores del ovario, y
es uno de los problemas más difíciles dentro de la ginecología, entre 40 y 50 años,
la anticoncepción hormonal disminuye el riesgo de padecerlos, existen varios tipos:
 Tumores Quísticos: benignos
 Quistes serosos: con liquido citrino, no tan grandes, paredes finas.
 Quistes dermoides: sustancias pastosas, con restos embrionarios,
dientes u otros tejidos. Contenido Hiperecogénico.
 Quistes mucionosos: mayor tamaño, paredes gruesas, liquido viscoso
 Tumores Sólidos: homogéneos
 Tecomas
 Fibromas
 Tumores Malignos: contornos irregulares, paredes gruesas, multinoculares con vegetaciones intra y extra
quísticas, adherencias a órganos vecinos, y puede haber liquido libre en la cavidad peritoneal (ascitis).
Examen Físico Abdominal: los hallazgos dependerán del tamaño del quiste, caso sea grande;
 Ligeramente distendido, doloroso en hemiabdomen inferior.
 Se debe palpar y analizar todas las características del tumor (en casos agudos es difícil por el dolor):
Situación Forma: Redondeada, alargada, ovalada). Renitencia: si el tumor se mueve
Limites: difusos o bien definido Consistencia: liquida, solida, gaseosa Sensibilidad: dolor o no
Tamaño: en cm. Superficie: lisa, rugosa. Movilidad: fijo o libre
Examen Ginecológico: analizar todos los genitales, es difícil en casos agudos, por el dolor;
 Especuloscopia: permite ver si el cuello uterino este desplazado lateralmente por el tumor
 Tacto vaginal: debe describir la desviación del cuello, o desplazamiento del útero caso exista.
 Tacto rectal: útil para palpar el tumor, en el caso que el mismo este posterior al útero, enclavado en el fondo
de saco de Douglas
Abdomen Agudo
Quirúrgico Ginecológico
1) Descartar dolor abdominal de causa sistémica
2) Descartar dolor abdominal de causa torácica
3) Descartar dolor abdominal de tratamiento médico
4) Identificar el tipo de abdomen agudo quirúrgico:
 Inflamatoria
 Oclusión intestinal
 Torsión de víscera o tumor
 Hemorragia intraperitoneal
 Grandes dramas abdominales: infarto agudo
de mesenterio, pancreatitis aguda
Antes e iniciar, recordemos el esquema, que es
obligatorio recordar en esta cátedra:
Cuadro Clínico
 Trastornos menstruales: amenorrea o dismenorrea
 Dolores pélvicos difusos SIN FIEBRE
 Tumoración que crece con el tiempo
 Hallazgo en una consulta por otro motivo o consulta
directamente por una complicación
Antecedentes a investiga:
 Tiempo de crecimiento
 Disminución de peso, nauseas vómitos
Palpación BIMANUAL: una mano apoyada en el abdomen moviliza la tumoración,
y otra mano en el tacto vaginal debe sentir si se mueve el cuello uterino:
 Si se mueve: el tumor es del útero
 Si no se mueve: el tumor es de los anexos.
2.6
CIRUGIA II – UNIDAD 2 -CLASE 6
Diagnostico:
 Ecografía: examen esencial, imagen anecogénica, característica de quiste, esto ayuda
mucho pues el examen físico generalmente es difícil, pues la paciente esta con dolor.
 Laboratorio:
◦ Hemograma: puede indicar una anemia en caso de una hemorragia
intraquistica o intraperitoneal en caso de torsión, o infección con neutrofilia.
◦ BHCG: descartar embarazo ectópico.
 Punción abdominal o FSD: en el caso que haya liquido libre en la cavidad.
 Laparoscopía diagnóstica: cuando persiste las dudas mismo con los otros métodos, y
puede convertirse también en un tratamiento definitivo.
Tratamiento: en presencia de complicaciones, el tratamiento es quirúrgico, y debemos siempre realizar el
chequeo preoperatorio del paciente considerando que es una CIRUGIA DE URGENCIA:
Complicaciones:
Pueden presentar diversas, de acuerdo a sus características
 Compresión: por el tamaño y por crecimiento rápido.
 Vejiga: disuria, retención aguda de orina
 Recto: dificultad en la defecación
 Uréteres: hidronefrosis del lado afecto
 Vasos pélvicos: trastornos circulatorios y edemas de MI, unilateral.
 Torsión: complicación MÁS FRECUENTE, produce un abdomen agudo quirúrgico. Los órganos rotan sobre su pedículo,
comprometiendo el aporte sanguíneo, llevando a necrosis tisular, pudiendo llevar a un daño orgánico irreversible.
 36 % compromete solo ovario
 22% compromete solo la trompa
 42% Compromete ovario y trompa
 Hemorragia intraquística: por crecimiento brusco, puede asociarse a una torsión
 Puede acompañarse de un estado d hipotensión shock, sudoración fría, taquicardia, dolor
 Rotura y hemorragia intraperitoneal: puede estar asociado a una torsión, o ocurre en la mitad del ciclo
menstrual, con dolor que puede llegar a ser intenso y prolongado, pudiendo liberar líquido a la cavidad
peritoneal, la ecografía es de gran utilidad para el diagnóstico Infección
 URGENCIA ABDOMINAL – SINDROME DE HEMORRAGIA INTRAABDOMINAL
 DOLOR EN HEMIABDOMEN INFERIOR + SCHOCK
 Dolor intenso en fondo de saco de Douglas.
 Infecciones:
 Agudas: fiebre, nausaeas, vómitos, leucocitosis, associada a tumoración.
 Evolución: ruptura, produciendo una peritonitis.
Vía de Abordaje:
Dependerá de la infraestructura y las condiciones de la paciente
a) Laparoscópica: coagulación directa de la hemorragia
intraquistica, con el objetivo de preservar el ovario.
b) Laparotomía: en casos mas graves u en situaciones sin
infraestructura.
Rupturas foliculares pequeñas en pacientes estables:
se podría recurrir a la observación
Técnicas
1) Coagulación: es la primera opción
2) Quistectomia: retirada de los quistes
3) Ooforectomía: retirada del ovario
4) Anexectomía: en caso de trompas afectadas
Es un cuadro que puede SIMULAR otras formas afecciones abdominales
a) Peritonitis
b) Síndrome de hemorragia intraperitoneal
c) Apendicitis aguda
d) Torsión de vísceras o tumor
2.6
CIRUGIA II – UNIDAD 2 -CLASE 6
Enfermedad Pélvica Inflamatoria (EPI)
Factores de Alto Riesgo
o Adolescencia
o Múltiples parejas sexuales
o Compañeros sexuales con antecedentes de uretritis o ETS asintomático.
o Episodio previo de EPI O ETS
o Inserción resiente de DIU en paciente C/ cervicitis
o Farmacodependencia
o Nivel sociocultural bajo
o Falta de empleo de métodos anticonceptivos
MANIFESTACIONES CLINICA
 Dolor pélvico: es el más característico
 Dispareunia: dolor en la relación sexual.
 Fiebre
 Presencia de dolor en la palpación o una masa en los anexos, secreción purulenta por vagina.
 Síntomas generales o sistémicos: náuseas, vómitos, anorexia, diarrea, decaimiento del estado general.
 Dolor en H.D - Sx de Fitz- Hugh- Curtiz: es una PERIHEPATITIS que acompaña el dolor pélvico
Diagnóstico Clínico
 Frenkel positivo: dolor a la movilización lateral del cuello.
 Temperatura vaginal aumentada
 Secreción fétida
 PCR aumentada
 Leucorrea
Exámenes Complementarios para la EPI - GENERAL
1- Exámenes de laboratorio general: aparece en plena actividad sexual/reproductiva;
 BHCG: para descartar embarazo.
 HMG: buscando leucocitosis con desviación a la izquierda.
 PCR
 Eritrosedimentación acelerada: es la más constante.
2- Exámenes de laboratorio microbiológico: cultivo endocervical para gonococo y chlamydia.
 OBSERVACIÓN: LA CLAMYDIA ES GENERALMENTE ASINTOMATICA, PASA DESAPERCEBIDA Y PUEDE
PROGRESAR PRODUCIENDO EPI SILIENTE. ES EL GERMEN MÁS FRECUENTE, SEGUIDO DEL GONOCOCO.
3- Diagnóstico por imágenes:
 Ecografia: trompas engrossadas, hidrosalpinx (indica cronicidad), abcessos, liquido livre en cavidade
peritoneal (caso este presente). En presencia de líquido: se realiza punción del fondo de saco.
4- LAPAROSCOPIA: se pueden observar los órganos pélvicos hiperémicos, congestivos, adherencias, secreciones a nivel del Douglas.
Criterios de Wëstron
CRITERIOS MAYORES CRITERIOS MENORES
 Dolor abdominal inferior.
 Dolor anexial bilateral (frenkel +)
 Signos de inflamación del Tracto genital inferior:
LEUCORREA CRÓNICA.
 Fiebre.
 Inflamación anexial observada por palpación de masa.
 Leucocitosis con desviación a la Izq.
 VSG – PCR
 Test + para: Gonorrea y/o Chlamydia.
EL MAYOR ES DEFINITIVO: si tiene 3 mayores (+) ya es definitivo.
Alteraciones inflamatorias e infecciosas de los órganos pélvicos, que se
adquieren por vía ascendente, se considera una enfermedad polimicrobiana.
Los Principales Microorganismos
 CLAMYDIA
 GONOCOCOS
Factores de Riesgo Disminuido
 Monogamia
 Uso de ACO
 Métodos de barreras
 Uso de espermicida
2.6
CIRUGIA II – UNIDAD 2 -CLASE 6
Estadios - Tratamiento
TRATAMIENTO MEDICO – ABDOMEN AGUDO MEDICO (ATB PARENTERALES)
 I: Salpingitis aguda sin pelviperitonitis
 II: Salpingitis aguda con pelviperitonitis
Esquema indicado: siempre acompañado de ANALGESICO - ANTIINFLAMATORIOS:
 Ciprofloxacina 500mg c/12vo x/10/d
 Metronidazol 500mg c/12/vo/10/d.
 AZITROMICINA 1G/ dosis única: para precautelar la Clamydia
TRATAMIENTO QUIRURGICO – ABDOMEN AGUDO QURURGICO
 III: Salpingitis con formación de abscesos (piosalpinx, absceso pélvico o tubo-ovárico)
 IV: Rotura del absceso con peritonitis generalizada
Paciente se presente con: dolor importante en hipogastrio tipo puntada, fiebre alta, escalofríos, leucorrea fétida y abundante,
con signos de irritación peritoneal, frenkel positivo, secreción fétida y temperatura vaginal aumentada.
 Anestesia raquídea o general: laparoscopia o laparotomía mediana – infraumbilical
 Puede necesitar la retirada de los órganos en estadios III – IV: con posterior lavado de cavidad peritoneal
 Tratamiento ATB prolongado posterior a la cirugía.
2.7
CIRUGIA II – UNIDAD 2 – CLASE 7
Incidencia: 1 – 4/1000 CIRUGIAS de URGENCIA o 9/1000 admisiones hospitalarias
Etiologías: embolia y trombosis
a) Embolo de Origen Cardiaco u desprendimiento de una placa arterial
- Principalmente en aurícula izquierda o ventrículo izquierdo
b) TROMBOSIS: precedida de una aterosclerosis crónica
 Paciente tienen angina mesentérica: dolor inmediatamente posterior a la
alimentación, u 30 a 60 minutos después, raras veces se sospecha y se diagnostica
c) El trombo se desprende debido a: Fibrilación, IAM, aneurismas ventriculares, ICC, estenosis mitral
 Las arritmias son el factor precipitante más común
Mecanismos de la Isquemia
El suministro de O2 a las células depende de una compleja interacción de factores:
 El flujo de sangre que circula por los vasos principales
 La concentración de hemoglobina y su saturación de O2
 La distribución de sangre en la pared intestinal:
 El sufrimiento inicia a nivel de la mucosa (luego avanza a las otras capas), por eso algunos pacientes pueden
presentar el VÓMITO NEGRO DE DELAFOUY, y deposiciones tipo melena (en ancianos).
 El borde anti mesentérico es el MENOS IRRIGADO
 El intercambio de O2 SE REALIZA entre la capa más basal de la mucosa y las vellosidades
 El balance entre las demandas metabólicas y el aporte real de O2 y nutrientes en la mucosa, y la capacidad
de las propias células para utilizar el oxígeno
Independiente del mecanismo que desencadena la isquemia, aparece una misma secuencia de acontecimientos:
ISQUEMIA MESENTERICA
La isquemia intestinal es un padecimiento de muy baja prevalencia, pero es un GRAN DRAMA ABOMINAL
GRAVE cuando se produce la necrosis intestinal, tiene una mortalidad de 70% (en Paraguay 90 a100 %), por
el retraso en el diagnóstico y tratamiento de este problema. El abordaje tardío se asocia al hallazgo
transoperatorio de necrosis intestinal que requiere resección como único manejo quirúrgico posible.
Gran drama abdominal y abdomen agudo vascular
Flujo sanguíneo del Tracto Gastrointestinal
1) Tronco Celíaco: irriga el hígado, estómago, parte del páncreas y la porción más
proximal del duodeno. Flujo basal= 800 cc/min – Postprandial= sube 30% (1.100 cc/min)
2) La Arteria Mesentérica Superior: irriga la parte distal del duodeno, el intestino delgado
íntegro y el hemi-colon derecho, flujo basal = 500 cc ml/min, Postprandial sube 150% (1.400).
3) La Art. Mesentérica Inferior: diámetro inferior y proporciona irrigación al colon distal.
Proporcionan la mayor parte del flujo sanguíneo del tracto gastrointestinal, y juntos representan el 20% del gasto cardíaco.
 En áreas donde existe abundante circulación colateral (estomago,
duodeno, recto) la isquemia intestinal es rara
 En otras regiones, como el ángulo esplénico o la flexura recto-sigmoidea,
la circulación colateral es más deficiente, lo que determina que la
prevalencia de lesiones isquémicas a este nivel sea más común.
Embolia de la ARTERIA MESENTERICA SUPERIOR representa 50% de los episodios de I.M.A
El aporte disminuido de oxígeno  depleción del ATP intracelular
Que favorece retención de agua y electrolitos  Incremento del volumen intracelular  estado de necrosis
Células necróticas  respuesta inflamatoria  liberación de diversas citoquinas
Que modifican permeabilidad de uniones intercelulares  altera función de barrera epitelial
 Permitiendo fuga de bacterias a los ganglios linfáticos del mesenterio (translocación bacteriana)
 Desde allí se incorporan al torrente circulatorio, siendo causa de BACTERIEMIA
2.7
CIRUGIA II – UNIDAD 2 – CLASE 7
Cuando se Restaura el flujo vascular - Reperfusión
El oxígeno entra en el tejido isquémico y es rápidamente reducido en especies reactivas de oxígeno (ERO)
 Ejercen una actividad oxidativa: sobre el DNA, enzimas y fosfolípidos de la membrana, perdiendo la
integridad de la membrana celular apareciendo nuevos fenómenos de necrosis.
 El daño producido en el DNA por las ERO: activa una serie de enzimas reparadoras que conduce a una grave
depleción de energía que contribuye a la necrosis celular
Tipos e incidencia aproximada de Isquemia Intestinal
 Colitis isquémica 70-75%: ocurre cuando se reduce temporalmente el flujo sanguíneo que va a una parte del
intestino grueso (colon), por lo general debido a la constricción de los vasos sanguíneos que irrigan el colon o
a la reducción del flujo de sangre a través de los vasos debido a presiones bajas.
 Isquemia mesentérica aguda 25-30%: lleva a necrosis, gangrena del intestino.
 Isquemia mesentérica crónica: 5%
 Isquemia focal segmentaria 5%: en una sepsis de origen pulmonar, por ejemplo, al administrar drogas
vasoactivas, puede generar una isquemia intestinal, llevando a necrosis.

Trombosis venosa mesentérica: en el contexto de una hipertensión portal, u asociada a enfermedades
autoinmunes (LUPUS, ARTRITIS).
EMBOLIA MAYOR
Cuando el émbolo se aloja por encima de la
bifurcación de la arteria ileocólica: causa un infarto
del mesenterio EXTENSO, se debe hacer una
resección masiva del yeyuno e íleon y colon derecho
EMBOLIA MENOR
Si el émbolo se aloja por debajo de esta
bifurcación o en cualquiera de las ramas distales
Trombosis Arteria Mesentérica Superior (TAMS)
Representa el 15% de los casos de IMA
 Afecta Pacientes de edad avanzada con marcada arterioesclerosis
 Es común angina intestinal en las semanas o meses que preceden al episodio
 50% de los casos, representa la culminación de una Isquemia Mesentérica Crónica
 La vasculitis, las enfermedades trombogénicas y el aneurisma de aorta constituyen también factores de riesgo.
 La trombosis suele ocurrir en los 2 cm proximales al origen de una rama arterial importante y sus efectos suelen
ser devastadores al afectar extensas áreas del intestino, desde el duodeno hasta el colon transverso
Isquemia Mesentérica No Oclusiva (IMNO)
20-30% de los episodios de IMA
 No hay embolia, trombosis, pero es consecuencia de la vasoconstricción esplácnica debida al efecto de
sustancias vasoactivas liberadas en respuesta a una situación de bajo gasto cardiaco.
 Puede aparecer en el curso evolutivo del shock, insuficiencia cardíaca, sepsis, arritmias, infarto agudo de
miocardio, insuficiencia renal y cirugía cardíaca o abdominal mayor
 Por liberación de endotelina (intensa vasoconstricción en el territorio esplácnico)
 En pacientes hospitalizados que reciben tratamiento con drogas vasoactivas
 La dobutamina es la que causa mayor vasoconstricción esplácnica.
 Esta complicación puede no ser inmediata y aparecer horas, o incluso días, después de la causa.
 Es importante diferenciarla de otras causas de IMA dado que su reconocimiento precoz puede evitar una laparotomía
Isquemia Mesentérica Aguda de Origen Venoso
Trombosis venosa mesentérica, incluye tres variantes:
1) Aguda: se comporta como una isquemia arterial y representa el 10% de casos
2) Subagudas: cursan con dolor abdominal, pero la velocidad con que se forma el trombo permite el
desarrollo de colaterales que evitan el infarto intestinal (paciente tiene mas probabilidad de sobrevivir).
3) Crónicas: suelen ser indoloras y a menudo se descubren, accidentalmente o en el curso de una
hemorragia digestiva por varices esofagogástricas
2.7
CIRUGIA II – UNIDAD 2 – CLASE 7
 Clínica + Antecedentes
 ANGIOGRAFIA SELECTIVA: método invasivo,
se introduce la guía en la arteria mesentérica
superior, y por video radioscopia, se visualiza la
arteria y sus ramas, indicando interrupciones.
 ANGIOGRAFIA por RMN - TAC
Isquemia Mesentérica Aguda Isquemia Mesentérica Crónica
 Dolor abdominal: BRUSCO, súbito, intenso,
lancinante, y puede referirse hacia la pared anterior
de abdomen (periumbilical o generalizado).
 Náuseas y vómitos: puede llegar al vomito negro de
DIELOFOY, por la necrosis.
 Distensión abominal
 Percusión dolorosa
 Disminución de la excursión respiratoria
 Daño transmural (6-12 hrs): irritación
peritoneal, rebote y dolor localizado
 Ruidos intestinales: aumentados en frecuencia e
intensidad inicialmente, posteriormente disminuyen
SILENCIO ABDOMINAL (6-12 horas).
Segunda gran simuladora (después de la pancreatitis).
 Dolor tipo cólico/retortijón de predominio
postprandial (30 min a 1 horas después).
• Soplos a la auscultación
• Rara la presencia de irritación peritoneal
• Paciente tiene factores de riesgos
(hipertensión, ACV, etc.) asociados.
Presentación Clinica
DIAGNOSTICO
TRATAMIENTO
1) Internación
2) Solicitar laboratorio de rutina completo: principalmente crasis sanguínea y
tipificación, gases arteriales y venosos.
 Paciente generalmente está en acidosis por la HIPOXIA.
3) Angiograma por TAC o Angiografia selectiva
4) Estabilización hemodinámica: 3 tubos, para corregir la hipovolemia y lograr
una buena perfusión, lograr una presión arterial sistólica >100 mmHg.
 Hidratación: suero fisiológico 10 a 20 cc – kg peso – carga o bolo
 Sonda vesical: para control de diuresis.
 SNG: descompresión gastrointestinal.
5) TRANSFUSIONES: al ingreso ya se solicita tipificación, Hb y Hto.
6) PROFILAXIS GASTRICA: omeprazol 40 mg cada 24 horas.
7) ATB: CEFOTAXIMA 4grs/dia + METRONIZADOL 1,5grs/dia
8) Medidas antitrombóticas: desde uso de medias hasta el uso de enoxaparina
 Dependerá del estado del paciente.
9) Evaluar la necesidad de intubación orotraqueal: si el paciente está en sepsis
PUNTOS IMPORTANTES PARA NO OLVIDAR
 EL PERITONEA LLORA EN EL INFARTO: se acumula líquido en la cavidad peritoneal (tercer espacio), además se acumula
liquido intraluminal también (pues no hay peristaltismo), formando 2 terceros espacios, llevando a una GRAN HIPOVOLEMIA.
 Si por la baja perfusión, se decide ADM inotrópicos, hay que recordar que:
 NO ES INDICADO DOBUTAMINA: pues causa vasoconstricción a nivel intestinal (empeorará el caso).
2.7
CIRUGIA II – UNIDAD 2 – CLASE 7
Tratamientos para casos Específicos
Cateterismo Arterial Percutáneo
Diagnóstico y Terapéutico, permite obtener una visión angiográfica del territorio
 Ayuda a delinear estrategia operatoria
 Cirugía abierta en el caso que no se resuelva por cateterismo.
 Perfusión de vasodilatadores de acción corta (papaverina)
 Angioplastia con/sin stent (PERCUTANEO)
Hay mas posibilidad de tratamiento exitoso
Pero lastimosamente solo hay en grandes centros
Tratamiento Quirúrgico - Abierta:
Indicado si no es posible a través de los otros métodos como cateterismo,
angiografía, infusión de vasodilatadores, heparina, embolectomía, stent.
 Se debe repermeabiliar la luz del vaso: por trombo-embolectomía.
 Extirpar tejido necrótico: generalmente en el abordaje, ya es una resección masiva.
 Dar lapso de 12-24h: luego se debe reevaluar el paciente, pues puede seguir la
isquemia y necrosis del área afecta.
 Se puede hacer una ileostomía o colostomía con lo que sobra.
 Mantener perfusión papaverina
 Se debe tratar de Re vascularizar antes de resecar: a través de puentes arteriales entre
aorta y porción permeable con segmento de yugular u safena.
Embolia Arterial
Es un cuadro de Peritonitis pues ya existe la necrosis
 CIRUGIA LAPAROTOMIA EXPLORADORA SIFOPUBIANA
 Vasodilatación con papaverina
 Trombólisis local con uroquinasa
 Descoagulación con heparina Intraarterial
Trombosis arterial
 Peritonitis: Laparotomía para revascularizar (trombo
embolectomía) y la exéresis del tejido necrótico
 Perfusión de agentes trombolíticos: UROQUINASA
 Angioplastia percutánea con o sin stent
Isquemia Arterial NO Oclusiva
 Corrección del factor precipitante
 Suspender DOBUTAMINA en caso que se esté utilizando.
 Vasodilatadores: nitroprusiato de sodio o papaverina
Trombosis Venosa Mesentérica
 Anticoagulación sistémica con heparina sódica 7-14 días
 Seguimiento con Cumarínicos durante 6 meses
 Si hay signos de Peritonitis: Laparotomía Exploradora
3.1
CIRUGIA II – UNIDAD 3 – CLASE 1
HERNIAS
Es la salida del contenido normal de una cavidad a través de
fascias y tejidos musculares que los contienen, protrusión o
salida a través de un orificio anatómicamente constituido
Antes de iniciar la clase, debemos RECORDAR algunos puntos importantes:
La Pared Abdominal: consiste en algunas capas:
 Piel, Tejido Subcutáneo, Músculos (oblicuo externo,
oblicuo interno y transverso del abdomen), Fascia
Transversalis, Grasa Preperitoneal y el Peritoneo (la
última capa antes de las vísceras abdominales).
Canal Inguinal: conducto que parte de lateral a medial, de adentro hacia afuera, oblicuamente. Es una
comunicación entre la cavidad abdominal y el testículo/escroto.
 Anterior: aponeurosis del oblicuo externo.
 Superior: porción musculoaponeurotica del transverso e interno (tendon conjunto).
 Piso: ligamento inguinal.
 Posterior: zona media, interna, zona externa.
 Media: fascia transversalis (zona debil), generalmente las hernias protruyen de aquí por ser debil,
se forma aquí el Triangulo de Hesselbach.
 Interno: ligamento de Henle
 Externo: ligamento de Heselbah.
TRIANGULO DE HESSELBACH
El Anillo Crural: local por donde protruye la hernia crural, de
adentro afuera. Sus límites son;
 POSTERIOR: LIG COOPER
 ANTERIOR: LIGAMENTO INGUINAL
 MEDIAL: LIGAMENTO GIMBERNAT
 El más resistente del cuerpo humano: estrangula la hernia
conforme va saliendo, causando la hernia estrangulada).
 LATERAL: CINTILLA ILIOPECTINIA
Laguna Linfática: ganglio de croquet.
 LA HERNIA SALE POR ESTA LAGUNA medial a la vena
Laguna Vascular: vasos femorales
Laguna Muscular: iliopsoas, nervio femoral,
UNA LINEA IMAGINARIA, LLAMADA LINEA DE AMUSSAT: que corresponde al ligamento inguinal:
 Lo que sale por arriba: hernia inguinal
 Lo que sale por abajo: hernia crural/femoral.
3.1
CIRUGIA II – UNIDAD 3 – CLASE 1
ETIOLOGIA Y PATOGENIA DE LAS HERNIAS
a) Herencia/Genética
b) Edad: cuando >edad, >chances.
• Hernia Inguinal Indirecta: más frecuente en jóvenes en el primer año de vida, porcentaje de incidencia
más alta entre los 15 a 20 años, gran de incidencia por los ejercicios físicos.
• Hernia Inguinal Directa: Más frecuente en la edad adulta, rara en niño
c) Sexo: más frecuente en hombres;
 Hernia Inguinal Indirecta: Más frecuente en hombres que en mujeres.
 Hernia Inguinal Directa: Rara en mujeres, por tener la pared posterior más resistente.
d) Obesidad: por aumento de la presión intrabdominal, infiltración grasa a la pared, epiplón y peritoneo,
favoreciendo así deslizamiento de serosa
e) Otros factores posturales: que a la larga van a relajar los músculos y anillos inguinales.
Factores desencadenantes: por aumento de la presión intraabdominal como principal factor, puede darse por;
 Estreñimiento.
 Estrechez uretral en la mujer.
 Síndrome Prostático en el hombre.
 Bronquitis crónica. E P O C: por la tos crónica.
 Ejercicios intensos: levantadores de pesas, trabajos intensos.
 Enfisema pulmonar: E P O C (nivel de incidencia muy bajo)
 Asma: EPOC (nivel de incidencia muy bajo)
CLASIFICACIONES MAS IMPORTANTES:
a) De acuerdo a la CONDICIÓN: es la más importante
Reductibles
El contenido puede volver a ingresar
en la cavidad abdominal
Irreductibles
El contenido no ingresa, hay resistencia, contenido
muy grande, aquí se agrega dolor
Coercible: se reduce y queda dentro, por un
tiempo, cuando se hace esfuerzo vuelve a salir, se
puede medir solo en hernias reductibles
Crónicas: tienen 3 características/causas
1) Fibrosis de la envoltura.
2) Deslizamiento: el contenido de la hernia, se
adhiere o es el que forma la pared del saco, es
imposible separar el peritoneo del contenido.
3) Perdida de domicilio: el contenido es mayor que
el continente, el contenido es muy grande, es
imposible una reducción manual, solo quirúrgica.
Incoercible: se introduce, pero inmediatamente
vuelve a salir.
Agudas: dolor sobre tumor, que era reductible y se
volvió irreductible. Se clasifican;
1) Estrangulada: el dolor es en el saco de la hernia
(peritoneo parietal, inervación víscera), compromiso
vascular, paciente refiere dolor sobre tumor, que
era reductible y se volvió irreductible, dolor de
>6hrs de evolución a nivel abdominal. Es un
abdomen agudo quirúrgico y se debe operar
antes de las 24 horas de evolución del caso).
2) Atascada: dolor de <6hrs de evolución, abdomen
agudo médico, se debe marcar la cirugía, no hay aun
indicio de estrangulación, hay que mirar el aspecto
de coloración de las heces, se debe hidratar, y dar
analgésicos.
b) Según el Saco: IMPORTANTE: el peritoneo parietal es el que envuelve la hernia.
 Saco verdadero: si es peritoneo parietal, típico en las hernias inguinales indirectas.
 Deslizamiento: si el contenido forma su propio saco, típico de las hernias directas.
3.1
CIRUGIA II – UNIDAD 3 – CLASE 1
Hernia Inguinal: la protuberancia de un asa del intestino a través de un agujero que se ha formado en la pared
abdominal en el área de la ingle. Surgen por encima del ligamento inguinal.
 Mas frecuente en HOMBRES: por el cordón espermático.
 La mayoría es SINTOMATICO
Hernia Crural o Femoral: aparecen debajo del ligamento inguinal, una protuberancia del saco
peritoneal, que contiene grasa preperitoneal y masa abdominal o pélvica, a través del anillo
femoral en el canal femoral inferior al ligamento inguinal. (5%).
Hernia Epigástrica: protrusión a través de los vasos perforantes de la región.
 Contenido generalmente es, grasa pre peritoneal.
Hernia de Richter: puede aparecer en cualquier orificio herniario del abdomen, más común en el anillo crural, puede
enmascarar cuadros de dolor abdominal sobre todo en mujeres obesas.
 Solo el BORDE ANTIMESENTERICO del intestino esta pinzado por el anillo de estrangulación, sin comprometer la
circunferencia completa del asa intestinal
Hernia de Littré: presencia de divertículo de Meckel dentro del saco herniario.
Hernia Umbilical: congénita a adquirida. EN PACIENTES CIRROTICOS SE DEBE TRATAR PRIMERO LA ASCTIS.
Hernias Pós-traumáticas: por ruptura de los músculos anchos.
HERNIA “EN PANTALÓN”: presencia a la vez de un saco herniario directo e indirecto. Se identifican 2 sacos
concomitantes, uno que se exterioriza por el piso del canal inguinal y otro por el anillo inguinal profundo.
CLINICA DEL PACIENTE CON HERNIA
 Asintomáticas u oligosintomáticas: presencia de tumoración sin dolor.
 Complicadas: no hay ningún examen que las diferencie;
o Atascada o Encarcerada: <6 horas de evolución
 Irreductible, sin dolor.
o Estrangulada: >6 horas con cambios en las características del tumor (tétrada de Celsius)
 Irreductibles
 Mucho dolor: por falta de irrigación y dificultad del retorno venoso
 Presenta compromiso vascular - Urgencia quirúrgica
Principales tipos de Hernias de Pared Abdominales
a) Hernia Inguinal Indirecta/lateral: aparece a través del canal inguinal.
 El Saco de la hernia indirecta pasa por fuera de los límites del triángulo de Hasselbach y sigue
dentro del cordón espermático (50%).
 Por fuera de los vasos epigástricos inferiores.
 Forma alargada. Puede llegar hasta el Testículo.
 Congénita: hombre (producido por persistencia del conducto peritoneo vaginal).
b) Hernia Inguinal Directa: viene directamente de la pared abdominal.
 El saco de la hernia directa pasa a través de la pared del triángulo de Hasselbach y produce una
disrupción en la cara posterior del canal inguinal.
 Por dentro de los vasos inguinales inferiores.
 Forma más redonda, No llega al Escroto.
 Causa: inserción alta del tendón conjunto.
3 elementos para identificar si es una HERNIA COMPLICADA
1) Tumoración Dolorosa
2) Tumoración TENSA
3) Tumoración IRREDUCTIBLE
PREGUNTA DE EXAMÉN
Hernia Inguinal: es la hernia más frecuente en hombres y mujeres (de estas la más frecuente es la indirecta).
Hernia Crural: no es muy frecuente, pero ella es más frecuente en mujeres
3.1
CIRUGIA II – UNIDAD 3 – CLASE 1
 En el caso de las hernias reductibles y que se presentan durante la maniobra de VALSALVA:
historia clínica y examen físico, normalmente son SUFIECIENTES para realizar el diagnostico.
 En los casos que no se evidencian, pero existe sospecha: debe recurrirse a la ecografía, RM, TAC.
Examen Físico Abdominal: es el GOLD ESTÁNDAR para diagnostico
1) Inspección: perdida de simetría en el área inguinal o abombamiento discreto, maniobra de
Valsalva o tos pueden acentuar el abombamiento.
 Analizar si hay cambios en la piel (color-cambios tróficos)
2) Palpación: examinar ambos lados, se realizan algunas MANIOBRAS muy importantes.
3) Percusión:
 Si el contenido es colon o intestino delgado: TIMPÁNICO
 Si el contenido es Epiplón mayor: MATE
4) Auscultación: R.H.A.
Exámenes de Imagen: es indica para apoyar el diagnostico clínico;
a) Ecografía: ha demostrado ser un método muy sensible, especifico y útil, tiene la ventaja de ser un estudio
disponible, barato, y también es útil para los diagnósticos diferenciales.
b) Resonancia: cuando la ecografía no es definitoria y en casos de pensar en otros diagnósticos diferenciales.
c) TAC con contraste: cuando la ecografía y resonancia no están disponibles.
DIAGNOSTICOS DIFERENCIALES
Hematoma
Hidrocele
Epididimitis
Quiste Sebáceo
Lipoma
Varicocele: más frecuente del lado
izquierdo por el drenaje venoso
Adenitis Inguinal
Absceso del Psoas
Linfoma
Torsión Testicular
Hidradenitis de glándulas apocrinas
inguinales
Testículos Ectópicos
Adenitis Femoral
Tuberculosis
Aneurisma o pseudoaneurisma Femoral
Maniobra de Amusatt
Colocar el borde cubital de la mano en el trayecto
inguinal y presionar, la hernia salta;
 Para arriba: Hernia Inguinal
 Para abajo: Hernia Crural
Maniobra de Landivar
Sirve para saber si es directa o indirecta, se
coloca los 2 dedos (índice y medio) en la mitad
del ligamento inguinal, 2 cm por encima y se
presiona y se pide al paciente para que tosa;
 Si el tumor toca la yema del dedo:
Hernia Inguinal Indirecta.
 Si el tumor no toca la yema de dedo y
sale por la cara medial del dedo:
Hernia Inguinal Directa
Corte Coronal: masa tumoral redondeada que
corresponde a un mioma gigante, que comprime un
contenido y a través del orificio inguinal profundo y
superficial sale el contenido de una hernia inguinal
izquierda indirecta.
Corte axial con contraste en intestino
delgado: gran panículo adiposo, asimétrico
por presencia de tumoración en relación a
cicatriz laparoscópica, con contenido de
intestino delgado.
Ecografia
DIAGNOSTICO
3.1
CIRUGIA II – UNIDAD 3 – CLASE 1
INDICACIONES PRE-QUIRURGICA
1) INDICACIONES PRE QUIRURGICA DE HERNIA NO COMPLICADA - PROGRAMADA:
 Cirugía Programada
 Cirugía Limpia
Solicitar:
INDICACIÓN:
1) NADA VIA ORAL
2) Hidratación con SUERO FISIOLOGICO AL 0,9%:
 28 macrogotas/min, 2 litros en 24 horas
3) Profilaxis: Cefazolina 1g EV
 En volutrol, 30 minutos antes del inicio de la cirugía
2) INDICACIONES PRE QUIRURGICA DE HERNIA ESTANGULADA - COMPLICADA:
 Cirugía Sucia
 Cirugía de URGENCIA
Solicitar:
Medios Auxiliares de Laboratorio
Rutina Laboratorial para CIRUGIA PROGRAMADA
 Análisis de sangre:
 Hemograma - VSG
 Glicemia: descartar diabetes
 Urea- Creatinina – Eletrólitos
 Perfil hepático completo
 Perfil lipídico completo
 Perfil proteico
 Crasis sanguínea – Tipificación
 Estudios especiales según la patología
(por ejemplo: Perfil tiroideo en cirugías
por bocio coloide).
 Análisis de orina:
 Orina simple y sedimento
 Análisis seriado de heces:
 Buscar vermes y protozoarios
Medios Auxiliares de Imágenes que pueden ser
solicitados, de acuerdo a elección del CIRUJANO
 Radiografías
 Simples
 Contrastadas
 Ecografías
 TAC
 ECG – Ecocardiografía
Si ocurre algún inconveniente durante la cirugía (perforación,
contaminación). Se cambia el manejo:
 La cirugía pasa de limpia a contaminada o sucia
 Se debe iniciar el tratamiento ATB de amplio espectro para
cubrir las posibles bacterias causadoras de infección por el inconveniente.
Medios Auxiliares de Laboratorio
Rutina Laboratorial para CIRUGIA DE URGENCIA
 Análisis de sangre:
 Hemograma - VSG
 Glicemia: descartar diabetes
 Urea- Creatinina – Eletrólitos
 BILLIRUBINAS – FOSFATASA
 Tipificación y TP
 Análisis de orina:
 Orina simple y sedimento
Medios Auxiliares de Imágenes que pueden ser
solicitados, de acuerdo a elección del CIRUJANO:
 Radiografías
 Simples TÓRAX Y ABDOMEN
 Ecografías: solo abdominal
 TAC: en caso de dudas diagnosticas
3.1
CIRUGIA II – UNIDAD 3 – CLASE 1
Tratamiento: se debe iniciar en el momento del diagnóstico – EV
1) NADA VIA ORAL
2) Hidratación con Ringer Lactato (4l en goteo de 60 macrogotas/min)
3) 3 tubos
 Sonda Vesical
 Vía Periférica
 Sonda Nasogástrica
4) ANTIBIOTICOTERAPIA
5) Protección Gástrica
 OMEPRAZOL: 40 mg, EV, cada 24 horas
Principios del tratamiento quirúrgico
1) Reducir el contenido del saco herniario: si hay necrosis se hace la resección del segmento.
2) Tratamiento del saco: es la ligadura alta, cierre del cuello del saco herniario
3) Tratar o cerrar el defecto de la pared abdominal
PASO A PASO GENERAL PARA ACCEDER AL CONDUCTO INGUINAL
1) Incisión en la piel: tipo felizet (incisión oblicua infraumbilical paralela al ligamento inguinal), o transversa.
2) Hemostasia del Tejido Celular Subcutaneo
3) Hemostasia de la Vena Subcutanea Abdominal: tributaria de la vena safena interna
4) Sección de la fascia de Scarpa
5) Sección de la fascia de Camper
6) Se llega a la aponeurosis del Obliquo Mayor, se hace la sección de la aponeurosis
7) Se identica el orificio siperficial y profundo
8) Accedemos al Canal inguinal
9) Disección e individualización del cordon espermatico
 Hernia indirecta: el saco dentro del cordon, por ello se abre el cordón, para separar el saco.
 Hernia directa: saco fuera del cordon, se individualiza el cordon.
10) Reducir el contenido del saco herniario: si hay necrosis se hace la resección del segmento.
11) Tratamiento del saco: es la ligadura alta, cierre del cuello del saco herniario
12) Tratar o cerrar el defecto de la pared abdominal
TRATAMIENTO QUIRURGICO PARA HERNIA INGUINAL
MALLA DE POLIPROPILENO
Material inerte, biocompatible, que genera poca reacción inflamatoria. Una especie de red, donde los fibroblastos
hacen crecer fibras colágenas elásticas reticulares por los poros de las mallas, reforzando la reparación de la pared.
Hay muchas marcas y formas:
 Forma de Paraguas – Sombrilla – CONO
 Forma del Canal inguinal: con un orificio que permite paso del cordón
 Mallas combinadas: propileno + poliglactina (vicril).
En casos de Hernias Estranguladas: CONTRAINDICADO LA COLOCACIÓN DE MALLA
Pues la malla puede contaminarse en el proceso del implante generando una infección de los tejidos circunvecinos.
Cefalosporina 3 Generación + Metronidazol
 CEFOTAXIMA: para cubrir G (+) y G (-)
 1g cada 6 horas en VOLUTROL
 METRONIDAZOL: para cubrir anaerobios
 500 mg cada 8 horas, EV
En caso que no haya, podemos utilizar
CLINDAMICINA
ESQUEMA ALTERNATIVO
 Ciprofloxacino:
 200 mg cada 12 horas, EV
 Metronidazol
 500mg cada 8 horas, EV
PRIMERA ELECCIÓN
3.1
CIRUGIA II – UNIDAD 3 – CLASE 1
Técnica de Marcy- La Roque:
a) Se diseca el saco y se trata el contenido, que esta dentro del cordon espermatico;
b) Luego se realiza la ligadura alta del saco (el exceso de saco, queda cerrado).
 Tecnica muy aceptada en los niños por la persistencia del conducto
peritoneovaginal o conducto de NUCK en las niñas
Técnica de Bassini: Sutura del Tendón Conjunto al Ligamento Inguinal
 A puntos separados con un material NO ABSORBIBLES (5 – 7 puntos).
 Cierre permanente, con reducción del orifico profundo
 Ligadura alta del saco: se liga a nivel del cuello
 Mas usada en hernias inguinal indirecta estranguladas
Técnica de Shouldice: GOLD ESTANDAR para recidivas, sin utilizar mallas;
a) Apertura de la Fascia Transversalis desde orificio
inguinal profundo a la espina del pubis.
b) Primera linea de Sutura Ida y Vuelta: desde espina del
pubis al orificio inguinal profundo
c) Segunda Linea de Sutura Ida y Vuelta: se aproxima
musculo oblicuo menor al ligamento inguinal
Técnica de Lohtheinsen - Mc Vay: reparo al ligamento de Cooper
 Extirpación y ligadura Alta del saco
 Reducción de diámetro del orificio inguinal.
 Sutura sin tensión entre el tendón conjunto, arcada Crural y el ligamento de Cooper.
 Indicaciones: hernias inguinales grandes, de hernias inguinales directas de gran
tamaño, hernias recurrentes de la ingle, y de hernias femorales o crurales
 Hilo de Nylon: 2-0
Técnica de Linchtenstein: se realiza sin tensión de las suturas, e incluye la colocación de malla.
 Hernioplastia con malla libre de tensión
 Refuerzo el piso del conducto inguinal con una malla de polipropileno
 El borde inferior de la malla se sutura al ligamento inguinal con sutura continua (no más
de 4 pasadas), terminando lateral al orificio profundo
 Hay muy pocas recidivas con esta técnica.
HERNIORRAFIA
Cirugía abierta, que se realiza el cierre del defecto utilizando los PROPIOS TEJIDOS DEL PACIENTE
 Indicado para Hernias Complicadas
HERNIOPLASTIA
Puede ser abierta o laparoscópica, se cierra el defecto con una prótesis (tapón y malla).
Es la mejor técnica porque hay menos recidiva.
 Indicado para Hernias No Complicadas.
Sutura continua con nylon 2-0
3.1
CIRUGIA II – UNIDAD 3 – CLASE 1
Técnica de Gilbert - Tapón o Plug o Paraguas:
 Se hace un cilindro con la malla
 En vez de abrir el saco: pone el tapón dentro del saco, y lo invagina hacia la cavidad
abdominal, y luego por encima, se coloca la malla como en la tecnica de linchtenstein
(es una mejor versión de esta técnica).
Técnica de ROBIN-RUTKOW:
 Se realiza un Tapon Cónico, y se coloca en el saco
 Luego se hace la tecnica de Linchestein (malla).
Doble malla - PHS (Prolene Hernia System):
 Una malla circular + un tapon cilindrico + malla ovalada
Indicaciones: no se indica en hernias gigantes y voluminosas
 Duda diagnostica
 Hernias bilaterales, recidivantes
 Patologias concomitantes: paciente com litiasis y hernia por ejemplo.
Recidivas: la técnica quirúrgica es la razón más importante en la recurrencia de las hernias inguinales primarias.
Técnicas Videolaparoscopicas
Triángulo de la Muerte: entre los vasos espermáticos, conducto deferente y
arcada crural, en este espacio pasa las arterias y venas iliacas (si se coloca un
punto en esta zona, se puede causar sangrado intenso)
Triangulo del DOLOR: entre los vasos espermáticos y ligamento inguinal, en
este espacio pasa el nervio femorocutáneo y la rama genital del nervio
genitofemoral, si se realiza un punto en esta región, causa un dolor crónico del
paciente en esta situación, se necesitará una nueva cirugía para sacar el medio
de fijación de esta región.
También se debe tener mucho CUIDADO con la CORONA MORTIS: anastomosis de
los vasos iliacos externos e internos, mediante vasos que se arquean por encima y
por detrás del ramo superior del pubis. En caso de resultar lesionados
iatrogénicamente, se pueden presentar hemorragias de difícil manejo.
3.1
CIRUGIA II – UNIDAD 3 – CLASE 1
Técnica TEP – Abordaje LAPAROSCOPICA Transabdominal Preperitoneal:
es una técnica extraperitoneal, se introduce un Trocar entre la pared
abdominal anterior y el peritoneo parietal anterior, se insufla, y esto crea
el espacio real entre la fascia trasversalis y el peritoneo parietal anterior.
 Hay la necesidad de la creación de un Neumoperitoneo para
tener un mejor espacio y visualización.
 Se realiza incisión en umbilical para realizar el neumoperitoneo.
 Luego se introduce 3 Trocares:
 Flanco derecho, Flanco izquierdo y Umbilical.
 Luego de realizar la reducción del saco herniario se realiza la
colocación de la malla extendida en la región
TAPP - Transabdominal Peritoneal: se accede a través de la cavidad
peritoneal, se diseca el peritoneo, a nivel del orificio profundo y cara
posterior del conducto inguinal
 Se trabaja en espacios pequeños
 Hay mayor dificultar para identificas las estructuras anatómicas.
 Se puede hacer con anestesia local, y también se realiza la
colocación de la malla.
Post Operatorio en las Cirugías Laparoscópicas:
 Recuperación fantástica y rápida
Complicaciones de las Herniorrafías y Hernioplastias
1) Se hace la incisión (felizet) incisión y apertura de todos los planos, hasta llegar al saco.
2) Tratamiento del contenido
3) Resección si hay necrosis
4) Ligadura alta del saco
5) En hernias estranguladas: se hace la técnica de Lohtheinsen - Mc Vay, que es la sutura sin tensión entre el tendón
conjunto, arcada Crural y el ligamento de Cooper, pero para ello se debe convertir el saco femoral en crural.
 HERNIORRAFIA CON COLGAJO DE LA APONEUROSIS DEL PSOAS ILIACO
6) En cirugías electivas (es muy raro): se podría colocar un tapón o plug de polipropilene
 Infecciones del sitio quirúrgico
 Recurrencias: si persiste los factores causales
 Hematomas
 Seroma
 Lesión de vasos
 Lesión intestinal o vesical
 Parestesia Escrotal: por afectación del nervio en el
cordón espermático.
 Inguinodimia: dolor crónico de la región inguinal.
 Atrofia Testicular: por lesión del conducto deferente.
 Lesión del conducto inguinal
 Orquitis
 Retención aguda de orina
 Hemorragias
 Hidrocele
TRATAMIENTO QUIRURGICO PARA HERNIA FEMORAL
3.1
CIRUGIA II – UNIDAD 3 – CLASE 1
Puede ser:
 Indirecta supraumbilical o infraumbilical
 Directa en el orificio umbilical.
1) Incisión TRANSVERSA
2) Reducir el contenido del saco herniario: si hay necrosis se hace la resección del segmento.
3) Tratamiento del saco: es la ligadura alta, cierre del cuello del saco herniario
4) Tratar o cerrar el defecto de la pared abdominal: con herniorrafía
 TECNICA DE MAYO: consiste en solapar la hoja aponeurótica superior por encima de la hoja
inferior. La hoja superior se fija al borde de la hoja inferior con uno o varios puntos en U y después el
borde libre de la hoja superior se fija a la cara anterior de la hoja inferior con puntos separados
 Se debe hacer la sutura en sentido TRANSVERSAL (pues la fuerza resultante de la contracción
muscular de los 3 músculos anchos, separa la línea media, por eso una sutura longitudinal se abre).
5) Por último, se hace la fijación del ombligo: con hilo de nylon, para reinstituirle en su lugar original.
 Están a nivel de la línea alba entre apéndice xifoides y el ombligo
 Tienen origen en las perforaciones de los ramos perforantes intercostales 7 – 8 – 9 en la línea alba
 Generalmente son dolorosas, y solo palpable, no visible a la inspección
Anillo de 1 a 2 cm: Herniorrafía – Técnica de MAYO (sutura
transversa, en tapa de sobre), combinado con una hernioplastia
(colocación de la malla).
TRATAMIENTO PARA HERNIA UMBILICAL
TRATAMIENTO PARA HERNIA EPIGASTRICA
3.2
CIRUGIA II – UNIDAD 3 – CLASE 2
Etiologias:
a) Factores relacionados al Paciente: edad avanzada, sobrepeso, malnutrición, hipoproteinemia, diabetes,
anemia, ictericia, neoplasias, carcinomatosis, ascitis, enfermedades respiratorias, corticoterapia prolongada.
b) Factores relacionados al procedimiento quirúrgico:
 Tipo y tamaño de incisión: es mas frecuente en las LAPAROTOMIAS MEDIANAS, y en incisiones grandes.
 Inadecuada técnica de laparorrafia
 Infección de herida quirúrgica
 Severas infecciones abdominales
Presentación Clínica
Abultamiento en proyección de la herida quirúrgica
 Puede ser asintomática
 Puede ser sintomática:
 Dolor asociado a esfuerzos físicos
 Dolor tipo cólico vinculado a fenómenos oclusivos
Diagnóstico de las Eventraciones
Exámenes Complementarios:
1) El primer método a solicitar:
 RX de Abdomen con paciente en pie: se busca niveles hidroaéreos.
2) En el caso de no visualizar por RX, o en caso de pacientes obesos, se solicita:
 TAC Dinámica: también es útil para determinar el tamaño, estudiar el estado de
los planos musculares, planificar táctica y técnica quirúrgica y conocer el:
EVENTRACIONES
Hernias Incisional
Protrusión o salida de elemento intrabdominal a través
de un defecto adquirido de la pared abdominal
asociado a una herida quirúrgica (cicatriz quirúrgica).
Fisiopatologia
Ocurre debido a una TENSIÓN EXCESIVA y una CICATRIZACIÓN INADECUADA de una herida quirúrgica
 Puede estar asociado a infección del sitio quirúrgico
 Puede desarrollar la PERDIDA DEL DERECHO AL DOMICILIO: el contenido que normalmente esta en la
cavidad abdominal, deja de estarlo, condicionando una retracción muscular y rigidez de la pared
abdominal
EL DIAGNOSTICO ES CLINICO: basado en antecedentes
quirúrgicos previos, cuadro clínico y examen físico.
Examen Físico: durante la inspección y palpación debemos describir;
 Forma, tamaño, limites, consistencia, temperatura, sensibilidade, superfície, reductibilidad
En pacientes con obesidad mórbida, nos obliga a solicitar exámenes de
imágenes, por la dificultad exploratoria, siendo la TAC la mejor opción.
Índice de TANAKA
Sirve para calcular el volumen del saco herniario y de la cavidad abdominal para determinar el
porcentaje de volumen herniado extra abdominal. Analiza los factores predictivos de resecación visceral
en paciente con hernias gigantes en hemoperitoneo progresivo
 Medición longitudinal, transversal, anteroposterior de la cavidad abdominal y del saco herniario.
3.2
CIRUGIA II – UNIDAD 3 – CLASE 2
Clasificación: una clasificación muy sencilla que reúne criterios para una nomenclatura de las hernias es la clasificación de la
Sociedad Europea de Hernia, que tiene en cuenta la localización media y lateral, recurrencia, ancho y largo.
Complicaciones de las Eventraciones
.
HERNIA INSICIONAL PARAESTOMAL O EVENTRACION PARACOLOSTOMICA: es una
eventración posterior a una colostomía terminal en el flanco izquierdo. La incisión
realizada en los músculos anchos puede agrandarse y producir la hernia.
Ancho W1: <4cm W2: > o = 4-10cm W3: > o = 10cm
Longitud: …………….cm
Eventración o Hernia Incisional Irreductible: imposibilidad de reincorporar totalmente su contenido a la cavidad
abdominal, siendo el epiplón el elemento más frecuentemente hallado, asociado a sobrepeso y en relación a anillos pequeños.
Eventración o Hernia Incisional Atascada - Encarcelada u Obstruida: casi no se usa este término, pues
generalmente cuando el paciente llega, ya es una estrangulada. Cuadro clínico de íleo mecánico (obstrucción)
definida por dolor cólico, distensión abdominal, falta de eliminación de gases y heces, vómitos.
 El intestino delgado es la víscera más involucrada
Eventración o Hernia Incisional Estrangulada: compromiso de la IRRIGACIÓN de la pared intestinal, a consecuencia
de la introducción de un asa en el anillo estrecho.
 Clínicamente: aumento del tamaño, del dolor y tensión mayor que lo habitual.
 Seguida de síntomas clásicos de obstrucción mecánica:
 Con la evolución puede presentar síntomas de dolor isquémico asociado a signos de irritación peritoneal.
Se recomienda tratamiento quirúrgico antes de las 12 horas.
SIN REALIZAR MANIOBRAS CON FINALIDAD REDUCTIVA.
¿Como se si esta viable el intestino?: recuperación del color y peristaltismo tras
la exploración quirúrgica. De lo contrario es un evento isquémico irreversible
donde no queda otra opción que la RESECCIÓN del sector comprometido
3.2
CIRUGIA II – UNIDAD 3 – CLASE 2
INDICACIONES PRE - QUIRURGICA DE HERNIA INCISIONAL ESTANGULADA - COMPLICADA:
 Cirugía Sucia
 Cirugía de URGENCIA
Solicitar:
Tratamiento: se debe iniciar en el momento del diagnóstico – EV
1) NADA VIA ORAL
2) Hidratación con Ringer Lactato (4l en goteo de 60 macrogotas/min)
3) 3 tubos
 Sonda Vesical
 Vía Periférica
 Sonda Nasogástrica
4) ANTIBIOTICOTERAPIA
5) Protección Gástrica
 OMEPRAZOL: 40 mg, EV, cada 24 horas
Cefalosporina 3 Generación + Metronidazol
 CEFOTAXIMA: para cubrir G (+) y G (-)
 1g cada 6 horas en VOLUTROL
 METRONIDAZOL: para cubrir anaerobios
 500 mg cada 8 horas, EV
En caso que no haya, podemos utilizar
CLINDAMICINA
ESQUEMA ALTERNATIVO
 Ciprofloxacino:
 200 mg cada 12 horas, EV
 Metronidazol
 500mg cada 8 horas, EV
PRIMERA ELECCIÓN
Medios Auxiliares de Laboratorio
Rutina Laboratorial para CIRUGIA DE URGENCIA
 Análisis de sangre:
 Hemograma - VSG
 Glicemia: descartar diabetes
 Urea- Creatinina – Eletrólitos (K+ principal).
 BILLIRUBINAS – FOSFATASA – Amilasa – Lipasa
 Tipificación y TP
 Análisis de orina:
 Orina simple y sedimento
Medios Auxiliares de Imágenes que pueden ser
solicitados, de acuerdo a elección del CIRUJANO:
 Radiografías
 Simples TÓRAX Y ABDOMEN
 TAC: en caso de dudas diagnosticas
1) Incisión de Kocher: colecistectomia
2) Incisión Mediana: laparotomia
3) Incisión de Mc Burney: apendicetomía
4) Incisión de Batlle
5) Incisión de Lanz: apendicectomia
6) Incisión paramediana
7) Incisión Transversa
8) Incisión Rutherford Morisson: colectomia
9) Incisión de Pfannensteal: cesárea o histerectomía
Las eventraciones reciben el nombre de acuerdo a la incisión.
La más frecuente es la mediana infraumbilical:
porque es la región media no hay fibras musculares
3.2
CIRUGIA II – UNIDAD 3 – CLASE 2
Tratamiento de las Eventraciones
Técnica de Rives: la mayoría es tratada por ella;
Colocación de una malla en el espacio retro muscular: cierre de la hoja posterior
de la vaina de los rectos, y colocación de malla por detrás del musculo, y
finalmente cierre de la hoja anterior de dichas vainas.
 Pero con esto no es posible el cierre de la línea media, por ello se
desarrollan técnicas adyuvantes:
 Preoperatorias: neumoperitoneo preoperatorio progresivo o
aplicación de toxina botulínica.
 Transoperatorio: incisiones de relajación (ALBANESE), técnica de
separación anterior de componentes (Carbonell- Bonafé).
LAPAROTOMIA CON INSICIÓN LOSANGUICA DE LA CICATRIZ INFRAUMBILICAL:
 Excerisis de la cicatriz: se diseca el tejido celular subcutáneo del saco
 Incisión que abarca a sus lados la cicatriz: se debe suturar el tejido sano
que envuelve la eventración (mejor cicatrización).
EVENTROPLASTIA SUPRA-APONEUROTICA:
 Tratar el contenido del saco, liberar las adherencias.
 Resecamiento y Sutura del saco
 Sutura del Peritoneo parietal anterior
 Sutura de la línea media: material de sutura no absorbible(nylon, prolene).
 Se coloca SUPRAAPONEUROTICO una malla; se sutura a su alrededor
fijándola en las vainas del recto anterior.
Eventroplastia con malla de polipropileno en la hernia paraestomal:
 Incisión paraestomal, con separación de los planes.
 Se coloca una malla alrededor (entre oblicuo menor y mayor).
 Luego se sutura por planes.
Toda eventración debe ser corregida quirúrgicamente,
antes de la cirugía es importante estabilizar enfermedades
de base, u condiciones relacionadas
Pasos generales para la Reparación de toda Eventración
1) Resección de la cicatriz antígua
2) Disección y apertura del pseudosaco eventrogeno
3) Adhesiolosis y emprolijamiento de la cavidad abdominal
4) Resección del pseudosaco
5) Cierre (eventrorrafia), libre de tensión del defecto de la pared
6) Colocación de malla y resección de colgajos dermograsos (estructuras tisulares
constituidas por piel y tejido adiposo
Desventaja: la malla queda en contacto con el tejido celular
subcutáneo, esto puede causar una contaminación generando una
infección
Complicaciones de las Técnicas Quirúrgicas
 Recidiva con fistula colocutanea (parte móvil del colon).
 Necrosis dermocutanea
Eventrorrafia: se utiliza la vaina anterior de los rectos, para hacer una sutura
en sentido vertical, pero conlleva a un alto % de recidiva, si persiste las causas
3.3
CIRUGIA II – UNIDAD 3 – CLASE 2
Tratamiento y Conducta
Clasificación de las Evisceraciones
Grado 1: la víscera no alcanza
el plano cutáneo
Grado 2: el borde anti mesentérico de
la víscera alcanza el plano cutáneo
Grado 3: el bode mesentérico de la
víscera alcanza el plano cutáneo.
En los grados 1 – 2: podemos observar la salida de líquido serohemático en lavado de carne
Signo de la canaleta: sensación del dedo cuando entra en el espacio, y se encuentra una separación similar a la canaleta.
Evisceración
Es la salida de las vísceras de la cavidad abdominal
a través de una herida dehiscente, en un tiempo
menor a 30 días posteriores a la cirugía.
Siempre hay factor predisponente en las Evisceraciones
Malnutridos, anémicos, obesos, con asas dilatadas, tos en post operatorio, etc.
Grado 1 – 2
Se puede intentar un manejo conservador,
colocando fajas especiales, que evitará la
progresión de la separación.
Grado 3
El tratamiento debe ser QUIRURGICO
SIEMPRE (cirugía de urgencia). Se hace el
cierre de la pared abdominal anterior.
4.1
CIRUGIA II – UNIDAD 4 – CLASE 1
FISIOPATOLOGIA: ocurre un desequilibrio entre los factores agresivos y factores defensivos del estómago y
duodeno, ocasionando la lesión inicial de la mucosa
ETIOPATOGENESIS: factores que incrementan la producción de ácido clorhídrico u altera mecanismo de defensa
 Estrés (profesiones)
 Hábitos (café- alcohol- tabaco)
 Helicobacter pylori (HP): bacteria que crece en el medio acido
Se transmite por alimentos contaminados.
Clasificación Topográfica
1) Ulcera Gástrica: más común la disminución de los factores defensivos/barreras.
 Acidez elevada, normal o incluso baja
2) Ulcera Duodenal: más común aumento de los factores agresivo, como hipersecreción de HCl
 Hiperacidez
3) Ulceras Dobles – En Beso: asocia una ulcera gástrica y otra duodenal
4) Ulceras Prepiloricas: localizadas en región prepilorica y causada por hiperacidez
Clasificación de acuerdo al tiempo
a) Agudas: se refiere más bien, a las complicaciones
b) Crónicas: fase no complicada
PRESENTACION CLINICA:
 Puede ser asintomático meses o años;
 Dolor epigastrio: arriba del ombligo y a la izquierda, puede irradiar a región dorsal.
o Urente/Quemante
o Ritmado: relacionado a la comida, con temporadas sin dolor.
o Periódico: se presenta por temporadas, con lapsos de recesión
 Puede durar meses hasta años.
o Puede ser nocturno: por el estómago vacío.
o Alivio con las comidas e ingesta de alcalinos.
Enfermedad Ulcerosa
Gastro-Duodenal - EUGD
Erosión superficial o profunda de la mucosa esófago-gastro-
duodenal (y eventualmente capas subyacentes, se extiende a
través de la mucosa y submucosa, penetrando la muscular) y
es relacionada con la acción deletérea del ácido clorhídrico.
Factores Agresivos:
 Actividad ácido-péptica
 AINES
 H. pylori
 Vaciamiento gástrico precoz.
Factores Defensivos:
• Mucus
• HCO3
• Flujo sanguíneo
• Prostaglandinas
• Factor de crecimiento
EROSION O EXULCERACION: si la lesión no llega a la muscular de la mucosa, superficial
Es más frecuente en personas del sexo
masculino en la edad media de la vida.
La afectación de mucosa y submucosa va seguida de afectación de otras capas:
a) Pudiendo llegar a la serosa y dar paso a una PERFORACIÓN, sea en cavidad
peritoneal o en retroperitoneo duodenal
b) Puede causar erosión de los vasos sanguíneos dando paso a la hemorragia.
c) La inflamación sin tratamiento u episodios repetidos pueden originar una
estenosis (principalmente las prepiloricas).
C
R
Ó
N
I
C
A
4.1
CIRUGIA II – UNIDAD 4 – CLASE 1
DIAGNOSTICO: se solicita los métodos auxiliares, siempre que haya una clínica sugestiva;
 Sintomas Clínicos: SINDROME DOLOROSO DEL EPIGASTRIO
 Endoscopia Digestiva Alta: generalmente llega hasta 2 porción del duodeno, se realiza sedación;
 Es el estudio más específico y sensible, de ELECCIÓN
 Permite visualización de la ulcera, y definir sus características
 Permite la TOMA DE BIOPSIA:
En estomago siempre es recomendado: BIOPSIA MANDATORIA
En duodeno no siempre, pues la mayoría es benigna (solo si hay aspecto maligno)
 Permite detección del H. Pilory por el TEST DE LA UREASA
 Permite control de la ulcera posterior al tratamiento
 Radiografía contrastada esófago-gástrica
Identificación cráter ulceroso
o Bario dentro de un nicho redondo/oval
o Línea radiolúcida que rodea cráter (S. Hampton)
Cambios secundarios
o Pliegues lisos simétricos irradiados hacia cráter
o Deformidades (espasmo, edema, cicatrización)
Maligno
o Úlcera dentro de masa
o Pliegues interrumpidos, fusionados, nodulares
o Defectos de llenado irregulares
 TAC abdominal y Rx Simples: en caso de complicaciones, pueden ser útiles.
 La TAC puede ser muy útil en casos de CELULITIS RETROPERITONEAL por perforación de ulceras en
la cara posterior del duodeno o antro (se visualizan burbujas de aire).
 Laboratorio: hemograma, perfil renal y lipídico, pero no brindan muchas informaciones para diagnóstico, excepto en;
Síntomas debido a las complicaciones de una Úlcera
Perforación: una de las causas más frecuente de peritonitis
 Es más común en la cara anterior del Bulbo duodenal.
 Dolor intenso, transfixiante inicio en epigastrio
 En horas abarca todo el abdomen
 En ocasiones se acompaña de vómitos, fiebre
 Interrupción de expulsión de flatos, y signos de peritonitis.
 Examen físico: signos de irritación peritoneal, neumoperitoneo
Sangrado (HDA): se presenta con;
 Anemia: en casos de perdidas masivas
 Hematemesis
 Melena
Estenosis: complicación crónica, obstrucción duodenal en periodo tardío
 Vómitos posprandiales abundantes de alimentos parcialmente digeridos, sin bilis, distención del HI
 Síndrome Pilórico: ocasionalmente movimientos de reptación perceptible bajo la pared abdominal
 ESTOMAGO EN PALANGANA: por la obstrucción
Puede haber casos que la perforación sea subaguda, formando un proceso
plástico similar al plastrón apendicular, palpando masa en epigastrio.
Úlcera Benigna
 Bordes redondeados, regulares, lisos
 Base lisa y aplanada
 Pliegues llegan regularmente al borde de la Ulcera
Úlcera Maligna
 Masa ulcerada que protruye
 Bordes irregulares, nodulares
 Pliegues nodulares, fusionados, interrumpidos y
no llegan todos al borde
Sospecha de SX de Zollinger: ulceras múltiples resistentes al tratamiento
médico, el dosaje de GASTRINA estará ELEVADO EN SANGRE.
4.1
CIRUGIA II – UNIDAD 4 – CLASE 1
Diagnósticos Diferenciales
 Trastornos funcionales: dispepsia funcional, sx del intestino o Colon irritable, reflujo Gastro-Esofágico
 Dispepsia inducida por fármacos
 Cáncer gástrico
 Enfermedad de Crohn
 Infecciones: citomegalovirus, herpes simple tipo I, tuberculosis gástrica y duodenal
 Dolor Torácico Coronario: afección torácica con repercusión abdominal)
 SX BILIAR Y SUS FORMAS GRAVES; causa de dolor epigástrico más frecuente
 Se requiere una ecografía de las vías biliares, y laboratorio puede ayudar a diferenciar.
 En complicación de hemorragias se debe diferenciar por EDA: varices esofágicas, pólipos, gastritis erosivas.
 En casos de perforación: se debe diferenciar de otras causas de peritonitis generalizada, por TAC
 En perforaciones posteriores/retroperitoneo: debe diferenciarse de pancreatitis aguda grave
 En casos de ESTENOSIS: se debe diferenciar de cáncer gástrico por EDA.
TRATAMIENTO DE LAS ULCERAS NO COMPLICADAS
¿Es posible realizar un tratamiento sin Endoscopia?
SI ES POSIBLE, si el paciente reúne los siguientes criterios;
 Síndrome ulceroso típico en < 40 años
 1ª crisis, sin signos de complicaciones
 Sin signos de “alarma” que haga sospechar de neoplasia
 Si no hay EDA, fácilmente disponible
INDICACIONES PARA EL PACIENTE CON ÚLCERAS NO COMPLICADAS
1) Dieta: menor cantidad y mayor frecuencia
 Indicando alimentos en pequeña cantidad, pero varias veces del día, para que
el estómago no quede mucho tiempo vacío (al menos 6 veces al día).
 Después de la cena se puede indicar un vaso de leche.
2) Suspender factores que favorecen la aparición: AINES, Tabaco, Alcohol
1) OMEPRAZOL – LANSOPRAZOL – ESOMEPRAZOL
 Para reducción de la acidez gástrica.
2) En Presencia de H. Pilory: se debe erradicar, hay varios esquemas, triples, cuadriples;
 (Inhibidor de la Bomba de Protones + 2 antibióticos)
 Duración del tratamiento: 10-14 días
Los pacientes con ulceras con tratamiento o no, presentan una mejoría de la sintomatología, de forma
natural, pero esto no significa que están curados. Por esto es necesario siempre la EDA y Biopsia.
Medidas Higienico-Dieteticas
FARMACOLOGICO
1) IBP cada 12 horas
2) Amoxilina 1g cada 12 horas
3) Claritromicina 500 mg cada 12 horas
Se puede agregar un 4 ATB: Metronidazol
En caso de alergia a amoxicilina sustituir por metronidazol
Control de la Erradicación:
 4 semanas sin IBP ni ATB: se vuelve a realizar una EDA de control para;
a) Visualizar: si la ulcera esta menor, y en fase de cicatrización
b) Se realiza una nueva biopsia para analizar si persiste la presencia de la H. Pilory
El pronóstico es bueno, la mayoría es resuelta con tratamiento médico (pero no siempre curada). La
hemorragia de ulceras predispone a >mortalidad (5%) y las que requieren de cirugía de urgencia 10 – 20 %
4.2
CIRUGIA II – UNIDAD 4 – CLASE 2
ULCERA PEPTICA:
 El 50% de los casos de hemorragias digestivas altas el origen es una ULCERA PEPTICA.
 Hemorragias en 15-20% de los pacientes, siendo en el 20% la forma de presentación de la enfermedad.
 La hemorragia sobreviene cuando la base de la ulcera erosiona una arteria submucosa y serosa.
SINDROME DE MALLORY- WEISS: desgarros de la mucosa de la región cardioesofágica, frecuente en ENOLICOS
 Responsables de un 5-10 % de las HDA.
 El cuadro clásico es náuseas, vómitos o arcadas de tos, como antecedente previo a la hematemesis.
 Generalmente el sangrado se detiene de forma espontánea, pero en una tercera parte de los casos se
precisa una endoscopia terapéutica.
LESIÓN DE DIEULAFOY: existencia de una arteria anómala tortuosa situada en la submucosa y que
bruscamente se rompe en la mucosa gástrica, dando lugar a una HD a menudo grave o recurrente.
 La localización más frecuente es en la parte alta del estómago, cuerpo gástrico o fundus.
 Por ello, cuando cede la hemorragia es muy difícil de visualizar.
TUMORES: del tubo digestivo alto causan el 1-2% de las hemorragias
 Siendo los más frecuente el CARCINOMA y el Leiomioma gástrico (TUMOR GIST) .
 Los pólipos gástricos y los tumores duodenales generalmente se asocian a ANEMIA FERROPENICA.
HEMOBILIA: salida de sangre a través de la papila de Water
 Complicación escasa, ocasionada a veces por una biopsia hepática, causando una comunicación bilioarterial.
 El tratamiento se realiza mediante arteriografía, con una embolización selectiva de la arteria afectada.
HDA- Hemorragia Digestiva Alta
Es toda hemorragia del tubo digestivo SUPERIOR AL ANGULO DE
TREITZ, involucra el tubo digestivo alto que está localizado entre
la boca y el ángulo de treizt: ESOFAGO, ESTOMAGO, DUODENO.
Se dividen en 2 grandes grupos de acuerdo a su etiología
HDA NO VARICOSA
Las causas en orden de frecuencia son:
Independiente si la HDA es varicosa o no varicosa
Siempre se debe hacer la evaluación de la gravedad del paciente, lo que definirá si el tratamiento
debe ser inmediato con medidas de soporte para estabilizar o un tratamiento ambulatorio
4.2
CIRUGIA II – UNIDAD 4 – CLASE 2
Presentación Clínica:
 Hematemesis
 Melena
 Rectorragia
 Shock hipovolémico
Examen Físico:
 Se debe realizar inspección general: buscando los signos de shock
 Palpación de los Pulsos periféricos
 Evaluar el nivel de consciencia
 Tacto Rectal para analizar las heces
MANEJO INICIAL – TRATAMIENTO
1) Anamnesis y Examen físico: deben ser realizados de forma minuciosa sistematizada, guiaran los
métodos auxiliares de diagnóstico que apoyaran la presunción diagnostica.
2) INTERNACIÓN - NVO – O2 (según necesidad).
3) Reposición Volemica del paciente: se debe realizar;
 2 vías calibrosas: se hace la reposición con cristaloides (SUERO FISICOLOGICO al 0,9%)
 Goteo libre 2000 ml: primero se corre 1 litro y luego el 2 litro.
 Luego de esta reposición se evalúa si el paciente está estabilizado o no.
 Mantener la PAS alrededor de 100 mmHg
4) Colocación de SONDA VESICAL: para control de la diuresis por hora, del paciente
5) Solicitar exámenes de laboratorio: hemograma (Hb principalmente), electrolitos, gasometría,
tipificación sanguínea, coagulograma, perfil hepático y renal.
6) Trasfusión sanguínea de acuerdo a los valores de Hb
 Menor o igual a 7: con o sin síntomas es indicativo de transfusión
 ATENCIÓN: la clínica es soberana, en casos de Hb bajas, que no llegan a 7,
pero paciente muy descompensado, se debe realizar la trasfusión igual.
7) IBP 80 mg por volutrol
 Luego 8 mg/h durante 72 horas
8) Realización de la ENDOSCOPIA DIGESTIVA ALTA
 Paciente hemo dinámicamente estable: dentro de 12 a 24 horas posterior al ingreso
 Paciente hemo dinámicamente inestable: se repone el volumen y la EDA se hace entre 1 a 4 horas.
9) Evaluar la necesidad de realizar una angiografía: en caso que no sea posible la visualización por EDA.
10) Evaluar la necesidad de cirugía de urgencia
SIGNOS DE SHOCK HIPOVOLEMICO
 Hipotensión: es lo primero en aparecer.
 Taquicardia: aparece posterior a la hipotensión.
 Taquipnea, Disnea
 Sudoración profusa
 Palidez, disminución de la diuresis
 Nível de consciencia rebajado

HIPOTENSIÓN ORTOSTATICA
Se debe analizar en todo paciente con HDA se debe buscar
 El cambio de posición causa una disminución de la PA,
pues altera la compensación del paciente.
 Disminución de PAS >10 mmHg
Escala de Glasgow Blastchford
4.2
CIRUGIA II – UNIDAD 4 – CLASE 2
Modalidades de Tratamiento Endoscópico
Para lograr la hemostasia hay algunas técnicas
 Tratamientos Térmicos: son sondas multipolares y térmicas (método de contacto).
 Son métodos sin contacto con la mucosa
 Tratamientos con Inyecciones:
 Con soluciones salinas hipertónicas, adrenalina, selladores de trombina y fibrina, etanol, agua
destilada y esclerosante (tedradecil sulfato de sodio).
 Tratamientos Combinados:
 Inyección de adrenalina + Sondas Multipolares
 Tratamientos Mecánicos:
 Ligadura con bandas de goma, endoloops, dispositivos de sutura endoscópicas, clipado de lesiones.
ENDOSCOPIA DIGESTIVA ALTA
Indicaciones Contraindicaciones
 Hemorragias digestivas altas
 Ingesta de cáusticos
 Ingesta de cuerpos extraños
 Impactación de alimentos
 Shock NO COMPENSADO
 Perforación gastrointestinal
 Subluxación atloaxoidea o trauma cervical
 Aneurisma disecante de aorta
 Insuficiencia cardiaca grave descompensada
 Insuficiencia respiratoria graves descompensada
 IAM evolucionando mal o en fase aguda
 Falta de colaboración del paciente
 CONTRAINDICACIÓN ABSOLUTA: NEGACIÓN del
paciente u responsable.
Clasificación de Forrest
Para ulcera gástrica o duodenal sangrante
1) Forrest I: se encuentra hemorragia activa.
 IA: Sangrado activo – Arterial en jet o chorro
90% de probabilidad de recidiva
 IB: Sangrado en NAPA -Babeando – rezumante o en sabana
60 - 80% de probabilidad de recidiva.
2) Forrest II: se encuentra hallazgos de sangrado reciente.
 IIA: vaso visible en el lecho de la lesión
50% de probabilidad de recidiva
 IIB: coagulo fresco adherido a la mucosa
25 - 30% de probabilidad de recidiva
 IIC: mancha hematínicas oscuras
7 - 10% de probabilidad de recidiva.
3) Forrest III: ausencia de signos de sangrado, lesión limpia cubierta por fibrina
5% de probabilidad de recidiva.
INDICACIÓN DE SONDA NASOGASTRICA DE ACUERDO AL DOCTOR
No es de indicación rutinaria
 Si no hay endoscopia para realizar en el momento
 Solo cuando es una hemorragia NO VARICOSA
 Para saber si el sangrado es gástrico u duodenal (la sonda
llega hasta el estómago, entonces si viene sangre por la
sonda, indica que es sangrado del estómago)
CONTRAINDICACIONES- ES POCO FRECUENTE: derivadas de la sedación (alergias, hipotensión, paro), cardiovasculares (IAM,
dolor torácico), infecciones (de paciente a paciente por material contaminado o transmisión desde el tracto gastrointestinal),
perforación, aspiración, hemorragia (por traumatismo provocado), incarceración del endoscopio (en px con hernia hiatal).
Paciente estabilizado que desestabiliza después de la EDA
 Se debe estabilizar nuevamente (con el esquema inicial)
 Luego se realiza una segunda EDA: pues puede ser
a causa de un sangrado en otra zona
4.2
CIRUGIA II – UNIDAD 4 – CLASE 2
Indicaciones de Tratamiento Quirúrgico
Ulceras >20mm Recidiva masiva tras la 1ª EDA: indica que el vaso
afectado y el sangrado es importante
Fracaso de la EDA: cuando el endoscopista no consigue
con las modalidades disponibles, cohibir el sangrado
Recidiva después de la 2ª EDA
Hemorragias masivas: que no se estabilizan con los
intentos de reposición de volemia
Si solo hay disponible en el hospital la
EDA diagnostica y no terapéutica
Causado por hipertensión portal (HTP). El sangrado se produce por ruptura de varices esofágicas, gástricas o ectópicas.
HDA VARICOSA
Hipertensión Portal
El fenómeno fisiopatológico primordial es el aumento mecánico al flujo portal,
el incremento al flujo portal favorece el desarrollo de colaterales porto-sistémicas.
 Existe una sobreproducción de sustancias vasoactivas que actúan a diferentes niveles
 Aumenta la resistencia intrahepática, elevando la presión
 El organismo busca otra forma de que la circulación sanguínea se vea desarrollada.
Las várices ESOFAGOGASTRICAS
Son un conjunto de venas longitudinales y tortuosas situadas preferentemente en el tercio inferior del esófago, pueden
progresar hacia la parte superior del esófago o hacia el estómago, estas se comunican por medio de venas perforantes
con una circulación colateral paraesofágica extensa y se forman como consecuencia de hipertensión portal.
Estas clasificaciones son del libro: el doctor
solo comento ellas en clase, que son
realizadas para clasificar las varices por EDA.
El tratamiento quirúrgico en caso DE ULCERA GASTRICA PERFORADA:
1) Resucitación HIDROELECTROLITICA y cobertura antibiótica de amplio espectro.
2) Tratamiento es quirúrgico: puede ser video laparoscópico u por cirugía abierta;
 Cierre de la ulcera: ULCERORRAFIA
 Parche de GRAHAM: se realiza utilizando el epiplón
 Lavado exhaustivo de la cavidad peritoneal.
 Se realiza la colocación de un dreno (de preferencia un MULTIFENESTRADO)
 Colectar muestra de líquido para análisis.
NO ES MAS INDICADO LA VAGOTOMIA POR SER UN TRATAMIENTO MUY INVASIVO
Y POR LA EFICACIA DE LOS INHIBIDORES DE BOMBA DE PROTONES EN EL TRATAMIENTO DE ULCERAS.
Las várices se forman cuando el gradiente de presión en el sistema porta aumenta por
encima de 10mmHg. Es responsable de un tercio de las muertes en pacientes cirróticos.
4.2
CIRUGIA II – UNIDAD 4 – CLASE 2
Presentación Clínica: es prácticamente igual a la no varicosa, pero hay hallazgos diferenciales;
 Histórico de consumo de bebidas alcoholicas
 Presencia de Circulación colateral abdominal
 Eritema Palmar
 Arañas vasculares
 Ictericia
 Ascitis
MANEJO INICIAL – TRATAMIENTO
1. Anamnesis y Examen físico: deben ser realizados de forma minuciosa sistematizada, guiaran los
métodos auxiliares de diagnóstico que apoyaran la presunción diagnostica.
2. INTERNACIÓN y NVO
3. Reposición Volemica del paciente: se debe realizar;
 2 vías calibrosas: se hace la reposición con cristaloides (SUERO FISICOLOGICO al 0,9%)
 Goteo libre 2000 ml: primero se corre 1 litro y luego el 2 litro.
 Luego de esta reposición se evalúa si el paciente está estabilizado o no.
 Mantener la PAS alrededor de 100 mmHg
4. Colocación de SONDA VESICAL: para control de la diuresis por hora, del paciente
5. Solicitar exámenes de laboratorio: hemograma (Hb principalmente), electrolitos, gasometría,
tipificación sanguínea, coagulograma, perfil hepático y renal.
6. Trasfusión sanguínea de acuerdo a los valores de Hb
 Menor o igual a 7: con o sin síntomas es indicativo de transfusión
 ATENCIÓN: la clínica es soberana, en casos de Hb bajas, que no llegan a 7,
pero paciente muy descompensado, se debe realizar la trasfusión igual.
7. Prevención y control de Infecciones bacterianas: es individual a cada caso, se debe evaluar los factores de riesgo del paciente
 Cefalosporina de 3 Generación: Ceftriaxona 1g EV c/24 horas 5 a 17 dias.
8. Prevención y manejo de encefalopatía hepática:
 En pacientes que ya presentan: se debe tomar las medidas correspondientes para no agravar.
 Se debe mantener el ritmo catártico del paciente (2 a 3 Xdia): lactulosa vía oral 25 ml cada 12h
 Control hidroelectrolítico para evitar deshidratación, hipernatremia, IRA
9. Uso de Drogas Vasoactivas: siempre se usa cuando sospecha de HDA VARICOSAS, por la vasocontricción;
 Terlipresina: puede ser iniciadas antes de la EDA, 2mg EV cada 4 a 6hrs en episodios agudos.
 Una vez estabilizado el paciente se completa el tratamiento por 5 días 1mg EV cada 4 a 6 horas.
10. Realización de la ENDOSCOPIA DIGESTIVA ALTA
 Paciente hemo dinámicamente estable: dentro de 12 a 24 horas posterior al ingreso
 Paciente hemo dinámicamente inestable: se repone el volumen y la EDA se hace entre 1 a 4 horas.
SONDA DE SENGSTAKEN – BLAKEMORE:
Procedimiento TEMPORAL, se usa en casos de sangrados masivos, cuando no hay EDA
ni la cirugía disponible en el momento. Comprime la mucosa y vasos para ayudar a estabilizar.
 Ingresa por vía nasal u oral: en el interior tiene un balón gástrico, balón esofágico, y en el
extremo tiene una sonda para aspirar el estómago. En el extremo superior tiene 3 orifícios
1) Para evacuar secreción o hacer lavado
2) Permite inflar el balón que está a nivel del estómago: para que las varices
estomacales puedan contenerse debido a la presión de inflado
3) Permite inflar el balón del esófago: para que las varices esofágicas puedan
contenerse debido a la presión de inflado
ES UNA MEDIDA HEROICA: no debe permanecer >48 horas pues puede causar isquemias.
Es muy importante el MONITOREO continuo de estos pacientes en UCI
Puede indicar ERITROMICINA 250 mg EV 30 a 120 minutos antes de EDA:
 Para movilizar restos hemáticos del tracto gastrointestinal
4.2
CIRUGIA II – UNIDAD 4 – CLASE 2
Modalidades de Tratamiento Endoscópico
Depende de la localización de las varices
 Varices Esofágicas: LIGADURA ENDOSCOPICAS CON BANDAS ELASTICAS
 Solo es indicado en varices sangrantes, pues es un método de rescate para cohibir la hemorragia.
 Después se hace acompañamiento para ligar las otras varices.
 Varices Esofagogástricas: INYECCIÓN ENDOSCOPICA DE ADHESIVOS TISULARES N-butil-cianoacrilato.
Colocación temprana de TIPS –
Derivación yugular intrahepática portosistémica:
Es un catéter que entra a través de la vena yugular, llega hasta el hígado y
hace una comunicación entre circulación portal y sistémica
a) En pacientes con alto riesgo de fracaso endoscópico, en estadio Child – Pug B o C con sangrado activo
b) Indicado dentro de las 72 horas (ideal 24 horas) de iniciado el episodio de sangrado
 Una vez iniciada las medidas farmacológicas y endoscópicas, con resultado desfavorable
Cirugía de Urgencia
En casos de sangrado persiste: mismo con tratamiento farmacológico,
endoscópico y TIP. Tienen un % de mortalidad muy elevado
4.3
CIRUGIA II – UNIDAD 4 – CLASE 3
ADENOCARCINOMA
Es una de las principales causas de mortalidad por cáncer
en el mundo y el tumor gástrico mas frecuente
 Es más frecuente en el varón que en la mujer, con una relación 2:1
 Incidencia es mayor entre la quinta y la sexta década de la vida.
 Es más Frecuente en la RAZA NEGRA, grupos socioeconómicos bajos.
 En Paraguay: según datos de año 1999 la INCIDENCIA ANUAL ERA DE 49 CASOS-AÑO, siendo
diagnosticados en una Etapa de INFILTRACION EXTRA-SEROSA en un 80 % de los casos.
CÁNCER GASTRICO
Se inicia a partir de la acumulación de daños genómicos que afectan
funciones celulares ESENCIALES, los tumores gástricos pueden ser malignos o
benignos y, a su vez, epiteliales o conjuntivos. Sin embargo, la enfermedad
tumoral más frecuente es el Adenocarcinoma en un 95%, son producto de una
multiplicación descontrolada de células inmaduras a partir del epitelio gástrico.
REPASO RÁPIDO SOBRE EL ESTÓMAGO
Daños Genómicos que afectan funciones celulares ESENCIALES, iniciando la neoplasia.
1) Autosuficiencia de señales de Crecimiento
2) Escape de señales de antiCrecimiento
3) Resistencia a la Apoptosis
4) Potencial de Replicación sostenida
5) Inducción a la Angiogénesis
6) Potencial Invasivo o Metastásico
Estas alteraciones pueden surgir a través de 2 Vías:
 Inestabilidad Microsatelital
 Inestabilidad Cromosómica
Distribución del adenocarcinoma en el estomago
 Tercio Proximal: cardias y fundus 39%
 Es la porción mas afectada a causa del reflujo, que lleva a una metaplasia.
 Tercio Medio 17%
 Tercio Distal: de la incisura angular hasta píloro 32%
4.3
CIRUGIA II – UNIDAD 4 – CLASE 3
VIAS DE DISEMINACIÓN:
a) Vía Linfática: ocurre en etapas tempranas
b) Transcelomica/Cavidad Peritoneal: puede haber una siembra peritoneal
 Tumor de Krukenberg y Blumer: cáncer de ovario.
c) Vía hematógena: es rara, se da en la enfermedad muy avanzada
CLASIFICACIONES:
1) BORMAN: importante pues a través de la infiltración se estima la
malignidad del cáncer.
2) LAUREN: divide en intestinal y difuso.
TIPO INTESTINAL TIPO DIFUSO
 Formación glándulas: estructuras Tubulares
 Células tipo enterocitos
 Cambios neoplásicos a partir de una lesión
precursora: influye factores ambientales,
dietéticos, H. Pylori
 Células en anillo de sello
 Estructura mal diferenciada
 Peor pronóstico, afecta en edades precoces
 Es infiltrante en todas las capas (linitis plástica).
 No tiene lesión precursora: ocurre por mutación
en la proteína de adhesión E-cadherina (CDH1).
 Se presenta en etapa avanzada con pobre pronóstico
3) CÁNCER GÁSTRICO PRECOZ/SUPERFICIAL: es aquel tumor que no invade más allá de la submucosa
 Respetando la capa muscular
 Con independencia del compromiso linfático
 Afectación Linfática es de 10 a 20 %
FACTORES DE RISCO ASOCIADOS
a) GENÉTICOS: pérdida de la heterocigosidad de los genes supresores de tumores: p53, APC y MCC.
 Menor expresión de genes reguladores u disminución de la entrada en el ciclo celular
 Sobreexpresión de la COX-2 llevando a un aumento del crecimiento tumoral
 Inestabilidad de los microsatélites y cromosómica.
b) HERENCIA - ANTECEDENTES FAMILIARES: riesgo relativo con un familiar de 1 grado 2 o 3
c) SX Neoplásicos Familiares:
 Poliposis adenomatosa familiar
 Ca colorrectal hereditário no polipósico (Sx Lynch)
 Pólipos hamartomatosos del Tubo Digestivo c/ pigmentación Mucocutánea.
d) AMBIENTALES:
 Gastritis crónica activa
 Helicobacter Pylori: riesgo de adenocarcinoma solo un 0,5% de los infectados
 Riesgo depende de: Cepa + Duración + Factores genéticos y ambientales
 Factores dietéticos y estilo de vida:
Linitis Plástica
La linitis plástica en un tumor infiltrante: se presenta como imagen en carne de pescado, aumento del grosor del
estómago en la curvatura menor, no se distiende con el aire en la endoscopia, los pliegues no desaparecen.
 Factores Protectores; refrigeración, frutas y verduras, pescado fresco
 Factores de Riesgo: consumo de nitratos (carnes curadas, pescado, productos lácteos,
cerveza y cereales), dieta rica en sal y alimentos grasos, tabaco
4.3
CIRUGIA II – UNIDAD 4 – CLASE 3
CONDICIONES PREMALIGNAS
1- Gastritis crónica atrófica, metaplasia, displasia
2- Anemia perniciosa
3- Pólipos gástricos: adenomas, > 2cm, numerosos
4- Antecedente de cirugía gástrica: por hipoclorhidria, reflujo crónico, atrofia mucosa fúndica.
Manifestaciones Clínicas
Por lo general la enfermedad se encuentra avanzada cuando aparecen los síntomas
Otros Síntomas: Nausea (34%), Anorexia (32%), disfagia (26%), melena (20%), saciedad precoz (17%) dolor
semejante a la de úlcera péptica (17%), pesadez, distensión, anemia ferropénica, obstrucción Pilórica y/o intestinal
Exploración física: suele ser normal hay algunos hallazgos secundarios a la extensión del proceso.
 Desnutrición, masa tumoral, hepatomegalia, ascitis
 Adenopatía axilar izquierda (Nódulo de Irish)
 Adenopatía supraclavicular izquierda (Nódulo de Virchow)
 Infiltración Umbilical (Nódulo de la Hermana María José)
 Ocupación del fondo de saco de Douglas (Anaquel de Blumer)
 Metástasis ováricas (Tumor de Krukemberg)
DIAGNOSTICO
INDICACIONES
Inespecificidad de la clínica Morbi-mortalidad
Coste-efectividad y Disponibilidad Probabilidad de tener un ACG
Pacientes >45 años: dispepsia de recién inicio Pacientes <45 años con síntomas de alarma
 Pérdida de peso, vómito, disfagia, sangrado, anemia
Pacientes con dispepsia que ha fallado a tratamiento empírico
Epigastralgia + Pérdida de peso
Son los 2 síntomas más frecuentes
El dolor suele ser constante, sin irradiación y no alivia con la ingestión de alimentos. En algunos
pacientes el alivio temporario pude ser obtenido con uso de antisecretores de ácido gástrico
Síndromes Paraneoplásicos:
 Tromboflebitis (Signo de Trousseau)
 Acantosis nigricans (hiperpigmentación axilar)
 Dermatosis seborreica + prurito (Signo de Lese-Trélat)
VIDEO-Endoscopia (V.E.D.A.)
 Método diagnóstico de elección: VEDA + Biopsia y Citología
 Rendimiento diagnóstico de sólo la exploración visual > 90%
 Tras la toma de biopsias el diagnóstico de certeza > 95%
 Añadiéndose el estudio citológico 99%
CANCER GASTRICO
POLIPOIDE – VEGETANTE
SINDROME PILORICO
Cáncer Gástrico exofítico
estenosante A NIVEL DEL
PILORO - OBSTRUCTIVO
4.3
CIRUGIA II – UNIDAD 4 – CLASE 3
1. Historia clínica y Examen Físico
2. Laboratorio: generalmente normal hasta que el cáncer se encuentra avanzado
 Anemia
 Sangre oculta en heces positivo
 Hipoproteinemia (HIPOALBUMINAMIA)
 Enzimas hepáticas elevadas
 Test H. pylori
3. TAC abdominal:
 Requiere adecuada distensión del estómago para medir el grosor
 Se detectan lesiones desde 5mm,
 El engrosamiento de la pared sugiere presencia de cáncer
 Es útil para la ESTADIFICACIÓN:
 DETECCION DE LOS NODOS LINFATICOS (N)
 DETECCION DE LAS Metástasis A DISTANCIA (M)
4) ECOENDOSCOPIA: su habilidad para distinguir mucosa, submucosa y muscular.
 El mejor método para determinar la profundidad de la invasión (T)
 Operador dependiente, evalúa metástasis distales.
 Estudio de elección para Estadificación Pre-Operatoria
5) Resonancia Magnética: ligeramente mejor para detectar (TUMOR), pero no hay evidencia para su uso en cáncer
gástrico, por la mayor disponibilidad y utilidad de los otros métodos. Pero es mas vantajoso la TAC.
6) PET-SCANT: es discutido su uso en CA GASTRICO, puede ser útil en Detección de Recurrencias.
4. RX Tórax
 Menor sensibilidad y especificidad
 Aporta información complementaria a la VIDEO endoscopia
 Confirmación de lesiones mediante VEDA
Estenosis Pilórica Úlcera sobre tumor Linitis plástica
5. Marcadores Tumorales: son útiles para seguimiento del paciente (si sale elevado), no para diagnóstico. Solo
se pide en pacientes con un diagnostico ya de cáncer gástrico para realizar el seguimiento.
 Antígeno Carcino-Embrionario (CEEA): probable utilidad en seguimiento postoperatorio.
 Antígenos Carbohidratos (CA 19-9) – (CA 125): frecuente en enfermedad irresecable o incurable.
ESTADIFICACIÓN
TUMOR N – Afectación Linfática Metástasis
T0: No hay evidencia de tumor
Tis: Carcinoma in situ
T1: Tumor invade la Mucosa (t1-a)
 t1-b: invade la submucosa
T2: Tumor invade musculatura gástrica
T3: Invasión de la serosa
T4: El Tumor supera la serosa
 t4-a: invasión del tumor es contigua a
la serosa, penetra la serosa o se
expone a la cavidad peritoneal
 t4-b: invasión de estructuras vecinas
N0: Sin metástasis a ganglios regionales
N1: Metástasis en 1 a 6 ganglios linfáticos R.
N2: Metástasis en 7-15 ganglios linfáticos R.
N3: Metástasis en más de 15 ganglios.
MO: Sin metástasis a distancia
M1: Con metástasis a distancia
4.3
CIRUGIA II – UNIDAD 4 – CLASE 3
ETAPAS O ESTADIOS DEL CANCER GASTRICO
Etapa o Estadio 0
 En su etapa inicial
 Localizado en la capa más interior de la pared gástrica
 Tis N0 M0 (carcinoma In Situ).
TRATAMIENTO CURATIVO
 Tratamiento endoscópico mediante disección
submucosa o mucosectomia, sobre todo si es <2 cm
Etapa o Estadio 1 - Tumor invade
 T1 N0 M0 (Estadio I-A)
 T1 N1 M0 (Estadio I-B)
 T2 N0 M0 (Estadio I-B)
TRATAMIENTO CURATIVO
 Gastrectomía subtotal: si está en el tercio distal
 Gastrectomía Total + Vaciamiento Ganglionar:
 Si está en tercio medio o a <5cm del cardias
Etapa o Estadio 2 - Tumor invade
 T1 N2 M0
 T2 N1 M0
 T3 N0 M0
TRATAMIENTO CURATIVO
 Gastrectomía subtotal: si está en el tercio distal
 Gastrectomía Total + Vaciamiento Ganglionar hasta nivel 2 – N2
 Si está en tercio medio o a <5cm del cardias
Etapa o Estadio 3 - Tumor invade
 T2 N2 M0 (Estadio III-A)
 T3 N1 M0 (Estadio III-A)
 T4 N0 M0 (Estadio III-A)
 T3 N2 M0 (Estadio III-B)
TRATAMIENTO CURATIVO
 Gastrectomía subtotal: si está en el tercio distal
 Gastrectomía Total + Vaciamiento Ganglionar HASTA N2
 Si está en tercio medio o a <5cm del cardias
Etapa o Estadio 4 - Tumor invade
 T4 N1 MO
 T4 N2 M0
 Cualquier T N3 M0
 Cualquier T Cualquier N M1
TRATAMIENTO - CIRUGIA PALIATIVA
 Gastrectomía Subtotal:
 Si obstruye el píloro o cardias
 Si hay hemorragia
RECURRENTE O RECIDIVANTE
Significa que el cáncer ha reaparecido, después de haber sido tratado.
 Puede reaparecer en el estómago o en otra parte del
cuerpo como el hígado o los ganglios linfáticos.
Para evitar recurrencia es importante que los bordes de resección
deben estar libres de tumor. Debe realizar la resección 5 cm del tumor.
Para definir el N de la estadificación
1) Paracardial derecho
2) Paracardial Izquierdo
3) Curvatura menor
4) Curvatura mayor
5) Suprapiolórico
6) Infra pilórico
7) Arteria gástrica izquierda
8) Arteria Hepática
9) Tronco celiaco
10) Hilio Esplénico
11) Arteria Esplénica
12) Ligamento hepatoduodenal
13) Posterior páncreas
14) Vasos mesentéricos
15) Marginal colon transverso
16) Para aórtico
D - 1
D - 2
D - 3
D - 4
4.3
CIRUGIA II – UNIDAD 4 – CLASE 3
TRATAMIENTO QUIRURGICO
 Si la cirugía se hace paliativa: es preferible realizar la resección
 Tumor afectando Fundus y cuerpo  Gastrectomía total
 Tumor afectando Antro  podría hacerse Gastrectomía total u subtotal
 Esplenectomía simultánea: sólo si existe infiltración de estos grupos
 Linfadenectomía amplia (de N1 a N3): es cuestionada por la repercusión sistémica que pude causar.
Tipos de Resección Gástrica
Tumores del Tercio Inferior:
1. Gastrectomía subtotal o total (depende de una serie de factores)
2. Omentectomia Total
3. Vaciamiento Ganglionar tipo D2
Tumores del Tercio Superior y Medio:
1. Gastrectomía Total
2. Omentectomia total
3. Vaciamiento Ganglionar tipo D2.
Gastrectomía Parcial - RECONSTRUCCIÓN DEL TRANSITO
Billroth I - Gastroduodenostomía Billroth II – Gastroyeyunostomia
Gastrectomía TOTAL - RECONSTRUCCIÓN DEL TRANSITO
Hoffmann
ESOFAGOYEYUNOSTOMIA TERMINO-LATERAL CON
ANASTOMOSIS AL PIE YEYUNOYEYUNOSTOMIA LATERO-LATERAL
Roux
ESOFAGOYEYUNOSTOMIA TERMINO-LATERAL EN Y GRIEGA:
La intervención es cuestionable cuando:
 Linitis plástica
 Metástasis avanzadas
 Invasión retroperitoneal
 Carcinomatosis peritoneal
Único tratamiento curativo para el Adeno-Carcinoma Gástrico
GASTRECTOMIA TOTAL o SUBTOTAL + VACIAMIENTO GANGLIONAR D-2 (N2)
Es el mejor método, por brindar una mejor calidad de
vida al paciente. Se debe dejar al menos 60 cm de asa
antes de la anastomosis para evitar reflujo biliar.
60 cm
COMPLICACIONES FRECUENTES
Neumonía, Derrame Pleural, sangrado,
falla en la anastomosis, etc.
4.3
CIRUGIA II – UNIDAD 4 – CLASE 3
Cirugía Paliativa: indicada para aliviar dolor, hemorragias, náuseas, disfagia, obstrucción
a) Gastrectomía Total o Proximal: 3 meses a 1 año de vida
b) Gastroyeyunostomìa SIN EXERESIS TUMORAL: 4 a 2 meses de vida
OTROS TIPOS TRATAMIENTOS
a) TRATAMIENTO ENDOSCÓPICO: tratamientos en evaluación
 Mucosectomía endoscópica
 Terapia fotodinámica
b) Tratamientos endoscópicos paliativos
 Fotocoagulación con láser
 Prótesis auto expandibles
PRONÓSTICO
 Supervivencia global (5 años.)
 Expectativa de vida sin tratamiento de;
 ACG avanzado con MTS hepáticas: 4 a 6 m.
 Con carcinomatosis 4 a 6 semanas
 Como medida general no se recomienda una 2ª intervención quirúrgica
LINFOMA GÁSTRICO
 Representa 3-6 % de los cánceres gástricos
 Más del 95% de son no Hodgkin
 Forma más frecuente de linfoma no Hodgkin extra-ganglionar
 Edad media al diagnóstico: 50 – 60 años
 Mas frecuente en hombres: relación H/M: 1,5/1
Clasificación
a) Linfomas de las cells B de la zona marginal del MALT “Tejido Linfoide Asociado a Mucosa”
b) Linfomas difusos de cells B grande
DIAGNÓSTICO Y ESTADIFICACIÓN
a) Clínica: similares al ACG, síntomas digestivos y generales
b) Endoscopia: masas polipoides, engrosamiento de pliegues, lesiones ulceradas
c) Ecoendoscopia: se visualiza invasión en profundidad y compromiso ganglionar
d) TC y RM: se observa afectación de hígado, bazo y ganglios linfáticos a distancia
TRATAMIENTO
1) LG de alto grado: QUIMIOTERAPIA + RADIOTERAPIA
 Cirugía en casos seleccionados
2) Linfomas MALT de bajo grado: Erradicación de Hp
Hp
1) Ante la sospecha clínica: es necesario realizar diagnostico por imagen e histológico mediante EDA.
2) Para estadificar: TAC de tórax, abdomen, pelvis y según estadio y tipo de lesión una endoscopia.
3) Valorar el estado funcional y nutricional del paciente
4) Una vez realizada la estadificación: es recomendable TRATAMIENTO MULTIDISCIPLICARIO
5) Considerar resección endoscópica: en casos precoces mediante disección submucosa o mucosectomia
6) En estadios a partir de IB hasta III: de acuerdo a localización, puede ser 2 cirugías;
 Fundus y cuerpo: Gastrectomía total con linfadenectomía D2/N2
 Antro: Gastrectomía subtotal en lesiones distales con margen de 5 cm del tumor
LA ELECCIÓN DE LA TECNICA QUIRURGICA NO DEPENDE EXCLUSIVAMENTE DE ESTE FACTOR, CADA CASO ES ESPECIFICO.
Posterior a la cirugía el paciente debe quedar internado con NVO por 5 - 7 días. Luego se realiza un RX CONTRASTADO para
verificar si está bien establecida la anastomosis, y se inicia alimentación por sonda, caso este establecido el tránsito.
5.1
CIRUGIA II – UNIDAD 5 – CLASE 1
CAUSAS MAS FRECUENTES (EN ORDEN DE FRECUENCIA)
ADULTOS NIÑOS – JOVENES
1) Divertículos
2) Cáncer de Colon
3) Angiodisplasias (causa mas frecuente en el
intestino delgado)
1) Patología anorrectal benigna y Divertículo de Meckel
2) Poliposis juvenil
3) Enfermedad Inflamatoria Intestinal
4) Intususcepción
Presentación Clínica: es importante recordar que el sangrado es AUTILIMITADO (para solo).
 Rectorragia: pérdida de sangre roja por vía anal, la mayor parte de las veces asociado al acto de la defecación
 Hematoquecia: la sangre aparece mezclada con las heces
 Melena: heces negras o alquitranosas con un olor fétido
 Es más raro en HDB, pero no descarta.
 Siempre se debe evaluar el estado HEMODINAMICO DEL PACIENTE:
HDB- Hemorragia Digestiva BAJA
Es toda hemorragia del tubo digestivo INFERIOR AL ANGULO DE
TREITZ, involucra desde el ángulo de Treitz hasta el ano, incluyendo
el intestino Delgado y Grueso, Recto, Ano. Las causas son:
Intestino Delgado
 Divertículo de Meckel
 Enfermedad de Crohn
 Angiodisplasias
 Tumores benignos y malignos
 Intususcepción
Colon – Recto
 Enfermedad Diverticular del colon (55 %)
 Angiodisplasias (40%)
 Tumores
 Hemorroides
 Fissuras anales
 Colitis isquemica, pólipos
 Ulceras colonicas solitárias
BUSCAR SIGNOS DE SHOCK HIPOVOLEMICO
 Hipotensión: es lo primero en aparecer.
 Taquicardia: aparece posterior a la hipotensión.
 Taquipnea, Disnea
 Sudoración profusa
 Palidez, disminución de la diuresis
 Nível de consciencia rebajado

Siempre se debe hacer la evaluación de la gravedad del paciente,
lo que definirá si el tratamiento debe ser inmediato con medidas
de soporte para estabilizar o un tratamiento ambulatorio
5.2
CIRUGIA II – UNIDAD 5 – CLASE 1
Examen Físico:
 Se debe realizar inspección general: buscando los signos de shock
 Palpación de los Pulsos periféricos
 Evaluar el nivel de consciencia
 Tacto Rectal para analizar las heces
MANEJO INICIAL – TRATAMIENTO
1) Anamnesis y Examen físico: deben ser realizados de forma minuciosa sistematizada, guiaran los
métodos auxiliares de diagnóstico que apoyaran la presunción diagnostica.
2) INTERNACIÓN - NVO – O2 (según necesidad).
3) Reposición Volemica del paciente: se debe realizar;
 2 vías calibrosas: se hace la reposición con cristaloides (SUERO FISICOLOGICO al 0,9%)
 Goteo libre 2000 ml: primero se corre 1 litro y luego el 2 litro.
 Luego de esta reposición se evalúa si el paciente está estabilizado o no.
 Mantener la PAS alrededor de 100 mmHg
4) Colocación de SONDA VESICAL: para control de la diuresis por hora, del paciente
5) Solicitar exámenes de laboratorio: hemograma (Hb principalmente), electrolitos, gasometría,
tipificación sanguínea, coagulograma, perfil hepático y renal. Corrección caso sea necesario.
6) Trasfusión sanguínea de acuerdo a los valores de Hb
 Menor o igual a 7: con o sin síntomas es indicativo de transfusión
 ATENCIÓN: la clínica es soberana, en casos de Hb bajas, que no llegan a 7,
pero paciente muy descompensado, se debe realizar la trasfusión igual.
7) Realización de COLONOSCOPIA: una vez estabilizado el paciente.
 Paciente debe estar ESTABLE
 Debe realizarse la PREPARACIÓN PREVIA
 CONTRAINDICADO EN CASOS DE DIVERTICULITIS
8) Evaluar la necesidad de cirugía de urgencia
HIPOTENSIÓN ORTOSTATICA
Se debe analizar en todo paciente con hemorragia
 El cambio de posición causa una disminución de la PA,
pues altera la compensación del paciente.
 Disminución de PAS >10 mmHg
Preparación del Paciente para la Colonoscopia:
Es importante una buena preparación para evitar que el
material fecal oculte lesiones en el colon.
 FOSFOSODA: es el más utilizado en la actualidad.
 Presenta pocos efectos colaterales, es bien tolerado
 45 ml que se disuelve en coca o jugo.
 NO DEBE SER USADOS EN PATOLOGIAS RENALES Y CARDIACAS.
 NO USAR EN NIÑOS por riesgo de insuficiencia renal
 Manitol: frasco de 1L, via oral.
 No es tan indicado pues produce alteraciones del medio interno.
 PEG - Polietilenoglicol: en sobres que se mezclan en 5 litros de agua.
 Causan menos trastornos hidroelectrolíticos que el anterior.
 Es indicado una dieta líquida y con muchos líquidos
En el caso de Pacientes que acuden a urgencia por sangrado, hemo dinámicamente estable y niveles de
Hemoglobina > o = a 10: ES INDICADO EL TRATAMIENTO AMBULATORIO (COLONOSCOPIA PROGRAMADA).
5.3
CIRUGIA II – UNIDAD 5 – CLASE 1
Si posterior a 3 ciclos de estabilización hemodinámica, el paciente sigue INESTABLE o Paciente RH (-):
Se procede a una CIRUGIA DE URGENCIA
 Laparotomía exploradora – Mediana Infraumbilical.
 Cuando no es posible realizar la colonoscopia para encontrar el foco hemorrágico;
 Se debe realizar una COLECTOMIA TOTAL.
 Con ILEOSTOMIA y cierre del muñón rectal.
 En 3 meses se realiza la anastomosis ileo-rectal.
 En el caso que haya la posibilidad de ENDOSCOPIA PERIOPERATORIA:
 Ayuda encontrar el foco hemorrágico durante la cirugía pudiendo
evitar la colectomía total del paciente.
INDICACIONES QUIRURICAS – MENCIONADAS POR EL DR. ANGEL QUIÑONEZ
Pues hay poco sangre disponible
En casos de rectorragia con shock hipovolémico que no estabiliza: se puede
solicitar una EDA, sospechando de una HDA MASIVA. Solo en 5 % de los casos
PRINCIPALES CONTRAINDICACIONES DE COLONOSCOPIA – DE ACUERDO AL LIBRO
a) RELATIVAS: diverticulitis (pues la presión empeora la inflamación).
 Solo se recomienda si hay hemorragia y se necesita hacer, en caso que se haga, se debe
hacer colonoscopia con poca presión. Pero si no sangra no se hace.
 RECORDAR QUE LA DIVERTICULOSIS NO ES CONTRAINDICACIÓN
 Paciente en shock, inestabilidad hemodinámica, ascitis, cirugía intestinal reciente.
b) ABSOLUTA: peritonitis, perforación intestinal, TEP reciente, colitis fulminante.
Complicaciones de la COLONOSCOPIA:
Derivadas de la sedación, cardiovasculares, infecciones, perforaciones, barotrauma (por insuflación), hemorragia por traumatismo,
fiebre y leucocitosis, síndrome vasovagal, vólvulo, ileo paralitico, traumatismo hepático o esplénico, disección aortica, etc.
5.2
CIRUGIA II – UNIDAD 5 – CLASE 2
 Prevalencia del 10% en menores de 40 años
 50 al 70% en mayores de 80 años.
 90% afecta al colón sigmoide y descendente.
 Similar em hombres y mujeres
 La insuficiente ingesta de fibras es un factor patogénico importante.
PATOGENIA:
a) La insuficiente ingesta de fibras: lleva a un volumen menor de heces y retiene menos agua, alterando la
velocidad del tránsito intestinal, aumentado la presión intraluminal colónica, alterando el contenido colónico.
b) Factores asociados a mayor riesgo: inactividad física, constipación, obesidad, cigarrillo, AINES.
Esto lleva a un aumento de la presión intraluminal del colon, formando los PSEUDODIVERTICULOS COLONICOS
Son evaginaciones formadas por mucosa y submucosas que protruyen en las zonas
potencialmente más débiles (en los sitios de entrada de los vasos sanguíneos).
 La estasis u obstrucción en la estrechez del cuello del pseudodivertículo, es un
factor que favorece la infección y la isquemia del tejido local
 Bactérias, mas frecuentes: anaeróbios (espécies bacteroides,
peptostreptococcus, clostridium y fusobacterium).
 Aerobios gram (-): escherichia coli
 Gram (+) facultativas: estreptococos.
COMPLICACIONES
 La diverticulitis puede complicarse aún más cuando aparece: absceso, flemón, fistula,
obstrucción intestinal o perforación libre a cavidad abdominal.
 PERITONITIS GENERALIZADA (1-2%): puede ser causada por ruptura de un absceso
peridiverticular o ruptura libre de un divertículo no inflamado (es raro).
 Obstrucción del Colon Izquierdo: debido a un absceso en la pared del colon, por el edema o
estrechez cicatrizal, luego de diverticulitis recurrentes.
 Obstrucción del Intestino delgado: por adherencias de vecindad, en especial en presencia de
abscesos peri diverticulares muy grandes.
ENFERMEDAD
DIVERTICULAR DEL COLON
Es la causa más común de hemorragia digestiva
baja. Se caracteriza por una protrusión en
forma de saco de la pared del colon
Enfermedad Diverticular – Diverticulosis
Presencia de divertículos NO INFLAMADOS
Diverticulitis
Complicación del divertículo, indica la
inflamación de un diverticulo, lo cual suele ir
acompañado por una peridiverticulitis,
pudiendo existir macro o micro perforaciones.
Pacientes ancianos, inmunocomprometidos (transplantados, VIH (+), etc.).
Las consecuencias de una diverticulitis son más graves, presentan signos y síntomas
típicos, son más propensos a la perforación libre, menos posibilidad de responder al
manejo conservador y >riesgo de complicaciónes posoperatorias y muerte.
5.2
CIRUGIA II – UNIDAD 5 – CLASE 2
DIAGNOSTICO
Cuadro Clínico Clásico: depende de la extensión y la severidad
a) Constipación
b) Meteorismo
c) Dolor abdominal localizado en fosa ilíaca izquierda.
d) Puede estar presente náuseas y vómitos.
e) Fiebre de pocos grados y leucocitosis
f) Test de GUAYACO puede ser (+).
g) Síndrome peritoneal en casos complicados con perforación.
 En presencia de signos de peritonitis = CIRUGIA DE EMERGENCIA
Medio auxiliar de imagen: para diagnosticar una DIVERTICULITIS AGUDA;
 TAC: es el método recomendado para la evaluación inicial, muy sensible y especifico;
 La presencia de divertículos, inflamación de grasa peri-cólica o de otros tejidos, engrosamiento de la
pared intestinal de mas de 4mm o absceso peridiverticular: son signos sugestivos de DIVERTICULITIS.
 Permite establecer la extensión (criterios de HINCHEY).
 Permite descartar los diagnósticos diferenciales (apendicitis, absceso tubo ovárico, enfermedad de Crohn).
 ECOGRAFIA: puede hallar signos de engrosamiento de la pared colónica y liquido peri-colónico.
 RX: puede ser útil en casos de peritonitis por perforación de un divertículo y es el método mas disponible.
ESTADIFICACIÓN
Se realiza con una TAC
Si el paciente desarrolla varios días de
enfermedad sin mejoría aparente: se debe
buscar la presencia de abscesos o
colecciones localizadas o intraabdominales.
COLONOSCOPIA - SIGMOIDOSCOPIA – ESTUDIOS CONTRASTADOS: SE
DEBE EVITAR CUANDO SE SOSPECHA DE DIVERTICULITIS AGUDA, POR
RIESGO DE PERFORACIÓN (por aumento de la presión intraluminal).
RIESGO DE MUERTE
 GRADO I - II: <5%
 GRADO III: 13%
 GRADO IV: 43 %
5.2
CIRUGIA II – UNIDAD 5 – CLASE 2
DIAGNOSTICOS DIFERENCIALES
Cuadros de dolor abdominal bajo vientre, que puede simular una diverticulitis
a) Apendicitis Aguda: sobretodo em pacientes >40 años
b) Enfermedad Inflamatoria: especialmente Enfermedad de Crohn
c) Enfermedad Inflamatoria Pélvica
d) Embarazo Ectópico
e) Cistitis Infecciosa
f) Cáncer Avanzado de colon
g) Colitis infecciosa
MANEJO CLINICO Y TRATAMIENTO
1) Definir Internación: depende de su estado clínico general, edad, enfermedades concomitantes.
TRATAMIENTO AMBULATORIO TRATAMIENTO HOSPITALAR
En la mayoría de los pacientes con un ataque
leve, que toleran alimentación oral.
Para los pacientes que no pueden alimentarse por vía oral o
que presentan dolor intenso con indicación de analgesia
endovenosa después de no haber respondido al tratamiento
ambulatorio o en caso de DIVERTICULITIS COMPLICADA.
 ATB 7 a 10 dias de amplio espectro por VIA ORAL
 Cubrir ANAEROBIOS.
 Ciprofloxacino 500 - 750 mg/12horas
+ Metronidazol 500 mg/12 horas
 Dieta liquida com pocos resíduos
 NVO: hasta que pase el dolor y tolere la vía oral
 ATB 7 a 10 dias de amplio espectro por VIA EV
 Cubrir ANAEROBIOS.
 Ciprofloxacino 500 - 750 mg/12horas
+ Metronidazol 500 mg/12 horas
 Sonda Nasogástrica: si hay evidencia de
obstrucción o íleo.
 Analgesia por VIA ENDOVENOSA
Uma vez desaparecido los sintomas agudos, es apropriado
seguir una dieta rica em fibras. Explicar al paciente que debe
consultar de inmediato ante la aparición de síntomas.
La TAC revelara la necesidad de que haya que hacer una intervención percutánea o quirúrgica
2) Tratamiento QUIRURGICO: el cirujano debe ser llamado cuando;
 Paciente no responde al manejo medico
 Presenta ataques repetidos
 Presencia de abscesos, fistulas, obstrucción, perforación
 Dudas diagnosticas
Si dolor, fiebre, leucocitosis no mejoran en 2 a 3 DIAS, o examen físico diario
revela aparición de signos nuevos o evidencia de empeoramiento:
ES CONVENIENTE REPETIR LA TAC
Drenaje percutáneo guiado por TAC o ECO + ATB
Abscesos diverticulares >4cm (Hinchey II)
 Puede eliminar totalmente o reducir el tamaño de los abscesos disminuyendo el dolor, leucocitosis y
favoreciendo la resolución del absceso en los días siguiente.
 Puede ser más electivo que la cirugía de emergencia.
 Antibioticoterapia con: Cefotaxima + Metronidazol.
Hinchey I - Abscesos Peri cólicos <4cm Sin Peritonitis
Puede ser sometido al tratamiento conservador, reposo del Intestino, ATB de amplo espectro
 Cefotaxima + Metronidazol.
5.2
CIRUGIA II – UNIDAD 5 – CLASE 2
Intervención Quirúrgica - Laparotomía Mediana Infraumbilical
Antes de la intervención, se estabiliza el paciente con el esquema de manejo de PERITONITIS (revisar);
(NVO – 3 TUBOS – LABORATORIO – ATB – Protección gástrica – Cirugía en las primeras 6 horas)
Hinchey III:
 Determinado por la gravedad, edad, enfermedades coexistentes, las indicaciones son:
 Falta de mejoría o deterioro en los 3 primeros días de manejo medico
 Sepsis mal controlada, presencia de abscesos grande inaccesible al drenaje
Hinchey IV: se presenta como peritonitis fecal, por esto en estos casos, la diferencia del anterior es que:
 El abdomen NO SE CIERRA: se deja abdomen abierto;
 Pues se necesitará lavar el abdomen cada 24 a 48 horas (dependiendo de la contaminación).
Anastomosis Colónica en un Segundo Tiempo
En estos casos (HINCHEY III-IV), los pacientes quedan con una ostomía temporaria,
Pues el objetivo principal en estos casos es solucionar la urgencia.
El tratamiento quirúrgico se completa con:
ATB DE AMPLIO ESPECTRO: GRAM (+); GRAM (-); ANAEROBIOS.
TECNICA QUIRURGICA: Cirugía de Hartmann
 Sigmoidectomía +
 Colostomía Proximal +
 Cierre del Muñón Rectal
La colectomía electiva de rutina NO ES NESCESARIA para evitar recidivas,
si la enfermedad puede ser bien manejada en su presentación inicial.
El tratamiento quirúrgico debe quedar limitado a los pacientes cuyos síntomas persisten a pesar del tx conservador.
En el PRE-OPERATORIO no es posible diagnosticar si es HINCHEY III – IV (solo en el intraoperatorio)
2.4
CIRUGIA II – UNIDAD 2 – CLASE 4
Critérios Clínicos para Diagnostico
Critérios Mayores Critérios Menores
 Distensión abdominal
 Dolor abdominal tipo Cólico o por Crisis tipo
Retorcijón Intermitente: duele (en el momento de la contracción
del intestino), calma (cuando deja de contraer), duele y pasa, duele y pasa.
 Detención de heces y gases
 Ruidos intestinales metálicos aumentados en Numero
e Intensidad: aumentado en el inicio de la oclusión (pues el intestino
está en contracción para intentar vencer), es preferible auscultar en el
momento que el paciente refiere dolor, si constatamos >18 ruidos por
minutos= SIGNO DE LUCHA (intestino luchando).
 Abdomen Distendido
 Náuseas, vómitos
 Anorexia
TRATAMIENTO QUIRURGICO
OBSTRUCCIÓN – OCLUSIÓN COLONICA
IMPORTANTE DIFERENCIAR
 OBSTRUCCIÓN - OBTURACIÓN: única y exclusivamente se encuentra perturbado el tránsito intestinal, sin
comprometimiento vascular, dolor intermitente, menos de 6 horas duele y calma, todavía no es quirúrgico.
 OCLUSIÓN O ESTRANGULACIÓN: SUFRIMIENTO VASCULAR, es donde además de estar perturbado el tránsito
intestinal, se encuentra comprometida la circulación sanguínea del segmento intestinal afectado. Dolor > 6 horas (de
discontinuo pasa a continuo y pasa a ser quirúrgico).
Presencia de un obstáculo al tránsito del contenido intestinal con
imposibilidad de expulsar heces y gases asociado a dolor abdominal
¿Como se hace la elección de la táctica y técnicas quirúrgicas correctas?
La aplicación de una táctica depende de diversos factores, que para el caso de la resolución
quirúrgica de la obstrucción u oclusión colónica podemos agruparlos en aquellos referidos al:
1) Paciente: depende del estado del paciente.
 Distención Intestinal
 Vascularización
 Tipo y grado de contaminación Peritoneal
 Purulenta o fecal
 Localizada a generalizada
2) Al cirujano: de las opiniones y habilidades.
3) A la complejidad de la institución donde se realiza la cirugía.
4) Factores generales: edad, estado general, tiempo de evolución
Antes de hablar de tratamiento, recordemos algunos puntos importantes
PRINCIPAL EXAMEN DE IMÁGENES
 RX SIMPLE DE ABDOMEN DE PIE: se observan las señales típicas de oclusión:
 Dilatación de asas, ausencia de gas distal en el recto.
o Niveles hidroaéreos
o Edema inter-asas – Pilas de monedas.
Causas en orden de frecuencia de acuerdo al Doctor
1) Hernias complicadas
2) Bridas y adherencias
3) Cáncer de colon.
En pacientes con diagnóstico de oclusión/obstrucción, se debe seguir el Preoperatorio de PERITONITIS
 De acuerdo a la causa, tendrá un manejo quirúrgico diferente.
2.4
CIRUGIA II – UNIDAD 2 – CLASE 4
FUNCIONALES
SINDROME DE OGILVIE
SEUDO – OBSTRUCCION AGUDA DEL COLON
 Es frecuente en pacientes: ingresados graves, se asocia a otras patologías, como trauma, fracturas,
quemaduras, trasplantes renales, cirugía torácica y cardiovascular, ginecológica, obstétrica, abdominopélvica
y neurocirugía, como también causas médicas (IAM, Neumonía), pancreáticas, diabetes.
Tratamiento:
1) El tratamiento inicial es conservador: medico y farmacológico;
 Descompresión nasogástrica y sonda rectal
 Corrección de los trastornos metabólicos: por hidratación parenteral.
 Cese de los medicamentos que disminuyen la motilidad colónica: opiáceos.
 Descompresión colonoscópica urgente: en la dilatación cecal rápida a un diámetro de 9 a 12 cm en RX
 Tratamiento Farmacológico: prostigmin es un fármaco muy usado, para mejorar el peristaltismo.
2) Tratamiento Endoscópico: tiene éxito entre 70 a 90 %, con un índice de recidiva del 10 al 30 %
3) Tratamiento Quirúrgico: cuando los anteriores fallan;
 Colostomía Transversa: colostomía en asa,
 Cecostomía
MECANICAS
CÁNCER DE COLON
 Carcinomas Colo-Rectales: 10 al 30% con obstrucción Colónica.
 Inicia en la mucosa y es infiltrativo, en todas las capas, que causa una lesión anula, estenosante, que
puede obstruir totalmente el colon, sobre todo en el sigmoides e unión rectosigmoidea.
 Carcinomas metastásicos 90% de todas las obstrucciones colónicas
EN UNA OBSTRUCCIÓN AGUDA en Cancer del Colon Izquierdo, existen las siguientes alternativas:
1) COLOSTOMIA TRANSVERSA: para descompresión
2) CIRUGIA EN 3 TIEMPOS:
 Colostomía Transversa: para descomprimir
 Resección y anastomosis: es programada en un tiempo de 2 a 3 meses posterior a la colostomía.
 Cierre de Colostomía
3) CIRUGIA EN DOS (2) TIEMPOS:
 Operación de Hartman: resección de recto o sigma, dejando el recto remanente cerrado, ciego y sin
tránsito digestivo, y haciendo una colostomía terminal en la fosa ilíaca izquierda para la defecación.
 Reconstrucción posterior.
Dilatación masiva del Colon, por lo general del Ciego, sin obstrucción mecánica distal, se la ve
asociada a procedimientos obstétricos, el mecanismo de esta afección no está claro aún, pero
se sabe que está asociado a la disfunción, de los nervios sacros parasimpáticos.
ETIOLOGIAS DE OBSTRUCCIÓN – OCLUSIÓN
Es la causa mas frecuente
Hay otras, pero de acuerdo al
doctor esta es la mas importante
Desventajas de la cirugía en 3 tiempos:
a) Sucesión de actos quirúrgicos y anestésicos: tarda para resolver el cuadro.
b) Complicaciones posibles de las colostomías: necrosis, retracción, peritonitis fecal, eventración, prolapso, dermatitis de la colostomia
c) Retardo del tratamiento definitivo
d) Peor pronóstico: principalmente en pacientes añoso, con mal estado general, ddéficit nutricional, comorbilidad, iinestabilidad hemodinámica
Desventajas de la cirugía en 2 tiempos:
 POSIBILIDAD DE DEHISCENCIA DEL MUÑON
 La colostomía en la urgencia no es siempre bien confeccionada:
 Complicaciones posibles de las colostomías: necrosis, retracción, peritonitis fecal, eventración, prolapso, dermatitis de la colostomía
Cáncer de colon izquierdo son ESTENOSANTES, y del lado derecho VEGETANTES
2.4
CIRUGIA II – UNIDAD 2 – CLASE 4
4) RESECCION CON ANASTOMOSIS PRIMARIA: es excelente, pues permite resolver completamente la situación
en un solo tiempo quirúrgico, evitando una segunda cirugía mayor, es el procedimiento ideal. Pero es
realizada generalmente solo en hospitales de gran complejidad.
 Colectomia Total - Subtotal o Parcial
5) DESCOMPRESION CON STENT COLONICO: para luego electivamente realizar resección con anastomosis Primaria.
 En pacientes con compromiso sistémico que no permite una anestesia general o intervención quirúrgica en el momento.
 Puede ser un paso previo, para estabilizar el paciente para una posterior cirugía o un tratamiento definitivo.
EN UNA OBSTRUCCIÓN AGUDA en Cáncer del Colon Derecho, existen las siguientes alternativas:
Del lado derecho la mayoría es vegetante, pero puede haber estenosantes también;
1) Colectomía derecha con anastomosis ileo-transversa
 En pacientes estables y con buenas condiciones locales
2) Ileostomía terminal y cierre del transverso izquierdo
 En pacientes inestables y con malas condiciones como peritonitis.
Intususcepción - Invaginación – Telescopaje
 Se debe realizar la cirugía de laparotomía:
 Si el paciente es operado dentro de las primeras 6 horas, se puede hacer reducción manual y se
recupera el transito intestinal en el área de la invaginación.
 Pero la mayoría de las veces, ya hay compromiso vascular, y se realiza:
 Colectomía de la porción afectada, con posterior anastomosis u colostomía/ileostomía.
 En niños se usa el enema opaco para hacer la des-invaginación del segmento.
ENFERMEDAD DIVERTICULAR
Solo se observa oclusión en el 10 % de los casos, cuando presenta una diverticulitis,
puede evolucionar a un diverticuloma que puede causar una obstrucción parcial del colon.
 En casos extremos con necrosis y micro perforaciones: se realiza la cirugía de Hartmann
MEGACOLON CHAGASICO
Fecaloma: provoca una obstrucción intraluminal, intestinal baja.
 Se debe romper el fecaloma, con un enema.
 En caso que no sea posible el enema, se realiza la Cirugía de Hartmann.
Vólvulo: ocurre porque hay una mesenteritis retráctil, llevando a una linfangitis. El tratamiento es:
 Desvolvulación ENDOSCOPICA: en los hospitales de mayor complejidad.
 Caso ideal con asa necrosada y sin necrosis: paciente estable y en buenas condiciones generales.
 CIRUGIA DE HARTMANN: resección con Colostomía terminal y cierre del muñón rectal. (HARTMANN).
 Caso no ideal con asa necrosada y sin necrosis: en pacientes inestables, con patologías descompensadas;
 Resección del asa sobre todo si la gangrena avanza sobre el intestino.
 Exteriorización con Tec. de Bloch-Paul-Mikuliccz: es la ccolostomía en caño de escopeta:
HERNIA ESTRANGULADA
 Se realiza laparotomía con operación de Hartman y luego Herniotomía: se reseca lo que está comprometido
ANTE LA OBSTRUCCION DEL COLON IZQUIERDO SE DEBEN ANALIZAR ESTRICTAMENTE LAS SIGUIENTES SITUACIONES:
 OBSTRUCCIÓN COMPLETA EN ASA CERRADA, ESTRANGULACIÓN O PERFORACIÓN: CIRUGIA URGENTE
 Previa compensación hemodinámica (3 TUBOS) y corrección de la acidosis
 OBSTRUCCIÓN PARCIAL: medidas conservadoras en lo posible y cirugía electiva
El tratamiento es quirúrgico
Las 2 complicaciones as frecuentes son:
5.4
CIRUGIA II – UNIDAD 5 – CLASE 4
Colitis ulcerosa Enfermedad de Crohn
Inflamación de la mucosa (a veces puede llegar a la
submucosa) del colon y del recto (rectocolitis),
presenta ulceración y hemorragia superficial y puede
evolucionar a pseudopolipos.
Proceso transmural que afecta cualquier segmento del
tubo digestivo (desde la boca hasta al ano). Se puede ver
granulomas (indica cronicidad, predominio de linfocitos y es
PATOGNEUMONICO), segmentario, puede evolucionar a necrosis
CLASIFICACIONES
Se clasifican de acuerdo a algunos aspectos presentados;
1) De acuerdo a zona afectada:
 Rectal
 Rectosigmoidea
 Izquierda
 Total o PANCOLITIS
2) De acuerdo a la intensidad:
Según los criterios de Truelove y Witts;
3) De acuerdo al curso clínico:
Crisis simples: 4 a 6% de los casos, un episodio aislado con
recuperación completa (generalmente es solo disenterías).
Aguda fulminante: 5 % de los casos, forma mas grave,
diarrea profusa, sanguinolenta, asociada a cuadro séptico. La
mayoría afecta todo el colon y 50% se complica con
dilataciones tóxica o 30% con PERFORACIÓNES.
Crónica recurrente: es la presentación más frecuente de la
colitis 60-75% de los casos em donde existe alternancia de
períodos activos (4 a 12 semanas), e inactivos
Crónica continua: 31% fase activa de la enfermedad de
>6meses con evolución ondulante, pero sin llegar a la
remisión completa.
1) Edad de comienzo:
 A1: menor de 16 años
 A2: 17- 40 años
 A3: mayor de 40 años
2) Localización:
 L1: ileal
 L2: colónica
 L3: ileocolónica
 L4: tracto gastrointestinal superior,
única o asociada con otra localización
3) Frecuencia:
 25% localización yeyunoileal
 50% presentan compromiso ileocólico
 25% compromiso colónico exclusivo
4) Comportamiento:
 B1: no obstructiva , no penetrante
 B2: estenosante
 B3: penetrante, fístulas perianales
únicas o asociadas
DIFERENCIAS IMPORTANTES
 Afecta solo el colon
 Inflamación continua
 Diarrea con sangre roja
 No suele generar fistulas
 Raro la afectación de la zona perineal
 Afectación puede ser de la boca al ano
 Inflamación PARCHEADA, con zonas sanas
 Diarrea con dolor abdominal
 Puede aparecer fistulas
 Puede afectar zona perineal
ENFERMEDAD
INFLAMATORIA INTESTINAL
Colitis INDETERMINADA: paciente con afectación intestinal imposible de diferencial entre colitis ulcerosa y enfermedad de Crohn.
Leve: >4 deposiciones por día, temperatura y Hb normal,
albumina normal, eritrosedimentación <30mm.
Moderada: >6 deposiciones por día, temperatura entre 37,5
a 38,5, Hb <10, albumina 4g/dL, eritrosedimentación 30mm.
Grave: >10 deposiciones por día, temperatura >38, Hb
<8, albumina <3g/dL, eritrosedimentación >50mm.
5.4
CIRUGIA II – UNIDAD 5 – CLASE 4
ETIOLOGIA
Ambas enfermedades, son entidades complejas em las cuales no se ha establecido una causa-efecto con un agente o alteración
molecular. Una activación anormal de los linfocitos T, en individuos genéticamente susceptibles es lo más comentado.
a) Factores genéticos: alteraciones a nivel de los loci de los cromosomas 16,12,7,3. Algunas variables del gen
NOD2 del cromosoma 16 predisponen al desarrollo de Crohn.
b) Factores ambientales y dietarios:
 Habito de fumar: frecuente en quienes presentan primer episodio y con la recurrencia.
 Dieta refinada: a base de azúcares.
c) Factores infecciosos: estúdios indican que crohn está asociado particularmente a Micobacterium Aviae, y
infecciones virales por Salmonella relacionado com colitis.
d) Factores inmunitarios:
 Crohn: aumento de producción de las prostaglandinas (IgG2 predominantemente)
 Colitis: aumento de la expresión de citoquinas (interleucina-1, factor de necrosis tumoral alfa, IL4 – IL6).
e) El número es ligeramente superior en las mujeres de 20 a 40 años.
Presentación Clínica
DIAGNOSTICO
1) Cuadro Clínico: interrogatório preciso
2) Examen Físico: correcta evaluación abdominal y perineal.
3) Imágenes: se debe correlacionar siempre con la clínica;
 Colonoscopia: permite la confirmación, analizar extensión y toma de BIOPSIAS.
 Principal método utilizado para el diagnóstico.
 También es útil para el seguimiento y control de la evolución del tratamiento.
 A (colitis); B (Crohn).
 Rectoscopia: es muy útil porque la mayoría de las veces el recto está afectado.
 Pero no siempre está disponible.
 RX de abdomen: es útil en sospecha de dilatación tóxica y PERFORACIONES
 TAC – RMN - ECO: ayudan a evaluar complicaciones y actividad de la enfermedad.
 Estudios contrastados: pueden revelar estenosis.
 Esofagogastroduodenoscopia: cuando se sospecha de afectación del tracto digestivo superior.
CUADRO CLINICO - COLITIS
 Diarrea: > número de deposiciones entre 4 – 20/día.
 Dolor abdominal: leve o moderado, el aumento
de intensidade indica complicación.
 Náuseas, vómitos
 Fiebre, astenia y anorexia
 Manifestaciones extraintestinales:
 Osteoarticulares: son las más frecuente.
 Dérmicas: eritema nodoso es mas común.
 Hepáticas: la más frecuente es la
colangitis esclerosante primaria
 Oftálmicas
PRESENTACION CLINICA - CROHN
 Diarrea
 Dolor abdominal: localizado en la FID, tipo cólico,
después de la ingesta, alivia tras expulsión de flatos
 Rectorragia: no es tan frecuente.
 Fiebre: no es tan frecuente.
 Síndrome rectal: cuando las lesiones afectan el
recto, presenta pujos, tenesmo y mucorrea
 Cuando afecta ano: prurito o dolor perineal
 Manifestaciones extraintestinales:
 Tromboembolias, hidronefrosis, litiasis biliar,
nefrolitiasis, hepatitis, osteoporosis, uveitis,
epiescleritis, cataratas.
DIARREA Y DOLOR SON LAS MAS FRECUENTES
La diarrea es lo más frecuente (>4-20/día)
Diagnostico DIFERENCIALES
Colitis infecciosas, amebianas, parasitarias,
isquemicas, actinicas, indeterminadas
5.4
CIRUGIA II – UNIDAD 5 – CLASE 4
TRATAMIENTO
La finalidad es disminuir la inflamación y aliviar los síntomas, generalmente es tratamiento medico
Cuando los signos y síntomas son muy graves, requiere internación
1) TRATAMIENTO MEDICO:
 Silicatos: como Sulfasalacina y 5-ASA son los de PRIMERA LINEA en etapas leves y moderadas.
 Requieren contacto directo con la mucosa: se requieren preparados, para suministro en
diferentes sitios del intestino delgado y colon.
 Actuan disminuyendo la inflamación: inhiben ciclooxigenasa y 5 lipooxigenasa en la mucosa.
 CORTICOESTEROIDES: pilar fundamental en las exacerbaciones agudas.
 ANTIBIOTOCOTERPIA:
a) Crohn: se usa para disminuir la carga bacteriana intraluminal, son eficaces las FLUOROQUINOLONAS.
b) Colitis: NO ES INDICADO, solo en caso de colitis fulminantes o mega colón tóxico.
 INMUNOSUPRESORES:
 Azatioprina, 6 – mercaptopurina; interfieren en la proliferación de células inflamatorias
 Ciclosporina: inferfiere en la función celular.
 Infiximab: anticuerpo monoclonal contra el factor de necrosis tumoral alfa, EV, disminuye la inflamación.
2) TRATAMIENTO QUIRURGICO
Es muy importante definir si debe ser de urgencia o programada;
DE URGENCIA
Colitis fulminante, perforación, hemorragia o mega colón tóxico.
a) Primer Tiempo: COLECTOMIA TOTAL + ILEOSTOMIA TERMINAL + EXTERIORIZACIÓN DEL
RECTO SUPERIOR/SIGMOIDES COMO UNA FISTULA MUCOSA.
b) Segundo Tiempo: se completa la resección del sigmoides distal y todo el recto, hasta el
borde superior del canal anal. Se libera la ileostomía y se confecciona un reservorio en J,
cuyo extremo se anastomosará con el canal anal.
PROGRAMADA
Estenosis, obstrucción crónica, abscesos, fístula con manifestaciones
extra colónicas refractaria al tratamiento médico.
 PROCTOCOLECTOMIA TOTAL + ANASTOMOSIS ILEOANAL CON RESERVORIO ILEAL EN “J”
Solo 25-40% de pacientes con colitis: requieren tratamiento quirúrgico
70-90% de pacientes con Crohn: requieren tratamiento quirúrgico en algún momento de la evolución de la enfermedad.
Principales Complicaciones
 Crohn: estrechez por edema de la mucosa, fibrosis posterior a la cicatrización.
 Compresión extrínseca debido a proceso inflamatorio o absceso.
 Colitis: colangitis esclerosante primaria.
5.5
CIRUGIA II – UNIDAD 5 -CLASE 3
Epidemiologia:
o 570,000 casos nuevos al año en todo el mundo.
o Relación hombre-mujer 2:1
 Es el tercer tumor más frecuente en varones (2ºpróstata/1ºpulmón), de localización rectal.
 En mujeres (1º mama+ cérvix uterino /2ºpulmón).
o Edad: cuarta a quinta década de la vida (más frecuente por >60 años).
o CANCER DE COLON FAMILIAR Y GENETICO-hereditario: se avanza en la identificación de factores Genéticos
implicados en carcinogénesis y los genes responsables de los síndromes familiares de colon y rectal;
 Poliposis Familiar Múltiple (PAF)
 Sx GARNER (tumores tejidos blandos)
 Sx TURCOT (tumores neurogénicos)
 Cáncer colorrectal hereditario sin poliposis: síndrome de Lynch I y II.
o La dieta es fundamental: ingesta  de grasas SATURADAS, proteínas e Hidratos de Carbono refinados +
pobre en fibra favorecen la transformación neoplásica.
Etiologias: factores relacionados
a) Bajo consumo de fibras
b) Dieta rica en grasas saturadas
c) Raza: más frecuente en afroamericanos.
d) Ocupación: relacionado al sedentarismo.
e) Obesidad, Tabaquismo.
f) Dieta baja en frutas y vegetales
g) Terapia estrogénica post menopaúsica.
Grado de Diferenciación Forma Macroscópicas
 Bien diferenciado.
 Moderadamente diferenciado.
 Pobremente diferenciado: peor pronóstico.
 Ulcerante.
 Fungoide o Vegetante o en Coliflor
 COLON DERECHO.
 Estenosante: en ANILLO SERVILLETERO
 COLON IZQUIERDO.
CANCER
COLORECTAL
Es tanto en incidencia como en mortalidad la tercera en hombres
y mujeres. El 97% son adenocarcinomas, y en los últimos años se
incremento el porcentual de cáncer de colon derecho.
Frecuencia de la LOCALIZACION
Casi el 60% de los tumores de colon se localizan en porción distal
(sigmoidoscopia flexible podría detectarlos).
ANATOMIA-PATOLOGICA
1- Adenocarcinoma 97 %, lado Izquierdo es más frecuente.
2- Otros tipos: LINFOMA – G.I.S.T (tumor gastrointestinal estromal).
5.5
CIRUGIA II – UNIDAD 5 -CLASE 3
Patogénesis: es una suma de factores y teorías evolutivas;
o Secuencia de Pólipo Benigno al Cáncer.
o Enfermedades inflamatorias intestinales (crohns/colitis).
o Predisposición genética.
Hay un gran riesgo de Progresión de un Adenoma Avanzado
(POLIPOS) para un Cáncer Colo-Rectal (CCR): la tasa de transición
anual se correlaciona con la edad >edad=>progresión.
 25% de hombres y 15% de mujeres tendrán uno o más
adenomas durante una colonoscopia de screening, el riesgo se
correlaciona con la edad del paciente.
 Pólipos sésiles: son lo que presentan mas riesgo de evolucionar a un cáncer colo-rectal.
 Pólipos pediculados: presentan menos porcentaje de evolución.
 Por esto es indicado la polipectomía y posterior estudio anatomopatológicos.
Vías de Diseminación
o Directa: a organos vecinos
 Genitales internos, intestino delgado, epiplón, recto, etc.
o Transperitoneal o Transcelomica (Tumor de Ovário - Krukenberg)
o Hemátogena: se dissemina por via sanguínea.
o Implantación: a serosa visceral o parietal.
o Linfática.
Cuadro Clínico
Dependerá mucho de la localización del tumor.
 Dolor abdominal: cólico, mal localizado, dolor abdominal inespecífico.
 Cambios en los hábitos defecatorios: estreñimiento o diarrea.
 TUMORACIÓN
 Sangrado:
 Escaso - Post-defecación – Melena
 Microscópico: oculto en les Heces
 Mezclado con las heces - HEMATOQUESIA
 Cuando es rectal: se presenta como el SINDROME RECTAL:
 Pujos y Tenesmo rectal.
 Descarga mucosa (GLERAS)
 Heces acintadas o caprinas:
 Anemia: buscar signos de anemia crónica.
 SINDROME CONSTITUCIONAL: pérdida de peso – debilidad - Astenia
 Ascitis, masas hepáticas, ováricas, pulmonares
DIAGNOSTICO
Examen Físico:
a) Inspección del abdomen; buscando abultamientos/tumoraciones.
 Inspección general buscando signos de anemia crónica
b) Palpación: en casos, mas avanzados de cáncer de colon es posible palpar tumoración
c) En caso de HEMORRAGIAS se debe analizar la HIPOTENSIÓN ORTOSTATICA: el cambio de posición causa
una disminución de la PA, pues altera la compensación del paciente. Disminución de PAS >10 mmHg
d) Tacto Rectal: en caso de sangrados, ayuda descartar hemorroidas, o incluso palpar tumores rectales.
Localización y Frecuencia de Metástasis
o Hígado 38-60%
o Ganglios linfáticos abdominales 39%
o Pulmón 38%
o Peritoneo 28%
o Ovário 18%.
o Glándulas suprarrenales 14%.
o Pleura 11%.
o Huesos 10%.
o Cérebro 8%.
En caso de Tumores Rectales
 Si al tactar se siente el tumor: tumor bajo - es 5 cm desde el margen anal (tratamiento de cáncer rectal).
 CANCER DE RECTO MEDIO: entre 5 a 10 cm del margen anal
 Si al tactar no se siente el tumor: tumor alto (tratamiento de cáncer de colon).
 Rectosigmoidoscopia: para diagnóstico de cáncer de recto alto 10 – 15cm del margen anal
5.5
CIRUGIA II – UNIDAD 5 -CLASE 3
Métodos auxiliares de imagen:
1) Ecografía Abdominal: de acuerdo al doctor, en la sospecha de CA, por tumoración, se inicia con ecografía,
pues ayuda a visualizar la masa, y descartar algunos diagnósticos diferenciales. Luego se pasa al siguiente;
2) Colonoscopia con Biopsia: con INFORME ANATOMO-PATOLOGICO, es el principal método de confirmación.
 El tumor, mas frecuente en el colón es el: ADENOCARCINOMA
 Los tumores rectales, mas comunes son: Escamosos y Adenocarcinoma.
3) TAC con contraste, tórax, abdomen, pelvis: mientras se espera el resultado anatomopatológico.
 Es esencial para estadificar el tumor
4) PET SCAN: en caso que este disponible, es uno de los mejores métodos para estadificar.
5) Marcadores Tumorales: CA19-9 y antígeno carcinoma embrionario (CEA).
6) En caso de Tumores RECTALES:
 Se puede solicitar una ANOSCOPIA
 RMN – ES INDISPENSABLE: para analizar el complejo esfinteriano (infiltración de la pared y de los esfínteres).
ESTADIFICACIÓN TNM
T0: no hay evidencia de tumor primitivo M0: no hay metástasis a distancia N0: ausencia de metástasis
ganglionares
Tis: carcinoma in situ M1: metástasis a distancia o siembra
peritoneal.
N1: metástasis en 1-3 ganglios
pericólicos
T1: tumor limitado que invade la mucosa M1a: metástasis a 1 órgano o sitio a
distancia, sin siembra peritoneal.
N1-a: metástasis a 1 Ganglio regional
T2: tumor que invade hasta la
muscular propia
M1-b: metastasis a 2 o mas órganos o
sítios a distancia sin siembra peritoneal.
N1-b: metástasis en 2 a 3 Ganglios
regionales
T3: tumor que llega hasta la subserosa
o los tejidos perirectales/pericólicos
M1-c: metástasis en la superficie
peritoneal con o sin metástasis en otro
Sitio u Órgano a distancia
N1-c: metastasis sub-seroso,
mesentérico tejido peri-cólico no
peritonizado o perirrectal-mesorectal-
sin metastasis ganglionar regional
T4: tumor que perfora peritoneo
visceral e invade otros órganos y
estructuras (intestino delgado, vejiga, sacro).
N2: metástasis en 4 o más ganglios
pericólicos/perirectales
T4a: tumor invade a través del
peritoneo visceral (perforación o
invasión del tumor).
N2-a: metástasis en 4 a 6 Ganglios
regionales
T4b: tumor invade directamente o se
adhiere a otros organos o estruturas.
N2-b: metástasis 7 o más Ganglios
regionales
COLON DERECHO - Vegetante-Polipoide-Exofitico
o Dolor, Hemorragia
o Signos de Anemia
o Masa tumoral en FD o FID
COLON Izquierdo - Anular o Anillo de Servilleta
o Dolor, Hemorragia, Constipación
o Obstrucción.
Lado Izquierdo: pólipos intraluminales (flecha blanca).
Lado derecho: flecha negra, infiltración de la pared del
colon.
Tumores por COLONOSCOPIA
Diagnóstico Diferencial
 Colitis Recto Ulcerativa - Enfermedad de Crohn.
 Enfermedad diverticular - Colon irritable - Angiodisplasias.
5.5
CIRUGIA II – UNIDAD 5 -CLASE 3
ESTADIO CLASIFICACIÓN TNM DESCRIPCIÓN SUPERVIVENCIA A 5 AÑOS
0 Tis, NO, MO Cancer limitado a mucosa 100%
I T1-T2-NO-MO Tumor que no sobrepassa
la muscular
85-100%
II T3-T4-N0-M0 Tumor que sobrepassa la
pared intestinal
50-80%
III T1-T4-N1-N2-M0 Metástasis ganglionar 30-60%
IV T1-T4-N0-N2-M1 Metastasis a distancia >10%
MANEJO
1) Historia clínica y Examen físico detallados.
2) Control de signos vitales (investigar hipotensión ortostática).
3) Solicitar HEMOGRAMA COMPLETO (buscar anemia), tipificación, coagulograma, perfil renal y hepático, etc.
4) INTERNACIÓN DEL PACIENTE: para poder realizar un control estricto de signos vitales, realizar todos los
exámenes necesarios para lograr el diagnostico, y dar seguimiento al tratamiento del paciente.
5) Solicitar los exámenes auxiliares de imagen:
1. Ecografía abdominal
2. Colonoscopia con Biopsia
3. TAC con contraste (tórax, abdomen, pelvis).
4. Tumor rectal: ANOSCOPIA y RMN (ES INDISPENSABLE).
TRATAMIENTO QUIRURGICO
Incluye resección del tumor acompañada de los ganglios regionales (convencional o laparoscópico);
 Cáncer de ciego y colon ascendentes:
 Colectomía derecha con ligadura de los vasos ileocolicos y cólicos derechos
 Lesión en ángulo hepático o colon transverso proximal:
 Colectomía derecha con ligadura del pedículo central de los vasos cólicos medios.
 Colon transverso distal o ángulo esplénico:
 Colectomía subtotal, incluyendo ligadura de la arteria cólica izquierda, con anastomosis íleo-colon
izquierdo, o colectomía izquierda extendida con ligadura de arteria mesentérica inferior y de la rama
izquierda de la arteria cólica media con anastomosis colorrectal
 Colon descendente:
 Colectomía izquierda (resección porción izquierda del colon transverso, descendente y sigmoides)
 Sigmoides: sigmoidectomía (Cirugía de Hartmann).
TRATAMIENTO SEGÚN LOS ESTADIOS (COLON)
o Estadio 0-I: cirugía
o Estadio II: cirugía (±QMT complementaria).
 Decisión individualizada; en general se recomienda QMT si algún factor de riesgo.
o Estadio III: cirugía + QMT complementar.
o Estadio IV: QMT paliativa ± cirugía.
 Tumor primario sin sintomatología o riesgo de obstrucción
 Resección de metástasis hepáticas o pulmonar
CÁNCER DE COLON
5.5
CIRUGIA II – UNIDAD 5 -CLASE 3
Depende de algunos factores relacionados al TNM
 Estadios muy bajos T1N0:
 Resección trans-anal: resección de todo el espesor de la pared del recto.
 Los que no se clasifican para resección transanal T1-T2-T3a/b- NO – N1:
 Cirugía mas radical con resección total del mesorrecto y ganglios locorregionales.
 Lesiones del recto superior (10 a 15 cm del margen anal):
 Resección parcial de mesorrecto.
 Cáncer de recto intermedio mas avanzado T3a/b (muy bajos con músculos elevadores fascias del mesorrecto libres o
T3a/b en recto medio y superior N1-2 sin invasión extra ganglionar y sin invasión extramural:
 Resección total del mesorrecto en bloque.
 Localmente avanzado >T3b con invasión vascular extramural:
 Quimioterapia y radioterapia coadyuvante + resección total del mesorrecto.
El seguimiento de los pacientes operados: requiere evaluación clínica, colonoscopia, resonancia magnética y/o TAC
de la pelvis, tórax, abdomen, buscando lesiones metastásicas (al menos cada 6 meses por 2 años).
 En el primer año: colonoscopia completa
 2 TAC de tórax en los primeros 3 años
 Mediciones del CEA cada 6 meses
Cuidados Post-Operatorios:
Complicaciones
1) Obstrucción.
2) Perforación: se realiza;
 Resección de colon con colostomía y fistula mucosa
 Operación de hartmann
3) Hemorragia
CÁNCER DE RECTO
Objetivos de la Cirugía del Cáncer Rectal
 Curación
 Prevención de la Recidiva LocoRegional
 Mantenimiento de la función
Terapia adyuvante:
 Quimioterapia.
 Radioterapia.
 Inmunoterapia.
Pruebas de escrutinio – Investigación – Screening
a) Prueba de Guayaco en Materia fecal (Sangre oculta en heces): debe quedar 72 horas en ayunas de
alimentos que contengan hierra (carne, pescados). Por esto había mucho falso positivo.
b) Test Inmunoquímico de Matéria fecal: mas especifico, detecta sangre humana em las heces.
c) Test de ADN en material fecal
d) Sigmoidoscopia Flexible
e) Colonoscopia, TAC, radiografía, etc.
 Personas con riesgo normal: sin antecedentes familiares: investigación inicia a los 50 años.
 En afro-americanos se inicia a los 45 años.
 Pacientes con história familiar, o adenoma avanzado en familiar de primer grado: deben ser
estudiados por colonoscopia a partir de los 40 años.
 Pacientes que no realizaron el Screening con >85 años: deben ser estudiados dependiendo de la comorbilidad.
De acuerdo al doctor el a y d son suficientes.
5.6
CIRUGIA II – UNIDAD 5 – CLASE 6
Epidemiologia: enfermedad endémica
 Según la OMS hay 15 millones con la enfermedad.
 41200 casos nuevos/año
 12500 muertes/año
 En Paraguay entre 325 infectados, se halló 39 con megacolon (9%).
 Afecta preferentemente los hombres
 Mas frecuentes entre 40 – 60 años
 Segunda causa, mas frecuente de formas digestivas del chagas.
CLASIFICACIÓN DEL MEGACOLON
Congenito Adquirido
 Enfermedad de Hirschsprung: se presenta en
el nacimiento, como resultado de la falta de
neuronas en los músculos del colon del bebé.
 Infecciones: chagas (mas frecuente).
 Obstructivas: ano imperforado, estenosis anorectal
 Neurológicas: enfermedad de Parkinson, esclerosis
múltiple, distrofia miotónica.
 Metabólicas: hipotiroidismo
 Conectivas: esclerosis sistémica, amiloidosis
 Psicogenas: neurosis, psicosis, deficiencia mental
ETIOPATOGENIA: enfermedad adquirida;
 Se manifiesta en la etapa crónica de la enfermedad de Chagas: secundaria a la alteración y destrucción de
las células ganglionares, preferentemente de aquellas de los plexos nerviosos mientéricos.
 Producido por Tripanosoma Cruzi (parasito).
 LA HIPOGANGLIONOSIS, está a nivel del RECTO: los plexos están destruidos.
 Como no hay funcionamiento en el recto, el colon sigmoides comienza a DILATARSE (MEGACOLON).
 Los trastornos del peristaltismo conducen a:
 Hipertrofia muscular y la dilatación del segmento colónico, sobre todo el distal.
 Pudiendo causar complicaciones como: el vólvulo del colon sigmoides, la obstrucción por fecaloma,
ulceraciones y perforaciones colónicas.
Sintoma:
 Constirpación persistente y progresiva
 Sensación de distención y de plenitud abdominal
 Distensión = elevación diafragmática (pueden ser mortales).
 Puede aparecer disfagias por megaesófago o trastorno urinário por megavejiga.
 Perdida de peso: por moléstia abdominal/dificultad de alimentarse/insomnio.
 Síntomas relacionados a posible oclusión
 Manifestaciones de PERITONITIS.
MEGACOLON
CHAGÁSICO
Afección caracterizada por constipación crónica provocada por
una alteración en el funcionamiento de la musculatura de la
pared colónica como consecuencia de la reducción o destrucción
de las neuronas de los plexos nerviosos intramurales con el
consecuente ALARGAMIENTO, DILATACIÓN, e hipertrofia de una
porción del colon (preferentemente el sigmoides y recto). Causado
por el parásito protozoo Trypanosoma Cruzi.
El plexo más afectado es el de AUERBACH, ocurre hipoganglionosis severa.
5.6
CIRUGIA II – UNIDAD 5 – CLASE 6
Diagnostico
1. Cuadro clínico: paciente que vive en el campo.
2. Serología: inmunofluorescencia directa para Chagas
3. Examen Físico:
 Distensión: puede ser simétrica o asimétrica
 Movimientos de Reptación: son más lentos.
 Palpación: distensibilidad/tensa
 Tamaño variable
 Consistencia solida/pastosa: por la impactación fecal/fecaloma
Signo de Hoamosky o Godet: se ejerce una presión con el dedo sobre el área, el signo es
positivo si, al retirar el dedo se observa una impronta que tarda unos segundos en desaparecer
(fóvea), solo cuando el fecaloma todavía es pastoso.
Signo de Gersuny: se palpa el tumor, se presiona, cuando se suelta lentamente se siente el
despegamiento del fecaloma de la mucosa del colón).
 Tacto rectal: Signo de la Cortina: se entra por el recto con los pulpejos del dedo hasta la unión
rectosigmoidea (distancia entre el ano a la unión rectosigmoidea es de 18-20 cm) y con el dedo se toca la
cabeza del fecaloma, ocurre el despegamiento de la mucosa por el fecaloma, el fecaloma arrastra la
mucosa abajo (por el peso) formando como una cortina. SIEMPRE ESTÁ PRESENTE.
4. Imágenes: buscando anomalías causadas por el T.Cruzi
a) Rx de tórax PA: puede visualizar una cardiomegalia
b) Rx simple de abdomen AP: dilatación de todo el segmento colónico.
c) Rx contrastada de colon (colon por enema):
 ES LA PRINCIPAL, permite visualizar la dilatación del sigmoides, y permite saber la extensión y el manejo.
d) ECG – Ecocardio: buscando trastornos del ritmo cardiaco (Arritmias, bloqueos, etc).
e) Biopsia a nivel del recto: muy útil para confirmar la enfermedad
NO ES ESENCIAL REALIZAR LA BIOPSIA – NO ES MANDATORIO.
Se saca muestra: fragmente de 0,5 X 1 cm del musculo rectal, por encima de la línea pectínea.
Resultado: ausencia de células ganglionares e Hipertrofia de las fibras nerviosas.
TRATAMIENTO
Existen 3 tipos de complicaciones (FECALOMA – VOLVULO – PERFORACIÓN), se tratan las complicaciones;
FECALOMA
Complicación crónica por impactación de heces, en la porción dilatada
 Enema bicarbonatado para tratar de romper la cabeza del fecaloma, para realizar
posterior extracción manual.
 Cuando no es posible la extracción manual: se realiza anestesia raquídea para dilatar el
esfínter anal, lo que permite introducir la mano y realizar la extracción manual.
La prevención a través de políticas de salud
pública es esencial para cortar la transmisión
5.6
CIRUGIA II – UNIDAD 5 – CLASE 6
TECNICAS QUIRURGICAS
En los casos de megacolon NO COMPLICADO
1) Cirugía de Soave: ya no se realiza
 Se extirpa la zona rectosigmoidea, y toda la mucosa del recto, hasta el límite
superior del canal anal.
 Luego se desciende el colón no dilatado a través del canal rectal desprovisto de mucosa.
 Se evitaba la extirpación del recto
 Pero la técnica era muy sangrante
2) Cirugía de Swenson: ya no se realiza
 Recto sigmoidectomía con anastomosis termino/terminal colo-anal.
 Se realiza la anastomosis por fuera del ano.
 Posteriormente se reintroduce la misma en la cavidad pelviana.
 Morbilidad alta.
3) Cirugía de Duhamel: ya no se realiza
 Sigmoidectomía con cierre de muñón rectal (cuidando para no dejar un muñón muy largo)
 A nivel o un poco por debajo del promontorio se realiza una disección retrorrectal y se desciende el colon no
dilatado a través de una rectotomia posterior que se realiza a 3 cm por encima de la línea pectínea
 Se realiza sutura termino lateral entre la cara posterior del colon descendido y labio inferior de la rectotomia.
4) Cirugía de Duhamel – Haddad: es la anterior, modificada (sin anastomosis). EN 2 TIEMPOS;
 Sigmoidectomía con cierre de muñón rectal (cuidando para no dejar un muñón muy largo)
 COLOSTOMIA PERINEAL: colon abocado al exterior por una incisión en la cara posterior del recto.
 Después de 15 días: cuando ya está pegado, se reseca el colon que sobra, y el paciente queda con
una colostomía perineal. Las recurrencias son raras.
 Es la más realizada en la actualidad, por que no utiliza anastomosis, lo que evita muchas complicaciones.
VOLVULO DEL SIGMOIDES
Oclusión intestinal baja
 Se realizar la reducción endoscópica: se realiza por la rectosigmoidoscopia rígida, se llega
hasta la zona y coloca una sonda que logra estabilizar y eliminar aire y materia fecal.
 Tratamiento quirúrgico: cuando no hay recursos para realizar reducción endoscópica o se
sospecha de necrosis por vólvulo, se hace la cirugía de HARTMANN.
PERFORACIÓN
 Tratamiento quirúrgico precoz: cirugía de URGENCIA, y se realiza la cirugía de HARTMANN.
TECNICA QUIRURGICA: Cirugía de Hartmann
 Sigmoidectomía +
 Colostomía Proximal +
 Cierre del Muñón Rectal
1
2
3
4
PRINCIPALES COMPLICACIONES
 Técnicas 1 – 2 - 3: dehiscencia de anastomosis, fistulas, estenosis.
 Técnica 4: necrosis de la colostomia perineal, absceso de pared, fecaloma del muñón rectal.
5.7
CIRUGIA II – UNIDAD 5 – CLASE 7
Clasificaciones
Realizada en casos de SEUDO – OBSTRUCCION AGUDA
DEL COLON “SINDROME DE OGILVIE”
LOCALIZACIÓN PERMANENCIA FINALIDAD TECNICA
 Cecostomia: con
Sonda Pezzer.
 Transversostomia
derecha (frecuente) e
izquierda (infrecuente).
 Sigmoideostomia en
asa o terminal
 Colostomia transanal o
transperineo-anal
(operacion de Duamell
– Haddad)
 Transitórias
 Definitivas
 Descompresiva
 Derivativa
 En Asa O LOOP
 Con duplo lumem o
doble luz. (doble
boca) en caño de
escopeta tipo mickulis
 Con estoma único o
terminal (boca única)
COLOSTOMIA
Abocamiento al exterior del colon a través de la pared
abdominal, se puede definir también, por la abertura de un
segmento del colon, en la pared abdominal logrando el desvío
total del contenido fecal, para el medio externo.
Colostomías Terminales
 Después de una amputación
abdominoperineal del recto (operación de MILLES)
 Después de la operación de Hartmann
(sigmoidectomía con colostomía terminal y
sutura del muñón rectal)
Colostomías Transitorias
 Para protección de anastomosis colo-
anales o colorrectales
 En el tratamiento inicial de la obstrucción
de colon izquierdo (procedimiento en 3 tiempos).
 En el tratamiento de la perforación del
Recto Extraperitoneal
 En el tratamiento paliativo de la neoplasia
obstructiva del colon asociada a
carcinomatosis peritoneal y múltiples
metástasis a distancia
 En el tratamiento de procesos infecciosos
perineales graves (ENFERMEDAD DE FOURNIER).
CECOSTOMIA
TÉCNICA:
1) Incisión en la FID tipo McBurney de aproximadamente 4 cm.
2) Identificación del Ciego con posterior apendicetomía o colotomia en la pared
anterior del Ciego.
3) Posicionamiento de una sonda: drenaje tipo Pezzer o sonda vesical tipo Foley de
gran calibre) en el interior de la luz del Ciego (que es mantenido en el lugar después
de la sutura en bolsa de tabaco)
4) Fijación a la pared abdominal: después sutura de la incisión y curación cuidadosa, y
la sonda es conectada a un sistema tipo Colector de Orina.
5) Después de la resolución del Cuadro de distensión del Colon y restablecimiento del
tránsito intestinal, la sonda puede ser retirada (no antes de 3 semanas), siendo que
esta creada una fístula colocutanea que evolucionara con el cierre espontáneo, en
ausencia de obstrucción real del colón distal.
5.7
CIRUGIA II – UNIDAD 5 – CLASE 7
Son construidas generalmente en el Colon transverso (próximo a la flexura cólica derecha o ángulo izquierdo del
colon, ángulo esplénico) o en el sigmoide que representan los segmentos móviles del colon. El lugar para su
realización o construcción depende del motivo que llevo a la necesidad de derivación fecal.
La colostomía terminal y definitiva, es normalmente, realizada por causa
de una neoplasia localizada a 1 – 2 cm de la Unión Anorrectal.
COLOSTOMIA EN ASA LOOP
TÉCNICA:
1) Incisión: de 6 cm em el cuadrante abdominal superior derecho
(transversostomia)
 De preferencia a 5 cm de cicatriz umbilical.
2) Incisión de aponeurosis del músculo recto abdominal y
divulsión muscular del mismo.
3) Liberación de colon transverso: con ayuda de una sonda,
exteriorización del colon transverso en asa
4) Incisión del colon transverso: sobre la tenía muscular anterior.
5) Fijación colon-cutánea a través de sutura con hilo absorbible
4.0, para que pueda calzar la bolsa de colostomía (1 a 2 cm de
prominencia sobre la piel para colocar la bolsa).
Se dejan 2 BOCAS - ABERTURAS
1. Porción Activa: abertura que expulsa la materia fecal,
2. Porción Inactiva: expulsa mucosidad solamente.
SIGMOIDOSTOMIA EN ASA
TÉCNICA
 Mismos puntos que las anteriores, pero la diferencia es que:
 La incisión debe ser 5cm de longitud en la fosa iliaca
Izquierda entre el ombligo y la espina iliaca antero-superior.
COLOSTOMIA TERMINAL – SIGMOIDOSTOMIA TERMINAL
Hoy son menos realizadas debido
al conocimiento, que resecciones
con un margen de 1 cm son
suficientes para prevenir recidivas.
5.7
CIRUGIA II – UNIDAD 5 – CLASE 7
Cirugía de Duhamel – Haddad: tratamiento para mega colón chagásico
COMPLICACIONES
Es muy frecuente
COLOSTOMIA CON DOBLE BOCA (DOBLE LUMEN)
c
En caño de escopeta doble - TIPO MICKULIS
 Hernia ParaEstomal o ParaColostomica:
 Es una de las más frecuente.
 Prolapso del estoma: por esfuerzos excesivos.
 Hiperqueratosis - Necrosis del estoma: sobre todo
cuando es derecha, por la acidez de la materia fecal.
 Retracción a la cavidad peritoneal: puede causar
peritonitis fecal o celulitis necrotizante.
 DERMATITIS PARACOLOSTOMICA
ILEOSTOMIA
 Es una abertura creada quirúrgicamente (ostomía) entre el
íleon (intestino delgado) (íleon) y la pared abdominal
 La bolsa se asegura a un cinturón, se vacía dirigiéndola hacia
dentro del inodoro y abriendo la pinza.
COLOSTOMIA PERINEAL O TRANSPERINEO-ANAL O TRANSANAL
 Sigmoidectomía con cierre de muñón rectal (cuidando
para no dejar un muñón muy largo)
 COLOSTOMIA PERINEAL: colon abocado al exterior por
una incisión en la cara posterior del recto.
 Después de 15 días: cuando ya está pegado, se reseca el
colon que sobra, y el paciente queda con una colostomía
perineal. Las recurrencias son raras.
5.7
CIRUGIA II – UNIDAD 5 – CLASE 7
BOLSAS DE COLOSTOMIA
Bolsas de 1 generación: abundan en el mercado paraguayo, por ser las más accesibles.
 Cierre magnético: la placa que tiene contacto con la piel tiene una cobertura especial
 El orificio de la bolsa debe estar perfectamente en la ostomía.
 Se coloca la capa/placa primero para proteger, después la bolsa.
 Hay un cierre magnético: paciente pude sacar, y colocar nuevamente
sin sacar la base.
 Se debe utilizar productos para poder mejorar el olor
 Se indica Psicoterapia: paciente no quiere salir, por no poder controlar la defecación.
 Antes de comer se debe limpiar la bolsa
Limpieza y Cambio de bolsa
 Al menos una vez al día debe realizar una buena higiene: de su colostomía y cambiar la bolsa, el momento más
adecuado acostumbra a ser antes de las comidas ya que es cuando disminuyen las deposiciones.
 Debe colocarse delante del espejo del baño y seguir los siguientes pasos:
 Desenganche con cuidado la bolsa del abdomen, con una mano sujetar la piel y con la otra retirar.
 Limpiar bien el estoma de los restos de heces con papel, no utilice gasas.
 Limpiar bien el estoma y la piel de alrededor con agua tibia y jabón neutro.
 No frotar con fuerza y utilizar una esponja natural.
 Secar suavemente la piel con pañuelos de papel o una toalla suave.
 La mucosa del estoma puede sangrar con facilidad.
 Antes de enganchar la bolsa compruebe que la piel esté bien seca, prepare la nueva bolsa de ostomía y
coloque las manos encima de la bolsa durante un par de minutos para calentarla y facilitar su adhesión.
 Si va a estar de pie o sentado, coloque la bolsa en posición vertical, si por el contrario está encamado es
mejor colocarla inclinada.
La Vida Diaria con una Colostomía
Higiene Corporal: se puede duchar o bañar, con o sin bolsa según preferencias personales. Es importante que el
agua sea tibia para evitar quemaduras.
La Ropa: Puede utilizar su ropa habitual, pero debe evitar que los cinturones ejerzan una presión directa sobre el
estoma, y evitar fajas que compriman en exceso el abdomen.
Actividad Física: en general puede practicar cualquier tipo de deportes.
 Si practica la natación, no se saque la bolsa.
 En los primeros meses después de la intervención procure evitar cargar pesos para evitar hernia.
Alimentación: debe ser variada, equilibrada y saludable.
 Debe restringir la ingesta de alimentos flatulentos (brócoli, coliflor, etc),
 Evitar bebidas con gas y un exceso de ingesta de fibra.
 Debe comer cinco veces al día y beber como mínimo 1,5 a 2 litros de líquidos.
El mal Olor
Muchos factores, como la comida, las bacterias que normalmente hay en su intestino,
las enfermedades, ciertas medicinas y las vitaminas pueden causar olor.
 Usar una bolsa a prueba de olores, vaciar la bolsa con frecuencia
 Verificar que la barrera cutánea se encuentre fijamente adherida a la piel
 Usar líquidos y/o tabletas desodorantes especiales en la bolsa
Es importante recordar que todos pacientes antes de realizar la colostomía: debe realizar la consulta con doctores y
licenciadas especialistas en colostomías, ellos harán la marcación del mejor lugar para realizarla para evitar complicaciones, y
ayudaran con instrucciones para el manejo, que será fundamental en su vida postquirúrgico.
5.8
CIRUGIA II – UNIDAD 5 – CLASE 8
ARTERIAS:
o ARTERIA RECTAL SUPERIOR: RT de la arteria MESENTÉRICA INFERIOR.
o ARTERIAS RECTALES MEDIAS: RC de la arteria ILÍACA INTERNA
o ARTERIAS RECTALES INFERIORES: RC de la arteria PUDENDA INTERNA.
VENAS: sentido inverso a las arterias
.
RELACIONES EN EL HOMBRE RELACIONES EN LA MUJER
.
Emergencias Anorrectales
La patología anorrectal es parte de la práctica médica
diaria. En general son pacientes que se muestran
preocupados, avergonzados y con mucho dolor.
3
11
7
REPASO ANATOMICO – GENERAL
1) El RECTO: se extiende desde la unión rectosigmoidea (esfínter
sigmoideorrectal) situado frente a la 3ªVS, hasta la línea
dentada/pectínea, mide 14 cm.
2) El ANO: se extiende desde la LINEA DENTADA/PECTINIA hasta el
borde anal, mide de 3 a 4 cm, es estrecho debido a que está
rodeado por esfínteres;
 Esfínter externo del ano: estriado, voluntario, reforzado
por fibras del músculo elevador del ano
 Fibras lisas longitudinales
 Esfínter interno del ano: liso, involuntario.
Estos vasos forman los PLEXOS HEMORROIDALES - ALMOHADILLAS:
distribuidos en 3 almohadillas en distintas localizaciones, imaginando el
ano como un reloj, con el paciente en posición GINECOLOGICA;
- Lateral izquierda: posición de la hora 3 del reloj.
- Anterior derecha: posición de la hora 11 del reloj.
- Posterior derecha: posición de la hora 7 del reloj.
Plexo hemorroidal Superior→ drena al sistema portal
Plexo hemorroidal medio e inferior → drena a vena cava inferior.
5.8
CIRUGIA II – UNIDAD 5 – CLASE 8
Examen Físico Proctológico
Procurar privacidad y comodidad para el paciente. Idealmente utilizar sedación en pacientes
con grandes abscesos o mucho dolor, para hacer un examen adecuado
a) Inspección: se debe analizar;
 Lesiones piel, cambios coloración, masas.
 Palpación masas para evaluar induración y dolor.
b) Tacto rectal: recordar que las hemorroides no se deben tactar
 Se debe usar anestésicos tópicos.
 Evaluar integridad del piso pélvico, paredes y contenido rectal.
 Áreas de induración, próstata, etc.
c) ANOSCOPIA: mejor visualización de sitio de sangrado, localización y tamaño de hemorroides, fisuras y masas.
 Siempre debe ser realizada para finalizar el examen físico proctológico, se utiliza en anoscopio.
CURIOSIDAD: Proctalgia Fugas: episodios de dolor rectal lancinante, severos, que generalmente ocurren en las noches.
 Examen rectal normal. NO ES MUY FRECUENTE.
 Etiología desconocida: se deben a espasmos de musculatura rectal o contracciones de piso pélvico
 Manejo es con baños de asiento, y diazepam.
Enfermedades Proctológicas más frecuentes en urgencias:
Prolapso variable de las estructuras vaculoelásticas que almohadillan el canal anal, compuestas
de arteriolas y venas con comunicaciones arteriovenosas, músculo liso y tejido Conectivo y elástico
 Es la patología anorrectal mas frecuente
 Igual en ambos sexos.
 Aumenta con la edad (45-65 años).
Etiopatogenia - Factores Predisponentes:
o Estreñimiento
o Herencia: predisposición genética.
o Posición erecta: personas que trabajan constantemente de pie, la circulación es
declive vasodilatando los vasos a este nivel.
o Embarazo: la progesterona vasodilata todo el cuerpo, predisponiendo la dilatación de los vasos anales.
o Hipertensión portal no aumenta la frecuencia de hemorroides (pero de várices anorrectales en el recto medio).
Clínica
o Rectorragia: es el signo más frecuente, sangre roja viva (RECORDAR QUE EL SANGRADO ES ARTERIAL).
o Anemia crónica ocasionalmente: en casos crónicos por perdida de sangre.
o Prolapso: el segundo signo más frecuente, presencia de masa.
o Otros: Prurito, disconfort
o El dolor es síntoma de crisis hemorroidal aguda o patología asociada, puede ser por;
 Trombosis hemorroidal: se observa zona violácea indurada dolorosa al tacto, por descenso del plexo
hemorroidal externo (hemorroides externas).
 Fluxión Hemorroidal: se observa región edematizada, prolapsada, irreductible y muy dolorosa
Posición del Paciente:
 Posición Decúbito Lateral Izquierdo.
 Posición Genupectoral: es la de elección.
 Posición Proctológica: se costumbra usar para cirugías.
 Posición de Decúbito Ventral: en cirugías de periné.
HEMORROIDES
5.8
CIRUGIA II – UNIDAD 5 – CLASE 8
CLASIFICACIÓN DE LAS HEMORROIDES
INTERNAS
• Suprapectíneos (por encima de la línea dentada)
• Rara vez causan dolor a menos que se
trombosen y necrosen.
• Plexo submucoso
• Drenaje venoso portal
• Las que hacen que descienda el Plexo
hemorroidal superior.
• Inervación escasa
• Cubierta de epitelio Cilindrico
• NO SON PALPABLES: a no ser que estén propasados.
EXTERNAS
 Infra pectíneos (por debajo de la línea dentada)
 Plexo subcutáneo
 Drenaje venoso a la cava inferior
 Ricamente inervado
 Cubierta del Epitelio de transición del canal anal
y piel normal que tiene inervación abundante
(por eso duelo mucho)
 Las que hacen que descienda el Plexo
hemorroidal inferior.
 Tumefacción subcutánea azulada, firme y
dolorosa a la presión.
 Inicio brusco, y dolor intenso permanente.
Diagnóstico: exploración digital rectal + anoscopia +
rectosigmoidoscopia a todo paciente <40 años con
sospecha de hemorroides y >50 se indica colonoscopia.
Diagnóstico: inspección, sin ningún método auxiliar.
Exploración digital rectal complementa el diagnostico.
Las internas se clasifican en:
 I: desciende el plexo hemorroidal, pero no se ve en el canal anal, paciente siente como una masa, puede sangrar o no.
 II: descenso plexo hemorroidal, se ve en el canal anal, pero vuelve a ascender después de defecar (reducción espontanea).
 III: prolapso externo y solo se reduce con el dedo, generalmente siempre sangra al defecar.
 IV: irreductiible (fluxión hemorroidal), sangrado frecuente.
MANEJO
1) Hemorroides Internas: el tratamiento dependerá de la sintomatología, y del grado;
Poco dolor y reductible:
Medidas generales y dietéticas;
1. Baños asiento breves
2. Dieta con fibra, ejercicios
3. Higiene anal con agua tibia
4. Esteroides con Lidocaína tópicos.
5. Reducción manual.
Sangrado: manejo no quirúrgico
 Responden a lubricantes de deposiciones (Vaselina)
 Ablandadores de Heces
 Formadores de Material Fecal (PSILLIUM)
 Reducción de alimento poco digerible en la
dieta (nueces, popcorn)
¿Cuándo es indicada una Hemorroidectomía?
a) Falla manejo médico y endoscópico:
 Ligadura con bandas elástica desde el grado 2
 Escleroterapia. (Grado 1- 2)
 Fotocoagulación infraroja.
 Ablación con láser, dióxido de carbono.
b) Otra patología benigna rectal concomitante (fístula, fisura).
c) Preferencia del paciente.
d) Hemorroides grado 3 o 4 con sintomatología severa.
TÉCNICAS PARA REALIZAR LA HEMORROIDECTOMIA:
1) Exceresis o Hemorroidectomia: por técnicas abiertas (milligan y Morgan); mucosas (parks); cerrada (ferguson).
2) Selladores de Vasos (Caiman, Ligasure)
3) PPH (STAPLER – SUTURA MECANICA CIRCULAR
COMPLICACIÓN - Fluxión hemorroidal
Hemorroides grado 4 (mixto internas y externas)
 Prolapso rojo, oscuro y doloroso
 Gran hipertonía del esfínter interno que impide la reducción del prolapso.
 Muy sensible a la palpación, se puede necrosar la mucosa.
 Hay riesgo de infección, ulceración, sangrado y retención urinaria.
 Tienen indicación de hemorroidectomía de urgencia si están necróticos.
5.8
CIRUGIA II – UNIDAD 5 – CLASE 8
DE ACUERDO AL LIBRO DEL DOCTOR
GRADO I GRADO II GRADO III GRADO IV
 Tratamiento médico
con recomendaciones
generales y dietéticas
 Tratamiento
farmacológico:
venotonicos y cremas
tópicas.
 Otras: infrarrojos,
ligadura con bandas,
inyecciones
esclerosantes.
 Similar al grado I
 Se puede indicar
tratamiento
quirúrgico ante el
fracaso del
tratamiento
médico/endoscópico.
 Tratamiento Quirúrgico
(hemorreidectomia)
 Técnicas de coagulación
con laser e infrarrojo
 Ligadura de arteria
hemorroidal
 Similar al
grado III
2) Hemorroides Externas: se recomienda el tratamiento medico no cruento, que incluye;
 Higiene anal loca con agua y jabón, post defecatoria y a la hora del baño
 Actividad física, dieta rica en fibras, baños de asientos tibios.
 El tratamiento farmacológico: se hará con VENATONICOS y cremas o pomadas tópicas.
Solución de continuidad en el anodermo, distal a la línea Pectínea, hasta el margen anal.
 Mayoría son idiopáticas.
 Otras etiologías: trauma (paso deposiciones duras o diarrea severa, sexo anal), infecciones,
aumento de la presión del esfínter anal.
 El Dolor genera una hipertonía esfinteriana, que lleva a una isquemia, con dificultad de cicatrización.
COMPLICACIÓN – TROMBOSIS HEMORROIDAL
El saco cutáneo de la hemorroide puede sufrir una necrosis
 Trombo o coágulo dentro del lumen venoso.
 Inicio brusco, y dolor intenso permanente, asociado a esfuerzos físicos.
 Dolor aumenta con las maniobras de Valsalva o al sentarse.
 No hay relación entre el tamaño de la tumefacción y la intensidad del dolor.
 Existe relación con la ingesta de aliños, condimentos y alcohol.
TRATAMIENTO
Paciente poco sintomático: manejo no quirúrgico.
 Educar al paciente, dieta, suspender deportes (medidas higiénicas dietéticas).
 Se resolverá en 2 semanas aproximadamente, con drenaje espontaneo:
 Puede sangrar por 2 días, sangre oscura, escasa.
Paciente muy sintomático:
 Dolor intenso u obstrucción anal.
 Drenaje: que puede ser hecho en el Servicio de Urgencia por un Emergenciólogo.
 Infiltrar la base de la hemorroide con lidocaína, elevar la piel y realizar incisión elíptica alrededor del
coágulo, presionar la hemorroide para sacar el trombo. Remover la piel que rodea el coágulo,
presión local por 30 minutos a 1 hora. Aseo local con Agua al defecar por 4 a 5 días.
Plicoma ANAL
Pliegue engrosado o aumentado de tamaño, de la piel anal o perianal
 Diagnostico diferencial de hemorroide externa, condiloma
acuminado, o verrugas veneras.
 Por fuera del epitelio de transición, es asintomático.
 Se puede retirar con anestesia local.
FISURA ANAL
5.8
CIRUGIA II – UNIDAD 5 – CLASE 8
Localización:
 Se ubican en la línea media (punto estructural más débil), 90% son POSTERIORES.
 Fisuras laterales: causadas por crohn, tuberculosis, cáncer, sífilis, prurito anal crónico, linfogranuloma
venéreo, SIDA, etc (pues tienen trastornos en la defecación).
Síntomas – Clínica:
 Gran dolor rectal al defecar, puede provocar lipotimia (puede acompañarse de sangrado escaso)
 Dolor de inicio súbito, que persiste varias horas después de la defecación.
 Difícil visualización por dolor (por tono esfínter anal muy aumentado.
Diagnóstico: la inspección es fundamental e diagnostica;
 Utilizar lidocaína en gel para examinar.
 Retracción lateral alrededor del ano para observarla.
 En ocasiones existe un plicoma anal asociado.
 El tacto rectal y la Anoscopia están contraindicados por el dolor
Tratamiento
1) Se inicia con medidas higienico-dieteticas + medicación oral/tópica:
 Calor local húmedo, baño de asientos
 Analgésicos (EV, IM, oral, supositórios).
 Ablandador las deposiciones
 Cremas de nitroglicerina: disminuye el tono esfínter interno
 Mejorando el dolor y la cicatrización.
 Botox (toxina botulínica): inyectada en esfinter interno
2) Si a los 10 días no hay una respuesta adecuada o en fisuras crónicas: Cirugía:
 Esfinterotomía lateral (fisurectomia)
 Sección del esfínter interno en porción distal (para disminuir la hipertonía).
 Puede causar ocasional incontinencia.
Se origina en una cripta anal que se traumatiza e infecta→ por canales anales →
espacio interesfinteriano → espacios perirrectales → absceso.
 Frecuente entre los 20-40 años (Hombre: Mujer = 3:1).
 Predisponentes: crohn, Cáncer, TBC, fisuras, cuerpos extraños, trauma rectal, inmunosupresión.
Signos y Síntomas:
 Zona de tumefacción con dolor local intenso, constante y progresivo, y signos de inflamación.
 De carácter pulsátil que se acentúa al sentarse, toser, estornudar y defecar.
 En algunos pacientes se agrega escalofríos, fiebre y cierto grado de retención urinaria.
Diagnostico:
a) Tacto rectal → hipotonía esfinteriana y palpación de una prominencia dolorosa en el canal anal
 Útil palpación bidigital en abscesos pequeños, retroanales e interesfinterianos.
Perianal
(40-45%)
Absceso
Isquiorrectal
20-25%
Absceso
Interesfinteriano
(20-25%)
Absceso
Supraelevador
(< 5%)
Herradura
-Superficial
-Masa palpable
dolorosa cercana al
margen anal
-Más fácil de
diagnosticar
-Compromiso
sistémico muy raro
-Fuera de los músculos
del esfinter
-Se logra palpar en el
Tacto Rectal
Profundo
-Sobre la línea dentada
-Pueden tener fiebre y
leucocitosis
-En el espacio entre
ambos esfínteres.
-Dolor es de ubicación
más alta.
-No se ve, se logra tocar
al Tacto Rectal
-Fiebre
-20% son postparto
-Ubicación posterior al
recto, dolor coccigeo.
-Largo y
comunicante
-Se forma en
cualquiera de los
espacios (menos
perianal)
-Difícil diagnóstico.
Abscesos Anorrectales
5.8
CIRUGIA II – UNIDAD 5 – CLASE 8
Tratamiento: Antibióticos (Amoxi + Sulbactam) + DRENAJE
 Inmunosupresión, tratar diabetes, enfermedad valvular
 Pacientes febriles: tratar la fiebre con antipiréticos.

 34% de todos los pacientes con SIDA, debutan con abscesos + fístulas.
 Frente a la sospecha de un absceso en formación (flegmón)
 Indicar: reposo, calor local, aanalgésicos, control muy estricto de la evolución.
Absceso PERIANAL: Es siempre una urgencia.
 Vaciamiento y drenaje precoz (en cuanto se hace el diagnóstico).
 Drenaje en el Quirófano, con anestesia general o de raquídea.
Absceso Anorrectal: incisiones amplias, en cruz con resección de la piel, que permitan
un buen drenaje y debridamiento digital de la cavidad del absceso.
 Antibióticos en el momento del drenaje y en el postoperatorio inmediato.
 CIPROFLOXACINO+METRONIDAZOL
Conexión entre dos superficies epitelizadas como el canal anal y la piel. Es la manifestación crónica de un absceso.
 >50% de los abscesos isquiorectales se fistulizarán.
 Son el resultado de abscesos perirectales que drenaron (espontánea o quirúrgicamente).
 Se ven también: crohn, TBC, trauma, fisuras, cáncer, radiación, clamydia y cuerpos extraños.
Clínica:
 Descarga mucosa o purulenta anal O HECES
 Ano húmedo
 Dolor
Interesfintérica
(70%)
Transesfintérica
(25%)
Supraesfintérica
(5%)
Extraesfintérica
(1%)
¿Drenaje en el Sala de Urgencia?
 Sólo los perianales
 Paciente que no se ve tóxico
 Sin factores de riesgo como diabetes,
inmunosupresión.
 No parece tener un absceso complicado
 Paciente cooperador
Al finar el drenaje paciente va a casa con ATB.
Fistulas Perineales
5.8
CIRUGIA II – UNIDAD 5 – CLASE 8
Diagnóstico:
 TACTO RECTAL: cordón o tracto fistuloso, absceso parcialmente drenado.
 Es muy útil la ECOGRAFIA.
Tratamiento:
 Medidas higienicodieteticas (igual en hemorroides)
 Protectores rectales
 Analgésicos. Si no ha sido drenado completamente: se puede usar ATB.
 Reposo gástrico, nutrición parenteral.
 Infliximab (Inhib TNFα): puede ser usado en el tratamiento también,
bloquea el proceso inflamatorio crónico.
 Pero siempre debe ser trata con CIRUGIA
 El trayecto de las Fistulas se describe por la Ley Goodsall:
a) Superior (triangulo anterior); cuando el orificio externo esta en esta
región, el orifico interno se ubica en forma RADIAL a él.
b) Inferior (triangulo posterior): cuando el orifición externo esta en esta
región, el interno se ubica en la línea media posterior (hora 6).
Pacientes con abscesos, pueden desarrollar infección perianal necrotizante (generalmente diabéticos e inmunocomprometidos)
Se analizan los criterios, en conjunto con un FOCO ANAL/RECTAL para considerar sepsis perineal.
CRITERIOS PARA DIAGNOSTICO DE SEPSIS: qSOFA: q (PEQUEÑO), SOFA (FALLA
SECUENCIAL DE ÓRGANOS VITALES)
1- Hipotensión sistólica (PA sistólica < 100 mmHg)
2- Taquipnea: >22rpm.
3- Confusión mental (Glasgow si tiene 13/15 está confuso)
Shock Séptico
Es una HIPOPERFUSIÓN CELULAR (no llega el O2 en los tejidos) debido a una SEPSIS.
CRITERIOS PARA SU DIAGNOSTICO
1- CLÍNICO
 PRESION ARTERIAL MEDIA: (TAS - TAD DIVIDIDO 3) + TAD: <65 mmHg.
(el criterio más utilizado para Dx, pues es el más rápido)
2- LABORATORIAL
 Lactato Sérico: Gasometria Arterial >18mg/dl o 2meq/L.
Clínica: aumento del dolor, fiebre, dificultad para DEFECAR U obrar.
Tratamiento: Drenaje quirúrgico urgente, antibióticos y cuidados intensivos.
Se realiza la FISTULECTOMIA:
 Se usa una hemivalva proctológica, y con una jeringa se estila agua
oxigenada, para observar en que cripta sale el líquido para guiar el
trayecto (de acuerdo a ley de goodsall).
 Se realiza la excerisis de la boca externa de la fistula y sigue su trayecto.
 Se introduce una cinta por la fistula, y se sutura por fuera
 Con el tiempo el cuerpo expulsará.
Sepsis Perineales
2 criterios Positivos ya es
diagnóstico de SEPSIS.
1 criterio Positivo ya es
diagnóstico de SHOCK SÉPTICO
5.8
CIRUGIA II – UNIDAD 5 – CLASE 8
Tumor de materia FECAL dura, solida, pétrea (principal complicación del megacolon chagassico).
Pacientes que han estado en reposo y con ingesta pobre en fibras.
CLINICA
• Pujo, dolor y tenesmo rectal.
• Puede haber incontinencia, o deposiciones de pequeña cantidad.
Diagnostico:
a) Examen Rectal: relajación espontánea del esfínter interno (canal entreabierto) a nivel del CANAL ANAL:
 IMPACTACION FECAL: se palpa materia fecal solida blanda y pastosa o Heces Caprinas y es BAJO.
 FECALOMA: se TACTA una masa dura, pétrea y es ALTO.
Tratamiento:
 Proctoclisis: sonda rectal, en lo posible impactada en el fecaloma e instilar una solución de agua tibia con
vaselina y bicarbonato de sodio). Se hace cada 12 horas.
 Enema de infiltración al 500 o/oo (500 grs de HCO3Na en 1000 cc de SF)
 Esto hablandará el fecaloma, y se hace el vaciamiento manual.
 Si esto falla → vaciamiento manual en Quirófano y bajo anestesia
 Fecaloma complicado →OPERACIÓN DE Hartmann.
Enfermedad de transmisión sexual (causado por HPV)
 Inician como pequeñas verrugas planas y evolucionan a una forma de coliflor.
 Altamente contagioso
Tratamiento:
 Podofilina + Acido Tricloacetico
 Los muy verrucosos se debe resecar quirúrgicamente
 Se envia a ANATOMIA PATOLOGICA.
Causas:
 La más común → salida de deposiciones y mucosidad por el ano.
 Dermatológicas: dermatitis de contacto, psoriasis, eczema y liquen plano.
 Infecciones: Herpes simplex, sarna, gonorrea, sifilis, cándida, VPH y abscesos locales, parásitos en niños.
 Enfermedades sistémicas: diabetes, leucemia, anemia aplasica, enf. tiroideas e hiperbilirrubinemia.
 Hemorroides (raro) y cáncer anal.
Tratamiento: depende del agente causal.
• Aseo diario y después de cada deposición con agua Tibia.
• Evitar aseo excesivo → aumenta irritación.
• No rascarse ni usar papel confort.
Es un trayecto recubierto de epitelio y tejido granulación, que comunica la superficie cutánea al nivel de la línea
media posterior a la altura del sacro con los tejidos que rodean esta zona.
Etiopatogenia: folículo piloso se oblitera y distiende, y ocurre la sobreinfección.
Cuadro clínico
o Asintomático durante largo periodo de tiempo.
o Periodo sintomático
• Supuración en línea media interglútea de forma crónica intermitente
FECALOMA
CONDILOMA ACUMINADO
PRURITO ANAL
SINUS PILONIDAL
5.8
CIRUGIA II – UNIDAD 5 – CLASE 8
• Episodios agudos de infección que ceden con drenaje y pueden volver a aparecer.
Tratamiento:
a) Absceso pilonidal:
o Drenaje quirúrgico y desbridamiento (si no existe fluctuación: antibioterapia y
antiinflamatorios y al haber fluctuación se realiza el drenaje).
b) Sinus pilonidal crónico:
o Excisión quirúrgica.
Protrusión del recto a través del canal anal.
 Mas frecuente en >60 años (en mujeres 3-10 veces más frecuente, relación con multiparidad).
 Historia de constipación crónica y mala calidad de la musculatura del piso pélvico.
 A pesar de poder reducirla, vuelve a prolapsar.
Tratamiento: el definitivo es quirúrgico.
 Prolapso rectal: rectopexia (sutura del recto en los alerones del sacro a la fascia pre-sacra).
 Combinado (vagina + recto): operación de Manchester (Cerclaje de vagina + rectopexia).
 Operación de DELORME: resección de todo el recto prolapsado y anastomosis colo/anal o rectal.
Deglutidos: huesos de pollo, molduras de dientes, espinas de pescado; cálculos biliares; o fecalitos.
Cálculos urinarios, dispositivos vaginales, instrumentos quirúrgicos pueden erosionar hacia el recto.
Se pueden introducir intencionalmente en relación a juegos sexuales o a conductas bizarras.
Síntomas: dolor intenso durante la defecación.
 Las manifestaciones dependen del tamaño y forma del objeto;
 su tiempo dentro del recto y la presencia de infección o perforación.
Diagnóstico: se palpan en el Tacto Rectal
 Examen abdominal y radiografías para excluir perforación.
Tratamiento:
1) Si es palpable → anestesia local subcutánea y submucosa → Dilatación anal → remoción del objeto.
2) Si no es palpable → hospitalizar.
a) Observar y esperar su expulsión espontánea (hidratación y control de signos vitales).
b) Remover con Sigmoidoscopio FLEXIBLE o Proctoscopio RIGIDO (posterior a ello se realiza una
COLONOSCOPIA – SIGMOIDOSCOPIA para buscar lesiones).
c) Si no es posible con la sigmoidoscopia: se realiza anestesia general y laparotomía;
 Se realiza generalmente la OPERACION DE HARTMAN
PROLAPSO RECTAL
CUERPOS EXTRAÑOS
6.1
CIRUGIA II – UNIDAD 6 – CLASE 1
Localización: región infrahioidea, adelante y a los lados de la tráquea y la faringe, tercio inferior del cuello.
FORMA: de H o de MARIPOSA, peso normal 15 - 20 gr; mide hasta 5 x 5 cm en adulto, 2 lóbulos, unidos por un istmo;
a) 3 CARAS:
 Anterolateral: convexa, superficial, cubierta por músculos (azul).
 Posteromedial: cóncava, se aplica sobre la laringe y faringe arriba, y la
tráquea y el esófago abajo (rojo).
 Posterior: en relación con el paquete VN del cuello (verde).
a) 2 polos:
 Polo superior – vértice: cubre al 1/3 inferior del cartílago tiroides
 Polo inferior – base: llega hasta el 5º o 6º anillo traqueal
El Istmo Tiroideo: une a los lóbulos Derecho e Izquierdo.
a) 2 caras:
 Anterior: convexa (azul).
 Posterior: concava, cubre los 2 y 3 cartílago traqueal (rojo)
b) 2 bordes:
 Superior: cóncavo hacia arriba, origina al lóbulo piramidal
(PIRÁMIDE DE LALOUETTE que es un vestigio del CONDUCTO TIROGLOSO).
 Inferior: cóncavo hacia abajo.
Relaciones:
a) RELACIONES SUPERFICIALES: platisma, eesternocleidomastoideo, músculos infrahioideos
b) RELACIONES PROFUNDAS: anillos traqueales 2º y 3º, PVN del cuello
Irrigación:
 ARTERIA TIROIDEA SUPERIOR: rama de la carótida externa
 ARTERIA TIROIDEA INFERIOR: del tronco tirocervical de la subclavia
 ARTERIA Tiroidea ima (media o de Neubauer): inconstante, nace del arco
aórtico o del tronco braquiocefálico
VENAS:
 TIROIDEA SUPERIOR: va a la vena facial (TVTLFF)
 TIROIDEA MEDIA: va a la VYI
 TIROIDEA INFERIOR: va la vena braquiocefálica
LINFÁTICOS:
 Ganglios prelaríngeos, supraclaviculares y retrofaríngeos.
 Ganglios pretraqueales y paratraqueal.
 Ganglios de la cadena yugular interna, mediastínicos superiores.
INERVACIÓN: Parasimpático – Vago (por medio de los nervios laríngeos superior y recurrente); simpático (tronco simpático).
HISTOLOGIA DE LA GLÁNDULA
Folículos: estos son la unidad estructural y funcional, separados por escaso tejido conectivo interfolicular, y están
compuestos por epitelio cúbico simple que rodea un espacio lleno de una sustancia viscosa;
 COLOIDE: producto de secreción de las células foliculares, que se almacena fuera de la célula,
la tiroglobulina, es el componente predominante del coloide, es una glucoproteína
 Células Foliculares: sintetizan, almacenan y secretan las hormonas triyodotironina (T3) y tiroxina (tetrayodotironina,
T4) ambas formadas por dos restos yodados del aminoácido tirosina.
 Estas células son reguladas por: la acción de la TSH a nivel hipofisaria.
TIROIDES
Es una Glándula Endocrina, impar, responsable por la
producción de las hormonas tiroideas (T3 y T4) que controlan
el ritmo de muchas actividades del cuerpo. Normalmente NO
ES PALPABLE EN EL CUELLO (solo en casos patológicos).
REPASO GENERAL DE LA GLÁNDULA
6.1
CIRUGIA II – UNIDAD 6 – CLASE 1
 Células C: producen la hormona calcitonina (esta disminuye la concentración sanguínea de calcio al inhibir la
reabsorción de tejido óseo). Esto ocurre por inhibición de la actividad de los osteoclastos (que poseen receptores para
calcitonina), por lo que disminuye la velocidad de remodelación del tejido óseo.
 La secreción de calcitonina es regulada por: la concentración sanguínea de calcio por retrocontrol negativo.
FISIOLOGIA DE LA GLANDULA
Las hormonas tiroideas se transportan en el suero unidas con proteínas transportadoras como la globulina de unión
con tiroxina (TBG), la prealbúmina de unión con tiroxina y la albumina. Solo una pequeña fracción (0.02%) de la
hormona tiroidea (T3 y T4) está libre (no unida) y es el componente con actividad fisiológica.
 La T3 es la más potente de las dos hormonas tiroideas: entra con más facilidad en los tejidos.
 La T4 es la que se encuentra en mayor Concentración plasmática.
El eje Hipotálamo-Hipófisis-Tiroides
Controla la secreción de hormona tiroidea.
1- El hipotálamo produce un péptido: la hormona liberadora de tirotropína (TRH).
2- La TRH: estimula la hipófisis para que libere: TSH o tiroestimulante.
3- La TSH es un glucopéptido que media el atrapamiento de yodo, la secreción y
liberación de hormonas tiroideas.
La secreción de TSH en la hipófisis anterior también la regula un ciclo de
retroalimentación negativa por la T4 y la T3 (principalmente).
 La glándula tiroides también posee la capacidad de autorregulación, lo cual le permite
modificar su función de manera independiente de las concentraciones de TSH.
 Adaptación al bajo consumo de yodo: la glándula sintetiza en forma preferente T3 en
lugar de T4, lo que aumenta la eficiencia de la hormona secretada.
 Adaptación al exceso de yodo: se suprimen el transporte de éste, la generación de peróxido, la síntesis y la secreción de hormonas tiroideas.
EL BOCIO
Es el agrandamiento de la glándula tiroides, cualquier aumento de tamaño de la glándula que PUEDE
estar asociado a hiper o hipofunción o ser resultado de un proceso inflamatorio o neoplásico
ETIOLOGÍA
1) Deficiencia de yodo (<150uug/día): ingesta deficiente, > excreción renal.
2) Bociógenos en la dieta: mandioca, tiocianatos, vegetales (coles, grelos, berzas).
 Fármacos Bociogenos: amiodarona, expectorantes, litios, fenazonas
3) Dishormonogénesis: defecto de atrapamiento del iodo, defecto en síntesis de hormonas, etc.
4) Procesos Inflamatorios: tiroiditis
5) Neoplasias
La Adrenalina y la Gonadotropina coriónica humana (hCG):
estimulan la producción de hormona tiroidea. Durante el
embarazo se registran concentraciones elevadas de hormona
tiroidea, así como en todos los tumores malignos ginecológicos.
Los glucocorticoides: inhiben la producción de hormona
tiroidea. En los pacientes graves puede haber reducción de las
hormonas tiroideas periféricas, sin aumento compensatorio de las
concentraciones de TSH (síndrome de enfermedad eutiroidea).
Motivos de la consulta por BOCIO
 Masa O TUMOR en el cuello, con o sin dolor.
 Disnea: dificultad para respirar.
 Disfagia: dificultad para pasar alimentos
 Voz Ronca O BITONAL.
 SINTOMAS COMPRESIVOS: ingurgitación yugula, disnea, etc.
Se debe preguntar siempre sobre el tiempo de evolución:
Evolución lenta (benigno); Evolución Rápida (neoplasia).
6.1
CIRUGIA II – UNIDAD 6 – CLASE 1
CLASIFICACIONES
Según su Morfología
DIFUSO Nodular o Multinodular
 Enfermedad de Graves-Basedow Evolución más tardía del bocio simple, por heterogeneidad
estructural y funcional y área de autonomía funcional
Según su Funcionalidad Según la Edad de Aparición
 HIPERTIROIDEO
 HIPOTIROIDEO
 EUTIROIDEO
 CONGENITO
 INFANTIL
 JUVENIL
 ADULTO
Según el TAMAÑO
 Grado 0a: No palpable o de < tamaño pulpejo del pulgar del paciente
 Grado 0b: Palpable de > tamaño que el pulpejo del paciente.
 No visible ni en hiperextensión del cuello.
 Grado I: Palpable y visible en hiperextensión
 Grado II: Visible a corta distancia
 Grado III: Visible a gran distancia
Según el Local – Frecuencia
 Endemico (10% de la población): en paraguay es en Departamento Cordillera, Amamabay, Canindeyu, parte de Alto Paraná.
 Esporadico: en otros lugares donde hay <10% de la población.
Los Nódulos Tiroideos
Epidemiologia:
 Mas frecuente en MUJERES
 En personas con história familiar
 95 % de los nódulos son BENIGNOS
 Personas < 40años
 Deficiencia de Iodo
Baja Sospecha de Malignidad Alta Sospecha de Malignidad
 Nódulo entre 20 – 70 años
 Sexo masculino
 Historia de tratamiento radioterápico por otras
patologías (cáncer de laringe, lengua, boca, etc)
 Nódulo > 4cm, parcialmente cístico.
 Síntomas de compresión
 Historia familiar de Neoplasia Tiroidea
 Tumor de rápido crecimiento
 Tumor que no responde a tratamento medico
 Nódulo Solido, firme, duro
 Fijación a órganos vecinos (tráquea, laringe, esófago)
 Parálisis de cuerdas vocales
 Linfadenopatias cervicales
Diagnóstico Clínico del Bocio
Examen Físico:
1) Inspección: paciente sentado con el cuello ligeramente extendido hacia atrás, el examinador en frente del
paciente. En el caso de BOCIO, se aprecia TUMORACIÓN que debe ser descrito por completo:
 Situación: región infrahioidea y el lado del tumor.
 Limites: superior e inferior
 Tamaño(cm)
 Forma
 Latidos: indica HIPERVASCULARIZACIÓN del nódulo
4-7% de la población adulta tiene nódulos tiroideos palpables.
1/20 nódulos identificados clínicamente es maligno.
Forma de Hallazgos
 6% a la palpación
 35 % a la Ultrasonografía
 65% Autópsia
 5% de ellos son malignos
Solicitar la deglución: la tiroides debe ascender con a deglución, la desaparición
del ascenso es signo de adherencia a planos profundos (malignidad).
6.1
CIRUGIA II – UNIDAD 6 – CLASE 1
2) Palpación: por lo general la tiroides normal no se ve ni se palpa. La palpación permite apreciación de masas
o tumores, hinchazón del cuello, crecimiento de los Ganglios linfáticos;
a) Maniobra de Quervain: examinador detrás del paciente, los dos pulgares apoyados sobre la Apófisis
Espinosa, y con el observador atrás del paciente, con los pulpejos de los dedos 3,4,5 sobre el cuello,
desde el centro a la periferia. (muy empleada).
b) Maniobra de Lahey: observador puesto en frente, estira con una mano el ECM para liberar esta
región y permitir una mejor palpación de la zona.
3) Percusión: se emplea poco o nada en el examen de Tiroides
4) Auscultación: en los bocios simples no se constata nada.
 En GRAVES BASEDOW: soplo sistodiastolico.
Estudios Complementarios de Diagnóstico
Laboratorio:
LABORATORIO DE LA FUNCIÓN TIROÍDEA Analisis de Rutina
1) TSH Sérica
2) FT3 y FT4 sérica libre
3) T3 y T4 séricas totales
4) Tiroglobulina sérica
5) Captación de 123
iodo
6) Detección de autoanticuerpos: anti-peroxidasa,
anti-tiroglobulina, anti-receptor tsh
1) Hemograma
2) VSG
3) Glicemia + urea + creatinina
4) Colesterol y trigliceridos: pueden estar alterados.
5) Ionograma y ca++
6) Calcemia (puede indicar malignidad).
7) Albumina plasmatica : para el pronostico
posterior a la cirugia.
8) Analisis de orina simple o sedimento
9) Tipificacion y crasis sanguinea
Radiología: no es útil, solo sirve para determinar desviación de la tráquea, calcificaciones, extensión del mediastino.
Centellografia: examen de alta sensibilidad para la detección de nódulos en la tiroides, es realizado ingiriendo un
compuesto con capacidades radioactivas como el YODO 131 – 123 O TECNECIO 99m (este compuesto es absorbido
por todo tejido tiroideo), con un aparato se puede captar las imágenes formadas en la tiroideo. Con estas imágenes
se analiza si el nódulo es de;
 Tejido próprio de la tiroides funcionando en excesso: nódulos hipercaptantes – calientes
 Analizar hallazgos que indican HIPERTIROIDISMO
 Tejido tiroideo ALTERADOS: nódulos hipocaptantes - frio (no capta el radiofármaco)
 Puede ser solido o quístico
A la palpación podemos describir:
 Consistencia
 Superficie
 Renitencia
 Sensibilidad
 Movilidad
 Fremitos o Tremor: indica hipervascularización
1 – 2 – 4: son los, mas pedidos.
6.1
CIRUGIA II – UNIDAD 6 – CLASE 1
Ultrasonografía: es el GOLD STANDART en tumores tiroideos. Permite evaluar los nódulos y efectuar medidas
precisas. No existe ninguna pauta especifica que permite identificar entre benigno y maligno;
 Revela nódulos no palpables y determina el tamaño de los tumores
 Consistencia del tumor: si es sólido o quístico (lleno de líquido) O MIXTO.
 Se puede usar la ecografía para guiar una biopsia por aspiración con aguja fina (PAAF).
Biopsia por punción aspirativa con aguja fina – PAAF: sensibilidad del método es >90%.
 Ciertos criterios indica si se debe hacer PAAF
Clasificación TI – RADS Informe y sistema de datos de imágenes de tiroides
 TI-RADS 1: Glándula tiroide normal.
 TI-RADS 2: Condición benigna
 TI-RADS 3: Nódulo probablemente benigno
 TI-RADS 4: Nódulos sospechosos
 4A: Bajo sospecha malignidad.
 4B: Fuerte sospecha malignidad
 TI-RADS 5: Probablemente maligno
 TI-RADS 6: Biopsia con malignidad.
Punción y aspiración con aguja fina (PAAF) bajo ecografía
 Nódulos > 1 cm.
 Nódulos < 1 cm con características de
malignidad o factores de riesgo.
¿La muestra del PAAF fue satisfactoria?
¿Cuál es la mejor conducta de acuerdo al resultado obtenido?
¿ANTES DE DECIDIR LA VIA QUIRURGICA?
 INTERCONSULTA CON OTORRINOLARINGOLOGO
 VIDEO-LARINGOSCOPIA
 INTERCONSULTA CON ENDOCRINOLOGIA
6.1
CIRUGIA II – UNIDAD 6 – CLASE 1
HIPERTIROIDISMO – GRAVES BASEDOW
Multisistémica, más frecuente en MUJERES, definida por la triade:
1) Bocio Difuso: tumor que ocupa toda la glándula, tamaño variable, solido elástico.
 Se percibe latidos (ronroneos).
 Puede escucharse soplos continuos
 Por centello grafía: captación difusa, homogénea, y aumentada del IODO 131.
2) Hipertiroidismo:
 Disminución de TSH
 Elevación de hormonas tiroideas (T3 – T4).
3) Exoftalmia: distancia entre cornea y borde externo de la borda >16mm
Interrogatorio: a parte de los hallazgos característicos, encontramos toda la sintomatología del Hipertiroidismo;
 Perdida de peso, irritabilidad, insomnio, intolerancia al calor, exceso de sed, adelgazamiento
 Caída de pelo, ablandamiento de piel, palpitaciones, etc
HIPERTIROIDISMO – ENFERMEDAD DE PLUMMER
También conocido como ADENOMA TÓXICO, frecuente entre 40 – 60 años tanto en varones como mujeres
Interrogatorio: todos los síntomas de hipertiroidismo, pero MAS ATENUADOS que en la de GRAVES.
 PERO Taquicardia – Palpitaciones – Arritmias - Disneas: son mucho más notorio pudiendo llevar a
fibrilaciones auriculares y INSUFICIENCIA CARDIACA.
 Aquí está ausente la EXOFTALMIA: en algunas veces puede estar, pero UNILATERAL (infrecuente).
Exámenes Complementarios: todos similares al de GRAVES, excepto;
 La centello grafía: aquí muestra 1 nódulo caliente, hipercaptante.
 El resto de la glándula no afectada por el nódulo no fija el IODO: pues su actividad esta
suprimida por la hipersecreción del nódulo y consecuente inhibición de secreción de TSH.
HIPOTIROIDISMO
Es una reducción metabólica de los niveles de T3 y T4, que se manifiesta a través de una hipoactividad generalizada
a) SIN BOCIO:
 IDIOPATICO PRIMARIO
 POSTABLATIVO: posterior a la extirpación quirúrgica de la glándula, o después de la terapia con yodo radioactivo.
 CRETINISMO: condición asociada a la deficiencia de yodo en el periodo gestacional. El niño no
puede desarrollarse metabólicamente y neurológicamente, letárgico, piel seca, macroglosia.
SI NO SE DIAGNOSTICA EN LOS PRIMEROS MESES, EL NINO QUEDARA CON RETRASO MENTAL Y PONDERAL.
b) CON BOCIO:
 TIROIDITIS LINFOCITICA
 BOCIO ENDEMICO, BOCIO POR ANTITIROIDEOS (drogas antitiroideas, litio y otros).
Interrogatorio: el paciente presenta todos los síntomas característicos de hipoactividad;
 Cara abotagada, lengua agrandada, apatia, movimentos lentos, escasa tolerancia al calor, ausência de sudoración
 Disminución de la temperatura, bradicardia, retención de liquido, puede tener un bocio, o estar normal
Exámenes Complementarios: nivels bajos de las hormonas tiroideas, aumento de TSH.
 Anemia, Colesterol alterado
 Centellografia: glandula HIPOCAPTANTE
Puede encontrarse edema/mixedema pretibial
A LA PALPACIÓN: se presenta como un NODULO UNICO, tamaño
variable, limites netos, consistencia solida uniforme
6.2
CIRUGIA II – UNIDAD 6 – CLASE 2
Clasificación
 Agudas (supuradas)
 Subagudas
 Crónicas
Infección tiroidea por gérmenes piógenos
 Más frecuentemente proviene del tracto respiratorio superior o faringe.
 También puede ocurrir diseminación hematógena desde lugares distantes.
 Es más frecuente en pacientes con BOCIO
Etiologias mas frecuentes:
 Staphylococcus, Streptococcus Pyogenes, Streptococcus pneumoniae.
 Tuberculosis y sífilis también pueden causar.
Clínica:
 Dolor infrahioideo sobre un BOCIO PREVIO o no, de aparición BRUSCA
El dolor puede irradiar a mandíbula, oídos, región occipital.
 Piel caliente y eritematosa.
Diagnostico:
 Laboratorio: leucocitosis con neutrofilia, perfil tiroideo normal.
 Ecografía: aumento del tamaño de la glándula acompañado de mucho dolor.
TRATAMIENTO EVOLUCIÓN
 Antibioticoterapia
 En caso de abscesos: DRENAJE
La enfermedad evoluciona a una curación
sin secuelas con el tratamiento ATB
Tiroiditis subaguda de De Quervain
Tiroiditis granulomatosa - Infiltrado polimorfonucleares
 Aparece después de una infección viral (del tracto respiratorio superior)
 Leve aumento de la glándula que tiene consistencia firme
Clínica:
 Dolor infrahioideo irradiado a mandíbula y oído + Síntomas leves de HIPERTIROIDISMO
Diagnostico:
 Laboratorio: leucocitosis con eritrosedimentación acelerada,
Fases iniciales: aumento de las hormonas tiroideas.
Fases Tardias: disminución de las hormonas tiroideas
 ECOGRAFIA: aumenta de tamaño de la glándula.
 Examen Histológico: infiltrado inflamatorio constituido por POLIMORFONUCLEARES y células gigantes.
TRATAMIENTO EVOLUCIÓN
 Consiste en aliviar los síntomas:
AINES o Corticoides.
Evolución lenta: dura 1 a 3 meses (puede ser
recurrente), se resuelve sin dejar secuelas.
TIROIDITIS
Constituye un grupo de procesos
caracterizados por lesiones inflamatorias en el
seno de la glándula tiroides, principalmente en
el sexo femenino. Son infrecuentes.
Tiroiditis Aguda - Supurativa
Tiroiditis Subaguda
6.2
CIRUGIA II – UNIDAD 6 – CLASE 2
Tiroiditis Linfocitária Indolora
Infiltrado linfocitario
 Presentación muy parecida a la tiroiditis de De Quervain (con ausencia de DOLOR).
 Es la Tiroiditis MAS FRECUENTE (50%) --- 3,5 – 23% de los cuadros de Hipertiroidismo.
 Mujeres antes de los 30 años y puérperas.
Etiología: AUTOIMUNE.
Clínica: SIN DOLOR
a) Se inicia con una fase HIPERTIROIDEA: 1 – 12meses.
b) Fase EUTIROIDEA duración breve.
c) Fase HIPOTIROIDEA: 1 – 7 meses.
d) Termina en la recuperación funcional de la tiroides.
Diagnostico:
 Histología: infiltración linfocitaria y ocasionales células plasmáticas y células de Hurthle (malignidad).
 Alteración folicular y fibrosis (desaparecen con la recuperación).
TRATAMIENTO EVOLUCIÓN
 Consiste en aliviar los síntomas:
Propanolol 40 – 180 mg/dia
En casos graves: CORTICOIDES
- Prednisona 50mg/dia X 4 semanas.
 NO ES INDICADO TIODERIVADOS en las fases hipertiroideas.
Solo son indicados en trastornos severos en las
fases hipotiroideas: levotiroxina.
Evolución lenta (1 – 7meses). Puede ocurrir
recidivas principalmente en el posparto.
Tiroiditis de Hashimoto
Tiroiditis Crónica Autoinmune – Bocio Linfomatoso
 Existe tendencia en presentarse en los miembros de la misma familia.
 Puede estar asociada a otras enfermedades autoinmunes.
 Afecta frecuentemente a las MUJERES – 90% (entre 30-50 años de edad).
Etiología: Autoinmune, presencia de los anticuerpos;
 Anticuerpos antitiroglobulina, antimicrosoma y antisegundo antígeno coloide.
Clínica:
 Presentación más frecuente: bocio de LARGA DATA, de consistencia aumentada, simétrico, indoloro.
 Con síntomas de compresión.
 Otra forma de presentación: breve periodo de DOLOR local con hiperfunción tiroidea.
Diagnostico:
 Estudio Histológico: áreas de fibrosis, atrofia del parénquima tiroideo.
 Infiltraciones intersticiales por células redondas, aumento de tejido conjuntivo.
 Gamma grafía: capatación irregular del Iodo
 Dosaje de hormonas tiroides y TSH: normal o bajas
 Confirma el DIAGNOSTICO: presencia elevada de anticuerpos elevados (anti-TSH-R).
 Dudas diagnosticas: se realiza PAAF
Tiroiditis Crónica
Existen 2 Variedades:
a) Oxifilicas: el tipo más frecuente
b) Fibrosas: con mayor tendencia a producir HIPOTIROIDISMO (por ser más destructiva).
6.2
CIRUGIA II – UNIDAD 6 – CLASE 2
TRATAMIENTO EVOLUCIÓN
 Levotiroxina: mejora el hipotiroidismo y el BOCIO.
 Cirugía: para bocios de gran tamaño sin
respuesta al tratamiento hormonal u que
presenta molestias físicas u por compresiones.
Es raro el desarrollo de hipotiroidismo, solo
después de años de evolución del BOCIO.
Tiroiditis de RIEDEL
Tiroiditis Fibrosa Invasiva
 Es una tiroiditis muy Rara
 Afecta más a mujeres (4-1)
 Aumento del tamaño de la glándula tiroidea
 Se vuelve de consistencia DURA-PETREA
Etiología: desconocida
Diagnostico:
 Histológicamente: extensa fibrosis que compromete toda la glándula
TRATAMIENTO EVOLUCIÓN
 Hormonas tiroideas y corticoides: es poco eficaz
 Cirugía: cuando hay síntomas compresivos
Tiroidectomía Parcial o sección del Istmo
Puede romper la capsula tiroidea, infiltrar estructuras
vecinas, causando síntomas compresivos.
6.3
CIRUGIA II – UNIDAD 6 – CLASE 3
Clasificación
Diferenciados – Mas Frecuentes Indiferenciados
1) Carcinoma papilar: más frecuente la afectación
de linfonodos regionales.
2) Carcinoma folicular
3) Carcinoma de células de Hurtle (mas agressivo)
El 1 y 2 son los más frecuentes
1) Carcinoma Anaplásico
Características Características
 Originados en las células foliculares de la glándula
 85 -90% de las neoplasias MALIGNAS
 Evolución clínica INDOLENTE
 Baja mortalidad (mejor pronostico en <55años).
 Son sensibles a supresión de TSH y terapia con IODO.
 Tiroglobulina: es usada como marcador para
control evolutivo del tratamiento de los tumores.
 Generalmente se origina a partir de carcinomas
bien diferenciados de LARGA EVOLUCIÓN.
Moderadamente Diferenciados
Carcinoma Medular
 Se origina en las células parafoliculares o CELULAS C.
 3-5% de las neoplasias malignas de la glándula.
 75% en forma esporádica, 25% como componente de síndromes hereditarios
 Edad de presentación: 4 y 6 década de la vida en casos esporádicos
 Casos familiares y en síndromes: en la juventud, adultez temprana o media y es MAS AGRESIVO.
 Calcitonina es usada como marcador tumoral.
PRESENTACIÓN CLÍNICA
 Nódulos tiroideos: es la principal manifestación (7 a 15% pueden ser malignos).
 Se debe tener en cuenta: edad, historia de exposición a radiación, historia familiar, etc.
 Nódulos >1cm deben ser investigados por tener mayor riesgo de malignidad
 Compromiso ganglionar: es importante buscarlo en el examen físico.
 Disfagia, disfonía, disnea: por compresión de estructuras vecinas.
 Tumoraciones cervicales
DIAGNOSTICO
 Interrogatorio: entrevista detallada, recabando datos sobre exposición del cuello a radicaciones e historia de familiar
con cáncer de tiroides, tiempo de evolución y de crecimiento del nódulo, presencia de síntomas acompañantes.
 Examen físico: completo de la región tiroidea, como mínimo;
 Palpación de la región lateral del cuello buscando LINFOADENOPATIAS (ESENCIAL).
 Buscar la presencia de LINFONODOS EN LA REGIÓN SUPRACLAVICULAR.
 Evaluación de la laringe – cuerdas vocales: buscando paresias o parálisis.
 Perfil Tiroideo:
 TSH – FT4 – FT3: realizados en la evaluación inicial
 Ante sospecha de cáncer medular: se solicita calcitonina sérica.
 Ecografía Tiroidea: es el primer examen de imagen que debe ser solicitado
 Nos brinda el tamaño y el número de tumor de tiroides
 Puede diferenciar la consistencia: si es nódulos solidos o quísticos
 Útil también para guiar una BIOPSIA POR ASPIRACIÓN CON AGUJA FINA (PAAF).
CÁNCER DE TIROIDES
Cáncer endócrino más común, es 3 veces
más frecuente en mujeres.
6.3
CIRUGIA II – UNIDAD 6 – CLASE 3
 Permite distinguir características indirectas de malignidad:
 ECO - Doppler: una hipervascularización del nódulo, indica mayor riesgo de MALIGNIDAD
 PAAF: método pré-operatório, es el mas preciso para identificar MALIGNIDAD.
 Consiste en el análisis de CELULAR retiradas por la aguja
 Poco invasivo, bajo costo, escasas complicaciones, se evalúa con el sistema BETHESDA
 Se desinfecta la piel, se anestesia el local con lidocaína, localiza bien la región y se hace la punción,
posterior a esto se extiende las células en una lámina y se envía a estudio anatomopatológico.
Conductas de acuerdo al BETHESDA
 Bethesda 1: repetir PAAF
 Bethesda 2: seguimiento cada 3 meses (3-6-9-12): se realiza nuevos estudios;
 Laboratoriales + Ecografía + PAAF: para controlar evolución.
 Bethesda 3: indeterminado (no benigno ni maligno). Se debe analizar otros elementos como:
a) Paciente mujer, <1 cm, sin antecedente de neoplasia familiar, sin adenopatía:
 Seguimiento cada 2 meses.
b) Paciente varón, 3 cm, solida, hipervascularizada, linfonodo en región lateral, con historia familiar:
 Se trata como paciente con alto riesgo de neoplasia
 Bethesda 4-5-6: posible malignidad, se organiza un tratamiento para nódulo maligno.
 Generalmente tiroidectomía total.
 Centelleografía Tiroidea: analiza la funcionalidad del nódulo
 Tejido próprio de la tiroides funcionando en excesso: nódulos hipercaptantes – calientes
 Analizar hallazgos que indican HIPERTIROIDISMO
 Tejido tiroideo ALTERADOS: nódulos hipocaptantes - frio (no capta el radiofármaco)
 Puede ser solido o quístico: se solicita ECOGRAFIA
 TAC de cuello y tórax con contraste EV: evaluación de la extensión intratorácica del bocio, invasión extra
tiroidea o determinación de la operabilidad del tumor, y estadificación TNM.
 Márgenes Irregulares  Microcalcificaciones
 Hiperecogenicidad y > Vascularización  Diámetro AP/Trasverso >o= 1cm
6.3
CIRUGIA II – UNIDAD 6 – CLASE 3
RIESGO BAJO DE MALIGNIDAD RIESGO ALTO DE MALIGNIDAD
 Sexo Femenino  Sexo Masculino
 Adulto joven <55 años  Edad Avanzada y niños
 Nódulo < o = 1cm  Masa Solida, solitaria >1cm
 Nódulo con tamaño estable  Aumento rápido de tamaño
 Glandula multinodular o nódulo quistico  Linfonodos laterales palpables
 Sin sintomas locales  Evidencia de invasión local
 PAAF previa BENIGNA  Cancer tiroideo prévio
 TSH suprimida  Exposición a algún tipo de radiación
ESTADIFICACIÓN – TNM
T – TUMOR PRIMARIO
 TX: tumor primario no puede ser evaluado
 T0: sin evidencia de tumor primado
 T1: tumor de 2cm o menos, limitado a tiroides
 T1a: tumor de 1 cm o menos, limitado a tiroides
 T1b: tumor >1cm, pero <2cm, limitado a tiroides
 T2: tumor de >2cm, pero <4cm, limitado a tiroides
 T3: tumor de >4cm, limitado a tiroides o extensión extratiroidea invadiendo musculatura pretiroidea
 T3a: tumor de >4cm, limitado a tiroides
 T3b: tumor de cualquier extensión con extensión extratiroidea invadiendo musculatura pretiroidea
 T4a: tumor que se extiende más allá de la capsula tiroidea, invadiendo tejido celular subcutáneo, laringe,
tráquea, esófago, nervios laríngeos recurrentes.
 T4b: tumor que invade fáscia prevertebral, vasos mediastinales o envuelve a la carótida.
N – Linfonodos regionales
 NX: no pueden ser evaluados
 N0: sin metástasis regional
 N1: metástasis linfonodal regional
 N1a: metástasis en nivel V1 (pretraqueal-paratraqueal-prelaringeos-mediastino superior).
 N1b: metastasis unilaterales, bilaterales o contralaterales em otras regiones cervicales o retrofaringeas
M – Metástasis a distancia
 MX: metástasis a distancia no puede ser evaluada
 MO: sin metástasis a distancia
 M1: presencia de metástasis a distancia
TRATAMIENTO
La meta principal es la cura con el menor impacto en la calidad de vida, y cada tratamiento es PERSONALIZADO
Cancer Diferenciado
 <4cm: unifocal, sin extensión extra tiroidea, sin metástasis linfonodales, ausencia de historia familiar
 Tiroidectomía Parcial: lobectomía + istmectomia
 >4cm: multifocales, invasión extra tiroidea, metástasis regionales o a distancia:
 Tiroidectomía total + adyuvancia con RADIOIODOTERAPIA (I131).
Ante la presencia de LINFOADENOPATIAS clínicamente sospechosas por examen físico e imágenes.
Se debe realizar el VACIAMIENTO CERVICAL del compartimiento central y/o las cadenas laterales.
Carcinomas Papilares: tiene diseminación linfática.
 Por eso posterior a la tiroidectomía total se hace vaciamiento ganglionar cervical (linfadenectomía).
Carcinoma Folicular: diseminación hematógena, no siempre es necesario realizar el vaciamiento ganglionar.
Mas frecuente: PULMÓN – HIGADO
6.3
CIRUGIA II – UNIDAD 6 – CLASE 3
Complicaciones Post-Operatorias
1) Hemorragias, hematomas: es muy importante controlar bien la HEMOSTASIA, pues estas complicaciones
pueden comprimir la tráquea llevando a una asfixia del paciente.
 Se debe abrir la herida para drenar el hematoma
2) Lesión del N. Laríngeo Recurrente: puede ser lesión térmica (el calor del bisturí puede trasmitirse al nervio),
u lesión directa por seccionar el nervio. Causan DISFONIA.
3) Hipotiroidismo post operatorio: en casos de retirada completa del tejido tiroideo
4) Infecciones de la cirugía.
5) Hipocalcemia: por afectación de las PARATIROIDEAS.
TODO PACIENTE POSTERIOR A LA CIRUGIA DEBE REALIZAR SEGUIMIENTO CON ENDOCRINOLOGISTA
Cancer Moderadamente Diferenciado
 Tratamiento Quirúrgico: resección del tumor primario:
 TIROIDECTOMIA TOTAL + Resección de Linfonodos Regionales (en casos necesarios).
 Radioterapia y Quimioterapia: tienen resultados limitados.
 La RADIOIODOTERAPIA no es efectiva.
 En casos hereditarios se puede indicar tratamiento profiláctico en familiares
 Tiroidectomía Total
Cancer Indiferenciado
 Tratamiento Quirúrgico: resecciones paliativas
 Quimioterapia + Radioterapia: los tratamientos combinados son la principal opción terapéutica.
 Expectativa de vida muy pobre.
Control del CALCIO IONICO (CALCEMIA)
Es esencial pues si se retiran las paratiroideas puede causar hipocalcemia post operatoria, y la
afectación es directa en el órgano blanco que es el corazón. Su control es obligatorio, paciente solo
puede ir de alta con este examen dentro de los parámetros deseados.
 Casos de deficiencias graves: se utiliza gluconato de Ca
 Ampollas de 10 ml por vía parenteral diluida en volutrol - 1 ampolla cada 8 horas.
 Casos Leves: calcio en forma oral, pastilla, mezclado con vitamina D.
Las paratiroides deben MANTENERSE: si se saca se
pude hacer la implantación nuevamente en el músculo.
7.1
CIRUGIA II - UNIDAD 7 – CLASE 1
CLASIFICACIÓN GENERAL
TUMORALES NO TUMORALES
 FIBROADENOMAS
 TUMOR PHYLLODES
 HAMARTOMA
 LIPOMA
 OTROS TUMORES
 MASTOPATIA FIBROQUISTICA
 MASTITIS
 PATOLOGIAS DEL PEZON
FIBROADENOMA
Proliferación muy frecuente, de origen LOBULAR con componente epitelial y conjuntivo.
 Incidencia entre 15-55 años (el libro dice 15-35 años).
 Nódulo bien delimitado, sólida, homogénea, regular y móvil
 Únicos o Múltiples
Diagnóstico: examen físico + ecografía, pero se confirma con PAAF o TRUCUT
1) Examen Físico
2) Ecografía: solida homogénea, hiperecogénica
 Márgenes regulares, ovalada o redondeada
 Puede presentar sombra posterior dependiendo de la celularidad del nódulo
3) Punción: puede ser realizada (se analiza cada caso);
 PAAF: análisis celular (citológico).
 TRUCUT: análisis de tejido (anatomopatológico).
Tratamiento: generalmente no es necesaria la resección, si hay un diagnóstico de certeza
 En caso de no realizar la cirugía: es recomendado control CLINICO Y ECOGRAFICO
 Tratamiento Quirúrgico: es la resección completa del nódulo
 Se debe hacer la incisión en lugares pocos visibles para preservar la estética (peri areolar, surco submamario)
PATOLOGIAS MAMARIAS
BENIGNAS
Son un grupo heterogéneo de lesiones que se desarrollan a partir de las
unidades funcionales terminales ducto – lobulillar y pueden estar
relacionadas con el desarrollo anormal de la glándula mamaria, lesiones
inflamatorias, proliferaciones del epitelio o del estroma, tumores, etc.
PATOLOGIAS BENIGNAS TUMORALES
Indicación de Cirugía
 Dudas diagnosticas
 Tumor >2 cm o si tiene rápido crecimiento
 Si la paciente decide la resección (ansiedad, molestias).
7.1
CIRUGIA II - UNIDAD 7 – CLASE 1
TUMOR PHYLLODES
Tumor sólido, nodular, constituido por proliferación epitelial y conjuntiva,
pero la diferencia del anterior es la HIPERCELULARIDAD DEL ESTROMA
Diagnóstico:
1) Examen físico: nódulo palpable, solido, indoloro, blando, poli lobulado, generalmente único
2) Ecografía: nódulo hipoecogénico, puede ser igual al fibroadenoma, a veces heterogéneo y poli lobulado.
3) Mamografía; nódulo denso de forma poli lobulada y márgenes circunscritos.
4) Punción: biopsia excisional del tumor, con márgenes de tejido sano (al menos 10mm).
 Para diferenciar de un cáncer maligno.
Tratamiento: debe ser quirúrgico;
 Resección amplia del tumor con márgenes sanos
 En caso de un tumor phylloides maligno: dependiendo del tamaño, se indica mastectomías simples
 Sin vaciamiento axilar.
HAMARTOMA
Lesiones tumorales limitadas por una pseudocápsula conjuntiva, compuesto por
los diversos tejidos normales de la mama, el componente ADIPOSO es el mayor.
 Puede aparecer en cualquier edad.
Diagnostico:
1) Examen Físico: tumor sólido, pero de consistencia blanda
2) Ecografía y Mamografía: se visualiza tejido mamario de igual característica que el resto de la glándula
Tratamiento: es de comportamiento benigno
 NO REQUIERE CIRUGIA
 A excepción de que exista duda en el diagnóstico.
Los Tumores Pueden Ser:
 Benignos
 Malignos
 Borderline
A diferencia del fibroadenoma: puede ser de MAYOR TAMAÑO y presentar crecimiento rápido y ulceración
20-30% pueden recidivar
10% pueden hacer metástasis
MAMA DENTRO
DE LA MAMA
7.1
CIRUGIA II - UNIDAD 7 – CLASE 1
LIPOMAS DE LA MAMA
Formación nodular benigna compuesta de tejido adiposo encapsulado.
Diagnóstico: clínico y radiológico
1) Examen Físico: nódulo bien delimitado, consistencia SOLIDA BLANDA (grasa).
2) Mamografía: imagen de baja densidad, adiposa, ovalada, es difícil diferenciar el tejido adiposo de la mama.
3) Ecografía: nódulo hiperecogénico, márgenes regulares.
Tratamiento:
 Se realiza seguimiento y control regular
 Si hay crecimiento o duda, se indica la resección.
Otras Patologías Mamarias Benignas No Tumorales
 Adenomas
 Tumor de Abrikossof o a células granulosas
Manejo de Tumor Mamario Palpable
COMENTARIO DE LA CLASE
 Ecografia en jovenes <30 años
 Mamografia: en >40 años o tumores com características malignas
 30 – 40: depende del caso
Remitir a mastologo
7.1
CIRUGIA II - UNIDAD 7 – CLASE 1
MASTOPATIA FIBROQUISTICA
Patología benigna muy frecuente, que se caracteriza por DOLOR MAMARIO, sin signos inflamatorios.
Diagnostico:
1) Examen Físico: induraciones dolorosas en las mamas (sobre todo en cuadrantes externos)
 DOLOROSOS, pero sin signos inflamatorios.
2) MAMOGRAFIA – ECOGRAFIA: se encuentra asociación de quistes y nódulos o calcificaciones.
Tratamiento: es sintomático con AINES
INFECCIONES O MASTITIS
Proceso infeccioso en la mama, dolor mamario, con signos inflamatorios
Diagnostico:
1) Examen Físico: dolor mamario localizado o difuso, cuadro FEBRIL, rubor, calor, edema
2) Ecografía: fundamental para diagnosticar colecciones liquidas o abscesos.
Clasificación
Mastitis Agudas Mastitis Crónica
Inicio agudo con signos inflamatorio
1) Puerperales: por mala técnica de
amamantamiento o mala técnica de vaciado de la
mama. Lesiones del pezón por mala técnica de
succión puede ser puerta de entrada paragérmenes.
Tratamiento:
 Absceso mamario: debe ser evacuado previa toma
de material para cultivo y antibiograma.
 Si no hay colección o absceso: ATB (cubriendo
anaerobios gran (+) (-) y control y mejorar técnica de
succión y amamantamiento.
2) No Puerperal: se procede de igual forma, pero es
recomendable la toma de BIOPSIA INCISIONAL, para
descartar un CARCINOMA.
 Procesos inflamatorios crónicos y a repetición
 Puede afectar 1 o ambas mamas
 Pueden ser infecciosas
 Pueden ser NO infecciosas: mastitis crónica
granulomatosa, plasmositaria, inespecífica, por TBC, etc.
Otras Patologías Mamarias Benignas No Tumorales
 Eczema de Pezón
 Secreción o derrame del Pezón
PATOLOGIAS BENIGNAS NO TUMORALES
Diagnósticos Diferenciales: cáncer de
mama, por esto es indicada la punción.
MAMOGRAFIA NO ESTA INDICADA: pues se resulta imposible comprimir las mamas por el dolor
7.1
CIRUGIA II - UNIDAD 7 – CLASE 1
Manejo del derrame sospechoso por pezón
Remitir a mastologo
7.2
CIRUGIA II – UNIDAD 7 – CLASE 2
Factores de Riesgo:
Hereditarios NO Hereditarios
 Mutaciones GEN BRCA1/2 (7%)
 Síndrome de Cowden
 Síndrome de Peuzt-Jeghers
 Antecedentes familiares son MUY
IMPORTANTES: las probabilidades de
desarrollar cáncer de mama aumentan
significamente si la mamá, hermana o hija han
padecido de la enfermedad (especialmente si
el diagnostico fue antes de los 50 años).
 SEXO FEMENINO
 Edad: 50-55 años (incidencia aumenta con la edad).
 Raza blanca
 Menarca Precoz
 Menopausia tardía
 Edad del primer embarazo
 Número de partos y tiempo trascurrido entre ellos.
 Abortos espontaneos o inducidos
 Terapia de reemplazo hormonal
Presentación Clínica:
 Nódulo o masa dentro del tejido mamario.
 Retracción de la piel o del pezón
 Cambios de coloración de la piel.
 Asimetría mamaria.
 Secreción sanguinolenta.
 Adenopatía axilar.
Grado de invasión en relación a los tipos histológicos:
CÁNCER DE MAMA
Es un problema de salud pública mundial, representa el
tumor más frecuente en las mujeres y se originan en el
epitelio de los ductos y lóbulos de la glándula mamaria.
La célula mamaria normal por inactivación de genes supresores y
activación de oncogenes, sufre mutación celular, por medio de factores
de crecimiento y hormonales van proliferando. Estas células adquieren
características invasoras y cambian los tejidos circundantes
 Las células infiltran los tejidos y obtienen acceso a los VASOS
LINFATICOS y SANGUINEOS, que permite la metástasis a otras regiones.
RECORDANDO QUE NO ES EXCLUSIVAMENTE
FEMENINO, SE PRESENTA EM HOMBRES EN 1% DE
LOS CASOS y tienen PEOR EVOLUCIÓN
De acuerdo al doctor es importante saber cuales son los tipos histológicos invasivos y no invasivos
7.2
CIRUGIA II – UNIDAD 7 – CLASE 2
DIAGNOSTICO
Diagnostico Clinico
1) Puede ser casual: durante un examen fisico por otra causa.
2) La paciente puede acudir por haber encontrado anormalidades en un AUTOEXAMÉN.
 Por esto es FUNDAMENTAL ENSEÑAR Y ESTIMULAR a que todos realicen el AUTOEXAMÉN
Diagnostico Imagenologicos
1) MAMOGRAFIA: es el mejor método para diagnóstico precoz
 Imagen de la mama tomada con rayos X.
 Este examen de screening reduce la mortalidad de las pacientes
INDICACIONES DE MAMOGRAFIA
a) Mamografía Diagnostica:
 Pacientes Sintomáticas
 Debe ser el primero estudio en mujeres >40 años
b) Mamografía para Detección Precoz:
 A partir de 40 años en forma ANUAL
Examen Físico Mamario
Se debe evitar realizarlo en el periodo menstrual
a) Examén del area afecta: MAMAS
 Lo mas frecuente es en posición de JARRA (manos en la cintura).
 Ubicar el cuadrante de la anormalidad:
 Cuadrante Superior Externo (CSE) – Cuadrante Superior Interno (CSI)
 Cuadrante Inferior Externo (CIE) – Cuadrante Inferior INTERNO (CII)
 Detallar las caracteristicas del nodulo: diametro, consistencia, asociados o no a
retracción de piel o pezón, signos inflamatorios, secreción del pezon, y otras alteraciones.
b) Examen Regional: REGIÓN AXILAR
 Es esencial, buscando linfonodos
 Se sienta frente al paciente colocando una mano en el hombro
y el paciente coloca la mano en el hombro del examinador.
 Se palpa el hueco axilar siempre contralateral
 Mano derecha palpa axila izquierda, etc.
Ganglio Centinela: es el 1 ganglio comprometido/afectado.
 Se puede encontrarlo por 2 métodos:
Niveles de BERG
1) Nivel I: borde lateral del pectoral menor
2) Nivel II: posterior al pectoral menor
3) Nivel III: borde medial del pectoral menor (subclavicular)
ADENOPATIAS NO ES SIGNO DIRECTO DE MALIGNIDAD: hay patologías
benignas que pueden cursar con adenopatías en región axilar
1. Inyección de azul patente: se diseca la axila y se busca el primer nódulo afectado (azul).
2. Inyección de Isotopos radiomarcados: con una sonda se busca y apita en el ganglio centinela.
Regiones más afectadas: cuadrante superoexterno y mama izquierda
7.2
CIRUGIA II – UNIDAD 7 – CLASE 2
2) ECOGRAFIA: después de la mamografía, es el examen mas utilizado para la detección y el diagnóstico;
INDICACIONES DE ECOGRAFIA
a) Pacientes jóvenes <30 años, gestantes o en lactancia
b) Caracterización de nódulos detectados por MAMOGRAFIA
c) Caracterización de nódulos NO detectados por MAMOGRAFIA
d) En implantes mamarios para detección de roturas o colecciones
e) Orientación de procesos percutáneos
f) COMPLEMENTO DE MAMOGRAFIA: en pacientes con mamas muy grandes
3) RESONANCIA: alta sensibilidad para detección de cáncer de mama, pero baja especificidad, indicado en;
 Diagnóstico de lesión sospechosa, en pacientes jóvenes de alto riesgo
 Cáncer de mama oculto
 CONTROL de implantes mamarios
Confirmación Histopatologica
 Una vez realizado el diagnóstico clínico e imagenológico se debe confirmar HISTOLOGICAMENTE.
PAAF – PUNCIÓN ASPIRACIÓN CON AGUJA FINA TRUCUT – PUNCIÓN CON AGUJA GRUESA
 Análisis celular (citológico).
 Técnica segura para descartar malignidad
 En lesiones de baja sospecha
 Análisis de tejido (anatomopatológico).
 Indicado para tumores con aspecto maligno
Para lesiones BI-RADS 4 – 5
 Facilita el diagnostico de malignidad, tipo
histológico, características
inmunohistoquímicas
 Analiza presencia o ausencia de infiltración
 Permite estúdios de factores e pronostico
Ambas son guiadas por ECOGRAFIA
 Cuando estas 2 opciones no estan disponibles se opta por la BIOPSIA QUIRURGICA
ESTADIFICACIÓN
Es el próximo paso después del diagnóstico clínico/imagenológico/histopatológico
 Se hace la estadificación por TNM (Tamaño – Ganglios Axilares – Metástasis).
 Solicitando: dependiendo de las sospechas y signos;
 RX - TAC (tórax, abdomen, cráneo) – ECOGRAFIA HEPATICA – Centellografia Ósea
 Los sitios más comunes de metástasis: pulmón, hígado (en forma de nódulos o linfangitis).
 Otros: pleura (derrame pleural); SNC; huesos.
MAMOGRAFIA NORMAL
Clasificación Radiológica – BI RADS
7.2
CIRUGIA II – UNIDAD 7 – CLASE 2
FACTORES PRONOSTICOS
1) EDAD: cuando más joven, más agresivo el cáncer;
 <30 años: menor supervivencia, tienen más receptores hormonales negativos.
 Mayor edad: tienen más receptores hormonales positivos, pero más comorbilidades (que puede
limitar el tratamiento y la supervivencia).
2) Tamaño Tumoral: fuerte indicador pronostico, cuando mayor el tumor, menor el % de supervivencia.
 2 – 5cm: 79% de supervivencia en 10 años
3) Grado Histológico:
 Alto grado: PEOR PRONOSTICO
 Depende de la afectación ganglionar y del tamaño.
4) Afectación ganglionar: indicador INDEPENDIENTE
 Afectación linfática aumenta 4 a 8 veces la mortalidad.
5) Invasión linfovascular y marcadores de angiogénesis tumoral
 Aumento de mortalidad de 60%.
6) Receptores hormonales
 La presencia de receptores lleva a un mejor pronostico en los primeros años.
 Pero NO A LARGO PLAZO
7) Oncogenes y genes supresores
 Oncogen HER2 (+): empeora el pronóstico, reciben tratamiento con anticuerpo TRASTUZUMAB.
8) Índice mitótico: indicador de proliferación tumoral
 >10 y menor de 5cm: 80% de supervivencia.
9) Tipo histológico
 Invasivo cribiforme, tubular, tubulobular, mucinoso: supervivencia >80% en 10 años.
 Cáncer Inflamatorio: mal pronóstico 28% de supervivencia a los 10 años
10) Otros factores que influyen en el pronóstico: presencia de metástasis, recaída antes de 5 años, aparición de segundo tumor, etc.
TRATAMIENTO
Debe ser Multidisciplinario (cirujano mastólogo, radioncologo, oncólogo, radiólogo, patólogo, etc)
CIRUGIA: primera opción em estadios iniciales;
 Mastectomía Radical Modificada: extirpación total de mama + vaciamiento ganglionar (NIVEL I-II-III).
 Se realiza una incisión elíptica, posterior a la cirugía se deja un DRENAJE.
 SIN TOCAR LOS PECTORALES
 Mastectomía Halsted: a parte de la mastectomía se realizaba la resección de los pectorales.
 YA NO ES UTILIZADA EN LA ACTUALIDAD.
Los pilares del tratamiento son: CIRUGIA – QUIMIOTERAPIA – RADIOTERAPIA – HORMONOTERAPIA.
ETAPA I: tumores <2cm com gânglios linfáticos negativos y metastasis no detectables
ETAPA II: tumores >2cm, pero <5 cm, ganglios linfáticos negativos o positivos no fijos y metástasis no detectables
ETAPA III: tumores >5cm, o tumor de cualquier tamaño con invasión de piel, a la pared torácica o a ganglios
linfáticos positivos en el área clavicular sin prueba de metástasis
ETAPA IV: tumores de cualquier tamaño con nódulos linfáticos positivo o negativos con METASTASIS distantes.
Las opciones deben de algunos factores como: tamaño del tumor, localización,
posibilidad de realizar radioterapia, resultados estéticos y preferencias de la paciente.
7.2
CIRUGIA II – UNIDAD 7 – CLASE 2
 Cirugía conservadora:
a) Tumorectomía – Biopsia por Recisión
b) Lumpectomia: incisión peri areolar, se extirpa el tumor rodeado de parénquima normal
c) Cuadrantectomía: resección de 1 cuadrante + vaciamiento ganglionar axilar.
d) Mastectomía subcutánea: se deja el complejo areola pezón, para realizar reconstrucción en el mismo acto
e) Mastectomías simples o total: extirpación de toda la mama sin tocar los ganglios.
 Reconstrucción Mamaria:
 Colgajo Miocutaneo: de musculo dorsal ancho u musculo abdominal.
 Prótesis de Silicona
Quimioterapia: sirve para destruir las células que componen el tumor
 Útil para eliminar enfermedades antes de desarrollar clones resistentes
 Disminuye recaídas y mortalidad. Puede ser:
a) Neoadyuvante (precirugía)
b) Adyuvante: con reporte de anatomía patológica.
Radioterapia: cuando existe zonas que no pudieron ser resecadas y postmastectomia
 Reduce riesgo de recurrencia local
Hormonoterapia: en pacientes con receptores hormonales positivos
 Tamoxifeno (pre menopausia): bloquea el efecto de los estrógenos
 Anastrozol o Letrozol (post menopausia)
Siempre se debe hacer la resección de todas las lesiones, no hacer cirugía conservadora y dejar tumor en la mama.
El vaciamiento ganglionar dependerá de la estadificación
 Se puede buscar el GANGLIO CENTINELA: por los métodos ya explicados anteriormente
 Se retira el ganglio para estudio anatomopatológico: se analiza si realmente necesita un vaciamiento masivo.
 La biopsia del GANGLIO CENTINELA ES INDICADO EN LOS SIGUIENTES CASOS:
 Carcinoma ductal in situ extenso
 Axila clinicamente negativa: no se palpa gânglios pero com tumor grande.
 PAAF de ganglios sopechosos negativo
Se debe realizar siempre el ESTIMULO HORMONAL: para analizar la presencia de receptores hormonales.
8.1
CIRUGIA II – UNIDAD 8 – CLASE 1
PUNCIÓN PLEURAL – TORACOCENTESIS
 Indicado para diagnóstico etiológico de los derrames pleurales
 No debe ser realizado en coagulopatías
 Tener en cuenta los criterios de Ligth: para definir si es exudado o trasudado
 Trasudado: liquido trasparente, límpido, sin grumos
 Exudado: liquido con grumos, turbio.
 Puede convertirse en terapéutica: alivio sintomático en los grandes derrames
Complicaciones de la Punción Terapéutica:
a) Edema ex vacuo: poco frecuente, la presión pleural cae a -20cm de H20. Se observa tos o disconfort retroesternal.
 Se debe parar inmediatamente la toracocentesis en presencia de disnea o tos.
b) Reacción Vagal – Neumotórax – Dolor – Sangrado
BIOPSIA PLEURAL
 Es indicado si pensamos en derrames por TBC o neoplásicos por las características del liquido
 Liquido citrino, seroso o serohematico con predomínio mononuclear
 Se realiza en quirófano con anestesia local
 Se utiliza agujas especiales: de Abrahms o Cope.
 Son utilizadas para enganchar la pleura parietal
 Tienen una especie de GANCHO en la punta
 Se envía la muestra a Anatomía Patológica
 Es indicado que el paciente tenga un poco de líquido en la cavidad
pleural: pues el líquido empuja al parénquima, actuando como
protección de posibles lesiones.
 SIEMPRE VERIFICAR PLAQUETA -- TP
PROCEDIMIENTOS
TÓRACICOS
Las patologías torácicas pueden necesitar en algún
momento la realización de algún procedimiento, son
diversos procedimientos que pueden ser realizados:
1) Punción con aguja en el 7mo espacio intercostal (borde superior de la costilla
inferior), en la línea axilar posterior
2) Se realiza en posición SENTADO: en la cama del paciente o en la urgencia.
3) Se utiliza anestésico local en la región de la punción.
4) En algunos casos puede necesitar la guía imagenológica
5) Se realiza estudio del líquido: se retira de 50 a 100 ml
a) Citoquímico: pH, glucosa, LDH
b) Bacteriológico: cultivo y antibiograma
c) Citológico – Anatomia Patológica: buscando células malignas o atípicas.
6) En grandes derrames la punción puede ser terapéutica y permitir la
evacuación de hasta 1200 ml de liquido y aliviar la disnea
Antes de realizar, siempre se debe verificar:
 Plaquetas deben ser >150.000/mm3
 TP >70%
ES ALTAMENTE recomendable (de acuerdo al DOCTOR ARCE): siempre realizar control posterior a la punción con RX de tórax
8.1
CIRUGIA II – UNIDAD 8 – CLASE 1
DRENAJE PLEURAL
 Es uno de los procedimientos más utilizados: colocación de un tubo en la cavidad pleural para drenaje;
BIOPSIAS DE MASAS INTRATÓRACICAS
 Indicadas en hallazgos de masas en el interior del tórax, para estudio anatomotologico, hay 3 formas:
INDICACIONES
 Neumotórax  Fistula Broncopleural
 Hidroneumotórax  Hemotórax y Piotorax
 Deben ser colocados en el 5to o 6to EIC
 LINEA AXILAR MEDIA
 Los tubos son medidos en FRENCH (FR)
 Son multifenestrasdos, siliconados, con guía radiopaca a lo largo del tubo
(para visualizar en la radiografía).
 Es muy IMPORTANTE elegir bien el calibre del tubo
 Tubos gruesos (28-36 FR): para LIQUIDO
 Tubos finos (16-24 FR): para AIRE
 Los tubos son conectados a un frasco especial – sellado bajo agua: tubo
sumergido al líquido (suero fisiológico, o agua estéril), permite reestablecer la
presión intrapleural negativa con sellado de agua que evita el reingreso de lo ya
evacuado en el frasco y logran la correcta medición de los líquidos drenados.
 Cada 6 – 8 horas – 24 horas: se hace medición de la cantidad de
líquido que sale de la cavidad pleural.
 Se debe realizar adecuado control posterior a la colocación: RX de tórax.
 Es fundamental: fijar bien el tubo a través de puntos en bolsa de tabaco
 Evitar tracciones durante los movimientos, pues puede extraer el tubo.
 Mantener el frasco siempre por debajo de la cintura
 Mantener el nivel de agua siempre por encima del extremo distal del tubo
 250 – 400 ml de suero fisiológico, o agua estéril.
 AIRE - TUBO FINO – DIRIGIDO A LA PORCIÓN APICAL
 LIQUIDO – TUBO GRUESO – DIRIGO A LA PORCIÓN INFERIOR
Para saber si el sistema esta funcionando correctamente debe estar OSCILANDO
Es el movimiento de sube y baja del liquido del interior del tubo (hasta 5cm del tubo al salir del frasco)
Si la oscilación es >5cm: indica ANORMALIDAD
 Puede ser causa de FUGA DE AIRE por bullas, o sea, sigue perdiendo aire
La presencia de BORBUJEO también indica anormalidad: en casos de neumotórax masivo, hay
burbujeo, pero limitado por un tiempo, luego debe seguir solo la oscilación.
Por Fibrobroncoscopía: cuando hay lesiones parenquimatosas centrales, existe
mayor probabilidad de que esté en un bronquio principal o que contacte con él.
 Bajo anestesia local (a veces con un poco de sedación) se logra llegar
hasta la lesión y lograr una muestra, o realizar un cepillado y aspiración
del mismo, o realizar una biopsia atravesando el bronquio.
Por punción percutánea: en lesiones periféricas, donde la fibrobroncoscopia no
llega, existe la posibilidad de realizar una biopsia con aguja guiada por imágenes
(tomografía o ecografía) para obtener material.
a) Con Aguja Fina - Punción aspiración con aguja fina PAAF: el patólogo nos
podrá indicar solo el tipo de células (citología),
b) Con una Aguja Gruesa - Trucut: el tejido obtenido logra resultados
histopatológicos y posibilidad de estudios de inmunomarcación y moleculares.
8.1
CIRUGIA II – UNIDAD 8 – CLASE 1
EXPLORACIÓN DEL MEDIASTINO
VIDEOTORACOSCOPÍA
 Útil para biopsia pulmonares directa en la actualidad
 Pero permite explorar pleura – pulmones – mediastino – pericardio.
 Paciente en el quirófano, decúbito lateral opuesto al lado de la exploración
 Anestesia general e intubación selectiva pulmonar
TORACOTOMIA
 La incisión más utilizada es la posterolateral: con sección del músculo dorsal ancho
y sección (o no) del serrato mayor, sobre todo en cirugías electivas.
 En trauma de tórax, la incisión anterolateral es la preferida
 Se puede explorar: pleura, pulmón, pericardio, mediastino.
VENTANA – PELURO – PULMONAR
 Toracostomia o pleurostomia, donde la cavidad pleural se deja abocada a la piel
 Por una técnica llamada MARSUPIALIZACIÓN
 Se resecan, con anestesia local intercostal, segmentos de las costillas (8 a 10 cm)
 Del lugar más declive de la cavidad.
 Indicadas en:
a) Fistulas broncopleurales post operatorias
b) Empiemas
c) Hemotórax crónicos
Por cirugía: videotoracoscopia o toracotomía, con anestesia general e
intubación selectiva pulmonar. En el cáncer de pulmón se puede legar a necesitar
una biopsia de adenopatías cervicales, hay 2 formas:
a) Biopsia de Daniels: busca ganglios externos a la vena yugular interna.
b) Biopsia de Albanese: busca los ganglios entre la vena yugular interna y la tráquea.
Mediastinoscopia: utilizada en la estadificación del cáncer de pulmón, y para
biopsia de adenopatías sospechosas de sarcoidosis o proceso linfoproliferativo
 Se realiza en el quirófano, bajo anestesia general.
 A través de un abordaje cervical supra esternal: se llega hasta la cara
anterior de la tráquea y desde allí se diseca en forma digital hasta la
carina, creando un espacio para la introducción del mediastinoscopio y
posterior biopsia de las adenopatías bajo visión directa.
 Son accesibles la mayoría de los niveles ganglionares a excepción del 5 y 6.
 El sangrado es una complicación potencial que a veces requiere de una
esternotomía para el mejor control.
Mediastinostomía: consiste en el abordaje directo de la lesión ubicada en el
mediastino, puede ser utilizada en masas grandes con o sin síndrome de vena
cava superior, o en masas irresecables que no se logró histología por otros métodos.
 En quirófano, bajo anestesia general
 Incisión directamente sobre la masa.
Indicaciones
a) Enfermedad Pulmonar difusa
b) Resección de lesión periférica y delimitada
c) Resección de MTS
8.2
CIRUGIA II – UNIDAD 8 – CLASE 2
El mediastino está comprendido entre:
 Superior: orificio torácico superior
 Inferior: diafragma
 Posterior: Columna vertebral
 Lateralmente: Hojas de las pleuras mediastinales
Está dividido en:
1. Mediastino Anterior: entre esternón y pericardio contiene (timo, ganglios linfáticos, tejido conjuntivo y adiposo
2. Mediastino Medio: contiene corazón, grandes vasos, tráquea, ganglios linfáticos, tejido fibroadiposo.
3. Mediastino Posterior: vasos y nervios intercostales, cadena simpática, tejido fibroadiposo, ganglios linfáticos, aorta, esófago.
Presentación Clínica
 ASINTOMATICOS 35 - 45%: ausencia de síntomas es un buen indicador de benignidad.
 Se diagnostican generalmente por Rx de tórax, hallazgo casual.
 Algunos síntomas posibles son:
o Dolor torácico
o Disnea, Tos, Fiebre
o Pérdida de peso
 Sintomatología ESPECIAL: son más comunes en los tumores malignos
 Compresión mecánica o invasión  Sx. Vena Cava Superior  Derrame pericárdico
 Disfonía (por afectación del N.L recurrente)
 Disfagia por compresión del esófago
 Disnea: por compresión traqueal  Parálisis del nervio frénico.
Afecciones más frecuentes de acuerdo a la localización
MEDIASTINO ANTEROSUPERIOR MEDIASTINO MEDIO MEDIASTINO POSTERIOR
 Timoma
 Teratoma
 Tumores Linfático
 Linfomas
 Tumores de la Tiroides
 Bocio sumergido
 Carcinoma
 Lipoma
 Linfangioma
 Quiste broncogénico
 Quiste pericárdico
 Linfoma
 Metástasis
 Tumores neurogénicos
 Quistes enterógenos
 Meningocele
Síndromes Para-Neoplásicos
Son muy raros
 Tirotoxicosis -Hipercalcemia
 Ginecomastia -Hipoglicemia
 Hipertensión -Diarrea
TUMORES DEL
MEDIASTINO
El mediastino es la región que ocupa la parte media
de la cavidad torácica entre ambos pulmones. Se
clasifica en: anterior, medio y posterior. Puede ser
asiento de patologías tumorales e infecciosas.
El doctor cito en clase la división usando la tráquea
 Por delante de la tráquea: mediastino ANTERIOR (región más frecuente de Tumores).
 A nivel de la tráquea: mediastino MEDIO
 Posterior a la tráquea: mediastino POSTERIOR
LOS 4T
8.2
CIRUGIA II – UNIDAD 8 – CLASE 2
Diagnóstico
1. Historia Clínica y Examen Físico: se debe siempre buscar datos para descartar los 4T
 Pues las afectaciones son más frecuentes en la región anterior;
1) Timoma: buscar afectaciones como miastenia gravis.
2) Teratoma: como tiene origen germinal, es importante revisar las bolsas escrotales, pues puede haber la
presencia de un tumor testicular, que dio metástasis al mediastino, pero la mayoría NO ES METASTASICO.
3) Tumor Linfático: palpar regiones gangliones para buscar linfadenopatias.
4) Tumores Tiroideos: buscar síntomas de hipertiroidismo e hipotiroidismo, y presencia de masa.
2. Solicitar Marcadores Tumorales:
 BHCG: es diagnóstico de tumores germinales
 B2microglobulina: se sospecha de linfoma, pero no es diagnóstico.
 AFP- LDH- CEA
3. Exámenes Complementarios de Imágenes:
 RX Tórax PA y Lateral: aquí se puede observar el ENSANCHAMIENTO DEL MEDIASTINO
 Es el primer método a ser solicitado
 Corazón agrandado por compresión: silueta en botellón
 Diafragma elevado por afectación del Nervio frénico
 TAC: contraste oral y endovenoso
 La TAC sin contraste NO ES UTIL PARA ANALISIS DEL MEDIASTINO.
 Cuando hay sospecha de tumor tiroideo, ya se solicita TAC DE CUELLO
4. Biopsia por punción con aguja fina: se solicita de acuerdo a los resultados anteriores
 Útil para especificar el tipo de tumor
 Hace el diagnóstico de malignidad en el 80-90%
 Siempre es mejor la TRUCUT (mas especifica).
5. Cirugía: para toma de biopsia o para resección completa de la tumoración.
NO ES INDICADO LA BIOPSIA EN TIMOMAS
Pues el timo tiene una capsula, que, al puncionar, disemina el tumor por toda la glándula.
HALLAZGOS EN EL MEDIASTINO ANTERIOR
Linfomas
Hasta el 70 % de los pacientes con linfoma en cualquier localización pueden tener afección mediastinal
Sólo el 5-10 % se presenta en forma aislada como tumor de mediastino
 B2microglobulina: se sospecha de linfoma, pero no es diagnóstico.
 Tratamiento: medico (quimioterapia + radioterapia es de elección).
 La cirugía está indicada: en caso de biopsia dudosa y para resecar masas residuales posterior a quimioterapia
 Masas a nível del mediastino anterior
 Puede observarse atenuación, partes blandas, homogéneo
 Heterogéneo: indicando necrosis, cambios quísticos, hemorragias.
Timomas
Ubicado en el mediastino anterosuperior
 Mas frecuente en 3° y 5° décadas de la vida, muy raro en niños
 30% cursan con Miastenia Gravis
 15 % de las Miastenias tienen Timoma.
 Pueden ser benignos o malignos: invasión de capsula o tejidos vecinos indica malignidad
 La mayoría es ASINTOMATICO: hasta el aumento de tamaño causar compresión
 Diagnóstico: RX (ensanchamiento), se complementa con TAC, no hay marcador.
 NO ESTA INDICADA LA PUNCIÓN
 Tratamiento: extirpación quirúrgica (radioterapia cuando hay invasión local y exceresis incompleta).
8.2
CIRUGIA II – UNIDAD 8 – CLASE 2
Tumores Endócrinos
Más frecuente en mujeres entre 60-70 años
 Generalmente extensión mediastínica de tumores cervicales
 Bocio cervical Sumergido/Descendido
 Tiroides intratorácico (aberrante): sólo representa el 1 % de
todos los tumores del mediastino.
 Bocio endotorácico o intratorácico: es cuando el
tejido tiroideo ectópico, se desarrolla en el tórax.
 Pueden encontrarse paratiroides cerca del polo superior del
timo, y cursan con hiperparatiroidismo.
 Pueden general compresiones, desviación de la tráquea, etc.
 Tratamiento: quirúrgico
 Bocio sumergido: cervicotomia.
 Bocio endotorácico: toracotomía o esternotomía.
Tumores de Células Germinales
Más frecuente en niños y adultos jóvenes
Disembriomas Homoplasticos: se originan en tejidos embrionarios propios del mediastino
Disembriomas Heteroplasticos: originados en tejidos ajenos al mediastino
 Teratomas, teratocarcinomas, seminomas, coriocarcinomas, etc
 El teratoma se caracteriza por calcificaciones intratumorales (dientes).
 Son benignos en el 60% - “No son metastásicos"
 Hallazgos casuales, como ensanchamiento del mediastino.
 BHCG (+) es útil en pacientes varones para el diagnóstico.
 Causan compresiones de estructuras vecinas.
 Tratamiento: resección quirúrgica.
QUISTES
Broncogénicos Pleuro - Pericárdicos
 Más frecuentes 5%
 Su epitelio es de tipo bronquial
 Sintomatología aparece por compresión del árbol
bronquial o por infección bronquial.
 Tratamiento quirúrgico: resección del quiste,
aunque sean asintomáticos
 Se ubica en el ángulo pericardiofrénico
 La mayoría es asintomático
 Paredes finas con contenido liquido/claro.
 Sintomatología: dolor torácico, y trastornos del ritmo
cardiaco por compresión.
 Tratamiento: Aspiración guiada por videotoracoscopia.
 Cirugía: exceresis, en casos recurrentes o duda diagnóstica
HALLAZGO EN EL MEDIASTINO MEDIO
Tumores Neurogénicos
Pueden originarse en:
a) Nervios intercostales: neurofibroma, neurilemoma.
b) Cadena simpática: ganglioma, neuroblastoma.
HALLAZGO EN EL MEDIASTINO POSTERIOR
 En adultos 95 % son benignos y asintomáticos
 Cuando aumenta el tamaño, aparecen síntomas por compresión, como disnea.
 En niños son generalmente malignos.
 Se asocian al Von Recklinghausen especialmente los neurofibromas.
 No tienen marcadores específicos.
 Tratamiento: excerisis quirúrgica.
8.3
CIRUGIA – UNIDAD 8 – CLASE 3
Causas muy frecuentes:
1) Posterior a cirugía cardiaca: Síndrome de Hanuman.
 Es la causa mas frecuente, 0.4 a 5% - mortalidad de 50%
2) Mediastinitis Necrotizante descendente:
 Procesos odontogénicos son las causas mas frecuentes
 Pero puede ser causado por: abscesos periamigdalinos, linfadenitis cervical (frecuente en niños),
tiroiditis, perforaciones faríngeas iatrogénicas (en intubaciones).
 Infección profunda del cuello que avanza a través de las fascias cervicotoracicas hasta llegar al mediastino
 Las etiologías bacterianas encontrada es muy amplia, en general es mixta.
3) Secundario a perforaciones bronquial y/o traqueal, esofágica: suele presentar derrame pleural o
neumoperitoneo. La perforación puede ser iatrogénica, o por ingestión de cuerpos extraños en ancianos
(prótesis dentales, espina de pescado o pollo, pueden perforar el esófago y producir mediastinits).
Factores de Riesgo:
Etiologías: la flora es muy amplia, mixta.
CLASIFICACIÓN
AGUDA CRÓNICA – FIBROSANTE
 Mas frecuente
 Se inicia de manera local, pero con facilidad de
convierte en una afección difusa
 Poco frecuentes
 Se deben a infecciones granulomatosas
 Evolucionan lentamente
 Tienen a producir fibrosis (produciendo síndrome
compresivo principalmente de la vena cava superior).
MEDIASTINITIS
Proceso infeccioso que involucra el tejido conectivo
interpleural a nivel de los órganos mediastinales.
 El staphylococcus Aureus meticilino resistente es uno de los MAS LETALES, y evolución muy rápida.
 Tx antibiótico desde el inicio, y de ALTO ESPECTRO
 Los anaerobios han aumentado su incidencia en los últimos tiempos.
8.3
CIRUGIA – UNIDAD 8 – CLASE 3
Fisiopatología: la extensión de un absceso profundo de cuello hacia el mediastino se lleva a cabo
por 3 vías que contienen tejido conectivo laxo:
1) Pre-Traqueal
2) Peri- Vascular – Parafaringeo
3) Pre- vertebral: dirigida por la fascia alar en:
 Retrofaríngea
 Retrovisceral
 Zona peligrosa: desde la base del cráneo hasta el diafragma.
 La trombosis de vasos pequeños causa necrosis tisular, hipoxia y edema extenso. Por ello, la progresión de la
enfermedad no puede ser controlada sin una completa resección del TEJIDO NECROTICO.
SINTOMATOLOGIA
Existe una triada clásica
Fiebre Dolor Retroesternal Taquicardia
 Generalmente en la fase tardía presentan signos de sepsis, CID, SDRA, empiema
 Dolor torácico, disnea, disfonía, disfagia, a pesar del drenaje cervical adecuado y manejo con ATB:
 Se debe sospechar de mediatinitis
 Otro motivo de sospecha: condiciones generales del paciente son desproporcionales (muy severas) con
relación a las esperadas por un simples proceso agudo faríngeo u odontógeno.
DIAGNOSTICO
Se basa principalmente en:
1) Clínica
2) Estudios de imágenes:
a) Radiografía de Tórax:
 Puede mostrar presencia de enfisema en tejidos blandos, que se puede extender desde la porción
cervical hasta el mediastino anterosuperior.
 Ensanchamiento mediastinal, derrame pleural
 Abscesos pulmonares, burbujas de gas, neumomediastino
 En caso de perforación esofágica: engrosamiento de la pared del esófago, neumotórax o hidro neumotórax.
b) TAC de cuello y Tórax: método más sensible para diagnostica la extensión
 Los hallazgos diretos pueden durar hasta 21 días después
 Los hallazgos indirectos: pueden durar hasta 2 meses
La flora mixta en el aparato digestivo alto + limitado componente inmunológico
celular del mediastino: explica la diseminación de la infección en el mediastino.
LA TAC ES OBLIGATORIA: no solo para el diagnóstico correcto,
pero también para planeación de cirugía, elección del lado de
la toracotomía y para el seguimiento posterior del paciente.
8.3
CIRUGIA – UNIDAD 8 – CLASE 3
TRATAMIENTO
ATB + Drenaje Mediastinal
1) Los ATB utilizados debe ser dirigidos contra ANAEROBIOS y AEROBIOS:
 Beta lactamicos – Aminoglucósidos – Imidazol.
 Es esencial utilizar ALTAS DOSIS – ALTO ESPECTRO.
 Duración de al menos 4 semanas: ajustar de acuerdo a resultado de cultivo.
Clasificación de Hasegawa – Para el Tratamiento
 I: mediastino superior, arriba de la bifurcación traqueal
 Puede abordarse únicamente por el cuello, generalmente no amerita toracotomía.
 Puede ser realizado esternotomía
 IIA: mediastino anterior e inferior
 IIB: mediastino antero- inferior y posterior.
2) Abordaje Quirúrgico: se sugiere abordaje agresivo ya de inicio, las opciones de abordaje son:
 La toracotomía es el método mas utilizado y mas efectivo.
 La traqueostomía solo debe ser utilizada en casos con edema glótico con afectación de la ventilación.
 La esternotomía media: puede complicarse con OSTEOMIELITIS.
 El drenaje cervical combinado con TORACOTOMIA en el mismo tiempo quirúrgico:
 Es la conducta de elección en paciente con mediastinitis descendente
 Tratamiento es muy complejo por la alta gravedad, necesita abordaje MULTIDISIPLINARIO: intensivista,
cirujano maxilofacial, otorrino, cirujano torácico, otorrinolaringología, nutrición, infectología
La alta mortalidad (40-50%) es debido a:
Retraso del diagnóstico + Tratamiento inadecuado +
Manejo conservador + Drenaje Incompleto.
8.4
CIRUGIA II – UNIDAD 8 – CLASE 4
Mecanismos de producción del derrame pleural (Sahn)
1) Aumento de la presión hidrostática a nivel de los capilares de la circulación pulmonar
2) Descenso de la presión oncótica en los capilares
3) Aumento de la presión negativa del espacio pleural
4) Aumento de la permeabilidad capilar a nivel de la pleura
 Por patologias propias de la pleura
5) Alteración del drenaje linfático:
 Por bloqueos o rotura del conducto torácico.
6) Paso de líquido desde la cavidad abdominal
Etiología de los derrames pleurales
EXUDADO TRASUDADO
Aumento de la permeabilidad capilar a nivel del epitelio
pleural, produciéndose el pasaje de proteínas a la
cavidad. Las causas más frecuentes son las infecciones
Son habitualmente bilaterales y originados en
enfermedades médicas
PLEURA ENFERMA PLEURA SANA – PATOLOGIA SISTEMICA
a) Enfermedades malignas: metástasis pleural,
carcinoma de pulmón, mesotelioma, linfoma
b) Infección Broncopulmonar: neumonía bacteriana,
TBC, neumopatía viral
c) Infarto pulmonar (TEP)
d) Traumatismo de tórax
e) Neumotórax espontáneo
f) Patología abdominal: pancreatitis, absceso
subfrénico, esplenectomía, trasplante hepático
g) Enfermedades sistémicas: LES, AR, pperiarteritis
nodosa, mixedema.
a) Insuficiencia Cardiaca: por aumento de la presión
hidrostática capilar
b) Cirrosis: disminución de la presión coloidosmótica
por hipoalbuminemia severa
c) Síndrome nefrótico: disminución de la presión
coloidosmótica por hipoalbuminemia
d) Atelectasia, TEP
e) Obstrucción de la VCS
Síntomas
1) Disnea: síntoma mas frecuente, se produce cuando el derrame es importante (>1/3 del tórax)
 Puede aumentar con el decúbito contralateral, y con la presencia de dolor.
2) Dolor Pleurítico: por afectación de la PLEURA PARIETAL (la visceral no tiene inervación)
 Generalmente se refleja en la pared torácica, o en hombro y cuello (cuando
la lesión afecta el centro del diafragma, inervada por el N. Frénico).
3) Tos Seca: por irritación pleural.
Derrame Pleural
Acumulo de líquido en el espacio pleural
La Cavidad Pleural
Es un Espacio virtual: solo se hace evidente cuando acumula aire o liquido
 Escasa cantidad de líquido: 5 – 15ml en cada hemitórax
 Presión negativa
 Sirve para intercambio de líquidos
 Las pleuras viscerales y parietales están irrigadas por vasos
dependientes de la circulación sistémica, pero el drenaje es diferente:
 Capilares de la P. Visceral: drenan en las venas pulmonares
 Capilares de la P. Parietal: drenan en la vena cava.
 El liquido pleural fluye a un ritmo de 0,5 ml/hora.
 La circulación linfática: es primordial (principalmente la parietal) para
la absorción del líquido en la cavidad pleural.
En los traumatismos torácicos: pueden estar implicados varios de los mecanismos.
8.4
CIRUGIA II – UNIDAD 8 – CLASE 4
DIAGNOSTICO
1) Exploración Física: la semiología del derrame es evidente en una cierta cuantia;
 Inspección: Hemitórax afectado puede estar:
 ABOMBADO, poco móvil, en caso de derrames severos.
 Disminución de la expansibilidad torácica.
 Palpación: Disminución de la transmisión de las vibraciones vocales
 Percusión: Matidez a la percusión
 Auscultación: Abolición de la ventilación en la zona afecta
 En algunas ocasiones: roce o soplo en el límite superior del derrame
2) Medios de Imágenes:
 RX DE TÓRAX: son visibles derrames en posición AP, en cantidades de líquido >100 ml
 Velamieto/Borramiento a nivel del seno costo frénico inferior
Derrame Pleural Típico Derrame Pleural Masivo Derrame pleural atípico
Liquido pleural libre, forma de
menisco, con concavidad SUPERIOR.
Produce desplazamiento
mediastínico contralateral
Liquido en las cisuras
interlobares o subpulmonares
 TAC: es más sensible que el RX, pues el derrame es visible con mínima cantidad de liquido
 Indicado en casos de derrames encapsulados: para delimitarla patología pulmonar asociada al
derrame y detectar implantes neoplásicos (es análisis de derrame pleural con sospecha maligna).
 De acuerdo al doctor la TAC siempre es mejor por brindar mas detalles, para toma de decisiones.
 ECOPLEURA: tiene desventaja que es operador dependiente
 Útil para cuantificar con precisión el volumen del derrame pleural (en pacientes en
ventilación mecánica o que no se puede poner en bipedestación).
 También es usado para distinguir derrame de engrosamiento de pared.
En los derrames de mediano volumen (500-1500 ml)
Los signos radiológicos son más notorios.
 La radiografía muestra habitualmente una opacidad homogénea, más densa
en la base, que borra el seno costofrénico lateral y la imagen diafragmática.
 En la parte superior se dibuja la curva de Damoiseau, consistente en un
contorno cóncavo hacia arriba y ascendente hacia afuera.
En caso de VELAMIENTO COMPLETO DEL HEMITORAX, puede ser:
1. Derrame pleural masivo: desplaza el mediastino al lado
CONTRALATERAL del velamiento.
2. Atelectasia pulmonar completa: desplaza el mediastino al
MISMO LADO del velamiento.
3. Antecedente de cirugía de neumonectomia
8.4
CIRUGIA II – UNIDAD 8 – CLASE 4
3) TORACOCENTESIS – PUNCIÓN PLEURAL: indicado en todo paciente con derrame pleural
 Se realiza el estudio del líquido pleural:
Citoquímico: criterios de light, se compara liquido pleural con la sangre, para definir si es exudado o trasudado.
Criterios de Light
Deben tomarse concomitantemente a la toracocentesis proteína y LDH en sangre
Basta 1 de los siguientes criterios para clasificar como EXUDADO PLEURAL
No deben tener ningún criterio para clasificar como TRASUDADO
1. Relación proteína pleural/ plasmática > 0.5
2. Relación LDH pleural/ LDH plasmático > 0.6
3. LDH líquido pleural > 200 UI o >2/3 del limite normal.
Glucosa: la presencia de baja concentración de glucosa en el líquido pleural, indica;
 < 60 mg/dL: probablemente tiene un derrame para-pneumonico complicado o maligno.
 <29 mg/dL: causado por artritis reumatoidea y empiema pleural
Ph:
 Si el ph del líquido pleural es < 7.20: indicación de inserción de tubo de drenaje pleural (liquido infectado).
 Trasudados: 7,45 y 7,55
 Exudados: 7,30 y 7,45
LDH: >1.000 indica infección
ADA: útil para diagnóstico de tuberculosis pleural (>40 U/L).
Citología: si hay sospecha de neoplasia (primaria o secundaria), en busca de células atípicas.
 Se requiere al menos 10 ml de liquido pleural.
Bacteriología: se realiza gram y cultivo, se solicita cuando hay;
 Infecciones adquiridas en la comunidad: mas frecuente los AEROBIOS (Staphilococco aureus);
 Cuando existen comorbilidades: gram negativos.
 Infecciones intrahospitalarias: staphilococco aureus meticilino resistente, y gérmenes GRAM (-).
4) BIOPSIA PLEURAL: es necesario realizar en EXUDADOS de causa desconocida;
a) Biopsia pleural a ciegas con aguja (Abrams o COPE):
 Está indicada en sospecha de TBC pleural ya que en esta patología el compromiso sobre la
superficie pleural es homogéneo y en sospecha de derramen pleural maligno.
 Deben tomarse entre 4 y 6 biopsias: deben ser enviadas en un frasco seco para cultivo y las
otras se envían en un frasco con formol al 10% para biopsia.
 Complicaciones: dolor en sitio de punción, neumotórax, reacción vagal, hemotórax.
b) Guiada por imágenes (ecografía o TAC):
 Permite biopsiar engrosamientos pleurales (agujas 14 - 18G tipo tru-cut).
 No requiere necesariamente de la presencia de líquido pleural, pero sí de engrosamiento
pleural de al menos 2 cm a la ecografía y de 0,5 cm a la TAC.
 Tiene alto rendimento en casos de carcinomatosis pleural con citología negativa
 Complicaciones: neumotórax, el sangrado, el hematoma de pared.
Atención: en ph <7,3 en el contexto neoplásico,
indica bajo éxitos para pleurodesis
Glucosa Pleural >50 de la glucosa
plasmática indica infección
Para analizar si el líquido está infectado se debe tener en cuenta los 3 criterios:
1. Glucosa >50 de la glucosa plasmática
2. Ph <7.20
3. LDH >1000
8.4
CIRUGIA II – UNIDAD 8 – CLASE 4
c) Toracoscopia: técnica endoscópica que permite visualizar la cavidad pleural, biopsias y tratamiento.
 Está indicada en el estudio de los exudados de causa desconocida y para hacer pleurodesis
en el derrame pleural neoplásico y en ocasiones en derrames pleurales benignos refractarios
 Puede ser realizada por neumólogos (toracoscopia médica), o por cirujanos (videotoracoscopia).
 Es el GOLD ESTANDAR PARA EL DIAGNOSTICO DE DERRAME PLEURAL MALIGNO.
TRATAMIENTO
Trasudado: tratamiento medico
 Se debe corregir la causa que se originó: diuréticos, etc.
EXUDADO: ES INDICADO DRENAJE PLEURAL
 En situaciones que el drenaje no es suficiente (fases FIBRINOPURULENTA), se realiza la:
 DECORTICACIÓN PULMONAR: consiste en eliminar toda la fibrina adherida al pulmón, por el
proceso infeccioso, para eliminar el foco infeccioso, y reestablecer la expansión pulmonar.
 Es imposible sacar toda la fibrina, pero se logra retirar la mayoría.
 Antes de terminar la cirugía se debe retirar una muestra para biopsia (descartar TB).
 Se deja 1 o 2 drenajes pleurales.
 En casos de situaciones avanzadas como el FIBROTÓRAX: se realiza la;
 PLEUROSTOMIA – VENTANA PLEURO – PULMONAR: la cavidad pleural se deja
abocada a la piel, por una técnica llamada MARSUPIALIZACIÓN. Se resecan,
con anestesia local intercostal, segmentos de las costillas (8 a 10 cm) del lugar
más declive de la cavidad, y se realizan lavados, para drenaje.
Cuando se sospecha de derrame pleural neoplásico: con velamiento de hemitórax.
 Se puede realizar la PLEURODESIS (unión de las pleuras viscerales y parietales): deja de existir la cavidad
pleural, se realiza con talcos o frotes/abrasión de la pleura parietal.
 Posteriormente pueden ser manejados con catéteres sin sellado bajo agua, permitiendo el retorno a su Domicio.
 Se hace extracción de líquido cada 48-72 horas.
Las 2 opciones de tratamiento serán explicadas en detalles en la clase de empiema.
8.5
CIRUGIA II – UNIDAD 8 – CLASE 5
Etiopatogenia
a) Por Inoculación Directa:
 Postrauma: arma de fuego, arma blanca o cirugias.
 Gérmenes: S. Aureus, anaerobios, pseudomonas.
 Iatrogénicos: punciones, biopsias
 Espontáneos: ruptura espontánea del esófago
b) Por Inoculación Indirecta: gérmenes (neumococos, estreptococos).
 Foco intratorácico: pulmón (neumonía), mediastino (floras mixtas) pared.
 Foco extratorácico: vía linfática o hematógena.
CRITERIOS CITOQUIMICOS QUE INDICAN INFECCIÓN
 PH <7.2 – ES EL PATOGNEUMONICO DE INFECCIÓN
 Glucosa < mitad de la glucosa en plasma
 LDH >1000 UI/t
Períodos anatomopatológicos: los 2 primeros (periodo agudo), los otros 2 (periodos crónicos);
1. Período exudativo o de difusión: puede durar de horas a días
 Inflamación pleural aguda, exudativa, edema y congestión, infiltrado de PMN
 Acúmulos de fibrinas, hojas pleurales congestivas.
 Se desarrolla liquido citrino abundante, pobre en células y proteínas.
2. Período fibrinopurulento o de colección: 3 a 15 dias
 Colección franca de derrame pleural (región posteroinferior de la cavidad)
 Liquido comienza a absorberse y aumenta número de células y proteínas
 Aparecen PMN y piocitos, células mesoteliales están hiperplásicas
 La capa serosa está tapizada por tejido fibrinopurulento y necróticos.
 Deposito fibrinoso; en forma de falsas membranas, que son pocos adherentes, fácilmente removibles.
 Esta etapa indica el bloqueo de la infección e inicio de la FIJACIÓN DEL PULMÓN
3. Período de organización temprana: 2 a 8 semana.
 Fibrina se deposita en capas pseudoestratificadas sucesivas (CASCARA).
 Infiltrado linfocitario, células mesoteliales muy hiperplásicas
 Comienza fenómeno de angiogénesis.
 Lamina de fibrina, tiene una organización irreversible en la pleura
 El pulmón esta encapsulado: está fijo por la capsula, no puede expandirse
 PERO LA INFECCIÓN ES LOCALIZADA
4. Período de organización tardía o Fibrotórax – Paquipleuritis fibrosa: meses a años
 Reacción del organismo a la cascara: se comporta como un injerto, que el cuerpo incorpora como tejido.
 Se completa la angiogénesis de la cascara, y es invadida por fibroblastos (cascara dura, adherida).
 Trasforma la pleura y la cascara en un solo elemento.
Síntomas
La forma de inicio varia mucho, pero generalmente hay síntomas generales
 Dolor en puntada de costado difusa en la base del tórax: por irritación de los nervios intercostales.
 Desaparece espontáneamente en pocos días, o con analgésico
 Puede irradiar al hombro o abdomen superior (epigástrico, hipocondrio), simulando cuadro abdominal
 Tos seca: la tos productiva indica compromiso del parénquima pulmonar.
 Disnea - Fiebre – Escalofrios
 Alteración del estado general: Taquicardia – Oliguria – Deshidratación.
EMPIEMA
Peritonitis del Tórax – es la acumulación de pus en la cavidad
pleural. Puede acontecer independientemente de la edad
Al examen físico, los hallazgos son iguales
a los descriptos en el derrame pleural.
8.5
CIRUGIA II – UNIDAD 8 – CLASE 5
Diagnóstico
1) RX tórax: opacidad difusa y homogénea: con velamiento del seno costo frénico derecho.
2) TAC SIN CONTRASTE: muy útil para observar detalles específicos.
3) Toracocentesis: muy importante para estudio del líquido.
4) Ecopleura
5) Fibrobroncoscopia: cuando hay sospecha de obstrucción de bronquio por tumor.
6) EFR – Función respiratoria: gasometría, espirometría.
1- Cascara que rodea el parénquima pulmonar.
2- Parénquima Pulmonar HEPATIZADO: pues la cascara le envuelve completamente (parece el hígado).
3- Colecciones tabicadas (mayor tiempo de evolución): hallazgo de ‘colecciones suspendidas’ es cuando
mismo con el paciente acostado se observa las colecciones (las porciones grises más oscuras), en la
porción anterior – posterior y lateral, indica que está en una organización temprana o tardía.
Tratamiento
Depende del germen implicado, estado inmunológico previo,
retraso en el diagnostico o tratamiento incorrecto
1) Buena alimentación: aporte nutricional, pues gran parte de los pacientes sufren de trastornos nutricionales
2) Tratamiento ANTIBIOTICO EMPIRICO: se debe iniciar antes de obtener el examen bacteriológico del liquido pleural (que
puede demorar hasta 48 horas), de acuerdo al microorganismo más frecuente. Puede ser ajustado posteriormente.
3) PUNCIÓN PLEURAL: es indicado para los empiemas que siguen los siguientes criterios:
 Derrames paraneumónicos no complicados
 PH<7,2
 Liquido citrino, claros
4) Drenaje pleural: las indicaciones son;
Posterior al DRENAJE el paciente NO EVOLUCIONA:
5) Decorticación pulmonar – Toalet Pleural: procedimiento que consiste en eliminar toda la fibrina adherida al
pulmón (cascara) por el proceso infeccioso, cuanto más tiempo tarda, más estará adherido al pulmón.
 Tiene 2 objetivos: eliminar el foco infeccioso y reestablecer la expansión pulmonar.
 Puede ser por toracotomía (anestesia general) o videotoracoscopia
 No es necesaria la intubación orotraqueal SELECTIVA, solo la normal.
 Es indicado realizarla lo mas precoz posible: para evitar lesionar la pleura.
 Se va literalmente descascarando (descascando) al pulmón
Pus franca Sx compresión endotorácica Pioneumotórax
Empiemas + sepsis Empiemas bilaterales simultáneos Empiema post-neumonectomia
Ventana mediastinica Ventana Pulmonar
 En el ejemplo, el ultimo orificio del tubo está lejos de la zona que necesita
ser drenada (se visualiza como interrupción de la línea radiopaca).
 Entonces el dreno NO ESTA DRENANDO la región necesaria.
 La recomendación siempre es: si el problema es LIQUIDO, tubo grueso, y
ubicados hacia atrás y abajo (dirigido hacia el seno costo frénico inferior).
8.5
CIRUGIA II – UNIDAD 8 – CLASE 5
Complicaciones de la decorticación:
Fugas aéreas: al lavar la cavidad, se puede observar pequeñas burbujas de aire en el
pulmón, esto se debe a que la pleura víscera ha sido removido con la cascara (a
veces es inevitable). Normalmente cuando ocurre la reexpansión del pulmón, las
microfugas se sellan/cierran.
Sangrado
6) PLEUROSTOMIA – VENTANA PLEURO – PULMONAR: se realiza en casos de FIBROTÓRAX (periodo de organización tardía).
 Se deja abocada a la piel. Se resecan, con anestesia local intercostal, segmentos de las costillas (8 a
10 cm) del lugar más declive de la cavidad, que comunica la cavidad pleural al exterior.
 Debe efectuarse en la etapa avanzada de la colección.
 El objetivo es permitir el libre drenaje del empiema.
 El mediastino debe estar fijo: se debe comprobar que la reexpansión pulmonar completa sea imposible.
¿Cuándo es indicada la decorticación pulmonar?
Si a las dos semanas del inicio de la enfermedad no se comprueba reexpansión franca y se han descartado
las lesiones endobronquial y parenquimatosa se realiza una decorticación temprana o precoz.
La decorticación pulmonar ‘limpia el pulmón’: pues los antibióticos no
consiguen llegar en el pulmón por la cascara de fibrina, una vez realizado el
procedimiento, aumenta el flujo, y consecuentemente la llegada del
medicamento. Esto acelera el proceso de recuperación del paciente.
En pacientes con estado clínico crítico, hipoalbuminemia severa y persistencia de un cuadro infeccioso grave.
Se realizan lavados sucesivos con suero fisiológico por esta
cavidad, para que ocurra el drenaje. La herida cierra de 3 a 12
meses, la cicatrización es de adentro para afuera.
8.6
CIRUGIA II – UNIDAD 8 – CLASE 6
Epidemiología: el pico se da en;
 20 años - Neumotórax Simples – Primario
 60 años - Neumotórax secundario
 Historia familiar: 11%
 El Hábito de fumar aumenta el riesgo (en >proporción en los hombres).
 Mayor incidencia en hombres.
 % de recidivas del primario es de 30% y secundario 40-56%
CLASIFICACIÓN SEGÚN ETIOLOGIA
Neumotórax Espontaneo Neumotórax Traumático Iatrogénico
1. Primario: sin enfermedad
pulmonar clínica.
2. Secundario: complicación de
una enfermedad pulmonar.
3. Catamenial: cuando se produce
en relación al ciclo menstrual.
1. Lesión torácica penetrante
2. Lesión torácica contusa
1. Aspiración transtorácica con aguja
2. Colocación de vía venosa central
3. Toracocentesis
4. Barotrauma
SINTOMATOLOGIA CLINICA
Esta mas relacionado con la reserva funcional pulmonar, que con el grado de colapso pulmonar
 Independiente de la actividad física, la mayoría ocurre en reposo.
 Dolor intenso, punzante, bien localizado, homolateral, aumenta con movimientos y alivia con respiración
superficial e inmovilización. NO depende de la cantidad de aire, se resuelve 48 hs.
 Disnea en grado variable
 Tos, Fiebre (en forma ocasional).
DIAGNOSTICO
Clínica - Examen Físico:
a) Inspección: disminución de la motilidad del lado afecto
b) Palpación: Disminución o ausencia de vibraciones vocales
c) Percusión: hipersonoridad, timpánico.
d) Auscultación: reducción o ausencia del ruido respiratorio.
NEUMOTÓRAX
Presencia de aire en la cavidad pleural con
el consiguiente colapso pulmonar
Causas de los N. Espontáneos Secundarios
a) Enfermedades de las vías aéreas: EPOC, ASMA
b) Enfermedad pulmonar parenquimatosa: neumonía necrotizante, o por pneumocytis carini.
c) Tumores malignos: cáncer de pulmón, sarcoma, metástasis
d) Enfermedad Pulmonar Intersticial: sarcoidosis, enfermedad del tejido conjuntivo, esclerosis, idiopática.
Neumotórax Hipertensivo - Neumotórax a Tensión
Existe un mecanismo de válvula que impide que el aire que salió de los
pulmones, salga al exterior, lo que causa la compresión de los pulmones y la
disminución de retorno venoso al corazón (a medida que sale el aire del
parénquima pulmonar, empuja mas al pulmón, llevando a colapso, y desviación
mediastinal contralateral, que causa un colapso cardiorrespiratorio) generando
hipotensión, taquicardia, cianosis, ingurgitación yugular.
 Punción de urgencia: en el 2 EIC, línea hemiclavicular para descomprimir el
neumotórax hipertensivo, y lograr tiempo para el drenaje, se utiliza (pulsocat o jeringa).
En el Neumotórax Primario: los síntomas y
signos son mas intensos y llamativos.
De entrada, hay que pensar en neumotórax hipertensivo siempre (buscando los signos sistémicos del
mismo (taquicardia, taquipnea, signos de insuficiencia circulatoria y respiratoria).
8.6
CIRUGIA II – UNIDAD 8 – CLASE 6
Exámenes de Imagen:
1) RADIOGRAFIA DE TÓRAX AP – LATERAL: primer método a ser solicitado, en inspiración;
 Hiperlucidez (negro) del lado afecto: por la cantidad de aire
 Aumento de EIC - Costillas Horizontales
 Parénquima pulmonar reducido a un simples muñón.
 Ausencia de TRAMA VASCULAR
Cuantificación radiológica del Neumotórax: de acuerdo a la relación del muñón con la línea hemiclavicular;
 Grado I: cuando el borde está por fuera de la línea medio-clavicular
 EL NEUMOTORAX NO LLEGA EN LA MITAD DEL CAMPO PILMONAR).
 Grado II: cuando coincide con la línea hemi-clavicular (en la mitad del hemitórax).
 Grado III: cuando hay colapso pulmonar completo (la línea está parahiliar).
 PULMON ESTÁ COMO UN MUÑÓN A NIVEL DEL HILIO PULMONAR.
Otra Clasificación Radiológica:
1- Parcial: si la separación de la pleura visceral ocupa
una parte de la cavidad pleural, siendo la más
frecuente la apical
2- COMPLETO: cuando la separación entre la pleura
visceral y la parietal se produce a todo lo largo de
la cavidad pleural, pero sin llegar al colapso total.
3- TOTAL: si hay colapso pulmonar con formación
uniforme de un muñón pulmonar.
Neumotórax Pequeño: cuando la distancia desde el vértice pulmonar a la cúpula torácica es menor de 3 cm
Neumotórax grande: cuando la distancia desde el vértice pulmonar a la cúpula torácica es mayor de 3 cm
2) TOMOGRAFIA: es indicada en los siguientes casos;
 Dificultad para diferenciar un neumotórax de una enfermedad pulmonar bullosa.
 Sospecha de colocación anómala del tubo torácico.
 Dificultad para interpretar la radiografía simple de tórax por la existencia de enfisema subcutáneo
RX en Espiración:
Se observa el muñón pulmonar.
TAC en ventana pulmonar:
Ausencia de parénquima pulmonar izquierdo, el mediastino esta desplazado,
pero no hay el muñón pulmonar. Esto es una BULLA pulmonar, diagnostico
diferencial de neumotórax y es contraindicado la PUNCIÓN.
En ocasiones de clínica evidente, pero RX en inspiración NORMAL: se puede
solicitar un RX en espiración, donde se observa el neumotórax en algunos casos.
En NEUMOTÓRAX, siempre se debe realizar el
drenaje, y después pensar si necesita o no de cirugía
8.6
CIRUGIA II – UNIDAD 8 – CLASE 6
TRATAMIENTO
Paciente en observación: la reabsorción es muy lenta, y se debe estar atento pues puede transformarse en un
neumotórax a tensión (debe haber alguien preparado para realizar la punción caso sea necesario).
 Se debe realizar RX DIARIO.
DRENAJE PLEURAL: tubo de pequeño calibre (14 -22 F) por ser aire, direccionado al ápice.
Retirada del Tubo: cuando no encontramos síntomas de perdidas aéreas en el frasco (burbujeo) y pulmón expandido;
1. Sacamos la aspiración continua: observamos por 6 a 12 horas como se mantiene.
2. Repetimos la RX: si sigue el pulmón en su posición;
3. Se pinza el tubo durante 24 horas: si la RX esta en condiciones (pulmón mantiene expandido, paciente normal)
4. Se retira el DRENAJE: todo el proceso dura más o menos 5 a 7 días.
BURBUJEA EL FRASCO
Fuga por FISTULA - BULLAS
PILOTOS DE AVIÓN
Videotoracoscopia: en caso de BULLAS
1. Eliminar la causa: bullectomia.
2. Evitar la recidiva: se realiza pleurodesis
(consiste en unir las 2 pleuras), por
métodos mecánicos o químicos.
 Mecánico: frote de la P.Parietal, lo que
irrita la pleura, y cuando el pulmón inflar,
se pegaran las 2 pleuras.
Cuando no es posible por videotoracoscopia: Se realiza por método convencional
1. Se reseca el segmento afecto (bullectomia)
2. Evitar la recidiva: Pleurodesis mecánica.
Solo cambia la vía de abordaje.
8.7
CIRUGIA II – UNIDAD 8 – CLASE 7
Epidemiologia:
 La relación varón/mujer es de 2,7. Pero en la actualidad se esta igualando.
 Mas frecuente entre los 40 y 70 años (pico >50 años)
 Se debe a que el consumo crónico de cigarrillos, demora cierto tiempo para afectar el pulmón.
 Sólo el 2% aparece antes de los 40 años.
 El pronóstico de los pacientes diagnosticados de cáncer de pulmón es sombrío.
 La tasa de supervivencia a los 5 años con todas las fases combinadas es de sólo 5%.
Inicio - Evolución:
 Una célula normal, sufre una trasformación, y comienza a duplicarse. Debe
tener alrededor de 1 billón de celular, para que sea visible por RX.
 Por esto es fundamental: RX cada 6 meses en pacientes fumadores, para
hacer el diagnostico precoz.
Factores de Riesgo: consumo de tabaco, riesgos industriales, contaminación
atmosférica, factores genéticos, cicatrices a nivel del parénquima pulmonar, exposición a uranio, pesticidas,
asbestos, hidrocarburos aromáticos, arsénico, virus papiloma humano, patologías pulmonares previas.
 Pero el más importante SIN DUDAS ES:
CLASIFICACIÓN
CPCP
Cancer Pulmonar de células PEQUEÑAS - Microcítico
CPNCP
Cancer Pulmonar, células NO PEQUEÑAS
Es el tipo menos frecuente - 20% de los casos Es el tipo más frecuente - 80-85% de los casos
 Es el tipo más agresivo
 Asociado al habito tabaquico
 MUY RAPIDO CRECIMIENTO
 Pronostico DESFAVORABLE
 Tiempo de duplicación muy corto
 Se localiza preferentemente en la zona central
de los pulmones, pudiendo comprimir vasos u
órganos localizados en ese nivel
1. Adenocarcinoma 25-40%: el, mas frecuente
2. Carcinoma escamoso 25-40%
3. Carcinoma de células grandes 10-15%
4. Acinar: subtipos papilares, bronquioloalveolar, sólido, mixto.
5. Carcinoma neuroendócrino de células grandes
6. Carcinoma adenoescamoso
7. Carcinomas con elementos pleomorficos.
8. Tumor carcinoide: Típico y atípico
9. Carcinomas de tipo glandular salival
10. Carcinoma inclasificable
Cancer de Pulmón
Hoy día es el cáncer más frecuente en el mundo (12, 6% de
los canceres nuevos y el 17,8% de las muertes por cáncer).
Tabaco y Cáncer
Fumar eleva el riesgo de tener cáncer de pulmón 10 veces
 El riesgo de cáncer aumenta con la edad: pero se relaciona DIRECTAMENTE con DURACIÓN - INTENSIDAD.
 Se considera populación en riesgo: pacientes fumadores de >50 años, que haya fumado al menos
20 cigarrillos/día, durante al menos 10 años (mas aun si tiene carga familiar de cáncer de pulmón).
 Al dejar de fumar por 10 años: el riesgo se iguala a los no fumadores.
 Además, fumar produce cáncer en: labios, lengua, suelo de la boca, faringe, laringe, esófago, vejiga, páncreas y riñón.
FUMADOR PASIVO: persona que está en contacto directo con el
fumador. El paciente exhala todas las sustancias presentes en el
cigarrillo, al ser inhalado por otra persona NO FUMADORA, puede
ser un factor productor para el cáncer de pulmón.
8.7
CIRUGIA II – UNIDAD 8 – CLASE 7
Los más frecuentes del grupo CPNCP:
Manifestaciones Clínicas
El cáncer de pulmón a menudo es insidioso y no produce síntomas hasta que la enfermedad está muy avanzada.
 En fases iniciales la mayoría no presenta síntomas o pueden presentar sintomatología general e inespecífica
como astenia, anorexia, perdida de peso, etc;
 Cuando el paciente acude a consulta, generalmente es en ESTADIOS AVANZADOS, refiriendo:
1. TOS: generalmente primer síntoma, aumenta en frecuencia e intensidad
2. Hemoptisis: generalmente es el primer síntoma que CONVENCE EL PACIENTE a buscar ayuda
3. Dolor Torácico: queja de 50% de los pacientes con cáncer pulmonar, referido como SENSACIÓN DE PESO.
 Si hay dolor constante es signo de mal pronostico (indica invasión nerviosa y ósea).
4. Cuadro Infeccioso: los carcinomas alteran el sistema mucociliar y predispone infecciones.
5. DISNEA: depende mucho del tiempo de evolución y del compromiso parenquimatoso.
6. Derrame pleural: afectación de la pleura por extensión directa del tumor.
ADENOCARCINOMA
Es el más frecuente del grupo en la actualidad
 SIN RELACIÓN CON EL TABACO
 Afecta en mayor proporción a las mujeres
 Lesiones pulmonares PERIFERICAS
 Dan metástasis RAPIDAMENTE
Carcinoma Epidermoide – Escamoso
Segundo mas frecuente del grupo
 Relacionado com tabaquismo, es el que mas cavita, se necrosa com frecuencia.
 Lesiones pulmonares CENTRALES (bronquios principales o lobares)
 Pueden ser de gran tamaño, crecimiento lento.
Se sospecha neumonía asociada a proceso maligno cuando:
a) Fiebre, tos y producción de esputo con evolución lenta, con tratamiento ATB correcto.
b) Cuando reaparece la neumonía en la misma localización posterior al tratamiento
c) Cuando no se resuelve por completo las densidades radiográficas
Obstrucción de vena cava superior: por compresión de la VCS
 Primera manifestación: aumento insidioso del tamaño del cuello
 Poco después aparece mareo al doblarse hacia adelante, la cara se
congestiona y se pone cianótica y al despertar se observa edema
periorbitario, "edema en esclavina".
 Tardíamente: dilataciones venosas superficiales de gran tamaño sobre hombros,
parte anterior del tórax, reborde costal e incluso paredes abdominales laterales.
Síndrome de Pancoast- Tobías: el carcinoma que se origina en el vértice del
pulmón, puede invadir las capas pleurales subyacentes, infiltrar el plexo braquial y
afectar a la cadena simpática cervical, causando:
 Dolor de brazo y hombro
 Síndrome de Claude Bernard Horner del mismo lado:
 Ptosis palpebral + enoftalmos + miosis.
 Dolor puede ser grave e incapacitante: en axila y cara interna del brazo.
Osteoartropatía pulmonar hipertrófica - Síndrome de Pierre-Marie: artralgias e
incapacidad grave, extremidades están simétricamente afectadas, tumefacción,
hipersensibilidad y limitación de los movimientos de áreas afectados, edema. En las
radiografías: osteítis subperióstica y neoformación ósea (tibias y peronés).
 Muchas veces acompañadas de lesiones en los dedos "dedos en palillo de tambor".
8.7
CIRUGIA II – UNIDAD 8 – CLASE 7
DIAGNOSTICO
EXAMEN FISICO: depende mucho de como y por que el paciente busca ayuda;
 Inspección: cuando existe derrame pleural (abombamiento del hemitórax afectado y disminución de la
expansión de la base afectada, si existe atelectasia (disminución de la excursión pulmonar).
 Palpación: aumento de las vibraciones vocales en presencia de atelectasia y ausencia si hay derrame.
 Percusión: matidez, cuando existe derrame pleural o atelectasia.
 Auscultación: disminución de los ruidos respiratorios o sibilancias que se limitan a una región localizada del
pulmón, en especial un lóbulo o un segmento, indican obstrucción bronquial parcial.
 La ausencia de murmullo vesicular pude indicar la presencia de derrame pleural o de atelectasia.
 Examen Regional: buscar circulación colateral en el tórax, edema en esclavina, ganglios linfáticos metastásicos.
 Buscar metástasis; ganglios supraclaviculares, entre los músculos ECM, hígado, SNC, huesos, GSR.
 Examen General: buscar hepatomegalias, dedos en palillo de tambor, hipersensibilidad ósea, etc.
METODOS DE IMAGENES:
1) RADIOGRAFIA DE TÓRAX PA - LATERAL: es el primer método a solicitar
2) TAC DE TÓRAX CON CONTRASTE: es el segundo método, si es que hay hallazgo de masa en el pulmón.
 Ayuda a observar la extensión de la lesión, afectación ganglionar y otras lesiones asociadas a nivel torácico.
3) ENDOSCOPIA: es el examen solicitado posterior a la TAC
 Fibrobroncoscopia: es un examen DIAGNOSTICO en lesiones endobronquiales (permite biopsias para clasificar).
Masa > 4cm Múltiples masas (metástasis) Cavitación (ESCAMOSO) ATELECTASIA por obstrucción
Masa en campo superior Ensanchamiento mediastinal Masa en campo medio. Masa en el mediastino
TODO NODULO PULMONAR ES CANCER HASTA DEMOSTRARSE LO CONTRARIO
a cualquier edad, pero sobre todo en los grupos de riesgo
8.7
CIRUGIA II – UNIDAD 8 – CLASE 7
Evaluación - Estudio de Extensiones
 TAC de Tórax con contraste: permite visualizar lesión primaria, lesiones torácicas agregadas, afectación de ganglios mediastinales y otros.
 TAC de abdomen con contraste: para buscar alteraciones en Hígado y suprarrenales
 TAC de tórax – RMN: para descartar lesiones en SNC, si el paciente tiene síntomas neurológicos
 Centellografía ósea: cuando sospechamos de lesiones óseas
 PET-SCAN: combina TAC estándar + TAC con emisión de positrones. Muestra imágenes marcadas.
 Marcan las células con captación aumentada (malignas).
ESTADIFICACIÓN TUMORAL
Se realiza el TNM
 La clasificación TNM es una clasificación clínica.
 En el postoperatorio, con los resultados anatomopatológicos:
 Los pacientes son reclasificados en TNM siguiendo los mismos criterios precedentes.
CLASIFICACIÓN POR ESTADIOS
 Carcinoma Oculto: Tx N0 M0
 Estadio 0: Tis N0 M0
 Estadio IA: T1 N0 M0
 Estadio IB: T2 N0 M0
 Estadio IIA : T1 N1 M0
o T2 N1 M0
 Estadio IIB : T3 N0 M0
 Estadio III A : T3 N1 M0
o T1, T2, T3 N2 M0
 Estadio III B: reagrupa los pacientes N3 M0 cualquiera sea el T y los pacientes T4 M0 cualquiera que sea el N
 Estadio IV: reagrupa los pacientes M1 cualquiera que sea el T y el N
TRATAMIENTO
Operabilidad: el paciente es operable cuando su condición fisiológica previa y sus patologías previas esten
compensadas para soportar el procedimiento con anestesia general.
Resecabilidad: depende de algunos factores como;
 Tamaño de la masa tumoral
 Extensión Topográfica
 Estado Fisiológico del paciente
NX invasión loco-regional desconocido
N0: ausencia de metástasis en los ganglios
linfáticos regionales
N1: metástasis ganglionares péri-bronquiales
homos laterales y/o hiliares homos laterales
incluyendo una extensión directa
N2: metástasis en los ganglios mediastinales
homolaterales o en los ganglios sub carinales
N3: metástasis ganglionares mediastinales contra
laterales o hiliares contralaterales o escalénicos,
supraclaviculares homo o contra laterales
N: Ganglios Regionales
M0: ausencia de metástasis a distancia
M1a: Nódulo contralateral o derrame pleural maligno
M1b: presencia de metástasis a distancia
M: Metastasis
T: Tumor Primario
I – II: son precoces de mejor pronostico
A partir del III: tienen menor índice de supervivencia
Paciente puede ser OPERABLE pero no RESECABLE
RESECCIÓN COMPLETA DE LO “MALIGNO”
RESPETAR AL MAXIMO EL TEJIDO “SANO” FUNCIONANTE
Estudios pre tratamiento – para evaluar respiración
 Gasometría arterial: permite saber cómo está la hematosis
 Espirometría – DLCO (capacidad de difusión de CO2, cuando la espirometría no es satisfactoria).
8.7
CIRUGIA II – UNIDAD 8 – CLASE 7
CIRUGIA EN CANCER DE PULMÓN: es la principal opción potencialmente curativa
1. Resección tipo Wedge – Resección en cuña – Segmentectomía Atípica:
 Se retira solo la parte del pulmón que esta englobado al tumor.
2. Segmentectomía Pulmonar - TIPICA: solo se extirpa el tumor junto con una pequeña parte del pulmón
 Se utiliza cuando el tumor es relativamente pequeño o cuando el paciente no tiene suficiente
capacidad respiratoria como para realizar una cirugía más extensa.
3. Lobectomía pulmonar: se extirpa todo el lóbulo donde asienta el tumor
 Es el procedimiento GOLD ESTÁNDAR junto con la linfadenectomia
4. Neumonectomia: se extirpa el pulmón afectado en su totalidad
 Ya sea por compromiso de varios lóbulos por infiltración del tumor o
afectación de bronquios o arterias
QUIMIOTERAPIA
En estadios avanzados mejora la calidad de vida y ofrece pequeños beneficios en la supervivencia
a) CURATIVA: la intención en este caso es curar la enfermedad, puede ser como tratamiento único o
asociado a otros. Se considera curado cuando no existe más evidencia de células tumorales.
b) PALIATIVA: el objetivo es controlar los síntomas producidos por el tumor, para mejorar la
calidad de vida del paciente y aumentar la supervivencia (cuando es posible).
Dependiendo del momento que se administre podemos hablar de:
1) Quimioterapia de inducción o neoadyuvante: en primer lugar, antes de cualquier tratamiento.
El objetivo es disminuir el tamaño tumoral: para realizar los tratamientos locales menos agresivos.
2) Quimioterapia Concomitante: se administra de forma simultanea a la radioterapia, permite >eficácia.
3) Quimioterapia Adyuvante: se realiza deforma complementaria despues de la cirugia, para prevenir recaídas.
RADIOTERAPIA
Puede ser curativa en una minoría de casos y paliativa en la mayoría. Se emplea como;
 Terapia local: en la zona donde esta el tumor
 Terapia locorregional: cuando se incluyen los ganglios cercanos al tumor.
TRATAMIENTO POR ESTADIOS
 Cáncer de Pulmón de células no pequeñas estadios I – II: cirugía es tratamiento de elección, pero debe
ser critica la evaluación preoperatoria: estado general, capacidad respiratoria;
a) Paciente operable: se realiza la resección completa o incompleta y se estadifica nuevamente posterior a
cirugía, evaluando la necesidad de quimioterapia/radioterapia.
b) Pacientes INOPERABLES por causas no carcinológicas: quimioterapia + radioterapia.
 Cáncer de Pulmón de células no pequeñas estadios III A: la conducta varia
a) Operable y tumor resecable: cirugía + quimioterapia posterior o el contrario.
b) Operable y tumor NO RESECABLE: quimioterapia neoadyuvante (el tumor puede volverse resecable)
 Tumor resecable posterior a quimioterapia: cirugía + radioterapia
 Sigue irresecable: se realiza quimio + radioterapia
c) INOPERABLE: quimioterapia + radioterapia
 Cáncer de Pulmón de células no pequeñas estadios III B: no se benefician de cirugía inicial, el tratamiento
de elección puede ser QUIMIOTERAPIA INICIAL + RADIOTERAPIA, o solo radioterapia.
 Cáncer de Pulmón de células no pequeñas estadios IV: el enfoque terapéutico debe ser PALIATIVO
 Los síntomas secundarios del tratamiento deben ser menos tóxicos que los síntomas de la misma
 QUIMIOTERAPIA: es el tratamiento de elección
 RADIOTERAPIA: puede ser eficaz en pacientes con compresión traqueal, esofágica o bronquial, metástasis
óseas o cerebrales, dolor, parálisis de cuerdas vocales, hemoptisis, sx de la VCS.
Se agrega LINDADENECTOMIA MEDIASTINICA o VACIAMIENTO
GANGLIONAR MEDIASTINAL a todos los procedimientos
Extirpación de los ganglios linfáticos mediastinales, y son enviados a anatomía patológica
Se puede emplear 3 modalidades terapéuticas:
CIRUGIA – RADIOTERAPIA – QUIMIOTERAPIA
8.7
CIRUGIA II – UNIDAD 8 – CLASE 7
 Cáncer de pulmón de células pequeñas: NO ESTA INDICADO TRATAMIENTO QUIRURGICO
 La cirugía no aumenta la sobrevida, solo quita calidad de vida.
 Paciente fallece en 1 – 2 años
8.8
CIRUGIA II – UNIDAD 8 – CLASE 8
ORIGEN: continuación de la faringe, se inicia a nivel del borde inferior del músculo constrictor
inferior de la faringe, a nivel del borde inferior del cartílago cricoides de la laringe (VC6 o VC7).
TERMINACIÓN: se continúa con el cardias del estómago a nivel de la VT10 o VT11.
El esófago atraviesa el diafragma con los 2 nervios vagos
 Vago Derecho: Atrás
 Vago Izquierdo: Adelante
ESFINTERES ESOFAGICOS: ambos esfinteres permiten el transito del bolo alimentario, el eructo y el vomito.
a) ESFINTER ESOFAGICO SUPERIOR (E.E.S. O ESFINTER CRICO-FARINGEO):
 Impide el ingreso del aire al esofago durante la inspiracion (Esfinter anatomico y funcional)
b) ESFINTER ESOFAGICO INFERIOR (E.E.I.) O GASTROESOFAGICO
 Impide el reflujo gastro-esofagico (Esfinter funcional o zona de alta presion intraluminal)
ARTERIAS DEL ESOFAGO
 En el cuello: Arterias esofágicas superiores (ramas de la arteria tiroidea inferior).
 En el tórax: Arterias esofágicas medias (son ramas de la aorta).
 En el abdomen: Arterias esofágicas inferiores (ramas de las arterias frénicas inferiores y gástrica posterior).
SINDROME ESÓFAGICO
Está compuesto por síntomas de alteración de sus funciones (trasporte alimentario y prevención de flujo retrogrado)
Los síntomas que conforman el síndrome esofágico son: disfagia, odinofagia, sialorrea, regurgitación.
1. Disfagia: dificultad para la deglución, de inicio brusco o progresivo. Se debe investigar si progresa de solido a líquido.
Es referida según el sitio de de la lesión (el sitio donde refiere corresponde al nivel de la lesión o estenosis).
 Disfagia Paradojal: presenta más dificultad para pasaje de líquidos que de sólidos.
2. Sialorrea: aumento de la secreción salival, para lubricar más y facilitar el paso de alimentos.
3. Regurgitación: retorno de contenido gástrico que regresa a la boca sin esfuerzo ni nauseas.
4. Odinofagia: deglución dolorosa. SIEMPRE SE DEBE SOSPECHAR DE CÁNCER
5. Otros síntomas: tos, pirosis, disfonía, hipo, dolor retroesternal, halitosis, hematemesis, astenia, anorexia,
pérdida de peso o complicaciones respiratorias.
CLASIFICACIÓN
CONGENITOS ADQUIRIDOS
 Malformaciones
 Atresias
 Fistulas Broncoesofagicas
Con Antecedentes:
 Ingestión de cáusticos
 Traumatismos en general
 Cuerpos extraños
Sin antecedentes:
a) Causa Esofágicas:
 Tumores
 Acalasia – Megaesófago
 Divertículos
 Estenosis post ERGE
b) Causas Extraesofágicas: compresiones
extrínsecas en cuello, mediastino, abdomen.
Patologias Benignas
del Esófago
El esófago es un órgano del tubo digestivo que va de la
faringe al estómago, su principal función es el transporte
del bolo alimentario de la faringe al estómago.
8.8
CIRUGIA II – UNIDAD 8 – CLASE 8
DIAGNOSTICO DE SINDROME ESOFAGICO
1) HISTORIA CLINICA + EXAMEN FISICO
2) Laboratorio Completo
3) Imágenes: el primer examen depende mucho de la disponibilidad, pero los 2 primeros a solicitar deben ser;
 Esofagograma, y/o;
 Endoscopia digestiva alta
PATOLOGIAS QUE CAUSAN SINDROME ESOFAGICO
ACALASIA
 Ausencia de peristalsis primaria
 Falta de relajacion del E.E.I.
 Progresiva dilatación del lumen esofagico (MEGAESOFAGO)
 DISFAGIA, REGURGITACION, PERDIDA DE PESO.
Etiología – Epidemiologia: se presenta a cualquier edad, más frecuente en 3 y 5 década.
a) Primaria – Idiopática: agentes etiológicos desconocidos pero asociados a alteraciones genéticas, patologías
autoinmunes o degenerativas, infecciones virales (principalmente herpes virus).
b) Secundaria: resultante de enfermedades sistémicas como:
 Enfermedad de CHAGAS (infección por Tripanosoma Cruzi)
 Enfermedades neuromusculares
 Trastornos endocrinos y metastásicos
DIAGNOSTICO
1. CLINICO: con los sintomas de sindrome esofagico
2. Radiologico Contrastada: ESOFAGOGRAMA
3. Video-Endoscopia Digestiva Alta (V.E.D.A): permite biopsiar.
4. Manometria Esofagica FUNDAMENTALMENTE: es el metodo que confirma el diagnostico. Los hallazgos
diagnósticos de acalasia son:
GRADO I: diámetro esofágico llega a 4cm
GRADO II: diámetro mide de 4 a 6
GRADO III: diámetro mide entre 7-10cm
GRADO IV: diámetro >10 cm, pierde eje vertical, aspecto de colon sigmoideo.
Trastorno que dificulta el paso de alimentos y líquidos hacia
el estómago, es la disquinesia (movimientos musculares
anormales) primaria del esofago caracterizada por;
 Aumento de la presión del esfínter esofágico inferior: >40mmhg
 Relajación esfinteriana incompleta o ausente
 Atonía del cuerpo esofágico: aperistalsis total del esófago
Cola de Ratón o Pico de Loro
Los 2 métodos se complementan para llegar al diagnostico
TAC – PET SCAN – MANOMETRIA y otros exámenes mas específicos, no son de ENTRADA, se solicitan posteriormente según necesidad.
8.8
CIRUGIA II – UNIDAD 8 – CLASE 8
TRATAMIENTO
a) Transitórios – No quirúrgicos: para pacientes que no operables;
o Dilatación neumática del esfínter: debe ser repetido hasta 4 veces al año
o Toxina botulínica: se infiltra em 4 cuadrantes del esfínter.
 Requieren nuevas dosis y va disminuyendo su potencia y duración.
o Farmacológico: nitratos y bloqueadores de canales de Ca
b) Definitivo – Quirúrgico:
 Operación de Heller - Esófago - Cardiomiotomia Anterior - Plastia anti-reflujo
 Luego de la cardiomiotomia se realiza la Plastia anti-reflujo
 Indicado en los grados I-II-III
 Esofagectomía: resección del esófago.
 Indicado en grado IV.
DIVERTICULOS ESOFAGICOS
Representa en general un epifenomeno de un trastorno motor
DIVERTICULO DE ZENKER: se forma en la cara posterior de la union faringo-esofagica, a nivel del triangulo de Laimer,
comprendido entre el constrictor inferior de la Faringe y el musculo cricofaringeo.
SINTOMAS:
 Disfagia, regurgitacion
 Halitosis: pues los alimentos quedan estancados en los diverticulos.
 Bronco-aspiracion: alimentos estancados pueden ser broncoaspirados.
DIAGNOSTICO: rx contrastada, VideoEndoscopia.
TRATAMIENTO:
1) Exeresis – Diverticulectomia
2) Miotomia del crico- faringea
3) Plastia Antreflujo (si es epifrenico subdiafragmatico).
ENFERMEDAD POR REFLUJO GASTRO-ESOFAGICO
En condicion normal, el contenido gastrico refluye en el esofago en modesta cantidad de manera episodica. Si el
reflujo es mas intenso y frecuente, se instaura la Enfermedad por Reflujo Gastro-Esofagico
Fisiopatología: consiste en él;
 AUMENTO DE LA PRESIÓN ABDOMINAL (obesidad, etc).
 Hipotonía del Esfínter Esofágico Inferior
SINTOMAS: los síntomas suelen ser progresivos;
a) Tipicos: pirosis, regurgitacion, disfagia, vomitos, eructos, ahogos nocturnos.
b) Dolor retroesternal y epigastralgia, inflamación
o Descartar IAM
c) Atipicos: dolor toracico, tos, laringitis, asma.
d) Sintomas obstructivos o alteración en el transito (disfagia, dolor).
LOCALIZACIÓN PATOGENESIS
 Faringo-esofagico (de Zenker) Por pulsión: mucosa faringea se hernia.
 Cuerpo esofagico (Epibronquicos) Por Tracción
 Supradiafragmaticos (Epifrenicos) Por Pulsión: por aumento de presión, se hernia por un
punto de debilidad sobre el diafragma.
El reflujo puede causar ademas un cuadro de ESOFAGITIS:
hiperemia, erosiones, ulcera, estenosis.
 Metaplasia - Esófago de Barrett:
 Predispone a CANCÉR DE ESÓFAGO.
8.8
CIRUGIA II – UNIDAD 8 – CLASE 8
DIAGNOSTICO:
 Video endoscopia digestiva alta: se puede observar congestión e hiperemia, erosiones aisladas, erosiones
confluentes, ulceras esofágicas, estenosis.
 MANOMETRIA ESOFAGICA: registro eléctrico de las contracciones peristálticas del esófago.
 pHmetria 24 horas: estudio complementario que evalúa el material gástrico y sus distintas modalidades de
refluir en forma prolongada (24 horas).
 Radiologia Contrastada: observa las características del tránsito esofágico, útil para evaluar la longitud del esófago.
TRATAMIENTO: debe tener el enfoque de control de síntomas y control del RGE;
 Medidas higienicodieteticas
 Neutralizantes e inhibidores de la secreción acida gástrica
 Proquineticos
 Protectores de la mucosa esofágicas: sucralfato.
 Cirugía Anti-reflujo: clásica o endoscópica
LESIÓN CAUSTICA DEL ESÓFAGO
Acido o alcalino ingerido accidentalmente o por intento suicida, la lesión está en función de ciertos factores como;
o Cantidad ingerida.
o Estado físico: liquido o solido.
o Tiempo del contacto
Posibilidad de complicaciones inmediatas y obitus:
 Hemorragia, mediastinitis por perforación, edema laríngeo, shock.
Tratamiento: cirugía reconstructiva (esofago-colonplastia).
Si el paciente evoluciona:
va a la estenosis cicatrizial
Paciente con ausencia de lesión – Estadio A – Tratamiento sintomático y control
 Cambios de hábitos que mejoran el aumento de presión: bajar de peso, evitar alimentos (alimentos grasos,
cafeína, etc), levantar la cabecera de la cama.
 Uso de neutralizantes de secreción acida y protectores de la mucosa:
 Bicarbonato de sodio, combinaciones de magnesio, aluminio, sucralfato.
Paciente con lesión mucosa en esófago o supra esofágica
Es necesario curar las lesiones además del control sintomático
 Se usan los IBP
Paciente con lesiones inflamatorias mas severas
 Mejorar la calidad de vida con el control sintomático
 Curar las lesiones: IBP
 En algunos casos puede ser necesario la cirugía anti-reflujo
8.8
CIRUGIA II – UNIDAD 8 – CLASE 8
PERFORACIÓN ESOFAGICA
Esta perforación puede ser;
1) YATROGENICA (65-70%): post-dilatación esofagica o por video-endoscopia.
2) ESPONTANEA: rotura post- emetica o sindrome de Boerhaave
(consiste en la perforación esofagica asociada a multiples vomitos, difiere
del MALLOWY-WEIS pues en mallory solo hay laceraciones y no
perforación). Lo que lleva a una MEDIASTINITIS AGUDA.
3) TRAUMATICA: trauma directo o por cuerpo estraño.
Cuadro clinico grave, de elevada mortalidad, necesita
de tratamiento en Centro especializado.
8.9
CIRUGIA II – UNIDAD 8 – CLASE 9
Etiologías: es más frecuente en hombres, 50% están en el tercio medio
a) Se citan factores dietéticos:
 Consumo de nitrosaminas, alcohol, tabaco, mate, café, bebidas calientes.
a) Patologías predisponentes: esófago de Barret (alto riesgo de adenocarcinoma), acalasia
b) Condiciones Predisponentes: factores genéticos, desnutrición, papilomavirus, gen mutante
Clasificación Anatomopatológica
Carcinoma Escamoso – Epidermoide Adenocarcinoma
 Es el más frecuente en todo el mundo
 Asienta de forma similar los distintos
segmentos del esófago.
 Mas frecuente en tercio SUPERIOR Y MEDIO
 Relacionado con consumo de alcohol y tabaco
 Asienta en el esófago distal
 Se relaciona con ERGE y obesidad.
 Mas frecuente en TERCIO INFERIOR.
FACTORES DE RIESGO FACTORES DE RIESGO
 Genero y raza: mas frecuente en raza negra y
mujeres de raza blanca, > en hombres.
 Tabaquismo: uno de los principales.
 Alcohol: es relativo, aumenta con la cantidad.
 Dieta y nutrientes: mate caliente.
 Genética: enfermedad TIOLOSIS esta relacionada.
 Género y raza: más en hombres, y de raza blanca.
 ERGE y Esófago de Barret.
 Obesidad: aumentan el riesgo.
 Tabaquismo.
Presentación Clínica
a) Disfagia Progresiva de solido a liquido
b) Pérdida de peso: generalmente pacientes desnutridos.
c) Sialorrea – Tos – Hematemesis
d) Dolor torácico: menos frecuente, pero puede ser señal de invasión al mediastino
e) Odinofagia: si hay ulceración de una lesión de esófago.
f) Hallazgos más insidiosos: anemia, linfadenopatia mediastinal, ronquera (invasión del NLR).
Diagnostico
1) Los mejores métodos para inciar es la ENDOSCOPIA DIGESTIVA ALTA – ESOFAGOGRAMA
 EDA: es muy ventajosa pues permite realizar la BIOPSIA para estudio de la masa.
 También es útil pues permite la colocación de una sonda, para alimentar al paciente (cuando esta obstruido).
 Esofagograma: permite analizar la EXTENSIÓN de la tumoración
Cáncer de Esófago
Degeneración y crecimiento desordenado de células, que pueden
abarcar segmentos desde el esfínter esofágico superior hasta el
cardias. Ocupa el 8vo lugar entre los CA digestivos, es uno de los
tumores con mayor progresión en los últimos años
De acuerdo al Dr Arce siempre debemos iniciar con Esofagograma y/o EDA
Esofagograma con patrón maligno
(estrechez del tercio medio).
EDA: masa que obstruye la luz.
8.9
CIRUGIA II – UNIDAD 8 – CLASE 9
ESTADIFICACIÓN
1) TAC de cuello – tórax – abdomen con contraste: es el primer método para evaluar TNM
2) En estadios INICIALES: se puede utilizar la ECOENDOSCOPIA
 Tiene un traductor ecográfico que permite visualizar la extensión del tumor en la pared del esófago y
permite realizar biopsias, pero solo en tumores en estadios iniciales.
3) Fibrobroncoscopia: si hay sospecha de invasión de árbol bronquial.
4) PET-SCAN: permite evaluar TNM de todo el cuerpo (Excepto cerebro). Pero no es tan disponible.
TRATAMIENTO
3 Pilares: Quimioterapia – Radioterapia – Cirugía
Cirugía: esofagectomía en 3 campos (toracoscopia – laparoscopia – cervicotomia).
a) Se realiza Intubación selectiva pulmonar
b) Primera incisión es en el tórax - Toracotomía: paciente en decúbito lateral
c) Posterior a esta, se coloca el paciente en decúbito dorsal y se realiza las incisiones en cuello y abdomen:
 Laparoscopia – Cervicotomia
Propuestas terapéuticas
Solo los EPIDERMOIDES responden bien a radioterapia
Se debe realizar un reemplazo del esófago:
1. Estomago: es el más indicado, se realiza una tubulización gástrica (estomago adopta forma de
tubo por sutura manual o mecánica), para que pueda ocupar el lugar del esófago.
 Luego se recomienda la anastomosis en el cuello.
2. Reemplazo por colon derecho: es la segunda opción.
3. Reemplazo por asa yeyunal: es la tercera opción.
Cuando no se puede realizar la cirugía: por ser cáncer muy
avanzado (irresecable), o paciente no está en condición.
 Se realiza quimioterapia, radioterapia
 Tratamiento quirúrgico paliativo: utilizando prótesis
o stent (vencen la obstrucción del esófago, para que
pueda reestablecer el flujo).
ANTES DESPUES
Otro pilar importante es la NUTRICIÓN: la vía enteral temprana después de la cirugía es clave (yeyunostomía) pues
preserva la integridad de la mucosa intestinal y mejora la función inmunológica.
8.9
CIRUGIA II – UNIDAD 8 – CLASE 9
OPERABLE INOPERABLE
a) Resecable: resección + radioterapia + quimioterapia.
b) NO RESECABLE: paliación, by pass, radioterapia,
laser, intubación.
a) Gastrostomía
b) Yeyunostomía
Complicaciones post operatorias: pulmonares, fistulas, quilotórax, mortalidad.
9.1
CIRUGIA II – UNIDAD 9 – CLASE 1
Consiste en el manejo PRE-HOSPITALARIO
 Comienza en la HORA DORADA (primeros 60 min posterior al trauma) del paciente traumatizado:
 Control y protección de la vía aérea
 Protección de la columna cervical
 Control de hemorragias externas
 Inmovilización del paciente y de áreas afectas (fracturas)
 Reanimación del paciente en el local del hecho.
 Triage y trasporte al hospital apropiado más cercano (de preferencia un centro especializado en trauma).
Sistema de Categorización de pacientes
 Basados en: recursos de personal, equipos disponibles, necesidad de tratamiento del paciente.
 Los colores son útiles en accidentes grandes: con muchos pacientes politraumatizados, para centralizar y
dividir la atención a los mas necesitados en el momento.
Evaluación Inicial del
Paciente Politraumatizado
La evaluación del trauma consiste en 6 pasos:
1 – PREPARACIÓN
EL ATLS preconiza encarar los cuidados definitivos en el HOSPITAL, no en el lugar de los hechos.
 Pero la resolución de problemas que comprometan el ABC debe iniciar el personal PRE-
HOSPITALARIO, desde el primer contacto con el paciente y/o durante su traslado.
2- TRIAGE
El doctor comento más el
triage por colores
9.1
CIRUGIA II – UNIDAD 9 – CLASE 1
Consiste en la secuencia A-B-C-D-E de la reanimación
 Todos los esfuerzos en esta etapa son enfocados en SALVAR LA VIDA y restituir al paciente al estado normal
 Cualquier medico capacitado puede y DEBE llevar a cabo la valoración primaria e iniciar la reanimación.
 Debe estar dirigida por 1 responsable que se ubica en la CABECERA DEL PACIENTE (líder del grupo), es quien recibe al
paciente y maneja la vía aérea (intubación), y de preferencia debe ser un cirujano general o de trauma.
Síntomas que el paciente manifiesta cuando tiene obstrucción:
 DISNEA – TAQUIPNEA
 Estridor – Uso de musculatura accesoria – Tiraje
 Paciente AGITADO
 Hipoxia: que se evidencia como cianosis
 Colocación inmediata de SONDA DE DRENAJE PLEURAL conectada a sistema de sellado bajo agua.
 Excepto en contusión y tórax inestable.
1- Cerciorarse de buena entrada de aire: prestar atención a movimientos nasales y bucales.
2- Cerciorarse de las retracciones musculares intercostales y supraclaviculares
3- Descartar cuerpos extraños orofaríngeos: especialmente en pacientes inconscientes.
ATENCIÓN CON LA LENGUA DEL PACIENTE: en pacientes inconscientes, es el primer elemento que
obstruye la vía aérea. Con una maniobra de ELEVACIÓN DEL MENTON, se obstruye la vía.
4- Manipuleo cuidadoso de columna cervical:
 Todo paciente politraumatizado tiene lesión cervical, hasta demostrarse lo contrario.
 Se debe hacer una inmovilización y solicitar RX de columna cervical AP y LATERAL descartando lesiones.
3 – EXAMÉN - VALORACIÓN PRIMARIA
A - VIAS AEREAS + CONTROL DE LA COLUMNA CERVICAL
Controlar y mantener vías aéreas libres y permeables: abarcamos desde la
observación hasta el abordaje QUIRURGICO de la vía aérea.
a) Dispositivos para soporte ventilatorio transitorio:
 Cánulas de mayo, mascarillas, dispositivos para bolseo con reservorio de O2
b) Dispositivos para soporte ventilatorio definitiva:
 Intubación orotraqueal o nasotraqueales y traqueostomía.
Siempre se debe realizar los procedimientos con control de la columna, pero las MANIOBRAS
DE URGENCIA para las vías respiratorias NO DEBEN RETRASARSE POR RX diagnóstico de la
columna cervical: pues la vía aérea es mas importante en estos casos.
B – RESPIRACIÓN – VENTILACIÓN
Se realiza inspección, analizando expansión torácica, lesiones de la pared, asimetrías,
auscultación de los MV, palpación, percusión. Se debe descartar (orden decreciente de gravedad);
1- Neumotórax Hipertensivo
2- Neumotórax Abierto o Traumático.
3- Tórax Inestable – Bolet Torácico – Tórax Flácido:
 Fractura de varias costillas (3-5), en dos partes en cada costilla.
 Se trata la hipoventilación y la hipoxemia: control de ventilación, saturación, restricción hidrica.
4- Hemotórax Masivo: a partir de 3 litros de sangre (1,5 litros en cada lado), MATTE a la percusión.
5- Taponamiento Cardiaco
C – CIRCULACIÓN – CONTROL DE HEMORRAGIAS
 Control de presión arterial y pulso, diuresis
 Dilatación venosa cervical: en hipovolémicos pueden no dilatarse
 Diuresis horaria
 ECG o monitor.
9.1
CIRUGIA II – UNIDAD 9 – CLASE 1
 Los catéteres EV durante la reanimación inicial deben ser colocados en VENAS PERIFERICAS, deben ser
cortos y del mayor calibre posible que permita la anatomía del paciente (>tamaño = >velocidad).
 Se debe realizar la expansión con FLUIDOS TIBIOS: suero fisiológico al 0,9% o Ringer calentados en
microondas a 39 grados, para evitar la HIPOTERMIA del paciente.
 Paciente en shock HIPOVOLEMICO, NO SE TRATA DE FORMA AGUDA CON VASOPRESORES, ESTEROIDES.
 La restauración de volumen con cristaloides y sangre es importante pero secundaria a la identificación del
sitio de pérdida de sangre y el control hemodinámico.
CATEGORIZACIÓN DE LA GRAVEDAD DEL TCE
 TCE Mínimo: 15
 TCE LEVE: 14
 Glasgow 15 + perdida de conocimiento <5min o trastorno de la memoria.
 TCE MODERADO: 13 a 9, o perdida de conocimiento >5min o focalización neurológica
 TCE GRAVE: 8 a 5
 TCE CRITICO: 4 a 3 (es el menor puntaje)
Una vez realizado el A-B-C-D-E: se concluye la
evaluación primaria con un ECOFAST:
Buscando liquido libre en espacios característicos;
1) Se inicia en el Abdomen:
 Fondo de saco de Douglas
 Espacios hepatorrenales de Morrison
 Espacios parietocolicos
 Espacios subfrénicos derecho e izquierdo
2) Cavidad Pleural derecha e izquierda
3) Saco Pericárdico
D – DEFICIT NEUROLOGICO
En el examen primario se limita a la valoración de la ESCALA DE GLASGOW
 La calificación varia de: 3 (calificación más baja) a 15 (normal).
E – EXPOSICIÓN DEL PACIENTE
 Se debe desvestir completamente el paciente, cortando la ropa para no movilizar.
 Se busca lesiones ocultas en axilas, región perineal, espalda (movilización en bloque)
 Se debe controlar la perdida de calor para prevenir la HIPOTERMIA
 Cubrir el paciente con manta térmica (para prevenir la TEMIDA HIPOTERMIA).
LA TEMIDA TRIADA MORTAL
HIPOTERMIA – ACIDOSIS – COAGULOPATIA
9.1
CIRUGIA II – UNIDAD 9 – CLASE 1
Una vez concluido el primario y la reanimación adecuada se pasa a la segunda etapa del manejo inicial
 História Clinica + examen físico tradicional
 Estúdios auxiliares de diagnósticos
 Procedimientos especiales:
 Uretrocistografias, esofagogramas o lavado peritoneal diagnostico.
 Sondas urinarias, nasogástricas: pueden ser realizadas ya en la evaluación primaria.
 Repetir la evaluación primaria si hay necesidad
Generalmente en sala de urgencia, por monitor multiparamétrico: controlando PA, saturación, diuresis, etc.
 PROCEDIMIENTOS DEFINITIVOS: se lleva a cabo en el quirófano o en la unidad de cuidados intensivos.
 El manejo del paciente puede requerir manejo multidisciplinario.
 TRASFERENCIA: una vez estabilizado si se encuentra en un centro de baja complejidad,
debe ser preparado para su trasferencia a un centro especializado en trauma.
a) El médico que trasfiere: es obligado a evaluar el carácter urgente de la
trasferencia y decidir la forma de trasporte, nivel de complejidad de la
unidad que trasportará y el personal que acompañará.
b) El medico receptor: tiene la responsabilidad de sugerir maniobras
adicionales para mejorar la trasferencia.
4 – EXAMEN SECUNDARIO
EL ABCDE debe ser repetido cuantas veces sea necesario y/o si el paciente presente
alteraciones hemodinámicas o del sensorio para descubrir lesiones no identificadas.
Podemos retroceder los pasos, lo que manda es el estado del paciente.
5 – VIGILANCIA Y MONITORIZACIÓN
6 – ESTABILIZACIÓN Y TRASFERENCIA A CUIDADOS DEFINITIVOS
9.2
CIRUGIA II – UNIDAD 9 – CLASE 2
 Las muertes: pueden ser INMEDIATAS (en el local del accidente), MEDIATA (30 min a 3 horas), TARDIAS
 <10% traumas cerrados y 15-30% de los penetrantes, requieren cirugía.
 La mayoría son tributarios de manejo conservador, con adecuada oxigenación, analgesia e inserción de tubo
 EL 80 % DE LOS TRAUMATISMOS DE TORAX NO REQUIEREN INTERVENCION QUIRURGICA
 El 75% de los politraumatizados graves presentan traumatismo torácico.
Clasificaciones
1. Según solución de continuidad de la pared torácica:
a) Traumatismo abierto: existe la solución de continuidad.
b) Traumatismo cerrado: no hay lesión de continuidad
 Directo: Compresión, alta velocidad
 Indirecto: torsión, deslizamiento, inmersión
2. Según la integridad de la pleura parietal:
a) Traumatismo penetrante: hay afectación de pleura parietal
b) Traumatismo no penetrante: la pleura parietal no esta afectada.
3. Según presente orificio de entrada y salida:
a) Traumatismo perforante
b) Traumatismo no perforante
4. Según asociación a otras áreas:
a) Traumatismo torácico puro
b) Traumatismo toracoabdominal
c) Traumatismo cervicotorácico
d) Traumatismo en el politraumatizado
MANEJO
Valoración Primaria:
1) Inspección – VER: esfuerzo respiratorio, FR, evidencia de disnea (aleteo, tiraje, músculos accesorios)
 Buscar movimientos paradójicos del tórax, como también las huellas del trauma tales como laceraciones,
heridas, la señal del cinturón de seguridad, y las lesiones características de las heridas penetrantes.
2) Palpación (SENTIR): pueden hacerse evidentes desviaciones de la tráquea, que pude significar presencia de
aire y menos frecuentemente de sangre.
 También se deben sentir y comparar los movimientos de la caja torácica. Las áreas dolorosas o de
crepitación son características de la presencia de fracturas costales
ESTRUCTURAS AFECTADAS EN EL TRAUMATISMO DEL TORAX
Jaula Torácica
Sitio mas frecuente
Cavidad Pleural Parénquima Pulmonar Mediastino
Diafragma
Partes blandas
Fracturas costales
Fracturas del esternón
Fractura de escápula
Asfixia traumática
Tórax inestable
Fractura clavicular
Neumotórax
Hemotórax
Quilotórax
Contusión Pulmonar
Heridas Pulmonares
Árbol traqueobronquial
Lesiones cardio pericárdicas
Lesión aórtica
Lesión esofágica
Neumomediastino
TRAUMATISMO
DE TÓRAX
Es cualquier agresión provocada por causa externa y súbita que afecta
anatómica y/o fisiológicamente la caja torácica o los órganos que en ella
se encuentren. El trauma torácico representa 25% de las muertes.
9.2
CIRUGIA II – UNIDAD 9 – CLASE 2
3) Auscultación (ESCUCHAR): escuchar comparativamente los ruidos respiratorios de cada lado del tórax,
teniendo especial cuidado en la valoración de los ápices, regiones axilares y bases pulmonares.
 Abolición de los ruidos respiratorios pone en alerta, puede ser hemotórax o de un neumotórax.
4) Percusión (ESCUCHAR): de ambos campos pulmonares, pueden mostrar matidez, que indica presencia de
sangre, o, por el contrario, timpanismo que nos habla de que un neumotórax está presente.
 Se debe realizar conjuntamente el: A-B-C-D-E del trauma.
Al terminar la valoración clínica el examinador debe tener una aproximación diagnóstica,
o por lo menos sospecha de que la alteración pude estar presente en el tórax.
El principal objetivo es identificar y tratar inmediatamente las lesiones letales;
Las 6 Lesiones Letales
La obstrucción puede ser debido a:
 Lengua - Cuerpos extraños – coágulos – vómitos.
 Lesiones maxilofaciales por disrupción ósea, hemorragia, etc.
 Trauma cervical: debido a hematomas.
 Hematomas expansivos cervicales
 Lesiones traqueales y laríngeas
Diagnóstico: CLINICO, paciente presenta taquipnea, estridor, roncus, retracción de músculos accesorios, cianosis.
 Puede haber, además: agitación, disfonía, uso de musculatura accesoria.
Tratamiento: se debe ASEGURAR LA VIA AEREA (realizar desobstrucción), INTUBACION TEMPRANA. Técnicas;
Elevación del mentón Levantamiento mandibular Cánula orofaríngea Cánula NASOFARINGEA Via aérea definitiva
Intubación
orotraqueal,
nasotraqueal,
traqueostomia.
Obstrucción de la vía aérea
Neumotórax a tensión
Obstrucción de la Vía Aérea
Razones que ayudan a tomar la decisión de INTUBAR EL PACIENTE:
 Apnea
 Glasgow < o = 8
 Incapacidad de mantener vía permeable por otros métodos
 Riesgo de aspiración con vómitos o sangre
 Compromisso inminente o potencial dela via aérea
 Incapacidad de mantener adecuada oxigenación por otros métodos
 Falla respiratoria: signos clínicos de fatiga, frecuencia respiratoria >35 o<8, PaCO2 <60
9.2
CIRUGIA II – UNIDAD 9 – CLASE 2
Se produce cuando hay una entrada de aire a la cavidad pleural, por lo que se
desarrolla un incremento progresivo en la presión intratorácica, que trae como
consecuencia la desviación mediastínica y disminución del retorno venoso.
 Desviación mediastínica: al lado OPUESTO del lado afectado.
 Disminución del retorno venoso: por compresión de la VENA CAVA.
Diagnostico: es CLINICO
 Dolor torácico, falta de aire, taquicardia, hipotensión, desviación de la
tráquea, ausencia unilateral de murmullos vesiculares, distensión de
venas del cuello, cianosis, hipertimpanismo, vibraciones vocales ausentes.
 LO PRINCIPAL ES: inestabilidad hemodinámica con signos de SHOCK
No se debe retrasar el tratamiento para obtener la confirmación radiológica
Tratamiento:
 Descomprimir inmediatamente con catéter en;
o 2do espacio intercostal línea medio clavicular
 Posterior Colocación de drenaje pleural:
o Es el manejo definitivo: en 5-6 espacio intercostal, LAM
Compresión del corazón por una acumulación de líquido en el saco pericárdico, haciendo que el llenado durante
la diástole disminuya y el bombeo de sangre sea ineficiente, resultando en un veloz shock y la muerte.
 Sensación de muerte inminente
 Hipotensión persistente
 Acidosis
 Triada de BECK: es diagnostico
 Pulso paradojal: disminución de PAS en 10mmHg en la inspiración.
 Signo de Kussmaul: aumento de la presión venosa en la inspiración.
La principal causa es por lesiones PENETRANTES
Tratamiento: LA PUNCIÓN DEL PERICARDIO ESTA DESACONSEJADA ACTUALMENTE
 Exposición quirúrgica – Ventana Pericárdica: si es positiva, se va a una toracotomía anterolateral izquierda.
 El soporte principal es: aliviar el taponamiento y la corrección de la acidosis, hipotermia, reestablecer flujo coronario.
 La CARDIORRAFIA debe ser realiza por cirujanos experimentados.
Es el defecto en la pared de más de 3 cm o 2/3 del diámetro de la tráquea, grandes lesiones en la pared torácica que
permanecen abiertas. Ocurre el Equilibrio entre presiones intratorácica y atmosféricas
 Durante la INSPIRACIÓN: en aire entra en la cavidad torácica a través del orifico y no de la tráquea.
 Ocurre oxigenación y ventilación INADECUADAS con acumulación progresiva de aire en la cavidad pleural
Diagnóstico: herida soplante o succionante, incluso con presencia de burbujas.
 Respiración rápida, superficial, laboriosa, hipertimpanismo del lado afecto, expansión disminuida.
Neumotórax a Tensión – Hipertensivo
1-Ingurgitación Yugular
2-Hipotensión
3-Ruidos C. atenuados
Taponamiento Cardíaco
Neumotórax Abierto
9.2
CIRUGIA II – UNIDAD 9 – CLASE 2
Tratamiento:
 Cerrar defecto de la pared con vendaje oclusivo fijado en 3 LADOS:
suficientemente grande como para solapar los bordes de la herida, debe impedir la
entrada de aire durante la inspiración, y permitir la salida en la ESPIRACIÓN.
 Colocar Tubo de Drenaje Pleural
 Evaluar intubación y toracotomía
Rotura de vasos hiliares o sistémicos, mayor frecuencia los mamarios o intercostales.
 Acumulación de> 1500 ml de sangre en un lado del pecho.
 Este acumulo causa compresión mecánica del mediastino desviándolo, produciendo disminución del retorno
venoso (distensión de las venas del cuello, hipotensión, choque hipovolémico).
Diagnóstico: es clínico por;
 Shock hipovolémico
 Murmullo Vesiculares ausentes
 Matidez
 Venas del cuello colapsadas
Critérios para considerar um HEMOTÓRAX MASIVO:
Tratamiento:
 Colocación de tubo de drenaje pleural
 Cuando se drena 1500ml o más de sangre, el paciente es candidato a TORACOTOMIA INMEDIATA
 También se indica si: drenaje es <1500 ml pero continua el sangrado a un ritmo de >200cc/h por 3 horas
Es la inestabilidad de un segmento del tórax que produce respiración paradojal, se produce por fracturas de varias
costillas (al menos 3) consecutivas en 2 localizaciones diferentes pudiendo ser anterior, lateral o posterior o la
separación del esternón de la articulación condrocostal.
 Se relaciona con lesiones del parénquima pulmonar
 Riesgo de hemo y neumotórax
 Todo esto junto con el dolor lleva a la hipoxemia
 Lo que produce la falla respiratoria es la CONTUSIÓN PULMONAR SUBYACENTE.
Tratamiento:
 Se fundamenta en adecuada movilización de secreciones por FISIOTERAPIA
 Adecuada analgesia: considerando catéteres epidurales para manejo del dolor
 Ventilación NO INVASIVA A PRESIÓN POSITIVA – VNI
 Intubación Precoz y Respiración Mecánica: puede ser hasta 60 días hasta que haya consolidación
 Cirugia es muy discutible: se estabiliza la pared con placas o suturas.
-PTE INESTABLE POST REANIMACIÓN
-DRENAJE MAYOR A 1500 CC
-DRENAJE MAYOR A 200 CC/H EN 4 HS
-IMPOSIBILIDAD DE DRENAJE CON 2 TUBOS
Hemotórax Masivo
Tórax Inestable – Volet Costal – Tórax Volante
 La gran mayoría de los pacientes con trauma torácico
pueden ser manejados con DRENAJE PLEURAL,
ANALGESIA y OXIGENO suplementario. (90%)
 Alto índice de sospecha, observación e investigación
agresiva son estrategias efectivas para identificar una
minoría de pacientes que requieren cirugía (10%)
9.2
CIRUGIA II – UNIDAD 9 – CLASE 2
Valoración Secundaria: examen más meticuloso y completo, cuyo objetivo es identificar las lesiones que NO se
determinaron en la evaluación primaria y que pueden o no comprometer la vida.
 Son llamadas lesiones ocultas u olvidadas:
Las 6 Lesiones Ocultas
Contusión Pulmonar: puede ser el resultado de un trauma cerrado o penetrante.
 Ocurre por rápida desaceleración, compresión, fuerzas de roce e inercia.
 La hemorragia el edema son el resultado de la destrucción del parénquima pulmonar.
 Hemoptisis: por el paso de sangre entre la vía aérea y los alveolos, debido a la destrucción de estos últimos.
 Puede existir también: fiebre moderada, taquipnea, broncorrea, baja fracción de eyección cardiaca, falla respiratoria.
 El aumento del trabajo respiratorio y del shunt intra-pulmonar pueden conducir a;
o Hipoxemia y distrés respiratorio.
Tratamiento:
 Analgesia para las eventuales fracturas costales concomitantes,
 Movilización, en los casos posibles, kinesiología respiratoria y monitorización
 La necesidad de intubación y ventilación pulmonar es reservada para los casos más severos.
 La mortalidad está asociada en la mayoría de los casos a las lesiones asociadas.
Ruptura Traumática de la Aorta: causa común de muerte súbita
en la escena de accidentes automovilísticos o en caídas de grandes alturas.
 Incidencias del 3 - 17% en el paciente traumatizado
 Presentándose el 90% de las lesiones a la altura del istmo aórtico.
 No suele haber signos y síntomas evidentes en un principio.
 El 90% de los lesionados morirá en la escena y el 10% que sobrevive pude
hacerlo gracias a la contención del hematoma en la adventicia aórtica.
Diagnostico:
a) Dolor torácico, particularmente medio escapular, signos discretos de
hipovolemia y alteraciones diferenciales en los pulsos, sugieren la ruptura de aorta.
b) La radiografía de tórax es inespecífica, pero puede presentar;
c) Ante la sospecha de lesión aórtica debe realizarse una angiografía.
d) Una vez hecho el diagnostico debe procederse a la cirugía correctiva.
Contusión Miocárdica: genera una disfunción transitoria o permanente del miocardio sin la presencia
lesión coronaria o enfermedad coronaria como tal.
 Paciente pude manifestar malestar retroesternal o cuadro complejo en el que se presentan arritmias (la más
frecuente), hipotensión, hipoperfusión e incluso choque de carácter cardiogénico.
Diagnóstico: radiografía de tórax, electrocardiograma, ecocardiograma
Tratamiento: monitorización de 12 a 24hs en una sala de cuidados intermedios.
 Si confirmado: el manejo debe hacerse en una unidad de terapia intensiva con los criterios de infarto de miocardio.
Más del 50% de los pacientes se presentan asintomáticos,
teniendo progresivamente alteraciones de intercambio
gasoso.
1- Ensanchamiento del mediastino
2- Fractura de la primera y segunda costilla
3- Borramiento del botón aórtico
4- Desviación de la tráquea hacia la derecha
5- Presencia de opacidad apical pleural
6- Desviación hacia la derecha del esófago
9.2
CIRUGIA II – UNIDAD 9 – CLASE 2
Lesión Esofágica: la mayoría son resultado de traumas penetrantes.
 Segmento más afectado es el cervical por trauma penetrante
 En caso de trauma cerrado: compromete más el esófago DISTAL
Diagnóstico: se presenta como dolor toracoabdominal, disfagia, disnea, vómitos, hematemesis.
 Es útil el esofagograma y esofagoscopia
Tratamiento: desde sutura primaria del esófago y drenaje mediastinal hasta esofagectomía.
Lesión del Árbol Traqueobronquial: lesiones relativamente infrecuentes <3% como causa de muerte.
Cuando están presentes, su mortalidad es elevada, incluso en el sitio del accidente.
Diagnóstico: la radiografía pude mostrar alteraciones del espacio retrofaríngeo, neumotórax, neumomediastino,
colapso pulmonar o una combinación de las anteriores.
Tratamiento: la inserción de un tubo pleural con frecuencia se asocia: drenaje abundante y persistente de aire.
o Sin resolución del neumotórax.
 Mientras no se demuestre lo contrario: el paciente debe ir a cirugía para manejo de la lesión de la vía
respiratoria. Las medidas de observación en estos casos suelen tener desenlaces fatales.
Lesión Diafragmática: toda lesión que comprometa el área TORACOABDOMINAL se debe pensar en esta lesión.
 Las lesiones más frecuentes del diafragma se presentan a nivel de su porción izquierda.
Diagnóstico: más frecuentemente durante una laparotomía exploradora debido a la exploración por
síntomas o hallazgos producidos por otras lesiones.
 Los síntomas son inespecíficos y la lesión aislada pude ser de difícil diagnóstico.
 Los métodos de imagen aportan pocos datos para el diagnóstico
Tratamiento: la mejor conducta ante la sospecha de una hernia diafragmática traumática aguda
 Cirugía, realizando un abordaje de la lesión a través del hemitórax ipsilateral
LESIONES DE LA CAJA TORACICA
1) Fracturas costales: 35% se asocian a complicaciones pulmonares y a neumonía.
 Los arcos más lesionados son: anteriores y laterales des 3 a 9 costillas.
 Fracturas de primeras costillas se asocian a lesiones cardiacas y de grandes vasos
 Fracturas de costillas inferiores: lesiones esplénicas, hepática y diafragmáticas.
 NO SE REALIZA PUNCIÓN PLEURAL EN CASO DE FRACTURAS COSTALES – Hemotórax: pues la sangre no saldrá por la punción pleural.
 La indicación ya es la colocación del TUBO DE DRENAJE SELLADO BAJO AGUA
2) Fracturas de ESTERNON: no son muy frecuentes, es común tener lesiones asociadas;
 Síntomas: dolor esternal espontaneo y a palpación, impronta del cinturón de seguridad, hematoma
preesternal, resalto esternal, crepitación
 Diagnóstico: radiografía lateral es el estándar ORO, ecografía, TAC es útil para diagnostico de lesiones asociadas.
3) Fracturas Vertebrales: todo paciente politraumatizado tiene lesión vertebral hasta probarse lo contrario.
 Complicaciones pulmonares es la primera causa de muerte.
 Pacientes con lesión de T1 a T6: presentan bradicardia, hipotensión, broncoconstricción, congestión
vascular de la vía aérea superior.
 Diagnóstico: radiografías AP y lateral de la columna, TAC (principal método).
4) Fractura de Escapula: incidencia de 0,8 a 2,9%, se asocian a fracturas de clavícula, lesiones torácicas,
vertebrales, tibiales, lesiones del bazo e hígado.
5) Fractura de clavícula: bastante frecuente, asociada a caídas, deportes, traumas penetrantes.
 Tratamiento conservador por lo general.
 Puede causar el SINDROME OPERACULO TORÁCICO: dolor, debilidad muscular, parestesia, hiperestesia y
cianosis de la mano involucrada, ocurre por compresión del plexo braquial y vasos subclavios.
9.2
CIRUGIA II – UNIDAD 9 – CLASE 2
Cuando paciente con relato de trauma, ingresa a la URGENCIA, se debe realizar:
-----------------------------------------------------------------------------------------Información pasada en clase por el Dr. Arce------------------------------------------------------------------------------------------
1. ABCDE del trauma
2. Internación del paciente con control estricto de signos Vitales
3. Vía venosa periférica calibrosa con suero RINGER LACTATO
4. Exámenes Laboratoriales: los 3 principales son hemoglobina – Hematocrito- Tipificación
5. Evaluar necesidad de SONDA VESICAL
6. Exámenes de imágenes: puede solicitarse
 RADIOGRAFIAS: tórax, pelvis, columna cervical, extremidades (si hay lesiones).
 TAC – ECOGRAFIA/ECOFAST.
7. Realizar el Tratamiento correspondiente de acuerdo al caso.
9.3
CIRUGIA II – UNIDAD 9 – CLASE 4
 Los traumas abdominales están presentes en 13% a 15% de todos los accidentes fatales:
 Contribuye en una forma muy significativa a las muertes tardías por sepsis.
 El 90% requieren internación, y el 50% serán sometidas a una laparotomía exploradora.
 Lesiones abdominales no reconocidas: son la causa más frecuente de muerte postraumática evitable
 Traumas desde el 4to EIC para abajo, sobre todo perforativo y contuso: se considera TORACOABDOMINAL.
 La mayor parte de los traumatismos abdominales son producidos por Accidentes automovilísticos, otras;
 Caídas de altura, accidentes deportivos, agresiones civiles.
 El abdomen es la tercera región del organismo más frecuentemente lesionada en los traumatismos, y el
trauma abdominal es la causa del 20% de las injurias civiles que requieren intervención quirúrgica.
 Primera región cabeza; segunda región tórax.
Clasificaciones:
 En el libro: el mayor enfoque es en el ABIERTO Y CERRADO. También hay la clasificación de TRAUMAS POR EXPLOSIVOS.
CONDUCTA – MANEJO
Evaluación Primaria: A-B-C-D-E del trauma. Las 6 causas de mortalidad en la primera hora
1. Obstrucción de VIA AEREA SUPERIOR
2. Neumotórax a tensión o hipertensivo
3. Neumotórax abierto o soplante
4. Tórax inestable (fláccido, volante, móvil, paradojal, volet torácico)
5. Hemotórax masivo
6. Taponamiento cardiaco
TRAUMATISMO
ABDOMINAL
Acción violenta de agentes que producen lesiones de diferente magnitud y
gravedad, en los elementos que constituyen la cavidad abdominal, sean éstos de
pared (continente) o de vísceras (contenido) o de ambos a la vez, lesión de paredes
y/o vísceras abdominales (desgarro parenquimatoso, rotura de órganos huecos).
3 PICOS DE MORTALIDAD
El traumatismo de abdomen es una causa importante de
morbilidad y de mortalidad en todos los grupos etarios.
 50%: segundo o minutos después del accidente
 30%: a las pocas horas de la lesión
 10-20%: 24 horas después de la lesión
9.3
CIRUGIA II – UNIDAD 9 – CLASE 4
Evaluación Secundaria:
1) HISTORIA CLINICA (Anamnesis)  SAMPLE
 Síntomas
 Alergias
 Medicación habitual
 Patologías previas
 Libacion y ultima ingesta
 Eventos o Entorno del trauma^
2) EXAMEN FISICO
 Inspección: el paciente debe ser cuidadosamente rotado para facilitar un examen completo.
 Auscultación: ausencia o presencia ruidos intestinales no constituye un diagnóstico de lesión intraabdominal.
 Percusión: causa un ligero movimiento del peritoneo y puede evidenciar signos sutiles de peritonitis
 Palpación: la palma es rápidamente retirada del abdomen;
 Generalmente indica peritonitis establecida por extravasación de sangre o contenido
 En la Mujer: se puede identificar la presencia de un útero gravídico y estimar la edad gestacional.
 En Hombres: es de extrema importancia realizar la palpación de la próstata (pues su dislocamiento
craneal indica una fractura pélvica importante).
 Evaluación de heridas penetrantes: heridas de bala
 Evaluación de la estabilidad pélvica: con la compresión manual de las espinas iliacas
 Examen peneano, perianal y rectal:
 La presencia de sangre en el meato uretral sugiere fuertemente un desgarro uretral
 Examen vaginal: la laceración de la vagina puede ocurrir por fragmentos óseos de una fractura o
fracturas pélvicas o por heridas penetrantes
 Examen glúteo: esto incluye lesiones rectales por debajo del repliegue perito-neal.
3) IMÁGENES
 Radiografías: cervical, tórax, pelvis
 Ecografía FAST
 TAC con contraste EV y Oral
PRESENTACIÓN CLÍNICA
3 grandes síndromes
1- Síndrome Hipovolémico
o Lesión de vísceras macizas
o Lesión vascular
SE DEBE REALIZAR CONTROL ESTRICTO DE:
 Frecuencia cardíaca
 Tensión arterial
 Saturación de O2
 Perfusión (llenado capilar)
 Diuresis (0,5-1cc/hora) por sonda foley
GRADO Perdida de volumen % CONDUCTA
I 15 Reposición
II 30 CUIDADO
III 40 QUIROFANO URGENTE
IV >40 QUIROFANO URGENTE
ABDOMEN INVALORABLE: los signos de irritación peritoneal
durante el examen físico, se vuelven casi nulos en pacientes que
estén bajo el efecto del alcohol o sustancia psicoactivas
9.3
CIRUGIA II – UNIDAD 9 – CLASE 4
CONDUCTA:
 Dos vías venosas periféricas 14-16 G, o dilatador femoral.
 Volumen: Cristaloides 1000 cc SF o RINGER
 Sangre o CGR Plasma fresco C Plaquetas.
 TIPIFICACION Y Hb y hematocrito.
 Analítica completa: Hemograma, iones, creatinina y urea, coagulación, gases, PRUEBAS CRUZADAS
 Evitar colapso cardiovascular
 Detectar otros sitios de hemorragias
 Cohibir hemorragias externas
 Hipovolemia permisiva: mantener la PA sistólica 90mmHg.
2- Síndrome Peritoneal
o Por lesiones del tubo digestivo
3- Síndrome Retroperitoneal
o Lesiones de órganos retroperitoneales: riñón, duodeno, páncreas.
o Se presenta con: fiebre + taquicardia + leucocitosis + foco séptico.
o No existe magnificación peritoneal.
o Presentación Tardía - Sepsis
TRIANGULO DE LA MUERTE
Hipotermia Coagulopatía Acidosis
 < 37· se alteran los
mecanismos de coagulación
 Algunos sistemas orgánicos
parecen preservarse, pero
otros empeoran.
 < 35 al ingreso: predictor
independiente de mayor
mortalidad
 Justamente por la
hipotermia, acidosis,
transfusiones masivas
 pH < 7.30
 Alteración de la perfusión tisular
 Interfiere con la coagulación
 AUMENTA la producción de ácido
láctico
Es un circulo vicioso, donde un componente potencia al otro
TAPONAMIENTO ABDOMINAL
Síndrome hipovolémico + hemorrágico
 Abdomen tenso por sangre
 Reanimación con hipovolemia permisiva: 1 litro de cristaloide, templado
 Se realiza la toracotomía primero: para clampeo de aorta torácica
 Luego se realiza la laparotomía exploradora
Cirugía de Control del Daño en Traumas Penetrantes
Preparación:
 Se debe realizar el campo quirúrgico desde cuello a rodillas
 La incisión puede ser extendida
Anestesia:
 Mínima: para evitar la hipotensión (atracurio, bromuro de pancuronio)
 Inducción hemodinámicamente neutra
 Iniciar anestesia cuando todo está listo
Trauma de Pelvis
Estabilizar fracturas antes de administrar drogas paralizantes (de Bloqueo Neuromuscular),
pues la pelvis puede abrirse más y ocurrir más hemorragia
 Es fundamental siempre realizar la inspección de la pelvis:
 Genitales: hematomas, sangre en meato urinario
 Hematomas en rombo peritoneal, deformidades.
9.3
CIRUGIA II – UNIDAD 9 – CLASE 4
Hemorragia Intraoperatoria
Prevención: Control de la hemorragia Transfusiones
 Grandes Packs Abdominales en 4
cuadrantes (empaquetamiento
con compresas, 10 en cada
cuadrante)
 Posterior clampeo aórtico
 Evitar reposición masiva de
líquidos
 Hipotensión permisiva
 Comprimir focos de
sangrado externo
 2 vías periféricas
 Mantener TAS 70 mmHg –
PAM 40 mmmHg
 Glóbulos Rojos
 Plasma Fresco Congelado
 Concentrado De Plaquetas
Rotura de BAZO
Es la lesión más frecuente en trauma abdominal, se presenta con hematomas en flanco izquierdo,
Se realiza esplenectomía en grado IV – V.
9.3
CIRUGIA II – UNIDAD 9 – CLASE 4
INFORMACIONES EXTRAS, DEL LIBRO DE LA CATEDRA
Cuando paciente con relato de trauma, ingresa a la URGENCIA, se debe realizar:
-----------------------------------------------------------------------------------------Información pasada en clase por el Dr. Arce------------------------------------------------------------------------------------------
1. ABCDE del trauma
2. Internación del paciente con control estricto de signos Vitales
3. Vía venosa periférica calibrosa con suero RINGER LACTATO
4. Exámenes Laboratoriales: los 3 principales son hemoglobina – Hematocrito- Tipificación
5. Evaluar necesidad de SONDA VESICAL
6. Exámenes de imágenes: puede solicitarse
 ECOFAST: FUNDAMENTAL AQUÍ, para buscar liquido en cavidades.
 RADIOGRAFIAS: tórax, pelvis, columna cervical, extremidades (si hay lesiones).
 TAC: según necesidad y disponibilidad.
7. Realizar el Tratamiento correspondiente de acuerdo al caso.
TRAUMA CERRADO
No genera lesión de continuidad de la pared abdominal, o lesión que no afecta el PERITONEO
Mecanismo de lesión: la gravedad del mecanismo guarda relación con la fuerza y la duración del impacto, así como
con la masa y el área de contacto del paciente.
 Aumento brusco e intensa de la presión abdominal, por fuerzas externas (rotura de una víscera hueca o estallido de órgano sólido)
 Compresión de vísceras abdominales, entre la fuerza aplicada a la pared anterior y la jaula torácica posterior
 Puede causar una herida por aplastamiento.
 Fuerzas bruscas de deslizamiento, pueden provocar desgarros de órganos o de pedículos vasculares.
Son ejemplos de mecanismos de lesión:
 Impactos vehiculares, accidentes de motocicleta o bicicleta
 Arrollamiento de peatones, aplastamiento, caídas de alturas
 Golpes por objetos contundentes, explosivos
CONDUCTA
1. ABCDE del trauma y reanimación
2. Examen físico + Radiografía simples abdominal/tórax y/o ECOFAST
 Nos ayudara a definir si es indicada la laparotomía exploradora
3. Hb – Hto – Tipificación – Gases arteriales
FAST POSITIVO FAST POSITIVO
Paciente hemodinamicamente INESTABLE Paciente ESTABLE
a) Paciente no responde a reanimación: Laparotomía
exploradora.
b) Paciente responde a reanimación y se vuelve a
inestabilidad: Laparotomía Exploradora.
c) Paciente responde a reanimación y se mantiene
estable: TAC con doble contraste.
TAC con doble contraste, muestra: lesiones del sistema
gastrointestinal aun no manifiestas en el examen físico y la
integridad de los órganos macizos, zonas de ausencia de
irrigación, total o parcial, hematomas, extravasación de orina,
falta de excreción urinaria.
 FAST NEGATIVO: paciente en observación, examen físico decidirá conducta por signos de peritonitis.
TRAUMA PENETRANTE
Lesión que produce lesión de continuidad de la pared de la
cavidad abdominal, pudiendo o no lesional el contenido.
Lesión Transfixiante: lesión de ingreso en una cara de la pared, y lesión de salida, generalmente en la cara opuesta.
CONDUCTA
Dependerá del tipo de lesión
Lesión por arma de fuego Lesión por arma blanca
Examen físico o hemodinamia normales o no
 Es indicada la Cirugia (laparotomía exploradora)
1. Examen físico o hemodinamia normales
 Observación e iniciar via oral líquidos.
2. Examen Físico sugestivo de peritonitis o
hemodinamia inestable:
 Se indica la cirugia.
9.3
CIRUGIA II – UNIDAD 9 – CLASE 4
CASO CLINICO – CLASE DEL DR WATTIEZ
1-Se realiza la EVALUACIÓN SECUNDARIA:
 Eco-FAST: líquido libre abdominal, aunque no se localiza su origen, y distensión de asas de intestino delgado
que impide valorar adecuadamente vísceras abdominales.
 Ccomienza disminución de la tensión arterial a pesar de haberle pasado 1000 cc de SUERO FISIOLOGICO
 Hb 8,3 Hto 26% - Grupo O Rh (+) - Protrombina 73%
2-Se debe realizar una cirugía exploradora o la trasferencia del paciente a otro centro capacitado que pueda hacerlo
Curso de Acción en un centro más especializado:
1. Espectar e ingreso a UTI-A
2. Tratamiento médico para el dolor con AISNE y Omeprazol.
3. Tomografia Multislide y Transfusiones.
4. Cirugia de emergencia.
5. Toracotomia de urgencia: en las primeras 6 horas.
Varón de 35 años que es trasladado al Servicio de urgencias del hospital Regional por accidente de tráfico con
lesión en hipocondrio izquierdo y flanco izquierdo. El paciente está consciente y orientado (A/B/C/D/E) y el
SAMPLE, y sólo se queja de dolor abdominal. Temperatura 37 ºC, PA 100/60, PULSO: 115, FR: 30. ¿Qué hacemos?
9.4
CIRUGIA II – UNIDAD 9 – CLASE 2
La alteración de consciencia puede incluir:
 Confusión: puede incluir
 Falta de seguimiento de la mirada
 Expresiones inapropiadas
 Retraso de respuesta verbal y/o motora
 Atención dispersa, desorientación, incardinación
 Inestabilidad emocional
 Amnesia
 Pérdida de conciencia
CATEGORIZACIÓN DE LA GRAVEDAD DEL TCE
 TCE Mínimo: 15 (puntaje máximo).
 TCE LEVE: 14
 Glasgow 15 + perdida de conocimiento <5min o trastorno de la memoria.
 TCE MODERADO: 13 a 9, o perdida de conocimiento >5min o focalización neurológica
 TCE GRAVE: 8 a 5
 TCE CRITICO: 4 a 3 (puntaje mínimo)
En general un paciente con Glasgow <8, hasta en un 60% tiene uno o más órganos lesionados, 25% de los cuales
potencialmente quirúrgicos. Mientras que la columna vertebral principalmente desde C1 a C3 puede verse afectada en un 5%.
Causas de deterioro del Estado Neurológico
Pacientes que en el ingreso no presenta signos de alarma, y con el correr de las horas tiene deterioro neurológico:
75 % debido a hematoma intracraneales. Trastornos metabólicos: hiponatremia, hipoxia,
encefalopatía hepática, hipoglicemia, insuficiencia adrenal,
consumición de drogas y alcohol.
Edema cerebral difuso Eventos vasculares: trombosis de seno venoso, disección
de la arteria carótida, rotura de aneurisma cerebral)
Hidrocefalia – Convulsiones - Meningitis
Pneumoencéfalo a tensión Hipotensión (shock)
TCE
TRAUMATISMO CRANEO ENCEFALICO
Alteración o no del estado de consciencia como resultado del daño producido por
un traumatismo craneano no penetrante. La imprudencia e inconsciencia de la falta
de uso de casco en los ciudadanos que utilizan motocicleta constituye la principal
causa de TCE, otras causas son accidentes deportivos, domiciliarios, laborales.
Paraguay es el país con mas muertes por
accidentes de motos en el mundo.
EVALUACIÓN NEUROLOGICA POR LA ESCALA DE GLASGOW
En caso de que no se confirme antecedente de
Trauma, es importante mantener sospecha de:
 Alteración del estado general: Hipoglicemia
 Causas Neurológicas: Accidente cerebrovascular
9.4
CIRUGIA II – UNIDAD 9 – CLASE 2
Evaluación Neurológica en
Pacientes Cooperantes – Sin Trastornos de la Consciencia
 Averiguar la orientación: con preguntas simples.
 Analizar Campo y agudeza visual
 Pupilas: anisocoria
 Diplopía
 Evaluación de sensibilidad superficial a nivel de los dermatomas de referencia y profunda
con la posición de las articulaciones (integridad del cordón posterior)
 Evaluación de la movilidad y fuerza motora en los 4 miembros
 Evaluación de los reflejos osteotendinosos.
 En caso de duda de integridad de la función espinal:
 Contracción anal a los estímulos y bulbo cavernoso.
Evaluación Neurológica en
Pacientes NO Cooperantes – Con Trastornos de la Consciencia
 Cuantificación con la Escala de Coma de Glasgow (GCS)
 Anisocoria y reacción pupilar a estímulos luminosos (directo y consensual)
 Analizar la presencia del Reflejo corneano
 Evaluación de la sensibilidad superficial: según la respuesta a los estímulos
dolorosos a nivel de los dermatomas de referencia.
 Evaluación de la movilidad y fuerza motora en los 4 miembros: según
respuesta a los estímulos dolorosos.
 En caso de duda de integridad de la función espinal (tono anal)
 Evaluación de los reflejos osteotendinosos y signos de Babinski.
CRITERIOS DE INTERNACIÓN EN TCE
1) Dudas en la historia clínica o ausencia de testigos.
2) Estar bajo los efectos de alcohol o drogas
3) Historia de cambios en el estado de conciencia
4) Historia de pérdida del estado de conciencia
5) Amnesia post traumática
6) Cefalea progresiva
7) Convulsiones post trauma.
8) Vómitos persistentes o en proyectil
9) Signos de fractura de base de cráneo
10) Fractura penetrante de cráneo o fractura hundimiento
11) Fractura facial importante
12) Politraumatizado
13) Pacientes menores de 2 años
14) Sospecha de abuso de niño
15) Edema sub galeal importante
 Cambios en el estado de conciencia
 Cambios conductuales
 Cefalea en aumento
 Trastornos en la capacidad de emisión de palabras
 Monoparesia
 Vómitos persistentes
 Anisocoria
 Convulsiones
 Aumento desproporcional del edema en la zona traumatizada.
Signos de Alarma
al alta del paciente
Debe ser explicado al paciente, familiares
y proporcionar en forma escrita.
9.4
CIRUGIA II – UNIDAD 9 – CLASE 2
Indicaciones para solicitar interconsulta de Neurocirujano
En el caso que el paciente haya sido internado
a) Nivel craneano:
 Signos de fractura de base de cráneo: hematoma o
equimosis palpebral (cara de mapache), región auricular
 Rino – otorraquia: salida de LCR por nariz u oido.
 Otorrea o hemotimpano: salida de sangre.
b) Nivel facial
 Fractura de LeFort
 Fractura orbitaria
c) Edema periorbitario, proptosis.
d) Auscultación o palpación cráneo cervical: presencia de ronroneo o soplos a nivel cervical y orbitario
e) Signos externos de lesión a nivel de la columna vertebral: (dolor, excoriación, hematomas, deformidad)
DIAGNOSTICO – MÉTODOS AUXILIARES
TOMOGRAFIA AXIAL COMPUTADORIZADA: es el método auxiliar por excelencia, las recomendaciones son:
 Glasgow 13 o menos o deterioro de estado de consciencia: altamente recomendable la TAC, pues permite
descartar y diferenciar lesiones de sangrados (epidural, subdural, subaracnoidea, intraparenquimatosa, contusión).
– Descartar también: hidrocefalia, edema cerebral, lesión axónica, etc.
 Glasgow = o <14 o según criterios de alto riesgo
 Cuando serán sometidos a anestesia general en pacientes con estado de conciencia deteriorado.
Manejo del Paciente con TCE
1) Posición: cabecera elevada 30 a 45º (evita edema cerebral).
2) Dieta: Nada VO
3) Hidratación parenteral: sueros isotónicos aproximadamente 100 cc/h
4) Analgesia
5) Antiemético
6) Intubación en casos de pacientes con GCS = o < a 8 o importante lesión maxilofacial
7) Cobertura Antibiótica: disminuye riesgo de neumonía.
8) Hiperventilación: cuando hay CO2 en exceso (es bien discutible su uso).
9) Manitol: es utilizado en pacientes con adecuado volumen y con signos de hipertensión
endocraneana o progresivo deterioro neurológico.
 La dosis de uso vá de 0.25 a 1 gr/kg en menos de 20 min.
10) Uso preventivo de drogas anticonvulsivantes: no es efectivo en el control tardío de las convulsiones.
TAC DE SEGUIMIENTO DE URGENCIA
 En pacientes que en 12 horas no mejora el Glasgow a 14 o 15:
 Se debe repetir su TAC de control
 Si el paciente deteriora 2 puntos en la escala de glasgow
 Aparición de déficit o focalización neurológica
 Cefalea persiste, vómitos, convulsiones
 Aumento inexplicable de la PIC
IMPORTANTE: los TCE mínimos, presentan entre 8 -46% de lesiones intracraneanas como
hemorragias y contusiones, especialmente los consumidores de ácido acetil salicílico.
9.4
CIRUGIA II – UNIDAD 9 – CLASE 2
Lista de Chequeo para trasferencia de un paciente con TCE
que necesita evaluación neuroquirúrgica
Signos Clínicos Referencias a Monitorizar Maniobras Recomendadas
Hipoventilación/Hipoxia Frecuencia respiratoria, Gasometría Intubación al paciente con hipercapnia, hipoxemia
Hipotensión/Hipertensión Presión Arterial, Hemoglobina,
Hematocrito
Transfusión en caso de pérdida sanguínea
Anemia Hemoglobina, Hematocrito Transfusión en caso de marcada anemia
Convulsiones Electrolitos, Glicemia, Dosaje de
anticonvulsivantes
Corrección de hiponatremia o hipoglicemia,
administración apropiada de anticonvulsivante
Infección o Hipertermia Temperatura, Leucocitosis Punción lumbar si las condiciones lo ameritan
Estabilidad espinal Radiografía de la columna vertebral Inmovilización (collar, tabla), paciente con luxación
facetaria reducción si es posible.
La mayoría de los centros hospitalarios no cuentan con neurocirujano,
por lo que se realiza el traslado del paciente con TCE para mejor manejo
 El traslado en buenas o aceptables condiciones es muy importante, por ello es
necesario realizar el chequeo para poder realizar la trasferencia (para que
llegue en buenas condiciones en el servicio de alta complejidad).
10.1
CIRUGIA II – UNIDAD 10 – CLASE 1
Está formada por los CONDUCTOS SEGMENTARIOS, que nascen de los hepatocitos;
 Drenan su contenido en los Conductos Sectoriales
 La unión de los conductos sectoriales, forman los Conductos Hepáticos Derecho e Izquierdo
 Cada conducto va acompañado por ramas de la;
 VENA PORTA (circulación funcional) y ARTERIA HEPATICA (circulación nutricia)
1- VIA BILIAR PRINCIPAL
a) Conducto Hepático Común: se forma por la unión de los conductos hepáticos derecho e izquierdo.
 Tamaño: 6-8 cm de longitud y su diámetro es de 4-6 mm
 Ubicación y Trayecto: ubicado en el ligamento hepatoduodenal, a la derecha de la
arteria hepática y por delante de la vena porta.
 Se une con el cístico para formar el colédoco.
b) Conducto Colédoco: se forma por la unión del conducto cístico y hepático común;
 Tamaño: aproximadamente 7,5cm, diámetro es de aproximadamente 5-6 mm
 Ubicación y Trayecto: transcurre entre las hojas del epiplón menor ubicado por
delante de la vena porta y a la derecha de la arteria hepática.
 Se une al Conducto Pancreático Principal (Wirsung) para formar la:
 Ampolla de Vater, que desemboca en la cara postero interna de la
parte media de la segunda porción del duodeno, carúncula mayor.
 Porciones:
 En el sitio por donde atraviesan la pared duodenal, el colédoco y el Wirsung: están revestidos por un
engrasamiento de las capas longitudinal y circular del músculo liso: Esfínter de Oddi.
2- VIA BILIAR ACCESORIA
a) Vesícula Biliar: ubicada entre el lóbulo cuadrado y los lóbulos derecho e izquierdo del hígado, unida a este
por medio de tejido conectivo y vasos. El fondo y las caras inferior y lateral de la vesícula son peritonizadas.
 Tamaño: 7 a 10 cm de longitud y el ancho del fondo es de 2,5 a 3 cm.
 Secreción Biliar: 200 a 1.100 ml cada 24 horas.
 Capacidad: aproximadamente 30 – 50ml.
 Una distensión puede aumentar su capacidad.
 Durante una obstrucción aguda puede albergar hasta 200-300 ml.
 Función: absorbe agua de la bilis (concentra entre 2 y 10 veces), la capacidad absortiva es rápida: en
3 a 4 horas, hasta el 90 % del agua presente en la bilis hepática puede ser removida
 Se divide en cuatro áreas:
1. Fondo
2. Cuerpo
3. Cuello: forma de embudo.
4. Infundíbulo/Bolsa de Hartman
ANATOMÍA DE LA VÍA BILIAR
LITIASIS VESICULAR SINTOMÁTICA
La vía biliar es un conjunto de ductos intra y extrahepáticos por
los que discurre la bilis producida en el hígado hasta desembocar
en la segunda porción del duodeno. La vía biliar es dividida en:
Via Biliar INTRAHEPATICA
Via Biliar EXTRAHEPATICA esta divida en 2 grandes vías:
Histológicamente
 Epitelio Cilíndrico Simples
 Lamina Propia
 Capa Muscular Externa
 Adventicia: tejido adiposo, red linfática, nervios y vasos
 Serosa
10.1
CIRUGIA II – UNIDAD 10 – CLASE 1
b) Conducto Cístico: se extiende de la vesícula biliar hasta la vía biliar principal
 Tamaño: 3 a 4 cm de longitud, 3-5 mm de diámetro.
 Válvula Espiralada de Heister: pliegues mucosos, no tienen función
valvular, pero pueden dificultar la canulación del conducto cístico.
Vascularización e Inervación de las vías
Vía Biliar Principal
 Arterias de los conductos biliares: las ramas arteriales del conducto biliar derivan de;
o Arteria cística
o Arteria Pancreática-duodenal posterior y superior.
 Linfáticos que drenan la vía biliar principal: ganglios alrededor de esta y en ganglios peri pancreáticos
 Nervios: son ramas del vago y del simpático, que vienen a través del plexo celíaco
Vía Biliar Accesoria
 Arteria Cística: rama de la arteria hepática derecha, en algunas ocasiones es rama de la hepática común,
la gastroduodenal o la mesentérica superior. Sigue un trayecto pasando por detrás del conducto hepático,
(a veces pasa por delante). En el cuello de la vesícula se divide en dos ramas (anterior y posterior).
 Linfáticos Vesiculares: drenan en el ganglio del cuello vesicular (ganglio de Mascagni).
 Nervios de la Vesícula son ramas del vago y del simpático, que vienen a través del plexo celíaco
Variaciones de la Vesícula Biliar y de las
Arterias Hepáticas y Arteria Cística
TRIANGULO HEPATOCÍSTICO - BUDDÉ
Superior: Borde hepático del lóbulo derecho
Externo: Conducto Cístico
Interno: Conducto Hepático Común
Contenido: Arteria Cística
TRIANGULO DE CALOT
Superior: Artéria Cística
Externo: Conducto Cístico
Interno: Conducto Hepático Común
Contenido: Ganglio Cístico o de Mascagni
LA BILIS
Secreción líquida amarillenta, amarronada o de color verde oliva, producida por
el hígado, interviene en los procesos de digestión funcionando como emulsionante de
los ácidos grasos (convierten en gotas muy pequeñas facilitando la digestión).
Bilis Litogénica: es aquella que tiene predisposición a formar cálculos.
 Cuando hay un desequilibrio entre los solutos y solventes de la bilis tenemos
la formación de los cálculos (menos solventes para la cantidad de solutos).
 Disminución de la actividad motora de la vesícula: queda almacenada la bilis,
muy concentrada, forman cristales, que luego evolucionan a calculo.
Mecanismo de Formación de la Bilis Lisogénica:
1. Hipersecreción Biliar de Colesterol: producida por ingestión de estrógenos,
clorfibrato gemfibrozil, o disminución de sales biliares en el íleon.
2. Ocurre la formación de Micelios defectuosos: aumenta el colesterol libre y su cristalización.
3. Formación de Núcleos: usualmente de Monohidrato de colesterol, con
agregación posterior de moco y solutos.
4. Presencia de BARRIO BILIAR: sustancia densa rica en monocristales de lecitina y
colesterol. Producidos por desequilibrio en la secreción y absorción de moco.
10.1
CIRUGIA II – UNIDAD 10 – CLASE 1
Condiciones adecuadas para la formación de cálculos:
 Bilis litogenica: compuesta por BILIS
 Estasis biliar por vaciamiento incompleto de la vesícula
 Presencia de bacterias: E.coli, salmonella tiffi, estreptococos, son causas precipitantes de sales biliares.
FACTORES PREDISPONENTES PARA CALCULOS BILIARES
ANCIANO Edad arriba de 70 años
¿BAJÓ MUCHO DE PESO? Obesidad, pérdida de peso posterior a dieta de baja en calorías/cirugía
¿CON MUCHOS HIJOS? Embarazo, multípara
DROGAS Fibratos, estrógenos, progesterona, o ctreótido, ceftriaxona
FAMILA Historia familiar materna de litiasis
GÉNERO Femenino
HIPERALIMENTACIÓN Nutrición parenteral total o ayuno prolongado
E. ILEAL Y OTROS
TRASTORNOS
METABÓLICOS
Enfermedad ileal (enfermedad de Crohn), resecciòn o bypass, hipertrigliceridemia,
diabetes mellitus, hemólisis crónica, cirrosis alcohólica, infección biliar, cirrosis biliar
primaria, divertículos duodenales, vagotomía truncal, hiperparatiroidismo, bajo nivel
de lipoproteinas de alta densidad.
Cuadro Clínico
del paciente con Litiasis Biliar
1) Litiasis Biliar Asintomática: hallazgo casual de litiasis durante una cirugía o por un examen de imagen;
 Pueden presentar síntomas digestivos difusos: dispepsia, flatulencia, hinchazón abdominal, aerofagia, etc.
 Es imposible que desaparezca por tratamiento médico: pero se indica cambio de alimentación e estilo de vida.
 Mismo que el paciente pueda permanecer asintomático durante toda la vida: es indicada la
COLECISTECTOMIA, en pacientes jóvenes y de mediana edad con expectativa de vida >20 años y en
los diabéticos. Pues hay posibilidad de desarrollar síntomas y complicaciones como:
 Pancreatitis, coledocolitiasis, colecistitis, etc.
2) Litiasis Biliar Sintomática – COLICO BILIAR: forma de presentación más frecuente de la patología biliar;
 Dolor abdominal superior: en epigastrio y/o hipocondrio derecho, tipo COLICO
 Posterior a una comida grasa, la secreción de la colecistoquinina induce la contracción de la vesícula
 Por esta contracción ocurre la obstrucción parcial y temporal (corta duración) de la vía.
 El dolor puede irradiar al dorso, vértice de la escapula y hombro derecho
 Dura 3 días continuados y desaparece en la madrugada del 3 día: crisis dolorosa de 3 días de Rene Guttman.
 DURACIÓN <6 horas: de acuerdo al doctor es solo una clasificación teórica que no se cumple en la práctica.
 El periodo de calma NO ES COMPLETO (lo que diferencia de ulceras): paciente refiere trastornos
digestivos, intolerancia a comidas grasas, vómitos prandiales.
 Desencadenado por: ingestión de alimentos grasosos
 Puede presentar cuadros atípicos NO RELACIONADOS a la ingesta de alimentos.
Síndrome BILIAR: más frecuente en 4 F:
1. Female: sexo femenino
2. Fat: gorda
3. Forty: 40 anos
4. Fertile: edad fértil
Tipos de calculos de acuerdo al libro de la catedra
 80% mixtos: colesterol, calcio,
bilirrubina, proteínas, ácidos biliares.
 10% colesterol puro
También está indicada la colecistectomía en pacientes asintomáticos con:
1. Pólipo vesicular <1cm en pacientes <45 años.
2. Pólipos vesiculares sin síntomas, pero >1 cm sin importar la edad
3. Pacientes con indicaciones de trasplantes y tratamientos inmunosupresores
Es obligatorio siempre en patologías biliares: analizar la presencia de ictericia, coluria, acolia
Caso no tenga: se debe colocar en la HC que niega, pues ayuda a descartar complicaciones.
TEMA DE EXAMÉN
10.1
CIRUGIA II – UNIDAD 10 – CLASE 1
Diagnóstico del Cólico Biliar
1 PASO – EXAMEN FISICO (signos vitales normales) + ANAMNESIS (dolor característico)
2 PASO – LABORATORIO
a) Hemograma: NORMAL
b) Perfil hepático (Enzimas Hepáticas GOT y GPT): NORMAL
 Marcadores de obstrucción (Fosfatasa alcalina – Bilirrubina Directa– Gamma GT): NORMAL
c) Amilasuria – Amilasemia: NORMAL
3 PASO – IMÁGENES
ECOGRAFIA: es el estudio inicial siempre, se debe analizar los siguientes aspectos
 Tamaño vesicular: NORMAL
 GROSOR de la pared: paredes finas
 Contenido: imagen ecorrefringentes, presencia de litiasis con sombra acústica posterior
 Cálculos móviles con el cambio de decúbito
 Higado – Pancreas – Calibre de vias biliares: NORMAL
Tratamiento: INDICACIÓN QUIRURGICA (Colecistectomía), salvo que existan contraindicaciones para la cirugía.
1. Abdomen agudo medico: hidratación, con administración de antiespasmódico EV, antiemético EV.
2. Cirugía programada:
 Se debe realizar el control de dieta: evitando comidas grasas
 Se realiza la cirugía posterior al chequeo clínico preoperatorio y cuando el paciente este en condiciones.
Complicaciones de la Litiasis Vesicular:
 Colecistitis Aguda
 Síndrome Coledociano
 Síndrome de Mirizzi
 Síndrome Biliar Continuo
 Colangitis
 Pancreatitis aguda biliar
 Complicación de la litiasis vesicular, poco frecuente (0,1%)
 Ictericia obstructiva secundaria a la compresión de la vía biliar principal
 Inflamación aguda y crónica ocasionada por calculo impactado en la bolsa de
Hartmann (bacinete) o en el conducto cístico, comprimiendo el conducto
hepático común, pudiendo originar necrosis e incluso:
 FISTULA INTERNA COLECISTO-COLEDOCIANA o incluso BILIO ENTERICA
Ecografía: es el método de elección para el diagnóstico, pero se confirma con CPRE
 Se asocia a una mayor incidencia de cáncer de vesícula
Tratamiento: quirúrgico
Solicitud correcta de ECOGRAFIA
Solicito ecografía abdominal: favor visualizar hígado, vesícula – vías biliares, páncreas.
– Diagnostico probable colecistitis.
SINDROME DE MIRIZZI
10.1
CIRUGIA II – UNIDAD 10 – CLASE 1
3) Colecistitis Crónica: la presencia de cálculos frecuentes, y los ataques recurrentes de cólicos biliares con
oclusión temporal, puede cursar con inflamación y aparición de tejido cicatricial en el cuello y conducto
cístico, causando fibrosis por repetición del proceso inflamatorio autolimitada.
 Dolor discontinuo, ritmado y periódico.
 Signo de Murphy: (inspiración cortada) detección brusca de la inspiración forzada por dolor.
 INDICA INFLAMACIÓN CRÓNICA DE LA VESICULA
 El paciente debe llegar SIN DOLOR, para realizarlo
Diagnóstico del Colecistitis Crónica
1 PASO – EXAMEN FISICO (signos vitales normales) + ANAMNESIS (dolor característico)
2 PASO – LABORATORIO
d) Hemograma: NORMAL
e) Perfil hepático (GOT y GPT): NORMAL
 Marcadores de obstrucción (Fosfatasa alcalina – Bilirrubina Directa– Gamma GT): NORMAL
f) Amilasuria – Amilasemia: NORMAL
3 PASO – IMÁGENES
ECOGRAFIA: es el estudio inicial siempre, se debe analizar los siguientes aspectos
 Tamaño: NORMAL
 GROSOR de la pared: paredes normales, finas, o un poco gruesa a veces
 Contenido: imagen ecorrefringentes, presencia de litiasis con sombra acústica posterior
 Cálculos móviles con el cambio de decúbito
 Higado – Pancreas – Calibre de vias biliares: NORMAL
10.2
UNIDAD 10 – CIRUGIA II – CLASE 2
CLASIFICACIÓN
1) Colecistitis Edematosa: tiene de 2 a 4 dias de evolución;
o Vesícula llena de líquido intersticial: resultado del proceso inflamatorio.
o Capilares y vasos linfáticos dilatados.
o Pared Edematosa.
2) Colecistitis Necrotizante: tiene de 3 a 5 días de evolución;
o Vesícula con cambios edematosos +
o Áreas de hemorragia y Necrosis: el aumento de la presión interna causa una
obstrucción en el flujo sanguíneo de las arterias que irrigan la vesícula, por falta
de irrigación ocurre Necrosis Difusas (superficiales), en las áreas afectadas.
3) Colecistitis Supurativa: evolución de 7 a 10 días.
o Pared Vesicular con áreas de necrosis y supuración
o Abscesos intramurales (no implican toda la pared).
o Ocurre: contracción de la vesícula, proliferación fibrosa que resulta a paredes engrosadas.
4) Colecistitis Crónica: atrofia de la mucosa, con fibrosis de la pared vesicular.
COLECISTITIS
AGUDA
Complicación de un cuadro de cálculo biliar, es la enfermedad
inflamatoria AGUDA de la vesícula biliar que se desarrolla a partir de
la IMPACTACIÓN de un cálculo en el bacinete o conducto cístico.
Fisiopatología: ocurre una seria de acontecimientos;
1. Bloqueo persistente por cálculos: del conducto cístico o bacinete
 Grado de obstrucción TOTAL y por largo tiempo: COLECISTITIS
 Grado de obstrucción PARCIAL y por corto tiempo: COLICO BILIAR.
2. Contracciones bruscas: tratando de vencer el obstáculo
3. Las contracciones se expresan como Dolor cólico
4. Edema de pared vascular
5. Inflamación: por aumento de la presión intraluminal
6. Infección: al inicio es aséptico, luego inflama por proliferación
y traslocación bacteriana. Bacilos Gran negativos Aerobios y Anaerobios
Manifestaciones Clínicas
Síntoma capital es el Dolor en HD y epigastrio
 75% tiene antecedente de cólico biliar
 Al inicio el dolor también es de tipo
visceral y constante: a pesar de llamarse cólico.
 Dolor puede ser irradiado a región
subescapular y área clavicular derecha
 Dolor de >12 h de evolución
 Puede aparecer FIEBRE.
10.2
UNIDAD 10 – CIRUGIA II – CLASE 2
Examen Físico
 Dolor en hipocondrio derecho a la palpación profunda
 De acuerdo al Dr. Arce: no se debe realizar signo de Murphy por que generalmente el paciente ya refiere dolor
 Paciente febril y taquicárdico: por el proceso inflamatorio
 Diabéticos, inmunodeprimidos, pueden no tener fiebre
 Ictericia: en caso de compresión de la vía biliar por la inflamación
Diagnóstico de la Colecistitis Aguda
1 PASO – EXAMEN FISICO (signos vitales normales o taquicardia) + ANAMNESIS (dolor característico)
2 PASO – LABORATORIO: los 3 obligatorios son;
a) Hemograma: Leucocitosis con neutrofilia y PCR (+)
b) Perfil hepático (GOT y GPT): NORMAL
 Marcadores de obstrucción (Fosfatasa alcalina – Bilirrubina Directa– Gamma GT): NORMAL
c) Amilasuria – Amilasemia: NORMAL (descarta pancreatitis).
3 PASO – IMÁGENES
ECOGRAFIA: es el estudio inicial siempre, se debe analizar los siguientes aspectos
 Tamaño vesicular: AUMENTADO (EJE LARGO ≥8 CM, EJE CORTO ≥4 CM)
 GROSOR de la pared: engrosada (≥4 MM)
 Pared desdoblada (signo de doble riel): sombras lineales en el tejido graso que rodea la vesícula biliar
 Contenido: se observa calculo enclavado en el conducto cístico o bacinete.
 Higado – Pancreas – Calibre de vias biliares: GENERALMENTE ES NORMAL
Pared vesícular engrosada >5mm, con edema generando el doble contorno (doble riel), e hiperdistención.
Tratamiento de la Colecistitis AGUDA: abdomen agudo quirúrgico de urgencia
 Colecistectomía en las primeras 6 horas del inicio de los síntomas (de acuerdo al Dr. Arce).
 El Gold estándar es la Video laparoscopia:
 Pero depende de varios factores (logística, entrenamiento, tiempo de evolución y diagnostico).
 La cirugía video laparoscópica es indicada dentro de las 72 horas hasta el 7 día.
 Posterior a esto aumenta el % de complicaciones quirúrgicas
 También puede ser realizada la colecistectomía por incisión de kocher (vía abierta).
Solicitud correcta de ECOGRAFIA
Solicito ecografía abdominal: favor visualizar hígado, vesícula – vías biliares, páncreas.
– Diagnostico probable coledocolitiasis aguda.
Diagnósticos diferenciales: pancreatitis aguda, apendicitis retrocecal, síndrome ulceroso, pielonefritis/litiasis renal, colangitis
10.2
UNIDAD 10 – CIRUGIA II – CLASE 2
Técnica Quirúrgica: disección del triángulo de calot hasta la identificación del conducto cístico y la arteria cística, ligadura y sección de las
2 estructuras separadamente, luego proceder al despegamiento de la vesícula (colecistectomía mediante gancho o tijera).
Complicaciones de la Colecistitis Aguda
1) Perforación Vesicular: causado por el resultado de la isquemia y necrosis de la pared vesicular.
2) Peritonitis Biliar: ocurre fuga de bilis (debido a la perforación) puede darse por trauma, perforación por
catéter durante un drenaje biliar o por sutura incompleta.
3) Absceso Pericolecistico: la vesícula es cubierta por tejido circundante que posteriormente forman los abscesos.
4) Fistula Biliar: puede ocurrir entre vesícula y duodeno
 Si cálculo es grande→ impacta válvula ileocecal→ileo biliar mecánico
 Presencia de aerobilia y vesícula atrófica
 Puede causar Sx de Bouverest: obstrucción biliar en el duodeno.
FORMAS AVANZADAS
Colecistitis Enfisematosa: infrecuente, es la presencia de gas en la pared, luz o ambas
 Puede evolucionar a una colecistitis gangrenosa y a una peritonitis.
 Se produce por gérmenes productores de gas (E. coli, Clostridium welchii) o
anaerobios (estreptococo).
 Es común en pacientes DIABETICOS, más frecuente en hombres.
Diagnóstico: demostración imagenológica de aire en la pared o luz vesicular
 Aquí incluso es útil la radiografía: contornos, y el gas infiltrando los tejidos circundantes
Tratamiento: manejo quirúrgico URGENTE + ANTIBIOTICOTERAPIA.
Colecistitis Alitiásica: cuadro grave y poco frecuente. Proceso inflamatorio agudo en ausencia de litiasis.
 Etiologías más frecuentes: presencia de enfermedad grave subyacente (quemaduras graves, sepsis,
politraumatismo, posoperatorio de una intervención grave, pacientes con nutrición enteral.
 La falta de funcionamiento vesicular y la estasis biliar: aumenta la viscosidad causando una distensión vesicular.
Diagnóstico: es difícil y tardío (pues se da en pacientes graves).
 Fiebre alta, dolor en HD, colestasis.
 Ecografía: edema de la pared vesicular, hiperdistensión de la vesícula (>40mm), ausencia de cálculos
Tratamiento: manejo quirúrgico URGENTE
Complicaciones: gangrena, perforación, peritonitis purulenta, IRA, SIRS, falla orgánica, sepsis, muerte.
En caso de tratamiento conservador, se realiza la cirugía en
casos que correspondan en un tiempo > 6 a 8 semanas
10.3
CIRUGIA II – UNIDAD 10 – CLASE 3
 En 5% de los pacientes el hallazgo se realiza recién durante una colangiografía per operatoria: LITIASIS COLEDOCIANA INSOSPECHADA – SILENTE
Clasificación
De acuerdo al origen del calculo
Primaria Secundaria
 Formación de NOVO en la vía biliar
 Factores litogenicos: estasis biliar, disfunción papilar
 Asociada a colelitiasis
 Residual: antes de 2 años luego de la colecistectomía
En la primaria los cálculos son: En la secundaria los cálculos son:
Marrones: principal componente es BILIS. Blanquecinos: principal componente es COLESTEROL
Otras causas:
 Obstrucción INTRALUMINAL: por cálculos biliares, parásitos
 Obstrucción por compresión de la pared: presencia de tumores (benignos – quiste de colédoco) o (malignos-
colangiocarcinomas/Tumor de Claskin), tumor de la ampolla de váter (ampuloma), estenosis, adenopatías retroperitoneales.
Frecuencia: 5-15% (10 a 15% asociado a complicación de litiasis vesicular), más frecuentes luego de los 50 años
 En 90% de los casos la obstrucción suele ser incompleta
Factores de Riesgo: presencia de litiasis vesicular (<5mm o de larga evolución)
a) Modificables: embarazo, obesidad, ayuno prolongado, descenso abrupto de peso, síndrome metabólico,
utilización de anticonceptivos, sedentarismo.
b) No modificables: edad avanzada, sexo FEMENINO, genético, alteraciones anatómicas de la vía.
 Antecedente de pancreatitis aguda biliar y colecistitis aguda
Presentación Clinica
 Dolor cólico en epigastrio y/o hipocondrio derecho, de gran intensidad, recurrente, que mejora rápidamente
 Acompañado de ICTERICIA (su ausencia no descarta el diagnostico)
 Náuseas, vómitos de contenido bilioso, prurito.
 Dolor de espalda (sospechar de pancreatitis associada)
 Pero el paciente también puede cursar ASINTOMATICO.
Triada Clínica del Síndrome Coledociano
Cuando el cálculo persiste impactado en la papila (obstrucción)
Ictericia Coluria: orina color “coca cola”
Acolia: heces blancas
Para confirmar que el origen es por CALCULO BILIAR: presenta dolor tipo cólico HD, crisis anterior de dolor.
Obstrucción de causa NEOPLASICA: dolor tipo pesadez, inespecífico, pero NUNCA ES TIPO COLICO
Diagnostico
Diagnóstico de la Coledocolitiasis
1 PASO – EXAMEN FISICO + ANAMNESIS
 Analizar factores de riesgo, colecistitis, colecistectomía (tiempo), características del dolor
 Examen físico: ICTERICIA – COLURIA – ACOLIA
2 PASO – LABORATORIO: los 3 obligatorios son;
a) Hemograma: NORMAL
b) Perfil hepático (GOT y GPT): en caso de colestasis prolongada pueden estar aumentados.
 Marcadores de obstrucción (Fosfatasa alcalina – Bilirrubina Directa– Gamma GT): ELEVADOS
 Esta elevación es lo característico en el laboratorio de coledocolitiasis
c) Amilasuria – Amilasemia: NORMAL (descarta pancreatitis).
Litiasis
Coledociana
Se refiere a todo cálculo alojado en la vía biliar extrahepática, desde
el inicio del conducto hepático común hasta la papila de Vater.
10.3
CIRUGIA II – UNIDAD 10 – CLASE 3
3 PASO – IMÁGENES
1) ECOGRAFIA: es el estudio inicial siempre, se debe analizar los siguientes aspectos
 Tamaño vesicular: NORMAL
 GROSOR de la pared vesicular: NORMAL (o engrosada si hay colecistitis asociada)
 Calibre de la vía biliar principal: AUMENTADO, puede verse la presencia de cálculos e dilatación
2) TAC: método mas sensible que la ecografía para diagnóstico de litiasis coledociana, pero no de elección.
 Se observan los cálculos: lesión solida en la vía biliar
 Permite diferenciar de tumores de cabeza del páncreas
3) COLANGIORRESONANCIA MAGNETICA – CRM: considerado REFERENCIA para el diagnostico
 No requiere contraste, es muy sensible y especifica, permite visualizar la via biliar principal.
 Muestra la obstrucción y posición exacta, y el grado de dilatación superior a la obstrucción
4) ECOENDOSCOPIA: alta sensibilidad y especificidad, pero es invasivo, tiene costo elevado, y poca disponibilidad.
5) Colangiopancreatografia retrograda endoscópica - ERCP:
 De acuerdo al DR. ARCE es lo más usado, para diagnóstico y tratamiento
 Especificidad y sensibilidad cercana al 100%, pero es un estudio invasivo, requiere contraste
 Alta posibilidad de complicaciones graves: colangitis, hemorragias, pancreatitis, perforación duodenal
 Permite toma de biopsia ante la presencia de lesiones sospechosas en vía biliar.
6) Colangiografia transparietohepatica – CTPH: punción directa de la via biliar intrahepática dilatada
 Requiere contraste, es una prueba invasiva, con riesgo de complicaciones.
 Debe ser reservada para casos seleccionados: cuando no se haya podido diagnosticar por los otros
7) Colangiografia Peroperatória – CPO: se obtiene um mapa de la via biliar
 Se introduce contraste a través del conducto cístico durante la CIRUGIA.
 Diagnostica litiasis coledociana y evitar lesiones quirúrgicas de la via biliar.
 Las indicaciones son:
 Se observa interrupción del flujo:
 Copa de champan invertida
10.3
CIRUGIA II – UNIDAD 10 – CLASE 3
VIA LAPAROSCÓPIA: colecistectomía + Tratamiento de la litiasis coledociana
 Cuando el diagnostico de coledocolitiasis es realizado intraoperatorio
 Si el diagnóstico de litiasis coledociana ha sido establecido mediante la colangiografía peroperatoria (CPO):
 Se pude realizar la extracción de cálculos en el mismo acto quirúrgico ya sea por:
Vía Transcistica Coledocotomía (apertura del colédoco) laparoscópica
 El cístico debe estar dilatado, o ser dilatable
 Coledocolitiasis distal y < 5 cálculos
 La extracción de cálculos puede ser por:
 Cálculos grandes: por una canastilla
 Cálculos (<2 mm): ubicados distalmente pueden
pasar al duodeno mediante el "lavado" con
suero fisiológico, luego de pasar el catéter de
colangiografía hasta el duodeno.
 Finalmente debe realizarse una CPO de control
y asegurar la ligadura del conducto cístico.
Indicada cuando el abordaje transcistico no es posible o
fracasa. El colédoco debe tener un diámetro = o > 10 mm
 Se realiza la coledocotomia del tamaño de la litiasis
que se debe extraer, y se extrae por una canastilla
 Luego de la extracción se realiza el control por
colangiografía o coledocoscopía y si confirmada la
ausencia de cálculos se sutura la coledocotomía
 Drenaje abdominal siempre.
VIA ABIERTA: colecistectomía Abierta + coledocotomía con Colocación de Tubo de Kehr (dreno)
 Es considerada de referencia, ya que presenta baja morbimortalidad, elevada tasa de eficacia y accesible
 Son candidatos a una exploración con coledocotomía por laparotomía:
 Pacientes en los que fracasa la extracción de cálculos por vía transcística o la ERCP previa y no pueda
realizarse la coledocotomía por laparoscopía (sin buena visión del colédoco por tejido adiposo).
 Cístico no permeable y colédoco fino < 8 mm
 Múltiples cálculos, no disponibilidad de instrumental y equipamiento.
Objetivo del Tubo de Kehr
1. Cicatrización de la coledocotomía y evita ESTENOSIS
2. Medio para controlar radiológicamente la vía biliar
3.-Permite la adm de soluciones terapéuticas a la vía biliar.
Tres posibles vías de exploración por via abierta
 Transcística
 Coledoctomía
 Transduodenopapilar
Tratamiento
El objetivo es extraer los cálculos y la forma como esto se realice dependerá de los recursos disponibles, las
condiciones del paciente, para que sea un tratamiento eficaz y con baja morbimortalidad.
Paciente con LITIASIS VESICULAR + COLEDOCOLITIASIS (con diagnóstico previo a la cirugía)
1) Se realiza, primeramente: CPRE + PAPILECTOMIA + EXTRACIÓN DEL CALCULO
2) Luego se realiza la COLECISTECTOMIA: después de 24 horas del procedimiento anterior
 Antes del procedimiento: se debe controlar si no tiene hemorragia o pancreatitis que es complicación de la CPRE.
Si no se pudo realizar la extracción por CPRE
Se realiza la COLEDOCOTOMIA: vía laparoscópica o abierta
10.3
CIRUGIA II – UNIDAD 10 – CLASE 3
Complicaciones: más frecuente en >50 años, las más comunes son pancreatitis y colangitis aguda
Existen situaciones en las cuales no se recomienda la realización de la exploración por coledocotomía:
1) Vía biliar inferior a 8 mm (posible lesión y estenosis secundaria),
2) Imposibilidad de una clara exposición de la cara anterior del colédoco.
ALGORITMO DE MANEJO DE LA LITIASIS COLEDOCIANA
Si el paciente tiene COLEDOCOLITIASIS, pero no tiene vesícula biliar in situ (colecistectomía previa):
Está indicada inicialmente CPRE + PAPILECTOMIA + EXTRACIÓN DEL CALCULO
10.4
CIRUGIA II – UNIDAD 10 – CLASE 4
 Progresa con rapidez a SEPSIS, falla multiorgánica y muerte (aumenta en casos de retraso o fracaso del tratamiento
Etiologías:
a. La causa más común es la LITIASIS BILIAR - COLEDOCOLITIASIS (85%): los cálculos migran al colédoco y
provocan estasis del flujo biliar, favoreciendo el proceso inflamatorio/infeccioso.
b. Post-procedimientos terapéuticos endoscópicos o percutáneos de la via biliar
c. Estenosis biliar benigna: por lesión quirúrgica de la via biliar (durante colecistectomia), estenosis de
anatomosis biliodigestivas, quiste coledociano, atresia de la via biliar.
d. Estenosis biliar maligna: tumor de páncreas, periampular, duodenal, etc.
e. Infecciones parasitarias, colangitis esclerosante, anormalidades de la via biliar.
f. Síndrome de mirizzi, pancreatitis, endoprótesis de la via biliar.
Fisiopatología: los 2 primeros son los factores determinantes
1. Obstrucción del flujo biliar: por presencia de cálculo o por proceso neoplásico;
2. Colonización bacteriana de la bilis
 La obstrucción por cálculo en la via: aumenta la contaminación de la bilis por estasis
 Obstrucción Neoplásica: solo 15% se asocia a colangitis.
3. Aumento de la presión intracanalicular:
 Favorece la migración bacteriana desde la circulación PORTAL a los conductos biliares
 En condiciones normales: los gérmenes productos de la depuración hepática pasan a la bilis y se excretan en
la via biliar normalmente, pero con la obstrucción, se concentran en la via biliar, y la estasis intracanalicular
con aumento de presión, predispone la infección (COLANGITIS).
 Además, ocurre reflujo de bacterias al sistema venoso suprahepático: causando BACTERIEMIA importante
Manifestaciones Clínicas
 Paciente consulta por: dolor abdominal cólico HD + Síndrome Coledociano + Fiebre
 Es importante siempre investigar: antecedente de litiasis vesicular, pérdida de peso, antecedente de instrumentación
de la vía biliar, colocación de endoprótesis sin control adecuado, parasitosis,
 La ICTERICIA: se observa en 70%, pero puede no estar evidente.
 La presencia de fallas orgánicas: pronostico de gravedad, aumenta los índices de mortalidad
Colangitis Aguda
Es el proceso inflamatorio infeccioso de los conductos biliares, asociado a
obstrucción parcial o total de la vía biliar principal, con elevación de la presión
intracanalicular biliar, sobrecrecimiento bacteriano en la bilis estéril, que da
lugar a un cuadro infeccioso sistémico grave (potencialmente letal)
Microorganismos, mas comunes
 GRAM (-) ENTERICOS: E. coli, Klebsiela pneumoniae
 Cocos GRAM (+): ENTEROCOCCUS.
 2 menos frecuentes: ESTAFILOCOCO, STREPTOCOCO.
 ANAEROBIOS: Clostridium Perfringes y Bacteroides fragilis
 Se encuentran em infecciones polimicrobianas
Tríade de Charcot
Muy específica, pero se presenta solo en 50%
1) DOLOR ABDOMINAL TIPO COLICO EN HD
2) FIEBRE con escalofríos y temblores
3) SINDROME COLEDOCIANO:
 ICTERICIA – COLURIA – ACOLIA
Pentada de Reynolds
En casos graves, se suma a la triade:
4- HIPOTENSIÓN
5- CONFUSIÓN MENTAL
10.4
CIRUGIA II – UNIDAD 10 – CLASE 4
Diagnóstico de la Colangitis Aguda
1 PASO – EXAMEN FISICO + ANAMNESIS
2 PASO – LABORATORIO: los 3 obligatorios son;
a) Hemograma: Leucocitosis con neutrofilia y PCR (+)
• Algunos pacientes pueden no tener leucocitosis: inmunodeprimido, diabéticos, etc.
b) Perfil hepático (GOT y GPT): ALTERADO
 Marcadores de obstrucción (Fosfatasa alcalina – Bilirrubina Directa– Gamma GT): AUMENTADO
 Amilasuria – Amilasemia: NORMAL (descarta pancreatitis).
c) Hemocultivo: es importante durante los picos febriles para la selección del ATB.
3 PASO – IMÁGENES
1) ECOGRAFIA: generalmente con la clínica y el laboratorio es muy orientador al diagnóstico;
 La DILATACIÓN (>10mm) de las vías biliares: CONFIRMA una obstrucción del árbol biliar.
 El hallazgo de LITIASIS VESICULAR: nos hace sospechar de coledocolitiasis como causa de la colangitis.
2) Colangiorresonancia magnética: es superior a la ecografía, utilizada cuando hay dudas;
 Pero tiene costo elevado y es poco disponible, y depende de la estabilidad clínica del paciente.
3) TAC de abdomen: permite excluir otras complicaciones biliares.
Pero NO ES UTIL para descartar litiasis en la vía biliar principal
4) CPRE: es el estudio de elección para el diagnóstico, y es TERAPEUTICO (permite tratar la obstrucción).
Diagnósticos diferenciales:
 Colecistitis aguda: es la que presenta mas similitud en los síntomas (eco es muy útil para diferenciar)
 Ulcera péptica, hepatitis aguda, pancreatitis aguda, abscesos hepáticos, NAC basal derecha, sepsis de origen renal.
CLASIFICACIÓN – MANEJO INICIAL
 Internación del paciente con antibioticoterapia de amplio espectro
GRADO MANEJO INICIAL
GRADO 1 - LEVE  ATB de amplio espectro
 Cubriendo GRAM (+), GRAM (-), ANAEROBIOS.
 Medidas generales: NVO, SF 0,9%
GRADO 2 - MODERADO  ATB de amplio espectro
 Cubriendo GRAM (+), GRAM (-), ANAEROBIOS.
 Medidas generales: NVO, SF 0,9%
 Drenaje Biliar Precoz
GRADO 3 – SEVERO
Cuando no responde al tratamiento medico
Drenaje biliar URGENTE
Ingreso a UCIA: por compromisso multisistemico
Posterior al manejo inicial, se realiza tratamiento URGENTE: CPRE O CIRUGIA ABIERTA
 El GOLD-ESTÁNDAR para el tratamiento es la CPRE + Papilotomia + Extración de la litiasis:
 Diagnóstico: primero se realiza el corte de la papila - papilectomia (duodeno), e introduce un
catéter, a través de este se inyecta contraste iodado que permite visualizar la vía biliar principal
 Terapéutica: se introduce una canastilla que atrapa el lito, y por vía endoscopia extrae hasta el duodeno.
 La cirugía solo se indica: cuando la CPRE han fallado.
 Se realiza una coledocotomia + extracción del cálculo + drenaje de la vía biliar con una sonda/tubo T
Factores PRONOSTICOS de mortalidad
Bilirrubinemia >5,3 mg/dl - Plaquetopenia <150.000 ml - Albumina <3gr/l - Presencia de enfermedad previa
10.5
CIRUGIA II – UNIDAD 10 – CLASE 5
 En la actualidad, la incidencia mundial oscila entre un 0,1 a 0,6 % (por cada 200 colecistectomías).
 Un manejo adecuado de la lesión requiere que el diagnostico se haga lo antes posible y su tratamiento sea
un abordaje multidisciplinario para así poder ofrecer al paciente las mejores terapéuticas
Mecanismos de Lesión:
a) Confusión del cístico: ilusión del cístico, es el mecanismo MÁS FRECUENTE
b) Hemorragia en el triángulo de calot: realización de hemostasia a ciegas.
c) Lesión térmica: lesiones intrahepáticas y estenosis tardías.
CLASIFICACIÓN
 Clasifación de Bismuth: para estenosis benignas de la vía biliar primaria, basada en el patrón anatómico
Lesión Quirúrgica
de la Vía Biliar
La detención del flujo biliar por ligadura, clipado o estenosis cicatricial,
sección parcial o completa de la vía biliar principal o de los conductos biliares
aberrantes, que drenan un sector o segmento hepático. Es el desgarro o
sección de la misma con o sin fuga biliar y con o sin estrechez.
DIAGNÓSTICO
Se presenta en 3 escenarios
1) Intraoperatorio (30-50%): por ello resulta importante el uso de la CIO
(colangiografía intraoperatoria)durante las colecistectomías:
 Se asocia a baja incidencia de LQVB (lesiones quirúrgicas de la vía biliar),
detección y reparación durante el mismo procedimiento quirúrgico.
2) Postoperatorio inmediato: pacientes que no presentan buena evolución clínica a las primeras 48 horas
de la cirugía, o con bilis en un drenaje abdominal. Se puede acompañar de colestasis o bilirragia.
3) Tardío: cuando se presentan síntomas de colangitis e ictericia obstructiva.
10.5
CIRUGIA II – UNIDAD 10 – CLASE 5
 Clasifación de Starsberg: determina sitios de fuga biliar
 Clasificación de HANNOVER:
TRATAMIENTO
El tratamiento es complejo y multidisciplinario
 La LQVB conlleva a la estenosis, su identificación oportuna y manejo adecuado disminuirá el % de estenosis.
 Lo ideal es reparar la vía biliar en el momento del diagnóstico intraoperatorio.
 Toda vez que se cuente con cirujano hepatobiliar de experiencia.
1) QUIRURGICO:
a) Reparación biliar inmediata de una lesión de la VBP por sutura terminoterminal
b) Reparación con derivación biliodigestiva hepaticoyeyunal en Y de Roux.
 En la actualidad, se acepta la reconstrucción con anastomosis hepaticoyeyunal en
Y de Roux, independientemente del nivel donde haya ocurrido la lesión.
2) NO QUIRURGICO – ENDOSCOPICO: colocación de prótesis en la vía biliar.
 La terapia endoscópica recomendado en la mayoría de las series para las estenosis benignas de la vía biliar,
consisten en la dilatación y colocación de múltiples endoprótesis en promedio de 9 meses a 1 año.
Complicaciones Tardías de las LQVB
 Estenosis de la VB.  Hipertensión portal
 Cirrosis biliar secundaria (CBS)  Lesión vascular asociada/Lesión vasculo-biliares.
Pronostico del Paciente con LQVB: depende de múltiples factores:
a) El tipo de lesión.
b) La situación clínica del paciente.
c) Lesiones vasculares asociadas.
d) Factores locales hospitalarios y momento de reparación.
 Tipo A: fuga del cístico o del lecho vesicular
 Tipo B: estenosis completa o incompleta de la VBP por un clip
 Tipo C: lesión lateral tangencial
 Tipo D: sección completa de la VBP asociada a lesión de la arteria
hepática y vena porta
 Tipo E: estenosis tardía
A
B
10.6
CIRUGIA II- UNIDAD 10 – CLASE 6
 El más frecuente es el Cáncer de Páncreas (60-85%)
 Cáncer Ampular – Ampolla de Vater: (10-36%)
 Colangiocarcinoma distal (5-14%)
 Adenocarcinoma Duodenal: es muy raro
CÁNCER DE PANCREAS
 Segundo tumor digestivo más frecuente (después de Colon)
 El Tumor digestivo con peor pronóstico (quinta causa de muerte por cáncer)
 Mas frecuente en hombres (2:1) y en la 7ª-8ª década (80% en > 60 años)
CLASIFICACIÓN DE LOS TUMORES PANCREATICOS
TUMORES NO ENDOCRINOS TUMORES ENDOCRINOS
Epiteliales (DUCTAL y ACINAR)
a) Solidos: ADENOCARCINOMA (90%)
 70 – 75 % en cabeza
 5-10% en cuerpo, 10-15% en la cola
b) Quísticos:
 Adenoma microquístico seroso
 Tumor quístico mucinoso
 Neoplasia Mucinosa Papilar intraductal
 Gastrinoma
 Vipoma, Insulinoma, PP-oma
 Somatostatinoma,Otros
MESENQUIMALES
 Swanoma, leiomiosarcoma,
 Rabdomiosarcoma, Liposarcoma , otros
FACTORES DE RIESGO
 Factores Demográficos: edad avanzada (el 80%> 60 años), hombre
 Factores Ambientales: TABACO (EL DE MAYOR RELEVANCIA)
 El riesgo persiste hasta 2 décadas después de suspenderlo
 Factores Genéticos: el 10% tienen 1-2 familiares de 1er o 2º grado con cáncer pancreático
 Algunos Ca P pueden aparecer en pacientes con Sx hereditarios reconocidos: pancreatitis hereditaria, cáncer
de mama hereditario (mutaciones BRCA1 y BRCA2), Sx Peutz-Jeghers.
 Enfermedades asociadas: pancreatitis crónica (alcohol), fibrosis quística, helicobacter pylori, sobrepeso, DM.
PATOGENIA: las alteraciones genéticas más frecuentes son: la activación (mutación) del oncogen K-ras (>90%) es
candidato ideal para test de screening, y la inactivación de los genes supresores de tumores p16 (95%), p53 (75%) y
DPC4 (505%), unas en fases más precoces y otras en fases más tardías
Tumores de la Región
Ampular y Periampular
Son tumores originados en el tejido exocrino del Páncreas, en el Colédoco terminal, en la
Ampolla de Váter y en el Duodeno Periampular, afectan un área común cuyo origen, en
ocasiones (incluso tras la resección) puede ser difícil para el patólogo identificar.
Microscopia: grado de diferenciación (bueno, moderado o pobremente diferenciado).
Macroscópia: sólido, avascular, color blanquecino, duro, cirroso (fibrótico)
 Rodeado generalmente de PANCREATITIS CRÓNICA (hasta2/3 partes)
 Extensión extra pancreática 90%: más frecuente a ganglios linfáticos, hígado y peritoneo
ICTERICIA INDOLORA + Dilatación de vías biliares intra y extrahepáticas
10.6
CIRUGIA II- UNIDAD 10 – CLASE 6
MANIFESTACIONES CLINICAS
Etapas iniciales: ASINTOMATICOS, generalmente no producen síntomas, solo cuando se origina en la confluencia de
los biliopancreaticos, pues obstruyen el colédoco produciendo ictericia
Estadios Avanzados: SINTOMAS como síndrome coledociano (indica que la neoplasia está en estadio avanzado)
 Se palpa masa en epigastrio/hipocondrio derecho
Síntomas de acuerdo a la localización del cáncer
Cabeza (son de pequeño tamaño) Cuerpo y Cola (son de mayor tamaño)
 Obstrucción Biliar: ictericia progresiva, coluria,
acolia, prurito, vesícula de Courvoisier-Terrier
 Obstrucción del Wirsung: pancreatitis crónica
 Obstrucción Duodenal: síndrome emético y/o
HDA (se comporta como un Sx pilórico)
 Dolor epigástrico: sordo, continuo, mal
localizado, irradiado a espalda dorsal, empeora
por la noche, mejora con la anteflexión, no
cede con analgésicos.
 Masa abdominal (palpación)
 Hemorragia/anemia/obstrucción colónica
 HDA por VARICES GASTRICAS (trombosis esplénica)
 Infarto esplénico (lesión venosa y/o arterial)
 Dolor (más en espalda)
Manifestaciones Clínicas no dependientes de la localización:
 Sx Constitucional (multifactorial): afectación del estado general astenia, anorexia, pérdida de peso
 Manifestaciones sistémicas: tromboflebitis migratoria 10%, paniculitis
 Alteraciones psiquiátricas (Sx Depresivo)
 Diabetes Mellitus de inicio reciente > 50 años, sin antecedentes familiares.
 Pancreatitis aguda/Pancreatitis crónica (obstructiva)
 Ascitis (carcinomatosis peritoneal)
 Nódulo de Virchow (Supraclavicular izquierdo)
DIAGNOSTICO
1. Historia clínica completa con antecedentes familiares + Exploración física.
2. Análisis Laboratoriales: hemograma, VSG, PCR, Perfil hepático, coagulación, función renal y ionograma,
amilasa, lipasa, proteínas totales y albúmina. Enzimas de colestasis, Bilirrubina directa
3. ECOGRAFIA: útil para el diagnóstico, debe ser siempre el primer estudio
 Puede encontrarse dilatación del hepatocoledoco y el wirsung
4. TAC ABDOMINAL con contraste IV: es la técnica de elección para la estadificación
5. ECOENDOSCOPIA: mejor técnica para el diagnóstico de tumores < 2 cm. Junto con el TAC constituye la técnica
de elección para el diagnóstico de pequeños tumores de <2 cm y permite la estadificación del Cáncer de Páncreas
6. CPRE: herramienta terapéutica para el drenaje de la vía biliar obstruida. NO ES ÚTIL PARA DIAGNOSTICO.
7. RMN: indicado para dudas por TAC y si no se dispone de Ecoendoscopia. No sirve para realizar el estadiaje
ECOENDOSCOPIA: tumor hipoecogenico
(T) + Wirsung dilatado (W)
TAC corte axial, contrastada, con
tumor en el páncreas.
Signo de Courvoisier-Terrier: vesícula palpable, indolora, paciente con probable CA de cabeza de páncreas
10.6
CIRUGIA II- UNIDAD 10 – CLASE 6
8. Diagnóstico anatomopatológico: PAAF a través de eco endoscopia transgástrico o transduodenal
 PAAF percutánea solo se realiza en tumores GRANDES en contacto con la pared
 Resultado negativo no descarta la existencia de cáncer pancreático
 Riesgos posibilidad de diseminación, fistulas, pancreatitis.
Marcador tumoral elevado: Antígeno Ca19.9
 Puede estar elevado en otras patologías también
 Solo se solicita despues de REALIZADO EL DIAGNOSTICO
Otros marcadores tumorales de Cáncer de Páncreas:
 CA 50, Antígeno Carcinoembrionario/CEA (asociado a carcinomas mal diferenciados o en estados avanzados),
mutación en el oncogén K-ras (anomalía congénita mas frecuente), mutaciones en el Gen del tripsinógeno catiónico
(importante en pacientes sospechosos de padecer una pancreatitis hereditaria, screening).
Diagnostico diferencial de masa pancreática
 Pancreatitis crónica, Tumor de región ampular, ampuloma, tumor duodenal
 Linfomas, y otros tumores pancreáticos sólidos
ESTADIFICACIÓN
T - Tumor primario. N – Ganglios Linfáticos Regionales M - Metástasis a distancia
TX: tumor primario no puede evaluar
T0: no hay evidencia de tumor primario.
Tis: carcinoma in situ
T1: tumor limitado al páncreas, = <2 cm.
T2: tumor limitado al páncreas, >2 cm a = <4
T3: tumor >4 cm de diámetro
T4: tumor de cualquier tamaño con
afectación del tronco Celiaco o de la Arteria
Mesentérica Superior, o que infiltra
estómago, bazo, colon y/o grandes vasos
sanguíneos adyacentes.
NX: GLR no pueden evaluarse.
NO: no hay metástasis en los GLR
N1: metástasis en 1 a 3 GLR
N2: metástasis en 4 o > GLR
MX: no pueden ser evaluadas.
M0: no hay metástasis a distancia.
M1: existen metástasis a distancia.
TRATAMIENTO
Solo el 20% de los pacientes son resecables en el diagnóstico, el restantes es para tratamiento paliativo
Estadios I y II - Tumores RESECABLES: la única con posibilidad curativa Duodenopancreatectomia cefálica (DPC)
 Resección de la cabeza del páncreas + segunda porción del duodeno + vesícula + vía biliar distal
 Luego se debe reestablecer el transito pancreático biliar y gastrointestinal:
 Anastomosis pancreatoyeyunal + Anastomosis Hepaticoyeyunal + Anastomosis Duodenoyeyunal
QUIMIORADIOTERAPIA: asociados a la quirúrgica, aumenta la supervivencia.
 Quimioterapia adyuvante y NEOADYUVANTE
TRATAMIENTOS PALIATIVOS:
 Localmente avanzado y metástasis: quimioterapia
 Obstrucción Biliar: derivaciones biliodigestivas o stent biliar transpapilar (en pacientes con metástasis).
 Obstrucción Duodenal: paliación endoscópica con prótesis o técnicas quirúrgica.
 Paciente presenta muchos VÓMITOS
 Control del DOLOR: analgésico por vía oral, parenteral o peridural, hasta ablación química o quirúrgica del plexo celiaco
 Insuficiencia pancreática exocrina y malabsorción: adecuado suplemento de enzimas pancreáticas, con una
dosis que oscile entre 40000-100.0000 UI de pancreatina por comida.
 Apoyo Psicológico al paciente y a los familiares.
PRONOSTICO: el pronóstico es MALO, en pacientes post resecamiento, sobrevida de 5 años (en 5% de los pacientes).
No es útil para DIAGNOSTICO
NO POSEE VALOR PRONOSTICO
Es útil para monitorear tratamiento
Utilizado para seguimiento y para
evaluar posibles recidivas.
CRITERIOS DE IRRESECABILIDAD
 ESTADIOS III-IV
 Metastasis
 Enfermedad localmente avanzada com compromisso vascular: vena porta, vasos mesentéricos, tronco celíaco
10.6
CIRUGIA II- UNIDAD 10 – CLASE 6
COLANGIOCARCINOMA:
 Tumor maligno del epitelio de los conductos biliares, poco frecuente
 Mas frecuente en hombres, en 6 década de la vida.
 Ubicación: cualquier nivel de la vía biliar desde canalículos intrahepáticos hasta ampolla de váter
CLASIFICACIONES
Clasificación según origen anatómico Clasificación según patrón de crecimiento
 Intrahepático,
 Perihiliar o tumor de Klatskin
 Distal
 Tumoral: masa tumoral de margen bien definido,
frecuente necrosis central, se origina en la luz del
conducto biliar, disemina formando una masa
nodular, llevando a cuadro obstructivo.
 Periductal Infiltrante: crece a lo largo del conducto
biliar en forma de engrosamiento concéntrico y
longitudinal, provocando estenosis u obtrucción.
 Papilar intraductal: presencia de tumores papilares
superficiales e intraluminales en la vía biliar, ocasionando
obstrucción parcial y dilatación de los conductos.
Etiopatogenia: etiología no definida
 Factores Predisponentes: colangitis esclerosante primaria, la litiasis intrahepática, la enfermedad de Caroli y
malformaciones como la atresia de vía biliar y los quistes de colédoco.
PRESENTACIÓN CLINICA
Es un tumor AGRESIVO, siliente, sintomatología inespecífica hasta estadios avanzados
 Los síntomas más frecuentes son:
 Ictericia progresiva (90%), pérdida de peso y dolor no muy intenso en epigastrio e HD
 Prurito (26%), cuadro clínico de colangitis (10-30%)
DIAGNOSTICO
Manifestaciones clínicas + exámenes de laboratorio, métodos de imagen y endoscopia.
Exámenes Laboratoriales:
a) Hemograma, hematocrito, coagulograma
 Casos más avanzados se observa disminución alteración de las pruebas de coagulación.
b) Perfil Hepático:
 Patrón de ictericia obstructiva
 Moderado aumento de las transaminasas
c) Marcadores tumorales: CA 19.9 se encuentra elevado en el 85% de los casos, el CA-125.
Exámenes de Imágenes:
a) ECOGRAFIA: es el primer a ser solicitado
b) TAC abdominal: es más precisa para el diagnóstico del tumor primario y la extensión de la enfermedad, y es
la técnica de elección para la valoración de la anatomía vascular, y la ESTADIFICACIÓN.
c) Colangioresonancia (CRM): mejor prueba para establecer el diagnóstico del tumor primario y valorar la extensión biliar.
d) Ecoendoscopía: útil para la evaluación de la afectación ganglionar del territorio del tronco celíaco y región
peripancreática y establecer la estadificación preoperatoria, por biopsias con PAAF.
e) Colangiopancreatografia retrógrada endoscópica (ERCP): útil para el drenaje biliar preoperatorio y en el
tratamiento paliativo para la colocación de stents metálicos.
ICTERICIA INDOLORA + Dilatación de vías biliares intrahepáticas y extrahepáticas NORMALES
Tumor de Klatskin: entre bifurcación de los conductos hepáticos
derecho e izquierdo y entrada del conducto cístico a nivel distal.
 La mayor parte es Periductal infiltrante
 90% adenocarcinoma (presenta peor pronóstico)
10.6
CIRUGIA II- UNIDAD 10 – CLASE 6
ESTADIFICACIÓN
Clasificación de Bismuth-Corlette: indica cuál de los lóbulos está afectado preferentemente, pero no tiene en cuenta
la afectación ganglionar ni metastásica, y por lo tanto no tiene valor pronóstico
Clasificación TNM:
TUMOR NODULOS METASTASIS
Tx: tumor primario no se puede
determinar.
TO: sin evidencia de tumor primario
Tis: carcinoma in situ.
T1: tumor confinado en el conducto biliar
con extensión a la capa muscular o el tejido
conjuntivo.
T2a: sobrepasa la pared ductal e invade el
tejido adiposo perihiliar.
T2b: invade el parénquima hepático.
T3: invasión unilateral de la arteria/ vena
hepática.
T4: Tumor infiltrante de ambos
conductos hepáticos (Bishmuth IV)
o compromiso del tronco de la Vena
porta o artéria hepática común.
Nx: ganglios regionales no evaluables.
NO: ausencia de ganglios regionales.
N1: metástasis a 1-3 ganglios regionales
(hiliar, cístico, hepático común, arteria
hepática, pancreáticoduodenal posterior,
vena porta).
N2: metástasis a 4 o más ganglios regionales
de los ganglios citados en N1.
MO: sin metástasis a distancia.
M1: con metástasis a distancia.
TRATAMIENTO
La cirugía es el único tratamiento curativo y que ofrece mejor supervivencia
 Se recomienda evaluar de forma individual cada caso, cirugía esta indicada:
 Si se presume que se puede conseguir una resección R0, preservando >30% del volumen hepático
 En ausencia de metástasis a distancia o afectación peritoneal
CRITERIOS DE IRRESECABILIDAD
1. Afectación vascular de un lado con afectación biliar contralateral hasta conductos de segundo orden
2. Metástasis hepáticas a distancia
3. Afectación vascular de ambos lóbulos hepáticos
4. Afectación extrahepática o peritoneal
5. Adenopatías en el tronco celíaco, arteria mesentérica superior o región para aórtica.
TRATAMIENTO QUIRURGICO:
 La resección completa del tumor con márgenes histológicos negativos es la única terapia curativa
 La cirugía solo es posible en alrededor del 47% de los pacientes en el momento del diagnóstico.
De acuerdo a la clasificación de Bismuth-Corlette
 Tipos I y II requieren resección de toda la vía biliar extrahepática, colecistectomía, linfadenectomía y
anastomosis hepático-yeyunal en y de Roux.
 Tipos III todo lo anterior más lobectomía hepática derecha o izquierda
 Tipo IV resección de la vía biliar, vesícula biliar, linfadenectomia más lobectomia hepática extendida.
 Algunos autores también recomiendan realizar drenaje biliar preoperatorio en pacientes con bilirrubina superior o
igual a 10mg/dL y en los que se tenga que levar a cabo una resección hepática mayor al 50% del volumen hepático.
 El trasplante hepático: últimamente ha surgido como otra opción válida para tratar pacientes
con colangiocarcinoma hiliar y periférico considerados irresecables, pero no diseminados.
ESTADIOS
Estadio 0: Tis NO MO
Estadio I: T1 NO MO
Estadio II: T2 N0 M0
Estadio IIIa: T3 N0 M0
Estadio IIIb: T4 N0 M0
Estadio IIIc: cualquier T N1 M0
Estadio IVa: cualquier T – N2 M0
Estadio IVb: cualquier T o N M1
10.6
CIRUGIA II- UNIDAD 10 – CLASE 6
TRATAMIENTO PALIATIVO:
 Pacientes irresecables: drenaje biliar paliativo, si es posible con colocación de 2 endoprótesis, una derecha
y otra izquierda para evitar la infección del lado no drenado si se drena solamente uno.
• Drenaje se realiza por CTPH (Colangiografía transparietohepática).
 Pacientes con colangiocarcinoma irresecable: quimioterapia en general tienen muy escasa respuesta.
PRONOSTICO: los principales factores que afectan a la supervivencia tras la cirugía son;
 Afectación de los márgenes de resección (de forma microscópica (R1) o macroscópica (R2)).
 Afectación ganglionar (N1 y N2)
 Resección RO - Afectación ganglionar - Metástasis a distancia: son los factores pronóstico más importantes.
 TUMOR DE KATSKIN: es el de pronóstico más sombrío.
CÁNCER DE VESICULA:
 5 cáncer más común del tracto digestivo
 Es el de PEOR PRONOSTICO de los tumores del árbol biliar.
 Suele aparecer en edades avanzadas y más frecuente en mujeres
Factores predisponentes:
 Presencia de litiasis vesicular (80-90% presentan litiasis vesicular), y la vesícula en porcelana.
 Colecistitis crónica y presencia de pólipos vesiculares únicos, >10 mm, hipoecoicos y sintomáticos
 80% de los casos es ADENOCARCINOMA, siendo el tipo más frecuente el nodular infiltrativo, con induración
y engrosamiento de la pared vesicular, invade precozmente el parénquima hepático o los órganos vecinos.
 La forma papilar es de mejor pronóstico: masa polipoide intraluminal y tiene poca infiltración parietal.
 La mayoría de los tumores se localizan en el fundus, un 30% en el cuerpo y 10% en el bacinete.
PRESENTACIÓN CLINICA
Cólico biliar o una colecistitis aguda,
Por ello sólo un 50% de los tumores de vesícula son diagnosticados antes de la cirugía.
DIAGNOSTICO
 La edad, el sexo femenino, la ausencia de cólico biliar típico
 Vías biliares intrahepáticas dilatadas y las extrahepática normal.
 La analítica LABORATORIAL suele ser normal en las fases iniciales
 Los marcadores tumorales CEA y CA 19-9 suelen estar elevados
 NO SON UTILES para el diagnóstico ya que carecen de sensibilidad y especificidad.
 Exámenes de Imágenes:
 Ecografía: los hallazgos sugestivos son; engrosamiento de la pared o calcificaciones, masa que protruye la
luz, perdida de interfase entre vesícula e hígado, infiltración hepática
 ECOENDOSCOPIA: alta sensibilidad y permite estudio locorregional.
 RM – CRM (colangioresonancia): diferencia malignos de benignos, establece el grado de invasión
 TAC: especialmente para la ESTADIFICACIÓN
 CPRE: se reserva en caso de necesidad de prótesis biliar.
Puede presentarse diferentes situaciones:
a) Sospecha por síntomas
b) Hallazgo incidental en la pieza quirúrgica luego de una colecistectomía
c) Hallazgo de lesión tumoral con sospecha de cáncer de vesícula
d) Cáncer avanzado irresecable
Secuencia displasia - carcinoma sucede en un periodo aproximado de
10 a 15 años, en contexto de la inflamación crónica de la vesícula
Difícilmente se logra diferenciar de benigna y
maligna, salvo en estadios avanzado. Por este
motivo el diagnostico se establece con el estudio
de la pieza de resección quirúrgica.
10.6
CIRUGIA II- UNIDAD 10 – CLASE 6
TRATAMIENTO
Depende de la forma de presentación y del estadio en el momento del diagnóstico.
CIRUGIA: único tratamiento potencialmente curativo (primera opción), generalmente resección quirúrgica extensa.
 Tres situaciones distintas deben ser tenidas en cuenta:
 Hallazgo incidental en pieza de resección de una colecistectomía
 Tumor resecable
 Tumor irresecable avanzado.
 Tumores Estadio 1 (TI NO MO): Colecistectomía simple es suficiente
 Siempre que los márgenes se encuentren libres de enfermedad.
 Tumores Estadios tumores T2 y T3: debe acompañarse de una resección no anatómica del lecho hepático
(segmentos IV y V) y linfadenectomía radical de los territorios periportales, coledocales, hiliares y
pancreáticos altos (por alta probabilidad de afectación ganglionar).
 Tumores T4: supervivencia es tan baja que se cuestiona la la cirugía y cuando no es posible realizar una
cirugía radical y el paciente presenta ictericia obstructiva (drenaje de la vía biliar e forma percutánea).
QUIMIOTERAPIA -RADIOTERAPIA: es resistente a la mayoría de los agentes quimioterápicos.
 Los beneficios de la radioterapia son modestos (pues no se puede emplear dosis altas debido a la cercanía
de estructuras radiosensibles (hígado, riñón y médula).
Clasificación TNM
La misma ha sido modificada recientemente
 Se han incluido los tumores del conducto cístico;
 Se diferencian las adenopatías regionales
hiliares (N1) y a distancia (N2);
 Se han reagrupado los estadios de forma que la
resecabilidad y el pronóstico quedan mejor
correlacionados
 Tumores T4 (localmente irresecables) pasan del
estadio Ill al IVa.
Signos de Irresecabilidad.
Ictericia, pérdida de peso, ascitis, y presencia de masa en hipocondrio derecho
10.7
CIRUGIA II – UNIDAD 10 – CLASE 7
Patrones de Enfermedad Hepática de acuerdo a la BILIRUBINA
Aumento de Bilirrubina Aislada Aumento de Bilirrubina mixta
+ Patrón citolítico (GOT, GPT, GGTT, FA elevadas).
Aumento de Bilirrubina mixta + Patrón
Colestásico (FA, GGT son las más elevadas)
a) Aumento de Bilirubina Indirecta:
 Hemólisis
 Erit.ineficaz
 Crigler-N
 Gilbert
 Fármacos
b) Aumento de Bilirrubina Directa:
 Dubin-J
 Rotor
Hepatopatías Difusas
 Virus – Hepatitis
 Tóxicos
 Autoinmune
 Metabólicas
 Isquemia
SE DEBE SOLICITAR ECOGRAFIA
a) Vía biliar dilatada
 Coledocolitiasis
 Colangiocarcinoma
 Ca. páncreas
 Ampuloma, Ca. vesícula
b) Vía biliar no dilatada
 CBP: colestasis biliar primeria
 Enf. infiltrativa
 Hep. colestásicas
 Fármacos
Diagnostico Diferencial del Nódulo Hepático por
Escenarios Clínicos-laboratoriales-Imagenologicos
TUMORES HEPATICOS
MASA OCUPANTE HEPATICA (MOHE) O (NODULO HEPATICO)
Paciente Asintomático con Lesión Incidental O ACCIDENTAL
Por orden de frecuencia los hallazgos son:
1) Hemangioma: tumor vascular, es el mas frecuente.
2) Hiperplasia Nodular Focal
3) Adenoma de células hepáticas: neoplasia.
4) Hepatocarcinoma bien diferenciado (FIBROLAMELAR)
Paciente Hepatopata – Hígado Enfermo
Con marcadores víricos positivos + AFP (marcador tumoral) aumentada + Masa Hepática
1) CARCINOMA HEPATOCELULAR (C.H.C.)
Paciente con Neoplasia ya conocida + Lesión sólida hepática
1) Metástasis: es lo primero que se debe pensar siempre
 Se deben analizar los marcadores tumorales (CEA + CA 19-9 + CA 125-5 )
Considerar
 Esteatosis Focal.
 Hemangioma.
 Quiste y Lesiones Benignas Infracentimetricas (<1cm)
Considerar
 Nódulos de regeneración y nódulos displásicos.
 Colangiocarcinoma intrahepático.
 Hemangioma.
Crecimiento hepático, benigno (hemangioma, hiperplasia nodular focal o adenoma
hepatocelular) y/o maligno como es el carcinoma hepatocelular o metástasis.
10.7
CIRUGIA II – UNIDAD 10 – CLASE 7
Los benignos del hígado representa 1/3 de todos los tumores sólidos del hígado
CLASIFICACIÓN EDMONSON
EPITELIALES
 Adenoma de células hepáticas
 Adenoma de células de los conductos biliares
 Cistoadenoma de los conductos biliares y papiloma
MESODERMICOS
 Hemangioma cavernoso
 Angioma capilar
 Hemangioendotelioma infantil
 Otros tumores mesodérmicos
MIXTOS
 Tumores mixtos epiteliales y mesodérmicos
 Teratoma
LESIONES PSEUDOTUMORALES
 Hiperplasia Nodular Focal o Localizada
 Necrosis anóxica seudolobulillar
 Hiperplasia nodular múltiple
 Hamartoma mesenquimatoso
TUMORES DE LA CAPSULA DE GLISSON
TUMORES DE LOS LIGAMENTOS SUSPENSORIOS
HEMANGIOMA: tumor solido benigno más frecuente del hígado (5-20%). CONTRAINDICADA LA PUNCIÓN
 Origen epitelial: formado por células endoteliales que constituyen canales vasculares dilatados …
 Diagnostico en forma incidental en una cirugía o en una ECOGRAFIA (5a y 6a década de la vida)
 Se encuentra en forma solitaria (pero puede ser múltiple).
 Puede afectar ambos lóbulos, varían de tamaño (generalmente <5 cm)
 Tiene una evolución lenta
Presentación Clínica: generalmente son ASINTOMATICOS, pero puede presentar;
 Molestia abdominal
 Es muy RARA la ruptura espontanea (menor al 1%)
 Síndrome de kasabach-merrit: se presenta en niños y es raro;
1) Hemangioma hepático voluminoso
2) Plaquetopenia
3) Coagulopatia por consumo
Tratamiento: SEGUIMIENTO Y OBSERVACIÓN
HIPERPLASIA NODULAR FOCAL: tumor solido benigno asienta hígado normal, segundo más frecuente;
 Cordones de hepatocitos separados por septos finos que se originan en la cicatriz central
 Puede asociarse a malformaciones vasculares, 80 % es un tumor solitario, 60% tienen arteria nutricia central
 20% asocia a astrocitoma y angioma cerebral, enfermedad von recklinghausen, tumores neuroendocrinos,
malformaciones vasculares de otros órganos. ES RARA LA COEXISTENCIA CON HEMANGIOMA
 Más frecuente en mujeres (3a y 4a década de la vida)
 Se presenta como un hallazgo INCIDENTAL (lesiones pequeñas, solitarias sobre la superficie hepática)
Presentación Clínica: ASINTOMATICOS
Tratamiento: SEGUIMIENTO Y OBSERVACIÓN, no tiene tendencia maligna. No se aconseja grandes resecciones.
TUMORES HEPATICOS BENIGNOS
Lesión >10 cm y sintomático en los cuales se evidencia crecimiento en los controles,
RUPTURA o Sx de Kasabach-Merrit, deben ser tratados con cirugía
10.7
CIRUGIA II – UNIDAD 10 – CLASE 7
ADENOMA HEPATOCELULAR: tumor solido benigno constituido por proliferación de hepatocitos
 Tumor con vascularización arterial y relación hormonal
 Mas frecuente en mujeres jóvenes (edad menstrual), asociada a la ingestión de ACO y andrógenos
Se asocia también a: fármacos androgénicos y anabolizantes, Sx klinefelter, poliposis familiar,
diabetes tipo I, glucogenosis, galactosemia, tirosenemia
 Cresce en el embarazo por estimulo de la BHCG
Presentación Clínica: evolución lenta y asintomáticos
 Pueden romperse y sangrar (HEMO-PERITONEO)
 Poseen cierto potencial maligno
Tratamiento: resección x Cirugía es el tratamiento.
 Interrumpir anticonceptivos/estimulo hormonal
 Arteriografía – embolización
DIAGNOSTICO GENERAL DE LOS TUMORES HEPATICOS BENIGNOS
1) Interrogatorio y examen físico
2) PERFIL HEPATICO FUNCIONAL:
 Función de síntesis: albuminemia, BILIRRUBINA, fosfatasa alcalina, colesterol
 Enzimas Citoliticas: GOT, GPT.
 Enzimas colestáticas: GGT, fosfatasa alcalina
3) Marcadores tumorales: en paciente hepatopata, AFP - ACE - CA 19-9 - CA125-5
4) Antígenos de hepatitis – Coagulograma
5) RX de tórax y abdomen - ECO-DOPPLER Hepático
6) RX de tórax y abdomen - ECO-DOPPLER Hepático
7) TAC CON CONTRASTE - RMN (ES ESENCIAL MEDIO DIAGNOSTICO)
8) AngioTAC - PUNCION-Biopsia (en caso de dudas diagnosticas, CONTRAINDICADO EN HEMANGIOMA).
CLASIFICACIÓN
Tumores Primarios Tumores Secundarios – Metástasis
1) Carcinoma hepatocelular (hepatocarcinoma)
2) Colangiocarcinoma
3) Angiosarcoma
4) Hepatoblastoma
Son los más frecuentes
 Principalmente de CA Colorrectal
 Cáncer gástrico, esofágico, pulmonar, pancreático.
HEPATOCARCINOMA: tumor de UBICACIÓN CENTRAL
 Mas frecuente en hombres > 40 años con cirrosis (HEPATOPATA)
 Variedad fibrolamelar: jóvenes, hígado sano, mejor pronóstico. AFP negativa.
 Se asocia a virus de hepatitis B y C, mohos de alimentos, cirrosis, mutaciones del DNA.
Presentación Clínica:
 Sx constitucional (Afectación del estado general)
 Cirrosis (80-90%), ascitis, hepatomegalia dolorosa
 Hemorragia o HEMOPERITONEO = SHOCK.
 Aumento de fosfatasa alcalina (ocupación de espacio hepático)
Diagnostico:
 Alfa fetoproteína (AFP): >400 ng muy sugestivo de hepatocarcinoma
 Paciente hepatopata/cirrótico: realizar seguimiento del paciente cada
 6 meses de AFP + ECO, para diagnostico PRECOZ.
 Si HAY dudas: PAAF guiada por TAC o ECO - GUIADA.
Color variable, subcapsulares, bien delimitados, no encapsulados
TUMORES HEPATICOS MALIGNOS
Más pálidos que el hígado, o verdosos
3formas: nodular – masivo –difuso
Patrones: trabecular, sólido, pseudoglandular
o acinar, escirroso, fibrolamelar
10.7
CIRUGIA II – UNIDAD 10 – CLASE 7
TRATAMIENTO DEL HEPATOCARCINOMA:
CIRUGIA TRASPLANTE Técnicas Percutáneas Paliativo
 Paciente no cirrótico
o CHILD A
 Lesiones simples
 <5cm, sin metástasis
ni invasión vascular
 Lesión >5cm o 3
lesiones <3cm
 Child A, B o C, sin
invasión vascular
Cuando hay las indicaciones de
trasplante, pero con
comorbilidades que
contraindique la cirugía
 Multifocal, >5cm
 Invasión Vascular,
 Afectación de
nódulos linfáticos
Pronostico: se realiza por la escala de CHILD-PUGH
a) ESTADÍO A: 5-6 puntos (cirrosis compensada)
b) ESTADÍO B: 7-9 puntos
c) ESTADÍO C: 10-15 puntos (<6meses)
CHILD-PUGH 1 PUNTO 2 PUNTOS 3 PUNTOS
Bilirrubina <2 2-3 >3
Encefalopatía NO Mínima. Gr 1-2 Grave. Gr 3-4
Albúmina >3.5 2.8 - 3.5 <2.8
Tasa protrombina/INR  >50%
 <1.7
 30-50%
 1.7-2.3
 <50%
 >2.3
Ascitis Ausente Ligera A tensión
COLANGIOCARCINOMA: tumor de las vías biliares, ubicación PERIFERICA
 No se vincula a virus ni cirrosis, se relaciona con thorotrast (sustancia tóxica)
 Reacción desmoplásica: formación de una pseudocapsula
 Se disemina por vía hemática y linfática
 Si ocupan la confluencia de conductos hepáticos se llama TUMOR DE KLATSKIN
Presentación Clínica:
 Sx constitucional+ ictericia obstructiva + Hepatomegalia y vesícula palpable.
TRATAMIENTO:
 Hiliares: resección biliar + linfadenectomía + RadioTerapia
 Periféricos: igual + Pancreatectomía.
NOMENCLATURA DE LA RESECCIÓN HEPATICA
1) Resección Subsegmentaria: exceresis en cuña o nodulectomia con margen de 5 a 10 mm de tejido sano alrededor
2) Segmentectomía hepática: exceresis de los distintos segmentos
3) Hepatectomía Izquierda: exceresis segmento 2 – 3 – 4, y la triade portal correspondiente
4) Hepatectomía Derecha 5-6-7-8 y la triade portal correspondiente
5) Lobectomía Derecha: segmento 4-5-6-7-8
6) Lobectomía Izquierda: segmento 2 y 3
10.8
CIRUGIA II – UNIDAD 10 – CLASE 8
Frecuencia: entre 2 y 7%. Hallazgo por ecografía (3-5%) y por TAC (18%).
Clasificación:
1) Congénitos: es el grupo más importante e incluye;
 QS - Quiste Simples: formación congénita frecuente de hallazgo casual, asientan el lóbulo
derecho, lesiones únicas, aunque pueden verse múltiples, se presentan de pequeño tamaño.
 EPH - Enfermedad Poliquística Hepática: enfermedad infrecuente, lesiones quísticas hepáticas
múltiples que ocupan más del 50% del parénquima distribuidas en forma difusa en ambos
lóbulos, que progresan en número y tamaño con el transcurso de los años.
 Herencia autosómica dominante, 93% se asocia a enfermedad renal poliquística
2) Traumáticos: posterior a trauma hepático, solo se intervienen los sintomáticos o ante duda diagnostica
3) Parasitarios: presentan eosinofilia en los exámenes laboratoriales
 Quiste Hidatídico: hombre actúa como huésped accidental del equinococo, llega al hígado por
vía ascendente biliar, generalmente de crecimiento lento que produce síntomas por compresión.
 Quistes por cisticercosis: generalmente asintomáticos, pero pueden ser de gran tamaño, volverse
sintomáticos y requerir un tratamiento quirúrgico.
4) Neoplásicos
Presentación Clínica
 La mayoría se presenta ASINTOMATICO con función hepática conservada
 Los sintomáticos presentan: síntomas relacionados con la compresión
 Hepatomegalia dolorosa
 Distensión abdominal
 Disnea, Dolor lumbar
 Sensación de saciedad precoz
Diagnostico
Es necesaria una buena historia clínica + anamnesis + examen físico
 La mayoría de los diagnósticos es CASUAL/accidental, excepto cuando:
 Alcanzan gran tamaño (signos de compresión), o complican (sangrado, infección, rotura, malignidad).
Pruebas de Laboratorio:
 Suele ser NORMAL, con función hepática conservada
– Puede presentar alteración en caso de compresión del árbol biliar.
 En caso que se sospeche de PARASITOSIS: se debe pedir serología especifica.
Prueba de Imagen:
 ECOGRAFIA: es el método de elección
 TAC: para pacientes que tienen indicación quirúrgica, posterior a un diagnostico por ECOGRAFIA.
QUISTES
HEPATICOS
Son formaciones comunes, generalmente asintomáticos, benigno,
frecuentes en mujeres, se diagnostican en forma incidental.
Diagnostico Diferencial
Neoplasias Quisticas
10.8
CIRUGIA II – UNIDAD 10 – CLASE 8
TRATAMIENTO
 Quistes pequeños, asintomáticos, diagnostico incidental: SEGUIMIENTO CLINICO
 Quistes de gran tamaño o con complicaciones y sintomatología: TRATAMIENTO QUIRURGICO
1) Tratamiento percutáneo: aspiración y esclerosis
2) Resección + Fenestración con cauterización de la mucosa (vía laparoscópica)
 Este proceso se conoce como DESTECHAMIENTO.
 Objetivo: alivio de síntomas, evita recurrencias o persistencia, baja morbimortalidad del paciente.
3) Resección del segmento Hepático donde asienta el quiste
 Quistes Parasitarios: primero se realiza tratamiento antiparasitario especifico, luego quirúrgico según necesidad.
COMPLICACIONES DE LOS QUISTES HEPATICOS
 Hemorragia intraquística
 Se presenta como cuadro brusco de dolor abdominal localizado HD
 Puede estar associado a signos de HIPOVOLEMIA
 Son procesos AUTOLIMITADOS: el propio aumento de la presión intraquistica favorece la hemostasia.
 Sobreinfección bacteriana
 Ocurre por diseminación hemática de gérmenes
 Presenta cuadro FEBRIL y dolor
 Se encuentra masa palpable en lesiones mas voluminosas
 Ruptura del quiste
 Compresión de la vena cava inferior
 Fistula duodenal
 Colestasis por compresión de las vías biliares
 Malignización
Hemorragia e Sobreinfección son
las complicaciones mas comunes
10.9
CIRUGIA II – UNIDAD 10 – CLASE 9
Incidencia y tipos: 2 a 5%, más frecuente en los hombres
a) Único, solitario de gran tamaño
b) Múltiples de pequeño tamaño
ETIOPATOGENIA: hay várias vias de ingresso de los gérmenes
1. Por vía biliar: es la causa más común, a consecuencia de una colecistitis o colangitis, o neoplasia de vía biliar
2. Por vía portal: émbolos sépticos llegan por la vía portal al hígado.
Secundario a apendicitis, Crohn, diverticulitis, peritonitis, etc.
3. Por la arteria hepática: vía hematógena, de un sitio lejano
4. Por contigüidad de órganos vecinos
5. Por trauma penetrante: principalmente por traumatismo abierto con desvitalización de tejido.
Factores Predisponentes:
 Diabetes, imunodeficiencias (SIDA, QUIMIOTERAPIA), enfermedades crónicas (CIRROSIS, ICC).
PRESENTACION CLINICA
Son síntomas inespecíficos, y puede presentarse como;
Síndrome Séptico acompañado de escasos signos Expresión de la enfermedad de origen:
 Signos de apendicitis, diverticulitis, etc.
 Fiebre en picos: remitente o continua
 Dolor en HD, acompañada de tensión abdominal.
 Ictericia, prurito, hepatomegalia
 Disnea: por contigüidad puede desarrollar un derrame pleural
Abscesos
HEPATICOS
Es una colección acumulada de pus dentro del hígado, asociada a
manifestaciones sistémicas de toxemia y dolor en el hipocondrio derecho
Microorganismos, mas comunes
SON POLIMICROBIANAS
 GRAM (-) ENTERICOS: E. coli, Klebsiela pneumoniae
 ANAEROBIOS: Bacteroides fragilis
20.9
CIRUGIA II – UNIDAD 10 – CLASE 9
DIAGNOSTICO
Presentación Clínica + Historia Clínica + Examen Físico
Estudios laboratoriales:
 Glóbulos blancos (leucocitosis con neutrofilia, leucopenia (en casos graves)), anemia
 Falla de función hepática: <tiempo de protrombina, albuminemia, elevación de billirubina y enzimas
hepáticas (en caso de obstrucciones de la vía biliar).
Métodos de Imágenes
1) Ecografía abdominal: es el método de elección para el diagnostico
 Permite diagnostica y realizar punciones guiadas para el diagnóstico y tratamiento
2) TAC de Abdomen con contraste EV: mayor sensibilidad para abscesos múltiples y pequeños.
 Si combinamos ECO + TAC: el porcentaje de diagnóstico es muy elevado
3) RX tórax: puede observarse derrame pleural derecho, diafragma elevado en algunos casos.
4) RMN: generalmente no es necesario, con los 2 primeros ya se logra.
TRATAMIENTO
Para evitar complicaciones abdominales y torácicas
1) Tratamiento Antibióticos
 DEBE SER POLIMICROBIANOS
2) DRENAJE DEL ABSCESO
 Fundamental para el tratamiento
Drenaje Percutáneo: es el tratamiento de elección
 Se coloca catéteres a nivel del absceso, bajo guía imagenológica, se punza, se introduce un alambre guía, que
dilata el trayecto de la piel hasta el absceso.
 Se coloca un catéter especial: en el extremo tiene forma de ‘colita de chancho’, se enrolla dentro de la
cavidad y evita que salga fácilmente, evitando contaminación peritoneal por el líquido.
 Son catéteres multifenestrados: permite evacuar la mayor cantidad de líquido
 Generalmente quedan instalados por un cierto tiempo, se mide diariamente la cantidad drenada
 Si hay una evolución favorable: una vez que deja de drenar líquido, se realiza una FISTULOGRAFIA a través
del catéter, para descartar una comunicación con la vía biliar, y se retira el dreno.
Drenaje Quirúrgico: en el caso que no tenga evolución favorable y/o no se puede el drenaje percutáneo
 Laparotomía para drenaje de la colección
 Resección del segmento hepático donde se localiza el absceso: en casos muy seleccionados
COMPLICACCIONES DEL ABSCESO:
a) Abdominales: abscesos subfrénicos por ruptura, peritonitis por ruptura a la cavidad, fistulas biliares e intestinales
b) Torácicos: derrame pleural derecho, fistulas con pleuras, pulmones, bronquios
Abscesos grandes, solitarios: imagen hipo ecogénica con refuerzo posterior
Múltiples, pequeños: patrón irregular con mezcla de imágenes hipo ecogénicas e hiperecogénicas
Mortalidad: depende de las comorbilidades (incrementan riesgo de mortalidad);
Edad, mal estado general, germen implicado, falla hepática concomitante, etc.
10.10
CIRUGIA II – UNIDAD 10 – CLASE 10
ETIOLOGÍA: las 3 primeras son las más frecuentes
1) Origen Biliar: es la más predominante en nuestro medio
 El factor de riesgo más importante es el tamaño de los cálculos.
 Los cálculos pequeños (<5 mm) tienen mayor posibilidad de causar pancreatitis aguda,
pues migran en la vía biliar y se impactan en el esfínter de oddi.
 Esta impactación causa un flujo retrogrado pancreático, llevando a la auto digestión
2) Dislipidémica: si se descarta la biliar, se debe investigar esta;
 Se confirma con valor de triglicéridos >1000 mg/dI
3) Alcohólica: se debe investigar antecedente de ingesta aguda de importante cantidad de alcohol
4) En un paciente joven: hereditarias, infecciones o traumatismo.
5) Idiopática: solo 10 a 20% de los casos
6) OTRAS CAUSAS:
PRESENTACIÓN CLINICA
 Frecuentemente se acompaña de: náuseas y vómitos biliosos
 Ictericia: es baja la frecuencia (solo cuando hay cuadro biliar obstructivo agregado).
 Síntomas menos especificos: detención de heces y/o gases
 Posición antiálgica: PLEGARIA MAOMETANA
Examen físico: dolor abdominal a la palpación (en barra)
 Signos tempranos: fiebre taquicardia, taquipnea, hipotensión, hipovolemia
• Ruidos hidroaéreos disminuidos o ausentes (íleo paralitico), distensión abdominal
 Masa supraumbilical, palpable, dura: FLEMON PANCREATICO (páncreas + tejido peri pancreático inflamado)
 En casos graves: SIRS (Síndrome de respuesta sistémica) o fallas multiorgánicas
SIGNOS ESPECIFICOS DE PANCREATITIS CRÍTICA (3% de frecuencia)
Signo de Cullen
 Coloración rojo azulada de la piel periumbilical
 Por difusión de sangre desde el retroperitoneo hacia
el ombligo a través del ligamento redondo.
Signo de Grey Turner
 Coloración rojo azulada del dorso y flancos
 Por difusión de sangre al espacio pararrenal
posterior y desde este al espacio subperitoneal.
PANCREATITIS AGUDA
Proceso inflamatorio agudo del páncreas, causada por la liberación de enzimas
pancreáticas activadas, es una causa frecuente de dolor abdominal en la urgencia,
enfermedad benigna y autolimitada. Pueden comprometer estructuras vecinas
por contigüidad y desencadenar repercusión sistémica/ disfunción de órganos.
El motivo de consulta: DOLOR EN EPIGASTRIO
 Inicio BRUSCO, o precedido de crisis dolorosas moderadas
 Irradiación a ambos hipocondrios: DOLOR EN BARRA
 No es muy frecuente, pero su presencia confirma origen pancreático
10.10
CIRUGIA II – UNIDAD 10 – CLASE 10
DIAGNOSTICO
Se establece con al menos 2 de los 3 criterios
Examen Físico: presentación clínica ya explicada, factores de riesgos, etiologías.
 No olvidar de investigar: ingesta excesiva de alcohol previa, litiasis vesicular, dislipidemias, uso de drogas,
medicamentos, infecciones previas, antecedentes familiares (de litiasis, parasitosis, pancreatitis).
Exámenes Laboratoriales:
 Amilasa o lipasa sérica: elevada por lo menos 3 veces arriba de su valor normal
 No tienen valor en el pronostico de la pancreatitis
 La amilasa puede encontrarse elevada en la orina después de 72 horas.
 Por eso al solicitar amilasemia, se solicita amilasuria (pues si no detecta en sangre, puede detectar en orina).
AMILASA
Normal 70 – 200 Unidad internacional por litro
LIPASA
Hasta 180 U/L
 Inicia su aumento durante las 6-12 primeras
horas del inicio de la pancreatitis
 Sensibilidad 95% en las 10-14 horas del inicio
 Valor máximo a las 24 a 48 horas
 Desciende a valores normales: 3-5dias.
 Mas sensible y especifica
 Se eleva cuando desciende la amilasa
 Permanece elevada por 10 - 14 DIAS
Hemograma: leucocitosis, hiperglucemia, hipocalcemia, aumento del hematocrito.
Exámenes Laboratoriales:
1) ECOGRAFIA: es el método de elección
 Via biliar distal de 7mm o, mas sugere obstrucción de la papila
 Signos pancreáticos y peri pancreáticos: agrandamiento, cambio en forma y ecogenicidad
 Puede observarse separación del páncreas con respecto a los tejidos circundantes: por diferencia
de ecogenicidad o por interposición de una lamina liquida
 CASOS GRAVES: presencia de COLECCIONES LIQUIDAS bien definidas.
2) TAC: con contraste, está indicado en los siguientes casos
 El mejor momento para realizar es a las 72-96 horas del inicio de los síntomas
 Seguimiento con TAC es indicado cuando el paciente no mejora o evoluciona mal
INDICACIONES DE TAC
1. Diagnostico incierto
2. Confirmar gravedad basada en parámetros clínicos
3. Falta de respuesta al tratamiento conservador
4. Empeoramiento clínico a pesar del tratamiento adecuado.
Ecografía abdominal: pancreatitis aguda TAC de abdomen: pancreatitis aguda edematosa Tac de abdomen: pancreatitis aguda con colección
Un páncreas aumentado de tamaño y deformado por ecografía + cuadro clínico sugestivo: DIAGNOSTICO
10.10
CIRUGIA II – UNIDAD 10 – CLASE 10
CLASIFICACIÓN
Pancreatitis Edematosa Intersticial Pancreatitis Necrotizante
 Crecimiento difuso del páncreas debido al edema
 TAC: parénquima homogéneo y grasa peri
pancreática con cambios inflamatorio
 Síntomas: se resuelven dentro de la 1 semana
 Los signos de necrosis van evolucionando durante
varios días, por eso solo se establece el diagnóstico
por imagen después de 1 semana de evolución
 Puede permanecer solida o liquida, estéril o
infectada, persistir o desaparecer con el tiempo
COMPLICACIONES COMPLICACIONES
1. Colecciones agudas: < 4 semanas del inicio
2. Pseudoquistes: >4 semanas del inicio
1. Colección necrótica aguda: <4 semanas
2. Necrosis sin pared: >4 semanas
SEVERIDAD
Depende de la presencia y duración de la FALLA ORGANICA
Se distinguen 2 fases:
a) Fase Temprana: 1 semana, caracterizada por la SIRS y/o falla orgánica
b) Fase Tardía: >1 semana caracterizada por persistencia de signos sistémicos de inflamación y/o presencia de
complicaciones locales, solo ocurre en pacientes con pancreatitis aguda moderada y severa
Clasificación de acuerdo a la gravedad
1) Pancreatitis LEVE:
 No hay falla de órganos
 No hay complicaciones sistémicas o locales
2) Pancreatitis Moderadamente Severa:
 Falla de órganos, pero que se resuelve en <48 horas
 Presenta complicaciones locales o sistémicas pero compensadas
3) Pancreatitis Severa:
 Falla de órganos persistente de múltiples órganos a pesar del tratamiento
 Falla de 1 o varios órganos
Falla orgánica Transitoria: si se resuelve en 48 horas
Falla orgánica Persistente: si dura >48 horas
Si la falla afecta >1 órgano: falla orgánica múltiple FOM
Se define falla orgánica cuando se presenta
puntuación de 2 o mas en cualquier órgano
10.10
CIRUGIA II – UNIDAD 10 – CLASE 10
TRATAMIENTO
Garantizar perfusión de los tejidos, controlar el dolor, reposo gástrico iniciar y evitar complicaciones
 El abordaje es siempre multidisciplinario e individual
 Abordaje protocolizado y ordenado, siguiendo la nemotecnia PANCREAS
P – Perfusión  Hidratación agresiva con solución cristaloide isotónica (reanimación hidroelectrolítica)
 Excepto cuando hay comorbilidades renal o cardiovascular
 En pacientes taquicárdicos e hipotensos: hidratación aun mas agresiva
A – Analgesia  Endovenosa: AINES, o opiáceos, de acuerdo a la intensidad del dolor.
 Evitar AINES en etiologías medicamentosas
 En causas biliares: utilizar antiespasmódicos ya de entrada
N – Nutrición  AYUNO: en la evaluación inicial, debe ser por el MENOR TIEMPO POSIBLE
 Iniciar vía oral lo más precoz posible: evitar desnutrición y traslocación bacteriana
 Si no es posible por vía oral: se debe instalar una sonda nasogástrica para alimentar
 Nutrición parenteral: cuando las otras vias no son posibles
C – CLINICA ---------------------------------------------
R – Radiología ----------------------------------------------
E - ERCP  Se indica cuando presenta signos de ICTERICIA y COLANGITIS
A – ATB  Indicado en pacientes con pancreatitis SEVERA, cuadros de sepsis y/o fallo orgánico
 Pacientes con infecciones extra pancreáticas: neumonías, ITU, colangitis, etc.
 En sospecha de infección en paciente con necrosis pancreática que se deteriora o no
presenta mejoría luego de 7-10 días de hospitalización
 Se utiliza generalmete: carbapenicos (imipenem, meropenem)
S – CIRUGIA  Se reservan para resolver las complicaciones locales y evitar recurrencia
 Indicación de fase temprana: síndrome compartimental abdominal
 Pancreatitis de origen biliar: colecistectomía (lo antes posible una vez que se resuelva la pancreatitis).
 Necrosis: técnicas de NECROSECTOMIA ABIERTA;
 Lavado continuo, empaquetamiento, re exploración programada y lavado cerrado.
 Abordaje Percutáneo: en caso de colección liquida pasible de drenaje, se inicia con
punción diagnostica, y si es positiva se coloca un catéter (guiado por ECO) a través del
trayecto más corto, en el sitio de la lesión.
 Se debe quedar como drenaje, y posteriormente realizar lavados que permita la
salida de material necrótico
Algoritmo terapéutico inicial
10.10
CIRUGIA II – UNIDAD 10 – CLASE 10
PRONOSTICO DEL PACIENTE
Depende de la falla multiorgánica y a las infecciones de la necrosis o colecciones peri pancreáticas
 Durante la fase temprana: la severidad debe reevaluarte diariamente, mientras va evolucionante.
 Reevaluar a las 24,48 horas y 7 días después del ingreso del hospital.
 No es necesario repetir estudios de imágenes en la 1 semana (pues la necrosis aun no se ha definido).
 Durante la fase tardía de la moderada o severa: generalmente las complicaciones locales evolucionan
completamente, solo algunos de estas fases se recuperan sin complicaciones locales
Necrosis pancreática: en 10 a 20%, tiene una mortalidad de 10 a 25% y si se agrega infección a la necrosis entre 40 y 70%.
 Inicia en las primeras 14-48 horas, secundaria a la activación de las enzimas pancreáticas dentro de los
acinos pancreáticos, lo que provoca muerte celular y trombosis de la microvasculatura, que ocasiona la
activación de forma local de citocinas y células proinflamatorias, que pasan a la circulación sistémica
causando una respuesta inflamatoria sistémica, insuficiencia respiratoria y falla orgánica múltiple en las
primeras dos semanas de la enfermedad.
 Posterior a la 2 semana de evolución de la enfermedad se puede agregar infección.
 Lo que conlleva una mayor morbilidad y mortalidad.
 El diagnóstico de infección (necrosis infectada) se puede sospechar por:
 Evolución clínica del paciente o por la presencia de gas dentro de la colección en la TAC.
Los procedimientos deben ser lo menos invasivo y a la vez más resolutivo posible,
para disminuir el traumatismo y retirar la mayor cantidad de tejido desvitalizado.
10.11
CIRUGIA II – UNIDAD 10 – CLASE 11
 Pueden ser: quistes verdaderos o pseudoquistes, según tengan o no REVESTIMIENTO EPITELIAL en las paredes.
Clasificación según la ETIOLOGIA
1) QUISTES INFLAMATORIOS: secundario a un proceso inflamatorio a nivel del páncreas. Los mas comunes:
 Pseudoquistes Agudos - Necróticos:
• Se originan por una necrosis del páncreas, secundario a una PANCREATITIS AGUDA
• A partir de soluciones de continuidad en el sistema ductal pancreática secundario a necrosis aguda.
• En los primeros días son colecciones liquidas de tamaño/forma variable, sin pared propia.
• Puede reabsorberse, o hacerse esférica rodearse de una pared y constituir un pseudoquiste
• El 5% de la pancreatitis aguda biliar origina un pseudoquiste agudo
• Puede elevarse hasta 20% en cuadros graves de pancreatitis
 Pseudoquistes Crónicos - Retención: se producen por fenomenos obstructivos o degenerativos
• Secundários a una PANCREATITIS CRÓNICA: frecuentemente alcohólica
• Por una dilatación quista progresiva de conductos pancreáticos obstruidos por fibrosis o por litiasis.
PSEUDOQUISTE AGUDO PSEUDOQUISTE CRÓNICO
 Extrapancreáticos, únicos y grandes (más de 5cm)
 Interior tapizado por tejido necrótico
 Contenido liquido variable según el tiempo.
 Pared formada por tejido fibroso.
 NUNCA existe epitelio de revestimiento.
 Intimamente aderido a órganos vecinos (estomago).
 SON RETROGASTRICOS
 Intrapancreáticos, múltiples y pequeños.
 Paredes no revestidas por tejido necrótico.
 Contenido liquido claro.
 Puede haber fragmentos de epitelio en sus paredes.
 No hay adherencia a órganos vecinos (excepto con el
duodeno por la relación anatómica).
2) QUISTES TRAUMATICOS: secundarios a un traumatismo abdominal, son EXTRAPANCREATICOS
 Principalmente en traumatismos cerrados que causa ruptura de los ductos pancreáticos secundario a la
compresión del istmo pancreático contra la columna vertebral
 Su pared es más delgada que los otros tipos de quistes
3) QUISTES CONGENITOS: son todos VERDADEROS, y muy raros
 Únicos: enterogenicos, quistes simples, quistes dermoides. No presentan características próprias
 Múltiples: asociados con otras patologías como la poliquistosis renal
4) QUISTES PARASITARIOS: son infrecuentes
 Puede desarrollarse un quiste hidatídico, en pacientes que habitan una zona endémica.
 Infección por Taenia solium también puede generar
5) QUISTES PROLIFERATIVOS: generalmente son tumores con componente quístico, que predomina sobre el solido
 Son los tumores quísticos del páncreas
QUISTES
PANCREATICOS
Toda colección liquida con paredes bien definidas ubicada en el páncreas
Los quistes inflamatorios es una
complicación frecuente de la pancreatitis
Sitio más frecuente de aparición de los
pseudoquistes: cara gástrica posterior
10.11
CIRUGIA II – UNIDAD 10 – CLASE 11
DIAGNOSTICO
PRESENTACIÓN CLINICA:
AGUDOS – NECRÓTICOS CRÓNICOS – RETENCIÓN
 Cursa durante un episodio de pancreatitis aguda
(con la sintomatología clínica de la misma).
 No tiene características clinicas propias
 Cuando son grandes: pueden palparse y
originar compresión de otras estructuras
 Generalmente son asintomáticos
 Puede cursar sin diagnostico
 Ocasionalmente producen dolor o ya debido a
una complicación (ascitis, hemorragia, obstrucción)
METODOS DE IMÁGENES: los dos son buenos para el diagnostico
1) Ecografía Abdominal: generalmente es el estudio inicial
2) TAC abdominal: también ayuda evaluar la presencia de NECROSIS PANCREATICA ASOCIADA.
Tumoración Supraumbilical/Epigastrio/HI Ecografía: imagen ANECOICA en el páncreas TAC: pseudoquiste que afecta cuerpo y cola del páncreas
HISTORIA NATURAL:
 Reabsorción espontánea (50% de los pseudoquistes necróticos - secundarios a pancreatitis)
 Cuando < la colección >probabilidad de reabsorción.
 Pseudoquistes crónicos: pueden reabsorberse también pero solo 20 a 30% de los casos
Complicaciones:
1) Infección: hasta 30% de los casos agudos
2) Hemorragia:
 Pseudoquiste Agudo: se debe a una lesión arterial o venosa por acción directa de la necrosis pancreática
• Al inicio es intraquistica, luego puede hacerse INTRAPERITONEAL e fulminante si hay perforación
 Pseudoquiste crónico: cuando el crecimiento del propio pseudoquiste lesiona un vaso, puede transformarse
en un pseudoaneurisma, y sangra en el TUBO DIGESTIVO (sangre llega al duodeno por los conductos);
3) Perforación: cuadro peritoneal GRAVE
 Se perfora por adelgazamiento progresivo de la pared, por aumento rápido de la presión intraquistica
4) Obstrucción biliar: por compresión de la vía biliar principal
TRATAMIENTO
Enfoque multidiciplicanario: cirugía, radiología intervencionista percutánea, endoscopia quirúrgica
Se debe realizar la IDENTIFICACIÓN TEMPRANA Y OBSERVAR LA EVOLUCIÓN, generalmente se trata cuando:
Regla de los 6 – Para iniciar un tratamiento
6 semanas de evolución 6 cm de diámetro 6 mm de espesor de la pared
 El método depende de: tamaño, presencia o ausencia de necrosis, riesgo quirúrgico del paciente
DRENAJE POR ENDOSCOPIA - TRANSGASTRICO: es el de elección, se drena el líquido para realizar estudios
 Se coloca una guía, se realiza dilatación del trayecto, separando el quiste del estómago, se colocan catéteres
que seguirán el drenaje del quiste.
DRENAJE PERCUTANEA: muy utilizado cuando sospechamos de una complicación infecciosa del quiste
 Se localiza la colección por ECOGRAFIA, se realiza el drenaje por colocación de catéter pig, a través del
estómago, disminuyendo la posibilidad de una fistula pancreática.
CIRUGIA: indicada fundamentalmente cuando hay hemorragia intraquistica. Puede ser laparotomía o laparoscopia
 Anastomosis Cistogastrica: entre el quiste y el estomago (es la mas preferible).
 Anastomosis Cistoyeyunal: entre el quiste y el yeyuno

Cirurgia II.pdf

  • 1.
    1.1 CIRUGIA II –UNIDAD 1 – CLASE 1 Herida Limpia: son heridas no traumáticas, en donde no se atraviesa tejido infectado, realizadas en ambiente controlado con técnica aséptica (quirófano). • Hay escaso traumatismo tisular • Sin proceso inflamatorio activo • No se compromete ningún tracto colonizado durante el tratamiento ▪ Tracto Respiratorio, digestivo ni genitourinario. • Se efectúan electivamente su cierre primario ▪ No necesita colocación de drenaje • La incidencia de infección esperada es: Baja sin Profilaxis ATB: 1 – 5%. Muy baja con profilaxis ATB: 2%. Infección en Cirugía El sitio quirúrgico es el lugar anatómico que involucra la intervención cirugía, desde la incisión de la piel hasta el órgano involucrado en la cirugía, la infección puede ocurrir en cualquier una de estas regiones. • Ocurre en los 30 DIAS posteriores a la cirugía • 1 año si se dejó un implante • Puede afectar desde la piel hasta los Tejidos profundos u órganos. • Tienen diferente gravedad, dependiendo del microorganismo y de las condiciones del paciente. INFECCIÓN SUPERFICIAL DE LA INCISIÓN ▪ Afecta solo Piel y TCS en el lugar de la incisión ▪ 30 días siguientes a la cirugía. ▪ Drenaje purulento en la incisión ▪ Se puede aislar microrganismo en el cultivo del liquido ▪ Dolor e hipersensibilidad a la presión en el local de la herida acompañado de signos inflamatorios en el local ▪ Diagnóstico: clínico + cultivo del líquido purulento (para confirmar) Incisión superficial puede estar incluso abierta ya Diagnostico CLINICO INFECCIÓN PROFUNDA DE LA INCISIÓN ▪ Afecta Piel, TCS, Tejidos Blandos Profundos (fascias, músculos) ▪ 30 días siguientes a la cirugía. ▪ Drenaje/Secreción purulenta/turbio en la incisión ▪ Puede estar entre abierta (dehiscencia) ▪ Se puede aislar microrganismo en el cultivo del liquido ▪ Dolor localizado, hipersensibilidad de la herida, FIEBRE >38 C ▪ Diagnóstico: clínico + cultivo del líquido purulento (para confirmar) INFECCIÓN DE ORGANO O ESPACIO ▪ Involucra cualquier parte de la anatomía diferente de la incisión, manipulada durante el acto quirúrgico. ▪ 30 días siguientes a la cirugía. ▪ La infección esta presente cuando aparecen estos criterios; a) Drenaje: salida de secreción a través de un tubo, colocado en el espacio u órgano afecto. b) Presencia de microrganismo en el cultivo del liquido drenado. c) Presencia de colección formada: absceso CLASIFICACIÓN SEGÚN EL GRADO DE CONTAMINACIÓN • Cirugías oftalmológicas • Tiroidectomías • Safecectomia • Hernia inguinal electiva EJEMPLOS
  • 2.
    1.1 CIRUGIA II –UNIDAD 1 – CLASE 1 Herida – Cirugía Limpia Contaminada: procedimentos realizados em quirofano • Penetra tubo digestivo, vías aéreas, genitourinarias: pero bajo condiciones controladas, y sin derrame significativo del contenido de una de ellas. • Transgresión leve de técnicas asépticas • Sin inflamación aguda, y sin INFECCIÓN. • Cirugía limpia que tuvo la necesidad de dejar un drenaje abierto • Incidencia de infección Sin Profilaxis ATB: 15 – 20% Con Profilaxis ATB: 3 – 10%. Herida – Cirugía Contaminada: puede ser causado por; • Fallos importantes en las técnicas asépticas • Penetración en vísceras huecas: con escape de contenido. • Se invaden vísceras con liquido contaminado; ▪ Tracto G.U con orina infectada, o Tracto biliar con bilis infectada • Heridas TRAUMATICAS RECIENTES: EVOLUCIÓN MENOR DE 6 HORAS • Ya hay proceso infeccioso, herida contaminada • Incidencia de infección: Sin Profilaxis ATB: 15 – 30 % Con Profilaxis ATB: 10 – 15 % Cirugía Sucia: son las cirugías realizadas en las siguientes situaciones; • Cirugía sobre heridas traumáticas de más de 4 horas intervención • Cirugía en tejidos desvitalizados, • Cirugía que involucran tejidos infectados; ▪ Con colecciones purulentas ▪ Vísceras perforadas. • Heridas contaminadas por transgresión de la técnica quirúrgica • Incidencia de infección: Sin Profilaxis ATB: 30 – 50 % Con Profilaxis ATB: 15 – 30 % Infecciones quirúrgicas representan 15 A 20 % de las infecciones nosocomiales, con alta mortalidad Factores INTRINSECOS – RELACIONADOS AL PACIENTE 1) Puntuación ASA: sirve para determinar riesgo quirurgico, gravedad del paciente en la cirugía, también utilizada para predecir el riesgo de infección cirrugica ▪ 1 -2: 3% ▪ 3 – 4 – 5 A medida que aumenta el asa: el porcentaje aumenta 2) Edad: >65 años mayor riesgo de infección 3) Obesidad: IMC >35, herida >3,5 cm, el tejido adiposo es pobremente vascularizado, con baja oxigenación, y baja respuesta inmunitaria, aumentando el riego de infección. 4) Diabetes: aumenta el riesgo de infección, el control estricto perioperatorio de la glicemia es muy importante para disminuir la morbimortalidad 5) Nutrición del paciente: es importante e involucrada a la defensa del paciente contra los patógenos. 6) Infecciones en otras partes: riesgo significativo para infeccionar la herida (aumenta hasta 2x la chance) 7) NICOTINA: causa vasoconstricción, que afecta la cicatrización. Es conveniente el cese 4 a 8 semanas antes de la cirugía o 72 horas antes del procedimiento, esta medida reduce la incidencia de infección y otras complicaciones. 8) Corticoides: por la inmunosupresión, sobre todo en uso prolongado. 9) Tiempo – Internación Preoperatoria: la chance de infección en pacientes con días de internación preoperatoria aumenta • Colecistectomía por colelitiasis • Resección colónica con preparación • Salpingoligadura • Corrección de reflujo vesicouretral EJEMPLOS • Colecistectomía en colecistitis aguda • Colectomia sin preparación • Ureterostomia EJEMPLOS • Peritonitis secundaria aperforación • Abcesos tuboovarioc • Abceso pulmonar • Empiema pleural • Fracturas expuestas EJEMPLOS FACTORES DE RIESGO DE INFECCIÓN DEL SITIO QUIRURGICO: 3 puntos MUY IMPORTANTES -Grado de contaminación bacteriana -Virulencia -Estado inmunológico del paciente
  • 3.
    1.1 CIRUGIA II –UNIDAD 1 – CLASE 1 Factores EXTRINSECOS: relacionados con la intervención quirúrgica 1) Rasurado preoperatorio: es la retirada de los pelos, produce micro lesiones en la piel 2) Grado de contaminación: aumenta la posibilidad de infección cuanto mas contaminada es 3) Duración de la cirugía: procedimientos >2 horas tienen mayor índice de infección 4) Técnica quirúrgica: correcta hemostasia, adecuado aporte sanguíneo, eliminación de tejidos desvitalizados, utilizar materiales asépticos, cierre de herida sin tensión, para evitar las infecciones. 5) Asepsia y Esterilización: es de extrema importancia para disminuir las infecciones. 6) Cirugías de urgencia – Reintervenciones: tienen una >taza de infección cirurgíca 7) Trasfusiones: se asocia con aumento de infección cuando la reposición es >1500 ml de sangre 8) Hipotermia: hace que el % de infección se multiplique. Lesiones Infecciosas Forúnculo – Forunculosis: infección del folículo pilosebáceo, áreas donde existe abundantes folículos pilosos, únicos o múltiples • Causado por bactérias (S. AUREUS) • Nódulos eritematosos, calientes, dolorosos • 1-2 cm, en el centro una región pustulosa • Puede acompañarse de linfangitis • Va madurando, llevando a la fluctuación. • Drenaje en la zona central (Espontaneo o quirúrgico). • El drenaje retrocede los signos inflamatorios, aunque es frecuente que aparezca nuevas lesiones en zonas cercanas por autoinoculación CELULITIS: inflamación inespecífica no supurada del TCS, infecciosa, post radiaciones, trastornos circulatorios crónicos, • Gérmenes Aerobios y anaerobios • Las agudas – infecciosas: tienen todos los signos de inflamación, no hay fluctuación, los limites periféricos se van perdiendo con los tejidos vecinos (lo que diferencia de la erisipela) • Manifestaciones generales de un proceso infeccioso • Tratamiento: reposo, miembro en posición declive, bolsas con hielo, ATB. FLEMON: curso evolutivo de una celulitis infecciosa, aparición de pus en el área de la celulitis infecciosa, infiltra el TCS; • Sigue el camino del tejido celular que rodea los vasos y tabiques intermusculares. • El pus NO se acumula (diferencia del absceso). • No solo en la piel, en toda área rica en tejido conjuntivo laxo con contaminación bacteriana: periamigdalino, peri faríngeo, periné • Flora polimicrobiana: aerobio y anaerobio. • Manifestaciones locales (dolor, calor, rubor, empastamiento) y sistémicas. • Tratamiento: ATB de amplio espectro Tratamiento: a) No Complicados: ATB Tópico (ácido fusidico o mupirocina al 2%), 3x al dia por una semana, sin cubrir la zona. • NO ES NECESARIO EL DRENAJE. b) COMPLICADOS: > 3 Forúnculos o están em zona de peligro (nariz o alrededor), o en pacientes inmunocomprometidos. • El tratamiento debe ser SISTEMICO (cefalosporina 1 Generación o macrólidos). DE ACUERDO AL DOCTOR Profilaxis es necesaria en  CIRUGIAS LIMPIAS  LIMPIAS CONTAMINADAS. La Profilaxis es realizada: • Generalmente Cefalozina EV • Cefalexina VO (en cortes superficiales de la piel). • 30 a 60 minutos antes de la cirugía NUNCA HACER PROFILAXIA >24 HORAS
  • 4.
    1.1 CIRUGIA II –UNIDAD 1 – CLASE 1 Absceso: producto de un proceso inflamatorio, acumulación de pus rodeada por un tejido inflamatorio circundante. • Situada en la profundidad • El pus generalmente no es visible a través de la piel. • Piel con la tétrada de Celsius, • El germen más frecuente es el S. Aureus. • Puede ser el punto de partida a otros tipos de infecciones, que puede diseminar por el torrente sanguíneo y llegar a otros locales (Sepsis) • Tratamiento: drenaje quirúrgico (la fluctuación es el indicador principal para su realización), asociada a ATB  TODOS DEBEN SER DRENADOS ANTRAX: infección aguda formada por un conjunto de forúnculos adyacentes y tejido circunvecino, originado por una infección mixta de Staphylococcus y Streptococcus • Tumefacción extensa: comprende dermis, TCS. • Puede evolucionar a la NECROSIS • Factores de Riesgo: fricción por ropas o afeitada, higiene deficiente, diabetes, inmunodepresión. • Tratamiento: durante la fase congestiva: aplicación de compresas calientes, ATB tópicos y antimicrobianos orales. En pocos días debe iniciar a supurar. El tratamiento es quirúrgico en caso que no supure fácilmente o la lesión sea muy extensa (necrosectomia). PANADIZOS - PARONIQUIA: infección del tejido periungueal proximal, lo que se hace evidente como una PÚSTULA en la semiluna de la uña. • Consecuencia de traumatismo directo o indirecto de las cutículas • Estos microtraumatismos permiten la entrada de los microorganismos (S. AUREUS o Streptococcus). • El pues esta en el pliegue ungueal y en las laterales. • Puede acompañarse de ampollas • DOLOR PULSATIL, eritema, rubor, calor. • Puede haber distrofia permanente de la una. • Tratamiento: drenaje de la colección y ATB oral. ONICOCRIPTOSIS – UÑA ENCARNADA: causada por la penetración de los bordes laterales de la una en el tejido blando periungueal. • Cursa con DOLOR e inflamación • Cuadro infeccioso con formación de tejido de granulación en los pliegues laterales. • Factores extrínsecos: modelo de calzado, obesidad, microtraumatismos a repetición, corte inadecuado. • Factores intrínsecos: malformación ósea (primer dedo hiperextendido, aumenta la presión y predispone traumatismos entre una y calzados • Tratamiento: desbridamiento de los bordes de la una, extracción total o parcial de la uña, matricectomia (retirada de toda la una, hasta de la matriz, para modificar la línea de crecimiento). LAS 3 INFECCIONES DE PIEL A SEGUIR, NO FUERON EXPLICADAS POR EL DOCTOR, PERO ESTAN EN EL LIBRO
  • 5.
    1.2 CIRUGIA II –UNIDAD 1 – CLASE 2 El agua supone aproximadamente el 60% del peso corporal magro en el hombre y el 50% en la mujer. ▪ LIC: 2/3 ▪ LEC: 1/3: o Intravascular ¼ o Intersticial 3/4. Ejemplo: varón de 70 Kg. ACT: 70Kg x 60%= 42 litros LIC: 42 litros x 2/3= 28 litros LEC: 42 litros x 1/3= 14 litros: Intravascular: 14 litros x ¼= 3,5 litros La presión osmótica se define como la presión hidrostática necesaria para detener el flujo neto de agua a través de una membrana semipermeable que separa soluciones de composición diferente. Los líquidos pueden ser; Isotónico: misma concentración de líquido en el intra y extra Hipertónico: menor concentración de liquido en el interior de la célula (célula pierde agua). Hipotónico: mayor cantidad de líquido en el interior de la célula (agua entra en el interior de la célula). Balance Hidrosalino - BHS Herramienta de calculo que permite mantener la Volemia. El objetivo es mantener la igualdad entre el aporte y la eliminación de agua en un paciente, para definir qué cantidad se debe reponer o limitar para mantener la VOLEMIA. a) Ingresos: por boca (liquido, solidos), hidratación endovenosa, trasfusiones, etc. b) Egresos: orina, heces, imperceptibles, drenajes, vómitos, diarreas, etc. Resultado: de la resta de ambos puede ser; o Positivo: ingresso mayor que el egresso. o Negativo: egresso mayor que el ingreso del paciente. PÉRDIDAS - EGRESOS Orina: 1ml/kg/hr. Heces: 250 ml dia Imperceptibles - Insensibles: respiración, sudor • (se aplica un promedio de 800 ml día). PRINCIPALES ELECTROLITOS Electrolitos: componentes fundamentales de cuerpo humano, actúan en distintos procesos bioquímicos que a su vez poseen regulación de otros centros. Se requiere un balance de electrólitos entre el medio intracelular y el extracelular, un gradiente osmótico preciso de electrólitos es importante. Tales gradientes afectan y regulan la hidratación del cuerpo, pH de la sangre y son críticos para las funciones de los nervios y los músculos, e imprescindibles para llevar a cabo la respiración • Los electrólitos pueden entrar o salir a través de la membrana celular por medio de estructuras proteicas especializadas, incorporadas en la membrana, denominadas canales iónicos Son indispensables para la vida, deben mantenerse siempre en equilibrio (su baja o alta puede ser letal) Sus Valores normales son; o Na: 135 – 145 mEq/l o K: 3,5 – 5 mEq/l o Ca: 8,4 -10,5 mg/dl o pH 7,4 o pCO2: 35- 45 mmHg
  • 6.
    1.2 CIRUGIA II –UNIDAD 1 – CLASE 2 es el principal catión extracelular e intravascular Los valores normales son entre 135 – 145 mEq/l, Para mantener una concentración de Na+ normal la ingesta de agua debe equilibrarse con el volumen de excreción de esta. La Hiponatremia: se define como un [Na+] en plasma < 135 mEq/l. Cualquier proceso que limita la eliminación de agua o que expande el volumen alrededor del Na puede causar una disminución de la concentración de Na+. Tratamiento: ➢ Corregir la enfermedad subyacente. ➢ Identificar si el paciente es SINTOMATICO Si es sintomática ya sea aguda o crónica es una urgencia médica y debe hacer una corrección rápida ➢ Determinar: velocidad de corrección, intervención adecuada, dependiendo de la gravedad de los signos neurológicos. ➢ Cálculo de Corrección de Hiponatremia ▪ Paciente que ingresa con síntomas, se realiza un laboratorio que informa [Na+]en plasma de 132 mEq. ▪ Sabiendo que la concentración normal es de 135 a 145 mEq/l. ▪ Se realiza una resta de lo que le falta al paciente 135 -132. ▪ Es decir, necesita 3 mEq de corrección. La Hipernatremia: se define como un [Na+] en plasma > 145 mEq/l. Representa un estado de Hiper osmolaridad (estado que estimula el centro de la sed). Por lo común se debe a; El aumento de Agua en el intravascular, diluye el NA y resulta en una baja de su concentración Procesos que limitan la alteración de ingesta y eliminación de agua: Fallas Renales: al no eliminar la cantidad correcta de agua, acumula diluyendo el NA. Ingesta exagerada de Agua - líquidos: diluye el Na y genera hiponatremia. Secreción aumentada de la Hormona Antidiurética: en pacientes post quirúrgico Ciertos medicamentos: retienen agua y son causantes de hiponatremia. Na+ El órgano blanco de la hiponatremia es el SNC INTOXICACION CELULAR HIDRÍCA El [Na+] es el ´IMAN que arrastra el agua para el compartimiento intravascular, en el caso de que haya baja concentración de NA, el agua sale al medio extracelular, luego pasa al intracelular, lo que hace con que aparezcan las Manifestaciones Clínicas por exceso de agua en el medio intracelular; Manifestaciones Clínicas: ➢ Náuseas, Vómitos. ➢ Transtornos visuales. ➢ Somnolencia ➢ Agitación, confusión. ➢ Convulsión. (por edema cerebral). ➢ MUERTE: si no se realiza la corrección • Instalación lenta: >48 horas, manifestaciones menores • Instalación aguda: <48 manifestaciones más rápidas Las manifestaciones aparecen cuando las concentraciones de sodio son <125 meq Corrección debe ser realizada de FORMA LENTA: elevar 1 a 2 mEq/l por hora (esto reducirá la sintomatología del paciente y evitar trastornos más graves) ➢ Se utiliza Solución Salina Isotónica o Hipertónica Riesgos del Tratamiento: la corrección de Na do debe pasar de 12mEq/l en 24 horas, pues puede causar; ➢ Mielinolisis Central Pontina: desmielinización de la sustancia blanca cerebral. Resultado de una perdida de agua libre o por aumento de Na Hipernatremia Hipervolemica: por adm yatrogénica de líquidos que contengan Na Hipernatremia NORMOVOLEMICA: causas renales y extrarenales Hipernatremia HIPOVOLEMICA: por perdida de agua o eliminaciones (gastrointestinales, quemados, sudoraciones profusas en poco tiempo como en deportistas)
  • 7.
    1.2 CIRUGIA II –UNIDAD 1 – CLASE 2 Tratamiento: ➢ Corregir la enfermedad subyacente. ➢ Determinar: velocidad de corrección, intervención adecuada dependiendo de la gravedad de los signos neurológicos. ➢ Cálculo de Corrección de Hipernatremia • Aquí al contrario de la hiponatremia, el paciente tiene mucho Na intravascular, por lo tanto, se le administra agua para poder diluir la concentración de Na presente en el medio intravascular; • Corrección 10 -12mEq/l por día. • Se utiliza solución Dextrosa al 5% es el principal catión extracelular e intravascular Los valores normales de Potasio (K+): 3,5 – 5 mEq/l Hiperpotasemia - Hipercalemia: se define como un [K+] en plasma > 5 mEq/l. Las causas más frecuentes son: 1) Exceso de aporte de k 2) Redistribución de K: pasaje del K intra al extracelular (por destrucción celular, se libera el K contenido en el interior de la célula, muscular - fisiculturista, hemolisis masiva – enfermedades hemáticas) 3) Disminución de la excreción renal de K: IECA, BRA, AINES: tratamiento crónico. Hay muchos imanes (Na) en el intravascular: lo que atrae mucha agua del espacio extracelular y del interior de la célula al medio INTRAVASCULAR, comienza a deshidratar la célula (la célula se contrae); El órgano blanco de la HIPERNATREMIA es el SNC INTOXICACION CELULAR HIDRÍCA Manifestaciones Clinicas: ➢ SNC: inquietude, irritabilidad, delírio, convulsiones, coma. ➢ Debilidad muscular ➢ Taquicardia, hipotensión, sincope Somnolencia ➢ Oliguria ➢ MUERTE: si no se realiza la corrección ➢ Mucosas secas, disminución de la saliva y lagrimas Es importante determinar el tiempo de instalación • Aguda: <48 horas se podría rehidratación rápida • Crónica: >48 horas la rehidratación no debe ser rápida, lenta de 48 a 72 horas (las neuronas se adaptan a la hipo- osmolaridad, equilibran al medio externo, no se recomienda Las manifestaciones aparecen cuando las concentraciones de sodio son >160 mEq/L K+ Pseudo – Falsa - Hiperpotasemia: liberación del potasio de los hematíes durante la extracción sanguínea en el tubo o por hemolisis de la muestra. Por eso debemos tener en cuenta esta situación. ➢ En caso de Hiperpotasemia se debe reconfirmar con una nueva toma de sangre El órgano blanco de la hiperpotasemia es el CORAZÓN Manifestaciones Clinicas: ➢ Cardíacas precoz: • Trastorno de Repolarización (ondas T picudas y simétricas). ➢ Cardiaca con K+ >6,5: • Trastorno de conducción interauricular (onda P aplanada o intervalo PR alargado) ➢ Cardiacas con K+ 8: ritmo completamente ventricular, produciendo fibrilaciones ➢ Neuromuscular: son más inconstante (en caso de K muy elevado) astenia, parestesia, debilidad muscular difusa, en casos graves puede afectar músculos respiratorios Diagnóstico: es CLINICO + Dosaje de K+ plasmático NO OLVIDAR QUE, EN CASO DE HIPERPOTASEMIA, es bueno confirmar el resultado + (por la posibilidad que sea una pseudo hiperpotasemia). ECG: estudio primordial para ver la gravedad, y verificar la eficacia del tratamiento de corrección
  • 8.
    1.2 CIRUGIA II –UNIDAD 1 – CLASE 2 Tratamiento: se debe antes de todo, descartar una pseudo hipercalemia, después hay 3 principales opciones 1) Disminuir la excitabilidad de la membrana celular del musculo cardiaco: • Cloruro o Gluconato de Calcio: endovenosa, logra la estabilidad del musculo cardiaco evitando los efectos. o Se usa 10 ml de una solución de 10mg (diluido en suero fisiológico u glucosado), perfundida en 2-3 min. o UTILIZADO EN CASOS GRAVES 2) Sustancias para favorecer la transferencia del k del medio extracelular al intracelular: • Bicarbonato de Na+ EV • Goteo de insulina en suero glucosado, 10-20 UI. • Salbutamol en vía inhalatoria, usados mas en casos no tan graves, o 10 – 20 mg en nebulización, inicio de acción en 30 min 3) Eliminación del K del organismo: aumentando la excreción renal del K, utilizando; • Diuréticos que actúan en el ASA Ascendente del Henle: furosemida (en caso de función renal conservada), • Hemodiálisis: en caso de insuficiencia renal con elevación de K Hipopotasemia – Hipocalemia: se define como un [K+] en plasma < 3,5 mEq/l, puede deberse a una disminución en la ingesta o a un aumento de la perdida (lo más frecuente). Las perdidas pueden ser; ➢ Perdidas Digestivas: es la causa, mas frecuente (vómitos, diarrea, fistulas digestivas) ➢ Perdidas Urinarias: por mal uso de diuréticos, hiperadosterolismo primário ➢ Disminución en el aporte de potasio. Tratamiento ➢ Corregir la enfermedad subyacente. ➢ Objetivo inmediato es: prevenir las consecuencias cardiacas ➢ Reposición: EV, NUNCA EN BOLO, LENTO Y PAUSADO, ▪ VENA GRUESO CALIBRE El órgano blanco de la hipopotasemia es el CORAZÓN Manifestaciones Clínicas: ➢ Cardiacas: trastorno del ritmo cardiaco (ECG se visualiza prolongación del intervalo Q-U, inversión onda t, depresión segmento ST, aparición onda u. ➢ En casos más severo intervalo PR prolongado, y ensanchamiento QRS. ➢ Musculares: astenia, calambres, mialgia, hipotonía muscular, en casos graves hay parálisis de músculos del tronco y diafragma ➢ El músculo liso también se afecta (íleo paralitico, o paresia vesical). Los síntomas graves: son más frecuentes cuando el valor de K es <3,0 mEq/l). Diagnóstico: es CLINICO + Dosaje de K+ plasmático ECG: estudio primordial para ver la gravedad, y verificar la eficacia del tratamiento de corrección Vía oral es más seguro, se puede administrar 40mEq cada 4 horas. ▪ Se calcula que se administran 10mEq por cada 0,10mEq/l disminuidos en la concentración sérica. Vía Intravenosa: siempre se prefiere la vía oral, pues en vía endovenosa es muy peligrosa pues presenta efectos colaterales graves, pudiendo causar daño cardiaco, ALTAMENTE MORTAL, solo en casos que el paciente NO pueda recibirlo por vía oral, y el paciente debe estar MONITORIZADO, no debe superar los; o 40mEq para venas periféricas: es muy irritante a las venas, y puede causar una Flebitis. o La velocidad de perfusión no debe superar los 20mEq/hora o Se utilizan soluciones salinas isotónicas como vehículo (suero fisiológico).
  • 9.
    1.2 CIRUGIA II –UNIDAD 1 – CLASE 2 Los valores normales de Calcio son de: 8.5 – 10.5 mg/ml HIPERCALCEMIA: valor sérico de cálcio >10,5 meq/L o cálcio ionizado >4.8 mg/100ml. Tratamiento: depende de la gravedad de la sintomatología del paciente ➢ Pacientes deshidratados: se realiza la rehidratación, perfundiendo suero salino isotónico, luego asociar diurético de asa para aumentar la excreción urinaria de ca ➢ Si el calcio sigue elevado: podemos recurrir a la diálisis HIPOCALCEMIA: no es muy frecuente en la urgencia, se define como una [Ca+] < 8,5 mg/dl, o calcio iónico <4,2 • Post operatorios de Tiroides y/ o Paratiroides, hipoparatiroidismo • Pancreatitis • Infección de tejidos blandos • Insuficiencia renal • Fistulas digestivas, hipoparatiroidismo Tratamiento: ➢ Hipocalcemia aguda sintomática: debe hacer reposición EV de calcio; • Gluconato de calcio EV • Nunca hacer EN BOLO • Administración lenta • Ampollas de 10 ml diluir en 100 cc de suero glucosado. • En no menos de 15 min Ca + El Calcio iónico: es el calcio libre, el único fisiológicamente activo. Normalmente es mantenido en limites estrechos por las hormonas (parathormona, metabolitos vitamina D, calcitonina). Actúa a nivel de hueso riñón intestino, corazón, etc. 4.2 a 4.8 mg/100ml El órgano blanco de la hipercalcemia es el MUSCULO ESTRIADO Y CARDIACO Manifestaciones Clínicas: ➢ Trastornos a nivel de los músculos ➢ Anorexia ➢ Nauseas, vomito, dolor abdominal ➢ Obnubilación, confusión, coma ➢ Arritmias cardiacas, trastornos ECG El órgano blanco de la Hipocalcemia es el MUSCULO ESTRIADO Y CARDIACO Manifestaciones Clínicas: ➢ Cuando el calcio iónico es <2,5 aparece la sintomatología ➢ Descenso brusco: parestesia en cara y extremidades, calambres musculares, estridor, tetania, convulsiones ➢ Disminución de la contractibilidad e insuficiencia cardiaca ➢ Signos de Chvostek: espasmo en los músculos de la cara por la percusión sobre ellos con el martillo de reflejos. ➢ Signo de Trosseu: espasmo visible y doloroso del carpo al aumentar la presión del esfigmomanómetro por encima de las cifras sistólicas durante 3 minutos
  • 10.
    1.2 CIRUGIA II –UNIDAD 1 – CLASE 2 Cristaloides – Soluciones ISOTONICAS: son los más utilizadas en el preoperatorio para aumentar la volemia a) Fisiológico – Cloruro de Na al 0,9%: el mas utilizado. o Isotônico e Isosmótico: tiene la cantidad de electrolitos aproximadas a la del cuerpo. o Contiene: 154 mEq de Na y Cl: por ser un poco superior a las concentraciones del cuerpo puede producir una leve hipernatremia e hipercloremia (que no es perjudicial). Tiene presentaciones de 0,45%. b) Dextrosa 5%: se considera como agua libre, ya que no posee electrolitos. o También se presentan con mayor contenido de glucosa: 10%, 30%, 50% (la elección depende del requerimiento del paciente). c) Ringer Lactato: son hipotónicas porque contienen menos sodio que la cantidad de Na corporal, por eso NO se recomienda como mantenimiento. Se utiliza generalmente en pacientes prequirúrgicos para mantener la concentración de agua y electrolitos (pues provienen de ayuno prolongado). o No indicado en Px con Acidosis: pues en su concentración de lactato puede exacerbar el cuadro. COLOIDES: permiten un rápido aumento de la volemia, permanecen mas tiempo en el torrente vascular, debido a su mayor peso molecular. Concentraciones menores (500ml), aumenta la volemia durante mas tiempo SUEROS USO DE LOS SUEROS EN CIRUGIA ➢ Antes de entrar a la cirugía: normalmente se usa soluciones ISOTÓNICAS (cristaloides) • Suero fisiológico • Ringer lactato Son parecidos, pero la diferencia es que el RINGER tiene en su composición POTASIO Paciente con OLIGOANURIA: debe cuidar para no administrar Ringer (por que eleva el nivel de K+). ➢ Posoperatorio: se hace una mezcla de soluciones; • Ya puede utilizarse el Glucosado (NO SIRVE PARA REPONER NI MANTENER LA VOLEMIA). • Suero fisiológico • Ringer lactato Cuando necesitamos reponer la volemia por un choque hipovolémico 1) Iniciamos con Cristaloides 2) Si se necesita seguir la reposición por más tiempo: podemos optar por él; • COLOIDES: para evitar un aumento excesivo de volumen y causar edema agudo de pulmón en el paciente.
  • 11.
    1.2 CIRUGIA II –UNIDAD 1 – CLASE 2 SI NECESITO ml/h ➢ Microgotas/minuto = ml/horas  500 microgotas/minutos es lo mismo que 500 ml/h ➢ Macrogotas/minuto, debo MULTIPLICAR POR 3  170 macrogotas/minutos equivale a 500ml/h
  • 12.
    1.3 CIRUGIA II –UNIDAD 1 – CLASE 3 1) Vapor a alta temperatura – Auto Clave: • Método más utilizado, efectivo y eficiente en el campo de la salud • El vapor a presión atmosférico normal NO ES SUFICIENTE PARA LOGRAR LA DESTRUCCIÓN COMPLETA DE LOS GERMENES, pero a vapor alcanza la temperatura necesaria para hacerlo. • Cámara central: donde se coloca los elementos • Mecanismo para presión alta: el vapor se bombea dentro de la cámara, y cuanto; >la presión es >la temperatura • Se logra alcanzar: t° 121°c (Presión: 1,03 BARES) O t° 132°c (Presión: 1,84 BARES) • Tiempo de exposición: depende de la potencia del aparato y el tipo de material. • VAPOR CON > 97% DE AGUA • AGUA FILTRADA: aun así, se puede encontrar restos de minerales, que pueden depositarse en las superficies de los elementos, visualizándose como machas naranjas sobre los artículos esterilizados. Procesos de desinfección y esterilización – Sistema de Spaulding Artículos Críticos Artículos Semicríticos Artículos No Críticos Son los que ingresan en el sistema vascular o en los tejidos estériles, o la sangre fluye por ellos. Son los que entran en contacto con las mucosas o con la piel NO INTACTA Entran en contacto con la piel intacta (no solo las mucosas). EJEMPLOS Instrumentos quirúrgicos, injertos, agujas, catéteres, laparoscopios, instrumentos dentales, cepillos para citología, etc. Endoscopios, laringoscopios, tubos endotraqueales, aparatos respiratorios, dializadores, sondas, termómetros. Estetoscopio, manguitos para TA, electrodos, ropas, superficies, las manos son la fuente más común de infección. Procedimiento Realizado ESTERILIZACIÓN Desinfección de alto nivel (>20min) Desinfección de nivel intermedio (<10min). Desinfección de nivel intermedio (si hubo contaminación grave, con sangre, por ejemplo). Desinfección de bajo nivel: para la mayoría de los artículos no críticos y de superficie. AMBIENTE QUIRURGICO DESINFECCIÓN Y ESTERILIZACIÓN ANTES DE INICIAR, CONOZCOMOS UNOS CONCEPTOS ➢ ANTISEPTICO: sustancia química que se usa en tejido vivo ➢ Desinfectante: en superficies inanimadas ➢ Bacteriostático: inhibe la colonización bacteriana, pero no elimina la bacteria ➢ Descontaminación: proceso que limpian los materiales quirúrgicos, debe eliminar todos los agentes patógenos. ➢ Desinfección: proceso que elimina los microbios de superficies inanimadas (no indicados para tejidos). • Alto Nivel: destrucción de todos los microorganismos (incluye micobacterias, pero no las esporas bacterianas). • Nivel Intermedio: efectivo contra micobacterias y la mayoría de los virus. • Bajo Nivel: destruye la mayoría de los virus y bacterias. ➢ Esterilización: proceso que destruye completamente los microbios de un objeto, no hay niveles, el objeto está o no estéril Orificios del cuerpo que no son estériles: orificios externos del cuerpo (uretra, ano, vagina, oído, boca) Sistema MONITOR QUIMICO Tira de papel, que cambia de calor cuando expuesto a valores específicos de temperatura, presión o humedad. También puede venir en forma de bolitas dentro de un tubo de vidrio. Se coloca dentro y fuerza del paquete a esterilizar Sistema MONITOR BIOLOGICO Se utilizan bacterias para la monitorización del proceso de esterilización, pero se deben hacer controles biológico 1 vez a la semana en todos los esterilizadores. Utilizados para esterilizar prótesis antes de la colocación. Métodos de Esterilización Coagula los Ácidos nucleicos y proteínas de los materiales genéticos de las células Destruye la pared de las bacterias PODEMOS ESTERILIZAR: instrumental quirúrgico, ropa en general (otros materiales pueden no soportar la presión o no ser penetrado por el vapor: hechos de goma o madera o material que puede derretir).
  • 13.
    2.3 CIRUGIA II –UNIDAD 1 – CLASE 3 2) Esterilización por óxido de Etileno • Líquido inflamable (usado en forma pura, mezclado con anhidrido y fluor-carbonos). • Cuando se mezcla con gas, causa la esterilización eficaz. • La exposición puede provocar quemaduras de piel y mucosas • Ocupación prolongada puede afectar el aparato respiratorio • No penetra el vidrio • Aireación posterior: los artículos deben airearse para disipar todo el gas residual de los artículos. ▪ Cámara especial ▪ Aire ambiental: cuando se toma todas las medidas de seguridad ▪ El tiempo depende del objeto, tamaño. Puede durar hasta 24 horas 3) Esterilización por Gas- Plasma • Tiempo más corto que el oxido • Gases ionizados • Tiempo de exposición: 30-60 minutos. • No sé general tóxicos químicos, por esto no necesita el tiempo de aireación 4) Acido Peracético • Liquido compuesto de 35% del ácido • Oxidación • Deben enjuagarse • Al final se trasforma en ACIDO ACETICO (VINAGRE) y OXIGENO. • No deja residuos químicos (PERO SE DEBE ENJAGUAR MUY BIEN LOS OBJETOS) 5) Radiación • Utiliza Cobalto 60 • LOS EQUIPOS PRE-EMPAQUETADOS DESECHABLES PASARÓN POR ESTE MÉTODO (elementos cortantes, suturas, esponjas, campos quirúrgicos desechables). Esterilización por fabricantes 6) Calor SECO – ESTUFA: • Utiliza el calor por un determinado tiempo de exposición (1:45 minutos), mata todos los microorganismos. • Utilizados generalmente para caja de instrumentales. • Tienen marcadores que cambian de color cuando ya están esterilizados. I. Para dispositivos Médicos: a) Glutaraldehido al 2% - CIDEX: para desinfección de alto nivel, acción esporicida, bactericida, viricida, tuberculicida (en 20 minutos). ➢ Se debilitan cuando: por la dilución no intencional (cuando se coloca materiales mojados, deben siempre ser secados antes se sumergir), y presencia de material orgánico ➢ Cuando se mezcla en una solución: deben ser renovadas completamente en 15 DIAS ➢ Provoca irritación de ojos y fosas nasales ➢ Tóxico para los tejidos. ➢ Los elementos desinfectados por este método deben ser enjaguados cuidadosamente antes de ser utilizados. b) Ortoftaldehido 0.55 % CIDEX OPA: el material debe ser colocado SECO en la solución durante 12 minutos, luego ser enjaguado 3 veces antes de ser utilizado (pues puede manchar la piel). VIDA MEDIA 14 DIAS. Destrucción de ADN y de la estructura proteica de los microorganismos. Interfiere en los procesos metabólicos y reproductivos de la célula. PODEMOS ESTERILIZAR: instrumentos delicados (microquirurgicos), es muy penetrante por eso es ideal para instrumentos complejos. PODEMOS ESTERILIZAR: artículos sensibles a la temperatura y humedad, además para metales y no metales (vidrio, plásticos, cerámicas) Destruye los microorganismos al interferir con la membrana celular, material genético y enzimas celulares Inactiva procesos celulares por OXIDACIÓN Desinfectantes
  • 14.
    3.3 CIRUGIA II –UNIDAD 1 – CLASE 3 II. Desinfectantes ambientales: a) Fenólicos: se usan en forma de detergente para limpieza hospitalaria, ➢ NO ES ESPORICIDA ➢ Es tuberculicida, viricida y bactericida ➢ OLOR MUY FUERTE, puede causar irritaciones respiratorias y lesiones cutáneas b) Compuestos de amonio cuaternario: funguicidas y bactericidas, pero no matan esporas. c) Hipoclorito LAVANDINA: acción esporicida, tuberculicida, también es efectivo contra VIH. ➢ Se desactiva en presencia de material orgánico (se debe limpiar primero el área, después aplicarle). ➢ No se usa en metales (tienen efectos corrosivos). d) Alcohol: compuesto por alcohol etílico e isopropílico, es hidrosoluble. BACTERICIDA, VIRICIDA, TUBERCULICIDA. Es efectivo contra VIH y citomegalovirus. ➢ Capacidad de desinfección optima en una dilución de 60- 70%. ➢ No debe usarse en instrumentos quirúrgicos: no es esporicida y es muy corrosivo para el acero inoxidable. ➢ NUNCA DEBE SER USADO EN PRESENCIA DE INSTRUMENTOS DE LASER Y ELECTROCALTERIO.
  • 15.
    1.4 CIRUGIA II –UNIDAD 1 – CLASE 4 CHEQUEO CLÍNICO: incluye una buena; a) Histórica clínica: evaluar todos los puntos ya conocidos de la historia clínica, teniendo en cuenta aquí antecedente se quirúrgicas anteriores (y complicaciones), antecedentes personales o familiares de reacciones anestésicas adversas, además es importante averiguar sobre síndrome de apnea obstructiva. b) Examen físico completo: signos vitales, fiebre, peso, estado del sistema cardiovascular y pulmonar, así como la valoración de la dificultad de acceder a la vía aérea. c) Valoración de los datos auxiliares del diagnóstico: dependerán del tipo de cirugía, tipo de anestesia y los datos del examen físico y la historia clínica. SE DESACONSEJA PRUBAS DE RUTINAS EN PACIENTES SANOS SOMETIDOS A CUALQUIER TIPO DE CIRUGIA (por riesgo bajo de complicaciones y falsos +, encareciendo el tratamiento y tardando el acto quirúrgico). El chequeo PRE-OPERATORIO es fundamental debido a que; • Valora el riesgo operatorio: para dar un pronostico de la sobrevida del paciente. • Valora la posibilidad de cualquier intercurrencia o comorbilidad que tratar: para ser estabilizada antes de la cirugía, minimizando los riesgos y complicaciones postquirúrgicas. • Valora las posibles complicaciones: inherente al acto operatorio o relacionadas a las comorbilidades o situación clínica del paciente. • Muy importante ante probables conflictos médico- legales. PRE - OPERATORIO Lapso de tiempo que transcurre entre la indicación médica de operar y la intervención quirúrgica propiamente dicha. Variable en cuanto a su duración, depende de muchos factores; • Estado del paciente • La Patología • Estado de urgencia del paciente • Momento oportuno de la Intervención (definido por el cirujano) Valoración del Riesgo Quirúrgico Se realiza a través de parámetros clínicos y laboratoriales del CHEQUEO PRE-OPERATORIO, además, para la evaluación general se establece una clasificación del estado físico y la aptitud (ASA) para ser sometido a la cirugía CUANTO MENOR EL ASA: MENOR ES EL INDICE DE MORTALIDAD DEL PACIENTE. CIRUGIAS DE EMERGENCIA: se debe agregar el sufijo E en el ASA correspondiente (para representar la necesidad de ser operado con urgencia). Paciente con EDAD AVANZADA: si tiene un ASA I, se debe incrementar al ASA II (solo se aumenta el ASA si el paciente tiene ASA I).
  • 16.
    1.4 CIRUGIA II –UNIDAD 1 – CLASE 4 Valoración de Complicaciones: • Profilaxis de infecciones: es importante averiguar la necesidad de screening de SARM (estafilococos meticilinresistente). También valorar la necesidad de profilaxis para EBA (endocarditis bacteriana aguda). • Profilaxis de TVP y TEP: se hace a través de escores (de acuerdo a su resultado se usa heparina o medidas mecánicas). • Alergias a fármacos: fundamental valorar alergias a penicilina o AINES. • Vicios: tabaquismo (es aconsejable la descontinuación del habito el MAYOR TIEMPO POSIBLE, previo al acto operatorio. • Isquemia pre y post- operatoria: se debe valorar la necesidad de estudios cardiacos de acuerdo a los datos conocidos del paciente. • Requerimiento de ARM y UTI: dependiendo de la valoración del riesgo y la presencia de comorbilidades importantes, tiempo y tipo de anestesia que se usará. • Posibilidad de gestación en curso: solicitar test de embarazo en todas las mujeres en edad fértil • Dificultad de acceso a la vía aérea: a través del Mallampati, que aportará datos sobre la intubación del paciente. • Disturbios hidroelectrolíticos: es necesaria una correcta evaluación de los electrolitos para guiar el manejo del paciente en relación al equilibrio hidroelectrolítico. • Necesidad de hemoderivados: evaluando el grado de anemia. • Necesidad de vacunación: antitetánica y otras de acuerdo a la cirugía del paciente. Cirugías Crónicas o Programadas: el periodo pre operatorio es largo (días a semanas o meses), el cirujano dispone de todo el tiempo necesario para el diagnóstico y los estudios, estabilizar las patologías de base y dejar el paciente en las mejores condiciones posibles.  Se comienza siempre por una buena Historia Clínica: datos de filiación, anamnesis y, también se debe averiguar datos sobre otras afecciones que pudo haber sufrido el paciente mismo no siendo directamente relacionada al cuadro actual (pues muchas veces el paciente no refiere ciertos datos de valor, que no le parece importante).  Examen físico completo: comenzando siempre por la región afecta, siempre se finaliza con un tacto vaginal y rectal (indispensable en todo examen físico en cirugía). Una vez finalizada la historia clínica y el examen físico, el medico analiza la necesidad de Exámenes Complementarios Tipos de Cirugias • Cirugías por hernias inguinales no complicadas • Colecistitis crónica calculosa • Bocio coloide. Medios Auxiliares de Laboratorio Rutina Laboratorial para CIRUGIA PROGRAMADA • Análisis de sangre: ▪ Hemograma - VSG ▪ Glicemia: descartar diabetes ▪ Urea- Creatinina – Electrolitos ▪ Perfil hepático completo ▪ Perfil lipídico completo ▪ Perfil proteico ▪ Crasis sanguínea – Tipificación ▪ Estudios especiales según la patología (por ejemplo: Perfil tiroideo en cirugías por bocio coloide). • Análisis de orina: ▪ Orina simple y sedimento • Análisis seriado de heces: ▪ Buscar vermes y protozoarios Medios Auxiliares de Imagenes: • Radiografías ▪ Simples ▪ Contrastadas • Ecografías • Endoscopias ▪ Altas ▪ Bajas • TAC • ECG – Ecocardiografia • Gasometría Arterial - ESPIROMETRIA Evaluar necesidad de estudios especiales para diagnósticos PRE-OPERATORIOS (PAAF- TRUCUT)
  • 17.
    1.4 CIRUGIA II –UNIDAD 1 – CLASE 4 Cirugías de Urgencia: generalmente el periodo preoperatorio es de pocas horas (variable según las circunstancias, pero generalmente debe haber intervención quirúrgica dentro de las 6 horas), para poder realizar los estudios necesarios y estabilizar el paciente para la intervención Una vez finalizada la historia clínica y el examen físico, el medico analiza la necesidad de Exámenes Complementarios Cirugías de Extrema Urgencia: aquí el periodo pre operatorio desaparece, como en;  Hemorragias severas de grandes vasos: debe ser cohibida por algún procedimiento de hemostasia provisoria • Compresión para la llegada del paciente al hospital.  Obstrucción de vía aérea: tiempo máximo de anoxia que soporta el cerebro es 3MINUTOS (ACCIÓN RAPIDA); 1) Primero se realiza la maniobra de Helmich: para realizar la desobstrucción de la vía aérea. 2) Si esta no tiene éxito: PUNCIÓN CRICOTIROIDEA. 3) Ultima opción: Traqueostomia Hemograma: serie roja (anemia); serie blanca (leucocitosis o linfopenia asociado a infecciones); plaquetas; VSG (indica si el proceso es crónico) Urea y Creatinina: indica la funcionalidad glomerular, para cualificar la función renal (si están alteradas deben ser corregidas antes de la cirugía). Electrolitos: son muy importantes NA (más importante quirúrgicamente, por las arritmias causadas por una HIPERCALEMIA), K, CL Perfil hepático: GPT, GOT, Fostasa Alcalina (alterada en situaciones de obstrucción de vía biliar), Bilirrubina D e I. Perfil Lipídico Completo: principalmente en pacientes obeso (para analizar patologías de bases desconocidas). Perfil Proteico: dosaje en sangre de proteínas totales y albuminas Crasis sanguínea: para analizar la coagulación (PLAQUETAS, FIBRINOGENO, TIEMPO DE PROTOMBINA, PRUEBA DEL LAZO) y la TIPIFICACIÓN ORINA: simples (ph, densidad, nitritos, sangre macro o micro) y sedimento (presencia de cristales y células) Análisis de HECES: buscando una patología parasitaria concomitante (que explicaría una anemia). Pasos a seguir para Diagnosticar Abdomen Agudo Quirúrgico Descartar dolor abdominal de causa sistémica Descartar dolor abdominal de causa torácica Descartar dolor abdominal de tratamiento médico Identificar el tipo de abdomen agudo quirúrgico: Inflamatorio, Oclusión intestinal, Torsión de víscera o tumor, Hemorragia intraperitoneal, Grandes dramas abdominales (Infarto agudo de mesenterio, pancreatitis aguda). Medios Auxiliares de Laboratorio Rutina Laboratorial para CIRUGIA DE URGENCIA • Análisis de sangre: ▪ Hemograma - VSG ▪ Glicemia: descartar diabetes ▪ Urea- Creatinina – Electrolitos ▪ BILLIRUBINAS – FOSFATASA ▪ Tipificación y TP • Análisis de orina: ▪ Orina simple y sedimento Medios Auxiliares de Imagenes: • Radiografías ▪ Simples TÓRAX Y ABDOMEN • Ecografías: solo abdominal • Endoscopias: solo en caso de vólvulo sigmoides, que se puede realizar una desvolvulación endoscópica evitando una cirugía. • TAC: en caso de dudas diagnosticas • ECG • Gasometría Arterial NO SE SOLICITA NINGUN MEDIO AUXILIAR PARA EL DIAGNOSTICO EN RESUMÉN • Se debe establecer una Comunicación fluida entre (cirujano, clínico, anestesiólogo) en el preoperatorio. • El cirujano debe solicitar la valoración prequirúrgica lo mas detallado posible: de acuerdo al tipo de cirugía, técnica, posibilidad de complicaciones, infecciones, tipo de anestesia, tiempo quirúrgico, etc. • El clínico debe contar con un instrumento estandarizado: cuestionarios y scores para la valoración de riesgos preoperatorios. • Siempre realizar el chequeo clínico pre- operatorio: estará a cargo del clínico la necesidad de estudios auxiliares o no, de acuerdo a cada paciente. • Evaluar necesidad de monitoreo/asistencia de un clínico en el pre y post- operatorio:
  • 18.
    1.5 CIRUGIA II –UNIDAD 1 – CLASE 5 1) Post- Operatorio Inmediato: comienza en el momento mismo que termina la operación y se extiende, en general, hasta las 48 a 72hs de finalizado el acto operatorio. ▪ Es el periodo más corto, pero el que exige el mayor cuidado posible por ser él;  MAS PELIGROSO para el paciente. ▪ Requiere de una vigilancia estrecha; en quirófano o una sala anexa al centro quirúrgico – sala de recuperación post anestésica ▪ Se debe monitorizar: con vía venosa periférica, lugar donde tiene acceso a oxigeno caso sea necesario y un monitor para controlar PA, PULSO, FC, SATURACIÓN. Post - OPERATORIO Es el período de tiempo transcurrido desde el momento mismo que termina el acto operatorio, hasta el día que el paciente es dado de alta. Es muy variable en cuanto a su duración. Dependen de; • Edad del paciente • Estado general previa a la cirugía • Magnitud de la intervención quirúrgica • Cirurgia de urgência o programada • Presencia de patologias de base Division del Post – Operatorio El post operatorio está en relación directa con la preparación preoperatoria • Paciente bien preparado: todas las posibilidades de evolucionar de forma satisfactoria • Paciente mal preparado: podrá presentar alguna complicación que perturbe la convalecencia. De nada vale una técnica quirúrgica perfecta si el paciente no fue bien preparado previo a la cirugía Dividimos este periodo en 2 fases bien diferentes PRIMERA FASE Desde el fin de la operación hasta que el paciente recupere su lucidez. • Paciente inconsciente, bajo drogas anestésicas. • No debe salir del quirófano, si no respira espontáneamente y los signos vitales son estables (pues ahí hay todos los elementos necesarios para una emergencia). • No debe quedar solo bajo ninguna circunstancia, aunque sea por un instante (momento muy peligroso para el paciente) • VIGILANCIA CONSTANTE DE SIGNOS VITALES • Verificar que funcione la via endovenosa periférica. • Verificar que respire solo EVITAR USO DE OPIACEOS – BARBITURICOS Pueden producir una depresión respiratoria y enmascararar una anormalidad respiratoria SEGUNDA FASE Comienza con la recuperación de la lucidez y finaliza con el restablecimiento de las funciones intestinales. Se controlarán lo siguiente: • Necesidad de vía venosa periférica para hidratar el paciente (pues esta con restricción por VIA ORAL). • Determinación de signos vitales (PA, PULSO, FR, T), cada 6 horas. • Alimentación: nula o escasa, el paciente no tiene ganas de comer. El paciente puede tener sed por deshidratación o efecto anestésico (se puede acelerar infusión de líquidos o humedecer la boca del paciente). • Combatir el dolor: analgesicos • Balance de ingresos y egresos: cada 24 horas (casos especiales, cada 6 horas). • Movilización: el px desperto debe movilizarse lo más precoz posible (mismo día o en el día siguiente). • Control de la herida operatoria: la primera se realiza 1 día después (cambio de curación que puede tener sangre) y luego se realiza curación diaria. En caso que tenga dreno, se debe hacer el control diario, del aspecto y cantidad del liquido
  • 19.
    1.5 CIRUGIA II –UNIDAD 1 – CLASE 5 2) Post- Operatorio Precoz: se inicia con el restablecimiento del tránsito intestinal y se prolonga hasta el día del alta (puede durar de 8 – 10 días). Seguir controlando lo siguiente: ▪ Toda vez que pueda, el paciente operado debe alimentarse: se debe iniciar con líquidos (Té, jugos sin azúcar para evitar fermentación), en las primeras 24 horas, si tolera bien, debe evolucionar a semisólidos y luego sólidos. ▪ Determinación de signos vitales ▪ Alimentación progresiva: a medida que pasen los días debe aumentar en cantidad y calidad hasta que vuelva a su dieta normal. Si vuelve a su dieta normal puede retirar la alimentación por via periférica y la medicación puede pasar a ser por VIA ORAL. ▪ Movilización: aquí debe INTENSIFICARSE si no puede leven ▪ Herida operatoria: debe ser vigilada DIARIAMENTE, lo ideal es estar limpia y seca. Complicaciones; • Inflamaciones • Infecciones – Abscesos ▪ Miembros inferiores: deben ser controlados TODOS LOS DIAS, aun en ausencia de síntomas, por el riesgo de trombosis de las venas profundas de la pantorrilla. Se busca signo de Hooman: ▪ Examen por aparatos y sistemas: auscultación cardiaca, FC, pulsos, auscultación pulmonar (sobre todo en las bases pulmonares) la inmovilización puede predisponer a la congestión. ▪ Diuresis diaria: sigue manteniendo la medición de la cantidad diaria de diuresis. 3) Post- Operatorio Tardío: es el periodo posterior al alta. ▪ Puede ser para controlar el curso de la enfermedad que motivo la internación y la cirugía ▪ Para establecer un tratamiento complementario: en caso de pacientes que necesitan un seguimiento, como en pacientes oncológicos. ▪ Estos controles son realizados por consultorio externo ▪ Solicitar colaboración de médicos especialistas (MULTIDICIPLINARIO).
  • 20.
    1.6 CIRUGIA II- UNIDAD1 – CLASE 6 Diagnóstico de Desnutrición: Evaluación del estado nutricional: existen varias herramientas para evaluar el estado nutricional del paciente quirúrgico, las 2 mas usadas son; Índice Pronóstico Nutricional (IPN) ¿Como estimo el requerimiento nutricional del paciente? SOPORTE NUTRICIONAL La desnutrición es un factor negativo independiente asociado a complicaciones postoperatorias, mortalidad, prolongación de la estancia hospitalaria e infecciones. La prevalencia de desnutrición hospitalaria en Latinoamérica es de 50% (mayor aun en el área de cirugía).  Es fundamental que el medico sea capaz de identificar la desnutrición en el ámbito hospitalario para evitar o minimizar la repercusión en la evolución clínica del paciente. EN PACIENTES QUIRURGICOS Desnutrición La intensidad de la inflamación es un factor clave en el grado de desnutrición y en el desarrollo de la misma:  Cuando hay una inflamación crónica: se puede utilizar el término desnutrición relacionada a enfermedad crónica (cáncer, obesidad, artritis, fallo de un órgano).  Cuando hay una inflamación aguda: se utiliza desnutrición relacionada a enfermedad o lesiones agudas (infección grave, quemaduras, traumas). CRITERIOS DE ASPEN Al menos 2 de los 6 siguientes criterios  Bajo consumo de energía  Pérdida de peso  Pérdida de masa muscular  Pérdida de grasa  Acumulación de líquido  Fuerza de agarre de la mano: fuerza utilizada con la mano para apretar o suspender objetos en el aire. Estado resultante de la falta de ingesta o mala absorción de los nutrientes que conduce a una alteración de la composición corporal (disminución de la masa grasa y masa celular corporal) llevando a una disminución de la función física y mental, alterando la evolución de una enfermedad. Valoración Global Subjetiva (VGS) Técnica SUBJETIVA, para identificar precozmente a los pacientes malnutridos o en riesgo de estar, valorando si un paciente presenta riesgo de sufrir complicaciones por su estado nutricional inadecuado, identificando los que requieren intervención nutricional y cuales se beneficiaran de un suporte nutricional intensivo. Sirve para tomar decisiones sobre el seguimiento del estado nutricional y el tratamiento. Se basa en:  Hallazgos de la historia clínica y exploración física: datos de evolución del peso  Pérdida de peso:  Cambios en la ingesta alimenticia: ingesta dietética actual con relación a la habitual  Perdida de grasa o masa muscular Por ser subjetiva, se valora cada uno de los puntos como: leve, moderado o severo Los pacientes se clasifican en 3 grupos (A, B, C) dependiendo de la clasificación global de los datos. Los factores destacados son los que mas influyen Índice Pronóstico Nutricional (IPN) Se refiere al riesgo de morbilidad quirúrgica relativo al estado nutricional. La formula para calcular es; IPN %: 158 – 16,6 (albumina g/d) – 0,78 (pliegue cutáneo del tríceps en mm) – 0,20 (transferrina mg/dl) – 5,8 (pruebas cutáneas de hipersensibilidad retardad, mm de reactividad).  IPN mayor al 50%: Alto Riesgo  IPN entre 40-49%: Riesgo Intermedio  IPN menor a 40%: Riesgo Bajo Estudios muestran que pacientes desnutridos, presentan mayores complicaciones como neumonías, sepsis, úlceras de decúbito, complicaciones postquirúrgicas, retardo en la cicatrización de heridas, más tiempo de internación entre otros.
  • 21.
    1.6 CIRUGIA II- UNIDAD1 – CLASE 6 ¿Como estimo el requerimiento nutricional del paciente? Objetivos del Soporte Nutricional en Pacientes Quirúrgicos: el soporte es prevenir o retardar la aparición de una depleción proteica  Evitar la desnutrición: minimizando el balance proteico negativo  Mantener la función inmunológica: mejorando la recuperación en el post operatorio  Recuperación de la función intestinal: en un tiempo más corto  Disminuir la estancia hospitalaria Selección de la Vía para nutrir el Paciente Quirúrgico Nutrición Oral – Enteral: adm de solución de nutrientes por vía oral o mediante sonda.  Indicaciones  Todos los pacientes que NO PUEDEN, NO DEBEN o NO QUIEREN comer por boca, y tengan un intestino funcionante (la presencia de estabilidad hemodinámica con abdomen blando sin distención son indicadores de seguridad para utilización de estos métodos).  Selección del Paciente: de acuerdo a los días de ayunos que esta el paciente o se prevé que sea sometido  Períodos Superiores a 7 dias (pacientes desnutridos)  Períodos Superiores a 9 dias (pacientes normonutridos) Nutrición Parenteral - NP: utilizada cuando la vía oral o enteral no están disponibles. Consiste en la administración INTRAVENOSA de nutrientes (AA, glucosa, lípidos, electrolitos, vitaminas, oligoelementos).  VIAS:  Vía venosa central (VVC): generalmente se usa esta, con catéter de vía central (colocado por vía yugular o subclavia, el extremo esta directo en la Vena cava superior, y el extremo libre fuera del cuerpo tiene 3 lúmenes/canales para administración). SE MARCA UN CANAL EXCLUSIVO PARA LA ADM DE LA SOLUCIÓN.  Vía venosa periférica (VVP): casi no es usada, por que se necesitan vasos de gran calibre.  TIPOS:  Parcial: cuando la administración se mezcla con la vía enteral (NO ES EXCLUSIVA).  Total: la cantidad de calorías que debe recibir por día, se hace exclusivo por esta vía. Las necesidades nutricionales dependen de la gravedad de la lesión o de la enfermedad y del estado de nutrición previo. Para estimar las necesidades se debe evaluar el GASTO ENERGETICO (energía que el organismo consume para mantener las funciones vitales). Constituido por; 1) Tasa metabólica basal 2) Termogénesis Endógena 3) Actividad física Paciente bien nutrido, tracto digestivo funcionante con ingesta oral limitada: 7 – 10 días el paciente consume <50% del requerimiento diario, y ya se intentó medidas para mejor ingesta oral sin suceso: Se indica la NE BENEFICIOS - VENTAJAS  Previene la Atrofia intestinal  Disminuye la translocación bacteriana: mejora el efecto trófico de las vellosidades e incrementa la eficiencia de los cilios, aumenta la inmunocompetencia del Intestino Delgado (aumentando IgA).  Disminuye las complicaciones infecciosas  Fortalece la función inmunitaria y facilita la regeneración de los tejidos. DESVENTAJAS  Nauseas, vómitos, regurgitaciones.  Aumento del volumen de residuo gástrico  Distensión Abdominal  Obstrucción de la Sonda Nasogástrica . X
  • 22.
    1.6 CIRUGIA II- UNIDAD1 – CLASE 6 DESVENTAJASS  Control diario de electrolitos  Costo superior que NE: preparado con sustancias especificas y mas caras.  Mayor posibilidad de infecciones: por la manipulación y conexión en la VIA VENOSA CENTRAL.  Produce atrofia intestinal: pues no se utiliza, el preparado va directo a la circulación. VENTAJASS  Mayor aporte de Energía  Atenuación del Catabolismo Proteico  Proceso más sencillo que NE  Útil en pacientes con contraindicación de NUTRICIÓN ENTERAL X 1) Pedir si el paciente Tiene hambre 2) Evaluar el Tránsito Intestinal: preguntar, si el paciente ya esta liberando flatos 3) Pedir si hay la presencia de: vómitos, dolor abdominal, DISTENSIÓN ABDOMINAL, eructos. 4) EXAMEN FISICO: buscando la presencia de RUIDOS HIDROAEROS (su presencia indica un restablecimiento del transito intestinal).  Se inicia la Alimentación: si el paciente;  Tiene hambre  Está liberando flatos  Ausencia de: vómitos, dolor abdominal y distensión  Presencia de RUIDOS HIDROAEROS.  El inicio de la alimentación debe ser Postergada: si el paciente;  Paciente sin hambre y ganas de comer.  Sin liberación de FLATOS.  Presencia de: vómitos, dolor abdominal y distensión  Ausencia de RUIDOS HIDROAEREOS (lo que indica que hay parálisis intestinal aun). ¿Cuál es el momento correcto para iniciar la alimentación del paciente en el post operatorio? Esta decisión será de acuerdo a una serie de preguntas que debe ser realizadas al paciente, y del examen físico La conducta dependerá de las respuestas a las preguntas anteriores; NO OLVIDAR: La alimentación siempre se iniciará con LIQUIDOS (agua, jugo sin azúcar, té negro, sopa), luego se pasa a Dieta Pastosas, y si el paciente tolera bien se pasa a la Normalización de la dieta con los Sólidos. Si el paciente aun no reúne los criterios para iniciar la alimentación se debe evaluar a cada 2 HORAS para analizar la evolución del paciente.
  • 23.
    1.6 CIRUGIA II- UNIDAD1 – CLASE 6 Casos Clínicos – Clase Practica 1) Paciente con diagnostico de colecistitis crónica calculosa: se realizó colecistectomía programa por cirugía video laparoscópica (CVL):  Cirugía Limpia Contaminada  La vía de alimentación será: VIA ORAL  El inicio de la alimentación dependerá de los factores ya explicados. 2) Paciente con Peritonitis aguda generalizada de origen apendicular: se realizó apendicetomía por laparotomía mediana infraumbilical:  Cirugia Sucia  La vía de alimentación será: SUERO POR VIA PERIFERICA (se puede ir intercalando fisiológico y glucosado, para dar energía al paciente y mantener el equilibrio hidroelectrolítico)  En la administración de suero GLUCOSADO EXCLUSIVO: se debe agregar a el los electrolitos, pues el mismo no los contiene 3) Paciente con diagnóstico de pancreatitis leve de origen biliar. Ya internado hace 5 DIAS, con mejoría del dolor abdominal, ya en rango normal la amilasemia y amilasuria:  La vía de alimentación será: VIA ORAL Para cada 1000 ml de Suero Glucosado agregar: 20 ml Na+: 2 ampollas de 10 ml 10 ml K+: 1 ampolla de 10 ml
  • 24.
    1.7 CIRUGIA II –UNIDAD 1 – CLASE 7 Objetivos de la Anatomía Patológica EN EL PACIENTE VIVO EN EL PACIENTE FALLECIDO ENVIOS DE MUESTRAS PARA ANATOMIA PATOLOGICA Es muy importante el correcto envío de un material al laboratorio de anatomía patológica, debido a que el mismo debe estar en condiciones optimas para que tengamos un diagnóstico adecuado, por ello es fundamental el correcto llenado de las ordenes y el conocimiento de los distintos tipos de muestras. Los resultados se confrontan SIEMPRE con los hallazgos clínicos, de laboratorio y de imagenología médica • Establecer un diagnóstico • Reunir los elementos útiles para el pronóstico • Elección del tratamiento: la muestra puede indicarnos que procedimiento realizar, a parte de las características de la muestra obtenida. • Representa la parte más importante del trabajo de los laboratorios • Muchas enfermedades no pueden ser tratadas correctamente antes de un diagnóstico anatomopatológico • La autopsia verifica el diagnóstico clínico • Asegura que no existe otra enfermedad • Aprecia la extensión de las lesiones • Precisa la causa y el mecanismo de la muerte • Estudia los efectos benéficos o nefastos del tratamiento instaurado • El objetivo final es el de establecer enseñanzas que podrán ser aplicadas a pacientes que pudieran tener afecciones idénticas  Nombre Completo  Edad: por la prevalencia de patologías (puede ayudar en el diagnostico).  Cédula de identidad: exigencia del ministerio  Procedencia: útil en caso de patologías de zonas endémicas.  Estado civil  Profesión: factores ambientales de exposición si tiene relevancia o relación con la patología.  Teléfono: para localizar el paciente y dar seguimiento al tratamiento caso sea necesario.  Fecha y Hora de extracción del material: para saber cuántos días después se está recibiendo y analizando la muestra  Fecha y Hora de envío del material  Pieza enviada: especificar bien la pieza enviada  Medio de fijación utilizado Resumen Clínico y Hallazgos Operatorios  Diagnósticos presuntivos: pues el anatomopatólogo no observa el paciente al recibir la muestra  Ubicación EXACTA del material: para evitar confusiones, y para guiar a diagnósticos diferenciales.  Datos laboratoriales, imagenológicos y otros:  Informes anatomopatológicos PREVIOS: muy útil, pues en el caso que ya tenga un estudio se puede usarlo para corroborar el diagnostico actual. Firma y sello del médico responsable HOJA DE ANATOMIA PATOLOGICA Es importante recordar que: el patólogo no es adivino, no ven al paciente y por lo tanto necesitan de los datos proporcionados por el medico tratante. Las células no hablan, no son capaces de contarnos de dónde vienen
  • 25.
    1.7 CIRUGIA II –UNIDAD 1 – CLASE 7 Como enviamos el material?  Países desarrollados, medio hospitalario en fresco (el quirófano está situado al lado del laboratorio).  En nuestro medio: fijado al formol 10% • El formol comercial es al 40%, debe ser diluido pues es dañino a los tejidos (destruye los antígenos de superficie).  Los frascos deben estar correctamente etiquetados: se debe siempre verificar todos los datos antes de enviar la muestra.  Una orden de estudio debe acompañar al material PASO A PASO • Se le coloca un numero en el laboratorio: que es el código para manejar el paciente en forma confidencial en el laboratorio (que se usara en el informe anatomopatológico también). • Luego se realiza la FIJACIÓN:  12 Horas para materiales pequenos.  24 – 48 Horas para materiales quirurgicos • Se coloca en las capsulas o bloques (tienen diferentes tamaños de acuerdo a la necesidad de la muestra), para que puedan seguir un proceso de deshidratación. • Pasa a equipos sucesivos de alcoholes (12 horas aproximadamente) que van creciendo en concentración: los alcoholes van sacando el líquido a los tejidos (pues el ultimo baño es de PARAFINA, que no es soluble en agua). La parafina sirve como un medio de sostén, para realizar los cortes posteriormente. • Paso de inclusión: se incluye los bloques para formar los bloques solidos de parafina y pasar al corte. • Estación de CORTE: en tiras finas, los cortes se colocan en un flotador de tejidos. • Se coloca sobre las láminas: se pescan las tiras finas flotantes en la lámina. • Se debe colocar en una ESTUFA: se calienta para poder eliminar la PARAFINA, pues la colocación es soluble en agua (para visualizar debemos hacer el proceso inverso). • Se rehidratar el tejido: luego colorear (HEMATOXILINA Y EOSINA). • Se coloca un cubre objetos / laminilla: para disminuir la interfase con el aire y poder observar de forma correcta en el microscopio. IMPORTANTE RECORDAR: Los resultados llevan su tiempo: generalmente después de las 48 horas (dependiendo de la pieza)
  • 26.
    1.7 CIRUGIA II –UNIDAD 1 – CLASE 7 Métodos de estudio Biopsias Pequeñas por Mecanismos Instrumentales Se toma de un fragmento tisular con el objetivo de efectuar un estudio microscópico. Puede hacerse  A simple vista: piel, boca etc.  Con la ayuda de instrumentos especiales: broncoscopios, fibroscopios, endoscopias, etc.  A ciegas: biopsias óseas, tumores profundos etc. (ya casi no se hace, siempre se realiza algún estudio complementar para guiar el campo). Fijador Ideal: formol al 10%, con un volumen adecuado (10x el volumen del material). Piezas Operatorias - Quirúrgicas TODAS LAS PIEZAS RETIRADAS DE UN CUERPO DEBE SER OBLIGATORIAMENTE SOMETIDAS A ESTUDIO ANATOMOPATOLOGICO. (Responsabilidad médico legal, mandar a estudio para evitar complicaciones futuras).  Se debe enviar en recipiente adecuado en el cual quepa sin compresiones.  Se miden, pesan y se disecan cuidadosamente  A simple vista se describen los hallazgos anormales (macroscopía) que permite orientar las tomas para el estudio microscópico (ya que no puede ser realizado el proceso con toda la pieza). Fijador Ideal: formol al 10%, con un volumen adecuado (10x el volumen del material). Materiales de Punción – Aspiración con aguja fina de órganos sólidos o lesiones sólidas Son enviados para realización de estudios de citología.  En caso de extender el material extraído en laminas: se debe ser fijadas con ALCOHOL RECTIFICADO 96 % (por lo menos durante 10 minutos). Luego sacarlas, dejar secar al aire libre y enviarlas correctamente etiquetada. • Puede también ser enviado solo sumergida en el alcohol  En caso de que no se haya realizado la extensión: se envía la jeringa con la cual se punzó para que sea extendida en el laboratorio, puede ser enviada en fresco o fijada en el alcohol Fijador Ideal: alcohol rectificado al 96% Extendidos para CITOLOGIA GINECOLOGICA Deben ser enviados previamente fijados con alcohol rectificado 96% por lo menos por 10 minutos  La fijación inmediata es indispensable: pues la coloración del Papanicolau requiere células en buen estado de conservación.  Lo ideal es usar laminas esmeriladas: son preparadas para ser etiquetadas, y no dificultará el trabajo del patólogo, tampoco borrará las informaciones al ser sumergida en el alcohol. Fijador Ideal: alcohol rectificado al 96%
  • 27.
    1.7 CIRUGIA II –UNIDAD 1 – CLASE 7 Autopsias Se examinan todos los órganos y se toman muestras para microscopía  Se confronta permanentemente con los hallazgos clínicos para orientar estas tomas e investigar las lesiones (pues es imposible sacar muestra de todo, por esto, la clínica guía el procedimiento). FIJADORES Alcohol Rectificado 96 % • Materiales de Punción Aspiración • Extendido de citología Ginecológica • Líquidos Corporales Formol al 10% • Biopsias • Piezas Quirúrgicas • Materiales de Legrado • Inmunohistoquímica Líquidos Corporales – Aspirado de Quistes – Esputo – Lavado Broncoalveolar Pueden ser remitidas en un frasco, en dos condiciones;  EN FRESCO o;  FIJADAS EM ALCOHOL RECTIFICADO 96% Si la muestra demorara >24 horas para ser enviada, puede ser mantenida en la heladera. Fijador: alcohol rectificado al 96% Materiales de LEGRADO Se toma de un fragmento tisular con el objetivo de efectuar un estudio microscópico Fijador Ideal: formol al 10%, con un volumen adecuado (10x el volumen del material). Biopsia Extemporánea o Intraoperatorio Para diagnóstico inmediato a fin de determinar la conducta a seguir  Se envía la muestra EN FRESCO (se utiliza el método de congelación, pero el diagnostico morfológico es muy limitado).  Solo responde las preguntas más generales: benigno, maligno, margen libre o comprometida, etc.  Las preguntas deben ser respondidas rápido, y el estudio debe justificar un cambio en la conducta quirúrgica: Histoquímica Reacciones químicas que permiten revelar la presencia de ciertas sustancias (glúcidos, mucopolisacáridos, lípidos, hierro etc. Para visualizar algún germen o sustancia. Inmunohistoquímica Poner en evidencia diversos componentes celulares con propiedades de antígenos reconocidos por anticuerpos específicos, marcados. La fijación DEBE SER ÓPTIMA Fijador Ideal: formol al 10%, BIEN DILUIDO Y DE PREFERENCIA TAMPONADO (ph Neutro). • Para evitar alteraciones en la muestra.
  • 28.
    1.7 CIRUGIA II –UNIDAD 1 – CLASE 7 Consideraciones Importantes  Datos del paciente  Número de registro  Material - Pieza  Diagnóstico presuntivo  Descripción macroscópica  Descripción microscópica  Diagnóstico anatomopatológico final Informe Anatomopatológico 1) Preparar los Utensilios a utilizar, previo al procedimiento • Dejar preparado el frasco con el fijador correspondiente, debidamente etiquetado. • Lo ideal es que no pase mas de 20 minutos antes de colocar la muestra en el frasco con fijador. • En caso de extendidos, preparar las láminas y el alcohol para sumergir. 2) No realizar la cirugía caso no se disponga de los materiales necesarios para la fijación. 3) NO SECCIONAR LA MUESTRA: ya que uno de los puntos que el patólogo analizara es el aspecto. 4) ORIENTAR EL MATERIAL A SER ENVIADO: dejar en buenas condiciones, hacer sutura, pinzar, o lo que sea necesario. 5) No enviar varios materiales en el mismo frasco: enviar 1 muestra por frasco 6) Ante cualquier duda de como remitir la muestra: contactar con el patólogo (para no correr el riesgo de perder la muestra por mala conservación o remisión).
  • 29.
    1.8 CIRUGIA II –UNIDAD 1 – CLASE 8 Indicación de Profilaxis 1) En Cirugía Limpia-Contaminada y Contaminada 2) En Cirugía Limpia: en este caso depende de la comorbilidad del paciente, y si hay o no la presencia de implante de prótesis. Profilaxis Antibiótica en Cirugía Se basa en la administración de antibióticos antes de que se produzca una infección. El principio general de la PA es mantener una alta concentración sérica de un antibiótico activo frente a la mayoría de microorganismos contaminantes. La infección quirúrgica es una de las infecciones más frecuentes que pone en riesgo la vida y puede llevar al fracaso de la cirugía. El objetivo de la profilaxis es disminuir la incidencia de infecciones con disminución de la morbimortalidad, aproximadamente 1/3 de los ATB utilizados en la sala de cirugía es profiláctico. Los cirujanos deben responsabilizarse con los protocolos de profilaxis, pues: a) Los ATB son agresivos: pueden causar efectos adversos, y emergencias de patógenos multirresistentes b) El empleo incorrecto: (indicaciones equivocadas, prolongadas), tiene efecto inverso y aumenta la morbimortalidad Estudios demuestran que SI es un buen método para prevención de infección, pero: NO sustituyen en ABSOLUTO los principios de Asepsia y Antisepsia EL ATB es solo un complemento de una buena técnica quirúrgica y de las demás medidas con eficacia para la reducción de infección del sitio quirúrgico Se debe asegurar que el ATB activo frente a la mayoría de los microorganismos contaminantes, estén presente en los tejidos en nivel terapéutico, antes del inicio de la cirugía y durante toda su extensión. Para interferir en la proliferación de bacterias contaminantes y su adhesión en tejidos u implantes El grafico demuestra la concentración del ATB en las diferentes etapas de la cirugía:  C-inc: inicio de intervención  C-dos: cierre de herida  AUC: área bajo la curva de a cirugía  CMI: concentración mínima inhibitoria En las Cirugías SUCIAS: el empleo de ATB es en forma de TRATAMIENTO y NO PROFILAXISIS
  • 30.
    1.8 CIRUGIA II –UNIDAD 1 – CLASE 8 Principios de la Profilaxis Antibiótica en Cirugía a) Vía de Administración: la única vía de administración con suficiente evidencia científica es la endovenosa, que;  Asegura niveles efectivos en plasma y líquido intersticial a los pocos minutos de la infusión del antibiótico.  Permite regular en forma mas ESTABLE los niveles de ATB  Se recomienda que la ADM sea realizada por el anestesista, y que sea DOCUMENTADA y detallada en la hoja quirúrgica. b) Elección del Antibiótico: el antibiótico debe cubrir la mayoría de los gérmenes habitualmente presentes en el terreno operatorio. El fármaco ideal debería tener:  Alto grado de actividad bactericida, una vida media larga, alta difusión tisular, mínimos efectos secundarios y buena relación coste-beneficio.  A igual eficacia se debe elegir el espectro mas limitado y el costo más económico  El cirujano debe conocer la flora saprofita de las diferentes zonas anatómicas, los niveles locales de las resistencias antibióticas y conocer los factores que alteran la flora habitual. Intestino DELGADO Intestino GRUESO VAGINA Predominan los Anaerobios:  Peptostreptococcus,  Prevotella  Porphyromonas El número de bacterias aumenta gradualmente hacia el íleon.  Bacilos Gram (-): Bacteroides, Fusobacterium  Bacilos Gram (+): Bifidobacterium, Actinomyces, Bacillus, Lactobacillus y Clostridium.  Anaerobios Facultativos: Escherichia coli, Klebsiella spp, Proteus, Enterobacter, Citrobacter.  Cocos: Enterococcus spp. Streptococcus fecalis, Sarcina, Peptostreptococcus, Veillonella.  Lactobacillus acidophilus  Streptococcus agalactiae  Actinomyces  Ureoplasma  Candida spp. Bacteroides La acidez resultante inhibe muchas bacterias SISTEMA URINARIO SISTEMA RESPIRATORIO PIEL EL SISTEMA URINARIO ES ESTERIL (con excepción de la uretra anterior). La mayoría de los gérmenes provienen del Perineo. Los más comunes son:  Enterococos  Candida  Staphyloccocus epidermidis Corynebacterium  Streptococcus pneumoniae  Staphylococcus aureus  Haemophilus influenza  Moraxella catharralis  Neisseria spp.  Propionibacterium  Staphylococcus hominis  Staphylococcus heamolyticus  Staphylococcus capitis  S. aureus  S. epidermidis  Micrococcus  Corynebacterium spp.  Propionibacterium acnes EL DOCTOR NO PASO ESTAS BACTERIAS – PERO CREO QUE ES IMPORTANTE RECORDAR Vías Tópicas de administración de SOLUCIONES ANTISEPTICAS: en la herida quirúrgica y en la cavidad abdominal, no tiene mucha eficaz pues altera los mecanismos naturales de defensa al ser tóxicos para las células inmunitarias y a las bacterias.
  • 31.
    1.8 CIRUGIA II –UNIDAD 1 – CLASE 8 c) Dosificación: en profilaxis deben utilizarse dosis plenas y terapéuticas de antibióticos.  El cálculo de dosis según el peso real es válido en sujetos con peso normal.  Con la administración en monodosis se tenderá siempre a infundir la dosis máxima del fármaco d) Momento de Administración de la Profilaxis: debe administrarse;  EN EL QUIROFANO: para asegurar los niveles de ATB adecuados en el tejido, pues es el periodo de mayor riesgo de infección.  Dentro de 30 - 60 minutos antes del inicio de la intervención quirúrgica.  Algunos antibióticos son especiales y diferentes;  Quinolonas y Vancomicina: requieren prolongar su infusión durante 1 o 2 horas. e) Repetición Intraoperatoria de Dosis: está indicada la repetición de la dosis cuando;  La intervención se prolonga más de 2 veces la vida media del fármaco  Ciertas situaciones pueden alterar la concentración del fármaco disponible;  Estado hemodinámico  Estado de eliminación renal  Hemorragia operatoria: ocurre la pérdida del fármaco presente en la sangre.  Hipotensión: disminuye los niveles periféricos por mala perfusión.  Lavado peritoneal: modifica los compartimientos de los líquidos influyendo en las concentraciones plasmáticas de los antibióticos Generalmente hay un consenso de  INDICAR EN FORMA GENERAL en la profilaxis preoperatoria CEFALOSPORINA DE 1 GENERACIÓN: CEFAZOLINA  Colon o Ginecológica:  Cefoxitima con capacidad anaeróbicida Amoxi + Clavulanico  Aminoglucosido  Metronidazol Criterios relevantes: grados de sensibilidad bacteriana de las patógenas dianas. DE ACUERDO A LAS RECOMENDACIONES DE LA SOCIEDAD AMERICA DE FARMACEUTICA  CEFAZOLINA: la más utilizada, se indica en forma general 2 GRAMOS. Se usa un promedio, pues;  Para evitar niveles subóptimos en pacientes obesos  También por que pocos pacientes tienen el peso actualizado Si el paciente tiene el PESO ACTUALIZADO: Dosis de CEFAZOLINA  <80 kilos: 1 GRAMO  >120 Kilos 3 gramos Intervenciones URGENTES por infección intraabdominal; es una situación especial, donde se inicia la profilaxis, ya en la sala de urgencia, y se recomienda otra dosis adicional inmediatamente antes del inicio de la intervención (para mejorar la biodisponibilidad del fármaco en la herida quirúrgica) La Media vida de la CEFAZOLINA: es de aproximadamente 1 - 2 horas en administración EV
  • 32.
    1.8 CIRUGIA II –UNIDAD 1 – CLASE 8 f) Duración:  NO debe prolongarse más allá de las 24 horas (incluso si se deja un drenaje o un implante).  El error más frecuente del uso de PA es su excesiva duración (hay que recordar que administración PROLONGADA DE ATB, ya se considera un TRATAMIENTO y no PROFILAXISIS).  La extensión de la profilaxis: incrementa la toxicidad farmacológica, aumenta el costo y la tasa de infección postoperatoria. g) Complicaciones:  Alergia a los Beta-Lactámicos: para identificarlos es importante realizar una buena historia clínica buscando episodios de hipersensibilidad al fármaco.  Diarrea: el riesgo es mayor en personas de 3 edad con consumo reciente de ATB de alto espectro con comorbilidades, cirugías gastrointestinales o en consume de IBP Resistencia Antibiótica Varios estudios indican que la profilaxis cirugía tiene un efecto sobre la selección a microorganismos resistentes  SOBRETODO en casos de PROFILAXIA PROLONGADA (por esto es tan importante realizarla en el tiempo y dosis correcta) PRINCIPALES PUNTOS SOBRE PROFILAXIA PREOPERATORIA  Es una estrategia a mas para prevenir la ISQ (infección sitio quirúrgico)  NO ES sustituto de la asepsia, antisepsia y correcta técnica.  La PA debe asegurar una elevada concentración sérica del ATB para la mayoría de los microorganismos, durante toda la intervención  VIA DE ADMINISTRACIÓN: ENDOVENOSA.  INDICACIÓN:  Cirugías Limpias Contaminadas  Cirugías Limpias: en este caso depende de la comorbilidad del paciente, y si hay o no la presencia de implante de prótesis.  Momento de Administración: 30 - 60 minutos previos a la intervención.  Una sola dosis preoperatorio a DOSIS MAXIMA (CEFAZOLINA 2 mg)  Repetición Intraoperatoria: en casos especiales  LA PROFILAXIXS ANTIOBIOTICA NUNCA DEBE DUIRAR >24 HORAS Se aconsejan auditorias periódicas del cumplimiento del protocolo de Profilaxis Antibiótica y la información correcta a los equipos quirúrgicos
  • 33.
    1.8 CIRUGIA II –UNIDAD 1 – CLASE 8
  • 34.
    1.9 CIRUGIA II –UNIDAD 1 – CLASE 9 1) Angulo INFERIOR IZQUIERDO: instrumentales de hemostasia  Pinzas Hemostáticas: se deben colocar en el siguiente orden;  Curvas: primero las largas luego las cortas  Rectas: primero las largas luego las cortas 2) ANGULO INFERIOR DERECHO: pinzas de kocher  Primero se colocan las KOCHER en posición VERTICAL.  Por encima de ellas en forma horizontal las Pinzas de Campo. 3) Centro Inferior: instrumentos de diéresis y disección, se coloca en el orden, yendo de la parte inferior a superior;  Bisturí: la lámina debe estar hacia la IZQUIERDA  Pinza de disección: la abertura debe mirar al lado izquierdo de la mesa  Pinzas Anatómicas sin diente  Pinzas Anatómicas con diente (dentro de la sin diente)  Tijeras: las puntas, deben estar dirigidas a la IZQUIERDA, en el siguiente orden;  Primero las cortas  Luego las largas  Separadores de Farabeuf: en posición HORIZONTAL, tiene una rama corta y otra larga;  Ramas largas a la izquierda  Ramas cortas a la derecha 4) ANGULO Superior IZQUIERDO: se colocan;  Hilos  Porta agujas 5) ANGULO Superior DERECHO:  Compresas de campos, compresas de abdomen  Textiles: gasas, torundas, potes (para colocar desinfectantes). 6) Centro Superior: se colocan los instrumentales ESPECIALES (de acuerdo a cada cirugía) BI PI TI SE Preparación de la Mesa de Instrumentales Para la preparación de la mesa, la dividiremos en 6 cuadrantes trazando una línea horizontal en el medio y 2 verticales SUPERIOR IZQUIERDO INFERIOR IZQUIERDO CENTRO INFERIOR CENTRO SUPERIOR SUPERIOR DERECHO INFERIOR DERECHO HILOS PORTA AGUJA Pinzas de HEMOSTASIA Instrumentales ESPECIALES Instrumentos de Diéresis y Disección Compresas de campo, abdomen Textiles, torundas, potes Pinzas de KOCHER Pinzas de Campo
  • 35.
    2.9 CIRUGIA II –UNIDAD 1 – CLASE 9 INSTRUMENTOS MESA QUIRURGICA 1 Lámina de Bisturí: siempre agarrar la hoja de bisturí con una HEMOSTATICA KELLY, para colocar en el mango. 1 Porta Bisturi/Mango: tienen distintas numeraciones  Mango numero 4: son para hojas de numero 20 para arriba  Mango numero 3: son para hojas de numero 10,11,15. 2 Pinzas Anatômicas:  Anatómica sin diente: por dentro  Anatómica con diente: por fuera 2 Tijeras Mayo  Curva: para disección de tejidos, CURVATURA SIEMPRE PARA ARRIBA.  Recta: para cortar hilos 2 Separador de Farabeuf: utilizado para separar y sujetar los tejidos durante la cirugía. 4 Pinza Hemostática Kelly: utilizado para controlar el sangrado/hemostasia. Extremo recto o curvo  Pinza mosquito: para hemostasis de vasos de pequeños calibres. 4 Pinzas Kocher: también es una pinza hemostática, pero con diente, utilizada cuando las estructuras deben tomarse y sujetarse de manera segura a largo plazo con más firmeza, y también se puede utilizar como pinzas hemostáticas para comprimir un tejido con hemorragia (pero evitar en tejidos sensibles a presión). Extremo recto o curvo 4 Pinza de CAMPO – BACKHAUS: tienen curvos extremos y agudos y se utilizan en la cirugía para añadir campos estériles que delimitan el campo operatorio. 4 PINZA ARO – FOERSTER: utilizada para sujetar gasas o esponjas a veces también para realizar hemostasia por presión, cuanto mayor la profundidad más grande debe ser la pinza utilizada  Curva  Recta HILOS: solo abrir en el momento de la cirugía para no contaminar. Si hay liquido dentro del envase, no se debe dejar que contamine la mesa, al abrir. GASAS Y COMPRESAS: siempre en números pares. Se debe contar siempre en el inicio y final de la cirugía.
  • 36.
    2.2 CIRUGIA II –UNIDAD 2 – CLASE 1 Abordaje Diagnóstico: lo primero y esencial es la clínica 1) História Clínica – ESENCIAL: se debe analizar puntos fundamentales; o Duración del dolor > 6 horas. o Inicio brusco - súbito, intolerable o Comienzo insidioso y aumento progresivo o No hay eliminación de materia fecal o gases más de 24 horas 2) Examen Físico con enfoque abdominal - ESENCIAL o Distensión abdominal. o Abdomen inmóvil involuntario. o Tumor abdominal de aparición reciente y doloroso o Contractura abdominal. (ABDOMEN EN TABLA) o Hipersensibilidad de la pared abdominal. o Dolor a la descompresión. (SIGNO DE IRRITACION PERITONEAL) o Percusión dolorosa del abdomen. o AUSENCIA DE RUIDOS HIDRO-AEREOS (SILENCIO ABDOMINAL) 3) Exámenes Complementarios: PEDIDOS DE EXAMENES COMPLEMENTARIOS DE ACUERDO A LA LOCALIZACIÓN DEL DOLOR HIPOCONDRIO DERECHO EPIGASTRIO HIPOCONDRIO IZQUIERDO FLANCOS FOSA ILIACA DERECHA FOSA ILIACA IZQUIERDA HIPOGASTRIO Hemograma Perfil Hepático ULTRASONIDO Ecografía Amilasa Lipasemia Rx Tórax de PIE ECG Amilasa, lipasemia Hemograma Rx de Tórax Hemograma ECOGRAFIA Rx Abdominal ECO vias urinarias Hemograma BHCG ECOGRAFIA Hemograma Ecografía TAC BHCG Hemograma ECOGRAFIA BHCG Ultrasonido VAGINAL ABDOMEN AGUDO Cuadro clínico, localizado en el abdomen, cualquier afección aguda intrabdominal que necesita tratamiento urgente ya sea médico o quirúrgico. El dolor es el signo cardinal Abdomen Agudo Quirurgico DOLOR abdominal localizado o difuso, de instalación brusca, de más de 6 horas que pone en riesgo la vida del paciente, cuyo tratamiento es quirúrgico. Laboratório  Análisis de sangre:  Hemograma - VSG  Glicemia: descartar diabetes  Urea- Creatinina – Eletrólitos  BILLIRUBINAS – FOSFATASA  Tipificación y TP  Análisis de orina:  Orina simple y sedimento Medios Auxiliares de Imágenes que pueden ser solicitados, de acuerdo a elección del CIRUJANO:  Radiografías  Simples TÓRAX Y ABDOMEN  Ecografías: solo abdominal  TAC: en caso de dudas diagnosticas
  • 37.
    2.2 CIRUGIA II –UNIDAD 2 – CLASE 1 CLASIFICACIÓN DE LOS SINDROMES AGUDOS QUIRURGICOS- CHRISMANN Se Agrega a esta Clasificación 2 Tipos más; que están incluidos dentro de las 4 primeras clasificaciones  Abdomen Agudo Quirúrgico por TRAUMA: puede causar; o Síndrome perforativo. o Trauma Cerrado Contuso Abdominal: bazo, higado, intestino delgado (causa hemoperitoneo).  Abdomen Agudo Quirúrgico POSTOPERATORIO: primeros 10 DIAS, pues puede presentar complicaciones o Hemorragias. o Infecciones. SINDROME INFLAMATORIO-PERFORATIVO  Localizado: apendicitis Aguda, ccolelitiasis, diverticulitis Grado 1, aabscesos Tubáricos.  Difuso: peritonitis SINDROME OCLUSIVO-OBSTRUCTIVO a) Oclusión: sufrimiento vascular, es el más grave  Hérnia Inguinal Estrangulada: compromete uma asa delgada b) Obstrucción: interrupción del transito  Causa Intraluminal: Fecaloma (en el sigmoides).  Cáncer de Colón Sigmoides Estenótico. SINDROME HEMORRAGIA INTRAPERITONEAL  Embarazo Ectópico Roto Complicado  Rotura de Aneurisma Aortico-Abdomninal u otras Arterias. SINDROME DE TORSION DE VISCERA O TUMOR  Patologia Ovárica: quiste, tumor, miomas. (MAS FRECUENTE).  Quistes mesentéricos, esplénicos: que realizan la torción de ciertos órganos.  Torción del Epiplón Mayor DRAMAS – CATASTROFES ABDOMINALES  Pancreatitis Aguda  Infarto Agudo Mesentérico. Cuando hay los 2 Dramas puede llamarse: ABDOMEN AGUDO NECROBIOTICO SITUACIONES ESPECIALES Es más difícil el diagnostico;  Embarazo: a partir del 2 y 3 semestre, por tamaño del útero, la flacidez retrasa datos de irritación  OBESOS: hallazgos tardíos, imágenes no son muy útiles.  Paciente Politraumatizado y en UTI  Post Operatorio: dentro de los 10 primeros días.  Ancianos: pared abdominal con atrofia no hace resistencia, pueden no presentar fiebre y leucocitosis.  Imunocomprometidos: VIH, colagenopatías (lúpus, artrites), fármacos, no hay dolor, fiebre, leucocitosis.  Trastornos Psiquiátricos: por las medicaciones utilizadas y la contribución del paciente.  RN y Lactantes: por la presentación atípica.
  • 38.
    2.2 CIRUGIA II –UNIDAD 2 – CLASE 1 SISTEMATICA DE ACTUACIÓN EN LA URGENCIA EN UN CASO DE ABDOMEN AGUDO 1- Establecer un Diagnostico al terminar la Historia clínica a) SINDROMATICO: síndrome doloroso en una región del abdomen b) Localización Anatómica: la región del dolor y la estructura que se encuentra en esta región. c) Naturaleza del Proceso: donde esta el defecto, donde esta el problema. (hernia: defecto de la pared abdominal de la región inguinal; pancreatitis: inflamatoria). d) Causas Etiológica: Sx doloroso epigástrio (pancreatitis). 2- Descartar Afecciones generales con Repercusión Abdominal  Dengue: tiene repercusión abdominal, por la deshidratación  Meningitis-Tétano: produce contractura abdominal, por irritación de Periféricos  Cetoacidosis Diabética: vómitos y dolor abdominales. 3- Descartar afecciones Torácicas con repercusión abdominal  Neumonía de Base derecha – Empiema Pleural.  IAM: dolor epigástrico.  Pericarditis 4- Descartar enfermedades medicas con repercusión abdominal  Cólico biliar y renoureteral  Gastroenteritis  Infección del trato urinario  EPI 5- Discernir si es un Síndrome Abdomen Agudo Medico o Quirúrgico. 6- Lograr un Diagnostico Etiológico: por frecuencia, y utilizando métodos auxiliares. 7- Considerar la GRAVEDAD y URGENCIA CARDIACO PULMONAR Gastrointestinal ENDOCRINO GENITOURINARIO HEMATO METABOLICO MUSCULAR Infarto Pericarditis Neumonía Infarto pulmonar Pancreatitis aguda Gastroenteritis Hepatitis Cetoacidosis diabética Insuficiencia suprarrenal Pielonefritis Cólico renoureteral Salpingitis aguda Crisis drepanocítica Porfiria Fiebre del Mediterráneo Dislipidemia Hematoma de Rectos. Abdomen Agudo Medico DOLOR abdominal localizado o difuso, de < de 6 horas de duración cuyo tratamiento es médico y no quirúrgico USO DE MEDICACIONES – PARA RECORDAR  OPIÁCEOS: mejora el confort del paciente sin comprometer la decisión de tratamiento y mejora cooperación del mismo. Quita el dolor espontáneo, pero no modifica el dolor a la palpación  AINES: no es recomendado pues bloquean respuesta inflamatoria, y enmascaran los síntomas.
  • 39.
    2.2 CIRUGIA II –UNIDAD 2 – CLASE 2 . APENDICITIS AGUDA Inflamación e infección del apéndice cecal, es la causa más frecuente de abdomen agudo inflamatorio-infeccioso localizado. Antes de hablar de tratamiento, debemos RECORDAR algunos puntos importantes: Generalidades  Divertículo Verdadero.  Mide 6-8cm, forma tubular  Continuación del ciego: porción posteromedial, orificio apendicular, circunscripto por las tres tenias, y la válvula mucosa (VÁLVULA DE GERLACH). Vascularización a) Irrigación: arteria apendicular (rama del tronco Ileobicecoapendiculocólico), pasa detrás del íleon, penetra en el borde libre del mesoapéndice, termina en la punta del apéndice. b) Drenaje venoso: sentido inverso a las arterias. - Terminan en la VENA ILEOCÓLICA. c) Drenaje Linfática: sigue hasta los nódulos linfáticos del mesoapéndice y los linfonodos ileocololicos. Los eferentes siguen hasta los nódulos linfáticos Mesentéricos Superiores. d) Inervación: nervios simpáticos y parasimpáticos del plexo mesentérico superior. Relaciones del Apéndice: Se aplica sobre los Vasos Ilíacos Externos.  Adelante: pared abdominal anterior.  Atrás: PPP, Iliopsoas, nervio cutáneo femoral lateral y nervio femoral.  Lateralmente: pared abdominal lateral.  Medialmente: ultima asa ileal, uréter derecho  Abajo: Ligamento inguinal POSICIONES ANATOMICAS:  Descendente interna 44%  Retrocecal: la más frecuente para los cirujanos (65%).  Retroileal  Retrocólica  Retroperitoneal  Subhepàtica  Pèlvica 5%. Punto de MAC BURNEY Donde se puede palpar/localizar el apéndice, se halla trazando una línea imaginaria desde el Ombligo a EIASD.  Se divide en 3 Tercios: Interno, Medio, Externo.  El apéndice se encuentra en: la unión del 2/3 Internos con el Tercio Externo (entre el tercio externo y medio). Importancia de la EDAD DEL PACIENTE en el Dx de Apendicitis Pacientes >60 años ya no tiene la misma Resistencia de la Pared Abdominal (fibras de colágeno degeneradas, perdidas), hace que los órganos queden más laxos, y los signos que indican un Abdomen Quirúrgico no se manifiesten como de costumbre. INCIDENCIA  Es la causa más frecuente de abdomen agudo inflamatorio-infeccioso  Rara en lactantes y en ANCIANOS  Mayor frecuencia 2ªy 3ª década de vida. FISIOPATOLOGIA DE LA APENDICITIS El 95% se produce por dos mecanismos; a) Obstrucción de la luz 95%  INTRALUMINALES: fecalitos (coprolito-materia fecal endurecida), semillas (residuos de carnes, cabellos), parasito; (enterobius vermicularis, áscaris lumbricoides).  PARIETALES: hiperplasia folículos linfoides, crecimiento en respuesta a afecciones sistémicas virales  EXTRAPARIETALES; tumores que comprimen la PARED, ya sea por metástasis. b) NO OBSTRUCTIVAS- Infecciosas o En paciente VIH 30% por citomegalovirus
  • 40.
    2.2 CIRUGIA II –UNIDAD 2 – CLASE 2 DIAGNOSTICO ES CLINICO (80-90%) EXAMEN FISICO ABDOMINAL: a) INSPECCIÓN: disminución de la excursión respiratoria y signo de chutro (desvio del ombligo). b) AUSCULTACIÓN: peristaltismo normal, disminuido o ausentes (peritonitis). c) PALPACIÓN: dolor a palpación profunda en FID, defensa muscular, signo de Blumberg d) PERCUSIÓN: conservada o mate en caso de peritonitis. LABORATORIO: solo para apoyar al diagnostico clínico; Fenómenos que siguen a la Obstrucción Secuencia Fisiopatológica dura 24-36 horas aproximadamente 1) Obstrucción del Drenaje Linfático: APENDICITIS FOCAL AGUDA -EDEMATOSA- CONGESTIVA - CATARRAL. ◦ Aumento continuo de la presión (por no haber drenaje linfático), hiperemia leve. 2) Obstrucción del Drenaje Venoso: APENDICITIS SUPURADA – FLEMONOSA ◦ Apéndice dilatado, exudado fibrinopurulento, necrosis de mucosa y submucosa 3) Obstrucción del Riego Arterial: APENDICITIS GANGRENOSA. ◦ Necrosis en parches, ulceración mucosa y necrosis de toda la pared 4) Perforación a través de los Infartos: APENDICITIS PERFORADA. o Necrosis transmural, solución de continuidad, peritonitis, aumento de dolor, náuseas, vómitos, rigidez De acuerdo al tiempo, también puede clasificarse en: 1) Apendicitis Temprana o No Complicada: Focal Aguda y Supurada. o Se hace incisión en FID o Post operatório; 24 horas de internación. 2) Apendicitis Tardía o Complicada >36 HORAS: Gangrenosa y Perforada. o Incisión MAYOR. o Mayores Riesgos y complicaciones. o Posibilidad de Shock Séptico. o Post operatorio 7 días internado TIPICO Cronologia de MURPHY 1) Dolor em Epigástrio que migra a FID Pasa de visceral a somático, migra de 4 a 6 horas 2) Vomitos y Náuseas. 3) Fiebre: sensación febril, nunca es >38. 4) Leucocitosis: neutrofilia con desviación a la IZ. ATIPICO Inicio Somático en la FID o Permanece Visceral o Localización Diferente NO HAY LA CRONOLOGIA DE MURPHY *Los signos vitales son normales al inicio, van alterando conforme avanza el cuadro. Falta de síntomas clásicos no excluye el Diagnostico. Signos, mas importantes  SIGNO DE Rovsing: dolor a descompresión de palpación de FIZ y duele FID  SIGNO DE DUNPHY: dolor FID al toser.  SIGNO DEL PSOAS: apendicitis aguda retrocecal, px en decúbito lateral realiza hiperextensión de la pierna derecha (psoas toca el apéndice y causa dolor).  SIGNO DEL OBTURADOR: apendicitis aguda en posición pelviana o descendente interna, giro interno de la pierna. No es constante solo indica la posición.  SIGNO DE AARON: dolor en epigastrio por compresión del punto de McBurney.  SIGNO DE DELBET: masa en FID, indica plastron  SIGNO DE IVANISEVICH: dolor leve mínimo a la compresión de la FID (ancianos y diabéticos).  Leucocitosis: neutrofilia  ORINA: normal, leucocituria o eritrocituria leves  Glicemia, Urea, Creatinina, Tipificación y Coagulograma ANALIZAR EN MUJERES BHCG - FUM – LEUCORREA – DIU – DISMENORREA – DISPAREUNIA
  • 41.
    2.2 CIRUGIA II –UNIDAD 2 – CLASE 2 Imagenología: se solicita mas en mujeres, por la cantidad de diagnósticos diferenciales, y en casos especiales;  RX de abdomen: fecalito, dilatación.  Ultrasonido: útil en mujeres en edad fértil, masa, niños; ◦ Criterios: asa no peristáltica, no compresible, > 5mm diámetro, pared engrosada >2mm, líquido periapendicular.  TAC: se observa fecalito, espesamiento, dilatación. Bueno para diferenciar flemón y absceso.  Laparoscopía diagnóstica: método invasivo en caso de extrema duda o urgencia. Diagnostico Diferencial: depende del sexo, edad, posición anatómica y etapa del proceso. Mujeres Hombres  EPI: presenta leucorrea, diagnostico en tacto vaginal.  Infección Urinaria.  Quiste ovario roto/torsionado  Embarazo ectópico roto  Endometriosis.  Colico renoureteral  Infección Urinaria  Gastroenteritis  Ileitis  Orquiepididimitis D Valores: MAYOR o Igual a 7: es diagnóstico de apendicitis. ENTRE 4 – 6: no es concluyente. Solicito imagen (eco – TAC) MENOR de 4: es poco probable. PRESENTACIONES ESPECIALES DE LA APENDICITIS  Posición anatómica del apéndice  Edad o Niños: no hay cronología de Murphy, dolor generalizado, puede haber distención abdominal, fiebre más ALTA, náuseas y vómitos, puede tener diarrea (son deposiciones liquidas, pues son pequeñas deposiciones liquidas – calma traidora de. Dieulafoy) pues el dolor cede espontáneamente por un tiempo, luego vuelve, es intenso y difuso, ya suele ser peritonitis. o Ancianos; no hay dolor, fiebre, triada de MURPHY.  Pseudobstructiva: esta distendida la pared y con una ligera defensa muscular.  Pseudotumoral: se palpa una ligera masa pareciendo un tumor en la FID (apéndice encapuchonado)  Embarazadas: en el primer trimestre duele FID, segundo trimestre el útero crece y hace una rotación lateral del paciente en sentido ANTIHORARIO (dolor en regiones Izq.), en el tercer trimestre duele en el HIPOCONDRIO DERECHO.  Diabéticos; sistema imunitário deprimido o Micro y angiopatías, la pequeña circulación esta alterada, el proceso de gangrena y necrosis será mucho antes que otro paciente, tendrá poco o nada de dolor, pero puede ser ya una peritonitis.  Uso de analgésico; Comorbilidades; Inmunosupresión: puede presentarse con cuadros atípicos. COMPLICACIONES PREOPERATORIAS  Perforación apendicular: en la zona más débil (BORDE ANTIMESENTERICO Y EXTREMO DISTAL) y se escapa contenido purulento a la cavidad peritoneal  Peritonitis Local o focalizada: contaminación de 1 espacio de la cavidad abdominal  Peritonitis generalizada: contaminación de más de 2 espacios de la cavidad abdominal  PLASTRON O MASA APENDICULAR (Signo de Delbet): variante en la evolución de la apendicitis aguda en la cual el apéndice se cubre de tejidos vecinos (intestino, epiplón) formando una masa que bloquea el proceso infeccioso  Choque séptico  Absceso intraabdominal  Pileflebitis: proceso inflamatorio infeccioso de la vena porta y sus afluentes causando una trombosis, que puede llevar a un shock séptico
  • 42.
    2.2 CIRUGIA II –UNIDAD 2 – CLASE 2 INDICACIONES PREOPERATORIAS 1) Apendicitis Aguda sin perforación:  Cirugia de Urgencia – Contaminada Tratamiento: se debe iniciar en el momento del diagnóstico – EV 1) NADA VIA ORAL 2) Hidratación con Ringer Lactato  3 litros en goteo de 42 macrogotas/min) 3) ANTIBIOTICOTERAPIA: cubrir GRAM (+) – GRAM (-) – ANAEROBIOS.  Amoxilina + Sulbactam: 1,5 gramos – EV 4) Protección Gástrica  OMEPRAZOL: 40 mg, EV, cada 24 horas 2) Apendicitis Aguda con Perforación: se debe tratar con el esquema de PERITONITIS (VER EN LA CLASE DE PERITONITIS). Las vías de abordaje son: a) Vía Abierta - Laparotomía: las incisiones más conocidas son: - INCISION OBLICUA - Mc BURNEY: es la mas utilizada. - INCISION INFRAMEDIAUMBILICAL: indicado en caso de PERITONITIS, para mayor exploración de la cavidad abdominal caso sea necesario, y para el lavado peritoneal). Caso necesite se puede aumentar a supraumbilical - INCISION PARAMEDIANA DERECHA - INCISION TRANSVERSA - ROCKY DAVIS b) Vía Laparoscópica: una de las vías mas utilizadas en la actualidad A continuación se explicará el paso a paso de la técnica más empleada que es la INCISION OBLICUA - Mc BURNEY TRATAMIENTO QUIRURGICO - APENDICECTOMIA Al realizar el diagnostico de apendicitis aguda, el próximo paso es directamente la cirugía, lo ideas es que sea de 2 a 6 horas posterior al diagnóstico. Antes de iniciar la cirugía el cirujano debe mencionar  Horario - Nombre del paciente - Edad – Sexo – Documento  Diagnostico – Cirugía a realizar - Incisión – Vía Quirúrgica  Anestesia que se administrará – Informe posterior a la cirugía. Medios Auxiliares de Laboratorio Rutina Laboratorial para CIRUGIA DE URGENCIA  Análisis de sangre:  Hemograma - VSG  Glicemia: descartar diabetes  Urea- Creatinina – Electrolitos  BILLIRUBINAS – FOSFATASA  Tipificación y TP  Análisis de orina:  Orina simple y sedimento Medios Auxiliares de Imagenes: es según criterio y necesidad, establecida por el cirujano;  Radiografías  Simples TÓRAX Y ABDOMEN  Ecografías: solo abdominal  TAC: en caso de dudas diagnosticas  ECG
  • 43.
    2.2 CIRUGIA II –UNIDAD 2 – CLASE 2 INCISIÓN OBLICUA - McBurney  Incisión oblicua de: 5 cm de longitud  No sigue las líneas langer de la piel  Sobre el área del apéndice (la unión del 2/3 Internos con el Tercio Externo). PASO a PASO Los puntos en rojos, son los más importantes  Incisión de McBurney  Incisión de las fascias de Camper y Scarpa  Incisión de la aponeurosis del oblicuo mayor  Se separan las fibras musculares, ampliando la incisión.  Se pinza peritoneo, y se hace la incisión.  Se localiza válvula ileocecal o el ciego  Exteriorización del segmento ileocecoapendicular: para mejor manejo.  Identificacion del apéndice y el mesoapéndice: se hace un ojal en la base del apéndice para poder envolver el mesoapéndice y poder ligarlo, y hacer la ligadura de la arteria apendicular (en el borde libre).  Se fija base del apéndice entre dos pinzas Kelly, y se corta/secciona entre ellas  Se liga en dos tiempos y/o con un punto transfictivo  Valoración de la necesidad de colocar drenaje  Previa cuenta de material y textiles  Celiorrafia y cierre o Sutura por planos de forma convencional Anestesia general es la más indicada Pero la mayoría usa la raquídea por mayor practicidad, costo, se conserva la consciencia. Manejo del Muñón Sutura en Bolsa de tabaco o Jareta: para invaginar el muñón en el espesor de la pared del ciego COMPLICACIONES POST - OPERATORIAS  1 Dia Postoperatorio: - Hemorragia - Evisceración por mala técnica - Íleo adinámico  2 – 3 Dia Postoperatorio - Dehiscencia del muñón apendicular. - Atelectasia - Necrosis del ciego - Neumonía. - Fístula cecal.  4 -5 Día Postoperatorio - Infección de herida  7 Dia Postoperatorio - Abscesso intrabdominal  TARDIAS: hernia incisional, bridas, infertilidad, fistulas, Tratamiento del Plastron a) Tratamiento médico: ATB 7 a 10 días, y se acompaña el paciente en 2 a 3 meses para analizar la evolución de la inflamación y programar la cirugía. b) Tratamiento quirúrgico: solo en caso de plastrón abscedado se realiza un drenaje del absceso. También es indicado en EMBARAZADAS Y DIABETICOS. Cirugía Video laparoscópica: con anestesia general, primero se realiza un neumoperitoneo, luego se prosigue a la colocación de los TROCAR, en 3 incisiones abdominales (ombligo, hipogastrio, EIAS) y se realiza los mismos pasos que en la abierta, pero con los instrumentales y la cámara. Una vez seccionado el apéndice se introduce una bolsa estéril, donde se coloca el apéndice, para retirarlo sin contaminación de la pared.
  • 44.
    2.3 CIRUGIA II –UNIDAD 2 – CLASE 3 Las vías de contaminación pueden ser: directa o local, linfática, hemática, canalicular, por translocación Fisiopatología La fisiología normal del Peritoneo está alterada debido a la presencia de un foco infeccioso, y acumulación de líquido. El peritoneo como respuesta realiza dos eventos que genera repercusión general de los síntomas;  Serosa peritoneal edematizada  Acumulación de líquido peritoneal (Tercer espacio): al inicio el liquido es citrino, pasa a turbio, hasta que se hace francamente purulento por la traslocación bacteriana. Puede llegar a 5 Litros  Deshidratación: por perdida de líquido corporal para el tercer espacio, causando oliguria, incluso ANURIA. o Disminuye el flujo sanguíneo al corazón (disminuyendo la frecuencia cardiaca, PA) o Disminuye la perfusión sanguínea, alterando el metabolismo y llevando a una acidosis metabólica  Translocación bacteriana: del peritoneo a la circulación general.  Hipovolemia marcada: pudiendo llevar a una hipoxia y falla respiratoria, causando shock  Oliguria (Falla renal): se complica aún más, por aumento de producción de la hormona antidiurética.  Acumulación de proteína en el líquido peritoneal: disminuyendo las albuminas del plasma sanguíneo.  Aumenta el metabolismo basal: llevando a falla hepática (ictericia), alteración de electrolitos. Clasificación: Según el origen Peritonitis Aguda Proceso inflamatorio e infecciosos agudos de la serosa peritoneal. Los pacientes sin recibir tratamiento adecuado, evolucionan rápidamente a sepsis, variando la afectación de órganos y sistemas según los factores desencadenantes PERITONITIS PRIMARIA Foco infeccioso esta fuera de la cavidad abdominal, llega principalmente por la vía HEMATOGENA  En adultos con: cirrosis, enfermedad autoinmune (lupus), nefróticos, etc.  El manejo generalmente es CLINICO con antibioticoterapia. Es de origen Monomicrobiana. PERITONITIS SECUNDARIA Más FRECUENTES y de interés y manejo Quirúrgico Se originan partir de procesos intraabdominal, generalmente por PERFORACIÓN por traumas u otras patologías, que lleva a una Peritonitis Generalizada: EN ORDEN DE FRECUENCIA 1) Perforación de una Apendicitis Gangrenosa. 2) Perforación de una Ulcera gástrica (cara anterior curvatura menor del estómago o primera porción del duodeno cara anterior). 3) Perforación de una Colecistitis aguda gangrenosa (en diabéticos). Polimicrobiana: pues están los gérmenes de la flora intestinal PERITONITIS TERCIARIA Inflamación peritoneal que persiste o recurre, después de 48 HORAS del control de una peritonitis secundaria (evolución y complicación de la peritonitis secundaria). Se presenta en pacientes con;  Abdomen Abierto (LAPAROSTOMIA) en el postoperatorio persiste el cuadro de dolor abdominal, fiebre, taquicárdico que indica que hay persistencia del foco infeccioso.  Mala Técnica de Limpieza Postquirúrgica Los Gérmenes son patógenos oportunistas como HONGOS (CANDIDA) y Pseudomonas y multirresistentes Todo esto produce un Shock séptico, pudiendo llevar a la muerte del paciente
  • 45.
    2.3 CIRUGIA II –UNIDAD 2 – CLASE 3 OTRAS CLASIFICACIONES 1) Según agente causal  Sépticas: hay gérmenes implicados, llegan espontáneamente o provocado (traumas, perforación).  Asépticas: exudado libre de bacterias, que después de 6 horas ya habrá infección.  Contenido gástrico – Bilis – Orina – Sangre - Jugo pancreático – Meconio- Quilo – Moco - Cuerpos extraños. 1) Según el tiempo de evolución  Aguda: la mayoría son secundarias.  Crónica pasando 15 días (pero depende mucho de la inmunidad del paciente y factores asociados), 2) Según su extensión  Localizada: circunscripta  Generalizada: difusa CUADRO CLINICO Es variable de acuerdo al tipo de peritonitis 1- Dolor PARIETAL de Inicio Súbito, de intensidad BRUSCA, progresivo, va evolucionando al pasar del tiempo, sin respuesta a medicación analgésica y antiespasmódica, se exacerba con deambulación (caminar), movimientos, tos, respiración (fijeza respiratoria, invierte la respiración). La localización dependiente de la patología de base o sea la causa (apendicitis, úlceras, etc) y puede doler más en esta región afecta.  Peritonitis silenciosa: especialmente en ancianos 2- Náuseas y vomito: son muy frecuentes, al inicio con contenido gástrico, luego contenido biliar (amarillo), y del yeyuno (verde- porraceo), o con contenido fecal. 3- Detención de heces y gases: por la irritación peritoneal que causa parálisis intestinal. 4- Anorexia, Deshidratación, Sed. 5- Diarrea y Fiebre: (no pasa 39 grados):  Se observa la Disociación Axilo-Rectal: diferencia de 1,5 a 2 grados entre las dos = Peritonitis. 6- Hipotensión- taquicardia, disnea. 7- SIRS y SEPSIS. EXAMEN FISICO ABDOMINAL Paciente adopta el decúbito dorsal con miembro inferior flexionado Inspección: a) Distención Abdominal: puede verse primero localizado a la zona afecta, y en fase tardía una distensión marcada. Depende del proceso evolutivo. b) Fijeza Respiratoria: abdomen inmóvil por causa del dolor. Palpación: buscar SIGNOS DE IRRITACIÓN PERITONEAL. a) Superficial: o Hipersensibilidad: a la palpación superficial. b) Profunda: o Dolor: a la palpación profunda, paciente refiere dolor, y facie dolorosa. o Defensa Muscular: contracción VOLUNTARIA de los músculos de la pared abdominal. o Contractura: contracción INVOLUNTARIA y SOSTENIDA de los músculos o Es muy característico de peritonitis es una perforación de ulcera péptica causa: Abdomen en TABLA (duro, rígido, sin excursión respiratoria, inmóvil), el jugo gástrico que esta acumulado irritando la serosa que lo causa. o Dolor a la Descompresión – Signo de Rebote – Signo de Geneau de Mussy: al palpar profundamente y al descomprimir duele en TODOS LOS CUADRANTES DEL ABDOMEN. Ley de STOKE: todo Musculo Liso vecino de una Serosa irritada se paraliza”. Ley de CONTRATURA: todo Musculo Estriado (músculos de la pared) en contacto con la serosa irrita se contrae.
  • 46.
    2.3 CIRUGIA II –UNIDAD 2 – CLASE 3 Percusión: perdida de la matidez hepática a nivel del hipocondrio derecho debido a la acumulación del aire.  Signo de Jobert (Matidez es sustituida por TIMPANISMO) se logra DENTRO DE LAS 6 HS. Auscultación: RUIDOS HIDROAEROS AUSENTES (silencio), por el íleo paralitico. Tacto: fondo de saco de Douglas doloroso y abombado (para observar el líquido en imágenes la mejor posición es de pie o en decúbito dorsal). Diagnostico 1. CUADRO CLINICO CARACTERISTICO 2. Estudios por Imágenes  Ecografía: es útil para buscar acumulación de líquidos en algunos espacios;  FONDO DE SACO DE DOUGLAS  BOLSILLO DE MORRISON: espacio entre hígado y riñón.  TOMOGRAFIA: ayuda a visualizar liquido libre, y buscar la real causa de la peritonitis. 3. LABORATORIO Fascie hipocrática:  Al inicio refleja el dolor: pálido, sudorosa, ansioso  A medida que trascurre las horas se altera:  Se acentúan las ojeras, ojos hundidos.  Aparecen boqueras en comisuras labiales. Medios Auxiliares de Laboratorio Rutina Laboratorial para CIRUGIA DE URGENCIA  Análisis de sangre:  Hemograma: leucocitosis com neutrofilia.  Electrolitos: Na y K pueden estar alterados.  Glicemia: descartar diabetes  Urea- Creatinina  BILLIRUBINAS – FOSFATASA  Tipificación y TP  Análisis de orina:  Orina simple y sedimento RADIOGRAFIA DE TÓRAX AP Signo de Pooper: aire subdifragmatico derecho (entre diafragma e hígado) indica NEUMOPERITONEO, generalmente el líquido se acumula, más a la derecha. Niveles Hidroaéreos Signo de la “Pila de Monedas líneas en la pared de las asas intestinales, laminas de fibrina Diagnósticos Diferenciales  Enfermedades generales con repercusión abdominal: tétano, meningitis, etc.  Afecciones torácicas con repercusión abdominal: IAM, neumonía de base derecha, fracturas costales, etc.  Cuadros agudos médicos: crisis de paudismo, enterocolitis, cólicos nefríticos, cólicos hepáticos, etc.  Otros cuadros de abdomen agudo quirúrgico 2 PUNTOS IMPORTANTES QUE EL DOCTOR PIDIO PARA NO OLVIDAR 1) Los cuadros de peritonitis avanzadas: pueden confundirse con cuadros de oclusión intestinal (por el ILEO PARALITICO). 2) Se debe investigar siempre PANCREATITIS AGUDA en dolor abdominal.
  • 47.
    2.3 CIRUGIA II –UNIDAD 2 – CLASE 3 TRATAMIENTO Es quirúrgico, se trata de una: Cirugía de URGENCIA - SUCIA SE DEBE OPERAR DENTRO DE LAS PRIMERA 6 HORAS Tratamiento: se debe iniciar en el momento del diagnóstico – EV 1) NADA VIA ORAL 2) Hidratación con Ringer Lactato (4L en goteo de 60 macrogotas/min) 3) 3 tubos  Sonda Vesical  Vía Periférica  Sonda Nasogástrica: vaciar el estómago, evitar la broncoaspiración. 4) ANTIBIOTICOTERAPIA 5) Corrección del medio interno: caso sea necesario 6) Protección Gástrica  OMEPRAZOL: 40 mg, EV, cada 24 horas Táctica Quirúrgica a) Determinar vía de abordaje:  Laparotomía exploradora: dependerá de la causa, u sospecha diagnostica, por ejemplo;  Mediana supraumbilical: ulcera perforada  Mediana Infraumbilical: origen apendicular o en anexos.  Laparoscopia: incisión umbilical, la cámara permite guiar si se necesita otra incisión b) Obtención de material para cultivo: del líquido acumulado en el 3 espacio (debe ser mandado a cultivo). c) Supresión del foco: es distinto dependiendo de la causa, se trata la causa. d) Succión de todo el líquido purulento de la cavidad e) Lavado de la cavidad peritoneal: para limpiar el peritoneo de pus, fibrina, cuerpo extraño, se realiza con solución salina (generalmente 10 LITROS DE SUERO FISIOLOGICO TIBIO), hasta que el liquido pueda ser bebible.  El lavado disminuye la cantidad de bacterias que pueden quedar en el peritoneo: que pueden causar colecciones posteriores, en la cavidad abdominal. f) Evaluar necesidad de: es un tema bien discutido dependiendo del caso  Drenaje abdominal  Abdomen abierto: generalmente se realiza, en caso de que se ve la necesidad de un nuevo lavado aun en la cavidad abdominal, se deja abierto, y después de 48 horas se hace una nueva evaluación. Gérmenes a cubrir en caso de PERITONITIS  GRAM (+): Enterococos Fecalis  GRAM (-): E coli, Klebsiella, legionella,  ANAEROBIOS: Proteus Cefalosporina 3 Generación + Metronidazol  CEFOTAXIMA: para cubrir G (+) y G (-)  1g cada 6 horas en VOLUTROL  METRONIDAZOL: para cubrir anaerobios  500 mg cada 8 horas, EV En caso que no haya, podemos utilizar CLINDAMICINA ESQUEMA ALTERNATIVO  Ciprofloxacino:  200 mg cada 12 horas, EV  Metronidazol  500mg cada 8 horas, EV PRIMERA ELECCIÓN El tratamiento generalmente es de 7 a 10 DIAS  Pero puede durar 14 – 21 – 28 días (dependerá del caso, y la estabilidad del paciente)  Primero es ENDOVENOSO INTRAHOSPITALAR, al recibir alta puede pasar a VIA ORAL
  • 48.
    2.3 CIRUGIA II –UNIDAD 2 – CLASE 3 ESQUEMA DE CONDUCTA Re-intervención quirurgica
  • 49.
    2.4 CIRUGIA II –UNIDAD 2 – CLASE 4 Critérios Clínicos para Diagnostico Critérios Mayores Critérios Menores  Distensión abdominal  Dolor abdominal tipo Cólico o por Crisis tipo Retorcijón Intermitente: duele (en el momento de la contracción del intestino), calma (cuando deja de contraer), duele y pasa, duele y pasa.  Detención de heces y gases  Ruidos intestinales metálicos aumentados en Numero e Intensidad: aumentado en el inicio de la oclusión (pues el intestino está en contracción para intentar vencer), es preferible auscultar en el momento que el paciente refiere dolor, si constatamos >18 ruidos por minutos= SIGNO DE LUCHA (intestino luchando).  Abdomen Distendido  Náuseas, vómitos  Anorexia TRATAMIENTO QUIRURGICO OBSTRUCCIÓN – OCLUSIÓN COLONICA IMPORTANTE DIFERENCIAR  OBSTRUCCIÓN - OBTURACIÓN: única y exclusivamente se encuentra perturbado el tránsito intestinal, sin comprometimiento vascular, dolor intermitente, menos de 6 horas duele y calma, todavía no es quirúrgico.  OCLUSIÓN O ESTRANGULACIÓN: SUFRIMIENTO VASCULAR, es donde además de estar perturbado el tránsito intestinal, se encuentra comprometida la circulación sanguínea del segmento intestinal afectado. Dolor > 6 horas (de discontinuo pasa a continuo y pasa a ser quirúrgico). Presencia de un obstáculo al tránsito del contenido intestinal con imposibilidad de expulsar heces y gases asociado a dolor abdominal ¿Como se hace la elección de la táctica y técnicas quirúrgicas correctas? La aplicación de una táctica depende de diversos factores, que para el caso de la resolución quirúrgica de la obstrucción u oclusión colónica podemos agruparlos en aquellos referidos al: 1) Paciente: depende del estado del paciente.  Distención Intestinal  Vascularización  Tipo y grado de contaminación Peritoneal  Purulenta o fecal  Localizada a generalizada 2) Al cirujano: de las opiniones y habilidades. 3) A la complejidad de la institución donde se realiza la cirugía. 4) Factores generales: edad, estado general, tiempo de evolución Antes de hablar de tratamiento, recordemos algunos puntos importantes PRINCIPAL EXAMEN DE IMÁGENES  RX SIMPLE DE ABDOMEN DE PIE: se observan las señales típicas de oclusión:  Dilatación de asas, ausencia de gas distal en el recto. o Niveles hidroaéreos o Edema inter-asas – Pilas de monedas. Causas en orden de frecuencia de acuerdo al Doctor 1) Hernias complicadas 2) Bridas y adherencias 3) Cáncer de colon. En pacientes con diagnóstico de oclusión/obstrucción, se debe seguir el Preoperatorio de PERITONITIS  De acuerdo a la causa, tendrá un manejo quirúrgico diferente.
  • 50.
    2.4 CIRUGIA II –UNIDAD 2 – CLASE 4 FUNCIONALES SINDROME DE OGILVIE SEUDO – OBSTRUCCION AGUDA DEL COLON  Es frecuente en pacientes: ingresados graves, se asocia a otras patologías, como trauma, fracturas, quemaduras, trasplantes renales, cirugía torácica y cardiovascular, ginecológica, obstétrica, abdominopélvica y neurocirugía, como también causas médicas (IAM, Neumonía), pancreáticas, diabetes. Tratamiento: 1) El tratamiento inicial es conservador: medico y farmacológico;  Descompresión nasogástrica y sonda rectal  Corrección de los trastornos metabólicos: por hidratación parenteral.  Cese de los medicamentos que disminuyen la motilidad colónica: opiáceos.  Descompresión colonoscópica urgente: en la dilatación cecal rápida a un diámetro de 9 a 12 cm en RX  Tratamiento Farmacológico: prostigmin es un fármaco muy usado, para mejorar el peristaltismo. 2) Tratamiento Endoscópico: tiene éxito entre 70 a 90 %, con un índice de recidiva del 10 al 30 % 3) Tratamiento Quirúrgico: cuando los anteriores fallan;  Colostomía Transversa: colostomía en asa,  Cecostomía MECANICAS CÁNCER DE COLON  Carcinomas Colo-Rectales: 10 al 30% con obstrucción Colónica.  Inicia en la mucosa y es infiltrativo, en todas las capas, que causa una lesión anula, estenosante, que puede obstruir totalmente el colon, sobre todo en el sigmoides e unión rectosigmoidea.  Carcinomas metastásicos 90% de todas las obstrucciones colónicas EN UNA OBSTRUCCIÓN AGUDA en Cancer del Colon Izquierdo, existen las siguientes alternativas: 1) COLOSTOMIA TRANSVERSA: para descompresión 2) CIRUGIA EN 3 TIEMPOS:  Colostomía Transversa: para descomprimir  Resección y anastomosis: es programada en un tiempo de 2 a 3 meses posterior a la colostomía.  Cierre de Colostomía 3) CIRUGIA EN DOS (2) TIEMPOS:  Operación de Hartman: resección de recto o sigma, dejando el recto remanente cerrado, ciego y sin tránsito digestivo, y haciendo una colostomía terminal en la fosa ilíaca izquierda para la defecación.  Reconstrucción posterior. Dilatación masiva del Colon, por lo general del Ciego, sin obstrucción mecánica distal, se la ve asociada a procedimientos obstétricos, el mecanismo de esta afección no está claro aún, pero se sabe que está asociado a la disfunción, de los nervios sacros parasimpáticos. ETIOLOGIAS DE OBSTRUCCIÓN – OCLUSIÓN Es la causa mas frecuente Hay otras, pero de acuerdo al doctor esta es la mas importante Desventajas de la cirugía en 3 tiempos: a) Sucesión de actos quirúrgicos y anestésicos: tarda para resolver el cuadro. b) Complicaciones posibles de las colostomías: necrosis, retracción, peritonitis fecal, eventración, prolapso, dermatitis de la colostomia c) Retardo del tratamiento definitivo d) Peor pronóstico: principalmente en pacientes añoso, con mal estado general, ddéficit nutricional, comorbilidad, iinestabilidad hemodinámica Desventajas de la cirugía en 2 tiempos:  POSIBILIDAD DE DEHISCENCIA DEL MUÑON  La colostomía en la urgencia no es siempre bien confeccionada:  Complicaciones posibles de las colostomías: necrosis, retracción, peritonitis fecal, eventración, prolapso, dermatitis de la colostomía Cáncer de colon izquierdo son ESTENOSANTES, y del lado derecho VEGETANTES
  • 51.
    2.4 CIRUGIA II –UNIDAD 2 – CLASE 4 4) RESECCION CON ANASTOMOSIS PRIMARIA: es excelente, pues permite resolver completamente la situación en un solo tiempo quirúrgico, evitando una segunda cirugía mayor, es el procedimiento ideal. Pero es realizada generalmente solo en hospitales de gran complejidad.  Colectomia Total - Subtotal o Parcial 5) DESCOMPRESION CON STENT COLONICO: para luego electivamente realizar resección con anastomosis Primaria.  En pacientes con compromiso sistémico que no permite una anestesia general o intervención quirúrgica en el momento.  Puede ser un paso previo, para estabilizar el paciente para una posterior cirugía o un tratamiento definitivo. EN UNA OBSTRUCCIÓN AGUDA en Cáncer del Colon Derecho, existen las siguientes alternativas: Del lado derecho la mayoría es vegetante, pero puede haber estenosantes también; 1) Colectomía derecha con anastomosis ileo-transversa  En pacientes estables y con buenas condiciones locales 2) Ileostomía terminal y cierre del transverso izquierdo  En pacientes inestables y con malas condiciones como peritonitis. Intususcepción - Invaginación – Telescopaje  Se debe realizar la cirugía de laparotomía:  Si el paciente es operado dentro de las primeras 6 horas, se puede hacer reducción manual y se recupera el transito intestinal en el área de la invaginación.  Pero la mayoría de las veces, ya hay compromiso vascular, y se realiza:  Colectomía de la porción afectada, con posterior anastomosis u colostomía/ileostomía.  En niños se usa el enema opaco para hacer la des-invaginación del segmento. ENFERMEDAD DIVERTICULAR Solo se observa oclusión en el 10 % de los casos, cuando presenta una diverticulitis, puede evolucionar a un diverticuloma que puede causar una obstrucción parcial del colon.  En casos extremos con necrosis y micro perforaciones: se realiza la cirugía de Hartmann MEGACOLON CHAGASICO Fecaloma: provoca una obstrucción intraluminal, intestinal baja.  Se debe romper el fecaloma, con un enema.  En caso que no sea posible el enema, se realiza la Cirugía de Hartmann. Vólvulo: ocurre porque hay una mesenteritis retráctil, llevando a una linfangitis. El tratamiento es:  Desvolvulación ENDOSCOPICA: en los hospitales de mayor complejidad.  Caso ideal con asa necrosada y sin necrosis: paciente estable y en buenas condiciones generales.  CIRUGIA DE HARTMANN: resección con Colostomía terminal y cierre del muñón rectal. (HARTMANN).  Caso no ideal con asa necrosada y sin necrosis: en pacientes inestables, con patologías descompensadas;  Resección del asa sobre todo si la gangrena avanza sobre el intestino.  Exteriorización con Tec. de Bloch-Paul-Mikuliccz: es la ccolostomía en caño de escopeta: HERNIA ESTRANGULADA  Se realiza laparotomía con operación de Hartman y luego Herniotomía: se reseca lo que está comprometido ANTE LA OBSTRUCCION DEL COLON IZQUIERDO SE DEBEN ANALIZAR ESTRICTAMENTE LAS SIGUIENTES SITUACIONES:  OBSTRUCCIÓN COMPLETA EN ASA CERRADA, ESTRANGULACIÓN O PERFORACIÓN: CIRUGIA URGENTE  Previa compensación hemodinámica (3 TUBOS) y corrección de la acidosis  OBSTRUCCIÓN PARCIAL: medidas conservadoras en lo posible y cirugía electiva El tratamiento es quirúrgico Las 2 complicaciones as frecuentes son:
  • 52.
    INDICACIONES PARA PERITONITISAGUDA Y OCULUSIÓN INTESTINAL Mujer 71 años, con cuadro de peritonitis aguda (diverticular) de 72 horas de evolución:  Cirugía Sucia  Cirugía de URGENCIA Solicitar: Tratamiento: se debe iniciar en el momento del diagnóstico – EV 1) NADA VIA ORAL 2) Hidratación con Ringer Lactato (4l en goteo de 60 macrogotas/min) 3) 3 tubos  Sonda Vesical  Vía Periférica  Sonda Nasogástrica 4) ANTIBIOTICOTERAPIA 5) Protección Gástrica  OMEPRAZOL: 40 mg, EV, cada 24 horas Gérmenes a cubrir en caso de PERITONITIS  GRAM (+): Enterococos Fecalis  GRAM (-): E coli, Klebsiella, legionella,  ANAEROBIOS: Proteus Cefalosporina 3 Generación + Metronidazol  CEFOTAXIMA: para cubrir G (+) y G (-)  1g cada 6 horas en VOLUTROL  METRONIDAZOL: para cubrir anaerobios  500 mg cada 8 horas, EV En caso que no haya, podemos utilizar CLINDAMICINA ESQUEMA ALTERNATIVO  Ciprofloxacino:  200 mg cada 12 horas, EV  Metronidazol  500mg cada 8 horas, EV PRIMERA ELECCIÓN Medios Auxiliares de Laboratorio Rutina Laboratorial para CIRUGIA DE URGENCIA  Análisis de sangre:  Hemograma - VSG  Glicemia: descartar diabetes  Urea- Creatinina – Electrolitos  BILLIRUBINAS – FOSFATASA  Tipificación y TP  Análisis de orina:  Orina simple y sedimento El tratamiento generalmente es de 7 a 10 DIAS  Pero puede durar 14 – 21 – 28 días (dependerá del caso, y la estabilidad del paciente)  Primero es ENDOVENOSO INTRAHOSPITALAR, al recibir alta puede pasar a VIA ORAL Medios Auxiliares de Imágenes que pueden ser solicitados, de acuerdo a elección del CIRUJANO:  Radiografías  Simples TÓRAX Y ABDOMEN  Ecografías: solo abdominal  TAC: en caso de dudas diagnosticas
  • 53.
    INDICACIONES PARA CIRUGIAPROGRAMADA Varón de 26 años, hernia inguinal derecha no complicada  Cirugía Programada  Cirugía Limpia Solicitar: INDICACIÓN: 1) NADA VIA ORAL 2) Hidratación con SUERO FISIOLOGICO AL 0,9%:  28 macrogotas/min, 2 litros en 24 horas 3) Profilaxis: Cefazolina 1g EV  En volutrol, 30 minutos antes del inicio de la cirugía ESQUEMAS QUE FACILITARAN NUESTRA VIDA Medios Auxiliares de Laboratorio Rutina Laboratorial para CIRUGIA PROGRAMADA  Análisis de sangre:  Hemograma - VSG  Glicemia: descartar diabetes  Urea- Creatinina – Electrolitos  Perfil hepático completo  Perfil lipídico completo  Perfil proteico  Crasis sanguínea – Tipificación  Estudios especiales según la patología (por ejemplo: Perfil tiroideo en cirugías por bocio coloide).  Análisis de orina:  Orina simple y sedimento  Análisis seriado de heces:  Buscar vermes y protozoarios Medios Auxiliares de Imágenes que pueden ser solicitados, de acuerdo a elección del CIRUJANO  Radiografías  Simples  Contrastadas  Ecografías  TAC  ECG – Ecocardiografia Si ocurre algún inconveniente durante la cirugía (perforación, contaminación). Se cambia el manejo:  La cirugía pasa de limpia a contaminada o sucia  Se debe iniciar el tratamiento ATB de amplio espectro para cubrir las posibles bacterias causadoras de infección por el inconveniente. Patrón em Cirugia Programada:  28 macrogotas/min  2 litros en 24 horas Patrón em Cirugia de Urgencia:  60 macrogotas/min  4 litros vía abierta. GOTEO RAPIDO – LISTA  14 macrogotas/min: 1 LITRO AL DIA  28 macrogotas/min: 2 LITROS AL DIA  42 macrogotas/min: 3 LITROS AL DIA  60 macrogotas/min: 4 LITROS AL DIA
  • 54.
    2.5 CIRUGIA II –UNIDAD 2 – CLASE 5 Semiología Abdominal a) Inspección: palidez, ligera distensión b) Palpación: dolor abdominal generalizado  Sin defensa muscular  Mucha irritación peritoneal: dolor a descompresión brusca. c) Percusión: dolorosa d) Auscultación: RHA normales e) Tacto Vaginal y Tacto Rectal:  FSD abombado y doloroso (GRITO DE DOUGLAS). EMBARAZO ECTOPICO COMPLICADO Implantación del ovulo fecundado fuera de la cavidad uterina, por dificultad en la migración normal del huevo hacia la cavidad uterina su ruptura causa un cuadro hemorrágico, tiene alta % de mortalidad  Incidencia: 1/200-300 embarazos, entre 30-39 años  Localización más frecuente: tubárico (98%)  Factores etiológicos:  Antecedentes de cirugias, EPI, endometriosis, DIU.  Cirugia anexial previa, embarazo ectópico prévio  Sintomas, mas frecuentes: metrorragia irregular o retraso menstrual, asociado a dolor abdominal  Toda paciente mujer en edad reproductiva que consulta por estos motivos, se debe considerar embarazo ectópico DIAGNOSTICO Anamnesis: interrogar sobre;  Preguntar la FUM de la paciente  Retraso menstrual >7dias / Amenorrea.  Sangrado genital escaso  Dolor abdominal inferior  Indagar sobre factores de riesgo (endometriosis, cirurgia previa, EPI, aborto, etc). Examen físico y instrumental:  Palidez, taquicardia, hipotensión, anemia.  Sangrado genital rojo negruzco (en borla de café)  Masa anexial palpable (puede faltar)  Dolor en abdomen inferior (unilateral): puede estar distendido, con poca defensa, con dolor a la descompresión brusca y signos de irritación peritoneal.  Tacto Vaginal: Douglas abombado y doloroso – GRITO DEL DOUGLAS.  Dolor referido al hombro: pues la sangre irrita el centro frénico, causando dolor referido (OMALGIA).  Frenkel+ (dolor a la movilización lateral del cuello uterino), UNILATERAL (la bilateral de se da solo en casos de EPI)  Útero: cérvix reblandecido pero cerrado, aumento ligero del tamaño (en discordancia con la amenorrea) Laboratorio  BHCG: positivo cuantitativo y cualitativo (>1000)  Hb- Hematocrito- Tipificación Sanguínea  Punción abdominal: guiado por ecografía si es abundante.  Si es poco liquido: se puede hace una punción del fondo de saco (vía vaginal). HEMORRAGIAS INTRAPERITONEALES Pasos a seguir para Diagnosticar Abdomen Agudo Quirúrgico Descartar dolor abdominal de causa sistémica Descartar dolor abdominal de causa torácica Descartar dolor abdominal de tratamiento médico Identificar el tipo de abdomen agudo quirúrgico: Inflamatorio, Oclusión intestinal, Torsión de víscera o tumor, Hemorragia intraperitoneal, Grandes dramas abdominales (Infarto agudo de mesenterio, pancreatitis aguda). Cirurgia de urgencia que debe ser realizada dentro de las primeras 6 horas Signos generales de shock hipovolémico:  Hipotensión, sudoración fría, alteración del sensorio  Mareo, desmayo, lipotimia, palidez, taquicardia, etc. Uso de método anticonceptivo, no excluye la sospecha
  • 55.
    2.5 CIRUGIA II –UNIDAD 2 – CLASE 5  Si el líquido que sale es sangre que no coagula, indicativo de EER. Imágenes:  Ecografía Abdominal y Transvaginal: se buscan 3 hallazgos; 1) Útero: sin saco gestacional 2) Tumor anexial con saco gestacional 3) Liquido abdominal: en fondo de saco u en toda la cavidad abdominal. Diagnósticos Diferenciales Obstétricos:  Aborto (pero el cuello está abierto y no hay masa palpable)  Enfermedad trofoblástica gestacional (valores MUY elevados de BHCG) Ginecológicos:  EPI (dolor hemiabdominal inferior, Frankel +, antecedente de infección genital / leucorrea y no hay retraso menstrual)  Quiste de Ovario (ECO antigua con quiste, apalpa tumoración (>5cm), no tiene retraso menstrual, cuello firme y elástico)  Rotura Folicular, Leiomioma. Digestiva:  Apendicitis Aguda (cronología de Murphy, hipertermia, no hay tener retraso menstrual),  Diverticulitis, obstrucción intestinal Urinarios:  Litiasis, infecciones urinarias. Traumatismo Abdominal Evolución y Complicaciones TRATAMIENTO INICIAL 1) Hidratación Parenteral: por vía venosa periférica con cristaloides - Suero fisiológico al 0,9 % o Ringer Lactato 2) Sonda de Foley: para controlar la diuresis (0,5 a 1 cc kg peso/hora) 3) Transfusiones: caso sea necesario, por ello al ingreso se solicita, tipificación y Hb + Hto. 4) Profilaxis gástrica: OMEPRAZOL 40mg EV. 5) Antibióticos profilácticos 6) Medidas antitrombóticas TRATAMIENTO QUIRURGICO Paciente Hemodinamicamente estable: se puede realizar el tratamiento médico, los criterios son;  Paciente hemodinamicamente estable (E.E no complicado)  Tumores <4cm.  Seguimiento semanal de BHCG hasta su negativación.  El tratamiento empleado es: Metotrexato La reabsorción/regresión espontanea, es posible, pero excepcional, la mayoría de las veces evoluciona a las complicaciones  HEMATOSALPINX: embarazo ectópico intratubarico, en ausencia de tratamiento evoluciona a;  Hemorragia: circunscriptas, que pueden dar hematoceles pelvianos tabicado.  HEMOPERITONEO: es lo más frecuente  ABORTO TUBARIO  Rotura de la trompa: depende del lugar de la trompa  Tubárico-Ístmico: 6 a 8 semanas  Ampular: 8 a 12 semanas  Intersticial: 16 semanas Primero se debe estabilizar la paciente, después pasar a la cirugía La técnica y vía de abordaje dependerá del estado de la paciente Hemodinamicamente Inestable: tratamiento es CIRUGIA, y la vía de abordaje debe ser la más rápida;  Laparotomía – Incisión Mediana Infraumbilical: para hacer el clampaje de la trompa, y realizar la hemostasia provisoria de la trompa.
  • 56.
    2.5 CIRUGIA II –UNIDAD 2 – CLASE 5 ANEURISMA DE AORTA ABDOMINAL  Los aneurismas infrarenales representan 80%  Propensión al crecimiento: una de las características mas importantes, 80% demuestra aumento de tamaño.  Factor pronóstico de ruptura más importante: es el diámetro transversal, la mayoría aumenta progresivamente su diámetro 0,2 a 0.4 cm por ano, y se rompen al alcanzar un diámetro >5 cm.  Aumenta la probabilidad de ruptura: Hipertensión, EPOC. Clínica  Asintomáticos: 75%  Síntomas: es complicado relacionarlos con el cuadro;  Embolia en miembros inferiores  Dolor epigástrico o lumbar  Masa abdominal pulsátil umbilical o supraumbilical: es el más frecuente.  Trastornos inespecíficos gastrointestinales: nauseas, vómitos, perdida de peso. El Diagnóstico: En la mayoría de los casos es de forma casual, u en una cirugía de otro motivo.  RX de abdomen simple: puede visualizarse los contornos aneurismáticos, calcificados, pero no confirma.  Ecografía abdominal: es la más rápida, ayuda a confirmar la presencia del saco aneurismático y su característica. Presencia de líquido en paciente hemodinamicamente inestable, ya se indica cirugía.  Angio- TAC: se indica en caso de paciente estable, para CONFIRMAR LA SOSPECHA, brinda una información más detallada sobre el aneurisma.  RMN: en el caso de que no se confirme en la TAC. Técnicas Quirúrgicas Depende del deseo de paridad de la paciente;  Salpingostomía: extracción digital por presión del contenido tubárico, realizando una incisión.  Tratamiento conservador, en pacientes estables, con desecho de paridad.  Salpingectomía: resección de la trompa afecta.  Ooforectomía: cuando hay compromiso de los ovarios.  Histerectomía: es muy raro tener la necesidad de realizar. Después de realizada la técnica  Se aspira la cantidad necesaria de sangre de la cavidad abdominal  Se cierra el abdomen, sin necesidad de colocación de drenaje.  Se hace el control estricto de los signos vitales, Hb, Hto, posterior a la cirugía. Dilatación segmentaria >30 mm del diámetro de la luz aórtica debido a un proceso de degeneración parietal causado por diversos factores, que, sin intervención, evoluciona a la ruptura Falso aneurisma (pseudo aneurisma): se origina a partir de una solución de continuidad en la pared del vaso, no está formado por todas las capas del vaso, y fluye sangre hacia una cavidad sacular que no posee pared propia, en cuya luz se establece una circulación turbulenta.  Origen: traumático o micotico.
  • 57.
    2.5 CIRUGIA II –UNIDAD 2 – CLASE 5 Tratamiento Se plantea 2 situaciones Paciente con sospecha de Rotura: cirugía de urgencia  Paciente ingresa con los signos indicativos de rotura  Ecografía indica liquido – Se punciona y constata que es sangre. Se debe elegir la vía más rápida: laparotomía mediana supra para infraumbilical  Se debe llegar a la aorta y hacer el clampado proximal por arriba del aneurisma y uno distal a nivel de los vasos iliacos. Se debe cuidar el tiempo, para evitar una isquemia.  Al hacer el clampado se controla el sangramiento,  El cirujano debe contar con una prótesis que reemplazará la dilatación aneurismática Paciente Estable: se puede intentar una cirugía programada: con tratamiento ENDOVASCULAR  Anestesia general  Quirófano híbrido: utilizando métodos radiológicos intervencionista.  Abordaje femoral: se coloca un catéter, que llega a la aorta.  Endoprótesis Vascular: se coloca por la A. Femoral también. Complicaciones:  Infecciones  Tromboembolias  Fistulas: aortas entéricas, aortas con vena cava, etc.  Compresión de estructuras vecinas.  ROTURA: es la más frecuente, puede ocurrir de tres formas: 1) Hacia la cavidad peritoneal (HEMOPERITONEO): la forma más común de ruptura, 90 % de mortalidad, puede desarrollar una insuficiencia renal en el caso que sobrevida, presenta DOLOR + SHOCK 2) ROTURA hacia el retroperitoneo. 3) Pequeña ruptura retroperitoneal, cuyo sangrado es detenido por los tejidos circundantes. Factores que favorecen la rotura: sobrepeso, hipertensión, dislipidemia, EPOC, edad avanzada, Sintomas - Signos Indicativos de Rotura  Masa abdominal pulsátil  Dolor abdominal o lumbar inicio brusco  Signos y síntomas de shock: palpitación, palidez, sudoración profusa, hipotensión. Seguimiento del Paciente después del Diagnostico  Aneurisma <5 mm: seguimiento anual por ecografía o Angiotac  Asintomático con aumento de diámetro transversal de >0,5 mm en 1 año, o sintomáticos:  TRATAMIENTO ES CIRUGIA, pues las posibilidades de rotura son elevadas. Ambos pacientes van a TERAPIA INTENSIVA POSTERIOR A LA CIRUGIA, para monitoreo estricto de función renal, diuresis, pulsos distales, etc
  • 58.
    2.6 CIRUGIA II –UNIDAD 2 -CLASE 6 Quistes de Ovario Se engloba dentro de un grupo de patologías que son los tumores del ovario, y es uno de los problemas más difíciles dentro de la ginecología, entre 40 y 50 años, la anticoncepción hormonal disminuye el riesgo de padecerlos, existen varios tipos:  Tumores Quísticos: benignos  Quistes serosos: con liquido citrino, no tan grandes, paredes finas.  Quistes dermoides: sustancias pastosas, con restos embrionarios, dientes u otros tejidos. Contenido Hiperecogénico.  Quistes mucionosos: mayor tamaño, paredes gruesas, liquido viscoso  Tumores Sólidos: homogéneos  Tecomas  Fibromas  Tumores Malignos: contornos irregulares, paredes gruesas, multinoculares con vegetaciones intra y extra quísticas, adherencias a órganos vecinos, y puede haber liquido libre en la cavidad peritoneal (ascitis). Examen Físico Abdominal: los hallazgos dependerán del tamaño del quiste, caso sea grande;  Ligeramente distendido, doloroso en hemiabdomen inferior.  Se debe palpar y analizar todas las características del tumor (en casos agudos es difícil por el dolor): Situación Forma: Redondeada, alargada, ovalada). Renitencia: si el tumor se mueve Limites: difusos o bien definido Consistencia: liquida, solida, gaseosa Sensibilidad: dolor o no Tamaño: en cm. Superficie: lisa, rugosa. Movilidad: fijo o libre Examen Ginecológico: analizar todos los genitales, es difícil en casos agudos, por el dolor;  Especuloscopia: permite ver si el cuello uterino este desplazado lateralmente por el tumor  Tacto vaginal: debe describir la desviación del cuello, o desplazamiento del útero caso exista.  Tacto rectal: útil para palpar el tumor, en el caso que el mismo este posterior al útero, enclavado en el fondo de saco de Douglas Abdomen Agudo Quirúrgico Ginecológico 1) Descartar dolor abdominal de causa sistémica 2) Descartar dolor abdominal de causa torácica 3) Descartar dolor abdominal de tratamiento médico 4) Identificar el tipo de abdomen agudo quirúrgico:  Inflamatoria  Oclusión intestinal  Torsión de víscera o tumor  Hemorragia intraperitoneal  Grandes dramas abdominales: infarto agudo de mesenterio, pancreatitis aguda Antes e iniciar, recordemos el esquema, que es obligatorio recordar en esta cátedra: Cuadro Clínico  Trastornos menstruales: amenorrea o dismenorrea  Dolores pélvicos difusos SIN FIEBRE  Tumoración que crece con el tiempo  Hallazgo en una consulta por otro motivo o consulta directamente por una complicación Antecedentes a investiga:  Tiempo de crecimiento  Disminución de peso, nauseas vómitos Palpación BIMANUAL: una mano apoyada en el abdomen moviliza la tumoración, y otra mano en el tacto vaginal debe sentir si se mueve el cuello uterino:  Si se mueve: el tumor es del útero  Si no se mueve: el tumor es de los anexos.
  • 59.
    2.6 CIRUGIA II –UNIDAD 2 -CLASE 6 Diagnostico:  Ecografía: examen esencial, imagen anecogénica, característica de quiste, esto ayuda mucho pues el examen físico generalmente es difícil, pues la paciente esta con dolor.  Laboratorio: ◦ Hemograma: puede indicar una anemia en caso de una hemorragia intraquistica o intraperitoneal en caso de torsión, o infección con neutrofilia. ◦ BHCG: descartar embarazo ectópico.  Punción abdominal o FSD: en el caso que haya liquido libre en la cavidad.  Laparoscopía diagnóstica: cuando persiste las dudas mismo con los otros métodos, y puede convertirse también en un tratamiento definitivo. Tratamiento: en presencia de complicaciones, el tratamiento es quirúrgico, y debemos siempre realizar el chequeo preoperatorio del paciente considerando que es una CIRUGIA DE URGENCIA: Complicaciones: Pueden presentar diversas, de acuerdo a sus características  Compresión: por el tamaño y por crecimiento rápido.  Vejiga: disuria, retención aguda de orina  Recto: dificultad en la defecación  Uréteres: hidronefrosis del lado afecto  Vasos pélvicos: trastornos circulatorios y edemas de MI, unilateral.  Torsión: complicación MÁS FRECUENTE, produce un abdomen agudo quirúrgico. Los órganos rotan sobre su pedículo, comprometiendo el aporte sanguíneo, llevando a necrosis tisular, pudiendo llevar a un daño orgánico irreversible.  36 % compromete solo ovario  22% compromete solo la trompa  42% Compromete ovario y trompa  Hemorragia intraquística: por crecimiento brusco, puede asociarse a una torsión  Puede acompañarse de un estado d hipotensión shock, sudoración fría, taquicardia, dolor  Rotura y hemorragia intraperitoneal: puede estar asociado a una torsión, o ocurre en la mitad del ciclo menstrual, con dolor que puede llegar a ser intenso y prolongado, pudiendo liberar líquido a la cavidad peritoneal, la ecografía es de gran utilidad para el diagnóstico Infección  URGENCIA ABDOMINAL – SINDROME DE HEMORRAGIA INTRAABDOMINAL  DOLOR EN HEMIABDOMEN INFERIOR + SCHOCK  Dolor intenso en fondo de saco de Douglas.  Infecciones:  Agudas: fiebre, nausaeas, vómitos, leucocitosis, associada a tumoración.  Evolución: ruptura, produciendo una peritonitis. Vía de Abordaje: Dependerá de la infraestructura y las condiciones de la paciente a) Laparoscópica: coagulación directa de la hemorragia intraquistica, con el objetivo de preservar el ovario. b) Laparotomía: en casos mas graves u en situaciones sin infraestructura. Rupturas foliculares pequeñas en pacientes estables: se podría recurrir a la observación Técnicas 1) Coagulación: es la primera opción 2) Quistectomia: retirada de los quistes 3) Ooforectomía: retirada del ovario 4) Anexectomía: en caso de trompas afectadas Es un cuadro que puede SIMULAR otras formas afecciones abdominales a) Peritonitis b) Síndrome de hemorragia intraperitoneal c) Apendicitis aguda d) Torsión de vísceras o tumor
  • 60.
    2.6 CIRUGIA II –UNIDAD 2 -CLASE 6 Enfermedad Pélvica Inflamatoria (EPI) Factores de Alto Riesgo o Adolescencia o Múltiples parejas sexuales o Compañeros sexuales con antecedentes de uretritis o ETS asintomático. o Episodio previo de EPI O ETS o Inserción resiente de DIU en paciente C/ cervicitis o Farmacodependencia o Nivel sociocultural bajo o Falta de empleo de métodos anticonceptivos MANIFESTACIONES CLINICA  Dolor pélvico: es el más característico  Dispareunia: dolor en la relación sexual.  Fiebre  Presencia de dolor en la palpación o una masa en los anexos, secreción purulenta por vagina.  Síntomas generales o sistémicos: náuseas, vómitos, anorexia, diarrea, decaimiento del estado general.  Dolor en H.D - Sx de Fitz- Hugh- Curtiz: es una PERIHEPATITIS que acompaña el dolor pélvico Diagnóstico Clínico  Frenkel positivo: dolor a la movilización lateral del cuello.  Temperatura vaginal aumentada  Secreción fétida  PCR aumentada  Leucorrea Exámenes Complementarios para la EPI - GENERAL 1- Exámenes de laboratorio general: aparece en plena actividad sexual/reproductiva;  BHCG: para descartar embarazo.  HMG: buscando leucocitosis con desviación a la izquierda.  PCR  Eritrosedimentación acelerada: es la más constante. 2- Exámenes de laboratorio microbiológico: cultivo endocervical para gonococo y chlamydia.  OBSERVACIÓN: LA CLAMYDIA ES GENERALMENTE ASINTOMATICA, PASA DESAPERCEBIDA Y PUEDE PROGRESAR PRODUCIENDO EPI SILIENTE. ES EL GERMEN MÁS FRECUENTE, SEGUIDO DEL GONOCOCO. 3- Diagnóstico por imágenes:  Ecografia: trompas engrossadas, hidrosalpinx (indica cronicidad), abcessos, liquido livre en cavidade peritoneal (caso este presente). En presencia de líquido: se realiza punción del fondo de saco. 4- LAPAROSCOPIA: se pueden observar los órganos pélvicos hiperémicos, congestivos, adherencias, secreciones a nivel del Douglas. Criterios de Wëstron CRITERIOS MAYORES CRITERIOS MENORES  Dolor abdominal inferior.  Dolor anexial bilateral (frenkel +)  Signos de inflamación del Tracto genital inferior: LEUCORREA CRÓNICA.  Fiebre.  Inflamación anexial observada por palpación de masa.  Leucocitosis con desviación a la Izq.  VSG – PCR  Test + para: Gonorrea y/o Chlamydia. EL MAYOR ES DEFINITIVO: si tiene 3 mayores (+) ya es definitivo. Alteraciones inflamatorias e infecciosas de los órganos pélvicos, que se adquieren por vía ascendente, se considera una enfermedad polimicrobiana. Los Principales Microorganismos  CLAMYDIA  GONOCOCOS Factores de Riesgo Disminuido  Monogamia  Uso de ACO  Métodos de barreras  Uso de espermicida
  • 61.
    2.6 CIRUGIA II –UNIDAD 2 -CLASE 6 Estadios - Tratamiento TRATAMIENTO MEDICO – ABDOMEN AGUDO MEDICO (ATB PARENTERALES)  I: Salpingitis aguda sin pelviperitonitis  II: Salpingitis aguda con pelviperitonitis Esquema indicado: siempre acompañado de ANALGESICO - ANTIINFLAMATORIOS:  Ciprofloxacina 500mg c/12vo x/10/d  Metronidazol 500mg c/12/vo/10/d.  AZITROMICINA 1G/ dosis única: para precautelar la Clamydia TRATAMIENTO QUIRURGICO – ABDOMEN AGUDO QURURGICO  III: Salpingitis con formación de abscesos (piosalpinx, absceso pélvico o tubo-ovárico)  IV: Rotura del absceso con peritonitis generalizada Paciente se presente con: dolor importante en hipogastrio tipo puntada, fiebre alta, escalofríos, leucorrea fétida y abundante, con signos de irritación peritoneal, frenkel positivo, secreción fétida y temperatura vaginal aumentada.  Anestesia raquídea o general: laparoscopia o laparotomía mediana – infraumbilical  Puede necesitar la retirada de los órganos en estadios III – IV: con posterior lavado de cavidad peritoneal  Tratamiento ATB prolongado posterior a la cirugía.
  • 62.
    2.7 CIRUGIA II –UNIDAD 2 – CLASE 7 Incidencia: 1 – 4/1000 CIRUGIAS de URGENCIA o 9/1000 admisiones hospitalarias Etiologías: embolia y trombosis a) Embolo de Origen Cardiaco u desprendimiento de una placa arterial - Principalmente en aurícula izquierda o ventrículo izquierdo b) TROMBOSIS: precedida de una aterosclerosis crónica  Paciente tienen angina mesentérica: dolor inmediatamente posterior a la alimentación, u 30 a 60 minutos después, raras veces se sospecha y se diagnostica c) El trombo se desprende debido a: Fibrilación, IAM, aneurismas ventriculares, ICC, estenosis mitral  Las arritmias son el factor precipitante más común Mecanismos de la Isquemia El suministro de O2 a las células depende de una compleja interacción de factores:  El flujo de sangre que circula por los vasos principales  La concentración de hemoglobina y su saturación de O2  La distribución de sangre en la pared intestinal:  El sufrimiento inicia a nivel de la mucosa (luego avanza a las otras capas), por eso algunos pacientes pueden presentar el VÓMITO NEGRO DE DELAFOUY, y deposiciones tipo melena (en ancianos).  El borde anti mesentérico es el MENOS IRRIGADO  El intercambio de O2 SE REALIZA entre la capa más basal de la mucosa y las vellosidades  El balance entre las demandas metabólicas y el aporte real de O2 y nutrientes en la mucosa, y la capacidad de las propias células para utilizar el oxígeno Independiente del mecanismo que desencadena la isquemia, aparece una misma secuencia de acontecimientos: ISQUEMIA MESENTERICA La isquemia intestinal es un padecimiento de muy baja prevalencia, pero es un GRAN DRAMA ABOMINAL GRAVE cuando se produce la necrosis intestinal, tiene una mortalidad de 70% (en Paraguay 90 a100 %), por el retraso en el diagnóstico y tratamiento de este problema. El abordaje tardío se asocia al hallazgo transoperatorio de necrosis intestinal que requiere resección como único manejo quirúrgico posible. Gran drama abdominal y abdomen agudo vascular Flujo sanguíneo del Tracto Gastrointestinal 1) Tronco Celíaco: irriga el hígado, estómago, parte del páncreas y la porción más proximal del duodeno. Flujo basal= 800 cc/min – Postprandial= sube 30% (1.100 cc/min) 2) La Arteria Mesentérica Superior: irriga la parte distal del duodeno, el intestino delgado íntegro y el hemi-colon derecho, flujo basal = 500 cc ml/min, Postprandial sube 150% (1.400). 3) La Art. Mesentérica Inferior: diámetro inferior y proporciona irrigación al colon distal. Proporcionan la mayor parte del flujo sanguíneo del tracto gastrointestinal, y juntos representan el 20% del gasto cardíaco.  En áreas donde existe abundante circulación colateral (estomago, duodeno, recto) la isquemia intestinal es rara  En otras regiones, como el ángulo esplénico o la flexura recto-sigmoidea, la circulación colateral es más deficiente, lo que determina que la prevalencia de lesiones isquémicas a este nivel sea más común. Embolia de la ARTERIA MESENTERICA SUPERIOR representa 50% de los episodios de I.M.A El aporte disminuido de oxígeno  depleción del ATP intracelular Que favorece retención de agua y electrolitos  Incremento del volumen intracelular  estado de necrosis Células necróticas  respuesta inflamatoria  liberación de diversas citoquinas Que modifican permeabilidad de uniones intercelulares  altera función de barrera epitelial  Permitiendo fuga de bacterias a los ganglios linfáticos del mesenterio (translocación bacteriana)  Desde allí se incorporan al torrente circulatorio, siendo causa de BACTERIEMIA
  • 63.
    2.7 CIRUGIA II –UNIDAD 2 – CLASE 7 Cuando se Restaura el flujo vascular - Reperfusión El oxígeno entra en el tejido isquémico y es rápidamente reducido en especies reactivas de oxígeno (ERO)  Ejercen una actividad oxidativa: sobre el DNA, enzimas y fosfolípidos de la membrana, perdiendo la integridad de la membrana celular apareciendo nuevos fenómenos de necrosis.  El daño producido en el DNA por las ERO: activa una serie de enzimas reparadoras que conduce a una grave depleción de energía que contribuye a la necrosis celular Tipos e incidencia aproximada de Isquemia Intestinal  Colitis isquémica 70-75%: ocurre cuando se reduce temporalmente el flujo sanguíneo que va a una parte del intestino grueso (colon), por lo general debido a la constricción de los vasos sanguíneos que irrigan el colon o a la reducción del flujo de sangre a través de los vasos debido a presiones bajas.  Isquemia mesentérica aguda 25-30%: lleva a necrosis, gangrena del intestino.  Isquemia mesentérica crónica: 5%  Isquemia focal segmentaria 5%: en una sepsis de origen pulmonar, por ejemplo, al administrar drogas vasoactivas, puede generar una isquemia intestinal, llevando a necrosis.  Trombosis venosa mesentérica: en el contexto de una hipertensión portal, u asociada a enfermedades autoinmunes (LUPUS, ARTRITIS). EMBOLIA MAYOR Cuando el émbolo se aloja por encima de la bifurcación de la arteria ileocólica: causa un infarto del mesenterio EXTENSO, se debe hacer una resección masiva del yeyuno e íleon y colon derecho EMBOLIA MENOR Si el émbolo se aloja por debajo de esta bifurcación o en cualquiera de las ramas distales Trombosis Arteria Mesentérica Superior (TAMS) Representa el 15% de los casos de IMA  Afecta Pacientes de edad avanzada con marcada arterioesclerosis  Es común angina intestinal en las semanas o meses que preceden al episodio  50% de los casos, representa la culminación de una Isquemia Mesentérica Crónica  La vasculitis, las enfermedades trombogénicas y el aneurisma de aorta constituyen también factores de riesgo.  La trombosis suele ocurrir en los 2 cm proximales al origen de una rama arterial importante y sus efectos suelen ser devastadores al afectar extensas áreas del intestino, desde el duodeno hasta el colon transverso Isquemia Mesentérica No Oclusiva (IMNO) 20-30% de los episodios de IMA  No hay embolia, trombosis, pero es consecuencia de la vasoconstricción esplácnica debida al efecto de sustancias vasoactivas liberadas en respuesta a una situación de bajo gasto cardiaco.  Puede aparecer en el curso evolutivo del shock, insuficiencia cardíaca, sepsis, arritmias, infarto agudo de miocardio, insuficiencia renal y cirugía cardíaca o abdominal mayor  Por liberación de endotelina (intensa vasoconstricción en el territorio esplácnico)  En pacientes hospitalizados que reciben tratamiento con drogas vasoactivas  La dobutamina es la que causa mayor vasoconstricción esplácnica.  Esta complicación puede no ser inmediata y aparecer horas, o incluso días, después de la causa.  Es importante diferenciarla de otras causas de IMA dado que su reconocimiento precoz puede evitar una laparotomía Isquemia Mesentérica Aguda de Origen Venoso Trombosis venosa mesentérica, incluye tres variantes: 1) Aguda: se comporta como una isquemia arterial y representa el 10% de casos 2) Subagudas: cursan con dolor abdominal, pero la velocidad con que se forma el trombo permite el desarrollo de colaterales que evitan el infarto intestinal (paciente tiene mas probabilidad de sobrevivir). 3) Crónicas: suelen ser indoloras y a menudo se descubren, accidentalmente o en el curso de una hemorragia digestiva por varices esofagogástricas
  • 64.
    2.7 CIRUGIA II –UNIDAD 2 – CLASE 7  Clínica + Antecedentes  ANGIOGRAFIA SELECTIVA: método invasivo, se introduce la guía en la arteria mesentérica superior, y por video radioscopia, se visualiza la arteria y sus ramas, indicando interrupciones.  ANGIOGRAFIA por RMN - TAC Isquemia Mesentérica Aguda Isquemia Mesentérica Crónica  Dolor abdominal: BRUSCO, súbito, intenso, lancinante, y puede referirse hacia la pared anterior de abdomen (periumbilical o generalizado).  Náuseas y vómitos: puede llegar al vomito negro de DIELOFOY, por la necrosis.  Distensión abominal  Percusión dolorosa  Disminución de la excursión respiratoria  Daño transmural (6-12 hrs): irritación peritoneal, rebote y dolor localizado  Ruidos intestinales: aumentados en frecuencia e intensidad inicialmente, posteriormente disminuyen SILENCIO ABDOMINAL (6-12 horas). Segunda gran simuladora (después de la pancreatitis).  Dolor tipo cólico/retortijón de predominio postprandial (30 min a 1 horas después). • Soplos a la auscultación • Rara la presencia de irritación peritoneal • Paciente tiene factores de riesgos (hipertensión, ACV, etc.) asociados. Presentación Clinica DIAGNOSTICO TRATAMIENTO 1) Internación 2) Solicitar laboratorio de rutina completo: principalmente crasis sanguínea y tipificación, gases arteriales y venosos.  Paciente generalmente está en acidosis por la HIPOXIA. 3) Angiograma por TAC o Angiografia selectiva 4) Estabilización hemodinámica: 3 tubos, para corregir la hipovolemia y lograr una buena perfusión, lograr una presión arterial sistólica >100 mmHg.  Hidratación: suero fisiológico 10 a 20 cc – kg peso – carga o bolo  Sonda vesical: para control de diuresis.  SNG: descompresión gastrointestinal. 5) TRANSFUSIONES: al ingreso ya se solicita tipificación, Hb y Hto. 6) PROFILAXIS GASTRICA: omeprazol 40 mg cada 24 horas. 7) ATB: CEFOTAXIMA 4grs/dia + METRONIZADOL 1,5grs/dia 8) Medidas antitrombóticas: desde uso de medias hasta el uso de enoxaparina  Dependerá del estado del paciente. 9) Evaluar la necesidad de intubación orotraqueal: si el paciente está en sepsis PUNTOS IMPORTANTES PARA NO OLVIDAR  EL PERITONEA LLORA EN EL INFARTO: se acumula líquido en la cavidad peritoneal (tercer espacio), además se acumula liquido intraluminal también (pues no hay peristaltismo), formando 2 terceros espacios, llevando a una GRAN HIPOVOLEMIA.  Si por la baja perfusión, se decide ADM inotrópicos, hay que recordar que:  NO ES INDICADO DOBUTAMINA: pues causa vasoconstricción a nivel intestinal (empeorará el caso).
  • 65.
    2.7 CIRUGIA II –UNIDAD 2 – CLASE 7 Tratamientos para casos Específicos Cateterismo Arterial Percutáneo Diagnóstico y Terapéutico, permite obtener una visión angiográfica del territorio  Ayuda a delinear estrategia operatoria  Cirugía abierta en el caso que no se resuelva por cateterismo.  Perfusión de vasodilatadores de acción corta (papaverina)  Angioplastia con/sin stent (PERCUTANEO) Hay mas posibilidad de tratamiento exitoso Pero lastimosamente solo hay en grandes centros Tratamiento Quirúrgico - Abierta: Indicado si no es posible a través de los otros métodos como cateterismo, angiografía, infusión de vasodilatadores, heparina, embolectomía, stent.  Se debe repermeabiliar la luz del vaso: por trombo-embolectomía.  Extirpar tejido necrótico: generalmente en el abordaje, ya es una resección masiva.  Dar lapso de 12-24h: luego se debe reevaluar el paciente, pues puede seguir la isquemia y necrosis del área afecta.  Se puede hacer una ileostomía o colostomía con lo que sobra.  Mantener perfusión papaverina  Se debe tratar de Re vascularizar antes de resecar: a través de puentes arteriales entre aorta y porción permeable con segmento de yugular u safena. Embolia Arterial Es un cuadro de Peritonitis pues ya existe la necrosis  CIRUGIA LAPAROTOMIA EXPLORADORA SIFOPUBIANA  Vasodilatación con papaverina  Trombólisis local con uroquinasa  Descoagulación con heparina Intraarterial Trombosis arterial  Peritonitis: Laparotomía para revascularizar (trombo embolectomía) y la exéresis del tejido necrótico  Perfusión de agentes trombolíticos: UROQUINASA  Angioplastia percutánea con o sin stent Isquemia Arterial NO Oclusiva  Corrección del factor precipitante  Suspender DOBUTAMINA en caso que se esté utilizando.  Vasodilatadores: nitroprusiato de sodio o papaverina Trombosis Venosa Mesentérica  Anticoagulación sistémica con heparina sódica 7-14 días  Seguimiento con Cumarínicos durante 6 meses  Si hay signos de Peritonitis: Laparotomía Exploradora
  • 66.
    3.1 CIRUGIA II –UNIDAD 3 – CLASE 1 HERNIAS Es la salida del contenido normal de una cavidad a través de fascias y tejidos musculares que los contienen, protrusión o salida a través de un orificio anatómicamente constituido Antes de iniciar la clase, debemos RECORDAR algunos puntos importantes: La Pared Abdominal: consiste en algunas capas:  Piel, Tejido Subcutáneo, Músculos (oblicuo externo, oblicuo interno y transverso del abdomen), Fascia Transversalis, Grasa Preperitoneal y el Peritoneo (la última capa antes de las vísceras abdominales). Canal Inguinal: conducto que parte de lateral a medial, de adentro hacia afuera, oblicuamente. Es una comunicación entre la cavidad abdominal y el testículo/escroto.  Anterior: aponeurosis del oblicuo externo.  Superior: porción musculoaponeurotica del transverso e interno (tendon conjunto).  Piso: ligamento inguinal.  Posterior: zona media, interna, zona externa.  Media: fascia transversalis (zona debil), generalmente las hernias protruyen de aquí por ser debil, se forma aquí el Triangulo de Hesselbach.  Interno: ligamento de Henle  Externo: ligamento de Heselbah. TRIANGULO DE HESSELBACH El Anillo Crural: local por donde protruye la hernia crural, de adentro afuera. Sus límites son;  POSTERIOR: LIG COOPER  ANTERIOR: LIGAMENTO INGUINAL  MEDIAL: LIGAMENTO GIMBERNAT  El más resistente del cuerpo humano: estrangula la hernia conforme va saliendo, causando la hernia estrangulada).  LATERAL: CINTILLA ILIOPECTINIA Laguna Linfática: ganglio de croquet.  LA HERNIA SALE POR ESTA LAGUNA medial a la vena Laguna Vascular: vasos femorales Laguna Muscular: iliopsoas, nervio femoral, UNA LINEA IMAGINARIA, LLAMADA LINEA DE AMUSSAT: que corresponde al ligamento inguinal:  Lo que sale por arriba: hernia inguinal  Lo que sale por abajo: hernia crural/femoral.
  • 67.
    3.1 CIRUGIA II –UNIDAD 3 – CLASE 1 ETIOLOGIA Y PATOGENIA DE LAS HERNIAS a) Herencia/Genética b) Edad: cuando >edad, >chances. • Hernia Inguinal Indirecta: más frecuente en jóvenes en el primer año de vida, porcentaje de incidencia más alta entre los 15 a 20 años, gran de incidencia por los ejercicios físicos. • Hernia Inguinal Directa: Más frecuente en la edad adulta, rara en niño c) Sexo: más frecuente en hombres;  Hernia Inguinal Indirecta: Más frecuente en hombres que en mujeres.  Hernia Inguinal Directa: Rara en mujeres, por tener la pared posterior más resistente. d) Obesidad: por aumento de la presión intrabdominal, infiltración grasa a la pared, epiplón y peritoneo, favoreciendo así deslizamiento de serosa e) Otros factores posturales: que a la larga van a relajar los músculos y anillos inguinales. Factores desencadenantes: por aumento de la presión intraabdominal como principal factor, puede darse por;  Estreñimiento.  Estrechez uretral en la mujer.  Síndrome Prostático en el hombre.  Bronquitis crónica. E P O C: por la tos crónica.  Ejercicios intensos: levantadores de pesas, trabajos intensos.  Enfisema pulmonar: E P O C (nivel de incidencia muy bajo)  Asma: EPOC (nivel de incidencia muy bajo) CLASIFICACIONES MAS IMPORTANTES: a) De acuerdo a la CONDICIÓN: es la más importante Reductibles El contenido puede volver a ingresar en la cavidad abdominal Irreductibles El contenido no ingresa, hay resistencia, contenido muy grande, aquí se agrega dolor Coercible: se reduce y queda dentro, por un tiempo, cuando se hace esfuerzo vuelve a salir, se puede medir solo en hernias reductibles Crónicas: tienen 3 características/causas 1) Fibrosis de la envoltura. 2) Deslizamiento: el contenido de la hernia, se adhiere o es el que forma la pared del saco, es imposible separar el peritoneo del contenido. 3) Perdida de domicilio: el contenido es mayor que el continente, el contenido es muy grande, es imposible una reducción manual, solo quirúrgica. Incoercible: se introduce, pero inmediatamente vuelve a salir. Agudas: dolor sobre tumor, que era reductible y se volvió irreductible. Se clasifican; 1) Estrangulada: el dolor es en el saco de la hernia (peritoneo parietal, inervación víscera), compromiso vascular, paciente refiere dolor sobre tumor, que era reductible y se volvió irreductible, dolor de >6hrs de evolución a nivel abdominal. Es un abdomen agudo quirúrgico y se debe operar antes de las 24 horas de evolución del caso). 2) Atascada: dolor de <6hrs de evolución, abdomen agudo médico, se debe marcar la cirugía, no hay aun indicio de estrangulación, hay que mirar el aspecto de coloración de las heces, se debe hidratar, y dar analgésicos. b) Según el Saco: IMPORTANTE: el peritoneo parietal es el que envuelve la hernia.  Saco verdadero: si es peritoneo parietal, típico en las hernias inguinales indirectas.  Deslizamiento: si el contenido forma su propio saco, típico de las hernias directas.
  • 68.
    3.1 CIRUGIA II –UNIDAD 3 – CLASE 1 Hernia Inguinal: la protuberancia de un asa del intestino a través de un agujero que se ha formado en la pared abdominal en el área de la ingle. Surgen por encima del ligamento inguinal.  Mas frecuente en HOMBRES: por el cordón espermático.  La mayoría es SINTOMATICO Hernia Crural o Femoral: aparecen debajo del ligamento inguinal, una protuberancia del saco peritoneal, que contiene grasa preperitoneal y masa abdominal o pélvica, a través del anillo femoral en el canal femoral inferior al ligamento inguinal. (5%). Hernia Epigástrica: protrusión a través de los vasos perforantes de la región.  Contenido generalmente es, grasa pre peritoneal. Hernia de Richter: puede aparecer en cualquier orificio herniario del abdomen, más común en el anillo crural, puede enmascarar cuadros de dolor abdominal sobre todo en mujeres obesas.  Solo el BORDE ANTIMESENTERICO del intestino esta pinzado por el anillo de estrangulación, sin comprometer la circunferencia completa del asa intestinal Hernia de Littré: presencia de divertículo de Meckel dentro del saco herniario. Hernia Umbilical: congénita a adquirida. EN PACIENTES CIRROTICOS SE DEBE TRATAR PRIMERO LA ASCTIS. Hernias Pós-traumáticas: por ruptura de los músculos anchos. HERNIA “EN PANTALÓN”: presencia a la vez de un saco herniario directo e indirecto. Se identifican 2 sacos concomitantes, uno que se exterioriza por el piso del canal inguinal y otro por el anillo inguinal profundo. CLINICA DEL PACIENTE CON HERNIA  Asintomáticas u oligosintomáticas: presencia de tumoración sin dolor.  Complicadas: no hay ningún examen que las diferencie; o Atascada o Encarcerada: <6 horas de evolución  Irreductible, sin dolor. o Estrangulada: >6 horas con cambios en las características del tumor (tétrada de Celsius)  Irreductibles  Mucho dolor: por falta de irrigación y dificultad del retorno venoso  Presenta compromiso vascular - Urgencia quirúrgica Principales tipos de Hernias de Pared Abdominales a) Hernia Inguinal Indirecta/lateral: aparece a través del canal inguinal.  El Saco de la hernia indirecta pasa por fuera de los límites del triángulo de Hasselbach y sigue dentro del cordón espermático (50%).  Por fuera de los vasos epigástricos inferiores.  Forma alargada. Puede llegar hasta el Testículo.  Congénita: hombre (producido por persistencia del conducto peritoneo vaginal). b) Hernia Inguinal Directa: viene directamente de la pared abdominal.  El saco de la hernia directa pasa a través de la pared del triángulo de Hasselbach y produce una disrupción en la cara posterior del canal inguinal.  Por dentro de los vasos inguinales inferiores.  Forma más redonda, No llega al Escroto.  Causa: inserción alta del tendón conjunto. 3 elementos para identificar si es una HERNIA COMPLICADA 1) Tumoración Dolorosa 2) Tumoración TENSA 3) Tumoración IRREDUCTIBLE PREGUNTA DE EXAMÉN Hernia Inguinal: es la hernia más frecuente en hombres y mujeres (de estas la más frecuente es la indirecta). Hernia Crural: no es muy frecuente, pero ella es más frecuente en mujeres
  • 69.
    3.1 CIRUGIA II –UNIDAD 3 – CLASE 1  En el caso de las hernias reductibles y que se presentan durante la maniobra de VALSALVA: historia clínica y examen físico, normalmente son SUFIECIENTES para realizar el diagnostico.  En los casos que no se evidencian, pero existe sospecha: debe recurrirse a la ecografía, RM, TAC. Examen Físico Abdominal: es el GOLD ESTÁNDAR para diagnostico 1) Inspección: perdida de simetría en el área inguinal o abombamiento discreto, maniobra de Valsalva o tos pueden acentuar el abombamiento.  Analizar si hay cambios en la piel (color-cambios tróficos) 2) Palpación: examinar ambos lados, se realizan algunas MANIOBRAS muy importantes. 3) Percusión:  Si el contenido es colon o intestino delgado: TIMPÁNICO  Si el contenido es Epiplón mayor: MATE 4) Auscultación: R.H.A. Exámenes de Imagen: es indica para apoyar el diagnostico clínico; a) Ecografía: ha demostrado ser un método muy sensible, especifico y útil, tiene la ventaja de ser un estudio disponible, barato, y también es útil para los diagnósticos diferenciales. b) Resonancia: cuando la ecografía no es definitoria y en casos de pensar en otros diagnósticos diferenciales. c) TAC con contraste: cuando la ecografía y resonancia no están disponibles. DIAGNOSTICOS DIFERENCIALES Hematoma Hidrocele Epididimitis Quiste Sebáceo Lipoma Varicocele: más frecuente del lado izquierdo por el drenaje venoso Adenitis Inguinal Absceso del Psoas Linfoma Torsión Testicular Hidradenitis de glándulas apocrinas inguinales Testículos Ectópicos Adenitis Femoral Tuberculosis Aneurisma o pseudoaneurisma Femoral Maniobra de Amusatt Colocar el borde cubital de la mano en el trayecto inguinal y presionar, la hernia salta;  Para arriba: Hernia Inguinal  Para abajo: Hernia Crural Maniobra de Landivar Sirve para saber si es directa o indirecta, se coloca los 2 dedos (índice y medio) en la mitad del ligamento inguinal, 2 cm por encima y se presiona y se pide al paciente para que tosa;  Si el tumor toca la yema del dedo: Hernia Inguinal Indirecta.  Si el tumor no toca la yema de dedo y sale por la cara medial del dedo: Hernia Inguinal Directa Corte Coronal: masa tumoral redondeada que corresponde a un mioma gigante, que comprime un contenido y a través del orificio inguinal profundo y superficial sale el contenido de una hernia inguinal izquierda indirecta. Corte axial con contraste en intestino delgado: gran panículo adiposo, asimétrico por presencia de tumoración en relación a cicatriz laparoscópica, con contenido de intestino delgado. Ecografia DIAGNOSTICO
  • 70.
    3.1 CIRUGIA II –UNIDAD 3 – CLASE 1 INDICACIONES PRE-QUIRURGICA 1) INDICACIONES PRE QUIRURGICA DE HERNIA NO COMPLICADA - PROGRAMADA:  Cirugía Programada  Cirugía Limpia Solicitar: INDICACIÓN: 1) NADA VIA ORAL 2) Hidratación con SUERO FISIOLOGICO AL 0,9%:  28 macrogotas/min, 2 litros en 24 horas 3) Profilaxis: Cefazolina 1g EV  En volutrol, 30 minutos antes del inicio de la cirugía 2) INDICACIONES PRE QUIRURGICA DE HERNIA ESTANGULADA - COMPLICADA:  Cirugía Sucia  Cirugía de URGENCIA Solicitar: Medios Auxiliares de Laboratorio Rutina Laboratorial para CIRUGIA PROGRAMADA  Análisis de sangre:  Hemograma - VSG  Glicemia: descartar diabetes  Urea- Creatinina – Eletrólitos  Perfil hepático completo  Perfil lipídico completo  Perfil proteico  Crasis sanguínea – Tipificación  Estudios especiales según la patología (por ejemplo: Perfil tiroideo en cirugías por bocio coloide).  Análisis de orina:  Orina simple y sedimento  Análisis seriado de heces:  Buscar vermes y protozoarios Medios Auxiliares de Imágenes que pueden ser solicitados, de acuerdo a elección del CIRUJANO  Radiografías  Simples  Contrastadas  Ecografías  TAC  ECG – Ecocardiografía Si ocurre algún inconveniente durante la cirugía (perforación, contaminación). Se cambia el manejo:  La cirugía pasa de limpia a contaminada o sucia  Se debe iniciar el tratamiento ATB de amplio espectro para cubrir las posibles bacterias causadoras de infección por el inconveniente. Medios Auxiliares de Laboratorio Rutina Laboratorial para CIRUGIA DE URGENCIA  Análisis de sangre:  Hemograma - VSG  Glicemia: descartar diabetes  Urea- Creatinina – Eletrólitos  BILLIRUBINAS – FOSFATASA  Tipificación y TP  Análisis de orina:  Orina simple y sedimento Medios Auxiliares de Imágenes que pueden ser solicitados, de acuerdo a elección del CIRUJANO:  Radiografías  Simples TÓRAX Y ABDOMEN  Ecografías: solo abdominal  TAC: en caso de dudas diagnosticas
  • 71.
    3.1 CIRUGIA II –UNIDAD 3 – CLASE 1 Tratamiento: se debe iniciar en el momento del diagnóstico – EV 1) NADA VIA ORAL 2) Hidratación con Ringer Lactato (4l en goteo de 60 macrogotas/min) 3) 3 tubos  Sonda Vesical  Vía Periférica  Sonda Nasogástrica 4) ANTIBIOTICOTERAPIA 5) Protección Gástrica  OMEPRAZOL: 40 mg, EV, cada 24 horas Principios del tratamiento quirúrgico 1) Reducir el contenido del saco herniario: si hay necrosis se hace la resección del segmento. 2) Tratamiento del saco: es la ligadura alta, cierre del cuello del saco herniario 3) Tratar o cerrar el defecto de la pared abdominal PASO A PASO GENERAL PARA ACCEDER AL CONDUCTO INGUINAL 1) Incisión en la piel: tipo felizet (incisión oblicua infraumbilical paralela al ligamento inguinal), o transversa. 2) Hemostasia del Tejido Celular Subcutaneo 3) Hemostasia de la Vena Subcutanea Abdominal: tributaria de la vena safena interna 4) Sección de la fascia de Scarpa 5) Sección de la fascia de Camper 6) Se llega a la aponeurosis del Obliquo Mayor, se hace la sección de la aponeurosis 7) Se identica el orificio siperficial y profundo 8) Accedemos al Canal inguinal 9) Disección e individualización del cordon espermatico  Hernia indirecta: el saco dentro del cordon, por ello se abre el cordón, para separar el saco.  Hernia directa: saco fuera del cordon, se individualiza el cordon. 10) Reducir el contenido del saco herniario: si hay necrosis se hace la resección del segmento. 11) Tratamiento del saco: es la ligadura alta, cierre del cuello del saco herniario 12) Tratar o cerrar el defecto de la pared abdominal TRATAMIENTO QUIRURGICO PARA HERNIA INGUINAL MALLA DE POLIPROPILENO Material inerte, biocompatible, que genera poca reacción inflamatoria. Una especie de red, donde los fibroblastos hacen crecer fibras colágenas elásticas reticulares por los poros de las mallas, reforzando la reparación de la pared. Hay muchas marcas y formas:  Forma de Paraguas – Sombrilla – CONO  Forma del Canal inguinal: con un orificio que permite paso del cordón  Mallas combinadas: propileno + poliglactina (vicril). En casos de Hernias Estranguladas: CONTRAINDICADO LA COLOCACIÓN DE MALLA Pues la malla puede contaminarse en el proceso del implante generando una infección de los tejidos circunvecinos. Cefalosporina 3 Generación + Metronidazol  CEFOTAXIMA: para cubrir G (+) y G (-)  1g cada 6 horas en VOLUTROL  METRONIDAZOL: para cubrir anaerobios  500 mg cada 8 horas, EV En caso que no haya, podemos utilizar CLINDAMICINA ESQUEMA ALTERNATIVO  Ciprofloxacino:  200 mg cada 12 horas, EV  Metronidazol  500mg cada 8 horas, EV PRIMERA ELECCIÓN
  • 72.
    3.1 CIRUGIA II –UNIDAD 3 – CLASE 1 Técnica de Marcy- La Roque: a) Se diseca el saco y se trata el contenido, que esta dentro del cordon espermatico; b) Luego se realiza la ligadura alta del saco (el exceso de saco, queda cerrado).  Tecnica muy aceptada en los niños por la persistencia del conducto peritoneovaginal o conducto de NUCK en las niñas Técnica de Bassini: Sutura del Tendón Conjunto al Ligamento Inguinal  A puntos separados con un material NO ABSORBIBLES (5 – 7 puntos).  Cierre permanente, con reducción del orifico profundo  Ligadura alta del saco: se liga a nivel del cuello  Mas usada en hernias inguinal indirecta estranguladas Técnica de Shouldice: GOLD ESTANDAR para recidivas, sin utilizar mallas; a) Apertura de la Fascia Transversalis desde orificio inguinal profundo a la espina del pubis. b) Primera linea de Sutura Ida y Vuelta: desde espina del pubis al orificio inguinal profundo c) Segunda Linea de Sutura Ida y Vuelta: se aproxima musculo oblicuo menor al ligamento inguinal Técnica de Lohtheinsen - Mc Vay: reparo al ligamento de Cooper  Extirpación y ligadura Alta del saco  Reducción de diámetro del orificio inguinal.  Sutura sin tensión entre el tendón conjunto, arcada Crural y el ligamento de Cooper.  Indicaciones: hernias inguinales grandes, de hernias inguinales directas de gran tamaño, hernias recurrentes de la ingle, y de hernias femorales o crurales  Hilo de Nylon: 2-0 Técnica de Linchtenstein: se realiza sin tensión de las suturas, e incluye la colocación de malla.  Hernioplastia con malla libre de tensión  Refuerzo el piso del conducto inguinal con una malla de polipropileno  El borde inferior de la malla se sutura al ligamento inguinal con sutura continua (no más de 4 pasadas), terminando lateral al orificio profundo  Hay muy pocas recidivas con esta técnica. HERNIORRAFIA Cirugía abierta, que se realiza el cierre del defecto utilizando los PROPIOS TEJIDOS DEL PACIENTE  Indicado para Hernias Complicadas HERNIOPLASTIA Puede ser abierta o laparoscópica, se cierra el defecto con una prótesis (tapón y malla). Es la mejor técnica porque hay menos recidiva.  Indicado para Hernias No Complicadas. Sutura continua con nylon 2-0
  • 73.
    3.1 CIRUGIA II –UNIDAD 3 – CLASE 1 Técnica de Gilbert - Tapón o Plug o Paraguas:  Se hace un cilindro con la malla  En vez de abrir el saco: pone el tapón dentro del saco, y lo invagina hacia la cavidad abdominal, y luego por encima, se coloca la malla como en la tecnica de linchtenstein (es una mejor versión de esta técnica). Técnica de ROBIN-RUTKOW:  Se realiza un Tapon Cónico, y se coloca en el saco  Luego se hace la tecnica de Linchestein (malla). Doble malla - PHS (Prolene Hernia System):  Una malla circular + un tapon cilindrico + malla ovalada Indicaciones: no se indica en hernias gigantes y voluminosas  Duda diagnostica  Hernias bilaterales, recidivantes  Patologias concomitantes: paciente com litiasis y hernia por ejemplo. Recidivas: la técnica quirúrgica es la razón más importante en la recurrencia de las hernias inguinales primarias. Técnicas Videolaparoscopicas Triángulo de la Muerte: entre los vasos espermáticos, conducto deferente y arcada crural, en este espacio pasa las arterias y venas iliacas (si se coloca un punto en esta zona, se puede causar sangrado intenso) Triangulo del DOLOR: entre los vasos espermáticos y ligamento inguinal, en este espacio pasa el nervio femorocutáneo y la rama genital del nervio genitofemoral, si se realiza un punto en esta región, causa un dolor crónico del paciente en esta situación, se necesitará una nueva cirugía para sacar el medio de fijación de esta región. También se debe tener mucho CUIDADO con la CORONA MORTIS: anastomosis de los vasos iliacos externos e internos, mediante vasos que se arquean por encima y por detrás del ramo superior del pubis. En caso de resultar lesionados iatrogénicamente, se pueden presentar hemorragias de difícil manejo.
  • 74.
    3.1 CIRUGIA II –UNIDAD 3 – CLASE 1 Técnica TEP – Abordaje LAPAROSCOPICA Transabdominal Preperitoneal: es una técnica extraperitoneal, se introduce un Trocar entre la pared abdominal anterior y el peritoneo parietal anterior, se insufla, y esto crea el espacio real entre la fascia trasversalis y el peritoneo parietal anterior.  Hay la necesidad de la creación de un Neumoperitoneo para tener un mejor espacio y visualización.  Se realiza incisión en umbilical para realizar el neumoperitoneo.  Luego se introduce 3 Trocares:  Flanco derecho, Flanco izquierdo y Umbilical.  Luego de realizar la reducción del saco herniario se realiza la colocación de la malla extendida en la región TAPP - Transabdominal Peritoneal: se accede a través de la cavidad peritoneal, se diseca el peritoneo, a nivel del orificio profundo y cara posterior del conducto inguinal  Se trabaja en espacios pequeños  Hay mayor dificultar para identificas las estructuras anatómicas.  Se puede hacer con anestesia local, y también se realiza la colocación de la malla. Post Operatorio en las Cirugías Laparoscópicas:  Recuperación fantástica y rápida Complicaciones de las Herniorrafías y Hernioplastias 1) Se hace la incisión (felizet) incisión y apertura de todos los planos, hasta llegar al saco. 2) Tratamiento del contenido 3) Resección si hay necrosis 4) Ligadura alta del saco 5) En hernias estranguladas: se hace la técnica de Lohtheinsen - Mc Vay, que es la sutura sin tensión entre el tendón conjunto, arcada Crural y el ligamento de Cooper, pero para ello se debe convertir el saco femoral en crural.  HERNIORRAFIA CON COLGAJO DE LA APONEUROSIS DEL PSOAS ILIACO 6) En cirugías electivas (es muy raro): se podría colocar un tapón o plug de polipropilene  Infecciones del sitio quirúrgico  Recurrencias: si persiste los factores causales  Hematomas  Seroma  Lesión de vasos  Lesión intestinal o vesical  Parestesia Escrotal: por afectación del nervio en el cordón espermático.  Inguinodimia: dolor crónico de la región inguinal.  Atrofia Testicular: por lesión del conducto deferente.  Lesión del conducto inguinal  Orquitis  Retención aguda de orina  Hemorragias  Hidrocele TRATAMIENTO QUIRURGICO PARA HERNIA FEMORAL
  • 75.
    3.1 CIRUGIA II –UNIDAD 3 – CLASE 1 Puede ser:  Indirecta supraumbilical o infraumbilical  Directa en el orificio umbilical. 1) Incisión TRANSVERSA 2) Reducir el contenido del saco herniario: si hay necrosis se hace la resección del segmento. 3) Tratamiento del saco: es la ligadura alta, cierre del cuello del saco herniario 4) Tratar o cerrar el defecto de la pared abdominal: con herniorrafía  TECNICA DE MAYO: consiste en solapar la hoja aponeurótica superior por encima de la hoja inferior. La hoja superior se fija al borde de la hoja inferior con uno o varios puntos en U y después el borde libre de la hoja superior se fija a la cara anterior de la hoja inferior con puntos separados  Se debe hacer la sutura en sentido TRANSVERSAL (pues la fuerza resultante de la contracción muscular de los 3 músculos anchos, separa la línea media, por eso una sutura longitudinal se abre). 5) Por último, se hace la fijación del ombligo: con hilo de nylon, para reinstituirle en su lugar original.  Están a nivel de la línea alba entre apéndice xifoides y el ombligo  Tienen origen en las perforaciones de los ramos perforantes intercostales 7 – 8 – 9 en la línea alba  Generalmente son dolorosas, y solo palpable, no visible a la inspección Anillo de 1 a 2 cm: Herniorrafía – Técnica de MAYO (sutura transversa, en tapa de sobre), combinado con una hernioplastia (colocación de la malla). TRATAMIENTO PARA HERNIA UMBILICAL TRATAMIENTO PARA HERNIA EPIGASTRICA
  • 76.
    3.2 CIRUGIA II –UNIDAD 3 – CLASE 2 Etiologias: a) Factores relacionados al Paciente: edad avanzada, sobrepeso, malnutrición, hipoproteinemia, diabetes, anemia, ictericia, neoplasias, carcinomatosis, ascitis, enfermedades respiratorias, corticoterapia prolongada. b) Factores relacionados al procedimiento quirúrgico:  Tipo y tamaño de incisión: es mas frecuente en las LAPAROTOMIAS MEDIANAS, y en incisiones grandes.  Inadecuada técnica de laparorrafia  Infección de herida quirúrgica  Severas infecciones abdominales Presentación Clínica Abultamiento en proyección de la herida quirúrgica  Puede ser asintomática  Puede ser sintomática:  Dolor asociado a esfuerzos físicos  Dolor tipo cólico vinculado a fenómenos oclusivos Diagnóstico de las Eventraciones Exámenes Complementarios: 1) El primer método a solicitar:  RX de Abdomen con paciente en pie: se busca niveles hidroaéreos. 2) En el caso de no visualizar por RX, o en caso de pacientes obesos, se solicita:  TAC Dinámica: también es útil para determinar el tamaño, estudiar el estado de los planos musculares, planificar táctica y técnica quirúrgica y conocer el: EVENTRACIONES Hernias Incisional Protrusión o salida de elemento intrabdominal a través de un defecto adquirido de la pared abdominal asociado a una herida quirúrgica (cicatriz quirúrgica). Fisiopatologia Ocurre debido a una TENSIÓN EXCESIVA y una CICATRIZACIÓN INADECUADA de una herida quirúrgica  Puede estar asociado a infección del sitio quirúrgico  Puede desarrollar la PERDIDA DEL DERECHO AL DOMICILIO: el contenido que normalmente esta en la cavidad abdominal, deja de estarlo, condicionando una retracción muscular y rigidez de la pared abdominal EL DIAGNOSTICO ES CLINICO: basado en antecedentes quirúrgicos previos, cuadro clínico y examen físico. Examen Físico: durante la inspección y palpación debemos describir;  Forma, tamaño, limites, consistencia, temperatura, sensibilidade, superfície, reductibilidad En pacientes con obesidad mórbida, nos obliga a solicitar exámenes de imágenes, por la dificultad exploratoria, siendo la TAC la mejor opción. Índice de TANAKA Sirve para calcular el volumen del saco herniario y de la cavidad abdominal para determinar el porcentaje de volumen herniado extra abdominal. Analiza los factores predictivos de resecación visceral en paciente con hernias gigantes en hemoperitoneo progresivo  Medición longitudinal, transversal, anteroposterior de la cavidad abdominal y del saco herniario.
  • 77.
    3.2 CIRUGIA II –UNIDAD 3 – CLASE 2 Clasificación: una clasificación muy sencilla que reúne criterios para una nomenclatura de las hernias es la clasificación de la Sociedad Europea de Hernia, que tiene en cuenta la localización media y lateral, recurrencia, ancho y largo. Complicaciones de las Eventraciones . HERNIA INSICIONAL PARAESTOMAL O EVENTRACION PARACOLOSTOMICA: es una eventración posterior a una colostomía terminal en el flanco izquierdo. La incisión realizada en los músculos anchos puede agrandarse y producir la hernia. Ancho W1: <4cm W2: > o = 4-10cm W3: > o = 10cm Longitud: …………….cm Eventración o Hernia Incisional Irreductible: imposibilidad de reincorporar totalmente su contenido a la cavidad abdominal, siendo el epiplón el elemento más frecuentemente hallado, asociado a sobrepeso y en relación a anillos pequeños. Eventración o Hernia Incisional Atascada - Encarcelada u Obstruida: casi no se usa este término, pues generalmente cuando el paciente llega, ya es una estrangulada. Cuadro clínico de íleo mecánico (obstrucción) definida por dolor cólico, distensión abdominal, falta de eliminación de gases y heces, vómitos.  El intestino delgado es la víscera más involucrada Eventración o Hernia Incisional Estrangulada: compromiso de la IRRIGACIÓN de la pared intestinal, a consecuencia de la introducción de un asa en el anillo estrecho.  Clínicamente: aumento del tamaño, del dolor y tensión mayor que lo habitual.  Seguida de síntomas clásicos de obstrucción mecánica:  Con la evolución puede presentar síntomas de dolor isquémico asociado a signos de irritación peritoneal. Se recomienda tratamiento quirúrgico antes de las 12 horas. SIN REALIZAR MANIOBRAS CON FINALIDAD REDUCTIVA. ¿Como se si esta viable el intestino?: recuperación del color y peristaltismo tras la exploración quirúrgica. De lo contrario es un evento isquémico irreversible donde no queda otra opción que la RESECCIÓN del sector comprometido
  • 78.
    3.2 CIRUGIA II –UNIDAD 3 – CLASE 2 INDICACIONES PRE - QUIRURGICA DE HERNIA INCISIONAL ESTANGULADA - COMPLICADA:  Cirugía Sucia  Cirugía de URGENCIA Solicitar: Tratamiento: se debe iniciar en el momento del diagnóstico – EV 1) NADA VIA ORAL 2) Hidratación con Ringer Lactato (4l en goteo de 60 macrogotas/min) 3) 3 tubos  Sonda Vesical  Vía Periférica  Sonda Nasogástrica 4) ANTIBIOTICOTERAPIA 5) Protección Gástrica  OMEPRAZOL: 40 mg, EV, cada 24 horas Cefalosporina 3 Generación + Metronidazol  CEFOTAXIMA: para cubrir G (+) y G (-)  1g cada 6 horas en VOLUTROL  METRONIDAZOL: para cubrir anaerobios  500 mg cada 8 horas, EV En caso que no haya, podemos utilizar CLINDAMICINA ESQUEMA ALTERNATIVO  Ciprofloxacino:  200 mg cada 12 horas, EV  Metronidazol  500mg cada 8 horas, EV PRIMERA ELECCIÓN Medios Auxiliares de Laboratorio Rutina Laboratorial para CIRUGIA DE URGENCIA  Análisis de sangre:  Hemograma - VSG  Glicemia: descartar diabetes  Urea- Creatinina – Eletrólitos (K+ principal).  BILLIRUBINAS – FOSFATASA – Amilasa – Lipasa  Tipificación y TP  Análisis de orina:  Orina simple y sedimento Medios Auxiliares de Imágenes que pueden ser solicitados, de acuerdo a elección del CIRUJANO:  Radiografías  Simples TÓRAX Y ABDOMEN  TAC: en caso de dudas diagnosticas 1) Incisión de Kocher: colecistectomia 2) Incisión Mediana: laparotomia 3) Incisión de Mc Burney: apendicetomía 4) Incisión de Batlle 5) Incisión de Lanz: apendicectomia 6) Incisión paramediana 7) Incisión Transversa 8) Incisión Rutherford Morisson: colectomia 9) Incisión de Pfannensteal: cesárea o histerectomía Las eventraciones reciben el nombre de acuerdo a la incisión. La más frecuente es la mediana infraumbilical: porque es la región media no hay fibras musculares
  • 79.
    3.2 CIRUGIA II –UNIDAD 3 – CLASE 2 Tratamiento de las Eventraciones Técnica de Rives: la mayoría es tratada por ella; Colocación de una malla en el espacio retro muscular: cierre de la hoja posterior de la vaina de los rectos, y colocación de malla por detrás del musculo, y finalmente cierre de la hoja anterior de dichas vainas.  Pero con esto no es posible el cierre de la línea media, por ello se desarrollan técnicas adyuvantes:  Preoperatorias: neumoperitoneo preoperatorio progresivo o aplicación de toxina botulínica.  Transoperatorio: incisiones de relajación (ALBANESE), técnica de separación anterior de componentes (Carbonell- Bonafé). LAPAROTOMIA CON INSICIÓN LOSANGUICA DE LA CICATRIZ INFRAUMBILICAL:  Excerisis de la cicatriz: se diseca el tejido celular subcutáneo del saco  Incisión que abarca a sus lados la cicatriz: se debe suturar el tejido sano que envuelve la eventración (mejor cicatrización). EVENTROPLASTIA SUPRA-APONEUROTICA:  Tratar el contenido del saco, liberar las adherencias.  Resecamiento y Sutura del saco  Sutura del Peritoneo parietal anterior  Sutura de la línea media: material de sutura no absorbible(nylon, prolene).  Se coloca SUPRAAPONEUROTICO una malla; se sutura a su alrededor fijándola en las vainas del recto anterior. Eventroplastia con malla de polipropileno en la hernia paraestomal:  Incisión paraestomal, con separación de los planes.  Se coloca una malla alrededor (entre oblicuo menor y mayor).  Luego se sutura por planes. Toda eventración debe ser corregida quirúrgicamente, antes de la cirugía es importante estabilizar enfermedades de base, u condiciones relacionadas Pasos generales para la Reparación de toda Eventración 1) Resección de la cicatriz antígua 2) Disección y apertura del pseudosaco eventrogeno 3) Adhesiolosis y emprolijamiento de la cavidad abdominal 4) Resección del pseudosaco 5) Cierre (eventrorrafia), libre de tensión del defecto de la pared 6) Colocación de malla y resección de colgajos dermograsos (estructuras tisulares constituidas por piel y tejido adiposo Desventaja: la malla queda en contacto con el tejido celular subcutáneo, esto puede causar una contaminación generando una infección Complicaciones de las Técnicas Quirúrgicas  Recidiva con fistula colocutanea (parte móvil del colon).  Necrosis dermocutanea Eventrorrafia: se utiliza la vaina anterior de los rectos, para hacer una sutura en sentido vertical, pero conlleva a un alto % de recidiva, si persiste las causas
  • 80.
    3.3 CIRUGIA II –UNIDAD 3 – CLASE 2 Tratamiento y Conducta Clasificación de las Evisceraciones Grado 1: la víscera no alcanza el plano cutáneo Grado 2: el borde anti mesentérico de la víscera alcanza el plano cutáneo Grado 3: el bode mesentérico de la víscera alcanza el plano cutáneo. En los grados 1 – 2: podemos observar la salida de líquido serohemático en lavado de carne Signo de la canaleta: sensación del dedo cuando entra en el espacio, y se encuentra una separación similar a la canaleta. Evisceración Es la salida de las vísceras de la cavidad abdominal a través de una herida dehiscente, en un tiempo menor a 30 días posteriores a la cirugía. Siempre hay factor predisponente en las Evisceraciones Malnutridos, anémicos, obesos, con asas dilatadas, tos en post operatorio, etc. Grado 1 – 2 Se puede intentar un manejo conservador, colocando fajas especiales, que evitará la progresión de la separación. Grado 3 El tratamiento debe ser QUIRURGICO SIEMPRE (cirugía de urgencia). Se hace el cierre de la pared abdominal anterior.
  • 81.
    4.1 CIRUGIA II –UNIDAD 4 – CLASE 1 FISIOPATOLOGIA: ocurre un desequilibrio entre los factores agresivos y factores defensivos del estómago y duodeno, ocasionando la lesión inicial de la mucosa ETIOPATOGENESIS: factores que incrementan la producción de ácido clorhídrico u altera mecanismo de defensa  Estrés (profesiones)  Hábitos (café- alcohol- tabaco)  Helicobacter pylori (HP): bacteria que crece en el medio acido Se transmite por alimentos contaminados. Clasificación Topográfica 1) Ulcera Gástrica: más común la disminución de los factores defensivos/barreras.  Acidez elevada, normal o incluso baja 2) Ulcera Duodenal: más común aumento de los factores agresivo, como hipersecreción de HCl  Hiperacidez 3) Ulceras Dobles – En Beso: asocia una ulcera gástrica y otra duodenal 4) Ulceras Prepiloricas: localizadas en región prepilorica y causada por hiperacidez Clasificación de acuerdo al tiempo a) Agudas: se refiere más bien, a las complicaciones b) Crónicas: fase no complicada PRESENTACION CLINICA:  Puede ser asintomático meses o años;  Dolor epigastrio: arriba del ombligo y a la izquierda, puede irradiar a región dorsal. o Urente/Quemante o Ritmado: relacionado a la comida, con temporadas sin dolor. o Periódico: se presenta por temporadas, con lapsos de recesión  Puede durar meses hasta años. o Puede ser nocturno: por el estómago vacío. o Alivio con las comidas e ingesta de alcalinos. Enfermedad Ulcerosa Gastro-Duodenal - EUGD Erosión superficial o profunda de la mucosa esófago-gastro- duodenal (y eventualmente capas subyacentes, se extiende a través de la mucosa y submucosa, penetrando la muscular) y es relacionada con la acción deletérea del ácido clorhídrico. Factores Agresivos:  Actividad ácido-péptica  AINES  H. pylori  Vaciamiento gástrico precoz. Factores Defensivos: • Mucus • HCO3 • Flujo sanguíneo • Prostaglandinas • Factor de crecimiento EROSION O EXULCERACION: si la lesión no llega a la muscular de la mucosa, superficial Es más frecuente en personas del sexo masculino en la edad media de la vida. La afectación de mucosa y submucosa va seguida de afectación de otras capas: a) Pudiendo llegar a la serosa y dar paso a una PERFORACIÓN, sea en cavidad peritoneal o en retroperitoneo duodenal b) Puede causar erosión de los vasos sanguíneos dando paso a la hemorragia. c) La inflamación sin tratamiento u episodios repetidos pueden originar una estenosis (principalmente las prepiloricas). C R Ó N I C A
  • 82.
    4.1 CIRUGIA II –UNIDAD 4 – CLASE 1 DIAGNOSTICO: se solicita los métodos auxiliares, siempre que haya una clínica sugestiva;  Sintomas Clínicos: SINDROME DOLOROSO DEL EPIGASTRIO  Endoscopia Digestiva Alta: generalmente llega hasta 2 porción del duodeno, se realiza sedación;  Es el estudio más específico y sensible, de ELECCIÓN  Permite visualización de la ulcera, y definir sus características  Permite la TOMA DE BIOPSIA: En estomago siempre es recomendado: BIOPSIA MANDATORIA En duodeno no siempre, pues la mayoría es benigna (solo si hay aspecto maligno)  Permite detección del H. Pilory por el TEST DE LA UREASA  Permite control de la ulcera posterior al tratamiento  Radiografía contrastada esófago-gástrica Identificación cráter ulceroso o Bario dentro de un nicho redondo/oval o Línea radiolúcida que rodea cráter (S. Hampton) Cambios secundarios o Pliegues lisos simétricos irradiados hacia cráter o Deformidades (espasmo, edema, cicatrización) Maligno o Úlcera dentro de masa o Pliegues interrumpidos, fusionados, nodulares o Defectos de llenado irregulares  TAC abdominal y Rx Simples: en caso de complicaciones, pueden ser útiles.  La TAC puede ser muy útil en casos de CELULITIS RETROPERITONEAL por perforación de ulceras en la cara posterior del duodeno o antro (se visualizan burbujas de aire).  Laboratorio: hemograma, perfil renal y lipídico, pero no brindan muchas informaciones para diagnóstico, excepto en; Síntomas debido a las complicaciones de una Úlcera Perforación: una de las causas más frecuente de peritonitis  Es más común en la cara anterior del Bulbo duodenal.  Dolor intenso, transfixiante inicio en epigastrio  En horas abarca todo el abdomen  En ocasiones se acompaña de vómitos, fiebre  Interrupción de expulsión de flatos, y signos de peritonitis.  Examen físico: signos de irritación peritoneal, neumoperitoneo Sangrado (HDA): se presenta con;  Anemia: en casos de perdidas masivas  Hematemesis  Melena Estenosis: complicación crónica, obstrucción duodenal en periodo tardío  Vómitos posprandiales abundantes de alimentos parcialmente digeridos, sin bilis, distención del HI  Síndrome Pilórico: ocasionalmente movimientos de reptación perceptible bajo la pared abdominal  ESTOMAGO EN PALANGANA: por la obstrucción Puede haber casos que la perforación sea subaguda, formando un proceso plástico similar al plastrón apendicular, palpando masa en epigastrio. Úlcera Benigna  Bordes redondeados, regulares, lisos  Base lisa y aplanada  Pliegues llegan regularmente al borde de la Ulcera Úlcera Maligna  Masa ulcerada que protruye  Bordes irregulares, nodulares  Pliegues nodulares, fusionados, interrumpidos y no llegan todos al borde Sospecha de SX de Zollinger: ulceras múltiples resistentes al tratamiento médico, el dosaje de GASTRINA estará ELEVADO EN SANGRE.
  • 83.
    4.1 CIRUGIA II –UNIDAD 4 – CLASE 1 Diagnósticos Diferenciales  Trastornos funcionales: dispepsia funcional, sx del intestino o Colon irritable, reflujo Gastro-Esofágico  Dispepsia inducida por fármacos  Cáncer gástrico  Enfermedad de Crohn  Infecciones: citomegalovirus, herpes simple tipo I, tuberculosis gástrica y duodenal  Dolor Torácico Coronario: afección torácica con repercusión abdominal)  SX BILIAR Y SUS FORMAS GRAVES; causa de dolor epigástrico más frecuente  Se requiere una ecografía de las vías biliares, y laboratorio puede ayudar a diferenciar.  En complicación de hemorragias se debe diferenciar por EDA: varices esofágicas, pólipos, gastritis erosivas.  En casos de perforación: se debe diferenciar de otras causas de peritonitis generalizada, por TAC  En perforaciones posteriores/retroperitoneo: debe diferenciarse de pancreatitis aguda grave  En casos de ESTENOSIS: se debe diferenciar de cáncer gástrico por EDA. TRATAMIENTO DE LAS ULCERAS NO COMPLICADAS ¿Es posible realizar un tratamiento sin Endoscopia? SI ES POSIBLE, si el paciente reúne los siguientes criterios;  Síndrome ulceroso típico en < 40 años  1ª crisis, sin signos de complicaciones  Sin signos de “alarma” que haga sospechar de neoplasia  Si no hay EDA, fácilmente disponible INDICACIONES PARA EL PACIENTE CON ÚLCERAS NO COMPLICADAS 1) Dieta: menor cantidad y mayor frecuencia  Indicando alimentos en pequeña cantidad, pero varias veces del día, para que el estómago no quede mucho tiempo vacío (al menos 6 veces al día).  Después de la cena se puede indicar un vaso de leche. 2) Suspender factores que favorecen la aparición: AINES, Tabaco, Alcohol 1) OMEPRAZOL – LANSOPRAZOL – ESOMEPRAZOL  Para reducción de la acidez gástrica. 2) En Presencia de H. Pilory: se debe erradicar, hay varios esquemas, triples, cuadriples;  (Inhibidor de la Bomba de Protones + 2 antibióticos)  Duración del tratamiento: 10-14 días Los pacientes con ulceras con tratamiento o no, presentan una mejoría de la sintomatología, de forma natural, pero esto no significa que están curados. Por esto es necesario siempre la EDA y Biopsia. Medidas Higienico-Dieteticas FARMACOLOGICO 1) IBP cada 12 horas 2) Amoxilina 1g cada 12 horas 3) Claritromicina 500 mg cada 12 horas Se puede agregar un 4 ATB: Metronidazol En caso de alergia a amoxicilina sustituir por metronidazol Control de la Erradicación:  4 semanas sin IBP ni ATB: se vuelve a realizar una EDA de control para; a) Visualizar: si la ulcera esta menor, y en fase de cicatrización b) Se realiza una nueva biopsia para analizar si persiste la presencia de la H. Pilory El pronóstico es bueno, la mayoría es resuelta con tratamiento médico (pero no siempre curada). La hemorragia de ulceras predispone a >mortalidad (5%) y las que requieren de cirugía de urgencia 10 – 20 %
  • 84.
    4.2 CIRUGIA II –UNIDAD 4 – CLASE 2 ULCERA PEPTICA:  El 50% de los casos de hemorragias digestivas altas el origen es una ULCERA PEPTICA.  Hemorragias en 15-20% de los pacientes, siendo en el 20% la forma de presentación de la enfermedad.  La hemorragia sobreviene cuando la base de la ulcera erosiona una arteria submucosa y serosa. SINDROME DE MALLORY- WEISS: desgarros de la mucosa de la región cardioesofágica, frecuente en ENOLICOS  Responsables de un 5-10 % de las HDA.  El cuadro clásico es náuseas, vómitos o arcadas de tos, como antecedente previo a la hematemesis.  Generalmente el sangrado se detiene de forma espontánea, pero en una tercera parte de los casos se precisa una endoscopia terapéutica. LESIÓN DE DIEULAFOY: existencia de una arteria anómala tortuosa situada en la submucosa y que bruscamente se rompe en la mucosa gástrica, dando lugar a una HD a menudo grave o recurrente.  La localización más frecuente es en la parte alta del estómago, cuerpo gástrico o fundus.  Por ello, cuando cede la hemorragia es muy difícil de visualizar. TUMORES: del tubo digestivo alto causan el 1-2% de las hemorragias  Siendo los más frecuente el CARCINOMA y el Leiomioma gástrico (TUMOR GIST) .  Los pólipos gástricos y los tumores duodenales generalmente se asocian a ANEMIA FERROPENICA. HEMOBILIA: salida de sangre a través de la papila de Water  Complicación escasa, ocasionada a veces por una biopsia hepática, causando una comunicación bilioarterial.  El tratamiento se realiza mediante arteriografía, con una embolización selectiva de la arteria afectada. HDA- Hemorragia Digestiva Alta Es toda hemorragia del tubo digestivo SUPERIOR AL ANGULO DE TREITZ, involucra el tubo digestivo alto que está localizado entre la boca y el ángulo de treizt: ESOFAGO, ESTOMAGO, DUODENO. Se dividen en 2 grandes grupos de acuerdo a su etiología HDA NO VARICOSA Las causas en orden de frecuencia son: Independiente si la HDA es varicosa o no varicosa Siempre se debe hacer la evaluación de la gravedad del paciente, lo que definirá si el tratamiento debe ser inmediato con medidas de soporte para estabilizar o un tratamiento ambulatorio
  • 85.
    4.2 CIRUGIA II –UNIDAD 4 – CLASE 2 Presentación Clínica:  Hematemesis  Melena  Rectorragia  Shock hipovolémico Examen Físico:  Se debe realizar inspección general: buscando los signos de shock  Palpación de los Pulsos periféricos  Evaluar el nivel de consciencia  Tacto Rectal para analizar las heces MANEJO INICIAL – TRATAMIENTO 1) Anamnesis y Examen físico: deben ser realizados de forma minuciosa sistematizada, guiaran los métodos auxiliares de diagnóstico que apoyaran la presunción diagnostica. 2) INTERNACIÓN - NVO – O2 (según necesidad). 3) Reposición Volemica del paciente: se debe realizar;  2 vías calibrosas: se hace la reposición con cristaloides (SUERO FISICOLOGICO al 0,9%)  Goteo libre 2000 ml: primero se corre 1 litro y luego el 2 litro.  Luego de esta reposición se evalúa si el paciente está estabilizado o no.  Mantener la PAS alrededor de 100 mmHg 4) Colocación de SONDA VESICAL: para control de la diuresis por hora, del paciente 5) Solicitar exámenes de laboratorio: hemograma (Hb principalmente), electrolitos, gasometría, tipificación sanguínea, coagulograma, perfil hepático y renal. 6) Trasfusión sanguínea de acuerdo a los valores de Hb  Menor o igual a 7: con o sin síntomas es indicativo de transfusión  ATENCIÓN: la clínica es soberana, en casos de Hb bajas, que no llegan a 7, pero paciente muy descompensado, se debe realizar la trasfusión igual. 7) IBP 80 mg por volutrol  Luego 8 mg/h durante 72 horas 8) Realización de la ENDOSCOPIA DIGESTIVA ALTA  Paciente hemo dinámicamente estable: dentro de 12 a 24 horas posterior al ingreso  Paciente hemo dinámicamente inestable: se repone el volumen y la EDA se hace entre 1 a 4 horas. 9) Evaluar la necesidad de realizar una angiografía: en caso que no sea posible la visualización por EDA. 10) Evaluar la necesidad de cirugía de urgencia SIGNOS DE SHOCK HIPOVOLEMICO  Hipotensión: es lo primero en aparecer.  Taquicardia: aparece posterior a la hipotensión.  Taquipnea, Disnea  Sudoración profusa  Palidez, disminución de la diuresis  Nível de consciencia rebajado  HIPOTENSIÓN ORTOSTATICA Se debe analizar en todo paciente con HDA se debe buscar  El cambio de posición causa una disminución de la PA, pues altera la compensación del paciente.  Disminución de PAS >10 mmHg Escala de Glasgow Blastchford
  • 86.
    4.2 CIRUGIA II –UNIDAD 4 – CLASE 2 Modalidades de Tratamiento Endoscópico Para lograr la hemostasia hay algunas técnicas  Tratamientos Térmicos: son sondas multipolares y térmicas (método de contacto).  Son métodos sin contacto con la mucosa  Tratamientos con Inyecciones:  Con soluciones salinas hipertónicas, adrenalina, selladores de trombina y fibrina, etanol, agua destilada y esclerosante (tedradecil sulfato de sodio).  Tratamientos Combinados:  Inyección de adrenalina + Sondas Multipolares  Tratamientos Mecánicos:  Ligadura con bandas de goma, endoloops, dispositivos de sutura endoscópicas, clipado de lesiones. ENDOSCOPIA DIGESTIVA ALTA Indicaciones Contraindicaciones  Hemorragias digestivas altas  Ingesta de cáusticos  Ingesta de cuerpos extraños  Impactación de alimentos  Shock NO COMPENSADO  Perforación gastrointestinal  Subluxación atloaxoidea o trauma cervical  Aneurisma disecante de aorta  Insuficiencia cardiaca grave descompensada  Insuficiencia respiratoria graves descompensada  IAM evolucionando mal o en fase aguda  Falta de colaboración del paciente  CONTRAINDICACIÓN ABSOLUTA: NEGACIÓN del paciente u responsable. Clasificación de Forrest Para ulcera gástrica o duodenal sangrante 1) Forrest I: se encuentra hemorragia activa.  IA: Sangrado activo – Arterial en jet o chorro 90% de probabilidad de recidiva  IB: Sangrado en NAPA -Babeando – rezumante o en sabana 60 - 80% de probabilidad de recidiva. 2) Forrest II: se encuentra hallazgos de sangrado reciente.  IIA: vaso visible en el lecho de la lesión 50% de probabilidad de recidiva  IIB: coagulo fresco adherido a la mucosa 25 - 30% de probabilidad de recidiva  IIC: mancha hematínicas oscuras 7 - 10% de probabilidad de recidiva. 3) Forrest III: ausencia de signos de sangrado, lesión limpia cubierta por fibrina 5% de probabilidad de recidiva. INDICACIÓN DE SONDA NASOGASTRICA DE ACUERDO AL DOCTOR No es de indicación rutinaria  Si no hay endoscopia para realizar en el momento  Solo cuando es una hemorragia NO VARICOSA  Para saber si el sangrado es gástrico u duodenal (la sonda llega hasta el estómago, entonces si viene sangre por la sonda, indica que es sangrado del estómago) CONTRAINDICACIONES- ES POCO FRECUENTE: derivadas de la sedación (alergias, hipotensión, paro), cardiovasculares (IAM, dolor torácico), infecciones (de paciente a paciente por material contaminado o transmisión desde el tracto gastrointestinal), perforación, aspiración, hemorragia (por traumatismo provocado), incarceración del endoscopio (en px con hernia hiatal). Paciente estabilizado que desestabiliza después de la EDA  Se debe estabilizar nuevamente (con el esquema inicial)  Luego se realiza una segunda EDA: pues puede ser a causa de un sangrado en otra zona
  • 87.
    4.2 CIRUGIA II –UNIDAD 4 – CLASE 2 Indicaciones de Tratamiento Quirúrgico Ulceras >20mm Recidiva masiva tras la 1ª EDA: indica que el vaso afectado y el sangrado es importante Fracaso de la EDA: cuando el endoscopista no consigue con las modalidades disponibles, cohibir el sangrado Recidiva después de la 2ª EDA Hemorragias masivas: que no se estabilizan con los intentos de reposición de volemia Si solo hay disponible en el hospital la EDA diagnostica y no terapéutica Causado por hipertensión portal (HTP). El sangrado se produce por ruptura de varices esofágicas, gástricas o ectópicas. HDA VARICOSA Hipertensión Portal El fenómeno fisiopatológico primordial es el aumento mecánico al flujo portal, el incremento al flujo portal favorece el desarrollo de colaterales porto-sistémicas.  Existe una sobreproducción de sustancias vasoactivas que actúan a diferentes niveles  Aumenta la resistencia intrahepática, elevando la presión  El organismo busca otra forma de que la circulación sanguínea se vea desarrollada. Las várices ESOFAGOGASTRICAS Son un conjunto de venas longitudinales y tortuosas situadas preferentemente en el tercio inferior del esófago, pueden progresar hacia la parte superior del esófago o hacia el estómago, estas se comunican por medio de venas perforantes con una circulación colateral paraesofágica extensa y se forman como consecuencia de hipertensión portal. Estas clasificaciones son del libro: el doctor solo comento ellas en clase, que son realizadas para clasificar las varices por EDA. El tratamiento quirúrgico en caso DE ULCERA GASTRICA PERFORADA: 1) Resucitación HIDROELECTROLITICA y cobertura antibiótica de amplio espectro. 2) Tratamiento es quirúrgico: puede ser video laparoscópico u por cirugía abierta;  Cierre de la ulcera: ULCERORRAFIA  Parche de GRAHAM: se realiza utilizando el epiplón  Lavado exhaustivo de la cavidad peritoneal.  Se realiza la colocación de un dreno (de preferencia un MULTIFENESTRADO)  Colectar muestra de líquido para análisis. NO ES MAS INDICADO LA VAGOTOMIA POR SER UN TRATAMIENTO MUY INVASIVO Y POR LA EFICACIA DE LOS INHIBIDORES DE BOMBA DE PROTONES EN EL TRATAMIENTO DE ULCERAS. Las várices se forman cuando el gradiente de presión en el sistema porta aumenta por encima de 10mmHg. Es responsable de un tercio de las muertes en pacientes cirróticos.
  • 88.
    4.2 CIRUGIA II –UNIDAD 4 – CLASE 2 Presentación Clínica: es prácticamente igual a la no varicosa, pero hay hallazgos diferenciales;  Histórico de consumo de bebidas alcoholicas  Presencia de Circulación colateral abdominal  Eritema Palmar  Arañas vasculares  Ictericia  Ascitis MANEJO INICIAL – TRATAMIENTO 1. Anamnesis y Examen físico: deben ser realizados de forma minuciosa sistematizada, guiaran los métodos auxiliares de diagnóstico que apoyaran la presunción diagnostica. 2. INTERNACIÓN y NVO 3. Reposición Volemica del paciente: se debe realizar;  2 vías calibrosas: se hace la reposición con cristaloides (SUERO FISICOLOGICO al 0,9%)  Goteo libre 2000 ml: primero se corre 1 litro y luego el 2 litro.  Luego de esta reposición se evalúa si el paciente está estabilizado o no.  Mantener la PAS alrededor de 100 mmHg 4. Colocación de SONDA VESICAL: para control de la diuresis por hora, del paciente 5. Solicitar exámenes de laboratorio: hemograma (Hb principalmente), electrolitos, gasometría, tipificación sanguínea, coagulograma, perfil hepático y renal. 6. Trasfusión sanguínea de acuerdo a los valores de Hb  Menor o igual a 7: con o sin síntomas es indicativo de transfusión  ATENCIÓN: la clínica es soberana, en casos de Hb bajas, que no llegan a 7, pero paciente muy descompensado, se debe realizar la trasfusión igual. 7. Prevención y control de Infecciones bacterianas: es individual a cada caso, se debe evaluar los factores de riesgo del paciente  Cefalosporina de 3 Generación: Ceftriaxona 1g EV c/24 horas 5 a 17 dias. 8. Prevención y manejo de encefalopatía hepática:  En pacientes que ya presentan: se debe tomar las medidas correspondientes para no agravar.  Se debe mantener el ritmo catártico del paciente (2 a 3 Xdia): lactulosa vía oral 25 ml cada 12h  Control hidroelectrolítico para evitar deshidratación, hipernatremia, IRA 9. Uso de Drogas Vasoactivas: siempre se usa cuando sospecha de HDA VARICOSAS, por la vasocontricción;  Terlipresina: puede ser iniciadas antes de la EDA, 2mg EV cada 4 a 6hrs en episodios agudos.  Una vez estabilizado el paciente se completa el tratamiento por 5 días 1mg EV cada 4 a 6 horas. 10. Realización de la ENDOSCOPIA DIGESTIVA ALTA  Paciente hemo dinámicamente estable: dentro de 12 a 24 horas posterior al ingreso  Paciente hemo dinámicamente inestable: se repone el volumen y la EDA se hace entre 1 a 4 horas. SONDA DE SENGSTAKEN – BLAKEMORE: Procedimiento TEMPORAL, se usa en casos de sangrados masivos, cuando no hay EDA ni la cirugía disponible en el momento. Comprime la mucosa y vasos para ayudar a estabilizar.  Ingresa por vía nasal u oral: en el interior tiene un balón gástrico, balón esofágico, y en el extremo tiene una sonda para aspirar el estómago. En el extremo superior tiene 3 orifícios 1) Para evacuar secreción o hacer lavado 2) Permite inflar el balón que está a nivel del estómago: para que las varices estomacales puedan contenerse debido a la presión de inflado 3) Permite inflar el balón del esófago: para que las varices esofágicas puedan contenerse debido a la presión de inflado ES UNA MEDIDA HEROICA: no debe permanecer >48 horas pues puede causar isquemias. Es muy importante el MONITOREO continuo de estos pacientes en UCI Puede indicar ERITROMICINA 250 mg EV 30 a 120 minutos antes de EDA:  Para movilizar restos hemáticos del tracto gastrointestinal
  • 89.
    4.2 CIRUGIA II –UNIDAD 4 – CLASE 2 Modalidades de Tratamiento Endoscópico Depende de la localización de las varices  Varices Esofágicas: LIGADURA ENDOSCOPICAS CON BANDAS ELASTICAS  Solo es indicado en varices sangrantes, pues es un método de rescate para cohibir la hemorragia.  Después se hace acompañamiento para ligar las otras varices.  Varices Esofagogástricas: INYECCIÓN ENDOSCOPICA DE ADHESIVOS TISULARES N-butil-cianoacrilato. Colocación temprana de TIPS – Derivación yugular intrahepática portosistémica: Es un catéter que entra a través de la vena yugular, llega hasta el hígado y hace una comunicación entre circulación portal y sistémica a) En pacientes con alto riesgo de fracaso endoscópico, en estadio Child – Pug B o C con sangrado activo b) Indicado dentro de las 72 horas (ideal 24 horas) de iniciado el episodio de sangrado  Una vez iniciada las medidas farmacológicas y endoscópicas, con resultado desfavorable Cirugía de Urgencia En casos de sangrado persiste: mismo con tratamiento farmacológico, endoscópico y TIP. Tienen un % de mortalidad muy elevado
  • 90.
    4.3 CIRUGIA II –UNIDAD 4 – CLASE 3 ADENOCARCINOMA Es una de las principales causas de mortalidad por cáncer en el mundo y el tumor gástrico mas frecuente  Es más frecuente en el varón que en la mujer, con una relación 2:1  Incidencia es mayor entre la quinta y la sexta década de la vida.  Es más Frecuente en la RAZA NEGRA, grupos socioeconómicos bajos.  En Paraguay: según datos de año 1999 la INCIDENCIA ANUAL ERA DE 49 CASOS-AÑO, siendo diagnosticados en una Etapa de INFILTRACION EXTRA-SEROSA en un 80 % de los casos. CÁNCER GASTRICO Se inicia a partir de la acumulación de daños genómicos que afectan funciones celulares ESENCIALES, los tumores gástricos pueden ser malignos o benignos y, a su vez, epiteliales o conjuntivos. Sin embargo, la enfermedad tumoral más frecuente es el Adenocarcinoma en un 95%, son producto de una multiplicación descontrolada de células inmaduras a partir del epitelio gástrico. REPASO RÁPIDO SOBRE EL ESTÓMAGO Daños Genómicos que afectan funciones celulares ESENCIALES, iniciando la neoplasia. 1) Autosuficiencia de señales de Crecimiento 2) Escape de señales de antiCrecimiento 3) Resistencia a la Apoptosis 4) Potencial de Replicación sostenida 5) Inducción a la Angiogénesis 6) Potencial Invasivo o Metastásico Estas alteraciones pueden surgir a través de 2 Vías:  Inestabilidad Microsatelital  Inestabilidad Cromosómica Distribución del adenocarcinoma en el estomago  Tercio Proximal: cardias y fundus 39%  Es la porción mas afectada a causa del reflujo, que lleva a una metaplasia.  Tercio Medio 17%  Tercio Distal: de la incisura angular hasta píloro 32%
  • 91.
    4.3 CIRUGIA II –UNIDAD 4 – CLASE 3 VIAS DE DISEMINACIÓN: a) Vía Linfática: ocurre en etapas tempranas b) Transcelomica/Cavidad Peritoneal: puede haber una siembra peritoneal  Tumor de Krukenberg y Blumer: cáncer de ovario. c) Vía hematógena: es rara, se da en la enfermedad muy avanzada CLASIFICACIONES: 1) BORMAN: importante pues a través de la infiltración se estima la malignidad del cáncer. 2) LAUREN: divide en intestinal y difuso. TIPO INTESTINAL TIPO DIFUSO  Formación glándulas: estructuras Tubulares  Células tipo enterocitos  Cambios neoplásicos a partir de una lesión precursora: influye factores ambientales, dietéticos, H. Pylori  Células en anillo de sello  Estructura mal diferenciada  Peor pronóstico, afecta en edades precoces  Es infiltrante en todas las capas (linitis plástica).  No tiene lesión precursora: ocurre por mutación en la proteína de adhesión E-cadherina (CDH1).  Se presenta en etapa avanzada con pobre pronóstico 3) CÁNCER GÁSTRICO PRECOZ/SUPERFICIAL: es aquel tumor que no invade más allá de la submucosa  Respetando la capa muscular  Con independencia del compromiso linfático  Afectación Linfática es de 10 a 20 % FACTORES DE RISCO ASOCIADOS a) GENÉTICOS: pérdida de la heterocigosidad de los genes supresores de tumores: p53, APC y MCC.  Menor expresión de genes reguladores u disminución de la entrada en el ciclo celular  Sobreexpresión de la COX-2 llevando a un aumento del crecimiento tumoral  Inestabilidad de los microsatélites y cromosómica. b) HERENCIA - ANTECEDENTES FAMILIARES: riesgo relativo con un familiar de 1 grado 2 o 3 c) SX Neoplásicos Familiares:  Poliposis adenomatosa familiar  Ca colorrectal hereditário no polipósico (Sx Lynch)  Pólipos hamartomatosos del Tubo Digestivo c/ pigmentación Mucocutánea. d) AMBIENTALES:  Gastritis crónica activa  Helicobacter Pylori: riesgo de adenocarcinoma solo un 0,5% de los infectados  Riesgo depende de: Cepa + Duración + Factores genéticos y ambientales  Factores dietéticos y estilo de vida: Linitis Plástica La linitis plástica en un tumor infiltrante: se presenta como imagen en carne de pescado, aumento del grosor del estómago en la curvatura menor, no se distiende con el aire en la endoscopia, los pliegues no desaparecen.  Factores Protectores; refrigeración, frutas y verduras, pescado fresco  Factores de Riesgo: consumo de nitratos (carnes curadas, pescado, productos lácteos, cerveza y cereales), dieta rica en sal y alimentos grasos, tabaco
  • 92.
    4.3 CIRUGIA II –UNIDAD 4 – CLASE 3 CONDICIONES PREMALIGNAS 1- Gastritis crónica atrófica, metaplasia, displasia 2- Anemia perniciosa 3- Pólipos gástricos: adenomas, > 2cm, numerosos 4- Antecedente de cirugía gástrica: por hipoclorhidria, reflujo crónico, atrofia mucosa fúndica. Manifestaciones Clínicas Por lo general la enfermedad se encuentra avanzada cuando aparecen los síntomas Otros Síntomas: Nausea (34%), Anorexia (32%), disfagia (26%), melena (20%), saciedad precoz (17%) dolor semejante a la de úlcera péptica (17%), pesadez, distensión, anemia ferropénica, obstrucción Pilórica y/o intestinal Exploración física: suele ser normal hay algunos hallazgos secundarios a la extensión del proceso.  Desnutrición, masa tumoral, hepatomegalia, ascitis  Adenopatía axilar izquierda (Nódulo de Irish)  Adenopatía supraclavicular izquierda (Nódulo de Virchow)  Infiltración Umbilical (Nódulo de la Hermana María José)  Ocupación del fondo de saco de Douglas (Anaquel de Blumer)  Metástasis ováricas (Tumor de Krukemberg) DIAGNOSTICO INDICACIONES Inespecificidad de la clínica Morbi-mortalidad Coste-efectividad y Disponibilidad Probabilidad de tener un ACG Pacientes >45 años: dispepsia de recién inicio Pacientes <45 años con síntomas de alarma  Pérdida de peso, vómito, disfagia, sangrado, anemia Pacientes con dispepsia que ha fallado a tratamiento empírico Epigastralgia + Pérdida de peso Son los 2 síntomas más frecuentes El dolor suele ser constante, sin irradiación y no alivia con la ingestión de alimentos. En algunos pacientes el alivio temporario pude ser obtenido con uso de antisecretores de ácido gástrico Síndromes Paraneoplásicos:  Tromboflebitis (Signo de Trousseau)  Acantosis nigricans (hiperpigmentación axilar)  Dermatosis seborreica + prurito (Signo de Lese-Trélat) VIDEO-Endoscopia (V.E.D.A.)  Método diagnóstico de elección: VEDA + Biopsia y Citología  Rendimiento diagnóstico de sólo la exploración visual > 90%  Tras la toma de biopsias el diagnóstico de certeza > 95%  Añadiéndose el estudio citológico 99% CANCER GASTRICO POLIPOIDE – VEGETANTE SINDROME PILORICO Cáncer Gástrico exofítico estenosante A NIVEL DEL PILORO - OBSTRUCTIVO
  • 93.
    4.3 CIRUGIA II –UNIDAD 4 – CLASE 3 1. Historia clínica y Examen Físico 2. Laboratorio: generalmente normal hasta que el cáncer se encuentra avanzado  Anemia  Sangre oculta en heces positivo  Hipoproteinemia (HIPOALBUMINAMIA)  Enzimas hepáticas elevadas  Test H. pylori 3. TAC abdominal:  Requiere adecuada distensión del estómago para medir el grosor  Se detectan lesiones desde 5mm,  El engrosamiento de la pared sugiere presencia de cáncer  Es útil para la ESTADIFICACIÓN:  DETECCION DE LOS NODOS LINFATICOS (N)  DETECCION DE LAS Metástasis A DISTANCIA (M) 4) ECOENDOSCOPIA: su habilidad para distinguir mucosa, submucosa y muscular.  El mejor método para determinar la profundidad de la invasión (T)  Operador dependiente, evalúa metástasis distales.  Estudio de elección para Estadificación Pre-Operatoria 5) Resonancia Magnética: ligeramente mejor para detectar (TUMOR), pero no hay evidencia para su uso en cáncer gástrico, por la mayor disponibilidad y utilidad de los otros métodos. Pero es mas vantajoso la TAC. 6) PET-SCANT: es discutido su uso en CA GASTRICO, puede ser útil en Detección de Recurrencias. 4. RX Tórax  Menor sensibilidad y especificidad  Aporta información complementaria a la VIDEO endoscopia  Confirmación de lesiones mediante VEDA Estenosis Pilórica Úlcera sobre tumor Linitis plástica 5. Marcadores Tumorales: son útiles para seguimiento del paciente (si sale elevado), no para diagnóstico. Solo se pide en pacientes con un diagnostico ya de cáncer gástrico para realizar el seguimiento.  Antígeno Carcino-Embrionario (CEEA): probable utilidad en seguimiento postoperatorio.  Antígenos Carbohidratos (CA 19-9) – (CA 125): frecuente en enfermedad irresecable o incurable. ESTADIFICACIÓN TUMOR N – Afectación Linfática Metástasis T0: No hay evidencia de tumor Tis: Carcinoma in situ T1: Tumor invade la Mucosa (t1-a)  t1-b: invade la submucosa T2: Tumor invade musculatura gástrica T3: Invasión de la serosa T4: El Tumor supera la serosa  t4-a: invasión del tumor es contigua a la serosa, penetra la serosa o se expone a la cavidad peritoneal  t4-b: invasión de estructuras vecinas N0: Sin metástasis a ganglios regionales N1: Metástasis en 1 a 6 ganglios linfáticos R. N2: Metástasis en 7-15 ganglios linfáticos R. N3: Metástasis en más de 15 ganglios. MO: Sin metástasis a distancia M1: Con metástasis a distancia
  • 94.
    4.3 CIRUGIA II –UNIDAD 4 – CLASE 3 ETAPAS O ESTADIOS DEL CANCER GASTRICO Etapa o Estadio 0  En su etapa inicial  Localizado en la capa más interior de la pared gástrica  Tis N0 M0 (carcinoma In Situ). TRATAMIENTO CURATIVO  Tratamiento endoscópico mediante disección submucosa o mucosectomia, sobre todo si es <2 cm Etapa o Estadio 1 - Tumor invade  T1 N0 M0 (Estadio I-A)  T1 N1 M0 (Estadio I-B)  T2 N0 M0 (Estadio I-B) TRATAMIENTO CURATIVO  Gastrectomía subtotal: si está en el tercio distal  Gastrectomía Total + Vaciamiento Ganglionar:  Si está en tercio medio o a <5cm del cardias Etapa o Estadio 2 - Tumor invade  T1 N2 M0  T2 N1 M0  T3 N0 M0 TRATAMIENTO CURATIVO  Gastrectomía subtotal: si está en el tercio distal  Gastrectomía Total + Vaciamiento Ganglionar hasta nivel 2 – N2  Si está en tercio medio o a <5cm del cardias Etapa o Estadio 3 - Tumor invade  T2 N2 M0 (Estadio III-A)  T3 N1 M0 (Estadio III-A)  T4 N0 M0 (Estadio III-A)  T3 N2 M0 (Estadio III-B) TRATAMIENTO CURATIVO  Gastrectomía subtotal: si está en el tercio distal  Gastrectomía Total + Vaciamiento Ganglionar HASTA N2  Si está en tercio medio o a <5cm del cardias Etapa o Estadio 4 - Tumor invade  T4 N1 MO  T4 N2 M0  Cualquier T N3 M0  Cualquier T Cualquier N M1 TRATAMIENTO - CIRUGIA PALIATIVA  Gastrectomía Subtotal:  Si obstruye el píloro o cardias  Si hay hemorragia RECURRENTE O RECIDIVANTE Significa que el cáncer ha reaparecido, después de haber sido tratado.  Puede reaparecer en el estómago o en otra parte del cuerpo como el hígado o los ganglios linfáticos. Para evitar recurrencia es importante que los bordes de resección deben estar libres de tumor. Debe realizar la resección 5 cm del tumor. Para definir el N de la estadificación 1) Paracardial derecho 2) Paracardial Izquierdo 3) Curvatura menor 4) Curvatura mayor 5) Suprapiolórico 6) Infra pilórico 7) Arteria gástrica izquierda 8) Arteria Hepática 9) Tronco celiaco 10) Hilio Esplénico 11) Arteria Esplénica 12) Ligamento hepatoduodenal 13) Posterior páncreas 14) Vasos mesentéricos 15) Marginal colon transverso 16) Para aórtico D - 1 D - 2 D - 3 D - 4
  • 95.
    4.3 CIRUGIA II –UNIDAD 4 – CLASE 3 TRATAMIENTO QUIRURGICO  Si la cirugía se hace paliativa: es preferible realizar la resección  Tumor afectando Fundus y cuerpo  Gastrectomía total  Tumor afectando Antro  podría hacerse Gastrectomía total u subtotal  Esplenectomía simultánea: sólo si existe infiltración de estos grupos  Linfadenectomía amplia (de N1 a N3): es cuestionada por la repercusión sistémica que pude causar. Tipos de Resección Gástrica Tumores del Tercio Inferior: 1. Gastrectomía subtotal o total (depende de una serie de factores) 2. Omentectomia Total 3. Vaciamiento Ganglionar tipo D2 Tumores del Tercio Superior y Medio: 1. Gastrectomía Total 2. Omentectomia total 3. Vaciamiento Ganglionar tipo D2. Gastrectomía Parcial - RECONSTRUCCIÓN DEL TRANSITO Billroth I - Gastroduodenostomía Billroth II – Gastroyeyunostomia Gastrectomía TOTAL - RECONSTRUCCIÓN DEL TRANSITO Hoffmann ESOFAGOYEYUNOSTOMIA TERMINO-LATERAL CON ANASTOMOSIS AL PIE YEYUNOYEYUNOSTOMIA LATERO-LATERAL Roux ESOFAGOYEYUNOSTOMIA TERMINO-LATERAL EN Y GRIEGA: La intervención es cuestionable cuando:  Linitis plástica  Metástasis avanzadas  Invasión retroperitoneal  Carcinomatosis peritoneal Único tratamiento curativo para el Adeno-Carcinoma Gástrico GASTRECTOMIA TOTAL o SUBTOTAL + VACIAMIENTO GANGLIONAR D-2 (N2) Es el mejor método, por brindar una mejor calidad de vida al paciente. Se debe dejar al menos 60 cm de asa antes de la anastomosis para evitar reflujo biliar. 60 cm COMPLICACIONES FRECUENTES Neumonía, Derrame Pleural, sangrado, falla en la anastomosis, etc.
  • 96.
    4.3 CIRUGIA II –UNIDAD 4 – CLASE 3 Cirugía Paliativa: indicada para aliviar dolor, hemorragias, náuseas, disfagia, obstrucción a) Gastrectomía Total o Proximal: 3 meses a 1 año de vida b) Gastroyeyunostomìa SIN EXERESIS TUMORAL: 4 a 2 meses de vida OTROS TIPOS TRATAMIENTOS a) TRATAMIENTO ENDOSCÓPICO: tratamientos en evaluación  Mucosectomía endoscópica  Terapia fotodinámica b) Tratamientos endoscópicos paliativos  Fotocoagulación con láser  Prótesis auto expandibles PRONÓSTICO  Supervivencia global (5 años.)  Expectativa de vida sin tratamiento de;  ACG avanzado con MTS hepáticas: 4 a 6 m.  Con carcinomatosis 4 a 6 semanas  Como medida general no se recomienda una 2ª intervención quirúrgica LINFOMA GÁSTRICO  Representa 3-6 % de los cánceres gástricos  Más del 95% de son no Hodgkin  Forma más frecuente de linfoma no Hodgkin extra-ganglionar  Edad media al diagnóstico: 50 – 60 años  Mas frecuente en hombres: relación H/M: 1,5/1 Clasificación a) Linfomas de las cells B de la zona marginal del MALT “Tejido Linfoide Asociado a Mucosa” b) Linfomas difusos de cells B grande DIAGNÓSTICO Y ESTADIFICACIÓN a) Clínica: similares al ACG, síntomas digestivos y generales b) Endoscopia: masas polipoides, engrosamiento de pliegues, lesiones ulceradas c) Ecoendoscopia: se visualiza invasión en profundidad y compromiso ganglionar d) TC y RM: se observa afectación de hígado, bazo y ganglios linfáticos a distancia TRATAMIENTO 1) LG de alto grado: QUIMIOTERAPIA + RADIOTERAPIA  Cirugía en casos seleccionados 2) Linfomas MALT de bajo grado: Erradicación de Hp Hp 1) Ante la sospecha clínica: es necesario realizar diagnostico por imagen e histológico mediante EDA. 2) Para estadificar: TAC de tórax, abdomen, pelvis y según estadio y tipo de lesión una endoscopia. 3) Valorar el estado funcional y nutricional del paciente 4) Una vez realizada la estadificación: es recomendable TRATAMIENTO MULTIDISCIPLICARIO 5) Considerar resección endoscópica: en casos precoces mediante disección submucosa o mucosectomia 6) En estadios a partir de IB hasta III: de acuerdo a localización, puede ser 2 cirugías;  Fundus y cuerpo: Gastrectomía total con linfadenectomía D2/N2  Antro: Gastrectomía subtotal en lesiones distales con margen de 5 cm del tumor LA ELECCIÓN DE LA TECNICA QUIRURGICA NO DEPENDE EXCLUSIVAMENTE DE ESTE FACTOR, CADA CASO ES ESPECIFICO. Posterior a la cirugía el paciente debe quedar internado con NVO por 5 - 7 días. Luego se realiza un RX CONTRASTADO para verificar si está bien establecida la anastomosis, y se inicia alimentación por sonda, caso este establecido el tránsito.
  • 97.
    5.1 CIRUGIA II –UNIDAD 5 – CLASE 1 CAUSAS MAS FRECUENTES (EN ORDEN DE FRECUENCIA) ADULTOS NIÑOS – JOVENES 1) Divertículos 2) Cáncer de Colon 3) Angiodisplasias (causa mas frecuente en el intestino delgado) 1) Patología anorrectal benigna y Divertículo de Meckel 2) Poliposis juvenil 3) Enfermedad Inflamatoria Intestinal 4) Intususcepción Presentación Clínica: es importante recordar que el sangrado es AUTILIMITADO (para solo).  Rectorragia: pérdida de sangre roja por vía anal, la mayor parte de las veces asociado al acto de la defecación  Hematoquecia: la sangre aparece mezclada con las heces  Melena: heces negras o alquitranosas con un olor fétido  Es más raro en HDB, pero no descarta.  Siempre se debe evaluar el estado HEMODINAMICO DEL PACIENTE: HDB- Hemorragia Digestiva BAJA Es toda hemorragia del tubo digestivo INFERIOR AL ANGULO DE TREITZ, involucra desde el ángulo de Treitz hasta el ano, incluyendo el intestino Delgado y Grueso, Recto, Ano. Las causas son: Intestino Delgado  Divertículo de Meckel  Enfermedad de Crohn  Angiodisplasias  Tumores benignos y malignos  Intususcepción Colon – Recto  Enfermedad Diverticular del colon (55 %)  Angiodisplasias (40%)  Tumores  Hemorroides  Fissuras anales  Colitis isquemica, pólipos  Ulceras colonicas solitárias BUSCAR SIGNOS DE SHOCK HIPOVOLEMICO  Hipotensión: es lo primero en aparecer.  Taquicardia: aparece posterior a la hipotensión.  Taquipnea, Disnea  Sudoración profusa  Palidez, disminución de la diuresis  Nível de consciencia rebajado  Siempre se debe hacer la evaluación de la gravedad del paciente, lo que definirá si el tratamiento debe ser inmediato con medidas de soporte para estabilizar o un tratamiento ambulatorio
  • 98.
    5.2 CIRUGIA II –UNIDAD 5 – CLASE 1 Examen Físico:  Se debe realizar inspección general: buscando los signos de shock  Palpación de los Pulsos periféricos  Evaluar el nivel de consciencia  Tacto Rectal para analizar las heces MANEJO INICIAL – TRATAMIENTO 1) Anamnesis y Examen físico: deben ser realizados de forma minuciosa sistematizada, guiaran los métodos auxiliares de diagnóstico que apoyaran la presunción diagnostica. 2) INTERNACIÓN - NVO – O2 (según necesidad). 3) Reposición Volemica del paciente: se debe realizar;  2 vías calibrosas: se hace la reposición con cristaloides (SUERO FISICOLOGICO al 0,9%)  Goteo libre 2000 ml: primero se corre 1 litro y luego el 2 litro.  Luego de esta reposición se evalúa si el paciente está estabilizado o no.  Mantener la PAS alrededor de 100 mmHg 4) Colocación de SONDA VESICAL: para control de la diuresis por hora, del paciente 5) Solicitar exámenes de laboratorio: hemograma (Hb principalmente), electrolitos, gasometría, tipificación sanguínea, coagulograma, perfil hepático y renal. Corrección caso sea necesario. 6) Trasfusión sanguínea de acuerdo a los valores de Hb  Menor o igual a 7: con o sin síntomas es indicativo de transfusión  ATENCIÓN: la clínica es soberana, en casos de Hb bajas, que no llegan a 7, pero paciente muy descompensado, se debe realizar la trasfusión igual. 7) Realización de COLONOSCOPIA: una vez estabilizado el paciente.  Paciente debe estar ESTABLE  Debe realizarse la PREPARACIÓN PREVIA  CONTRAINDICADO EN CASOS DE DIVERTICULITIS 8) Evaluar la necesidad de cirugía de urgencia HIPOTENSIÓN ORTOSTATICA Se debe analizar en todo paciente con hemorragia  El cambio de posición causa una disminución de la PA, pues altera la compensación del paciente.  Disminución de PAS >10 mmHg Preparación del Paciente para la Colonoscopia: Es importante una buena preparación para evitar que el material fecal oculte lesiones en el colon.  FOSFOSODA: es el más utilizado en la actualidad.  Presenta pocos efectos colaterales, es bien tolerado  45 ml que se disuelve en coca o jugo.  NO DEBE SER USADOS EN PATOLOGIAS RENALES Y CARDIACAS.  NO USAR EN NIÑOS por riesgo de insuficiencia renal  Manitol: frasco de 1L, via oral.  No es tan indicado pues produce alteraciones del medio interno.  PEG - Polietilenoglicol: en sobres que se mezclan en 5 litros de agua.  Causan menos trastornos hidroelectrolíticos que el anterior.  Es indicado una dieta líquida y con muchos líquidos En el caso de Pacientes que acuden a urgencia por sangrado, hemo dinámicamente estable y niveles de Hemoglobina > o = a 10: ES INDICADO EL TRATAMIENTO AMBULATORIO (COLONOSCOPIA PROGRAMADA).
  • 99.
    5.3 CIRUGIA II –UNIDAD 5 – CLASE 1 Si posterior a 3 ciclos de estabilización hemodinámica, el paciente sigue INESTABLE o Paciente RH (-): Se procede a una CIRUGIA DE URGENCIA  Laparotomía exploradora – Mediana Infraumbilical.  Cuando no es posible realizar la colonoscopia para encontrar el foco hemorrágico;  Se debe realizar una COLECTOMIA TOTAL.  Con ILEOSTOMIA y cierre del muñón rectal.  En 3 meses se realiza la anastomosis ileo-rectal.  En el caso que haya la posibilidad de ENDOSCOPIA PERIOPERATORIA:  Ayuda encontrar el foco hemorrágico durante la cirugía pudiendo evitar la colectomía total del paciente. INDICACIONES QUIRURICAS – MENCIONADAS POR EL DR. ANGEL QUIÑONEZ Pues hay poco sangre disponible En casos de rectorragia con shock hipovolémico que no estabiliza: se puede solicitar una EDA, sospechando de una HDA MASIVA. Solo en 5 % de los casos PRINCIPALES CONTRAINDICACIONES DE COLONOSCOPIA – DE ACUERDO AL LIBRO a) RELATIVAS: diverticulitis (pues la presión empeora la inflamación).  Solo se recomienda si hay hemorragia y se necesita hacer, en caso que se haga, se debe hacer colonoscopia con poca presión. Pero si no sangra no se hace.  RECORDAR QUE LA DIVERTICULOSIS NO ES CONTRAINDICACIÓN  Paciente en shock, inestabilidad hemodinámica, ascitis, cirugía intestinal reciente. b) ABSOLUTA: peritonitis, perforación intestinal, TEP reciente, colitis fulminante. Complicaciones de la COLONOSCOPIA: Derivadas de la sedación, cardiovasculares, infecciones, perforaciones, barotrauma (por insuflación), hemorragia por traumatismo, fiebre y leucocitosis, síndrome vasovagal, vólvulo, ileo paralitico, traumatismo hepático o esplénico, disección aortica, etc.
  • 100.
    5.2 CIRUGIA II –UNIDAD 5 – CLASE 2  Prevalencia del 10% en menores de 40 años  50 al 70% en mayores de 80 años.  90% afecta al colón sigmoide y descendente.  Similar em hombres y mujeres  La insuficiente ingesta de fibras es un factor patogénico importante. PATOGENIA: a) La insuficiente ingesta de fibras: lleva a un volumen menor de heces y retiene menos agua, alterando la velocidad del tránsito intestinal, aumentado la presión intraluminal colónica, alterando el contenido colónico. b) Factores asociados a mayor riesgo: inactividad física, constipación, obesidad, cigarrillo, AINES. Esto lleva a un aumento de la presión intraluminal del colon, formando los PSEUDODIVERTICULOS COLONICOS Son evaginaciones formadas por mucosa y submucosas que protruyen en las zonas potencialmente más débiles (en los sitios de entrada de los vasos sanguíneos).  La estasis u obstrucción en la estrechez del cuello del pseudodivertículo, es un factor que favorece la infección y la isquemia del tejido local  Bactérias, mas frecuentes: anaeróbios (espécies bacteroides, peptostreptococcus, clostridium y fusobacterium).  Aerobios gram (-): escherichia coli  Gram (+) facultativas: estreptococos. COMPLICACIONES  La diverticulitis puede complicarse aún más cuando aparece: absceso, flemón, fistula, obstrucción intestinal o perforación libre a cavidad abdominal.  PERITONITIS GENERALIZADA (1-2%): puede ser causada por ruptura de un absceso peridiverticular o ruptura libre de un divertículo no inflamado (es raro).  Obstrucción del Colon Izquierdo: debido a un absceso en la pared del colon, por el edema o estrechez cicatrizal, luego de diverticulitis recurrentes.  Obstrucción del Intestino delgado: por adherencias de vecindad, en especial en presencia de abscesos peri diverticulares muy grandes. ENFERMEDAD DIVERTICULAR DEL COLON Es la causa más común de hemorragia digestiva baja. Se caracteriza por una protrusión en forma de saco de la pared del colon Enfermedad Diverticular – Diverticulosis Presencia de divertículos NO INFLAMADOS Diverticulitis Complicación del divertículo, indica la inflamación de un diverticulo, lo cual suele ir acompañado por una peridiverticulitis, pudiendo existir macro o micro perforaciones. Pacientes ancianos, inmunocomprometidos (transplantados, VIH (+), etc.). Las consecuencias de una diverticulitis son más graves, presentan signos y síntomas típicos, son más propensos a la perforación libre, menos posibilidad de responder al manejo conservador y >riesgo de complicaciónes posoperatorias y muerte.
  • 101.
    5.2 CIRUGIA II –UNIDAD 5 – CLASE 2 DIAGNOSTICO Cuadro Clínico Clásico: depende de la extensión y la severidad a) Constipación b) Meteorismo c) Dolor abdominal localizado en fosa ilíaca izquierda. d) Puede estar presente náuseas y vómitos. e) Fiebre de pocos grados y leucocitosis f) Test de GUAYACO puede ser (+). g) Síndrome peritoneal en casos complicados con perforación.  En presencia de signos de peritonitis = CIRUGIA DE EMERGENCIA Medio auxiliar de imagen: para diagnosticar una DIVERTICULITIS AGUDA;  TAC: es el método recomendado para la evaluación inicial, muy sensible y especifico;  La presencia de divertículos, inflamación de grasa peri-cólica o de otros tejidos, engrosamiento de la pared intestinal de mas de 4mm o absceso peridiverticular: son signos sugestivos de DIVERTICULITIS.  Permite establecer la extensión (criterios de HINCHEY).  Permite descartar los diagnósticos diferenciales (apendicitis, absceso tubo ovárico, enfermedad de Crohn).  ECOGRAFIA: puede hallar signos de engrosamiento de la pared colónica y liquido peri-colónico.  RX: puede ser útil en casos de peritonitis por perforación de un divertículo y es el método mas disponible. ESTADIFICACIÓN Se realiza con una TAC Si el paciente desarrolla varios días de enfermedad sin mejoría aparente: se debe buscar la presencia de abscesos o colecciones localizadas o intraabdominales. COLONOSCOPIA - SIGMOIDOSCOPIA – ESTUDIOS CONTRASTADOS: SE DEBE EVITAR CUANDO SE SOSPECHA DE DIVERTICULITIS AGUDA, POR RIESGO DE PERFORACIÓN (por aumento de la presión intraluminal). RIESGO DE MUERTE  GRADO I - II: <5%  GRADO III: 13%  GRADO IV: 43 %
  • 102.
    5.2 CIRUGIA II –UNIDAD 5 – CLASE 2 DIAGNOSTICOS DIFERENCIALES Cuadros de dolor abdominal bajo vientre, que puede simular una diverticulitis a) Apendicitis Aguda: sobretodo em pacientes >40 años b) Enfermedad Inflamatoria: especialmente Enfermedad de Crohn c) Enfermedad Inflamatoria Pélvica d) Embarazo Ectópico e) Cistitis Infecciosa f) Cáncer Avanzado de colon g) Colitis infecciosa MANEJO CLINICO Y TRATAMIENTO 1) Definir Internación: depende de su estado clínico general, edad, enfermedades concomitantes. TRATAMIENTO AMBULATORIO TRATAMIENTO HOSPITALAR En la mayoría de los pacientes con un ataque leve, que toleran alimentación oral. Para los pacientes que no pueden alimentarse por vía oral o que presentan dolor intenso con indicación de analgesia endovenosa después de no haber respondido al tratamiento ambulatorio o en caso de DIVERTICULITIS COMPLICADA.  ATB 7 a 10 dias de amplio espectro por VIA ORAL  Cubrir ANAEROBIOS.  Ciprofloxacino 500 - 750 mg/12horas + Metronidazol 500 mg/12 horas  Dieta liquida com pocos resíduos  NVO: hasta que pase el dolor y tolere la vía oral  ATB 7 a 10 dias de amplio espectro por VIA EV  Cubrir ANAEROBIOS.  Ciprofloxacino 500 - 750 mg/12horas + Metronidazol 500 mg/12 horas  Sonda Nasogástrica: si hay evidencia de obstrucción o íleo.  Analgesia por VIA ENDOVENOSA Uma vez desaparecido los sintomas agudos, es apropriado seguir una dieta rica em fibras. Explicar al paciente que debe consultar de inmediato ante la aparición de síntomas. La TAC revelara la necesidad de que haya que hacer una intervención percutánea o quirúrgica 2) Tratamiento QUIRURGICO: el cirujano debe ser llamado cuando;  Paciente no responde al manejo medico  Presenta ataques repetidos  Presencia de abscesos, fistulas, obstrucción, perforación  Dudas diagnosticas Si dolor, fiebre, leucocitosis no mejoran en 2 a 3 DIAS, o examen físico diario revela aparición de signos nuevos o evidencia de empeoramiento: ES CONVENIENTE REPETIR LA TAC Drenaje percutáneo guiado por TAC o ECO + ATB Abscesos diverticulares >4cm (Hinchey II)  Puede eliminar totalmente o reducir el tamaño de los abscesos disminuyendo el dolor, leucocitosis y favoreciendo la resolución del absceso en los días siguiente.  Puede ser más electivo que la cirugía de emergencia.  Antibioticoterapia con: Cefotaxima + Metronidazol. Hinchey I - Abscesos Peri cólicos <4cm Sin Peritonitis Puede ser sometido al tratamiento conservador, reposo del Intestino, ATB de amplo espectro  Cefotaxima + Metronidazol.
  • 103.
    5.2 CIRUGIA II –UNIDAD 5 – CLASE 2 Intervención Quirúrgica - Laparotomía Mediana Infraumbilical Antes de la intervención, se estabiliza el paciente con el esquema de manejo de PERITONITIS (revisar); (NVO – 3 TUBOS – LABORATORIO – ATB – Protección gástrica – Cirugía en las primeras 6 horas) Hinchey III:  Determinado por la gravedad, edad, enfermedades coexistentes, las indicaciones son:  Falta de mejoría o deterioro en los 3 primeros días de manejo medico  Sepsis mal controlada, presencia de abscesos grande inaccesible al drenaje Hinchey IV: se presenta como peritonitis fecal, por esto en estos casos, la diferencia del anterior es que:  El abdomen NO SE CIERRA: se deja abdomen abierto;  Pues se necesitará lavar el abdomen cada 24 a 48 horas (dependiendo de la contaminación). Anastomosis Colónica en un Segundo Tiempo En estos casos (HINCHEY III-IV), los pacientes quedan con una ostomía temporaria, Pues el objetivo principal en estos casos es solucionar la urgencia. El tratamiento quirúrgico se completa con: ATB DE AMPLIO ESPECTRO: GRAM (+); GRAM (-); ANAEROBIOS. TECNICA QUIRURGICA: Cirugía de Hartmann  Sigmoidectomía +  Colostomía Proximal +  Cierre del Muñón Rectal La colectomía electiva de rutina NO ES NESCESARIA para evitar recidivas, si la enfermedad puede ser bien manejada en su presentación inicial. El tratamiento quirúrgico debe quedar limitado a los pacientes cuyos síntomas persisten a pesar del tx conservador. En el PRE-OPERATORIO no es posible diagnosticar si es HINCHEY III – IV (solo en el intraoperatorio)
  • 104.
    2.4 CIRUGIA II –UNIDAD 2 – CLASE 4 Critérios Clínicos para Diagnostico Critérios Mayores Critérios Menores  Distensión abdominal  Dolor abdominal tipo Cólico o por Crisis tipo Retorcijón Intermitente: duele (en el momento de la contracción del intestino), calma (cuando deja de contraer), duele y pasa, duele y pasa.  Detención de heces y gases  Ruidos intestinales metálicos aumentados en Numero e Intensidad: aumentado en el inicio de la oclusión (pues el intestino está en contracción para intentar vencer), es preferible auscultar en el momento que el paciente refiere dolor, si constatamos >18 ruidos por minutos= SIGNO DE LUCHA (intestino luchando).  Abdomen Distendido  Náuseas, vómitos  Anorexia TRATAMIENTO QUIRURGICO OBSTRUCCIÓN – OCLUSIÓN COLONICA IMPORTANTE DIFERENCIAR  OBSTRUCCIÓN - OBTURACIÓN: única y exclusivamente se encuentra perturbado el tránsito intestinal, sin comprometimiento vascular, dolor intermitente, menos de 6 horas duele y calma, todavía no es quirúrgico.  OCLUSIÓN O ESTRANGULACIÓN: SUFRIMIENTO VASCULAR, es donde además de estar perturbado el tránsito intestinal, se encuentra comprometida la circulación sanguínea del segmento intestinal afectado. Dolor > 6 horas (de discontinuo pasa a continuo y pasa a ser quirúrgico). Presencia de un obstáculo al tránsito del contenido intestinal con imposibilidad de expulsar heces y gases asociado a dolor abdominal ¿Como se hace la elección de la táctica y técnicas quirúrgicas correctas? La aplicación de una táctica depende de diversos factores, que para el caso de la resolución quirúrgica de la obstrucción u oclusión colónica podemos agruparlos en aquellos referidos al: 1) Paciente: depende del estado del paciente.  Distención Intestinal  Vascularización  Tipo y grado de contaminación Peritoneal  Purulenta o fecal  Localizada a generalizada 2) Al cirujano: de las opiniones y habilidades. 3) A la complejidad de la institución donde se realiza la cirugía. 4) Factores generales: edad, estado general, tiempo de evolución Antes de hablar de tratamiento, recordemos algunos puntos importantes PRINCIPAL EXAMEN DE IMÁGENES  RX SIMPLE DE ABDOMEN DE PIE: se observan las señales típicas de oclusión:  Dilatación de asas, ausencia de gas distal en el recto. o Niveles hidroaéreos o Edema inter-asas – Pilas de monedas. Causas en orden de frecuencia de acuerdo al Doctor 1) Hernias complicadas 2) Bridas y adherencias 3) Cáncer de colon. En pacientes con diagnóstico de oclusión/obstrucción, se debe seguir el Preoperatorio de PERITONITIS  De acuerdo a la causa, tendrá un manejo quirúrgico diferente.
  • 105.
    2.4 CIRUGIA II –UNIDAD 2 – CLASE 4 FUNCIONALES SINDROME DE OGILVIE SEUDO – OBSTRUCCION AGUDA DEL COLON  Es frecuente en pacientes: ingresados graves, se asocia a otras patologías, como trauma, fracturas, quemaduras, trasplantes renales, cirugía torácica y cardiovascular, ginecológica, obstétrica, abdominopélvica y neurocirugía, como también causas médicas (IAM, Neumonía), pancreáticas, diabetes. Tratamiento: 1) El tratamiento inicial es conservador: medico y farmacológico;  Descompresión nasogástrica y sonda rectal  Corrección de los trastornos metabólicos: por hidratación parenteral.  Cese de los medicamentos que disminuyen la motilidad colónica: opiáceos.  Descompresión colonoscópica urgente: en la dilatación cecal rápida a un diámetro de 9 a 12 cm en RX  Tratamiento Farmacológico: prostigmin es un fármaco muy usado, para mejorar el peristaltismo. 2) Tratamiento Endoscópico: tiene éxito entre 70 a 90 %, con un índice de recidiva del 10 al 30 % 3) Tratamiento Quirúrgico: cuando los anteriores fallan;  Colostomía Transversa: colostomía en asa,  Cecostomía MECANICAS CÁNCER DE COLON  Carcinomas Colo-Rectales: 10 al 30% con obstrucción Colónica.  Inicia en la mucosa y es infiltrativo, en todas las capas, que causa una lesión anula, estenosante, que puede obstruir totalmente el colon, sobre todo en el sigmoides e unión rectosigmoidea.  Carcinomas metastásicos 90% de todas las obstrucciones colónicas EN UNA OBSTRUCCIÓN AGUDA en Cancer del Colon Izquierdo, existen las siguientes alternativas: 1) COLOSTOMIA TRANSVERSA: para descompresión 2) CIRUGIA EN 3 TIEMPOS:  Colostomía Transversa: para descomprimir  Resección y anastomosis: es programada en un tiempo de 2 a 3 meses posterior a la colostomía.  Cierre de Colostomía 3) CIRUGIA EN DOS (2) TIEMPOS:  Operación de Hartman: resección de recto o sigma, dejando el recto remanente cerrado, ciego y sin tránsito digestivo, y haciendo una colostomía terminal en la fosa ilíaca izquierda para la defecación.  Reconstrucción posterior. Dilatación masiva del Colon, por lo general del Ciego, sin obstrucción mecánica distal, se la ve asociada a procedimientos obstétricos, el mecanismo de esta afección no está claro aún, pero se sabe que está asociado a la disfunción, de los nervios sacros parasimpáticos. ETIOLOGIAS DE OBSTRUCCIÓN – OCLUSIÓN Es la causa mas frecuente Hay otras, pero de acuerdo al doctor esta es la mas importante Desventajas de la cirugía en 3 tiempos: a) Sucesión de actos quirúrgicos y anestésicos: tarda para resolver el cuadro. b) Complicaciones posibles de las colostomías: necrosis, retracción, peritonitis fecal, eventración, prolapso, dermatitis de la colostomia c) Retardo del tratamiento definitivo d) Peor pronóstico: principalmente en pacientes añoso, con mal estado general, ddéficit nutricional, comorbilidad, iinestabilidad hemodinámica Desventajas de la cirugía en 2 tiempos:  POSIBILIDAD DE DEHISCENCIA DEL MUÑON  La colostomía en la urgencia no es siempre bien confeccionada:  Complicaciones posibles de las colostomías: necrosis, retracción, peritonitis fecal, eventración, prolapso, dermatitis de la colostomía Cáncer de colon izquierdo son ESTENOSANTES, y del lado derecho VEGETANTES
  • 106.
    2.4 CIRUGIA II –UNIDAD 2 – CLASE 4 4) RESECCION CON ANASTOMOSIS PRIMARIA: es excelente, pues permite resolver completamente la situación en un solo tiempo quirúrgico, evitando una segunda cirugía mayor, es el procedimiento ideal. Pero es realizada generalmente solo en hospitales de gran complejidad.  Colectomia Total - Subtotal o Parcial 5) DESCOMPRESION CON STENT COLONICO: para luego electivamente realizar resección con anastomosis Primaria.  En pacientes con compromiso sistémico que no permite una anestesia general o intervención quirúrgica en el momento.  Puede ser un paso previo, para estabilizar el paciente para una posterior cirugía o un tratamiento definitivo. EN UNA OBSTRUCCIÓN AGUDA en Cáncer del Colon Derecho, existen las siguientes alternativas: Del lado derecho la mayoría es vegetante, pero puede haber estenosantes también; 1) Colectomía derecha con anastomosis ileo-transversa  En pacientes estables y con buenas condiciones locales 2) Ileostomía terminal y cierre del transverso izquierdo  En pacientes inestables y con malas condiciones como peritonitis. Intususcepción - Invaginación – Telescopaje  Se debe realizar la cirugía de laparotomía:  Si el paciente es operado dentro de las primeras 6 horas, se puede hacer reducción manual y se recupera el transito intestinal en el área de la invaginación.  Pero la mayoría de las veces, ya hay compromiso vascular, y se realiza:  Colectomía de la porción afectada, con posterior anastomosis u colostomía/ileostomía.  En niños se usa el enema opaco para hacer la des-invaginación del segmento. ENFERMEDAD DIVERTICULAR Solo se observa oclusión en el 10 % de los casos, cuando presenta una diverticulitis, puede evolucionar a un diverticuloma que puede causar una obstrucción parcial del colon.  En casos extremos con necrosis y micro perforaciones: se realiza la cirugía de Hartmann MEGACOLON CHAGASICO Fecaloma: provoca una obstrucción intraluminal, intestinal baja.  Se debe romper el fecaloma, con un enema.  En caso que no sea posible el enema, se realiza la Cirugía de Hartmann. Vólvulo: ocurre porque hay una mesenteritis retráctil, llevando a una linfangitis. El tratamiento es:  Desvolvulación ENDOSCOPICA: en los hospitales de mayor complejidad.  Caso ideal con asa necrosada y sin necrosis: paciente estable y en buenas condiciones generales.  CIRUGIA DE HARTMANN: resección con Colostomía terminal y cierre del muñón rectal. (HARTMANN).  Caso no ideal con asa necrosada y sin necrosis: en pacientes inestables, con patologías descompensadas;  Resección del asa sobre todo si la gangrena avanza sobre el intestino.  Exteriorización con Tec. de Bloch-Paul-Mikuliccz: es la ccolostomía en caño de escopeta: HERNIA ESTRANGULADA  Se realiza laparotomía con operación de Hartman y luego Herniotomía: se reseca lo que está comprometido ANTE LA OBSTRUCCION DEL COLON IZQUIERDO SE DEBEN ANALIZAR ESTRICTAMENTE LAS SIGUIENTES SITUACIONES:  OBSTRUCCIÓN COMPLETA EN ASA CERRADA, ESTRANGULACIÓN O PERFORACIÓN: CIRUGIA URGENTE  Previa compensación hemodinámica (3 TUBOS) y corrección de la acidosis  OBSTRUCCIÓN PARCIAL: medidas conservadoras en lo posible y cirugía electiva El tratamiento es quirúrgico Las 2 complicaciones as frecuentes son:
  • 107.
    5.4 CIRUGIA II –UNIDAD 5 – CLASE 4 Colitis ulcerosa Enfermedad de Crohn Inflamación de la mucosa (a veces puede llegar a la submucosa) del colon y del recto (rectocolitis), presenta ulceración y hemorragia superficial y puede evolucionar a pseudopolipos. Proceso transmural que afecta cualquier segmento del tubo digestivo (desde la boca hasta al ano). Se puede ver granulomas (indica cronicidad, predominio de linfocitos y es PATOGNEUMONICO), segmentario, puede evolucionar a necrosis CLASIFICACIONES Se clasifican de acuerdo a algunos aspectos presentados; 1) De acuerdo a zona afectada:  Rectal  Rectosigmoidea  Izquierda  Total o PANCOLITIS 2) De acuerdo a la intensidad: Según los criterios de Truelove y Witts; 3) De acuerdo al curso clínico: Crisis simples: 4 a 6% de los casos, un episodio aislado con recuperación completa (generalmente es solo disenterías). Aguda fulminante: 5 % de los casos, forma mas grave, diarrea profusa, sanguinolenta, asociada a cuadro séptico. La mayoría afecta todo el colon y 50% se complica con dilataciones tóxica o 30% con PERFORACIÓNES. Crónica recurrente: es la presentación más frecuente de la colitis 60-75% de los casos em donde existe alternancia de períodos activos (4 a 12 semanas), e inactivos Crónica continua: 31% fase activa de la enfermedad de >6meses con evolución ondulante, pero sin llegar a la remisión completa. 1) Edad de comienzo:  A1: menor de 16 años  A2: 17- 40 años  A3: mayor de 40 años 2) Localización:  L1: ileal  L2: colónica  L3: ileocolónica  L4: tracto gastrointestinal superior, única o asociada con otra localización 3) Frecuencia:  25% localización yeyunoileal  50% presentan compromiso ileocólico  25% compromiso colónico exclusivo 4) Comportamiento:  B1: no obstructiva , no penetrante  B2: estenosante  B3: penetrante, fístulas perianales únicas o asociadas DIFERENCIAS IMPORTANTES  Afecta solo el colon  Inflamación continua  Diarrea con sangre roja  No suele generar fistulas  Raro la afectación de la zona perineal  Afectación puede ser de la boca al ano  Inflamación PARCHEADA, con zonas sanas  Diarrea con dolor abdominal  Puede aparecer fistulas  Puede afectar zona perineal ENFERMEDAD INFLAMATORIA INTESTINAL Colitis INDETERMINADA: paciente con afectación intestinal imposible de diferencial entre colitis ulcerosa y enfermedad de Crohn. Leve: >4 deposiciones por día, temperatura y Hb normal, albumina normal, eritrosedimentación <30mm. Moderada: >6 deposiciones por día, temperatura entre 37,5 a 38,5, Hb <10, albumina 4g/dL, eritrosedimentación 30mm. Grave: >10 deposiciones por día, temperatura >38, Hb <8, albumina <3g/dL, eritrosedimentación >50mm.
  • 108.
    5.4 CIRUGIA II –UNIDAD 5 – CLASE 4 ETIOLOGIA Ambas enfermedades, son entidades complejas em las cuales no se ha establecido una causa-efecto con un agente o alteración molecular. Una activación anormal de los linfocitos T, en individuos genéticamente susceptibles es lo más comentado. a) Factores genéticos: alteraciones a nivel de los loci de los cromosomas 16,12,7,3. Algunas variables del gen NOD2 del cromosoma 16 predisponen al desarrollo de Crohn. b) Factores ambientales y dietarios:  Habito de fumar: frecuente en quienes presentan primer episodio y con la recurrencia.  Dieta refinada: a base de azúcares. c) Factores infecciosos: estúdios indican que crohn está asociado particularmente a Micobacterium Aviae, y infecciones virales por Salmonella relacionado com colitis. d) Factores inmunitarios:  Crohn: aumento de producción de las prostaglandinas (IgG2 predominantemente)  Colitis: aumento de la expresión de citoquinas (interleucina-1, factor de necrosis tumoral alfa, IL4 – IL6). e) El número es ligeramente superior en las mujeres de 20 a 40 años. Presentación Clínica DIAGNOSTICO 1) Cuadro Clínico: interrogatório preciso 2) Examen Físico: correcta evaluación abdominal y perineal. 3) Imágenes: se debe correlacionar siempre con la clínica;  Colonoscopia: permite la confirmación, analizar extensión y toma de BIOPSIAS.  Principal método utilizado para el diagnóstico.  También es útil para el seguimiento y control de la evolución del tratamiento.  A (colitis); B (Crohn).  Rectoscopia: es muy útil porque la mayoría de las veces el recto está afectado.  Pero no siempre está disponible.  RX de abdomen: es útil en sospecha de dilatación tóxica y PERFORACIONES  TAC – RMN - ECO: ayudan a evaluar complicaciones y actividad de la enfermedad.  Estudios contrastados: pueden revelar estenosis.  Esofagogastroduodenoscopia: cuando se sospecha de afectación del tracto digestivo superior. CUADRO CLINICO - COLITIS  Diarrea: > número de deposiciones entre 4 – 20/día.  Dolor abdominal: leve o moderado, el aumento de intensidade indica complicación.  Náuseas, vómitos  Fiebre, astenia y anorexia  Manifestaciones extraintestinales:  Osteoarticulares: son las más frecuente.  Dérmicas: eritema nodoso es mas común.  Hepáticas: la más frecuente es la colangitis esclerosante primaria  Oftálmicas PRESENTACION CLINICA - CROHN  Diarrea  Dolor abdominal: localizado en la FID, tipo cólico, después de la ingesta, alivia tras expulsión de flatos  Rectorragia: no es tan frecuente.  Fiebre: no es tan frecuente.  Síndrome rectal: cuando las lesiones afectan el recto, presenta pujos, tenesmo y mucorrea  Cuando afecta ano: prurito o dolor perineal  Manifestaciones extraintestinales:  Tromboembolias, hidronefrosis, litiasis biliar, nefrolitiasis, hepatitis, osteoporosis, uveitis, epiescleritis, cataratas. DIARREA Y DOLOR SON LAS MAS FRECUENTES La diarrea es lo más frecuente (>4-20/día) Diagnostico DIFERENCIALES Colitis infecciosas, amebianas, parasitarias, isquemicas, actinicas, indeterminadas
  • 109.
    5.4 CIRUGIA II –UNIDAD 5 – CLASE 4 TRATAMIENTO La finalidad es disminuir la inflamación y aliviar los síntomas, generalmente es tratamiento medico Cuando los signos y síntomas son muy graves, requiere internación 1) TRATAMIENTO MEDICO:  Silicatos: como Sulfasalacina y 5-ASA son los de PRIMERA LINEA en etapas leves y moderadas.  Requieren contacto directo con la mucosa: se requieren preparados, para suministro en diferentes sitios del intestino delgado y colon.  Actuan disminuyendo la inflamación: inhiben ciclooxigenasa y 5 lipooxigenasa en la mucosa.  CORTICOESTEROIDES: pilar fundamental en las exacerbaciones agudas.  ANTIBIOTOCOTERPIA: a) Crohn: se usa para disminuir la carga bacteriana intraluminal, son eficaces las FLUOROQUINOLONAS. b) Colitis: NO ES INDICADO, solo en caso de colitis fulminantes o mega colón tóxico.  INMUNOSUPRESORES:  Azatioprina, 6 – mercaptopurina; interfieren en la proliferación de células inflamatorias  Ciclosporina: inferfiere en la función celular.  Infiximab: anticuerpo monoclonal contra el factor de necrosis tumoral alfa, EV, disminuye la inflamación. 2) TRATAMIENTO QUIRURGICO Es muy importante definir si debe ser de urgencia o programada; DE URGENCIA Colitis fulminante, perforación, hemorragia o mega colón tóxico. a) Primer Tiempo: COLECTOMIA TOTAL + ILEOSTOMIA TERMINAL + EXTERIORIZACIÓN DEL RECTO SUPERIOR/SIGMOIDES COMO UNA FISTULA MUCOSA. b) Segundo Tiempo: se completa la resección del sigmoides distal y todo el recto, hasta el borde superior del canal anal. Se libera la ileostomía y se confecciona un reservorio en J, cuyo extremo se anastomosará con el canal anal. PROGRAMADA Estenosis, obstrucción crónica, abscesos, fístula con manifestaciones extra colónicas refractaria al tratamiento médico.  PROCTOCOLECTOMIA TOTAL + ANASTOMOSIS ILEOANAL CON RESERVORIO ILEAL EN “J” Solo 25-40% de pacientes con colitis: requieren tratamiento quirúrgico 70-90% de pacientes con Crohn: requieren tratamiento quirúrgico en algún momento de la evolución de la enfermedad. Principales Complicaciones  Crohn: estrechez por edema de la mucosa, fibrosis posterior a la cicatrización.  Compresión extrínseca debido a proceso inflamatorio o absceso.  Colitis: colangitis esclerosante primaria.
  • 110.
    5.5 CIRUGIA II –UNIDAD 5 -CLASE 3 Epidemiologia: o 570,000 casos nuevos al año en todo el mundo. o Relación hombre-mujer 2:1  Es el tercer tumor más frecuente en varones (2ºpróstata/1ºpulmón), de localización rectal.  En mujeres (1º mama+ cérvix uterino /2ºpulmón). o Edad: cuarta a quinta década de la vida (más frecuente por >60 años). o CANCER DE COLON FAMILIAR Y GENETICO-hereditario: se avanza en la identificación de factores Genéticos implicados en carcinogénesis y los genes responsables de los síndromes familiares de colon y rectal;  Poliposis Familiar Múltiple (PAF)  Sx GARNER (tumores tejidos blandos)  Sx TURCOT (tumores neurogénicos)  Cáncer colorrectal hereditario sin poliposis: síndrome de Lynch I y II. o La dieta es fundamental: ingesta  de grasas SATURADAS, proteínas e Hidratos de Carbono refinados + pobre en fibra favorecen la transformación neoplásica. Etiologias: factores relacionados a) Bajo consumo de fibras b) Dieta rica en grasas saturadas c) Raza: más frecuente en afroamericanos. d) Ocupación: relacionado al sedentarismo. e) Obesidad, Tabaquismo. f) Dieta baja en frutas y vegetales g) Terapia estrogénica post menopaúsica. Grado de Diferenciación Forma Macroscópicas  Bien diferenciado.  Moderadamente diferenciado.  Pobremente diferenciado: peor pronóstico.  Ulcerante.  Fungoide o Vegetante o en Coliflor  COLON DERECHO.  Estenosante: en ANILLO SERVILLETERO  COLON IZQUIERDO. CANCER COLORECTAL Es tanto en incidencia como en mortalidad la tercera en hombres y mujeres. El 97% son adenocarcinomas, y en los últimos años se incremento el porcentual de cáncer de colon derecho. Frecuencia de la LOCALIZACION Casi el 60% de los tumores de colon se localizan en porción distal (sigmoidoscopia flexible podría detectarlos). ANATOMIA-PATOLOGICA 1- Adenocarcinoma 97 %, lado Izquierdo es más frecuente. 2- Otros tipos: LINFOMA – G.I.S.T (tumor gastrointestinal estromal).
  • 111.
    5.5 CIRUGIA II –UNIDAD 5 -CLASE 3 Patogénesis: es una suma de factores y teorías evolutivas; o Secuencia de Pólipo Benigno al Cáncer. o Enfermedades inflamatorias intestinales (crohns/colitis). o Predisposición genética. Hay un gran riesgo de Progresión de un Adenoma Avanzado (POLIPOS) para un Cáncer Colo-Rectal (CCR): la tasa de transición anual se correlaciona con la edad >edad=>progresión.  25% de hombres y 15% de mujeres tendrán uno o más adenomas durante una colonoscopia de screening, el riesgo se correlaciona con la edad del paciente.  Pólipos sésiles: son lo que presentan mas riesgo de evolucionar a un cáncer colo-rectal.  Pólipos pediculados: presentan menos porcentaje de evolución.  Por esto es indicado la polipectomía y posterior estudio anatomopatológicos. Vías de Diseminación o Directa: a organos vecinos  Genitales internos, intestino delgado, epiplón, recto, etc. o Transperitoneal o Transcelomica (Tumor de Ovário - Krukenberg) o Hemátogena: se dissemina por via sanguínea. o Implantación: a serosa visceral o parietal. o Linfática. Cuadro Clínico Dependerá mucho de la localización del tumor.  Dolor abdominal: cólico, mal localizado, dolor abdominal inespecífico.  Cambios en los hábitos defecatorios: estreñimiento o diarrea.  TUMORACIÓN  Sangrado:  Escaso - Post-defecación – Melena  Microscópico: oculto en les Heces  Mezclado con las heces - HEMATOQUESIA  Cuando es rectal: se presenta como el SINDROME RECTAL:  Pujos y Tenesmo rectal.  Descarga mucosa (GLERAS)  Heces acintadas o caprinas:  Anemia: buscar signos de anemia crónica.  SINDROME CONSTITUCIONAL: pérdida de peso – debilidad - Astenia  Ascitis, masas hepáticas, ováricas, pulmonares DIAGNOSTICO Examen Físico: a) Inspección del abdomen; buscando abultamientos/tumoraciones.  Inspección general buscando signos de anemia crónica b) Palpación: en casos, mas avanzados de cáncer de colon es posible palpar tumoración c) En caso de HEMORRAGIAS se debe analizar la HIPOTENSIÓN ORTOSTATICA: el cambio de posición causa una disminución de la PA, pues altera la compensación del paciente. Disminución de PAS >10 mmHg d) Tacto Rectal: en caso de sangrados, ayuda descartar hemorroidas, o incluso palpar tumores rectales. Localización y Frecuencia de Metástasis o Hígado 38-60% o Ganglios linfáticos abdominales 39% o Pulmón 38% o Peritoneo 28% o Ovário 18%. o Glándulas suprarrenales 14%. o Pleura 11%. o Huesos 10%. o Cérebro 8%. En caso de Tumores Rectales  Si al tactar se siente el tumor: tumor bajo - es 5 cm desde el margen anal (tratamiento de cáncer rectal).  CANCER DE RECTO MEDIO: entre 5 a 10 cm del margen anal  Si al tactar no se siente el tumor: tumor alto (tratamiento de cáncer de colon).  Rectosigmoidoscopia: para diagnóstico de cáncer de recto alto 10 – 15cm del margen anal
  • 112.
    5.5 CIRUGIA II –UNIDAD 5 -CLASE 3 Métodos auxiliares de imagen: 1) Ecografía Abdominal: de acuerdo al doctor, en la sospecha de CA, por tumoración, se inicia con ecografía, pues ayuda a visualizar la masa, y descartar algunos diagnósticos diferenciales. Luego se pasa al siguiente; 2) Colonoscopia con Biopsia: con INFORME ANATOMO-PATOLOGICO, es el principal método de confirmación.  El tumor, mas frecuente en el colón es el: ADENOCARCINOMA  Los tumores rectales, mas comunes son: Escamosos y Adenocarcinoma. 3) TAC con contraste, tórax, abdomen, pelvis: mientras se espera el resultado anatomopatológico.  Es esencial para estadificar el tumor 4) PET SCAN: en caso que este disponible, es uno de los mejores métodos para estadificar. 5) Marcadores Tumorales: CA19-9 y antígeno carcinoma embrionario (CEA). 6) En caso de Tumores RECTALES:  Se puede solicitar una ANOSCOPIA  RMN – ES INDISPENSABLE: para analizar el complejo esfinteriano (infiltración de la pared y de los esfínteres). ESTADIFICACIÓN TNM T0: no hay evidencia de tumor primitivo M0: no hay metástasis a distancia N0: ausencia de metástasis ganglionares Tis: carcinoma in situ M1: metástasis a distancia o siembra peritoneal. N1: metástasis en 1-3 ganglios pericólicos T1: tumor limitado que invade la mucosa M1a: metástasis a 1 órgano o sitio a distancia, sin siembra peritoneal. N1-a: metástasis a 1 Ganglio regional T2: tumor que invade hasta la muscular propia M1-b: metastasis a 2 o mas órganos o sítios a distancia sin siembra peritoneal. N1-b: metástasis en 2 a 3 Ganglios regionales T3: tumor que llega hasta la subserosa o los tejidos perirectales/pericólicos M1-c: metástasis en la superficie peritoneal con o sin metástasis en otro Sitio u Órgano a distancia N1-c: metastasis sub-seroso, mesentérico tejido peri-cólico no peritonizado o perirrectal-mesorectal- sin metastasis ganglionar regional T4: tumor que perfora peritoneo visceral e invade otros órganos y estructuras (intestino delgado, vejiga, sacro). N2: metástasis en 4 o más ganglios pericólicos/perirectales T4a: tumor invade a través del peritoneo visceral (perforación o invasión del tumor). N2-a: metástasis en 4 a 6 Ganglios regionales T4b: tumor invade directamente o se adhiere a otros organos o estruturas. N2-b: metástasis 7 o más Ganglios regionales COLON DERECHO - Vegetante-Polipoide-Exofitico o Dolor, Hemorragia o Signos de Anemia o Masa tumoral en FD o FID COLON Izquierdo - Anular o Anillo de Servilleta o Dolor, Hemorragia, Constipación o Obstrucción. Lado Izquierdo: pólipos intraluminales (flecha blanca). Lado derecho: flecha negra, infiltración de la pared del colon. Tumores por COLONOSCOPIA Diagnóstico Diferencial  Colitis Recto Ulcerativa - Enfermedad de Crohn.  Enfermedad diverticular - Colon irritable - Angiodisplasias.
  • 113.
    5.5 CIRUGIA II –UNIDAD 5 -CLASE 3 ESTADIO CLASIFICACIÓN TNM DESCRIPCIÓN SUPERVIVENCIA A 5 AÑOS 0 Tis, NO, MO Cancer limitado a mucosa 100% I T1-T2-NO-MO Tumor que no sobrepassa la muscular 85-100% II T3-T4-N0-M0 Tumor que sobrepassa la pared intestinal 50-80% III T1-T4-N1-N2-M0 Metástasis ganglionar 30-60% IV T1-T4-N0-N2-M1 Metastasis a distancia >10% MANEJO 1) Historia clínica y Examen físico detallados. 2) Control de signos vitales (investigar hipotensión ortostática). 3) Solicitar HEMOGRAMA COMPLETO (buscar anemia), tipificación, coagulograma, perfil renal y hepático, etc. 4) INTERNACIÓN DEL PACIENTE: para poder realizar un control estricto de signos vitales, realizar todos los exámenes necesarios para lograr el diagnostico, y dar seguimiento al tratamiento del paciente. 5) Solicitar los exámenes auxiliares de imagen: 1. Ecografía abdominal 2. Colonoscopia con Biopsia 3. TAC con contraste (tórax, abdomen, pelvis). 4. Tumor rectal: ANOSCOPIA y RMN (ES INDISPENSABLE). TRATAMIENTO QUIRURGICO Incluye resección del tumor acompañada de los ganglios regionales (convencional o laparoscópico);  Cáncer de ciego y colon ascendentes:  Colectomía derecha con ligadura de los vasos ileocolicos y cólicos derechos  Lesión en ángulo hepático o colon transverso proximal:  Colectomía derecha con ligadura del pedículo central de los vasos cólicos medios.  Colon transverso distal o ángulo esplénico:  Colectomía subtotal, incluyendo ligadura de la arteria cólica izquierda, con anastomosis íleo-colon izquierdo, o colectomía izquierda extendida con ligadura de arteria mesentérica inferior y de la rama izquierda de la arteria cólica media con anastomosis colorrectal  Colon descendente:  Colectomía izquierda (resección porción izquierda del colon transverso, descendente y sigmoides)  Sigmoides: sigmoidectomía (Cirugía de Hartmann). TRATAMIENTO SEGÚN LOS ESTADIOS (COLON) o Estadio 0-I: cirugía o Estadio II: cirugía (±QMT complementaria).  Decisión individualizada; en general se recomienda QMT si algún factor de riesgo. o Estadio III: cirugía + QMT complementar. o Estadio IV: QMT paliativa ± cirugía.  Tumor primario sin sintomatología o riesgo de obstrucción  Resección de metástasis hepáticas o pulmonar CÁNCER DE COLON
  • 114.
    5.5 CIRUGIA II –UNIDAD 5 -CLASE 3 Depende de algunos factores relacionados al TNM  Estadios muy bajos T1N0:  Resección trans-anal: resección de todo el espesor de la pared del recto.  Los que no se clasifican para resección transanal T1-T2-T3a/b- NO – N1:  Cirugía mas radical con resección total del mesorrecto y ganglios locorregionales.  Lesiones del recto superior (10 a 15 cm del margen anal):  Resección parcial de mesorrecto.  Cáncer de recto intermedio mas avanzado T3a/b (muy bajos con músculos elevadores fascias del mesorrecto libres o T3a/b en recto medio y superior N1-2 sin invasión extra ganglionar y sin invasión extramural:  Resección total del mesorrecto en bloque.  Localmente avanzado >T3b con invasión vascular extramural:  Quimioterapia y radioterapia coadyuvante + resección total del mesorrecto. El seguimiento de los pacientes operados: requiere evaluación clínica, colonoscopia, resonancia magnética y/o TAC de la pelvis, tórax, abdomen, buscando lesiones metastásicas (al menos cada 6 meses por 2 años).  En el primer año: colonoscopia completa  2 TAC de tórax en los primeros 3 años  Mediciones del CEA cada 6 meses Cuidados Post-Operatorios: Complicaciones 1) Obstrucción. 2) Perforación: se realiza;  Resección de colon con colostomía y fistula mucosa  Operación de hartmann 3) Hemorragia CÁNCER DE RECTO Objetivos de la Cirugía del Cáncer Rectal  Curación  Prevención de la Recidiva LocoRegional  Mantenimiento de la función Terapia adyuvante:  Quimioterapia.  Radioterapia.  Inmunoterapia. Pruebas de escrutinio – Investigación – Screening a) Prueba de Guayaco en Materia fecal (Sangre oculta en heces): debe quedar 72 horas en ayunas de alimentos que contengan hierra (carne, pescados). Por esto había mucho falso positivo. b) Test Inmunoquímico de Matéria fecal: mas especifico, detecta sangre humana em las heces. c) Test de ADN en material fecal d) Sigmoidoscopia Flexible e) Colonoscopia, TAC, radiografía, etc.  Personas con riesgo normal: sin antecedentes familiares: investigación inicia a los 50 años.  En afro-americanos se inicia a los 45 años.  Pacientes con história familiar, o adenoma avanzado en familiar de primer grado: deben ser estudiados por colonoscopia a partir de los 40 años.  Pacientes que no realizaron el Screening con >85 años: deben ser estudiados dependiendo de la comorbilidad. De acuerdo al doctor el a y d son suficientes.
  • 115.
    5.6 CIRUGIA II –UNIDAD 5 – CLASE 6 Epidemiologia: enfermedad endémica  Según la OMS hay 15 millones con la enfermedad.  41200 casos nuevos/año  12500 muertes/año  En Paraguay entre 325 infectados, se halló 39 con megacolon (9%).  Afecta preferentemente los hombres  Mas frecuentes entre 40 – 60 años  Segunda causa, mas frecuente de formas digestivas del chagas. CLASIFICACIÓN DEL MEGACOLON Congenito Adquirido  Enfermedad de Hirschsprung: se presenta en el nacimiento, como resultado de la falta de neuronas en los músculos del colon del bebé.  Infecciones: chagas (mas frecuente).  Obstructivas: ano imperforado, estenosis anorectal  Neurológicas: enfermedad de Parkinson, esclerosis múltiple, distrofia miotónica.  Metabólicas: hipotiroidismo  Conectivas: esclerosis sistémica, amiloidosis  Psicogenas: neurosis, psicosis, deficiencia mental ETIOPATOGENIA: enfermedad adquirida;  Se manifiesta en la etapa crónica de la enfermedad de Chagas: secundaria a la alteración y destrucción de las células ganglionares, preferentemente de aquellas de los plexos nerviosos mientéricos.  Producido por Tripanosoma Cruzi (parasito).  LA HIPOGANGLIONOSIS, está a nivel del RECTO: los plexos están destruidos.  Como no hay funcionamiento en el recto, el colon sigmoides comienza a DILATARSE (MEGACOLON).  Los trastornos del peristaltismo conducen a:  Hipertrofia muscular y la dilatación del segmento colónico, sobre todo el distal.  Pudiendo causar complicaciones como: el vólvulo del colon sigmoides, la obstrucción por fecaloma, ulceraciones y perforaciones colónicas. Sintoma:  Constirpación persistente y progresiva  Sensación de distención y de plenitud abdominal  Distensión = elevación diafragmática (pueden ser mortales).  Puede aparecer disfagias por megaesófago o trastorno urinário por megavejiga.  Perdida de peso: por moléstia abdominal/dificultad de alimentarse/insomnio.  Síntomas relacionados a posible oclusión  Manifestaciones de PERITONITIS. MEGACOLON CHAGÁSICO Afección caracterizada por constipación crónica provocada por una alteración en el funcionamiento de la musculatura de la pared colónica como consecuencia de la reducción o destrucción de las neuronas de los plexos nerviosos intramurales con el consecuente ALARGAMIENTO, DILATACIÓN, e hipertrofia de una porción del colon (preferentemente el sigmoides y recto). Causado por el parásito protozoo Trypanosoma Cruzi. El plexo más afectado es el de AUERBACH, ocurre hipoganglionosis severa.
  • 116.
    5.6 CIRUGIA II –UNIDAD 5 – CLASE 6 Diagnostico 1. Cuadro clínico: paciente que vive en el campo. 2. Serología: inmunofluorescencia directa para Chagas 3. Examen Físico:  Distensión: puede ser simétrica o asimétrica  Movimientos de Reptación: son más lentos.  Palpación: distensibilidad/tensa  Tamaño variable  Consistencia solida/pastosa: por la impactación fecal/fecaloma Signo de Hoamosky o Godet: se ejerce una presión con el dedo sobre el área, el signo es positivo si, al retirar el dedo se observa una impronta que tarda unos segundos en desaparecer (fóvea), solo cuando el fecaloma todavía es pastoso. Signo de Gersuny: se palpa el tumor, se presiona, cuando se suelta lentamente se siente el despegamiento del fecaloma de la mucosa del colón).  Tacto rectal: Signo de la Cortina: se entra por el recto con los pulpejos del dedo hasta la unión rectosigmoidea (distancia entre el ano a la unión rectosigmoidea es de 18-20 cm) y con el dedo se toca la cabeza del fecaloma, ocurre el despegamiento de la mucosa por el fecaloma, el fecaloma arrastra la mucosa abajo (por el peso) formando como una cortina. SIEMPRE ESTÁ PRESENTE. 4. Imágenes: buscando anomalías causadas por el T.Cruzi a) Rx de tórax PA: puede visualizar una cardiomegalia b) Rx simple de abdomen AP: dilatación de todo el segmento colónico. c) Rx contrastada de colon (colon por enema):  ES LA PRINCIPAL, permite visualizar la dilatación del sigmoides, y permite saber la extensión y el manejo. d) ECG – Ecocardio: buscando trastornos del ritmo cardiaco (Arritmias, bloqueos, etc). e) Biopsia a nivel del recto: muy útil para confirmar la enfermedad NO ES ESENCIAL REALIZAR LA BIOPSIA – NO ES MANDATORIO. Se saca muestra: fragmente de 0,5 X 1 cm del musculo rectal, por encima de la línea pectínea. Resultado: ausencia de células ganglionares e Hipertrofia de las fibras nerviosas. TRATAMIENTO Existen 3 tipos de complicaciones (FECALOMA – VOLVULO – PERFORACIÓN), se tratan las complicaciones; FECALOMA Complicación crónica por impactación de heces, en la porción dilatada  Enema bicarbonatado para tratar de romper la cabeza del fecaloma, para realizar posterior extracción manual.  Cuando no es posible la extracción manual: se realiza anestesia raquídea para dilatar el esfínter anal, lo que permite introducir la mano y realizar la extracción manual. La prevención a través de políticas de salud pública es esencial para cortar la transmisión
  • 117.
    5.6 CIRUGIA II –UNIDAD 5 – CLASE 6 TECNICAS QUIRURGICAS En los casos de megacolon NO COMPLICADO 1) Cirugía de Soave: ya no se realiza  Se extirpa la zona rectosigmoidea, y toda la mucosa del recto, hasta el límite superior del canal anal.  Luego se desciende el colón no dilatado a través del canal rectal desprovisto de mucosa.  Se evitaba la extirpación del recto  Pero la técnica era muy sangrante 2) Cirugía de Swenson: ya no se realiza  Recto sigmoidectomía con anastomosis termino/terminal colo-anal.  Se realiza la anastomosis por fuera del ano.  Posteriormente se reintroduce la misma en la cavidad pelviana.  Morbilidad alta. 3) Cirugía de Duhamel: ya no se realiza  Sigmoidectomía con cierre de muñón rectal (cuidando para no dejar un muñón muy largo)  A nivel o un poco por debajo del promontorio se realiza una disección retrorrectal y se desciende el colon no dilatado a través de una rectotomia posterior que se realiza a 3 cm por encima de la línea pectínea  Se realiza sutura termino lateral entre la cara posterior del colon descendido y labio inferior de la rectotomia. 4) Cirugía de Duhamel – Haddad: es la anterior, modificada (sin anastomosis). EN 2 TIEMPOS;  Sigmoidectomía con cierre de muñón rectal (cuidando para no dejar un muñón muy largo)  COLOSTOMIA PERINEAL: colon abocado al exterior por una incisión en la cara posterior del recto.  Después de 15 días: cuando ya está pegado, se reseca el colon que sobra, y el paciente queda con una colostomía perineal. Las recurrencias son raras.  Es la más realizada en la actualidad, por que no utiliza anastomosis, lo que evita muchas complicaciones. VOLVULO DEL SIGMOIDES Oclusión intestinal baja  Se realizar la reducción endoscópica: se realiza por la rectosigmoidoscopia rígida, se llega hasta la zona y coloca una sonda que logra estabilizar y eliminar aire y materia fecal.  Tratamiento quirúrgico: cuando no hay recursos para realizar reducción endoscópica o se sospecha de necrosis por vólvulo, se hace la cirugía de HARTMANN. PERFORACIÓN  Tratamiento quirúrgico precoz: cirugía de URGENCIA, y se realiza la cirugía de HARTMANN. TECNICA QUIRURGICA: Cirugía de Hartmann  Sigmoidectomía +  Colostomía Proximal +  Cierre del Muñón Rectal 1 2 3 4 PRINCIPALES COMPLICACIONES  Técnicas 1 – 2 - 3: dehiscencia de anastomosis, fistulas, estenosis.  Técnica 4: necrosis de la colostomia perineal, absceso de pared, fecaloma del muñón rectal.
  • 118.
    5.7 CIRUGIA II –UNIDAD 5 – CLASE 7 Clasificaciones Realizada en casos de SEUDO – OBSTRUCCION AGUDA DEL COLON “SINDROME DE OGILVIE” LOCALIZACIÓN PERMANENCIA FINALIDAD TECNICA  Cecostomia: con Sonda Pezzer.  Transversostomia derecha (frecuente) e izquierda (infrecuente).  Sigmoideostomia en asa o terminal  Colostomia transanal o transperineo-anal (operacion de Duamell – Haddad)  Transitórias  Definitivas  Descompresiva  Derivativa  En Asa O LOOP  Con duplo lumem o doble luz. (doble boca) en caño de escopeta tipo mickulis  Con estoma único o terminal (boca única) COLOSTOMIA Abocamiento al exterior del colon a través de la pared abdominal, se puede definir también, por la abertura de un segmento del colon, en la pared abdominal logrando el desvío total del contenido fecal, para el medio externo. Colostomías Terminales  Después de una amputación abdominoperineal del recto (operación de MILLES)  Después de la operación de Hartmann (sigmoidectomía con colostomía terminal y sutura del muñón rectal) Colostomías Transitorias  Para protección de anastomosis colo- anales o colorrectales  En el tratamiento inicial de la obstrucción de colon izquierdo (procedimiento en 3 tiempos).  En el tratamiento de la perforación del Recto Extraperitoneal  En el tratamiento paliativo de la neoplasia obstructiva del colon asociada a carcinomatosis peritoneal y múltiples metástasis a distancia  En el tratamiento de procesos infecciosos perineales graves (ENFERMEDAD DE FOURNIER). CECOSTOMIA TÉCNICA: 1) Incisión en la FID tipo McBurney de aproximadamente 4 cm. 2) Identificación del Ciego con posterior apendicetomía o colotomia en la pared anterior del Ciego. 3) Posicionamiento de una sonda: drenaje tipo Pezzer o sonda vesical tipo Foley de gran calibre) en el interior de la luz del Ciego (que es mantenido en el lugar después de la sutura en bolsa de tabaco) 4) Fijación a la pared abdominal: después sutura de la incisión y curación cuidadosa, y la sonda es conectada a un sistema tipo Colector de Orina. 5) Después de la resolución del Cuadro de distensión del Colon y restablecimiento del tránsito intestinal, la sonda puede ser retirada (no antes de 3 semanas), siendo que esta creada una fístula colocutanea que evolucionara con el cierre espontáneo, en ausencia de obstrucción real del colón distal.
  • 119.
    5.7 CIRUGIA II –UNIDAD 5 – CLASE 7 Son construidas generalmente en el Colon transverso (próximo a la flexura cólica derecha o ángulo izquierdo del colon, ángulo esplénico) o en el sigmoide que representan los segmentos móviles del colon. El lugar para su realización o construcción depende del motivo que llevo a la necesidad de derivación fecal. La colostomía terminal y definitiva, es normalmente, realizada por causa de una neoplasia localizada a 1 – 2 cm de la Unión Anorrectal. COLOSTOMIA EN ASA LOOP TÉCNICA: 1) Incisión: de 6 cm em el cuadrante abdominal superior derecho (transversostomia)  De preferencia a 5 cm de cicatriz umbilical. 2) Incisión de aponeurosis del músculo recto abdominal y divulsión muscular del mismo. 3) Liberación de colon transverso: con ayuda de una sonda, exteriorización del colon transverso en asa 4) Incisión del colon transverso: sobre la tenía muscular anterior. 5) Fijación colon-cutánea a través de sutura con hilo absorbible 4.0, para que pueda calzar la bolsa de colostomía (1 a 2 cm de prominencia sobre la piel para colocar la bolsa). Se dejan 2 BOCAS - ABERTURAS 1. Porción Activa: abertura que expulsa la materia fecal, 2. Porción Inactiva: expulsa mucosidad solamente. SIGMOIDOSTOMIA EN ASA TÉCNICA  Mismos puntos que las anteriores, pero la diferencia es que:  La incisión debe ser 5cm de longitud en la fosa iliaca Izquierda entre el ombligo y la espina iliaca antero-superior. COLOSTOMIA TERMINAL – SIGMOIDOSTOMIA TERMINAL Hoy son menos realizadas debido al conocimiento, que resecciones con un margen de 1 cm son suficientes para prevenir recidivas.
  • 120.
    5.7 CIRUGIA II –UNIDAD 5 – CLASE 7 Cirugía de Duhamel – Haddad: tratamiento para mega colón chagásico COMPLICACIONES Es muy frecuente COLOSTOMIA CON DOBLE BOCA (DOBLE LUMEN) c En caño de escopeta doble - TIPO MICKULIS  Hernia ParaEstomal o ParaColostomica:  Es una de las más frecuente.  Prolapso del estoma: por esfuerzos excesivos.  Hiperqueratosis - Necrosis del estoma: sobre todo cuando es derecha, por la acidez de la materia fecal.  Retracción a la cavidad peritoneal: puede causar peritonitis fecal o celulitis necrotizante.  DERMATITIS PARACOLOSTOMICA ILEOSTOMIA  Es una abertura creada quirúrgicamente (ostomía) entre el íleon (intestino delgado) (íleon) y la pared abdominal  La bolsa se asegura a un cinturón, se vacía dirigiéndola hacia dentro del inodoro y abriendo la pinza. COLOSTOMIA PERINEAL O TRANSPERINEO-ANAL O TRANSANAL  Sigmoidectomía con cierre de muñón rectal (cuidando para no dejar un muñón muy largo)  COLOSTOMIA PERINEAL: colon abocado al exterior por una incisión en la cara posterior del recto.  Después de 15 días: cuando ya está pegado, se reseca el colon que sobra, y el paciente queda con una colostomía perineal. Las recurrencias son raras.
  • 121.
    5.7 CIRUGIA II –UNIDAD 5 – CLASE 7 BOLSAS DE COLOSTOMIA Bolsas de 1 generación: abundan en el mercado paraguayo, por ser las más accesibles.  Cierre magnético: la placa que tiene contacto con la piel tiene una cobertura especial  El orificio de la bolsa debe estar perfectamente en la ostomía.  Se coloca la capa/placa primero para proteger, después la bolsa.  Hay un cierre magnético: paciente pude sacar, y colocar nuevamente sin sacar la base.  Se debe utilizar productos para poder mejorar el olor  Se indica Psicoterapia: paciente no quiere salir, por no poder controlar la defecación.  Antes de comer se debe limpiar la bolsa Limpieza y Cambio de bolsa  Al menos una vez al día debe realizar una buena higiene: de su colostomía y cambiar la bolsa, el momento más adecuado acostumbra a ser antes de las comidas ya que es cuando disminuyen las deposiciones.  Debe colocarse delante del espejo del baño y seguir los siguientes pasos:  Desenganche con cuidado la bolsa del abdomen, con una mano sujetar la piel y con la otra retirar.  Limpiar bien el estoma de los restos de heces con papel, no utilice gasas.  Limpiar bien el estoma y la piel de alrededor con agua tibia y jabón neutro.  No frotar con fuerza y utilizar una esponja natural.  Secar suavemente la piel con pañuelos de papel o una toalla suave.  La mucosa del estoma puede sangrar con facilidad.  Antes de enganchar la bolsa compruebe que la piel esté bien seca, prepare la nueva bolsa de ostomía y coloque las manos encima de la bolsa durante un par de minutos para calentarla y facilitar su adhesión.  Si va a estar de pie o sentado, coloque la bolsa en posición vertical, si por el contrario está encamado es mejor colocarla inclinada. La Vida Diaria con una Colostomía Higiene Corporal: se puede duchar o bañar, con o sin bolsa según preferencias personales. Es importante que el agua sea tibia para evitar quemaduras. La Ropa: Puede utilizar su ropa habitual, pero debe evitar que los cinturones ejerzan una presión directa sobre el estoma, y evitar fajas que compriman en exceso el abdomen. Actividad Física: en general puede practicar cualquier tipo de deportes.  Si practica la natación, no se saque la bolsa.  En los primeros meses después de la intervención procure evitar cargar pesos para evitar hernia. Alimentación: debe ser variada, equilibrada y saludable.  Debe restringir la ingesta de alimentos flatulentos (brócoli, coliflor, etc),  Evitar bebidas con gas y un exceso de ingesta de fibra.  Debe comer cinco veces al día y beber como mínimo 1,5 a 2 litros de líquidos. El mal Olor Muchos factores, como la comida, las bacterias que normalmente hay en su intestino, las enfermedades, ciertas medicinas y las vitaminas pueden causar olor.  Usar una bolsa a prueba de olores, vaciar la bolsa con frecuencia  Verificar que la barrera cutánea se encuentre fijamente adherida a la piel  Usar líquidos y/o tabletas desodorantes especiales en la bolsa Es importante recordar que todos pacientes antes de realizar la colostomía: debe realizar la consulta con doctores y licenciadas especialistas en colostomías, ellos harán la marcación del mejor lugar para realizarla para evitar complicaciones, y ayudaran con instrucciones para el manejo, que será fundamental en su vida postquirúrgico.
  • 122.
    5.8 CIRUGIA II –UNIDAD 5 – CLASE 8 ARTERIAS: o ARTERIA RECTAL SUPERIOR: RT de la arteria MESENTÉRICA INFERIOR. o ARTERIAS RECTALES MEDIAS: RC de la arteria ILÍACA INTERNA o ARTERIAS RECTALES INFERIORES: RC de la arteria PUDENDA INTERNA. VENAS: sentido inverso a las arterias . RELACIONES EN EL HOMBRE RELACIONES EN LA MUJER . Emergencias Anorrectales La patología anorrectal es parte de la práctica médica diaria. En general son pacientes que se muestran preocupados, avergonzados y con mucho dolor. 3 11 7 REPASO ANATOMICO – GENERAL 1) El RECTO: se extiende desde la unión rectosigmoidea (esfínter sigmoideorrectal) situado frente a la 3ªVS, hasta la línea dentada/pectínea, mide 14 cm. 2) El ANO: se extiende desde la LINEA DENTADA/PECTINIA hasta el borde anal, mide de 3 a 4 cm, es estrecho debido a que está rodeado por esfínteres;  Esfínter externo del ano: estriado, voluntario, reforzado por fibras del músculo elevador del ano  Fibras lisas longitudinales  Esfínter interno del ano: liso, involuntario. Estos vasos forman los PLEXOS HEMORROIDALES - ALMOHADILLAS: distribuidos en 3 almohadillas en distintas localizaciones, imaginando el ano como un reloj, con el paciente en posición GINECOLOGICA; - Lateral izquierda: posición de la hora 3 del reloj. - Anterior derecha: posición de la hora 11 del reloj. - Posterior derecha: posición de la hora 7 del reloj. Plexo hemorroidal Superior→ drena al sistema portal Plexo hemorroidal medio e inferior → drena a vena cava inferior.
  • 123.
    5.8 CIRUGIA II –UNIDAD 5 – CLASE 8 Examen Físico Proctológico Procurar privacidad y comodidad para el paciente. Idealmente utilizar sedación en pacientes con grandes abscesos o mucho dolor, para hacer un examen adecuado a) Inspección: se debe analizar;  Lesiones piel, cambios coloración, masas.  Palpación masas para evaluar induración y dolor. b) Tacto rectal: recordar que las hemorroides no se deben tactar  Se debe usar anestésicos tópicos.  Evaluar integridad del piso pélvico, paredes y contenido rectal.  Áreas de induración, próstata, etc. c) ANOSCOPIA: mejor visualización de sitio de sangrado, localización y tamaño de hemorroides, fisuras y masas.  Siempre debe ser realizada para finalizar el examen físico proctológico, se utiliza en anoscopio. CURIOSIDAD: Proctalgia Fugas: episodios de dolor rectal lancinante, severos, que generalmente ocurren en las noches.  Examen rectal normal. NO ES MUY FRECUENTE.  Etiología desconocida: se deben a espasmos de musculatura rectal o contracciones de piso pélvico  Manejo es con baños de asiento, y diazepam. Enfermedades Proctológicas más frecuentes en urgencias: Prolapso variable de las estructuras vaculoelásticas que almohadillan el canal anal, compuestas de arteriolas y venas con comunicaciones arteriovenosas, músculo liso y tejido Conectivo y elástico  Es la patología anorrectal mas frecuente  Igual en ambos sexos.  Aumenta con la edad (45-65 años). Etiopatogenia - Factores Predisponentes: o Estreñimiento o Herencia: predisposición genética. o Posición erecta: personas que trabajan constantemente de pie, la circulación es declive vasodilatando los vasos a este nivel. o Embarazo: la progesterona vasodilata todo el cuerpo, predisponiendo la dilatación de los vasos anales. o Hipertensión portal no aumenta la frecuencia de hemorroides (pero de várices anorrectales en el recto medio). Clínica o Rectorragia: es el signo más frecuente, sangre roja viva (RECORDAR QUE EL SANGRADO ES ARTERIAL). o Anemia crónica ocasionalmente: en casos crónicos por perdida de sangre. o Prolapso: el segundo signo más frecuente, presencia de masa. o Otros: Prurito, disconfort o El dolor es síntoma de crisis hemorroidal aguda o patología asociada, puede ser por;  Trombosis hemorroidal: se observa zona violácea indurada dolorosa al tacto, por descenso del plexo hemorroidal externo (hemorroides externas).  Fluxión Hemorroidal: se observa región edematizada, prolapsada, irreductible y muy dolorosa Posición del Paciente:  Posición Decúbito Lateral Izquierdo.  Posición Genupectoral: es la de elección.  Posición Proctológica: se costumbra usar para cirugías.  Posición de Decúbito Ventral: en cirugías de periné. HEMORROIDES
  • 124.
    5.8 CIRUGIA II –UNIDAD 5 – CLASE 8 CLASIFICACIÓN DE LAS HEMORROIDES INTERNAS • Suprapectíneos (por encima de la línea dentada) • Rara vez causan dolor a menos que se trombosen y necrosen. • Plexo submucoso • Drenaje venoso portal • Las que hacen que descienda el Plexo hemorroidal superior. • Inervación escasa • Cubierta de epitelio Cilindrico • NO SON PALPABLES: a no ser que estén propasados. EXTERNAS  Infra pectíneos (por debajo de la línea dentada)  Plexo subcutáneo  Drenaje venoso a la cava inferior  Ricamente inervado  Cubierta del Epitelio de transición del canal anal y piel normal que tiene inervación abundante (por eso duelo mucho)  Las que hacen que descienda el Plexo hemorroidal inferior.  Tumefacción subcutánea azulada, firme y dolorosa a la presión.  Inicio brusco, y dolor intenso permanente. Diagnóstico: exploración digital rectal + anoscopia + rectosigmoidoscopia a todo paciente <40 años con sospecha de hemorroides y >50 se indica colonoscopia. Diagnóstico: inspección, sin ningún método auxiliar. Exploración digital rectal complementa el diagnostico. Las internas se clasifican en:  I: desciende el plexo hemorroidal, pero no se ve en el canal anal, paciente siente como una masa, puede sangrar o no.  II: descenso plexo hemorroidal, se ve en el canal anal, pero vuelve a ascender después de defecar (reducción espontanea).  III: prolapso externo y solo se reduce con el dedo, generalmente siempre sangra al defecar.  IV: irreductiible (fluxión hemorroidal), sangrado frecuente. MANEJO 1) Hemorroides Internas: el tratamiento dependerá de la sintomatología, y del grado; Poco dolor y reductible: Medidas generales y dietéticas; 1. Baños asiento breves 2. Dieta con fibra, ejercicios 3. Higiene anal con agua tibia 4. Esteroides con Lidocaína tópicos. 5. Reducción manual. Sangrado: manejo no quirúrgico  Responden a lubricantes de deposiciones (Vaselina)  Ablandadores de Heces  Formadores de Material Fecal (PSILLIUM)  Reducción de alimento poco digerible en la dieta (nueces, popcorn) ¿Cuándo es indicada una Hemorroidectomía? a) Falla manejo médico y endoscópico:  Ligadura con bandas elástica desde el grado 2  Escleroterapia. (Grado 1- 2)  Fotocoagulación infraroja.  Ablación con láser, dióxido de carbono. b) Otra patología benigna rectal concomitante (fístula, fisura). c) Preferencia del paciente. d) Hemorroides grado 3 o 4 con sintomatología severa. TÉCNICAS PARA REALIZAR LA HEMORROIDECTOMIA: 1) Exceresis o Hemorroidectomia: por técnicas abiertas (milligan y Morgan); mucosas (parks); cerrada (ferguson). 2) Selladores de Vasos (Caiman, Ligasure) 3) PPH (STAPLER – SUTURA MECANICA CIRCULAR COMPLICACIÓN - Fluxión hemorroidal Hemorroides grado 4 (mixto internas y externas)  Prolapso rojo, oscuro y doloroso  Gran hipertonía del esfínter interno que impide la reducción del prolapso.  Muy sensible a la palpación, se puede necrosar la mucosa.  Hay riesgo de infección, ulceración, sangrado y retención urinaria.  Tienen indicación de hemorroidectomía de urgencia si están necróticos.
  • 125.
    5.8 CIRUGIA II –UNIDAD 5 – CLASE 8 DE ACUERDO AL LIBRO DEL DOCTOR GRADO I GRADO II GRADO III GRADO IV  Tratamiento médico con recomendaciones generales y dietéticas  Tratamiento farmacológico: venotonicos y cremas tópicas.  Otras: infrarrojos, ligadura con bandas, inyecciones esclerosantes.  Similar al grado I  Se puede indicar tratamiento quirúrgico ante el fracaso del tratamiento médico/endoscópico.  Tratamiento Quirúrgico (hemorreidectomia)  Técnicas de coagulación con laser e infrarrojo  Ligadura de arteria hemorroidal  Similar al grado III 2) Hemorroides Externas: se recomienda el tratamiento medico no cruento, que incluye;  Higiene anal loca con agua y jabón, post defecatoria y a la hora del baño  Actividad física, dieta rica en fibras, baños de asientos tibios.  El tratamiento farmacológico: se hará con VENATONICOS y cremas o pomadas tópicas. Solución de continuidad en el anodermo, distal a la línea Pectínea, hasta el margen anal.  Mayoría son idiopáticas.  Otras etiologías: trauma (paso deposiciones duras o diarrea severa, sexo anal), infecciones, aumento de la presión del esfínter anal.  El Dolor genera una hipertonía esfinteriana, que lleva a una isquemia, con dificultad de cicatrización. COMPLICACIÓN – TROMBOSIS HEMORROIDAL El saco cutáneo de la hemorroide puede sufrir una necrosis  Trombo o coágulo dentro del lumen venoso.  Inicio brusco, y dolor intenso permanente, asociado a esfuerzos físicos.  Dolor aumenta con las maniobras de Valsalva o al sentarse.  No hay relación entre el tamaño de la tumefacción y la intensidad del dolor.  Existe relación con la ingesta de aliños, condimentos y alcohol. TRATAMIENTO Paciente poco sintomático: manejo no quirúrgico.  Educar al paciente, dieta, suspender deportes (medidas higiénicas dietéticas).  Se resolverá en 2 semanas aproximadamente, con drenaje espontaneo:  Puede sangrar por 2 días, sangre oscura, escasa. Paciente muy sintomático:  Dolor intenso u obstrucción anal.  Drenaje: que puede ser hecho en el Servicio de Urgencia por un Emergenciólogo.  Infiltrar la base de la hemorroide con lidocaína, elevar la piel y realizar incisión elíptica alrededor del coágulo, presionar la hemorroide para sacar el trombo. Remover la piel que rodea el coágulo, presión local por 30 minutos a 1 hora. Aseo local con Agua al defecar por 4 a 5 días. Plicoma ANAL Pliegue engrosado o aumentado de tamaño, de la piel anal o perianal  Diagnostico diferencial de hemorroide externa, condiloma acuminado, o verrugas veneras.  Por fuera del epitelio de transición, es asintomático.  Se puede retirar con anestesia local. FISURA ANAL
  • 126.
    5.8 CIRUGIA II –UNIDAD 5 – CLASE 8 Localización:  Se ubican en la línea media (punto estructural más débil), 90% son POSTERIORES.  Fisuras laterales: causadas por crohn, tuberculosis, cáncer, sífilis, prurito anal crónico, linfogranuloma venéreo, SIDA, etc (pues tienen trastornos en la defecación). Síntomas – Clínica:  Gran dolor rectal al defecar, puede provocar lipotimia (puede acompañarse de sangrado escaso)  Dolor de inicio súbito, que persiste varias horas después de la defecación.  Difícil visualización por dolor (por tono esfínter anal muy aumentado. Diagnóstico: la inspección es fundamental e diagnostica;  Utilizar lidocaína en gel para examinar.  Retracción lateral alrededor del ano para observarla.  En ocasiones existe un plicoma anal asociado.  El tacto rectal y la Anoscopia están contraindicados por el dolor Tratamiento 1) Se inicia con medidas higienico-dieteticas + medicación oral/tópica:  Calor local húmedo, baño de asientos  Analgésicos (EV, IM, oral, supositórios).  Ablandador las deposiciones  Cremas de nitroglicerina: disminuye el tono esfínter interno  Mejorando el dolor y la cicatrización.  Botox (toxina botulínica): inyectada en esfinter interno 2) Si a los 10 días no hay una respuesta adecuada o en fisuras crónicas: Cirugía:  Esfinterotomía lateral (fisurectomia)  Sección del esfínter interno en porción distal (para disminuir la hipertonía).  Puede causar ocasional incontinencia. Se origina en una cripta anal que se traumatiza e infecta→ por canales anales → espacio interesfinteriano → espacios perirrectales → absceso.  Frecuente entre los 20-40 años (Hombre: Mujer = 3:1).  Predisponentes: crohn, Cáncer, TBC, fisuras, cuerpos extraños, trauma rectal, inmunosupresión. Signos y Síntomas:  Zona de tumefacción con dolor local intenso, constante y progresivo, y signos de inflamación.  De carácter pulsátil que se acentúa al sentarse, toser, estornudar y defecar.  En algunos pacientes se agrega escalofríos, fiebre y cierto grado de retención urinaria. Diagnostico: a) Tacto rectal → hipotonía esfinteriana y palpación de una prominencia dolorosa en el canal anal  Útil palpación bidigital en abscesos pequeños, retroanales e interesfinterianos. Perianal (40-45%) Absceso Isquiorrectal 20-25% Absceso Interesfinteriano (20-25%) Absceso Supraelevador (< 5%) Herradura -Superficial -Masa palpable dolorosa cercana al margen anal -Más fácil de diagnosticar -Compromiso sistémico muy raro -Fuera de los músculos del esfinter -Se logra palpar en el Tacto Rectal Profundo -Sobre la línea dentada -Pueden tener fiebre y leucocitosis -En el espacio entre ambos esfínteres. -Dolor es de ubicación más alta. -No se ve, se logra tocar al Tacto Rectal -Fiebre -20% son postparto -Ubicación posterior al recto, dolor coccigeo. -Largo y comunicante -Se forma en cualquiera de los espacios (menos perianal) -Difícil diagnóstico. Abscesos Anorrectales
  • 127.
    5.8 CIRUGIA II –UNIDAD 5 – CLASE 8 Tratamiento: Antibióticos (Amoxi + Sulbactam) + DRENAJE  Inmunosupresión, tratar diabetes, enfermedad valvular  Pacientes febriles: tratar la fiebre con antipiréticos.   34% de todos los pacientes con SIDA, debutan con abscesos + fístulas.  Frente a la sospecha de un absceso en formación (flegmón)  Indicar: reposo, calor local, aanalgésicos, control muy estricto de la evolución. Absceso PERIANAL: Es siempre una urgencia.  Vaciamiento y drenaje precoz (en cuanto se hace el diagnóstico).  Drenaje en el Quirófano, con anestesia general o de raquídea. Absceso Anorrectal: incisiones amplias, en cruz con resección de la piel, que permitan un buen drenaje y debridamiento digital de la cavidad del absceso.  Antibióticos en el momento del drenaje y en el postoperatorio inmediato.  CIPROFLOXACINO+METRONIDAZOL Conexión entre dos superficies epitelizadas como el canal anal y la piel. Es la manifestación crónica de un absceso.  >50% de los abscesos isquiorectales se fistulizarán.  Son el resultado de abscesos perirectales que drenaron (espontánea o quirúrgicamente).  Se ven también: crohn, TBC, trauma, fisuras, cáncer, radiación, clamydia y cuerpos extraños. Clínica:  Descarga mucosa o purulenta anal O HECES  Ano húmedo  Dolor Interesfintérica (70%) Transesfintérica (25%) Supraesfintérica (5%) Extraesfintérica (1%) ¿Drenaje en el Sala de Urgencia?  Sólo los perianales  Paciente que no se ve tóxico  Sin factores de riesgo como diabetes, inmunosupresión.  No parece tener un absceso complicado  Paciente cooperador Al finar el drenaje paciente va a casa con ATB. Fistulas Perineales
  • 128.
    5.8 CIRUGIA II –UNIDAD 5 – CLASE 8 Diagnóstico:  TACTO RECTAL: cordón o tracto fistuloso, absceso parcialmente drenado.  Es muy útil la ECOGRAFIA. Tratamiento:  Medidas higienicodieteticas (igual en hemorroides)  Protectores rectales  Analgésicos. Si no ha sido drenado completamente: se puede usar ATB.  Reposo gástrico, nutrición parenteral.  Infliximab (Inhib TNFα): puede ser usado en el tratamiento también, bloquea el proceso inflamatorio crónico.  Pero siempre debe ser trata con CIRUGIA  El trayecto de las Fistulas se describe por la Ley Goodsall: a) Superior (triangulo anterior); cuando el orificio externo esta en esta región, el orifico interno se ubica en forma RADIAL a él. b) Inferior (triangulo posterior): cuando el orifición externo esta en esta región, el interno se ubica en la línea media posterior (hora 6). Pacientes con abscesos, pueden desarrollar infección perianal necrotizante (generalmente diabéticos e inmunocomprometidos) Se analizan los criterios, en conjunto con un FOCO ANAL/RECTAL para considerar sepsis perineal. CRITERIOS PARA DIAGNOSTICO DE SEPSIS: qSOFA: q (PEQUEÑO), SOFA (FALLA SECUENCIAL DE ÓRGANOS VITALES) 1- Hipotensión sistólica (PA sistólica < 100 mmHg) 2- Taquipnea: >22rpm. 3- Confusión mental (Glasgow si tiene 13/15 está confuso) Shock Séptico Es una HIPOPERFUSIÓN CELULAR (no llega el O2 en los tejidos) debido a una SEPSIS. CRITERIOS PARA SU DIAGNOSTICO 1- CLÍNICO  PRESION ARTERIAL MEDIA: (TAS - TAD DIVIDIDO 3) + TAD: <65 mmHg. (el criterio más utilizado para Dx, pues es el más rápido) 2- LABORATORIAL  Lactato Sérico: Gasometria Arterial >18mg/dl o 2meq/L. Clínica: aumento del dolor, fiebre, dificultad para DEFECAR U obrar. Tratamiento: Drenaje quirúrgico urgente, antibióticos y cuidados intensivos. Se realiza la FISTULECTOMIA:  Se usa una hemivalva proctológica, y con una jeringa se estila agua oxigenada, para observar en que cripta sale el líquido para guiar el trayecto (de acuerdo a ley de goodsall).  Se realiza la excerisis de la boca externa de la fistula y sigue su trayecto.  Se introduce una cinta por la fistula, y se sutura por fuera  Con el tiempo el cuerpo expulsará. Sepsis Perineales 2 criterios Positivos ya es diagnóstico de SEPSIS. 1 criterio Positivo ya es diagnóstico de SHOCK SÉPTICO
  • 129.
    5.8 CIRUGIA II –UNIDAD 5 – CLASE 8 Tumor de materia FECAL dura, solida, pétrea (principal complicación del megacolon chagassico). Pacientes que han estado en reposo y con ingesta pobre en fibras. CLINICA • Pujo, dolor y tenesmo rectal. • Puede haber incontinencia, o deposiciones de pequeña cantidad. Diagnostico: a) Examen Rectal: relajación espontánea del esfínter interno (canal entreabierto) a nivel del CANAL ANAL:  IMPACTACION FECAL: se palpa materia fecal solida blanda y pastosa o Heces Caprinas y es BAJO.  FECALOMA: se TACTA una masa dura, pétrea y es ALTO. Tratamiento:  Proctoclisis: sonda rectal, en lo posible impactada en el fecaloma e instilar una solución de agua tibia con vaselina y bicarbonato de sodio). Se hace cada 12 horas.  Enema de infiltración al 500 o/oo (500 grs de HCO3Na en 1000 cc de SF)  Esto hablandará el fecaloma, y se hace el vaciamiento manual.  Si esto falla → vaciamiento manual en Quirófano y bajo anestesia  Fecaloma complicado →OPERACIÓN DE Hartmann. Enfermedad de transmisión sexual (causado por HPV)  Inician como pequeñas verrugas planas y evolucionan a una forma de coliflor.  Altamente contagioso Tratamiento:  Podofilina + Acido Tricloacetico  Los muy verrucosos se debe resecar quirúrgicamente  Se envia a ANATOMIA PATOLOGICA. Causas:  La más común → salida de deposiciones y mucosidad por el ano.  Dermatológicas: dermatitis de contacto, psoriasis, eczema y liquen plano.  Infecciones: Herpes simplex, sarna, gonorrea, sifilis, cándida, VPH y abscesos locales, parásitos en niños.  Enfermedades sistémicas: diabetes, leucemia, anemia aplasica, enf. tiroideas e hiperbilirrubinemia.  Hemorroides (raro) y cáncer anal. Tratamiento: depende del agente causal. • Aseo diario y después de cada deposición con agua Tibia. • Evitar aseo excesivo → aumenta irritación. • No rascarse ni usar papel confort. Es un trayecto recubierto de epitelio y tejido granulación, que comunica la superficie cutánea al nivel de la línea media posterior a la altura del sacro con los tejidos que rodean esta zona. Etiopatogenia: folículo piloso se oblitera y distiende, y ocurre la sobreinfección. Cuadro clínico o Asintomático durante largo periodo de tiempo. o Periodo sintomático • Supuración en línea media interglútea de forma crónica intermitente FECALOMA CONDILOMA ACUMINADO PRURITO ANAL SINUS PILONIDAL
  • 130.
    5.8 CIRUGIA II –UNIDAD 5 – CLASE 8 • Episodios agudos de infección que ceden con drenaje y pueden volver a aparecer. Tratamiento: a) Absceso pilonidal: o Drenaje quirúrgico y desbridamiento (si no existe fluctuación: antibioterapia y antiinflamatorios y al haber fluctuación se realiza el drenaje). b) Sinus pilonidal crónico: o Excisión quirúrgica. Protrusión del recto a través del canal anal.  Mas frecuente en >60 años (en mujeres 3-10 veces más frecuente, relación con multiparidad).  Historia de constipación crónica y mala calidad de la musculatura del piso pélvico.  A pesar de poder reducirla, vuelve a prolapsar. Tratamiento: el definitivo es quirúrgico.  Prolapso rectal: rectopexia (sutura del recto en los alerones del sacro a la fascia pre-sacra).  Combinado (vagina + recto): operación de Manchester (Cerclaje de vagina + rectopexia).  Operación de DELORME: resección de todo el recto prolapsado y anastomosis colo/anal o rectal. Deglutidos: huesos de pollo, molduras de dientes, espinas de pescado; cálculos biliares; o fecalitos. Cálculos urinarios, dispositivos vaginales, instrumentos quirúrgicos pueden erosionar hacia el recto. Se pueden introducir intencionalmente en relación a juegos sexuales o a conductas bizarras. Síntomas: dolor intenso durante la defecación.  Las manifestaciones dependen del tamaño y forma del objeto;  su tiempo dentro del recto y la presencia de infección o perforación. Diagnóstico: se palpan en el Tacto Rectal  Examen abdominal y radiografías para excluir perforación. Tratamiento: 1) Si es palpable → anestesia local subcutánea y submucosa → Dilatación anal → remoción del objeto. 2) Si no es palpable → hospitalizar. a) Observar y esperar su expulsión espontánea (hidratación y control de signos vitales). b) Remover con Sigmoidoscopio FLEXIBLE o Proctoscopio RIGIDO (posterior a ello se realiza una COLONOSCOPIA – SIGMOIDOSCOPIA para buscar lesiones). c) Si no es posible con la sigmoidoscopia: se realiza anestesia general y laparotomía;  Se realiza generalmente la OPERACION DE HARTMAN PROLAPSO RECTAL CUERPOS EXTRAÑOS
  • 131.
    6.1 CIRUGIA II –UNIDAD 6 – CLASE 1 Localización: región infrahioidea, adelante y a los lados de la tráquea y la faringe, tercio inferior del cuello. FORMA: de H o de MARIPOSA, peso normal 15 - 20 gr; mide hasta 5 x 5 cm en adulto, 2 lóbulos, unidos por un istmo; a) 3 CARAS:  Anterolateral: convexa, superficial, cubierta por músculos (azul).  Posteromedial: cóncava, se aplica sobre la laringe y faringe arriba, y la tráquea y el esófago abajo (rojo).  Posterior: en relación con el paquete VN del cuello (verde). a) 2 polos:  Polo superior – vértice: cubre al 1/3 inferior del cartílago tiroides  Polo inferior – base: llega hasta el 5º o 6º anillo traqueal El Istmo Tiroideo: une a los lóbulos Derecho e Izquierdo. a) 2 caras:  Anterior: convexa (azul).  Posterior: concava, cubre los 2 y 3 cartílago traqueal (rojo) b) 2 bordes:  Superior: cóncavo hacia arriba, origina al lóbulo piramidal (PIRÁMIDE DE LALOUETTE que es un vestigio del CONDUCTO TIROGLOSO).  Inferior: cóncavo hacia abajo. Relaciones: a) RELACIONES SUPERFICIALES: platisma, eesternocleidomastoideo, músculos infrahioideos b) RELACIONES PROFUNDAS: anillos traqueales 2º y 3º, PVN del cuello Irrigación:  ARTERIA TIROIDEA SUPERIOR: rama de la carótida externa  ARTERIA TIROIDEA INFERIOR: del tronco tirocervical de la subclavia  ARTERIA Tiroidea ima (media o de Neubauer): inconstante, nace del arco aórtico o del tronco braquiocefálico VENAS:  TIROIDEA SUPERIOR: va a la vena facial (TVTLFF)  TIROIDEA MEDIA: va a la VYI  TIROIDEA INFERIOR: va la vena braquiocefálica LINFÁTICOS:  Ganglios prelaríngeos, supraclaviculares y retrofaríngeos.  Ganglios pretraqueales y paratraqueal.  Ganglios de la cadena yugular interna, mediastínicos superiores. INERVACIÓN: Parasimpático – Vago (por medio de los nervios laríngeos superior y recurrente); simpático (tronco simpático). HISTOLOGIA DE LA GLÁNDULA Folículos: estos son la unidad estructural y funcional, separados por escaso tejido conectivo interfolicular, y están compuestos por epitelio cúbico simple que rodea un espacio lleno de una sustancia viscosa;  COLOIDE: producto de secreción de las células foliculares, que se almacena fuera de la célula, la tiroglobulina, es el componente predominante del coloide, es una glucoproteína  Células Foliculares: sintetizan, almacenan y secretan las hormonas triyodotironina (T3) y tiroxina (tetrayodotironina, T4) ambas formadas por dos restos yodados del aminoácido tirosina.  Estas células son reguladas por: la acción de la TSH a nivel hipofisaria. TIROIDES Es una Glándula Endocrina, impar, responsable por la producción de las hormonas tiroideas (T3 y T4) que controlan el ritmo de muchas actividades del cuerpo. Normalmente NO ES PALPABLE EN EL CUELLO (solo en casos patológicos). REPASO GENERAL DE LA GLÁNDULA
  • 132.
    6.1 CIRUGIA II –UNIDAD 6 – CLASE 1  Células C: producen la hormona calcitonina (esta disminuye la concentración sanguínea de calcio al inhibir la reabsorción de tejido óseo). Esto ocurre por inhibición de la actividad de los osteoclastos (que poseen receptores para calcitonina), por lo que disminuye la velocidad de remodelación del tejido óseo.  La secreción de calcitonina es regulada por: la concentración sanguínea de calcio por retrocontrol negativo. FISIOLOGIA DE LA GLANDULA Las hormonas tiroideas se transportan en el suero unidas con proteínas transportadoras como la globulina de unión con tiroxina (TBG), la prealbúmina de unión con tiroxina y la albumina. Solo una pequeña fracción (0.02%) de la hormona tiroidea (T3 y T4) está libre (no unida) y es el componente con actividad fisiológica.  La T3 es la más potente de las dos hormonas tiroideas: entra con más facilidad en los tejidos.  La T4 es la que se encuentra en mayor Concentración plasmática. El eje Hipotálamo-Hipófisis-Tiroides Controla la secreción de hormona tiroidea. 1- El hipotálamo produce un péptido: la hormona liberadora de tirotropína (TRH). 2- La TRH: estimula la hipófisis para que libere: TSH o tiroestimulante. 3- La TSH es un glucopéptido que media el atrapamiento de yodo, la secreción y liberación de hormonas tiroideas. La secreción de TSH en la hipófisis anterior también la regula un ciclo de retroalimentación negativa por la T4 y la T3 (principalmente).  La glándula tiroides también posee la capacidad de autorregulación, lo cual le permite modificar su función de manera independiente de las concentraciones de TSH.  Adaptación al bajo consumo de yodo: la glándula sintetiza en forma preferente T3 en lugar de T4, lo que aumenta la eficiencia de la hormona secretada.  Adaptación al exceso de yodo: se suprimen el transporte de éste, la generación de peróxido, la síntesis y la secreción de hormonas tiroideas. EL BOCIO Es el agrandamiento de la glándula tiroides, cualquier aumento de tamaño de la glándula que PUEDE estar asociado a hiper o hipofunción o ser resultado de un proceso inflamatorio o neoplásico ETIOLOGÍA 1) Deficiencia de yodo (<150uug/día): ingesta deficiente, > excreción renal. 2) Bociógenos en la dieta: mandioca, tiocianatos, vegetales (coles, grelos, berzas).  Fármacos Bociogenos: amiodarona, expectorantes, litios, fenazonas 3) Dishormonogénesis: defecto de atrapamiento del iodo, defecto en síntesis de hormonas, etc. 4) Procesos Inflamatorios: tiroiditis 5) Neoplasias La Adrenalina y la Gonadotropina coriónica humana (hCG): estimulan la producción de hormona tiroidea. Durante el embarazo se registran concentraciones elevadas de hormona tiroidea, así como en todos los tumores malignos ginecológicos. Los glucocorticoides: inhiben la producción de hormona tiroidea. En los pacientes graves puede haber reducción de las hormonas tiroideas periféricas, sin aumento compensatorio de las concentraciones de TSH (síndrome de enfermedad eutiroidea). Motivos de la consulta por BOCIO  Masa O TUMOR en el cuello, con o sin dolor.  Disnea: dificultad para respirar.  Disfagia: dificultad para pasar alimentos  Voz Ronca O BITONAL.  SINTOMAS COMPRESIVOS: ingurgitación yugula, disnea, etc. Se debe preguntar siempre sobre el tiempo de evolución: Evolución lenta (benigno); Evolución Rápida (neoplasia).
  • 133.
    6.1 CIRUGIA II –UNIDAD 6 – CLASE 1 CLASIFICACIONES Según su Morfología DIFUSO Nodular o Multinodular  Enfermedad de Graves-Basedow Evolución más tardía del bocio simple, por heterogeneidad estructural y funcional y área de autonomía funcional Según su Funcionalidad Según la Edad de Aparición  HIPERTIROIDEO  HIPOTIROIDEO  EUTIROIDEO  CONGENITO  INFANTIL  JUVENIL  ADULTO Según el TAMAÑO  Grado 0a: No palpable o de < tamaño pulpejo del pulgar del paciente  Grado 0b: Palpable de > tamaño que el pulpejo del paciente.  No visible ni en hiperextensión del cuello.  Grado I: Palpable y visible en hiperextensión  Grado II: Visible a corta distancia  Grado III: Visible a gran distancia Según el Local – Frecuencia  Endemico (10% de la población): en paraguay es en Departamento Cordillera, Amamabay, Canindeyu, parte de Alto Paraná.  Esporadico: en otros lugares donde hay <10% de la población. Los Nódulos Tiroideos Epidemiologia:  Mas frecuente en MUJERES  En personas con história familiar  95 % de los nódulos son BENIGNOS  Personas < 40años  Deficiencia de Iodo Baja Sospecha de Malignidad Alta Sospecha de Malignidad  Nódulo entre 20 – 70 años  Sexo masculino  Historia de tratamiento radioterápico por otras patologías (cáncer de laringe, lengua, boca, etc)  Nódulo > 4cm, parcialmente cístico.  Síntomas de compresión  Historia familiar de Neoplasia Tiroidea  Tumor de rápido crecimiento  Tumor que no responde a tratamento medico  Nódulo Solido, firme, duro  Fijación a órganos vecinos (tráquea, laringe, esófago)  Parálisis de cuerdas vocales  Linfadenopatias cervicales Diagnóstico Clínico del Bocio Examen Físico: 1) Inspección: paciente sentado con el cuello ligeramente extendido hacia atrás, el examinador en frente del paciente. En el caso de BOCIO, se aprecia TUMORACIÓN que debe ser descrito por completo:  Situación: región infrahioidea y el lado del tumor.  Limites: superior e inferior  Tamaño(cm)  Forma  Latidos: indica HIPERVASCULARIZACIÓN del nódulo 4-7% de la población adulta tiene nódulos tiroideos palpables. 1/20 nódulos identificados clínicamente es maligno. Forma de Hallazgos  6% a la palpación  35 % a la Ultrasonografía  65% Autópsia  5% de ellos son malignos Solicitar la deglución: la tiroides debe ascender con a deglución, la desaparición del ascenso es signo de adherencia a planos profundos (malignidad).
  • 134.
    6.1 CIRUGIA II –UNIDAD 6 – CLASE 1 2) Palpación: por lo general la tiroides normal no se ve ni se palpa. La palpación permite apreciación de masas o tumores, hinchazón del cuello, crecimiento de los Ganglios linfáticos; a) Maniobra de Quervain: examinador detrás del paciente, los dos pulgares apoyados sobre la Apófisis Espinosa, y con el observador atrás del paciente, con los pulpejos de los dedos 3,4,5 sobre el cuello, desde el centro a la periferia. (muy empleada). b) Maniobra de Lahey: observador puesto en frente, estira con una mano el ECM para liberar esta región y permitir una mejor palpación de la zona. 3) Percusión: se emplea poco o nada en el examen de Tiroides 4) Auscultación: en los bocios simples no se constata nada.  En GRAVES BASEDOW: soplo sistodiastolico. Estudios Complementarios de Diagnóstico Laboratorio: LABORATORIO DE LA FUNCIÓN TIROÍDEA Analisis de Rutina 1) TSH Sérica 2) FT3 y FT4 sérica libre 3) T3 y T4 séricas totales 4) Tiroglobulina sérica 5) Captación de 123 iodo 6) Detección de autoanticuerpos: anti-peroxidasa, anti-tiroglobulina, anti-receptor tsh 1) Hemograma 2) VSG 3) Glicemia + urea + creatinina 4) Colesterol y trigliceridos: pueden estar alterados. 5) Ionograma y ca++ 6) Calcemia (puede indicar malignidad). 7) Albumina plasmatica : para el pronostico posterior a la cirugia. 8) Analisis de orina simple o sedimento 9) Tipificacion y crasis sanguinea Radiología: no es útil, solo sirve para determinar desviación de la tráquea, calcificaciones, extensión del mediastino. Centellografia: examen de alta sensibilidad para la detección de nódulos en la tiroides, es realizado ingiriendo un compuesto con capacidades radioactivas como el YODO 131 – 123 O TECNECIO 99m (este compuesto es absorbido por todo tejido tiroideo), con un aparato se puede captar las imágenes formadas en la tiroideo. Con estas imágenes se analiza si el nódulo es de;  Tejido próprio de la tiroides funcionando en excesso: nódulos hipercaptantes – calientes  Analizar hallazgos que indican HIPERTIROIDISMO  Tejido tiroideo ALTERADOS: nódulos hipocaptantes - frio (no capta el radiofármaco)  Puede ser solido o quístico A la palpación podemos describir:  Consistencia  Superficie  Renitencia  Sensibilidad  Movilidad  Fremitos o Tremor: indica hipervascularización 1 – 2 – 4: son los, mas pedidos.
  • 135.
    6.1 CIRUGIA II –UNIDAD 6 – CLASE 1 Ultrasonografía: es el GOLD STANDART en tumores tiroideos. Permite evaluar los nódulos y efectuar medidas precisas. No existe ninguna pauta especifica que permite identificar entre benigno y maligno;  Revela nódulos no palpables y determina el tamaño de los tumores  Consistencia del tumor: si es sólido o quístico (lleno de líquido) O MIXTO.  Se puede usar la ecografía para guiar una biopsia por aspiración con aguja fina (PAAF). Biopsia por punción aspirativa con aguja fina – PAAF: sensibilidad del método es >90%.  Ciertos criterios indica si se debe hacer PAAF Clasificación TI – RADS Informe y sistema de datos de imágenes de tiroides  TI-RADS 1: Glándula tiroide normal.  TI-RADS 2: Condición benigna  TI-RADS 3: Nódulo probablemente benigno  TI-RADS 4: Nódulos sospechosos  4A: Bajo sospecha malignidad.  4B: Fuerte sospecha malignidad  TI-RADS 5: Probablemente maligno  TI-RADS 6: Biopsia con malignidad. Punción y aspiración con aguja fina (PAAF) bajo ecografía  Nódulos > 1 cm.  Nódulos < 1 cm con características de malignidad o factores de riesgo. ¿La muestra del PAAF fue satisfactoria? ¿Cuál es la mejor conducta de acuerdo al resultado obtenido? ¿ANTES DE DECIDIR LA VIA QUIRURGICA?  INTERCONSULTA CON OTORRINOLARINGOLOGO  VIDEO-LARINGOSCOPIA  INTERCONSULTA CON ENDOCRINOLOGIA
  • 136.
    6.1 CIRUGIA II –UNIDAD 6 – CLASE 1 HIPERTIROIDISMO – GRAVES BASEDOW Multisistémica, más frecuente en MUJERES, definida por la triade: 1) Bocio Difuso: tumor que ocupa toda la glándula, tamaño variable, solido elástico.  Se percibe latidos (ronroneos).  Puede escucharse soplos continuos  Por centello grafía: captación difusa, homogénea, y aumentada del IODO 131. 2) Hipertiroidismo:  Disminución de TSH  Elevación de hormonas tiroideas (T3 – T4). 3) Exoftalmia: distancia entre cornea y borde externo de la borda >16mm Interrogatorio: a parte de los hallazgos característicos, encontramos toda la sintomatología del Hipertiroidismo;  Perdida de peso, irritabilidad, insomnio, intolerancia al calor, exceso de sed, adelgazamiento  Caída de pelo, ablandamiento de piel, palpitaciones, etc HIPERTIROIDISMO – ENFERMEDAD DE PLUMMER También conocido como ADENOMA TÓXICO, frecuente entre 40 – 60 años tanto en varones como mujeres Interrogatorio: todos los síntomas de hipertiroidismo, pero MAS ATENUADOS que en la de GRAVES.  PERO Taquicardia – Palpitaciones – Arritmias - Disneas: son mucho más notorio pudiendo llevar a fibrilaciones auriculares y INSUFICIENCIA CARDIACA.  Aquí está ausente la EXOFTALMIA: en algunas veces puede estar, pero UNILATERAL (infrecuente). Exámenes Complementarios: todos similares al de GRAVES, excepto;  La centello grafía: aquí muestra 1 nódulo caliente, hipercaptante.  El resto de la glándula no afectada por el nódulo no fija el IODO: pues su actividad esta suprimida por la hipersecreción del nódulo y consecuente inhibición de secreción de TSH. HIPOTIROIDISMO Es una reducción metabólica de los niveles de T3 y T4, que se manifiesta a través de una hipoactividad generalizada a) SIN BOCIO:  IDIOPATICO PRIMARIO  POSTABLATIVO: posterior a la extirpación quirúrgica de la glándula, o después de la terapia con yodo radioactivo.  CRETINISMO: condición asociada a la deficiencia de yodo en el periodo gestacional. El niño no puede desarrollarse metabólicamente y neurológicamente, letárgico, piel seca, macroglosia. SI NO SE DIAGNOSTICA EN LOS PRIMEROS MESES, EL NINO QUEDARA CON RETRASO MENTAL Y PONDERAL. b) CON BOCIO:  TIROIDITIS LINFOCITICA  BOCIO ENDEMICO, BOCIO POR ANTITIROIDEOS (drogas antitiroideas, litio y otros). Interrogatorio: el paciente presenta todos los síntomas característicos de hipoactividad;  Cara abotagada, lengua agrandada, apatia, movimentos lentos, escasa tolerancia al calor, ausência de sudoración  Disminución de la temperatura, bradicardia, retención de liquido, puede tener un bocio, o estar normal Exámenes Complementarios: nivels bajos de las hormonas tiroideas, aumento de TSH.  Anemia, Colesterol alterado  Centellografia: glandula HIPOCAPTANTE Puede encontrarse edema/mixedema pretibial A LA PALPACIÓN: se presenta como un NODULO UNICO, tamaño variable, limites netos, consistencia solida uniforme
  • 137.
    6.2 CIRUGIA II –UNIDAD 6 – CLASE 2 Clasificación  Agudas (supuradas)  Subagudas  Crónicas Infección tiroidea por gérmenes piógenos  Más frecuentemente proviene del tracto respiratorio superior o faringe.  También puede ocurrir diseminación hematógena desde lugares distantes.  Es más frecuente en pacientes con BOCIO Etiologias mas frecuentes:  Staphylococcus, Streptococcus Pyogenes, Streptococcus pneumoniae.  Tuberculosis y sífilis también pueden causar. Clínica:  Dolor infrahioideo sobre un BOCIO PREVIO o no, de aparición BRUSCA El dolor puede irradiar a mandíbula, oídos, región occipital.  Piel caliente y eritematosa. Diagnostico:  Laboratorio: leucocitosis con neutrofilia, perfil tiroideo normal.  Ecografía: aumento del tamaño de la glándula acompañado de mucho dolor. TRATAMIENTO EVOLUCIÓN  Antibioticoterapia  En caso de abscesos: DRENAJE La enfermedad evoluciona a una curación sin secuelas con el tratamiento ATB Tiroiditis subaguda de De Quervain Tiroiditis granulomatosa - Infiltrado polimorfonucleares  Aparece después de una infección viral (del tracto respiratorio superior)  Leve aumento de la glándula que tiene consistencia firme Clínica:  Dolor infrahioideo irradiado a mandíbula y oído + Síntomas leves de HIPERTIROIDISMO Diagnostico:  Laboratorio: leucocitosis con eritrosedimentación acelerada, Fases iniciales: aumento de las hormonas tiroideas. Fases Tardias: disminución de las hormonas tiroideas  ECOGRAFIA: aumenta de tamaño de la glándula.  Examen Histológico: infiltrado inflamatorio constituido por POLIMORFONUCLEARES y células gigantes. TRATAMIENTO EVOLUCIÓN  Consiste en aliviar los síntomas: AINES o Corticoides. Evolución lenta: dura 1 a 3 meses (puede ser recurrente), se resuelve sin dejar secuelas. TIROIDITIS Constituye un grupo de procesos caracterizados por lesiones inflamatorias en el seno de la glándula tiroides, principalmente en el sexo femenino. Son infrecuentes. Tiroiditis Aguda - Supurativa Tiroiditis Subaguda
  • 138.
    6.2 CIRUGIA II –UNIDAD 6 – CLASE 2 Tiroiditis Linfocitária Indolora Infiltrado linfocitario  Presentación muy parecida a la tiroiditis de De Quervain (con ausencia de DOLOR).  Es la Tiroiditis MAS FRECUENTE (50%) --- 3,5 – 23% de los cuadros de Hipertiroidismo.  Mujeres antes de los 30 años y puérperas. Etiología: AUTOIMUNE. Clínica: SIN DOLOR a) Se inicia con una fase HIPERTIROIDEA: 1 – 12meses. b) Fase EUTIROIDEA duración breve. c) Fase HIPOTIROIDEA: 1 – 7 meses. d) Termina en la recuperación funcional de la tiroides. Diagnostico:  Histología: infiltración linfocitaria y ocasionales células plasmáticas y células de Hurthle (malignidad).  Alteración folicular y fibrosis (desaparecen con la recuperación). TRATAMIENTO EVOLUCIÓN  Consiste en aliviar los síntomas: Propanolol 40 – 180 mg/dia En casos graves: CORTICOIDES - Prednisona 50mg/dia X 4 semanas.  NO ES INDICADO TIODERIVADOS en las fases hipertiroideas. Solo son indicados en trastornos severos en las fases hipotiroideas: levotiroxina. Evolución lenta (1 – 7meses). Puede ocurrir recidivas principalmente en el posparto. Tiroiditis de Hashimoto Tiroiditis Crónica Autoinmune – Bocio Linfomatoso  Existe tendencia en presentarse en los miembros de la misma familia.  Puede estar asociada a otras enfermedades autoinmunes.  Afecta frecuentemente a las MUJERES – 90% (entre 30-50 años de edad). Etiología: Autoinmune, presencia de los anticuerpos;  Anticuerpos antitiroglobulina, antimicrosoma y antisegundo antígeno coloide. Clínica:  Presentación más frecuente: bocio de LARGA DATA, de consistencia aumentada, simétrico, indoloro.  Con síntomas de compresión.  Otra forma de presentación: breve periodo de DOLOR local con hiperfunción tiroidea. Diagnostico:  Estudio Histológico: áreas de fibrosis, atrofia del parénquima tiroideo.  Infiltraciones intersticiales por células redondas, aumento de tejido conjuntivo.  Gamma grafía: capatación irregular del Iodo  Dosaje de hormonas tiroides y TSH: normal o bajas  Confirma el DIAGNOSTICO: presencia elevada de anticuerpos elevados (anti-TSH-R).  Dudas diagnosticas: se realiza PAAF Tiroiditis Crónica Existen 2 Variedades: a) Oxifilicas: el tipo más frecuente b) Fibrosas: con mayor tendencia a producir HIPOTIROIDISMO (por ser más destructiva).
  • 139.
    6.2 CIRUGIA II –UNIDAD 6 – CLASE 2 TRATAMIENTO EVOLUCIÓN  Levotiroxina: mejora el hipotiroidismo y el BOCIO.  Cirugía: para bocios de gran tamaño sin respuesta al tratamiento hormonal u que presenta molestias físicas u por compresiones. Es raro el desarrollo de hipotiroidismo, solo después de años de evolución del BOCIO. Tiroiditis de RIEDEL Tiroiditis Fibrosa Invasiva  Es una tiroiditis muy Rara  Afecta más a mujeres (4-1)  Aumento del tamaño de la glándula tiroidea  Se vuelve de consistencia DURA-PETREA Etiología: desconocida Diagnostico:  Histológicamente: extensa fibrosis que compromete toda la glándula TRATAMIENTO EVOLUCIÓN  Hormonas tiroideas y corticoides: es poco eficaz  Cirugía: cuando hay síntomas compresivos Tiroidectomía Parcial o sección del Istmo Puede romper la capsula tiroidea, infiltrar estructuras vecinas, causando síntomas compresivos.
  • 140.
    6.3 CIRUGIA II –UNIDAD 6 – CLASE 3 Clasificación Diferenciados – Mas Frecuentes Indiferenciados 1) Carcinoma papilar: más frecuente la afectación de linfonodos regionales. 2) Carcinoma folicular 3) Carcinoma de células de Hurtle (mas agressivo) El 1 y 2 son los más frecuentes 1) Carcinoma Anaplásico Características Características  Originados en las células foliculares de la glándula  85 -90% de las neoplasias MALIGNAS  Evolución clínica INDOLENTE  Baja mortalidad (mejor pronostico en <55años).  Son sensibles a supresión de TSH y terapia con IODO.  Tiroglobulina: es usada como marcador para control evolutivo del tratamiento de los tumores.  Generalmente se origina a partir de carcinomas bien diferenciados de LARGA EVOLUCIÓN. Moderadamente Diferenciados Carcinoma Medular  Se origina en las células parafoliculares o CELULAS C.  3-5% de las neoplasias malignas de la glándula.  75% en forma esporádica, 25% como componente de síndromes hereditarios  Edad de presentación: 4 y 6 década de la vida en casos esporádicos  Casos familiares y en síndromes: en la juventud, adultez temprana o media y es MAS AGRESIVO.  Calcitonina es usada como marcador tumoral. PRESENTACIÓN CLÍNICA  Nódulos tiroideos: es la principal manifestación (7 a 15% pueden ser malignos).  Se debe tener en cuenta: edad, historia de exposición a radiación, historia familiar, etc.  Nódulos >1cm deben ser investigados por tener mayor riesgo de malignidad  Compromiso ganglionar: es importante buscarlo en el examen físico.  Disfagia, disfonía, disnea: por compresión de estructuras vecinas.  Tumoraciones cervicales DIAGNOSTICO  Interrogatorio: entrevista detallada, recabando datos sobre exposición del cuello a radicaciones e historia de familiar con cáncer de tiroides, tiempo de evolución y de crecimiento del nódulo, presencia de síntomas acompañantes.  Examen físico: completo de la región tiroidea, como mínimo;  Palpación de la región lateral del cuello buscando LINFOADENOPATIAS (ESENCIAL).  Buscar la presencia de LINFONODOS EN LA REGIÓN SUPRACLAVICULAR.  Evaluación de la laringe – cuerdas vocales: buscando paresias o parálisis.  Perfil Tiroideo:  TSH – FT4 – FT3: realizados en la evaluación inicial  Ante sospecha de cáncer medular: se solicita calcitonina sérica.  Ecografía Tiroidea: es el primer examen de imagen que debe ser solicitado  Nos brinda el tamaño y el número de tumor de tiroides  Puede diferenciar la consistencia: si es nódulos solidos o quísticos  Útil también para guiar una BIOPSIA POR ASPIRACIÓN CON AGUJA FINA (PAAF). CÁNCER DE TIROIDES Cáncer endócrino más común, es 3 veces más frecuente en mujeres.
  • 141.
    6.3 CIRUGIA II –UNIDAD 6 – CLASE 3  Permite distinguir características indirectas de malignidad:  ECO - Doppler: una hipervascularización del nódulo, indica mayor riesgo de MALIGNIDAD  PAAF: método pré-operatório, es el mas preciso para identificar MALIGNIDAD.  Consiste en el análisis de CELULAR retiradas por la aguja  Poco invasivo, bajo costo, escasas complicaciones, se evalúa con el sistema BETHESDA  Se desinfecta la piel, se anestesia el local con lidocaína, localiza bien la región y se hace la punción, posterior a esto se extiende las células en una lámina y se envía a estudio anatomopatológico. Conductas de acuerdo al BETHESDA  Bethesda 1: repetir PAAF  Bethesda 2: seguimiento cada 3 meses (3-6-9-12): se realiza nuevos estudios;  Laboratoriales + Ecografía + PAAF: para controlar evolución.  Bethesda 3: indeterminado (no benigno ni maligno). Se debe analizar otros elementos como: a) Paciente mujer, <1 cm, sin antecedente de neoplasia familiar, sin adenopatía:  Seguimiento cada 2 meses. b) Paciente varón, 3 cm, solida, hipervascularizada, linfonodo en región lateral, con historia familiar:  Se trata como paciente con alto riesgo de neoplasia  Bethesda 4-5-6: posible malignidad, se organiza un tratamiento para nódulo maligno.  Generalmente tiroidectomía total.  Centelleografía Tiroidea: analiza la funcionalidad del nódulo  Tejido próprio de la tiroides funcionando en excesso: nódulos hipercaptantes – calientes  Analizar hallazgos que indican HIPERTIROIDISMO  Tejido tiroideo ALTERADOS: nódulos hipocaptantes - frio (no capta el radiofármaco)  Puede ser solido o quístico: se solicita ECOGRAFIA  TAC de cuello y tórax con contraste EV: evaluación de la extensión intratorácica del bocio, invasión extra tiroidea o determinación de la operabilidad del tumor, y estadificación TNM.  Márgenes Irregulares  Microcalcificaciones  Hiperecogenicidad y > Vascularización  Diámetro AP/Trasverso >o= 1cm
  • 142.
    6.3 CIRUGIA II –UNIDAD 6 – CLASE 3 RIESGO BAJO DE MALIGNIDAD RIESGO ALTO DE MALIGNIDAD  Sexo Femenino  Sexo Masculino  Adulto joven <55 años  Edad Avanzada y niños  Nódulo < o = 1cm  Masa Solida, solitaria >1cm  Nódulo con tamaño estable  Aumento rápido de tamaño  Glandula multinodular o nódulo quistico  Linfonodos laterales palpables  Sin sintomas locales  Evidencia de invasión local  PAAF previa BENIGNA  Cancer tiroideo prévio  TSH suprimida  Exposición a algún tipo de radiación ESTADIFICACIÓN – TNM T – TUMOR PRIMARIO  TX: tumor primario no puede ser evaluado  T0: sin evidencia de tumor primado  T1: tumor de 2cm o menos, limitado a tiroides  T1a: tumor de 1 cm o menos, limitado a tiroides  T1b: tumor >1cm, pero <2cm, limitado a tiroides  T2: tumor de >2cm, pero <4cm, limitado a tiroides  T3: tumor de >4cm, limitado a tiroides o extensión extratiroidea invadiendo musculatura pretiroidea  T3a: tumor de >4cm, limitado a tiroides  T3b: tumor de cualquier extensión con extensión extratiroidea invadiendo musculatura pretiroidea  T4a: tumor que se extiende más allá de la capsula tiroidea, invadiendo tejido celular subcutáneo, laringe, tráquea, esófago, nervios laríngeos recurrentes.  T4b: tumor que invade fáscia prevertebral, vasos mediastinales o envuelve a la carótida. N – Linfonodos regionales  NX: no pueden ser evaluados  N0: sin metástasis regional  N1: metástasis linfonodal regional  N1a: metástasis en nivel V1 (pretraqueal-paratraqueal-prelaringeos-mediastino superior).  N1b: metastasis unilaterales, bilaterales o contralaterales em otras regiones cervicales o retrofaringeas M – Metástasis a distancia  MX: metástasis a distancia no puede ser evaluada  MO: sin metástasis a distancia  M1: presencia de metástasis a distancia TRATAMIENTO La meta principal es la cura con el menor impacto en la calidad de vida, y cada tratamiento es PERSONALIZADO Cancer Diferenciado  <4cm: unifocal, sin extensión extra tiroidea, sin metástasis linfonodales, ausencia de historia familiar  Tiroidectomía Parcial: lobectomía + istmectomia  >4cm: multifocales, invasión extra tiroidea, metástasis regionales o a distancia:  Tiroidectomía total + adyuvancia con RADIOIODOTERAPIA (I131). Ante la presencia de LINFOADENOPATIAS clínicamente sospechosas por examen físico e imágenes. Se debe realizar el VACIAMIENTO CERVICAL del compartimiento central y/o las cadenas laterales. Carcinomas Papilares: tiene diseminación linfática.  Por eso posterior a la tiroidectomía total se hace vaciamiento ganglionar cervical (linfadenectomía). Carcinoma Folicular: diseminación hematógena, no siempre es necesario realizar el vaciamiento ganglionar. Mas frecuente: PULMÓN – HIGADO
  • 143.
    6.3 CIRUGIA II –UNIDAD 6 – CLASE 3 Complicaciones Post-Operatorias 1) Hemorragias, hematomas: es muy importante controlar bien la HEMOSTASIA, pues estas complicaciones pueden comprimir la tráquea llevando a una asfixia del paciente.  Se debe abrir la herida para drenar el hematoma 2) Lesión del N. Laríngeo Recurrente: puede ser lesión térmica (el calor del bisturí puede trasmitirse al nervio), u lesión directa por seccionar el nervio. Causan DISFONIA. 3) Hipotiroidismo post operatorio: en casos de retirada completa del tejido tiroideo 4) Infecciones de la cirugía. 5) Hipocalcemia: por afectación de las PARATIROIDEAS. TODO PACIENTE POSTERIOR A LA CIRUGIA DEBE REALIZAR SEGUIMIENTO CON ENDOCRINOLOGISTA Cancer Moderadamente Diferenciado  Tratamiento Quirúrgico: resección del tumor primario:  TIROIDECTOMIA TOTAL + Resección de Linfonodos Regionales (en casos necesarios).  Radioterapia y Quimioterapia: tienen resultados limitados.  La RADIOIODOTERAPIA no es efectiva.  En casos hereditarios se puede indicar tratamiento profiláctico en familiares  Tiroidectomía Total Cancer Indiferenciado  Tratamiento Quirúrgico: resecciones paliativas  Quimioterapia + Radioterapia: los tratamientos combinados son la principal opción terapéutica.  Expectativa de vida muy pobre. Control del CALCIO IONICO (CALCEMIA) Es esencial pues si se retiran las paratiroideas puede causar hipocalcemia post operatoria, y la afectación es directa en el órgano blanco que es el corazón. Su control es obligatorio, paciente solo puede ir de alta con este examen dentro de los parámetros deseados.  Casos de deficiencias graves: se utiliza gluconato de Ca  Ampollas de 10 ml por vía parenteral diluida en volutrol - 1 ampolla cada 8 horas.  Casos Leves: calcio en forma oral, pastilla, mezclado con vitamina D. Las paratiroides deben MANTENERSE: si se saca se pude hacer la implantación nuevamente en el músculo.
  • 144.
    7.1 CIRUGIA II -UNIDAD 7 – CLASE 1 CLASIFICACIÓN GENERAL TUMORALES NO TUMORALES  FIBROADENOMAS  TUMOR PHYLLODES  HAMARTOMA  LIPOMA  OTROS TUMORES  MASTOPATIA FIBROQUISTICA  MASTITIS  PATOLOGIAS DEL PEZON FIBROADENOMA Proliferación muy frecuente, de origen LOBULAR con componente epitelial y conjuntivo.  Incidencia entre 15-55 años (el libro dice 15-35 años).  Nódulo bien delimitado, sólida, homogénea, regular y móvil  Únicos o Múltiples Diagnóstico: examen físico + ecografía, pero se confirma con PAAF o TRUCUT 1) Examen Físico 2) Ecografía: solida homogénea, hiperecogénica  Márgenes regulares, ovalada o redondeada  Puede presentar sombra posterior dependiendo de la celularidad del nódulo 3) Punción: puede ser realizada (se analiza cada caso);  PAAF: análisis celular (citológico).  TRUCUT: análisis de tejido (anatomopatológico). Tratamiento: generalmente no es necesaria la resección, si hay un diagnóstico de certeza  En caso de no realizar la cirugía: es recomendado control CLINICO Y ECOGRAFICO  Tratamiento Quirúrgico: es la resección completa del nódulo  Se debe hacer la incisión en lugares pocos visibles para preservar la estética (peri areolar, surco submamario) PATOLOGIAS MAMARIAS BENIGNAS Son un grupo heterogéneo de lesiones que se desarrollan a partir de las unidades funcionales terminales ducto – lobulillar y pueden estar relacionadas con el desarrollo anormal de la glándula mamaria, lesiones inflamatorias, proliferaciones del epitelio o del estroma, tumores, etc. PATOLOGIAS BENIGNAS TUMORALES Indicación de Cirugía  Dudas diagnosticas  Tumor >2 cm o si tiene rápido crecimiento  Si la paciente decide la resección (ansiedad, molestias).
  • 145.
    7.1 CIRUGIA II -UNIDAD 7 – CLASE 1 TUMOR PHYLLODES Tumor sólido, nodular, constituido por proliferación epitelial y conjuntiva, pero la diferencia del anterior es la HIPERCELULARIDAD DEL ESTROMA Diagnóstico: 1) Examen físico: nódulo palpable, solido, indoloro, blando, poli lobulado, generalmente único 2) Ecografía: nódulo hipoecogénico, puede ser igual al fibroadenoma, a veces heterogéneo y poli lobulado. 3) Mamografía; nódulo denso de forma poli lobulada y márgenes circunscritos. 4) Punción: biopsia excisional del tumor, con márgenes de tejido sano (al menos 10mm).  Para diferenciar de un cáncer maligno. Tratamiento: debe ser quirúrgico;  Resección amplia del tumor con márgenes sanos  En caso de un tumor phylloides maligno: dependiendo del tamaño, se indica mastectomías simples  Sin vaciamiento axilar. HAMARTOMA Lesiones tumorales limitadas por una pseudocápsula conjuntiva, compuesto por los diversos tejidos normales de la mama, el componente ADIPOSO es el mayor.  Puede aparecer en cualquier edad. Diagnostico: 1) Examen Físico: tumor sólido, pero de consistencia blanda 2) Ecografía y Mamografía: se visualiza tejido mamario de igual característica que el resto de la glándula Tratamiento: es de comportamiento benigno  NO REQUIERE CIRUGIA  A excepción de que exista duda en el diagnóstico. Los Tumores Pueden Ser:  Benignos  Malignos  Borderline A diferencia del fibroadenoma: puede ser de MAYOR TAMAÑO y presentar crecimiento rápido y ulceración 20-30% pueden recidivar 10% pueden hacer metástasis MAMA DENTRO DE LA MAMA
  • 146.
    7.1 CIRUGIA II -UNIDAD 7 – CLASE 1 LIPOMAS DE LA MAMA Formación nodular benigna compuesta de tejido adiposo encapsulado. Diagnóstico: clínico y radiológico 1) Examen Físico: nódulo bien delimitado, consistencia SOLIDA BLANDA (grasa). 2) Mamografía: imagen de baja densidad, adiposa, ovalada, es difícil diferenciar el tejido adiposo de la mama. 3) Ecografía: nódulo hiperecogénico, márgenes regulares. Tratamiento:  Se realiza seguimiento y control regular  Si hay crecimiento o duda, se indica la resección. Otras Patologías Mamarias Benignas No Tumorales  Adenomas  Tumor de Abrikossof o a células granulosas Manejo de Tumor Mamario Palpable COMENTARIO DE LA CLASE  Ecografia en jovenes <30 años  Mamografia: en >40 años o tumores com características malignas  30 – 40: depende del caso Remitir a mastologo
  • 147.
    7.1 CIRUGIA II -UNIDAD 7 – CLASE 1 MASTOPATIA FIBROQUISTICA Patología benigna muy frecuente, que se caracteriza por DOLOR MAMARIO, sin signos inflamatorios. Diagnostico: 1) Examen Físico: induraciones dolorosas en las mamas (sobre todo en cuadrantes externos)  DOLOROSOS, pero sin signos inflamatorios. 2) MAMOGRAFIA – ECOGRAFIA: se encuentra asociación de quistes y nódulos o calcificaciones. Tratamiento: es sintomático con AINES INFECCIONES O MASTITIS Proceso infeccioso en la mama, dolor mamario, con signos inflamatorios Diagnostico: 1) Examen Físico: dolor mamario localizado o difuso, cuadro FEBRIL, rubor, calor, edema 2) Ecografía: fundamental para diagnosticar colecciones liquidas o abscesos. Clasificación Mastitis Agudas Mastitis Crónica Inicio agudo con signos inflamatorio 1) Puerperales: por mala técnica de amamantamiento o mala técnica de vaciado de la mama. Lesiones del pezón por mala técnica de succión puede ser puerta de entrada paragérmenes. Tratamiento:  Absceso mamario: debe ser evacuado previa toma de material para cultivo y antibiograma.  Si no hay colección o absceso: ATB (cubriendo anaerobios gran (+) (-) y control y mejorar técnica de succión y amamantamiento. 2) No Puerperal: se procede de igual forma, pero es recomendable la toma de BIOPSIA INCISIONAL, para descartar un CARCINOMA.  Procesos inflamatorios crónicos y a repetición  Puede afectar 1 o ambas mamas  Pueden ser infecciosas  Pueden ser NO infecciosas: mastitis crónica granulomatosa, plasmositaria, inespecífica, por TBC, etc. Otras Patologías Mamarias Benignas No Tumorales  Eczema de Pezón  Secreción o derrame del Pezón PATOLOGIAS BENIGNAS NO TUMORALES Diagnósticos Diferenciales: cáncer de mama, por esto es indicada la punción. MAMOGRAFIA NO ESTA INDICADA: pues se resulta imposible comprimir las mamas por el dolor
  • 148.
    7.1 CIRUGIA II -UNIDAD 7 – CLASE 1 Manejo del derrame sospechoso por pezón Remitir a mastologo
  • 149.
    7.2 CIRUGIA II –UNIDAD 7 – CLASE 2 Factores de Riesgo: Hereditarios NO Hereditarios  Mutaciones GEN BRCA1/2 (7%)  Síndrome de Cowden  Síndrome de Peuzt-Jeghers  Antecedentes familiares son MUY IMPORTANTES: las probabilidades de desarrollar cáncer de mama aumentan significamente si la mamá, hermana o hija han padecido de la enfermedad (especialmente si el diagnostico fue antes de los 50 años).  SEXO FEMENINO  Edad: 50-55 años (incidencia aumenta con la edad).  Raza blanca  Menarca Precoz  Menopausia tardía  Edad del primer embarazo  Número de partos y tiempo trascurrido entre ellos.  Abortos espontaneos o inducidos  Terapia de reemplazo hormonal Presentación Clínica:  Nódulo o masa dentro del tejido mamario.  Retracción de la piel o del pezón  Cambios de coloración de la piel.  Asimetría mamaria.  Secreción sanguinolenta.  Adenopatía axilar. Grado de invasión en relación a los tipos histológicos: CÁNCER DE MAMA Es un problema de salud pública mundial, representa el tumor más frecuente en las mujeres y se originan en el epitelio de los ductos y lóbulos de la glándula mamaria. La célula mamaria normal por inactivación de genes supresores y activación de oncogenes, sufre mutación celular, por medio de factores de crecimiento y hormonales van proliferando. Estas células adquieren características invasoras y cambian los tejidos circundantes  Las células infiltran los tejidos y obtienen acceso a los VASOS LINFATICOS y SANGUINEOS, que permite la metástasis a otras regiones. RECORDANDO QUE NO ES EXCLUSIVAMENTE FEMENINO, SE PRESENTA EM HOMBRES EN 1% DE LOS CASOS y tienen PEOR EVOLUCIÓN De acuerdo al doctor es importante saber cuales son los tipos histológicos invasivos y no invasivos
  • 150.
    7.2 CIRUGIA II –UNIDAD 7 – CLASE 2 DIAGNOSTICO Diagnostico Clinico 1) Puede ser casual: durante un examen fisico por otra causa. 2) La paciente puede acudir por haber encontrado anormalidades en un AUTOEXAMÉN.  Por esto es FUNDAMENTAL ENSEÑAR Y ESTIMULAR a que todos realicen el AUTOEXAMÉN Diagnostico Imagenologicos 1) MAMOGRAFIA: es el mejor método para diagnóstico precoz  Imagen de la mama tomada con rayos X.  Este examen de screening reduce la mortalidad de las pacientes INDICACIONES DE MAMOGRAFIA a) Mamografía Diagnostica:  Pacientes Sintomáticas  Debe ser el primero estudio en mujeres >40 años b) Mamografía para Detección Precoz:  A partir de 40 años en forma ANUAL Examen Físico Mamario Se debe evitar realizarlo en el periodo menstrual a) Examén del area afecta: MAMAS  Lo mas frecuente es en posición de JARRA (manos en la cintura).  Ubicar el cuadrante de la anormalidad:  Cuadrante Superior Externo (CSE) – Cuadrante Superior Interno (CSI)  Cuadrante Inferior Externo (CIE) – Cuadrante Inferior INTERNO (CII)  Detallar las caracteristicas del nodulo: diametro, consistencia, asociados o no a retracción de piel o pezón, signos inflamatorios, secreción del pezon, y otras alteraciones. b) Examen Regional: REGIÓN AXILAR  Es esencial, buscando linfonodos  Se sienta frente al paciente colocando una mano en el hombro y el paciente coloca la mano en el hombro del examinador.  Se palpa el hueco axilar siempre contralateral  Mano derecha palpa axila izquierda, etc. Ganglio Centinela: es el 1 ganglio comprometido/afectado.  Se puede encontrarlo por 2 métodos: Niveles de BERG 1) Nivel I: borde lateral del pectoral menor 2) Nivel II: posterior al pectoral menor 3) Nivel III: borde medial del pectoral menor (subclavicular) ADENOPATIAS NO ES SIGNO DIRECTO DE MALIGNIDAD: hay patologías benignas que pueden cursar con adenopatías en región axilar 1. Inyección de azul patente: se diseca la axila y se busca el primer nódulo afectado (azul). 2. Inyección de Isotopos radiomarcados: con una sonda se busca y apita en el ganglio centinela. Regiones más afectadas: cuadrante superoexterno y mama izquierda
  • 151.
    7.2 CIRUGIA II –UNIDAD 7 – CLASE 2 2) ECOGRAFIA: después de la mamografía, es el examen mas utilizado para la detección y el diagnóstico; INDICACIONES DE ECOGRAFIA a) Pacientes jóvenes <30 años, gestantes o en lactancia b) Caracterización de nódulos detectados por MAMOGRAFIA c) Caracterización de nódulos NO detectados por MAMOGRAFIA d) En implantes mamarios para detección de roturas o colecciones e) Orientación de procesos percutáneos f) COMPLEMENTO DE MAMOGRAFIA: en pacientes con mamas muy grandes 3) RESONANCIA: alta sensibilidad para detección de cáncer de mama, pero baja especificidad, indicado en;  Diagnóstico de lesión sospechosa, en pacientes jóvenes de alto riesgo  Cáncer de mama oculto  CONTROL de implantes mamarios Confirmación Histopatologica  Una vez realizado el diagnóstico clínico e imagenológico se debe confirmar HISTOLOGICAMENTE. PAAF – PUNCIÓN ASPIRACIÓN CON AGUJA FINA TRUCUT – PUNCIÓN CON AGUJA GRUESA  Análisis celular (citológico).  Técnica segura para descartar malignidad  En lesiones de baja sospecha  Análisis de tejido (anatomopatológico).  Indicado para tumores con aspecto maligno Para lesiones BI-RADS 4 – 5  Facilita el diagnostico de malignidad, tipo histológico, características inmunohistoquímicas  Analiza presencia o ausencia de infiltración  Permite estúdios de factores e pronostico Ambas son guiadas por ECOGRAFIA  Cuando estas 2 opciones no estan disponibles se opta por la BIOPSIA QUIRURGICA ESTADIFICACIÓN Es el próximo paso después del diagnóstico clínico/imagenológico/histopatológico  Se hace la estadificación por TNM (Tamaño – Ganglios Axilares – Metástasis).  Solicitando: dependiendo de las sospechas y signos;  RX - TAC (tórax, abdomen, cráneo) – ECOGRAFIA HEPATICA – Centellografia Ósea  Los sitios más comunes de metástasis: pulmón, hígado (en forma de nódulos o linfangitis).  Otros: pleura (derrame pleural); SNC; huesos. MAMOGRAFIA NORMAL Clasificación Radiológica – BI RADS
  • 152.
    7.2 CIRUGIA II –UNIDAD 7 – CLASE 2 FACTORES PRONOSTICOS 1) EDAD: cuando más joven, más agresivo el cáncer;  <30 años: menor supervivencia, tienen más receptores hormonales negativos.  Mayor edad: tienen más receptores hormonales positivos, pero más comorbilidades (que puede limitar el tratamiento y la supervivencia). 2) Tamaño Tumoral: fuerte indicador pronostico, cuando mayor el tumor, menor el % de supervivencia.  2 – 5cm: 79% de supervivencia en 10 años 3) Grado Histológico:  Alto grado: PEOR PRONOSTICO  Depende de la afectación ganglionar y del tamaño. 4) Afectación ganglionar: indicador INDEPENDIENTE  Afectación linfática aumenta 4 a 8 veces la mortalidad. 5) Invasión linfovascular y marcadores de angiogénesis tumoral  Aumento de mortalidad de 60%. 6) Receptores hormonales  La presencia de receptores lleva a un mejor pronostico en los primeros años.  Pero NO A LARGO PLAZO 7) Oncogenes y genes supresores  Oncogen HER2 (+): empeora el pronóstico, reciben tratamiento con anticuerpo TRASTUZUMAB. 8) Índice mitótico: indicador de proliferación tumoral  >10 y menor de 5cm: 80% de supervivencia. 9) Tipo histológico  Invasivo cribiforme, tubular, tubulobular, mucinoso: supervivencia >80% en 10 años.  Cáncer Inflamatorio: mal pronóstico 28% de supervivencia a los 10 años 10) Otros factores que influyen en el pronóstico: presencia de metástasis, recaída antes de 5 años, aparición de segundo tumor, etc. TRATAMIENTO Debe ser Multidisciplinario (cirujano mastólogo, radioncologo, oncólogo, radiólogo, patólogo, etc) CIRUGIA: primera opción em estadios iniciales;  Mastectomía Radical Modificada: extirpación total de mama + vaciamiento ganglionar (NIVEL I-II-III).  Se realiza una incisión elíptica, posterior a la cirugía se deja un DRENAJE.  SIN TOCAR LOS PECTORALES  Mastectomía Halsted: a parte de la mastectomía se realizaba la resección de los pectorales.  YA NO ES UTILIZADA EN LA ACTUALIDAD. Los pilares del tratamiento son: CIRUGIA – QUIMIOTERAPIA – RADIOTERAPIA – HORMONOTERAPIA. ETAPA I: tumores <2cm com gânglios linfáticos negativos y metastasis no detectables ETAPA II: tumores >2cm, pero <5 cm, ganglios linfáticos negativos o positivos no fijos y metástasis no detectables ETAPA III: tumores >5cm, o tumor de cualquier tamaño con invasión de piel, a la pared torácica o a ganglios linfáticos positivos en el área clavicular sin prueba de metástasis ETAPA IV: tumores de cualquier tamaño con nódulos linfáticos positivo o negativos con METASTASIS distantes. Las opciones deben de algunos factores como: tamaño del tumor, localización, posibilidad de realizar radioterapia, resultados estéticos y preferencias de la paciente.
  • 153.
    7.2 CIRUGIA II –UNIDAD 7 – CLASE 2  Cirugía conservadora: a) Tumorectomía – Biopsia por Recisión b) Lumpectomia: incisión peri areolar, se extirpa el tumor rodeado de parénquima normal c) Cuadrantectomía: resección de 1 cuadrante + vaciamiento ganglionar axilar. d) Mastectomía subcutánea: se deja el complejo areola pezón, para realizar reconstrucción en el mismo acto e) Mastectomías simples o total: extirpación de toda la mama sin tocar los ganglios.  Reconstrucción Mamaria:  Colgajo Miocutaneo: de musculo dorsal ancho u musculo abdominal.  Prótesis de Silicona Quimioterapia: sirve para destruir las células que componen el tumor  Útil para eliminar enfermedades antes de desarrollar clones resistentes  Disminuye recaídas y mortalidad. Puede ser: a) Neoadyuvante (precirugía) b) Adyuvante: con reporte de anatomía patológica. Radioterapia: cuando existe zonas que no pudieron ser resecadas y postmastectomia  Reduce riesgo de recurrencia local Hormonoterapia: en pacientes con receptores hormonales positivos  Tamoxifeno (pre menopausia): bloquea el efecto de los estrógenos  Anastrozol o Letrozol (post menopausia) Siempre se debe hacer la resección de todas las lesiones, no hacer cirugía conservadora y dejar tumor en la mama. El vaciamiento ganglionar dependerá de la estadificación  Se puede buscar el GANGLIO CENTINELA: por los métodos ya explicados anteriormente  Se retira el ganglio para estudio anatomopatológico: se analiza si realmente necesita un vaciamiento masivo.  La biopsia del GANGLIO CENTINELA ES INDICADO EN LOS SIGUIENTES CASOS:  Carcinoma ductal in situ extenso  Axila clinicamente negativa: no se palpa gânglios pero com tumor grande.  PAAF de ganglios sopechosos negativo Se debe realizar siempre el ESTIMULO HORMONAL: para analizar la presencia de receptores hormonales.
  • 154.
    8.1 CIRUGIA II –UNIDAD 8 – CLASE 1 PUNCIÓN PLEURAL – TORACOCENTESIS  Indicado para diagnóstico etiológico de los derrames pleurales  No debe ser realizado en coagulopatías  Tener en cuenta los criterios de Ligth: para definir si es exudado o trasudado  Trasudado: liquido trasparente, límpido, sin grumos  Exudado: liquido con grumos, turbio.  Puede convertirse en terapéutica: alivio sintomático en los grandes derrames Complicaciones de la Punción Terapéutica: a) Edema ex vacuo: poco frecuente, la presión pleural cae a -20cm de H20. Se observa tos o disconfort retroesternal.  Se debe parar inmediatamente la toracocentesis en presencia de disnea o tos. b) Reacción Vagal – Neumotórax – Dolor – Sangrado BIOPSIA PLEURAL  Es indicado si pensamos en derrames por TBC o neoplásicos por las características del liquido  Liquido citrino, seroso o serohematico con predomínio mononuclear  Se realiza en quirófano con anestesia local  Se utiliza agujas especiales: de Abrahms o Cope.  Son utilizadas para enganchar la pleura parietal  Tienen una especie de GANCHO en la punta  Se envía la muestra a Anatomía Patológica  Es indicado que el paciente tenga un poco de líquido en la cavidad pleural: pues el líquido empuja al parénquima, actuando como protección de posibles lesiones.  SIEMPRE VERIFICAR PLAQUETA -- TP PROCEDIMIENTOS TÓRACICOS Las patologías torácicas pueden necesitar en algún momento la realización de algún procedimiento, son diversos procedimientos que pueden ser realizados: 1) Punción con aguja en el 7mo espacio intercostal (borde superior de la costilla inferior), en la línea axilar posterior 2) Se realiza en posición SENTADO: en la cama del paciente o en la urgencia. 3) Se utiliza anestésico local en la región de la punción. 4) En algunos casos puede necesitar la guía imagenológica 5) Se realiza estudio del líquido: se retira de 50 a 100 ml a) Citoquímico: pH, glucosa, LDH b) Bacteriológico: cultivo y antibiograma c) Citológico – Anatomia Patológica: buscando células malignas o atípicas. 6) En grandes derrames la punción puede ser terapéutica y permitir la evacuación de hasta 1200 ml de liquido y aliviar la disnea Antes de realizar, siempre se debe verificar:  Plaquetas deben ser >150.000/mm3  TP >70% ES ALTAMENTE recomendable (de acuerdo al DOCTOR ARCE): siempre realizar control posterior a la punción con RX de tórax
  • 155.
    8.1 CIRUGIA II –UNIDAD 8 – CLASE 1 DRENAJE PLEURAL  Es uno de los procedimientos más utilizados: colocación de un tubo en la cavidad pleural para drenaje; BIOPSIAS DE MASAS INTRATÓRACICAS  Indicadas en hallazgos de masas en el interior del tórax, para estudio anatomotologico, hay 3 formas: INDICACIONES  Neumotórax  Fistula Broncopleural  Hidroneumotórax  Hemotórax y Piotorax  Deben ser colocados en el 5to o 6to EIC  LINEA AXILAR MEDIA  Los tubos son medidos en FRENCH (FR)  Son multifenestrasdos, siliconados, con guía radiopaca a lo largo del tubo (para visualizar en la radiografía).  Es muy IMPORTANTE elegir bien el calibre del tubo  Tubos gruesos (28-36 FR): para LIQUIDO  Tubos finos (16-24 FR): para AIRE  Los tubos son conectados a un frasco especial – sellado bajo agua: tubo sumergido al líquido (suero fisiológico, o agua estéril), permite reestablecer la presión intrapleural negativa con sellado de agua que evita el reingreso de lo ya evacuado en el frasco y logran la correcta medición de los líquidos drenados.  Cada 6 – 8 horas – 24 horas: se hace medición de la cantidad de líquido que sale de la cavidad pleural.  Se debe realizar adecuado control posterior a la colocación: RX de tórax.  Es fundamental: fijar bien el tubo a través de puntos en bolsa de tabaco  Evitar tracciones durante los movimientos, pues puede extraer el tubo.  Mantener el frasco siempre por debajo de la cintura  Mantener el nivel de agua siempre por encima del extremo distal del tubo  250 – 400 ml de suero fisiológico, o agua estéril.  AIRE - TUBO FINO – DIRIGIDO A LA PORCIÓN APICAL  LIQUIDO – TUBO GRUESO – DIRIGO A LA PORCIÓN INFERIOR Para saber si el sistema esta funcionando correctamente debe estar OSCILANDO Es el movimiento de sube y baja del liquido del interior del tubo (hasta 5cm del tubo al salir del frasco) Si la oscilación es >5cm: indica ANORMALIDAD  Puede ser causa de FUGA DE AIRE por bullas, o sea, sigue perdiendo aire La presencia de BORBUJEO también indica anormalidad: en casos de neumotórax masivo, hay burbujeo, pero limitado por un tiempo, luego debe seguir solo la oscilación. Por Fibrobroncoscopía: cuando hay lesiones parenquimatosas centrales, existe mayor probabilidad de que esté en un bronquio principal o que contacte con él.  Bajo anestesia local (a veces con un poco de sedación) se logra llegar hasta la lesión y lograr una muestra, o realizar un cepillado y aspiración del mismo, o realizar una biopsia atravesando el bronquio. Por punción percutánea: en lesiones periféricas, donde la fibrobroncoscopia no llega, existe la posibilidad de realizar una biopsia con aguja guiada por imágenes (tomografía o ecografía) para obtener material. a) Con Aguja Fina - Punción aspiración con aguja fina PAAF: el patólogo nos podrá indicar solo el tipo de células (citología), b) Con una Aguja Gruesa - Trucut: el tejido obtenido logra resultados histopatológicos y posibilidad de estudios de inmunomarcación y moleculares.
  • 156.
    8.1 CIRUGIA II –UNIDAD 8 – CLASE 1 EXPLORACIÓN DEL MEDIASTINO VIDEOTORACOSCOPÍA  Útil para biopsia pulmonares directa en la actualidad  Pero permite explorar pleura – pulmones – mediastino – pericardio.  Paciente en el quirófano, decúbito lateral opuesto al lado de la exploración  Anestesia general e intubación selectiva pulmonar TORACOTOMIA  La incisión más utilizada es la posterolateral: con sección del músculo dorsal ancho y sección (o no) del serrato mayor, sobre todo en cirugías electivas.  En trauma de tórax, la incisión anterolateral es la preferida  Se puede explorar: pleura, pulmón, pericardio, mediastino. VENTANA – PELURO – PULMONAR  Toracostomia o pleurostomia, donde la cavidad pleural se deja abocada a la piel  Por una técnica llamada MARSUPIALIZACIÓN  Se resecan, con anestesia local intercostal, segmentos de las costillas (8 a 10 cm)  Del lugar más declive de la cavidad.  Indicadas en: a) Fistulas broncopleurales post operatorias b) Empiemas c) Hemotórax crónicos Por cirugía: videotoracoscopia o toracotomía, con anestesia general e intubación selectiva pulmonar. En el cáncer de pulmón se puede legar a necesitar una biopsia de adenopatías cervicales, hay 2 formas: a) Biopsia de Daniels: busca ganglios externos a la vena yugular interna. b) Biopsia de Albanese: busca los ganglios entre la vena yugular interna y la tráquea. Mediastinoscopia: utilizada en la estadificación del cáncer de pulmón, y para biopsia de adenopatías sospechosas de sarcoidosis o proceso linfoproliferativo  Se realiza en el quirófano, bajo anestesia general.  A través de un abordaje cervical supra esternal: se llega hasta la cara anterior de la tráquea y desde allí se diseca en forma digital hasta la carina, creando un espacio para la introducción del mediastinoscopio y posterior biopsia de las adenopatías bajo visión directa.  Son accesibles la mayoría de los niveles ganglionares a excepción del 5 y 6.  El sangrado es una complicación potencial que a veces requiere de una esternotomía para el mejor control. Mediastinostomía: consiste en el abordaje directo de la lesión ubicada en el mediastino, puede ser utilizada en masas grandes con o sin síndrome de vena cava superior, o en masas irresecables que no se logró histología por otros métodos.  En quirófano, bajo anestesia general  Incisión directamente sobre la masa. Indicaciones a) Enfermedad Pulmonar difusa b) Resección de lesión periférica y delimitada c) Resección de MTS
  • 157.
    8.2 CIRUGIA II –UNIDAD 8 – CLASE 2 El mediastino está comprendido entre:  Superior: orificio torácico superior  Inferior: diafragma  Posterior: Columna vertebral  Lateralmente: Hojas de las pleuras mediastinales Está dividido en: 1. Mediastino Anterior: entre esternón y pericardio contiene (timo, ganglios linfáticos, tejido conjuntivo y adiposo 2. Mediastino Medio: contiene corazón, grandes vasos, tráquea, ganglios linfáticos, tejido fibroadiposo. 3. Mediastino Posterior: vasos y nervios intercostales, cadena simpática, tejido fibroadiposo, ganglios linfáticos, aorta, esófago. Presentación Clínica  ASINTOMATICOS 35 - 45%: ausencia de síntomas es un buen indicador de benignidad.  Se diagnostican generalmente por Rx de tórax, hallazgo casual.  Algunos síntomas posibles son: o Dolor torácico o Disnea, Tos, Fiebre o Pérdida de peso  Sintomatología ESPECIAL: son más comunes en los tumores malignos  Compresión mecánica o invasión  Sx. Vena Cava Superior  Derrame pericárdico  Disfonía (por afectación del N.L recurrente)  Disfagia por compresión del esófago  Disnea: por compresión traqueal  Parálisis del nervio frénico. Afecciones más frecuentes de acuerdo a la localización MEDIASTINO ANTEROSUPERIOR MEDIASTINO MEDIO MEDIASTINO POSTERIOR  Timoma  Teratoma  Tumores Linfático  Linfomas  Tumores de la Tiroides  Bocio sumergido  Carcinoma  Lipoma  Linfangioma  Quiste broncogénico  Quiste pericárdico  Linfoma  Metástasis  Tumores neurogénicos  Quistes enterógenos  Meningocele Síndromes Para-Neoplásicos Son muy raros  Tirotoxicosis -Hipercalcemia  Ginecomastia -Hipoglicemia  Hipertensión -Diarrea TUMORES DEL MEDIASTINO El mediastino es la región que ocupa la parte media de la cavidad torácica entre ambos pulmones. Se clasifica en: anterior, medio y posterior. Puede ser asiento de patologías tumorales e infecciosas. El doctor cito en clase la división usando la tráquea  Por delante de la tráquea: mediastino ANTERIOR (región más frecuente de Tumores).  A nivel de la tráquea: mediastino MEDIO  Posterior a la tráquea: mediastino POSTERIOR LOS 4T
  • 158.
    8.2 CIRUGIA II –UNIDAD 8 – CLASE 2 Diagnóstico 1. Historia Clínica y Examen Físico: se debe siempre buscar datos para descartar los 4T  Pues las afectaciones son más frecuentes en la región anterior; 1) Timoma: buscar afectaciones como miastenia gravis. 2) Teratoma: como tiene origen germinal, es importante revisar las bolsas escrotales, pues puede haber la presencia de un tumor testicular, que dio metástasis al mediastino, pero la mayoría NO ES METASTASICO. 3) Tumor Linfático: palpar regiones gangliones para buscar linfadenopatias. 4) Tumores Tiroideos: buscar síntomas de hipertiroidismo e hipotiroidismo, y presencia de masa. 2. Solicitar Marcadores Tumorales:  BHCG: es diagnóstico de tumores germinales  B2microglobulina: se sospecha de linfoma, pero no es diagnóstico.  AFP- LDH- CEA 3. Exámenes Complementarios de Imágenes:  RX Tórax PA y Lateral: aquí se puede observar el ENSANCHAMIENTO DEL MEDIASTINO  Es el primer método a ser solicitado  Corazón agrandado por compresión: silueta en botellón  Diafragma elevado por afectación del Nervio frénico  TAC: contraste oral y endovenoso  La TAC sin contraste NO ES UTIL PARA ANALISIS DEL MEDIASTINO.  Cuando hay sospecha de tumor tiroideo, ya se solicita TAC DE CUELLO 4. Biopsia por punción con aguja fina: se solicita de acuerdo a los resultados anteriores  Útil para especificar el tipo de tumor  Hace el diagnóstico de malignidad en el 80-90%  Siempre es mejor la TRUCUT (mas especifica). 5. Cirugía: para toma de biopsia o para resección completa de la tumoración. NO ES INDICADO LA BIOPSIA EN TIMOMAS Pues el timo tiene una capsula, que, al puncionar, disemina el tumor por toda la glándula. HALLAZGOS EN EL MEDIASTINO ANTERIOR Linfomas Hasta el 70 % de los pacientes con linfoma en cualquier localización pueden tener afección mediastinal Sólo el 5-10 % se presenta en forma aislada como tumor de mediastino  B2microglobulina: se sospecha de linfoma, pero no es diagnóstico.  Tratamiento: medico (quimioterapia + radioterapia es de elección).  La cirugía está indicada: en caso de biopsia dudosa y para resecar masas residuales posterior a quimioterapia  Masas a nível del mediastino anterior  Puede observarse atenuación, partes blandas, homogéneo  Heterogéneo: indicando necrosis, cambios quísticos, hemorragias. Timomas Ubicado en el mediastino anterosuperior  Mas frecuente en 3° y 5° décadas de la vida, muy raro en niños  30% cursan con Miastenia Gravis  15 % de las Miastenias tienen Timoma.  Pueden ser benignos o malignos: invasión de capsula o tejidos vecinos indica malignidad  La mayoría es ASINTOMATICO: hasta el aumento de tamaño causar compresión  Diagnóstico: RX (ensanchamiento), se complementa con TAC, no hay marcador.  NO ESTA INDICADA LA PUNCIÓN  Tratamiento: extirpación quirúrgica (radioterapia cuando hay invasión local y exceresis incompleta).
  • 159.
    8.2 CIRUGIA II –UNIDAD 8 – CLASE 2 Tumores Endócrinos Más frecuente en mujeres entre 60-70 años  Generalmente extensión mediastínica de tumores cervicales  Bocio cervical Sumergido/Descendido  Tiroides intratorácico (aberrante): sólo representa el 1 % de todos los tumores del mediastino.  Bocio endotorácico o intratorácico: es cuando el tejido tiroideo ectópico, se desarrolla en el tórax.  Pueden encontrarse paratiroides cerca del polo superior del timo, y cursan con hiperparatiroidismo.  Pueden general compresiones, desviación de la tráquea, etc.  Tratamiento: quirúrgico  Bocio sumergido: cervicotomia.  Bocio endotorácico: toracotomía o esternotomía. Tumores de Células Germinales Más frecuente en niños y adultos jóvenes Disembriomas Homoplasticos: se originan en tejidos embrionarios propios del mediastino Disembriomas Heteroplasticos: originados en tejidos ajenos al mediastino  Teratomas, teratocarcinomas, seminomas, coriocarcinomas, etc  El teratoma se caracteriza por calcificaciones intratumorales (dientes).  Son benignos en el 60% - “No son metastásicos"  Hallazgos casuales, como ensanchamiento del mediastino.  BHCG (+) es útil en pacientes varones para el diagnóstico.  Causan compresiones de estructuras vecinas.  Tratamiento: resección quirúrgica. QUISTES Broncogénicos Pleuro - Pericárdicos  Más frecuentes 5%  Su epitelio es de tipo bronquial  Sintomatología aparece por compresión del árbol bronquial o por infección bronquial.  Tratamiento quirúrgico: resección del quiste, aunque sean asintomáticos  Se ubica en el ángulo pericardiofrénico  La mayoría es asintomático  Paredes finas con contenido liquido/claro.  Sintomatología: dolor torácico, y trastornos del ritmo cardiaco por compresión.  Tratamiento: Aspiración guiada por videotoracoscopia.  Cirugía: exceresis, en casos recurrentes o duda diagnóstica HALLAZGO EN EL MEDIASTINO MEDIO Tumores Neurogénicos Pueden originarse en: a) Nervios intercostales: neurofibroma, neurilemoma. b) Cadena simpática: ganglioma, neuroblastoma. HALLAZGO EN EL MEDIASTINO POSTERIOR  En adultos 95 % son benignos y asintomáticos  Cuando aumenta el tamaño, aparecen síntomas por compresión, como disnea.  En niños son generalmente malignos.  Se asocian al Von Recklinghausen especialmente los neurofibromas.  No tienen marcadores específicos.  Tratamiento: excerisis quirúrgica.
  • 160.
    8.3 CIRUGIA – UNIDAD8 – CLASE 3 Causas muy frecuentes: 1) Posterior a cirugía cardiaca: Síndrome de Hanuman.  Es la causa mas frecuente, 0.4 a 5% - mortalidad de 50% 2) Mediastinitis Necrotizante descendente:  Procesos odontogénicos son las causas mas frecuentes  Pero puede ser causado por: abscesos periamigdalinos, linfadenitis cervical (frecuente en niños), tiroiditis, perforaciones faríngeas iatrogénicas (en intubaciones).  Infección profunda del cuello que avanza a través de las fascias cervicotoracicas hasta llegar al mediastino  Las etiologías bacterianas encontrada es muy amplia, en general es mixta. 3) Secundario a perforaciones bronquial y/o traqueal, esofágica: suele presentar derrame pleural o neumoperitoneo. La perforación puede ser iatrogénica, o por ingestión de cuerpos extraños en ancianos (prótesis dentales, espina de pescado o pollo, pueden perforar el esófago y producir mediastinits). Factores de Riesgo: Etiologías: la flora es muy amplia, mixta. CLASIFICACIÓN AGUDA CRÓNICA – FIBROSANTE  Mas frecuente  Se inicia de manera local, pero con facilidad de convierte en una afección difusa  Poco frecuentes  Se deben a infecciones granulomatosas  Evolucionan lentamente  Tienen a producir fibrosis (produciendo síndrome compresivo principalmente de la vena cava superior). MEDIASTINITIS Proceso infeccioso que involucra el tejido conectivo interpleural a nivel de los órganos mediastinales.  El staphylococcus Aureus meticilino resistente es uno de los MAS LETALES, y evolución muy rápida.  Tx antibiótico desde el inicio, y de ALTO ESPECTRO  Los anaerobios han aumentado su incidencia en los últimos tiempos.
  • 161.
    8.3 CIRUGIA – UNIDAD8 – CLASE 3 Fisiopatología: la extensión de un absceso profundo de cuello hacia el mediastino se lleva a cabo por 3 vías que contienen tejido conectivo laxo: 1) Pre-Traqueal 2) Peri- Vascular – Parafaringeo 3) Pre- vertebral: dirigida por la fascia alar en:  Retrofaríngea  Retrovisceral  Zona peligrosa: desde la base del cráneo hasta el diafragma.  La trombosis de vasos pequeños causa necrosis tisular, hipoxia y edema extenso. Por ello, la progresión de la enfermedad no puede ser controlada sin una completa resección del TEJIDO NECROTICO. SINTOMATOLOGIA Existe una triada clásica Fiebre Dolor Retroesternal Taquicardia  Generalmente en la fase tardía presentan signos de sepsis, CID, SDRA, empiema  Dolor torácico, disnea, disfonía, disfagia, a pesar del drenaje cervical adecuado y manejo con ATB:  Se debe sospechar de mediatinitis  Otro motivo de sospecha: condiciones generales del paciente son desproporcionales (muy severas) con relación a las esperadas por un simples proceso agudo faríngeo u odontógeno. DIAGNOSTICO Se basa principalmente en: 1) Clínica 2) Estudios de imágenes: a) Radiografía de Tórax:  Puede mostrar presencia de enfisema en tejidos blandos, que se puede extender desde la porción cervical hasta el mediastino anterosuperior.  Ensanchamiento mediastinal, derrame pleural  Abscesos pulmonares, burbujas de gas, neumomediastino  En caso de perforación esofágica: engrosamiento de la pared del esófago, neumotórax o hidro neumotórax. b) TAC de cuello y Tórax: método más sensible para diagnostica la extensión  Los hallazgos diretos pueden durar hasta 21 días después  Los hallazgos indirectos: pueden durar hasta 2 meses La flora mixta en el aparato digestivo alto + limitado componente inmunológico celular del mediastino: explica la diseminación de la infección en el mediastino. LA TAC ES OBLIGATORIA: no solo para el diagnóstico correcto, pero también para planeación de cirugía, elección del lado de la toracotomía y para el seguimiento posterior del paciente.
  • 162.
    8.3 CIRUGIA – UNIDAD8 – CLASE 3 TRATAMIENTO ATB + Drenaje Mediastinal 1) Los ATB utilizados debe ser dirigidos contra ANAEROBIOS y AEROBIOS:  Beta lactamicos – Aminoglucósidos – Imidazol.  Es esencial utilizar ALTAS DOSIS – ALTO ESPECTRO.  Duración de al menos 4 semanas: ajustar de acuerdo a resultado de cultivo. Clasificación de Hasegawa – Para el Tratamiento  I: mediastino superior, arriba de la bifurcación traqueal  Puede abordarse únicamente por el cuello, generalmente no amerita toracotomía.  Puede ser realizado esternotomía  IIA: mediastino anterior e inferior  IIB: mediastino antero- inferior y posterior. 2) Abordaje Quirúrgico: se sugiere abordaje agresivo ya de inicio, las opciones de abordaje son:  La toracotomía es el método mas utilizado y mas efectivo.  La traqueostomía solo debe ser utilizada en casos con edema glótico con afectación de la ventilación.  La esternotomía media: puede complicarse con OSTEOMIELITIS.  El drenaje cervical combinado con TORACOTOMIA en el mismo tiempo quirúrgico:  Es la conducta de elección en paciente con mediastinitis descendente  Tratamiento es muy complejo por la alta gravedad, necesita abordaje MULTIDISIPLINARIO: intensivista, cirujano maxilofacial, otorrino, cirujano torácico, otorrinolaringología, nutrición, infectología La alta mortalidad (40-50%) es debido a: Retraso del diagnóstico + Tratamiento inadecuado + Manejo conservador + Drenaje Incompleto.
  • 163.
    8.4 CIRUGIA II –UNIDAD 8 – CLASE 4 Mecanismos de producción del derrame pleural (Sahn) 1) Aumento de la presión hidrostática a nivel de los capilares de la circulación pulmonar 2) Descenso de la presión oncótica en los capilares 3) Aumento de la presión negativa del espacio pleural 4) Aumento de la permeabilidad capilar a nivel de la pleura  Por patologias propias de la pleura 5) Alteración del drenaje linfático:  Por bloqueos o rotura del conducto torácico. 6) Paso de líquido desde la cavidad abdominal Etiología de los derrames pleurales EXUDADO TRASUDADO Aumento de la permeabilidad capilar a nivel del epitelio pleural, produciéndose el pasaje de proteínas a la cavidad. Las causas más frecuentes son las infecciones Son habitualmente bilaterales y originados en enfermedades médicas PLEURA ENFERMA PLEURA SANA – PATOLOGIA SISTEMICA a) Enfermedades malignas: metástasis pleural, carcinoma de pulmón, mesotelioma, linfoma b) Infección Broncopulmonar: neumonía bacteriana, TBC, neumopatía viral c) Infarto pulmonar (TEP) d) Traumatismo de tórax e) Neumotórax espontáneo f) Patología abdominal: pancreatitis, absceso subfrénico, esplenectomía, trasplante hepático g) Enfermedades sistémicas: LES, AR, pperiarteritis nodosa, mixedema. a) Insuficiencia Cardiaca: por aumento de la presión hidrostática capilar b) Cirrosis: disminución de la presión coloidosmótica por hipoalbuminemia severa c) Síndrome nefrótico: disminución de la presión coloidosmótica por hipoalbuminemia d) Atelectasia, TEP e) Obstrucción de la VCS Síntomas 1) Disnea: síntoma mas frecuente, se produce cuando el derrame es importante (>1/3 del tórax)  Puede aumentar con el decúbito contralateral, y con la presencia de dolor. 2) Dolor Pleurítico: por afectación de la PLEURA PARIETAL (la visceral no tiene inervación)  Generalmente se refleja en la pared torácica, o en hombro y cuello (cuando la lesión afecta el centro del diafragma, inervada por el N. Frénico). 3) Tos Seca: por irritación pleural. Derrame Pleural Acumulo de líquido en el espacio pleural La Cavidad Pleural Es un Espacio virtual: solo se hace evidente cuando acumula aire o liquido  Escasa cantidad de líquido: 5 – 15ml en cada hemitórax  Presión negativa  Sirve para intercambio de líquidos  Las pleuras viscerales y parietales están irrigadas por vasos dependientes de la circulación sistémica, pero el drenaje es diferente:  Capilares de la P. Visceral: drenan en las venas pulmonares  Capilares de la P. Parietal: drenan en la vena cava.  El liquido pleural fluye a un ritmo de 0,5 ml/hora.  La circulación linfática: es primordial (principalmente la parietal) para la absorción del líquido en la cavidad pleural. En los traumatismos torácicos: pueden estar implicados varios de los mecanismos.
  • 164.
    8.4 CIRUGIA II –UNIDAD 8 – CLASE 4 DIAGNOSTICO 1) Exploración Física: la semiología del derrame es evidente en una cierta cuantia;  Inspección: Hemitórax afectado puede estar:  ABOMBADO, poco móvil, en caso de derrames severos.  Disminución de la expansibilidad torácica.  Palpación: Disminución de la transmisión de las vibraciones vocales  Percusión: Matidez a la percusión  Auscultación: Abolición de la ventilación en la zona afecta  En algunas ocasiones: roce o soplo en el límite superior del derrame 2) Medios de Imágenes:  RX DE TÓRAX: son visibles derrames en posición AP, en cantidades de líquido >100 ml  Velamieto/Borramiento a nivel del seno costo frénico inferior Derrame Pleural Típico Derrame Pleural Masivo Derrame pleural atípico Liquido pleural libre, forma de menisco, con concavidad SUPERIOR. Produce desplazamiento mediastínico contralateral Liquido en las cisuras interlobares o subpulmonares  TAC: es más sensible que el RX, pues el derrame es visible con mínima cantidad de liquido  Indicado en casos de derrames encapsulados: para delimitarla patología pulmonar asociada al derrame y detectar implantes neoplásicos (es análisis de derrame pleural con sospecha maligna).  De acuerdo al doctor la TAC siempre es mejor por brindar mas detalles, para toma de decisiones.  ECOPLEURA: tiene desventaja que es operador dependiente  Útil para cuantificar con precisión el volumen del derrame pleural (en pacientes en ventilación mecánica o que no se puede poner en bipedestación).  También es usado para distinguir derrame de engrosamiento de pared. En los derrames de mediano volumen (500-1500 ml) Los signos radiológicos son más notorios.  La radiografía muestra habitualmente una opacidad homogénea, más densa en la base, que borra el seno costofrénico lateral y la imagen diafragmática.  En la parte superior se dibuja la curva de Damoiseau, consistente en un contorno cóncavo hacia arriba y ascendente hacia afuera. En caso de VELAMIENTO COMPLETO DEL HEMITORAX, puede ser: 1. Derrame pleural masivo: desplaza el mediastino al lado CONTRALATERAL del velamiento. 2. Atelectasia pulmonar completa: desplaza el mediastino al MISMO LADO del velamiento. 3. Antecedente de cirugía de neumonectomia
  • 165.
    8.4 CIRUGIA II –UNIDAD 8 – CLASE 4 3) TORACOCENTESIS – PUNCIÓN PLEURAL: indicado en todo paciente con derrame pleural  Se realiza el estudio del líquido pleural: Citoquímico: criterios de light, se compara liquido pleural con la sangre, para definir si es exudado o trasudado. Criterios de Light Deben tomarse concomitantemente a la toracocentesis proteína y LDH en sangre Basta 1 de los siguientes criterios para clasificar como EXUDADO PLEURAL No deben tener ningún criterio para clasificar como TRASUDADO 1. Relación proteína pleural/ plasmática > 0.5 2. Relación LDH pleural/ LDH plasmático > 0.6 3. LDH líquido pleural > 200 UI o >2/3 del limite normal. Glucosa: la presencia de baja concentración de glucosa en el líquido pleural, indica;  < 60 mg/dL: probablemente tiene un derrame para-pneumonico complicado o maligno.  <29 mg/dL: causado por artritis reumatoidea y empiema pleural Ph:  Si el ph del líquido pleural es < 7.20: indicación de inserción de tubo de drenaje pleural (liquido infectado).  Trasudados: 7,45 y 7,55  Exudados: 7,30 y 7,45 LDH: >1.000 indica infección ADA: útil para diagnóstico de tuberculosis pleural (>40 U/L). Citología: si hay sospecha de neoplasia (primaria o secundaria), en busca de células atípicas.  Se requiere al menos 10 ml de liquido pleural. Bacteriología: se realiza gram y cultivo, se solicita cuando hay;  Infecciones adquiridas en la comunidad: mas frecuente los AEROBIOS (Staphilococco aureus);  Cuando existen comorbilidades: gram negativos.  Infecciones intrahospitalarias: staphilococco aureus meticilino resistente, y gérmenes GRAM (-). 4) BIOPSIA PLEURAL: es necesario realizar en EXUDADOS de causa desconocida; a) Biopsia pleural a ciegas con aguja (Abrams o COPE):  Está indicada en sospecha de TBC pleural ya que en esta patología el compromiso sobre la superficie pleural es homogéneo y en sospecha de derramen pleural maligno.  Deben tomarse entre 4 y 6 biopsias: deben ser enviadas en un frasco seco para cultivo y las otras se envían en un frasco con formol al 10% para biopsia.  Complicaciones: dolor en sitio de punción, neumotórax, reacción vagal, hemotórax. b) Guiada por imágenes (ecografía o TAC):  Permite biopsiar engrosamientos pleurales (agujas 14 - 18G tipo tru-cut).  No requiere necesariamente de la presencia de líquido pleural, pero sí de engrosamiento pleural de al menos 2 cm a la ecografía y de 0,5 cm a la TAC.  Tiene alto rendimento en casos de carcinomatosis pleural con citología negativa  Complicaciones: neumotórax, el sangrado, el hematoma de pared. Atención: en ph <7,3 en el contexto neoplásico, indica bajo éxitos para pleurodesis Glucosa Pleural >50 de la glucosa plasmática indica infección Para analizar si el líquido está infectado se debe tener en cuenta los 3 criterios: 1. Glucosa >50 de la glucosa plasmática 2. Ph <7.20 3. LDH >1000
  • 166.
    8.4 CIRUGIA II –UNIDAD 8 – CLASE 4 c) Toracoscopia: técnica endoscópica que permite visualizar la cavidad pleural, biopsias y tratamiento.  Está indicada en el estudio de los exudados de causa desconocida y para hacer pleurodesis en el derrame pleural neoplásico y en ocasiones en derrames pleurales benignos refractarios  Puede ser realizada por neumólogos (toracoscopia médica), o por cirujanos (videotoracoscopia).  Es el GOLD ESTANDAR PARA EL DIAGNOSTICO DE DERRAME PLEURAL MALIGNO. TRATAMIENTO Trasudado: tratamiento medico  Se debe corregir la causa que se originó: diuréticos, etc. EXUDADO: ES INDICADO DRENAJE PLEURAL  En situaciones que el drenaje no es suficiente (fases FIBRINOPURULENTA), se realiza la:  DECORTICACIÓN PULMONAR: consiste en eliminar toda la fibrina adherida al pulmón, por el proceso infeccioso, para eliminar el foco infeccioso, y reestablecer la expansión pulmonar.  Es imposible sacar toda la fibrina, pero se logra retirar la mayoría.  Antes de terminar la cirugía se debe retirar una muestra para biopsia (descartar TB).  Se deja 1 o 2 drenajes pleurales.  En casos de situaciones avanzadas como el FIBROTÓRAX: se realiza la;  PLEUROSTOMIA – VENTANA PLEURO – PULMONAR: la cavidad pleural se deja abocada a la piel, por una técnica llamada MARSUPIALIZACIÓN. Se resecan, con anestesia local intercostal, segmentos de las costillas (8 a 10 cm) del lugar más declive de la cavidad, y se realizan lavados, para drenaje. Cuando se sospecha de derrame pleural neoplásico: con velamiento de hemitórax.  Se puede realizar la PLEURODESIS (unión de las pleuras viscerales y parietales): deja de existir la cavidad pleural, se realiza con talcos o frotes/abrasión de la pleura parietal.  Posteriormente pueden ser manejados con catéteres sin sellado bajo agua, permitiendo el retorno a su Domicio.  Se hace extracción de líquido cada 48-72 horas. Las 2 opciones de tratamiento serán explicadas en detalles en la clase de empiema.
  • 167.
    8.5 CIRUGIA II –UNIDAD 8 – CLASE 5 Etiopatogenia a) Por Inoculación Directa:  Postrauma: arma de fuego, arma blanca o cirugias.  Gérmenes: S. Aureus, anaerobios, pseudomonas.  Iatrogénicos: punciones, biopsias  Espontáneos: ruptura espontánea del esófago b) Por Inoculación Indirecta: gérmenes (neumococos, estreptococos).  Foco intratorácico: pulmón (neumonía), mediastino (floras mixtas) pared.  Foco extratorácico: vía linfática o hematógena. CRITERIOS CITOQUIMICOS QUE INDICAN INFECCIÓN  PH <7.2 – ES EL PATOGNEUMONICO DE INFECCIÓN  Glucosa < mitad de la glucosa en plasma  LDH >1000 UI/t Períodos anatomopatológicos: los 2 primeros (periodo agudo), los otros 2 (periodos crónicos); 1. Período exudativo o de difusión: puede durar de horas a días  Inflamación pleural aguda, exudativa, edema y congestión, infiltrado de PMN  Acúmulos de fibrinas, hojas pleurales congestivas.  Se desarrolla liquido citrino abundante, pobre en células y proteínas. 2. Período fibrinopurulento o de colección: 3 a 15 dias  Colección franca de derrame pleural (región posteroinferior de la cavidad)  Liquido comienza a absorberse y aumenta número de células y proteínas  Aparecen PMN y piocitos, células mesoteliales están hiperplásicas  La capa serosa está tapizada por tejido fibrinopurulento y necróticos.  Deposito fibrinoso; en forma de falsas membranas, que son pocos adherentes, fácilmente removibles.  Esta etapa indica el bloqueo de la infección e inicio de la FIJACIÓN DEL PULMÓN 3. Período de organización temprana: 2 a 8 semana.  Fibrina se deposita en capas pseudoestratificadas sucesivas (CASCARA).  Infiltrado linfocitario, células mesoteliales muy hiperplásicas  Comienza fenómeno de angiogénesis.  Lamina de fibrina, tiene una organización irreversible en la pleura  El pulmón esta encapsulado: está fijo por la capsula, no puede expandirse  PERO LA INFECCIÓN ES LOCALIZADA 4. Período de organización tardía o Fibrotórax – Paquipleuritis fibrosa: meses a años  Reacción del organismo a la cascara: se comporta como un injerto, que el cuerpo incorpora como tejido.  Se completa la angiogénesis de la cascara, y es invadida por fibroblastos (cascara dura, adherida).  Trasforma la pleura y la cascara en un solo elemento. Síntomas La forma de inicio varia mucho, pero generalmente hay síntomas generales  Dolor en puntada de costado difusa en la base del tórax: por irritación de los nervios intercostales.  Desaparece espontáneamente en pocos días, o con analgésico  Puede irradiar al hombro o abdomen superior (epigástrico, hipocondrio), simulando cuadro abdominal  Tos seca: la tos productiva indica compromiso del parénquima pulmonar.  Disnea - Fiebre – Escalofrios  Alteración del estado general: Taquicardia – Oliguria – Deshidratación. EMPIEMA Peritonitis del Tórax – es la acumulación de pus en la cavidad pleural. Puede acontecer independientemente de la edad Al examen físico, los hallazgos son iguales a los descriptos en el derrame pleural.
  • 168.
    8.5 CIRUGIA II –UNIDAD 8 – CLASE 5 Diagnóstico 1) RX tórax: opacidad difusa y homogénea: con velamiento del seno costo frénico derecho. 2) TAC SIN CONTRASTE: muy útil para observar detalles específicos. 3) Toracocentesis: muy importante para estudio del líquido. 4) Ecopleura 5) Fibrobroncoscopia: cuando hay sospecha de obstrucción de bronquio por tumor. 6) EFR – Función respiratoria: gasometría, espirometría. 1- Cascara que rodea el parénquima pulmonar. 2- Parénquima Pulmonar HEPATIZADO: pues la cascara le envuelve completamente (parece el hígado). 3- Colecciones tabicadas (mayor tiempo de evolución): hallazgo de ‘colecciones suspendidas’ es cuando mismo con el paciente acostado se observa las colecciones (las porciones grises más oscuras), en la porción anterior – posterior y lateral, indica que está en una organización temprana o tardía. Tratamiento Depende del germen implicado, estado inmunológico previo, retraso en el diagnostico o tratamiento incorrecto 1) Buena alimentación: aporte nutricional, pues gran parte de los pacientes sufren de trastornos nutricionales 2) Tratamiento ANTIBIOTICO EMPIRICO: se debe iniciar antes de obtener el examen bacteriológico del liquido pleural (que puede demorar hasta 48 horas), de acuerdo al microorganismo más frecuente. Puede ser ajustado posteriormente. 3) PUNCIÓN PLEURAL: es indicado para los empiemas que siguen los siguientes criterios:  Derrames paraneumónicos no complicados  PH<7,2  Liquido citrino, claros 4) Drenaje pleural: las indicaciones son; Posterior al DRENAJE el paciente NO EVOLUCIONA: 5) Decorticación pulmonar – Toalet Pleural: procedimiento que consiste en eliminar toda la fibrina adherida al pulmón (cascara) por el proceso infeccioso, cuanto más tiempo tarda, más estará adherido al pulmón.  Tiene 2 objetivos: eliminar el foco infeccioso y reestablecer la expansión pulmonar.  Puede ser por toracotomía (anestesia general) o videotoracoscopia  No es necesaria la intubación orotraqueal SELECTIVA, solo la normal.  Es indicado realizarla lo mas precoz posible: para evitar lesionar la pleura.  Se va literalmente descascarando (descascando) al pulmón Pus franca Sx compresión endotorácica Pioneumotórax Empiemas + sepsis Empiemas bilaterales simultáneos Empiema post-neumonectomia Ventana mediastinica Ventana Pulmonar  En el ejemplo, el ultimo orificio del tubo está lejos de la zona que necesita ser drenada (se visualiza como interrupción de la línea radiopaca).  Entonces el dreno NO ESTA DRENANDO la región necesaria.  La recomendación siempre es: si el problema es LIQUIDO, tubo grueso, y ubicados hacia atrás y abajo (dirigido hacia el seno costo frénico inferior).
  • 169.
    8.5 CIRUGIA II –UNIDAD 8 – CLASE 5 Complicaciones de la decorticación: Fugas aéreas: al lavar la cavidad, se puede observar pequeñas burbujas de aire en el pulmón, esto se debe a que la pleura víscera ha sido removido con la cascara (a veces es inevitable). Normalmente cuando ocurre la reexpansión del pulmón, las microfugas se sellan/cierran. Sangrado 6) PLEUROSTOMIA – VENTANA PLEURO – PULMONAR: se realiza en casos de FIBROTÓRAX (periodo de organización tardía).  Se deja abocada a la piel. Se resecan, con anestesia local intercostal, segmentos de las costillas (8 a 10 cm) del lugar más declive de la cavidad, que comunica la cavidad pleural al exterior.  Debe efectuarse en la etapa avanzada de la colección.  El objetivo es permitir el libre drenaje del empiema.  El mediastino debe estar fijo: se debe comprobar que la reexpansión pulmonar completa sea imposible. ¿Cuándo es indicada la decorticación pulmonar? Si a las dos semanas del inicio de la enfermedad no se comprueba reexpansión franca y se han descartado las lesiones endobronquial y parenquimatosa se realiza una decorticación temprana o precoz. La decorticación pulmonar ‘limpia el pulmón’: pues los antibióticos no consiguen llegar en el pulmón por la cascara de fibrina, una vez realizado el procedimiento, aumenta el flujo, y consecuentemente la llegada del medicamento. Esto acelera el proceso de recuperación del paciente. En pacientes con estado clínico crítico, hipoalbuminemia severa y persistencia de un cuadro infeccioso grave. Se realizan lavados sucesivos con suero fisiológico por esta cavidad, para que ocurra el drenaje. La herida cierra de 3 a 12 meses, la cicatrización es de adentro para afuera.
  • 170.
    8.6 CIRUGIA II –UNIDAD 8 – CLASE 6 Epidemiología: el pico se da en;  20 años - Neumotórax Simples – Primario  60 años - Neumotórax secundario  Historia familiar: 11%  El Hábito de fumar aumenta el riesgo (en >proporción en los hombres).  Mayor incidencia en hombres.  % de recidivas del primario es de 30% y secundario 40-56% CLASIFICACIÓN SEGÚN ETIOLOGIA Neumotórax Espontaneo Neumotórax Traumático Iatrogénico 1. Primario: sin enfermedad pulmonar clínica. 2. Secundario: complicación de una enfermedad pulmonar. 3. Catamenial: cuando se produce en relación al ciclo menstrual. 1. Lesión torácica penetrante 2. Lesión torácica contusa 1. Aspiración transtorácica con aguja 2. Colocación de vía venosa central 3. Toracocentesis 4. Barotrauma SINTOMATOLOGIA CLINICA Esta mas relacionado con la reserva funcional pulmonar, que con el grado de colapso pulmonar  Independiente de la actividad física, la mayoría ocurre en reposo.  Dolor intenso, punzante, bien localizado, homolateral, aumenta con movimientos y alivia con respiración superficial e inmovilización. NO depende de la cantidad de aire, se resuelve 48 hs.  Disnea en grado variable  Tos, Fiebre (en forma ocasional). DIAGNOSTICO Clínica - Examen Físico: a) Inspección: disminución de la motilidad del lado afecto b) Palpación: Disminución o ausencia de vibraciones vocales c) Percusión: hipersonoridad, timpánico. d) Auscultación: reducción o ausencia del ruido respiratorio. NEUMOTÓRAX Presencia de aire en la cavidad pleural con el consiguiente colapso pulmonar Causas de los N. Espontáneos Secundarios a) Enfermedades de las vías aéreas: EPOC, ASMA b) Enfermedad pulmonar parenquimatosa: neumonía necrotizante, o por pneumocytis carini. c) Tumores malignos: cáncer de pulmón, sarcoma, metástasis d) Enfermedad Pulmonar Intersticial: sarcoidosis, enfermedad del tejido conjuntivo, esclerosis, idiopática. Neumotórax Hipertensivo - Neumotórax a Tensión Existe un mecanismo de válvula que impide que el aire que salió de los pulmones, salga al exterior, lo que causa la compresión de los pulmones y la disminución de retorno venoso al corazón (a medida que sale el aire del parénquima pulmonar, empuja mas al pulmón, llevando a colapso, y desviación mediastinal contralateral, que causa un colapso cardiorrespiratorio) generando hipotensión, taquicardia, cianosis, ingurgitación yugular.  Punción de urgencia: en el 2 EIC, línea hemiclavicular para descomprimir el neumotórax hipertensivo, y lograr tiempo para el drenaje, se utiliza (pulsocat o jeringa). En el Neumotórax Primario: los síntomas y signos son mas intensos y llamativos. De entrada, hay que pensar en neumotórax hipertensivo siempre (buscando los signos sistémicos del mismo (taquicardia, taquipnea, signos de insuficiencia circulatoria y respiratoria).
  • 171.
    8.6 CIRUGIA II –UNIDAD 8 – CLASE 6 Exámenes de Imagen: 1) RADIOGRAFIA DE TÓRAX AP – LATERAL: primer método a ser solicitado, en inspiración;  Hiperlucidez (negro) del lado afecto: por la cantidad de aire  Aumento de EIC - Costillas Horizontales  Parénquima pulmonar reducido a un simples muñón.  Ausencia de TRAMA VASCULAR Cuantificación radiológica del Neumotórax: de acuerdo a la relación del muñón con la línea hemiclavicular;  Grado I: cuando el borde está por fuera de la línea medio-clavicular  EL NEUMOTORAX NO LLEGA EN LA MITAD DEL CAMPO PILMONAR).  Grado II: cuando coincide con la línea hemi-clavicular (en la mitad del hemitórax).  Grado III: cuando hay colapso pulmonar completo (la línea está parahiliar).  PULMON ESTÁ COMO UN MUÑÓN A NIVEL DEL HILIO PULMONAR. Otra Clasificación Radiológica: 1- Parcial: si la separación de la pleura visceral ocupa una parte de la cavidad pleural, siendo la más frecuente la apical 2- COMPLETO: cuando la separación entre la pleura visceral y la parietal se produce a todo lo largo de la cavidad pleural, pero sin llegar al colapso total. 3- TOTAL: si hay colapso pulmonar con formación uniforme de un muñón pulmonar. Neumotórax Pequeño: cuando la distancia desde el vértice pulmonar a la cúpula torácica es menor de 3 cm Neumotórax grande: cuando la distancia desde el vértice pulmonar a la cúpula torácica es mayor de 3 cm 2) TOMOGRAFIA: es indicada en los siguientes casos;  Dificultad para diferenciar un neumotórax de una enfermedad pulmonar bullosa.  Sospecha de colocación anómala del tubo torácico.  Dificultad para interpretar la radiografía simple de tórax por la existencia de enfisema subcutáneo RX en Espiración: Se observa el muñón pulmonar. TAC en ventana pulmonar: Ausencia de parénquima pulmonar izquierdo, el mediastino esta desplazado, pero no hay el muñón pulmonar. Esto es una BULLA pulmonar, diagnostico diferencial de neumotórax y es contraindicado la PUNCIÓN. En ocasiones de clínica evidente, pero RX en inspiración NORMAL: se puede solicitar un RX en espiración, donde se observa el neumotórax en algunos casos. En NEUMOTÓRAX, siempre se debe realizar el drenaje, y después pensar si necesita o no de cirugía
  • 172.
    8.6 CIRUGIA II –UNIDAD 8 – CLASE 6 TRATAMIENTO Paciente en observación: la reabsorción es muy lenta, y se debe estar atento pues puede transformarse en un neumotórax a tensión (debe haber alguien preparado para realizar la punción caso sea necesario).  Se debe realizar RX DIARIO. DRENAJE PLEURAL: tubo de pequeño calibre (14 -22 F) por ser aire, direccionado al ápice. Retirada del Tubo: cuando no encontramos síntomas de perdidas aéreas en el frasco (burbujeo) y pulmón expandido; 1. Sacamos la aspiración continua: observamos por 6 a 12 horas como se mantiene. 2. Repetimos la RX: si sigue el pulmón en su posición; 3. Se pinza el tubo durante 24 horas: si la RX esta en condiciones (pulmón mantiene expandido, paciente normal) 4. Se retira el DRENAJE: todo el proceso dura más o menos 5 a 7 días. BURBUJEA EL FRASCO Fuga por FISTULA - BULLAS PILOTOS DE AVIÓN Videotoracoscopia: en caso de BULLAS 1. Eliminar la causa: bullectomia. 2. Evitar la recidiva: se realiza pleurodesis (consiste en unir las 2 pleuras), por métodos mecánicos o químicos.  Mecánico: frote de la P.Parietal, lo que irrita la pleura, y cuando el pulmón inflar, se pegaran las 2 pleuras. Cuando no es posible por videotoracoscopia: Se realiza por método convencional 1. Se reseca el segmento afecto (bullectomia) 2. Evitar la recidiva: Pleurodesis mecánica. Solo cambia la vía de abordaje.
  • 173.
    8.7 CIRUGIA II –UNIDAD 8 – CLASE 7 Epidemiologia:  La relación varón/mujer es de 2,7. Pero en la actualidad se esta igualando.  Mas frecuente entre los 40 y 70 años (pico >50 años)  Se debe a que el consumo crónico de cigarrillos, demora cierto tiempo para afectar el pulmón.  Sólo el 2% aparece antes de los 40 años.  El pronóstico de los pacientes diagnosticados de cáncer de pulmón es sombrío.  La tasa de supervivencia a los 5 años con todas las fases combinadas es de sólo 5%. Inicio - Evolución:  Una célula normal, sufre una trasformación, y comienza a duplicarse. Debe tener alrededor de 1 billón de celular, para que sea visible por RX.  Por esto es fundamental: RX cada 6 meses en pacientes fumadores, para hacer el diagnostico precoz. Factores de Riesgo: consumo de tabaco, riesgos industriales, contaminación atmosférica, factores genéticos, cicatrices a nivel del parénquima pulmonar, exposición a uranio, pesticidas, asbestos, hidrocarburos aromáticos, arsénico, virus papiloma humano, patologías pulmonares previas.  Pero el más importante SIN DUDAS ES: CLASIFICACIÓN CPCP Cancer Pulmonar de células PEQUEÑAS - Microcítico CPNCP Cancer Pulmonar, células NO PEQUEÑAS Es el tipo menos frecuente - 20% de los casos Es el tipo más frecuente - 80-85% de los casos  Es el tipo más agresivo  Asociado al habito tabaquico  MUY RAPIDO CRECIMIENTO  Pronostico DESFAVORABLE  Tiempo de duplicación muy corto  Se localiza preferentemente en la zona central de los pulmones, pudiendo comprimir vasos u órganos localizados en ese nivel 1. Adenocarcinoma 25-40%: el, mas frecuente 2. Carcinoma escamoso 25-40% 3. Carcinoma de células grandes 10-15% 4. Acinar: subtipos papilares, bronquioloalveolar, sólido, mixto. 5. Carcinoma neuroendócrino de células grandes 6. Carcinoma adenoescamoso 7. Carcinomas con elementos pleomorficos. 8. Tumor carcinoide: Típico y atípico 9. Carcinomas de tipo glandular salival 10. Carcinoma inclasificable Cancer de Pulmón Hoy día es el cáncer más frecuente en el mundo (12, 6% de los canceres nuevos y el 17,8% de las muertes por cáncer). Tabaco y Cáncer Fumar eleva el riesgo de tener cáncer de pulmón 10 veces  El riesgo de cáncer aumenta con la edad: pero se relaciona DIRECTAMENTE con DURACIÓN - INTENSIDAD.  Se considera populación en riesgo: pacientes fumadores de >50 años, que haya fumado al menos 20 cigarrillos/día, durante al menos 10 años (mas aun si tiene carga familiar de cáncer de pulmón).  Al dejar de fumar por 10 años: el riesgo se iguala a los no fumadores.  Además, fumar produce cáncer en: labios, lengua, suelo de la boca, faringe, laringe, esófago, vejiga, páncreas y riñón. FUMADOR PASIVO: persona que está en contacto directo con el fumador. El paciente exhala todas las sustancias presentes en el cigarrillo, al ser inhalado por otra persona NO FUMADORA, puede ser un factor productor para el cáncer de pulmón.
  • 174.
    8.7 CIRUGIA II –UNIDAD 8 – CLASE 7 Los más frecuentes del grupo CPNCP: Manifestaciones Clínicas El cáncer de pulmón a menudo es insidioso y no produce síntomas hasta que la enfermedad está muy avanzada.  En fases iniciales la mayoría no presenta síntomas o pueden presentar sintomatología general e inespecífica como astenia, anorexia, perdida de peso, etc;  Cuando el paciente acude a consulta, generalmente es en ESTADIOS AVANZADOS, refiriendo: 1. TOS: generalmente primer síntoma, aumenta en frecuencia e intensidad 2. Hemoptisis: generalmente es el primer síntoma que CONVENCE EL PACIENTE a buscar ayuda 3. Dolor Torácico: queja de 50% de los pacientes con cáncer pulmonar, referido como SENSACIÓN DE PESO.  Si hay dolor constante es signo de mal pronostico (indica invasión nerviosa y ósea). 4. Cuadro Infeccioso: los carcinomas alteran el sistema mucociliar y predispone infecciones. 5. DISNEA: depende mucho del tiempo de evolución y del compromiso parenquimatoso. 6. Derrame pleural: afectación de la pleura por extensión directa del tumor. ADENOCARCINOMA Es el más frecuente del grupo en la actualidad  SIN RELACIÓN CON EL TABACO  Afecta en mayor proporción a las mujeres  Lesiones pulmonares PERIFERICAS  Dan metástasis RAPIDAMENTE Carcinoma Epidermoide – Escamoso Segundo mas frecuente del grupo  Relacionado com tabaquismo, es el que mas cavita, se necrosa com frecuencia.  Lesiones pulmonares CENTRALES (bronquios principales o lobares)  Pueden ser de gran tamaño, crecimiento lento. Se sospecha neumonía asociada a proceso maligno cuando: a) Fiebre, tos y producción de esputo con evolución lenta, con tratamiento ATB correcto. b) Cuando reaparece la neumonía en la misma localización posterior al tratamiento c) Cuando no se resuelve por completo las densidades radiográficas Obstrucción de vena cava superior: por compresión de la VCS  Primera manifestación: aumento insidioso del tamaño del cuello  Poco después aparece mareo al doblarse hacia adelante, la cara se congestiona y se pone cianótica y al despertar se observa edema periorbitario, "edema en esclavina".  Tardíamente: dilataciones venosas superficiales de gran tamaño sobre hombros, parte anterior del tórax, reborde costal e incluso paredes abdominales laterales. Síndrome de Pancoast- Tobías: el carcinoma que se origina en el vértice del pulmón, puede invadir las capas pleurales subyacentes, infiltrar el plexo braquial y afectar a la cadena simpática cervical, causando:  Dolor de brazo y hombro  Síndrome de Claude Bernard Horner del mismo lado:  Ptosis palpebral + enoftalmos + miosis.  Dolor puede ser grave e incapacitante: en axila y cara interna del brazo. Osteoartropatía pulmonar hipertrófica - Síndrome de Pierre-Marie: artralgias e incapacidad grave, extremidades están simétricamente afectadas, tumefacción, hipersensibilidad y limitación de los movimientos de áreas afectados, edema. En las radiografías: osteítis subperióstica y neoformación ósea (tibias y peronés).  Muchas veces acompañadas de lesiones en los dedos "dedos en palillo de tambor".
  • 175.
    8.7 CIRUGIA II –UNIDAD 8 – CLASE 7 DIAGNOSTICO EXAMEN FISICO: depende mucho de como y por que el paciente busca ayuda;  Inspección: cuando existe derrame pleural (abombamiento del hemitórax afectado y disminución de la expansión de la base afectada, si existe atelectasia (disminución de la excursión pulmonar).  Palpación: aumento de las vibraciones vocales en presencia de atelectasia y ausencia si hay derrame.  Percusión: matidez, cuando existe derrame pleural o atelectasia.  Auscultación: disminución de los ruidos respiratorios o sibilancias que se limitan a una región localizada del pulmón, en especial un lóbulo o un segmento, indican obstrucción bronquial parcial.  La ausencia de murmullo vesicular pude indicar la presencia de derrame pleural o de atelectasia.  Examen Regional: buscar circulación colateral en el tórax, edema en esclavina, ganglios linfáticos metastásicos.  Buscar metástasis; ganglios supraclaviculares, entre los músculos ECM, hígado, SNC, huesos, GSR.  Examen General: buscar hepatomegalias, dedos en palillo de tambor, hipersensibilidad ósea, etc. METODOS DE IMAGENES: 1) RADIOGRAFIA DE TÓRAX PA - LATERAL: es el primer método a solicitar 2) TAC DE TÓRAX CON CONTRASTE: es el segundo método, si es que hay hallazgo de masa en el pulmón.  Ayuda a observar la extensión de la lesión, afectación ganglionar y otras lesiones asociadas a nivel torácico. 3) ENDOSCOPIA: es el examen solicitado posterior a la TAC  Fibrobroncoscopia: es un examen DIAGNOSTICO en lesiones endobronquiales (permite biopsias para clasificar). Masa > 4cm Múltiples masas (metástasis) Cavitación (ESCAMOSO) ATELECTASIA por obstrucción Masa en campo superior Ensanchamiento mediastinal Masa en campo medio. Masa en el mediastino TODO NODULO PULMONAR ES CANCER HASTA DEMOSTRARSE LO CONTRARIO a cualquier edad, pero sobre todo en los grupos de riesgo
  • 176.
    8.7 CIRUGIA II –UNIDAD 8 – CLASE 7 Evaluación - Estudio de Extensiones  TAC de Tórax con contraste: permite visualizar lesión primaria, lesiones torácicas agregadas, afectación de ganglios mediastinales y otros.  TAC de abdomen con contraste: para buscar alteraciones en Hígado y suprarrenales  TAC de tórax – RMN: para descartar lesiones en SNC, si el paciente tiene síntomas neurológicos  Centellografía ósea: cuando sospechamos de lesiones óseas  PET-SCAN: combina TAC estándar + TAC con emisión de positrones. Muestra imágenes marcadas.  Marcan las células con captación aumentada (malignas). ESTADIFICACIÓN TUMORAL Se realiza el TNM  La clasificación TNM es una clasificación clínica.  En el postoperatorio, con los resultados anatomopatológicos:  Los pacientes son reclasificados en TNM siguiendo los mismos criterios precedentes. CLASIFICACIÓN POR ESTADIOS  Carcinoma Oculto: Tx N0 M0  Estadio 0: Tis N0 M0  Estadio IA: T1 N0 M0  Estadio IB: T2 N0 M0  Estadio IIA : T1 N1 M0 o T2 N1 M0  Estadio IIB : T3 N0 M0  Estadio III A : T3 N1 M0 o T1, T2, T3 N2 M0  Estadio III B: reagrupa los pacientes N3 M0 cualquiera sea el T y los pacientes T4 M0 cualquiera que sea el N  Estadio IV: reagrupa los pacientes M1 cualquiera que sea el T y el N TRATAMIENTO Operabilidad: el paciente es operable cuando su condición fisiológica previa y sus patologías previas esten compensadas para soportar el procedimiento con anestesia general. Resecabilidad: depende de algunos factores como;  Tamaño de la masa tumoral  Extensión Topográfica  Estado Fisiológico del paciente NX invasión loco-regional desconocido N0: ausencia de metástasis en los ganglios linfáticos regionales N1: metástasis ganglionares péri-bronquiales homos laterales y/o hiliares homos laterales incluyendo una extensión directa N2: metástasis en los ganglios mediastinales homolaterales o en los ganglios sub carinales N3: metástasis ganglionares mediastinales contra laterales o hiliares contralaterales o escalénicos, supraclaviculares homo o contra laterales N: Ganglios Regionales M0: ausencia de metástasis a distancia M1a: Nódulo contralateral o derrame pleural maligno M1b: presencia de metástasis a distancia M: Metastasis T: Tumor Primario I – II: son precoces de mejor pronostico A partir del III: tienen menor índice de supervivencia Paciente puede ser OPERABLE pero no RESECABLE RESECCIÓN COMPLETA DE LO “MALIGNO” RESPETAR AL MAXIMO EL TEJIDO “SANO” FUNCIONANTE Estudios pre tratamiento – para evaluar respiración  Gasometría arterial: permite saber cómo está la hematosis  Espirometría – DLCO (capacidad de difusión de CO2, cuando la espirometría no es satisfactoria).
  • 177.
    8.7 CIRUGIA II –UNIDAD 8 – CLASE 7 CIRUGIA EN CANCER DE PULMÓN: es la principal opción potencialmente curativa 1. Resección tipo Wedge – Resección en cuña – Segmentectomía Atípica:  Se retira solo la parte del pulmón que esta englobado al tumor. 2. Segmentectomía Pulmonar - TIPICA: solo se extirpa el tumor junto con una pequeña parte del pulmón  Se utiliza cuando el tumor es relativamente pequeño o cuando el paciente no tiene suficiente capacidad respiratoria como para realizar una cirugía más extensa. 3. Lobectomía pulmonar: se extirpa todo el lóbulo donde asienta el tumor  Es el procedimiento GOLD ESTÁNDAR junto con la linfadenectomia 4. Neumonectomia: se extirpa el pulmón afectado en su totalidad  Ya sea por compromiso de varios lóbulos por infiltración del tumor o afectación de bronquios o arterias QUIMIOTERAPIA En estadios avanzados mejora la calidad de vida y ofrece pequeños beneficios en la supervivencia a) CURATIVA: la intención en este caso es curar la enfermedad, puede ser como tratamiento único o asociado a otros. Se considera curado cuando no existe más evidencia de células tumorales. b) PALIATIVA: el objetivo es controlar los síntomas producidos por el tumor, para mejorar la calidad de vida del paciente y aumentar la supervivencia (cuando es posible). Dependiendo del momento que se administre podemos hablar de: 1) Quimioterapia de inducción o neoadyuvante: en primer lugar, antes de cualquier tratamiento. El objetivo es disminuir el tamaño tumoral: para realizar los tratamientos locales menos agresivos. 2) Quimioterapia Concomitante: se administra de forma simultanea a la radioterapia, permite >eficácia. 3) Quimioterapia Adyuvante: se realiza deforma complementaria despues de la cirugia, para prevenir recaídas. RADIOTERAPIA Puede ser curativa en una minoría de casos y paliativa en la mayoría. Se emplea como;  Terapia local: en la zona donde esta el tumor  Terapia locorregional: cuando se incluyen los ganglios cercanos al tumor. TRATAMIENTO POR ESTADIOS  Cáncer de Pulmón de células no pequeñas estadios I – II: cirugía es tratamiento de elección, pero debe ser critica la evaluación preoperatoria: estado general, capacidad respiratoria; a) Paciente operable: se realiza la resección completa o incompleta y se estadifica nuevamente posterior a cirugía, evaluando la necesidad de quimioterapia/radioterapia. b) Pacientes INOPERABLES por causas no carcinológicas: quimioterapia + radioterapia.  Cáncer de Pulmón de células no pequeñas estadios III A: la conducta varia a) Operable y tumor resecable: cirugía + quimioterapia posterior o el contrario. b) Operable y tumor NO RESECABLE: quimioterapia neoadyuvante (el tumor puede volverse resecable)  Tumor resecable posterior a quimioterapia: cirugía + radioterapia  Sigue irresecable: se realiza quimio + radioterapia c) INOPERABLE: quimioterapia + radioterapia  Cáncer de Pulmón de células no pequeñas estadios III B: no se benefician de cirugía inicial, el tratamiento de elección puede ser QUIMIOTERAPIA INICIAL + RADIOTERAPIA, o solo radioterapia.  Cáncer de Pulmón de células no pequeñas estadios IV: el enfoque terapéutico debe ser PALIATIVO  Los síntomas secundarios del tratamiento deben ser menos tóxicos que los síntomas de la misma  QUIMIOTERAPIA: es el tratamiento de elección  RADIOTERAPIA: puede ser eficaz en pacientes con compresión traqueal, esofágica o bronquial, metástasis óseas o cerebrales, dolor, parálisis de cuerdas vocales, hemoptisis, sx de la VCS. Se agrega LINDADENECTOMIA MEDIASTINICA o VACIAMIENTO GANGLIONAR MEDIASTINAL a todos los procedimientos Extirpación de los ganglios linfáticos mediastinales, y son enviados a anatomía patológica Se puede emplear 3 modalidades terapéuticas: CIRUGIA – RADIOTERAPIA – QUIMIOTERAPIA
  • 178.
    8.7 CIRUGIA II –UNIDAD 8 – CLASE 7  Cáncer de pulmón de células pequeñas: NO ESTA INDICADO TRATAMIENTO QUIRURGICO  La cirugía no aumenta la sobrevida, solo quita calidad de vida.  Paciente fallece en 1 – 2 años
  • 179.
    8.8 CIRUGIA II –UNIDAD 8 – CLASE 8 ORIGEN: continuación de la faringe, se inicia a nivel del borde inferior del músculo constrictor inferior de la faringe, a nivel del borde inferior del cartílago cricoides de la laringe (VC6 o VC7). TERMINACIÓN: se continúa con el cardias del estómago a nivel de la VT10 o VT11. El esófago atraviesa el diafragma con los 2 nervios vagos  Vago Derecho: Atrás  Vago Izquierdo: Adelante ESFINTERES ESOFAGICOS: ambos esfinteres permiten el transito del bolo alimentario, el eructo y el vomito. a) ESFINTER ESOFAGICO SUPERIOR (E.E.S. O ESFINTER CRICO-FARINGEO):  Impide el ingreso del aire al esofago durante la inspiracion (Esfinter anatomico y funcional) b) ESFINTER ESOFAGICO INFERIOR (E.E.I.) O GASTROESOFAGICO  Impide el reflujo gastro-esofagico (Esfinter funcional o zona de alta presion intraluminal) ARTERIAS DEL ESOFAGO  En el cuello: Arterias esofágicas superiores (ramas de la arteria tiroidea inferior).  En el tórax: Arterias esofágicas medias (son ramas de la aorta).  En el abdomen: Arterias esofágicas inferiores (ramas de las arterias frénicas inferiores y gástrica posterior). SINDROME ESÓFAGICO Está compuesto por síntomas de alteración de sus funciones (trasporte alimentario y prevención de flujo retrogrado) Los síntomas que conforman el síndrome esofágico son: disfagia, odinofagia, sialorrea, regurgitación. 1. Disfagia: dificultad para la deglución, de inicio brusco o progresivo. Se debe investigar si progresa de solido a líquido. Es referida según el sitio de de la lesión (el sitio donde refiere corresponde al nivel de la lesión o estenosis).  Disfagia Paradojal: presenta más dificultad para pasaje de líquidos que de sólidos. 2. Sialorrea: aumento de la secreción salival, para lubricar más y facilitar el paso de alimentos. 3. Regurgitación: retorno de contenido gástrico que regresa a la boca sin esfuerzo ni nauseas. 4. Odinofagia: deglución dolorosa. SIEMPRE SE DEBE SOSPECHAR DE CÁNCER 5. Otros síntomas: tos, pirosis, disfonía, hipo, dolor retroesternal, halitosis, hematemesis, astenia, anorexia, pérdida de peso o complicaciones respiratorias. CLASIFICACIÓN CONGENITOS ADQUIRIDOS  Malformaciones  Atresias  Fistulas Broncoesofagicas Con Antecedentes:  Ingestión de cáusticos  Traumatismos en general  Cuerpos extraños Sin antecedentes: a) Causa Esofágicas:  Tumores  Acalasia – Megaesófago  Divertículos  Estenosis post ERGE b) Causas Extraesofágicas: compresiones extrínsecas en cuello, mediastino, abdomen. Patologias Benignas del Esófago El esófago es un órgano del tubo digestivo que va de la faringe al estómago, su principal función es el transporte del bolo alimentario de la faringe al estómago.
  • 180.
    8.8 CIRUGIA II –UNIDAD 8 – CLASE 8 DIAGNOSTICO DE SINDROME ESOFAGICO 1) HISTORIA CLINICA + EXAMEN FISICO 2) Laboratorio Completo 3) Imágenes: el primer examen depende mucho de la disponibilidad, pero los 2 primeros a solicitar deben ser;  Esofagograma, y/o;  Endoscopia digestiva alta PATOLOGIAS QUE CAUSAN SINDROME ESOFAGICO ACALASIA  Ausencia de peristalsis primaria  Falta de relajacion del E.E.I.  Progresiva dilatación del lumen esofagico (MEGAESOFAGO)  DISFAGIA, REGURGITACION, PERDIDA DE PESO. Etiología – Epidemiologia: se presenta a cualquier edad, más frecuente en 3 y 5 década. a) Primaria – Idiopática: agentes etiológicos desconocidos pero asociados a alteraciones genéticas, patologías autoinmunes o degenerativas, infecciones virales (principalmente herpes virus). b) Secundaria: resultante de enfermedades sistémicas como:  Enfermedad de CHAGAS (infección por Tripanosoma Cruzi)  Enfermedades neuromusculares  Trastornos endocrinos y metastásicos DIAGNOSTICO 1. CLINICO: con los sintomas de sindrome esofagico 2. Radiologico Contrastada: ESOFAGOGRAMA 3. Video-Endoscopia Digestiva Alta (V.E.D.A): permite biopsiar. 4. Manometria Esofagica FUNDAMENTALMENTE: es el metodo que confirma el diagnostico. Los hallazgos diagnósticos de acalasia son: GRADO I: diámetro esofágico llega a 4cm GRADO II: diámetro mide de 4 a 6 GRADO III: diámetro mide entre 7-10cm GRADO IV: diámetro >10 cm, pierde eje vertical, aspecto de colon sigmoideo. Trastorno que dificulta el paso de alimentos y líquidos hacia el estómago, es la disquinesia (movimientos musculares anormales) primaria del esofago caracterizada por;  Aumento de la presión del esfínter esofágico inferior: >40mmhg  Relajación esfinteriana incompleta o ausente  Atonía del cuerpo esofágico: aperistalsis total del esófago Cola de Ratón o Pico de Loro Los 2 métodos se complementan para llegar al diagnostico TAC – PET SCAN – MANOMETRIA y otros exámenes mas específicos, no son de ENTRADA, se solicitan posteriormente según necesidad.
  • 181.
    8.8 CIRUGIA II –UNIDAD 8 – CLASE 8 TRATAMIENTO a) Transitórios – No quirúrgicos: para pacientes que no operables; o Dilatación neumática del esfínter: debe ser repetido hasta 4 veces al año o Toxina botulínica: se infiltra em 4 cuadrantes del esfínter.  Requieren nuevas dosis y va disminuyendo su potencia y duración. o Farmacológico: nitratos y bloqueadores de canales de Ca b) Definitivo – Quirúrgico:  Operación de Heller - Esófago - Cardiomiotomia Anterior - Plastia anti-reflujo  Luego de la cardiomiotomia se realiza la Plastia anti-reflujo  Indicado en los grados I-II-III  Esofagectomía: resección del esófago.  Indicado en grado IV. DIVERTICULOS ESOFAGICOS Representa en general un epifenomeno de un trastorno motor DIVERTICULO DE ZENKER: se forma en la cara posterior de la union faringo-esofagica, a nivel del triangulo de Laimer, comprendido entre el constrictor inferior de la Faringe y el musculo cricofaringeo. SINTOMAS:  Disfagia, regurgitacion  Halitosis: pues los alimentos quedan estancados en los diverticulos.  Bronco-aspiracion: alimentos estancados pueden ser broncoaspirados. DIAGNOSTICO: rx contrastada, VideoEndoscopia. TRATAMIENTO: 1) Exeresis – Diverticulectomia 2) Miotomia del crico- faringea 3) Plastia Antreflujo (si es epifrenico subdiafragmatico). ENFERMEDAD POR REFLUJO GASTRO-ESOFAGICO En condicion normal, el contenido gastrico refluye en el esofago en modesta cantidad de manera episodica. Si el reflujo es mas intenso y frecuente, se instaura la Enfermedad por Reflujo Gastro-Esofagico Fisiopatología: consiste en él;  AUMENTO DE LA PRESIÓN ABDOMINAL (obesidad, etc).  Hipotonía del Esfínter Esofágico Inferior SINTOMAS: los síntomas suelen ser progresivos; a) Tipicos: pirosis, regurgitacion, disfagia, vomitos, eructos, ahogos nocturnos. b) Dolor retroesternal y epigastralgia, inflamación o Descartar IAM c) Atipicos: dolor toracico, tos, laringitis, asma. d) Sintomas obstructivos o alteración en el transito (disfagia, dolor). LOCALIZACIÓN PATOGENESIS  Faringo-esofagico (de Zenker) Por pulsión: mucosa faringea se hernia.  Cuerpo esofagico (Epibronquicos) Por Tracción  Supradiafragmaticos (Epifrenicos) Por Pulsión: por aumento de presión, se hernia por un punto de debilidad sobre el diafragma. El reflujo puede causar ademas un cuadro de ESOFAGITIS: hiperemia, erosiones, ulcera, estenosis.  Metaplasia - Esófago de Barrett:  Predispone a CANCÉR DE ESÓFAGO.
  • 182.
    8.8 CIRUGIA II –UNIDAD 8 – CLASE 8 DIAGNOSTICO:  Video endoscopia digestiva alta: se puede observar congestión e hiperemia, erosiones aisladas, erosiones confluentes, ulceras esofágicas, estenosis.  MANOMETRIA ESOFAGICA: registro eléctrico de las contracciones peristálticas del esófago.  pHmetria 24 horas: estudio complementario que evalúa el material gástrico y sus distintas modalidades de refluir en forma prolongada (24 horas).  Radiologia Contrastada: observa las características del tránsito esofágico, útil para evaluar la longitud del esófago. TRATAMIENTO: debe tener el enfoque de control de síntomas y control del RGE;  Medidas higienicodieteticas  Neutralizantes e inhibidores de la secreción acida gástrica  Proquineticos  Protectores de la mucosa esofágicas: sucralfato.  Cirugía Anti-reflujo: clásica o endoscópica LESIÓN CAUSTICA DEL ESÓFAGO Acido o alcalino ingerido accidentalmente o por intento suicida, la lesión está en función de ciertos factores como; o Cantidad ingerida. o Estado físico: liquido o solido. o Tiempo del contacto Posibilidad de complicaciones inmediatas y obitus:  Hemorragia, mediastinitis por perforación, edema laríngeo, shock. Tratamiento: cirugía reconstructiva (esofago-colonplastia). Si el paciente evoluciona: va a la estenosis cicatrizial Paciente con ausencia de lesión – Estadio A – Tratamiento sintomático y control  Cambios de hábitos que mejoran el aumento de presión: bajar de peso, evitar alimentos (alimentos grasos, cafeína, etc), levantar la cabecera de la cama.  Uso de neutralizantes de secreción acida y protectores de la mucosa:  Bicarbonato de sodio, combinaciones de magnesio, aluminio, sucralfato. Paciente con lesión mucosa en esófago o supra esofágica Es necesario curar las lesiones además del control sintomático  Se usan los IBP Paciente con lesiones inflamatorias mas severas  Mejorar la calidad de vida con el control sintomático  Curar las lesiones: IBP  En algunos casos puede ser necesario la cirugía anti-reflujo
  • 183.
    8.8 CIRUGIA II –UNIDAD 8 – CLASE 8 PERFORACIÓN ESOFAGICA Esta perforación puede ser; 1) YATROGENICA (65-70%): post-dilatación esofagica o por video-endoscopia. 2) ESPONTANEA: rotura post- emetica o sindrome de Boerhaave (consiste en la perforación esofagica asociada a multiples vomitos, difiere del MALLOWY-WEIS pues en mallory solo hay laceraciones y no perforación). Lo que lleva a una MEDIASTINITIS AGUDA. 3) TRAUMATICA: trauma directo o por cuerpo estraño. Cuadro clinico grave, de elevada mortalidad, necesita de tratamiento en Centro especializado.
  • 184.
    8.9 CIRUGIA II –UNIDAD 8 – CLASE 9 Etiologías: es más frecuente en hombres, 50% están en el tercio medio a) Se citan factores dietéticos:  Consumo de nitrosaminas, alcohol, tabaco, mate, café, bebidas calientes. a) Patologías predisponentes: esófago de Barret (alto riesgo de adenocarcinoma), acalasia b) Condiciones Predisponentes: factores genéticos, desnutrición, papilomavirus, gen mutante Clasificación Anatomopatológica Carcinoma Escamoso – Epidermoide Adenocarcinoma  Es el más frecuente en todo el mundo  Asienta de forma similar los distintos segmentos del esófago.  Mas frecuente en tercio SUPERIOR Y MEDIO  Relacionado con consumo de alcohol y tabaco  Asienta en el esófago distal  Se relaciona con ERGE y obesidad.  Mas frecuente en TERCIO INFERIOR. FACTORES DE RIESGO FACTORES DE RIESGO  Genero y raza: mas frecuente en raza negra y mujeres de raza blanca, > en hombres.  Tabaquismo: uno de los principales.  Alcohol: es relativo, aumenta con la cantidad.  Dieta y nutrientes: mate caliente.  Genética: enfermedad TIOLOSIS esta relacionada.  Género y raza: más en hombres, y de raza blanca.  ERGE y Esófago de Barret.  Obesidad: aumentan el riesgo.  Tabaquismo. Presentación Clínica a) Disfagia Progresiva de solido a liquido b) Pérdida de peso: generalmente pacientes desnutridos. c) Sialorrea – Tos – Hematemesis d) Dolor torácico: menos frecuente, pero puede ser señal de invasión al mediastino e) Odinofagia: si hay ulceración de una lesión de esófago. f) Hallazgos más insidiosos: anemia, linfadenopatia mediastinal, ronquera (invasión del NLR). Diagnostico 1) Los mejores métodos para inciar es la ENDOSCOPIA DIGESTIVA ALTA – ESOFAGOGRAMA  EDA: es muy ventajosa pues permite realizar la BIOPSIA para estudio de la masa.  También es útil pues permite la colocación de una sonda, para alimentar al paciente (cuando esta obstruido).  Esofagograma: permite analizar la EXTENSIÓN de la tumoración Cáncer de Esófago Degeneración y crecimiento desordenado de células, que pueden abarcar segmentos desde el esfínter esofágico superior hasta el cardias. Ocupa el 8vo lugar entre los CA digestivos, es uno de los tumores con mayor progresión en los últimos años De acuerdo al Dr Arce siempre debemos iniciar con Esofagograma y/o EDA Esofagograma con patrón maligno (estrechez del tercio medio). EDA: masa que obstruye la luz.
  • 185.
    8.9 CIRUGIA II –UNIDAD 8 – CLASE 9 ESTADIFICACIÓN 1) TAC de cuello – tórax – abdomen con contraste: es el primer método para evaluar TNM 2) En estadios INICIALES: se puede utilizar la ECOENDOSCOPIA  Tiene un traductor ecográfico que permite visualizar la extensión del tumor en la pared del esófago y permite realizar biopsias, pero solo en tumores en estadios iniciales. 3) Fibrobroncoscopia: si hay sospecha de invasión de árbol bronquial. 4) PET-SCAN: permite evaluar TNM de todo el cuerpo (Excepto cerebro). Pero no es tan disponible. TRATAMIENTO 3 Pilares: Quimioterapia – Radioterapia – Cirugía Cirugía: esofagectomía en 3 campos (toracoscopia – laparoscopia – cervicotomia). a) Se realiza Intubación selectiva pulmonar b) Primera incisión es en el tórax - Toracotomía: paciente en decúbito lateral c) Posterior a esta, se coloca el paciente en decúbito dorsal y se realiza las incisiones en cuello y abdomen:  Laparoscopia – Cervicotomia Propuestas terapéuticas Solo los EPIDERMOIDES responden bien a radioterapia Se debe realizar un reemplazo del esófago: 1. Estomago: es el más indicado, se realiza una tubulización gástrica (estomago adopta forma de tubo por sutura manual o mecánica), para que pueda ocupar el lugar del esófago.  Luego se recomienda la anastomosis en el cuello. 2. Reemplazo por colon derecho: es la segunda opción. 3. Reemplazo por asa yeyunal: es la tercera opción. Cuando no se puede realizar la cirugía: por ser cáncer muy avanzado (irresecable), o paciente no está en condición.  Se realiza quimioterapia, radioterapia  Tratamiento quirúrgico paliativo: utilizando prótesis o stent (vencen la obstrucción del esófago, para que pueda reestablecer el flujo). ANTES DESPUES Otro pilar importante es la NUTRICIÓN: la vía enteral temprana después de la cirugía es clave (yeyunostomía) pues preserva la integridad de la mucosa intestinal y mejora la función inmunológica.
  • 186.
    8.9 CIRUGIA II –UNIDAD 8 – CLASE 9 OPERABLE INOPERABLE a) Resecable: resección + radioterapia + quimioterapia. b) NO RESECABLE: paliación, by pass, radioterapia, laser, intubación. a) Gastrostomía b) Yeyunostomía Complicaciones post operatorias: pulmonares, fistulas, quilotórax, mortalidad.
  • 187.
    9.1 CIRUGIA II –UNIDAD 9 – CLASE 1 Consiste en el manejo PRE-HOSPITALARIO  Comienza en la HORA DORADA (primeros 60 min posterior al trauma) del paciente traumatizado:  Control y protección de la vía aérea  Protección de la columna cervical  Control de hemorragias externas  Inmovilización del paciente y de áreas afectas (fracturas)  Reanimación del paciente en el local del hecho.  Triage y trasporte al hospital apropiado más cercano (de preferencia un centro especializado en trauma). Sistema de Categorización de pacientes  Basados en: recursos de personal, equipos disponibles, necesidad de tratamiento del paciente.  Los colores son útiles en accidentes grandes: con muchos pacientes politraumatizados, para centralizar y dividir la atención a los mas necesitados en el momento. Evaluación Inicial del Paciente Politraumatizado La evaluación del trauma consiste en 6 pasos: 1 – PREPARACIÓN EL ATLS preconiza encarar los cuidados definitivos en el HOSPITAL, no en el lugar de los hechos.  Pero la resolución de problemas que comprometan el ABC debe iniciar el personal PRE- HOSPITALARIO, desde el primer contacto con el paciente y/o durante su traslado. 2- TRIAGE El doctor comento más el triage por colores
  • 188.
    9.1 CIRUGIA II –UNIDAD 9 – CLASE 1 Consiste en la secuencia A-B-C-D-E de la reanimación  Todos los esfuerzos en esta etapa son enfocados en SALVAR LA VIDA y restituir al paciente al estado normal  Cualquier medico capacitado puede y DEBE llevar a cabo la valoración primaria e iniciar la reanimación.  Debe estar dirigida por 1 responsable que se ubica en la CABECERA DEL PACIENTE (líder del grupo), es quien recibe al paciente y maneja la vía aérea (intubación), y de preferencia debe ser un cirujano general o de trauma. Síntomas que el paciente manifiesta cuando tiene obstrucción:  DISNEA – TAQUIPNEA  Estridor – Uso de musculatura accesoria – Tiraje  Paciente AGITADO  Hipoxia: que se evidencia como cianosis  Colocación inmediata de SONDA DE DRENAJE PLEURAL conectada a sistema de sellado bajo agua.  Excepto en contusión y tórax inestable. 1- Cerciorarse de buena entrada de aire: prestar atención a movimientos nasales y bucales. 2- Cerciorarse de las retracciones musculares intercostales y supraclaviculares 3- Descartar cuerpos extraños orofaríngeos: especialmente en pacientes inconscientes. ATENCIÓN CON LA LENGUA DEL PACIENTE: en pacientes inconscientes, es el primer elemento que obstruye la vía aérea. Con una maniobra de ELEVACIÓN DEL MENTON, se obstruye la vía. 4- Manipuleo cuidadoso de columna cervical:  Todo paciente politraumatizado tiene lesión cervical, hasta demostrarse lo contrario.  Se debe hacer una inmovilización y solicitar RX de columna cervical AP y LATERAL descartando lesiones. 3 – EXAMÉN - VALORACIÓN PRIMARIA A - VIAS AEREAS + CONTROL DE LA COLUMNA CERVICAL Controlar y mantener vías aéreas libres y permeables: abarcamos desde la observación hasta el abordaje QUIRURGICO de la vía aérea. a) Dispositivos para soporte ventilatorio transitorio:  Cánulas de mayo, mascarillas, dispositivos para bolseo con reservorio de O2 b) Dispositivos para soporte ventilatorio definitiva:  Intubación orotraqueal o nasotraqueales y traqueostomía. Siempre se debe realizar los procedimientos con control de la columna, pero las MANIOBRAS DE URGENCIA para las vías respiratorias NO DEBEN RETRASARSE POR RX diagnóstico de la columna cervical: pues la vía aérea es mas importante en estos casos. B – RESPIRACIÓN – VENTILACIÓN Se realiza inspección, analizando expansión torácica, lesiones de la pared, asimetrías, auscultación de los MV, palpación, percusión. Se debe descartar (orden decreciente de gravedad); 1- Neumotórax Hipertensivo 2- Neumotórax Abierto o Traumático. 3- Tórax Inestable – Bolet Torácico – Tórax Flácido:  Fractura de varias costillas (3-5), en dos partes en cada costilla.  Se trata la hipoventilación y la hipoxemia: control de ventilación, saturación, restricción hidrica. 4- Hemotórax Masivo: a partir de 3 litros de sangre (1,5 litros en cada lado), MATTE a la percusión. 5- Taponamiento Cardiaco C – CIRCULACIÓN – CONTROL DE HEMORRAGIAS  Control de presión arterial y pulso, diuresis  Dilatación venosa cervical: en hipovolémicos pueden no dilatarse  Diuresis horaria  ECG o monitor.
  • 189.
    9.1 CIRUGIA II –UNIDAD 9 – CLASE 1  Los catéteres EV durante la reanimación inicial deben ser colocados en VENAS PERIFERICAS, deben ser cortos y del mayor calibre posible que permita la anatomía del paciente (>tamaño = >velocidad).  Se debe realizar la expansión con FLUIDOS TIBIOS: suero fisiológico al 0,9% o Ringer calentados en microondas a 39 grados, para evitar la HIPOTERMIA del paciente.  Paciente en shock HIPOVOLEMICO, NO SE TRATA DE FORMA AGUDA CON VASOPRESORES, ESTEROIDES.  La restauración de volumen con cristaloides y sangre es importante pero secundaria a la identificación del sitio de pérdida de sangre y el control hemodinámico. CATEGORIZACIÓN DE LA GRAVEDAD DEL TCE  TCE Mínimo: 15  TCE LEVE: 14  Glasgow 15 + perdida de conocimiento <5min o trastorno de la memoria.  TCE MODERADO: 13 a 9, o perdida de conocimiento >5min o focalización neurológica  TCE GRAVE: 8 a 5  TCE CRITICO: 4 a 3 (es el menor puntaje) Una vez realizado el A-B-C-D-E: se concluye la evaluación primaria con un ECOFAST: Buscando liquido libre en espacios característicos; 1) Se inicia en el Abdomen:  Fondo de saco de Douglas  Espacios hepatorrenales de Morrison  Espacios parietocolicos  Espacios subfrénicos derecho e izquierdo 2) Cavidad Pleural derecha e izquierda 3) Saco Pericárdico D – DEFICIT NEUROLOGICO En el examen primario se limita a la valoración de la ESCALA DE GLASGOW  La calificación varia de: 3 (calificación más baja) a 15 (normal). E – EXPOSICIÓN DEL PACIENTE  Se debe desvestir completamente el paciente, cortando la ropa para no movilizar.  Se busca lesiones ocultas en axilas, región perineal, espalda (movilización en bloque)  Se debe controlar la perdida de calor para prevenir la HIPOTERMIA  Cubrir el paciente con manta térmica (para prevenir la TEMIDA HIPOTERMIA). LA TEMIDA TRIADA MORTAL HIPOTERMIA – ACIDOSIS – COAGULOPATIA
  • 190.
    9.1 CIRUGIA II –UNIDAD 9 – CLASE 1 Una vez concluido el primario y la reanimación adecuada se pasa a la segunda etapa del manejo inicial  História Clinica + examen físico tradicional  Estúdios auxiliares de diagnósticos  Procedimientos especiales:  Uretrocistografias, esofagogramas o lavado peritoneal diagnostico.  Sondas urinarias, nasogástricas: pueden ser realizadas ya en la evaluación primaria.  Repetir la evaluación primaria si hay necesidad Generalmente en sala de urgencia, por monitor multiparamétrico: controlando PA, saturación, diuresis, etc.  PROCEDIMIENTOS DEFINITIVOS: se lleva a cabo en el quirófano o en la unidad de cuidados intensivos.  El manejo del paciente puede requerir manejo multidisciplinario.  TRASFERENCIA: una vez estabilizado si se encuentra en un centro de baja complejidad, debe ser preparado para su trasferencia a un centro especializado en trauma. a) El médico que trasfiere: es obligado a evaluar el carácter urgente de la trasferencia y decidir la forma de trasporte, nivel de complejidad de la unidad que trasportará y el personal que acompañará. b) El medico receptor: tiene la responsabilidad de sugerir maniobras adicionales para mejorar la trasferencia. 4 – EXAMEN SECUNDARIO EL ABCDE debe ser repetido cuantas veces sea necesario y/o si el paciente presente alteraciones hemodinámicas o del sensorio para descubrir lesiones no identificadas. Podemos retroceder los pasos, lo que manda es el estado del paciente. 5 – VIGILANCIA Y MONITORIZACIÓN 6 – ESTABILIZACIÓN Y TRASFERENCIA A CUIDADOS DEFINITIVOS
  • 191.
    9.2 CIRUGIA II –UNIDAD 9 – CLASE 2  Las muertes: pueden ser INMEDIATAS (en el local del accidente), MEDIATA (30 min a 3 horas), TARDIAS  <10% traumas cerrados y 15-30% de los penetrantes, requieren cirugía.  La mayoría son tributarios de manejo conservador, con adecuada oxigenación, analgesia e inserción de tubo  EL 80 % DE LOS TRAUMATISMOS DE TORAX NO REQUIEREN INTERVENCION QUIRURGICA  El 75% de los politraumatizados graves presentan traumatismo torácico. Clasificaciones 1. Según solución de continuidad de la pared torácica: a) Traumatismo abierto: existe la solución de continuidad. b) Traumatismo cerrado: no hay lesión de continuidad  Directo: Compresión, alta velocidad  Indirecto: torsión, deslizamiento, inmersión 2. Según la integridad de la pleura parietal: a) Traumatismo penetrante: hay afectación de pleura parietal b) Traumatismo no penetrante: la pleura parietal no esta afectada. 3. Según presente orificio de entrada y salida: a) Traumatismo perforante b) Traumatismo no perforante 4. Según asociación a otras áreas: a) Traumatismo torácico puro b) Traumatismo toracoabdominal c) Traumatismo cervicotorácico d) Traumatismo en el politraumatizado MANEJO Valoración Primaria: 1) Inspección – VER: esfuerzo respiratorio, FR, evidencia de disnea (aleteo, tiraje, músculos accesorios)  Buscar movimientos paradójicos del tórax, como también las huellas del trauma tales como laceraciones, heridas, la señal del cinturón de seguridad, y las lesiones características de las heridas penetrantes. 2) Palpación (SENTIR): pueden hacerse evidentes desviaciones de la tráquea, que pude significar presencia de aire y menos frecuentemente de sangre.  También se deben sentir y comparar los movimientos de la caja torácica. Las áreas dolorosas o de crepitación son características de la presencia de fracturas costales ESTRUCTURAS AFECTADAS EN EL TRAUMATISMO DEL TORAX Jaula Torácica Sitio mas frecuente Cavidad Pleural Parénquima Pulmonar Mediastino Diafragma Partes blandas Fracturas costales Fracturas del esternón Fractura de escápula Asfixia traumática Tórax inestable Fractura clavicular Neumotórax Hemotórax Quilotórax Contusión Pulmonar Heridas Pulmonares Árbol traqueobronquial Lesiones cardio pericárdicas Lesión aórtica Lesión esofágica Neumomediastino TRAUMATISMO DE TÓRAX Es cualquier agresión provocada por causa externa y súbita que afecta anatómica y/o fisiológicamente la caja torácica o los órganos que en ella se encuentren. El trauma torácico representa 25% de las muertes.
  • 192.
    9.2 CIRUGIA II –UNIDAD 9 – CLASE 2 3) Auscultación (ESCUCHAR): escuchar comparativamente los ruidos respiratorios de cada lado del tórax, teniendo especial cuidado en la valoración de los ápices, regiones axilares y bases pulmonares.  Abolición de los ruidos respiratorios pone en alerta, puede ser hemotórax o de un neumotórax. 4) Percusión (ESCUCHAR): de ambos campos pulmonares, pueden mostrar matidez, que indica presencia de sangre, o, por el contrario, timpanismo que nos habla de que un neumotórax está presente.  Se debe realizar conjuntamente el: A-B-C-D-E del trauma. Al terminar la valoración clínica el examinador debe tener una aproximación diagnóstica, o por lo menos sospecha de que la alteración pude estar presente en el tórax. El principal objetivo es identificar y tratar inmediatamente las lesiones letales; Las 6 Lesiones Letales La obstrucción puede ser debido a:  Lengua - Cuerpos extraños – coágulos – vómitos.  Lesiones maxilofaciales por disrupción ósea, hemorragia, etc.  Trauma cervical: debido a hematomas.  Hematomas expansivos cervicales  Lesiones traqueales y laríngeas Diagnóstico: CLINICO, paciente presenta taquipnea, estridor, roncus, retracción de músculos accesorios, cianosis.  Puede haber, además: agitación, disfonía, uso de musculatura accesoria. Tratamiento: se debe ASEGURAR LA VIA AEREA (realizar desobstrucción), INTUBACION TEMPRANA. Técnicas; Elevación del mentón Levantamiento mandibular Cánula orofaríngea Cánula NASOFARINGEA Via aérea definitiva Intubación orotraqueal, nasotraqueal, traqueostomia. Obstrucción de la vía aérea Neumotórax a tensión Obstrucción de la Vía Aérea Razones que ayudan a tomar la decisión de INTUBAR EL PACIENTE:  Apnea  Glasgow < o = 8  Incapacidad de mantener vía permeable por otros métodos  Riesgo de aspiración con vómitos o sangre  Compromisso inminente o potencial dela via aérea  Incapacidad de mantener adecuada oxigenación por otros métodos  Falla respiratoria: signos clínicos de fatiga, frecuencia respiratoria >35 o<8, PaCO2 <60
  • 193.
    9.2 CIRUGIA II –UNIDAD 9 – CLASE 2 Se produce cuando hay una entrada de aire a la cavidad pleural, por lo que se desarrolla un incremento progresivo en la presión intratorácica, que trae como consecuencia la desviación mediastínica y disminución del retorno venoso.  Desviación mediastínica: al lado OPUESTO del lado afectado.  Disminución del retorno venoso: por compresión de la VENA CAVA. Diagnostico: es CLINICO  Dolor torácico, falta de aire, taquicardia, hipotensión, desviación de la tráquea, ausencia unilateral de murmullos vesiculares, distensión de venas del cuello, cianosis, hipertimpanismo, vibraciones vocales ausentes.  LO PRINCIPAL ES: inestabilidad hemodinámica con signos de SHOCK No se debe retrasar el tratamiento para obtener la confirmación radiológica Tratamiento:  Descomprimir inmediatamente con catéter en; o 2do espacio intercostal línea medio clavicular  Posterior Colocación de drenaje pleural: o Es el manejo definitivo: en 5-6 espacio intercostal, LAM Compresión del corazón por una acumulación de líquido en el saco pericárdico, haciendo que el llenado durante la diástole disminuya y el bombeo de sangre sea ineficiente, resultando en un veloz shock y la muerte.  Sensación de muerte inminente  Hipotensión persistente  Acidosis  Triada de BECK: es diagnostico  Pulso paradojal: disminución de PAS en 10mmHg en la inspiración.  Signo de Kussmaul: aumento de la presión venosa en la inspiración. La principal causa es por lesiones PENETRANTES Tratamiento: LA PUNCIÓN DEL PERICARDIO ESTA DESACONSEJADA ACTUALMENTE  Exposición quirúrgica – Ventana Pericárdica: si es positiva, se va a una toracotomía anterolateral izquierda.  El soporte principal es: aliviar el taponamiento y la corrección de la acidosis, hipotermia, reestablecer flujo coronario.  La CARDIORRAFIA debe ser realiza por cirujanos experimentados. Es el defecto en la pared de más de 3 cm o 2/3 del diámetro de la tráquea, grandes lesiones en la pared torácica que permanecen abiertas. Ocurre el Equilibrio entre presiones intratorácica y atmosféricas  Durante la INSPIRACIÓN: en aire entra en la cavidad torácica a través del orifico y no de la tráquea.  Ocurre oxigenación y ventilación INADECUADAS con acumulación progresiva de aire en la cavidad pleural Diagnóstico: herida soplante o succionante, incluso con presencia de burbujas.  Respiración rápida, superficial, laboriosa, hipertimpanismo del lado afecto, expansión disminuida. Neumotórax a Tensión – Hipertensivo 1-Ingurgitación Yugular 2-Hipotensión 3-Ruidos C. atenuados Taponamiento Cardíaco Neumotórax Abierto
  • 194.
    9.2 CIRUGIA II –UNIDAD 9 – CLASE 2 Tratamiento:  Cerrar defecto de la pared con vendaje oclusivo fijado en 3 LADOS: suficientemente grande como para solapar los bordes de la herida, debe impedir la entrada de aire durante la inspiración, y permitir la salida en la ESPIRACIÓN.  Colocar Tubo de Drenaje Pleural  Evaluar intubación y toracotomía Rotura de vasos hiliares o sistémicos, mayor frecuencia los mamarios o intercostales.  Acumulación de> 1500 ml de sangre en un lado del pecho.  Este acumulo causa compresión mecánica del mediastino desviándolo, produciendo disminución del retorno venoso (distensión de las venas del cuello, hipotensión, choque hipovolémico). Diagnóstico: es clínico por;  Shock hipovolémico  Murmullo Vesiculares ausentes  Matidez  Venas del cuello colapsadas Critérios para considerar um HEMOTÓRAX MASIVO: Tratamiento:  Colocación de tubo de drenaje pleural  Cuando se drena 1500ml o más de sangre, el paciente es candidato a TORACOTOMIA INMEDIATA  También se indica si: drenaje es <1500 ml pero continua el sangrado a un ritmo de >200cc/h por 3 horas Es la inestabilidad de un segmento del tórax que produce respiración paradojal, se produce por fracturas de varias costillas (al menos 3) consecutivas en 2 localizaciones diferentes pudiendo ser anterior, lateral o posterior o la separación del esternón de la articulación condrocostal.  Se relaciona con lesiones del parénquima pulmonar  Riesgo de hemo y neumotórax  Todo esto junto con el dolor lleva a la hipoxemia  Lo que produce la falla respiratoria es la CONTUSIÓN PULMONAR SUBYACENTE. Tratamiento:  Se fundamenta en adecuada movilización de secreciones por FISIOTERAPIA  Adecuada analgesia: considerando catéteres epidurales para manejo del dolor  Ventilación NO INVASIVA A PRESIÓN POSITIVA – VNI  Intubación Precoz y Respiración Mecánica: puede ser hasta 60 días hasta que haya consolidación  Cirugia es muy discutible: se estabiliza la pared con placas o suturas. -PTE INESTABLE POST REANIMACIÓN -DRENAJE MAYOR A 1500 CC -DRENAJE MAYOR A 200 CC/H EN 4 HS -IMPOSIBILIDAD DE DRENAJE CON 2 TUBOS Hemotórax Masivo Tórax Inestable – Volet Costal – Tórax Volante  La gran mayoría de los pacientes con trauma torácico pueden ser manejados con DRENAJE PLEURAL, ANALGESIA y OXIGENO suplementario. (90%)  Alto índice de sospecha, observación e investigación agresiva son estrategias efectivas para identificar una minoría de pacientes que requieren cirugía (10%)
  • 195.
    9.2 CIRUGIA II –UNIDAD 9 – CLASE 2 Valoración Secundaria: examen más meticuloso y completo, cuyo objetivo es identificar las lesiones que NO se determinaron en la evaluación primaria y que pueden o no comprometer la vida.  Son llamadas lesiones ocultas u olvidadas: Las 6 Lesiones Ocultas Contusión Pulmonar: puede ser el resultado de un trauma cerrado o penetrante.  Ocurre por rápida desaceleración, compresión, fuerzas de roce e inercia.  La hemorragia el edema son el resultado de la destrucción del parénquima pulmonar.  Hemoptisis: por el paso de sangre entre la vía aérea y los alveolos, debido a la destrucción de estos últimos.  Puede existir también: fiebre moderada, taquipnea, broncorrea, baja fracción de eyección cardiaca, falla respiratoria.  El aumento del trabajo respiratorio y del shunt intra-pulmonar pueden conducir a; o Hipoxemia y distrés respiratorio. Tratamiento:  Analgesia para las eventuales fracturas costales concomitantes,  Movilización, en los casos posibles, kinesiología respiratoria y monitorización  La necesidad de intubación y ventilación pulmonar es reservada para los casos más severos.  La mortalidad está asociada en la mayoría de los casos a las lesiones asociadas. Ruptura Traumática de la Aorta: causa común de muerte súbita en la escena de accidentes automovilísticos o en caídas de grandes alturas.  Incidencias del 3 - 17% en el paciente traumatizado  Presentándose el 90% de las lesiones a la altura del istmo aórtico.  No suele haber signos y síntomas evidentes en un principio.  El 90% de los lesionados morirá en la escena y el 10% que sobrevive pude hacerlo gracias a la contención del hematoma en la adventicia aórtica. Diagnostico: a) Dolor torácico, particularmente medio escapular, signos discretos de hipovolemia y alteraciones diferenciales en los pulsos, sugieren la ruptura de aorta. b) La radiografía de tórax es inespecífica, pero puede presentar; c) Ante la sospecha de lesión aórtica debe realizarse una angiografía. d) Una vez hecho el diagnostico debe procederse a la cirugía correctiva. Contusión Miocárdica: genera una disfunción transitoria o permanente del miocardio sin la presencia lesión coronaria o enfermedad coronaria como tal.  Paciente pude manifestar malestar retroesternal o cuadro complejo en el que se presentan arritmias (la más frecuente), hipotensión, hipoperfusión e incluso choque de carácter cardiogénico. Diagnóstico: radiografía de tórax, electrocardiograma, ecocardiograma Tratamiento: monitorización de 12 a 24hs en una sala de cuidados intermedios.  Si confirmado: el manejo debe hacerse en una unidad de terapia intensiva con los criterios de infarto de miocardio. Más del 50% de los pacientes se presentan asintomáticos, teniendo progresivamente alteraciones de intercambio gasoso. 1- Ensanchamiento del mediastino 2- Fractura de la primera y segunda costilla 3- Borramiento del botón aórtico 4- Desviación de la tráquea hacia la derecha 5- Presencia de opacidad apical pleural 6- Desviación hacia la derecha del esófago
  • 196.
    9.2 CIRUGIA II –UNIDAD 9 – CLASE 2 Lesión Esofágica: la mayoría son resultado de traumas penetrantes.  Segmento más afectado es el cervical por trauma penetrante  En caso de trauma cerrado: compromete más el esófago DISTAL Diagnóstico: se presenta como dolor toracoabdominal, disfagia, disnea, vómitos, hematemesis.  Es útil el esofagograma y esofagoscopia Tratamiento: desde sutura primaria del esófago y drenaje mediastinal hasta esofagectomía. Lesión del Árbol Traqueobronquial: lesiones relativamente infrecuentes <3% como causa de muerte. Cuando están presentes, su mortalidad es elevada, incluso en el sitio del accidente. Diagnóstico: la radiografía pude mostrar alteraciones del espacio retrofaríngeo, neumotórax, neumomediastino, colapso pulmonar o una combinación de las anteriores. Tratamiento: la inserción de un tubo pleural con frecuencia se asocia: drenaje abundante y persistente de aire. o Sin resolución del neumotórax.  Mientras no se demuestre lo contrario: el paciente debe ir a cirugía para manejo de la lesión de la vía respiratoria. Las medidas de observación en estos casos suelen tener desenlaces fatales. Lesión Diafragmática: toda lesión que comprometa el área TORACOABDOMINAL se debe pensar en esta lesión.  Las lesiones más frecuentes del diafragma se presentan a nivel de su porción izquierda. Diagnóstico: más frecuentemente durante una laparotomía exploradora debido a la exploración por síntomas o hallazgos producidos por otras lesiones.  Los síntomas son inespecíficos y la lesión aislada pude ser de difícil diagnóstico.  Los métodos de imagen aportan pocos datos para el diagnóstico Tratamiento: la mejor conducta ante la sospecha de una hernia diafragmática traumática aguda  Cirugía, realizando un abordaje de la lesión a través del hemitórax ipsilateral LESIONES DE LA CAJA TORACICA 1) Fracturas costales: 35% se asocian a complicaciones pulmonares y a neumonía.  Los arcos más lesionados son: anteriores y laterales des 3 a 9 costillas.  Fracturas de primeras costillas se asocian a lesiones cardiacas y de grandes vasos  Fracturas de costillas inferiores: lesiones esplénicas, hepática y diafragmáticas.  NO SE REALIZA PUNCIÓN PLEURAL EN CASO DE FRACTURAS COSTALES – Hemotórax: pues la sangre no saldrá por la punción pleural.  La indicación ya es la colocación del TUBO DE DRENAJE SELLADO BAJO AGUA 2) Fracturas de ESTERNON: no son muy frecuentes, es común tener lesiones asociadas;  Síntomas: dolor esternal espontaneo y a palpación, impronta del cinturón de seguridad, hematoma preesternal, resalto esternal, crepitación  Diagnóstico: radiografía lateral es el estándar ORO, ecografía, TAC es útil para diagnostico de lesiones asociadas. 3) Fracturas Vertebrales: todo paciente politraumatizado tiene lesión vertebral hasta probarse lo contrario.  Complicaciones pulmonares es la primera causa de muerte.  Pacientes con lesión de T1 a T6: presentan bradicardia, hipotensión, broncoconstricción, congestión vascular de la vía aérea superior.  Diagnóstico: radiografías AP y lateral de la columna, TAC (principal método). 4) Fractura de Escapula: incidencia de 0,8 a 2,9%, se asocian a fracturas de clavícula, lesiones torácicas, vertebrales, tibiales, lesiones del bazo e hígado. 5) Fractura de clavícula: bastante frecuente, asociada a caídas, deportes, traumas penetrantes.  Tratamiento conservador por lo general.  Puede causar el SINDROME OPERACULO TORÁCICO: dolor, debilidad muscular, parestesia, hiperestesia y cianosis de la mano involucrada, ocurre por compresión del plexo braquial y vasos subclavios.
  • 197.
    9.2 CIRUGIA II –UNIDAD 9 – CLASE 2 Cuando paciente con relato de trauma, ingresa a la URGENCIA, se debe realizar: -----------------------------------------------------------------------------------------Información pasada en clase por el Dr. Arce------------------------------------------------------------------------------------------ 1. ABCDE del trauma 2. Internación del paciente con control estricto de signos Vitales 3. Vía venosa periférica calibrosa con suero RINGER LACTATO 4. Exámenes Laboratoriales: los 3 principales son hemoglobina – Hematocrito- Tipificación 5. Evaluar necesidad de SONDA VESICAL 6. Exámenes de imágenes: puede solicitarse  RADIOGRAFIAS: tórax, pelvis, columna cervical, extremidades (si hay lesiones).  TAC – ECOGRAFIA/ECOFAST. 7. Realizar el Tratamiento correspondiente de acuerdo al caso.
  • 198.
    9.3 CIRUGIA II –UNIDAD 9 – CLASE 4  Los traumas abdominales están presentes en 13% a 15% de todos los accidentes fatales:  Contribuye en una forma muy significativa a las muertes tardías por sepsis.  El 90% requieren internación, y el 50% serán sometidas a una laparotomía exploradora.  Lesiones abdominales no reconocidas: son la causa más frecuente de muerte postraumática evitable  Traumas desde el 4to EIC para abajo, sobre todo perforativo y contuso: se considera TORACOABDOMINAL.  La mayor parte de los traumatismos abdominales son producidos por Accidentes automovilísticos, otras;  Caídas de altura, accidentes deportivos, agresiones civiles.  El abdomen es la tercera región del organismo más frecuentemente lesionada en los traumatismos, y el trauma abdominal es la causa del 20% de las injurias civiles que requieren intervención quirúrgica.  Primera región cabeza; segunda región tórax. Clasificaciones:  En el libro: el mayor enfoque es en el ABIERTO Y CERRADO. También hay la clasificación de TRAUMAS POR EXPLOSIVOS. CONDUCTA – MANEJO Evaluación Primaria: A-B-C-D-E del trauma. Las 6 causas de mortalidad en la primera hora 1. Obstrucción de VIA AEREA SUPERIOR 2. Neumotórax a tensión o hipertensivo 3. Neumotórax abierto o soplante 4. Tórax inestable (fláccido, volante, móvil, paradojal, volet torácico) 5. Hemotórax masivo 6. Taponamiento cardiaco TRAUMATISMO ABDOMINAL Acción violenta de agentes que producen lesiones de diferente magnitud y gravedad, en los elementos que constituyen la cavidad abdominal, sean éstos de pared (continente) o de vísceras (contenido) o de ambos a la vez, lesión de paredes y/o vísceras abdominales (desgarro parenquimatoso, rotura de órganos huecos). 3 PICOS DE MORTALIDAD El traumatismo de abdomen es una causa importante de morbilidad y de mortalidad en todos los grupos etarios.  50%: segundo o minutos después del accidente  30%: a las pocas horas de la lesión  10-20%: 24 horas después de la lesión
  • 199.
    9.3 CIRUGIA II –UNIDAD 9 – CLASE 4 Evaluación Secundaria: 1) HISTORIA CLINICA (Anamnesis)  SAMPLE  Síntomas  Alergias  Medicación habitual  Patologías previas  Libacion y ultima ingesta  Eventos o Entorno del trauma^ 2) EXAMEN FISICO  Inspección: el paciente debe ser cuidadosamente rotado para facilitar un examen completo.  Auscultación: ausencia o presencia ruidos intestinales no constituye un diagnóstico de lesión intraabdominal.  Percusión: causa un ligero movimiento del peritoneo y puede evidenciar signos sutiles de peritonitis  Palpación: la palma es rápidamente retirada del abdomen;  Generalmente indica peritonitis establecida por extravasación de sangre o contenido  En la Mujer: se puede identificar la presencia de un útero gravídico y estimar la edad gestacional.  En Hombres: es de extrema importancia realizar la palpación de la próstata (pues su dislocamiento craneal indica una fractura pélvica importante).  Evaluación de heridas penetrantes: heridas de bala  Evaluación de la estabilidad pélvica: con la compresión manual de las espinas iliacas  Examen peneano, perianal y rectal:  La presencia de sangre en el meato uretral sugiere fuertemente un desgarro uretral  Examen vaginal: la laceración de la vagina puede ocurrir por fragmentos óseos de una fractura o fracturas pélvicas o por heridas penetrantes  Examen glúteo: esto incluye lesiones rectales por debajo del repliegue perito-neal. 3) IMÁGENES  Radiografías: cervical, tórax, pelvis  Ecografía FAST  TAC con contraste EV y Oral PRESENTACIÓN CLÍNICA 3 grandes síndromes 1- Síndrome Hipovolémico o Lesión de vísceras macizas o Lesión vascular SE DEBE REALIZAR CONTROL ESTRICTO DE:  Frecuencia cardíaca  Tensión arterial  Saturación de O2  Perfusión (llenado capilar)  Diuresis (0,5-1cc/hora) por sonda foley GRADO Perdida de volumen % CONDUCTA I 15 Reposición II 30 CUIDADO III 40 QUIROFANO URGENTE IV >40 QUIROFANO URGENTE ABDOMEN INVALORABLE: los signos de irritación peritoneal durante el examen físico, se vuelven casi nulos en pacientes que estén bajo el efecto del alcohol o sustancia psicoactivas
  • 200.
    9.3 CIRUGIA II –UNIDAD 9 – CLASE 4 CONDUCTA:  Dos vías venosas periféricas 14-16 G, o dilatador femoral.  Volumen: Cristaloides 1000 cc SF o RINGER  Sangre o CGR Plasma fresco C Plaquetas.  TIPIFICACION Y Hb y hematocrito.  Analítica completa: Hemograma, iones, creatinina y urea, coagulación, gases, PRUEBAS CRUZADAS  Evitar colapso cardiovascular  Detectar otros sitios de hemorragias  Cohibir hemorragias externas  Hipovolemia permisiva: mantener la PA sistólica 90mmHg. 2- Síndrome Peritoneal o Por lesiones del tubo digestivo 3- Síndrome Retroperitoneal o Lesiones de órganos retroperitoneales: riñón, duodeno, páncreas. o Se presenta con: fiebre + taquicardia + leucocitosis + foco séptico. o No existe magnificación peritoneal. o Presentación Tardía - Sepsis TRIANGULO DE LA MUERTE Hipotermia Coagulopatía Acidosis  < 37· se alteran los mecanismos de coagulación  Algunos sistemas orgánicos parecen preservarse, pero otros empeoran.  < 35 al ingreso: predictor independiente de mayor mortalidad  Justamente por la hipotermia, acidosis, transfusiones masivas  pH < 7.30  Alteración de la perfusión tisular  Interfiere con la coagulación  AUMENTA la producción de ácido láctico Es un circulo vicioso, donde un componente potencia al otro TAPONAMIENTO ABDOMINAL Síndrome hipovolémico + hemorrágico  Abdomen tenso por sangre  Reanimación con hipovolemia permisiva: 1 litro de cristaloide, templado  Se realiza la toracotomía primero: para clampeo de aorta torácica  Luego se realiza la laparotomía exploradora Cirugía de Control del Daño en Traumas Penetrantes Preparación:  Se debe realizar el campo quirúrgico desde cuello a rodillas  La incisión puede ser extendida Anestesia:  Mínima: para evitar la hipotensión (atracurio, bromuro de pancuronio)  Inducción hemodinámicamente neutra  Iniciar anestesia cuando todo está listo Trauma de Pelvis Estabilizar fracturas antes de administrar drogas paralizantes (de Bloqueo Neuromuscular), pues la pelvis puede abrirse más y ocurrir más hemorragia  Es fundamental siempre realizar la inspección de la pelvis:  Genitales: hematomas, sangre en meato urinario  Hematomas en rombo peritoneal, deformidades.
  • 201.
    9.3 CIRUGIA II –UNIDAD 9 – CLASE 4 Hemorragia Intraoperatoria Prevención: Control de la hemorragia Transfusiones  Grandes Packs Abdominales en 4 cuadrantes (empaquetamiento con compresas, 10 en cada cuadrante)  Posterior clampeo aórtico  Evitar reposición masiva de líquidos  Hipotensión permisiva  Comprimir focos de sangrado externo  2 vías periféricas  Mantener TAS 70 mmHg – PAM 40 mmmHg  Glóbulos Rojos  Plasma Fresco Congelado  Concentrado De Plaquetas Rotura de BAZO Es la lesión más frecuente en trauma abdominal, se presenta con hematomas en flanco izquierdo, Se realiza esplenectomía en grado IV – V.
  • 202.
    9.3 CIRUGIA II –UNIDAD 9 – CLASE 4 INFORMACIONES EXTRAS, DEL LIBRO DE LA CATEDRA Cuando paciente con relato de trauma, ingresa a la URGENCIA, se debe realizar: -----------------------------------------------------------------------------------------Información pasada en clase por el Dr. Arce------------------------------------------------------------------------------------------ 1. ABCDE del trauma 2. Internación del paciente con control estricto de signos Vitales 3. Vía venosa periférica calibrosa con suero RINGER LACTATO 4. Exámenes Laboratoriales: los 3 principales son hemoglobina – Hematocrito- Tipificación 5. Evaluar necesidad de SONDA VESICAL 6. Exámenes de imágenes: puede solicitarse  ECOFAST: FUNDAMENTAL AQUÍ, para buscar liquido en cavidades.  RADIOGRAFIAS: tórax, pelvis, columna cervical, extremidades (si hay lesiones).  TAC: según necesidad y disponibilidad. 7. Realizar el Tratamiento correspondiente de acuerdo al caso. TRAUMA CERRADO No genera lesión de continuidad de la pared abdominal, o lesión que no afecta el PERITONEO Mecanismo de lesión: la gravedad del mecanismo guarda relación con la fuerza y la duración del impacto, así como con la masa y el área de contacto del paciente.  Aumento brusco e intensa de la presión abdominal, por fuerzas externas (rotura de una víscera hueca o estallido de órgano sólido)  Compresión de vísceras abdominales, entre la fuerza aplicada a la pared anterior y la jaula torácica posterior  Puede causar una herida por aplastamiento.  Fuerzas bruscas de deslizamiento, pueden provocar desgarros de órganos o de pedículos vasculares. Son ejemplos de mecanismos de lesión:  Impactos vehiculares, accidentes de motocicleta o bicicleta  Arrollamiento de peatones, aplastamiento, caídas de alturas  Golpes por objetos contundentes, explosivos CONDUCTA 1. ABCDE del trauma y reanimación 2. Examen físico + Radiografía simples abdominal/tórax y/o ECOFAST  Nos ayudara a definir si es indicada la laparotomía exploradora 3. Hb – Hto – Tipificación – Gases arteriales FAST POSITIVO FAST POSITIVO Paciente hemodinamicamente INESTABLE Paciente ESTABLE a) Paciente no responde a reanimación: Laparotomía exploradora. b) Paciente responde a reanimación y se vuelve a inestabilidad: Laparotomía Exploradora. c) Paciente responde a reanimación y se mantiene estable: TAC con doble contraste. TAC con doble contraste, muestra: lesiones del sistema gastrointestinal aun no manifiestas en el examen físico y la integridad de los órganos macizos, zonas de ausencia de irrigación, total o parcial, hematomas, extravasación de orina, falta de excreción urinaria.  FAST NEGATIVO: paciente en observación, examen físico decidirá conducta por signos de peritonitis. TRAUMA PENETRANTE Lesión que produce lesión de continuidad de la pared de la cavidad abdominal, pudiendo o no lesional el contenido. Lesión Transfixiante: lesión de ingreso en una cara de la pared, y lesión de salida, generalmente en la cara opuesta. CONDUCTA Dependerá del tipo de lesión Lesión por arma de fuego Lesión por arma blanca Examen físico o hemodinamia normales o no  Es indicada la Cirugia (laparotomía exploradora) 1. Examen físico o hemodinamia normales  Observación e iniciar via oral líquidos. 2. Examen Físico sugestivo de peritonitis o hemodinamia inestable:  Se indica la cirugia.
  • 203.
    9.3 CIRUGIA II –UNIDAD 9 – CLASE 4 CASO CLINICO – CLASE DEL DR WATTIEZ 1-Se realiza la EVALUACIÓN SECUNDARIA:  Eco-FAST: líquido libre abdominal, aunque no se localiza su origen, y distensión de asas de intestino delgado que impide valorar adecuadamente vísceras abdominales.  Ccomienza disminución de la tensión arterial a pesar de haberle pasado 1000 cc de SUERO FISIOLOGICO  Hb 8,3 Hto 26% - Grupo O Rh (+) - Protrombina 73% 2-Se debe realizar una cirugía exploradora o la trasferencia del paciente a otro centro capacitado que pueda hacerlo Curso de Acción en un centro más especializado: 1. Espectar e ingreso a UTI-A 2. Tratamiento médico para el dolor con AISNE y Omeprazol. 3. Tomografia Multislide y Transfusiones. 4. Cirugia de emergencia. 5. Toracotomia de urgencia: en las primeras 6 horas. Varón de 35 años que es trasladado al Servicio de urgencias del hospital Regional por accidente de tráfico con lesión en hipocondrio izquierdo y flanco izquierdo. El paciente está consciente y orientado (A/B/C/D/E) y el SAMPLE, y sólo se queja de dolor abdominal. Temperatura 37 ºC, PA 100/60, PULSO: 115, FR: 30. ¿Qué hacemos?
  • 204.
    9.4 CIRUGIA II –UNIDAD 9 – CLASE 2 La alteración de consciencia puede incluir:  Confusión: puede incluir  Falta de seguimiento de la mirada  Expresiones inapropiadas  Retraso de respuesta verbal y/o motora  Atención dispersa, desorientación, incardinación  Inestabilidad emocional  Amnesia  Pérdida de conciencia CATEGORIZACIÓN DE LA GRAVEDAD DEL TCE  TCE Mínimo: 15 (puntaje máximo).  TCE LEVE: 14  Glasgow 15 + perdida de conocimiento <5min o trastorno de la memoria.  TCE MODERADO: 13 a 9, o perdida de conocimiento >5min o focalización neurológica  TCE GRAVE: 8 a 5  TCE CRITICO: 4 a 3 (puntaje mínimo) En general un paciente con Glasgow <8, hasta en un 60% tiene uno o más órganos lesionados, 25% de los cuales potencialmente quirúrgicos. Mientras que la columna vertebral principalmente desde C1 a C3 puede verse afectada en un 5%. Causas de deterioro del Estado Neurológico Pacientes que en el ingreso no presenta signos de alarma, y con el correr de las horas tiene deterioro neurológico: 75 % debido a hematoma intracraneales. Trastornos metabólicos: hiponatremia, hipoxia, encefalopatía hepática, hipoglicemia, insuficiencia adrenal, consumición de drogas y alcohol. Edema cerebral difuso Eventos vasculares: trombosis de seno venoso, disección de la arteria carótida, rotura de aneurisma cerebral) Hidrocefalia – Convulsiones - Meningitis Pneumoencéfalo a tensión Hipotensión (shock) TCE TRAUMATISMO CRANEO ENCEFALICO Alteración o no del estado de consciencia como resultado del daño producido por un traumatismo craneano no penetrante. La imprudencia e inconsciencia de la falta de uso de casco en los ciudadanos que utilizan motocicleta constituye la principal causa de TCE, otras causas son accidentes deportivos, domiciliarios, laborales. Paraguay es el país con mas muertes por accidentes de motos en el mundo. EVALUACIÓN NEUROLOGICA POR LA ESCALA DE GLASGOW En caso de que no se confirme antecedente de Trauma, es importante mantener sospecha de:  Alteración del estado general: Hipoglicemia  Causas Neurológicas: Accidente cerebrovascular
  • 205.
    9.4 CIRUGIA II –UNIDAD 9 – CLASE 2 Evaluación Neurológica en Pacientes Cooperantes – Sin Trastornos de la Consciencia  Averiguar la orientación: con preguntas simples.  Analizar Campo y agudeza visual  Pupilas: anisocoria  Diplopía  Evaluación de sensibilidad superficial a nivel de los dermatomas de referencia y profunda con la posición de las articulaciones (integridad del cordón posterior)  Evaluación de la movilidad y fuerza motora en los 4 miembros  Evaluación de los reflejos osteotendinosos.  En caso de duda de integridad de la función espinal:  Contracción anal a los estímulos y bulbo cavernoso. Evaluación Neurológica en Pacientes NO Cooperantes – Con Trastornos de la Consciencia  Cuantificación con la Escala de Coma de Glasgow (GCS)  Anisocoria y reacción pupilar a estímulos luminosos (directo y consensual)  Analizar la presencia del Reflejo corneano  Evaluación de la sensibilidad superficial: según la respuesta a los estímulos dolorosos a nivel de los dermatomas de referencia.  Evaluación de la movilidad y fuerza motora en los 4 miembros: según respuesta a los estímulos dolorosos.  En caso de duda de integridad de la función espinal (tono anal)  Evaluación de los reflejos osteotendinosos y signos de Babinski. CRITERIOS DE INTERNACIÓN EN TCE 1) Dudas en la historia clínica o ausencia de testigos. 2) Estar bajo los efectos de alcohol o drogas 3) Historia de cambios en el estado de conciencia 4) Historia de pérdida del estado de conciencia 5) Amnesia post traumática 6) Cefalea progresiva 7) Convulsiones post trauma. 8) Vómitos persistentes o en proyectil 9) Signos de fractura de base de cráneo 10) Fractura penetrante de cráneo o fractura hundimiento 11) Fractura facial importante 12) Politraumatizado 13) Pacientes menores de 2 años 14) Sospecha de abuso de niño 15) Edema sub galeal importante  Cambios en el estado de conciencia  Cambios conductuales  Cefalea en aumento  Trastornos en la capacidad de emisión de palabras  Monoparesia  Vómitos persistentes  Anisocoria  Convulsiones  Aumento desproporcional del edema en la zona traumatizada. Signos de Alarma al alta del paciente Debe ser explicado al paciente, familiares y proporcionar en forma escrita.
  • 206.
    9.4 CIRUGIA II –UNIDAD 9 – CLASE 2 Indicaciones para solicitar interconsulta de Neurocirujano En el caso que el paciente haya sido internado a) Nivel craneano:  Signos de fractura de base de cráneo: hematoma o equimosis palpebral (cara de mapache), región auricular  Rino – otorraquia: salida de LCR por nariz u oido.  Otorrea o hemotimpano: salida de sangre. b) Nivel facial  Fractura de LeFort  Fractura orbitaria c) Edema periorbitario, proptosis. d) Auscultación o palpación cráneo cervical: presencia de ronroneo o soplos a nivel cervical y orbitario e) Signos externos de lesión a nivel de la columna vertebral: (dolor, excoriación, hematomas, deformidad) DIAGNOSTICO – MÉTODOS AUXILIARES TOMOGRAFIA AXIAL COMPUTADORIZADA: es el método auxiliar por excelencia, las recomendaciones son:  Glasgow 13 o menos o deterioro de estado de consciencia: altamente recomendable la TAC, pues permite descartar y diferenciar lesiones de sangrados (epidural, subdural, subaracnoidea, intraparenquimatosa, contusión). – Descartar también: hidrocefalia, edema cerebral, lesión axónica, etc.  Glasgow = o <14 o según criterios de alto riesgo  Cuando serán sometidos a anestesia general en pacientes con estado de conciencia deteriorado. Manejo del Paciente con TCE 1) Posición: cabecera elevada 30 a 45º (evita edema cerebral). 2) Dieta: Nada VO 3) Hidratación parenteral: sueros isotónicos aproximadamente 100 cc/h 4) Analgesia 5) Antiemético 6) Intubación en casos de pacientes con GCS = o < a 8 o importante lesión maxilofacial 7) Cobertura Antibiótica: disminuye riesgo de neumonía. 8) Hiperventilación: cuando hay CO2 en exceso (es bien discutible su uso). 9) Manitol: es utilizado en pacientes con adecuado volumen y con signos de hipertensión endocraneana o progresivo deterioro neurológico.  La dosis de uso vá de 0.25 a 1 gr/kg en menos de 20 min. 10) Uso preventivo de drogas anticonvulsivantes: no es efectivo en el control tardío de las convulsiones. TAC DE SEGUIMIENTO DE URGENCIA  En pacientes que en 12 horas no mejora el Glasgow a 14 o 15:  Se debe repetir su TAC de control  Si el paciente deteriora 2 puntos en la escala de glasgow  Aparición de déficit o focalización neurológica  Cefalea persiste, vómitos, convulsiones  Aumento inexplicable de la PIC IMPORTANTE: los TCE mínimos, presentan entre 8 -46% de lesiones intracraneanas como hemorragias y contusiones, especialmente los consumidores de ácido acetil salicílico.
  • 207.
    9.4 CIRUGIA II –UNIDAD 9 – CLASE 2 Lista de Chequeo para trasferencia de un paciente con TCE que necesita evaluación neuroquirúrgica Signos Clínicos Referencias a Monitorizar Maniobras Recomendadas Hipoventilación/Hipoxia Frecuencia respiratoria, Gasometría Intubación al paciente con hipercapnia, hipoxemia Hipotensión/Hipertensión Presión Arterial, Hemoglobina, Hematocrito Transfusión en caso de pérdida sanguínea Anemia Hemoglobina, Hematocrito Transfusión en caso de marcada anemia Convulsiones Electrolitos, Glicemia, Dosaje de anticonvulsivantes Corrección de hiponatremia o hipoglicemia, administración apropiada de anticonvulsivante Infección o Hipertermia Temperatura, Leucocitosis Punción lumbar si las condiciones lo ameritan Estabilidad espinal Radiografía de la columna vertebral Inmovilización (collar, tabla), paciente con luxación facetaria reducción si es posible. La mayoría de los centros hospitalarios no cuentan con neurocirujano, por lo que se realiza el traslado del paciente con TCE para mejor manejo  El traslado en buenas o aceptables condiciones es muy importante, por ello es necesario realizar el chequeo para poder realizar la trasferencia (para que llegue en buenas condiciones en el servicio de alta complejidad).
  • 208.
    10.1 CIRUGIA II –UNIDAD 10 – CLASE 1 Está formada por los CONDUCTOS SEGMENTARIOS, que nascen de los hepatocitos;  Drenan su contenido en los Conductos Sectoriales  La unión de los conductos sectoriales, forman los Conductos Hepáticos Derecho e Izquierdo  Cada conducto va acompañado por ramas de la;  VENA PORTA (circulación funcional) y ARTERIA HEPATICA (circulación nutricia) 1- VIA BILIAR PRINCIPAL a) Conducto Hepático Común: se forma por la unión de los conductos hepáticos derecho e izquierdo.  Tamaño: 6-8 cm de longitud y su diámetro es de 4-6 mm  Ubicación y Trayecto: ubicado en el ligamento hepatoduodenal, a la derecha de la arteria hepática y por delante de la vena porta.  Se une con el cístico para formar el colédoco. b) Conducto Colédoco: se forma por la unión del conducto cístico y hepático común;  Tamaño: aproximadamente 7,5cm, diámetro es de aproximadamente 5-6 mm  Ubicación y Trayecto: transcurre entre las hojas del epiplón menor ubicado por delante de la vena porta y a la derecha de la arteria hepática.  Se une al Conducto Pancreático Principal (Wirsung) para formar la:  Ampolla de Vater, que desemboca en la cara postero interna de la parte media de la segunda porción del duodeno, carúncula mayor.  Porciones:  En el sitio por donde atraviesan la pared duodenal, el colédoco y el Wirsung: están revestidos por un engrasamiento de las capas longitudinal y circular del músculo liso: Esfínter de Oddi. 2- VIA BILIAR ACCESORIA a) Vesícula Biliar: ubicada entre el lóbulo cuadrado y los lóbulos derecho e izquierdo del hígado, unida a este por medio de tejido conectivo y vasos. El fondo y las caras inferior y lateral de la vesícula son peritonizadas.  Tamaño: 7 a 10 cm de longitud y el ancho del fondo es de 2,5 a 3 cm.  Secreción Biliar: 200 a 1.100 ml cada 24 horas.  Capacidad: aproximadamente 30 – 50ml.  Una distensión puede aumentar su capacidad.  Durante una obstrucción aguda puede albergar hasta 200-300 ml.  Función: absorbe agua de la bilis (concentra entre 2 y 10 veces), la capacidad absortiva es rápida: en 3 a 4 horas, hasta el 90 % del agua presente en la bilis hepática puede ser removida  Se divide en cuatro áreas: 1. Fondo 2. Cuerpo 3. Cuello: forma de embudo. 4. Infundíbulo/Bolsa de Hartman ANATOMÍA DE LA VÍA BILIAR LITIASIS VESICULAR SINTOMÁTICA La vía biliar es un conjunto de ductos intra y extrahepáticos por los que discurre la bilis producida en el hígado hasta desembocar en la segunda porción del duodeno. La vía biliar es dividida en: Via Biliar INTRAHEPATICA Via Biliar EXTRAHEPATICA esta divida en 2 grandes vías: Histológicamente  Epitelio Cilíndrico Simples  Lamina Propia  Capa Muscular Externa  Adventicia: tejido adiposo, red linfática, nervios y vasos  Serosa
  • 209.
    10.1 CIRUGIA II –UNIDAD 10 – CLASE 1 b) Conducto Cístico: se extiende de la vesícula biliar hasta la vía biliar principal  Tamaño: 3 a 4 cm de longitud, 3-5 mm de diámetro.  Válvula Espiralada de Heister: pliegues mucosos, no tienen función valvular, pero pueden dificultar la canulación del conducto cístico. Vascularización e Inervación de las vías Vía Biliar Principal  Arterias de los conductos biliares: las ramas arteriales del conducto biliar derivan de; o Arteria cística o Arteria Pancreática-duodenal posterior y superior.  Linfáticos que drenan la vía biliar principal: ganglios alrededor de esta y en ganglios peri pancreáticos  Nervios: son ramas del vago y del simpático, que vienen a través del plexo celíaco Vía Biliar Accesoria  Arteria Cística: rama de la arteria hepática derecha, en algunas ocasiones es rama de la hepática común, la gastroduodenal o la mesentérica superior. Sigue un trayecto pasando por detrás del conducto hepático, (a veces pasa por delante). En el cuello de la vesícula se divide en dos ramas (anterior y posterior).  Linfáticos Vesiculares: drenan en el ganglio del cuello vesicular (ganglio de Mascagni).  Nervios de la Vesícula son ramas del vago y del simpático, que vienen a través del plexo celíaco Variaciones de la Vesícula Biliar y de las Arterias Hepáticas y Arteria Cística TRIANGULO HEPATOCÍSTICO - BUDDÉ Superior: Borde hepático del lóbulo derecho Externo: Conducto Cístico Interno: Conducto Hepático Común Contenido: Arteria Cística TRIANGULO DE CALOT Superior: Artéria Cística Externo: Conducto Cístico Interno: Conducto Hepático Común Contenido: Ganglio Cístico o de Mascagni LA BILIS Secreción líquida amarillenta, amarronada o de color verde oliva, producida por el hígado, interviene en los procesos de digestión funcionando como emulsionante de los ácidos grasos (convierten en gotas muy pequeñas facilitando la digestión). Bilis Litogénica: es aquella que tiene predisposición a formar cálculos.  Cuando hay un desequilibrio entre los solutos y solventes de la bilis tenemos la formación de los cálculos (menos solventes para la cantidad de solutos).  Disminución de la actividad motora de la vesícula: queda almacenada la bilis, muy concentrada, forman cristales, que luego evolucionan a calculo. Mecanismo de Formación de la Bilis Lisogénica: 1. Hipersecreción Biliar de Colesterol: producida por ingestión de estrógenos, clorfibrato gemfibrozil, o disminución de sales biliares en el íleon. 2. Ocurre la formación de Micelios defectuosos: aumenta el colesterol libre y su cristalización. 3. Formación de Núcleos: usualmente de Monohidrato de colesterol, con agregación posterior de moco y solutos. 4. Presencia de BARRIO BILIAR: sustancia densa rica en monocristales de lecitina y colesterol. Producidos por desequilibrio en la secreción y absorción de moco.
  • 210.
    10.1 CIRUGIA II –UNIDAD 10 – CLASE 1 Condiciones adecuadas para la formación de cálculos:  Bilis litogenica: compuesta por BILIS  Estasis biliar por vaciamiento incompleto de la vesícula  Presencia de bacterias: E.coli, salmonella tiffi, estreptococos, son causas precipitantes de sales biliares. FACTORES PREDISPONENTES PARA CALCULOS BILIARES ANCIANO Edad arriba de 70 años ¿BAJÓ MUCHO DE PESO? Obesidad, pérdida de peso posterior a dieta de baja en calorías/cirugía ¿CON MUCHOS HIJOS? Embarazo, multípara DROGAS Fibratos, estrógenos, progesterona, o ctreótido, ceftriaxona FAMILA Historia familiar materna de litiasis GÉNERO Femenino HIPERALIMENTACIÓN Nutrición parenteral total o ayuno prolongado E. ILEAL Y OTROS TRASTORNOS METABÓLICOS Enfermedad ileal (enfermedad de Crohn), resecciòn o bypass, hipertrigliceridemia, diabetes mellitus, hemólisis crónica, cirrosis alcohólica, infección biliar, cirrosis biliar primaria, divertículos duodenales, vagotomía truncal, hiperparatiroidismo, bajo nivel de lipoproteinas de alta densidad. Cuadro Clínico del paciente con Litiasis Biliar 1) Litiasis Biliar Asintomática: hallazgo casual de litiasis durante una cirugía o por un examen de imagen;  Pueden presentar síntomas digestivos difusos: dispepsia, flatulencia, hinchazón abdominal, aerofagia, etc.  Es imposible que desaparezca por tratamiento médico: pero se indica cambio de alimentación e estilo de vida.  Mismo que el paciente pueda permanecer asintomático durante toda la vida: es indicada la COLECISTECTOMIA, en pacientes jóvenes y de mediana edad con expectativa de vida >20 años y en los diabéticos. Pues hay posibilidad de desarrollar síntomas y complicaciones como:  Pancreatitis, coledocolitiasis, colecistitis, etc. 2) Litiasis Biliar Sintomática – COLICO BILIAR: forma de presentación más frecuente de la patología biliar;  Dolor abdominal superior: en epigastrio y/o hipocondrio derecho, tipo COLICO  Posterior a una comida grasa, la secreción de la colecistoquinina induce la contracción de la vesícula  Por esta contracción ocurre la obstrucción parcial y temporal (corta duración) de la vía.  El dolor puede irradiar al dorso, vértice de la escapula y hombro derecho  Dura 3 días continuados y desaparece en la madrugada del 3 día: crisis dolorosa de 3 días de Rene Guttman.  DURACIÓN <6 horas: de acuerdo al doctor es solo una clasificación teórica que no se cumple en la práctica.  El periodo de calma NO ES COMPLETO (lo que diferencia de ulceras): paciente refiere trastornos digestivos, intolerancia a comidas grasas, vómitos prandiales.  Desencadenado por: ingestión de alimentos grasosos  Puede presentar cuadros atípicos NO RELACIONADOS a la ingesta de alimentos. Síndrome BILIAR: más frecuente en 4 F: 1. Female: sexo femenino 2. Fat: gorda 3. Forty: 40 anos 4. Fertile: edad fértil Tipos de calculos de acuerdo al libro de la catedra  80% mixtos: colesterol, calcio, bilirrubina, proteínas, ácidos biliares.  10% colesterol puro También está indicada la colecistectomía en pacientes asintomáticos con: 1. Pólipo vesicular <1cm en pacientes <45 años. 2. Pólipos vesiculares sin síntomas, pero >1 cm sin importar la edad 3. Pacientes con indicaciones de trasplantes y tratamientos inmunosupresores Es obligatorio siempre en patologías biliares: analizar la presencia de ictericia, coluria, acolia Caso no tenga: se debe colocar en la HC que niega, pues ayuda a descartar complicaciones. TEMA DE EXAMÉN
  • 211.
    10.1 CIRUGIA II –UNIDAD 10 – CLASE 1 Diagnóstico del Cólico Biliar 1 PASO – EXAMEN FISICO (signos vitales normales) + ANAMNESIS (dolor característico) 2 PASO – LABORATORIO a) Hemograma: NORMAL b) Perfil hepático (Enzimas Hepáticas GOT y GPT): NORMAL  Marcadores de obstrucción (Fosfatasa alcalina – Bilirrubina Directa– Gamma GT): NORMAL c) Amilasuria – Amilasemia: NORMAL 3 PASO – IMÁGENES ECOGRAFIA: es el estudio inicial siempre, se debe analizar los siguientes aspectos  Tamaño vesicular: NORMAL  GROSOR de la pared: paredes finas  Contenido: imagen ecorrefringentes, presencia de litiasis con sombra acústica posterior  Cálculos móviles con el cambio de decúbito  Higado – Pancreas – Calibre de vias biliares: NORMAL Tratamiento: INDICACIÓN QUIRURGICA (Colecistectomía), salvo que existan contraindicaciones para la cirugía. 1. Abdomen agudo medico: hidratación, con administración de antiespasmódico EV, antiemético EV. 2. Cirugía programada:  Se debe realizar el control de dieta: evitando comidas grasas  Se realiza la cirugía posterior al chequeo clínico preoperatorio y cuando el paciente este en condiciones. Complicaciones de la Litiasis Vesicular:  Colecistitis Aguda  Síndrome Coledociano  Síndrome de Mirizzi  Síndrome Biliar Continuo  Colangitis  Pancreatitis aguda biliar  Complicación de la litiasis vesicular, poco frecuente (0,1%)  Ictericia obstructiva secundaria a la compresión de la vía biliar principal  Inflamación aguda y crónica ocasionada por calculo impactado en la bolsa de Hartmann (bacinete) o en el conducto cístico, comprimiendo el conducto hepático común, pudiendo originar necrosis e incluso:  FISTULA INTERNA COLECISTO-COLEDOCIANA o incluso BILIO ENTERICA Ecografía: es el método de elección para el diagnóstico, pero se confirma con CPRE  Se asocia a una mayor incidencia de cáncer de vesícula Tratamiento: quirúrgico Solicitud correcta de ECOGRAFIA Solicito ecografía abdominal: favor visualizar hígado, vesícula – vías biliares, páncreas. – Diagnostico probable colecistitis. SINDROME DE MIRIZZI
  • 212.
    10.1 CIRUGIA II –UNIDAD 10 – CLASE 1 3) Colecistitis Crónica: la presencia de cálculos frecuentes, y los ataques recurrentes de cólicos biliares con oclusión temporal, puede cursar con inflamación y aparición de tejido cicatricial en el cuello y conducto cístico, causando fibrosis por repetición del proceso inflamatorio autolimitada.  Dolor discontinuo, ritmado y periódico.  Signo de Murphy: (inspiración cortada) detección brusca de la inspiración forzada por dolor.  INDICA INFLAMACIÓN CRÓNICA DE LA VESICULA  El paciente debe llegar SIN DOLOR, para realizarlo Diagnóstico del Colecistitis Crónica 1 PASO – EXAMEN FISICO (signos vitales normales) + ANAMNESIS (dolor característico) 2 PASO – LABORATORIO d) Hemograma: NORMAL e) Perfil hepático (GOT y GPT): NORMAL  Marcadores de obstrucción (Fosfatasa alcalina – Bilirrubina Directa– Gamma GT): NORMAL f) Amilasuria – Amilasemia: NORMAL 3 PASO – IMÁGENES ECOGRAFIA: es el estudio inicial siempre, se debe analizar los siguientes aspectos  Tamaño: NORMAL  GROSOR de la pared: paredes normales, finas, o un poco gruesa a veces  Contenido: imagen ecorrefringentes, presencia de litiasis con sombra acústica posterior  Cálculos móviles con el cambio de decúbito  Higado – Pancreas – Calibre de vias biliares: NORMAL
  • 213.
    10.2 UNIDAD 10 –CIRUGIA II – CLASE 2 CLASIFICACIÓN 1) Colecistitis Edematosa: tiene de 2 a 4 dias de evolución; o Vesícula llena de líquido intersticial: resultado del proceso inflamatorio. o Capilares y vasos linfáticos dilatados. o Pared Edematosa. 2) Colecistitis Necrotizante: tiene de 3 a 5 días de evolución; o Vesícula con cambios edematosos + o Áreas de hemorragia y Necrosis: el aumento de la presión interna causa una obstrucción en el flujo sanguíneo de las arterias que irrigan la vesícula, por falta de irrigación ocurre Necrosis Difusas (superficiales), en las áreas afectadas. 3) Colecistitis Supurativa: evolución de 7 a 10 días. o Pared Vesicular con áreas de necrosis y supuración o Abscesos intramurales (no implican toda la pared). o Ocurre: contracción de la vesícula, proliferación fibrosa que resulta a paredes engrosadas. 4) Colecistitis Crónica: atrofia de la mucosa, con fibrosis de la pared vesicular. COLECISTITIS AGUDA Complicación de un cuadro de cálculo biliar, es la enfermedad inflamatoria AGUDA de la vesícula biliar que se desarrolla a partir de la IMPACTACIÓN de un cálculo en el bacinete o conducto cístico. Fisiopatología: ocurre una seria de acontecimientos; 1. Bloqueo persistente por cálculos: del conducto cístico o bacinete  Grado de obstrucción TOTAL y por largo tiempo: COLECISTITIS  Grado de obstrucción PARCIAL y por corto tiempo: COLICO BILIAR. 2. Contracciones bruscas: tratando de vencer el obstáculo 3. Las contracciones se expresan como Dolor cólico 4. Edema de pared vascular 5. Inflamación: por aumento de la presión intraluminal 6. Infección: al inicio es aséptico, luego inflama por proliferación y traslocación bacteriana. Bacilos Gran negativos Aerobios y Anaerobios Manifestaciones Clínicas Síntoma capital es el Dolor en HD y epigastrio  75% tiene antecedente de cólico biliar  Al inicio el dolor también es de tipo visceral y constante: a pesar de llamarse cólico.  Dolor puede ser irradiado a región subescapular y área clavicular derecha  Dolor de >12 h de evolución  Puede aparecer FIEBRE.
  • 214.
    10.2 UNIDAD 10 –CIRUGIA II – CLASE 2 Examen Físico  Dolor en hipocondrio derecho a la palpación profunda  De acuerdo al Dr. Arce: no se debe realizar signo de Murphy por que generalmente el paciente ya refiere dolor  Paciente febril y taquicárdico: por el proceso inflamatorio  Diabéticos, inmunodeprimidos, pueden no tener fiebre  Ictericia: en caso de compresión de la vía biliar por la inflamación Diagnóstico de la Colecistitis Aguda 1 PASO – EXAMEN FISICO (signos vitales normales o taquicardia) + ANAMNESIS (dolor característico) 2 PASO – LABORATORIO: los 3 obligatorios son; a) Hemograma: Leucocitosis con neutrofilia y PCR (+) b) Perfil hepático (GOT y GPT): NORMAL  Marcadores de obstrucción (Fosfatasa alcalina – Bilirrubina Directa– Gamma GT): NORMAL c) Amilasuria – Amilasemia: NORMAL (descarta pancreatitis). 3 PASO – IMÁGENES ECOGRAFIA: es el estudio inicial siempre, se debe analizar los siguientes aspectos  Tamaño vesicular: AUMENTADO (EJE LARGO ≥8 CM, EJE CORTO ≥4 CM)  GROSOR de la pared: engrosada (≥4 MM)  Pared desdoblada (signo de doble riel): sombras lineales en el tejido graso que rodea la vesícula biliar  Contenido: se observa calculo enclavado en el conducto cístico o bacinete.  Higado – Pancreas – Calibre de vias biliares: GENERALMENTE ES NORMAL Pared vesícular engrosada >5mm, con edema generando el doble contorno (doble riel), e hiperdistención. Tratamiento de la Colecistitis AGUDA: abdomen agudo quirúrgico de urgencia  Colecistectomía en las primeras 6 horas del inicio de los síntomas (de acuerdo al Dr. Arce).  El Gold estándar es la Video laparoscopia:  Pero depende de varios factores (logística, entrenamiento, tiempo de evolución y diagnostico).  La cirugía video laparoscópica es indicada dentro de las 72 horas hasta el 7 día.  Posterior a esto aumenta el % de complicaciones quirúrgicas  También puede ser realizada la colecistectomía por incisión de kocher (vía abierta). Solicitud correcta de ECOGRAFIA Solicito ecografía abdominal: favor visualizar hígado, vesícula – vías biliares, páncreas. – Diagnostico probable coledocolitiasis aguda. Diagnósticos diferenciales: pancreatitis aguda, apendicitis retrocecal, síndrome ulceroso, pielonefritis/litiasis renal, colangitis
  • 215.
    10.2 UNIDAD 10 –CIRUGIA II – CLASE 2 Técnica Quirúrgica: disección del triángulo de calot hasta la identificación del conducto cístico y la arteria cística, ligadura y sección de las 2 estructuras separadamente, luego proceder al despegamiento de la vesícula (colecistectomía mediante gancho o tijera). Complicaciones de la Colecistitis Aguda 1) Perforación Vesicular: causado por el resultado de la isquemia y necrosis de la pared vesicular. 2) Peritonitis Biliar: ocurre fuga de bilis (debido a la perforación) puede darse por trauma, perforación por catéter durante un drenaje biliar o por sutura incompleta. 3) Absceso Pericolecistico: la vesícula es cubierta por tejido circundante que posteriormente forman los abscesos. 4) Fistula Biliar: puede ocurrir entre vesícula y duodeno  Si cálculo es grande→ impacta válvula ileocecal→ileo biliar mecánico  Presencia de aerobilia y vesícula atrófica  Puede causar Sx de Bouverest: obstrucción biliar en el duodeno. FORMAS AVANZADAS Colecistitis Enfisematosa: infrecuente, es la presencia de gas en la pared, luz o ambas  Puede evolucionar a una colecistitis gangrenosa y a una peritonitis.  Se produce por gérmenes productores de gas (E. coli, Clostridium welchii) o anaerobios (estreptococo).  Es común en pacientes DIABETICOS, más frecuente en hombres. Diagnóstico: demostración imagenológica de aire en la pared o luz vesicular  Aquí incluso es útil la radiografía: contornos, y el gas infiltrando los tejidos circundantes Tratamiento: manejo quirúrgico URGENTE + ANTIBIOTICOTERAPIA. Colecistitis Alitiásica: cuadro grave y poco frecuente. Proceso inflamatorio agudo en ausencia de litiasis.  Etiologías más frecuentes: presencia de enfermedad grave subyacente (quemaduras graves, sepsis, politraumatismo, posoperatorio de una intervención grave, pacientes con nutrición enteral.  La falta de funcionamiento vesicular y la estasis biliar: aumenta la viscosidad causando una distensión vesicular. Diagnóstico: es difícil y tardío (pues se da en pacientes graves).  Fiebre alta, dolor en HD, colestasis.  Ecografía: edema de la pared vesicular, hiperdistensión de la vesícula (>40mm), ausencia de cálculos Tratamiento: manejo quirúrgico URGENTE Complicaciones: gangrena, perforación, peritonitis purulenta, IRA, SIRS, falla orgánica, sepsis, muerte. En caso de tratamiento conservador, se realiza la cirugía en casos que correspondan en un tiempo > 6 a 8 semanas
  • 216.
    10.3 CIRUGIA II –UNIDAD 10 – CLASE 3  En 5% de los pacientes el hallazgo se realiza recién durante una colangiografía per operatoria: LITIASIS COLEDOCIANA INSOSPECHADA – SILENTE Clasificación De acuerdo al origen del calculo Primaria Secundaria  Formación de NOVO en la vía biliar  Factores litogenicos: estasis biliar, disfunción papilar  Asociada a colelitiasis  Residual: antes de 2 años luego de la colecistectomía En la primaria los cálculos son: En la secundaria los cálculos son: Marrones: principal componente es BILIS. Blanquecinos: principal componente es COLESTEROL Otras causas:  Obstrucción INTRALUMINAL: por cálculos biliares, parásitos  Obstrucción por compresión de la pared: presencia de tumores (benignos – quiste de colédoco) o (malignos- colangiocarcinomas/Tumor de Claskin), tumor de la ampolla de váter (ampuloma), estenosis, adenopatías retroperitoneales. Frecuencia: 5-15% (10 a 15% asociado a complicación de litiasis vesicular), más frecuentes luego de los 50 años  En 90% de los casos la obstrucción suele ser incompleta Factores de Riesgo: presencia de litiasis vesicular (<5mm o de larga evolución) a) Modificables: embarazo, obesidad, ayuno prolongado, descenso abrupto de peso, síndrome metabólico, utilización de anticonceptivos, sedentarismo. b) No modificables: edad avanzada, sexo FEMENINO, genético, alteraciones anatómicas de la vía.  Antecedente de pancreatitis aguda biliar y colecistitis aguda Presentación Clinica  Dolor cólico en epigastrio y/o hipocondrio derecho, de gran intensidad, recurrente, que mejora rápidamente  Acompañado de ICTERICIA (su ausencia no descarta el diagnostico)  Náuseas, vómitos de contenido bilioso, prurito.  Dolor de espalda (sospechar de pancreatitis associada)  Pero el paciente también puede cursar ASINTOMATICO. Triada Clínica del Síndrome Coledociano Cuando el cálculo persiste impactado en la papila (obstrucción) Ictericia Coluria: orina color “coca cola” Acolia: heces blancas Para confirmar que el origen es por CALCULO BILIAR: presenta dolor tipo cólico HD, crisis anterior de dolor. Obstrucción de causa NEOPLASICA: dolor tipo pesadez, inespecífico, pero NUNCA ES TIPO COLICO Diagnostico Diagnóstico de la Coledocolitiasis 1 PASO – EXAMEN FISICO + ANAMNESIS  Analizar factores de riesgo, colecistitis, colecistectomía (tiempo), características del dolor  Examen físico: ICTERICIA – COLURIA – ACOLIA 2 PASO – LABORATORIO: los 3 obligatorios son; a) Hemograma: NORMAL b) Perfil hepático (GOT y GPT): en caso de colestasis prolongada pueden estar aumentados.  Marcadores de obstrucción (Fosfatasa alcalina – Bilirrubina Directa– Gamma GT): ELEVADOS  Esta elevación es lo característico en el laboratorio de coledocolitiasis c) Amilasuria – Amilasemia: NORMAL (descarta pancreatitis). Litiasis Coledociana Se refiere a todo cálculo alojado en la vía biliar extrahepática, desde el inicio del conducto hepático común hasta la papila de Vater.
  • 217.
    10.3 CIRUGIA II –UNIDAD 10 – CLASE 3 3 PASO – IMÁGENES 1) ECOGRAFIA: es el estudio inicial siempre, se debe analizar los siguientes aspectos  Tamaño vesicular: NORMAL  GROSOR de la pared vesicular: NORMAL (o engrosada si hay colecistitis asociada)  Calibre de la vía biliar principal: AUMENTADO, puede verse la presencia de cálculos e dilatación 2) TAC: método mas sensible que la ecografía para diagnóstico de litiasis coledociana, pero no de elección.  Se observan los cálculos: lesión solida en la vía biliar  Permite diferenciar de tumores de cabeza del páncreas 3) COLANGIORRESONANCIA MAGNETICA – CRM: considerado REFERENCIA para el diagnostico  No requiere contraste, es muy sensible y especifica, permite visualizar la via biliar principal.  Muestra la obstrucción y posición exacta, y el grado de dilatación superior a la obstrucción 4) ECOENDOSCOPIA: alta sensibilidad y especificidad, pero es invasivo, tiene costo elevado, y poca disponibilidad. 5) Colangiopancreatografia retrograda endoscópica - ERCP:  De acuerdo al DR. ARCE es lo más usado, para diagnóstico y tratamiento  Especificidad y sensibilidad cercana al 100%, pero es un estudio invasivo, requiere contraste  Alta posibilidad de complicaciones graves: colangitis, hemorragias, pancreatitis, perforación duodenal  Permite toma de biopsia ante la presencia de lesiones sospechosas en vía biliar. 6) Colangiografia transparietohepatica – CTPH: punción directa de la via biliar intrahepática dilatada  Requiere contraste, es una prueba invasiva, con riesgo de complicaciones.  Debe ser reservada para casos seleccionados: cuando no se haya podido diagnosticar por los otros 7) Colangiografia Peroperatória – CPO: se obtiene um mapa de la via biliar  Se introduce contraste a través del conducto cístico durante la CIRUGIA.  Diagnostica litiasis coledociana y evitar lesiones quirúrgicas de la via biliar.  Las indicaciones son:  Se observa interrupción del flujo:  Copa de champan invertida
  • 218.
    10.3 CIRUGIA II –UNIDAD 10 – CLASE 3 VIA LAPAROSCÓPIA: colecistectomía + Tratamiento de la litiasis coledociana  Cuando el diagnostico de coledocolitiasis es realizado intraoperatorio  Si el diagnóstico de litiasis coledociana ha sido establecido mediante la colangiografía peroperatoria (CPO):  Se pude realizar la extracción de cálculos en el mismo acto quirúrgico ya sea por: Vía Transcistica Coledocotomía (apertura del colédoco) laparoscópica  El cístico debe estar dilatado, o ser dilatable  Coledocolitiasis distal y < 5 cálculos  La extracción de cálculos puede ser por:  Cálculos grandes: por una canastilla  Cálculos (<2 mm): ubicados distalmente pueden pasar al duodeno mediante el "lavado" con suero fisiológico, luego de pasar el catéter de colangiografía hasta el duodeno.  Finalmente debe realizarse una CPO de control y asegurar la ligadura del conducto cístico. Indicada cuando el abordaje transcistico no es posible o fracasa. El colédoco debe tener un diámetro = o > 10 mm  Se realiza la coledocotomia del tamaño de la litiasis que se debe extraer, y se extrae por una canastilla  Luego de la extracción se realiza el control por colangiografía o coledocoscopía y si confirmada la ausencia de cálculos se sutura la coledocotomía  Drenaje abdominal siempre. VIA ABIERTA: colecistectomía Abierta + coledocotomía con Colocación de Tubo de Kehr (dreno)  Es considerada de referencia, ya que presenta baja morbimortalidad, elevada tasa de eficacia y accesible  Son candidatos a una exploración con coledocotomía por laparotomía:  Pacientes en los que fracasa la extracción de cálculos por vía transcística o la ERCP previa y no pueda realizarse la coledocotomía por laparoscopía (sin buena visión del colédoco por tejido adiposo).  Cístico no permeable y colédoco fino < 8 mm  Múltiples cálculos, no disponibilidad de instrumental y equipamiento. Objetivo del Tubo de Kehr 1. Cicatrización de la coledocotomía y evita ESTENOSIS 2. Medio para controlar radiológicamente la vía biliar 3.-Permite la adm de soluciones terapéuticas a la vía biliar. Tres posibles vías de exploración por via abierta  Transcística  Coledoctomía  Transduodenopapilar Tratamiento El objetivo es extraer los cálculos y la forma como esto se realice dependerá de los recursos disponibles, las condiciones del paciente, para que sea un tratamiento eficaz y con baja morbimortalidad. Paciente con LITIASIS VESICULAR + COLEDOCOLITIASIS (con diagnóstico previo a la cirugía) 1) Se realiza, primeramente: CPRE + PAPILECTOMIA + EXTRACIÓN DEL CALCULO 2) Luego se realiza la COLECISTECTOMIA: después de 24 horas del procedimiento anterior  Antes del procedimiento: se debe controlar si no tiene hemorragia o pancreatitis que es complicación de la CPRE. Si no se pudo realizar la extracción por CPRE Se realiza la COLEDOCOTOMIA: vía laparoscópica o abierta
  • 219.
    10.3 CIRUGIA II –UNIDAD 10 – CLASE 3 Complicaciones: más frecuente en >50 años, las más comunes son pancreatitis y colangitis aguda Existen situaciones en las cuales no se recomienda la realización de la exploración por coledocotomía: 1) Vía biliar inferior a 8 mm (posible lesión y estenosis secundaria), 2) Imposibilidad de una clara exposición de la cara anterior del colédoco. ALGORITMO DE MANEJO DE LA LITIASIS COLEDOCIANA Si el paciente tiene COLEDOCOLITIASIS, pero no tiene vesícula biliar in situ (colecistectomía previa): Está indicada inicialmente CPRE + PAPILECTOMIA + EXTRACIÓN DEL CALCULO
  • 220.
    10.4 CIRUGIA II –UNIDAD 10 – CLASE 4  Progresa con rapidez a SEPSIS, falla multiorgánica y muerte (aumenta en casos de retraso o fracaso del tratamiento Etiologías: a. La causa más común es la LITIASIS BILIAR - COLEDOCOLITIASIS (85%): los cálculos migran al colédoco y provocan estasis del flujo biliar, favoreciendo el proceso inflamatorio/infeccioso. b. Post-procedimientos terapéuticos endoscópicos o percutáneos de la via biliar c. Estenosis biliar benigna: por lesión quirúrgica de la via biliar (durante colecistectomia), estenosis de anatomosis biliodigestivas, quiste coledociano, atresia de la via biliar. d. Estenosis biliar maligna: tumor de páncreas, periampular, duodenal, etc. e. Infecciones parasitarias, colangitis esclerosante, anormalidades de la via biliar. f. Síndrome de mirizzi, pancreatitis, endoprótesis de la via biliar. Fisiopatología: los 2 primeros son los factores determinantes 1. Obstrucción del flujo biliar: por presencia de cálculo o por proceso neoplásico; 2. Colonización bacteriana de la bilis  La obstrucción por cálculo en la via: aumenta la contaminación de la bilis por estasis  Obstrucción Neoplásica: solo 15% se asocia a colangitis. 3. Aumento de la presión intracanalicular:  Favorece la migración bacteriana desde la circulación PORTAL a los conductos biliares  En condiciones normales: los gérmenes productos de la depuración hepática pasan a la bilis y se excretan en la via biliar normalmente, pero con la obstrucción, se concentran en la via biliar, y la estasis intracanalicular con aumento de presión, predispone la infección (COLANGITIS).  Además, ocurre reflujo de bacterias al sistema venoso suprahepático: causando BACTERIEMIA importante Manifestaciones Clínicas  Paciente consulta por: dolor abdominal cólico HD + Síndrome Coledociano + Fiebre  Es importante siempre investigar: antecedente de litiasis vesicular, pérdida de peso, antecedente de instrumentación de la vía biliar, colocación de endoprótesis sin control adecuado, parasitosis,  La ICTERICIA: se observa en 70%, pero puede no estar evidente.  La presencia de fallas orgánicas: pronostico de gravedad, aumenta los índices de mortalidad Colangitis Aguda Es el proceso inflamatorio infeccioso de los conductos biliares, asociado a obstrucción parcial o total de la vía biliar principal, con elevación de la presión intracanalicular biliar, sobrecrecimiento bacteriano en la bilis estéril, que da lugar a un cuadro infeccioso sistémico grave (potencialmente letal) Microorganismos, mas comunes  GRAM (-) ENTERICOS: E. coli, Klebsiela pneumoniae  Cocos GRAM (+): ENTEROCOCCUS.  2 menos frecuentes: ESTAFILOCOCO, STREPTOCOCO.  ANAEROBIOS: Clostridium Perfringes y Bacteroides fragilis  Se encuentran em infecciones polimicrobianas Tríade de Charcot Muy específica, pero se presenta solo en 50% 1) DOLOR ABDOMINAL TIPO COLICO EN HD 2) FIEBRE con escalofríos y temblores 3) SINDROME COLEDOCIANO:  ICTERICIA – COLURIA – ACOLIA Pentada de Reynolds En casos graves, se suma a la triade: 4- HIPOTENSIÓN 5- CONFUSIÓN MENTAL
  • 221.
    10.4 CIRUGIA II –UNIDAD 10 – CLASE 4 Diagnóstico de la Colangitis Aguda 1 PASO – EXAMEN FISICO + ANAMNESIS 2 PASO – LABORATORIO: los 3 obligatorios son; a) Hemograma: Leucocitosis con neutrofilia y PCR (+) • Algunos pacientes pueden no tener leucocitosis: inmunodeprimido, diabéticos, etc. b) Perfil hepático (GOT y GPT): ALTERADO  Marcadores de obstrucción (Fosfatasa alcalina – Bilirrubina Directa– Gamma GT): AUMENTADO  Amilasuria – Amilasemia: NORMAL (descarta pancreatitis). c) Hemocultivo: es importante durante los picos febriles para la selección del ATB. 3 PASO – IMÁGENES 1) ECOGRAFIA: generalmente con la clínica y el laboratorio es muy orientador al diagnóstico;  La DILATACIÓN (>10mm) de las vías biliares: CONFIRMA una obstrucción del árbol biliar.  El hallazgo de LITIASIS VESICULAR: nos hace sospechar de coledocolitiasis como causa de la colangitis. 2) Colangiorresonancia magnética: es superior a la ecografía, utilizada cuando hay dudas;  Pero tiene costo elevado y es poco disponible, y depende de la estabilidad clínica del paciente. 3) TAC de abdomen: permite excluir otras complicaciones biliares. Pero NO ES UTIL para descartar litiasis en la vía biliar principal 4) CPRE: es el estudio de elección para el diagnóstico, y es TERAPEUTICO (permite tratar la obstrucción). Diagnósticos diferenciales:  Colecistitis aguda: es la que presenta mas similitud en los síntomas (eco es muy útil para diferenciar)  Ulcera péptica, hepatitis aguda, pancreatitis aguda, abscesos hepáticos, NAC basal derecha, sepsis de origen renal. CLASIFICACIÓN – MANEJO INICIAL  Internación del paciente con antibioticoterapia de amplio espectro GRADO MANEJO INICIAL GRADO 1 - LEVE  ATB de amplio espectro  Cubriendo GRAM (+), GRAM (-), ANAEROBIOS.  Medidas generales: NVO, SF 0,9% GRADO 2 - MODERADO  ATB de amplio espectro  Cubriendo GRAM (+), GRAM (-), ANAEROBIOS.  Medidas generales: NVO, SF 0,9%  Drenaje Biliar Precoz GRADO 3 – SEVERO Cuando no responde al tratamiento medico Drenaje biliar URGENTE Ingreso a UCIA: por compromisso multisistemico Posterior al manejo inicial, se realiza tratamiento URGENTE: CPRE O CIRUGIA ABIERTA  El GOLD-ESTÁNDAR para el tratamiento es la CPRE + Papilotomia + Extración de la litiasis:  Diagnóstico: primero se realiza el corte de la papila - papilectomia (duodeno), e introduce un catéter, a través de este se inyecta contraste iodado que permite visualizar la vía biliar principal  Terapéutica: se introduce una canastilla que atrapa el lito, y por vía endoscopia extrae hasta el duodeno.  La cirugía solo se indica: cuando la CPRE han fallado.  Se realiza una coledocotomia + extracción del cálculo + drenaje de la vía biliar con una sonda/tubo T Factores PRONOSTICOS de mortalidad Bilirrubinemia >5,3 mg/dl - Plaquetopenia <150.000 ml - Albumina <3gr/l - Presencia de enfermedad previa
  • 222.
    10.5 CIRUGIA II –UNIDAD 10 – CLASE 5  En la actualidad, la incidencia mundial oscila entre un 0,1 a 0,6 % (por cada 200 colecistectomías).  Un manejo adecuado de la lesión requiere que el diagnostico se haga lo antes posible y su tratamiento sea un abordaje multidisciplinario para así poder ofrecer al paciente las mejores terapéuticas Mecanismos de Lesión: a) Confusión del cístico: ilusión del cístico, es el mecanismo MÁS FRECUENTE b) Hemorragia en el triángulo de calot: realización de hemostasia a ciegas. c) Lesión térmica: lesiones intrahepáticas y estenosis tardías. CLASIFICACIÓN  Clasifación de Bismuth: para estenosis benignas de la vía biliar primaria, basada en el patrón anatómico Lesión Quirúrgica de la Vía Biliar La detención del flujo biliar por ligadura, clipado o estenosis cicatricial, sección parcial o completa de la vía biliar principal o de los conductos biliares aberrantes, que drenan un sector o segmento hepático. Es el desgarro o sección de la misma con o sin fuga biliar y con o sin estrechez. DIAGNÓSTICO Se presenta en 3 escenarios 1) Intraoperatorio (30-50%): por ello resulta importante el uso de la CIO (colangiografía intraoperatoria)durante las colecistectomías:  Se asocia a baja incidencia de LQVB (lesiones quirúrgicas de la vía biliar), detección y reparación durante el mismo procedimiento quirúrgico. 2) Postoperatorio inmediato: pacientes que no presentan buena evolución clínica a las primeras 48 horas de la cirugía, o con bilis en un drenaje abdominal. Se puede acompañar de colestasis o bilirragia. 3) Tardío: cuando se presentan síntomas de colangitis e ictericia obstructiva.
  • 223.
    10.5 CIRUGIA II –UNIDAD 10 – CLASE 5  Clasifación de Starsberg: determina sitios de fuga biliar  Clasificación de HANNOVER: TRATAMIENTO El tratamiento es complejo y multidisciplinario  La LQVB conlleva a la estenosis, su identificación oportuna y manejo adecuado disminuirá el % de estenosis.  Lo ideal es reparar la vía biliar en el momento del diagnóstico intraoperatorio.  Toda vez que se cuente con cirujano hepatobiliar de experiencia. 1) QUIRURGICO: a) Reparación biliar inmediata de una lesión de la VBP por sutura terminoterminal b) Reparación con derivación biliodigestiva hepaticoyeyunal en Y de Roux.  En la actualidad, se acepta la reconstrucción con anastomosis hepaticoyeyunal en Y de Roux, independientemente del nivel donde haya ocurrido la lesión. 2) NO QUIRURGICO – ENDOSCOPICO: colocación de prótesis en la vía biliar.  La terapia endoscópica recomendado en la mayoría de las series para las estenosis benignas de la vía biliar, consisten en la dilatación y colocación de múltiples endoprótesis en promedio de 9 meses a 1 año. Complicaciones Tardías de las LQVB  Estenosis de la VB.  Hipertensión portal  Cirrosis biliar secundaria (CBS)  Lesión vascular asociada/Lesión vasculo-biliares. Pronostico del Paciente con LQVB: depende de múltiples factores: a) El tipo de lesión. b) La situación clínica del paciente. c) Lesiones vasculares asociadas. d) Factores locales hospitalarios y momento de reparación.  Tipo A: fuga del cístico o del lecho vesicular  Tipo B: estenosis completa o incompleta de la VBP por un clip  Tipo C: lesión lateral tangencial  Tipo D: sección completa de la VBP asociada a lesión de la arteria hepática y vena porta  Tipo E: estenosis tardía A B
  • 224.
    10.6 CIRUGIA II- UNIDAD10 – CLASE 6  El más frecuente es el Cáncer de Páncreas (60-85%)  Cáncer Ampular – Ampolla de Vater: (10-36%)  Colangiocarcinoma distal (5-14%)  Adenocarcinoma Duodenal: es muy raro CÁNCER DE PANCREAS  Segundo tumor digestivo más frecuente (después de Colon)  El Tumor digestivo con peor pronóstico (quinta causa de muerte por cáncer)  Mas frecuente en hombres (2:1) y en la 7ª-8ª década (80% en > 60 años) CLASIFICACIÓN DE LOS TUMORES PANCREATICOS TUMORES NO ENDOCRINOS TUMORES ENDOCRINOS Epiteliales (DUCTAL y ACINAR) a) Solidos: ADENOCARCINOMA (90%)  70 – 75 % en cabeza  5-10% en cuerpo, 10-15% en la cola b) Quísticos:  Adenoma microquístico seroso  Tumor quístico mucinoso  Neoplasia Mucinosa Papilar intraductal  Gastrinoma  Vipoma, Insulinoma, PP-oma  Somatostatinoma,Otros MESENQUIMALES  Swanoma, leiomiosarcoma,  Rabdomiosarcoma, Liposarcoma , otros FACTORES DE RIESGO  Factores Demográficos: edad avanzada (el 80%> 60 años), hombre  Factores Ambientales: TABACO (EL DE MAYOR RELEVANCIA)  El riesgo persiste hasta 2 décadas después de suspenderlo  Factores Genéticos: el 10% tienen 1-2 familiares de 1er o 2º grado con cáncer pancreático  Algunos Ca P pueden aparecer en pacientes con Sx hereditarios reconocidos: pancreatitis hereditaria, cáncer de mama hereditario (mutaciones BRCA1 y BRCA2), Sx Peutz-Jeghers.  Enfermedades asociadas: pancreatitis crónica (alcohol), fibrosis quística, helicobacter pylori, sobrepeso, DM. PATOGENIA: las alteraciones genéticas más frecuentes son: la activación (mutación) del oncogen K-ras (>90%) es candidato ideal para test de screening, y la inactivación de los genes supresores de tumores p16 (95%), p53 (75%) y DPC4 (505%), unas en fases más precoces y otras en fases más tardías Tumores de la Región Ampular y Periampular Son tumores originados en el tejido exocrino del Páncreas, en el Colédoco terminal, en la Ampolla de Váter y en el Duodeno Periampular, afectan un área común cuyo origen, en ocasiones (incluso tras la resección) puede ser difícil para el patólogo identificar. Microscopia: grado de diferenciación (bueno, moderado o pobremente diferenciado). Macroscópia: sólido, avascular, color blanquecino, duro, cirroso (fibrótico)  Rodeado generalmente de PANCREATITIS CRÓNICA (hasta2/3 partes)  Extensión extra pancreática 90%: más frecuente a ganglios linfáticos, hígado y peritoneo ICTERICIA INDOLORA + Dilatación de vías biliares intra y extrahepáticas
  • 225.
    10.6 CIRUGIA II- UNIDAD10 – CLASE 6 MANIFESTACIONES CLINICAS Etapas iniciales: ASINTOMATICOS, generalmente no producen síntomas, solo cuando se origina en la confluencia de los biliopancreaticos, pues obstruyen el colédoco produciendo ictericia Estadios Avanzados: SINTOMAS como síndrome coledociano (indica que la neoplasia está en estadio avanzado)  Se palpa masa en epigastrio/hipocondrio derecho Síntomas de acuerdo a la localización del cáncer Cabeza (son de pequeño tamaño) Cuerpo y Cola (son de mayor tamaño)  Obstrucción Biliar: ictericia progresiva, coluria, acolia, prurito, vesícula de Courvoisier-Terrier  Obstrucción del Wirsung: pancreatitis crónica  Obstrucción Duodenal: síndrome emético y/o HDA (se comporta como un Sx pilórico)  Dolor epigástrico: sordo, continuo, mal localizado, irradiado a espalda dorsal, empeora por la noche, mejora con la anteflexión, no cede con analgésicos.  Masa abdominal (palpación)  Hemorragia/anemia/obstrucción colónica  HDA por VARICES GASTRICAS (trombosis esplénica)  Infarto esplénico (lesión venosa y/o arterial)  Dolor (más en espalda) Manifestaciones Clínicas no dependientes de la localización:  Sx Constitucional (multifactorial): afectación del estado general astenia, anorexia, pérdida de peso  Manifestaciones sistémicas: tromboflebitis migratoria 10%, paniculitis  Alteraciones psiquiátricas (Sx Depresivo)  Diabetes Mellitus de inicio reciente > 50 años, sin antecedentes familiares.  Pancreatitis aguda/Pancreatitis crónica (obstructiva)  Ascitis (carcinomatosis peritoneal)  Nódulo de Virchow (Supraclavicular izquierdo) DIAGNOSTICO 1. Historia clínica completa con antecedentes familiares + Exploración física. 2. Análisis Laboratoriales: hemograma, VSG, PCR, Perfil hepático, coagulación, función renal y ionograma, amilasa, lipasa, proteínas totales y albúmina. Enzimas de colestasis, Bilirrubina directa 3. ECOGRAFIA: útil para el diagnóstico, debe ser siempre el primer estudio  Puede encontrarse dilatación del hepatocoledoco y el wirsung 4. TAC ABDOMINAL con contraste IV: es la técnica de elección para la estadificación 5. ECOENDOSCOPIA: mejor técnica para el diagnóstico de tumores < 2 cm. Junto con el TAC constituye la técnica de elección para el diagnóstico de pequeños tumores de <2 cm y permite la estadificación del Cáncer de Páncreas 6. CPRE: herramienta terapéutica para el drenaje de la vía biliar obstruida. NO ES ÚTIL PARA DIAGNOSTICO. 7. RMN: indicado para dudas por TAC y si no se dispone de Ecoendoscopia. No sirve para realizar el estadiaje ECOENDOSCOPIA: tumor hipoecogenico (T) + Wirsung dilatado (W) TAC corte axial, contrastada, con tumor en el páncreas. Signo de Courvoisier-Terrier: vesícula palpable, indolora, paciente con probable CA de cabeza de páncreas
  • 226.
    10.6 CIRUGIA II- UNIDAD10 – CLASE 6 8. Diagnóstico anatomopatológico: PAAF a través de eco endoscopia transgástrico o transduodenal  PAAF percutánea solo se realiza en tumores GRANDES en contacto con la pared  Resultado negativo no descarta la existencia de cáncer pancreático  Riesgos posibilidad de diseminación, fistulas, pancreatitis. Marcador tumoral elevado: Antígeno Ca19.9  Puede estar elevado en otras patologías también  Solo se solicita despues de REALIZADO EL DIAGNOSTICO Otros marcadores tumorales de Cáncer de Páncreas:  CA 50, Antígeno Carcinoembrionario/CEA (asociado a carcinomas mal diferenciados o en estados avanzados), mutación en el oncogén K-ras (anomalía congénita mas frecuente), mutaciones en el Gen del tripsinógeno catiónico (importante en pacientes sospechosos de padecer una pancreatitis hereditaria, screening). Diagnostico diferencial de masa pancreática  Pancreatitis crónica, Tumor de región ampular, ampuloma, tumor duodenal  Linfomas, y otros tumores pancreáticos sólidos ESTADIFICACIÓN T - Tumor primario. N – Ganglios Linfáticos Regionales M - Metástasis a distancia TX: tumor primario no puede evaluar T0: no hay evidencia de tumor primario. Tis: carcinoma in situ T1: tumor limitado al páncreas, = <2 cm. T2: tumor limitado al páncreas, >2 cm a = <4 T3: tumor >4 cm de diámetro T4: tumor de cualquier tamaño con afectación del tronco Celiaco o de la Arteria Mesentérica Superior, o que infiltra estómago, bazo, colon y/o grandes vasos sanguíneos adyacentes. NX: GLR no pueden evaluarse. NO: no hay metástasis en los GLR N1: metástasis en 1 a 3 GLR N2: metástasis en 4 o > GLR MX: no pueden ser evaluadas. M0: no hay metástasis a distancia. M1: existen metástasis a distancia. TRATAMIENTO Solo el 20% de los pacientes son resecables en el diagnóstico, el restantes es para tratamiento paliativo Estadios I y II - Tumores RESECABLES: la única con posibilidad curativa Duodenopancreatectomia cefálica (DPC)  Resección de la cabeza del páncreas + segunda porción del duodeno + vesícula + vía biliar distal  Luego se debe reestablecer el transito pancreático biliar y gastrointestinal:  Anastomosis pancreatoyeyunal + Anastomosis Hepaticoyeyunal + Anastomosis Duodenoyeyunal QUIMIORADIOTERAPIA: asociados a la quirúrgica, aumenta la supervivencia.  Quimioterapia adyuvante y NEOADYUVANTE TRATAMIENTOS PALIATIVOS:  Localmente avanzado y metástasis: quimioterapia  Obstrucción Biliar: derivaciones biliodigestivas o stent biliar transpapilar (en pacientes con metástasis).  Obstrucción Duodenal: paliación endoscópica con prótesis o técnicas quirúrgica.  Paciente presenta muchos VÓMITOS  Control del DOLOR: analgésico por vía oral, parenteral o peridural, hasta ablación química o quirúrgica del plexo celiaco  Insuficiencia pancreática exocrina y malabsorción: adecuado suplemento de enzimas pancreáticas, con una dosis que oscile entre 40000-100.0000 UI de pancreatina por comida.  Apoyo Psicológico al paciente y a los familiares. PRONOSTICO: el pronóstico es MALO, en pacientes post resecamiento, sobrevida de 5 años (en 5% de los pacientes). No es útil para DIAGNOSTICO NO POSEE VALOR PRONOSTICO Es útil para monitorear tratamiento Utilizado para seguimiento y para evaluar posibles recidivas. CRITERIOS DE IRRESECABILIDAD  ESTADIOS III-IV  Metastasis  Enfermedad localmente avanzada com compromisso vascular: vena porta, vasos mesentéricos, tronco celíaco
  • 227.
    10.6 CIRUGIA II- UNIDAD10 – CLASE 6 COLANGIOCARCINOMA:  Tumor maligno del epitelio de los conductos biliares, poco frecuente  Mas frecuente en hombres, en 6 década de la vida.  Ubicación: cualquier nivel de la vía biliar desde canalículos intrahepáticos hasta ampolla de váter CLASIFICACIONES Clasificación según origen anatómico Clasificación según patrón de crecimiento  Intrahepático,  Perihiliar o tumor de Klatskin  Distal  Tumoral: masa tumoral de margen bien definido, frecuente necrosis central, se origina en la luz del conducto biliar, disemina formando una masa nodular, llevando a cuadro obstructivo.  Periductal Infiltrante: crece a lo largo del conducto biliar en forma de engrosamiento concéntrico y longitudinal, provocando estenosis u obtrucción.  Papilar intraductal: presencia de tumores papilares superficiales e intraluminales en la vía biliar, ocasionando obstrucción parcial y dilatación de los conductos. Etiopatogenia: etiología no definida  Factores Predisponentes: colangitis esclerosante primaria, la litiasis intrahepática, la enfermedad de Caroli y malformaciones como la atresia de vía biliar y los quistes de colédoco. PRESENTACIÓN CLINICA Es un tumor AGRESIVO, siliente, sintomatología inespecífica hasta estadios avanzados  Los síntomas más frecuentes son:  Ictericia progresiva (90%), pérdida de peso y dolor no muy intenso en epigastrio e HD  Prurito (26%), cuadro clínico de colangitis (10-30%) DIAGNOSTICO Manifestaciones clínicas + exámenes de laboratorio, métodos de imagen y endoscopia. Exámenes Laboratoriales: a) Hemograma, hematocrito, coagulograma  Casos más avanzados se observa disminución alteración de las pruebas de coagulación. b) Perfil Hepático:  Patrón de ictericia obstructiva  Moderado aumento de las transaminasas c) Marcadores tumorales: CA 19.9 se encuentra elevado en el 85% de los casos, el CA-125. Exámenes de Imágenes: a) ECOGRAFIA: es el primer a ser solicitado b) TAC abdominal: es más precisa para el diagnóstico del tumor primario y la extensión de la enfermedad, y es la técnica de elección para la valoración de la anatomía vascular, y la ESTADIFICACIÓN. c) Colangioresonancia (CRM): mejor prueba para establecer el diagnóstico del tumor primario y valorar la extensión biliar. d) Ecoendoscopía: útil para la evaluación de la afectación ganglionar del territorio del tronco celíaco y región peripancreática y establecer la estadificación preoperatoria, por biopsias con PAAF. e) Colangiopancreatografia retrógrada endoscópica (ERCP): útil para el drenaje biliar preoperatorio y en el tratamiento paliativo para la colocación de stents metálicos. ICTERICIA INDOLORA + Dilatación de vías biliares intrahepáticas y extrahepáticas NORMALES Tumor de Klatskin: entre bifurcación de los conductos hepáticos derecho e izquierdo y entrada del conducto cístico a nivel distal.  La mayor parte es Periductal infiltrante  90% adenocarcinoma (presenta peor pronóstico)
  • 228.
    10.6 CIRUGIA II- UNIDAD10 – CLASE 6 ESTADIFICACIÓN Clasificación de Bismuth-Corlette: indica cuál de los lóbulos está afectado preferentemente, pero no tiene en cuenta la afectación ganglionar ni metastásica, y por lo tanto no tiene valor pronóstico Clasificación TNM: TUMOR NODULOS METASTASIS Tx: tumor primario no se puede determinar. TO: sin evidencia de tumor primario Tis: carcinoma in situ. T1: tumor confinado en el conducto biliar con extensión a la capa muscular o el tejido conjuntivo. T2a: sobrepasa la pared ductal e invade el tejido adiposo perihiliar. T2b: invade el parénquima hepático. T3: invasión unilateral de la arteria/ vena hepática. T4: Tumor infiltrante de ambos conductos hepáticos (Bishmuth IV) o compromiso del tronco de la Vena porta o artéria hepática común. Nx: ganglios regionales no evaluables. NO: ausencia de ganglios regionales. N1: metástasis a 1-3 ganglios regionales (hiliar, cístico, hepático común, arteria hepática, pancreáticoduodenal posterior, vena porta). N2: metástasis a 4 o más ganglios regionales de los ganglios citados en N1. MO: sin metástasis a distancia. M1: con metástasis a distancia. TRATAMIENTO La cirugía es el único tratamiento curativo y que ofrece mejor supervivencia  Se recomienda evaluar de forma individual cada caso, cirugía esta indicada:  Si se presume que se puede conseguir una resección R0, preservando >30% del volumen hepático  En ausencia de metástasis a distancia o afectación peritoneal CRITERIOS DE IRRESECABILIDAD 1. Afectación vascular de un lado con afectación biliar contralateral hasta conductos de segundo orden 2. Metástasis hepáticas a distancia 3. Afectación vascular de ambos lóbulos hepáticos 4. Afectación extrahepática o peritoneal 5. Adenopatías en el tronco celíaco, arteria mesentérica superior o región para aórtica. TRATAMIENTO QUIRURGICO:  La resección completa del tumor con márgenes histológicos negativos es la única terapia curativa  La cirugía solo es posible en alrededor del 47% de los pacientes en el momento del diagnóstico. De acuerdo a la clasificación de Bismuth-Corlette  Tipos I y II requieren resección de toda la vía biliar extrahepática, colecistectomía, linfadenectomía y anastomosis hepático-yeyunal en y de Roux.  Tipos III todo lo anterior más lobectomía hepática derecha o izquierda  Tipo IV resección de la vía biliar, vesícula biliar, linfadenectomia más lobectomia hepática extendida.  Algunos autores también recomiendan realizar drenaje biliar preoperatorio en pacientes con bilirrubina superior o igual a 10mg/dL y en los que se tenga que levar a cabo una resección hepática mayor al 50% del volumen hepático.  El trasplante hepático: últimamente ha surgido como otra opción válida para tratar pacientes con colangiocarcinoma hiliar y periférico considerados irresecables, pero no diseminados. ESTADIOS Estadio 0: Tis NO MO Estadio I: T1 NO MO Estadio II: T2 N0 M0 Estadio IIIa: T3 N0 M0 Estadio IIIb: T4 N0 M0 Estadio IIIc: cualquier T N1 M0 Estadio IVa: cualquier T – N2 M0 Estadio IVb: cualquier T o N M1
  • 229.
    10.6 CIRUGIA II- UNIDAD10 – CLASE 6 TRATAMIENTO PALIATIVO:  Pacientes irresecables: drenaje biliar paliativo, si es posible con colocación de 2 endoprótesis, una derecha y otra izquierda para evitar la infección del lado no drenado si se drena solamente uno. • Drenaje se realiza por CTPH (Colangiografía transparietohepática).  Pacientes con colangiocarcinoma irresecable: quimioterapia en general tienen muy escasa respuesta. PRONOSTICO: los principales factores que afectan a la supervivencia tras la cirugía son;  Afectación de los márgenes de resección (de forma microscópica (R1) o macroscópica (R2)).  Afectación ganglionar (N1 y N2)  Resección RO - Afectación ganglionar - Metástasis a distancia: son los factores pronóstico más importantes.  TUMOR DE KATSKIN: es el de pronóstico más sombrío. CÁNCER DE VESICULA:  5 cáncer más común del tracto digestivo  Es el de PEOR PRONOSTICO de los tumores del árbol biliar.  Suele aparecer en edades avanzadas y más frecuente en mujeres Factores predisponentes:  Presencia de litiasis vesicular (80-90% presentan litiasis vesicular), y la vesícula en porcelana.  Colecistitis crónica y presencia de pólipos vesiculares únicos, >10 mm, hipoecoicos y sintomáticos  80% de los casos es ADENOCARCINOMA, siendo el tipo más frecuente el nodular infiltrativo, con induración y engrosamiento de la pared vesicular, invade precozmente el parénquima hepático o los órganos vecinos.  La forma papilar es de mejor pronóstico: masa polipoide intraluminal y tiene poca infiltración parietal.  La mayoría de los tumores se localizan en el fundus, un 30% en el cuerpo y 10% en el bacinete. PRESENTACIÓN CLINICA Cólico biliar o una colecistitis aguda, Por ello sólo un 50% de los tumores de vesícula son diagnosticados antes de la cirugía. DIAGNOSTICO  La edad, el sexo femenino, la ausencia de cólico biliar típico  Vías biliares intrahepáticas dilatadas y las extrahepática normal.  La analítica LABORATORIAL suele ser normal en las fases iniciales  Los marcadores tumorales CEA y CA 19-9 suelen estar elevados  NO SON UTILES para el diagnóstico ya que carecen de sensibilidad y especificidad.  Exámenes de Imágenes:  Ecografía: los hallazgos sugestivos son; engrosamiento de la pared o calcificaciones, masa que protruye la luz, perdida de interfase entre vesícula e hígado, infiltración hepática  ECOENDOSCOPIA: alta sensibilidad y permite estudio locorregional.  RM – CRM (colangioresonancia): diferencia malignos de benignos, establece el grado de invasión  TAC: especialmente para la ESTADIFICACIÓN  CPRE: se reserva en caso de necesidad de prótesis biliar. Puede presentarse diferentes situaciones: a) Sospecha por síntomas b) Hallazgo incidental en la pieza quirúrgica luego de una colecistectomía c) Hallazgo de lesión tumoral con sospecha de cáncer de vesícula d) Cáncer avanzado irresecable Secuencia displasia - carcinoma sucede en un periodo aproximado de 10 a 15 años, en contexto de la inflamación crónica de la vesícula Difícilmente se logra diferenciar de benigna y maligna, salvo en estadios avanzado. Por este motivo el diagnostico se establece con el estudio de la pieza de resección quirúrgica.
  • 230.
    10.6 CIRUGIA II- UNIDAD10 – CLASE 6 TRATAMIENTO Depende de la forma de presentación y del estadio en el momento del diagnóstico. CIRUGIA: único tratamiento potencialmente curativo (primera opción), generalmente resección quirúrgica extensa.  Tres situaciones distintas deben ser tenidas en cuenta:  Hallazgo incidental en pieza de resección de una colecistectomía  Tumor resecable  Tumor irresecable avanzado.  Tumores Estadio 1 (TI NO MO): Colecistectomía simple es suficiente  Siempre que los márgenes se encuentren libres de enfermedad.  Tumores Estadios tumores T2 y T3: debe acompañarse de una resección no anatómica del lecho hepático (segmentos IV y V) y linfadenectomía radical de los territorios periportales, coledocales, hiliares y pancreáticos altos (por alta probabilidad de afectación ganglionar).  Tumores T4: supervivencia es tan baja que se cuestiona la la cirugía y cuando no es posible realizar una cirugía radical y el paciente presenta ictericia obstructiva (drenaje de la vía biliar e forma percutánea). QUIMIOTERAPIA -RADIOTERAPIA: es resistente a la mayoría de los agentes quimioterápicos.  Los beneficios de la radioterapia son modestos (pues no se puede emplear dosis altas debido a la cercanía de estructuras radiosensibles (hígado, riñón y médula). Clasificación TNM La misma ha sido modificada recientemente  Se han incluido los tumores del conducto cístico;  Se diferencian las adenopatías regionales hiliares (N1) y a distancia (N2);  Se han reagrupado los estadios de forma que la resecabilidad y el pronóstico quedan mejor correlacionados  Tumores T4 (localmente irresecables) pasan del estadio Ill al IVa. Signos de Irresecabilidad. Ictericia, pérdida de peso, ascitis, y presencia de masa en hipocondrio derecho
  • 231.
    10.7 CIRUGIA II –UNIDAD 10 – CLASE 7 Patrones de Enfermedad Hepática de acuerdo a la BILIRUBINA Aumento de Bilirrubina Aislada Aumento de Bilirrubina mixta + Patrón citolítico (GOT, GPT, GGTT, FA elevadas). Aumento de Bilirrubina mixta + Patrón Colestásico (FA, GGT son las más elevadas) a) Aumento de Bilirubina Indirecta:  Hemólisis  Erit.ineficaz  Crigler-N  Gilbert  Fármacos b) Aumento de Bilirrubina Directa:  Dubin-J  Rotor Hepatopatías Difusas  Virus – Hepatitis  Tóxicos  Autoinmune  Metabólicas  Isquemia SE DEBE SOLICITAR ECOGRAFIA a) Vía biliar dilatada  Coledocolitiasis  Colangiocarcinoma  Ca. páncreas  Ampuloma, Ca. vesícula b) Vía biliar no dilatada  CBP: colestasis biliar primeria  Enf. infiltrativa  Hep. colestásicas  Fármacos Diagnostico Diferencial del Nódulo Hepático por Escenarios Clínicos-laboratoriales-Imagenologicos TUMORES HEPATICOS MASA OCUPANTE HEPATICA (MOHE) O (NODULO HEPATICO) Paciente Asintomático con Lesión Incidental O ACCIDENTAL Por orden de frecuencia los hallazgos son: 1) Hemangioma: tumor vascular, es el mas frecuente. 2) Hiperplasia Nodular Focal 3) Adenoma de células hepáticas: neoplasia. 4) Hepatocarcinoma bien diferenciado (FIBROLAMELAR) Paciente Hepatopata – Hígado Enfermo Con marcadores víricos positivos + AFP (marcador tumoral) aumentada + Masa Hepática 1) CARCINOMA HEPATOCELULAR (C.H.C.) Paciente con Neoplasia ya conocida + Lesión sólida hepática 1) Metástasis: es lo primero que se debe pensar siempre  Se deben analizar los marcadores tumorales (CEA + CA 19-9 + CA 125-5 ) Considerar  Esteatosis Focal.  Hemangioma.  Quiste y Lesiones Benignas Infracentimetricas (<1cm) Considerar  Nódulos de regeneración y nódulos displásicos.  Colangiocarcinoma intrahepático.  Hemangioma. Crecimiento hepático, benigno (hemangioma, hiperplasia nodular focal o adenoma hepatocelular) y/o maligno como es el carcinoma hepatocelular o metástasis.
  • 232.
    10.7 CIRUGIA II –UNIDAD 10 – CLASE 7 Los benignos del hígado representa 1/3 de todos los tumores sólidos del hígado CLASIFICACIÓN EDMONSON EPITELIALES  Adenoma de células hepáticas  Adenoma de células de los conductos biliares  Cistoadenoma de los conductos biliares y papiloma MESODERMICOS  Hemangioma cavernoso  Angioma capilar  Hemangioendotelioma infantil  Otros tumores mesodérmicos MIXTOS  Tumores mixtos epiteliales y mesodérmicos  Teratoma LESIONES PSEUDOTUMORALES  Hiperplasia Nodular Focal o Localizada  Necrosis anóxica seudolobulillar  Hiperplasia nodular múltiple  Hamartoma mesenquimatoso TUMORES DE LA CAPSULA DE GLISSON TUMORES DE LOS LIGAMENTOS SUSPENSORIOS HEMANGIOMA: tumor solido benigno más frecuente del hígado (5-20%). CONTRAINDICADA LA PUNCIÓN  Origen epitelial: formado por células endoteliales que constituyen canales vasculares dilatados …  Diagnostico en forma incidental en una cirugía o en una ECOGRAFIA (5a y 6a década de la vida)  Se encuentra en forma solitaria (pero puede ser múltiple).  Puede afectar ambos lóbulos, varían de tamaño (generalmente <5 cm)  Tiene una evolución lenta Presentación Clínica: generalmente son ASINTOMATICOS, pero puede presentar;  Molestia abdominal  Es muy RARA la ruptura espontanea (menor al 1%)  Síndrome de kasabach-merrit: se presenta en niños y es raro; 1) Hemangioma hepático voluminoso 2) Plaquetopenia 3) Coagulopatia por consumo Tratamiento: SEGUIMIENTO Y OBSERVACIÓN HIPERPLASIA NODULAR FOCAL: tumor solido benigno asienta hígado normal, segundo más frecuente;  Cordones de hepatocitos separados por septos finos que se originan en la cicatriz central  Puede asociarse a malformaciones vasculares, 80 % es un tumor solitario, 60% tienen arteria nutricia central  20% asocia a astrocitoma y angioma cerebral, enfermedad von recklinghausen, tumores neuroendocrinos, malformaciones vasculares de otros órganos. ES RARA LA COEXISTENCIA CON HEMANGIOMA  Más frecuente en mujeres (3a y 4a década de la vida)  Se presenta como un hallazgo INCIDENTAL (lesiones pequeñas, solitarias sobre la superficie hepática) Presentación Clínica: ASINTOMATICOS Tratamiento: SEGUIMIENTO Y OBSERVACIÓN, no tiene tendencia maligna. No se aconseja grandes resecciones. TUMORES HEPATICOS BENIGNOS Lesión >10 cm y sintomático en los cuales se evidencia crecimiento en los controles, RUPTURA o Sx de Kasabach-Merrit, deben ser tratados con cirugía
  • 233.
    10.7 CIRUGIA II –UNIDAD 10 – CLASE 7 ADENOMA HEPATOCELULAR: tumor solido benigno constituido por proliferación de hepatocitos  Tumor con vascularización arterial y relación hormonal  Mas frecuente en mujeres jóvenes (edad menstrual), asociada a la ingestión de ACO y andrógenos Se asocia también a: fármacos androgénicos y anabolizantes, Sx klinefelter, poliposis familiar, diabetes tipo I, glucogenosis, galactosemia, tirosenemia  Cresce en el embarazo por estimulo de la BHCG Presentación Clínica: evolución lenta y asintomáticos  Pueden romperse y sangrar (HEMO-PERITONEO)  Poseen cierto potencial maligno Tratamiento: resección x Cirugía es el tratamiento.  Interrumpir anticonceptivos/estimulo hormonal  Arteriografía – embolización DIAGNOSTICO GENERAL DE LOS TUMORES HEPATICOS BENIGNOS 1) Interrogatorio y examen físico 2) PERFIL HEPATICO FUNCIONAL:  Función de síntesis: albuminemia, BILIRRUBINA, fosfatasa alcalina, colesterol  Enzimas Citoliticas: GOT, GPT.  Enzimas colestáticas: GGT, fosfatasa alcalina 3) Marcadores tumorales: en paciente hepatopata, AFP - ACE - CA 19-9 - CA125-5 4) Antígenos de hepatitis – Coagulograma 5) RX de tórax y abdomen - ECO-DOPPLER Hepático 6) RX de tórax y abdomen - ECO-DOPPLER Hepático 7) TAC CON CONTRASTE - RMN (ES ESENCIAL MEDIO DIAGNOSTICO) 8) AngioTAC - PUNCION-Biopsia (en caso de dudas diagnosticas, CONTRAINDICADO EN HEMANGIOMA). CLASIFICACIÓN Tumores Primarios Tumores Secundarios – Metástasis 1) Carcinoma hepatocelular (hepatocarcinoma) 2) Colangiocarcinoma 3) Angiosarcoma 4) Hepatoblastoma Son los más frecuentes  Principalmente de CA Colorrectal  Cáncer gástrico, esofágico, pulmonar, pancreático. HEPATOCARCINOMA: tumor de UBICACIÓN CENTRAL  Mas frecuente en hombres > 40 años con cirrosis (HEPATOPATA)  Variedad fibrolamelar: jóvenes, hígado sano, mejor pronóstico. AFP negativa.  Se asocia a virus de hepatitis B y C, mohos de alimentos, cirrosis, mutaciones del DNA. Presentación Clínica:  Sx constitucional (Afectación del estado general)  Cirrosis (80-90%), ascitis, hepatomegalia dolorosa  Hemorragia o HEMOPERITONEO = SHOCK.  Aumento de fosfatasa alcalina (ocupación de espacio hepático) Diagnostico:  Alfa fetoproteína (AFP): >400 ng muy sugestivo de hepatocarcinoma  Paciente hepatopata/cirrótico: realizar seguimiento del paciente cada  6 meses de AFP + ECO, para diagnostico PRECOZ.  Si HAY dudas: PAAF guiada por TAC o ECO - GUIADA. Color variable, subcapsulares, bien delimitados, no encapsulados TUMORES HEPATICOS MALIGNOS Más pálidos que el hígado, o verdosos 3formas: nodular – masivo –difuso Patrones: trabecular, sólido, pseudoglandular o acinar, escirroso, fibrolamelar
  • 234.
    10.7 CIRUGIA II –UNIDAD 10 – CLASE 7 TRATAMIENTO DEL HEPATOCARCINOMA: CIRUGIA TRASPLANTE Técnicas Percutáneas Paliativo  Paciente no cirrótico o CHILD A  Lesiones simples  <5cm, sin metástasis ni invasión vascular  Lesión >5cm o 3 lesiones <3cm  Child A, B o C, sin invasión vascular Cuando hay las indicaciones de trasplante, pero con comorbilidades que contraindique la cirugía  Multifocal, >5cm  Invasión Vascular,  Afectación de nódulos linfáticos Pronostico: se realiza por la escala de CHILD-PUGH a) ESTADÍO A: 5-6 puntos (cirrosis compensada) b) ESTADÍO B: 7-9 puntos c) ESTADÍO C: 10-15 puntos (<6meses) CHILD-PUGH 1 PUNTO 2 PUNTOS 3 PUNTOS Bilirrubina <2 2-3 >3 Encefalopatía NO Mínima. Gr 1-2 Grave. Gr 3-4 Albúmina >3.5 2.8 - 3.5 <2.8 Tasa protrombina/INR  >50%  <1.7  30-50%  1.7-2.3  <50%  >2.3 Ascitis Ausente Ligera A tensión COLANGIOCARCINOMA: tumor de las vías biliares, ubicación PERIFERICA  No se vincula a virus ni cirrosis, se relaciona con thorotrast (sustancia tóxica)  Reacción desmoplásica: formación de una pseudocapsula  Se disemina por vía hemática y linfática  Si ocupan la confluencia de conductos hepáticos se llama TUMOR DE KLATSKIN Presentación Clínica:  Sx constitucional+ ictericia obstructiva + Hepatomegalia y vesícula palpable. TRATAMIENTO:  Hiliares: resección biliar + linfadenectomía + RadioTerapia  Periféricos: igual + Pancreatectomía. NOMENCLATURA DE LA RESECCIÓN HEPATICA 1) Resección Subsegmentaria: exceresis en cuña o nodulectomia con margen de 5 a 10 mm de tejido sano alrededor 2) Segmentectomía hepática: exceresis de los distintos segmentos 3) Hepatectomía Izquierda: exceresis segmento 2 – 3 – 4, y la triade portal correspondiente 4) Hepatectomía Derecha 5-6-7-8 y la triade portal correspondiente 5) Lobectomía Derecha: segmento 4-5-6-7-8 6) Lobectomía Izquierda: segmento 2 y 3
  • 235.
    10.8 CIRUGIA II –UNIDAD 10 – CLASE 8 Frecuencia: entre 2 y 7%. Hallazgo por ecografía (3-5%) y por TAC (18%). Clasificación: 1) Congénitos: es el grupo más importante e incluye;  QS - Quiste Simples: formación congénita frecuente de hallazgo casual, asientan el lóbulo derecho, lesiones únicas, aunque pueden verse múltiples, se presentan de pequeño tamaño.  EPH - Enfermedad Poliquística Hepática: enfermedad infrecuente, lesiones quísticas hepáticas múltiples que ocupan más del 50% del parénquima distribuidas en forma difusa en ambos lóbulos, que progresan en número y tamaño con el transcurso de los años.  Herencia autosómica dominante, 93% se asocia a enfermedad renal poliquística 2) Traumáticos: posterior a trauma hepático, solo se intervienen los sintomáticos o ante duda diagnostica 3) Parasitarios: presentan eosinofilia en los exámenes laboratoriales  Quiste Hidatídico: hombre actúa como huésped accidental del equinococo, llega al hígado por vía ascendente biliar, generalmente de crecimiento lento que produce síntomas por compresión.  Quistes por cisticercosis: generalmente asintomáticos, pero pueden ser de gran tamaño, volverse sintomáticos y requerir un tratamiento quirúrgico. 4) Neoplásicos Presentación Clínica  La mayoría se presenta ASINTOMATICO con función hepática conservada  Los sintomáticos presentan: síntomas relacionados con la compresión  Hepatomegalia dolorosa  Distensión abdominal  Disnea, Dolor lumbar  Sensación de saciedad precoz Diagnostico Es necesaria una buena historia clínica + anamnesis + examen físico  La mayoría de los diagnósticos es CASUAL/accidental, excepto cuando:  Alcanzan gran tamaño (signos de compresión), o complican (sangrado, infección, rotura, malignidad). Pruebas de Laboratorio:  Suele ser NORMAL, con función hepática conservada – Puede presentar alteración en caso de compresión del árbol biliar.  En caso que se sospeche de PARASITOSIS: se debe pedir serología especifica. Prueba de Imagen:  ECOGRAFIA: es el método de elección  TAC: para pacientes que tienen indicación quirúrgica, posterior a un diagnostico por ECOGRAFIA. QUISTES HEPATICOS Son formaciones comunes, generalmente asintomáticos, benigno, frecuentes en mujeres, se diagnostican en forma incidental. Diagnostico Diferencial Neoplasias Quisticas
  • 236.
    10.8 CIRUGIA II –UNIDAD 10 – CLASE 8 TRATAMIENTO  Quistes pequeños, asintomáticos, diagnostico incidental: SEGUIMIENTO CLINICO  Quistes de gran tamaño o con complicaciones y sintomatología: TRATAMIENTO QUIRURGICO 1) Tratamiento percutáneo: aspiración y esclerosis 2) Resección + Fenestración con cauterización de la mucosa (vía laparoscópica)  Este proceso se conoce como DESTECHAMIENTO.  Objetivo: alivio de síntomas, evita recurrencias o persistencia, baja morbimortalidad del paciente. 3) Resección del segmento Hepático donde asienta el quiste  Quistes Parasitarios: primero se realiza tratamiento antiparasitario especifico, luego quirúrgico según necesidad. COMPLICACIONES DE LOS QUISTES HEPATICOS  Hemorragia intraquística  Se presenta como cuadro brusco de dolor abdominal localizado HD  Puede estar associado a signos de HIPOVOLEMIA  Son procesos AUTOLIMITADOS: el propio aumento de la presión intraquistica favorece la hemostasia.  Sobreinfección bacteriana  Ocurre por diseminación hemática de gérmenes  Presenta cuadro FEBRIL y dolor  Se encuentra masa palpable en lesiones mas voluminosas  Ruptura del quiste  Compresión de la vena cava inferior  Fistula duodenal  Colestasis por compresión de las vías biliares  Malignización Hemorragia e Sobreinfección son las complicaciones mas comunes
  • 237.
    10.9 CIRUGIA II –UNIDAD 10 – CLASE 9 Incidencia y tipos: 2 a 5%, más frecuente en los hombres a) Único, solitario de gran tamaño b) Múltiples de pequeño tamaño ETIOPATOGENIA: hay várias vias de ingresso de los gérmenes 1. Por vía biliar: es la causa más común, a consecuencia de una colecistitis o colangitis, o neoplasia de vía biliar 2. Por vía portal: émbolos sépticos llegan por la vía portal al hígado. Secundario a apendicitis, Crohn, diverticulitis, peritonitis, etc. 3. Por la arteria hepática: vía hematógena, de un sitio lejano 4. Por contigüidad de órganos vecinos 5. Por trauma penetrante: principalmente por traumatismo abierto con desvitalización de tejido. Factores Predisponentes:  Diabetes, imunodeficiencias (SIDA, QUIMIOTERAPIA), enfermedades crónicas (CIRROSIS, ICC). PRESENTACION CLINICA Son síntomas inespecíficos, y puede presentarse como; Síndrome Séptico acompañado de escasos signos Expresión de la enfermedad de origen:  Signos de apendicitis, diverticulitis, etc.  Fiebre en picos: remitente o continua  Dolor en HD, acompañada de tensión abdominal.  Ictericia, prurito, hepatomegalia  Disnea: por contigüidad puede desarrollar un derrame pleural Abscesos HEPATICOS Es una colección acumulada de pus dentro del hígado, asociada a manifestaciones sistémicas de toxemia y dolor en el hipocondrio derecho Microorganismos, mas comunes SON POLIMICROBIANAS  GRAM (-) ENTERICOS: E. coli, Klebsiela pneumoniae  ANAEROBIOS: Bacteroides fragilis
  • 238.
    20.9 CIRUGIA II –UNIDAD 10 – CLASE 9 DIAGNOSTICO Presentación Clínica + Historia Clínica + Examen Físico Estudios laboratoriales:  Glóbulos blancos (leucocitosis con neutrofilia, leucopenia (en casos graves)), anemia  Falla de función hepática: <tiempo de protrombina, albuminemia, elevación de billirubina y enzimas hepáticas (en caso de obstrucciones de la vía biliar). Métodos de Imágenes 1) Ecografía abdominal: es el método de elección para el diagnostico  Permite diagnostica y realizar punciones guiadas para el diagnóstico y tratamiento 2) TAC de Abdomen con contraste EV: mayor sensibilidad para abscesos múltiples y pequeños.  Si combinamos ECO + TAC: el porcentaje de diagnóstico es muy elevado 3) RX tórax: puede observarse derrame pleural derecho, diafragma elevado en algunos casos. 4) RMN: generalmente no es necesario, con los 2 primeros ya se logra. TRATAMIENTO Para evitar complicaciones abdominales y torácicas 1) Tratamiento Antibióticos  DEBE SER POLIMICROBIANOS 2) DRENAJE DEL ABSCESO  Fundamental para el tratamiento Drenaje Percutáneo: es el tratamiento de elección  Se coloca catéteres a nivel del absceso, bajo guía imagenológica, se punza, se introduce un alambre guía, que dilata el trayecto de la piel hasta el absceso.  Se coloca un catéter especial: en el extremo tiene forma de ‘colita de chancho’, se enrolla dentro de la cavidad y evita que salga fácilmente, evitando contaminación peritoneal por el líquido.  Son catéteres multifenestrados: permite evacuar la mayor cantidad de líquido  Generalmente quedan instalados por un cierto tiempo, se mide diariamente la cantidad drenada  Si hay una evolución favorable: una vez que deja de drenar líquido, se realiza una FISTULOGRAFIA a través del catéter, para descartar una comunicación con la vía biliar, y se retira el dreno. Drenaje Quirúrgico: en el caso que no tenga evolución favorable y/o no se puede el drenaje percutáneo  Laparotomía para drenaje de la colección  Resección del segmento hepático donde se localiza el absceso: en casos muy seleccionados COMPLICACCIONES DEL ABSCESO: a) Abdominales: abscesos subfrénicos por ruptura, peritonitis por ruptura a la cavidad, fistulas biliares e intestinales b) Torácicos: derrame pleural derecho, fistulas con pleuras, pulmones, bronquios Abscesos grandes, solitarios: imagen hipo ecogénica con refuerzo posterior Múltiples, pequeños: patrón irregular con mezcla de imágenes hipo ecogénicas e hiperecogénicas Mortalidad: depende de las comorbilidades (incrementan riesgo de mortalidad); Edad, mal estado general, germen implicado, falla hepática concomitante, etc.
  • 239.
    10.10 CIRUGIA II –UNIDAD 10 – CLASE 10 ETIOLOGÍA: las 3 primeras son las más frecuentes 1) Origen Biliar: es la más predominante en nuestro medio  El factor de riesgo más importante es el tamaño de los cálculos.  Los cálculos pequeños (<5 mm) tienen mayor posibilidad de causar pancreatitis aguda, pues migran en la vía biliar y se impactan en el esfínter de oddi.  Esta impactación causa un flujo retrogrado pancreático, llevando a la auto digestión 2) Dislipidémica: si se descarta la biliar, se debe investigar esta;  Se confirma con valor de triglicéridos >1000 mg/dI 3) Alcohólica: se debe investigar antecedente de ingesta aguda de importante cantidad de alcohol 4) En un paciente joven: hereditarias, infecciones o traumatismo. 5) Idiopática: solo 10 a 20% de los casos 6) OTRAS CAUSAS: PRESENTACIÓN CLINICA  Frecuentemente se acompaña de: náuseas y vómitos biliosos  Ictericia: es baja la frecuencia (solo cuando hay cuadro biliar obstructivo agregado).  Síntomas menos especificos: detención de heces y/o gases  Posición antiálgica: PLEGARIA MAOMETANA Examen físico: dolor abdominal a la palpación (en barra)  Signos tempranos: fiebre taquicardia, taquipnea, hipotensión, hipovolemia • Ruidos hidroaéreos disminuidos o ausentes (íleo paralitico), distensión abdominal  Masa supraumbilical, palpable, dura: FLEMON PANCREATICO (páncreas + tejido peri pancreático inflamado)  En casos graves: SIRS (Síndrome de respuesta sistémica) o fallas multiorgánicas SIGNOS ESPECIFICOS DE PANCREATITIS CRÍTICA (3% de frecuencia) Signo de Cullen  Coloración rojo azulada de la piel periumbilical  Por difusión de sangre desde el retroperitoneo hacia el ombligo a través del ligamento redondo. Signo de Grey Turner  Coloración rojo azulada del dorso y flancos  Por difusión de sangre al espacio pararrenal posterior y desde este al espacio subperitoneal. PANCREATITIS AGUDA Proceso inflamatorio agudo del páncreas, causada por la liberación de enzimas pancreáticas activadas, es una causa frecuente de dolor abdominal en la urgencia, enfermedad benigna y autolimitada. Pueden comprometer estructuras vecinas por contigüidad y desencadenar repercusión sistémica/ disfunción de órganos. El motivo de consulta: DOLOR EN EPIGASTRIO  Inicio BRUSCO, o precedido de crisis dolorosas moderadas  Irradiación a ambos hipocondrios: DOLOR EN BARRA  No es muy frecuente, pero su presencia confirma origen pancreático
  • 240.
    10.10 CIRUGIA II –UNIDAD 10 – CLASE 10 DIAGNOSTICO Se establece con al menos 2 de los 3 criterios Examen Físico: presentación clínica ya explicada, factores de riesgos, etiologías.  No olvidar de investigar: ingesta excesiva de alcohol previa, litiasis vesicular, dislipidemias, uso de drogas, medicamentos, infecciones previas, antecedentes familiares (de litiasis, parasitosis, pancreatitis). Exámenes Laboratoriales:  Amilasa o lipasa sérica: elevada por lo menos 3 veces arriba de su valor normal  No tienen valor en el pronostico de la pancreatitis  La amilasa puede encontrarse elevada en la orina después de 72 horas.  Por eso al solicitar amilasemia, se solicita amilasuria (pues si no detecta en sangre, puede detectar en orina). AMILASA Normal 70 – 200 Unidad internacional por litro LIPASA Hasta 180 U/L  Inicia su aumento durante las 6-12 primeras horas del inicio de la pancreatitis  Sensibilidad 95% en las 10-14 horas del inicio  Valor máximo a las 24 a 48 horas  Desciende a valores normales: 3-5dias.  Mas sensible y especifica  Se eleva cuando desciende la amilasa  Permanece elevada por 10 - 14 DIAS Hemograma: leucocitosis, hiperglucemia, hipocalcemia, aumento del hematocrito. Exámenes Laboratoriales: 1) ECOGRAFIA: es el método de elección  Via biliar distal de 7mm o, mas sugere obstrucción de la papila  Signos pancreáticos y peri pancreáticos: agrandamiento, cambio en forma y ecogenicidad  Puede observarse separación del páncreas con respecto a los tejidos circundantes: por diferencia de ecogenicidad o por interposición de una lamina liquida  CASOS GRAVES: presencia de COLECCIONES LIQUIDAS bien definidas. 2) TAC: con contraste, está indicado en los siguientes casos  El mejor momento para realizar es a las 72-96 horas del inicio de los síntomas  Seguimiento con TAC es indicado cuando el paciente no mejora o evoluciona mal INDICACIONES DE TAC 1. Diagnostico incierto 2. Confirmar gravedad basada en parámetros clínicos 3. Falta de respuesta al tratamiento conservador 4. Empeoramiento clínico a pesar del tratamiento adecuado. Ecografía abdominal: pancreatitis aguda TAC de abdomen: pancreatitis aguda edematosa Tac de abdomen: pancreatitis aguda con colección Un páncreas aumentado de tamaño y deformado por ecografía + cuadro clínico sugestivo: DIAGNOSTICO
  • 241.
    10.10 CIRUGIA II –UNIDAD 10 – CLASE 10 CLASIFICACIÓN Pancreatitis Edematosa Intersticial Pancreatitis Necrotizante  Crecimiento difuso del páncreas debido al edema  TAC: parénquima homogéneo y grasa peri pancreática con cambios inflamatorio  Síntomas: se resuelven dentro de la 1 semana  Los signos de necrosis van evolucionando durante varios días, por eso solo se establece el diagnóstico por imagen después de 1 semana de evolución  Puede permanecer solida o liquida, estéril o infectada, persistir o desaparecer con el tiempo COMPLICACIONES COMPLICACIONES 1. Colecciones agudas: < 4 semanas del inicio 2. Pseudoquistes: >4 semanas del inicio 1. Colección necrótica aguda: <4 semanas 2. Necrosis sin pared: >4 semanas SEVERIDAD Depende de la presencia y duración de la FALLA ORGANICA Se distinguen 2 fases: a) Fase Temprana: 1 semana, caracterizada por la SIRS y/o falla orgánica b) Fase Tardía: >1 semana caracterizada por persistencia de signos sistémicos de inflamación y/o presencia de complicaciones locales, solo ocurre en pacientes con pancreatitis aguda moderada y severa Clasificación de acuerdo a la gravedad 1) Pancreatitis LEVE:  No hay falla de órganos  No hay complicaciones sistémicas o locales 2) Pancreatitis Moderadamente Severa:  Falla de órganos, pero que se resuelve en <48 horas  Presenta complicaciones locales o sistémicas pero compensadas 3) Pancreatitis Severa:  Falla de órganos persistente de múltiples órganos a pesar del tratamiento  Falla de 1 o varios órganos Falla orgánica Transitoria: si se resuelve en 48 horas Falla orgánica Persistente: si dura >48 horas Si la falla afecta >1 órgano: falla orgánica múltiple FOM Se define falla orgánica cuando se presenta puntuación de 2 o mas en cualquier órgano
  • 242.
    10.10 CIRUGIA II –UNIDAD 10 – CLASE 10 TRATAMIENTO Garantizar perfusión de los tejidos, controlar el dolor, reposo gástrico iniciar y evitar complicaciones  El abordaje es siempre multidisciplinario e individual  Abordaje protocolizado y ordenado, siguiendo la nemotecnia PANCREAS P – Perfusión  Hidratación agresiva con solución cristaloide isotónica (reanimación hidroelectrolítica)  Excepto cuando hay comorbilidades renal o cardiovascular  En pacientes taquicárdicos e hipotensos: hidratación aun mas agresiva A – Analgesia  Endovenosa: AINES, o opiáceos, de acuerdo a la intensidad del dolor.  Evitar AINES en etiologías medicamentosas  En causas biliares: utilizar antiespasmódicos ya de entrada N – Nutrición  AYUNO: en la evaluación inicial, debe ser por el MENOR TIEMPO POSIBLE  Iniciar vía oral lo más precoz posible: evitar desnutrición y traslocación bacteriana  Si no es posible por vía oral: se debe instalar una sonda nasogástrica para alimentar  Nutrición parenteral: cuando las otras vias no son posibles C – CLINICA --------------------------------------------- R – Radiología ---------------------------------------------- E - ERCP  Se indica cuando presenta signos de ICTERICIA y COLANGITIS A – ATB  Indicado en pacientes con pancreatitis SEVERA, cuadros de sepsis y/o fallo orgánico  Pacientes con infecciones extra pancreáticas: neumonías, ITU, colangitis, etc.  En sospecha de infección en paciente con necrosis pancreática que se deteriora o no presenta mejoría luego de 7-10 días de hospitalización  Se utiliza generalmete: carbapenicos (imipenem, meropenem) S – CIRUGIA  Se reservan para resolver las complicaciones locales y evitar recurrencia  Indicación de fase temprana: síndrome compartimental abdominal  Pancreatitis de origen biliar: colecistectomía (lo antes posible una vez que se resuelva la pancreatitis).  Necrosis: técnicas de NECROSECTOMIA ABIERTA;  Lavado continuo, empaquetamiento, re exploración programada y lavado cerrado.  Abordaje Percutáneo: en caso de colección liquida pasible de drenaje, se inicia con punción diagnostica, y si es positiva se coloca un catéter (guiado por ECO) a través del trayecto más corto, en el sitio de la lesión.  Se debe quedar como drenaje, y posteriormente realizar lavados que permita la salida de material necrótico Algoritmo terapéutico inicial
  • 243.
    10.10 CIRUGIA II –UNIDAD 10 – CLASE 10 PRONOSTICO DEL PACIENTE Depende de la falla multiorgánica y a las infecciones de la necrosis o colecciones peri pancreáticas  Durante la fase temprana: la severidad debe reevaluarte diariamente, mientras va evolucionante.  Reevaluar a las 24,48 horas y 7 días después del ingreso del hospital.  No es necesario repetir estudios de imágenes en la 1 semana (pues la necrosis aun no se ha definido).  Durante la fase tardía de la moderada o severa: generalmente las complicaciones locales evolucionan completamente, solo algunos de estas fases se recuperan sin complicaciones locales Necrosis pancreática: en 10 a 20%, tiene una mortalidad de 10 a 25% y si se agrega infección a la necrosis entre 40 y 70%.  Inicia en las primeras 14-48 horas, secundaria a la activación de las enzimas pancreáticas dentro de los acinos pancreáticos, lo que provoca muerte celular y trombosis de la microvasculatura, que ocasiona la activación de forma local de citocinas y células proinflamatorias, que pasan a la circulación sistémica causando una respuesta inflamatoria sistémica, insuficiencia respiratoria y falla orgánica múltiple en las primeras dos semanas de la enfermedad.  Posterior a la 2 semana de evolución de la enfermedad se puede agregar infección.  Lo que conlleva una mayor morbilidad y mortalidad.  El diagnóstico de infección (necrosis infectada) se puede sospechar por:  Evolución clínica del paciente o por la presencia de gas dentro de la colección en la TAC. Los procedimientos deben ser lo menos invasivo y a la vez más resolutivo posible, para disminuir el traumatismo y retirar la mayor cantidad de tejido desvitalizado.
  • 244.
    10.11 CIRUGIA II –UNIDAD 10 – CLASE 11  Pueden ser: quistes verdaderos o pseudoquistes, según tengan o no REVESTIMIENTO EPITELIAL en las paredes. Clasificación según la ETIOLOGIA 1) QUISTES INFLAMATORIOS: secundario a un proceso inflamatorio a nivel del páncreas. Los mas comunes:  Pseudoquistes Agudos - Necróticos: • Se originan por una necrosis del páncreas, secundario a una PANCREATITIS AGUDA • A partir de soluciones de continuidad en el sistema ductal pancreática secundario a necrosis aguda. • En los primeros días son colecciones liquidas de tamaño/forma variable, sin pared propia. • Puede reabsorberse, o hacerse esférica rodearse de una pared y constituir un pseudoquiste • El 5% de la pancreatitis aguda biliar origina un pseudoquiste agudo • Puede elevarse hasta 20% en cuadros graves de pancreatitis  Pseudoquistes Crónicos - Retención: se producen por fenomenos obstructivos o degenerativos • Secundários a una PANCREATITIS CRÓNICA: frecuentemente alcohólica • Por una dilatación quista progresiva de conductos pancreáticos obstruidos por fibrosis o por litiasis. PSEUDOQUISTE AGUDO PSEUDOQUISTE CRÓNICO  Extrapancreáticos, únicos y grandes (más de 5cm)  Interior tapizado por tejido necrótico  Contenido liquido variable según el tiempo.  Pared formada por tejido fibroso.  NUNCA existe epitelio de revestimiento.  Intimamente aderido a órganos vecinos (estomago).  SON RETROGASTRICOS  Intrapancreáticos, múltiples y pequeños.  Paredes no revestidas por tejido necrótico.  Contenido liquido claro.  Puede haber fragmentos de epitelio en sus paredes.  No hay adherencia a órganos vecinos (excepto con el duodeno por la relación anatómica). 2) QUISTES TRAUMATICOS: secundarios a un traumatismo abdominal, son EXTRAPANCREATICOS  Principalmente en traumatismos cerrados que causa ruptura de los ductos pancreáticos secundario a la compresión del istmo pancreático contra la columna vertebral  Su pared es más delgada que los otros tipos de quistes 3) QUISTES CONGENITOS: son todos VERDADEROS, y muy raros  Únicos: enterogenicos, quistes simples, quistes dermoides. No presentan características próprias  Múltiples: asociados con otras patologías como la poliquistosis renal 4) QUISTES PARASITARIOS: son infrecuentes  Puede desarrollarse un quiste hidatídico, en pacientes que habitan una zona endémica.  Infección por Taenia solium también puede generar 5) QUISTES PROLIFERATIVOS: generalmente son tumores con componente quístico, que predomina sobre el solido  Son los tumores quísticos del páncreas QUISTES PANCREATICOS Toda colección liquida con paredes bien definidas ubicada en el páncreas Los quistes inflamatorios es una complicación frecuente de la pancreatitis Sitio más frecuente de aparición de los pseudoquistes: cara gástrica posterior
  • 245.
    10.11 CIRUGIA II –UNIDAD 10 – CLASE 11 DIAGNOSTICO PRESENTACIÓN CLINICA: AGUDOS – NECRÓTICOS CRÓNICOS – RETENCIÓN  Cursa durante un episodio de pancreatitis aguda (con la sintomatología clínica de la misma).  No tiene características clinicas propias  Cuando son grandes: pueden palparse y originar compresión de otras estructuras  Generalmente son asintomáticos  Puede cursar sin diagnostico  Ocasionalmente producen dolor o ya debido a una complicación (ascitis, hemorragia, obstrucción) METODOS DE IMÁGENES: los dos son buenos para el diagnostico 1) Ecografía Abdominal: generalmente es el estudio inicial 2) TAC abdominal: también ayuda evaluar la presencia de NECROSIS PANCREATICA ASOCIADA. Tumoración Supraumbilical/Epigastrio/HI Ecografía: imagen ANECOICA en el páncreas TAC: pseudoquiste que afecta cuerpo y cola del páncreas HISTORIA NATURAL:  Reabsorción espontánea (50% de los pseudoquistes necróticos - secundarios a pancreatitis)  Cuando < la colección >probabilidad de reabsorción.  Pseudoquistes crónicos: pueden reabsorberse también pero solo 20 a 30% de los casos Complicaciones: 1) Infección: hasta 30% de los casos agudos 2) Hemorragia:  Pseudoquiste Agudo: se debe a una lesión arterial o venosa por acción directa de la necrosis pancreática • Al inicio es intraquistica, luego puede hacerse INTRAPERITONEAL e fulminante si hay perforación  Pseudoquiste crónico: cuando el crecimiento del propio pseudoquiste lesiona un vaso, puede transformarse en un pseudoaneurisma, y sangra en el TUBO DIGESTIVO (sangre llega al duodeno por los conductos); 3) Perforación: cuadro peritoneal GRAVE  Se perfora por adelgazamiento progresivo de la pared, por aumento rápido de la presión intraquistica 4) Obstrucción biliar: por compresión de la vía biliar principal TRATAMIENTO Enfoque multidiciplicanario: cirugía, radiología intervencionista percutánea, endoscopia quirúrgica Se debe realizar la IDENTIFICACIÓN TEMPRANA Y OBSERVAR LA EVOLUCIÓN, generalmente se trata cuando: Regla de los 6 – Para iniciar un tratamiento 6 semanas de evolución 6 cm de diámetro 6 mm de espesor de la pared  El método depende de: tamaño, presencia o ausencia de necrosis, riesgo quirúrgico del paciente DRENAJE POR ENDOSCOPIA - TRANSGASTRICO: es el de elección, se drena el líquido para realizar estudios  Se coloca una guía, se realiza dilatación del trayecto, separando el quiste del estómago, se colocan catéteres que seguirán el drenaje del quiste. DRENAJE PERCUTANEA: muy utilizado cuando sospechamos de una complicación infecciosa del quiste  Se localiza la colección por ECOGRAFIA, se realiza el drenaje por colocación de catéter pig, a través del estómago, disminuyendo la posibilidad de una fistula pancreática. CIRUGIA: indicada fundamentalmente cuando hay hemorragia intraquistica. Puede ser laparotomía o laparoscopia  Anastomosis Cistogastrica: entre el quiste y el estomago (es la mas preferible).  Anastomosis Cistoyeyunal: entre el quiste y el yeyuno