CRISIS CONVULSIVAS
MIP TREJO NARANJO DIANA ITZEL
Caso Clínico
• Femenina de 11 años
• Peso: 51,400
• Talla: 1.56
AHF: Tío materno convulsiones tónico-clónicas con perdida del estado de conciencia al
presenciar imagen de alto impacto.
APN: Producto de G1 P1 vía vaginal, nace producto único vivo con utilización de forceps de 39
SDG con liquido amniótico claro, con peso de 3,850, talla de 51 cms, APGAR 7/9, Silverman 1/0/0
APP:
A los 3 años de edad sufre contusión en cabeza por caída por la cual presenta periodos de apnea de la
cual se recupera y es seguida por pérdida de la conciencia con contracciones tónicas de ES y EI, con
desviación de la mirada.
 A los 8-9 años de edad sufre caída con una fuente con la cual pierde la conciencia presentando
mismos datos.
Caso Clínico
• Mientras jugaba con su prima recibe golpe en el epigastrio con balón de
football, se coloca en posición antiálgica acompañada de falta de aire,
palpitaciones, mareo después de 3:00 min, nauseas, somnolencia, refiere
fosfenos (fuegos artificiales) y posteriormente presenta convulsiones con
pérdida del conocimiento de duración de medio minuto, con
movimientos tónico clónicos, sin pérdida de control de esfínteres, con
periodo post ictal de 3 min. Recuperación del estado de conciencia con
desorientación, retardo en respuesta a estímulos, dislalia, mareo y
nauseas sin llegar al vómito y confusión, debilidad general y palidez de
tegumentos, somnolencia, por lo que le aplican medios físicos para no
dejarla dormir a los 15 min refiere una leve mejoría en respuesta a
estímulos pero son debilidad al caminar y acuden al servicio de urgencias
de esta unidad
• QS:
• Glucosa 123.3
• Creatinina 0.5
• Potasio 3.25
• Cloro 104.3
Definiciones
• Epilepsia: Desorden del cerebro caracterizado por una predisposición perdurable
para generar crisis epilépticas con las consecuencias neurobiológicas, cognitivas,
psicológicas y sociales de esta condición
• Crisis convulsiva: Evento de inicio brusco, generalmente autolimitado, caracterizado
por actividad muscular excesiva, pudiendo ser clónica, tónica o mioclónica.
• Crisis Epiléptica: Representa los síntomas derivados de la activación excesiva de un
grupo de neuronas cerebrales, que se presentan de forma repetida y crónica, con
correspondencia electroencefalográfica
• Síndromes epilépticos: Grupo de entidades claramente identificables con
características electroclínicas, signos y síntomas que definen, distinguen y reconocen
a una entidad clínica.
• Estado Epiléptico: Cualquier tipo de crisis continuas lo suficientemente prolongadas
que pueden producir daño neuronal.
Crisis convulsivas
• Descargas eléctricas neuronales anormales que tienen manifestaciones clínicas
variadas de origen multifactorial y que se asocian a trastornos clínicos y se
presentan de manera no provocada. (GPC, IMSS-244-09)
• Una crisis convulsiva es un evento autolimitado, de origen cerebral, que resulta de la
descarga anormal y excesiva de una población neuronal, con manifestaciones clínicas
variadas, de inicio y finalización generalmente súbitos. Es frecuente que durante una
convulsión exista una alteración de la conciencia que se manifiesta como una
incapacidad para responder adecuadamente a estímulos externos por cambios en el
estado de alerta o en el estado mental (Eslava, 2006).
Clasificación por etiología
• Disfunción cerebral epileptogénica
hereditaria (Idiopáticas/Primaria-Disfunción
genética de la excitabilidad cerebral y de su
sincronización)
• Estructurales/metabólicas/sintomáticas/adq
uirida
• Desconocidas (Criptogénicas)
Clasificación Internacional de Epilepsias y
Síndromes Epilépticos de 1989
Epidemiología
• 1-2% Emergencias médicas
• 44% crisis atendidas serán el 1er episodio
• 4-6 casos por 1000 niños
• Etilogía idiopática 70% y secundaria en 30%
• Menos del 30% desarrollará epilepsia
Etiología de Crisis Convulsivas
• INFECCIOSAS
• Crisis febriles
• Meningitis
• Encefalitis
• Absceso cerebral
• Neurocisticercosis
• METABOLICAS
• Hipoglucemia
• Hipomagnesemia
• Hipocalcemia
• Hipercapnia
• Deficiencia de piridoxina
Etiología
• NEUROLOGICAS
• Daño neurológico al nacimiento
• Encefalopatía hipoxico/isquémico
• Malformaciones neurocutaneas
• Mal funcionamiento shunt V-P
• Anomalías congénitas
• Enfermedades cerbrales degenerativas
• TRAUMATICAS/ VASCULARES
• Trauma craneano
• Hemorragia intracerebral
• Accidente cerebrovascular
Etiología
• TOXICOLOGICAS
• Anfetaminas
• Anticolinérgicos
• CO2
• Cocaína
• Isoniazida
• Litio
• Plomo
• Salicilatos
• Simpaticomimeticos
• Antidepresivos tricíclicos
Fisiopatología
La crisis convulsiva se caracteriza por una descarga paroxística,
hipersincrónica, excesiva e incontrolada de un grupo determinado de
neuronas
Se propaga a estructuras normales vecinas cuyo reclutamiento sincronizado
produce las manifestaciones interictales.
Las manifestaciones ictales y clínicas requieren su propagación a áreas más
lejanas.
El desencadenamiento y perpetuación está influido por varios mecanismos.
Mecanismos neurofisiológicos
• Desequilibrio entre la actividad excitatoria e inhibitoria del grupo neuronal
• Anomalía estructural en los circuitos sinápticos neuronales que hace posible la
existencia de circuitos sinápticos excitatorios recurrentes y que favorece la
propagación de la actividad epileptogénica
• Anomalía en la actividad paroxística intrínseca de ciertos grupos neuronales
• Alteración en el microambiente celular que rodea al grupo neuronal epileptógeno
Mecanismos moleculares
• Neurotransmisores o neuromoduladores
• Excitadores: Glutámico y Aspartico
• Inhibidores: GABA (ácido gamna aminobutírico), la Glicina y Taurina.
• Neuromoduladores: Las aminas, péptidos y hormonas (Inhibidores)
• DESENCADENA, PREDISPONE O PROPAGA LA EPILEPSIA
FISIOPATOLOGIA
Alteración Metabolica
Hipoglucemia,
Hiponatremia,
Hipocalemia, Hipoxia ,
Alcalosis
Mayor despolarización
neuronal
Hipersincronizacion
neuronal
Liberación o Excitación
del sistema ret
activador
Anomalías del sistema
reticular, origen
idiopático
Hiperexcitabilidad
neuronal
Defecto de Fosfato de
Piridoxina
Menor formación de
GABA
Hiperexcitabilidad
neuronal
Traumatismo
craneoencefálico,
tumores, infecciones,
Sint. Febriles
Lesiones en glías
Hiperexcitabilidad
neuronal
CONVULSIONES
Causas según la edad: Neonatos
Encefalopatia hipoxico-isquémica
Infección sistémica o del sistema nervioso central
Alteraciones hidoeectroliticas
Déficit de piridoxina
Errores congénitos del metabolismo
Hemorragia cerebral
Malformaciones del SNC
Causas según la edad: Lactantes y Niños
Convulsion febril
Infeccion sistémica y del Sistema nervioso central
Alteraciones hidroelectrolíticas
Intoxicaciones
Epilepsia
Causas según la edad: Adolescentes
Supresión o niveles sanguíneos bajos de anticonvulsivantes en niños
epilépticos
Traumatismo craneal
Epilepsia
Tumor craneal
Intoxicaciones (Alcohol y drogas)
CRISIS PARCIALES
(FOCALES)
Afecta solo 1
hemisferio
CONSERVA LA
CONCIENCIA
Crisis
generalizadas
Convulsiones Febriles
Convulsiones tónico-clónicas que cumplen con los siguientes criterios:
1. Se presentan entre los 6 meses y 5 años de edad (9-20 meses)
2. Se presentan con fiebre arriba de 38º
3. Duración menor de 15 minutos
4. Ausencia de infección en el sistema nervioso central
5. Sin alteraciones neurológicas en el periodo postictal
Provocado por un aumento rápido de la temperatura corporal, aumento del
metabolismo de las neuronas cerebrales.
4-5% todos los niños (1 o más)- Junto a enfermedades que porvocan fiebre alta
50% no vuelven a sufrirla
Convulsiones febriles
Simples
• Tipo Generalizadas (Tónico-
clónicas)
• No características focales
• Duran menos de 15-20 min
• Único episodio
• No deja secuelas
Complejas
• Tipo focalizadas
• Duran mas de 15-20 min
• Recurrentes en el mismo
episodio
• Recuperación lenta de
sensorio
• Focalidad neurológica
residual
Convulsiones febriles
• Convulsiones tónico-clónico generalizadas o acinéticas.
Diagnostico diferencial:
Infecciones del SNC
Desequilibrios hidroelectrolíticos
Epilepsia (EEG, Criterios)
• Punción Lumbar: En menores de 12 meses y cualquier niño con signos de meningitis o
recuperación lenta del sensorio. (12-18 meses, crisis complejas y niños qe han recibido
tratamiento antbiótico previo)
• EEG: Crisis complejas repetidas
• Tratamiento:
• Bajar fiebre con medios físico y acetaminofen
• Fenobarbital 3mg/kg/día – Uso después de la 2 o 3 convulsión hasta el año de edad
• Valproato 20 mg/Kg/día
• Profilaxis: Diazepam rectal 0.3mg/Kg/día c/12 horas; máx 10mg dosis y 48 hrs de duración
• PRONÓSTICO: Riesgo de desarrollar epilepsia (1%)
• AHF
• Alteración neurológica previa
• Crisis complejas
Diagnostico
• BH: Diarrea, deshidratación, afectación progresiva o persistente del estado de
conciencia, vómito, niños qu eno recuperan rápidamente el nivel de alertaPuncion
lumbar- Casos con síntomas o signos de infección del sistema nervioso central
• EEG-En vigilia o sueño, con desvelo y fotoestimulación duración de 25-35 minutos
• Parpados abiertos y cerrados
• Hiperventilación (3-4 min)
• Estimulacion luminosa intermitente a diferente frecuencia
• Estimulacion sonora
Diagnóstico
• TAC o RMN: Crisis convulsiva con datos de focalización, crisis convulsicas que no
cumple características clínicas clásicas de crisis idiopáticas o criptogenicas
• Traumatismo craneoencefálico
• No se recuperan del periodo postictal después de un hr de la crisis
• Cuando la parálisis de Todd no se resuelve despues de 30 min.
Datos clínicos de relevancia para la crisis
convulsiva:
Grado de afección del estado de alerta
Tipo y localización de actividad motora
Síntomas sensoriales
Síntomas neurovegetativos
Conducta antes y después de la crisis convulsiva.
Tratamiento
• Primera crisis en periodo ictal:
• Diazepam IV: 0.25-0.5 mg/Kg Vel: 2-5mg/min
• Lorazepam IV: 0.05-0.5mg/Kg Vel: 2mg/ min Repetir dosis en 5 min
• Continua convulsion:
• Fenitoina IV: 20mg/Kg Vel: menos de 3 mg/Kg/min o menos de 25 mg/min
• Continua convulsión:
• Fenitoína 10mg/Kg adicionales (DM 30mg/kg) Vel: menor a 3 mg/Kg/min o menor a
25 mg/min, monitorizando presión arterial y electrocardiograma
• Fofenitoina IV equivalente a 15-20 mg/Kg de fenitoína Vel: menor a 1 mg/Kg/min
Primera Línea
Minutos: 10-20
Segunda línea
Minutos: 21-60
Tratamiento
• Continua convulsion:
• Valproato de sodio IV: 20-40mg/Kg Vel: 3-6 mg/Kg/min
• Valproato de magnesio rectal: 20mg/Kg
• Fosfenitoina 10mg/Kg adicionales Vel: menor a 1 mg/kg/min
• Continua: Itubación endotraqueal
• Midazolam 0.15-0.2mg/kg
• Midazolam en infusión continua 0.75mg/Kg/min e increentar 1-2 g/Kg/min hasta
obtener respuesta
• Si persiste medicamentos para inducir coma:
• Propofol IV: 3-5 mg/Kg + 1-15 mg/Kg/hr
• Tiopental IV 75-125mg + 50mg cada 2-3 min hasta respuesta
• Topiramato
• Levetiracetam
Tercera línea
Minutos: 61-90
Tratamiento
de estado
epiléptico
refractario
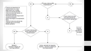
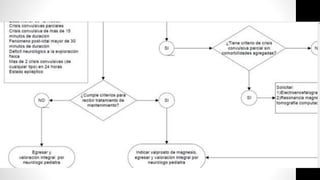
Criterios de Hospitalización
• Edad menor de 1 año
• Glasgow menor e 15
• Afección del estado general
• Datos de hipertensión endocraneana
• Meningismo
• Crisis convulsiva de más de 15 min de duración
• Recurrencia de la crisis en las primeras 12 hr
• Crisis convulsivas parciales
Tratamiento
primera crisis
Tratamiento
primera crisis
Tratamiento
primera crisis
Diagnóstico Diferencial

Crisis convulsivas en Pediatría

  • 1.
    CRISIS CONVULSIVAS MIP TREJONARANJO DIANA ITZEL
  • 2.
    Caso Clínico • Femeninade 11 años • Peso: 51,400 • Talla: 1.56 AHF: Tío materno convulsiones tónico-clónicas con perdida del estado de conciencia al presenciar imagen de alto impacto. APN: Producto de G1 P1 vía vaginal, nace producto único vivo con utilización de forceps de 39 SDG con liquido amniótico claro, con peso de 3,850, talla de 51 cms, APGAR 7/9, Silverman 1/0/0 APP: A los 3 años de edad sufre contusión en cabeza por caída por la cual presenta periodos de apnea de la cual se recupera y es seguida por pérdida de la conciencia con contracciones tónicas de ES y EI, con desviación de la mirada.  A los 8-9 años de edad sufre caída con una fuente con la cual pierde la conciencia presentando mismos datos.
  • 3.
    Caso Clínico • Mientrasjugaba con su prima recibe golpe en el epigastrio con balón de football, se coloca en posición antiálgica acompañada de falta de aire, palpitaciones, mareo después de 3:00 min, nauseas, somnolencia, refiere fosfenos (fuegos artificiales) y posteriormente presenta convulsiones con pérdida del conocimiento de duración de medio minuto, con movimientos tónico clónicos, sin pérdida de control de esfínteres, con periodo post ictal de 3 min. Recuperación del estado de conciencia con desorientación, retardo en respuesta a estímulos, dislalia, mareo y nauseas sin llegar al vómito y confusión, debilidad general y palidez de tegumentos, somnolencia, por lo que le aplican medios físicos para no dejarla dormir a los 15 min refiere una leve mejoría en respuesta a estímulos pero son debilidad al caminar y acuden al servicio de urgencias de esta unidad
  • 4.
    • QS: • Glucosa123.3 • Creatinina 0.5 • Potasio 3.25 • Cloro 104.3
  • 5.
    Definiciones • Epilepsia: Desordendel cerebro caracterizado por una predisposición perdurable para generar crisis epilépticas con las consecuencias neurobiológicas, cognitivas, psicológicas y sociales de esta condición • Crisis convulsiva: Evento de inicio brusco, generalmente autolimitado, caracterizado por actividad muscular excesiva, pudiendo ser clónica, tónica o mioclónica. • Crisis Epiléptica: Representa los síntomas derivados de la activación excesiva de un grupo de neuronas cerebrales, que se presentan de forma repetida y crónica, con correspondencia electroencefalográfica • Síndromes epilépticos: Grupo de entidades claramente identificables con características electroclínicas, signos y síntomas que definen, distinguen y reconocen a una entidad clínica. • Estado Epiléptico: Cualquier tipo de crisis continuas lo suficientemente prolongadas que pueden producir daño neuronal.
  • 6.
    Crisis convulsivas • Descargaseléctricas neuronales anormales que tienen manifestaciones clínicas variadas de origen multifactorial y que se asocian a trastornos clínicos y se presentan de manera no provocada. (GPC, IMSS-244-09) • Una crisis convulsiva es un evento autolimitado, de origen cerebral, que resulta de la descarga anormal y excesiva de una población neuronal, con manifestaciones clínicas variadas, de inicio y finalización generalmente súbitos. Es frecuente que durante una convulsión exista una alteración de la conciencia que se manifiesta como una incapacidad para responder adecuadamente a estímulos externos por cambios en el estado de alerta o en el estado mental (Eslava, 2006).
  • 7.
    Clasificación por etiología •Disfunción cerebral epileptogénica hereditaria (Idiopáticas/Primaria-Disfunción genética de la excitabilidad cerebral y de su sincronización) • Estructurales/metabólicas/sintomáticas/adq uirida • Desconocidas (Criptogénicas) Clasificación Internacional de Epilepsias y Síndromes Epilépticos de 1989
  • 8.
    Epidemiología • 1-2% Emergenciasmédicas • 44% crisis atendidas serán el 1er episodio • 4-6 casos por 1000 niños • Etilogía idiopática 70% y secundaria en 30% • Menos del 30% desarrollará epilepsia
  • 9.
    Etiología de CrisisConvulsivas • INFECCIOSAS • Crisis febriles • Meningitis • Encefalitis • Absceso cerebral • Neurocisticercosis • METABOLICAS • Hipoglucemia • Hipomagnesemia • Hipocalcemia • Hipercapnia • Deficiencia de piridoxina
  • 10.
    Etiología • NEUROLOGICAS • Dañoneurológico al nacimiento • Encefalopatía hipoxico/isquémico • Malformaciones neurocutaneas • Mal funcionamiento shunt V-P • Anomalías congénitas • Enfermedades cerbrales degenerativas • TRAUMATICAS/ VASCULARES • Trauma craneano • Hemorragia intracerebral • Accidente cerebrovascular
  • 11.
    Etiología • TOXICOLOGICAS • Anfetaminas •Anticolinérgicos • CO2 • Cocaína • Isoniazida • Litio • Plomo • Salicilatos • Simpaticomimeticos • Antidepresivos tricíclicos
  • 12.
    Fisiopatología La crisis convulsivase caracteriza por una descarga paroxística, hipersincrónica, excesiva e incontrolada de un grupo determinado de neuronas Se propaga a estructuras normales vecinas cuyo reclutamiento sincronizado produce las manifestaciones interictales. Las manifestaciones ictales y clínicas requieren su propagación a áreas más lejanas. El desencadenamiento y perpetuación está influido por varios mecanismos.
  • 13.
    Mecanismos neurofisiológicos • Desequilibrioentre la actividad excitatoria e inhibitoria del grupo neuronal • Anomalía estructural en los circuitos sinápticos neuronales que hace posible la existencia de circuitos sinápticos excitatorios recurrentes y que favorece la propagación de la actividad epileptogénica • Anomalía en la actividad paroxística intrínseca de ciertos grupos neuronales • Alteración en el microambiente celular que rodea al grupo neuronal epileptógeno
  • 14.
    Mecanismos moleculares • Neurotransmisoreso neuromoduladores • Excitadores: Glutámico y Aspartico • Inhibidores: GABA (ácido gamna aminobutírico), la Glicina y Taurina. • Neuromoduladores: Las aminas, péptidos y hormonas (Inhibidores) • DESENCADENA, PREDISPONE O PROPAGA LA EPILEPSIA
  • 15.
    FISIOPATOLOGIA Alteración Metabolica Hipoglucemia, Hiponatremia, Hipocalemia, Hipoxia, Alcalosis Mayor despolarización neuronal Hipersincronizacion neuronal Liberación o Excitación del sistema ret activador Anomalías del sistema reticular, origen idiopático Hiperexcitabilidad neuronal Defecto de Fosfato de Piridoxina Menor formación de GABA Hiperexcitabilidad neuronal Traumatismo craneoencefálico, tumores, infecciones, Sint. Febriles Lesiones en glías Hiperexcitabilidad neuronal CONVULSIONES
  • 16.
    Causas según laedad: Neonatos Encefalopatia hipoxico-isquémica Infección sistémica o del sistema nervioso central Alteraciones hidoeectroliticas Déficit de piridoxina Errores congénitos del metabolismo Hemorragia cerebral Malformaciones del SNC
  • 17.
    Causas según laedad: Lactantes y Niños Convulsion febril Infeccion sistémica y del Sistema nervioso central Alteraciones hidroelectrolíticas Intoxicaciones Epilepsia
  • 18.
    Causas según laedad: Adolescentes Supresión o niveles sanguíneos bajos de anticonvulsivantes en niños epilépticos Traumatismo craneal Epilepsia Tumor craneal Intoxicaciones (Alcohol y drogas)
  • 19.
    CRISIS PARCIALES (FOCALES) Afecta solo1 hemisferio CONSERVA LA CONCIENCIA
  • 21.
  • 23.
    Convulsiones Febriles Convulsiones tónico-clónicasque cumplen con los siguientes criterios: 1. Se presentan entre los 6 meses y 5 años de edad (9-20 meses) 2. Se presentan con fiebre arriba de 38º 3. Duración menor de 15 minutos 4. Ausencia de infección en el sistema nervioso central 5. Sin alteraciones neurológicas en el periodo postictal Provocado por un aumento rápido de la temperatura corporal, aumento del metabolismo de las neuronas cerebrales. 4-5% todos los niños (1 o más)- Junto a enfermedades que porvocan fiebre alta 50% no vuelven a sufrirla
  • 24.
    Convulsiones febriles Simples • TipoGeneralizadas (Tónico- clónicas) • No características focales • Duran menos de 15-20 min • Único episodio • No deja secuelas Complejas • Tipo focalizadas • Duran mas de 15-20 min • Recurrentes en el mismo episodio • Recuperación lenta de sensorio • Focalidad neurológica residual
  • 25.
    Convulsiones febriles • Convulsionestónico-clónico generalizadas o acinéticas. Diagnostico diferencial: Infecciones del SNC Desequilibrios hidroelectrolíticos Epilepsia (EEG, Criterios)
  • 26.
    • Punción Lumbar:En menores de 12 meses y cualquier niño con signos de meningitis o recuperación lenta del sensorio. (12-18 meses, crisis complejas y niños qe han recibido tratamiento antbiótico previo) • EEG: Crisis complejas repetidas • Tratamiento: • Bajar fiebre con medios físico y acetaminofen • Fenobarbital 3mg/kg/día – Uso después de la 2 o 3 convulsión hasta el año de edad • Valproato 20 mg/Kg/día • Profilaxis: Diazepam rectal 0.3mg/Kg/día c/12 horas; máx 10mg dosis y 48 hrs de duración • PRONÓSTICO: Riesgo de desarrollar epilepsia (1%) • AHF • Alteración neurológica previa • Crisis complejas
  • 27.
    Diagnostico • BH: Diarrea,deshidratación, afectación progresiva o persistente del estado de conciencia, vómito, niños qu eno recuperan rápidamente el nivel de alertaPuncion lumbar- Casos con síntomas o signos de infección del sistema nervioso central • EEG-En vigilia o sueño, con desvelo y fotoestimulación duración de 25-35 minutos • Parpados abiertos y cerrados • Hiperventilación (3-4 min) • Estimulacion luminosa intermitente a diferente frecuencia • Estimulacion sonora
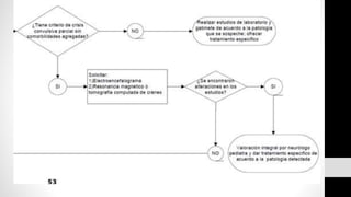
  • 30.
    Diagnóstico • TAC oRMN: Crisis convulsiva con datos de focalización, crisis convulsicas que no cumple características clínicas clásicas de crisis idiopáticas o criptogenicas • Traumatismo craneoencefálico • No se recuperan del periodo postictal después de un hr de la crisis • Cuando la parálisis de Todd no se resuelve despues de 30 min.
  • 31.
    Datos clínicos derelevancia para la crisis convulsiva: Grado de afección del estado de alerta Tipo y localización de actividad motora Síntomas sensoriales Síntomas neurovegetativos Conducta antes y después de la crisis convulsiva.
  • 38.
    Tratamiento • Primera crisisen periodo ictal: • Diazepam IV: 0.25-0.5 mg/Kg Vel: 2-5mg/min • Lorazepam IV: 0.05-0.5mg/Kg Vel: 2mg/ min Repetir dosis en 5 min • Continua convulsion: • Fenitoina IV: 20mg/Kg Vel: menos de 3 mg/Kg/min o menos de 25 mg/min • Continua convulsión: • Fenitoína 10mg/Kg adicionales (DM 30mg/kg) Vel: menor a 3 mg/Kg/min o menor a 25 mg/min, monitorizando presión arterial y electrocardiograma • Fofenitoina IV equivalente a 15-20 mg/Kg de fenitoína Vel: menor a 1 mg/Kg/min Primera Línea Minutos: 10-20 Segunda línea Minutos: 21-60
  • 39.
    Tratamiento • Continua convulsion: •Valproato de sodio IV: 20-40mg/Kg Vel: 3-6 mg/Kg/min • Valproato de magnesio rectal: 20mg/Kg • Fosfenitoina 10mg/Kg adicionales Vel: menor a 1 mg/kg/min • Continua: Itubación endotraqueal • Midazolam 0.15-0.2mg/kg • Midazolam en infusión continua 0.75mg/Kg/min e increentar 1-2 g/Kg/min hasta obtener respuesta • Si persiste medicamentos para inducir coma: • Propofol IV: 3-5 mg/Kg + 1-15 mg/Kg/hr • Tiopental IV 75-125mg + 50mg cada 2-3 min hasta respuesta • Topiramato • Levetiracetam Tercera línea Minutos: 61-90 Tratamiento de estado epiléptico refractario
  • 40.
    Criterios de Hospitalización •Edad menor de 1 año • Glasgow menor e 15 • Afección del estado general • Datos de hipertensión endocraneana • Meningismo • Crisis convulsiva de más de 15 min de duración • Recurrencia de la crisis en las primeras 12 hr • Crisis convulsivas parciales
  • 41.
  • 42.
  • 43.
  • 44.