DIABETES GESTACIONAL
García Macedonio José Eduardo
Marzo/2017
UNAM
Facultad de Medicina
Hospital materno infantil Inguaran
SECRETARIA DE SALUD
Se caracteriza por la intolerancia a los carbohidratos de severidad
variable
Se reconoce durante el embarazo y puede o no resolverse despues
de este
Prevalencia general de diabetes del 3-19% en embarazos
Aumenta entre 4 - 10 veces mas el riesgo de malformaciones
congénitas
La mortalidad neonatal hasta 15 veces mas
INTRODUCCION
DIABETES GESTACIONAL
Resistencia a la insulina ———— aumenta secreción insulina
Lactogeno placentario: principal culpable
Cortisol
Prolactina
Estrogenos y progesterona
elevación a partir de semana 7, máximo entre la 24 y 32
ETIOLOGIA
DIABETES GESTACIONAL
SINTOMAS
POLIURIA POLIDIPSIA
POLIFAGIA
PERDIDA DE PESO
4 P
DIABETES GESTACIONAL
DIAGNÓSTICO
DIABETES GESTACIONAL
- Durante el primer trimestre, DM 2 o pregestacional
- Diabetes gestacional, durante la semana 24 - 26 SFR
Durante la 18 - 22 CFR
- EDAD > 25 AÑOS
- IMC >30
- MACROSOMIA EN GESTAS ANTERIORES
- ANTECEDENTES DE DM Y DMG
- INTOLERANCIA A LA GLUCOSA
- SX DE OVARIO POLIQUISTICO
- ESTADOS HIPERTENSIVOS
- ANTECEDENTES DE MORBI-MORTALIDAD FETAL
- GLUCOSURIA
FACTORES DE RIESGO
DIABETES GESTACIONAL
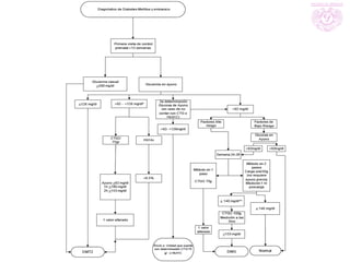
- Primera consulta de control prenatal, <13sdg:
Glucemia casual >200mg/dl
DM2
Glucemia en ayuno >126mg/dl
-En caso de resultados normales, con bajo riesgo, hacer pruebas de
tamizaje entre semana 24 - 28
DIABETES GESTACIONAL
PROTOCOLO
-50 mg de glucosa, medición capilar a la hora
24sdg - 28sdg en pacientes con bajo riesgo
18 - 22sdg si hay riesgo
>140mg/dl
Realizar CTG confirmatoria
DIABETES GESTACIONAL
Prueba de O’Sullivan
- 75 gr de glucosa (1 paso), glucemia capilar ayuno, 60 y 120’’
DIABETES GESTACIONAL
Curva de tolerancia a la glucosa
- 100 gr de glucosa (2 pasos), glucemia capilar ayuno, 60, 120 y 180’’
DIABETES GESTACIONAL
DIABETES GESTACIONAL
Tratamiento
DIABETES GESTACIONAL
DIABETES GESTACIONAL
DIABETES GESTACIONAL
INSULINA COMO MEJOR ELECCION
DIABETES GESTACIONAL
-CENETEC. Diagnostico y tratamiento de la diabetes en el
embarazo. IMSS. México. 2016
-NOM-015-SSA2-2010, Para la prevención, tratamiento y control
de la diabetes mellitus. SS. México. 2010
-Márquez Guillén Antonio, Lang Prieto Jacinto, Valdés Amador
Lemay, Cruz Hernández Jeddú, Guerrero Rodríguez Ederlis.
Prediabetes y diabetes gestacional. Rev Cubana Endocrinol 
[Internet]. 2011  Abr [citado  2017  Mar  25] ;  22( 1 )
-Castillo Cartín Andrea. Diabetes mellitus gestacional:
generalidades. Revista medica de Costa rica y Centro america.
LXVIII(596). 109-113. 2011
BIBLIOGRAFIA
diabetes gestacional

diabetes gestacional

  • 1.
    DIABETES GESTACIONAL García MacedonioJosé Eduardo Marzo/2017 UNAM Facultad de Medicina Hospital materno infantil Inguaran SECRETARIA DE SALUD
  • 2.
    Se caracteriza porla intolerancia a los carbohidratos de severidad variable Se reconoce durante el embarazo y puede o no resolverse despues de este Prevalencia general de diabetes del 3-19% en embarazos Aumenta entre 4 - 10 veces mas el riesgo de malformaciones congénitas La mortalidad neonatal hasta 15 veces mas INTRODUCCION DIABETES GESTACIONAL
  • 3.
    Resistencia a lainsulina ———— aumenta secreción insulina Lactogeno placentario: principal culpable Cortisol Prolactina Estrogenos y progesterona elevación a partir de semana 7, máximo entre la 24 y 32 ETIOLOGIA DIABETES GESTACIONAL
  • 4.
  • 5.
    DIAGNÓSTICO DIABETES GESTACIONAL - Duranteel primer trimestre, DM 2 o pregestacional - Diabetes gestacional, durante la semana 24 - 26 SFR Durante la 18 - 22 CFR
  • 6.
    - EDAD >25 AÑOS - IMC >30 - MACROSOMIA EN GESTAS ANTERIORES - ANTECEDENTES DE DM Y DMG - INTOLERANCIA A LA GLUCOSA - SX DE OVARIO POLIQUISTICO - ESTADOS HIPERTENSIVOS - ANTECEDENTES DE MORBI-MORTALIDAD FETAL - GLUCOSURIA FACTORES DE RIESGO DIABETES GESTACIONAL
  • 7.
    - Primera consultade control prenatal, <13sdg: Glucemia casual >200mg/dl DM2 Glucemia en ayuno >126mg/dl -En caso de resultados normales, con bajo riesgo, hacer pruebas de tamizaje entre semana 24 - 28 DIABETES GESTACIONAL PROTOCOLO
  • 8.
    -50 mg deglucosa, medición capilar a la hora 24sdg - 28sdg en pacientes con bajo riesgo 18 - 22sdg si hay riesgo >140mg/dl Realizar CTG confirmatoria DIABETES GESTACIONAL Prueba de O’Sullivan
  • 9.
    - 75 grde glucosa (1 paso), glucemia capilar ayuno, 60 y 120’’ DIABETES GESTACIONAL Curva de tolerancia a la glucosa - 100 gr de glucosa (2 pasos), glucemia capilar ayuno, 60, 120 y 180’’
  • 11.
  • 12.
  • 13.
  • 14.
  • 15.
  • 16.
  • 17.
    -CENETEC. Diagnostico ytratamiento de la diabetes en el embarazo. IMSS. México. 2016 -NOM-015-SSA2-2010, Para la prevención, tratamiento y control de la diabetes mellitus. SS. México. 2010 -Márquez Guillén Antonio, Lang Prieto Jacinto, Valdés Amador Lemay, Cruz Hernández Jeddú, Guerrero Rodríguez Ederlis. Prediabetes y diabetes gestacional. Rev Cubana Endocrinol  [Internet]. 2011  Abr [citado  2017  Mar  25] ;  22( 1 ) -Castillo Cartín Andrea. Diabetes mellitus gestacional: generalidades. Revista medica de Costa rica y Centro america. LXVIII(596). 109-113. 2011 BIBLIOGRAFIA