DRENAJE
TORACICO
Alumna María Guadalupe Castillo Artiaga
Matricula: 1945639
Drenaje torácico (Pleurovac)
• Un drenaje torácico es un tubo de plástico que se inserta a través
del tórax, lateralmente, en el espacio pleural. Se utiliza para
eliminar el aire o líquido o pus del espacio intratorácico.naje que
facilita la eliminación del contenido líquido o gaseoso formado
en la pleura a través de la colocación de un tubo endotorácico.
El objetivo principal de estos drenajes, es drenar y liberar la
cavidad pleural o mediastino de la presencia anormal de aire,
líquido o sangre excesivo.
Indicaciones
• El drenaje torácico está indicado cuando se quiere evacuar un
depósito de fluidos en la cavidad torácica (traumatismo, patología
pulmonar o pleural) o para evitar que se acumulen fluidos después de
un procedimiento quirúrgico en el tórax:
• - Neumotórax
• - Derrame pleural
• - Empiema
• - Hemotórax
• - Quilotórax
• - Postoperatorio de cirugía torácica (toracotomía o esternotomía).
Complicaciones
Lesión en pulmón, corazón ó esófago)
Perforación diafagmàtica
Hemorragia
Edema pulmonar unilateral
Infección respiratoria secundaria.
Neumotórax relacionado con la retirada del drenaje
Tipos de tubos torácicos
• La elección del tamaño del tubo torácico depende del material que se
drenará
Calibres
Aire: 16-20-
24 French
Líquido: 24-
28-32 French
Pus o sangre:
28-32-36
French
Precauciones
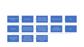
Se debe valorar en el
paciente:
Signos vitales.
Estado respiratorio,
incluido el nivel de
saturación de oxígeno.
Ruidos pulmonares. Dolor.
Comprobar:
Que el material esté
completo, funciones y
se encuentre estéril.
Posibles alergias a los
materiales que se van
a emplear (látex,
silicona o antiséptico).
El correcto
funcionamiento del
sistema de vacío.
Otros:
No se debe pinzar
nunca el tubo de
drenaje.
Asegurarse que
permanezca por
debajo de la zona de
inserción del tubo.
Mantener el recipiente
en posición vertical y
conectado al lado de
la cama.
Procedimiento
Preparación de la piel
• Gasas estériles.
• Solución de Povidona yodada.
Preparación del campo estéril.
• Paños estériles.
• Guantes estériles.
• Anestesia local.
• Jeringa de 10 cc, estéril.
• Aguja intramuscular estéril.
• Lidocaína al 1 ó 2 %, 10 cc.
• Anexamos un video
https://www.youtube.com/watch?reload=9&v
=NEpUzFEQCts
Procedimiento
Preparación del paciente
Colocaciónren semifowler.
1. Elección del sitio de inserción. Para drenar
aire se introducirá el tubo a nivel del 2°
espacio intercostal, línea medio clavicular,
aunque también puede hacerse en el 5°
espacio intercostal, línea axilar media. Para
drenar fluidos se insertará el tubo a nivel del 5°
espacio intercostal, línea axilar media.
2. Colocarse Cubrebocas.
3. Lavado de manos quirúrgico.
4. Desinfección de la zona.
5. Preparar y colocar el campo estéril.
6. Calzarse guantes de manera estéril.
7. Anestesiar la zona (figura 3).
8. Incisión de la piel y tejido subcutáneo. Realizar una incisión de
aproximadamente 2 cm por debajo del espacio elegido, que
permitirá el paso del dedo índice (figura 4).
9. Disección de los planos musculo aponeuróticos. Se procederá a
la disección roma, mediante mosquito o pinza de Kelly, de los
músculos intercostales, creando así una pequeña tunelización de
la piel (figura 5). Esta disección se realizará siempre junto al borde
superior de la costilla inferior, para evitar la lesión del paquete
vasculonervioso intercostal.
10. Penetración en el espacio pleural. Empujar la pinza de Kelly
hasta introducirla en la cavidad pleural (Figura 6).
11. Exploración del espacio pleural. Introducir el
dedo índice para asegurar el trayecto e
inspeccionar la cavidad pleural (figura 7).
12. Colocación del tubo endotorácico. Clampar el
tubo de tórax en su extremo distal con la pinza de
Kocher e introducirlo en la cavidad pleural (figura
8) en dirección apical, para drenar un
neumotórax, o posterobasal, para drenar un
hemotórax.
13. Conexión al sistema de drenaje (figura 9).
La colocación adecuada del tubo se constata por la
obtención de burbujeo o líquido y por la oscilación
del sello de agua con la respiración.
14. Fijación del tubo de tórax. Una vez comprobado el
buen funcionamiento del sistema se procederá a
asegurar la posición del tubo con seda del n° 0. Dejar
dado un punto de colchonero para la retirada del
tubo (figura 10).
15. Colocar apósito (figura 11).
16. Realizar una radiografía de tórax de
control.
17. Retirar el tubo cuando cese el
drenado. Debe hacerse durante la
espiración forzada, manteniéndolo
pinzado o conectado a la aspiración, y
procurando hacer un pliegue en la piel
para evitar la entrada de aire.
BIBLIOGRAFIA
• 1. J.R. Griffiths, N. Roberts. Do junior doctor know where to insert
drains safely? Postgrad Med J. 2005; 81: 456-458.
• 2. Hochberg LA. Thoracic surgery before the 20th century. New York.
Vantage Press, 1960 p. 9-12.
• 3. Sauerbruch. Cirugía del tórax. Tomo I. Barcelona. Ed. Labor, 1926.
• Colocacion de tubo toracico
http://www.oc.lm.ehu.es/Fundamentos/fundamentos/TecnicasCM/T
ubo%20de%20torax.pdf

Drenaje toracico

  • 1.
    DRENAJE TORACICO Alumna María GuadalupeCastillo Artiaga Matricula: 1945639
  • 2.
    Drenaje torácico (Pleurovac) •Un drenaje torácico es un tubo de plástico que se inserta a través del tórax, lateralmente, en el espacio pleural. Se utiliza para eliminar el aire o líquido o pus del espacio intratorácico.naje que facilita la eliminación del contenido líquido o gaseoso formado en la pleura a través de la colocación de un tubo endotorácico. El objetivo principal de estos drenajes, es drenar y liberar la cavidad pleural o mediastino de la presencia anormal de aire, líquido o sangre excesivo.
  • 3.
    Indicaciones • El drenajetorácico está indicado cuando se quiere evacuar un depósito de fluidos en la cavidad torácica (traumatismo, patología pulmonar o pleural) o para evitar que se acumulen fluidos después de un procedimiento quirúrgico en el tórax: • - Neumotórax • - Derrame pleural • - Empiema • - Hemotórax • - Quilotórax • - Postoperatorio de cirugía torácica (toracotomía o esternotomía).
  • 4.
    Complicaciones Lesión en pulmón,corazón ó esófago) Perforación diafagmàtica Hemorragia Edema pulmonar unilateral Infección respiratoria secundaria. Neumotórax relacionado con la retirada del drenaje
  • 5.
    Tipos de tubostorácicos • La elección del tamaño del tubo torácico depende del material que se drenará Calibres Aire: 16-20- 24 French Líquido: 24- 28-32 French Pus o sangre: 28-32-36 French
  • 6.
    Precauciones Se debe valoraren el paciente: Signos vitales. Estado respiratorio, incluido el nivel de saturación de oxígeno. Ruidos pulmonares. Dolor. Comprobar: Que el material esté completo, funciones y se encuentre estéril. Posibles alergias a los materiales que se van a emplear (látex, silicona o antiséptico). El correcto funcionamiento del sistema de vacío. Otros: No se debe pinzar nunca el tubo de drenaje. Asegurarse que permanezca por debajo de la zona de inserción del tubo. Mantener el recipiente en posición vertical y conectado al lado de la cama.
  • 7.
    Procedimiento Preparación de lapiel • Gasas estériles. • Solución de Povidona yodada. Preparación del campo estéril. • Paños estériles. • Guantes estériles. • Anestesia local. • Jeringa de 10 cc, estéril. • Aguja intramuscular estéril. • Lidocaína al 1 ó 2 %, 10 cc. • Anexamos un video https://www.youtube.com/watch?reload=9&v =NEpUzFEQCts
  • 8.
  • 9.
    1. Elección delsitio de inserción. Para drenar aire se introducirá el tubo a nivel del 2° espacio intercostal, línea medio clavicular, aunque también puede hacerse en el 5° espacio intercostal, línea axilar media. Para drenar fluidos se insertará el tubo a nivel del 5° espacio intercostal, línea axilar media. 2. Colocarse Cubrebocas. 3. Lavado de manos quirúrgico. 4. Desinfección de la zona. 5. Preparar y colocar el campo estéril. 6. Calzarse guantes de manera estéril. 7. Anestesiar la zona (figura 3).
  • 10.
    8. Incisión dela piel y tejido subcutáneo. Realizar una incisión de aproximadamente 2 cm por debajo del espacio elegido, que permitirá el paso del dedo índice (figura 4). 9. Disección de los planos musculo aponeuróticos. Se procederá a la disección roma, mediante mosquito o pinza de Kelly, de los músculos intercostales, creando así una pequeña tunelización de la piel (figura 5). Esta disección se realizará siempre junto al borde superior de la costilla inferior, para evitar la lesión del paquete vasculonervioso intercostal. 10. Penetración en el espacio pleural. Empujar la pinza de Kelly hasta introducirla en la cavidad pleural (Figura 6).
  • 11.
    11. Exploración delespacio pleural. Introducir el dedo índice para asegurar el trayecto e inspeccionar la cavidad pleural (figura 7). 12. Colocación del tubo endotorácico. Clampar el tubo de tórax en su extremo distal con la pinza de Kocher e introducirlo en la cavidad pleural (figura 8) en dirección apical, para drenar un neumotórax, o posterobasal, para drenar un hemotórax.
  • 12.
    13. Conexión alsistema de drenaje (figura 9). La colocación adecuada del tubo se constata por la obtención de burbujeo o líquido y por la oscilación del sello de agua con la respiración. 14. Fijación del tubo de tórax. Una vez comprobado el buen funcionamiento del sistema se procederá a asegurar la posición del tubo con seda del n° 0. Dejar dado un punto de colchonero para la retirada del tubo (figura 10).
  • 13.
    15. Colocar apósito(figura 11). 16. Realizar una radiografía de tórax de control. 17. Retirar el tubo cuando cese el drenado. Debe hacerse durante la espiración forzada, manteniéndolo pinzado o conectado a la aspiración, y procurando hacer un pliegue en la piel para evitar la entrada de aire.
  • 14.
    BIBLIOGRAFIA • 1. J.R.Griffiths, N. Roberts. Do junior doctor know where to insert drains safely? Postgrad Med J. 2005; 81: 456-458. • 2. Hochberg LA. Thoracic surgery before the 20th century. New York. Vantage Press, 1960 p. 9-12. • 3. Sauerbruch. Cirugía del tórax. Tomo I. Barcelona. Ed. Labor, 1926. • Colocacion de tubo toracico http://www.oc.lm.ehu.es/Fundamentos/fundamentos/TecnicasCM/T ubo%20de%20torax.pdf