República Bolivariana de Venezuela
Ministerio del Poder Popular para la Educación Superior
Universidad “Fermín Toro”
Facultad de Ciencias Jurídicas y Políticas
Escuela de Derecho
Carolina Guzmán
C.I. 18.526.167
Profesora: Emily Ramírez
Catedra: Derecho Administrativo II
Sección: SAIA C
Barquisimeto, Septiembre 2015
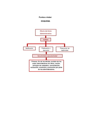
Puntos a tratar:
ESQUEMA
Efecto del Acto
Administrativo
FORMA
Notificación Publicación y
ejecución
Presunción de
legitimidad
Ejecutividad y ejecutoriedad
Firmeza, fin de los efectos, revisión de los
actos administrativos de oficio, noción,
principio de autotutela, convalidación,
revocación, anulación y corrección por parte
de los administradores.
Actividad Nro.-3
Efecto del Acto Administrativo
Los efectos de los actos administrativos pueden estimarse en relación con
la fuerza jurídica interna que posean, con el tiempo dentro del cual rigen, o
respecto de las personas a las cuales van dirigidos.
El acto administrativo perfecto por su propia naturaleza produce
determinados efectos jurídicos, cuya importancia cada día es creciente. Como
estado moderno ha ampliado considerablemente el campo de su acción, así
también sus efectos son cada vez más importantes en las relaciones.
El primer afecto importante del acto administrativo relacionado con los
particulares, es que los derechos y obligaciones que engendra tienen un carácter
personal e intrasmisible. Las leyes administrativas deben precisar los beneficios
de los actos administrativos, para no contratar el interés público o el interés
nacional.
El derecho administrativo moderno ha ampliado considerablemente el
campo de las relaciones jurídicas de los particulares, con un nuevo sistema y con
nuevos principios que deben necesariamente apartarse de las relaciones que
gobierna el derecho privado. Hay que trazar una línea que demarque
perfectamente donde termina el interés del estado y en donde comienza el interés
de los particulares.
El artículo 20 de la Ley General de Bienes Nacionales señala que “Las
concesiones sobre bienes de dominio público no crean derechos reales, otorgan
simplemente frente a la administración y sin perjuicio de terceros, el derecho de
realizar los usos, aprovechamientos
o explotaciones de acuerdo con las reglas y condiciones que establezcan las
leyes”. El artículo 16v previene: “Ninguna servidumbre pasiva puede imponerse,
en los términos del derecho común, sobre los bienes del dominio público. Los
derechos de tránsito, de vista, de luz, de derrames y otros semejantes sobre
dichos bienes se rigen exclusivamente por las leyes y reglamentos
administrativos.”
El acto administrativo es oponible a todos. También de esa situación se
deriva la noción de tercero (persona a quien no es posible un acto de autoridad,
comprende al particular que tiene un derecho público o privado, que puede
resultar afectando con la ejecución de un acto administrativo), en cuanto a que el
acto administrativo debe respetar los derechos que los particulares hubieran
adquirido con anterioridad.
Requisitos de la notificación:
Son dos que debe llenar la notificación para que ésta sea válida o
suficiente, a saber:
a) El contenido íntegro del acto de que se trate;
y b) La expresión de los recursos, tanto administrativos como judiciales, que
puedan interponerse contra ese acto, así como el término para ejercerlos y los
organismos competentes para su conocimiento. La notificación que omita los
supuestos mencionados, se considerará defectuosa y por tanto, no produce efecto
alguno.
Tanto el principio de Ejecutoriedad y el Efectividad tienen su asidero en otro
Principio, que es el "Principio de la Presunción de la Legitimidad de los Actos
Administrativos": Los actos adminis. Se consideran validos hasta que el órgano
jurisdiccional competente no declare lo contrario. Le corresponderá al Juez
determinar si un acto adminis. Es valido o no. De lo contrario se considera valido,
es IURIS TANTUM es decir admite prueba en contrario.
Art. 78 LOPA: Establece el principio de la no ejecución sin títulos: "Ningún órgano
de la administración podrá realizar actos materiales que menoscaben o perturben
el ejercicio de los derechos de los particulares, sin que previamente haya sido
dictada la decisión que sirva de fundamento a tales actos."
Medidas cautelares: El particular tiene que hacer algo, de alguna u otra forma, a
los efectos de evitar un gravamen irreparable en la definitiva cuando acuda a un
juicio, es así como se sostiene la tesis de la suspensión de los efectos del acto
administrativo como una medida de aguantar un poco el principio de la
Ejecutoriedad.
Nulidades Absolutas o radicales: Art.,. 19 LOPA allí se establece 4 numerales
de forma taxativa a través del cual se puede considerar un acto nulo
absolutamente: "Los actos administrativos serán absolutamente nulos en los
siguientes casos:
Cuando así esté expresamente determinado por una norma constitución o
legal; violación de la cosa juzgada administrativa"
Cuando resuelvan un caso precedente decidido con carácter definitivo y
que haya creado derechos particulares, salvo autorización expresa de la Ley. Vicio
en el objeto.
Cuando su contenido sea de imposible o ilegal ejecución, y; Incompetencia
manifiesta. Ausencia total de procedimiento
Cuando hubieren sido dictados por autoridades manifiestamente
incompetentes, o con prescindencia total y absoluta del procedimiento legalmente
establecido. Anulabilidad.
Nulabilidad Relativa del acto administrativo: Art. 5 18 LOPA. Vicio de la
motivación se divide en: Vicio de ausencia de base legal, aunque se cuente con
competencia sobre una determinada materia la decisión administrativa debe estar
sustentada en una norma legal que lo justifique en Derecho. La ausencia de la
norma implica la carencia de base legal el cual se muestra como un vicio de
nulidad relativa, y el Vicio en la motivación propiamente dicha.
Art. 20 de la LOPA: "Los vicios de los actos administrativos que no llegaren a
producir la nulidad de conformidad con el artículo anterior, los harán anulables".
El CNE en ejercicio de sus potestades de autotutela administrativa debe
reversar a los electores que hayan faltado a la verdad al momento de su
actualización en el Registro Electoral. cabe agregar que esta Sala ha reiterado
pacíficamente en su desarrollo doctrinario (vid. Sentencia número 114 del 02 de
octubre de 2000, caso Liborio Guarulla) que el Consejo Nacional Electoral, en aras
de salvaguardar el interés público y, en especial, los principios de igualdad y
transparencia que deben regir los procesos electorales, de conformidad con el
mandato contenido en los artículos 293 y 294 de la Constitución, debe ejercer sus
potestades de autotutela administrativa cuando observe irregularidades en la
conformación del Registro Electoral Permanente, entonces, de apreciar dicho
órgano electoral que existe un determinado número de electores que han faltado a
la verdad al momento de su actualización en el mencionado Registro, se
encuentra en la obligación constitucional y legal de `reversar` a dichos electores a
los Centros de Votación a los cuales estaban originalmente asignados (que en
definitiva son los que legalmente les corresponden), potestad de autotutela que no
puede encontrar límites, cuando se trata de casos de extrema gravedad, en el
hecho de que no se hubieran planteado las respectivas impugnaciones en su
oportunidad.
Y para finalizar, cabe señalar los siguientes artículos de la L.O.P.A:
Artículo 82. Los actos administrativos que no originen derechos subjetivos o
intereses legítimos, personales y directos para un particular, podrán ser revocados
en cualquier momento, en todo o en parte, por la misma autoridad que los dictó, o
por el respectivo superior jerárquico.
Artículo 83. La administración podrá en cualquier momento, de oficio o a solicitud
de particulares, reconocer la nulidad absoluta de los actos dictados por ella.
Referencias Electrónicas
www.saber.ula.ve/bitstream/123456789/37043/1/articulo6.pdf
http://temasdelderecho.blogspot.com/2014/02/los-actos-administrativos-
normativos.html
www.ulpiano.org.ve/revistas/bases/artic/.../rdpub_1985_24_43-50.pdf
L.O.P.A vigente

Efecto del acto administrativo

  • 1.
    República Bolivariana deVenezuela Ministerio del Poder Popular para la Educación Superior Universidad “Fermín Toro” Facultad de Ciencias Jurídicas y Políticas Escuela de Derecho Carolina Guzmán C.I. 18.526.167 Profesora: Emily Ramírez Catedra: Derecho Administrativo II Sección: SAIA C Barquisimeto, Septiembre 2015
  • 2.
    Puntos a tratar: ESQUEMA Efectodel Acto Administrativo FORMA Notificación Publicación y ejecución Presunción de legitimidad Ejecutividad y ejecutoriedad Firmeza, fin de los efectos, revisión de los actos administrativos de oficio, noción, principio de autotutela, convalidación, revocación, anulación y corrección por parte de los administradores.
  • 3.
    Actividad Nro.-3 Efecto delActo Administrativo Los efectos de los actos administrativos pueden estimarse en relación con la fuerza jurídica interna que posean, con el tiempo dentro del cual rigen, o respecto de las personas a las cuales van dirigidos. El acto administrativo perfecto por su propia naturaleza produce determinados efectos jurídicos, cuya importancia cada día es creciente. Como estado moderno ha ampliado considerablemente el campo de su acción, así también sus efectos son cada vez más importantes en las relaciones. El primer afecto importante del acto administrativo relacionado con los particulares, es que los derechos y obligaciones que engendra tienen un carácter personal e intrasmisible. Las leyes administrativas deben precisar los beneficios de los actos administrativos, para no contratar el interés público o el interés nacional.
  • 4.
    El derecho administrativomoderno ha ampliado considerablemente el campo de las relaciones jurídicas de los particulares, con un nuevo sistema y con nuevos principios que deben necesariamente apartarse de las relaciones que gobierna el derecho privado. Hay que trazar una línea que demarque perfectamente donde termina el interés del estado y en donde comienza el interés de los particulares. El artículo 20 de la Ley General de Bienes Nacionales señala que “Las concesiones sobre bienes de dominio público no crean derechos reales, otorgan simplemente frente a la administración y sin perjuicio de terceros, el derecho de realizar los usos, aprovechamientos o explotaciones de acuerdo con las reglas y condiciones que establezcan las leyes”. El artículo 16v previene: “Ninguna servidumbre pasiva puede imponerse, en los términos del derecho común, sobre los bienes del dominio público. Los derechos de tránsito, de vista, de luz, de derrames y otros semejantes sobre dichos bienes se rigen exclusivamente por las leyes y reglamentos administrativos.” El acto administrativo es oponible a todos. También de esa situación se deriva la noción de tercero (persona a quien no es posible un acto de autoridad, comprende al particular que tiene un derecho público o privado, que puede resultar afectando con la ejecución de un acto administrativo), en cuanto a que el acto administrativo debe respetar los derechos que los particulares hubieran adquirido con anterioridad.
  • 5.
    Requisitos de lanotificación: Son dos que debe llenar la notificación para que ésta sea válida o suficiente, a saber: a) El contenido íntegro del acto de que se trate; y b) La expresión de los recursos, tanto administrativos como judiciales, que puedan interponerse contra ese acto, así como el término para ejercerlos y los organismos competentes para su conocimiento. La notificación que omita los supuestos mencionados, se considerará defectuosa y por tanto, no produce efecto alguno. Tanto el principio de Ejecutoriedad y el Efectividad tienen su asidero en otro Principio, que es el "Principio de la Presunción de la Legitimidad de los Actos Administrativos": Los actos adminis. Se consideran validos hasta que el órgano jurisdiccional competente no declare lo contrario. Le corresponderá al Juez determinar si un acto adminis. Es valido o no. De lo contrario se considera valido, es IURIS TANTUM es decir admite prueba en contrario. Art. 78 LOPA: Establece el principio de la no ejecución sin títulos: "Ningún órgano de la administración podrá realizar actos materiales que menoscaben o perturben el ejercicio de los derechos de los particulares, sin que previamente haya sido dictada la decisión que sirva de fundamento a tales actos." Medidas cautelares: El particular tiene que hacer algo, de alguna u otra forma, a los efectos de evitar un gravamen irreparable en la definitiva cuando acuda a un juicio, es así como se sostiene la tesis de la suspensión de los efectos del acto administrativo como una medida de aguantar un poco el principio de la Ejecutoriedad. Nulidades Absolutas o radicales: Art.,. 19 LOPA allí se establece 4 numerales de forma taxativa a través del cual se puede considerar un acto nulo
  • 6.
    absolutamente: "Los actosadministrativos serán absolutamente nulos en los siguientes casos: Cuando así esté expresamente determinado por una norma constitución o legal; violación de la cosa juzgada administrativa" Cuando resuelvan un caso precedente decidido con carácter definitivo y que haya creado derechos particulares, salvo autorización expresa de la Ley. Vicio en el objeto. Cuando su contenido sea de imposible o ilegal ejecución, y; Incompetencia manifiesta. Ausencia total de procedimiento Cuando hubieren sido dictados por autoridades manifiestamente incompetentes, o con prescindencia total y absoluta del procedimiento legalmente establecido. Anulabilidad. Nulabilidad Relativa del acto administrativo: Art. 5 18 LOPA. Vicio de la motivación se divide en: Vicio de ausencia de base legal, aunque se cuente con competencia sobre una determinada materia la decisión administrativa debe estar sustentada en una norma legal que lo justifique en Derecho. La ausencia de la norma implica la carencia de base legal el cual se muestra como un vicio de nulidad relativa, y el Vicio en la motivación propiamente dicha. Art. 20 de la LOPA: "Los vicios de los actos administrativos que no llegaren a producir la nulidad de conformidad con el artículo anterior, los harán anulables". El CNE en ejercicio de sus potestades de autotutela administrativa debe reversar a los electores que hayan faltado a la verdad al momento de su actualización en el Registro Electoral. cabe agregar que esta Sala ha reiterado pacíficamente en su desarrollo doctrinario (vid. Sentencia número 114 del 02 de octubre de 2000, caso Liborio Guarulla) que el Consejo Nacional Electoral, en aras de salvaguardar el interés público y, en especial, los principios de igualdad y transparencia que deben regir los procesos electorales, de conformidad con el mandato contenido en los artículos 293 y 294 de la Constitución, debe ejercer sus
  • 7.
    potestades de autotutelaadministrativa cuando observe irregularidades en la conformación del Registro Electoral Permanente, entonces, de apreciar dicho órgano electoral que existe un determinado número de electores que han faltado a la verdad al momento de su actualización en el mencionado Registro, se encuentra en la obligación constitucional y legal de `reversar` a dichos electores a los Centros de Votación a los cuales estaban originalmente asignados (que en definitiva son los que legalmente les corresponden), potestad de autotutela que no puede encontrar límites, cuando se trata de casos de extrema gravedad, en el hecho de que no se hubieran planteado las respectivas impugnaciones en su oportunidad. Y para finalizar, cabe señalar los siguientes artículos de la L.O.P.A: Artículo 82. Los actos administrativos que no originen derechos subjetivos o intereses legítimos, personales y directos para un particular, podrán ser revocados en cualquier momento, en todo o en parte, por la misma autoridad que los dictó, o por el respectivo superior jerárquico. Artículo 83. La administración podrá en cualquier momento, de oficio o a solicitud de particulares, reconocer la nulidad absoluta de los actos dictados por ella.
  • 8.