REDACCIÓN DE TEXTOS ARGUMENTATIVOS
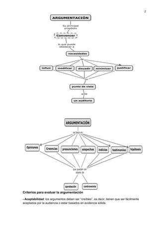
La argumentación se identifica con el enunciado de un problema o situación que admite
posiciones a favor o en contra de una tesis (opinión que se defiende). Argumentar es, por
tanto, aportar razones para defender una opinión.
Toda argumentación tiene un carácter dialógico, es decir, presupone un diálogo con el
pensamiento del interlocutor para transformar su opinión (tesis y argumentos, por un lado;
antitesis y contraargumentos, por el otro). Por ello, se ha de presuponer la existencia de
dos o más interlocutores (el escritor y su/s oponente/s). De ahí se deduce la necesidad de
tener en cuenta al destinatario (identificarlo, conocer sus gustos y valores, prever su
opinión...) para seleccionar los argumentos o premisas más adecuados y eficaces, y para
contraargumentar (exponer razones que contrarresten o invaliden los razonamientos
ajenos).
1
Criterios para evaluar la argumentación
- Aceptabilidad: los argumentos deben ser “creíbles”, es decir, tienen que ser fácilmente
aceptados por la audiencia o estar basados en evidencia sólida.
2
- Relevancia: los argumentos deben ser coherentes con el punto de vista, por ejemplo, no
puedo decir “El amor es bello porque las esculturas del dios Eros son bellas”, en este caso
¿qué relación tiene la belleza de una escultura (aunque sea de Eros, dios del amor) con la
caracterización de un sentimiento? En el ejemplo, el argumento “porque las esculturas del
dios Eros son bellas” no es relevante para fundamentar el punto de vista “El amor es bello”.
- Suficiencia: el número de argumentos debe ser suficiente para defender el punto de vista.
Como la argumentación tiene carácter dialógico, el número de argumentos “suficientes” va a
depender de la situación de enunciación: si con un argumento se convence al oponente, un
argumento será suficiente, pero si el oponente lo refuta, es necesario dar más. (todos los que
sean necesarios).
Estructura de los textos argumentativos
Todo texto argumentativo se articula en torno a cuatro partes fundamentales:
1. PRESENTACIÓN O INTRODUCCIÓN
Tiene como finalidad presentar el tema sobre el que se argumenta, captar la atención
del destinatario y despertar en él el interés y una actitud favorable.
2. EXPOSICIÓN DE LA TESIS
Tesis: idea que se defiende o reflexiona, pretende alcanzar la aceptación general y en eso
radica su carácter polémico. Corresponde a una oración declarativa con verbo conjugado en
modo indicativo.
3. CUERPO ARGUMENTATIVO
Premisas o bases: es el argumento que entrega información para defender la tesis, apelando
a lo lógico-racional o lo emotivo-afectivo. Son los datos iniciales dado que son fácilmente
aceptables y comprobables.
Garantías: son las razones que avalan la tesis. Ideas que vinculan la tesis con las bases para
ver la relación entre ellas
Respaldos: son las ideas que sirven de apoyo a lo dicho en las garantías (datos, cifras,
estudios).
Ejemplo de una estructura argumentativa (no es texto aún)
Tesis:
“Los jóvenes son el futuro del Perú”
Bases:
-Porque los jóvenes deberán asumir en el futuro las responsabilidades que tienen los adultos
de hoy.
-Porque los jóvenes tienen una mentalidad distinta y podrán hacer cambios en la política
peruana.
-Porque los jóvenes están aburridos de las promesas que no se cumplen por parte de los
políticos.
3
[…] etc.
Garantía:
“El deber de todo ciudadano de servir a su país”
Respaldo (s):
La Constitución contempla las condiciones por medio de las cuales los jóvenes se
convierten en ciudadanos con derechos y deberes
La historia del Perú muestra cómo las generaciones van renovando la política y sus
intereses.
La justicia y la reconciliación del Perú será posible sólo cuando haya un cambio
generacional en nuestro país.
Ejemplo 2
TESIS: Todas las personas debemos tener los mismos derechos.
BASE: Porque todas las personas son esencialmente iguales, independiente de la
raza…
GARANTÍA: Al ser todos esencialmente iguales, tenemos iguales derechos.
RESPALDO: Así lo plantea la Declaración de los Derechos Humanos, en su carta
Fundamental.
Ejemplo 3:
Tesis:
“La televisión ha probado que la gente prefiere ver cualquier cosa antes que mirarse
unos a otros”
Bases:
En la mayoría de las casas hay más de un aparato de TV.
Garantía:
La televisión captura el sentido de la vista y del oído, lo que impide o dificulta
conversar.
Respaldo:
La mayoría de las familias dice que ya no se conversa (según una encuesta), que se
ve más televisión y cada uno en su habitación.
4. CONCLUSIÓN
Se recuerda al interlocutor la tesis, las partes más relevantes de lo expuesto y se
insiste en la posición argumentativa adoptada. Se refuerzan los argumentos más
sólidos y se invoca de cierre algún aspecto que sea más persuasivo que convincente.
Conclusión coherente con lo sustentado.
Sugerencias:
Parafrasear la tesis.
Sugerir una solución, actitud o línea de acción.
Presagiar un resultado.
Mediante una reflexión.
Mediante una pregunta.
Mediante una frase célebre, una cita.
Mediante comparación o analogía.
TIPOS DE ARGUMENTOS
Razonamiento por analogía: se establece una semejanza entre dos conceptos, seres o
cosas diferentes. Se deduce que lo que es válido para uno es válido para otro.
4
"Las vasijas encontradas en este sector son similares en figura y materiales a los empleados
en esta otra, por lo tanto, pertenecen a la misma cultura".
Razonamiento por generalización: a partir de varios casos similares, se genera una tesis
común, que es aplicada a un nuevo caso del mismo tipo.
"Todas las personas que trabajan en horario nocturno presentan déficit de vitamina D. por lo
tanto, …………… debe tomar un suplemento vitamínico".
Razonamiento por signos: se utilizan indicios o señales para establecer la existencia de un
fenómeno.
"algunas voleibolistas presentaban malestar, sensación de frío, fiebre ligera, dolor de
espalda y muscular, dolor de garganta y tos____ padecían una bronquitis aguda".
Razonamiento por causa: se establece una conexión causal entre dos hechos que
fundamentan la tesis.
"La madre de …. fumó durante su embarazo, por eso, …. es un niño débil y con bajo peso".
Uso del criterio de autoridad: se alude a la opinión de expertos en el tema o personajes
consagrados para sustentar la tesis.
"Como ha señalado el Ministro..."
Argumentos afectivos: se dirigen a los sentimientos del auditorio, especialmente sus dudas,
deseos y temores, con el fin de conmover y provocar una reacción de simpatía o rechazo.
"En una campaña para recolectar dinero par combatir una enfermedad, se puede aludir a que
nadie está libre de padecerla".
Argumentos por lo concreto: se emplean ejemplos familiares a los oyentes, porque les
afectan directamente.
"Como padres todos sabemos, lo que cuesta criar a un hijo".
Recurso de la fama: la imagen o palabras de un personaje bien valorado socialmente.
"Jaime Bayly lo afirma...".
Recurso de la tradición: la idea expuesta se apoya en máximas, proverbios y refranes
conservados por la tradición, y cuyo valor se acepta sin discusión.
"El fin justifica los medios".
"Dos cabezas piensan más que una".
Cómo escribir un texto argumentativo
Una vez explorada la cuestión y desarrollado un esquema, es el momento de escribir
el texto.
5
a) Seguir el esquema
Seguiremos el esquema que hemos desarrollado y no pasaremos de un punto a otro,
si éste debe venir más tarde.
b) Formular una introducción breve
La introducción debe ser breve y precisa; no puede ser una introducción demasiado
general.
c) Exponer los argumentos de uno en uno
Como regla general, expondremos un argumento por párrafo. Incluir muchos puntos
diversos en el mismo párrafo sólo confunde al lector y hace perder aspectos
importantes. Usaremos el argumento principal para plantear los párrafos.
Un buen ensayo primero explica la importancia de la cuestión, luego formula la tesis y
finalmente dedica un párrafo (o, a veces, varios párrafos) a cada una de las premisas.
d) Claridad
Las cuestiones que a nosotros nos parecen que están relacionadas, a algún lector le
pueden parecer totalmente desvinculadas. Es, por tanto, esencial explicar las
conexiones entre las ideas, aun si nos parecen absolutamente claras.
e) Apoyar las objeciones con argumentos
Además de desarrollar nuestros propios argumentos de una manera cuidadosa y
completa, también desarrollaremos en detalle los posibles contraargumentos, si bien
de un modo no tan completo como los argumentos a favor de la postura defendida.
f) No afirmaremos más de lo que hemos probado
Terminaremos sin prejuicios. Muy rara vez responderemos a todas las objeciones de
manera adecuada, y siempre pueden aparecer nuevas objeciones, que no podemos
infravalorar.
g) Evitar las falacias
Las falacias son errores en los argumentos. Llamar a algo una falacia normalmente es
sólo otra manera de decir que viola una de las reglas de los buenos argumentos que
acabamos de exponer. Por ejemplo: si en el desarrollo de los puntos principales se
generaliza a partir de una información incompleta (punto c) o si no se examinan las
objeciones (punto e).
Ejemplos:
Se utiliza el prestigio de una persona conocida o famosa. Ejemplo: “ESTA DIETA ES MUY
SALUDABLE. LO DICE NICOLE KIDMAN”. Nicole Kidman puede verse saludable (y bella),
pero no es una entendida en nutrición.
Al consenso, apelar a la opinión de las mayorías. “LA MAYORÍA DE LAS PERSONAS ESTÁ
DE ACUERDO CON UN TOQUE DE QUEDA PARA ADOLESCENTES, POR LO TANTO,
DEBE SER IMPUESTO LEGALMENTE”. El que la mayoría tenga una determinada opinión,
no hace que esa opinión sea la más razonable.
Falsa analogía: comparar situaciones diferentes como si se tratara de la misma. Ejemplo:
“¡POR QUÉ LOS ESTUDIANTES NO PODEMOS CONSULTAR LOS LIBROS MIENTRAS
RENDIMOS LOS EXÁMENES? LOS MÉDICOS CONSULTAN SUS LIBROS PARA
RECETAR ALGÚN MEDICAMENTO Y LOS ABOGADOS, LOS CÓDIGOS PARA PREPARAR
SU DEFENSA”
6
Importancia de los conectores argumentativos en el texto académico
La función básica de los textos argumentativos es presentar una serie de
informaciones de manera convincente para guiar al lector hacia las conclusiones que
nos interesan. Es imprescindible por ello relacionar las secuencias textuales entre sí.
De acuerdo con las funciones que realizan los conectores argumentativos,
distinguiremos tres grupos distintos:
I. Conectores contraargumentativos
a) Expresiones conectivas como aunque, a pesar de (que), pese a (que) y si bien
(de las que aunque es el conector prototípico).
b) Conectores como pero, sin embargo, no obstante, ahora bien, con todo, aun así
o de todas formas (pero es el representante paradigmático de este grupo).
c) Grupo formado por conectores tales como mientras que, en cambio y por lo
contrario (básicamente modifican en el segundo miembro algún aspecto de lo
formulado en el primero)
II. Conectores consecutivos
a) Conectores integrados en la oración (que presentan la conjunción que): así
que, de modo que, de manera que, por lo que, de ahí que, etc.
b) Conectores de tipo parentético: por ello/eso, por ese/ tal/ dicho motivo/ razón/
causa, por (lo) tanto, en consecuencia, por consiguiente, por ende, pues, así
pues.
III. Conectores aditivos
a) Conectores que introducen un nuevo aspecto o punto de vista del tema que se
está tratando sin valorarlo desde el punto de vista argumentativo: asimismo,
igualmente, de igual/ mismo modo, por otra parte, por otro lado, por su parte, a
su vez.
b) Conectores que introducen un nuevo aspecto informativo del tema,
presentándolo como más fuerte desde el punto de vista argumentativo que los
aspectos anteriores: además, encima, por añadidura, por demás, incluso,
inclusive.
EJEMPLO DE TEXTO ARGUMENTATIVO
EL SPANGLISH
El spanglish, el híbrido callejero de español e inglés que se ha extendido a los debates
televisivos entre hispanos y las campañas de publicidad, constituye un grave peligro para la
7
cultura hispana y para el avance de los hispanos en la corriente hegemónica de la cultura
estadounidense. (TESIS)
El spanglish es principalmente el idioma de los hispanos pobres, que en muchos casos son
casi analfabetos en ambos idiomas. Los hispanos cultos que lo emplean lo hacen movidos por
otros impulsos: algunos están avergonzados de sus antecedentes familiares y se sienten
enaltecidos al usar palabras inglesas y modismos traducidos literalmente del inglés. Su idea
es que al actuar así están afirmando su pertenencia al centro dominante de la cultura
estadounidense.
El spanglish trata al español como si la lengua de Cervantes, Lorca, García Márquez, Borges
y Paz no tuviera una esencia y una dignidad propias. Si se extendiera a Latinoamérica, ello
constituiría el golpe definitivo del imperialismo, la imposición final de un estilo de vida.
El castellano nació de la mezcla del latín y los idiomas de los países que conquistó. Imagino
que mis colegas medievalistas dirán que sin la contaminación del latín por las lenguas locales
no existiría el español (ni el francés ni el italiano). Ya no vivimos en la Edad Media, sin
embargo, y es ingenuo pensar que podemos crear un nuevo idioma que sea funcional y
culturalmente rico.
La inmigración proveniente de Latinoamérica mantiene nuestra comunidad en un estado de
renovación perpetua de sus raíces. Lo último que necesitamos es que cada grupo se forje su
propio spanglish, creando una Babel de idiomas híbridos. El español es nuestro vínculo más
fuerte, y es vital que lo preservemos. (CONCLUSIÓN)
EJEMPLOS DE TEXTOS ARGUMENTATIVOS
TEXTO 1
Admito que puede ser pura envidia, pero hay un fenómeno típico de la cultura contemporánea que no me
logro tragar: que ciertas personas con talentos elementales conquisten la atención y la reverencia de las
multitudes, que ganen —por consiguiente— cifras exorbitantes cada mes, y sobre todo, que a su lado
pasen completamente inadvertidas personas con méritos muy superiores. Me explico: un cantante de rock
gana muchísimo más y es mucho más famoso que un gran médico. Un buen tenista se gana en una final
de Gran Slam lo mismo que le da a un premio Nóbel de Física o de Química por el trabajo de toda su vida
y más de lo que se gana un profesor en toda su carrera universitaria. O un ejemplo más cercano: una
cantante como Shakira —con talento, sin duda— es más famosa y gana en un mes lo que se gana en diez
años un compositor serio de música, no digamos culta ni clásica (que se ofenden), sino simplemente más
elaborada, compleja y más difícil de componer.
No caigo en la trampa de creer que una persona vale según lo que gana, pero en un mundo dominado por
el mercado, donde el patrón del éxito se mide sobre todo en dólares, señalar el factor de los ingreso es
ineludible. Y el gran negocio del espectáculo (en el que los empresarios se ganan millonadas) ha destruido
por completo la relación que idealmente debería existir entre mérito y recompensa.
La cultura contemporánea, dominada por los medios de comunicación masiva y por los gustos fáciles y
caprichosos de las multitudes, tiende a glorificar; a convertir en ídolos, a figuras apenas mediocres. Una
actriz de telenovela, que tuvo la suerte de ser dotada por la naturaleza o por el cirujano plástico de una
nariz perfecta o un pecho rebosante, es tratada en las revistas como si fuera una diosa. Pero esa misma
revista, salvo rarísimas excepciones, jamás se ocuparía de una bióloga que salva vidas humanas o de un
geólogo que previene desastres o de un historiador que logra ver más allá de lo puramente anecdótico. Un
futbolista con buen amague de cintura recibe más aplausos en un minuto que un gran matemático toda la
vida o que un misionero después de treinta años de sacrificios en la selva. Ya sé que el matemático y el
8
A
R
G
U
M
E
N
T
O
S
CONTR
ATESIS
Y
CONTR
ARGUM
ENTOS
misionero no están esperando aplausos y que el premio para ellos consiste en superar sus propios retos o
en ayudar al prójimo y conquistarse el cielo, pero no deja de ser injusto.
También son ridículos los precios que alcanzan algunas obras artísticas, sin relación alguna con el talento,
el esfuerzo y ni siquiera con la calidad. La fama de unos pocos escritores y pintores puede ser merecida,
pero es también desmesurada si se la compara con el casi absoluto anonimato de otros creadores no
menos importantes. Gracias a cierto esnobismo alimentado por los negociantes (agentes literarios,
corredores de arte, editoriales, galeristas, etcétera), también su fama llega a los estúpidos niveles de la
farándula.
Mientras tanto, las personas que realmente transforman y mejoran nuestras vidas, un inventor, un biólogo,
un ingeniero nuclear o un matemático, arrastran una existencia anónima, gris, silenciosa y casi siempre
solitaria. Todo el mundo conoce el nombre de diez actrices, de tres tenistas, de ocho cantantes, de once
futbolistas, ¿pero cuántos de nosotros sabemos los nombres de siquiera tres científicos de nuestros días?
Es mucho más probable que sepan los nombres de cinco escritores o de cinco pintores, pero no de las
personas que han mejorado definitivamente nuestros trajines cotidianos con vacunas, electricidad,
motores, aviación, teléfonos, computadores... Incluso los mismos inventos que han posibilitado esta
cultura de masas (radio y televisión) son creaciones casi anónimas, cuyos héroes son desconocidos para
la mayoría. Como si los seres humanos no fuéramos capaces de distinguir lo verdaderamente importante,
como si nos quedáramos en lo superficial, en la bulla, en el espectáculo, en los colorines de la farándula.
Definitivamente, no me puedo tragar estas aberraciones de la cultura de masas contemporánea. Aunque
reconozco, repito, que puede ser pura envidia. Pero, eso sí, envidia no en el sentido de “pesar por el bien
ajeno”, sino más bien de pesar por el poco bien que se les hace —o se les reconoce— a otros que se lo
merecían mucho más. Aunque, bien pensado, nadie se merece esa idolatría que reciben en estos tiempos
las estrellas de la farándula.
Héctor Abad Faciolince (Tomado del periódico El Colombiano)
TEXTO 2
[…] Pero hay algo que debo decir a mi gente que aguarda en el cálido umbral que conduce al Palacio de la
Justicia. Debemos evitar cometer actos injustos en el proceso de obtener el lugar que por derecho nos
corresponde. No busquemos satisfacer nuestra sed de libertad bebiendo de la copa de la amargura y el
odio. Debemos conducir para siempre nuestra lucha por el camino elevado de la dignidad y la disciplina.
No debemos permitir que nuestra protesta creativa degenere en violencia física. Una y otra vez debemos
elevarnos a las majestuosas alturas donde se encuentre la fuerza física con la fuerza del alma. La
maravillosa nueva militancia que ha envuelto a la comunidad negra, no debe conducirnos a la
desconfianza de toda la gente blanca, porque muchos de nuestros hermanos blancos, como lo evidencia
su presencia aquí hoy, han llegado a comprender que su destino está unido al nuestro y su libertad está
inextricablemente ligada a la nuestra. No podemos caminar solos. Y al hablar, debemos hacer la promesa
de marchar siempre hacia adelante. No podemos volver atrás. […]
Hoy tengo un sueño. Martin Luther King.
9
misionero no están esperando aplausos y que el premio para ellos consiste en superar sus propios retos o
en ayudar al prójimo y conquistarse el cielo, pero no deja de ser injusto.
También son ridículos los precios que alcanzan algunas obras artísticas, sin relación alguna con el talento,
el esfuerzo y ni siquiera con la calidad. La fama de unos pocos escritores y pintores puede ser merecida,
pero es también desmesurada si se la compara con el casi absoluto anonimato de otros creadores no
menos importantes. Gracias a cierto esnobismo alimentado por los negociantes (agentes literarios,
corredores de arte, editoriales, galeristas, etcétera), también su fama llega a los estúpidos niveles de la
farándula.
Mientras tanto, las personas que realmente transforman y mejoran nuestras vidas, un inventor, un biólogo,
un ingeniero nuclear o un matemático, arrastran una existencia anónima, gris, silenciosa y casi siempre
solitaria. Todo el mundo conoce el nombre de diez actrices, de tres tenistas, de ocho cantantes, de once
futbolistas, ¿pero cuántos de nosotros sabemos los nombres de siquiera tres científicos de nuestros días?
Es mucho más probable que sepan los nombres de cinco escritores o de cinco pintores, pero no de las
personas que han mejorado definitivamente nuestros trajines cotidianos con vacunas, electricidad,
motores, aviación, teléfonos, computadores... Incluso los mismos inventos que han posibilitado esta
cultura de masas (radio y televisión) son creaciones casi anónimas, cuyos héroes son desconocidos para
la mayoría. Como si los seres humanos no fuéramos capaces de distinguir lo verdaderamente importante,
como si nos quedáramos en lo superficial, en la bulla, en el espectáculo, en los colorines de la farándula.
Definitivamente, no me puedo tragar estas aberraciones de la cultura de masas contemporánea. Aunque
reconozco, repito, que puede ser pura envidia. Pero, eso sí, envidia no en el sentido de “pesar por el bien
ajeno”, sino más bien de pesar por el poco bien que se les hace —o se les reconoce— a otros que se lo
merecían mucho más. Aunque, bien pensado, nadie se merece esa idolatría que reciben en estos tiempos
las estrellas de la farándula.
Héctor Abad Faciolince (Tomado del periódico El Colombiano)
TEXTO 2
[…] Pero hay algo que debo decir a mi gente que aguarda en el cálido umbral que conduce al Palacio de la
Justicia. Debemos evitar cometer actos injustos en el proceso de obtener el lugar que por derecho nos
corresponde. No busquemos satisfacer nuestra sed de libertad bebiendo de la copa de la amargura y el
odio. Debemos conducir para siempre nuestra lucha por el camino elevado de la dignidad y la disciplina.
No debemos permitir que nuestra protesta creativa degenere en violencia física. Una y otra vez debemos
elevarnos a las majestuosas alturas donde se encuentre la fuerza física con la fuerza del alma. La
maravillosa nueva militancia que ha envuelto a la comunidad negra, no debe conducirnos a la
desconfianza de toda la gente blanca, porque muchos de nuestros hermanos blancos, como lo evidencia
su presencia aquí hoy, han llegado a comprender que su destino está unido al nuestro y su libertad está
inextricablemente ligada a la nuestra. No podemos caminar solos. Y al hablar, debemos hacer la promesa
de marchar siempre hacia adelante. No podemos volver atrás. […]
Hoy tengo un sueño. Martin Luther King.
9

El texto argumentativo

  • 1.
    REDACCIÓN DE TEXTOSARGUMENTATIVOS La argumentación se identifica con el enunciado de un problema o situación que admite posiciones a favor o en contra de una tesis (opinión que se defiende). Argumentar es, por tanto, aportar razones para defender una opinión. Toda argumentación tiene un carácter dialógico, es decir, presupone un diálogo con el pensamiento del interlocutor para transformar su opinión (tesis y argumentos, por un lado; antitesis y contraargumentos, por el otro). Por ello, se ha de presuponer la existencia de dos o más interlocutores (el escritor y su/s oponente/s). De ahí se deduce la necesidad de tener en cuenta al destinatario (identificarlo, conocer sus gustos y valores, prever su opinión...) para seleccionar los argumentos o premisas más adecuados y eficaces, y para contraargumentar (exponer razones que contrarresten o invaliden los razonamientos ajenos). 1
  • 2.
    Criterios para evaluarla argumentación - Aceptabilidad: los argumentos deben ser “creíbles”, es decir, tienen que ser fácilmente aceptados por la audiencia o estar basados en evidencia sólida. 2
  • 3.
    - Relevancia: losargumentos deben ser coherentes con el punto de vista, por ejemplo, no puedo decir “El amor es bello porque las esculturas del dios Eros son bellas”, en este caso ¿qué relación tiene la belleza de una escultura (aunque sea de Eros, dios del amor) con la caracterización de un sentimiento? En el ejemplo, el argumento “porque las esculturas del dios Eros son bellas” no es relevante para fundamentar el punto de vista “El amor es bello”. - Suficiencia: el número de argumentos debe ser suficiente para defender el punto de vista. Como la argumentación tiene carácter dialógico, el número de argumentos “suficientes” va a depender de la situación de enunciación: si con un argumento se convence al oponente, un argumento será suficiente, pero si el oponente lo refuta, es necesario dar más. (todos los que sean necesarios). Estructura de los textos argumentativos Todo texto argumentativo se articula en torno a cuatro partes fundamentales: 1. PRESENTACIÓN O INTRODUCCIÓN Tiene como finalidad presentar el tema sobre el que se argumenta, captar la atención del destinatario y despertar en él el interés y una actitud favorable. 2. EXPOSICIÓN DE LA TESIS Tesis: idea que se defiende o reflexiona, pretende alcanzar la aceptación general y en eso radica su carácter polémico. Corresponde a una oración declarativa con verbo conjugado en modo indicativo. 3. CUERPO ARGUMENTATIVO Premisas o bases: es el argumento que entrega información para defender la tesis, apelando a lo lógico-racional o lo emotivo-afectivo. Son los datos iniciales dado que son fácilmente aceptables y comprobables. Garantías: son las razones que avalan la tesis. Ideas que vinculan la tesis con las bases para ver la relación entre ellas Respaldos: son las ideas que sirven de apoyo a lo dicho en las garantías (datos, cifras, estudios). Ejemplo de una estructura argumentativa (no es texto aún) Tesis: “Los jóvenes son el futuro del Perú” Bases: -Porque los jóvenes deberán asumir en el futuro las responsabilidades que tienen los adultos de hoy. -Porque los jóvenes tienen una mentalidad distinta y podrán hacer cambios en la política peruana. -Porque los jóvenes están aburridos de las promesas que no se cumplen por parte de los políticos. 3
  • 4.
    […] etc. Garantía: “El deberde todo ciudadano de servir a su país” Respaldo (s): La Constitución contempla las condiciones por medio de las cuales los jóvenes se convierten en ciudadanos con derechos y deberes La historia del Perú muestra cómo las generaciones van renovando la política y sus intereses. La justicia y la reconciliación del Perú será posible sólo cuando haya un cambio generacional en nuestro país. Ejemplo 2 TESIS: Todas las personas debemos tener los mismos derechos. BASE: Porque todas las personas son esencialmente iguales, independiente de la raza… GARANTÍA: Al ser todos esencialmente iguales, tenemos iguales derechos. RESPALDO: Así lo plantea la Declaración de los Derechos Humanos, en su carta Fundamental. Ejemplo 3: Tesis: “La televisión ha probado que la gente prefiere ver cualquier cosa antes que mirarse unos a otros” Bases: En la mayoría de las casas hay más de un aparato de TV. Garantía: La televisión captura el sentido de la vista y del oído, lo que impide o dificulta conversar. Respaldo: La mayoría de las familias dice que ya no se conversa (según una encuesta), que se ve más televisión y cada uno en su habitación. 4. CONCLUSIÓN Se recuerda al interlocutor la tesis, las partes más relevantes de lo expuesto y se insiste en la posición argumentativa adoptada. Se refuerzan los argumentos más sólidos y se invoca de cierre algún aspecto que sea más persuasivo que convincente. Conclusión coherente con lo sustentado. Sugerencias: Parafrasear la tesis. Sugerir una solución, actitud o línea de acción. Presagiar un resultado. Mediante una reflexión. Mediante una pregunta. Mediante una frase célebre, una cita. Mediante comparación o analogía. TIPOS DE ARGUMENTOS Razonamiento por analogía: se establece una semejanza entre dos conceptos, seres o cosas diferentes. Se deduce que lo que es válido para uno es válido para otro. 4
  • 5.
    "Las vasijas encontradasen este sector son similares en figura y materiales a los empleados en esta otra, por lo tanto, pertenecen a la misma cultura". Razonamiento por generalización: a partir de varios casos similares, se genera una tesis común, que es aplicada a un nuevo caso del mismo tipo. "Todas las personas que trabajan en horario nocturno presentan déficit de vitamina D. por lo tanto, …………… debe tomar un suplemento vitamínico". Razonamiento por signos: se utilizan indicios o señales para establecer la existencia de un fenómeno. "algunas voleibolistas presentaban malestar, sensación de frío, fiebre ligera, dolor de espalda y muscular, dolor de garganta y tos____ padecían una bronquitis aguda". Razonamiento por causa: se establece una conexión causal entre dos hechos que fundamentan la tesis. "La madre de …. fumó durante su embarazo, por eso, …. es un niño débil y con bajo peso". Uso del criterio de autoridad: se alude a la opinión de expertos en el tema o personajes consagrados para sustentar la tesis. "Como ha señalado el Ministro..." Argumentos afectivos: se dirigen a los sentimientos del auditorio, especialmente sus dudas, deseos y temores, con el fin de conmover y provocar una reacción de simpatía o rechazo. "En una campaña para recolectar dinero par combatir una enfermedad, se puede aludir a que nadie está libre de padecerla". Argumentos por lo concreto: se emplean ejemplos familiares a los oyentes, porque les afectan directamente. "Como padres todos sabemos, lo que cuesta criar a un hijo". Recurso de la fama: la imagen o palabras de un personaje bien valorado socialmente. "Jaime Bayly lo afirma...". Recurso de la tradición: la idea expuesta se apoya en máximas, proverbios y refranes conservados por la tradición, y cuyo valor se acepta sin discusión. "El fin justifica los medios". "Dos cabezas piensan más que una". Cómo escribir un texto argumentativo Una vez explorada la cuestión y desarrollado un esquema, es el momento de escribir el texto. 5
  • 6.
    a) Seguir elesquema Seguiremos el esquema que hemos desarrollado y no pasaremos de un punto a otro, si éste debe venir más tarde. b) Formular una introducción breve La introducción debe ser breve y precisa; no puede ser una introducción demasiado general. c) Exponer los argumentos de uno en uno Como regla general, expondremos un argumento por párrafo. Incluir muchos puntos diversos en el mismo párrafo sólo confunde al lector y hace perder aspectos importantes. Usaremos el argumento principal para plantear los párrafos. Un buen ensayo primero explica la importancia de la cuestión, luego formula la tesis y finalmente dedica un párrafo (o, a veces, varios párrafos) a cada una de las premisas. d) Claridad Las cuestiones que a nosotros nos parecen que están relacionadas, a algún lector le pueden parecer totalmente desvinculadas. Es, por tanto, esencial explicar las conexiones entre las ideas, aun si nos parecen absolutamente claras. e) Apoyar las objeciones con argumentos Además de desarrollar nuestros propios argumentos de una manera cuidadosa y completa, también desarrollaremos en detalle los posibles contraargumentos, si bien de un modo no tan completo como los argumentos a favor de la postura defendida. f) No afirmaremos más de lo que hemos probado Terminaremos sin prejuicios. Muy rara vez responderemos a todas las objeciones de manera adecuada, y siempre pueden aparecer nuevas objeciones, que no podemos infravalorar. g) Evitar las falacias Las falacias son errores en los argumentos. Llamar a algo una falacia normalmente es sólo otra manera de decir que viola una de las reglas de los buenos argumentos que acabamos de exponer. Por ejemplo: si en el desarrollo de los puntos principales se generaliza a partir de una información incompleta (punto c) o si no se examinan las objeciones (punto e). Ejemplos: Se utiliza el prestigio de una persona conocida o famosa. Ejemplo: “ESTA DIETA ES MUY SALUDABLE. LO DICE NICOLE KIDMAN”. Nicole Kidman puede verse saludable (y bella), pero no es una entendida en nutrición. Al consenso, apelar a la opinión de las mayorías. “LA MAYORÍA DE LAS PERSONAS ESTÁ DE ACUERDO CON UN TOQUE DE QUEDA PARA ADOLESCENTES, POR LO TANTO, DEBE SER IMPUESTO LEGALMENTE”. El que la mayoría tenga una determinada opinión, no hace que esa opinión sea la más razonable. Falsa analogía: comparar situaciones diferentes como si se tratara de la misma. Ejemplo: “¡POR QUÉ LOS ESTUDIANTES NO PODEMOS CONSULTAR LOS LIBROS MIENTRAS RENDIMOS LOS EXÁMENES? LOS MÉDICOS CONSULTAN SUS LIBROS PARA RECETAR ALGÚN MEDICAMENTO Y LOS ABOGADOS, LOS CÓDIGOS PARA PREPARAR SU DEFENSA” 6
  • 7.
    Importancia de losconectores argumentativos en el texto académico La función básica de los textos argumentativos es presentar una serie de informaciones de manera convincente para guiar al lector hacia las conclusiones que nos interesan. Es imprescindible por ello relacionar las secuencias textuales entre sí. De acuerdo con las funciones que realizan los conectores argumentativos, distinguiremos tres grupos distintos: I. Conectores contraargumentativos a) Expresiones conectivas como aunque, a pesar de (que), pese a (que) y si bien (de las que aunque es el conector prototípico). b) Conectores como pero, sin embargo, no obstante, ahora bien, con todo, aun así o de todas formas (pero es el representante paradigmático de este grupo). c) Grupo formado por conectores tales como mientras que, en cambio y por lo contrario (básicamente modifican en el segundo miembro algún aspecto de lo formulado en el primero) II. Conectores consecutivos a) Conectores integrados en la oración (que presentan la conjunción que): así que, de modo que, de manera que, por lo que, de ahí que, etc. b) Conectores de tipo parentético: por ello/eso, por ese/ tal/ dicho motivo/ razón/ causa, por (lo) tanto, en consecuencia, por consiguiente, por ende, pues, así pues. III. Conectores aditivos a) Conectores que introducen un nuevo aspecto o punto de vista del tema que se está tratando sin valorarlo desde el punto de vista argumentativo: asimismo, igualmente, de igual/ mismo modo, por otra parte, por otro lado, por su parte, a su vez. b) Conectores que introducen un nuevo aspecto informativo del tema, presentándolo como más fuerte desde el punto de vista argumentativo que los aspectos anteriores: además, encima, por añadidura, por demás, incluso, inclusive. EJEMPLO DE TEXTO ARGUMENTATIVO EL SPANGLISH El spanglish, el híbrido callejero de español e inglés que se ha extendido a los debates televisivos entre hispanos y las campañas de publicidad, constituye un grave peligro para la 7
  • 8.
    cultura hispana ypara el avance de los hispanos en la corriente hegemónica de la cultura estadounidense. (TESIS) El spanglish es principalmente el idioma de los hispanos pobres, que en muchos casos son casi analfabetos en ambos idiomas. Los hispanos cultos que lo emplean lo hacen movidos por otros impulsos: algunos están avergonzados de sus antecedentes familiares y se sienten enaltecidos al usar palabras inglesas y modismos traducidos literalmente del inglés. Su idea es que al actuar así están afirmando su pertenencia al centro dominante de la cultura estadounidense. El spanglish trata al español como si la lengua de Cervantes, Lorca, García Márquez, Borges y Paz no tuviera una esencia y una dignidad propias. Si se extendiera a Latinoamérica, ello constituiría el golpe definitivo del imperialismo, la imposición final de un estilo de vida. El castellano nació de la mezcla del latín y los idiomas de los países que conquistó. Imagino que mis colegas medievalistas dirán que sin la contaminación del latín por las lenguas locales no existiría el español (ni el francés ni el italiano). Ya no vivimos en la Edad Media, sin embargo, y es ingenuo pensar que podemos crear un nuevo idioma que sea funcional y culturalmente rico. La inmigración proveniente de Latinoamérica mantiene nuestra comunidad en un estado de renovación perpetua de sus raíces. Lo último que necesitamos es que cada grupo se forje su propio spanglish, creando una Babel de idiomas híbridos. El español es nuestro vínculo más fuerte, y es vital que lo preservemos. (CONCLUSIÓN) EJEMPLOS DE TEXTOS ARGUMENTATIVOS TEXTO 1 Admito que puede ser pura envidia, pero hay un fenómeno típico de la cultura contemporánea que no me logro tragar: que ciertas personas con talentos elementales conquisten la atención y la reverencia de las multitudes, que ganen —por consiguiente— cifras exorbitantes cada mes, y sobre todo, que a su lado pasen completamente inadvertidas personas con méritos muy superiores. Me explico: un cantante de rock gana muchísimo más y es mucho más famoso que un gran médico. Un buen tenista se gana en una final de Gran Slam lo mismo que le da a un premio Nóbel de Física o de Química por el trabajo de toda su vida y más de lo que se gana un profesor en toda su carrera universitaria. O un ejemplo más cercano: una cantante como Shakira —con talento, sin duda— es más famosa y gana en un mes lo que se gana en diez años un compositor serio de música, no digamos culta ni clásica (que se ofenden), sino simplemente más elaborada, compleja y más difícil de componer. No caigo en la trampa de creer que una persona vale según lo que gana, pero en un mundo dominado por el mercado, donde el patrón del éxito se mide sobre todo en dólares, señalar el factor de los ingreso es ineludible. Y el gran negocio del espectáculo (en el que los empresarios se ganan millonadas) ha destruido por completo la relación que idealmente debería existir entre mérito y recompensa. La cultura contemporánea, dominada por los medios de comunicación masiva y por los gustos fáciles y caprichosos de las multitudes, tiende a glorificar; a convertir en ídolos, a figuras apenas mediocres. Una actriz de telenovela, que tuvo la suerte de ser dotada por la naturaleza o por el cirujano plástico de una nariz perfecta o un pecho rebosante, es tratada en las revistas como si fuera una diosa. Pero esa misma revista, salvo rarísimas excepciones, jamás se ocuparía de una bióloga que salva vidas humanas o de un geólogo que previene desastres o de un historiador que logra ver más allá de lo puramente anecdótico. Un futbolista con buen amague de cintura recibe más aplausos en un minuto que un gran matemático toda la vida o que un misionero después de treinta años de sacrificios en la selva. Ya sé que el matemático y el 8 A R G U M E N T O S CONTR ATESIS Y CONTR ARGUM ENTOS
  • 9.
    misionero no estánesperando aplausos y que el premio para ellos consiste en superar sus propios retos o en ayudar al prójimo y conquistarse el cielo, pero no deja de ser injusto. También son ridículos los precios que alcanzan algunas obras artísticas, sin relación alguna con el talento, el esfuerzo y ni siquiera con la calidad. La fama de unos pocos escritores y pintores puede ser merecida, pero es también desmesurada si se la compara con el casi absoluto anonimato de otros creadores no menos importantes. Gracias a cierto esnobismo alimentado por los negociantes (agentes literarios, corredores de arte, editoriales, galeristas, etcétera), también su fama llega a los estúpidos niveles de la farándula. Mientras tanto, las personas que realmente transforman y mejoran nuestras vidas, un inventor, un biólogo, un ingeniero nuclear o un matemático, arrastran una existencia anónima, gris, silenciosa y casi siempre solitaria. Todo el mundo conoce el nombre de diez actrices, de tres tenistas, de ocho cantantes, de once futbolistas, ¿pero cuántos de nosotros sabemos los nombres de siquiera tres científicos de nuestros días? Es mucho más probable que sepan los nombres de cinco escritores o de cinco pintores, pero no de las personas que han mejorado definitivamente nuestros trajines cotidianos con vacunas, electricidad, motores, aviación, teléfonos, computadores... Incluso los mismos inventos que han posibilitado esta cultura de masas (radio y televisión) son creaciones casi anónimas, cuyos héroes son desconocidos para la mayoría. Como si los seres humanos no fuéramos capaces de distinguir lo verdaderamente importante, como si nos quedáramos en lo superficial, en la bulla, en el espectáculo, en los colorines de la farándula. Definitivamente, no me puedo tragar estas aberraciones de la cultura de masas contemporánea. Aunque reconozco, repito, que puede ser pura envidia. Pero, eso sí, envidia no en el sentido de “pesar por el bien ajeno”, sino más bien de pesar por el poco bien que se les hace —o se les reconoce— a otros que se lo merecían mucho más. Aunque, bien pensado, nadie se merece esa idolatría que reciben en estos tiempos las estrellas de la farándula. Héctor Abad Faciolince (Tomado del periódico El Colombiano) TEXTO 2 […] Pero hay algo que debo decir a mi gente que aguarda en el cálido umbral que conduce al Palacio de la Justicia. Debemos evitar cometer actos injustos en el proceso de obtener el lugar que por derecho nos corresponde. No busquemos satisfacer nuestra sed de libertad bebiendo de la copa de la amargura y el odio. Debemos conducir para siempre nuestra lucha por el camino elevado de la dignidad y la disciplina. No debemos permitir que nuestra protesta creativa degenere en violencia física. Una y otra vez debemos elevarnos a las majestuosas alturas donde se encuentre la fuerza física con la fuerza del alma. La maravillosa nueva militancia que ha envuelto a la comunidad negra, no debe conducirnos a la desconfianza de toda la gente blanca, porque muchos de nuestros hermanos blancos, como lo evidencia su presencia aquí hoy, han llegado a comprender que su destino está unido al nuestro y su libertad está inextricablemente ligada a la nuestra. No podemos caminar solos. Y al hablar, debemos hacer la promesa de marchar siempre hacia adelante. No podemos volver atrás. […] Hoy tengo un sueño. Martin Luther King. 9
  • 10.
    misionero no estánesperando aplausos y que el premio para ellos consiste en superar sus propios retos o en ayudar al prójimo y conquistarse el cielo, pero no deja de ser injusto. También son ridículos los precios que alcanzan algunas obras artísticas, sin relación alguna con el talento, el esfuerzo y ni siquiera con la calidad. La fama de unos pocos escritores y pintores puede ser merecida, pero es también desmesurada si se la compara con el casi absoluto anonimato de otros creadores no menos importantes. Gracias a cierto esnobismo alimentado por los negociantes (agentes literarios, corredores de arte, editoriales, galeristas, etcétera), también su fama llega a los estúpidos niveles de la farándula. Mientras tanto, las personas que realmente transforman y mejoran nuestras vidas, un inventor, un biólogo, un ingeniero nuclear o un matemático, arrastran una existencia anónima, gris, silenciosa y casi siempre solitaria. Todo el mundo conoce el nombre de diez actrices, de tres tenistas, de ocho cantantes, de once futbolistas, ¿pero cuántos de nosotros sabemos los nombres de siquiera tres científicos de nuestros días? Es mucho más probable que sepan los nombres de cinco escritores o de cinco pintores, pero no de las personas que han mejorado definitivamente nuestros trajines cotidianos con vacunas, electricidad, motores, aviación, teléfonos, computadores... Incluso los mismos inventos que han posibilitado esta cultura de masas (radio y televisión) son creaciones casi anónimas, cuyos héroes son desconocidos para la mayoría. Como si los seres humanos no fuéramos capaces de distinguir lo verdaderamente importante, como si nos quedáramos en lo superficial, en la bulla, en el espectáculo, en los colorines de la farándula. Definitivamente, no me puedo tragar estas aberraciones de la cultura de masas contemporánea. Aunque reconozco, repito, que puede ser pura envidia. Pero, eso sí, envidia no en el sentido de “pesar por el bien ajeno”, sino más bien de pesar por el poco bien que se les hace —o se les reconoce— a otros que se lo merecían mucho más. Aunque, bien pensado, nadie se merece esa idolatría que reciben en estos tiempos las estrellas de la farándula. Héctor Abad Faciolince (Tomado del periódico El Colombiano) TEXTO 2 […] Pero hay algo que debo decir a mi gente que aguarda en el cálido umbral que conduce al Palacio de la Justicia. Debemos evitar cometer actos injustos en el proceso de obtener el lugar que por derecho nos corresponde. No busquemos satisfacer nuestra sed de libertad bebiendo de la copa de la amargura y el odio. Debemos conducir para siempre nuestra lucha por el camino elevado de la dignidad y la disciplina. No debemos permitir que nuestra protesta creativa degenere en violencia física. Una y otra vez debemos elevarnos a las majestuosas alturas donde se encuentre la fuerza física con la fuerza del alma. La maravillosa nueva militancia que ha envuelto a la comunidad negra, no debe conducirnos a la desconfianza de toda la gente blanca, porque muchos de nuestros hermanos blancos, como lo evidencia su presencia aquí hoy, han llegado a comprender que su destino está unido al nuestro y su libertad está inextricablemente ligada a la nuestra. No podemos caminar solos. Y al hablar, debemos hacer la promesa de marchar siempre hacia adelante. No podemos volver atrás. […] Hoy tengo un sueño. Martin Luther King. 9