UNITEC
Universidad Tecnológica de México
Nombre: Peña Rzedowski Andrea
Carrera: Psicología
Campus: Marina-Cuitlahuac
Materia: Teoría, Diseño y Evaluación Curricular
Nombre del trabajo: Entregable 2
Nombre de la profesora: Marcela Eugenia Avitia Vargas
Fecha: 04/07/15
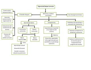
4 Grandes bloques
Vigenciadel Debate Curricular
Reformas y cambios
curriculares Gran divergencia de ideas
Evaluaciones del
rendimiento del
alumno
Selección,
caracterización y
organización de
los aprendizajes
escolares
Fusión social y
educación básica
Estándares de aprendizaje y
evaluación de rendimiento
CompetenciasAprendizaje básico
Procesos de
reforma y
cambiocurricular
Aprendizaje cultural
Desarrollo Personal
Acceder a procesos
educativos posteriores
Básico
deseable
Básico
imprescindible
Reducir
contenidos
Incrementar
contenidos
Evalúa el rendimiento de
los alumnos para la
recapacitación del
programa de estudios
Favorecer la mejora en la
calidad de la educación
Desarrollar capacidades
meta cognitivas para que
posibiliten un aprendizaje
autónomo
Capacidad para responder
a las exigencias del
entorno
Objetivo
Objetivo
Como
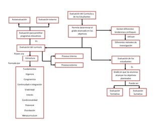
Evaluación del Currículo y
de los Estudiantes
Evaluación
formativa
Evaluación
Sumativa
Grado en que los alumnos
alcanzan los objetivos
planteados
Evaluación de los
estudiantes
Evaluación para acreditar
programas educativos
Diferentes métodos de
investigación
Existen diferentes
tendencias y enfoques
Permite determinar el
grado alcanzado en los
objetivos
Autoevaluación
Estructura
Evaluación del currículo
Evaluación externa
Fundamentos
Vigencia
Congruencia
Continuidad e integración
Viabilidad
Interés
Condicionalidad
Potencial
Elucidación
Metacurriculum
Operatividad
Proceso Interno
Proceso externo
Utilizan
Es
Puede ser
Formada por
Posee una
Vs
PropuestaPersonal
A mi parecer, uno de los principales errores en la evaluación de los alumnos, radica en las evaluaciones bimestrales y cuatrimestrales que lejos de
fomentar un aprendizaje significativo, fomenta una memorización de los conceptos que son fácilmente olvidados después de realizar el examen
bimestral o final. El proceso se vuelve mecánico para los alumnos, para los maestros y para la institución; los alumnos memorizan, aprueban o
reprueban, y olvidan; los maestros dan contenidos, aplican exámenes y reprueban o aprueban alumnos; las instituciones dan fechas de exámenes y
hacen papeleo según los resultados. La parte de investigar porque un alumno reprobó y porque otro no, se ha perdido. A nadie le interesa si el alumno
pasó por tener un aprendizaje significativo o por una memorización.
Mi propuesta es realizar evaluaciones a los alumnos en periodos más cortos, que el maestro se involucre más en el aprendizaje individual del alumno.
Dejar de intentar separar al “buen alumno” que es el que acredita todas sus materias del “mal alumno” que las reprueba, y empezar a intentar que
todos los alumnos acrediten con conocimientos significativos y competentes. Que las evaluaciones para los alumnos sean una pauta para decirle al
maestro que es lo que sus alumnos no están entendiendo y reforzarlo en vez de ser una guía para señalar y tachar al alumno de incompetente.
Conclusión
La evaluación del alumno de del currículo es un proceso fundamental para que el currículo este en constante actualización y mejora. Sin embargo, esto
a veces puedes ser sólo una utopía, en especial en México. Muchas veces, México sólo se apropia de nuevas tendencias de evaluación curricular de
otros países, que por las diferencias entre esos países y México no son viables.
México debe de empezar a desarrollar sus propias formas de evaluación curricular y de su alumno, adaptándose a las necesidades de éste último. Y
aunque si debe de tomar en cuenta las nuevas tendencias de otros países y aprender de sus aciertos y de sus errores, debe de empezar a creer más en
sí mismo y en sus alumnos, maestros e instituciones.
Referencias
César Coll y Elena Martín. (2006). Vigencia del DebateCurricular. Aprendizaje básico, competencias y estándares. 04/07/2015, de SEP Sitio web:
http://basica.sep.gob.mx/reformaintegral/sitio/pdf/secundaria/materiales/debateCurricular.pdf
Díaz Barriga. (2005) Evaluacióncurricularyevaluaciónde programascon finesde acreditación.Sonora-.CongresoNacionalde Investigación
Educativa

Entregable 2

  • 1.
    UNITEC Universidad Tecnológica deMéxico Nombre: Peña Rzedowski Andrea Carrera: Psicología Campus: Marina-Cuitlahuac Materia: Teoría, Diseño y Evaluación Curricular Nombre del trabajo: Entregable 2 Nombre de la profesora: Marcela Eugenia Avitia Vargas Fecha: 04/07/15
  • 2.
    4 Grandes bloques VigenciadelDebate Curricular Reformas y cambios curriculares Gran divergencia de ideas Evaluaciones del rendimiento del alumno Selección, caracterización y organización de los aprendizajes escolares Fusión social y educación básica Estándares de aprendizaje y evaluación de rendimiento CompetenciasAprendizaje básico Procesos de reforma y cambiocurricular Aprendizaje cultural Desarrollo Personal Acceder a procesos educativos posteriores Básico deseable Básico imprescindible Reducir contenidos Incrementar contenidos Evalúa el rendimiento de los alumnos para la recapacitación del programa de estudios Favorecer la mejora en la calidad de la educación Desarrollar capacidades meta cognitivas para que posibiliten un aprendizaje autónomo Capacidad para responder a las exigencias del entorno Objetivo Objetivo Como
  • 3.
    Evaluación del Currículoy de los Estudiantes Evaluación formativa Evaluación Sumativa Grado en que los alumnos alcanzan los objetivos planteados Evaluación de los estudiantes Evaluación para acreditar programas educativos Diferentes métodos de investigación Existen diferentes tendencias y enfoques Permite determinar el grado alcanzado en los objetivos Autoevaluación Estructura Evaluación del currículo Evaluación externa Fundamentos Vigencia Congruencia Continuidad e integración Viabilidad Interés Condicionalidad Potencial Elucidación Metacurriculum Operatividad Proceso Interno Proceso externo Utilizan Es Puede ser Formada por Posee una Vs
  • 4.
    PropuestaPersonal A mi parecer,uno de los principales errores en la evaluación de los alumnos, radica en las evaluaciones bimestrales y cuatrimestrales que lejos de fomentar un aprendizaje significativo, fomenta una memorización de los conceptos que son fácilmente olvidados después de realizar el examen bimestral o final. El proceso se vuelve mecánico para los alumnos, para los maestros y para la institución; los alumnos memorizan, aprueban o reprueban, y olvidan; los maestros dan contenidos, aplican exámenes y reprueban o aprueban alumnos; las instituciones dan fechas de exámenes y hacen papeleo según los resultados. La parte de investigar porque un alumno reprobó y porque otro no, se ha perdido. A nadie le interesa si el alumno pasó por tener un aprendizaje significativo o por una memorización. Mi propuesta es realizar evaluaciones a los alumnos en periodos más cortos, que el maestro se involucre más en el aprendizaje individual del alumno. Dejar de intentar separar al “buen alumno” que es el que acredita todas sus materias del “mal alumno” que las reprueba, y empezar a intentar que todos los alumnos acrediten con conocimientos significativos y competentes. Que las evaluaciones para los alumnos sean una pauta para decirle al maestro que es lo que sus alumnos no están entendiendo y reforzarlo en vez de ser una guía para señalar y tachar al alumno de incompetente. Conclusión La evaluación del alumno de del currículo es un proceso fundamental para que el currículo este en constante actualización y mejora. Sin embargo, esto a veces puedes ser sólo una utopía, en especial en México. Muchas veces, México sólo se apropia de nuevas tendencias de evaluación curricular de otros países, que por las diferencias entre esos países y México no son viables. México debe de empezar a desarrollar sus propias formas de evaluación curricular y de su alumno, adaptándose a las necesidades de éste último. Y aunque si debe de tomar en cuenta las nuevas tendencias de otros países y aprender de sus aciertos y de sus errores, debe de empezar a creer más en sí mismo y en sus alumnos, maestros e instituciones. Referencias César Coll y Elena Martín. (2006). Vigencia del DebateCurricular. Aprendizaje básico, competencias y estándares. 04/07/2015, de SEP Sitio web: http://basica.sep.gob.mx/reformaintegral/sitio/pdf/secundaria/materiales/debateCurricular.pdf Díaz Barriga. (2005) Evaluacióncurricularyevaluaciónde programascon finesde acreditación.Sonora-.CongresoNacionalde Investigación Educativa