Incrustar presentación
Descargar para leer sin conexión


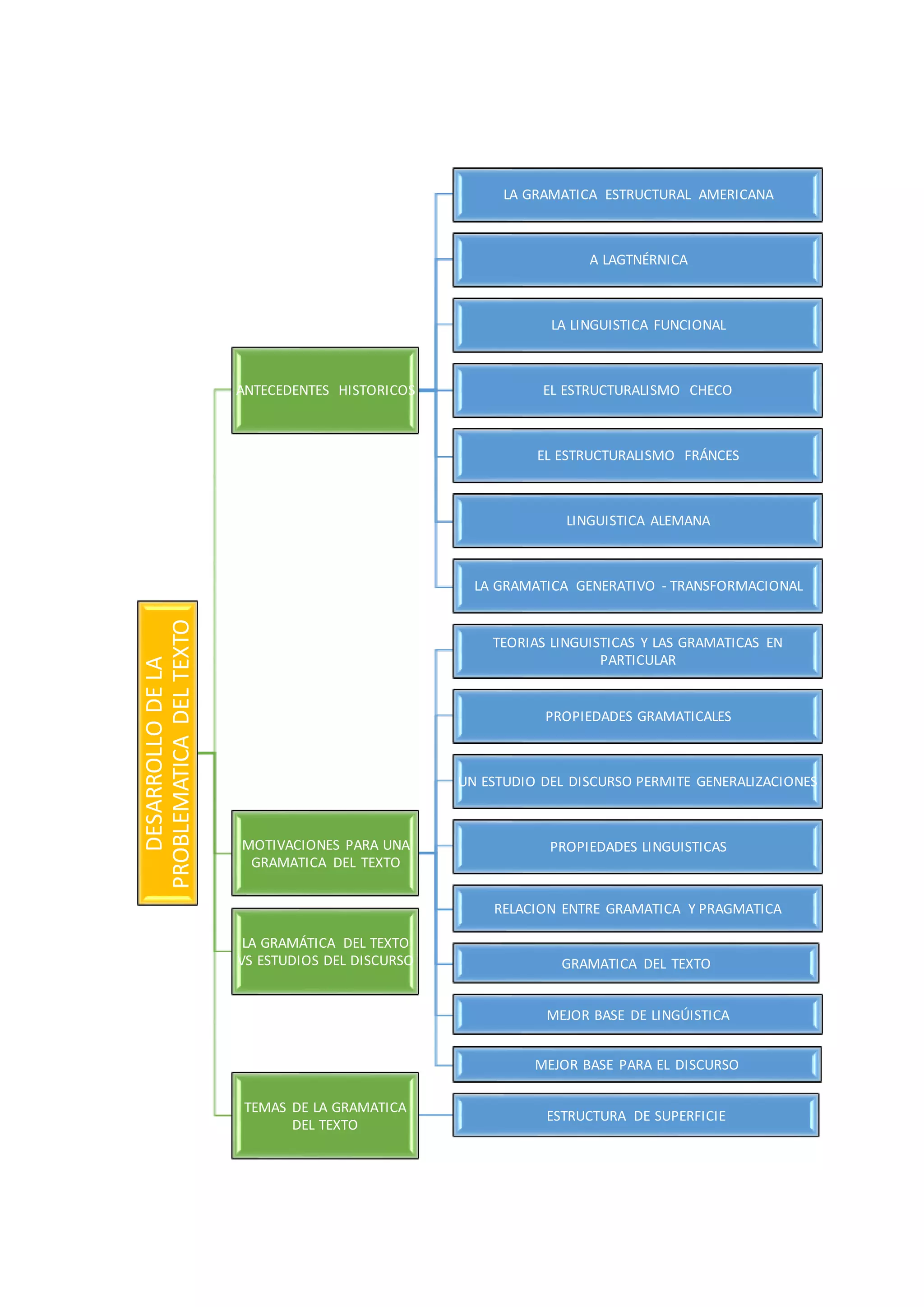
El documento resume brevemente la historia del desarrollo de varias teorías lingüísticas como la gramática estructural americana, la lingüística funcional, el estructuralismo checo y francés, y la gramática generativo-transformacional. Luego discute las motivaciones para desarrollar una gramática del texto y cómo esta provee una mejor base para el estudio del discurso y el lenguaje que las gramáticas tradicionales. Finalmente, presenta algunos temas clave que cubre una gramática del texto como la estructura de superficie.
