Incrustar presentación
Descargado 120 veces












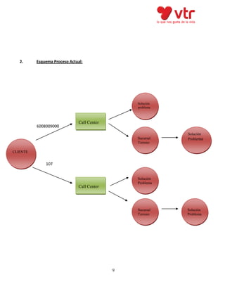
Este documento presenta una propuesta de innovación tecnológica basada en TICs para VTR. Describe brevemente a VTR y su estrategia de diferenciación a través de cobertura geográfica y centros de pago propios. Explica que VTR creó un Centro de Innovación para aplicar nuevas tecnologías como su Sucursal Virtual, permitiendo a clientes pagar en línea y acceder a promociones. La propuesta se enfoca en mejorar la fidelización de clientes a través de su individualización y detección











