HACIA UNA CONCEPTUALIZACIÓN DE INSTITUCIÓN EDUCATIVA:
UN ACERCAMIENTO BIBLIOGRÁFICO
MARTHA HELENA ESTRADA MESA
JIMENA JAIME TRUJILLO
ANDREA OCHOA HERNÁNDEZ
ADRIANA ROCÍO VARGAS CARRERO
UNIVERSIDAD DE LA SABANA
FACULTAD DE EDUCACIÓN
ESPECIALIZACIÓN EN GERENCIA EDUCATIVA
BOGOTÁ
2007
HACIA UNA CONCEPTUALIZACIÓN DE INSTITUCIONES EDUCATIVAS:
UN ACERCAMIENTO BIBLIOGRÁFICO
MARTHA HELENA ESTRADA MESA
JIMENA JAIME TRUJILLO
ANDREA OCHOA HERNÁNDEZ
ADRIANA ROCÍO VARGAS CARRERO
Trabajo de Grado
Asesora
Dra. Luz Yolanda Sandoval Estupiñán
UNIVERSIDAD DE LA SABANA
FACULTAD DE EDUCACIÓN
ESPECIALIZACIÓN EN GERENCIA EDUCATIVA
BOGOTÁ
2007
Nota de aceptación:
Firma del presidente del jurado
Firma del jurado
Firma del jurado
AGRADECIMIENTOS
Agradecemos especialmente a la Dra. Luz Yolanda Sandoval Estupiñán por su
asesoría para la realización de este proyecto.
A las estudiantes del programa de Pedagogía Infantil de la Universidad de la
Sabana por su importante aporte al trabajo de campo.
A los directivos, educadores, estudiantes y padres de familia de los colegios:
Gimnasio los Caobos, Jonathan Swift, Don Bosco I, Don Bosco III y Colegio San
Cayetano Colsubsidio por permitirnos acercarnos a su diario vivir, lo cual fue un
gran aporte conceptual para la realización de este trabajo.
A nuestros padres por su apoyo incondicional para la realización de toda la
especialización y por impulsarnos a finalizar este proyecto.
TABLA DE CONTENIDO
Pág.
INTRODUCCIÓN 1
CAPÍTULO I
1. CATEGORIZACIÓN BIBLIOGRÁFICA 5
1.1. CONCEPCIONES SOBRE LA INSTITUCIÓN EDUCATIVA 8
1.2. ORGANIZACIÓN ESCOLAR 11
1.3. CULTURA ESCOLAR 14
1.4. DIRECCIÓN ESCOLAR 20
1.5. GESTIÓN ESCOLAR 22
CAPÍTULO II
2. HALLAZGOS DE LA LITERATURA 30
2.1. DENOMINACIONES Y DEFINICIONES DE LA INSTITUCIÓN EDUCATIVA
DESDE LA LITERATURA 31
2.1.1. La Institución Educativa como sistema 34
2.1.2. La Institución Educativa como comunidad 37
2.1.3. La Institución Educativa como organización 42
2.1.4. Finalidades de la Institución Educativa 48
2.2. ORGANIZACIÓN ESCOLAR 56
2.2.1. Tipos de estructuras organizacionales 57
2.2.2. Tipos de cultura según la estructura 59
2.3. CULTURA ESCOLAR 61
2.4. DIRECIÓN ESCOLAR 66
2.4.1. Funciones generales del director escolar 68
2.4.2. Estilos de dirección 72
2.4.3. Liderazgo: Principal característica de un director 77
2.5. GESTIÓN ESCOLAR 80
2.5.1. Calidad en la Institución Educativa 81
2.5.2. El PEI como herramienta que estructura la Institución Educativa 95
CAPÍTULO III
3. CONCEPCIONES Y PERCEPCIONES DE LOS ACTORES EDUCATIVOS 100
3.1. REFLEXIONES INICIALES DEL EQUIPO INVESTIGADOR 101
3.2. PERCEPCIONES DE LOS DIFERENTES ACTORES DENTRO DE LA
INSTITUCIÓN EDUCATIVA 109
3.3. ESQUEMA FUNDAMENTADO EN LA VIVENCIA DEL EQUIPO
INVESTIGADOR 114
3.4. CONCEPTUALIZACIONES DADAS POR ESTUDIANTES X SEMESTRE
PEDAGOGÍA INFANTIL DE LA UNIVERSIDAD DE LA SABANA 115
3.5. CATEGORIZACIÓN 117
3.5.1. La Institución Educativa como comunidad 118
3.5.2. La Institución Educativa como organización 120
3.5.3. La Institución Educativa como espacio de formación 123
3.5.4. Conclusiones del equipo investigador 126
CAPÍTULO IV
4. HACIA UNA CONCEPTUALIZACIÓN DE LA INSTITUCIÓN EDUCATIVA 129
BIBLIOGRAFÍA UTILIZADA
BIBLIOGRAFÍA COMPLEMENTARIA
ANEXOS
ÍNDICE DE ANEXOS
Pág.
Anexo 1.
Ficha Analítica Instructiva 2
Anexo 2. Fichas Analíticas 4
CONCEPCIONES DE LA INSTITUCIÓN EDUCATIVA 5
IE1 El Ser y el Hacer de la Organización Educativa 6
IE2 Organización Escolar: bases científicas para el desarrollo de las
Instituciones Educativas 8
IE3 Planteamientos Institucionales en los centros educativos 11
IE4 Instituciones Educativas Humanamente Competitivas 15
IE5 Administración estratégica y calidad integral de las IE 18
IE6 La organización escolar, contexto y texto de actuación 22
IE7 Organización y gobierno de Centros Educativos 27
IE8 Particulares de la Institución Educativa 33
IE9 Institución Educativa: La definición de la indefinición 35
ORGANIZACIÓN ESCOLAR 38
OE1 Gerencia académica: Por qué y cómo reformar la IE? 39
OE2 Estrategias Didáctico-Organizativas para mejorar los centros
Educativos 42
OE3 Los grandes cambios cualitativos en la educación Colombiana
Durante la década de los noventa. 45
OE4 Organización escolar y gestión de centros educativos 48
OE5 Curso de organización escolar y general 51
OE6 Monografía para la reforma: Modelos de organización escolar 55
OE7 Organización Escolar 58
CULTURA ESCOLAR 61
CE1 La violencia escolar y los malos tratos 62
CE2 La escuela pública como institución democrática ante los
Desafíos del mundo actual 64
CE3 Tres intuiciones sobre la investigación en organización escolar 67
CE4 La Escuela como centro de la calidad de vida. Aportes desde una
Experiencia local 70
CE5 Desarrollo del talento humano 73
CE6 La escuela y la formación de competencias sociales 77
CE7 Hacia una escuela saludable. Una experiencia de integración de los
agentes educativos entorno a la calidad de vida 80
CE8 Las escuelas del futuro. Como piensan las escuelas que innovan 83
CE9 La comunicación: Un factor de convivencia en la escuela 86
CE10 Notas sobre la relación Escuela-Comunidad-Contexto 89
CE11 Comunidad educativa serás: Ley, deseo y posibilidad 92
CE12 Memoria: La escuela, la casa del saber 95
CE13 Reinventando la educación. Nuevas formas de gestión de las IE 98
CE14 La escuela, una utopía cotidiana 102
CE15 Administración y desarrollo de comunidades educativas. Hacia
Un nuevo paradigma de organización escolar 105
CE16 La escuela cotidiana 108
CE17 Nuevas demandas a la educación y a la Institución Educativa y la
profesionalización Docente 112
CE18 La escuela como institución desde el punto de vista psicosocial 115
CE19 Gestión educativa para una educación democrática 119
DIRECCIÓN ESCOLAR 122
DE1 Ocho cuestiones esenciales en la dirección de Centros educativos 123
DE2 Manual para instituciones educativas estatales 126
DE3 Planeación estratégica 129
DE4 La Nueva Escuela II. Dirección, liderazgo y gestión escolar 132
DE5 La institución educativa: Seminario Taller 135
DE6 El equipo directivo: Recursos técnicos de gestión 139
DE7 Organizar y conducir la escuela 143
DE8 Cómo mejorar la dirección de los centros educativos 147
DE9 Cómo conseguir centros de calidad 150
DE10 Teoría y práctica de la dirección de centros educativos 153
GESTIÓN ESCOLAR 157
GE1 Evaluación de programas y centros educativos 158
GE2 El aprendizaje de la gestión pedagógica en la escuela 161
GE3 El lugar de la gestión pedagógica en la escuela 164
GE4 Las concepciones del PEI 167
GE5 La gestión administrativa en las Instituciones Educativas 172
GE6 Centro educativo como marco de la calidad 176
GE7 Calidad e innovación educativa en los centros 178
GE8 A la calidad por la evaluación 180
GE9 La investigación - acción como estrategia de cambio en las
Organizaciones 183
GE10 Experiencias en Gestión de Escolar y liderazgo de directivos 185
GE11 Desarrollo pedagógico de las Instituciones Educativas 187
GE12 Gestión de instituciones educativas inteligentes: un manual
Para gestionar cualquier tipo de organización 190
GE13 Proyecto Educativo Institucional. Gestión y autonomía en
Santafé de Bogotá 193
GE14 Hacia una educación de calidad 196
GE15 Gestión estratégica para instituciones educativas: Guía para
Planificar estrategias de gerenciamiento institucional 200
GE16 Las siete características de una institución educativa de calidad 204
GE17 De la planeación general a la planeación estratégica. 207
GE18 Competitividad y la empresa educativa 210
GE19 Las escuelas eficaces 213
GE20 Nuevas tendencias en la gestión educativa: Democracia y calidad 219
GE21 Instituciones educativas para la calidad total 222
GE22 El centro docente como Proyecto Educativo Institucional 226
GE23 El Proyecto Educativo: Elementos para la construcción
colectiva de una Institución de Calidad 229
GE24 Gestión de Recursos Humanos en el Centro Escolar 232
GE25 Criterios de análisis de la calidad en el sistema escolar y sus
Dimensiones 236
GE26 El maestro en un colegio de calidad 240
ÍNDICE DE ESQUEMAS
Pág.
Esquema No.1 Categorías Bibliográficas 8
Esquema No.2 Funciones Generales encomendadas al director
De un Centro Público 69
Esquema No. 3 Características de un buen director 79
Esquema No. 4 Modelo de Calidad Total para las Instituciones
Educativas 83
Esquema No.5 Elementos de diseño de estrategias 85
Esquema No. 6 Modelos de calidad en el nivel de aprendizaje 91
Esquema No. 7 Percepciones de los actores educativos 112
Esquema No. 8 Mapa conceptual comparativo Instituciones
Educativas 114
Esquema No. 9 Percepciones de la Institución Educativa Estudiantes
X Semestre Pedagogía Infantil. Univ. Sabana 117
Esquema No. 10 Conceptualización inicial de Instituciones Educativas
133
Esquema No. 11 Conceptualización secundaria
134
Esquema No. 12 Conceptualización terciaria
135
Esquema No. 13 Conceptualización cuaternaria
137
Esquema No. 14 Conceptualización quintenaria
139
INTRODUCCIÓN
El presente documento pretende llegar a una aproximación conceptual de la
Institución Educativa aportando un amplio referente bibliográfico, práctico y
analítico de lo que, hasta hoy, se ha entendido por este concepto. Adicionalmente,
hace un gran énfasis en lo que los agentes educativos interpretan y perciben al
respecto teniendo en cuenta diferentes ámbitos de la institución que permiten
diversos abordajes y perspectivas que se discriminan dentro de categorías
específicas.
Por lo tanto, el siguiente trabajo, consta de una aproximación conceptual de la
Institución Educativa, basada en: Recopilación bibliográfica, una construcción
práctica tomada de opiniones, percepciones y sentimientos de diferentes personas
que han tenido contacto directo con la Institución Educativa, los anexos que
permiten tener acceso a las diferentes fichas analíticas y conocer la variedad y
puntos de vista de autores en este tema.
Es necesario elaborar una conceptualización de lo que, hasta ahora, se ha
entendido por institución educativa, a partir de un referente teórico y práctico,
actores y autores educativos.
La Institución Educativa ejerce una influencia muy grande en la sociedad, en los
colectivos y en la persona misma. Es la encargada de ofrecer una educación
integral, que supla las necesidades y fortalezca las capacidades y potencialidades
del ser humano. Por la importancia de su misión, y por los fines para lo que fue
creada, es de gran relevancia que la escuela recobre su sentido, y crezca en
conjunto con las exigencias, demandas e influencias de un entorno cambiante.
El estudio y la recopilación de diversas percepciones, permite una aproximación a
la dinámica y organización de la realidad escolar en diferentes países y épocas.
Entendiendo su historia y antecedentes, se logra identificar la construcción de un
hoy, de una actualidad y de la necesidad de proyectarla hacia un futuro. Su
historial aporta aprendizajes y nuevos retos partiendo de necesidades y
características de una comunidad de personas y de sus relaciones.
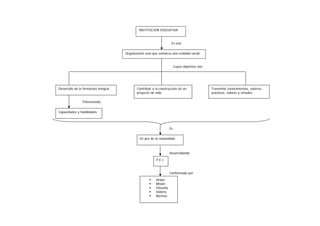
El presente trabajo tiene como objetivos finales:
− Elaborar una recopilación bibliográfica.
− Revisar distintos textos y artículos publicados sobre la Institución Educativa.
− Analizar cada texto, seleccionando y organizando la información en fichas
analíticas que faciliten la consulta y profundización.
− Categorizar la información encontrada destacando los elementos más
importantes de la Institución Educativa.
− Elaborar una conceptualización inicial en cada una de las categorías
elegidas, partiendo de la información teórica y su confrontación con la
realidad.
− Generar un punto de partida para otras investigaciones que permitan
continuar con la profundización y teorización sobre el tema.
La investigación tiene un enfoque cualitativo. Es decir, que es de tipo descriptivo
documental; está fundamentada teóricamente por Miguel Martínez, quién describe
las etapas y procesos que se desarrollan en una investigación cualitativa
permitiendo desarrollar una aproximación teórica implícita en todo el material
recopilado desde la conceptualización, categorización y, por último, la
aproximación a la teorización de la información procesada.
Se inició con una revisión bibliográfica como base principal para la posible
aproximación a la conceptualización de Institución Educativa desde diferentes
perspectivas y enfoques. Esta revisión se basó en una exhaustiva investigación en
libros, revistas y artículos tomados como fuentes principales para el acercamiento
a esta conceptualización. El análisis de la información recopilada se realizó en
fichas analíticas o RAES que se pueden encontrar en los anexos del presente
documento.
Posteriormente, se realizó un sondeo de opinión que se inicia con reflexiones
personales sobre la Institución Educativa, para luego acudir a otros agentes de
diferentes instituciones quienes manifestaron su percepción sobre el concepto de
estudio. Finalmente, se tomó la aproximación conceptual realizada por estudiantes
de X semestre de Pedagogía Infantil de la Universidad de la Sabana a partir de su
visita al Secretariado Social de Soacha. Lo anterior, se enriqueció con mapas
conceptuales realizados con base a diferentes elementos teóricos y prácticos de los
miembros del equipo investigador.
El trabajo de campo, condujo a la definición de categorías que permitieran
organizar los planteamientos y concepciones de la Institución Educativa. Se
hicieron explícitos los temas que, sobre la Institución Educativa, se podía indagar
para llegar a crear un marco teórico fundamentado en autores expertos en el tema
y, desde sus perspectivas, recibir un aporte a la investigación. De esta manera se
fue hilando la teoría con la práctica para no dejar de lado ninguna faceta, llegando
así a brindar un aporte significativo que dará comienzo a una investigación mayor.
Es decir, que este es el punto de partida para llegar a un estado del arte sobre la
Institución Educativa.
El documento consta de cuatro capítulos distribuidos de la siguiente manera:
Primer capítulo: Categorías a partir de la revisión bibliográfica. En este capítulo se
pretende mostrar los planteamientos que sobre la Institución Educativa hacen los
diferentes autores, teniendo en cuenta el análisis realizado en los 72 RAES.
Identifica y define las categorías en las que se pueden agrupar los textos
encontrados relacionados con la Institución Educativa, sus diferentes enfoques,
conceptualizaciones y relaciones.
Segundo capítulo: Hallazgos desde la literatura. Este capítulo comprende las
denominaciones, las concepciones, las finalidades, la evolución, los cambios y las
dimensiones asociadas a la Institución Educativa. A saber: los problemas, retos y
demandas de la Institución Educativa, ofreciendo un análisis más profundo de la
literatura consultada.
Tercer capítulo: Concepciones y percepciones de los actores educativos. Este
capítulo consta de cinco partes fundamentales a saber: primera aproximación a
partir de la reflexión del equipo investigador sobre la Institución Educativa
específica donde se labora; percepciones de los diferentes actores educativos y el
análisis de la relación que se encuentra entre éstas. Luego de exponer todo lo
anterior, se definen las categorías dentro de las cuales los agentes educativos
perciben la Institución Educativa.
Cuarto capítulo: Una aproximación conceptual a la Institución Educativa. En este
capítulo se pretende plantear una posible definición de la Institución Educativa
sustentándola en los diferentes referentes teóricos y prácticos, y en el análisis de
las categorías encontradas y dimensiones asociadas. Las aproximaciones
conceptuales están articuladas por la gran necesidad de transformar y proyectar la
Institución Educativa de una forma más humana y guiada por un enfoque
sistémico, que permita utilizar un modelo de estudio relacional y obtener una
visión global de las partes y su interdependencia.
Hacia el final del documento se encuentran, como anexos, 72 RAES elaborados
para la investigación y un cuadro que sintetiza la recopilación de percepciones de
los agentes educativos.
Una gran problemática que presenta la Institución Educativa, es que no se ha
podido llegar a una unificación de criterios de lo que ésta es y/o debe ser ni a cuál
es su finalidad, ni siquiera a nivel nacional. Ahora bien, teniendo en cuenta lo
anterior y agregando la idea de la globalización, la Institución Educativa pierde,
cada vez más, su identidad y su fin, lo cual concluye en que se presente una
“anarquía” educativa que no confluye en el propósito de formar.
CAPÍTULO I
1. CATEGORIZACIÓN BIBLIOGRÁFICA
Para elaborar una aproximación conceptual sobre la Institución Educativa se realizó
una revisión bibliográfica encontrando, aproximadamente, 131 textos que abordan
la Institución Educativa. De estos documentos se seleccionaron 72 teniendo en
cuenta su pertinencia para el tema, el momento histórico en el que fueron
elaborados y su aporte a las diferentes categorías establecidas por el equipo
investigador. La mayoría de los textos hacen referencia a la Institución Educativa
como escuela y sólo dos de ellos hacen referencia a la educación superior.
Dentro de esta revisión bibliográfica, se encontró que el 19.71% corresponde a
textos escritos en Colombia; el 17.52% corresponde a textos escritos en España;
el 8.03% corresponde a escritos Argentinos; el 3.65% corresponden a México;
Venezuela tiene el 1.46%; y los países de Perú, Brasil, Estados Unidos y Uruguay
hicieron un aporte del 0,73% cada uno.
Los libros y revistas fueron seleccionados teniendo en cuenta el título de los textos
y lectura previa del índice, de manera que éste hiciera mención a todo lo
relacionado con la Institución Educativa, pero que enfatizara en su
conceptualización. Los textos fueron consultados en las bibliotecas: Luis Ángel
Arango, Virgilio Barco, Universidad de la Sabana, Pontificia Universidad Javeriana y
en otros medios interactivos.
Se realizó una lectura total de los 72 documentos: 8 revistas, 57 libros y 7
publicaciones en sitios WEB escritos entre 1977 y 2007, desglosados de la
siguiente manera: 2007 (1), 2006 (3), 2005 (3), 2004 (1), 2003 (8), 2002 (7),
2001 (6), 2000 (3), 1999 (5), 1998 (4), 1997 (5), 1996 (6), 1995 (5), 1994 (2),
1993 (1), 1992 (1), 1989 (1), 1987 (2), 1977 (1), sin fecha de publicación por ser
páginas WEB (7); extrayendo la información necesaria para luego ser ubicada
dentro de una ficha analítica.
La ficha analítica utilizada para el presente proyecto de investigación, fue
realizada con el fin de facilitar el estudio para lograr conceptualizar y categorizar
los elementos tomados de los textos elegidos. Para este análisis se tomó como
referencia un modelo ya establecido. (CAMARGO, 2001)
A partir de dicho referente, se elaboró una ficha analítica instructiva la cual explica
de forma clara y precisa cada uno de los numerales a trabajar dentro de la
conceptualización. Es decir, ítems escogidos que permiten evidenciar aportes
relevantes de la Institución Educativa como son:
- No. FACIE
- Categoría
- Justificación de la categoría
- Autor
- Fecha de publicación y editorial
- Título del texto
- Palabras claves
- Descripción
- Fuentes
- Definición de Institución Educativa
- Perspectiva disciplinaria
- Temporalidad
- Dimensiones asociadas
- Relación con el entorno
- Organización escolar
- Calidad de las Instituciones Educativas
- Dirección escolar
- PEI
- Relación entre calidad, dirección y organización
- Metodología
- Conclusiones
(Ver Anexo Nº 1)
A partir del análisis de los 72 textos elegidos como fuentes primarias, se evidenció
la necesidad de categorizar la información de tal manera que la conceptualización
pudiera realizarse teniendo en cuenta todas las posibles perspectivas y miradas
que sobre la Institución Educativa se encontraron, permitiendo una adecuada
clasificación y codificación dentro de conceptos claros que establecen una relación.
Las categorías surgen a partir del análisis de los textos leídos, los cuales tienen
aspectos comunes que intervienen dentro de la Institución Educativa, para lograr
una aproximación bibliográfica a la conceptualización de ésta. De la recopilación
bibliográfica y el análisis conceptual realizado en cada una de las fichas, se llegó a
la clasificación de los elementos en cinco categorías:
− Concepciones sobre la Institución Educativa
− Organización Escolar
− Cultura Escolar
− Dirección Escolar
− Gestión Escolar.
Esquema N° 1
Categorías Bibliográficas
1.1. CONCEPCIONES SOBRE LA INSTITUCIÓN EDUCATIVA
Esta categoría define qué es la institución educativa, cuáles son los enfoques y
percepciones que han surgido sobre ésta y el papel que cumple en el proceso de
transformación de la sociedad. Adicionalmente, se observa la evolución del
concepto, sus características y su finalidad logrando vislumbrar una idea de su
cambio a lo largo de la historia.
A continuación se presentan los autores que hacen referencia a la categoría
descrita.
SANDOVAL, Luz Yolanda. El ser y el hacer de la organización Educativa. En:
Revista Educación Educadores. Vol. 9 No. 1. Chía – Colombia: Universidad de la
Sabana, 2006. (Ver Anexo Nº. 2, IE1, p. 6-7)
GESTIÓN
ESCOLAR
ORGANIZACIÓN
ESCOLAR
DIRECCIÓN
ESCOLAR
CULTURA
ESCOLAR
Concepciones y
percepciones
Institución
Educativa
BATANAZ PALOMARES, Luis. Organización escolar: bases científicas para el
desarrollo de las instituciones educativas. 2 ed. Córdoba, Colombia: Universidad de
Córdoba. 2003, 352 p. (Ver Anexo Nº. 2, IE2, p. 8-10)
MEC. Planeamientos institucionales en los centros educativos, 2002.
(http://didac.unizar.es/jlbernal/plinst.html) (Ver Anexo Nº 2, IE3, p. 11-14)
CAMPOS POLAINA, Antonio Farid. Instituciones Educativas Humanamente
Competitivas. Reto para el Siglo XXI. Neiva: Díaz Impresores, 2001. 126 p. (Ver
Anexo Nº 2, IE4, p. 15-17)
CORREA, Cecilia de Medina. Administración Estratégica y calidad integral en las
instituciones educativas. Bogotá: Ed. Magisterio, 1997. 110 p. (Ver Anexo Nº 2,
IE5, p. 18-21)
GAIRIN, Joaquín. La organización escolar, contexto y texto de actuación.
Barcelona: Editorial La Muralla, 1996. 495 p. (Ver Anexo Nº 2, IE6, p. 22-26)
GARCÍA HOZ, Víctor. Organización y gobierno de Centros Educativos. 2 ed. Madrid:
Ediciones Rialp, 1987. 394 p. (Ver Anexo Nº2, IE7, p. 27-32)
ALBORNOZ, Marcelo. Particulares de la Institución Educativa. (Sin fecha de
publicación) (Sitio WEB). (Ver Anexo Nº 2, IE8, p. 33-34)
SEÑORIÑO, Orlanda, BONINO, Sebastián. Institución Educativa: La definición de la
indefinición. Revista Iberoamericana de Educación. Universidad Nacional de Mar de
Plata, Argentina. (Sin fecha de publicación)
www.rieoei.org/deloslectores/332Senoriino.pdf. (Ver Anexo Nº 2, IE9, p. 35-37)
Cada texto presenta diferentes puntos de vista realizando aportes significativos al
concepto de Institución Educativa. Éstos miran la institución desde diferentes
aspectos dependiendo de la corriente y el tiempo en que el autor se encuentre, la
definen y explican sus características analizando claramente sus componentes.
Algunos la ven como una empresa que cumple con una misión social fundamental
y como la encargada de modificar las concepciones sociales e involucrar al hombre
dentro de la sociedad, la cual día a día presenta unas exigencias y debe ir
renovando su concepto y función. Las Instituciones Educativas reciben una materia
prima que deben devolver a la sociedad como un producto terminado y formado
para una vida productiva en el mundo. Otros, contradicen la anterior posición
dando su fundamentación desde la reflexión enfocándose hacia el papel formativo
y no productivo de la escuela.
Se encuentran diferentes denominaciones como: Escuela, Comunidad Educativa,
Institución Escolar, Centro Docente; cada una definida de forma diferente pero con
un aspecto en común que es la formación humana integral del estudiante al cual la
escuela debe brindarle bases fundamentales para el perfeccionamiento personal y
de su entorno, ayudando a generar cambios sociales y espacios de aprendizaje
constante; adhiriendo a su ser valores, actitudes y comportamientos funcionales
dentro de la sociedad actual para lograr una sana convivencia manteniendo su ser
individual.
Esta formación debe permitir su transformación, creando un ámbito de convivencia
y vida para llegar a un aprendizaje según sus propias posibilidades y limitaciones,
donde aprenda a valorar a las personas, situaciones y cosas que lo rodean,
desarrollando sus capacidades comunicativas y colaborando con su comunidad;
haciendo así un práctica reflexiva apoyada en un saber científico sin perder la
esencia de su ser.
A pesar de que hay autores que enfocan la institución educativa como una
empresa, desde la parte organizativa como tal, y viendo al estudiante como un
cliente al que deben satisfacer cumpliendo sus deseos; son más los autores que se
enfocan hacia la parte comunitaria, humana y social; formadora de hombres
dentro de una escala de valores que exige la sociedad actual dentro de un proceso
de humanización.
1.2. ORGANIZACIÓN ESCOLAR
Hace referencia a la estructura organizacional de la Institución Educativa, la
interrelación de cada uno de los elementos y estamentos que la componen
especificando las funciones que tienen dentro de ella, permitiendo que se cumplan
los objetivos propuestos. Los autores que hacen referencia a este aspecto de la
Institución Educativa son:
MENDEZ, Evaristo. Gerencia Académica: ¿Por qué y cómo reformar la institución
educativa? Maracaibo: Universidad de Zulia. Facultad de Ciencias Económicas,
2000. (Ver Anexo Nº 2, OE1, p. 39-41)
URÍA, María Esther. Estrategias didácticas-organizativas para mejorar los centros
educativos. Madrid: Editorial Nancea, 1998. 225 p. (Ver Anexo Nº 2, OE2, p. 42-
44)
VILLAVECES, José. Los grandes cambios cualitativos en la educación colombiana
durante la década del noventa. En: Revista Educación y Cultura. No. 5. (Junio).
Bogotá: IDEP, 1998. (Ver Anexo Nº 2, OE3, p. 45-47)
GARCÍA REQUENA, Filomena. Organización escolar y gestión de centros
educativos. Málaga: Ediciones Aljibe, 1997. 279 p. (Ver Anexo Nº 2, OE4, p. 48-50)
GOMÉZ, Gonzalo. Curso de organización escolar y general. Madrid: Editorial
Escuela Española, 1996. 603 p. (Ver Anexo Nº 2, OE5, p. 51-54)
MUÑOZ, Antonio, ROMAN, Martiniano. Monografía para la reforma: Modelos de
Organización Escolar. En: Revista Educación y Futuro. Madrid: Editorial Cincel,
1989. 241 p. (Ver Anexo Nº 2, OE6, p. 55-57)
JIMÉNEZ Y CORIA, Laureano. Organización Escolar. México: Ed. Fernández
editores, 1977. 364 p. (Ver Anexo Nº 2, OE7, p. 58-60)
En total, de esta categoría se estudiaron 7 artículos y libros resaltando siempre que
la organización escolar está fielmente enfocada hacia una estructura jerárquica con
funciones determinadas dentro del desarrollo de unos objetivos institucionales
propuestos dentro de la Institución Educativa y plasmados dentro del PEI.
Se plantean varias figuras organizacionales que, dependiendo la época en la que
se desarrollan los escritos, van evolucionando en pro del buen funcionamiento de
la Institución Educativa. Lo ideal sería que la Organización Escolar, tuviera una
estructura jerárquica clara sin necesidad de llegar a ser autoritaria, sino donde
exista un trabajo en equipo, siempre centrado en el cumplimiento de los fines
educativos. Este proyecto debe estar en cabeza de un rector como líder
administrativo, que delega funciones dentro de la organización creando una red
social facilitando el trabajo y el cumplimiento de las diferentes tareas que se
generan diariamente.
Cada uno de los componentes de la Institución Educativa se define de forma
integral y no como ente aislado. Todos éstos se entienden como un todo que
funciona en pro de la formación y humanización del hombre para el mejoramiento
de su calidad de vida y de la comunidad, satisfaciendo sus necesidades y las del
entorno. Por lo tanto, es de vital importancia que cada una de sus partes se
relacione con las demás para generar esta unidad y llegar al cumplimiento de su
función específica.
Dentro de esta categoría conviene analizar, también, los cambios que se han
producido en la organización de la institución educativa a través del tiempo a nivel
de estructuración y modos de funcionamiento y participación dentro ésta. En la
bibliografía consultada se presentan puntos de vista muy relacionados entre sí, los
cuales definen a la organización escolar como un camino a transitar cuyo objeto
principal es el cumplimiento de la obra educativa.
Para lograr lo anteriormente expuesto hay que generar una unidad estructural que
encierra una red de relaciones interpersonales que a su vez ayudan al
funcionamiento de un sistema y que se agrupan en órganos y departamentos
cumpliendo una función específica dentro de la institución, lo cual permite la
asignación y desarrollo de objetivos de una manera más eficiente para llegar al
cumplimiento de un fin común de forma cooperativa.
Se muestran varios tipos de organización clasificadas según la forma como se
maneja la toma de decisiones y el poder, donde lo ideal es el trabajo en equipo
con procesos de retroalimentación de información a través de un feedback que
permita un proceso productivo.
1.3. CULTURA ESCOLAR
Se refiere a la relación de la Institución Educativa con el entorno y consigo misma,
las vivencias diarias fundamentadas en valores y creencias que son explícitas y
siempre relacionadas con lo que se vive dentro y fuera de ella, así como las
problemáticas y demandas que se presentan a diario.
La influencia del medio en la Institución Educativa, presenta cada vez más retos
que exige la sociedad y a su vez la modernización y globalización. En otras
palabras, cultura se refiere, en este documento, a los requerimientos que el
entorno hace a la escuela para seguir cumpliendo su papel dentro de ella.
En total, de esta categoría se estudiaron 20 artículos y libros de los cuales varios
autores resaltan el papel socializador que cumple la institución educativa, la cual a
veces se concentra en las funciones cognitivas olvidando que es un espacio
propicio para la formación en valores a través de acciones participativas y
defensoras de los derechos humanos.
Los siguientes autores plantean diferentes problemáticas, retos y ambientes que se
construyen diariamente dentro de la Institución Educativa y que influyen de
manera constante en la sociedad a la que pertenecen. Se presenta una bibliografía
que será estudiada ampliamente en el siguiente capítulo y la cual ha permitido, de
una manera muy clara, explicar las demandas sociales que han surgido al interior
de la Institución Educativa en las diferentes épocas. Los autores que hacen
referencia a esta categoría son los siguientes:
ALBORNOZ, Marcelo. La violencia escolar y los malos tratos. 2007.
http://mayeuticaeducativa.idoneos.com/index.php/353802. (Ver Anexo Nº 2, CE1,
p. 62-63)
RODRÍGUEZ ZIDÁN, Eduardo. La escuela pública como institución democrática
ante los desafíos del mundo actual. En: Revista digital de educación y nuevas
tecnologías. Nº 37. 2006. (Ver Anexo Nº 2, CE2, p. 64-66)
SARASOLA, Marcos. Tres intuiciones sobre la investigación en organización escolar.
En: Revista Iberoamericana de Educación. OEI. No. 39, 2006. (Ver Anexo Nº 2,
CE3, p. 67-69)
MORALES, María Carolina. La Escuela como centro de la calidad de vida. Aportes
desde una experiencia local. Bogotá: UNIBIBLOS, Universidad Nacional de
Colombia, 2005. 183 p. (Ver Anexo Nº 2, CE4, p. 70-72)
ARISTIZÁBAL GARCÍA, Luz Piedad. Desarrollo del talento humano. Modulo 3.
Bogotá: Universidad de la Sabana, 2003. (Ver Anexo Nº 2, CE5, p. 73-76)
CALVO, Gloria. La escuela y la formación de competencias sociales: un camino
para la paz. Revista Educación Educadores. Vol. 6. Bogotá: Universidad de la
Sabana, 2003. (Ver Anexo Nº 2, CE6, p. 77-79)
LAMUS, Francisco, JAIMES, Clara y otros. Hacia una escuela saludable. Una
experiencia de integración de los agentes educativos en torno a la calidad de la
vida. Revista Educación Educadores. Vol. 6. Bogotá: Universidad de la Sabana,
2003. (Ver Anexo Nº 2, CE7, p. 80-82)
AGUERRONDO, Inés. Las escuelas del futuro. Como piensan las escuelas que
innovan. Buenos Aires: Editorial Papers, 2002. 127 p. (Ver Anexo Nº 2, CE8, p. 83-
85)
ALADIER SALINA, José. La comunicación un factor de convivencia en la escuela.
Editorial Investigación educativa y desarrollo pedagógico, 2001. 1444 p. (Ver
Anexo Nº 2, CE9, p. 86-88)
POSADA, Jorge. Notas sobre la relación Escuela-Comunidad-Contexto. En: Vida de
maestro: Escuela y Comunidad. El colegio de la esquina. Bogotá: Instituto de
investigación educativa y el desarrollo pedagógico, 1999. (Ver Anexo Nº 2, CE10,
p. 89-91)
RODRÍGUEZ CASTILLO, Irene. Comunidad educativa serás: Ley, Deseo y
Posibilidad. En: Vida de maestro, escuela y comunidad: El colegio de la esquina.
Bogotá: Instituto de investigación educativa y desarrollo pedagógico, 1999. (Ver
Anexo Nº 2, CE11, p. 92-94)
ROMERO, María Eugenia, MONTAÑA, Francisco. Memoria: La escuela, la casa del
saber. En: Vida de maestro: Escuela y Comunidad. El Colegio de la Esquina.
Bogotá: Instituto para la investigación educativa y el desarrollo pedagógico. 1999.
(Ver Anexo Nº 2, CE12, p. 95-97)
GERSTNER, Louis y otros. Reinventando la educación. Nuevas formas de gestión
de las instituciones educativas. Barcelona: Editorial PAIDOS, 1996. (Ver Anexo Nº
2, CE13, p. 98-101)
SOLVES, Hebe. La escuela, una utopía cotidiana. Buenos Aires: PAIDOS Editores,
1996. 180 p. (Ver Anexo Nº 2, CE14, p. 102-104)
ORDOÑEZ, Carlos. Administración y desarrollo de comunidades educativas. Hacia
un nuevo paradigma de organización escolar. 1995.
http://en.scientificcommons.org/carlos_ordóñez_pachón. (Ver Anexo Nº 2, CE15,
p. 105-107)
ROCKWELL, Elsie. La escuela cotidiana. México: Fondo de Cultura Económica,
1995. (Ver Anexo Nº 2, CE16, p. 108-111)
ABRILE, María Inés. Nuevas demandas a la educación y a la institución escolar y la
profesionalización de los educadores. En: Revista Iberoamericana de educación.
No.5. (Mayo-Agosto). Argentina: OEI, 1994. (Ver Anexo Nº 2, CE17, p. 112-114)
FERNÁNDEZ, Lidia. La escuela como institución desde el punto de vista psicosocial.
1990.
http://face.uncoma.edu.ar/academica/posgrado/imagenes/OrganizacionProyecto.p
df. (Ver Anexo Nº 2, CE18, p. 115-118)
ANDRADE, Patricia. Gestión Educativa para una educación democrática. Perú:
Ministerio de Educación de Perú. (Sin fecha de publicación). (Ver Anexo Nº 2,
CE20, p. 119-120)
www.proeduca-gtz.org.pe/publicaciones/descargas/Cuadernos_de_gestion/
cuadernos_de_gestion_1.pdf
Los autores entienden por cultura escolar un proceso de formación integral que
involucra: comunidad – familia – escuela – gobierno y todos aquellos entes
participativos de la sociedad de la que forma parte y a la cual debe ayudar a
mejorar en pro de una mejor calidad de vida para todos.
Se dice que la escuela debe fortalecer y sostener los valores que la sociedad
promulga, generando personas participativas, innovadoras, creativas, autónomas,
democráticas y reflexivas, que deben salir a enfrentarse a un mundo globalizado,
sin fronteras; enfrentándose a una competencia para ganar un posicionamiento
social, por lo cual es indispensable que la Institución Educativa genere, desde las
aulas y su ambiente interno, lazos de confianza, solidaridad y cooperación que
permitan al individuo asumir su rol favoreciendo procesos de comunicación y
democracia.
Es importante tener en cuenta que la principal formadora, antes que la escuela, es
la familia. Es allí donde se siembra y se va cultivando a la persona como ser social
y humano que es, para luego entrar a formar parte de una comunidad educativa
cuya función es seguir fortaleciendo su crecimiento personal y social.
Diariamente, el ser humano y el entorno social van cambiando y la Institución
Educativa debe ir modificando su modo de funcionamiento a través de la
formación de redes comunitarias que le permitan conocer otras comunidades para
evaluarse y generar nuevos procesos que la ayuden a fortalecerse a sí misma y a
la comunidad. Por esta razón es importante generar, desde allí, procesos de
investigación y experimentación con miras a asegurar una educación de calidad,
innovadora y creativa que le permitan al estudiante integrarse al nuevo mundo de
la globalización.
Una de las funciones primordiales de la Institución Educativa es fomentar la cultura
del diálogo, basada en prácticas democráticas que preparen a los estudiantes para
asumir una actitud consciente y transformadora de la escuela, comunidad y
contexto, de modo que pueda responder a responsabilidades sociales de los niños,
de los jóvenes y de sus familias.
Es imposible concebir la escuela y la comunidad como entes separados, pues son
los educadores, estudiantes y padres de familia la razón de ser de la Institución
Educativa. Ésta transforma su calidad de vida; para lograrlo, es necesario ir más
allá de los conocidos encuentros, como las reuniones de padres, interviniendo en
procesos reales de la comunidad a través de la formulación de estrategias que
impacten el desarrollo social.
En esta relación de escuela y comunidad surge un elemento diferente e importante
que es la formación de hábitos de vida saludable. Se considera que educación y
salud no pueden estar separados, puesto que el buen funcionamiento del ser
humano (salud) es indispensable para que el otro se desarrolle (educación) y se
concreten de forma adecuada los procesos de aprendizaje.
La sociedad actual plantea nuevos retos y demandas a la institución educativa, en
un mundo globalizado que avanza a pasos agigantados, se exige humanizarla para
que adopte las necesidades reales del país y así fortalecer la capacidad
competitiva, la descentralización de procesos, mayor autonomía y reconocimiento
de la profesionalización docente, así como la preparación para la vida y el trabajo
donde se generen, además, procesos innovadores que aporten aprendizajes
significativos y compromiso de los padres para la educación de los niños.
1.4. DIRECCIÓN ESCOLAR
El equipo directivo brinda los lineamientos que marcan la ruta a seguir dentro de la
Institución Educativa, cuya responsabilidad recae sobre toda la comunidad.
Esta categoría incluye diferentes modelos de dirección que se han propuesto en el
desarrollo de las Instituciones Educativas, así como las funciones y habilidades
gerenciales que deben desarrollar los directamente encargados.
Para el análisis de este aspecto, se revisaron y estudiaron diez textos entre revistas
y libros en los cuales, los diferentes autores, orientan sus reflexiones hacia el perfil
del director, sus características y el rol que debe desempeñar en la Institución
Educativa para lograr cambios significativos e innovadores. Su análisis se centra en
la dimensión humana de la dirección escolar, sin olvidar la normatividad vigente
del país, la cual proporciona lineamientos para la dirección y acción diaria. Los
autores que hacen referencia a esta categoría son los siguientes:
ISAACS, David. Ocho cuestiones esenciales en la dirección de Centros Educativos.
Pamplona: Ediciones Universidad de Navarra S.A., 2004. 346 p. (Ver Anexo Nº 2,
DE1, p. 123-125)
ATEHORTUA, Ramón. Manual para instituciones educativas estatales. Calí: Editorial
Farid, 2003. (Ver Anexo Nº 2, DE2, p. 126-128)
GUTIERREZ DUQUE, Marybell. Habilidades Gerenciales. En: Modulo de formación
para los centros de formación infantil. Chía, Colombia: Universidad de la Sabana,
2003. 397 p. (Ver Anexo Nº 2, DE3, p. 129-131)
ELIZONDO HUERTA, Aurora. Nueva Escuela II. Dirección, Liderazgo y Gestión
Escolar. México: Paidos, 2001. 220 p. (Ver Anexo Nº 2, DE4, p. 132-134)
CASTELLANOS, María. La institución educativa: Seminario Taller. Pamplona:
Universidad de Pamplona. Facultad de educación, 2000. (Ver Anexo Nº 2, DE5, p.
135-138)
ALVAREZ FERNÁNDEZ, Manuel. El equipo directivo: recursos técnicos de gestión.
Caracas: Editorial laboratorio educativo, 1999. 333 p. (Ver Anexo Nº 2, DE6, p.
139-142)
SCHLEMENSON, Aldo, GONZÁLEZ, G y otros. Organizar y conducir la escuela.
Reflexiones de cinco directores y un asesor. Buenos Aires: Editorial Paidos, 1996.
219 p. (Ver Anexo Nº 2, DE7, p. 143-146)
ISAACS, David. Cómo mejorar la dirección de las instituciones educativas. 2 ed.
Pamplona: Ediciones Universidad de Navarra S.A., 1993. 232 p. (Ver Anexo Nº 2,
DE8, p. 147-149)
BEARE, Hedley. Como conseguir centros de calidad. Nuevas técnicas de dirección.
Madrid: Editorial Muralla, 1992. 344 p. (Ver Anexo Nº 2, DE9, p. 150-152)
ISAACS, David. Teoría y práctica de la dirección de centros educativos. Pamplona:
Universidad de Navarra, 1987. 420 p. (Ver Anexo Nº 2, DE10, p. 153-155)
Los diversos autores que hacen referencia a este tema enfatizan en el papel del
directivo con sus características propias, explican la definición de su cargo y sus
funciones para lograr llegar a una institución de calidad. Además, se plantea la
figura del rector como gerente y líder. Entre los aspectos esenciales de la dirección
de los centros educativos se nombran algunos procesos claves que describen cómo
debe conducirse y comprenderse la Institución Educativa, teniendo en cuenta su
definición y por consiguiente su estructura, funciones, estrategias y resultados que
se esperan alcanzar.
Es de vital importancia que el director cumpla con la totalidad de sus funciones.
Una de las más importantes es liderar el Proyecto Educativo Institucional, pero no
solamente a nivel pedagógico, sino social, político, administrativo, económico y
organizacional. Es decir, que él debe ser netamente integral para lograr buenos
resultados. Además, debe actualizarse constantemente en cuanto a las nuevas
tendencias para no quedar obsoleto ante la competencia y la comunidad educativa
que diariamente exige innovaciones.1
1.5. GESTIÓN ESCOLAR
Es el elemento conductor que tienen los miembros de la comunidad educativa,
especialmente el equipo directivo, para llegar a los ideales propuestos a través del
liderazgo, el sistema de gestión de calidad y el Proyecto Educativo Institucional. En
otras palabras, es el quehacer diario para el logro del horizonte institucional.
1
El directivo docente debe ser integral. Es decir, debe estar en capacidad de manejar todas las dimensiones de la escuela:
lineamientos pedagógicos, la visión social, política, administrativa, económica y organizacional; aunque en su quehacer
diario, no las ejerza todas.
Dentro de este proceso, es pertinente incluir la evaluación como la herramienta
que permite verificar el cumplimiento de la gestión dentro de la institución
educativa y los procesos de calidad que se desarrollan.
La gestión escolar se puede desarrollar dentro de dos enfoques:
− Gestión administrativa: orientada hacia la búsqueda de talento humano, de
recursos físicos y económicos.
− Gestión pedagógica: orientada hacia el desarrollo de los procesos
académicos y todo lo que éstos conllevan.
La gestión escolar involucra tanto al equipo directivo como a los educadores,
quienes son los que a diario, en el aula, ponen en práctica todas las estrategias y
herramientas planteadas, en el Proyecto Educativo Institucional y en los procesos
de calidad, los cuales son parte esencial de la gestión pedagógica y administrativa
a la que se hizo referencia, ya que son ellos los que permiten el cumplimiento de
los fines educativos.
Dentro de esta categoría se estudiaron 26 textos entre libros y artículos
relacionados con la gestión escolar, entendida ésta como un proceso de vital
importancia para llegar al cumplimiento de la finalidad en la institución educativa.
Por medio de la gestión se generan estrategias y se consiguen recursos. Sin una
buena gestión a nivel pedagógico y administrativo no se puede llegar a cumplir lo
planteado en el horizonte institucional.
PEREZ JUSTE, Ramón, GARCÍA LLAMAS, José. Evaluación de programas y centros
educativos. Madrid: Editorial La Muralla, 2006. 565 p. (Ver Anexo Nº 2, GE1, p.
158-160)
ORDOÑEZ, Claudia. El aprendizaje dentro de la gestión de la escuela y ¿Se puede
tener una escuela perfectamente ordenada para el desastre pedagógico? Aula
Urbana: IDEP. (Noviembre) No. 54, 2005. (Ver Anexo Nº 2, GE2, p. 161-163)
RODRÍGUEZ, Abel. El lugar de la gestión pedagógica en la escuela. Bogotá: Aula
Urbana. No. 54. Noviembre de 2005. IDEP y SED Bogotá. (Ver Anexo Nº 2, GE3, p.
164-166)
PENAGOS AVILA, Rafael, RODRÍGUEZ, María Isabel y otros. Las concepciones
sobre el PEI. Convergencias y divergencias. Bogotá: Conciencias, 2003. 162 p. (Ver
Anexo Nº 2, GE4, p. 167-171)
RAMÍREZ C. Cesar. La gestión administrativa en las instituciones educativas.
México: Limusa, 2003. (Ver Anexo Nº 2, GE5, p. 172-175)
IKASTETXEA, Kslitstearen. Centro educativo como marco de la calidad. Bilbao:
Departamento de Educación Universidades e Investigación, 2002.
www.bilbao.net/hezkuntza/kalitatea/dcmnt_bs.html (Ver Anexo Nº 2, GE6, p. 176-
177)
MÁRQUEZ, Pere. Calidad e innovación educativa en los centros. 2002.
http://dewey.uab.es/pmarques/calidad2.htm (Ver Anexo Nº 2, GE7, p. 178-179)
MOJARRO LÓPEZ, Miguel. A la calidad por la evaluación. La evaluación de centros
educadores. Barcelona: Editorial Escuela Española. 2002, 196 p. (Ver Anexo Nº 2,
GE8, p. 180-182)
SAGASTIZABAL María Angeles, PERLO Claudia L. La investigación- Acción, como
estrategia de cambio en las organizaciones. Ediciones La Crujía. Tucumán, Ciudad
de Buenos Aires Argentina, 2002. 268 p. (Ver Anexo Nº 2, GE9, p. 183-184)
SANDOVAL, Luz Yolanda. Experiencia en Gestión Escolar y Liderazgo de directivos
y educadores. Revista Educación Educadores. Vol. 5. Chía: Universidad de la
Sabana, 2002. (Ver Anexo Nº 2, GE10, p. 185-186)
FRIAS NAVARRO, Matilde. Desarrollo pedagógico de las instituciones educativas.
Bogotá: Cooperativa Editorial Magisterio. 2001. (Ver Anexo Nº 2, GE11, p. 187-
189)
MARTIN FERNANDEZ, Evaristo. Gestión de instituciones educativas inteligentes: un
manual para gestionar cualquier tipo de organización. 2ª ed. Madrid: MC Graw
Hill, 2001. 312 p. (Ver Anexo Nº 2, GE12, p. 190-192)
PÉREZ, Jesús. Proyecto Educativo Institucional. Gestión y autonomía en Santafé de
Bogotá. En: Revista Educación y Cultura. No. 5 (Jun). Bogotá: IDEP, 1998. (Ver
Anexo Nº 2, GE13, p. 193-195)
PEREZ, Juste, LÓPEZ, F y otros. Hacia una educación de calidad. Madrid: Editores
Nancea, 2000. 156 p. (Ver Anexo Nº 2, GE14, p. 196-199)
MANES, Juan Manuel. Gestión estratégica para instituciones educativas: Guía para
planificar estrategias de gerenciamiento institucional. Barcelona: Granica, 1999.
295 p. (Ver Anexo Nº 2, GE15, p. 200-203)
GONZÁLEZ, Henry. Las siete características de una institución de calidad. En:
Revista Educación y Cultura. No.5 (Jun). Bogotá: IDEP, 1998. (Ver Anexo Nº 2,
GE16, p. 204-206)
CORREA, Cecilia de Molina. De la planeación general a la planeación estratégica
de la calidad total en las instituciones educativas. Bogotá: Editorial Magisterio,
1997. (Ver Anexo Nº 2, GE17, p. 207-209)
______________________. Competitividad y la empresa educativa. Bogotá:
Editorial Magisterio, 1997. (Ver Anexo Nº 2, GE18, p. 210-212)
REYNOLDS, David. Las escuelas eficaces. Madrid: Editorial Santillana, 1997. 173 p.
(Ver Anexo Nº 2, GE19, p. 213-218)
BENNO, Sander. Nuevas tendencias en la gestión educativa: Democracia y calidad.
1996.
http://iacd.oas.org/La%20Educa%20123-125/sand.htm (Ver Anexo Nº 2, GE20,
p. 219-221)
GENTO PALACIO, Samuel. Instituciones Educativas para la calidad total. Madrid:
Editorial La Muralla, S.A., 1996. 253 p. (Ver Anexo Nº 2, GE21, p. 222-225)
CAJAMARCA, Carlos Enrique. El centro docente como proyecto educativo
institucional. Cali, Colombia: Instituto Lumen Gentum, Arquidiócesis de Cali, 1995,
144 p. (Ver Anexo Nº 2, GE22, p. 226-228)
PULIDO, María Cristina. El Proyecto Educativo: Elementos para la construcción
colectiva de una institución de calidad. México: Editorial Magisterio, 1995. (Ver
Anexo Nº 2, GE23, p. 229-231)
SERVAT POBLETE, Berta. Gestión de Recursos Humanos en el Centro Escolar.
Buenos Aires: Editorial Magisterio del río de la Plata, 1995. 64 p. (Ver Anexo Nº 2,
GE24, p. 232-235)
FUENZALIDA, E. Criterios de análisis de la calidad den el sistema escolar y sus
dimensiones. En: Revista Iberoamericana de educación. No.5. Argentina: OEI,
1994. (Ver Anexo Nº 2, GE25, p. 236-239)
LAZER, William. El maestro en un colegio de calidad. (Inédito). (Ver Anexo Nº 2,
GE26, p. 240-242)
Los autores citados describen más específicamente cuales son los procesos de
gestión escolar que intervienen dentro de la dinámica institucional, los cuales serán
expuestos en el siguiente capítulo, en el que se realiza una interpretación de la
información exponiendo lo más significativo en cuanto a este tema.
Según los artículos y libros estudiados, la calidad de la institución educativa se ve
desde diferentes ópticas. Por ejemplo, el modelo de la calidad total, que es uno de
los más nombrados y utilizados, no es más que la satisfacción de unas necesidades
generales que llegan al cumplimiento de unas metas claras en pro del cliente para
generar un producto educativo. Éste no es más que un modelo copiado de
empresas que buscan un reconocimiento en el mercado en donde hay una
materia prima que se procesa, entregando así un producto final para venderlo.
De lo anterior, nace la idea de que la escuela es también una empresa donde la
familia entrega una materia prima (estudiante) y a través del proceso de formación
(educación en la Institución Educativa) se entrega un producto final (estudiante
formado y productivo) de calidad a una sociedad. Pero calidad implica que la
Institución Educativa aporte cambios significativos y ayude a solucionar problemas
promoviendo el mejoramiento de la calidad de vida de la sociedad en la que se
encuentra.
Para poder llegar a entregar un producto final de calidad se necesita de gestión en
todo el sentido de la palabra, es decir: gestión pedagógica, económica y
administrativa. Gestión pedagógica, en cuanto a la generación de estrategias de
aprendizaje a nivel docente, directivo y comunitario. Entre ellos, el desarrollo y
generación del Proyecto Educativo Institucional, también llamado ideario o carta de
navegación, como elemento fundamental para el correcto funcionamiento de la
escuela; allí se encuentra plasmado lo que se es, lo que se quiere y lo que se va a
hacer (ayer, hoy y mañana). Es el elemento fundamental por donde se comienza la
transformación de los procesos del ayer para generar un hoy que se evaluará para
un mañana que va exigiendo la sociedad.
Otro elemento dentro del PEI es la gestión económica, entendida como la
consecución de los recursos necesarios para que los niños, niñas y jóvenes se
formen con las herramientas que el mundo de hoy exige a todo nivel. Lo anterior
implica, a su vez, incluir al estudiante dentro de las Tecnologías de la Informática y
las Comunicaciones. La gestión administrativa, en cuanto a los recursos humanos
se refiere, tiene en cuenta la calidad de los educadores, personal administrativo y
servicios generales, entre otros. Todos ellos tienen un papel importante dentro del
proceso de formación del estudiante.
El PEI se define de distintas formas dependiendo de la visión y el contexto en el
que se desenvuelve el autor. Es posible afirmar que, inicialmente, el PEI es un
marco teórico de información en donde se plasman unas estrategias para la
calidad que deben responder a unas necesidades del entorno de la institución.
Debe generar procesos de mejoramiento y evidenciar resultados cuantitativos y
cualitativos, involucrando a toda la comunidad educativa, entendida ésta como el
grupo de personas actuante en el proceso formativo.
El PEI también debe plasmar la realidad institucional, la cual es definida a través
de la discusión, investigación y análisis del contexto. Éste debe ser dinámico y
estar en construcción permanente ya que el mundo actual exige innovar, crear,
reajustar y reevaluar permanentemente para afrontar los cambios sociales que se
presentan a diario.
Además de ser un conjunto de papeles escritos, el PEI debe ser tomado como una
estrategia para superar carencias y fortalecer ideales, éste abre el horizonte que se
quiere, el que se tiene y hasta donde se quiere llegar; cuándo se va a llegar a la
meta planeada y así generar un crecimiento en toda la comunidad educativa. El
Proyecto Educativo Institucional genera diversos procesos desde los cuales se
puede promover el progreso de los estudiantes a través de unos recursos
materiales, humanos, administrativos y pedagógicos llegando a una mejoría en
relación con las políticas educativas del momento.
CAPÍTULO II
2. HALLAZGOS DESDE LA LITERATURA
En el presente capítulo, se realiza un análisis de la información encontrada en los
diferentes referentes bibliográficos. Éstos fueron analizados y sintetizados en las
fichas analíticas o raes que se encuentran en los anexos. Después de realizados los
RAES se conceptualizo y categorizó la información, lo cual conduce a la elaboración
de la siguiente síntesis.
Se distribuirá de la siguiente manera: primero, se explicarán las denominaciones y
definiciones de institución educativa desde la literatura agrupándolas en tres
enfoques fundamentales a saber: la Institución Educativa como sistema; la
Institución Educativa como comunidad, y la Institución Educativa como
organización.
Se inicia elaborando un análisis de lo que ser organización implica, para luego
relacionarla con la escuela, la empresa y la institución, y poder concluir,
finalmente, en qué sentido la institución Educativa es una organización que toma
elementos de otro tipo de organizaciones. Luego, se analizarán las finalidades de la
institución educativa teniendo en cuenta su funcionalidad, su entorno y su
compromiso con el individuo. Posteriormente, se profundizará sobre la idea de
organización centrándose en su aspecto estructural y su relación con la Institución
Educativa.
Más adelante, se realizará un análisis de lo que es la cultura y lo que ésta implica
para la escuela, nuevamente utilizando el entorno y la sociedad como elementos
articuladores. Finalmente, se encontrará un análisis de la gestión desde la
perspectiva educativa analizando como ésta influencia el funcionamiento de la
escuela y promueve los procesos de calidad por intermedio del PEI.
2.1 DENOMINACIONES Y DEFINICIONES DE LA INSTITUCIÓN EDUCATIVA
DESDE LA LITERATURA
Al revisar la literatura relacionada con la Institución Educativa se encontró que los
autores mencionados utilizan diferentes denominaciones para referirse a ella. Un
claro ejemplo de lo anterior es el planteamiento de SEÑORIÑO (Ver Anexo Nº 2,
IE9, p. 35) quien aporta siete miradas diferentes a la definición a saber:
“Definición Ostensiva: Según este modelo, una institución educativa, es un edificio, de los tantos que
abundan en las ciudades, que comparten una serie de características comunes: un cartel con el nombre del
establecimiento (casi siempre el de alguna persona ilustre), el pabellón nacional a la vista, etc.
La definición negativa: Se basa en un criterio analítico, en alguna medida, es a partir de ella que se
establece y se fija el criterio de lo que dentro de una institución educativa “no corresponde” a sus funciones,
por ser anómalo, inoperante, extraño, o hasta inmoral. Como se deja ver, este tipo de definición alude al
aspecto proscriptor de la reglamentación institucional, cuya configuración legal privilegiada es el currículo,
entendido aquí como simple “plan de estudios”, aunque también aparezca a sus espaldas, una instancia de
poder, un tanto vertical, desde el “macro ámbito” (en el sentido que este término tiene para Santos Guerra),
como horizontal macro y micro ámbitos, en la clasificación del mismo autor.
La definición intrínseca o inmanente: Se halla fuertemente emparentada con la anterior pues consiste en
explicar un objeto a definir mediante la indicación de principios inherentes al mismo o, en este caso, en
definir a la institución educativa en función de los rasgos estrictamente “educativos”. Si se retoma una
denominación acuñada por el análisis literario, se podría decir que este tipo de definición es propia de las
“teorías de especificidad institucional”. El énfasis esta puesto, desde este modelo, en la operatividad del
sistema educativo para la concreción de objetivos inmanentes al mismo, siendo el tipo de representación
propia de la lógica administrativa, en la que el logro de tales metas cuenta como responsabilidad.
La definición extrínseca o contextual: En contra posición con la anterior, este tipo de definición procede
mediante principios no inherentes al objeto que se trata de definir. La imagen que se asocia con la escuela
desde este tipo de definición es la de un lugar privilegiado en la difusión de la ideología hegemónica que
atraviesa todo el plexo cultural y social, cristalizando en sus configuraciones institucionales. En tal sentido,
todos los materiales y prácticas que estructuran la vida cotidiana de los educadores y estudiantes en la
institución escolar, las rutinas y la acción en general, transmiten, según esto, un mensaje que refuerza la
división del trabajo. Desde tal esquema la Institución Educativa no puede aportar nada de si para modificar
las estructuras de producción y las relaciones sociales existentes, porque únicamente un cambio de
producción a nivel más general podría derivar en un cambio a nivel institucional.
La definición verbal o nominal: o también llamada definición de diccionario porque trata de establecer una
igualdad entre dos expresiones sinónimas. El diccionario de la Real Academia define el termino Institución
como “cada una de las organizaciones de un Estado o Nación”. Si se agrega a este término el epíteto
(educativa) se llegara a que, bajo esta topología de definición, nuestro par conceptual es intercambiable por
este otro: “educación formal”, entendiendo por tal a la educación jurídicamente reconocida y reglada.”
La definición normativa: También llamada “deontica”, no se sitúa en el plano del “ser” sino, como su nombre
lo indica, apunta a definir un objeto por lo que “debe ser”. En virtud de este, su rasgo más sobresaliente, se
podría decir que semejante topología es común a casi todas las demás, pues, se halla presente en todas las
representaciones del hecho institucional, aunque varía su contenido material según sea el caso. Siendo así la
definición normativa es la que mejor compatibiliza con la “ortodoxia” marxista, aunque, más ampliamente,
se halle operante en casi todos los escritos de pedagogía cuyo signo sea más o menos critico.
La definición esencialista: Cuenta con una gran tradición a su favor, pues parte de la pregunta metafísica
por excelencia: ¿Qué es? Interrogando por lo que hace que un ente “sea lo que es” o, saliéndonos del juego
de palabras, por su esencia. Su creador, se sabe, fue el mismo Aristóteles, siendo el tipo de definición
actualmente más aceptada por la filosofía neopositivista. Esta tipología definitoria sostiene que una
definición (universal) de una realidad se lleva a cabo por medio de la división, considerando la clase a la cual
pertenece para colocarla en un determinado nivel de jerarquía, lógica y ortológica. Este nivel queda
determinado así por dos elementos de carácter lógico: el género próximo y la diferencia específica”.
Partiendo de las anteriores definiciones de SEÑORINO (Sin fecha de publicación)
se puede inferir que la Institución Educativa es un edificio, una entidad anómala,
inoperante, extraña y anormal por lo que se encuentra dentro de ella. Se basa en
un criterio analítico. Es un objeto que se define en función de los rasgos
educativos y su operatividad. La operatividad del servicio educativo sigue una
lógica administrativa donde el logro de metas donde es una responsabilidad.
Procede de principios no inherentes al objeto. La escuela es un lugar privilegiado
que difunde la ideología hegemónica atravesando la cultura y la sociedad,
cristalizando sus configuraciones institucionales. Todas las prácticas de la
Institución Educativa refuerzan la división del trabajo y la idea de productividad.
Al revisar la literatura relacionada con la Institución Educativa, y al realizar las
consultas sobre el tema, se encontró que se utilizan diferentes denominaciones
para referirse a ella como: centro educativo, establecimiento educativo, escuela,
colegio, institución educativa, universidad, entre otros. Esta variedad de nombres
está, definitivamente, influenciada por la perspectiva desde la cual se percibe la
labor educativa.
De acuerdo con SANDOVAL (2006), “Existen varias denominaciones para referirse
al lugar o contexto donde se educa, donde se lleva a cabo la acción educativa o la
formación de las personas, donde se realiza el proceso de enseñanza y
aprendizaje: escuela, universidad, Institución Educativa, Institución de Educación
Superior, organización escolar, centro educativo, colegio…estas denominaciones se
refieren a organizaciones de educación formal.”
Es de vital importancia tener en cuenta la diferenciación entre los términos de
empresa, organización e institución. Según La Real Academia de la Lengua
Española, una empresa es una “Unidad de organización dedicada a actividades
industriales, mercantiles o de prestación de servicios con fines lucrativos.” Una
organización es una “Asociación de personas regulada por un conjunto de normas
en función de determinados fines.” Y una institución es un “Establecimiento o
fundación de algo. Instrucción, educación, enseñanza. Colección metódica de los
principios o elementos de una ciencia, de un arte, etc. Organismo que desempeña
una función de interés público, especialmente benéfico o docente”.
Teniendo en cuenta las definiciones anteriores, se concluye que el término más
cercano a la educación es el de Institución aunque ésta contenga elementos de
empresa y organización. Los diferentes autores definen la Institución Educativa
enfocándola desde alguna de las siguientes perspectivas:
− La Institución Educativa como Sistema
− La Institución Educativa como Comunidad.
− La Institución Educativa como Organización
Esta variedad de percepciones y puntos de vista referentes a la Institución
Educativa, enriquecen la construcción de su definición y de las expectativas sobre
ésta. Al tener en cuenta el análisis y síntesis de los diferentes conceptos, se crea
una nueva perspectiva de la Institución Educativa que la precisa y la hace integral,
destacando como eje de su concepción el significado de la persona y las diferentes
miradas políticas y organizacionales que ayudan a brindarle coherencia.
2.1.1 La Institución Educativa como sistema. La Institución Educativa constituye
un sistema en la medida en que es una totalidad integrada y diferenciada con
respecto al medio ambiente que le rodea. Éste influye en el sistema
proporcionándole insumos, información o energía. El sistema los procesa, luego
genera un producto o servicio que a su vez influye en el medio ambiente y así
sucesivamente, involucrando dos procesos: el de control y de retroalimentación.
Al considerar un sistema, se encuentran varias características que encajan
perfectamente con la Institución Educativa:
− “Todo sistema tiene unos objetivos específicos a los cuales todos los componentes contribuyen a través de
sus interrelaciones. Las partes forman una unidad o un todo, ya sea porque están sujetas a un plan común
o porque sirven a un propósito común.
− Cuando una de las partes del sistema cambia, todo el sistema se ve afectado, así sucede en la Institución
Educativa, funciona como un todo; cuando se descuida una de sus partes, el sistema en general se resiente
y rápidamente se hace sentir.
− Cada sistema es parte de un sistema mayor, pero así como es posible ampliar un sistema para abarcar una
perspectiva de mayor alcance, también es factible simplificarlo y reducirlo a una versión más pequeña. Cada
Institución Educativa, por pequeña que sea, hace parte de un sistema educativo nacional, el cual establece
normas, leyes, principios y directrices a seguir que no se pueden desconocer.” (ISAACS, 1987)
La institución educativa cubre un área problemática de la sociedad, formando
sistemas de normas y valores que encauzan o crean la trama de la conducta del
ser humano.
“las instituciones educativas conforman un microsistema socio cultural que transmite ideologías, valores,
conocimientos, tendencias a preservar y a recrear el cuerpo social y global a través del desarrollo individual
de los miembros de la sociedad. Es un sistema que enmarca el proceso de socialización de niños,
adolescentes y adultos para llevarlos a ejercer su rol en la sociedad”. (SCHELMENSON, 1996, 43)
La Institución Educativa forma un complejo sistema socio cultural con fines
educativos, el cual es parte vital en la formación y transmisión cultural así como
en el proceso de socialización. Cada pequeño sistema hace parte de uno más
grande que vincula, desde las políticas educativas nacionales, hasta los principios
de vida y familiares de cada niño, adolescente, joven y/o adulto involucrado. Por
este motivo, la Institución Educativa puede ser analizada como un sistema social
abierto, ya que está íntimamente relacionada con el entorno y se compone de una
compleja red de elementos que interactúan para lograr ciertos resultados.
En cuanto a esto, BATANAZ (2003) afirma que al entender la Institución Educativa
como sistema, necesariamente se está haciendo referencia a una educación
sistemática. Es decir, la que se planifica y realiza conforme a principios, normas y
pautas de acción preestablecidos, abarcando las diferentes dimensiones de la
Institución Educativa en un contexto social determinado por antecedentes,
intenciones y metas personales, en la cual el conocimiento y las destrezas se
construyen de forma compartida, encaminándose a procesos de cambio,
constituyendo así a la educación como uno de los grandes pilares en los que se
sustenta un país debido a su carácter formador de los miembros de la sociedad y
factor que transmite y forja la cultura.
También se puede entender la Institución Educativa como sistema en el sentido
político y democrático que corresponde a un país, ya que el sistema escolar ha de
ser coherente con el sistema en el que se desenvuelve. Con el paso del tiempo, la
escuela se ha identificado con los ideales de un país, ejerciendo liderazgo en
procesos democráticos y armonizando las tendencias sociales divergentes como
ejemplo de la vida en sociedad con el fin de alcanzar los más altos niveles de
cooperación y comprensión humana, uniéndose de esta forma a los aspectos más
progresivos de la modernidad, sin dejar por fuera la pedagogía postmoderna, la
cual se ha interesado por ver cómo se negocian las diferentes ideologías, como se
construye el conocimiento y se inscribe el poder en y entre grupos diferentes.
FILHO (1974) concibe la escuela como un lugar de interpretación, negociación y
resistencia, en el que se lucha por establecer procesos democráticos. De lo
anterior, se infiere el sentido de escuela en cuanto a la interacción de las partes
actuantes que negocian, ceden y abren camino para lo que viene.
La especificidad de las Instituciones Educativas no se sintetiza ni se limita a
asegurar la distribución del capital cultural, la socialización de los saberes, o la
producción del conocimiento, sino que las Instituciones Educativas constituyen el
espacio público donde se crean o no las condiciones que facilitan la formación de
una mentalidad democrática en la medida en que tiene participación social a través
de la práctica democrática. Es por esto, que la Institución Educativa se convierte
en el lugar más adecuado para la formación de los ciudadanos en la medida en
que se dan los espacios para la participación plural, el debate y el contraste de
opiniones.
Según IKASTETXEA (2002), el diálogo educativo tiene hoy implicaciones sociales,
políticas, educativas y culturales cumpliendo, de esa manera, funciones políticas y
educativas al mantener las condiciones sociales de inequidad y desequilibrio. Marx
citado por ALBORNOZ (Sin fecha de publicación) se inscribe en este enfoque y
afirma que la escuela es un Apartado Ideológico del Estado.
ALBORNOZ (2002) afirma que “la escuela es primariamente una Institución Social,
siendo la educación un proceso social…, procurando de los estudiantes la
utilización de sus capacidades para fines sociales”.
Los autores citados, coinciden en la idea de que la Institución Educativa forma
parte de un sistema social y político y en el cual participa, lo cual implica que
existe una responsabilidad implícita. De esta manera, se incluye a la Institución
Educativa dentro del sistema político y democrático del país, lo cual sustenta la
idea inicial de que una posible concepción es la de la Institución Educativa como
sistema en varios sentidos.
Otra visión sistémica de la Institución Educativa es la de eco-sistema, dentro de la
cual se enmarcan autores como LORENZO (1993), SÁENZ (1993) y URÍA (1998).
En esta perspectiva la Institución educativa es una unidad ecológica específica en
la que se concretan los requisitos de la ecología junto con las características
propias de todo sistema. Ambas dimensiones se pueden perfilar en algunos
puntos:
- Consta de elementos interrelacionados e interdependientes con una finalidad
común.
- Es un organismo vivo, en cuanto a que su propia cultura crea un clima que no
está predeterminado y que puede cambiar continuamente.
- Posee los cuatro elementos exigibles a todo ecosistema humano: una población,
un medio ambiente, una tecnología y un nivel de relaciones organizadas.
- Se destaca en el ecosistema la importancia de la dinámica del proceso que se
establece entre las personas y los fines, los medios y las metas.
URIA (1998) afirma que “el paradigma ecológico es aplicable a la Organización
Escolar, hasta el punto de que es posible analizar los contenidos de la misma
desde la perspectiva ecológica.”
2.1.2 La Institución Educativa como comunidad. El concepto de la Institución
Educativa como comunidad puede mirarse desde varias perspectivas: la
sociológica, la pedagógica y la antropológica, entre otras. En este informe se
realizará un énfasis en las dos primeras. Si bien se ha definido la escuela como la
casa del saber, o como la Comunidad del Saber, recientemente, varios autores,
aportan una concepción de Escuela como comunidad, desde dos puntos de vista:
comunidad de saberes y una comunidad que convive.
Comunidad de saberes: Es comunidad de saberes en la medida en que es allí
“donde se adquieren los conocimientos necesarios para una vida normal en la
sociedad; se desarrollan las aptitudes y funciones intelectuales y expresivas que
permiten al hombre tener criterios propios y adecuar a ellos su conducta”.
(GARCIA H., 1986).
La escuela debe ser mirada y analizada como una institución diferente a todas las
demás instituciones de la sociedad. Si es comunidad de saberes, tiene que hablar
del proceso de enseñanza - aprendizaje, lo cual proporciona implicaciones
diferentes, por ejemplo, el conocimiento, la ciencia y la investigación deben
funcionar por medio de redes, aplicando los datos de su contexto e interactuando
con las personas con el fin de construir una visión compartida. (POSADA, 1999)
Las situaciones de aprendizaje que involucran la investigación, innovación y el
trabajo en equipo cobran mucha importancia en este enfoque, tomando elementos
de experiencias anteriores que le permiten avanzar sin detenerse en ellas.
AGUERRONDO (2002) hace referencia a que la Institución Educativa debe ser
creativa, promover espacios de aprendizaje y reflexión institucional entre sus
miembros y revisar la manera de hacer y pensarse a sí misma. Su ámbito de
trabajo se convertirá así en un entorno de aprendizaje, lo que exige que la práctica
se torne en una actividad innovadora en la que hay lugar para la planificación
flexible, la toma real de decisiones y una mayor autonomía para actuar.
Comunidad que convive: Una Institución Educativa es una comunidad que convive
en la medida en que se “estiman y promueven los valores individuales, sociales y
trascendentales que dan sentido humano a la vida.” (GARCIA, 1986)
Las problemáticas, cada vez mayores, de desintegración familiar y
transformaciones sociales, exigen de la escuela una preocupación que traspase los
límites de lo académico, teniendo en cuenta que es cada vez mayor el número y la
intensidad de los lazos que unen la vida de un hombre con la de los demás, y la
participación que la sociedad le pide al individuo. El hombre debe aportar en las
tareas comunes de la sociedad, pero así mismo, debe prepararse conscientemente
para asumir, de forma adecuada, los roles que su entorno le ha asignado. Es ésta
una de las más grandes e importantes tareas de la escuela.
Lo anterior se complementa con la idea de una comunidad educativa, en la cual la
iniciativa y el trabajo personal del estudiante constituyen el centro de las
preocupaciones y en la que el trabajo es fruto de la convergencia de varios
factores como la proyección hacia su futuro, la motivación y estímulos, el
mejoramiento continuo de las posibilidades familiares y el ambiente social.
(GARCIA, 1986: 13-14)
Otra dimensión de la Institución Educativa como comunidad, es el análisis de ésta
como herramienta para la construcción social. Se considera que la Institución
Educativa no sólo cumple la función de reproducción cultural, sino también de
socialización e integración social. (BATANAZ, 2003). Es la Institución Educativa la
encargada del proceso de transmisión y reproducción social, pues ella surge como
consecuencia de la acumulación de los bienes culturales que unas generaciones
han de transmitir a las siguientes para asegurar su continuidad y un creciente
proceso de especialización.
FOLLARI citado por AGUERRONDO (2002) sustenta lo anterior haciendo referencia
a la función socializadora que cumple la institución educativa, pues a través de
ella circulan aquellos saberes que se consideran imprescindibles para participar en
la sociedad. Así mismo, se transmiten valores, actitudes y pautas de conducta que
aseguran la reproducción de la sociedad en la cual está funcionando el sistema
educativo, gracias al diálogo permanente que debe existir entre educadores,
estudiantes y padres. Es el educador quien cumple la función principal en este
proceso socializador.
La tecnología que inunda la cotidianidad puede llevar a pensar que la institución
educativa está destinada a desaparecer, pero cuando se analiza la función
socializadora de ésta, se encuentra que definitivamente no puede ser reemplazada
por computadoras o educación virtual. Con respecto a lo anterior, GARCÍA (1986)
afirma que se podría pensar que la escuela no es necesaria, ya que se puede
aprender a leer y a escribir y se puede adquirir una ciencia en la propia casa, o en
contacto con algún educador particular. Sin embargo, la escuela es una comunidad
en cuyo contexto se establecen determinadas relaciones humanas en las cuales el
hombre aprende a vivir y ocupar un puesto determinado en la sociedad. Por lo
anterior, la escuela es insustituible.
Las comunidades generan una cultura que las identifica, y es por esto que la
generación de una cultura en la Institución Educativa es de vital importancia para
lograr definirla. La escuela es formadora de cultura, entendida ésta como la
actualización permanente del sistema de símbolos y signos que conforman el
diario vivir del hombre. Teniendo en cuenta lo anterior, el PEI debe contribuir a
facilitar la inserción de los individuos en las redes de significación construidas por
la sociedad, a través de la cooperación y de la ayuda mutua (ALADIER, 2001).
Es en la escuela en donde se comparten valores y roles como la obediencia a las
leyes, se refuerzan los valores y símbolos patrios y la aceptación del sistema de
gobierno. La finalidad no es reprimir las diferencias, sino mas bien expresarlas,
reconocerlas y valorarlas, con el fin de que niños y niñas aprendan las ventajas y
beneficios de trabajar en equipo y convivir en comunidad, a la vez que se
construyen relaciones entre pares, permitiendo relacionarse con otros, ser
tolerantes y valorar las diferencias. (PULIDO, 1995). La función que desempeña la
institución educativa como elemento articulador de la cultura y socializador del
niño es muy importante.
“Ya que en ella reaprenden y se desarrollan algunos de los hábitos sociales que en un primer momento se
adquirieron en el seno familiar. El colegio ofrece la posibilidad de asumir relaciones horizontales, en una
comunidad. Por lo tanto el rol de la IE como transmisora de la cultura política, la convierte en un ambiente
en el cual se gesta la matriz cultural de los niños. La socialización se convierte en un eje transversal. De esta
manera la escuela genera espacios en los cuales los niños desarrollan habilidades sociales para adaptarse a
un ambiente democrático”. (PULIDO, 1995, 78).
La escuela se piensa, entonces, como el escenario donde se desarrollan variadas y
múltiples dinámicas generadas por sus actores: estudiantes, educadores, padres
de familia. Por tanto, lo pedagógico no se agota en lo escolar; allí afloran
sentimientos, afectos, conflictos y todo aquello que conforma la cotidianidad de los
seres humanos y que constituye su cultura.
“La Institución Educativa es el estamento donde se conjugan complejas situaciones sociales; por lo tanto es
en ella donde se reproducen todas las problemáticas que padece la comunidad, como lo es la violencia
escolar” (ALBORNOZ, 2007)
“En la época actual cambian las pautas culturales, las percepciones sobre la familia, sobre el valor del
dinero, la conciencia de lo que es relevante y lo que es accesorio. Surgen nuevas pautas de la acumulación
económica, predomina el individualismo, se pierde el sentido de la trascendencia, pero también existen
esfuerzos renovados en la lucha por la justicia y la equidad, contra los fanatismos y a favor del progreso
científico que beneficie a la humanidad en su conjunto.” (MORALES, 2005, P.51)
Gran parte de la cultura se encuentra en las raíces de la comunidad, por lo tanto,
la transformación de los elementos socioculturales se da o se refleja en las
Instituciones Educativas generando cambios constantes transformándola y
obligándola a renovarse constantemente.
2.1.3. La Institución Educativa como organización. Al considerar la institución
educativa como organización, es conveniente detenerse en el concepto general de
las organizaciones.
“Por organización se entiende a todas aquellas instituciones que tienen establecidos determinados fines y
objetivos, reconocidos y atribuidos por la sociedad. Constituyen una creación humana, una expresión de las
acciones de los hombres para alcanzar sus propios fines y objetivos. Constituyen formas estandarizadas del
comportamiento, actitudes, valores e ideales del hombre como ser genérico. Se diferencian de los grupos,
en tanto que éstos sólo tienen una acción y duración limitada en el espacio y tiempo sociales.” (MÉNDEZ,
2000: 28)
MUÑOZ (1989) menciona que las organizaciones son dinámicas y conflictivas; son
sistemas abiertos, tienen la capacidad de aprender, poseen una estructura
estratificada interna de poder y control, desarrollando una cultura propia. Es por
eso que ninguna institución educativa ni organización puede ser igual a otra, cada
una es particular e irrepetible, así compartan los mismos ideales y contextos.
Las organizaciones tienen lineamientos determinados por un equipo directivo pero
que se sustentan en una comunidad que debe respaldarlos y trabajar en pro de
ellos para lograr los fines convenidos en un horizonte previamente determinado.
Así mismo, toda organización tiene una estructura; URÍA (1998) afirma que la
organización tendrá una estructura con un sistema relacional preestablecido que
tradicionalmente tiene que ver con la configuración racional de una organización.
Se trata, en primer lugar, de formaciones sociales de totalidades articuladas con un
círculo precisable de miembros y una diferenciación interna de funciones.
Profundizando en el ámbito educativo, se entiende que la organización escolar
estudia las dimensiones funcionales de la escuela como organización, donde se
encuentran algunos elementos básicos que según MUÑOZ (1989) se incluyen en
cualquier tipo de organización como son:
− La interrelación de los individuos y grupos
− Su orientación hacia objetivos y fines
− La diferenciación de funciones
− La coordinación racional intencionada
− La continuidad a través del tiempo.
Teniendo en cuenta los aspectos antes mencionados, ÁLVAREZ (1999) afirma que
la organización escolar cumple estrictamente con los elementos que constituyen a
una organización humana:
− Es una formación social de personas que se diferencian claramente por sus
funciones y por sus relaciones de autoridad
− Establecen formalmente un conjunto de normas que les permiten unas
relaciones de convivencia estable
− Fijan o aceptan unos objetivos comunes y unos medios para conseguirlos de
una forma racional y ordenada
− Asumen una autoridad elegida que dirija y coordine los esfuerzos de todos
los miembros hacia la consecución de los objetivos
GARCÍA REQUENA (1997) parte de la premisa de que la estructura organizacional
ha de ser participativa involucrando todos los agentes del centro escolar, como tal,
y de la comunidad educativa que es su ambiente de influencia. “Los
establecimientos escolares, tal como vamos viendo, implican, por su propia
naturaleza, la idea de colectividad, de grupo, de asociación, de conjunto
organizado, de gestión, etc.”
De acuerdo con MÉNDEZ (2000), al comprender la institución como organización,
ésta debe cumplir con ciertos requerimientos: La definición de los objetivos
institucionales, que reflejen valores compartidos y den unidad al conjunto de
esfuerzos; la definición y creación de una serie de actividades y tareas a ser
realizadas por distintos colaboradores; favorecer zonas amplias de autonomía para
cada colaborador con el fin de que puedan seguir su proceso de mejoramiento
continuo y aportar todo lo que puedan al bien común en pro de los objetivos y
metas de la institución.
Una Institución Educativa constituye una organización en cuanto tiene división de
tareas y responsabilidades en función de los objetivos estratégicos, así lo afirma
ISAACS (1991) cuando dice: “Se entiende que existe una organización educativa
formal en cuanto se cuenta con una agrupación de miembros precisable con una
división de tareas y responsabilidades en función de unos objetivos generales
educativos.”
De acuerdo con los fines de la organización, la Institución educativa tiene un
elemento que la hace una organización específica y que la diferencia de otras
organizaciones. Esto se da debido al contexto en el que se encuentra y su propia
naturaleza. Aunque la escuela sea vista como una organización para la formación
del ser humano, para un servicio social o como unidad de producción, lo cierto es
que tiene una especificidad ampliamente reconocida. A modo de síntesis se
pueden incluir tres ideas básicas dentro del concepto de organización escolar:
− Carácter dinámico de la organización: acción más que estructura
− Papel instrumental al servicio de la escuela como entidad compleja:
totalidad integradora
− Ordenación o disposición adecuada de elementos: orientación a la eficacia
El concepto de organización escolar se puede entender desde dos puntos de vista:
Organización escolar como Institución educativa y Organización escolar como
disciplina de estudio. Se entiende esta última como el estudio científico de las
instituciones docentes y la adecuada y ordenada gestión de los elementos que las
integran para favorecer los aprendizajes y propiciar la educación.
JUAN MANUEL MORENO en GARCÍA R. (1997) define la organización escolar como
la “disciplina pedagógica que tiene por objeto el estudio de la realidad compleja de
la escuela – en sus consideraciones teórica, estático-analítica, dinámico-sintética,
progresiva y proyectiva – para establecer un orden en dicha realidad; orden al
servicio de la educación integral de los escolares.”
BATANAZ (2003) reafirma este concepto definiendo la Organización Escolar como
“el estudio de la interrelación de los elementos que intervienen en una realidad
escolar con vistas a conseguir la mejor realización de un proyecto educativo. Es la
ciencia de la educación que estudia las teorías de la escuela desde la perspectiva
de posibilitar adecuados procesos educativos mediante la disposición de sus
elementos”.
Algunos autores hacen referencia a un enfoque productivo de la organización
escolar, como se verá a continuación. Dentro de las concepciones organizativas, se
observa la Institución Educativa como organización, pero esta vez mucho más
estructurada y con fines productivos, sin querer decir que sean exclusivamente
económicos. Pocas veces los educadores se refieren a este tema puesto que, para
la mayor parte de ellos, la escuela es un lugar cálido y bien iluminado donde la
productividad, si acaso se piensa en ella, es un tema de estudio y no un
compromiso activo.
GERSTNER (1996) afirma que “las escuelas deben ser organizaciones productivas,
sin querer decir que son fabricas, ni siquiera empresas, pero se supone que se
toma a los niños cuando son pequeños y los convierten en algo que sin ellas no
llegarían a ser. Y ese proceso absorbe tiempo y dinero. Las escuelas tienen
insumos y productos. La productividad se refiere a la relación entre ambos
factores”.
Por lo anterior, es importante que las Instituciones Educativas sean más efectivas
y eficientes con lo que tienen, debido a que: En el contexto es posible que muchas
escuelas no puedan contar con más recursos de los que tienen ahora. “Sin
embargo está igualmente claro que nunca podrán pedir los recursos que les
gustaría tener a menos que demuestren a satisfacción de padres y
contribuyentes, que son organizaciones productivas. Recordemos que el Publico es
generoso cuando está satisfecho con lo que obtiene”. (GERSTNER, 1996: 210)
En este enfoque, la escuela es la vida, no un ensayo general y por lo tanto se
debe ser consciente de la importancia de su producción, en la medida en que
recibe una persona y la entrega totalmente diferente, con un sinnúmero de
conocimientos, habilidades y actitudes que le capacitan para la vida fuera de la
escuela.
La escuela es un lugar amistoso y acogedor, pero también es un lugar al que “se
va a trabajar”; la escuela es el “trabajo” de cada estudiante y tienen que realizarlo
del mismo modo que los padres realizan el suyo. La escuela no es un “campo de
deportes” aunque a veces no resulte menos divertida. Es más que un lugar para
socializar, aunque en ella los estudiantes se socializan adecuadamente, así como
los trabajadores lo hacen en sus empleos. La escuela es un lugar para aprender,
para trabajar con empeño y prepararse para el mundo de afuera. La escuela no es
algo separado “del mundo real” o “la vida”; la escuela es el mundo real, la
escuela es la vida.
Dentro de la Institución Educativa como organización, es importante analizar su
componente empresarial. Dentro de la concepción organizativa, y luego de analizar
algunos fines productivos de la Institución Educativa, se puede llegar a una visión
más actual: La institución Educativa desde la perspectiva de empresa. Al
considerarse de esta manera, las instituciones educativas no están lejos de la
problemática de ésta. Por ello nacen, crecen y desaparecen. Su producto se da
como resultado de las actividades relacionadas con la enseñanza, con un nuevo
elemento, el conocimiento, cuyo soporte es la inteligencia humana.
Este nuevo componente constituye un desdoblamiento del “capital” de la empresa
y ese capital está constituido por los conocimientos y la experiencia de aquellos
que se asocian para proporcionar una verdadera enseñanza. Así se encuentra una
empresa que utiliza como materia prima individuos en su rol de estudiantes, un
capital físico y un stock de valores humanos, constituido por un cuerpo de
educadores o profesionales que generan el conocimiento, y un factor humano que
corresponde al elemento dinámico encargado de dirigir e integrar todos los
elementos anteriores.
RAMÍREZ (2003) afirma que en la institución todos los elementos en juego tendrán
la tarea y la misión de “elaborar ese producto como cualquier otra actividad
empresarial, es decir, deberán asegurar el producto, su perfil, imagen y
comercialización mediante una estructura y dirección administrativas y financieras,
con esto la institución educativa se conceptualiza como empresa, que estará sujeta
a las leyes que rigen el sistema empresarial.”
La empresa educativa se puede entender como la capacidad estructural que tiene
una Institución Educativa para generar servicios de alto nivel de calidad en
comparación con el tipo de servicios que ofrecen otras instituciones en el radio de
influencia. El nivel de competitividad de una Institución Educativa se define por su
intrínseca manera de ser dentro de un determinado contexto socioeconómico y
cultural.
A pesar de la errónea percepción de que la empresa tiene un fin netamente
económico, se sigue pensando que la organización escolar no puede comprenderse
como empresa por los fines que persigue. Sin embargo, es válido tener en cuenta
que quienes laboran y cumplen alguna función dentro de una Institución, debe
encontrar la forma de suplir sus necesidades y, por lo tanto, el componente
empresarial es válido mientras no se llegue al extremo de sacrificar los fines
educativos por los fines lucrativos.
En síntesis, se puede determinar que la Institución Educativa es una organización
en todo el sentido de la palabra con algunos elementos adicionales que
corresponden únicamente a lo que se denomina Institución Educativa como tal. Así
mismo, se encuentra que contiene elementos empresariales que manejados en su
justa medida generaran procesos que conduzcan a los fines propuestos.
2.1.4 Finalidades de la Institución Educativa. La finalidad de la institución
educativa está enfocada desde diversas perspectivas dadas por una gran variedad
de autores. Cada uno de ellos escribió en una época, en un contexto, en una
situación geográfica y en un enfoque diferente. Por este motivo se realizará una
descripción sobre qué aporta cada uno a este fin, tomando citas textuales.
“la institución educativa surge cuando la familia comprendió que era necesario que existiera un
componente social que asumiera la educación de sus hijos, para transmitirles sus costumbres, sus valores,
sus conocimientos, de ahí que la primera función de la escuela fue la de trasmitir y conservar la cultura”.
(CASTELLANOS, 2000: 3)
En consecuencia, la función y misión primordial de la escuela es: EDUCAR. La
educación se entiende como el proceso mediante el cual el ser humano desarrolla
características como hombre en todas sus dimensiones: espirituales, cognitivas,
socio afectivas, psico- biológicas y comunicativas; al tiempo que define sus valores,
actitudes y comportamientos para una formación integral.
Uno de los principales propósitos de la institución educativa es desarrollar cada
uno de los talentos y capacidades de sus estudiantes, por eso CASTELLANOS
(2000) afirma que “la escuela ha sido y seguirá siendo el sitio ideal para que los
niños, sin excepción, puedan hacer fructificar todos sus talentos, logren desarrollar
la capacidad de ser libres, de ser críticos, de ser respetuosos, de encontrar
satisfacción en el trabajo intelectual y material para darle alas a su imaginación
creadora.”
Se supone que la escuela debe educar al niño integralmente. Sin embargo, en la
realidad, se podría afirmar que esto es muy difícil de lograr. BEARE (1992)
menciona que la Institución Educativa ha adquirido demasiadas funciones
complejas y sólo se recuperará si se despoja de sus obligaciones secundarias y se
concentra en su misión esencial, para esto es necesario cambiar la forma en que
se concibe y opera la escuela.
Dentro de la idea de formación integral hay que tener en cuenta que la finalidad
de la institución educativa como el proceso mediante el cual el ser humano
desarrolla características como hombre, sus dimensiones espirituales, cognitivas,
socios afectivos, psico-biológicas y comunicativas, y define sus valores, actitudes y
comportamientos, para que su formación sea integral. Es esta una de las
finalidades más importantes y por la cual todas las instituciones educativas deben
trabajar. Es su responsabilidad formar a un ser completo, en todas las áreas de su
desarrollo, que le permitan desenvolverse fuera de ella. Las finalidades
primordiales de la Institución Educativa se sintetizan en cuatro puntos importantes:
− “Las escuelas tienen un enfoque intelectual. Las escuelas no pueden ser todo en la vida de todas las
personas esencialmente existen para ayudar a la gente a desarrollar sus mentes.
− Las metas de la escuela deberían ser simples. El primer propósito de la escuela es asegurar que todos los
estudiantes adquieran unos conocimientos básicos con el énfasis puesto en un dominio del aprendizaje de
un programa de estudios claramente definido.
− Las metas de la escuela afectan a todos. Las metas de la escuela son para el grupo de estudiantes en su
totalidad, no sólo para un subgrupo. La escuela tiene que diseñar sus cursos de tal manera que todos y cada
uno de los estudiantes tengan la oportunidad de aprender bien.
− La metáfora que rige es el estudiante como trabajador. Las actividades de la escuela están basadas en el
estudiante como aprendiz, no en el educador como trabajador que proporciona un programa educativo. De
esta manera la escuela responsabiliza a los estudiantes de su propio aprendizaje.” (SIZER en BEARE, 1992,
94 – 95)
Dentro de esta perspectiva, es importante tener en cuenta que los niños y jóvenes
pierden, cada vez más, su capacidad de asombro. El mundo actual ha despertado,
particularmente en la juventud, la necesidad de perder la sensibilidad, perdiendo
así valores y principios que lo hacen un ser humano integral. Dentro de esa
formación integral, el arte es la manifestación de la cultura y de un entorno que va
a determinar muchos aspectos sociales y culturales de lo que la persona va a ser,
es así que, mediante la sensibilización, se logrará participar en el proceso de
humanización del hombre.
Los estudiantes son jóvenes, que en general, van a formar parte de círculos
sociales cultos para su entorno y redes académicas para lo cual requieren poder
tener un conocimiento aunque sea general de todas las dimensiones del ser
humano. De acuerdo con lo anterior, AGUERRONDO (2002) afirma que:
“la función de la escuela es educar para la creatividad y la curiosidad, pero en este momento hacen todo lo
opuesto: imponen modelos, conocimientos prefabricados. Se debe en la escuela enseñar a cómo resolver
problemas, deberían ser entrenados para analizar por qué se ha producido un problema y cómo se relaciona
con otros problemas existentes o potenciales. En lugar de educar para la competencia individual, exigir el
aprendizaje grupal”.
La escuela se convierte en una de las grandes promotoras en el desarrollo de seres
humanos más auténticos, motivados, que encuentren en su organización el lugar
propio para soñar, planear y hacer realidad su proyecto de vida. (GARCÍA, 1987).
La escuela ha sido y seguirá siendo el sitio ideal para que los niños, sin excepción,
puedan hacer fructificar todos sus talentos, logren desarrollar la capacidad de ser
libres, de ser críticos, de ser respetuosos, de encontrar satisfacción en el trabajo
intelectual y material, de darle alas a su imaginación creadora, de comprenderse
como parte de una sociedad con la cual tienen responsabilidades y de la cual
pueden esperar apoyo y equidad.
Es decir, la escuela tiene que ser, tanto por sus educadores, como por sus
directivos, una institución capaz de armonizar tendencias sociales divergentes, a
fin de alcanzar los más altos niveles de cooperación y comprensión humana. Es
obligación esencial enseñar y aprender. Además, la organización educativa es el
medio a través del cual se posibilita la actuación educativa (enseñanza y
formación), la actividad de enseñar: la docencia, y la acción de aprender: la
formación. (SANDOVAL, 2006).
Además de que el individuo debe formarse integralmente en su ser individual,
también debe formarse como parte de una sociedad y su quehacer dentro de ella.
El ser humano debe responder no sólo por sí mismo, sino también por el progreso
y necesidades de quienes le rodean de forma inmediata y mediata.
ALADIER (2001) afirma que la escuela debe también orientar a cada individuo para
que sea un ciudadano responsable, un trabajador ubicado en la actividad
productiva de su medio, de acuerdo con su capital cultural, comprometido con el
desarrollo colectivo del medio, en donde se pueda crear un ámbito de
convivencia en el cual cada uno de los miembros pueda realizar el aprendizaje de
la vida de acuerdo con su propio criterio, sus propias posibilidades y sus propias
limitaciones.
En el campo de la enseñanza y el aprendizaje sistemático, la escuela intenta
ofrecer el estímulo y la orientación necesarios para que, a lo largo de su vida
escolar, un estudiante pueda llegar a alcanzar los conocimientos, los hábitos
culturales y las aptitudes adecuadas para llegar a su desarrollo intelectual y
técnico.
Así mismo, ésta pretende ofrecer la posibilidad de desarrollar progresivamente el
propio criterio para tomar decisiones eficaces y dignas, referentes tanto a la vida
escolar como a la vida profesional y personal. Se procura que educadores y
estudiantes lleguen a ser capaces de conocer sus posibilidades y limitaciones,
tanto en el campo del conocimiento como en el de la actividad profesional, teórica,
práctica o artística y en el de las aficiones personales. También se intenta
proporcionar a los estudiantes elementos suficientes para que sepan valorar las
personas, situaciones y cosas con las que se relacionan.
Las finalidades de la Institución Educativa desde la perspectiva humanista, se
pueden sintetizar en proporcionar una personalidad rica espiritualmente, un ser
humano capaz de ponerse en comunicación y colaboración con los demás y que
pueda participar en la formación del hombre integral, comprometido con la vida,
el respeto, la naturaleza y la sociedad. (GARCÍA, 1987). El concepto de formación
integral, incluye todas las dimensiones del desarrollo individual del hombre,
asumiendo responsabilidades con su entorno. SANDOVAL (2006) afirma que:
“la organización educativa es el ámbito donde se realiza la acción formativa para posibilitar a la persona
crecer, mejorar, perfeccionarse, desarrollarse integralmente y trascender. Es donde satisface la necesidad de
educabilidad a través de la enseñanza. Es donde se forman personas íntegras que contribuyan a transformar
la sociedad. Es el medio a través del cual se posibilita el fin último de la educación: la persona formada”.
Partiendo de la premisa de que el hombre formado integralmente asume un
compromiso con el entorno y su cultura, CORREA (1997) ratifica que el gran
desafío de la Institución Educativa será educar para la diversidad, la pluralidad, la
universalidad y el cambio; formar en, por y para la vida. El fin de la escuela es la
construcción del sujeto desde la pedagogía, la cual le debe aportar a su
crecimiento personal. Pero además, ésta no solamente cumple con la función de la
reproducción cultural, sino que también “debe cumplir funciones de la integración
social y la socialización del hombre” (MÉNDEZ, 2000)
ATEHORTUA (2003) plantea que la escuela es socializadora y debe ayudar a dirigir
la solución de problemas a través del desarrollo de proyectos, permitiéndole así
ascender socialmente y enseñar que se deben respetar los derechos humanos y
ejercer la ciudadanía. FOLLARI, en AGUERRONDO (2002), sintetiza lo anterior con
la siguiente afirmación:
“La escuela es la institución a través de la cual deben llegar a toda la comunidad aquellos saberes que se
consideran imprescindibles para participar en la sociedad. Se trata de la transmisión de valores, actitudes y
pautas de conducta que aseguran la reproducción de la sociedad en la cual está funcionando el sistema
educativo”
Las Instituciones Educativas deben ser las encargadas de la transmisión y
reconstrucción social. Son entidades a cargo de profesionales que surgen de
sistemas diversos. La anterior idea convierte a la Institución Educativa en un
instrumento de cambio social o de consolidación de estructuras culturales que
aportan a la movilidad social. Adicionalmente, conforman, en su conjunto, un
sector significativo de la sociedad, dado que contribuyen a la calidad de la vida y al
nivel de desarrollo de la población. Su valor es principalmente instrumental, a la
vez que tiene un gran significado como elemento condicionante del trabajo y la
convivencia.
Hoy en día es un espacio educativo como un elemento de investigación. La escuela
es una elaboración de cultura. Las instituciones constituyen sistemas universales
que cubren una función natural, es decir, un área problemática de la sociedad. Son
sistemas de normas y valores que encauzan o crean la trama de las conductas
particulares.
SCHLEMENSON (1996) afirma que las instituciones educativas conforman, por
ende, un microsistema socio cultural que transmite ideologías, valores,
conocimientos, tendencias a preservar y a recrear el cuerpo social global a través
del desarrollo individual de los miembros de la sociedad. Es un sistema que
enmarca el proceso de socialización de niños, adolescentes y adultos para llevarlos
a ejercer su rol en la sociedad.
Este enfoque define la finalidad de la institución educativa como el proceso
mediante el cual el ser humano desarrolla características como hombre, sus
dimensiones espirituales, cognitivas, socios afectivos, psicobiológicas y
comunicativas, y define sus valores, actitudes y comportamientos, para que su
formación sea integral. (CASTELLANOS, 2000). Es esta una de las finalidades más
importantes y por la cual todas las instituciones educativas deben trabajar. Es su
responsabilidad formar a un ser completo, en todas las áreas de su desarrollo, que
le permitan desenvolverse fuera de ella.
Para que la Institución Educativa logre cumplir con sus finalidades, es fundamental
que ésta genere situaciones de aprendizaje coherentes con los fines que pretende,
lo cual no implica una definición de métodos ni de fines. Sin embargo, como no se
puede considerar una empresa aisladamente, habrá que relacionar el contenido y
la forma de expresar estas situaciones de aprendizaje con la sociedad a la que
presta un servicio de mejora. Por otra parte, habrá que estudiar la posibilidad de
seguir creando situaciones de aprendizaje, no sólo para resolver problemas de un
momento histórico, sino también de cara al futuro.
2.2. ORGANIZACIÓN ESCOLAR
La organización Escolar definida en el capítulo I, aborda el tema de estructura
organizacional como una red de relaciones interpersonales que se mantienen y
evolucionan, estableciendo roles, normas y valores definidos, que regulan los
comportamientos y problemas esenciales de la sociedad.
Los roles constituyen elementos fundamentales de cohesión y unidad en la
organización; cada rol comprende: responsabilidades, funciones específicas, tareas
prescritas, procedimientos y espacios regulados de autonomía y libertad.
(SCHLEMENSON, 1996: 42). Para que la estructura funcione de forma adecuada,
es indispensable definir las pautas de comportamiento de cada rol aceptadas por la
institución, las cuales deben ser conocidas y aceptadas por todos los que hacen
parte de ella, así como las sanciones establecidas en caso de incumplimiento.
Es la estructura la que hace posible la circulación adecuada de la información que
se requiere para la ejecución de tareas, según la planeación establecida. (GOMEZ,
1996). Al hablar de estructura, se hace referencia, indiscutiblemente, a un sistema
de autoridad definido en niveles que pueden ser de forma jerárquica, horizontal y
matricial. Independiente del tipo de estructura, el sistema de autoridad conforma
el soporte y la columna vertebral de la escuela.
Cada nivel está compuesto por distintos órganos que componen este sistema y se
definen según las necesidades del contexto. Son estos quienes asumen la
responsabilidad de intervenir en la promoción y seguimiento de la vida de la
institución educativa. Los diversos órganos del sistema de autoridad se pueden
clasificar de la siguiente manera:
- Cargos unipersonales: director, jefe de estudios, secretario,
administrador, coordinadores, directores de ciclos o departamentos,
proyectos y comisiones
- Órganos colegiados de gestión del centro tales como: consejo escolar,
equipos educadores, departamentos, comisiones y proyectos
- Órganos colegiados ajenos a la estructura organizativa del centro pero
que inciden sobre ella como juntas de delegados, asociaciones de padres y
estudiantes. (GENTO, 1996: 121)
Cada uno de estos órganos tienen su propia composición y orientación específica,
con una dinámica propia que los impulsa a tomar decisiones encaminadas al logro
de la misión de la Institución Educativa, la cual se encuentra inmersa en un
entorno competitivo sin fronteras, donde la información se acumula y transmite en
tiempo real y la innovación, aprendizaje y anticipación son determinantes para
navegar y mantenerse. (MARTIN, 2001). Por esto le es necesario innovar en sus
formas de organización, para ser competitiva y autónoma, teniendo la capacidad
de enfrentarse a contextos cambiantes con decisiones rápidas y eficaces.
Los espacios físicos en la transformación de estructuras también juegan un papel
importante, pues estos se convierten en lugares de diálogo y creación de
propuestas integradas. Es decir, se necesitan escuelas de puertas abiertas a la
comunidad como bibliotecas públicas, instalaciones deportivas, salas culturales,
programas de formación, campañas ecológicas y de salud, entre otras. (POSADA,
1999: 52)
2.2.1. Tipos de estructuras organizacionales. Desde el punto de vista de la
estructura organizacional, la escuela debe ser: abierta, participativa, creativa,
esencialmente pedagógica, sencilla y accesible.
La estructura de la institución educativa debe permitir el desarrollo de formas
propias de interacción, propiciando espacios de democratización y participación.
(ABRILE, 1994). Las estructuras pueden ser de diversos tipos:
- Estructuras verticales. En este tipo de estructuras piramidales se encuentra
una sola persona en dirección general, asistida por personas en posiciones
inferiores. (LEPELEY, 2003)
En este caso las órdenes y comunicaciones fluyen de la cumbre hacia abajo. Esta
estructura prevalece en muchas organizaciones, pero la tendencia avanza rápido
hacia una nueva estructura de organización. Actualmente las instituciones
educativas tienen la posibilidad de involucrar realmente a los miembros de la
comunidad educativa en las decisiones a través del gobierno participativo.
- Estructuras participativas. En este tipo de estructuras se brinda la
posibilidad de participación en las decisiones a los miembros de la comunidad
educativa representados en diferentes estamentos con voz y voto dentro del
gobierno escolar. Este tipo de administración participante gira en torno a la
evaluación como inicio y fin de una cadena formada por objetivos, resultados
y retroalimentación.
Es necesario reemplazar la estructura piramidal por sistemas horizontales que
brinden la posibilidad de re –negociar y readoptar posiciones, para cumplir la
demanda cultural de integración y cohesión social en un mundo de crecientes
diversidades. (AGUERRONDO, 2002: 31). Según las características de las
instituciones educativas de la actualidad, se necesita de estructuras participativas,
en donde la toma de decisiones se fundamente en comunidad. Es necesario crear
espacios en donde sea posible la mediación e integración entre el estado, familia,
estudiantes y directivos. (POSADA, 1999: 55)
La participación en el gobierno de la institución educativa se puede realizar de dos
modos diferentes, de un lado expresando opiniones sobre las dificultades que se
puedan presentar en la vida colegial; de otro, participando directamente en la
toma de decisiones a través de los mecanismos del gobierno escolar. (SANDOVAL,
2006: 131). Además de los órganos internos de la institución, la participación de la
comunidad también puede darse mediante organizaciones comunitarias, grupos
juveniles, cooperativas, etc., cuya labor apoye el trabajo que se realiza en el
centro docente. Dentro de las estructuras participativas se encuentran varios tipos
de organización:
- Organización Colegial: Organización horizontal con departamentos
didácticos que asumen responsabilidades para todo lo que tiene que ver con
el currículo. La dirección técnica es responsabilidad de un equipo de
dirección.
- Organización Matricial: Consiste en la distribución de tareas por unidades
para la planificación y aplicación, diferentes especialistas como equipos de
tutores para los estudiantes, en donde el equipo directivo es nuclear.
- Matriz Organizacional: Se realizan unidades de orientación y enseñanza que
tienen autonomía de planear y ejecutar. El educador pertenece a un equipo
de trabajo donde se promueve una cultura de cooperación e intercambios, a
través del feedback. (GOMEZ, 1996: 340- 342)
Las organizaciones modernas adoptan estructuras matriciales, que se ajustan a
las necesidades de una nueva organización, donde la productividad depende del
conocimiento, las comunicaciones efectivas y la rapidez para tomar decisiones y
solucionar problemas. En esta una persona dirige y es responsable de los
resultados generales, pero colabora con colegas que asumen funciones
coordinadas y complementarias.
La gestión de calidad es congruente con una estructura organizacional horizontal y
participativa, donde distintas divisiones funcionan en forma interdependiente,
como mecanismos de apoyo que sincronizan las operaciones. Las divisiones están
a cargo de supervisores que actúan como lideres de personas, en vez de jefes de
procesos para obtener una mejora continúa en los resultados y el desarrollo de
capacidades de cooperación y negociación. (LLORENT, 1998: 4)
2.2.2. Tipos de cultura según la estructura. Según el tipo de estructura se define
la cultura organizacional de la institución. El grado de fragmentación de una
institución educativa es directamente proporcional al número de subsistemas
culturales que coexisten en la misma. MANES (1999: 55) plantea diferentes tipos
de cultura que se pueden observar en la institución, dependiendo del tipo de
estructura que se maneje:
- Cultura autocrática: se manifiesta en una estructura vertical, con una figura
de poder unipersonal, con información centralizada en un entorno de
conflicto y temor. En este sistema la voluntad de una sola persona funciona
como la suprema ley.
- Cultura burocrática: La autoridad está dividida en poderes verticales, que se
rige por normas formales y detalladas, en un entorno burocrático y mediocre.
La administración es ineficiente a causa del papeleo, la rigidez y excesivas
formalidades.
- Cultura democrática: se manifiesta en un poder compartido entre sus
miembros, con normas orientadas al beneficio grupal, en un entorno
democrático y participativo, en donde la comunicación es informal y
dinámica.
Actualmente se requiere de Instituciones educativas que fomenten estructuras
para el desarrollo del talento humano, donde el significado de autoridad sea
ayudar a crecer y las relaciones de trabajo adquieran fuerza y valor en la medida
en que la experiencia y el conocimiento del otro se vean como elementos
importantes para el aprendizaje y enriquecimiento colectivo. (ARISTIZABAL, 2001:
56)
La estructura de la institución educativa debe recobrar un sentido mas humano,
creando identidad y pertenencia, estimulando un clima social adecuado, que
facilite el ingreso y permanencia de sus colaboradores, así como su desarrollo
integral a través de equipos de trabajo que potencien los talentos y habilidades de
sus integrantes, logrando de esta forma el mejoramiento continuo de toda la
organización.
2.3. CULTURA ESCOLAR
La cultura escolar se encuentra enfocada desde la relación de la Institución
Educativa con el entorno, su influencia dentro de éste y las problemáticas, retos y
demandas a las que a través del tiempo se ha venido enfrentando y se enfrentará.
Su principal función es formar al ciudadano del mundo asumiendo roles de
autonomía y libertad dentro de una red de relaciones con sus alrededor, pero con
un conocimiento profundo de sus raíces históricas, conciencia, vivencia de su
identidad y de su compromiso cultural y respeto por los valores de la comunidad.
Para la Institución es de vital importancia el contexto, ya que éste le ha puesto la
tarea de EDUCAR, siendo un proceso fundamental para que la humanidad pueda
avanzar hacia los ideales de progreso, libertad, paz y justicia. (CASTELLANOS,
2000). Como principal tarea debe aportar a la construcción de una nación fuerte y
al mejoramiento de la calidad de vida de las personas y comunidades a la cual
pertenece.
Es la sociedad la que posibilita la situación educativa, creando el clima,
proporcionando los medios y estableciendo los objetivos y la orientación que debe
tener. (CORREA, 1997: 20) (GAIRIN, 1996: 23). Las relaciones que el hombre
establece con su entorno se encuentran diversificadas en cinco direcciones
fundamentales:
- Padres de familia
- Asociaciones de Padres
- Centros de trabajo
- Entidades culturales y sociales en general
- Otras entidades educativas. (GARCÍA, 1987: 287)
Dentro del entorno se encuentran varios estamentos los cuales aportan al
individuo parte de su enseñanza – aprendizaje. El principal es la familia, definida
como el primer núcleo de socialización y formación, siendo éste un ser social en
interacción con sus semejantes y quienes le aportan a su formación como persona.
En segundo lugar se encuentra la Institución Educativa, considerada como la
directamente encargada de la promoción social del individuo, la que propende su
inmersión en la sociedad de manera eficaz y activa, brindándole las herramientas
necesarias que le permitan enfrentarse a un mundo globalizado. La Institución
Educativa debe ser abierta, en constante interacción con su propio contexto para
su mejoramiento continuo.
-Problemas, retos y demandas de la Institución Educativa. Diariamente el
ser humano y el entorno social van cambiando, la educación siempre ha sido
la solución a problemas sociales, tanto así que la familia, la iglesia y el estado
han descargado sus responsabilidades a la institución educativa.
Una problemática de hoy y siempre es la cobertura escolar, que significa brindar
educación a todos los niños en edad escolar y lo cual no ha podido ser cumplido
como derecho de todo ser humano, ya que ni el sistema, ni las instalaciones
educativas lo permiten.
La prioridad de la educación se centra en la cantidad de estudiantes que pueda
albergar en sus aulas, aunque se alcanzaron cifras sorprendentes,
lamentablemente se descuidaron otras áreas que causaron grandes traumatismos
en la educación en Colombia. El siglo XXI es escenario de nuevas formas de
administración en las instituciones educativas, permitiendo el cambio en muchos
de los procesos hasta ahora desarrollados, es el momento de volver a pensar en el
ser humano como el centro de la organización y no tan solo en los números. Sin
embargo, a medida que se generan nuevos cambios, también aparecen nuevas
crisis que requieren de urgente solución.
A través de la historia, la institución educativa ha venido sufriendo unos cambios
importantes a nivel de su finalidad, estructura y conceptos. El mundo cambia todos
los días y ésta se ve enfrentada a modificarse a nivel interno y externo para poder
cumplir su fin último que, como se expresó en los párrafos anteriores, no es más
que ayudar a los seres humanos a socializarse, educarse, formarse como personas
dentro de su sociedad, culturizar, insertarlo en un mundo cada día mejor.
Entonces, si la institución educativa no avanza, no se va a poder cumplir con las
metas establecidas, lo cual es una obligación propia además de ser exigida por los
agentes externos que también tienen gran influencia sobre ella.
Partiendo de lo anterior, se realiza una descripción de las diferentes teorías de
autores que han venido realizando sus escritos y fundamentaciones sobre la
institución educativa y la importancia de su evolución y cambios. Se puede decir
que la escuela ha venido evolucionando así: La escuela como institución familiar,
como institución religiosa, como institución militar, como institución estatal, como
institución social, como resultado del movimiento cultural, las escuelas creadas
para formar algún tipo de profesionales, entre otras. (BEARE, 1992, p: 73)
La educación siempre ha sido una solución a los problemas sociales; la educación
fue creada para esos pocos afortunados, para solucionar los problemas causados
por los grupos pobres o menos privilegiados (SWAAN, 1989). Este proceso nunca
ha sido perfectamente diseñado, pero se puede percibir la educación como el
resultado de procesos complejos, en busca de pactos para hacer frente a las
tensiones de la sociedad. En los tiempos en los que la moral y la conducta
antisocial amenazaban a los afortunados, la institución educativa tenía la función
de disciplinar por medio de la religión y la imposición de reglas estrictas de
comportamiento.
Cuando el estado-nación llegó al poder, sólo se podía ejercer sobre una población
que sabía leer y escribir, y la educación proporcionó esas habilidades básicas. En
sus comienzos, la revolución industrial no necesitó una mano de obra
especializada, pero provocó muchos procesos asociados en los que era necesaria
una formación profesional y técnica.
Hoy en día los procesos han cambiado, la globalización y las nuevas tecnologías
comienzan a formar parte importante dentro de la Institución, además de que los
niños aprenden diferente, es por esta razón que el reto hoy es comenzar a
modificar los procesos institucionales que ayuden a la formación de un individuo
con capacidad competitiva dentro de un mundo de puertas abiertas a todas las
comunidades existentes, y sobre todo que se mueve dentro de las TIC’s, ya que la
mayoría de los procesos modernos se ejecutan de manera virtual a través de estas
herramientas.
A pesar de los avances obtenidos siguen problemas que requieren de una urgente
solución; la institución se ve en la necesidad de cambiar a causa de las crisis
económicas que llevan a problemas acumulados y no resueltos que influyen en la
educación y sobre todo en las instituciones. Entonces, se necesita que ésta se
inserte en un marco globalizado y que tenga en cuenta las competencias
internacionales, lo que implica la aparición de nuevos sistemas productivos,
tecnológicos y nuevos modos de organización.
Es entonces donde la institución debe comenzar a concientizarse sobre la
importancia de asumir estos cambios y tener una visión de lo que va a configurar
los escenarios futuros en los cuales se desarrollarán las acciones educativas en las
instituciones escolares. La mayoría de los sistemas han iniciado procesos de
reforma como consecuencia del agotamiento de un modelo tradicional. Hoy se
habla de un nuevo orden mundial competitivo basado en el conocimiento.
(ABRILE, 1994). Para afrontar y lograr cambios se deben tener en cuenta los
avances a nivel de tecnología y desarrollo y poner especial énfasis en las
necesidades de las personas, sin desconocer las circunstancias externas, las
reformas en la política y los sistemas educativos que influyen en la escuela.
Se necesita tener una escuela de calidad, ya que día a día ésta se ve influenciada y
transformada por lo que al mundo le va sucediendo a nivel económico, social y
cultural. Lo anterior ha generado cambios en el paradigma teórico, en la
concepción e interpretación del papel del estado y la sociedad en el ejercicio del
derecho a la educación. Este cambio viene condicionado por transformaciones más
amplias en la vida social como son los mecanismos y las vías de la transmisión
cultural – no exclusivas ni reducidas al papel de la escuela- y por un concepto
social de competitividad y competencia en el contexto de concepciones diferentes
de las relaciones económicas y de la interacción entre los países, que impulsa el
surgimiento activo de nuevos actores, más allá del estado, que espera y pide
cuentas al sistema escolar, la familia, los trabajadores, los empresarios, los jóvenes
y otros.
En la naturaleza se ha generado un cambio importante en el cual la institución
tradicional ya no es funcional. La nueva escuela debe tender a ser más dinámica,
competitiva, que fomente el trabajo en equipo, modificando la jerarquía
burocrática, basada en el compromiso y no en el control. Encauzada en la
productividad y la calidad. “La nueva escuela exige ser abierta e interconectada”.
(CORREA, 1993: 26)
2.4. DIRECCION ESCOLAR
Dentro de la categoría de Dirección escolar se analizan diez textos de los cuales
tres corresponden a un mismo autor, entre estos se encontraron tres que brindan
una conceptualización sobre dirección escolar desde diferentes ópticas y los demás
se enfocan en las características del director, funciones, habilidades y modelos de
dirección.
La dirección escolar ejerce un papel fundamental en la Institución Educativa
teniendo en cuenta que es la encargada de orientar y encaminar los procesos
hacia el logro de metas comunes a largo plazo, influenciando positivamente a cada
uno de los miembros de la comunidad educativa.
Algunos autores definen la dirección escolar como:
− “Acto de ejercer influencia consciente y positiva sobre el curso a largo plazo de una organización”.
(Harbrigde House en Gutierrez, 2003)
− “Orientación que se le da a la institución a largo plazo”. (MEALS DE COLOMBIA, 2003)
−“Encaminar intenciones y operaciones del contexto de aprendizaje al logro de los objetivos de ciudadanía
y productividad”. (CASTELLANOS, 2000: 57)
Otros la definen como una función administrativa basada en el ejercicio de la
autoridad a través de la orientación, coordinación y supervisión del quehacer
educativo (SERVAT, 1995: 22), en contraposición se presenta a la dirección como
un proceso de orientación basada en el horizonte institucional (CAMPOS, 2001:
28); esto implica que no solamente es una función administrativa sino que
constituye la base de este proceso encaminado al mejoramiento de la Institución
Educativa.
La dirección Escolar es ejercida por un director quien es el que lleva a la
consecución de los objetivos propuestos en el horizonte institucional. Dentro de la
revisión bibliográfica se encontraron diferentes términos referidos a la persona
encargada de hacer cumplir el fin de la dirección escolar; entre ellos son: Director,
Gerente y Rector.
Tomando como referencia el diccionario de la Real Academia Española el director
es “la persona a cuyo cargo está el régimen o dirección de un negocio, cuerpo o
establecimiento especial”; el gerente es “quien lleva la gestión administrativa de
una empresa o institución” y el rector “es la persona a cuyo cargo esta el gobierno
y mando de una comunidad, hospital o colegio”. Los tres ejercen una función
administrativa, entendida esta como la “acción de ordenar, disponer y organizar el
uso de algo para obtener mayor rendimiento de ello o para que produzca un mejor
efecto”; la diferencia radica en el tipo de organización que se dirige: se le nomina
director cuando ésta tiene una tendencia mas estratégica que operativa; gerente si
la organización se dedica a la prestación de un servicio lucrativo; y rector cuando
tiene una función de interés público.
En el campo educativo la mayoría de los autores nombran a la persona encargada
de dirigir la institución educativa como director escolar, quien debe gestionar e
impulsar cambios para el mejoramiento continuo. Otros lo nominan Rector
entendiendo éste como el que se ocupa de garantizar la formación adecuada de
los estudiantes desde principios pedagógicos. (RAMÍREZ, 2002), fundamentada en
cinco variables importantes: entorno, estructura, tecnología, procesos y recursos
humanos. (CASTELLANOS, 2000: 67)
2.4.1. Funciones generales del Director Escolar. Es de vital importancia hacer
referencia al papel del director en la institución educativa desde una visión
integradora y global, especificando funciones generales y específicas. Como punto
de referencia la Ley 715 de 2001 define como responsabilidades para el director
“Responder por la calidad de la prestación del servicio en su Institución Educativa,
cobertura y sostenibilidad o retención de los estudiantes, garantizando bajos
índices de repitencia”.
Esta afirmación se ve respaldada por CASTELLANOS (2000) quien afirma que el
director tiene como función el mejoramiento continuo y permanente de la calidad
de la educación, a través del plan respectivo, la ampliación de la cobertura, el
control académico pedagógico para alcanzar bajos índices de repitencia y retención
de estudiantes en el sistema escolar garantizando así una educación de calidad.
Las funciones del director escolar se enmarcan en las siguientes dimensiones:
pedagógica, humana, social, política, administrativa, conceptual y organizacional.
Estas le permiten reflexionar y actuar desarrollando conocimientos y habilidades
propias de su cargo. (SHELMENSON, 1996: 77) (ÁLVAREZ, 1999: 20) (ELIZONDO,
2001: 64).
− Dimensión pedagógica: se encuentran inmersos los desarrollos
académicos que facilitan los procesos de enseñanza-aprendizaje.
− Dimensión humana: caracterizada por mostrar el ser del director,
evidenciada en el trato digno hacia los demás.
− Dimensión social: entendida como las relaciones que establece con su
entorno y la influencia positiva que debe ejercer en él.
− Dimensión política: debe evidenciar los procesos democráticos que
generen participación.
− Dimensión administrativa: encierra la gestión necesaria para que se
cumplan las finalidades educativas.
− Dimensión conceptual: implica la base teórica aplicada a la práctica y
sobre la cual camina la institución.
− Dimensión organizacional: referida a la estructura jerárquica, delegación
de funciones.
Cada una de estas dimensiones forman parte fundamental del papel del director
escolar dentro de la institución para el cumplimiento de las finalidades educativas
exigidas por el contexto en el que se encuentra, además dentro de cada una se
encuentran implícitas funciones específicas. El siguiente esquema muestra las
funciones generales encomendadas al director de una Institución educativa, como
son: planificación, previsión e innovación, ejerciendo el debido control y la
adecuada organización y coordinación en cada uno de los procesos.
Esquema N°2
Funciones generales encomendadas al director de un centro Público
(GENTO, 1996: 194)
Previsión
Planificación
Dirección
Innovación
Control
CoordinaciónOrganización
Cada una de las funciones que se observan dentro del esquema se encuentran
debidamente organizadas para el correcto desarrollo de los procesos dentro de la
Institución Educativa. En primer lugar, es necesario prever, lo cual significa
adelantarse a los acontecimientos generando acciones más preventivas que
correctivas e ir un paso más delante en la planeación, desarrollando así procesos
de calidad.
La planeación se considera como una herramienta de gestión mediante la cual una
organización define un enfoque de dirección y las estrategias que le permitirán
alcanzar sus objetivos, acordes a su misión y visión. (LLORENT, 1998: 15),
teniendo en cuenta los aportes de los diferentes miembros de la comunidad
educativa.
Es el director quien planea, organiza y coordina los procesos, al mismo tiempo que
delega en su equipo de trabajo estas responsabilidades. A partir de esto se deben
generar innovaciones como respuesta a las necesidades del contexto, frente a las
cuales se debe ejercer un control y seguimiento oportuno impulsando el
mejoramiento continuo. Dentro del anterior esquema se encuentran implícitas las
siguientes funciones:
− Toma de decisiones. Diariamente el director se debe enfrentar a la difícil
tarea de tomar decisiones complejas e inciertas, siendo estos momentos que
requieren de fortaleza, personalidad, seguridad y capacidad de decisión.
(URÍA, 1998: 80). Debe conocer bien lo que pasa, mediar en la negociación
de los conflictos y velar por tomar decisiones compartidas, cuando la
situación así lo requiera.
− Comunicación. Es la clave para una buena marcha y se convierte en eje
transversal de la dirección escolar que permite llegar a acuerdos comunes, la
realización conjunta de proyectos y la convivencia diaria.
Una buena comunicación entre los colaboradores es vital para el buen
funcionamiento de la institución, apoyada en una metodología de autonomía y
diálogo honesto. Esta constituye:
“Un proceso dinámico de intercambio de acciones, pensamientos y sentimientos entre las personas que
componen la organización, que tienden a compartir, proteger y reforzar algo valioso en las relaciones,
aumentando así la calidad y la unión de las mismas durante el transcurso del tiempo y motivar
continuamente a los colaboradores con el fin de que contribuyan al proyecto común”. (ISAACS, 2004: 203)
Para ser un administrador y prestar excelentes servicios en cualquiera de las áreas
de la actividad empresarial y personal, es preciso comprender que la información
es uno de los recursos más valiosos e importantes de las organizaciones. Existen
otras funciones que forman parte importante del cargo del directivo como son:
− Influir en el equipo de trabajo de manera positiva para lograr los objetivos
propuestos, creando un clima humano que responda a las expectativas
institucionales y finalidades educativas, obteniendo un trabajo productivo a
través de procesos participativos que aporten al mejoramiento del contexto.
− Fortalecer y definir los valores que dan identidad a la institución.
− Direccionar el proyecto educativo institucional
− Ejercer influencia en los procesos de transformación, propiciando en sus
colaboradores actitudes motivadoras, creativas que generen compromisos
individuales dirigidos a conseguir la participación de todos los miembros en
los objetivos de la institución.
− Articula y enlaza. Es el directivo la cabeza primordial de la estructura del
sistema educativo, su papel es ser un puente de enlace dentro de las
diferentes instancias, internas y externas, para lo cual debe generar dialogo
entre y con la comunidad de la que forma parte. El director debe ser
animador, gestor de nuevos procesos de interrelación humana y el enlace de
comunicación con el contexto. (TORRES, 2001: 31)
− Motivar a sus colaboradores proporcionando la satisfacción de sus
expectativas, mejorando el sentido de pertenencia, brindando un trato justo
y equitativo, conservando su dignidad y proporcionando beneficios para su
desarrollo personal.
Dirigir una organización requiere de sabiduría, instinto y visión. Los colaboradores
necesitan saber con claridad a donde pretenden llevarlos y comprender que valor y
significado puede tener para ellos alcanzar esa meta. La labor del director consiste
en brindarles esa visión. (GUTIERREZ, 2003: 168)
2.4.2 Estilos de dirección. Los estilos de dirección se encuentran clasificados en
dos grupos, según la forma como se desarrollan los procesos y la forma como
aplica estos procesos el directivo docente, los cuales permiten, por caminos
diferentes llegar a la consecución de unos objetivos comunes. Según la forma de
desarrollar los procesos se clasifica en: dirección por objetivos y dirección
fundamentada en valores.
− La dirección por objetivos DPO: Esta basada principalmente en la
formulación de objetivos y la consecución de los mismos:
“La puesta en funcionamiento de los mecanismos de una DPO en una institución educativa consiste
en desarrollar sistemas de dirección y planificación que conduzcan al seguimiento y evaluación de
proyectos a partir de establecer objetivos y expectativas de logro consensuadas entre la dirección y
el personal docente de la institución” (MANES, 1999: 71)
− La dirección por valores: es una forma de liderazgo directivo basado en
valores esenciales del horizonte institucional, que permite un proceso de
comunicación eficaz a través de la coordinación de las prácticas diarias.
(MANES, 1999: 76)
En esta segunda forma de dirección es fundamental el ejemplo y testimonio de
vida de los directivos, teniendo en cuenta que los valores se contagian y afectan
los hábitos de pensamiento, las relaciones con los otros, así como las políticas,
reglas y procedimientos en cada lugar de trabajo.
Así como existen diferentes tipos de dirección, refiriéndose a la operatividad de la
labor, también se encuentran diversos estilos que están enfocados según la forma
como se aplican y dirigen los procesos, haciendo énfasis en las características de la
persona que ejerce la labor administrativa. Básicamente, los estilos de dirección
se dividen en tres enfoques: autocrático o autoritarios, democrático o participativo
y permisivo.
- Autoritario. En este enfoque toda la dinámica del grupo se estructura
desde el líder que fija los objetivos y decide los recursos a aplicar, decide e
implanta las normas, controlando personalmente la realización de cada
actividad a través de un sistema de evaluación. (BATANAZ, 2003, 20- 21) Se
hace evidente la inexistencia de la participación en el proceso de toma de
decisiones por parte de los miembros de la institución. (SERVAT, 1995, 26).
Dentro de éste se encuentran dos sistemas de dirección que reflejan la relación
entre la personalidad del director y la conducta que éste desarrolla en la
organización:
− Autoritario explotador, caracterizado por el miedo y la amenaza,
comunicación unilateral, regido por la normatividad y comportamientos
restrictivos, sin estímulos a otras iniciativas.
− Autoritario benevolente quien utiliza las recompensas y comunicaciones
bilaterales, pero limitadas a su voluntad. En este estilo la responsabilidad se
cumple por el control ejercido desde la dirección y no por iniciativa propia.
(GARCÍA HOZ, 1987: 224).
Este director busca la aceptación de los seguidores mediante acuerdos, elogia o
reprende cuando se lo merecen, intercambia promesas de recompensas o
advertencias disciplinarias para lograr los niveles de aceptación y esfuerzo
pactados.
- Participativo o democrático. Este modelo busca la colaboración mutua entre
los que componen la institución a través del trabajo en equipo. “Ha sido
considerado como el más adecuado tanto para la organización como para los
individuos que la integran. (SERVAT, 1995: 24-25)
Este estilo el director es el líder institucional elegido por la mayoría, al que
representa en otras instancias. Ejerce la autoridad que el grupo le delega,
convenciendo con razones y respetando la opinión de las minorías como las
decisiones mayoritarias que ejecuta y controla aunque no hayan sido propuestas
por él. (BATANAZ, 2003: 20-21). Es el que dirige delega parte de sus competencias
y otorgan capacidad a sus subordinados para intervenir en determinadas
decisiones.
En esta tendencia participativa, toda la comunidad forme parte de los proyectos y
de la toma de decisiones, es por y para la comunidad. Se reconoce una estructura
organizacional encabezada por el rector cuya característica esencial según
Cajamarca es el liderazgo, ya que por medio de éste es que se puede lograr un
correcto ejercicio comunitario. Describe que para el liderazgo hay una serie de
condiciones básicas: Participación auténtica, capacidad de comunicación
cooperación, autoridad moral, profesional y administrativa, relaciones humanas,
estabilidad emocional, diálogo, popularidad y respuesta a las necesidades,
intereses y expectativas del grupo social o comunidad del cual se es líder.
(CAJAMARCA, 1995: 7)
- Flexible o Laisse Faire. Se caracteriza por que el directivo es considerado
como una buena persona, amable donde cada persona avanza a su propio
ritmo. (BATANAZ, 2003: 20- 21). En este perfil en realidad no se encuentra un
liderazgo, el directivo Laisser Faire retrasa la toma de decisiones, está ausente
o se muestra indiferente ante la consecución de objetivos.
- Burocrático. Dirige el proceso, es la combinación entre el autoritario,
democrático y Laisser Faire. (BATANAZ, 2003: 20- 21)
- Liderazgo transformacional. Rompe con la transacción y desequilibra la
balanza para llegar más allá del esperable con los recursos existentes y
aprovechar todo su potencial basándose en influencia y no en el mero ejercicio
del poder. (MÉNDEZ, 197). En la actualidad es el estilo de dirección más
utilizado por los directores escolares ya que permite explotar todas las
capacidades de las personas.
Al pensar en los problemas y retos que debe asumir el director es conveniente
tener en cuenta que no solamente el director debe cumplir con unas funciones
especificas a su cargo, sino que también debe enfrentarse a diferentes problemas
que a diario se presentan a nivel interno y externo que afectan directamente el
correcto funcionamiento de la Institución Educativa que direccional.
- Estabilidad laboral. Esta es una de las mayores problemáticas que se
presentan dentro de la Institución Educativa, ya que afecta directamente el
seguimiento de los procesos escolares, no es buena para las escuelas ni para
los niños. Las instituciones vitales cambian regularmente a sus líderes. Este
recambio institucionalizado en las posiciones de liderazgo tiene la intención
de inyectar nuevas ideas, nuevas relaciones y nueva técnicas en la
organización. Los sistemas escolares deben adoptar la misma filosofía.
(MARTIN, 2001: 216)
− Autonomía. Es entendida como la capacidad de tomar decisiones sin la
influencia de elementos externos o internos. “La nueva legislación, avanzó
con un pie hacia una país adulto pero le puso zancadilla al otro pie. La
excelente autonomía académica no está acompañada de la autonomía
administrativa y así, se entrego el derecho a soñar, pero no la facultad para
realizar los sueños”. (GONZÁLEZ, 1998)
La autonomía depende del tipo de institución a la que se aplica, si es
privada su autonomía está regida por el dueño del establecimiento bajo
ciertos límites, pero si es pública está restringida por los estamentos
distritales, departamentales o dependiendo el lugar donde se encuentre.
− Lo urgente y no lo importante. La dirección se caracteriza por atender a lo
urgente en lugar de atender a lo importante. Cuando el más inmediato
problema está medio resuelto las mismas personas pasan a atender otro
asunto urgente. Esto sucede todos los días y quizá es el principal objetivo en
cumplir las metas propuestas. (ISAACS, 1993: 189)
Si se quiere llegar al mejoramiento de la institución es necesario que las decisiones
no sean definidas sobre la marcha, todos los procesos requieren un tiempo
especifico para ser atendidos y resolverlos sobre la marcha del día a día perjudica
notablemente el diario vivir de la institución educativa. Es por esto que la
planeación es fundamental dentro del correcto funcionamiento institucional, ya que
ayuda a ordenar de forma estricta las necesidades, es claro que no es una camisa
de fuerza, lógicamente se suelen presentar problemas que no se tienen planeados
pero no se debe volver costumbre resolver las situaciones problémicas sobre el
tiempo.
− Actualización constante. No se puede pensar en un directivo con las
teorías de hace 50 años y con metodologías que hace mucho tiempo fueron
invalidadas. (TORRES, 2001: 31).
Es necesario que el directivo acceda a las innovaciones del momento en su campo
de acción, debe estar a tono con las exigencias contemporáneas que le permitan
renovar, innovar y generar nuevas expectativas institucionales para no quedar en
el pasado. Esto no solamente es una exigencia personal, sino profesional, todos los
días hay una evolución en todos los aspectos, comenzando por las personas por
las cuales existen las instituciones educativas: los educandos, es por ellos y para
ellos que es necesario que se renueven los sistemas escolares y no formar hoy con
los métodos, didácticas, metodologías del ayer.
2.4.3. Liderazgo. Principal característica de un buen director. Es considerada
como una habilidad gerencial con la que debe contar el director escolar si quiere
llegar al cumplimiento de los objetivos institucionales planteados para lograr el
mejoramiento de la Institución Educativa. Diferentes autores han hablado sobre lo
que significa la palabra liderazgo:
− Proceso de aprendizaje colectivo, en el cual se transforman
comportamientos, costumbres, actitudes y valores. El liderazgo implica
cambio, motivación y el desarrollo de las actitudes y capacidades de los
dirigentes, para influir en sus grupos, para lograr objetivos que sinteticen los
valores, anhelos y necesidades, las aspiraciones y expectativas comunes.
(ARISTIZABAL, 2003: 169)
− Elemento básico dinamizador y promotor del cambio educativo,
coordinando y estimulando procesos, buscando el compromiso con las metas
de la institución y resolviendo problemas relacionados con las dificultades
surgidas. (BATANAZ, 1998: 412)
− Capacidad para idear y articular una visión, establecer estrategias y
aplicarlas, crear redes que participen activamente en el cumplimiento de la
visión. (GESTNER, 1996: 107)
− Capacidad para tomar decisiones en equipo, conocer y potencializar las
habilidades de sus colaboradores, ser justo, estimular, utilizar el poder para
transformar, hacer lo que hay que hacer. (CASTELLANOS, 2000: 69)
− “Actividad directiva centrada en el desarrollo de actividades de
información, organización, gestión, coordinación y control, toma de
decisiones, negociación.” (MARQUEZ, 2002)
El liderazgo es un acto consciente, que cumple la función de orientar los procesos
para el cumplimiento de unas metas establecidas, se encuentra directamente
relacionada con las funciones de un director escolar.
El siguiente cuadro evidencia la diferencia entre el director-líder y el director sin
liderazgo:
Esquema Nº 3. Características de un buen director
(GERSTNER, 1996: 69) (PENAGOS, 2003: 24)
El líder es quien trabaja en equipo, se preocupa por su gente, les estimula y
motiva pero sobre todo tiene muy claro la visión a seguir y la comunica
permanentemente a cada uno de los que trabajan con él; es aquella persona que
dinamiza e impulsa la capacidad que las personas o grupos de personas para
avanzar en una determinada dirección hacia su propia realización y mejora. Se
entiende por tanto, que líder es aquella persona capaz de provocar que otros seres
humanos se esfuercen al máximo hasta alcanzar las metas que se han propuesto,
en beneficio de ellos mismos y de las personas que les rodean. (GENTO, 1996:
182-183)
Actualmente se habla de un nuevo proceso en el liderazgo: EMPOWERMENT que
significa empoderamiento, básicamente referido al proceso por el cual los
directivos “ejercen un auténtico papel de líderes: conductores, contenedores y
formadores de su equipo docente, practicando diariamente la delegación de tareas
DIRECTOR CON LIDERAZGO DIRECTOR SIN LIDERAZGO
Focalización en las personas, toma en cuenta los
aportes de sus colaboradores.
Focalización en los procesos, decide y ordena lo
que ha de hacerse.
Inspira confianza, puesto que conoce las
potencialidades de las personas y procura su
desarrollo.
Determina funciones y exige su cumplimiento.
Perspectiva de largo plazo. Tiene visión
estratégica y la sabe comunicar.
Perspectiva de corto plazo. Manipula el
presente.
Perspectiva global Perspectiva limitada.
Focaliza en soluciones Concentración en descubrir problemas.
Promueve nuevas ideas, creando la visión de un
futuro confiable. Hace lo que hay que hacer.
Refuerza ideas antiguas, propiciando la
resistencia al cambio y simplemente hace las
cosas bien.
Valora la comparación y competencia. Promueve
el buen desempeño y da reconocimiento justo y
proporcionado.
Desprecia la competencia y desafíos. Controla
los resultados y toma cuentas en función de
ellos.
Piensa en programas participativos Piensa en programas de control.
Delega poder de tomar decisiones. Retiene poder de decidir.
Piensa en un sistema humano y dinámico,
estimulando la expresión y el orgullo del trabajo
bien hecho.
Piensa en procesos sobre las personas y utiliza
más la represión que la estimulación.
en el marco de una gestión participativa, la creación de un sentido de pertenencia,
y el estímulo del compromiso”. (MANES, 1999: 67)
El director líder debe ser capaz de innovar, conocer como los cambios afectan la
práctica y aplicarlos asertivamente, hacer que la institución sea una organización
que aprende y que asuma ese aprendizaje para su mejoramiento.
(VANDENBERGHE, 1992 en LEPELEY, 2003). Es importante tener en cuenta que el
liderazgo es una habilidad para educar y que cada educador es un líder dentro de
la gestión que realiza, por lo cual es indispensable generar un liderazgo para la
calidad, entendido como la ciencia de conducir una organización de la situación
actual, a una situación futura comparativamente mejor, donde las personas son el
principal factor de cambio. Es lograr que las personas realicen lo que la dirección
espera, pero dentro de un ambiente agradable y donde estén felices. (PENAGOS,
2003)
2.5. GESTIÓN ESCOLAR
La gestión escolar desde la perspectiva de este trabajo de investigación, se aborda
desde el sistema de gestión de calidad y el PEI, teniendo en cuenta que estos dos
elementos se conjugan para la materialización de las metas propuestas en el
horizonte institucional. En primer lugar, se observa como los procesos de calidad
pueden influir y transformar la institución educativa para responder de manera
eficaz a las necesidades del contexto y adaptarse a los retos planteados por la
sociedad.
Finalmente, se analizará cómo el Proyecto Educativo Institucional es un elemento
primordial dentro de la Gestión escolar dirigido por el director con participación
activa de toda la comunidad, contribuyendo al desarrollo de la autonomía, la
construcción de la identidad institucional y la democracia escolar. A continuación
se presenta un panorama general de las diferentes concepciones de calidad en
diversos campos, haciendo especial énfasis en el área educativa.
2.5.1. Calidad en la Institución Educativa. El diccionario de la Real Academia
Española define calidad como el conjunto de propiedades inherentes a algo, que
permiten juzgar su valor. Es decir, la calidad, es tarea de todos, incluye cada uno
de los procesos y personas que hacen parte de la institución educativa. Algunos
autores hacen referencia al concepto de calidad y otros a la definición de escuela
de calidad, los cuales están relacionados directamente el uno con el otro:
- Calidad como “el beneficio o la utilidad que satisface la necesidad de una
persona al adquirir un producto o servicio, como resultado de un proceso de
gestión integral”. (LEPELEY,2003: 6)
- Hace referencia al grado de perfección en relación con las exigencias de
las normas o personas afectadas. (MOJARRO, 2002)
- En un centro escolar supone la capacidad de afrontar los retos actuales de
la educación a través de una reflexión sobre la organización, los
procedimientos y los contenidos educativos que permitan articular una
respuesta eficaz y satisfactoria a las necesidades de todos los colectivos
escolares y no solo a las demandas de una parte de ellos (IKASTEXEA, 2000)
- Escuela de calidad es la que promueve el progreso de sus estudiantes a
nivel integral, teniendo en cuenta su nivel socioeconómico, su medio familiar
y su aprendizaje previo (MARQUES, 2002)
En términos generales la calidad esta definida como el logro de los objetivos
planteados, para la satisfacción de las personas involucradas en los procesos. En
términos pedagógicos calidad de la institución educativa se refiere a la formación
integral del niño y el adolescente, atendiendo cada área de su desarrollo de forma
equilibrada (ALVAREZ, 1999), generando y sosteniendo innovaciones, para el
progreso de sus estudiantes teniendo en cuenta el entorno.
La calidad es un tema que desde hace siglos es desarrollado por la humanidad,
pero es solo hasta después de la segunda guerra mundial que empieza a cobrar
más fuerza. En la lucha japonesa por tratar de reconstruir su país después de los
nefastos resultados de la guerra, reciben la asesoría de Edwards Demings,
estadounidense experto en estadística y métodos de calidad.
Con la esperanza de levantar de nuevo un país, muchas industrias empiezan a
adoptar los métodos enseñados por Deming, bajo el nombre de “Sistema Integral
de Calidad”. Los resultados fueron sorprendentes: la calidad japonesa,
productividad y competitividad mejoraron notablemente. Diez años mas tarde, en
la década entre 1960 y 1970, se fijan los principios básico del control de la calidad
total (Total Quality Control TQC) bajo la asesoría de Armand V. Feigenbaum. Hasta
1950 todos los esfuerzos de calidad estaban dirigidos a corregir actividades, no a
prevenirlas. (Enciclopedia Wikipedia)
En términos administrativos la calidad total supone generar procesos de desarrollo
integral, involucrando todas las actividades de una empresa para satisfacer con
eficiencia las expectativas de los clientes internos y externos. (ROURE, 1992) Para
esto se requiere trabajo en equipo, con personas comprometidas que construyan
día a día procesos de aprendizaje. (GUTIERREZ, 2003: 182)
Dentro de esta categoría la calidad total es entendida como una filosofía
institucional, parte intrínseca de los valores y la cultura organizacional. (CORREA,
1997), que persigue la excelencia y satisfacción del cliente. GENTO (1996) realiza
una profundización en el tema, proponiendo el siguiente modelo de calidad total
para las instituciones, partiendo del liderazgo educativo, utiliza estrategias,
recursos, medios personales y materiales para crear una metodología que propicie
la satisfacción de la comunidad, entregando un producto educativo de calidad.
Esquema Nº 4 Modelo de Calidad
Total para las Instituciones Educativas
(GENTO PALACIOS, Samuel, 1996: 64)
La calidad total supone un proceso integral de todas las actividades, con el fin de
satisfacer con eficiencia las expectativas de clientes internos y externos. (ROURE
en GAIRIN, 1996: 281), ejecutando las cosas bien desde el inicio, asumiendo que
para lograrlo es necesaria la integridad de las personas que participan en el
proceso productivo es como la efectividad del liderazgo para dirigir la misión de la
organización centrada en satisfacer las necesidades de los usuarios.
Algunos de los principios de la calidad total son:
- Participación activa de la comunidad a nivel externo e interno, a través de
un trabajo colaborativo y en equipo.
Satisfacción de
personal del Centro
Satisfacción de
estudiantes
Efecto de
Impacto
IDENTIFICADORESPREDICTORES
Disponibilidad de
medios personales
y materiales
Diseño de
estrategia
Gestión de
recursos
Metodología educativa
Liderazgo educativo
PRODUCTO EDUCATIVO
- Busca el bienestar de quienes trabajan en la organización y satisfacción de
sus necesidades.
- Desarrolla proceso de mejoramiento continuo.
- Establece procesos de comunicación efectivos y eficientes. (LEPELEY, 2003:
6)
Teniendo en cuenta las características de una gestión de calidad se propone un
diseño de estrategias aplicables a la institución educativa, que involucra los
diferentes ámbitos que la componen.
Esquema N° 5
Elementos del diseño de estrategias en una institución de calidad total
(GENTO, 1996, 119)
Para lograr que una institución sea de calidad es necesario tomar en cuenta las
estrategias antes mencionadas que le permiten tener una visión global y dar
solución efectiva a las necesidades internas y externas. La calidad en la institución
educativa esta vista desde cuatro perspectivas: ampliación de cobertura, eficacia
del sistema, gestión pedagógica y la gestión administrativa.
• Autonomía institucional
• Horizontabilidad
• Clima relacional positivo
• Mejora e innovación continuas
Principios de
funcionamiento
• Órganos unipersonales
• Órganos colegiados propios
• Órganos próximos
• Proyecto Educativo de Centro
• Reglamento Régimen Interior
• Proyecto curricular de Centro
• Programaciones Aula/materia
Estructura
organizativa
Documentos de
planificación
Ofrecereducaciónde
calidad
Adecuacióna
contexto
• Educativo
• Físico-Social
• Familiar
MISIÓN
- La calidad en la ampliación de la cobertura:
Una de las preocupaciones más sentidas del gobierno es facilitar diversas
posibilidades de educación a la población, haciendo efectivo para todos este
derecho. Sin embargo, no solamente se debe pensar la calidad en relación con el
acceso y el logro de una escolaridad mínima, sino que también debe hacer
referencia al tipo de conocimientos, valores y habilidades que pretende desarrollar.
La calidad no se define por el contexto socioeconómico, el Ministerio de Educación
es estricto al definir una educación de calidad: “Hay una educación de calidad,
cuando todos los niños y jóvenes, independientemente de sus condiciones
socioeconómicas y culturales, alcanzan los objetivos propuestos en el sistema”
(ATEHORTUA ,2003). Es este uno de los más grandes retos que el sistema
educativo colombiano debe asumir: brindar educación de calidad en cada nivel
social, teniendo en cuenta que todos tienen el derecho de acceder a las mejores
posibilidades de formación para la vida.
“Se creó un distanciamiento entre la expansión del sistema escolar y la calidad de este. No se tuvo en
cuenta el contenido y los resultados. Se produjo un esfuerzo muy grande de expansión principalmente en el
nivel primario, con limitaciones referidas tanto a una concepción global del sistema escolar como en relación
al énfasis en el mejoramiento e innovación de algunos aspectos parciales, capacitación docente y recursos
del proceso educativo, pero sin una concepción de cambio que considerara el conjunto de otros
componentes de tipo estructural, de financiación y planificación, y sin articular el sistema escolar de una
manera más orgánica con otros sectores del desarrollo. (CALVO, 2003: 8)
Aunque es entendible la preocupación del gobierno por aumentar la cobertura
educativa, en la medida en que es la educación la mejor forma de aumentar la
calidad de vida de la población, es importante dejar de analizar solo estadísticas y
números, para también referirse al cumplimiento de las necesidades y estructuras
exigidas por el contexto, integrando las herramientas tecnológicas con los
procedimientos de enseñanza, mejorando así el encuentro diario entre estudiantes
y educadores.
- La calidad y la eficacia del sistema:
La eficacia es una característica inherente a la calidad, teniendo en cuenta que
implica alcanzar los objetivos propuestos para llegar a la excelencia. Una escuela
de calidad es eficaz, si consigue los logros que se pretenden en el sistema
educativo (CALVO, 2003: 8) aún comparándose con otras instituciones con
situaciones similares a la propia, evidenciando funcionalidad, eficacia y eficiencia
en los procesos que desarrolla. (BATANAZ, 2003: 235)
Durante la década de los 70, hubo diferentes investigaciones sobre eficacia
escolar, y se determinó, que los modelos de cambio que actuaban de arriba hacia
abajo, no funcionaban, que los educadores necesitaban formación permanente y
que el cambio no ocurre espontáneamente, es un proceso complejo y largo, que
requiere una combinación de planeación, aprendizaje individual y compromiso con
el éxito, para lograr el efecto que se desea o espera.
La eficacia del sistema educativo requiere el compromiso real de cada uno de los
actores involucrados; se debe desarrollar un alto grado de pertenencia e identidad
en cada uno de los miembros de la comunidad educativa. Los educadores juegan
un papel fundamental en la eficacia escolar en la medida en que estén dispuestos
a adoptar un enfoque cultural y organizativo de su profesión. (EDMONS, 1979)
Fueron encontradas tres características esenciales de la calidad: funcionalidad,
eficiencia y eficacia, definiendo esta ultima como el grado en el que una
organización dotada de ciertos recursos y medios, cumple con sus objetivos sin
malgastarlos y sin someter a sus miembros a un esfuerzo excesivo. Los estudios
realizados por LEPELEY (2003:58) sobre eficacia escolar muestran algunos
factores importantes que parecen estar relacionados con esta:
- Un fuerte liderazgo educativo por parte del director entendiendo las
necesidades de la escuela, compartiendo su autoridad con el personal a su
cargo e involucrando a los educadores en sus decisiones.
- Altas expectativas en cuanto a los resultados de los estudiantes, con una
enseñanza intelectualmente estimulante.
- Comunicación asertiva entre educadores, estudiantes y padres de familia.
- Jornada escolar bien estructurada, obteniendo así mejores resultados. El
educador organizaba el trabajo diario, pero les permitía libertad dentro de la
estructura.
- Planeación detallada del currículo por parte de los educadores, existiendo
coherencia entre la teoría y la realidad, registrando cada uno de los procesos
y experiencias significativas desarrolladas en el aula.
- Un clima seguro y disciplinado, centrado en un trabajo con propósitos
concretos.
- Evaluaciones frecuentes del progreso del estudiante.
Para observar y de alguna forma medir la eficacia de una organización o institución
educativa se proponen tres criterios importantes: adaptabilidad, sentido de
identidad y capacidad de examinar la realidad:
- Adaptabilidad: Capacidad para resolver problemas y para reaccionar con
flexibilidad ante los nuevos retos que plantea la sociedad.
- Sentido de identidad: Conocimiento y aceptación de los objetivos de la
organización y por tanto de las actividades a realizar para cumplirlos, así
como la capacidad de compartirlos con los demás.
- Capacidad para examinar la realidad: Capacidad para investigar, percibir e
interpretar correctamente la realidad y especialmente aquello que se
relaciona con el funcionamiento de la organización. (ALVAREZ, 1999)
En las primeras investigaciones sobre eficacia escolar, los criterios se definían en
función exclusiva de los resultados académicos de los estudiantes, actualmente se
espera que la eficacia se defina desde una perspectiva mas amplia, considerando
los procesos y no factores aislados. Cada uno cuenta con elementos de entrada,
desarrollo y salida.
En cuanto a los elementos de entrada, las variables más importantes son el
número de estudiantes, los recursos de que dispone la escuela, la calidad de los
educadores, la calidad de las instalaciones, entre otros. Con respecto a los
elementos de desarrollo se pueden formular diferentes tipos de criterios, como el
número de asociaciones y grupos, las actividades extraescolares, las horas que los
estudiantes pasan en la escuela, el clima pedagógico, la calidad de la enseñanza y
el funcionamiento de la escuela como organización; en los resultados se
encontraron diversos criterios que van desde los resultados académicos generales
hasta el bienestar de los estudiantes, de la comunidad educativa y toda clase de
metas pedagógicas (OSER, 1992).
La eficacia educativa no es un elemento aislado, depende en buena parte del
grado de unidad, entre cada uno de sus componentes y actores, el cual debe ser
principio y fin último de la institución educativa. El reto que se plantea a todos
los que de algún modo construyen la educación es analizar si la institución
educativa en realidad está cumpliendo con los objetivos propuestos y alcanzando
los logros esperados, buscando la eficacia del sistema educativo.
- La calidad y la gestión pedagógica
En este punto se hace referencia a los elementos que deben intervenir e
interactuar para lograr los resultados que se esperan a nivel pedagógico:
“La calidad de la educación, significa investigar en la práctica educativa, integrar a los padres y a los
estudiantes en la dinámica pedagógica, abrir la escuela hacia la comunidad. El hecho de poner como
categoría eje procesos educativos en el aula, hace remirar la calidad desde la perspectiva de las condiciones
concretas en que se desarrolla la educación, lo que a su vez posibilita la evaluación de la inversión de los
recursos del personal, infraestructura y financieros”. (CALVO, 2003: 8)
Para responder a los requerimientos de una educación de calidad es indispensable
el compromiso de sus educadores, investigando y mejorando la práctica educativa,
por lo tanto se requiere promover la profesionalización de los educadores. Lo que
debe marcar la diferencia en la institución educativa, es la posibilidad de progreso,
liderazgo y aprendizaje de quienes la conforman.
Uno de los factores más importantes en la gestión pedagógica son los procesos
desarrollados en el aula, es allí en ultimas donde se evidencia de forma directa la
enseñanza- aprendizaje y la apropiación que se haga de estos. Los educadores
deben tener en cuenta algunos principios para generar resultados de calidad en la
gestión pedagógica con los estudiantes:
- Establecer tareas específicas y útiles para el aprendizaje.
- Formar en la autonomía con exigencia.
- Las tareas de calidad no se califican: Una buena calificación detiene el
proceso porque el estudiante pensará que estuvo suficientemente bien; una
mala calificación también lo detiene puesto que desmotiva al estudiante.
- Concienciar al estudiante sobre la importancia de optimizar día a día sus
tareas. (LAZER: 38-39)
A su vez, también se necesitan algunas condiciones por parte de los estudiantes
hacia los educadores para desarrollar procesos de calidad:
- Estar dispuestos a esforzarse en lo que hacen.
- Aprender a evaluar su trabajo, y con base en dicha evaluación, esforzarse
por mejorar.
- Tener muy claro que el trabajo de calidad siempre hace sentir bien y nunca
es destructivo. (LAZER: 38-39)
Seguramente existen otras condiciones necesarias por parte de los estudiantes
para lograr procesos de calidad, sin embargo sería importante empezar a trabajar
desde los elementos mencionados anteriormente. Si se logra estudiantes con estas
características, estarán preparados para asumir el reto de ser parte del
mejoramiento continuo.
FERNÁNDEZ (1990) plantea cinco modelos que definen los niveles de calidad para
el logro del aprendizaje. El modelo cinco constituye el más alto, incluyendo el
contexto, la familia, el alumno, el docente y la escuela. (Ver Esquema No. 6)
El nivel de calidad enfocado al logro de un aprendizaje se define según la
intervención de los actores en el proceso educativo, teniendo en cuenta que a
mayor participación, mejores resultados.
Esquema No. 6. Modelos de calidad en el nivel de aprendizaje
(FERNANDEZ, 1990)
- La calidad y la gestión administrativa
Una gestión administrativa de calidad implica avanzar siempre hacia la excelencia,
fundamentando los procesos en la atención continua y sistemática a las
MODELO I
Alumno
Motivación
Nivel intelectual Ayuda docente
Experiencia previa
Capacidad de esfuerzo
Otras
Nivel de aprendizaje
MODELO II
Familia Alumno
Equilibrio de la pareja Motivación
Nivel educativo de los padres Nivel intelectual Ayuda docente
Cuidado/ interés por la escuela Experiencia previa
Ayuda escolar Esfuerzo
Otras Otras
Nivel de aprendizaje
MODELO III
El medio Familia Alumno
Nivel económico Equilibrio pareja paterna Motivación
Ubicación social Educación de los padres Nivel
Nivel cultural Cuidado / interés por el hijo Experiencia Ayuda docente
Geografía Ayuda escolar Esfuerzo
Otros Otras Otras
Nivel de aprendizaje
MODELO IV
El medio Familia Alumno El docente
Nivel económico Equilibrio pareja paterna Motivación Ayuda Clase social
Ubicación social Educación de los padres Nivel Docente Formación
Nivel cultural Cuidado / interés por el hijo Experiencia Actitudes
Geografía Ayuda escolar Esfuerzo
Otros Otras Otras Nivel de Aprendizaje
MODELO V
El medio Familia Alumno El docente La Escuela
Nivel económico Equilibrio pareja paterna Motivación Ayuda Clase social Cultura
Ubicación social Educación de los padres Nivel Recursos
Nivel cultural Cuidado/interés por el hijo Experiencia Docente Formación Modelos
Geografía Ayuda escolar Esfuerzo Otras
Otros Otras Otras Actitudes
Nivel de Aprendizaje
necesidades de los clientes. La implementación de un modelo de gestión de calidad
requiere el apoyo del equipo directivo para informar permanente a las personas
que trabajan en la organización sobre los principios que sustentan la calidad,
promover la creatividad, la innovación, reconocer y recompensar los logros y
evaluar permanentemente con el propósito de mejorar.
Uno de los beneficios de trabajar con una excelente gestión de calidad es
encontrar menos quejas y conflictos con los clientes; optimizar el uso de los
recursos; mejorar el clima laboral permitiendo mayor compromiso de las personas
con la organización y menor rotación de empleados. (LEPELEY, 2003: 7). El equipo
directivo de las instituciones educativas debe realizar una gestión administrativa de
calidad, asociada a una participación más directa de la comunidad educativa,
respondiendo de esta manera a las necesidades de la población. (CALVO, 2003: 8)
La institución escolar que se proponga generar procesos de calidad debe tener
como meta fundamental e inaplazable, una planeación permanente y no solo de
algunos procesos al iniciar el año escolar, los cuales quedan archivados en
múltiples documentos y son reemplazados por el sinnúmero de actividades
urgentes que se deben atender diariamente.
Para lograr ventajas competitivas y mantenerse como protagonista, requiere que
los directivos concentren sus energías en hacer innovaciones que conlleven a los
más altos niveles de calidad; con el propósito de lograr un conjunto de acciones
que sirvan de soporte para el mejoramiento de los procesos de la institución, los
cuales no suceden de un día para otro, sino que son parte de un esfuerzo diario y
permanente por mejorar. (GUTIERREZ, 2003: 97)
Las instituciones que avancen exitosamente, es porque logran entender que se
trata de un proceso a largo plazo, el cual inicia con el compromiso y liderazgo de
los directivos y se consolida cuando toda la organización interioriza el
mejoramiento continuo como actitud y estilo de vida para realizar el trabajo diario.
En la gestión administrativa de calidad no solamente los directivos son importantes
sino cada persona que hace parte de la institución:
“Cada una de las personas inmersas en el proceso son claves para alcanzar la calidad, tanto así que en los
próximos años las organizaciones de éxito serán las que puedan aplicar mejor la energía creativa de las
personas, hacia una transformación y mejora constante de la calidad, resultados, competitividad, servicios y
satisfacción del cliente; se debe aprovechar los talentos y capacidades de las personas que se tienen a
cargo, para lograr que piensen y se desempeñen conjuntamente con el máximo nivel de eficiencia”.
(ARISTIZABAL, 2003: 149)
La gestión de calidad tiene énfasis en las personas; confía en el ser humano y
tiene en cuenta la honestidad, la ética, la eficiencia, la responsabilidad y la
efectividad. Para lograrlo se debe recurrir a varias estrategias según las exigencias
actuales, una de estas es el uso de la inteligencia emocional, resaltando la
importancia de conocerse y quererse a si mismo para brindar lo mejor de sí a
quienes le rodean. (LEPELEY, 2003). Más que lo académico o los énfasis técnicos
que pueda brindar una institución, lo que la hace diferente es la confianza que los
estudiantes necesitan y pueden recibir de su escuela y de sus educadores.
- Una experiencia exitosa de calidad.
Algunos estudios realizados en Estados Unidos evidencian en su experiencia
algunas características determinantes en el éxito y la calidad:
- Un director dinámico y comunicativo con autonomía para llevar a la escuela
a la excelencia educativa.
- Metas escolares muy bien definidas y medibles.
- Educadores competentes y comprometidos, al ritmo de las nuevas
tecnologías.
- Estudiantes comprometidos, entusiastas y trabajadores.
- Participación comprometida de los padres de familia. (GERSTNER, 1996, 66-81)
Así mismo, se determinan siete estrategias que marcan un diferencial importante
en la calidad de estas escuelas con otras:
- “Establecer metas claras y medir el progreso hacia ellas
- Encontrar líderes y asignarles responsabilidades.
- Encontrar empleados de talento, invertir en ellos y recompensarlos.
- Invertir para aumentar la productividad de la escuela.
- Crear nuevas relaciones entre las escuelas, los padres y las comunidades
- Comprometer a los estudiantes.
- Recompensar el éxito, penalizar el fracaso.” (GERSTNER, 1996, 66-81)
Es importante que las instituciones educativas puedan poner en práctica estas
siete estrategias mencionadas anteriormente, adaptándolas a sus necesidades y
contexto.
Como se evidencia en el recorrido de este informe, la gestión de calidad es
integradora. No debe ser entendida en un sentido restringido, es decir, como el
desarrollo mecánico de un conjunto de nuevos procedimientos en los centros
escolares, por el contrario, está debe ser capaz de afrontar los retos actuales de la
educación a través de una reflexión sobre la organización, los procedimientos y los
contenidos educativos, que permitan articular una respuesta eficaz y satisfactoria a
las necesidades de todos los colectivos escolares y no sólo a las demandas de una
parte de ellos.
Los procesos de calidad encaminan todas sus acciones a un mejoramiento
constante, enmarcando al ser humano como parte central del quehacer educativo,
teniendo en cuenta su contexto y los recursos disponibles en este que propenden
por la motivación de la comunidad y la unificación de criterios, para posicionarse
dentro de una cultura de calidad que se evidencia en la razón de ser y los
principios institucionales puestos en práctica.
2.5.2. El PEI como herramienta que estructura la Institución Educativa. Cuando no
se sabe a qué puerto se dirige, todos los vientos son favorables. El lugar que
ocupa la comunidad en el desarrollo del PEI es fundamental; es un proceso
participativo y determinante, al estar ellos mismos involucrados en las experiencias
y problemáticas; por lo tanto se hace necesario la capacitación continua del
personal docente y de la comunidad en general, en función de las mismas
necesidades del proyecto educativo institucional.
El PEI trasciende sobre el desarrollo de todos los procesos del aula, haciendo
explícita la visión, misión y objetivos a través de una reflexión sobre los
procedimientos y resultados para mejorar la calidad de la actividad escolar.
(IKASTETXEA, 2002)
Según la revisión bibliográfica los autores realizan varias conceptualizaciones sobre
lo que es el Proyecto Educativo Institucional teniendo en cuenta el contexto en el
que se encuentra la Institución Educativa y agregan que es de vital importancia en
la medida en que constituye la carta de navegación de la institución. Algunas
definiciones sobre el proyecto educativo institucional son:
- La ley 115 de 1994, consagra el PEI, como innovación y lo realza como
política destinada a fortalecer la capacidad autoregulativa de las instituciones
escolares. En el artículo 73 se afirma:
“Para lograr la formación integral del estudiante se debe elaborar y poner en práctica un PEI, en el
que se especifiquen, los principios y fines del establecimiento, los recursos docentes y didácticos
disponibles, la estrategia pedagógica, el reglamento para educadores y estudiantes y el sistema de
gestión. Debe responder a situaciones y necesidades de los educandos, de la comunidad local, de la
región y del país: ser concreto, factible y evaluable, identificando la intencionalidad pedagógica.”
- El PEI representa la filosofía institucional y su misión, según las propias
circunstancias de cada centro y partirá de la misma concepción que se tenga
de la institución. Define la cultura institucional, la previsión de recursos y el
perfeccionamiento del personal. (GENTO, 1996)
- Es lo primero en una institución educativa; podría considerarse como la
piedra fundamental, instrumento de proyección hacia el futuro. De su
coherencia, originalidad, funcionalidad y relevancia depende en gran parte el
éxito. El proyecto pedagógico marca y legitima la finalidad de la escuela y
por su carácter inédito de resultado inicial incierto constituye una aventura.
(SCHLEMENSON, 1996)
- Es el marco teórico de referencia para evaluar la ejecución e intervención
del profesorado. (PEREZ, 1995)
- El PEI es una forma de organización escolar que cohesiona la estructura
organizacional. Plantea una posición en relación con nociones tales como
educación, escuela, pedagogía, aprendizaje, enseñanza, conocimiento,
desarrollo, procesos, evaluación, entre otros y establece formas de coordinar
acciones para realizar los fines de la educación. (PENAGOS, 1999)
- Es un documento guía de carácter ideológico – conceptual, el cual
representa la filosofía educativa. Es considerado como un ideario.
(GONZALEZ, 1998)
En síntesis, como características del proyecto educativo institucional los diferentes
autores resaltan: su capacidad para generar unidad, coherencia y pertinencia, en
una comunidad quien es la encargada de elaborarlo y llevarlo a la práctica. El
Proyecto Educativo Institucional es un documento teórico-práctico donde se
plasma lo que se quiere hoy para el mañana, clarificando y ofreciendo una visión
amplia hacia donde se dirige la institución, a través de unas estrategias de calidad
formuladas con la participación de toda la comunidad escolar que trabajan
mancomunadamente hacia un mismo fin, teniendo en cuenta las finalidades
educativas.
El PEI determina el rumbo y la potencialidad formativa de los factores que
intervienen en el proceso escolar: los valores o líneas axiológicas de la institución,
los contenidos a transmitir, las actividades y experiencias a realizar, la disposición
de técnicas, recursos y material didáctico y la adopción de unos criterios de
valoración de la actividad docente (GARCIA, MEDINA, R.1986).
En la elaboración del PEI se destacan dos momentos importantes: la investigación
y el diseño de éste. En el primero, se toma como objeto de estudio la organización
escolar y a partir de una reflexión sobre ésta, se definen los objetivos de acción.
En el segundo momento, apoyados en los resultados de la investigación, se
procede a la construcción del proyecto (CASTILLO, 1996: 33), lo que implica
trabajo en equipo, acompañamiento desde la dirección y compromiso con la tarea
a realizar. Se requiere de procesos de socialización, con metodologías
investigativas, que conduzcan a una interpretación objetiva de la realidad cotidiana
y extra cotidiana. (CORREA, 1997) Dicha construcción debe dar lugar a procesos
democráticos, a través de la participación de la comunidad educativa:
“Estas ideas encarnan, nuevamente, la vigencia de los principios de la filosofía de John Dewey, al marcar
como fundamental que la educación democrática debe ser parte de un proyecto institucional democrático de
la escuela, que involucre a los sujetos en una nueva experiencia de vida, incluyendo hasta las mismas
estrategias pedagógicas como recursos para la formación de hombres libres, verdaderamente republicanos,
miembros comprometidos de una comunidad que resuelve socialmente y colectivamente sus problemas.”
(RODRÍGUEZ, 2006)
A continuación se encuentran algunos de los aspectos más importantes en el
Proyecto Educativo Institucional:
- El PEI como respuesta a la demanda educativa dentro de la globalización y
la apertura en la sociedad el momento, considerando los cambios que ha
sufrido el sistema educativo; la validez de los continuos y cambiantes
modelos económicos y la presencia de grupos de poder e ideológicos cada
vez mas acentuados. (RAMIREZ, 2002). Es el PEI la oportunidad que tienen
los colegios de posicionarse como instituciones de calidad y competitivas en
el ámbito educativo.
- El Proyecto Educativo permite dar respuesta a las necesidades de la
comunidad educativa, cuya misión principal consiste en permitir a sus
miembros la apropiación de los códigos de la cultura, la reflexión sobre ellos
y su transformación. Se hace necesaria la construcción de proyectos
individuales que respondan a culturas diferentes, a modos distintos de
comportarse y a problemáticas desiguales.
- El Proyecto educativo permite la unidad y cohesión en los procesos
institucionales: la intencionalidad del PEI es la creación de una cultura
escolar, en donde se puedan llegar a acuerdos entre los miembros de la
comunidad, desarrollando códigos de comunicación efectiva para cumplir
con sus objetivos. Es el PEI, el que busca la cohesión y la pertinencia entre
diferentes procesos partes de un todo.
- El educador juega un papel fundamental en su construcción: El PEI ayuda
a rescatar el valor del educador como protagonista y líder, en el cual debe
buscar estrategias de organización académica que le permitan
reconceptualizar los referentes teóricos que enmarcan su gestión pasando de
ser ejecutor para asumir un rol más activo, (CASTILLO, 1996: 69). Este
aspecto es fundamental, si se tiene en cuenta que es el educador la persona
directamente responsable de los procesos formativos de enseñanza y de
aprendizaje.
- El PEI como expresión de la autonomía de la institución educativa: Dicha
autonomía intelectual y moral requiere ser construida desde el interior y esto
solo se logra a través de la participación de estudiantes, educadores,
directivos docentes, padres y madres de familia. La autonomía se entiende
como la capacidad y responsabilidad de la institución escolar de construir su
propio proyecto educativo, con una gestión que le permita trazar su
horizonte a mediano y largo plazo, dentro de los fines de la educación.
(PEREZ, 1998)
Para la construcción del PEI es de vital importancia tener en cuenta la planeación y
administración de procesos en un contexto de competitividad donde es
fundamental la autonomía escolar. El Proyecto Educativo adquiere sentido en su
concepción como instrumento que refleja la propia identidad de la institución, no
debe ser concebido como un fin, sino como un instrumento vivo que ha de
responder a las circunstancias continuamente renovadas de la institución escolar.
Por eso, no puede ser concebido como la materialización de una exigencia formal o
burocrática; su elaboración es el resultado de la reflexión conjunta y la fijación de
objetivos por parte de toda la comunidad educativa. En la medida en que el PEI
se fundamente en el contexto y que la institución responda a éste, van a lograrse
procesos de calidad significativos.
CAPÍTULO III
3. CONCEPCIONES Y PERCEPCIONES DE LOS ACTORES EDUCATIVOS
Este capítulo consta de cinco partes fundamentales a saber: primera aproximación
a partir de la reflexión individual sobre la Institución Educativa específica donde se
labora; percepciones de los diferentes actores educativos y el análisis de la relación
que se encuentra entre éstas; esquema fundamentado en la vivencia del equipo
investigador en el que se analiza las diferentes percepciones al interior de cada
Institución Educativa donde éste labora. Y conceptualizaciones dadas por
estudiantes de X semestre de Pedagogía Infantil de la Universidad de la Sabana.
Partiendo de lo anterior, se infieren las categorías dentro de las cuales se clasifican
las percepciones e ideas aportadas por los agentes investigativos con el fin de
aportar a la aproximación de la conceptualización de Institución Educativa a saber:
la Institución Educativa como comunidad, organización y espacio de formación.
Para llegar a las concepciones y percepciones de los actores educativos se llevó un
proceso de trabajo de campo partiendo de lo netamente intuitivo de los diferentes
agentes del equipo investigador. Lo que condujo a una conclusión fundamental;
que estas percepciones pueden clasificadas dentro de tres categorías
fundamentales: la institución educativa como comunidad, la institución educativa
como organización y la institución educativa como espacio de formación.
El trabajo de campo se inicia con una descripción personal de cada una de las
instituciones educativas donde los miembros del equipo investigador laboran a
saber: Colegio Jonnathan Swift, Centro Educativo Distrital Don Bosco III, Centro
Educativo Distrital Don Bosco I, Institución Educativa Distrital San Cayetano
Colsubsidio y Gimnasio los Caobos, a partir de una reflexión de su ser y su
quehacer. Posteriormente, se aplica un instrumento a los diferentes agentes
dentro de estas instituciones (directivas, educadores, padres de familia,
estudiantes y administrativos) a partir del cual se determina qué entienden éstos
por Institución Educativa y cómo estas concepciones se relacionen entre sí.
Posteriormente, se recopiló una serie de conceptos dados por las estudiantes de X
semestre de Pedagogía Infantil de la Universidad de la Sabana que surgieron de la
visita al Secretariado Social de Soacha que fueron analizadas y tabuladas con el fin
de encontrar convergencias y divergencias entre ellos y partiendo del análisis se
llegó a la categorización.
3.1. REFLEXIONES INICIALES DEL EQUIPO INVESTIGADOR
En este punto se pretende dar una descripción inicial de lo que son las
Instituciones Educativas en las que cada uno de los miembros del equipo
investigador labora con el fin de realizar una aproximación inicial de lo que la
Institución Educativa es en la realidad. El trabajador de cada institución, realizó
una reflexión del ser y quehacer de su institución desde el cargo que desempeña.
− COLEGIO JONATHAN SWIFT
El colegio Jonathan Swift es una Institución Educativa que pretende suplir las
necesidades de los estudiantes en su parte integral. Aunque su proyecto educativo
institucional se enfoca en una tendencia ambientalista, resaltando la importancia
del respeto y de diferentes valores, este proyecto educativo no se revisa desde
hace varios años. Por lo tanto, no tiene fundamentos fuertes que se adapten al
cambio y a las necesidades reales de la institución.
Se presentan incoherencias fuertes en cuanto la selección de educadores y nuevos
estudiantes pues no se tiene claro si es un colegio de integración especial o un
colegio “normal”. Esto puede ocasionar daño a diferentes personas de la
institución. Por lo anterior, esta institución tendrá que unificar políticas de selección
de acuerdo con la realidad y características propias del plantel. El colegio cuenta
con un buen equipo interdisciplinario que viene a ser de muy buena ayuda por el
perfil de estudiantes discapacitados que maneja.
“El colegio Jonathan Swift fue fundado hace 23 años como preescolar; posteriormente, empezó a trabajar
con los grados de básica y media, finalizando la primera promoción en el año 2004.
Se dividió en tres sedes: la sede de suba, en donde se encuentra primaria y secundaria; preescolar y otra
sede en donde asisten niños de la primaria y se trabaja con grupos más pequeños y en forma personalizada.
Cada sede cuenta con una organización estructurada en cuanto a rangos de autoridad, encontrándose la
rectora en la sede de Suba.
La institución involucró niños con discapacidad física y mental y con dificultades de aprendizaje, realizando
un proceso de integración escolar, con una duración de cinco años, el cual fue suspendido por las
dificultades que se presentaron y la falta de recursos físicos y humanos para atender estas dificultades de
forma oportuna y adecuada.
El colegio cuenta con un equipo interdisciplinario en donde se trabaja conjuntamente con Psicología,
Fonoaudiología y Terapia ocupacional y en forma integral se pretende desarrollar diferentes programas y
terapias individuales y grupales que suplan las necesidades de los estudiantes.
Los estudiantes que se acercan a solicitar cupo, por lo general cuentan con características muy parecidas de
aprendizaje a nivel familiar y de personalidad y son remitidos por especialistas que trabajan con dificultades
de aprendizaje y psiquiatras, que recomiendan el colegio por su forma de trabajo y por realizar integración
de niños especiales.
El Proyecto educativo institucional del colegio se enfoca hacia una tendencia ambientalista, resaltando la
importancia del respeto y de diferentes valores que enriquezcan la práctica educativa.
En el campo de integración, que pareciera que fuera la mayor fortaleza de la institución, no se encuentran
principios claros y definidos que logren guiar, tomar decisiones y planear estrategias que potencialicen aún
más esta área, aprovechando los recursos con los que se cuenta.
Los educadores que trabajan hoy en día con esta población, que llega a ser significativa en cantidad,
expresan no sentirse seguros con el manejo de la diversidad de estudiantes y metodologías y por lo tanto
dependen en gran medida del equipo interdisciplinario, que trabaja casi individualmente. Por otro lado, los
padres de estos estudiantes, tampoco se involucran en el proceso, y toda la responsabilidad termina en
manos de cuatro terapeutas, que aunque eficientes, no logran involucrar a la comunidad en este trabajo y
se encuentran con resistencia constante, desde el mismo PEI, que no tiene claridad de la forma de trabajo,
filosofía de la institución, expectativas y proyección.
Hoy en día, como psicóloga de la institución, estoy encargada de realizar el proceso de admisiones de
estudiantes y la selección de nuevos educadores.
En realidad estos dos procesos no cuentan con unas bases claras que permitan realizarlo en forma
coherente, y no se especifica lo que realmente el colegio quiere.
No se cuenta con el perfil del estudiante y no hay claridad si finalmente la institución trabaja en forma
integrada o es un colegio que no maneja este proceso y por lo tanto su PEI solo involucra estudiantes “sin
discapacidades”.
Se presentan incoherencias que en este momento del año escolar, en donde se están tomando decisiones
importantes para seleccionar nuevos estudiantes y educadores, no se sabe si lo debemos hacer para un
colegio de integración especial o un colegio “normal”.
Su proyecto Educativo Institucional, desde hace varios años no ha sido revisado y revaluado, por lo tanto no
hay fundamentos fuertes y que se adapten al cambio y las necesidades reales de la institución.
En cuanto a la evaluación del componente académico, se evidenció, el poco conocimiento del modelo
pedagógico que caracteriza la institución y se expresó trabajar en el aula escolar partiendo del criterio de
cada educador, desde su experiencia y formas de trabajo independientes.
Tener un lugar de trabajo, brinda seguridad a las personas, pero sería importante preguntarse si este grupo
de individuos se encuentran satisfechos, desarrollan al máximo sus capacidades y se sienten motivados y
con sentido real de pertenencia a su institución.
Con el tiempo y con el daño que se les puede ocasionar a diferentes personas de la comunidad educativa,
probablemente se llegará a la necesidad de un cambio y de innovar partiendo de realidades y características
propias.”2
− COLEGIO DON BOSCO III
El colegio Don Bosco III presta un servicio dirigido a niños y niñas de escasos
recursos y que su cuyas familias son de un nivel socio-cultural bajo. Sus
debilidades están fundamentadas en canales de comunicación poco asertivos
dentro de la comunidad. El Manual de convivencia no aplica en el contexto, no hay
trabajo en equipo.
“La Institución está conformada por un grupo directivo y otro de apoyo que la quieren sacar adelante
modificando todo el PEI para que esté acorde al contexto, y creando un manual de convivencia para la sana
convivencia de la comunidad educativa.
La Institución concebida por la comunidad Salesiana es Católica y tiene un convencimiento loable: Esta
institución no es una institución corriente sino que es la CASA en su sentido de hogar.
2
ABADÍA, Liliana. 2006
El servicio va dirigido a niños, niñas y juventud de escasos recursos en Concesión con la Secretaría de
Educación del Distrito Capital.
Fue inaugurado el 03 de Abril del año 2000 con una población de 458 estudiantes correspondientes a la
básica Primaria y Preescolar. Se encuentra ubicado en el barrio Codito (La Estrellita) localidad primera de
Usaquén extremo Nororiental de Bogotá, colinda al sur, norte y oriente con desarrollos de origen
clandestinos y al occidente con medios carentes de desarrollo urbano. A pesar de que se encuentra en
proceso de desarrollo constituye un alto riesgo para las viviendas. A nivel sociocultural se puede apreciar
que en gran parte las familias que constituyen esta comunidad provienen de las zonas rurales y provincias
de las cuales han sido desplazados trayendo sus propias costumbres y comportamientos, por lo tanto, el
nivel de escolaridad de la mayoría de los padres de familia sólo alcanza la primaria o secundaria y en
algunos casos, en un 15%, no saben leer ni escribir.
En la Institución Educativa se manifiestan los siguientes problemas:
− No hay políticas claras en cuanto al manejo de las normas de convivencia.
− Educadores con poco manejo de grupo y bastante permisivos, que no tienen una pedagogía apropiada y
dificultades en el manejo de las herramientas audiovisuales y tecnológicas.
− Altas tasas de embarazos tempranos, alcoholismo, drogadicción, desnutrición, crimen organizado.
− No hay un trabajo en equipo entre educadores y estudiantes.
− Agresividad colectiva a causa de la disfunción familiar y la baja calidad de vida.
− Debilidad en los procesos cognitivos.
Las debilidades están fundamentadas por el diálogo con educadores, estudiantes, administrativos y
directivos, evidencias comportamentales y estadísticas de desempeño escolar.
Para aportar a la solución de problemas se debe primero elaborar un manual de convivencia involucrando a
toda la comunidad educativa basados en el contexto en el cual se va a aplicar y dándolo a conocer para la
apropiación y aprobación.
En la Institución Educativa existen las siguientes fortalezas:
− El PEI de la Institución está recién reformulado ya que se presentó para autoevaluación a la Corporación
Calidad, por lo tanto se involucró a todos los estamentos de la comunidad educativa.
− La Institución está conformada por un grupo directivo y de apoyo que la quieren sacar adelante,
modificando todo para que el PEI esté acorde al contexto y crear un manual de convivencia para los
estudiantes de la institución.
La institución Educativa está basada o definida desde una concepción netamente católica salesiana, que no
significa Institución sino CASA.
Es una escuela incluyente y fundamentada en la amabilidad, el amor y la religión, conformada legalmente
por un gobierno escolar, rector, coordinador de convivencia y primaria, consejo directivo y demás
estamentos exigidos por la Ley.
Esta Institución Educativa es una escuela que educa para la vida y para el mejoramiento de la comunidad en
la que se encuentra inmerso.”3
− CENTRO EDUCATIVO DISTRITAL DON BOSCO I
En el centro educativo Don Bosco I las directivas no trabajan en equipo. No tienen
en cuenta la comunidad y esto hace que no se aproveche a los educadores en
3
VARGAS, Adriana. 2006
todo su potencial. No cuenta con espacios deportivos y no se observa una
integración de los padres de familia en pro de la institución. De igual forma se le
reconoce como fortalezas que trabaja con niños y niñas de escasos recursos,
haciendo énfasis en la educación artística y que su PEI es por objetivos.
“El C.E.D. Bosco I. La joya hace parte de otros cuatro colegios de calendario A, en jornada única de 6:45
AM a 3:30 PM. en la modalidad de concesión con la Secretaria de Educación Distrital de Santa fe de Bogota,
que tiene la Fundación educativa Don Bosco dirigida por el Padre Salesiano Javier Castaño. Esta ubicado en
la localidad de Ciudad Bolívar al sur de la ciudad, mas exactamente en la calle 80 a- sur # 18c-70, la
modalidad es académica con énfasis en educación artística (artes, danzas y música). Los niveles educativos
van desde grado 0 hasta el grado 11 de media vocacional: la población de estudiantes es de 1107 y el
número de educadores de 38, el personal administrativo es de 10.
La institución educativa CED Don Bosco I, solamente lleva cinco años de fundado, sus instalaciones fueron
construidas por el Distrito capital, con muy buenas especificaciones (pero con la deficiencia en espacios
deportivos) y dadas para su administración a la Fundación educativa Don Bosco. La institución cuenta con
todos los requerimientos legales, estamentos y/o componentes administrativos y pedagógicos.
Es de relevancia la calidad de sus educadores pues en mas del 85% poseen postgrados y los cuales se
encuentran en constante formación sobre la filosofía salesiana dada en el sistema Preventivo de Don Bosco,
que busca la inclusión del joven y el Asocianismo; para reevaluar los procesos y generar estrategias de
mejoramiento la Institución trabaja la metodología PIPO (Proyecto de Intervención por Objetivos) que
permite generar metas específicas en cuanto a los lineamientos institucionales; la aceptación y Good Will
que posee en la localidad; El trabajo hacia la comunidad a través de sus propio quehacer y convenios por
ejemplo con el SENA y el Bosco Obrero.
Dentro de las debilidades que se han podido evidenciar pueden ser: Falta de integración de los padres de
familia como organismo consultor y veedor de las actividades y procesos de la institución, pues se perciben
muy aislados y sin las herramientas necesarias para adelantar acciones efectivas en el mejoramiento del
colegio.
Otra posible debilidad es el no aprovechamiento de las cualidades de los educadores para alcanzar una
gestión eficiente y eficaz que repercuta en toda la institución, pues la mayoría de gestiones y directrices son
enviadas e impuestas por la Fundación como ente coordinador y director, pues en muchas ocasiones dichas
directrices no se pueden aplicar o no son adecuadas del todo por el contexto en el cual se encuentra
inmersa la institución”.4
− INSTITUCIÓN EDUCATIVA DISTRITAL SAN CAYETANO COLSUBSIDIO
El Colegio San Cayetano Colsubsidio presenta debilidades tales como el ingreso
permanente de educadores nuevos a los cuales no se les contextualiza sobre el
direccionamiento del plantel. Falta planeación en las actividades institucionales, el
clima organizacional no favorece el trabajo en equipo y no hay un seguimiento
continuo de procesos. En cuanto a sus fortalezas se reconoce que está dirigido a
4
JARAMILLO, Valentino. 2006
niños y niñas con escasos recursos, posee buenas instalaciones en cuanto a la
estructura tecnológica y didáctica. El PEI es construido por toda la comunidad, el
plan de estudios está organizado por ejes vertebradores y existe Escuela de
Padres.
“La institución educativa San Cayetano esta ubicada en la zona quinta de Usme, en el barrio de Juan Rey. El
90% de su población es de estrato 1 y el 10% de estrato 2. Las condiciones climáticas son extremas, pues
el intenso frío no es fácil de sobrellevar.
La Institución presenta las siguientes fortalezas:
−La infraestructura de la institución es muy grande y adecuada para atender a la numerosa población que
se encuentra en el sector. Cuenta con espacios tecnológicos y didácticos muy bien dotados.
−El PEI se ha construido con la comunidad educativa, existe el plan de estudios, desarrollado en ejes
temáticos, por áreas y niveles, sistemas de evaluación claros y un modelo pedagógico definido.
−La institución realiza un importante trabajo con la comunidad a través de proyectos y escuela de padres
permanente que busca capacitar a los padres de familia en diferentes oficios o artes.
Se presentan los siguientes problemas:
−La mayoría de procesos no tienen evaluación periódica ni seguimiento, por lo tanto las buenas
experiencias quedan solamente en el pasado.
−Falta más planeación anticipada de cada una de las actividades institucionales.
−El clima organizacional es difícil, situación que obstaculiza el desarrollo de los proyectos y el trabajo en
equipo.
−La rotación de educadores es continua, es decir, cada año son pocos los que quedan con la experiencia de
años anteriores y los procesos exitosos deben volver a comenzar.
Resulta difícil pensar en un concepto específico sobre la institución educativa, debido a la complejidad en la
que está inmersa y los múltiples procesos que abarca, sin embargo, se procurará hacer un primer
acercamiento a este concepto, teniendo en cuenta las características más importantes que atañen a una
institución escolar.
Al revisar cuidadosamente la descripción de la IED San Cayetano, se encontró uno de los aspectos más
relevantes: el contexto. La institución educativa es imposible pensarla fuera de un contexto, siempre está
inmersa en una comunidad, lugar y espacio donde las interrelaciones giran en torno a determinados
objetivos y metas originados en antecedentes comunes. En esta medida, el contexto nos crea un primer
panorama a seguir en la dirección de la institución.
Cuando se habla de contexto se debe tener en cuenta varios aspectos importantes:
−La institución educativa es un contexto construido por personas, ellos son los verdaderos protagonistas.
−La escuela es un contexto esencialmente social en el cual las interacciones personales conducen a la
construcción compartida del conocimiento.5
−Los contextos incluyen recuerdos, referencias, antecedentes que constituyen el punto de partida para
construir lo nuevo: es la dimensión histórica de la institución escolar. Son las experiencias individuales
y sociales las que determinan la configuración de metas, conductas y normas en cada persona.6
−La escuela como contexto sólo puede comprenderse en relación con los procesos de cambio que en ella se
generen. Definitivamente, la institución no se puede estancar en el punto de partida, debe proponer y
emprender acciones acertadas para el mejoramiento.
Un segundo aspecto importante de la institución y en especial de San Cayetano, es la educación incluyente,
en la cual se pretende integrar a todos los individuos en una determinada estructura social, con objetivos,
metas y comportamientos afines. En teoría, esto implica definir a cada alumno en forma personalizada, más
5
BATANAZ, Palomares Luis. Organización escolar: bases científicas para el desarrollo de las instituciones educativas.
Córdoba, 1998. P.225
6
BOLIVAR, A. La investigación biográfica – narrativa en educación. FORCE. Granada, 1997
por sus habilidades, que por sus deficiencias, pero al mismo tiempo queriendo implementar estrategias de
acción para dar solución a las mismas.
Sin embargo, en la práctica es mucho más complejo. En muchas ocasiones la escuela no está preparada
para asumir el reto del cambio frente a las situaciones que se le presentan.
En una comunidad como en la que se desarrolla San Cayetano, se presentas bastantes experiencias
complejas en la vida de los estudiantes día a día, que en ocasiones, la institución no está preparada para
atender y se queda sin saber que hacer frente a la realidad. Esta situación plantea un reto para la institución
llevándola a prepararse mejor día a día y brindar mejores herramientas para la solución de estos
conflictos.
En tercer lugar, la institución educativa debe actuar con un currículum abierto, adaptado a la diversidad de
los estudiantes y las estrategias específicas de acceso al conocimiento.
La institución educativa es una compleja estructura donde intervienen muchos actores y aspectos diferentes,
llevando a establecer procesos comunes, y al mismo tiempo personalizados para cada uno de sus
protagonistas. Esta inmersa en un contexto, que da forma a sus acciones de cambio. Esto último, insinúa
algo muy importante, la educación no tiene sentido si no se propone generar procesos de cambio en la
persona. La educación es un acto de amor y cada institución educativa debe tener éste como su principal
componente.”7
− GIMNASIO LOS CAOBOS
En cuanto al Gimnasio los Caobos, el equipo investigador concluye que no hay
lineamientos curriculares claros, da cabida a todas las tendencias y modelos
pedagógicos existentes lo cual es negativo. Aún no tiene una escuela de padres
más por falta de asistencia de los padres a las convocatorias que por una falencia
por parte del colegio. Falta comunicación asertiva dentro de la comunidad. Cuenta
con varias cualidades como: excelentes instalaciones dotadas de laboratorios y
salas tecnológicas, la puntualidad en los pagos a sus trabajadores.
“Fundado en el año 1989 por Felipe Diago Jabois, con la ayuda del padre Gabriel Giraldo S.J. cuenta con
1060 estudiantes de estratos altos. Ubicado en la vereda la Balsa en Chía, Cundinamarca.
Fortalezas:
− Posee unas excelentes instalaciones en las que se destacan amplias aulas tecnológicas, bibliotecas
sistematizadas y bien dotadas, laboratorio de física y química y zonas para la recreación y deporte.
− Es muy puntual con el pago de los salarios a los trabajadores, lo que muestra agradecimiento hacia ellos.
− Cuenta con un manual de convivencia
Debilidades:
− No existe un modelo pedagógico uniforme que vaya desde el grado 0 hasta el grado 11. Teniendo como
resultado el rompimiento brusco de los procesos entre Pre-escolar, Primaria y Bachillerato.
− No hay cohesión entre los diferentes estamentos por no existir una comunicación asertiva.
− Los padres no se ven interesados por lo que sus hijos hacen en el colegio, por lo que ponen todo el peso
de la educación en la institución.
− El P.E.I de la institución fue elaborado por dos directivas aproximadamente hace 6 años, y hasta este año
comenzaron los cambios en éste, pero sin tener en cuenta a toda la comunidad.
7
OCHOA, Andrea. 2006
El Gimnasio los Caobos es una empresa educativa donde se imparte educación formal en los niveles de
preescolar, básica y media cumpliendo estrictamente los lineamientos dados por la legislación colombiana.
Cree en los principios filosóficos, éticos, morales y religiosos de la Iglesia Católica con la intención de
fomentar valores que permitan una formación integral de los educandos orientando el conocimiento teórico
y práctico hacia la proyección futura de un país. Cuenta con un programa bilingüe.
Lo anterior está fundamentado en una misión, una visón, una historia, unas políticas y un proyecto
educativo institucional que en este momento se encuentran en evaluación y reforma ya que no respondían
claramente a las características y objetivos del colegio.
La institución educativa debería, teóricamente, regirse por algún modelo pedagógico específico. Sin
embargo, esta institución, en particular, muestra un enfoque “multipedagógico” ya que de acuerdo con el
nivel y el profesorado, se asume una postura u otra. El colegio no tiene claros los lineamientos netamente
pedagógicos que lo rigen.
Cuenta con unas instalaciones óptimas para el desarrollo de actividades académicas y deportivas.”8
8
ESTRADA, Martha Helena. 2006
3.2. PERCEPCIONES DE LOS DIFERENTES ACTORES DENTRO DE LAS INSTITUCIONES EDUCATIVAS
ACTORES INSTITUCIONES EDUCATIVAS ANÁLISIS
SAN CAYETANO
COLSUBSIDIO
JOHNATHAN SWIFT
C.E.D. DON
BOSCO I
GIMNASIO LOS CAOBOS C.E.D. DON BOSCO III
DIRECTIVOS
Es una entidad u
organismo para
la formación
integral y lo
producción de
conocimiento a
través de la
interdisciplinaried
ad y trabajo en
equipo.
Es el espacio
para aportar a la
formación de
cada persona a
nivel social,
emocional y
profesionalmente
.
Es una
organización en
continuo
crecimiento y
cambio, fruto de
la investigación y
la innovación a
partir de las
necesidades
especificas de la
comunidad.
Es un espacio
construido
específicamente para
intercambiar
conocimiento a través
de las relaciones con
los demás y con el
entorno, a través de
procesos planificados y
estructurados hacia un
mismo fin.
“Es un sitio destinado
a enseñar a los
jóvenes habilidades y
capacidades
suficientes para
enfrentarse a su
realidad, en forma
integral y con vocación
de servicio a la
comunidad.”
Espacio destinado
para construir
conocimiento que
servirá de base en la
creación de proyectos
de vida y adaptación
al entorno social e
intelectual”
Es un lugar donde
se trabajan los
diferentes PEI que
enmarcan la idea
de una formación
integral.
Es un espacio de
interacción entre
diferentes
personas con el
fin de formar el
futuro de un país.
Es un lugar donde
se desarrollan
procesos de
conocimiento a
partir del estudio
de áreas
específicas del
saber buscando
generar proyectos
de vida
satisfactorios para
los educandos.
“Institución educativa es un
lugar creado y pensado para
desarrollar procesos de
enseñanza-aprendizaje e,
inmerso en ello, crear y
fomentar valores.”
“Institución educativa es un
conjunto de estamentos que
conforman una comunidad y
están encaminadas al
desarrollo de procesos de
enseñanza-aprendizaje con un
sentido óptimo de calidad en
el cual se satisfagan las
necesidades de familias,
educandos, comunidad y
administración.”
“Institución educativa es un
lugar donde toda la
comunidad educativa se
involucra para alcanzar
objetivos formativos y
académicos en cada uno de
los estudiantes, teniendo en
cuenta los procesos de
desarrollo, basándose en el
PEI de la institución y
prestando un servicio de
calidad”
Es aquel lugar en donde una
persona con unos
conocimientos previos, es
recibida por otros individuos y
que a partir de un mutuo
compartir y una reflexión
permanente; uno aprende del
otro y/o termina
imponiéndose, por medio de
una metodología con la
intención de generar cambios,
dentro de un determinado
tiempo de permanencia en ese
sitio.
Es un lugar conformado por
personas con conocimientos
básicos que pretende formar
intelectual y moralmente a
otros para conseguir una
mejor calidad de vida.
Es la organización educativa
cuyo objetivo es desarrollar el
proceso de formación integral
del individuo teniendo en
cuenta como base las
diferentes áreas del
conocimiento cumpliendo con
los planes y programas
determinados por el MEN.
Los directivos
de las
diferentes
instituciones
concuerdan en
la idea de que
una institución
educativa es un
espacio de
formación
académica,
moral y
espiritual
(integral) que
se da
enmarcada
dentro de la
interacción
humana en
comunidad. Es
un lugar donde
se educa a
través de
procesos.
ACTORES INSTITUCIONES EDUCATIVAS ANÁLISIS
SAN CAYETANO
COLSUBSIDIO
JOHNATHAN
SWIFT
C.E.D. DON BOSCO I
GIMNASIO LOS
CAOBOS
C.E.D. DON BOSCO III
EDUCADORES
Es una
organización la
cual brinda una
formación
académica,
cultural y en
valores que
genera una
construcción
social,
produciendo
cambios en la
sociedad.
Es una
Institución que
presta un
servicio
educativo a la
comunidad,
ayudando a que
las personas
crezcan
intelectualment
e.
Es el lugar
donde se
transmite
conocimiento y
así mismo se
forma
integralmente a
cada persona.
Lugar que
cuenta con un
conjunto de
normas y
reglas, un
manual de
convivencia y
un equipo de
profesionales
competentes
en educación;
dedicado a
formar niños y
jóvenes.
Organismo
que cuenta
con una
misión clara,
con respecto a
la formación
integral del
estudiante.
Lugar en
donde se
desarrollan
procesos
cognitivos,
lingüísticos,
afectivos,
sociales y
motrices en el
ser humano
como
individuo
integral.
Es una organización donde se
articulan y se complementan
diferentes estamentos para
lograr un fin común, brindar una
educación de calidad a las
futuras generaciones, para que
tengan éxito en la sociedad y
engrandezcan al país.
Es una mezcla intencionada y
planificada de argumentos
pedagógicos y didácticos para
brindar un óptimo aprendizaje,
crecimiento espiritual, intelectual
y social a los individuos.
Es un lugar donde se imparte
una formación intelectual y
moral para que los estudiantes
adquieran unas competencias
que les permitan desempeñarse
en su vida futura, además que
sean personas de bien.
Es un recinto conformado por
estudiantes, padres de familia,
directivos y educadores con
propósitos y metas establecidas
en la construcción del saber,
mediante estrategias, proyectos
y competencias para proyectar
al estudiante hacia la vida con
herramientas suficientes para
afrontarlas y creando en ellos
valores, reforzando habilidades,
fortalezas y debilidades para su
vida futura.
Lugar en el cual
el conocimiento,
respeto, amor y
los valores son
parte
fundamental del
proceso.
Espacio para
compartir y
realizar un
desempeño a
nivel integral.
Entidad sin ánimo
de lucro dedicada
a formar niños,
jóvenes y/o
adultos, tanto en
las áreas
académicas como
en valores para
su crecimiento
moral, espiritual
y personal.
Lugar cuya
misión es formar
niños íntegros:
académica, moral
y espiritualmente.
Comunidad cuyos
fines trabajar en
pro de un bien
común buscando
un desarrollo
integral de los
estudiantes.
Centro o lugar en donde se forma
con un objetivo específico, con un
horizonte o pensum claro.
Organización que gestiona, organiza
y planea todos los procesos
educativos o de aprendizaje.
Lugar de formación o espacio donde
se transmiten conceptos y se forma
al individuo en valores para la vida.
Comunidad educativa la cual la
conforman todos lo que allí trabajan
y la comunidad (padres de familia,
vecinos).
Es un todo que genera y se
conforma la sociedad.
Es conjunto de instancias
administrativas que posee una
comunidad educativa para hacer
posible el quehacer de educar a sus
jóvenes.
Es un sitio donde se acoge, se brinda
y se imparten conocimientos,
valores, normas de convivencia para
poder desarrollar integralmente las
capacidades de quienes hacen parte
de ésta.
Es una empresa conformada por
varios estamentos.
Tiene misión y visión. La misión es
formar personas integrales, capaces
de crear conocimiento; y la visión es
de proyectar, llevar al estudiante a
que cree su proyecto de vida y
transforme su entorno y por ende el
país cambie positivamente.
Lo educadores
concuerdan con
los directivos en
la idea de que
una institución
educativa es un
espacio de
formación
integral dentro
de la
comunidad,
pero además
agregan la
concepción de
que es forjar un
futuro partiendo
de una realidad
actual latente.
ACTORES INSTITUCIONES EDUCATIVAS ANÁLISIS
SAN CAYETANO
COLSUBSIDIO
JOHNATHAN SWIFT
C.E.D. DON
BOSCO I
GIMNASIO LOS CAOBOS
C.E.D. DON BOSCO III
ESTUDIANTES
Una institución
educativa
transmite
conocimiento.
Un lugar para
estudiar y
conocer gente.
Un lugar donde
se enseña y se
aprende.
Es un lugar en donde
se reúnen diariamente
un grupo de personas
a aprender cosas
nuevas e interesantes
para luego poder
progresar en la vida”
Es un espacio de
convivencia y de lucha
por la autoridad.
“Es un lugar al que
toca asistir, para que
nos dejen ingresar a la
universidad, en donde
realmente
aprenderemos lo que
nos gusta”
Es un lugar donde
aprende y los
educadores me
enseñan cosas
nuevas, comparto
con mis
compañeras.
Es un sitio donde
me encuentro con
mis amigos para
aprender los
temas que mas
adelante me van a
servir en mi vida,
con ayuda de mis
educadores.
Es un lugar
destinado a la
educación y
aprendizaje,
compuesto por
educadores,
directivos y por su
puesto nosotros
que según nos
dicen somos el eje
fundamental de
todo lo que se
hace en el.
“Una institución educativa es
un plantel que tiene el fin de
educar a jóvenes y que ayuda
a proyectar la vida futura.”
“Una institución educativa es
la que busca en sí el bienestar
de sus estudiantes, no lucrar.
Busca dar bases sólidas para
ser buenos seres humanos,
para acabar con una sociedad
hipócrita y estúpida. Además
ésta para la vida en lo que
respecta a los valores.”
“ Una institución educativa es
un edificio donde se dan
conocimientos generales en
diferentes materias”
Es un reclusorio
Es un lugar donde nos
enseñan muchas cosas que
pueden servirnos para la vida.
Es un sitio en el que nos dan
clases y tenemos amigos.
Desafortunada
mente, los
estudiantes, en
general,
conciben la
institución
educativa como
un lugar donde
están obligados
a ir para ver
unas materias
sin sentido. Sin
embargo,
algunos
reconocen que
es un espacio
de crecimiento
y de proyección
para el futuro.
Ningún
estudiante
menciona nada
relacionado con
la estructura.
ACTORES INSTITUCIONES EDUCATIVAS ANÁLISIS
SAN CAYETANO
COLSUBSIDIO
JOHNATHAN SWIFT
C.E.D. DON
BOSCO I
GIMNASIO LOS CAOBOS C.E.D. DON BOSCO III
COMUNIDAD
Permite el
desarrollo físico y
mental de cada
uno de los
estudiantes.
Es el lugar donde
se enseñan
valores molares y
sociales, para
que en el futuro
sean personas de
bien.
Es una
comunidad amiga
donde se
contribuye al
mejoramiento de
la parte física e
intelectual de los
estudiantes.
Es aquel ambiente
estructurado, capaz de
suplir las necesidades
del estudiante en
cuanto a formación y
orientación integral.
Es un dialogo que se
realiza en una jornada
diaria entre el docente
y el alumno, con el fin
de aprender y
transmitir el
conocimiento.
Es un lugar donde
mi hijo se prepara
para el futuro
para que no le
toque tantas
dificultades como
me ha tocado a mí
por la falta del
estudio.
Es un sitio
destinado a la
educación de las
futuras
generaciones; Es
un colegio donde
los educadores
interactúan desde
cada materia con
os estudiantes
para darles las
herramientas
necesarias para
que se hagan
ciudadanos de
bien y preparados.
Es un lugar donde
interactúan
educadores y
estudiantes para
llegar al
conocimiento que
a los estudiantes
les abrirán las
fronteras del
saber.
“Institución educativa es un
conjunto de estamentos para
formar personas en aspectos
académicos, formación ética y
crear hábitos de vida. Grupo
de personas trabajando con el
fin de educar personas
reunidas en un lugar
específico donde se articulan:
el objeto del conocimiento,
normas, valores y reglas de
convivencia.”
“Institución educativa es una
instancia de la vida en donde
se cimientan los pilares de la
educación y se avanza en
procesos a nivel integral
engranando cada uno de los
estamentos de la comunidad
para formar seres capaces de
interactuar en una sociedad
con pensamiento crítico.”
Es un lugar donde se brinda la
posibilidad de estudiar.
Es un espacio de convivencia
entre estudiantes y
educadores quienes aprenden
y enseñan.
Un sitio de trabajo donde se
forman niños y jóvenes en
diferentes habilidades.
La concepción
de la
comunidad se
centra
especialmente
en el
crecimiento
académico y
moral que se da
dentro de las
instituciones
educativas. En
general, las
conciben como
un espacio
dedicado a la
formación de
niños y jóvenes
a través de la
instrucción y la
socialización.
Esquema No. 7 Percepciones de los actores educativos
(San Cayetano Colsubsidio – Jonnathan Swift. C.E.D. Don Bosco I y III, Gimnasio Los Caobos)
Se encuentra gran similitud entre lo que los directivos y los educadores entienden
por institución educativa, pero estos últimos agregan un componente pedagógico
formativo. La comunidad también da una perspectiva muy cercana a las anteriores.
Sin embargo, ésta es más utópica en el sentido de que refleja lo que se espera que
la institución haga en lugar de centrarse en lo que realmente es.
3.3. ESQUEMA FUNDAMENTADO EN LA VIVENCIA DEL EQUIPO INVESTIGADOR
Esquema No. 8 Mapa Conceptual comparativo
(San Cayetano Colsubsidio – Jonnathan Swift.
C.E.D. Don Bosco I y III, Gimnasio Los Caobos)
INSTITUCIONES EDUCATIVAS CONOCIDAS
Lugar donde se transmiten conocimientos, valores y se contribuye al mejoramiento de la sociedad
JONATHAN SWIFT
Debilidades Fortalezas
Desarticulación
curricular
El PEI no es acorde a
la comunidad y no se
ha reevaluado para
realizar cambios
Falta compromiso de
padres de familia
No existen criterios
ni estrategias para la
toma de decisiones
Grupo
interdisciplinario de
trabajo
Inclusión
discapacitados
Proceso de
integración
escolar
PEI con
tendencia
ambientalista
CED DON BOSCO I
Debilidades Fortalezas
No se
aprovecha el
potencial de los
educadores
Las directivas
no toman en
cuenta a la
comunidad
Falta integración
de los padres de
familia en pro de
la institución
Faltan
espacios
deportivos
Énfasis en
educación
artística
Inclusión a
niños de
escasos
recursos
PEI por
objetivos
GIMNASIO LOS CAOBOS Debilidades
SAN CAYETANO COLSUBSIDIO CED DON BOSCO III
Debilidades
No hay trabajo en
equipo
Fortalezas
Manual De
Convivencia no
aplicable al
contexto
Analfabetismo
en Padres de
Familia
Falta
comunicación
asertiva dentro
de la comunidad
Tiene un PEI
construido por
toda la comunidad
Inclusión a
niños de
escasos
recursos
Grupo directivo
comprometido
No hay
seguimiento
continuo de
procesos
El clima
organizacional no
favorece el
trabajo en equipo PEI
construido
por toda la
comunidad
Plan de Estudios
organizado por
ejes vertebradores
Existencia de la
Escuela de Padres
Debilidades
Falta planeación
en las actividades
institucionales
Fortalezas
Ingreso de
educadores
nuevos
Buenas
instalaciones que
dan estructura
tecnológica y
didáctica
Educación para
niños de
escasos
recursos
No hay un
modelo
pedagógico
uniforme
No hay cohesión
en los diferentes
estamentos
No existe la
escuela de
padres
Excelentes
instalaciones
Puntualidad en
los pagos a sus
trabajadores
Fortalezas
3.4. CONCEPTUALIZACIONES DADAS POR ESTUDIANTES DE X SEMESTRE DE
PEDAGOGÍA INFANTIL DE LA UNIVERSIDAD DE LA SABANA
Las estudiantes de X Semestre de Preescolar de la Universidad de la Sabana,
realizaron un acercamiento a la conceptualización de Institución Educativa desde
su propia perspectiva a partir de la visita realizada al Secretariado Social de
Soacha, Cundinamarca.
Sus definiciones sobre institución educativa son las siguientes:
CATEGORÍA
CONCEPTOS ESTUDIANTES DE X SEMESTRE DE PEDAGOGÍA
INFANTIL DE LA UNIVERSIDAD DE LA SABANA
Núcleo conformado por diversos factores (planta física, recursos,
personal competente, alumnas, comunidad etc.) que nace, crece y va
mejorando a través del tiempo a partir de la evaluación de su
quehacer y las necesidades del medio en que se desenvuelve.
Es un centro donde confluyen varias personas, donde cada una tiene
una función y una pretensión, es decir cada uno es un agente
educativo que es indispensable para el ejercicio del PEI.
COMUNIDAD
Es una comunidad que trabaja en pos del bienestar propio y de los que
le rodean, fortaleciendo las capacidades del individuo y proyectándolo
al servicio de los otros, para así mejorar su situación actual inmediata
y a distancia, es decir familiar, escolar, local, y por qué no nacional.
Dentro de esta comunidad se encuentran el cuerpo docente, cuerpo
administrativo, estudiantes, familias de los estudiantes y agentes
cercanos a la institución.
FORMACIÓN -
ORGANIZACIÓN
Es donde se inicia un proceso de investigación y estudio sobre temas
educativos, teniendo en cuenta los estudios que se van a implementar,
la administración y gestión que interactúa dentro de un grupo humano.
Básicamente una institución es un conjunto de personas, con interesas
propios y valores para lograr un objetivo y formar la cultura de la
institución. Esta debe tener: una función social especializada,
objetivos, un reglamento, establecimiento de rolas, una sede y una
estructura social.
ORGANIZACIÓN
Es el conjunto de acciones, que en apoyo de la estructura física,
talento humano, recursos materiales y comunidad hacen de ésta una
construcción de ejemplo para la sociedad, en beneficio de todos.
FORMACIÓN
Como un plantel integra, donde un conjunto de personas, con
intereses propios y concurrentes, con valores singulares y hasta
contrapuestos buscan un mismo objetivo o fin que es el bienestar de
todos en pro de una buena educación.
FORMACIÓN
Es el conjunto de personas, activas y reflexivas que participan en el
proceso de formación integral del ser humano encaminado hacia un
mismo fin, y poseedoras de sentido de pertenencia con la comunidad
educativa, lo que les permite ser y sentirse integrantes
comprometidas; capaces de ejercer de manera óptima diversas
funciones que contribuyen al mejoramiento continuo y a la
transformación de todas las personas que hacen parte del ella,
mediante la articulación en integración del desarrollo de experiencias
educativas, que favorecen el bien común, y donde confluyen un
sinnúmero de elementos que ayudan a cubrir las necesidades, las
expectativas y los intereses de cada uno de los integrantes y de su
contexto inmediato, estando siempre en el marco de una entidad
prestadora de servicios sociales de alta calidad.
FORMACIÓN
ORGANIZACIÓN
Es un establecimiento en donde se brinda educación, se ofrece
formación integral y aporta al perfeccionamiento de la persona, para
de esa forma generar progreso y avance en una sociedad
determinada. Cada institución educativa tiene un PEI.
ORGANIZACIÓN
COMUNIDAD
FORMACIÓN
Ésta nace con el objeto de ofrecer a la familia y a la sociedad una
educación de calidad, creativa e innovadora, con mejora permanente y
eficiencia empresarial. Siendo un conjunto de personas, con intereses
propios y concurrentes, con valores singulares y hasta contrapuestos,
con implicancias sociales, políticas, educativas y culturales. Teniendo
como característica objetivos, la distribución de funciones y roles, las
metas planteadas y su grado de eficiencia y flexibilidad como así
también el grado de integración de su personal. El pedagógico
didáctico de la institución educativa está dado por su ideario, por el
perfil de sus directivos, educadores o no y por las formas y métodos
que ellos utilizan para cumplir unos de sus principales objetivos
manifiestos como lo es el de enseñar, y por último se encuentra la
dimensión administrativa, entendido por ella el tipo de organización y
administración que adopta la institución, a los efectos de lograr su
cometido, caracterizándose en ello su mayor o menor apretura,
flexibilidad, relación y participación.
ORGANIZACIÓN
Es el constitutivo que describe a experiencia escolar teniendo en
cuenta todas sus dimensiones; liderazgo, la capacidad con la que
cuentan todos y cada uno de los agentes activos de una institución
para apoyar en este caso la formación humana, gestión, la innovación
que permanentemente se debe estar dando esto gracias a una
oportuna evaluación de los componentes del PEI y éste último es la
razón de ser de la comunidad educativa.
COMUNIDAD
FORMACIÓN
Es un lugar en el que se busca articular procesos, metodologías,
estrategias, procedimientos y recursos a fin de desarrollar en un grupo
de personas un sinnúmero de habilidades que le permiten alcanzar su
perfección.
COMUNIDAD
FORMACIÓN
Es un conjunto de personas que desean superarse a nivel personal y
profesional, que permite un proceso de formación donde se va
implementar, liderar y gestionar cambios para la mejora de cada
individuo o grupo.
Es el ente fundamental del proceso educativo pues es la encargada de
liderar y gestionar los proyectos adquiridos en cada área de trabajo.
Donde lo primordial es la formación integral de la comunidad.
FORMACIÓN Es el lugar en donde se llevan a cabo procesos de aprendizaje, de
formación y preparación, en la persona, para ser persona y ser capaz
de involucrarse a la sociedad aportando conocimientos y soluciones a
las problemáticas de la misma.
COMUNIDAD
Es aquella instancia en la que un equipo de personas capacitadas se
reúne para ofrecer a la comunidad la oportunidad de perfeccionar su
ser mediante el proceso de desarrollo y adquisición, no sólo de
conocimientos, sino de habilidades que les permita el desempeño
eficaz y eficiente en cada una de las esferas o ámbitos de la vida.
ORGANIZACIÓN
Es una organización social que encierra aspectos sociales, políticos,
educativos y culturales. Regida por normas y un aspecto administrativo
con el fin de alcanzar su horizonte (misión, visión, propósitos y
objetivos) a través de diferentes procesos pedagógicos.
COMUNIDAD
FORMACIÓN
ORGANIZACIÓN
Es un lugar donde hay muchos miembros con unas funciones, unos
deberes y derechos que hacen parte del establecimiento que deben ser
aceptados, respetando y aportando de esta manera a su
mejoramiento, donde la parte fundamental del trabajo es la formación
integral de personas, que tienen unas habilidades y destrezas a
desarrollar.
COMUNIDAD
Es el organismo o conjunto en general que está compuesto por:
personas con intereses propios fundando así una institución con unos
objetivos, principios claros, sin dejar a un lado el ambiente físico o
infraestructura que será la sede de la institución.
ORGANIZACIÓN
Es una organización que tiene unos objetivos, prioridades hacia la
educación de los estudiantes y de la misma institución además está
conformada por la educación: preescolar, básica y media.
FORMACIÓN
Es un lugar donde se propicia el aprendizaje y la formación de la
persona. Es necesario que la institución educativa no sólo se preocupe
por el intelecto de las personas sino que vean a éstas como seres
íntegros en los cuales se debe trabajar y formar de forma holística.
Esquema No. 9 Percepciones de la Institución Educativa
(Estudiantes X Semestre Pedagogía Infantil Univ. Sabana)
3.5. CATEGORIZACIÓN
Partiendo de todos los conceptos recogidos en el trabajo de campo. Se logra
identificar que las diferentes concepciones y percepciones de los actores
educativos con respecto a lo que la Institución Educativa es, se pueden clasificar
dentro de tres grandes categorías a saber: La institución Educativa como
comunidad, la institución Educativa como Organización y la Institución Educativa
como espacio de formación.
3.5.1. La Institución Educativa como comunidad. La idea de escuela como
comunidad se refiere a la reunión de personas que trabajan mancomunadamente
por un fin retroalimentándose para crecer de forma individual y colectiva
adquiriendo un compromiso con su entorno. La institución educativa es una
comunidad de personas configurada por agentes educativos: padres, estudiantes,
educadores, directivos, administrativos y auxiliares que tienen un propósito común.
Este propósito está basado en la ayuda mutua para hacer de la educación algo
agradable para todos los agentes. Es por esto que las instituciones trabajan en
comunidad, en la que esperan la ayuda de los padres en los métodos utilizados
para la enseñanza, y donde cada uno de los integrantes jugará un rol tan
importante que sin uno de estos la institución no funcionará como es esperado.
La institución como comunidad:
− Requiere de valores y respeto por los agentes actuantes.
− El educador juega un rol muy importante porque es uno de los actores que
con su ejemplo va a enseñar y a compartir relaciones sanas para lograr la
convivencia; va a mediar en la violencia y en el conflicto y da herramientas
para lograr una comunidad conciliadora.
− El sentido de comunidad de refuerza mediante el saber
− La institución como comunidad genera una cultura
La Institución Educativa como comunidad contiene tres aspectos fundamentales a
saber:
- La participación en diferentes niveles.
- La relación de la escuela con la comunidad y el contexto.
- Los problemas, la convivencia y los conflictos.
Conceptualizaciones que abordan la Institución Educativa como comunidad:
- “Núcleo conformado por diversos factores (planta física, recursos, personal competente, estudiantes,
comunidad etc.) que nace, crece y va mejorando a través del tiempo a partir de la evaluación de su
quehacer y las necesidades del medio en que se desenvuelve.
- Es un centro donde confluyen varias personas, donde cada una tiene una función y una pretensión, es decir
cada uno es un agente educativo que es indispensable para el ejercicio del PEI.
- Es una comunidad que trabaja en pos del bienestar propio y de los que le rodean, fortaleciendo las
capacidades del individuo y proyectándolo al servicio de los otros, para así mejorar su situación actual
inmediata y a distancia, es decir familiar, escolar, local, y por qué .no nacional. Dentro de esta comunidad se
encuentran el cuerpo docente, cuerpo administrativo.
- Ésta nace con el objeto de ofrecer a la familia y a la sociedad una educación de calidad, creativa e
innovadora, con mejora permanente y eficiencia empresarial. Siendo un conjunto de personas, con intereses
propios y concurrentes, con valores singulares y hasta contrapuestos, con implicancias sociales, políticas,
educativas y culturales. Teniendo como característica objetivos, la distribución de funciones y roles, las
metas planteadas y su grado de eficiencia y flexibilidad como así también el grado de integración de su
personal. El pedagógico didáctico de la institución educativa está dado por su ideario, por el perfil de sus
directivos, educadores o no y por las formas y métodos que ellos utilizan para cumplir unos de sus
principales objetivos manifiestos como lo es el de enseñar, y por último se encuentra la dimensión
administrativa, entendido por ella el tipo de organización y administración que adopta la institución, a los
efectos de lograr su cometido, caracterizándose en ello su mayor o menor apretura, flexibilidad, relación y
participación
- Es un conjunto de personas que desean superarse a nivel personal y profesional, que permite un proceso de
formación donde se va implementar, liderar y gestionar cambios para la mejora de cada individuo o grupo
- Es aquella instancia en la que un equipo de personas capacitadas se reúne para ofrecer a la comunidad la
oportunidad de perfeccionar su ser mediante el proceso de desarrollo y adquisición, no sólo de
conocimientos, sino de habilidades que les permita el desempeño eficaz y eficiente en cada una de las
esferas o ámbitos de la vida.
- Es el organismo o conjunto en general que está compuesto por: personas con intereses propios fundando
así una institución con unos objetivos, principios claros, sin dejar a un lado el ambiente físico o
infraestructura que será la sede de la institución.
- La institución educativa es un lugar organizado por medio de un PEI y un currículo el cual orienta hacia el
objetivo que la institución se ha trazado. La institución educativa es fundamental en la sociedad y el último
medio para transformarla y mejorarla. Por lo tanto esta debe trabajar en equipo (padres, educadores y
directivos) con el fin de formar personas integras, aquellas que serán el futuro de nuestra sociedad.
- Una institución educativa es una unidad conformada por un grupo de personas (administrativos, directivos,
educadores, estudiantes y padres de familia); incluye también un ambiente físico y un proyecto en común,
plateado para satisfacer las necesidades de una comunidad. Esta unidad trabaja con un compromiso común.
- Una institución educativa es un sitio ubicado en determinado contexto, con unas necesidades y problemas
en su entorno, la institución debe ayudar a solucionar los problemas de su entorno además de brindar una
educación integral, enseñar para la vida no para el momento ayudando así al desarrolle integral de cada
persona y contribuyendo a crear una mejor sociedad, con personas capacitadas e integras en su labor ya
que no se puede enseñar lo que no se tiene en si mismo.
- Una Institución educativa es una lugar en el que por medio de unas normas y propósitos específicos se
forman en valores y conocimientos a las personas; teniendo en cuenta que la institución se encuentra
conformada no solo por una estructura que la hace tangible sino por unas directivas, maestras y alumnas;
quienes en un trabajo conjunto buscan la perfección del ser humano.
- La Institución: es un establecimiento que vela por la formación de los estudiantes y el personal docente y
administrativo que trabaja en ella con eficacia y responsabilidad.
- La Institución educativa es un lugar de encuentro donde asisten los niños y niñas de una localidad cercana,
allí se va formando académicamente y a la vez el énfasis que se maneja.
- Una Institución educativa antes que nada es una comunidad, como tal lucha por un fin común, el grupo de
personas que la conforman deben trabajar arduamente teniendo como base el dialogo continuo, la
perseverancia y el amor por lo que hacen; Son un conjunto de personas que luchan por que sus estudiantes,
antes de ser formas de conocimientos, sean formadas como personas, seres individuales con diferentes
necesidades y expectativas, pero que aun así hacen parte de una comunidad y deben sentir el compromiso
por el progreso de dicha comunidad a partir de si mismas.
- La institución educativa es un lugar organizado por medio de un PEI y un currículo el cual orienta hacia el
objetivo que la institución se ha trazado. La institución educativa es fundamental en la sociedad y el último
medio para transformarla y mejorarla. Por lo tanto esta debe trabajar en equipo (padres, educadores y
directivos) con el fin de formar personas integras, aquellas que serán el futuro de la sociedad.
- Una institución educativa es una unidad conformada por un grupo de personas (administrativos, directivos,
educadores, estudiantes y padres de familia); incluye también un ambiente físico y un proyecto en común,
planteado para satisface.
- Una institución educativa, es aquella que trabaja por el bien común de la sociedad, sin importar raza,
genero, nivel socio-económico. Es aquella que se preocupa de ofrecer al hombre su realización personal
integral, desde todas sus dimensiones, para que a futuro sea una persona productiva para la sociedad.
- Una institución educativa es un centro que surge a partir de las necesidades de la comunidad a la cual se
quiere atender con el fin de generar y desarrollar habilidades conceptuales, sociales, culturales, y personales
que contribuyan a la transformación de una sociedad.
- Una Institución educativa antes que nada es una comunidad, como tal lucha por un fin común, el grupo de
personas que la conforman deben trabajar arduamente teniendo como base el dialogo continuo, la
perseverancia y el amor por lo que hacen; Son un conjunto de personas que luchan por que sus estudiantes,
antes de ser formas de conocimientos, sean formadas como personas, seres individuales con diferentes
necesidades y expectativas, pero que aun así hacen parte de una comunidad y deben sentir el compromiso
por el progreso de dicha comunidad a partir de si mismas.
- Una institución también debe velar por la integración de la familia como eje fundamental en el desarrollo de
todo estudiante y la autonomía de los estudiantes debe velar por que el personal administrativo y académico
sea capacitado día tras día y se sienta a gusto con el lugar en el que se encuentra.”9
3.5.2. La Institución Educativa como organización. La institución educativa es una
organización, es un sistema prestador de servicios que maneja un organigrama
con sus jerarquías y respectivos departamentos, para lograr orden y claridad en la
institución que comanda, manejando tiempos en un cronograma de actividades,
donde todo se planea con antelación para dar a los otros oportunidad de saber con
los tiempos que cuenta para organizarse y distribuir sus propios tiempos. Se
espera que en la organización, como su nombre lo dice, todo sea organizado para
poder planear, verificar y actuar como se evidencia en los procesos de calidad
total.
Se define el término organización como un sistema especializado en una tarea
específica para alcanzar metas con una estructura jerárquica, con un sistema de
9
Estudiantes X semestre de Pedagogía Infantil de la Universidad de la Sabana
comunicación y de miembros coordinados, que se ubican dentro de un entorno. En
educación está referida a una estructura, a sus políticas y leyes que ayudan a
regular al sistema escolar.
Existe la idea errada que la institución educativa como organización tiene una
estructura vertical, se centra en lo administrativo y en la función gerencial y se
limita únicamente a los educandos sin tener en cuenta la totalidad de la
comunidad ni el contexto. Dentro de la perspectiva de la institución como
organización, se tienen en cuenta, principalmente, los elementos administrativos
de ésta como lo pueden ser la instalaciones, el manejo de personal, la constitución
de estatutos y el componente administrativo del PEI.
Profundizando sobre esta concepción, se encuentra que la visión organizacional
puede, perfectamente, enlazarse con los componentes académicos y formativos
generando una organización integral que contemple todos los aspectos de la
escuela como sistema orgánico humano en el que todos sus integrantes formen
un equipo de trabajo organizado que se enmarque en un PEI integral estructurado,
a partir del cual se genere una cultura organizacional que la represente,
caracterice y dirija con el fin de lograr los objetivos de la institución educativa
como organización viva que se enmarca en una realidad social desarrollando una
formación integral, contribuyendo a la construcción de un proyecto de vida y
transmitiendo conocimientos, saberes prácticos, valores y virtudes.
Los estudiantes son en primera y en última instancia quienes determinan cómo
quieren aprender y cómo quieren implantar sus modos y modas lo que hace que el
quehacer de la administración sea un constante reto. Conceptualizaciones que
abordan la Institución Educativa como organización:
- Es un lugar en el que se busca articular procesos, metodologías, estrategias, procedimientos y recursos a
fin de desarrollar en un grupo de personas un sinnúmero de habilidades que le permiten alcanzar su
perfección.
- “Institución educativa: lugar de encuentro de un grupo de personas clasificadas en diversos niveles
educativos, en los cuales se desarrolla su formación con los intereses y necesidades de cada edad en
relación con los linimientos institucionales, reflejados en el PEI, haciendo significativo este proceso.
- Una institución también debe velar por la integración de la familia como eje fundamental en el desarrollo
de todo estudiante y su autonomía, debe velar por que el personal administrativo y académico sea
capacitado día tras día y se sienta a gusto con el lugar en el que se encuentra.
- Institución educativa: lugar al cual asisten personas en busca de una formación integral; Esta institución
tiene sus bases en un conjunto de normas y leyes enfocadas hacia el mejoramiento de las personas en
todas sus dimensiones.
- Una Institución educativa es una organización legalmente constituida, regida por unas normas y guiada en
sus labores por los parámetros establecidos dentro del PEI elaborado con la participación de la comunidad
educativa (educadores, padres de familia, estudiantes, personal administrativo, etc.) y que propende por
brindar formación y guiar el aprendizaje de valores, conceptos y habilidades útiles para la vida.
- Institución educativa: es una organización que se establece buscando un fin educativo formativo
estableciendo unos principios básicos con los cuales se pretenden regir estas mismas. Organización que
busca fomentar algo educativo, formador que busque el mejoramiento de la persona.
- Una institución educativa es un centro de formación educativo integral, que pretende proporcionar a los
estudiantes herramientas necesaria para elaborar un proyecto de vida individuales, social y profesional.
Una institución educativa cuenta con personal idóneo y profesional a nivel docente y administrativo que
forja y cubre las necesidades e intereses de los estudiantes, además se rige políticas y normativas tanto
institucionales como nacionales.
- La institución educativa es el ente encargado de la formación académica, moral, social, personal, etc., de
una persona. Requiere el cumplimiento, planeación, regulación, innovación, organización, capacitación y
compromiso por parte de toda la comunidad educativa. Debe tener principios, objetivos metas; es decir un
punto de partida y otro de llegada.
- Es el conjunto de acciones, que en apoyo de la estructura física, talento humano, recursos materiales y
comunidad hacen de ésta una construcción de ejemplo para la sociedad, en beneficio de todos.
- Es donde se inicia un proceso de investigación y estudio sobre temas educativos, teniendo en cuenta los
estudios que se vana a implementar, la administración y gestión que interactúa dentro de un grupo
humano. Básicamente una institución es un conjunto de personas, con interesas propios y valores para
lograr un objetivo y formar la cultura de la institución. Esta debe tener: una función social especializada,
objetivos, un reglamento, establecimiento de roles, una sede y una estructura social.
- Es un establecimiento en donde se brinda educación, en donde se da a formación integral de persona,
aporta al perfeccionamiento de la persona, para de esa forma generar progreso y avance en una sociedad
determinada. Cada institución educativa tiene un PEI.
- Ésta nace con el objeto de ofrecer a la familia y a la sociedad una educación de calidad, creativa e
innovadora, con mejora permanente y eficiencia empresarial. Siendo un conjunto de personas, con
intereses propios y concurrentes, con valores singulares y hasta contrapuestos, con implicaciones sociales,
políticas, educativas y culturales. Teniendo como característica objetivos, la distribución de funciones y
roles, las metas planteadas y su grado de eficiencia y flexibilidad como así también el grado de integración
de su personal. El pedagógico didáctico de la institución educativa está dado por su ideario, por el perfil
de sus directivos, educadores o no y por las formas y métodos que ellos utilizan para cumplir unos de sus
principales objetivos manifiestos como lo es el de enseñar, y por último se encuentra la dimensión
administrativa, entendido por ella el tipo de organización y administración que adopta la institución, a los
efectos de lograr su cometido, caracterizándose en ello su mayor o menor apretura, flexibilidad, relación y
participación.
- Es el constitutivo que describe la experiencia escolar teniendo en cuenta todas sus dimensiones; liderazgo,
la capacidad con la que cuentan todos y cada uno de los agentes activos de una institución para apoyar
en este caso la formación humana, gestión, la innovación que permanentemente se debe estar dando esto
gracias a una oportuna evaluación de los componentes del PEI y éste último es la razón de ser de la
comunidad educativa.
- Es el ente fundamental del proceso educativo pues es la encargada de liderar y gestionar los proyectos
adquiridos en cada área de trabajo. Donde lo primordial es la formación integral de la comunidad.
- Es una organización social que encierra aspectos sociales, políticos, educativos y culturales. Regida por
normas y un aspecto administrativo con el fin de alcanzar su horizonte (misión, visión, propósitos y
objetivos) a través de diferentes procesos pedagógicos.
- Es una organización que tiene unos objetivos, prioridades hacia la educación de los estudiantes y de la
misma institución además está conformada por la educación: preescolar, básica y media.
- La institución educativa es el ente encargado de la formación académica, moral, social, personal, etc., de
una persona. Requiere el cumplimiento, planeación, regulación, innovación, organización, capacitación y
compromiso por parte de toda la comunidad educativa. Debe tener principios, objetivos metas; es decir un
punto de partida y otro de llegada.
- La institución educativa es una comunidad prestadora de un servicio a una comunidad determinada, este
servicio se basa de acuerdo y con el propósito de solucionar una problemática o satisfacer una necesidad
determinada. La institución educativa es una empresa estructurada que se encadena en el trabajo de
cumplir unos fines, objetivos y metas establecidas.
- Institución educativa es una organización que busca el desarrollo de todas las dimensiones del ser humano
mediante diferentes estrategias pedagógicas.
- Institución educativa: organización que se encarga de llevar a cabo el proceso integral de cada persona
que esta involucrada a ella, de una forma experimental, vivencial y afectiva.
- Institución educativa: es una organización que se establece buscando un fin educativo formativo
estableciendo unos principios básicos con los cuales se pretenden regir estas mismas. Organización que
busca fomentar algo educativo, formador que busque el mejoramiento de la persona.
- Una Institución educativa es una organización legalmente constituida, regida por unas normas y guiada en
sus labores por los parámetros establecidos dentro del PEI elaborado con la participación de la comunidad
educativa (educadores, padres de familia, estudiantes, personal administrativo, etc.) y que propende por
brindar formación y guiar el aprendizaje de valores, conceptos y habilidades útiles para la vida.
- Institución educativa: lugar de encuentro de un grupo de personas clasificadas en diversos niveles
educativos, en los cuales se desarrolla su formación con los intereses y necesidades de cada edad en
relación con los linimientos institucionales, reflejados en el PEI, haciendo significativo este proceso.”10
3.5.3. La Institución Educativa como espacio de formación. La Institución
Educativa es un espacio de formación, en donde se propicia el aprendizaje y
el crecimiento individual en comunidad. Los hombres como seres inacabados
están en continuo mejoramiento y aprendizaje. En la comunidad educativa
todos sus agentes aprenden. Ese aprendizaje es de todos con todos sin
importar la diferencia de edad, etnia o credo. Es justamente aquí donde se
hace necesario la presencia de los valores para poder admitir la diferencia; es
aquí donde se habla de educación integral donde el aspecto volitivo es
decisivo para la formación del individuo.
La Institución Educativa como espacio de formación trabaja el sentido de
pertenencia hacia la misma institución, hacia los pueblos y hacia los países.
La institución educativa como entidad formadora está abierta a la
globalización y a la multiculturalidad. Se nutre de todas las culturas que le
quieran aportar y enriquecerla.
10
Ibíd.
Se entiende la formación en dos sentidos: el saber y el crecimiento personal y
espiritual. Se entiende esta combinación como formación integral. Es así que se
concibe a la escuela como el espacio para este crecimiento. Es en la escuela donde
se busca la consecución de saberes no sólo conceptuales sino también humanos y
por ello se poseen grandes expectativas frente a ésta. Es o debería ser función de
la escuela el crecimiento del hombre como persona humana que proyecte su ser
hacia una comunidad y un mundo cada vez menos humano y sensible.
El hombre puede formarse en varias dimensiones para poder estar en una
sociedad. La formación de estas habilidades básicas sólo pueden darse en la
Institución Educativa. Únicamente allí el niño puede formar su mente, voluntad y
motricidad, además de su capacidad socializadora. Es parte de la formación la
educación lúdica que viene a continuar la labor de aprendizaje del niño una vez
abandonado el paraíso del vientre materno. Es así como el niño continúa el
proceso de aprendizaje jugando; para desarrollar lo que los autores denominan
“la pre- ciudadanía” vista y definida por ellos como la base propia y el mismo
comienzo de la ciudadanía.
Conceptualizaciones que abordan la Institución Educativa como espacio de
formación:
- “Es donde se inicia un proceso de investigación y estudio sobre temas educativos, teniendo en cuenta los
estudios que se vana a implementar, la administración y gestión que interactúa dentro de un grupo humano.
Básicamente una institución es un conjunto de personas, con interesas propios y valores para lograr un
objetivo y formar la cultura de la institución. Esta debe tener: una función social especializada, objetivos, un
reglamento, establecimiento de roles, una sede y una estructura social.
- Como un plantel integra, donde un conjunto de personas, con intereses propios y concurrentes, con valores
singulares y hasta contrapuestos buscan un mismo objetivo o fin que es el bienestar de todos en pro de una
buena educación.
- Es el conjunto de personas, activas y reflexivas que participan en el proceso de formación integral del ser
humano encaminado hacia un mismo fin, y poseedoras de sentido de pertenencia con la comunidad
educativa, lo que les permite ser y sentirse integrantes comprometidas; capaces de ejercer de manera
óptima diversas funciones que contribuyen al mejoramiento continuo y a la transformación de todas las
personas que hacen parte del ella, mediante la articulación en integración del desarrollo de experiencias
educativas, que favorecen el bien común, y donde confluyen un sinnúmero de elementos que ayudan a
cubrir las necesidades, las expectativas y los intereses de cada uno de los integrantes y de su contexto
inmediato, estando siempre en el marco de una entidad prestadora de servicios sociales de alta calidad.
- Es un establecimiento en donde se brinda educación, en donde se da a formación integral de persona,
aporta al perfeccionamiento de la persona, para de esa forma generar progreso y avance en una sociedad
determinada. Cada institución educativa tiene un PEI.
- Ésta nace con el objeto de ofrecer a la familia y a la sociedad una educación de calidad, creativa e
innovadora, con mejora permanente y eficiencia empresarial. Siendo un conjunto de personas, con intereses
propios y concurrentes, con valores singulares y hasta contrapuestos, con implicancias sociales, políticas,
educativas y culturales. Teniendo como característica objetivos, la distribución de funciones y roles, las
metas planteadas y su grado de eficiencia y flexibilidad como así también el grado de integración de su
personal. El pedagógico didáctico de la institución educativa está dado por su ideario, por el perfil de sus
directivos, educadores o no y por las formas y métodos que ellos utilizan para cumplir unos de sus
principales objetivos manifiestos como lo es el de enseñar, y por último se encuentra la dimensión
administrativa, entendido por ella el tipo de organización y administración que adopta la institución, a los
efectos de lograr su cometido, caracterizándose en ello su mayor o menor apretura, flexibilidad, relación y
participación.
- Es un lugar en el que se busca articular procesos, metodologías, estrategias, procedimientos u recursos a fin
de desarrollar en un grupo de personas un sinnúmero de habilidades que le permiten alcanzar su perfección.
- Es un conjunto de personas que desean superarse a nivel personal y profesional, que permite un proceso de
formación donde se va implementar, liderar y gestionar cambios para la mejora de cada individuo o grupo.
- Es el ente fundamental del proceso educativo pues es la encargada de liderar y gestionar los proyectos
adquiridos en cada área de trabajo. Donde lo primordial es la formación integral de la comunidad.
- Es el ente fundamental del proceso educativo pues es la encargada de liderar y gestionar los proyectos
adquiridos en cada área de trabajo. Donde lo primordial es la formación integral de la comunidad.
- Es el lugar en donde se llevan a cabo procesos de aprendizaje, de formación y preparación, en la persona,
para ser persona y ser capaz de involucrarse a la sociedad aportando conocimientos y soluciones a las
problemáticas de la misma.
- Es un lugar donde se propicia el aprendizaje y la formación de la persona. Es necesario que la institución
educativa no sólo se preocupe por el intelecto de las personas sino que vean a éstas como seres íntegros en
los cuales se debe trabajar y formar de forma holística.
- La institución educativa es un lugar de crecimiento intelectual y personal en donde por medio de la
formación integral se logra el fin último de toda educación, la felicidad.
- La institución es una parte fundamental de la educación es una base donde parte la educación inicialmente
es donde una persona hace parte como ser educador. Todas las partes de la institución hacen parte muy
importante procurando el desarrollo tanto intelectual como físico para llegar al desarrollo integral.
- La institución educativa es una entidad de formación integral que se preocupa por el bienestar de la
comunidad en especial de la mujer para que esta tenga un mejor y óptimo desempeño dentro de la
sociedad y por supuesto dentro de la familia, en esta institución se generan acciones para el desarrollo de la
misma.
- Una institución educativa, es aquella que trabaja por el bien común a nuestra sociedad, sin importar raza,
genero, nivel socio-económico. Es aquella que se preocupa de ofrecer al hombre su realización personal
integral, desde todas sus dimensiones, para que a futuro sea una persona productiva para la sociedad.
- Una institución educativa es un centro que surge a partir de las necesidades de la comunidad a la cual se
quiere atender con el fin de generar y desarrollar habilidades conceptuales, sociales, culturales, y personales
que contribuyan a la transformación de una sociedad.
- Una institución educativa es un centro en el cual además de impartir conocimientos y saberes se desarrollan
e integran las diferentes capacidades, habilidades y destrezas de cada persona aprendiendo a ser líder y
autónomo en su que hacer pedagógico y personal. Por otro lado, se integran todas las dimensiones del
desarrollo para lograr en cada persona un crecimiento tanto académico como espiritual.
- Institución educativa es una organización que busca el desarrollo de todas las dimensiones del ser humano
mediante diferentes estrategias pedagógicas.
- Institución educativa: organización que se encarga de llevar a cabo el proceso integral de cada persona que
está involucrada a ella, de una forma experimental, vivencial y afectiva.
- Institución educativa: es un lugar educativo donde se desarrollan las dimensiones de sus estudiantes,
buscando seres buenos y espirituales que reconozcan y mejoren sus debilidades para convertirse en
personas de bien que ayuden a mejorar su sociedad.
- Institución educativa: prepara a los estudiantes con conocimientos en las áreas educativas y a la vez logra
que cada persona se prepare para su futuro, dando así formación en valores, conceptos y ayudas
económicas, buscando seres integrales.
- Institución educativa: es la que brinda una formación integral a las personas interesadas en su formación
educativa.
- Una Institución educativa, en donde se busca generar un conocimiento por medio de una formación integral
del ser.
- Institución educativa: lugar donde una persona se forma integralmente en todas sus dimensiones.
- Institución educativa: recinto de carácter educativo que busca la formación integral de personas, generando
un impacto social.
- La institución educativa es un lugar de crecimiento intelectual y personal en donde por medio de la
formación integral se logra el fin último de toda educación, la felicidad.
- La institución educativa es una entidad de formación integral que se preocupa por el bienestar de la
comunidad en especial de la mujer para que esta tenga un mejor y óptimo desempeño dentro de la
sociedad y por supuesto dentro de la familia, en esta institución se generan acciones para el desarrollo de la
misma.
- La institución educativa es el ente encargado de la formación académica, moral, social, personal, etc., de
una persona. Requiere el cumplimiento, planeación, regulación, innovación, organización, capacitación y
compromiso por parte de toda la comunidad educativa. Debe tener principios, objetivos metas; es decir un
punto de partida y otro de llegada.
- Una institución educativa es un centro de formación educativo integral, que pretende proporcionar a los
estudiantes herramientas necesaria para elaborar un proyecto de vida individuales, social y profesional. Una
institución educativa cuenta con personal idóneo y profesional a nivel docente y administrativo que forja y
cubre las necesidades e intereses del estudiantado, además se rige políticas y normativas tanto
institucionales como nacionales.
- Una institución educativa es un centro en el cual además de impartir conocimientos y saberes se desarrollan
e integran las diferentes capacidades, habilidades y destrezas de cada persona aprendiendo a ser líder y
autónomo en su que hacer pedagógico y personal. Por otro lado, se integran todas las dimensiones del
desarrollo para lograr en cada persona un crecimiento tanto académico como espiritual.
- Institución educativa: es un lugar educativo donde se desarrollan las dimensiones de sus estudiantes,
buscando seres buenos y espirituales que reconozcan y mejoren sus debilidades para convertirse en
personas de bien que ayuden a mejorar su sociedad.
- Institución educativa: prepara a los estudiantes con conocimientos en las áreas educativas y a la vez logra
que cada persona se prepare para su futuro, dando así formación en valores, conceptos y ayudas
económicas, buscando seres integrales.
- Institución educativa: es la brinda una formación integral a las personas interesadas en su formación
educativa.
- Una Institución educativa, en donde se busca generar un conocimiento por medio de una formación integral
del ser.
- Una Institución educativa es una lugar en el que por medio de unas normas y propósitos específicos se
forman en valores y conocimientos a las personas; teniendo en cuenta que la institución se encuentra
conformada no solo por una estructura que la hace tangible sino por unas directivas, educadores y
estudiantes; quienes en un trabajo conjunto buscan la perfección del ser humano.
- Institución educativa: es un centro enfocado a la transmisión de nuevos saberes a los estudiantes para
formarlos y acercarlos a la sociedad.
- Institución educativa: lugar donde una persona se forma integralmente en todas sus dimensiones.
- Institución educativa: lugar al cual asisten personas en busca de una formación integral; Esta institución
tiene sus bases en un conjunto de normas y leyes enfocadas hacia el mejoramiento de las personas en
todas sus dimensiones.
- La Institución: es un establecimiento que vela por la formación de los estudiantes y el personal docente y
administrativo que trabaja en ella con eficacia y responsabilidad.
- Institución educativa: recinto de carácter educativo que busca la formación integral de personas, generando
un impacto social.
- Una Institución educativa es un lugar donde se forman estudiantes de acuerdo con el proyecto educativo
institucional de la misma. Además, se basa en la misión y la visión de la misma. Una institución educativa no
solo forma a los estudiantes académicamente sino para la vida, es decir, para convivencia en comunidad.”11
3.5.4. Conclusiones el Equipo Investigador. En cuanto a la definición de
institución educativa, ésta se hace diferente dependiendo de la persona que la
ofrece; sin embargo, se puede determinar que en común, se toma como un
espacio tanto físico, como inmaterial, en donde existe una organización
intencionada de diferentes recursos. Es una entidad con una misión establecida, en
11
ibid
donde se destaca la importancia del ser humano, su integridad, formación,
construcción, proyecto de vida, vocación y objetivos enriquecedores para el
individuo, la comunidad y las relaciones entre éstos.
Existen rutinas claras, espacios definidos de tiempo para la realización de
diferentes actividades, reglas y parámetros de comportamiento, dentro de
principios de convivencia, trabajo en equipo e interdisciplinariedad entre los
profesionales que aportan en esta labor. Además de las relaciones entre personas,
se transmite un conocimiento que aporta al cumplimiento de la misión, a través de
la preparación para el futuro, el desarrollo de competencias y la capacidad para
enfrentarse a la realidad. El aprendizaje se da a través de las relaciones entre los
miembros de la comunidad (diálogo continuo), de la investigación constante y la
innovación en una organización que es cambiante y dinámica.
Adicionalmente al desarrollo de procesos de enseñanza-aprendizaje, se construyen
proyectos partiendo de las necesidades tanto de la persona, como de la
comunidad, a través de la planeación, estructuración y articulación entre diferentes
estamentos que trabajan coordinadamente y a la luz de una visión.
Analizando la Institución Educativa, ésta se puede definir como un espacio, lugar,
organización, organismo o sistema, en donde se brindan actividades diversas en
las áreas: social (convivencia), afectiva y cognitiva, según las necesidades de los
estudiantes y contando con tiempos determinados. Además proporciona medios
materiales: espacios y objetos, como referencias y modelos.
Busca el desarrollo personal y la autonomía, a través del dominio del conocimiento
para resolver problemas, formular planes, desarrollar nuevos conocimientos, crear
técnicas e instituciones y fortalecer habilidades sociales que les permita adaptarse
a las nuevas tecnologías. La Institución Educativa, facilita además el trabajo en
equipo y las relaciones sociales y desarrolla capacidades de los individuos teniendo
en cuenta la diversidad.
Es un espacio en donde todo momento es educativo, cuenta con una organización
determinada en donde sobresalen habilidades comunicativas y relaciones
interpersonales, a través de diseños curriculares encaminados hacia una misma
dirección y en donde se llevan a cabo procesos de planificación para tomar
conciencia de la intencionalidad que preside la intervención y prever las
condiciones más apropiadas para alcanzar los objetivos propuestos. Es una
organización que aprende.
CAPÍTULO IV
4. HACIA UNA CONCEPTUALIZACIÓN DE INSTITUCIÓN EDUCATIVA
El presente informe pretende recoger las conclusiones a las que llegó el equipo de
investigación en cuanto a la aproximación a una conceptualización de institución
educativa fundamentándose en los hallazgos bibliográficos y en el trabajo de
campo realizado.
Las conceptualizaciones recogidas en el trabajo de campo, se pueden sintetizar en
las siguientes afirmaciones:
− La Institución Educativa es un organismo para la formación integral y el
conocimiento a través de la interdisciplinariedad y el trabajo en equipo.
− Es una organización en continuo crecimiento y cambio.
− Es un espacio para interactuar conocimientos interrelacionándose a través
de procesos planificados y estructurados hacia un mismo fin.
− Es un sitio destinado a enseñar habilidad y desarrollar capacidades.
− Espacio destinado a construir conocimiento.
− Espacio de interacción con el fin de formar el futuro de un país.
− Lugar donde se desarrollan procesos, buscando generar proyectos de vida
satisfactorios para los educandos.
− Lugar creado y pensado para desarrollar procesos de enseñanza -
aprendizaje e inmerso en ello crear y fomentar valores.
− Conjunto de estamentos que forman una comunidad encaminada al
desarrollo de procesos de calidad en la cual se satisfagan las necesidades de
familias, estudiantes, comunidad y directivos.
− Es un servicio educativo donde las personas crecen.
− Espacio para compartir y realizar un desempeño integral.
− Comunidad que trabaja por un bien común por medio del desarrollo de
procesos.
− Organización que gestiona, organiza y planea todos los procesos
educativos o de aprendizaje.
− Es un todo que genera y conforma una sociedad.
− Sitio donde se acoge se brinda y se imparte lo que respecta a los valores.
− Es una comunidad amiga donde se contribuye al desarrollo físico y al
crecimiento intelectual.
− Ambiente estructurado capaz de suplir las necesidades del estudiante en
cuanto a formación y orientación integral.
− Instancia de la vida donde se cimientan los pilares de la educación y se
avanza en procesos a nivel integral.
− Lugar donde se brinda la posibilidad de estudiar.
− Es un espacio de convivencia entre estudiantes y educadores quienes
enseñan y aprenden.
− Sitio de trabajo donde se forman niños y jóvenes en diferentes habilidades.
Partiendo de la recopilación bibliográfica, de la categorización dada por los agentes
educativos y de las conclusiones elaboradas a partir de las percepciones de los
diversos actores educativos, el equipo investigativo concluye en la siguiente
definición de Institución Educativa:
La institución educativa es una comunidad que aprende dentro de un sistema
organizacional humanístico comprendido por una estructura administrativa y
académica que se recoge en un proyecto educativo institucional, el cual debe
desarrollarse a través de un equipo de trabajo participativo liderado por el rector y
en el cual tienen cabida todos los miembros de la comunidad tanto interna como
externa. Ésta tiene como fin el desarrollo integral de los estudiantes con una
responsabilidad de impactar el entorno inmediato y de poder atender y responder
a las necesidades y exigencias de la globalización a través de un plan de gestión
de calidad.
El proceso para llegar a esta aproximación conceptual, desde el punto de vista
bibliográfico, se inició con la elaboración de mapas conceptuales realizados a partir
de las lecturas y de los RAES que sobre éstas se elaboraban. A medida en que se
enriquecía el conocimiento sobre el tema, los mapas fueron complejizándose para
llegar, finalmente, a uno sólo que recogía las ideas fundamentales de todo lo leído.
(Ver esquemas N° 10, 11, 12, 13, 14)
Toda labor educativa está dirigida a un estudiante que es, en definitiva, un ser
humano. Por esta razón cualquier tendencia educativa ha de estar basada en el
hombre ya que es por él y para él que se define. Lo anterior lleva a asumir,
directamente, que la visión o concepción de lo que la persona humana es en todos
los aspectos definirá el camino a seguir para su educación de acuerdo, también
con el contexto en el que se desenvuelve.
La institución educativa es una comunidad que aprende dentro de un sistema
organizacional humanístico sustentado por una estructura administrativa y
académica que se recoge en un proyecto educativo institucional, el cual debe
desarrollarse a través de un equipo de trabajo participativo liderado por el rector y
en el cual tienen cabida todos los miembros de la comunidad tanto interna como
externa. Ésta tiene como fin el desarrollo integral de los estudiantes con una
responsabilidad de impactar el entorno inmediato y de poder atender y responder
a las necesidades y exigencias de la globalización a través de un plan de gestión
de calidad.
Un factor fundamental en la institución educativa es la humanización. Las
tecnologías abruman al hombre y lo desvirtúan en el sentido de que se está
llegando al límite de pensar que la máquina y la tecnología pueden reemplazarlo.
Se requiere de un proceso de sensibilización ante la naturaleza y la persona
humana, recordando, permanentemente, que el hombre es, ante todo, persona
humana y, como tal, posee ciertas características que le son inherentes como el
razonamiento, el sentimiento y la conciencia.
Dentro de la institución educativa existen relaciones entre todos los que la
conforman. Lo que hace que exista una comunidad es que haya unos
compromisos, reglas y valores compartidos, creados por todos los que la
componen y expresados en la construcción de un proyecto educativo institucional
que funciona como fundamento principal y columna vertebral de ella, siendo éste
un instrumento de organización y creación social.
Ahora, concentrándose en el tema, la institución educativa es una comunidad que
aprende, hay que decir que lo que se denomina comunidad no está compuesto
únicamente por los miembros que pertenecen a la institución, sino también por
todos los que la rodean, permitiendo así la construcción colectiva y el impacto
social y transformador del entorno que se espera de esta.
Esquema N° 10 Conceptualización Inicial de Institución Educativa
Equipo Investigador
INSTITUCIÓN EDUCATIVA
ORGANIZACIONAL
ENFOQUE
HUMANÍSTICO
La Institución educativa es una organización.
La Institución educativa tiene una estructura
vertical
La Institución educativa tiene un énfasis
administrativo.
La Institución se dirige a la comunidad educativa
únicamente.
Se desconoce la importancia del PEI
Se centra en la función gerencial
La institución educativa es una comunidad en
continuo crecimiento de todas las partes
involucradas.
La Institución educativa tiene una estructura
horizontal.
La Institución educativa tiene un énfasis social
La Institución educativa se dirige a toda la
comunidad, interna y externa, que la circunscribe
Se centra en el recurso humano.
Se fundamenta en el PEI
La IE es
Estructura
Énfasis
La IE se dirige
La definición se centra en
PEI en la definición
Esquema N° 11 Conceptualización secundaria de Institución Educativa
Equipo Investigador
INSTITUCIONES
EDUCATIVAS
Pero siempre un centro
educativo tiene
objetivos establecidos en
relación
con la formación de un
colectivo de estudiantes
Entidad social, con sentido de
pertenencia, capaz de formular
participativamente propósitos
relacionados con el desarrollo de
sujetos y la transformación de los
códigos de la cultura; con el fin de
alcanzar el mejoramiento de la
calidad en la vida.
El Centro Escolar puede analizarse a
su vez desde los subsistemas que lo
conforman: cultura y ambiente
escolar, estilos de liderazgo, forma
de concretar el currículum,
características de los educadores y
estudiantes, entre otros.
“La escuela tiene que ser, tanto por sus
educadores, como por sus directivos
una institución capaz de armonizar
tendencias sociales divergentes, a fin
de alcanzar los más altos niveles de
cooperación y comprensión humana,
tal como el autor lo expone bajo
diferentes aspectos.”
Esquema N°12 Conceptualización terciaria de Institución Educativa
Equipo Investigador
INSTITUCIONES
La institución educativa sigue
siendo considerada como el sitio
donde se aprende y donde se logra
que los procesos educativos se
hagan cada vez más complejos y
ricos en posibilidades.
La institución educativa adquiere un
nuevo significado, con la
responsabilidad de trabajar por
mejorar tanto su entorno como sus
relaciones internas y la urgencia por
facilitar el acceso a una mejor
calidad de vida de los ciudadanos.
La Institución Educativa se puede
definir como un nicho cultural que
maneja un conjunto de ideas,
conceptos operaciones, valores,
etc., inmerso en un determinado
ambiente y en un momento
histórico específico.
Las instituciones educativas son entes con
personalidad pues cada una elabora sus
proyectos educativos y curriculares de
acuerdo a un plan de educación
reglamentario fijado por el Ministerio de
Educación pero al interior de cada uno se
trabaja de acuerdo con las necesidades
socioculturales y en concordancia también
va la exigencia en la preparación
educador.
La institución educativa es un ente
propiciador de cambio en cuanto
afecta a los sujetos para quien es
creada en su cultura y moralidad.
Es una
Cuyos objetivos son
Potenciando
Es
Desarrollando
Conformado por
INSTITUCIÓN EDUCATIVA
Organización viva que enmarca una realidad social.
Desarrollo de la formación integral
Capacidades y habilidades
Contribuir a la construcción de un
proyecto de vida
Transmitir conocimientos, saberes
prácticos, valores y virtudes
En pro de la comunidad
P.E.I.
Visión
Misión
Filosofía
Valores
Normas
Esquema N° 13 Conceptualización cuaternaria de
Institución Educativa
Equipo Investigador
Que posee
Genera
Cultura organizacional
A través de
Procesos de direccionamiento
Aplicado a unEncabezado por
Planeación
Gestión
Control
Evaluación
Equipo de trabajoRector
Habilidades
gerenciales
Toma de decisiones
Solución de
problemas
Liderazgo
Recursos humanos
Administración
Finanzas
Academia
Capacitación
Motivación
Comunicación y
habilidades sociales
Liderazgo y trabajo
en equipo
Gestión por
competencias
Modelo de
gestión
Currículo
FORTALEZAS
Se encuentra en
proceso de adquirir y
desarrollar estas
habilidades
administrativas.
LEGISLACIÓN EDUCATIVA
PLANEACIÓN GESTIÓN CONTROL ORIENTACIÓN
PEI
Proyecto Educativo Institucional
DEBILIDADES
Hay fallas en estos
procesos que
debilitan todo el
sistema.
DEBILIDADES
El PEI no es coherente con la
realidad – práctica.
Su construcción no parte de
necesidades y lo realizan pocas
personas.
FORTALEZAS
Sirve de guía para la toma de
decisiones y solución de problemas.
Se encuentra en proceso de
autonomía del PEI.
Construcción de
fundamentos, creencias,
valores, misión y visión
Se sugiere la creación de un PEI
Identidad
Guía y orientación
INSTITUCIÓN A INSTITUCIÓN B INSTITUCIÓN C INSTITUCIÓN D
Las diferentes Instituciones deben crear procesos de relación
entre ellas, con otras instituciones y con la familia
DEBILIDADES
- Cada Institución tiende a ser
independiente con dificultades
para relacionarse, asociarse y
mantener alianzas, con otras
instituciones y el entorno.
- Dificultad para involucrar y
relacionarse con la familia.
FORTALEZAS
- Las diferentes Instituciones cuentan con
la orientación de un Estado y una
legislación.
- Cuentan con oportunidades de relación
e interdependencia con el entorno.
Es una
Esquema N° 14
Conceptualización
Quintenaria
Equipo
Investigador
INSTITUCIONES EDUCATIVAS
Organismo
Sistema
Organización
Asamblea
Consejo o Junta directiva
Es un
Compuesta por
DEBILIDADES
ESTRUCTURA VERTICAL
No es una estructura sistémica,
es rígida
FORTALEZAS
ESTRUCTURA VERTICAL
Hay una organizaciónCoordinador General
Rector
Coordina – Planea Evalúa – Analiza - Orienta
En ProcesoFaltan estos procesos lo que se refleja en
todo el sistema
Talento Humano Área Pedagógica Área Administrativa Gestión del Conocimiento
DEBILIDADES FORTALEZAS
- Falla en procesos de
comunicación, motivación.
- Dificultad en el ambiente
organizacional.
- Capacidades que no se
aprovechan.
- No hay capacitación.
- Dificultades de trabajo
en equipo.
- No se plantea un
proyecto de vida individual
ni organizacional.
- No se desarrollan
habilidades de liderazgo.
Capacidades que no se
aprovechan.
- No se delegan funciones.
- Personas creativas y
competentes.
DEBILIDADES FORTALEZAS
- Currículo desarticulado con el
PEI.
- Dificultades en planeación
curricular.
- No hay capacitación en
metodología y manejo de
grupos por parte de los
educadores.
- El currículo no se adapta a
las necesidades.
- No hay un modelo
pedagógico claro y común
- Poca atención en problemas
de aprendizaje
- Pocos procesos de
investigación.
- Debilidad en la construcción
de programas de apoyo y
seguimiento académico.
- La evaluación del currículo no
es continua y no se desarrollan
proyectos de mejoramiento.
Educadores y
comunidad con
voluntad de
cambio.
-Información
desactualizada
- Mal manejo de la
información.
- No se aprovecha la
información disponible
para mejorar.
- Dificultades en el
manejo de la
bibliografía.
- Recursos financieros
incoherentes con las
necesidades educativas.
- No se utiliza el espacio físico
en beneficio de la comunidad.
- Los recursos físicos no
suplen las necesidades
educativas.
- Poca vinculación con otras
instituciones.
DEBILIDADES
Financieros y físicos
DEBILIDADES FORTALEZAS
-Se está empezando a
implementar la
tecnología.
- Hay mayor conciencia
de las necesidades
tecnológicas.
Desarticuladas y poca coherencia con el PEI
Fallan en procesos de retroalimentación – autoevaluación
y capacidad para realizar un diagnóstico estratégico.
La organización no es un sistema. Cada parte difiere
de la otra y sin tener en interrelación.
Resultados
No se trabaja por el interés de una sola persona, sino que se desarrolla en pro de
una comunidad formando una cultura relacional y sistémica, en donde todo se
interrelaciona y al fallar una de sus partes repercutirá en todo su funcionamiento.
Se dice que la institución educativa es una organización en el sentido de que su
estructura parte de una división de tareas, de responsabilidades y funciones. Está
conformada por un conjunto de personas que tienen reglas y normas establecidas,
para el cumplimiento de objetivos comunes. Los vínculos y la relación entre los
hombres en cuanto a la formación de sociedad y comunidad, a través de un
carácter sistemático de la educación – educación organizada – son muy
importantes.
La institución educativa no es una organización más porque tiene unas
características y funciones totalmente diferentes a las organizaciones
empresariales; tiene su propia identidad, ya que es una organización que forma a
la sociedad, siendo allí donde se le brindan las bases cognitivas, sociales, afectivas,
culturales y volitivas al ser humano que más adelante se integre a ésta.
Es por eso que frente a los diversos y complejos cambios que hoy en día presenta
la Institución Educativa, su estructura debe ser flexible. Los diferentes estamentos
deben poder relacionarse, sin temor a perder la posición de autoridad, asumiendo
diferentes funciones y tomando decisiones en consenso para el bien de la
comunidad.
La Institución Educativa debe ser participativa tanto interna como externamente,
todos los miembros de la comunidad educativa deben tener voz y voto. Siendo
consecuentes con la globalización y el enfoque sistémico, la estructura interna
debería reestructurarse para que la participación y comunicación sea bidireccional
aportando al crecimiento integral. Actualmente, se nombran internamente
mecanismos de participación como el gobierno escolar y personería, entre otros,
pero lastimosamente muchas veces no cumplen las funciones para las que fueron
creados por miedo a la delegación del poder, dificultades al trabajar en equipo, la
planeación, ejecución y seguimiento de las actividades programadas y por el afán
de cumplir con las actividades urgentes y no importantes
Es importante para la Institución Educativa integrar todos los estamentos
organizacionales, teniendo una visión totalizadora de la comunidad que permita
relaciones más humanas y menos técnicas y enfocadas exclusivamente hacia la
productividad. Se asume que la acción educativa es la de una formación integral
donde se tengan en cuenta todos los aspectos de lo que es el ser humano: “el
espíritu, la inteligencia, la voluntad, la dimensión cultural,...la dimensión social,
motora y afectiva”12
De esta manera, cualquier área de aprendizaje o desarrollo
estará atendiendo a la forma y a la materia del hombre, su cuerpo y su alma.
Desde la perspectiva educativa, el hombre, en cuanto es educable, necesita que se
le generen condiciones que le permitan formarse. Además, el énfasis de la
educación, para que pueda ser formativa, debe estar enfocada al interior de quien
se educa para que éste haga una construcción consciente del saber que se
extienda durante toda la vida, estando siempre abierto y permeable a nuevas
experiencias que le permitan conocer y conocerse con el fin de dirigir la propia
vida.
La educación tiene como fin último la formación integral de personas, pero es allí
donde se debe preguntar ¿para qué?, pues en este sentido es que el entorno y la
bidireccionalidad juegan un papel fundamental. Se educan personas para que
formen parte activa de una sociedad y un mundo cambiante y productivo que está
12
BARRIO Maestre, José María. Elementos de Antropología Pedagógica. Cap. 2 p73
perdiendo su humanidad. Por esto último es vital que la comunidad aprenda, para
que continúe el proceso de crecimiento del entorno pero sin perder de vista los
valores y demás elementos que permiten la convivencia y el desarrollo humano
dentro del contexto productivo.
Los valores, dentro de la formación conocida y reconocida por todos, eran un eje
que se daba por naturaleza. Era propio de los estudiantes adquirir conciencia por
el comportamiento y principios de funcionamiento de la vida, asumiendo,
conscientemente, la responsabilidad sobre los propios actos. Lo anterior se daba
acompañado también de una formación y conformación familiar muy sólidas. Las
familias solían reunirse, conocerse y compartir. En la actualidad, se encuentra que
la gran mayoría de los niños y jóvenes viven solos en un mundo que los satura con
información, tecnologías y aproximaciones a una ciudadanía global.
Este cuestionamiento inicial y su análisis es pertinente particularmente en la
actualidad, donde se ha perdido la dimensión de lo que es el ser humano y se está
desesperadamente buscando regresar a las raíces de lo que es ser hombre, razón
por la cual las nuevas tendencias educativas que se dan en las instituciones
actuales están fortaleciendo el trabajo humanístico, el saber integral y la
sensibilización a través del arte y la cultura buscando así, la formación de hombres
íntegros y de bien que puedan aportar a una sociedad sedienta de educación.
La experiencia, la sabiduría, la espiritualidad, la conciencia, la autonomía, etc., son
factores que ya le son indiferentes a la juventud a menos que se realice una
profunda concientización y ejercicio de formación, para lo cual se requiere de una
reestructuración del sistema educativo. No se puede continuar enfatizando en la
formación académica a través de la exposición de miles de contenidos; sino que
hay que realizar un trabajo de sensibilización y de formación que vaya más allá de
la instrucción como tal.
Por otra parte, la educación es, fundamentalmente, auto educación. El hombre se
educa a sí mismo consciente o inconscientemente, no hay nada ni nadie externo
que pueda formarlo sin su propio consentimiento y voluntad por aprender. La
voluntad es inherente al hombre y ésta debe formarse en busca de la mejora
personal construyendo virtudes que lleven a la confianza, lo cual va a conllevar a
la mejora en las propias capacidades y en la relación con el exterior, generando
hábitos. Algunos de estos hábitos pueden denominarse como virtudes.
“La persona virtuosa es, por tanto, la que vive en plenitud desde el vigor de sus
capacidades; la que obra persistentemente desde su voluntad y según su libertad,
creciendo y perfeccionándose.”13
Lo anterior conduce a pensar que el hombre
puede adquirir su virtud únicamente desde la libertad manejada con el fin de
buscar el bien a través de la formación.
El hombre es libre de dirigir su voluntad hacia cualquier camino y este es uno de
los fundamentos mayores para que la educación sólo pueda estar en función de la
persona humana. La formación solamente puede darse “Partiendo, contando y
culminando con la libertad personal”14
. Quien se forma es el hombre y por tanto
los formadores deben partir de esta premisa apuntando hacia el centro de la
persona humana que es su libertad. Por ello, más importante que la inteligencia, lo
fundamental es la voluntad del educando para entender las enseñanzas. En la
educación no aplica la idea de que el educando funciona por la acción del
educador sino precisamente todo lo contrario: el educando funciona por y desde sí
mismo.
13
ALTAREJOS, Francisco. La formación humana: naturaleza y sentido. Universidad de Navarra. p 8.
14
Ibid., p 4.
El educador y el entorno son únicamente una guía y un acompañamiento, el
hombre sólo puede formarse desde sus propias capacidades para poder manejar
autónomamente su proceso que conduzca hacia un proyecto que se proponga
creando una identidad como persona íntegra donde reconozca todas sus
dimensiones. Es aquí donde el hombre debe reflexionar sobre sus experiencias y
sobre los conocimientos que adquiere a través de la praxis, logrando educarse a sí
mismo con el acompañamiento de otros.
En síntesis, la educación sólo puede estar en función de la persona humana
porque ésta es libre, abierta y responsable de su propio proceso formativo ya que
de ella parte y en ella culmina la educación. A través de ésta, se pretende
fortalecer y formar el potencial que tiene el ser como individuo en sí mismo y como
parte de una sociedad.
Si se desconoce la identidad y las características propias del hombre, la educación
perdería su funcionalidad por que se quedaría sin fondo y sin soporte para
conformarse. A lo largo de la historia, la tendencia educativa y la formación han
estado estrechamente ligadas a la visión antropológica del hombre partiendo de
los preceptos sociales y culturales marcados por cada época. Los enfoques
curriculares han estado siempre dirigidos a las necesidades humanas ya que es
para y por el hombre mismo que se educa sin importar si la finalidad última es
servirse a sí mismo o a una sociedad. En últimas, se trata de “capacitarlo” y esto
sólo se logra teniéndolo en cuenta como eje.
El ser humano es abierto y la educación funciona como creadora de este ser,
orientando hacia la humanización, por tanto el hombre se desarrolla haciendo su
vida y creciendo como individuo, dándose forma y buscando su “auténtico ser.”15
15
GAITAN RIVEROS, Carlos. Tres palabras sobre formación: Formación, aproximaciones a su sentido. 2001. p 29
Sólo educando en función de la persona humana se logran los procesos culturales
y sociales que conduzcan a los fines buscados por la formación y la educación. El
hombre debe descubrir sus propias potencialidades y adaptarlas al medio en el que
se desenvuelve, ya que “El ser humano concreto se socializa y la vez se
individualiza en entornos culturales específicos.”16
Quienes están encargados de formar y educar, han de prepararse para la realidad
que los jóvenes viven en la actualidad a través de diversos medios. Es fundamental
que el educador conozca y reconozca la realidad para así poder comprender el
universo en el que se desenvuelven sus estudiantes. La capacitación permanente,
el trabajo social y demás actividades que refuercen el sentido social y formador de
la educación, son responsabilidades fundamentales que debe asumir la sociedad
adulta para poder preparar a los jóvenes para futuro.
Aunque el enfoque de la institución educativa no debe ser dirigido únicamente a la
productividad, si se puede afirmar que la gestión educativa es una empresa en
todas las dimensiones; se fundamenta, desarrolla y subsiste por el hecho de que
el hombre, a lo largo de toda la vida y la historia, ha buscado y busca el
conocimiento, y no solamente en el sentido del saber, sino también en cuanto a la
formación y la comprensión de su existencia, su misión y su relación con el mundo
que le rodea. Es la institución educativa quien brinda al ser humano del modo mas
completo la respuesta a su necesidad en la búsqueda del conocimiento; para que
esta respuesta sea eficaz es necesario generar procesos administrativos y de
calidad, tal como lo haría la empresa.
Teniendo en cuenta lo anterior, se podría ver la empresa educativa como travesía,
ya que se encuentra que la educación ha recorrido un largo camino que continuará
16
Idib., p. 30
con la búsqueda de mejoramientos y transformaciones que le permitan al hombre
un mayor conocimiento de sí mismo y de su contexto. Se ha investigado mucho y
aun queda mucho por encontrar, ya que el hombre al estar en constante
transformación demanda de la educación cambio e innovación permanentes. Toda
esta transformación es lo que se puede denominar la gestión educativa.
Si la empresa educativa no corresponde a lo que la sociedad y el individuo
necesitan y esperan sencillamente fracasará, y no logrará su fin ni formativo ni
empresarial, por tanto lograr un sistema que satisfaga los requerimientos implica
una gestión inmensa que involucre en primer lugar, un estudio del hombre actual:
cómo es, cómo se desenvuelve, qué conoce, qué desconoce, cuál es su posición
dentro de la sociedad, en fin, que contemple todos los aspectos antropológicos del
ser. Partiendo de este estudio debe diseñarse una estrategia pedagógica que
permita educar a ese hombre en todas sus dimensiones: conocimientos, valores,
relaciones sociales, etc.
Refiriéndose específicamente a la empresa en su dimensión económica, se
encuentra la aparición de cantidades asombrosas de instituciones que ofrecen el
mejor medio para aprender, todas con enfoques y visiones curriculares diferentes
que surgen directamente de la concepción y de la corriente de quienes las crean.
Lo anterior genera una inevitable competencia por el conocimiento y el saber
eficaz además de la lucha por un posicionamiento dentro de una sociedad
buscando destacarse por formar el mejor modelo de persona.
Sin embargo, se destaca que la organización de la institución educativa debe
transformarse; debe girar en torno a los verdaderos fines de la educación, en lugar
de desarrollarse solamente alrededor del dinero; aunque éste sea necesario para
subsistir, en realidad es la formación del ser humano el fin último de la educación.
La verdadera gestión de la calidad educativa se encuentra cuando una institución
opta por responder a las necesidades humanas de quienes allí estudian o laboran,
además de su entorno al cual deben tener en cuenta y enriquecer mediante la
labor educativa. La calidad parte de una serie de principios como el liderazgo, el
trabajo en equipo, la consciencia de procesos y en particular, de la significación.
Los procesos de gestión de calidad permiten tener claridad en el horizonte,
pensando y repensando la escuela, poniendo orden en la casa. Cualquier proceso
que tenga significado para quien lo realiza y quien recibe su producto será de
calidad. En otras palabras: si algo es significativo, hay que hacerlo bien y cada vez
mejor, lo cual beneficia al ejecutor y a quienes le rodean como receptores de su
labor.
Si la gestión empresarial educativa se genera y funciona dentro de estos
parámetros buscando, obviamente, la investigación y actualización continúa, puede
garantizar un producto educativo de calidad del cual se beneficien educandos,
educadores, administradores y demás personas que puedan llegan a intervenir en
el proceso.
Para llegar a un producto educativo de calidad es indispensable propiciar la
construcción de equipos, los cuales potencializan al individuo, creando en él
sentimientos de afiliación y permitiéndole explotar sus habilidades y superar sus
debilidades. Es a través del encuentro con el otro que se fomenta el espíritu
emprendedor, se construyen lazos se solidaridad, cooperación y amistad para
lograr las metas propuestas, creando así una cultura organizacional que ofrece
pautas de convivencia, determinados valores, códigos de comunicación y estilos
de trabajo favorables para todos.
En la actualidad el mundo está tendiendo a eliminar las fronteras y límites
posibilitando espacios de relación con el mundo exterior, es por tanto que la
globalización exige a la institución educativa la creación de mecanismos que le
permitan acercarse a otras comunidades generando redes sociales de ayuda y
colaboración mutua, eliminando los conceptos de competencia y egoísmo entre
ellas para generar sistemas abiertos de crecimiento y renovación, fortaleciendo así
la igualdad de oportunidades. Lo cual exige desde el director el desarrollo de
habilidades gerenciales que le permitan manejar conceptos fundamentales
relacionados con las TIC’s, comunicándose de una forma diferente con el mundo
que lo rodea (familia, universidad, empresa, sector productivo, gobierno, colegio,
entre otros).
Ahora, hay que pensar en educar de acuerdo con el entorno, ya que sólo así se
podrá garantizar un futuro con mayores desarrollos tecnológicos e investigativos,
pero también con una mayor conciencia de sociedad, cooperación y humanidad.
Hoy en día la educación formal se está enfrentando a situaciones muy complejas
debido a las influencias que el entorno tiene en ella. Se está en un mundo
cambiante, globalizado, consumista, comercial y agresivo dentro del cual los
sistemas y tradiciones educativas ya no tienen vigencia ni aplicabilidad.
El punto básico aquí no es instruir sobre lo bueno y lo malo o desvirtuar, a través
de la educación, los procesos que se están dando en el mundo. Se trata de
orientar a los niños y jóvenes hacia el manejo de los nuevos sistemas y tecnologías
dentro de un mundo globalizado. El ideal, es que se haga conciencia de la realidad
social y cultural del entorno tanto próximo como lejano con el fin de formar para el
desarrollo y desempeño dentro de éste, generando un proyecto de vida.
El proyecto de vida ha de estar orientado al desarrollo personal, intelectual y
profesional, generando espacios de crecimiento y aporte a la sociedad. Lo que
sucede, socialmente, no es el ideal. Todo sistema social requiere de aportes
permanentes y por ende, de personas calificadas para darlos. Es así, que el joven
de hoy ha de formarse para una sociedad, para defenderse y crecer dentro de ella
y así mismo para aportar ayudándola a crecer y fundamentarse.
Los niños y jóvenes claman por una sociedad adulta y formadora que reconozca la
realidad actual, que maneje los sistemas de información y comunicación y que
tengan una conciencia realista, más no escandalizadora de lo que está sucediendo
a nivel social y cultural. Los conocimientos, habilidades, competencias y
aprendizajes que se generen en la escuela han de ser adecuados, apropiados,
pertinentes y relevantes para la realidad de los niños y jóvenes.
Los procesos que se realicen, han de estar enfocados y dirigidos hacia el
discernimiento, el cual va a constituir una herramienta fundamental a partir de la
cual una persona va a estar en capacidad de filtrar información, asumir posiciones
y conductas argumentadas y regidas por principios fundamentales. Este
discernimiento no debe darse sólo, debe estar contextualizado por una sólida
formación en principios y valores. Éstos no deben presentarse como utopías o
ideales inalcanzables, sino como representaciones de los alcances éticos morales y
humanos que responden a estímulos de diversas índoles.
La existencia de la globalización es un hecho y por lo tanto hay que asumirla,
interpretarla, aceptarla y utilizarla de la mejor manera posible. No se debe asumir
que la globalización es un reto ni un problema; ésta, únicamente obliga a los
cambios que se dan por las tendencias. El fenómeno de la globalización obliga a
ver el futuro de otra manera, éste ya no es como se creía y plantea nuevas
incógnitas para la humanidad ya que los cambios son tan acelerados que
desbordan el razonamiento y la percepción, conduciendo a reacciones
emocionales, sociales y culturales, en ocasiones, incoherentes.
Otro punto importante a tener en cuenta en el momento de abordar el tema de la
globalización, es la creencia de que ésta se involucra únicamente con la economía,
y no es así. La globalización influye en todos los aspectos de las sociedades, los
países, las culturas y en el modo de vida del hombre. Por lo anterior, pensar en
globalización va más allá de las ideologías y por lo tanto, la educación ha de estar
enfocada en la propuesta de superar los razonamientos ideológicos e ir más allá
con el fin de comprender las dimensiones de este proceso y de las implicaciones
que tiene.
Es decir, la institución educativa ha de convertirse en un espacio que acepte las
realidades del entorno inmediato y del mundo, de tal manera que pueda generar
un proyecto educativo institucional acorde con estas realidades. Además, debe
tener en cuenta el ser al que pretende formar y cómo se puede lograr hacerlo a
través de procesos de enseñanza-aprendizaje bidireccionales condicionados por la
voluntad del educando.
Es necesario cambiar la concepción de lo que significa la adquisición y manejo de
la información, que no sea tomada como una herramienta de guerra, competencia
y rivalidad en contra en otras instituciones u organismos sino en pro de formar una
red de cooperación y de ayuda con miras al cumplimiento del fin último de la
educación, que según la Ley 115 de 1994 dice: “La educación es un proceso de
formación permanente, personal, cultural y social, que se fundamenta en una
concepción integral de la persona humana, de su dignidad, de sus derechos y de
sus deberes”, y para facilitar la globalización deben existir valores de participación,
escucha y colaboración.
Sólo teniendo en cuenta al ser humano que se va a formar, su entorno, su realidad
y la situación mundial, se podrán lograr procesos reales dentro de la institución
educativa permitiendo que su concepto y su praxis sean adecuados para todos.
BIBLIOGRAFÍA UTILIZADA
ABRILE, María Inés. Revista Iberoamericana de educación. Nuevas demandas a la
educación y a la institución escolar y la profesionalización de los docentes. No.5.
(Mayo-Agosto). Argentina: OEI, 1994.
AGUERRONDO, Inés. Las escuelas del futuro. Como piensan las escuelas que
innovan. Buenos Aires: Editorial Papers, 2002. 127 p.
ALADIER SALINA, José. La comunicación un factor de convivencia en la escuela.
Editorial Investigación educativa y desarrollo pedagógico, 2001. 1444 p.
ALBORNOZ, Marcelo. Particulares de la Institución Educativa, 2002.
_________________. La violencia escolar y los malos tratos, 2007.
http://mayeuticaeducativa.idoneos.com
ALVAREZ FERNÁNDEZ, Manuel. El equipo directivo: recursos técnicos de gestión.
Caracas: Editorial laboratorio educativo, 1999. 333 p.
ANDRADE, Ana Patricia. Gestión Educativa para una gestión de calidad. En:
Programa de Educación Básica de la Cooperación Alemana del Desarrollo. Perú:
Ministerio de Educación de Perú. (Sin fecha de publicación)
www.proeduca-gtz.org.pe
ARISTIZÁBAL GARCÍA, Luz Piedad. Desarrollo del talento humano. Modulo 3.
Bogotá: Universidad de la Sabana, 2003.
ATEHORTUA, Ramón. Manual para instituciones educativas estatales. Calí: Editorial
Farid, 2003.
BATANAZ PALOMARES, Luis. Organización escolar: bases científicas para el
desarrollo de las instituciones educativas. 2 ed. Córdoba, Colombia: Universidad de
Córdoba. 2003, 352 p.
BEARE, Hedley. Como conseguir centros de calidad. Nuevas técnicas de dirección.
Madrid: Editorial Muralla, 1992. 344 p.
BENNO, Sander. Nuevas tendencias en la gestión educativa: Democracia y calidad,
1996.
http://iacd.oas.org/La%20Educa%20123-125/sand.htm
CAJAMARCA, Carlos Enrique. El centro docente como proyecto educativo
institucional. Cali, Colombia: Instituto Lumen Gentum, Arquidiócesis de Cali, 1995,
144 p.
CALVO, Gloria. La escuela y la formación de competencias sociales: un camino
para la paz. Revista Educación Educadores. Vol. 6. Bogotá: Universidad de la
Sabana, 2003.
CAMPOS POLAINA, Antonio Farid. Instituciones Educativas Humanamente
Competitivas. Reto para el Siglo XXI. Neiva: Díaz Impresores, 2001. 126 p.
CASTELLANOS, María. La institución educativa: Seminario Taller. Pamplona:
Universidad de Pamplona. Facultad de educación, 2000.
CORREA, Cecilia de Medina. Administración Estratégica y calidad integral en las
instituciones educativas. Bogotá: Ed. Magisterio, 1997. 110 p.
_________________________. Competitividad y la empresa educativa. Bogotá:
Editorial Magisterio, 1997.
_________________________. De la planeación General a la Planeación
Estratégica de la calidad total en las instituciones educativas. Editorial Magisterio,
1997.
ELIZONDO HUERTA, Aurora. Nueva Escuela II. Dirección, Liderazgo y Gestión
Escolar. México: Paidos, 2001. 220 p.
FERNÁNDEZ, Lidia. La escuela como institución desde el punto de vista psicosocial,
1990.
FILHO, Lourenco. Organización y administración escolar. Buenos Aires: Editorial
Kapelusz, 1974. 242 p.
FRIAS NAVARRO, Matilde. Desarrollo pedagógico de las instituciones educativas.
Bogotá: Cooperativa Editorial Magisterio, 2001
FUENZALIDA, E. Criterios de análisis de la calidad en el sistema escolar y sus
dimensiones. En: Revista Iberoamericana de educación. No.5. Argentina: OEI,
1994.
GAIRIN, Joaquín. La organización escolar, contexto y texto de actuación.
Barcelona: Editorial La Muralla, 1996. 495 p.
GARCÍA HOZ, Víctor. Organización y gobierno de Centros Educativos. 2 ed. Madrid:
Ediciones Rialp, 1987. 394 p.
GARCÍA REQUENA, Filomena. Organización escolar y gestión de centros
educativos. Málaga: Ediciones Aljibe, 1997. 279 p.
GENTO PALACIO, Samuel. Instituciones Educativas para la calidad total. Madrid:
Editorial La Muralla, S.A., 1996. 253 p.
GERSTNER, Louis. Reinventando la educación. Nuevas formas de gestión de las
instituciones educativas. Barcelona: Editorial PAIDOS, 1996.
GOMÉZ, Gonzalo. Curso de organización escolar y general. Madrid: Editorial
Escuela Española, 1996. 603 p.
GONZÁLEZ, Henry. Las siete características de una institución de calidad. En:
Revista Educación y Cultura. No.5 (Jun). Bogotá: IDEP, 1998.
GUTIERREZ DUQUE, Marybell et al. Habilidades Gerenciales. En: Modulo de
formación para los centros de formación infantil. Chía, Colombia: Universidad de la
Sabana, 2003. 397 p.
HOYOS REGINO, Santander y otros. Currículo y planeación educativa. Bogotá:
Editorial Magisterio, 2004. 126 p.
IKASTETXEA, Kslitstearen. Centro educativo como marco de la calidad. Bilbao:
Departamento de Educación Universidades e Investigación, 2002.
ISAACS, David. Ocho cuestiones esenciales en la dirección de Centros Educativos.
Pamplona: Ediciones Universidad de Navarra S.A., 2004. 346 p.
_____________. Cómo mejorar la dirección de las Instituciones Educativas. 2 ed-.
Pamplona: Ediciones Universidad de Navarra S.A., 2004. 346 p.
ISAACS, David.Teoría y práctica de la dirección de centros educativos. Pamplona:
Universidad de Navarra, 1987. 420 p.
JIMÉNEZ Y CORIA, Laureano. Organización Escolar. México: Ed. Fernández
editores, 1977. 364 p.
JORDAN, José Antonio. La escuela multicultural. Un reto para el profesorado.
Barcelona: Editorial PAIDOS, 2004.
LAMUS, Francisco, JAIMES, Clara y otros. Hacia una escuela saludable. Una
experiencia de integración de los agentes educativos en torno a la calidad de la
vida. En: Revista Educación Educadores. Vol. 6. Chía: Universidad de la Sabana,
2003.
LAZER, William. El maestro en un colegio de calidad. Inédito.
MANES, Juan Manuel. Gestión estratégica para instituciones educativas: Guía para
planificar estrategias de gerenciamiento institucional. Barcelona: Granica, 1999.
295 p.
MÁRQUEZ, Pere. Calidad e innovación educativa en los centros. 2002.
http://dewey.uab.es/pmarques/calidad2.htm
MARTIN FERNANDEZ, Evaristo. Gestión de instituciones educativas inteligentes: un
manual para gestionar cualquier tipo de organización. 2ª ed. Madrid: MC Graw
Hill, 2001. 312 p.
MEC. Planeamientos institucionales en los centros educativos, 2002.
http://didac.unizar.es
MENDEZ QUINTERO, Evaristo. Gerencia académica: por qué y cómo reformar la
organización educativa. Maracaibo: Universidad de Zulia. Facultad de Ciencias
Sociales y Económicas. Nueva Edición revisada y ampliada, 2000.
MOJARRO LÓPEZ, Miguel. A la calidad por la evaluación. La evaluación de centros
docentes. Barcelona: Editorial Escuela Española. 2002, 196 p.
MORALES, María Carolina. La escuela, como centro de calidad de vida. Aportes
desde una experiencia local. Bogotá: UNILIBROS, 2005. 183 p.
MUÑOZ SEDANO, Antonio, ROMAN PÉREZ, Martiniano. Monografías para la
reforma: Modelos de organización escolar. En: Revista Educación y Futuro. Madrid:
Editorial Cincel S.A., 1989. 241 p.
ORDOÑEZ, Claudia. El aprendizaje dentro de la gestión de la escuela y ¿Se puede
tener una escuela perfectamente ordenada para el desastre pedagógico?. Aula
Urbana: IDEP. (Noviembre) No. 54, 2005.
ORDOÑEZ, Carlos. Administración y desarrollo de comunidades educativas. Hacia
un nuevo paradigma de organización escolar, 1995
http://scientificcommons.org
PENAGOS AVILA, Rafael, RODRÍGUEZ, María Isabel y otros. Las concepciones
sobre el PEI. Convergencias y divergencias. Bogotá: Conciencias, 2003. 162 p.
PEREZ JUSTE, Ramón, GARCÍA LLAMAS, José. Evaluación de programas y centros
educativos. Madrid: Editorial La Muralla, 2006. 565 p.
___________________, LÓPEZ RUPEREZ, Francisco y otros. Hacia una educación
de calidad. (Gestión, Instrumentos). Madrid: Editorial NARCEA, 2000. 156 p.
PÉREZ, Jesús. Proyecto Educativo Institucional. Gestión y autonomía en Santafé de
Bogotá. En: Revista Educación y Cultura. No. 5 (Jun). Bogotá: IDEP, 1998.
POSADA, Jorge. Notas sobre la relación Escuela-Comunidad-Contexto. En: Vida de
maestro: Escuela y Comunidad. El colegio de la esquina. Bogotá: Instituto de
investigación educativa y el desarrollo pedagógico, 1999.
PULIDO, María Cristina. Elementos para la construcción colectiva de una institución
de calidad. México: Editorial Magisterio, 1995.
RAMÍREZ C. Cesar. La gestión administrativa en las instituciones educativas.
México: Limusa, 2003.
REYNOLDS, David. Las escuelas eficaces. Madrid: Editorial Santillana, 1997. 173 p.
ROCKWELL, Elsie. La escuela cotidiana. México: Fondo de Cultura Económica,
1995.
RODRÍGUEZ, Abel. El lugar de la gestión pedagógica en la escuela. Bogotá: Aula
Urbana. No. 54. Noviembre de 2005. IDEP y SED Bogotá.
RODRÍGUEZ CASTILLO, Irene. Comunidad educativa serás: Ley, Deseo y
Posibilidad. En: Vida de maestro, escuela y comunidad: El colegio de la esquina.
Bogotá: Instituto de investigación educativa y desarrollo pedagógico, 1999.
RODRÍGUEZ ZIDÁN, Eduardo. La escuela pública como institución democrática
ante los desafíos del mundo actual. En: Revista digital de educación y nuevas
tecnologías. No. 37., 2006.
ROMERO, María Eugenia, MONTAÑA, Francisco. Memoria: La escuela, la casa del
saber. En: Vida de maestro: Escuela y comunidad. El colegio de la esquina.
Bogotá: Instituto para la investigación educativa y el desarrollo pedagógico, 1999.
SAGASTIZABAL, María Angeles. La investigación – acción como estrategia de
cambio en las organizaciones. Buenos Aires: Ediciones La Crujia, 2002. 268 p.
SANDOVAL, Luz Yolanda. El ser y el hacer de la organización Educativa. En:
Revista Educación Educadores. Vol. 9 No. 1. Chía – Colombia: Universidad de la
Sabana, 2006.
_____________________. Experiencia en Gestión Escolar y Liderazgo de directivos
y educadores. En: Revista Educación Educadores. Vol. 5. Chía: Universidad de la
Sabana, 2002.
SARASOLA, Marcos. Tres intuiciones sobre la investigación en organización escolar.
En: Revista Iberoamericana de Educación. OEI. No. 39, 2006.
SCHLEMENSON, Aldo, GONZÁLEZ, G y otros. Organizar y conducir la escuela.
Reflexiones de cinco directores y un asesor. Buenos Aires: Editorial Paidos, 1996.
219 p.
SEÑORIÑO, Orlanda. Institución Educativa. La definición de la indefinición. (Sin
fecha de publicación).
www.rieoei.org
SERVAT POBLETE, Berta. Gestión de Recursos Humanos en el Centro Escolar.
Buenos Aires: Editorial Magisterio del río de la Plata, 1995. 64 p.
SOLVES, Hebe. La escuela, una utopía cotidiana. Buenos Aires: PAIDOS Editores,
1996. 180 p.
URÍA, María Esther. Estrategias didácticas-organizativas para mejorar los centros
educativos. Madrid: Editorial Nancea, 1998. 225 p.
VILLAVECES, José. Los grandes cambios cualitativos en la educación colombiana
durante la década del noventa. En: Revista Educación y Cultura. No. 5. (Junio).
Bogotá: IDEP, 1998.
BIBLIOGRAFÍA COMPLEMENTARIA
ACERO, Nazly y otros. El director y su gestión en Centro educativos. Chía, 2006,
115 p. Tesis (Especialista en Gerencia Educativa). Universidad de la Sabana.
Facultad de Educación. Programa de Especialización en Gerencia Educativa.
AGUERRONDO, Inés. El planeamiento educativo como instrumento de cambio.
Buenos Aires: Editorial Troquel, 1997. 127 p.
AINSCOW, Mel. Hacia escuelas eficaces para todos. Manual para la formación de
equipos docentes. Madrid: Narcea Ediciones, 2001.158 p.
ALFIZ, Irene. El proyecto educativo institucional: propuestas para un diseño
colectivo. Buenos Aires: Aique, 1997. 250 p.
AMAND DUAL, Pierre, RONCIN, Charles. Una ecología de la escuela. La dinámica
de las estructuras materiales. Barcelona: Ediciones PAIDOS Ibérica, S.A., 1993.
208 p.
AVILA PENAGOS, Rafael, CAMARGO ABELLO, Maria. La Utopía del PEI en el
laberinto escolar. Santafé de Bogotá: Editorial Conciencias, 1999. 341 p.
BATISTA, Enrique. El maestro como factor de calidad de la educación: una
caracterización de los maestros del occidente colombiano. Medellín: Editorial
Universidad de Antioquia, 1997. 133 p.
BOLÍVAR, Antonio. Los Centros educativos como organizaciones que aprenden.
Madrid: Editorial Muralla S.A., 2000. 243 p.
BURGOS, Álvaro. Propuesta administrativa para el desarrollo de los PEI. Del
microcentro educativo N° 4 del municipio de saravena Arauca. Chía, 2001, 214 p.
Tesis (Licenciado en administración y supervisión educativa). Universidad de la
Sabana. Facultad de Educación. Departamento de Administración y Supervisión
Educativa.
CABALLERO, Piedad. El proyecto educativo institucional: Implicaciones curriculares.
Bogotá: PREAL; Instituto SER de la investigación, 1996. 158 p.
CAMARGO, Marina. Un marco teórico sobre la calidad de la educación basada en
lectura documental. Chía, 2001, 158 p. Tesis (Magíster en Educación). Universidad
de La Sabana. Facultad de Educación. Programa de Maestría en Educación.
CAÑAS, José Simeón. Proyecto educativo institucional: en camino hacia la calidad
educativa. 1 ed. El Salvador: Ministerio de Educación, 2000. 190 p.
CARDONA, José. Metodología innovadora de evaluación de centros educativos
coordinados. Madrid: Editorial Sanz y Torres, 1994. 435 p.
ELIZONDO HUERTA, Aurora. La nueva Escuela I. Dirección y Liderazgo y Gestión
Escolar. México: Paidos, 2001. 220 p.
_______________________. Desarrollo de escuelas inclusivas. Ideas, propuestas y
experiencias para mejorar las instituciones escolares. Madrid: Narcea Ediciones,
2001. 356 p.
ESPINOSA, Luz Marina. Institución Educativa: entorno de paz cultura de amor.
Colombia: Universidad Tecnológica de Pereira, 2003. 220 p.
FLOREZ FLOREZ, Luz Adriana. La calidad de la educación básica en Colombia: un
problema de agencia. En: Revista Universidad de Antioquia. Nº 17 (Nov., 2003); p.
47 – 64.
GAIRIN SALLAN, Joaquín, CASAS, Monserrat. La calidad en educación: algunas
reflexiones en relación con la ley de calidad. Barcelona: Praxis, 2003. 311 p.
GALEANO LONDOÑO, José Ramiro. Como gestionar la calidad en la educación: un
texto para la creación y la sostenibilidad de la calidad. Medellín: Universidad de
Antioquia. Facultad de educación, 2004. 296 p.
GARCÍA HOZ, Víctor. Ambiente, organización y diseño educativo. Madrid: Ediciones
Rialp, 1991. 288 p.
GAVIRIA URIBE, Alejandro. Determinantes de la calidad de la educación en
Colombia. Bogotá: Departamento Nacional de Planeación. Dirección de Estudios
Socioeconómicos, 2001. 76 p.
GENTO PALACIOS, Samuel. Participación en la gestión educativa. Madrid:
Santillana, 1994. 300 p.
GONZÁLEZ, María Teresa. Organización y gestión de centros escolares.
Dimensiones y procesos. Madrid: Pearson-Prentice Hall, 2003. 350 p.
HERNÁNDEZ, Myriam Consuelo. Revisión documental de los ejemplares de calidad
en la educación en Colombia. Bogotá, 1993, 338 p. Tesis (Administrador de
Servicios de Bienestar). Universidad de La Sabana. Facultad de Ciencias
Económicas y Administrativas. Programa de Administración de Servicios de
Bienestar.
HERRERO SANTANA, Henry Javier. La baja calidad de la educación en Colombia.
En: Revista Colombia un país por construir: problemas y retos presentes y futuros.
Bogotá: Universidad Nacional de Colombia, 2000. p 125- 142.
HOPKINS. Estrategias para el desarrollo de los centros educativos. En: II
CONGRESO INTERNACIONAL SOBRE DIRECCIÓN DE CENTROS DOCENTES.
Deusto Actas, 1996.
LAVIN, Sonia, SOLAR, Silvia y otros. El proyecto educativo institucional como
herramienta de construcción de identidad: Guía metodológica. Chile: Programa
interdisciplinario de investigaciones en educación, 1997.
MASCORT DIEZ, Ernesto. Tecnología de la organización educativa: dirección y
gestión de centros. Barcelona: Oikos-Tau S.A. Ediciones, 1987. 144p
MONTERO, Antonio. La convivencia en los centros docentes: Modelo de
intervención y marco normativo. Málaga: Ediciones Aljibe, 2000. 164 p.
MONTOYA, Laurentino. Comprender el espacio educativo: Investigación
etnográfica sobre un centro escolar. Málaga: Ediciones Aljibe, 1997. 274 p.
MOSQUERA, Julián Emiro. Propuesta Integración Institución Educativa y familia sus
objetivos, características y modalidades en acción. Bogotá, 1991. 93 p.
OCHOA, María Elena. Individuación y socialización en la Institución Educativa ¿Una
Antonimia?. En: Revista Fundación Universitaria Luis Amigó. Vol. 1, No. 2,
Medellín: (1999). 100 p.
PORLÁN, Rafael. Cambiar la escuela. Buenos Aires: Editorial Magisterio, 1996. 159
p.
POSTER, Cyril. Dirección y gestión de centros educativos. Madrid: Anaya, 1981.
218 P.
PULIDO, María Cristina. El proyecto educativo: elementos para la construcción
colectiva de una institución de calidad. Bogotá: Cooperativa Editorial Magisterio,
1995. 126 p.
RESTREPO, Gabriel. El sistema de Evaluación de la calidad de la Educación en
Colombia. Santafé de Bogotá: ICFES, 1998. 65 p.
SABIRON SIERRA, Fernando. Organizaciones escolares. Zaragoza: Mira Editores
S.A., 1999. 436 p.
SAENZ, Oscar y otros. Organización Escolar. Madrid: Anaya, 1985. 680 p.
SANDOVAL ESTUPIÑAN, Luz Yolanda. Planeación escolar: orientaciones básicas
para el diseño y desarrollo del planeamiento en la institución educativa. Colombia:
Universidad de la Sabana, 1991. 261 p.
SANDOVAL MENDOZA, José. Planeamiento institucional. Bogotá: CASE, 1990. 137
p.
SANTOS GUERRA, Miguel Ángel y otros. Las organizaciones escolares: Hacia
nuevos modelos. Buenos Aires: Fundec, 2001. 223 p.
_________________________________. La luz del prisma: para comprender las
organizaciones educativas. 2ª ed. Málaga: Ediciones Aljibe, 2000. 273 p.
___________________________________. Entre bastidores: el lado oculto de la
organización escolar. Málaga: Ediciones Aljibe, 1994. 354 p.
SERRAT ANTOLI, Nuria. Manual del educador: Recursos y técnicas para la
formación en el siglo XXI. Tomo 1. Barcelona: Parramón ediciones, 2001. 159 p.
SCHWEIZWER, Luisa Margarita. Aportes de la administración de empresas a la
administración educativa. En: SEMINARIO TALLER LOS APORTES DE LA
UNIVERSIDAD A LA FORMACIÓN DE ADMINISTRADORES PARA PROGRAMAS DE
EDUCACIÓN DE JÓVENES Y ADULTOS. U.C.C. PREDE/OEA. 1989.
SOLANO, Fernando. ¿Qué significa calidad en la educación?. México: Noriega y
Editores, 2002. 202 p.
TATAY, Jaime. Criterios para la construcción del PEI: un enfoque investigativo.
Santa fe de Bogotá: Cooperativa. Editorial magisterio, 1995. 135p.
VARGAS, Jorge Enrique. La política educativa del Gobierno Nacional y sus
orientaciones para el mejoramiento de la calidad, la eficiencia y la equidad de la
educación superior. En: SEMINARIO ICFES DE CALIDAD, EFICIENCIA Y EQUIDAD
DE LA EDUCACIÓN SUPERIOR COLOMBIANA. (3º: 1990: Bogotá). Memorias Tercer
seminario permanente sobre calidad, eficiencia y equidad de la educación superior
Colombiana. Bogotá: ICFES, 1990. 300 p.
VEGA FUENTE, Amando. Los centros escolares ante la inadaptación social.
Archidona: Ediciones Aljibe, 2001. 116 p.
WILSON, John. Como valorar la calidad de la enseñanza. Barcelona: Ediciones
PAIDOS Ibérica, 1992. 143 p.
ZUBIETA VEGA, Leonor. El maestro y la calidad de la educación: (una experiencia
de lectura). Bogotá: Universidad Pedagógica Nacional – Centro de Investigaciones,
1984. 72 p.
ARTÍCULOS
INSTITUTO COLOMBIANO DE NORMAS TÉCNICAS. Calidad. Eficiencia y equidad en
la educación superior colombiana: Tomo I. Bogotá, Colombia: Icontec, 1999.
La administración de la institución educativa Observatorio Ciudadano de la
Educación. En: Colaboraciones Libre. Vol. IV, No. 117, (julio, 2004).
REFERENCIAS PÁGINAS WEB
http://www.mineducacion.gov.co/1621/propertyvalue-31343.html
El rector, líder de la institución educativa
http://www.monografias.com/trabajos6/nute/nute.shtml
CULTURA ORGANIZACIONAL: NUEVA TENDENCIA DE LA …
http://www.ucm.es/ BUCM/ revistas BUC/ portal/modules
La construcción de programas educativos de calidad
ANEXO 1
UNIVERSIDAD DE LA SABANA
ESPECIALIZACIÓN EN GERENCIA EDUCATIVA
HACIA UNA CONCEPTUALIZACIÓN DE INSTITUCIONES EDUCATIVAS: UN
ACERCAMIENTO BIBLIOGRÁFICO
FICHA ANALÍTICA EXPLICATIVA
1. No. FACIE:
2. Categoría
3. Justificación de la categoría
4. Autor:
5. Fecha de publicación y editorial.
6. Título:
7. Palabras Claves:
8. Descripción:
9. Fuentes:
10. Definición de Institución Educativa:
11. Perspectiva disciplinaria:
Se escribe el nombre completo de quien escribe el documento tal y como figura en la carátula. Se consigna el primero apellido todo el
mayúscula y separado por una coma del nombre, ejemplo GARCÍA HOZ, Víctor.
Esta categoría hace referencia al nombre completo del libro o documento tal y como figura en la carátula.
Este numeral debe contener dos: a) las categorías de análisis previamente construidas en el proceso investigativo expresadas por el
investigador a partir de la lectura reflexiva del documento y según los objetivos de la investigación. B) Categorías de análisis claves que
identifican el documento y Que precisan las anteriores. Deben ir separadas por un guión)-), no debe tener más de cinco palabras claves
y no menos de tres palabras claves.
En esta categoría se incluye la primera versión global del contenido del documento; es la idea general del mismo. Permite su selección a
partir de su contenido. Es importante iniciar la descripción enunciando el tipo de documento. Además se hace necesario central la mirada
en el tema conceptualización de las Instituciones Educativas. Debe tener elementos de cada uno de los apartes que incluye la ficha
analítica, por lo tanto se sugiere redactarse al final.
Se consignan con base en las referencias principales del documento (citas a pie de página, al final del capitulo o al final de texto). Se
coloca el autor, título de su obra y el año. En caso de ser muchas, más de 10, se seleccionan de acuerdo a las más citadas o las que se
consideren más relevantes, según el investigador, para el objetivo de la investigación; de no existir este tipo de citas se acude a la
bibliografía, seleccionando en ella los textos sobre la definición de las Instituciones Educativas.
Se debe incluir: las características Esencia (qué es, cuales son sus características, cuál es su propósito y finalidad, citas textuales y anotar
la página, entre comillas, naturaleza, definición, otras), fines. Es textual.
Se puede extractar una conceptualización a las instituciones educativas. De todo lo leído en el documento he concluido que la institución
educativa. En comillas y bastardilla (cursiva).
Se debe Transcribir textualmente y entre comillas la definición respectiva del autor y anotar el número de página y el aporte del
documento en términos de especificación y precisión de las dimensiones asociadas.
En esta categoría debe anotarse a qué escuela, pensamiento, modelo o visión, enfoque, paradigma se adscribe explícitamente el autor.
(Ej. Modelo de la calidad total).
Escribir la fecha y editorial de publicación del libro o artículo.
Escribir el nombre de la categoría (Organización Escolar, Dirección Escolar, Definiciones y Percepciones de la IE) según su contenido.
Justificar el por qué la ficha pertenece a la categoría escogida.
Significa Ficha Analítica Conceptualización de las Instituciones Educativas. Este ítem se encuentra en la parte superior izquierda de la
primera hoja, en él se incluye el número consecutivo interno del documento consultado.
12. Temporalidad:
13. Dimensiones Asociadas:
13.1. Relación con el entorno:
13.2. Organización Escolar:
13.3. Calidad de las Instituciones Educativas:
13.4. Dirección Escolar:
13.5. PEI
14. Relación entre calidad, dirección y organización:
15. Metodología:
16. Conclusiones:
17. Comentarios del Analista:
Nota: Esta ficha fue elaborada a partir de la ficha analítica de calidad de instituciones educativas.
Elaborada por:
Es la categoría que señala el momento histórico al que hace referencia el contenido del documento y otras épocas a las que hace
referencia.
Se debe Transcribir textualmente y entre comillas la definición respectiva del autor y anotar el número de página y el aporte del
documento en términos de especificación y precisión de las dimensiones asociadas.
Se debe Transcribir textualmente y entre comillas la definición respectiva del autor y anotar el número de página y el aporte del
documento en términos de especificación y precisión de las dimensiones asociadas.
Se debe Transcribir textualmente y entre comillas la definición respectiva del autor y anotar el número de página y el aporte del
documento en términos de especificación y precisión de las dimensiones asociadas.
Es conducir y orientar la institución educativa hacia el logro de la finalidad educativa (formación de las personas). Que otras categorías a
se plantean allí (dirección educativa, dirección de centros educativos, se debe encontrar conceptos de dirección escolar u otro tipo.
Definición del autor sobre dirección escolar (Es la forma en la que un director o equipo responsable administra, coordina y planea
estratégicamente los procesos que ocurren en el establecimiento. Se deben tener en cuenta los siguientes ítems: características del
director escolar, habilidades gerenciales (liderazgo, comunicación, toma de decisiones, empoderamiento, resolución de problemas, etc.),
modelos de dirección (sistémico, participativo, estructuralista, funcionalista, etc.). “cursiva” (pág.)
Definición del autor y su relevancia en la Institución Educativa.
Es la forma como se relaciona la calidad, la organización, la dirección en las instituciones educativas.
En esta categoría debe consignarse la metodología utilizada por el autor. Cabe anotar que sólo se diligencia este numeral cuando el
documento analizado es el resultado de una investigación. Se incluye: enfoque, tipo de investigación, población y muestra, unidad de
análisis, instrumentos de recolección y estrategias de análisis.
En esta categoría deben consignarse las conclusiones propuestas por el autor en el documento consultado, en forma textual cuando no
son extensas, en caso contrario deben resumirse. Es importante anotar el número de página. Colocar unas frases que son las claves. Las
ideas fuerza.
En esta categoría se incluyen aspectos que hagan referencia a los aportes novedosos del documento, las sugerencias sobre contenidos
pertinentes para el trabajo y las dificultades de la lectura, evidenciándolas. Se escribe la pertinencia. Decir hacia donde se orienta la
conceptualización. Se debe escribir si las fuentes fueron extractadas de la bibliografía y decir por ejemplo si en el concepto muestran una
clara relación con el contenido del libro.
En esta categoría se incluyen cinco dimensiones asociadas a la institución educativa: relación con el entorno… se debe Transcribir
textualmente y entre comillas la definición respectiva del autor y anotar el número de página y el aporte del documento en términos de
especificación y precisión de las dimensiones asociadas.
ANEXO 2
CONCEPCIONES DE LA
INSTITUCIÓN EDUCATIVA
UNIVERSIDAD DE LA SABANA
ESPECIALIZACIÓN EN GERENCIA EDUCATIVA
HACIA UNA CONCEPTUALIZACIÓN DE INSTITUCION EDUCATIVA: UN ACERCAMIENTO
BIBLIOGRAFICO
FICHA ANALÍTICA
1. No. FACIE IE1
2. Categoría
3. Justificación de la categoría
4. Autor:
5. Fecha de publicación y editorial
6. Título:
7. Palabras Claves:
8. Descripción:
9. Fuentes:
10. Definición de Institución Educativa:
SANDOVAL E., Luz Yolanda
El ser y el hacer de la organización educativa
Teoría de organización, organización educativa, antropología de la organización, teoría de la educación, organización escolar.
El artículo presenta una profunda reflexión sobre la organización educativa y aporta una conceptualización novedosa de carácter
filosófico. Establece la naturaleza y finalidad de la organización educativa y de la organización empresarial y deja sentados los
fundamentos para comprender sus aspectos comunes y diferentes y para inferir que la organización educativa no es una empresa. Si
bien participa de las características comunes propias de toda organización, su finalidad específica difiere de lo que se entiende por
organización empresarial.
ALTAREJOS, F. Dimensión ética de la educación. 2002.
PÉREZ L., J., Fundamentos de la dirección de empresas. 1993.
COOMBS, P., La crisis mundial de la educación. Perspectivas actuales. 1985.
Las instituciones educativas se están interesando más por producir que por formar, lo que desvirtúa su naturaleza educativa al orientar
su quehacer solamente por resultados. La tendencia al reconocimiento social y a la acreditación de las instituciones educativas centrada
en los tangibles, en lo objetivable, está marcando una orientación exclusiva por los resultados externos con olvido de los resultados
internos.” Pág. 35
“Existen varias denominaciones para referirse al lugar o contexto donde se educa, donde se lleva a cabo la acción educativa o la
formación de las personas, donde se realiza el proceso de enseñanza y aprendizaje: escuela, universidad, institución educativa,
institución de educación superior, organización escolar, centro educativo, colegio. Algunas de ellas sirven para señalar o especificar el
nivel educativo al que corresponde la educación que se imparte: preescolar, básica primaria y secundaria, media y superior. Estas
denominaciones se refieren a organizaciones de educación formal.” Pág. 45
“La naturaleza de la organización educativa es que es una organización humana, y en ese sentido tiene lo propio, lo común a todas las
organizaciones: la finalidad humana y social, el perfeccionamiento personal y social. En segundo lugar tiene una función específica:
educar.
La organización educativa tiene como finalidad la formación de las personas, cooperar a su proceso de humanización, facilitar su propio
perfeccionamiento, ayudar a alcanzar la excelencia, la plenitud.
La organización educativa es el medio a través del cual se posibilita la actuación educativa (enseñanza y formación), la actividad de
enseñar: la docencia, y la acción de aprender: la formación.” Pág. 45
Vol. 9, No. 1 – año 2006
Concepciones de la Institución Educativa
Define cual es el papel de la institución educativa dentro de la acción educativa y su actuación en el proceso de humanización.
11. Perspectiva disciplinaria:
12. Temporalidad:
13. Dimensiones Asociadas:
13.1. Relación con el entorno:
13.2. Organización Escolar:
13.3. Calidad de las Instituciones Educativas:
13.4. Dirección Escolar:
13.5. PEI
14. Relación entre calidad, dirección y organización:
15. Metodología:
16. Conclusiones:
17. Comentarios del Analista:
Nota: Esta ficha fue elaborada a partir de la ficha analítica de calidad de instituciones educativas.
Elaborada por: Adriana Rocío Vargas
Está enfocado desde una perspectiva organizacional, es decir, la institución educativa como organización.
Es escrito en el siglo XXI en el año 2006 y cita a autores del siglo XX.
No hace referencia al tema.
El artículo no habla específicamente de una estructura organizacional, pero nombre algunos de los que la componen e intervienen dentro
del proceso de enseñanza aprendizaje dentro de la organización educativa como son los padres de familia, los maestros y los
gobernantes específicamente. Pág. 49
No hace referencia al tema.
No hace referencia al tema.
No hace referencia al tema.
El artículo solamente habla de la organización educativa sin tocar a la calidad o la dirección.
Este artículo es escrito a partir de la experiencia de la autora a través de toda su vida profesional y laboral dentro de las instituciones
educativas (colegio y universidad)
La autora realiza las siguientes conclusiones con respecto a la organización educativa pero a manera comparativa con respecto a la
organización empresarial de la siguiente manera:
Se realiza una comparación pero de manera crítica sobre la inequívoca relación que existe entre la definición de organización empresarial
y la educativa enfocada desde la función de la empresa “generar beneficios económicos, asegurar la productividad y su rentabilidad” en
donde la organización educativa perdería su fin el cual es el “perfeccionamiento humano y de la sociedad”. Pág. 52
El artículo aporta a la conceptualización de instituciones educativas aunque no toque todos los temas, es apropiado para la investigación.
“La organización educativa forma, educa: si su actividad productiva (enseñanza), su buen hacer, se orienta a suscitar en la persona un
obrar feliz, una actuación ética. La organización educativa es el ámbito donde ser realiza la acción formativa para posibilitar a la persona
crecer, mejorar, perfeccionarse, desarrollarse integralmente y trascender. Es donde satisface la necesidad de educabilidad a través de la
enseñanza. Es donde se forman personas íntegras que contribuyan a transformar la sociedad. Es el medio a través del cual se posibilita
el fin último de la educación: la persona formada.
Las organizaciones que tienen como propósito, tanto en su intención como en su acción, formar personas a través de la enseñanza son
organizaciones educativas.” Pág. 48
Es entonces la función de la institución educativa: la enseñanza – aprendizaje, el perfeccionamiento personal, la formación de hábitos,
virtudes, entre otras.
“La organización educativa es el ámbito donde se forma integralmente a la personas a través de la enseñanza, de modo intencional y
formal.” Pág. 52
UNIVERSIDAD DE LA SABANA
ESPECIALIZACIÓN EN GERENCIA EDUCATIVA
HACIA UNA CONCEPTUALIZACIÓN DE INSTITUCION EDUCATIVA: UN ACERCAMIENTO
BIBLIOGRAFICO
FICHA ANALÍTICA
1. No. FACIE IE2
2. Categoría
3. Justificación de la categoría
4. Autor:
5. Fecha de Publicación y editorial
6. Título:
7. Palabras Claves:
8. Descripción:
9. Fuentes:
10. Definición de Institución Educativa:
BATANAZ, Palomares Julián
Organización escolar: Bases científicas para el desarrollo de las instituciones educativas.
Organización escolar – Desarrollo de las instituciones educativas – Ecosistema humano – Innovación y cambio – Cultura evaluativa –
Liderazgo y dirección.
El libro incluye un amplio repertorio de conocimientos que configuran los contenidos de la organización escolar, como fruto de una
amplia experiencia profesional vinculada directamente a la vida real de las escuelas. Contiene un planteamiento novedoso, en cuanto el
estudio de sus diferentes apartados se deriva de auténticas fuentes de la disciplina que no son otras que las demandas y las exigencias
de la realidad social a cuyo servicio están las instituciones escolares.
ALMAZAN, L. & TORRES. J.A. El equipo directivo como dinamizador de la colaboración participativa en los centros educativos. 1997.
GAIRIN J. El contenido de la organización escolar. 1993
LROENZO, M. Organización escolar: la construcción de la escuela como un ecosistema. 1995
BORREL, N. Aportaciones al concepto de escuela. 1990
CORONEL, J.M. Para comprender las organizaciones escolares: Ocho temas básicos. 1994
GONZALEZ, M.T. Investigación en organización escolar: al análisis de la cultura organizativa. 1990
DEFINICIÓN DE INSTITUCIO N EDUCATIVA:
La escuela es la institución educativa y social encargada de organizar y realizar (de forma no excluyente sino compartida con otros
agentes personales y sociales) la educación sistemática, es decir, la que se planifica y realiza conforme a principios, normas y pautas de
acción preestablecidos, y que abarca las dimensiones educativa, institucional y orientadora, en una situación en la que, tanto los valores
como los conocimientos y destrezas, se construyen de forma compartida en un contexto social determinado por antecedentes,
intenciones y metas personales que conducen a procesos de cambio.
DEFINICION DE ORGANIZACIÓN ESCOLAR:
Se entiende la organización escolar como el estudio de la interrelación de los elementos que intervienen en una realidad escolar con
vistas a conseguir la mejor realización de un proyecto educativo. Es la ciencia de la educación que estudia las teorías e la escuela desde
la perspectiva de posibilitar adecuados procesos educativos mediante la disposición de sus elementos.
Ideas básicas que incluye el concepto de Organización escolar:
• Carácter dinámico de la organización: acción más que estructura.
• Papel instrumental al servicio de la escuela como entidad compleja: totalidad integradora.
• Ordenación o disposición adecuada de elementos: orientación a la eficacia.
Córdoba/ España. Universidad de Córdoba. Servicio de publicaciones. 1998
Se presenta la comparación y percepción de la institución educativa frente al concepto de organización escolar, además se enfoca en que
todo es un ecosistema que vive en constante interrelación para que ésta tenga un correcto funcionamiento.
Concepciones de la Institución Educativa
11. Perspectiva disciplinaria:
12. Temporalidad:
13. Dimensiones Asociadas:
13.1. Relación con el entorno:
13.2. Organización Escolar:
13.3. Calidad de las Instituciones Educativas:
13.4. Dirección Escolar:
Gestión de calidad total
Publicado en 1998, el autor realiza un estudio desde el origen de la organización escolar, pasando por la evolución histórica hasta llegar a
la realidad de hoy en día y las proyecciones para el futuro.
FAMILIA Y ESCUELA COMO CONTEXTOS EDUCATIVOS COMPLEMENTARIOS
Uno de los componentes básicos de la apertura de la institución educativa al entorno es la familia, el principal núcleo articulador de los
individuos a la vida en las sociedades. .Aunque no es el único factor de los que circundan la institución escolar, la familia es
considerada generalmente como le mas consistente de ellos, o si se quiere expresar de otra forma, como la fuerza educativa ajena a sí
misma con la que la escuela debe colaborar de forma mas estrecha y directa para alcanzar sus fines.
En cuanto a la estructura organizacional, propone el modelo de ecosistema escolar, en el que intervienen todos los elementos humanos y
contextuales que interactúan de forma armónica, para ejecutar una secuencia ordenada de acontecimientos. El texto no es explícito en
cuanto a una estructura determinada para la institución.
La escuela, en efecto, como ecosistema, está influida por el entorno en el que desenvuelve su actividad en los sentidos principales:
a. Porque es una organización social condicionada por fuerzas y factores externos, pero es más, esa misma comunidad puede influir
directamente sobre los procesos educativos que tienen lugar en su interior, al igual que ocurre con todo ecosistema, ninguno de
sus elementos permanece aislado de los otros; todo ellos, por el contrario, contribuyen al unísono hacia la consecución de fines
compartidos. La afirmación precedente proporciona fundamentos para llegar al a conclusión de que el estudio de la escuela
realizado hasta el presente, cuyos fundamentos pivotaban principal o exclusivamente sobre los hallazgos derivados de las
empresas o de las grandes burocracias, ha llegado a límites cercanos a su agotamiento.
b. Es necesario introducir nuevos análisis que den cuenta de los componentes personales y sociales específicos de la institución
escolar como ecosistema. El estudio de la escuela como organización social debe incluir como propios los siguientes núcleos:
- Las relaciones interactivas personales en el contexto escolar
- Los influjos que sobre la práctica diaria ejercen los componentes de la organización.
- La influencia del entorno social y político sobre la institución escolar.
- La apertura de l escuela al cambio social como algo vinculado a su propia entidad. Los cambios que se producen en la sociedad
antes o después han de ser recogido en la escuela.
La calidad de una institución escolar sería aquella propiedad o modo de ser de la misma que la sitúa en determinada categoría de un
continuo referido a la mejor forma de obtener resultados educativos, propiedad determinada por comparación con situaciones similares
a la propia y relativa a un objetivo o patrón considerado como bueno por consenso de quienes están implicados en las metas del centro
educativo, cuyas manifestaciones esenciales serían la funcionalidad, eficacia y eficiencia de los procesos educativos llevados a cabo en él.
P. 235
Puede afirmarse que en la actualidad se dispone de un conjunto de conceptos y referencias que ayudan notablemente a consolidar lo
que se podría denominar como fundamentos para un práctica de calidad, la mayor parte de ellos procedente del campo empresarial:
Utilización racional de recursos, control de presupuestos, la fundamentación de decisiones sobre datos objetivos y rigurosos, la dirección
participativa, el trabajo en equipo, la reducción o eliminación de errores, y en fin, todo esto es conocido como “Gestión de Calidad
Total”, que define la calidad de un producto fundamentalmente en función de la satisfacción que proporciones a su destinatario o
cliente. En ámbitos empresariales y comerciales se habla ya de algo mas que de calidad: el objetivo que se persigue es LA
EXCELENCIA, fundamentada en la atención continuada y sistemática a las demandas de los clientes, la gestión de la ambigüedad y la
paradoja, el énfasis en la autonomía y el espíritu de empresa, la motivación constante del personal, la dedicación empresarial a aquellas
actividades cuyo trasfondo es conocido y la agilidad en la acción y en la comunicación. P. 231-232
La relevancia del papel de los directores en la dinamización y mejora de las instituciones escolares está fuera de toda duda. A
continuación los principales campos de acción a través de los cuales estos pueden ejercer su influencia:
• La solución de problemas fijando criterios principales para establecer la importancia de un problema, las opiniones y valores
personales, el contexto en el que los problemas aparecen, la experiencia de las personas y las actitudes existentes.
• La toma de decisiones Hay dos formas de afrontarlas: una fundada en las estrategias y técnicas elaboradas conforme a
procedimientos sistemáticos y otra intuitiva, basada en procesos menos organizados pero que guardan relación con los proceso
cognitivos interiorizados pro los sujetos.
• El empleo del tiempo: los principales estudios describen la conducta del director como una acción fragmentada o compuesta de
multiplicidad de actividades cortas y variadas, calificándose, en este sentido, como intenso y heterogéneo.
• La importancia de la visión: Es esencial la visión que tenga de los planteamientos generales de la organización, posibilidades de
adaptación al medio, consecución de objetivos, coordinación e integración de diversas actividades y la permanente vinculación con
la cultura de la organización.
13.5. PEI
14. Relación entre calidad, dirección y organización:
15. Metodología:
16. Conclusiones:
17. Comentarios del analista
Nota: Esta ficha fue elaborada a partir de la ficha analítica de calidad de instituciones educativas.
Elaborada por: Andrea Ochoa Hernández
En el Proyecto Educativo confluyen las funciones propias del liderazgo en una tarea en común, compartida con todos los componentes de
la institución escolar que, a su vez los compromete a todos ellos. Algunas de sus características son:
• El Proyecto Educativo adquiere sentido en su concepción como instrumento que refleja la propia identidad de la institución.
• El Proyecto Educativo no debe ser concebido como un fin, sino como un instrumento vivo que ha de responder a las circunstancias
continuamente renovadas de la institución escolar. Pro eso, no puede ser concebido como la materialización de una exigencia
formal o burocrática; su elaboración es el resultado de la reflexión conjunta y la fijación de objetivos por parte de toda la
comunidad educativa.
• El Proyecto Educativo es producto de un consenso básico de todos los integrantes de la comunidad educativa que, en su
materialización y desarrollo se convierte en el instrumento clave al servicio de la calidad educativa
En la investigación acerca de calidad, la revisión efectuada por Purkey y M. Smith ha sido la más completa de su tiempo en orden a la
delimitación de calidad de las instituciones escolares. En ella se mencionan nueve variables organizativas, que tienen que ver
directamente con la gestión y organización de la institución y cuatro procesales como determinantes de la eficacia y la calidad.
1. Variables organizativas: 1) Gestión de la escuela. 2) Fuerte liderazgo del director. 3) Estabilidad del profesorado. 4) Un programa
con objetivos claros y bien planificados. 5) Un programa efectivo de desarrollo profesional de los profesores. 6) Participación y
apoyo de los padres. 7) Reconocimiento generalizado del éxito académico. 8) Maximización del tiempo de aprendizaje. 9) Apoyo
institucional externo.
2. Variables del proceso: 10) Planificar en equipo y relaciones colegiadas. 11) Sentimiento colectivo de comunidad. 12) Objetivos
claros, compartidos y con elevadas expectativas. 13) Control, orden y disciplina en el ambiente escolar.
Una de los aportes más llamativos es el hecho de que aparecen como factores determinantes de la calidad el ambiente, la cultura y el
sistema de valores de la escuela.
No aplica para este texto.
El texto responde a las exigencias de la realidad social, a través de la búsqueda de fundamentación científica para las acciones que se
producen en la escuela, las derivaciones para las prácticas educativas escolares originadas en el contexto socioeconómico que las
envuelve, los influjos que proporciona el contexto sociopolítico y los contenidos procedentes de la investigación, la reflexión y la práctica,
estos a su vez son parte de otros tantos pilares para una disciplina cuyo estudio, con relativa frecuencia se abordaba desde puntos de
partida unilaterales, incompletos o excesivamente academicistas.
El texto es uno de los mas completos encontrados, el cual aborda de manera profunda, cada uno de los aspectos de la institución escolar
y los procesos que en ella se realizan, tomando la investigación de otros autores, seleccionando aspectos relevantes, para luego
construir una conceptualización propia.
• La dimensión ética y los valores: La función directiva esta fundamentada sobre compromisos éticos basados en valores morales y
orientados al fomento de prácticas respetuosas y con proceso democráticos.
• La dimensión de poder: se deben considera las funciones del director como alguien que está inmerso en complejísimos procesos de
influencia mutuas. En este contexto, el director debe aprender a trabajar con otros y no ejerciendo el poder sobre otros.
• Satisfacción en le trabajo Entre mas satisfacción obtenga la persona en la actividad que realiza, mayor será la efectividad de su
participación en las actividades de la organización.
Las tareas del liderazgo en los procesos de mejora, habrán de centrarse en dos polos fundamentales:
- La promoción de condiciones organizativas internas que hagan posible el desarrollo del centro como organización y base del
cambio. Desde este punto de vista el líder debe contribuir a la puesta en acción de cuantos elementos contribuyan a capacitar al
centro para mejorar: establecer una visión clara de la institución, valorar y poner en acción tareas relevantes y encontrar vías para
llegar a decisiones basadas en el consenso.
- El liderazgo debe constituirse en el elemento básico dinamizador y promotor del cambio educativo, coordinando y estimulando
procesos, buscando el compromiso con las metas de la institución y resolviendo problemas relacionados con las dificultades
surgidas. P.409 - 412
UNIVERSIDAD DE LA SABANA
ESPECIALIZACIÓN EN GERENCIA EDUCATIVA
HACIA UNA CONCEPTUALIZACIÓN DE INSTITUCION EDUCATIVA: UN ACERCAMIENTO
BIBLIOGRAFICO
FICHA ANALÍTICA
1. No. FACIE IE3
2. Categoría
3. Justificación de la categoría
4. Autor:
5. Fecha de publicación y editorial
6. Título:
7. Palabras Claves:
8. Descripción:
9. Fuentes:
10. Definición de Institución Educativa:
Unidad temática desarrollada por el MEN
Planteamientos institucionales en los centros educativos
Centro educativo, escuela, organización.
El artículo se refiere a la importancia de los planteamientos institucionales dentro del centro educativo y cada uno de los estamentos que
intervienen en su gestión, observando los conceptos básicos de la escuela y sus componentes.
Se quiere llamar la atención sobre algunos aspectos fundamentales, clarificar el lenguaje, proponer metodologías y sugerir estrategias de
actuación en la organización.
Los temas principales son: 1. Centro educativo y planteamientos institucionales; el centro educativo como organización formal; el Centro
educativo como una organización de difícil gestión; la necesidad de planteamientos institucionales. 2. Planteamientos institucionales en
los centros educativos; condicionantes generales a la organización de los centros educativos; condicionantes específicos en relación con
los planteamientos institucionales; documentos configuradores de la propuesta educativa de una institución escolar; la función directiva y
los planteamientos institucionales. 3. Planteamientos institucionales a medio-largo plazo; el Proyecto Educativo de Centro; el Proyecto
Curricular de Centro; el Reglamento de Régimen Interior. 4. Planteamientos institucionales a corto plazo; la Programación General del
Centro; estructura interna de un plan de actuación; el Presupuesto; la Memoria. 5. Posibilidades y realidades de los planteamientos
institucionales; los implicados en la elaboración, seguimiento y evaluación de los documentos de gestión institucional; los procesos de
elaboración; el seguimiento y evaluación; las estrategias de dinamización; problemáticas relativas a los planteamientos institucionales.
M. Planteamientos institucionales del Centro Educativo. Actas del Primer Congreso Interuniversitario de Organización Escolar. Áreas de
Didáctica y Organización Escolar. 1990
M. Función del proyecto educativo. 1992
A, S. El Proyecto Educativo de Centro. 1987
C, C., y U, M. E. Organización escolar y acción educativa. 1986
F, A. La organización escolar. 1981
El autor señala que existen dos tipos de escuelas desde un enfoque antagónico como son: la escuela dependiente y la escuela autónoma.
“La escuela o el centro educativo dependiente no tiene entidad propia y se organiza en función de planteamientos generales, muchas
veces ajenos a los intereses específicos de cada Comunidad Educativa. Habitualmente se sitúa en la base de sistemas escolares
organizados bajo estructuras fuertemente verticalistas, en donde las decisiones sobre cómo han de funcionar las escuelas, qué, cuándo,
cómo y quién ha de desarrollar el currículo vienen ya establecidas (de una forma autocrática o democrática) desde los niveles superiores.
Las diferencias entre las escuelas se establecen, en este caso, a partir de los márgenes de interpretación que permite la normativa.
MEC, 2002. http://didac.unizar.es/jlbernal/plinst.html)
Describe las vivencias y diferencias entre dos clases de escuela, en su forma de organizarse y la relación con el entorno. Expresa la
influencia de los ámbitos de la sociedad en su forma de educar y formar al estudiante, ya que se debe tomar como referencia los
problemas y situaciones que ésta manifiesta, además la nombra cada uno de los factores que intervienen dentro de su concepto.
Concepciones de la Institución Educativa
11. Perspectiva disciplinaria:
12. Temporalidad:
13. Dimensiones Asociadas:
13.1. Relación con el entorno:
El artículo se ve desde la perspectiva organizacional y administrativa.
El artículo se remonta a los años setenta hasta el siglo XX tomando como referencia a diferentes autores.
Teniendo en cuenta que existen dos clases de escuelas según el autor, también es claro que la relación que cada una de ellas tiene con
el entorno es totalmente diferente, mostrándose de la siguiente manera:
En la escuela dependiente “La participación de los padres/madres del alumnado no tiene sentido a nivel de centro y, si se da, se orienta
a procesos de información.
“La relación escuela-sociedad, encuentra su justificación en el análisis del hecho social. Constituida la sociedad para satisfacer el
desarrollo personal y como organización para la prestación de servicios, su evolución tiende, en la medida en que sus estructuras se
sedimentan, a profundizar en el conjunto de bienes y servicios que presta. Surge así el Sistema Educativo como un subsistema del
sistema social que busca dar satisfacción, de forma estable y coordinada con éste, a la necesidad de transmitir los contenidos y usos
culturales vigentes a las nuevas generaciones.
El centro educativo recoge, por tanto, las especificaciones de los sistemas en los que se enmarca, pero, además, incorpora las propias de
la realidad contextual en la que se encuentra. Permite todo ello hablar de instituciones educativas diversificadas, aunque mantengan
conexiones en lo esencial.”
“La escuela o el centro educativo autónomo, por el contrario, puede establecer sus propios planteamientos en razón de su propio
contexto, de su historia institucional y de su cultura organizativa. Su identidad queda así ligada a su capacidad y sensibilidad para
analizar la realidad y para dar respuesta a las demandas e inquietudes existentes.”
“El término escuela/centro educativo se relaciona con su función y funcionamiento. Por una parte, alude a la condición de institución
especializada de la sociedad para favorecer el proceso de socialización de la persona y para potenciar la formación de su escala de
valores. Por otra parte, remite a su naturaleza de organización, que configura de una manera integrada sus metas, estructura y sistema
relacional con vista a conseguir el mejor cumplimiento de su función.
La escuela nace y se desarrolla en este contexto, que describe de forma implícita el paso del individuo del grupo primario a la
organización formal.
La organización formal, tiene su origen en el grupo secundario de individuos. Se forma voluntaria, intencionada y sistemáticamente para
conseguir fines determinados. La pertenencia a este tipo de organización, como señalan Ciscar y Uría (1986: 60), "está determinada por
su fin y no depende de la pertenencia familiar o territorial".
El centro educativo puede clasificarse plenamente como organización formal por estar compuesto por un conjunto de personas
fácilmente determinables que:
a) Disponen de una estructura más o menos formalizada.
b) Poseen un sistema de coordinación y comunicación.
c) Actúan sobre el entorno que los rodea y, a la vez, reciben la influencia de éste en una interacción que ha de ser armónica.
d) Realizan actividades mediante instrumentos técnicos y operaciones que tienden a la consecución de unos fines determinados.
(Antúnez y Gairín, 1990)
Aunque todas las organizaciones formales tienen rasgos comunes, se observan en ellas rasgos diferenciadores que provienen tanto de la
especifidad del contexto en el que se sitúan como de su propia naturaleza.
Sea clasificada la escuela como organización para el mantenimiento de pautas (personas), de adaptación (Katz y Kahn), de servicio social
(Blau y Scott) o de unidad de producción (Woodward), lo cierto es que tiene una especificidad ampliamente reconocida. Ésta proviene
tanto de la naturaleza de los fines que asume como de la peculiaridad de su organización, y radica fundamentalmente en:
a) La ambigüedad de sus metas. Las funciones que se le asignan (facilitar aprendizaje, potenciar la formación, adaptar socialmente, etc.)
son variadas, complejas y no siempre bien delimitadas en sus objetivos y medios.
b) Poseer una cultura no uniforme. Los colectivos de personas que incluye son también variados (padres/madres, educadores/as,
estudiantes, titular de la institución) en sus objetivos y en sus intereses. De hecho, la característica esencial de la cultura escolar es la
diversidad de patrones de pensamiento, de creencias implícitas que subyacen y dan significado a la vida y práctica educativa.
c) Sus miembros no han sido seleccionados previamente, tienen la obligación de asistir y suelen carecer de identidad colectiva.
d) La existencia de una tecnología "problemática". No hay un modo óptimo de desarrollar el proceso de enseñanza-aprendizaje y los
procesos organizativos no siempre son técnicos y racionales.
e) El celularismo. Entre los profesores hay una tendencia al aislamiento en las aulas y es escasa la interacción.
f) Una débil articulación, debida a la escasa interdependencia e intracolectivos.
g) Existen multiplicidad de modelos resultado de la aproximación de las instituciones a realidades concretas.
Pero, además:
h) El centro educativo pide una alta exigencia en formación y aptitudes para dar respuesta satisfactoria a las múltiples expectativas que
despierta.
i) El centro educativo necesita de más recursos y de un mayor control sobre su utilización. Esta evidencia reclama una mayor atención de
la sociedad, pero también responsabiliza a los centros del poco nivel de eficacia que consiguen.
j) El centro educativo es una organización que no suele disponer de tiempo para la gestión, debiendo primar, ante la escasez de
recursos, la atención a aspectos de docencia directa. Por otra parte, el intento de aplicar procesos participativos en la gestión hace más
acuciante el problema, pues añade, a la falta de tiempo, el nivel de disponibilidad de los diferentes miembros de la comunidad.
13.2 Organización Escolar:
13.3. Calidad de las Instituciones Educativas:
13.4. Dirección Escolar:
13.5. PEI
La estructura organizacional esta basada en el individualismo y la repartición de funciones para cada uno de los que componen a la
escuela dependiente.
El artículo hace referencia a padres de familia, profesores, equipo directivo, estudiantado, representante del ayuntamiento y del personal
de administración y servicios, consejo escolar.
“Definir la estructura organizativa de un centro supone delimitar sus órganos de gestión (unipersonales y colegiados), sus órganos
auxiliares y consultivos (departamentos, equipos educativos, administración), los servicios que oferta, las funciones generales que tienen
asignados y las relaciones que todos ellos mantienen entre sí; esto es, definir el organigrama.
Como es de suponer, la estructura ha de ser coherente con las finalidades de la institución. Así, definida la gestión institucional como
participativa, no sería admisible una estructura organizativa compuesta sólo con órganos unipersonales, o que éstos no fueran elegidos,
o que hubiera órganos colegiados sin ningún poder de decisión en la gestión institucional.”
El artículo no hace referencia a este ítem.
Partiendo de las dos concepciones de escuela, en la escuela dependiente los procesos de administración educativa centran su función en
la elaboración de normas y en la verificación de su cumplimiento, considerando que el funcionamiento eficaz se garantiza con la
existencia y respeto de las normas establecidas.
Al contrario de la dependiente la autónoma la administración educativa se convierte en un órgano coordinador de actuaciones, impulsor
de propuestas y, en todo caso, garante de la unidad del sistema a partir de planteamientos mínimos y consensuados.
“Si en una escuela dependiente la dirección era autocrática y con funciones burócratas, de transmisión y de control, ahora se precisa de
una dirección participativa, impulsora y coordinadora de actuaciones, que proporcione soporte técnico y que intervenga en la solución de
conflictos.”
Desde la dirección se deben dar respuesta a procesos de innovación
El papel del director abarca tres aspectos diversos íntimamente relacionados entre sí: su consideración de soporte técnico, de medio para
conseguir infraestructura o de elemento de promoción de la moral de los grupos. Ésta se logrará, al decir de Wiles (1977: XIII),
proporcionando a las personas satisfacción en el trabajo, procurando su seguridad, mejorando su sentido de pertenencia al grupo,
dándoles un trato justo, aumentando su sentimiento de importancia ante el trabajo, haciéndoles sentirse partícipes de la política de
actuación, conservando su dignidad y proporcionando servicios y cauces para su desarrollo personal.
“Se refiere a una exigencia de todo centro educativo y que debe regular su autonomía.”
Es una respuesta al sistema educativo y de los centros y se debe realizar de manera democrática, abierta y pluralista e integradora.
El Proyecto Educativo de Centro (P. E. C.) explicita valores, pautas de conducta, actitudes, etc., que todos los miembros de la Comunidad
Escolar asumen conscientemente, consensuando la necesidad de trabajar para realizarlo. En este sentido, en su elaboración, seguimiento
y valoración, pueden y han de participar todos los miembros de la Comunidad Educativa independientemente del estamento al que estén
adscritos, ya que nadie puede arrogarse frente a los demás la exclusividad de la "verdad absoluta". Se trata, en todo caso, de buscar la
intersubjetividad a partir de la subjetividad individual.
El Proyecto de Centro aparece y es una respuesta específica a las exigencias propias de los contextos de actuación.
Este instrumento de gestión aspira a recoger y concretar la orientación que los miembros de una Comunidad Educativa quieren dar a sus
actuaciones. Para ello, enumera y define el conjunto de rasgos que dan identidad a un centro educativo. Las características con que a
veces se ha definido a esta propuesta son:
a) Estabilidad, que permite a los estudiantes de un centro educativo seguir su proceso educativo con criterios estables, aunque sujetos a
las variaciones que las circunstancias pueden imponer.
b) Unificador del proceso educativo. Da coherencia al trabajo que todos y cada uno de los miembros de la Comunidad Educativa realizan
y garantiza su necesaria coordinación.
La realidad inmediata se presenta a la escuela a partir de una serie de ámbitos (social, cultural, económico, político, etc.)
interrelacionados sobre los que las instituciones escolares deben tomar postura. La escuela puede abrirse al medio, potenciar su
conocimiento y favorecer las relaciones de intercambio, pero también puede cerrarse sobre sí misma y participar de formas de acción
descontextualizadas. En ambos casos existe una definición, una manera de entender la realidad, que contribuye a caracterizar un
determinado modo de entender el proceso pedagógico-didáctico de intervención.
Desde los planteamientos actuales, la actuación de los centros educativos debe buscar, sobre todo a niveles básicos, la mayor
contextualización posible, sin que ello signifique una rotura con contextos más amplios. Antes bien, se plantea la necesidad de partir de
realidades específicas para integrarse y comprender realidades más globales.
Por todo ello, los planteamientos institucionales y la organización del centro escolar deberían partir y considerar aspectos de la situación
socioeconómica y cultural de la zona, barrio o población en que se ubica como:
- Tipos de viviendas y nivel de calidad de vida que ofrece la zona.
- Población concentrada o diseminada. Comunicaciones y transportes con la escuela.
- Infraestructura de servicios sociales: guarderías, escuelas de diferente nivel educativo, parques, zonas de juego y recreo, bibliotecas,
teatros, cines, hospitales, centros de asistencia primaria, zonas deportivas, clubes para ancianos
- Existencia o no de movimientos culturales, religiosos o asociativos.
- Población oriunda. Niveles de integración entre la ciudadanía.
- Sector económico dominante y sectores de trabajo de los padres/madres. Nivel de ocupación.
- Nivel sociocultural de los padres/madres. Lengua habitual.
- Estructura familiar. Tipología y reparto de funciones.
14. Relación entre calidad, dirección y organización:
15. Metodología:
16. Conclusiones:
17. Comentarios del Analista:
Nota: Esta ficha fue elaborada a partir de la ficha analítica de calidad de instituciones educativas.
Elaborada por: Adriana Rocío Vargas
El artículo no hace referencia al tema de la calidad.
Es un conjunto de referencias de diferentes autores para plantear situaciones importantes dentro de la escuela como organización.
El artículo no tiene conclusiones finales pero se propone que se realice un taller para evaluar la acertividad del P.E.C. y todos sus
estamentos.
El artículo es pertinente para la investigación y hace bastantes aportes sobre lo que es la institución y sus diferentes estamentos.
c) Integral y vinculante, por cuanto compromete a todos los miembros de la Comunidad Educativa.
d) Elemento que adecua y concreta el marco legislativo. El Proyecto Educativo de Centro ha de concretar y adecuar el marco legislativo
que define el proyecto general del Sistema Educativo, además de incorporar las especificaciones concretas que cada realidad educativa
impone (Muset, 1986).
Para Barberá, el Proyecto Educativo de Centro (P. E. C.):
"- Establece el ideario o línea definitoria del tipo, estilo o modelo de educación-instrucción que se quiere dar.
- Es el resultado de la reflexión y acuerdo de los responsables del centro. El Consejo Escolar para los centros públicos y la titularidad,
para los privados y concertados.
- Determina los valores que se asumen como orientación del tipo o modelo de educación que se persigue.
- Perfila la formación del estudiante y los principios que deben orientarla.
- Su duración no se circunscribe a un Curso Escolar, siendo susceptible de modificación gradual y progresiva.
- Recoge las ilusiones y los intereses de los miembros de la Comunidad Escolar.
- Unifica los criterios de actuación en favor de una mayor coherencia funcional.
- Configura paulatinamente y da carácter y personalidad al centro". (1988: 30)
Rey y Santamaría señalan:
"El Proyecto Educativo de Centro es un instrumento con proyección de futuro, pensado y elaborado colectivamente por la comunidad
escolar a partir del análisis de su propia realidad, que actúa de modo coherente sobre la práctica docente con la intención de mejorarla,
dotando a los centros de la eficacia necesaria para alcanzar los objetivos pretendidos" (1992: 159).
Hay un cierto acuerdo en considerar al Proyecto Educativo de Centro como síntesis de la propuesta educativa que hace una Comunidad
Educativa. A través de él se delimita una visión sobre la educación que se pretende y la escuela que se desea, siendo, en este sentido,
necesariamente consensuado, prospectivo, directivo y referencial para la acción, singular, propio y particular de cada centro.
Todo centro educativo desarrolla, de hecho, un Proyecto Educativo.
La elaboración del P. E. C. exige un consenso en valores. Para lograrlo puede partirse de la información que proporcionan formulaciones
generales (Declaración de Derechos Humanos) u otras de carácter más concreto (Cien medidas para reformar la enseñanza, de los
Movimientos de Renovación Pedagógica).
UNIVERSIDAD DE LA SABANA
ESPECIALIZACIÓN EN GERENCIA EDUCATIVA
HACIA UNA CONCEPTUALIZACIÓN DE INSTITUCION EDUCATIVA: UN ACERCAMIENTO
BIBLIOGRAFICO
FICHA ANALÍTICA
1. No. FACIE IE4
2. Categoría
3. Justificación de la categoría
4. Autor:
5. Fecha de publicación y editorial
6. Título:
7. Palabras Claves:
8. Descripción:
9. Fuentes:
10. Definición de Institución Educativa:
La Institución Educativa describe su papel dentro de los procesos de humanización del hombre para formar personas competitivas que
aporten al mejoramiento de la sociedad en la conviven.
CAMPOS POLAINA, Antonio Farid
Instituciones Educativas Humanamente Competitivas. Reto para el Siglo XXI
Organización-planeación estratégica-Institución educativa-Globalización-Calidad
El texto es un documento argumentativo que pretende proponer una opción para humanizar las organizaciones educativas con el fin de
convertirlas en organizaciones más competitivas. Se parte de la definición para luego entrar a argumentar la manera en que debería
funcionar cada parte de la organización escolar con el fin de que sea más humana, participativa y comunitaria y por tanto responda a las
necesidades de la sociedad que la circunscribe y al mundo globalizado actual.
DÁVILA, Carlos. Teorías Organizacionales y Administrativas. 1997.
DONELLY, James H. y Otros. La Nueva Dirección de Empresas. 1999
GÓMEZ BUENDÍA, Hernando. Educación. La Agenda del Siglo XXI. Hacia un Desarrollo Humano. 1999
GARCÍA CANCLINI, Néstor. La Globalización Imaginada. 1999
LÓPEZ MICHELSEN, Alfonso y otros. Para dónde va Colombia?. 1999
MATURANA, Humberto y otro. Formación Humana y Capacitación. 1998
PÉREZ LÓPEZ, Juan Antonio. Dimensiones de la Empresa. 1997
GARCÍA CACLINI, Néstor. Culturas híbridas. Estrategias para entrar y salir de la Modernidad. 1989
El texto parte de la definición de organización para la cual se cita a Carlos Dávila quien dice que:
“Las organizaciones son - entes sociales creadas intencionalmente para el logro de determinados objetivos, mediante el trabajo humano
y recursos materiales (tecnología, equipos, maquinaria, instalaciones físicas, etc.). Las organizaciones son dinámicas, conflictivas, son
sistemas abiertos, tienen la capacidad de aprender, poseen una estructura estratificada interna de poder y control, desarrollan una
cultura propia y son racionales. Existen diferentes tipos de organizaciones según sus objetivos, sus miembros, su estructura interna, sus
criterios de efectividad, etc. – Considera como organizaciones a las instituciones educativas.” P 17
Las instituciones educativas como tal serían:
“...organismos que pertenecen a sistemas abiertos y se deben dirigir como una empresa humana competitiva” P. 20
Por otra parte, teniendo en cuenta el concepto de globalización, el texto plantea que:
“...la escuela sigue siendo cerebro triádico de los procesos que se dan, llámese globalización o interculturalidad. Quienes la transforman
son sus usuarios, clientes, beneficiarios, trabajadores, pedagogos, directivos, vecinos, los medios, etc. Así la institución educativa rural o
urbana procesa a diversos ritmos los cambios. Todavía a pesar de la dinámica de los cambios, convoca, discute, acuerda, conviene,
decide y actúa.” P. 45
Concepciones de la Institución Educativa
Neiva: Díaz Impresores. 2001. 126 p.
11. Perspectiva disciplinaria:
12. Temporalidad:
13. Dimensiones Asociadas:
13.1. Relación con el entorno:
13.2. Organización Escolar:
13.3. Calidad de las Instituciones Educativas:
13.4. Dirección Escolar:
El texto plantea dos perspectivas fundamentales: una organización y otra humanística, buscando la interconexión de éstas a través de
diferentes razonamientos.
El texto pretende plantear la situación actual colombiana proyectando estrategias y procesos para las instituciones educativas del siglo XXI.
Este es un aspecto fundamental del texto ya que su enfoque e intencionalidad: humanizar las instituciones educativas, es un planteamiento
claro sobre la relación entre éstas y el entorno a pesar de que la relación se da desde una perspectiva organizacional.
Se plantea la institución del siglo XXI como respuesta a un entorno:
“La iniciativa, la creatividad by la innovación permanentes son el oxígeno de la institución para que se perfile a responder por los retos de la
localidad, la región, la nación y el mundo.” P. 24
Como objetivo, en relación con el entorno, el texto plantea:
“Este libro es el resultado de una angustia existencial frente a la problemática que aborda. Pretende ser un aporte a la comprensión de esta
realidad, despertar interés por intervenir en la construcción de nación sin recetas específicas por respeto a la gran capacidad del colectivo
de docentes y directivos para actuar.” P. 43
Otro aspecto importante tratado por el libro es cómo el entorno interviene y, de alguna manera, determina la función y tipo de formación de
las instituciones educativas.
“Hoy, se hace necesario, el conocimiento de las manifestaciones culturales del entorno porque permiten encontrar las formas de
comunicación más efectivas y la existencia de microculturas, darán una información sobre los comportamientos especialmente de los
jóvenes, carga de una gran complejidad, que los mayores difícilmente descifran.” P. 51
Para definir la estructura organizacional, nuevamente se acude a la administración. Se entiende que la organización es: “Un ente social
creado intencionalmente para buscar objetivos mediante trabajo humano, recursos y materiales. Son dinámicas, conflictivas, abiertas que
tienen poder-control y cultura propia y son resultado del desarrollo económico, político y social” y que la administración es un proceso que
posee funciones de previsión y planificación.
A partir de todo lo anterior se define que la estructura organizacional consta de. Procesos, motivación, comunicación, decisión, metas,
control y dirección la cual, a su vez, ejerce un control que permite un seguimiento crítico a la planificación para asegurar los resultados.
El texto define la calidad de las instituciones educativas de la siguiente manera: “Se puede concebir que la calidad educativa, aplicada a las
instituciones, se refiere a un componente que debe tener el servicio público de la educación en general sin interesar al nivel, ni la modalidad
que posea”. P.92
De acuerdo con esto, la calidad de la institución educativa se lograría así:
“Para configurar la calidad de una institución educativa puede tener en cuenta unos elementos comunes universales al tipo de educación
que se quiera implementar; unos referentes históricos de lo que ha sido, y es en relación con otras de su modalidad y nivel.” PP. 92-93
Finalmente, se entiende la relación entre eficiencia y eficacia y la administración educativa de la siguiente manera:
“La eficiencia y la eficacia deben ser pilares en la administración y sus ejecutorias, pero sin abusar de la condición humana y laboral de los
maestros...El maestro ni el estudiantes pueden considerarse insumos o mercancías porque un proceso educativo, básicamente debe formar
integralmente personas.” P. 59
Otro aspecto fundamental que aborda el texto es el siguiente:
“Se puede afirmar que la eficacia y eficiencia de la institución educativa depende en buena parte del grado de unidad, el cual debe ser
principio y fin último de la institución educativa.” p. 54
En cuanto a la parte humana de la institución educativa, el texto afirma que:
“La empresa educativa es por excelencia, una organización humana y su objetivo fundamental está orientado a la formación integral del
estudiante.” P. 52
“La institución educativa como organización debe tener la capacidad de despertar interés en la comunidad educativa por la concepción que
las personas tienen de ella, sin que sea condición, el recibir beneficios.” P. 53
“Las instituciones educativas, cualquiera que sea su nivel son empresas complejas del conocimiento, en donde el talento humano debe ser
el centro de atención y de acción.” P. 72
Por lo anterior, podría afirmarse que el texto entiende la institución educativa desde el punto de vista organizacional partiendo de la base de
la globalización y humanización de los procesos educativos, administrativos y de calidad.
La dirección, como tal, se define de la siguiente manera: “Es un proceso de orientación definida con base en la visión, misión, objetivos y
estrategias de la empresa, características individuales y colectivas del personal a cargo, el respeto a la dignidad de las personas y diseño de
instrumentos acorde con los propósitos.” P. 28
“La autoridad se ejerce en forma horizontal y más en una institución educativa. Es en este proceso donde se harán vivénciales y se
fomentan los valores.” P. 28
13.5. PEI
14. Relación entre calidad, dirección y organización:
15. Conclusiones:
16. Comentarios del Analista:
Nota: Esta ficha fue elaborada a partir de la ficha analítica de calidad de instituciones educativas.
Ficha elaborada por: Jimena Jaime Trujillo
El texto plantea características que debe tener el PEI y cómo debe estar construido desde la perspectiva del autor.
“El PEI, debe ser un proyecto coherente con lo que sucede interna y externamente a la institución educativa, es decir, que tenga en
cuenta variables a nivel holístico, nacional, regional, local e incluso personal.” P.43
“El proyecto educativo institucional debe contener unas estrategias muy claras que le den vida a la organización estudiantil para que
ésta cumpla concertadamente con el desarrollo de visión y misión institucional.” P. 78
“Si se quiere una institución humanamente competitiva, el PEI debe contener políticas claras de capacitación que permitan realizar la
práctica pedagógica en requerimientos tendientes a mejorar la calidad educativa.” P. 88
El texto, para su definición y estructuración de la institución educativa, parte de la organización, dentro de la cual se involucra la
institución como tal. La relación entre estos tres aspectos se da en el sentido de que al comprender que las organizaciones son,
fundamentalmente, agrupamientos humanos, humanizarlas a través de procesos de dirección enfocados a la persona va a conducir a
la calidad.
En la primera parte del texto, que se refiere a la organización y la administración relacionándolas con las instituciones educativas el
autor concluye de la siguiente manera:
“Se deja como conclusión de esta parte, que todo el personal vinculado a la institución educativa es responsable de una buena gestión
con excelentes resultados, si trabaja como un verdadero equipo polivalente, humanamente competitivo y solidario. Por lo menos en
los que corresponde a las funciones encomendadas. Existen otros factores adversos que obstaculizan y que se escapan al control
institucional. Las funciones administrativas, así planteadas amplían el horizonte institucional y recrea ámbitos para el crecimiento
concertado de las partes.” P.31
En cuanto a las estrategias para humanizar las instituciones educativas, el autor concluye:
“Se deja en claro que la integración como estrategia fe cambio no es un asunto fácil. Por el contrario obedece a una planificación muy
humana, técnica y científica que necesita el concierto de todos los estamentos comunitarios para el cambio aprovechando de la mejor
manera las instancias corporativas que tiene cada institución educativa.” P. 62
Finalmente, en cuanto al papel de estado se refiere dentro de los procesos de progreso de la educación colombiana, el autor afirma:
“El magisterio colombiano, debe hacer una profunda reflexión sobre estas críticas que sólo pretenden construir una nación para todos
que disfrute de una patria sustentada en la dignidad humana.” P. 77
El texto es un acercamiento muy bueno a los requerimientos que se tienen para lograr instituciones educativas más humanas. Sin
embargo, se percibe que su enfoque es muy empresarial y en ocasiones se pierde el sentido inicial del texto. A pesar de todo, se
logran vislumbrar los conceptos pertinentes a la investigación que se pretende realizar aunque en ocasiones descifrar e hilar las ideas
se convierte en una tarea compleja por la gran carga administrativa y empresarial del texto. Es interesante la relación que se hace con
el entorno porque se asignan responsabilidades a todos los actores de la labor educativa lo cual involucra estudiantes, educadores,
directivos y estamentos superiores del país ya que se hace un gran énfasis en la constitución y legislación colombianas. El texto
resulta muy pertinente en el sentido de que está dirigido a la institución educativa de nuestro propio país.
Como característica y funciones del líder, rector o jefe se describe lo siguiente.
“El jefe que dirige, perteneciente al grupo, de la organización, Hará un trabajo de persuasión conciente e inteligente para que sus
dirigidos realicen las actividades con la mente puesta en la visión, misión, objetivos y estrategias.” P. 28
El rector debe poseer una cultura de la dirección, es decir, debe estar a tono con las exigencias contemporáneas en áreas de las
llamadas ciencias del comportamiento humano...” p. 29
La premisa fundamental que utiliza el texto para la dirección escolar es: “Se parte de la concepción de que el hombre es el recurso o
talento más importante en la empresa y que de su capital humano depende la competencia para abordar la problemática propia de la
misma.” P. 19
En cuanto al tema de la dirección, el texto también maneja los conceptos de organización y administración diferenciándolos y
relacionándolos. Por organización se entiende lo que ya se mencionó anteriormente en la definición de institución educativa:
“La administración, en cambio, se ejerce sobre la organización y se hace sobre las áreas contable, técnica, financiera, salarial,
productiva, recursos, competitiva, etc.” P. 18
Con respecto a la relación de administración e institución educativa, el texto afirma:
“Los procesos administrativos deben encaminar exitosamente las programaciones educativas y es administración clave para que se
efectúen con éxito las acciones y se obtengan resultados.” P. 59
“La administración educativa se ejerce en la formación del ser humano respetando su dignidad, autonomía, libertad y capacidad de
convivencia.” P. 59
“El tipo de administración que se ha enfocado para la organización educativa está concebida para fortalecer la persona, tenga ésta la
relevancia individual comunitaria, corporativa o asociativa, controvirtiendo frontalmente la acción materialista y productivista que ha
diseñado el mercado de bienes y servicios. Es legitimar la teoría y la práctica educativa en defensa de la potencialidad de los seres
humanos comprometidos con ella.” P. 60
Finalmente, otro aspecto que se tiene en cuenta en la dirección de las instituciones educativas es el líder como tal. Según el texto, para
lograr procesos de humanización, sensibilización, etc. “...tiene que existir un líder dinámico, es decir participativo y respetuoso de la
pluralidad étnica, social, de género, ideológica y política para ir construyendo, conjuntamente, una cultura de convivencia pacífica.” P.21
UNIVERSIDAD DE LA SABANA
ESPECIALIZACIÓN EN GERENCIA EDUCATIVA
HACIA UNA CONCEPTUALIZACIÓN DE INSTITUCION EDUCATIVA: UN ACERCAMIENTO
BIBLIOGRAFICO
FICHA ANALÍTICA
1. No. FACIE: IE5
2. Categoría
3. Justificación de la categoría
4. Autor:
5. Fecha de publicación y editorial.
6. Título:
7. Palabras Claves:
8. Descripción:
9. Fuentes:
10. Definición de Institución Educativa:
CORREA, Cecilia de Medina.
Administración estratégica y calidad integral en las Instituciones Educativas
Planificación – organización – Institución Educativa - Proyecto educativo institucional
El autor plasma en el libro un cambio de la institución educativa para el futuro, proponiendo una reingeniería en los procesos y un
mejoramiento de la calidad en ésta.
Las necesidades de nuevo milenio por innovar, incluyendo la formación integral y la calidad educativa en los estudiantes, la escuela y
todas las personas que en el proceso de formación del estudiante.
Este libro lo que busca es revisar la actitud y mirar la institución educativa como empresa, con una misión social fundamental: La
formación integral, es por ello, que entendiendo el mundo del trabajo, como la responsabilidad tanto en la productividad como en la
competitividad, acciones que estarán directamente relacionadas con el tipo de formación de los seres humanos, centradas en el
desarrollo de la creatividad, imaginación, liderazgo y autonomía, más que con lo memorístico, instrumental.
Habla de la institución educativa exigida en el nuevo milenio como aquella capaz de superar el revaluado modelo de los campos de
concentración del saber, porque ésta, según Kant, es libertad, autonomía y mayoría de edad. Este tipo de institución debe propiciar una
profunda interacción con su entorno, construir nuevas y complejas relaciones con los diferentes actores, sin comprometer su autonomía,
esencial para el cumplimiento de su misión.
El contenido del libro plantea las siguientes temáticas: Calidad de la educación, administración educativa y planificación estratégica en
educación.
MISIÓN DE CIENCIA, EDUCACIÓN Y DESARROLLO. Colombia al filo de la oportunidad. 1996.
ARENAS, Nidia. La administración en la empresa educativa. Medellín. 1989.
La institución educativa se define como “aquella capaz de superar el revaluado modelo de los campos de concentración del saber, porque
ésa, según Kant, es libertad, autonomía y mayoría de edad. Debe priorizar una profunda interacción con su entorno, construir nuevas y
complejas relaciones con los diferentes actores, sin comprometer su autonomía, esencial para el cumplimiento de s misión.”
La función de la institución educativa debe participar en la formación del hombre integral, comprometido con la vida, el respeto, la
naturaleza y la sociedad. Debe formar para la universalidad humana y de conocimiento, sin perder su identidad, como un ciudadano del
mundo.
“El gran desafío de la institución educativa será educar para la diversidad, la pluralidad, la universalidad y el cambio.”
“La institución educativa debe concebirse como centros de desarrollo de su entorno, y su misión fundamental es formar al ciudadano del
mundo pero con un conocimiento profundo de sus raíces históricas, conciencia y vivencia de su identidad y de su compromiso cultura y
respecto por los valores de la comunidad.”
Santafé de Bogotá: Cooperativa Editorial Magisterio, 1997. 110 p.
Concepciones de la Institución Educativa
Definida como la encargada de educar, formar al ciudadano, compuesta por una comunidad educativa.
Especifica claramente su función y aportes para el mejoramiento continuo de la calidad de vida de las personas que la componen y
participan de ella.
11. Perspectiva disciplinaria:
12. Temporalidad:
13. Dimensiones Asociadas:
13.1. Relación con el entorno:
Pretende generar un paradigma pedagógico desde el modelo de calidad total, reingeniería y organización.
Este libro está desarrollado durante el Siglo XXI citando autores de 1983 hasta 1996. En sí es para aplicar en la vida actual.
“Convocar la institución educativa independientemente de su nivel de formación o del status al que pertenezca para repensarse a sí
misma, para que con un enfoque prospectivo imagine nuevas posibilidades de ser y diseñe nuevos caminos qué recorres, constituye una
invitación, un reto que vale la pena asumir para evocar la visión, misión y esencia de la institución, pero fundamentalmente un reto a la
capacidad y voluntad de cambio e innovación y a la habilidad para que una vez identificados los escenarios del futuro, escoger el
proyecto pedagógico más pertinente factible y consecuente con las necesidades del contexto y los fenómenos de globalización,
descentralización, apertura y alta competitividad... todas las instituciones educativas deben concebirse como centros de desarrollo de su
entorno. Este tipo de escuela que ha socavado las raíces de su estatismo pedagógico y administrativo.
La función de la institución es: Formar al ciudadano del mundo pero con un conocimiento profundo de sus raíces históricas, conciencia y
vivencia de su identidad y de su compromiso cultural y respeto por los valores de la comunidad. Tendrá presente la importancia de los
valores universales de la cultura pero al mismo tiempo, reconocerá que la huella de los hombres en la historia es plural, heterogénea y
que tanto la pluralidad como la diversidad son esencias de la cultura. Identidad y diferencia, particularidades y pluralidad, unidad y
diversidad son contradicciones que la institución debe aprender a manejar y resolver.” (Pág. 20)
“El nuevo papel de la institución educativa ante la sociedad requiere de ella, no sólo nuevas actitudes y valores, nuevos compromisos y
relaciones, nuevas prácticas de cooperación y de servicios. En definitiva, una institución que cambie ella misma, que no se adapte
pasivamente las exigencias de los nuevos escenarios.” (Pág. 77)
“La institución educativa debe universalizarse en el saber pero particularizarse en los contenidos culturales de la regiones y de la
localidad.
Una institución educativa será regional en la medida en que sea capaz de superar el aislamiento en que ha estado sumida. Se trata de
una visión de sinergia, en donde se rompan las barreras interinstitucionales para dar paso a la conformación de grupos de trabajos, con
proyectos pedagógicos compartidos que posibiliten el intercambio de estudiantes, docentes, recursos y programas. Precisan sus
fortalezas y debilidades y buscan objetivamente la solución a los problemas con la única finalidad de encontrar la excelencia académica.
Esté tipo de instituciones acogidas en unos principios de reingeniería social, llegarán a entender que la suma es mayor que las partes; se
abren sin egoísmo para compartir en armonía la noble y compleja misión de construir la región y la cultura, con la única convicción de
que tan importante misión debe estar por encima de los falsos y prepotentes egoísmos institucionales.” Pág. 20.
“La institución educativa debe romper el esquema de la individualidad egocéntrica y establecer alianzas estratégicas con diversos
sectores de la comunidad, del contexto local, regional, nacional e internacional tanto a nivel privado como oficial. El objetote estos
esfuerzos es para optimizar la calidad de los procesos que en ella se van involucrando, la investigación, la actualización y
contextualización de programas, sistemas de comunicación, metodologías y recursos, entre otros.” (Pág. 22)
Nuevas prácticas de cooperación y de servicios; exige igualmente, nuevas estructuras administrativas y académicas, nuevas didácticas de
enseñanza-aprendizaje, nuevos enfoques curriculares. En definitiva, una institución que cambie ella misma, que no se adapte
pasivamente a las exigencias de los nuevos escenarios.” (Pág. 76-77)
“En la naturaleza se genera un cambio. La institución tradicional ya no es funcional. La nueva escuela tiende a ser más dinámica,
competitiva y con una estructura organizativa más plana, orientada al trabajo en equipo, gradualmente va eliminándose la jerarquía
burocrática. Se basa en el compromiso en vez del control. Los procesos educativos están encauzados a la productividad y a la calidad. La
nueva escuela exige ser abierta e interconectada.” (Pág. 26).
La función de la escuela es formar por y para la vida.” (Pág. 30)
“En la escuela se debe trabajar en el ejercicio de la lógica de los procesos de pensamiento (análisis, síntesis, generalización y
abstracción) y así debe darse en los diferentes espacios y niveles de escolaridad.” (Pág. 34)
“Ninguna institución social puede estudiarse en el vacío. Solo es posible entender la institución educativa en el contexto global de la
sociedad y por lo tanto, su misión tiene que estar totalmente relacionada con la de la sociedad. ¿Una institución educativa para qué? Este
interrogante debe ser el punto de partida para establecer una misión, visión, propósitos, metas y objetivos que responsan a necesidades
locales, nacionales y aún internacionales, de integrar en forma dialéctica lo universal y lo particular, de servir a la comunidad pero
también servirse ella, de hacer compatibles la unidad y la diversidad de saber ser y saber hacer.
El nuevo papel de la institución ante la sociedad requiere de ella, no solo nuevas actitudes y valores, nuevos compromisos y relaciones,
“Si la institución educativa desea sobrevivir deben transformarse en empresas cuyas ofertas, estructuras, procesos y productos puedan
adaptarse a los cambios rápidos.
Las instituciones educativas deben asimilar la importancia que hoy en día ha alcanzado la información.” (Pág. 84)
“El reto que se le presenta a la escuela del siglo XXI, es precisamente enfrentar la gran problemática de la formación humana, ésta
responsabilidad no debe quedarse mecánicamente en la simple tarea romántica de reflexionar sino la de asumir el reto de una real
participación en la construcción de ese nuevo hombre, mujer y sociedad de la que hemos hablado.
Servir de incubadora de una docencia de excelencia, demanda de la escuela, construir un paradigma de la formación integral del docente
que articule como ejes transversales de: Concepción humana, el docente es ante todo una persona, la formación integral, el docente
como investigador.” (Pág. 100-101-102)
13.2. Organización Escolar:
13.3. Calidad de las Instituciones Educativas:
-
13.4. Dirección Escolar:
13.5. PEI
14. Relación entre calidad, dirección y organización:
“La empresa educativa la podemos entender como la capacidad estructural que tiene una institución educativa para generar servicios de
alto nivel de calidad en comparación con el tipo de servicios que ofrecen otras instituciones”
“La institución está compuesta por unas relaciones interpersonales con miembros jerárquicos: Gerente académico, gestor de convivencia
y relaciones humanas, consejos académicos, directivo, de estudiantes, profesores, asociaciones de padres de familia, de egresados, entre
otros.
“El docente o profesor, entrega al estudiante un saber que no es la síntesis propia de su saber, procesado y dirigido, sino un saber
extraído de “alguna parte” llámese referencia bibliográfica o texto de consulta. El estudiante recibe pasivamente este dato y a través de
un ejercicio llamado evaluación, la institución reclama al estudiante estos datos. El estudiante los entrega y la institución acredita este
saber ante la sociedad.” (Pág. 38)
“La escuela ha sido hasta ahora, un freno para la asimilación de lo nuevo, la institución educativa ha estado inmersa en un clasismo,
dedicando gran parte del tiempo curricular a enseñarle a los estudiantes conocimientos desfasados, olvidándose de que los niños y
jóvenes demandan de una visión prospectiva (estudio del futuro) antes de quedarse anclados en visiones retrospectivas.” (Pág. 39).
“La calidad desde el interior institucional. Se genera a partir de los objetivos, las políticas, la visión, misión y el proyecto de cada
institución.” (PáG. 43)
“Las instituciones que avancen exitosamente, es porque logran entender que se trata de un proceso a largo plazo, que se inicia con el
compromiso y liderazgo de los directivos y se consolida cuando toda la organización interioriza el mejoramiento continuo de la calidad
como actitud y estilo de vida para realizar el trabajo diario, reconociendo en cada etapa del proceso su complejidad e importancia, como
también su costo integral.” (Pág. 56)
“Lograr ventajas competitivas y mantenerse como protagonista, requiere de los directivos y administrativos concentrar las energías en
hacer innovaciones que conlleven a los más altos de calidad.”(Pág. 52)
“Una noción de calidad en la institución educativa, se precisa por los resultados de las calificaciones, por el paso “exitoso” de un nivel a
otro en la educación formal hasta llegar a incorporarse en la fuerza laboral requerida por el sistema.” (Pág. 42)
El autor señala o referencia la dirección escolar hacia el líder educativo –gerente educativo- que existe dentro de la institución.
“La estructura organizacional jerárquica ya no garantiza el logro de misión, visión, propósitos y objetivos institucionales.” (Pág. 66).
“El gerente educativo debe promover que el trabajo se haga dentro de los límites de tiempo y presupuesto y bajo estrictas normas de
calidad deseada.” (Pág. 66)
“La gestión gerencial, debe encaminarse a la conciliación de intereses, sin que en ello se sacrifique la especificidad y reflexión crítica de
los actores.” (Pág. 74)
“La institución educativa para el siglo XXI, requiere un administrativo con acciones y proyección de liderazgo, que sea efectivo trabajando
a través de funciones y disciplinas, capaz de enfocar la atención de los usuarios hacia una meta común, establecer una presencia aunque
esté ausente y sea capaz de mantener un equilibrio entre flexibilidad y planificación.” (Pág. 66)
“Es importante que el líder gerencial, como eje conductor del proceso, vigile la coherencia entre el logro de los objetivos específicos y la
meta global del proyecto, es decir, que los comprometidos no se queden viendo únicamente el árbol, perdiendo la perspectiva del
bosque.” (Pág. 69)
En su significado básico el proyecto es: el plan prospectivo de una unidad de acción capaz de materializar algún aspecto del desarrollo
académico o social. El proyecto se orienta a la producción de un bien o a la prestación de algún servicio, empleando para ello un
procedimiento científico que involucra el método, las técnicas y los recursos que se requieren para su ejecución.
El proyecto es un término que muchas veces se usa para referirse al documento monográfico en donde se presentan y analizan los
problemas que implica la búsqueda de recursos para alcanzar determinados objetivos. En algunas ocasiones utilizamos el término para
referirnos a un programa o un plan de producción de bienes o servicios específicos o para designar al documento en que se consignan
éstos aspectos.” (Pág. 57)
“Con el fin de enfrentar el compromiso del PEI, se parte de la investigación integral, trabajo científico orientado hacia los problemas
concretos y futuras acciones de la institución. Es un proceso dinámico y participativo que tiene un comienzo en la búsqueda de
información, cuando se ha logrado una precisión de lo que se quiere y por qué se quiere.” (Pág. 59)
“El Proyecto Educativo Institucional debe ser el producto de la voluntad concertada de los estamentos de la comunidad educativa y que
para ello, es necesario un intenso proceso de socialización en metodologías investigativas alternativas, conducentes a una objetiva
interpretación de la realidad cotidiana y extracotidiana en que se encuentra inmersa la institución. A pesar de ello, se resalta que el PEI,
no es un proceso acabado ni de yuxtaposición facético, obedece a una dinámica participativa de construcción y reconstrucción que
enlaza tendencias, saberes, prácticas y didácticas pedagógicas, articulando al enfoque de una cultura del proyecto que potencializa el
desarrollo del ser integral y de la organización, en una concepción holística.” (Pág. 64)
El autor no relaciona directamente la calidad, dirección y organización, pero es claro que para que halla una escuela de calidad debe
tener un director exitoso, un gerente educativo efectivo que decida innovar, con perfil educativo, proyección de liderazgo.
“La estructura organizacional jerárquica ya no garantiza el logro de la misión, visión, pronósticos y objetivos institucionales.” (Pág. 65)
La organización no necesita simplemente de una línea de autoridad sino de un trabajo en equipo en donde es el gerente educativo el que
lidera los procesos administrativos y lleva al cumplimiento de los objetivos educativos.
15. Metodología:
16. Conclusiones:
17. Comentarios del Analista:
Nota: Esta ficha fue elaborada a partir de la ficha analítica de calidad de instituciones educativas.
ELABORADA POR: ADRIANA ROCÍO VARGAS CARRERO
Es un libro que aporta a la escuela y abre los ojos a las innovaciones del siglo XXI.
El libro no tiene conclusiones finales.
La idea principal está directamente fundamentada en la importancia del cambio de las estructuras, organización, definición de la institución
educativa ya que se desarrolle en el nuevo siglo XXI.
Importancia de las innovaciones en la conceptualización de la institución educativa en el nuevo siglo XXI y su nueva resignificación, así como
el cambio en las estructuras y formas de ver los fines de la educación.
El libro es pertinente para la investigación que se está realizando.
Las fuentes fueron extractadas de los pies de página que contiene éste, pero no son muy pertinentes, solamente lo escrito directamente por
la autora.
UNIVERSIDAD DE LA SABANA
ESPECIALIZACIÓN EN GERENCIA EDUCATIVA
HACIA UNA CONCEPTUALIZACIÓN DE INSTITUCION EDUCATIVA: UN ACERCAMIENTO
BIBLIOGRAFICO
FICHA ANALÍTICA
1. No. FACIE IE6
2. Categoría
3. Justificación de la categoría
4. Autor:
5. Fecha de publicación y editorial
6. Título:
7. Palabras Claves:
8. Descripción:
9. Fuentes:
10. Definición de Institución Educativa:
GAIRIN SALLAN, Joaquín, Editorial la Muralla: 1996. Pág. 495.
La Organización Escolar: Contexto y Texto De Actuación.
Sistema, organización, autonomía, liderazgo, clima organizacional.
Es un libro que realiza el concepto de IE, a partir del cambio, la evolución y se centra en el enfoque sistémico para hacerlo y ver las
relaciones entre las diferentes partes. Tiene en cuenta las relaciones con el entorno y sus influencias a nivel social, cultural, económico y
político.
Menciona la sensibilización social por lo temas educativos y una mayor exigencia de calidad. Distingue varias dimensiones de estudio de
la escuela, entre ellas: la institucional. La pedagógica, didáctica, orientativa, organizativa y otras específicas.
Planta conceptos de administración y gestión de las organizaciones, la organización escolar como práctica y tecnología y como disciplina.
BERTALANFFY, L. V. Teoría General De Sistemas. 1976
KATZ, D y KHAN, R. Tipos de organizaciones. 1976
PICO, Teorías sobre el estado de bienestar. 1987
COLOM, A. Sociología de la educación y teoría general de sistemas. 1979
DRUCKER, P. La Sociedad Post-capitalista. 1993
GOMEZ DACAL, G. Técnicas y procedimientos de inspección educativa escuela Española. 1993
LOPEZ, F. La gestión de calidad en educación. 1994
- La educación es sin duda, un a de las primeras y quizás la más importante referencia que se asocia al concepto de IE. Pág. 17.
- Estudio de las escuelas, como unidades globales con sentido en sí misma. Se define la escuela desde la teoría general de los sistemas,
iniciada por Bertalanffy (1976). La esuela es un sistema en sí misma y subsistema en otros del sistema escolar, sistema educativo y
social. Pág. 19
- En las organizaciones humanas, como en otros sistemas abiertos, los procesos sistémicos básicos son energéticos e incluyen el flujo,
transformación y el cambio d energía. Katz y Khan, 1977.
- Es importante incorporar el enfoque de sistemas al análisis y solución de las necesidades de la escuela; ya que este sistema debe ser
estudiado como un todo integral y en relación a su ambiente. Pág. 21
- Trist y sus colaboradores afirman que toda organización consta de una combinación administrativa de tecnología y de personas, de
manera que ambas se relacionan recíprocamente. Pág. 21
Concepciones de la Institución Educativa
Tiene en cuenta el cambio y evolución de la escuela, la influencia de la sociedad para la construcción social y formar una escuela del
futuro. Enfoca su proceso histórico ubicada en un contexto socio-cultura. Define desde diferentes perspectivas a la institución educativa
dentro del contexto en la cual se desenvuelve.
Barcelona: Editorial La Muralla, 1996. 495 p.
11. Perspectiva disciplinaria:
12. Temporalidad:
13. Dimensiones Asociadas
13.1. Relación con el entorno:
En un principio la educación fue una tarea difusa, exclusivamente dependiente del contexto, con el tiempo se convertiría en una necesidad
que había que organizarla y regularla. Nacen así los procesos sistemáticos de intervención que buscan posibilitar por otros medios lo que el
amiente social y familiar no pueden ya proporcionar. Se convierte en un proceso intencional; se siente la necesidad de delimitar sus
objetivos, de adecuar los medios y de estructurar su desarrollo y mejora; en definitiva, de organizarla.
La familia y las estructuras religiosas hacen dejación poco a poco de su función de educación en manos de otros órganos específicamente
creados para esta función: la escuela, cuya organización y proceso de organización es asumido socialmente con el tiempo. Pág. 18
La escuela surge cuando la educación difusa y asistemática se revela insuficiente para cumplir las nuevas exigencias sociales. La acumulación
y enriquecimiento de los contenidos culturales que se transmiten de unas generaciones a otras, así como la creciente especialización que se
da en las sociedades primitivas. Contribuyen a potenciar los procesos sistemáticos de transmisión de información y la aparición de
especialistas en esa actividad. Evolución de la escuela:
_La escuela como institución familiar, - como institución religiosa, - como institución militar, - como institución estatal,- como institución
social, como resultado del movimiento cultural, las escuelas creadas para formar algún tipo de profesionales. Pág. 40
La escuela ha ido consiguiendo un poder propio, que le permite plantear observaciones más allá de su dependencia con el ambiente que la
creo y le dio contenido. Pág. 41.
Las relaciones que mantiene la escuela con lo socio-cultural se pueden esquematizar así: a. La educación es una realidad social,
consecuencia de vivir en sociedad y también una necesidad social.
b. Lo socio-cultural desde su contexto histórico-natural proporciona al hombre contenidos culturales y valorativos. C. Las formas particulares
que adopta lo socio-cultural inciden en especiales conformaciones de lo educativo. Pág. 22.
La sociedad posibilita la situación educativa, creando el clima, proporcionando los medios y estableciendo los objetivos y la orientación que
debe tener. Colom, 1979.Pág. 23
- El sistema educativo vendría definido como un subsistema del sistema socio-cultural, formado por la interacción dinámica de instituciones,
grupos, personas o elementos que posibilitan formarse y socializarse a una determinada población. Para Colom ,1979 el sistema educativo:
Enfoque sistémico y teorías administrativas.
- La educación es un elemento de índole social. Pág. 23
- Es un sistema adaptativo-cibernético Colom, 1979 ya que es un sistema sometido a los intercambios de información con el medio y por su
capacidad reguladora, respecto a las metas que le impone el sistema social. Esta son dos características de los sistemas educativos. Pág.
26.
- Puede considerarse como un sistema de comunicación, que posibilitan el cumplimiento de las funciones que la sociedad determina. La
perspectiva comunicativa se aproxima a resaltar el valor del ser humano en la configuración y desarrollo de los sistemas. Pág. 27
- Escuela como sistema de adoctrinamiento y sistema de control. Pág. 28
- Como dice Pico, 1987 la escolarización y el aprendizaje no tienen el propósito de proporcionar conocimientos y habilidades, su finalidad es
situar a los individuos en posición de usar su fuerza de trabajo como mercancía en el mercado y para este fin, el conocimiento y la
habilidad tienen el único propósito de ser variables instrumentales. Pág. 28.
- La escuela como sistema abierto, como esquema recurrente de hechos diferenciado del medio circundante pero dependiente de él,
configurando mecanismo de control... Pág. 31
- La escuela es un sistema complejo en constante evolución. El tener una personalidad propia obligan a regularla y considerar
constantemente las interrelaciones que establece, De hecho la misma vitalidad da paso al conflicto que son la base del cambio. Pág. 33
- La concepción misma de la educación, está ligada a la persona. A partir de aquí resultará más fácil encontrar sentido a los procesos y
entender la especificidad de la IE. Pág. 35.
- Las variables, sistema escolar y contexto próximo son las que delimitan las diferentes tipologías escolares.; se pueden caracterizar los
centros por sus objetivos, distribución de recursos y sistemas de control. Pág. 37.
- Finalidad dentro de la comunidad educativa, será orientar a cada individuo para que sea un ciudadano responsable, un trabajador ubicado
en la actividad productiva de su medio, de acuerdo con su capital cultural y comprometido con el desarrollo colectivo del medio. Hacerlo
exige otorgar a las IE, competencias con el fin de que puedan considerar las características de los discentes y del entorno en el que viven.
Pág. 38
- - una IE, es el resultado de procesos históricos complejos, que han beneficiado a unos, rechazando a otros.
- Una construcción social, una organización pensada y construida por los grupos sociales.
- Un espacio que cumple muchas funciones explícitas) educar. Socializar, enseñar, orientar, preparar y en otras ocultas (reproducción de
clases sociales, dominación cultural de las clases dominantes). Lorenzo, 1994.
- Algunos factores relacionados con la visión futura de las escuelas, permiten conceptualizarla. Pág. 39
- La escuela del futuro: en tipo de escuela que se fundamente en el hacer, en la participación, en la creatividad en la discusión plural y
grupal, en interdisciplinariedad, en la utilización de tecnologías. La escuela será un espacio más deformación que se especializará en
sintetizar informaciones recibidas en oros espacios. García Garrido, 1986.
- La sociedad poscapitalista debe ser descentralizada; sus organizaciones deben ser capaces de tomar decisiones rápidas, basarse en la
proximidad al funcionamiento, al mercado, la tecnología y los cambios. Drucker, 1993.
- La palabra escuela ha sido usada en varios contextos, lo que le ha hecho perder sus límites y le ha dado una significación no unívoca. Su
uso terminológico queda unido a conceptos como educación y escolarización que está a su vez en continua revisión. Las distintas corrientes
e ideologías que sustentan la interpretación del proceso traducen también diferentes concepciones de la escuela. Pág. 59.
- Un problema al definir la escuela, es la falta de aportes desde otras áreas, como la historia, la sociología o la política. Pág. 62.
- Concepciones actuales de la escuela como organización: Posee metas claras, carece de control sobre los procesos y productos, la
tecnología que se utiliza es difusa, la participación humana es dispersa, la toma de decisiones no sufre un proceso lineal de resolución de
problemas. Pág. 109.
13.2. Organización Escolar:
-La escuela se ve como un sistema socio-técnico donde caben los subsistemas social, técnico o de tareas e el gerencial.
- Si se mira a la escuela como sistema educativo entendido como el conjunto de elementos que educan, se pueden distinguir tres: - Lo
formal, que comprende el sistema educativo estructurado administrativamente. – Lo no formal, constituido por el conjunto de
actuaciones educativas organizadas y sistematizadas que se realizan al margen del sistema formal. – Lo informal, lo no sistemático ni
sometido a planes de actuación preestablecidos, pero en relación con lo sistemático. Pág. 24.
- La escuela está dotada de elementos estructurales: reclutamiento, selección, distribución del alumnado, las de imposición, inculcación y
reproducción de la cultura, que hacen posible el mantenimiento De la estructura de relaciones existentes entre los grupos sociales o
clases y concretamente el mantenimiento de la dominación de clases. Lerena, 1976. Pág. 28.
- La estructuración que adopta un centro escolar para cumplir sus funciones es diversa en función de su complejidad; en cualquier caso,
se pueden determinar como mínimo los siguientes componentes: - Un órgano rector, conocido como administrador educativo,
responsable de dirigir la enseñanza escolar.- Un sistema operativo realizador directo de la transformación de los objetivos en resultados
formando la red d e centros docentes. – Un sistema de enseñanza que incluye, de acuerdo con un determinado modelo, los objetivos,
los contenidos, los niveles formativos, los recursos y en general el conjunto de factores que configuran la acción escolar institucional.
Gómez Dacal, 1986. Pág. 29
- La noción de sistema conlleva la idea de orientación; esto es proyección con sentido de estructura determinada que permite coordinar
los elementos en función de una finalidad. Y esta misma orientación, es la que da sentido al proceso de organización dirigido a
interrelacionar y diseñar las actuaciones que permitan conseguir resultados. El establecimiento de metas. Objetivos u otra delimitación de
las finalidades resultará fundamental. Pág. 30
- En la escuela se puede mencionar: los subsistemas de objetivos, medios y de control; el primero de ellos queda constituido por la
definición de metas; el segundo lo conforman elementos humanos (educadores, estudiantes, personal no decente etc.), materiales
(espacio, nobiliario) y funcionales (horarios, presupuestos, normas específicas) y la interrelación que guardan entre sí; por último los
procesos de medición y las modificaciones requeridas. Pág. 31.
El sistema escolar produce sus propios objetivos y determina sus propios subsistemas de recursos y control. Da origen con ello a los que
algunos han llamado la cultura escolar Sarason, 1971 Pág. 31.
- Se debe pensar diferente la organización de la escuela: debe cambiar la relación entre los agentes, el sentido del currículum, los
sistemas de agrupamiento, el uso de los recursos, las metas que se persiguen y la cultura que se genera o transmite. Paralelamente se
debe abordar la estructura, la autonomía institucional, el papel de los servicios de apoyo, la formación del profesorado o la vinculación de
los centros con el entorno. Pág. 56
- Desde el punto de vista de la estructura, la escuela debería ser: Abierta, regionalizada, participativa, creativa, esencialmente
pedagógica, unitaria e indivisible, sencilla y asequible. Pág. 58
- Moreno, 1978 considera en su estudio de las dimensiones de la escuela: la ideológica, sociológica, cultural, profesional, pedagógica y
didáctica. Pág. 63
- La ordenación de la organización aplicada a una realidad puede generar estructuras: adecuación del espacio, la realización de normas o
conocimiento de los ritmos de producción, la importancia de las personas. Pág. 74.
- organizar es disponer y relacionar de acuerdo a una finalidad los diferentes elementos de una realidad para conseguir un mejor
funcionamiento. Pág. 76.
Zerilli, 1986 define como estructura: el esquema formal de relaciones, comunicaciones, procesos de decisión, procedimientos, factores
materiales y funciones con vistas a la consecución de objetivos. Pág. 85.
Mintzberg, 1979 presenta la forma como se estructuran las organizaciones: estructura simple: tamaño pequeño, - Máquina burocrática,
forma divisionalizada.
- El objeto de estudio de la organización es el clima escolar percibido como proceso de conflicto. Gairín, 1993.
En cuanto a sus relaciones con su sistema social, es un sistema abierto, en cuanto a sus relaciones consigo mismo es un sistema
cerrado, en cuanto a sus relaciones con los sujetos objetos de su función es un sistema de comunicación.
Se inserta en un medio humano y socio-cultural complejo y multiforme, en cuya funcionalidad queda integrada la educación influyendo
en dicho medio y a su vez siendo influida por el. Sanvicens, 1973. Pág. 25.
- Se presenta el cambio de realidades que proviene de los avances del conocimiento, y de las necesidades histórico-contextuales, dotan
de dinamismo y obligan a continuos ajustes. Pág. 26
- Hay que considerar que la realidad histórica de cada país ha condicionado la configuración de los sistemas, que adaptan según los
contextos diversas especificaciones relativas a la titularidad) red privada o pública), la realidad socio-grafica (centro urbanos o rurales),
su contenido (reglada o no reglada) u otros aspectos. El desarrollo de los componentes citados, será objeto de la administración y
organización escolar. Pág. 29
- La adecuación de los elementos e interrelaciones a los fines propuestos, así como la adecuación a las exigencias del propio ambiente,
son los aspectos que definen la funcionalidad, se derivan de este concepto dos niveles de actuación: El primero es interno y relativo a la
coordinación de los elementos configuradotes, el segundo supone la coordinación de los elementos externos para facilitar alcanzar los
objetivos del ambiente. Pág. 30
- Toda la realidad queda enmarcada en un contexto concreto que puede caracterizarse por su historicidad. En tal sentido, la actuación de
un sistema es el resultado de la interrelación de elementos conformados históricamente a través de un tiempo. Pág. 31
- El estado, como estructura de la que se dota una sociedad para la consecución de sus fines, actúa a nivel educativo a través del
sistema escolar y por medio del cumplimiento. Desde esta perspectiva se establece una relación de dependencia inversa entre los
procesos de normativa y de autonomía. Pág. 33
La escuela y su contexto, deben tener canales de comunicación abiertos y operantes. La relación de la escuela con su entorno será real si
va acompañada de procesos de participación que permitan planear y discutir las contradicciones. Pág. 38.
Arturo de la Orden escribe: La escuela tiene relaciones con la comunidad y con determinadas entidades externas (familia, autoridades
locales, asociaciones de diversa índole, empresas etc.) Pág. 113.
13.3. Calidad de las Instituciones Educativas:
13.4. Dirección Escolar:
13.5. PEI
14. Relación entre calidad, dirección y organización:
15. Metodología
16. Conclusiones:
La organización de los centros educativos solo tiene sentido, si se dirige a la mejora. Esta pretensión proviene de la propia naturaleza del
proceso organizativo y se explica en el compromiso con la realización de un determinado proyecto pedagógico.
Si se considera que los proyectos del centro son además de un proceso técnico, una construcción cultural y una excusa para fomentar el
debate y el análisis sobre la función de instituciones, se está pensando en ellos como síntesis práctica de los diferentes enfoques bajo los
cuales se puede abordar el proceso organizativo. La calidad podría constituir una referencia obligada que aglutina las diferentes
perspectivas técnicas, culturales y críticas, y que las integra en una nueva dimensión. Pág. 277.
- López, 1994 considera que el concepto de escuela eficaz remite a una noción de calidad de corte operacional: será de calidad si es
eficaz o si consigue sus objetivos. Pág. 279.
- La calidad total supone un proceso integral de todas las actividades de una empresa al objeto de satisfacer con eficiencia económica las
expectativas del cliente interno o estreno. Roure, 1992.
- La propuesta del ministerio de educación de España, centra la mejora de la calidad en: La educación en valores, igualdad de
oportunidades, autonomía y organización, dirección y gobierno de los centros, profesorado, evaluación e inspección. Pág. 281.
- Las buenas escuelas se caracterizan por: poseen normas que valoran la importancia de los logros académicos; se utilizan más las
recompensas que los castigos, las metas están claramente definidas, se estimula la buena conducta de alumnos y docentes, las metas
son compartidas y asumidas, las expectativas de los docentes sobre los alumnos son altas, los directores prestan atención a la realización
de los objetivos instructivos. Pág. 307.
Entre otras características están: Gestión de la escuela, fuerte liderazgo del director, estabilidad del profesorado, programas con
objetivos claros y delimitados, capacitación de los profesores, participación de los padres, maximización del tiempo de aprendizaje, apoyo
institucional externo, sentimiento colectivo de comunidad, control, orden y disciplina. Pág. 313.
- Si se reconoce que los procesos de autogestión pedagógica, son los que realmente coinciden con un proceso educativo desarrollado,
planteárselos en una sociedad que no lo es, puede calificarse como utópico. Parece más coherente con la realidad, defender procesos
de cogestión en donde el poder de la institución se comparte interna y externamente. Pág. 46.
- Las nuevas competencias del futuro: Iniciativa-cooperación-trabajo en grupo-evaluación-razonamiento-resolución de problemas-toma
de decisiones-obtención y utilización de la información-planificación-saber aprender-aptitud frente al multiculturalismo. Proyecto
“Educational Requirements for new Technologies and work organization, 1989. Pág 55
- La administración tiene como fuente referencial a la legislación. Pág. 80
- Funciones que implica la actividad organizativa: programación, organización o distribución de funciones, actuación, coordinación y
control. Pág. 81
- Organizar implica, decidir con anticipación los objetivos a alcanzar, prever los recursos que será necesario movilizar y concretar las
actuaciones en el tiempo. Supone analizar el plan de actuación para analizar las tareas y funciones necesarias y asignación de
miembros a la organización. Exige la ejecución de las tareas asignadas, su coordinación y la valoración de los resultados. La gestión
entraría de lleno y correspondería esencialmente a la función o ámbito de ejecución. Pág. 83
- Las funciones organizativas es un instrumento a través del cual, la administración busca disminuir las disfunciones entre los objetivos,
la estructura y el sistema. Mediante la planificación, distribución de tareas, actuación, coordinación y control. Pág. 88.
- Los directivos que se muevan en el campo del hacer mantienen estructuras organizativas permanentes y su actividad tan solo se limita
a actividades preestablecidas, con frecuencia se apoyan excesivamente en las normas y la legislación y a menudo alientan un aumento
burocrático en las I.E.
- No se menciona explícitamente, pero se refiere a la potencialización de proyectos de centro. Que en el marco de la autonomía escolar,
permitan configurar personalidades propias a la IE y una cultura común. Pág. 38
- Se caracteriza la organización escolar como la disciplina que estudia la interrelación de los elementos que intervienen en una realidad
con vistas a conseguir la mejor realización de un proyecto educativo. Pág. 123.
- Funciones que implica la actividad organizativa: programación, organización o distribución de funciones, actuación, coordinación y
control. Pág. 81
- La organización de los centros educativos solo tiene sentido, si se dirige a la mejora. Esta pretensión proviene de la propia naturaleza
del proceso organizativo y se explica en el compromiso con la realización de un determinado proyecto pedagógico. Pág. 277.
-La organización de los centros educativos solo tiene sentido, si se dirige a la mejora. Esta pretensión proviene de la propia naturaleza
del proceso organizativo y se explica en el compromiso con la realización de un determinado proyecto pedagógico.
-La escuela se ve como un sistema socio-técnico donde caben los subsistemas social, técnico o de tareas e el gerencial.
- Desde el punto de vista de la estructura, la escuela debería ser: Abierta, regionalizada, participativa, creativa, esencialmente
pedagógica, unitaria e indivisible, sencilla y asequible. Pág. 58
- Se caracteriza la organización escolar como la disciplina que estudia la interrelación de los elementos que intervienen en una realidad
con vistas a conseguir la mejor realización de un proyecto educativo
Es un libro, que se basa en el enfoque sistémico y la aplicación de diferentes teorías organizacionales en el contexto educativo.
17. Comentarios del Analista:
Nota: Esta ficha fue elaborada a partir de la ficha analítica de calidad de instituciones educativas.
FICHA ELABORADA POR: LILIANA ABADIA
El libro, además de aportar a los diferentes elementos de la ficha, aporta otras dimensiones de estudio como son: TEORÍA DE LA
ESCUELA: concepto, posibilidades y límites.- Relaciones con otras ciencias de la educación. –Métodos de investigación propios.
FUNDAMENTACIÓN:- origen y evolución,- concepto actual,-Tipología de escuelas,- autonomía política de los problemas escolares. LA
ESCUELA COMO COMUNIDAD EDUCATIVA: Elementos humanos: problemática del alumnado: admisión, clasificación, agrupamiento.
Problemática del liderazgo: perfil, selección, formación, relaciones. Elementos materiales: La organización del espacio escolar, el
mobiliario, el material didáctico. Elementos funcionales: Los fines de la actividad educativa, la temporalización, la normativa derivada
de los planes, organización interna, disciplina y dinámica grupal. Proyección social: Instituciones y actividades complementarias, los
servicios escolares, el contexto. ASPECTOS ADMINISTRATIVOS: principios jurídicos de la actividad interna, problemas administrativos
de clase, relación del director con los servicios complementarios de la escuela. COMPROBACIÓN DE RESULTADOS DE LA ACTIVIDAD:
Niveles de comprobación, aspectos a evaluar, protagonistas de la evaluación, técnicas a emplear. ORGANIZACION COMPARADA: La
educación preescolar, la escolaridad obligatoria, la enseñanza de los preadolescentes, la orientación escolar y profesional en el mundo,
la educación de los niños anormales, la educación de los adultos, la formación y selección de educadores, la comprobación del
rendimiento escolar, estudio de planes y reformas. Otro tema. Paradigmas de la educación y el estudio del currículum.
UNIVERSIDAD DE LA SABANA
ESPECIALIZACIÓN EN GERENCIA EDUCATIVA
HACIA UNA CONCEPTUALIZACIÓN DE INSTITUCION EDUCATIVA: UN ACERCAMIENTO
BIBLIOGRAFICO
FICHA ANALÍTICA
1. No. FACIE IE7
2. Categoría
3. Justificación de la categoría
4. Autor:
5. Fecha de publicación y editorial
6. Título:
7. Palabras Claves:
8. Descripción:
9. Fuentes:
10. Definición de Institución Educativa:
GARCÍA HOZ, Víctor, MEDINA, Rogelio.
ORGANIZACIÓN Y GOBIERNO DE CENTROS EDUCATIVOS
Organización – Organización Escolar – Institución Escolar – Centro Escolar – Evaluación – Gobierno Escolar – Centro Docente –
Instituciones docentes – Centro de Enseñanza – Escuela
Este libro explica el concepto de comunidad educativa, institución escolar, organización escolar, centro docente y los diferentes medios
que influyen sobre ella, desde el punto de vista organizacional y basado en varios modelos o teorías organizativas y señala cada uno de
los estamentos que componen a la organización escolar, con sus respectivas funciones y estamentos de gobierno que en ella influyen
haciendo un estudio de caso.
Se observa a la institución escolar desde diferentes ópticas como el trabajo, la convivencia, disciplina, las diferentes relaciones entre los
individuos que componen a una comunidad educativa, así como algunos elementos legales que señalan el nivel de autonomía y
naturaleza del sistema escolar.
Las temáticas principales son: Planificación educativa, administración escolar, evaluación y curricular, disciplina escolar.
BLANCO Y SÁNCHEZ, R. Organización escolar. Hernando, 1927
FILHO, L. organización y Administración escolar. 1965.
HARL, R. Organización Escolar moderna. 1968
ISAACS, D. Cómo mejorar la dirección de los centros educativos. 1974
Madrid: Editorial Rialp, 1987. 400 p.
Concepciones de la Institución Educativa
Define los conceptos de escuela, colegio, instituto, liceo, universidad, centro docente dedicado a la enseñanza, formación humana,
constituida para estudiantes y profesores, familia, amigos que forman parte del proceso de formación.
El libro define los diferentes conceptos que hay de Institución Educativa:
1. “Centro Escolar o Institución Escolar son denominaciones que se aplican a cualquier entidad instituida para enseñar: escuela, colegio,
instituto, liceo, universidad, centro docente… son expresiones cada uno con su propio significado, pero coincidentes en que pueden ser
aplicada a aquellas instituciones y organismos establecidos para enseñar.” Pág. 13.
2. “La escuela nació para dedicarse principalmente a una función intelectual: la enseñanza. De aquí el que corrientemente se le suela
llamar también centro de enseñanza o centro docente, la escuela también es un centro de formación humana.
Se podría pensar que la escuela no es necesaria, ya que se puede aprender a leer y a escribir y se puede adquirir una ciencia en la
propia casa, o en contacto con algún maestro particular. Pero, admitiendo que la escuela es una comunidad en cuyo contexto se
establecen de terminadas relaciones sociales a través de las cuales el hombre es capaz de llegar a vivir y ocupar un puesto determinado,
el que sea, en la sociedad, la escuela es insustituible.” Pág. 13-14.
10. Definición de Institución Educativa:
11. Perspectiva disciplinaria:
12. Temporalidad:
13. Dimensiones Asociadas
13.1. Relación con el entorno:
3. “La institución escolar es el colegio, en donde se piensa en primer lugar en la educación de los estudiantes. Pero dado el concepto de
la educación como un proceso que dura toda la vida, la institución escolar se entiende también como un lugar en el cual el profesor sigue
perfeccionándose.” Pág. 16-17 “Está llena de un contenido social que cada vez se hace más necesario. la desintegración familiar, que con
tanta frecuencia se produce en nuestros días, así como la transformación social en la que el individuo se halla solo frente a muchas
posibilidades y riesgos sociales, son procesos negativos que para ser compensados exigen de la escuela una preocupación que desborda
lo puramente intelectual. De otro lado, es cada vez mayor el número y la intensidad de los lazos que unen la vida de un hombre con la
de los demás, y es también cada vez mayor la participación que al individuo se le pide en las tareas comunes de la sociedad. Ha de
entenderse hoy como un sistema abierto cuyo principio fundamental no es ya la vieja idea de entidad constituida por estudiantes y
profesores. Esta idea necesita ser completada con una más amplia, la de comunidad educativa, en la que la iniciativa y el trabajo
personal del estudiante constituyen el centro de las preocupaciones y en la que el trabajo es fruto de convergencia no sólo de las
preocupaciones, estímulos y posibilidades de las familias y ambiente social. La comunidad educativa que resulta ser una entidad amplia
dentro de la cual actúa la familia, que incluye a padres e hijos; el colegio, que incluye a profesores y estudiantes, y la Asociación de
Padres y Amigos que influyen dentro del proceso de formación.” Pág. 13-14.
“La Institución escolar es una entidad compleja en la que operan elementos de muy distinto carácter que han de ser ordenados para que
la acción de unos no obstaculice la de los otros, sino que mutuamente se complementen y refuercen. Dicho con palabras, es menester
organizar la escuela.” Pág. 105.
“Un centro educativo es una institución o comunidad que actúa como:
• Situación de aprendizaje, donde se adquieren los conocimientos necesarios para una vida normal en la sociedad; se
desarrollan las aptitudes y funciones intelectuales y expresivas que permiten al hombre tener criterios propios y adecuar a
ellos su conducta.
• Ámbito de convivencia, en el que pueda: estimar y promover los valores individuales, sociales y trascendentales que dan
sentido humano a la vida.” Pág. 14.
4. “La Organización escolar, en cualquiera de sus acepciones y especialmente como ordenación de los elementos institucionales, no es,
como hemos dicho, una actividad autónoma e independiente, desconectada de otras acciones que inciden en el sistema escolar; sino que
se desarrolla en estrecha relación de interdependencia, dentro del contexto socio-cultural, político, administrativo y legislativo que, como
factores supraordenadores del sistema, posibilitan y condicionan aquella ordenación en muy diferentes grados y formas.”. Pág. 23.
“La finalidad del centro se puede expresar diciendo que en el colegio se intenta crear un ámbito de convivencia y vida en el cual cada
uno de los miembros integrantes puede realizar el aprendizaje de la vida de acuerdo con su propio criterio, sus propias posibilidades y
sus propias limitaciones.
La finalidad mencionada se alcanza o se desarrolla en las cuatro áreas principales siguientes:
• Enseñanza y aprendizaje sistemático
• Orientación y decisión personal
• Convivencia
• Autoevaluación
En el campo de la enseñanza y en aprendizaje sistemáticos, la escuela intenta ofrecer el estímulo y la orientación necesarios para que a
lo largo de su vida colegial un estudiante pueda llegar a alcanzar los conocimientos, los hábitos culturales y las aptitudes adecuados en
orden a su desarrollo intelectual y técnico. … El colegio pretende ofrecer igualmente la posibilidad de desarrollar progresivamente el
propio criterio para tomar decisiones eficaces y dignas, referentes tanto a la vida escolar cuanto a la vida profesional y personal. … Se
procura que profesores y estudiantes lleguen a ser capaces de conocer sus posibilidades y limitaciones, tanto en el campo del
conocimiento cuanto en el de la actividad profesional, teórica, práctica o artística y en el de las aficiones personales. También se intenta
proporcionar a los estudiantes elementos suficientes para que sepan valorar las personas, situaciones y cosas con las que entran en
relación… Se pueden resumir las finalidades en el desarrollo de una personalidad rica espiritualmente, capaz de ponerse en comunicación
y colaboración con los demás.“ Pág. 107-108.
La organización escolar es una práctica reflexiva, apoyada en un saber científico y en una habilidad técnica que la facilita, y cimentada en
unas ideas de valor que sirven de finalidad a la acción organizativa.
El enfoque al que se adhieren aunque no es nombrado por el autor es el de la perspectiva organizacional y comunitaria ya que todo es
en pro de si mismo y de la sociedad que lo rodea, para facilitar su crecimiento.
Este libro fue escrito en el año 1986, pero retoma cuestionamientos anteriores más o menos entro los años 1965 al 1976, para ser
aplicados en esa época.
El autor explica muy claro cuales deben ser las relaciones que el centro educativo debe tener con el entorno de la siguiente manera:
“Dos hechos explican la razón de ser que tienen las relaciones de un centro con el mundo que lo rodea. La mutua influencia de la
institución educativa y la comunidad en cuyo seno vive.
La finalidad que se persigue con el establecimiento de relaciones es la de establecer, mantener y desarrollar una comprensión mutua
cada vez mayor entre el colegio y las personas o entidades con quienes directa o indirectamente, tiene algún contacto.
El conocimiento mutuo permite por parte de la comunidad un apoyo más eficaz al colegio, por parte del colegio un servicio más
acomodado a las condiciones y necesidades sociales, que, por lo mismo, pueda ser más apreciado por la comunidad.
13.2. Organización Escolar:
Las relaciones de un colegio se pueden diversificar en las cinco direcciones fundamentales siguientes:
• Con los padres de los estudiantes individualmente.
• Con las Asociaciones de Padres.
• Con los centros de trabajo.
• Con las entidades culturales y sociales en general.
• Con otras entidades educativas.
Las relaciones que el colegio establece, o debe establecer, con los padres de cada uno de sus estudiantes se canaliza normalmente a
través de la relación, personal y epistolar, de los profesores y tutores con el padre de cada estudiante. Tienen su sentido en la necesidad
de que los factores familiares y colegiales actúen coordinadamente de tal suerte que mutuamente se fortalezcan.
La relación individual con los padres se materializa por vía escrita en las comunicaciones periódicas que sobre la marcha del proceso
educativo de sus hijos envía todo colegio bien organizado y, por vía verbal, a través de las conversaciones que, periódicas o no
periódicas, tienen los profesores o el tutor de cada muchacho con sus padres.
La relación con la Asociación de Padres responde a la finalidad general de las relaciones del colegio; también con ellas se intenta el
mutuo conocimiento que permita una labora más eficaz. Pero la relación colegio-asociación va más allá. Pretende estimular y orientar un
conjunto de actividades a través de las cuales los padres colaboren y refuercen la acción colegial.
A través de la comunicación, el colegio puede conocer más exactamente cuáles son las opiniones y actitudes de los padres respecto de
las cuestiones educativas en general y de las actividades colegiales en particular.
Las relaciones con las empresas externas son importantes para lograr una participación activa de los estudiantes en los trabajos, además
para que los estudiantes vayan adquiriendo un conocimiento directo, intuitivo, de la vida de trabajo a que todos estamos llamados. Este
conocimiento, que se puede ir adquiriendo ya desde la escolaridad primaria o básica, es un elemento que, contrastado con la experiencia
directa adquirida en la realización del trabajo cuando esto sea posible, será un elemento inapreciable para fundamentar una posterior
elección profesional.
Es necesario establecer una comunicación constante con aquellas entidades dedicadas específicamente a la cultura y a la ayuda y
promoción humana.
Parece innecesario hablar del enriquecimiento cultural que en los estudiantes puede producir la visita y, a ser posible, el contacto y
utilización continuada de entidades tales como bibliotecas, museos, ateneos… el siempre limitado horizonte cultural en el que se
desenvuelve un colegio proyectado principalmente al aprendizaje sistemático de unas nociones básicas se amplía notablemente con el
uso posible de los medio de cultura que estas entidades ofrecen. Dado el carácter expansivo que presentan las relaciones con estas
entidades culturales, en ellas se encuentra una base eficaz para que los diferentes intereses culturales de los estudiantes puedan ser
suficientemente atendidos. Piénsese en la posibilidad de utilizar los libros de una biblioteca pública, o los medios de un museo de
contenido histórico, artístico o científico y cualquier posibilidad de no importa qué entidad, pública o privada.
Un foco de relaciones, es el que se puede establecer entre distintos centros educativos, sean del mismo nivel. Normalmente un centro
educativo no vive aislado, sino que está en relación con otros que constituyen un sistema escolar, ya se trate del sistema escolar oficial,
ya de cualquiera de las múltiples sociedades e instituciones que han creado más de un colegio.
El intercambio epistolar a través del cual se puede fomentar el desarrollo de los intereses peculiares de cada estudiante enriquece en
valor humano con las relaciones personales, se piensa en la necesidad de que el proceso educativo estimule la capacidad de
conocimiento del mundo que rodea al muchacho, no pueden menos de ser tenidas en cuenta las ricas posibilidades que se le ofrecen con
el intercambio colegial.
Se debe prestar importancia a la relación entre los centros educativos y las autoridades pedagógicas encargadas de gobernar el sistema
escolar a que pertenecen, tanto las autoridades inmediatas, como pueden ser los órganos de gobierno de un sistema privado de
educación, como los órganos de inspección provincial del sistema oficial. Las relaciones con las autoridades deben entenderse en una
doble dirección, la dirección colegio-autoridad y la dirección autoridad-colegio. El uso frecuente del canal de comunicación que
necesariamente existe entre un centro y las autoridades que lo gobiernan se puede convertir en una eficaz colaboración que la beneficia
de las experiencias de las otras instituciones.
Las relaciones públicas del centro solamente buscan una finalidad y es la creación de una imagen adecuada y una mutua comprensión.
En algún trabajo sobre las relaciones públicas y la educación se dice que toda escuela o sistema escolar, quiéralo o no, tiene relaciones
públicas. Lo demuestra el hecho de que el público que rodea a la institución escolar tiene alguna opinión sobre ella, sobre sus profesores,
sus instalaciones, sus estudiantes, de tal suerte que cuando la palabra “escuela” o “instituto”, u otra expresión semejante se pronuncia,
genera en quien la escucha una particular imagen de tal institución. Estas opiniones, juicios o imágenes mentales del colegio son el
resultado de unas relaciones públicas, planeadas o sin planificar, conscientes o inconscientes.
En ocasiones la imagen del colegio que se tiene no coincide con la realidad. En este caso hay un corte en las comunicaciones entre el
colegio y la comunidad que le circunda. Vale la pena realizar consciente y ordenadamente lo que de todos modos se ha de hacer, es
decir, relacionar el colegio con su entorno.
Existen dos finalidades de las relaciones públicas: 1) Estimular a la comunidad para que conozca cada vez mejor al colegio y pueda
participar más inteligentemente en la solución de los problemas educativos; 2) Ordenar, en la mayor medida de lo posible, las
actividades del colegio de acuerdo con los intereses y necesidades de la comunidad.” Pág. 287-302.
“Un centro educativo, como cualquier organización, necesariamente, debe tener una estructura de la autoridad, es decir, una
delimitación entre quienes han de tomar decisiones y quienes han de llevarlas a cabo.
De acuerdo con la idea de gobierno participativo, los órganos de decisión del colegio son tales que a través de ellos puedan tomar parte
realmente en las decisiones todos los miembros de la comunidad colegial. Esa participación está, naturalmente, condicionada por el
grado de desarrollo de los estudiantes y por la situación o status profesional de los profesores y elementos directivos dentro del colegio.
De hecho, la participación en el gobierno del centro se realiza de dos modos diferentes; de un lado, expresando la opinión sobre los
problemas que a la vida colegial se le planean. De otro, participando directamente en la toma de decisiones sobre esta misma vida
colegial.
Los órganos decisiones constituyen la línea ejecutiva de un organismo y los órganos de apoyo constituyen la línea de asesoramiento.
1. El centro educativo tiene un órgano decisorio que es el Equipo Directivo, que como órgano principal del colegio, tiene atribuciones
para tratar y decidir, de acuerdo con el espíritu y las normas superiores que rigen el sistema escolar, sobre todos los asuntos que
entienda están relacionados con la vida colegial.
13.2. Organización Escolar
13.3. Calidad de las Instituciones Educativas:
El espacio, la comunidad del mobiliario junto con el color y la luz constituyen, probablemente, los tres factores fundamentales a través de
los cuales las instalaciones de un centro influyen en el desarrollo y la eficacia de sus actividades.
Los elementos arquitectónicos y de mobiliario de una institución escolar constituyen el ámbito adecuado para circular, trabajar y estar.
Los laboratorios son elementos de trabajo que han de tener a su alcance los estudiantes lo mismo que pueden tener los libros o la
explicación del profesor. Todas las aulas deben ser laboratorios. Los espacios dedicados a trabajar, naturalmente habrán de ser grandes
o pequeños de acuerdo con los grupos de estudiantes que deban albergare. Por esta razón, todo centro ha de poseer locales adecuados
para grandes grupos, grupos coloquiales, equipos de trabajo y estudio individual. Una alternativa es tener espacios grandes susceptibles
de divisiones de acuerdo con las necesidades de cada momento. También conviene tener en cuenta que, en general, las instalaciones y
decoración han de hacer posible la conversión del edificio, necesariamente grande, de una institución escolar, en espacios pequeños,
hasta íntimos si se quiere, que recuerden el ambiente de un hogar agradable.
El material didáctico sirve como objeto de contemplación o medio de actividad que facilita el aprendizaje. Puede ser de varios clases:
material audiovisual, material de lectura y estudio, material de ejecución.
La entidad educativa es una empresa que, sin tener como fin la obtención de unos beneficios para repartirlos, cuenta con unos medios y
tiene que procurar la mejor utilización de los mismos para obtener el máximo de rendimiento.
Así como la empresa mercantil está fundamentada en la obtención de unos beneficios óptimos, la entidad educativa debe utilizar criterios
de optimización educacional, pero sin descuidar el aspecto económico, pero sin descuidar el aspecto económico, para no hacer peligrar ni
el servicio que presta ni su comodidad.
Es obligación de los centros educativos llevar un registro financiero de la siguiente manera: a) Elaboración y aprobación del presupuesto
de necesidades del centro, según la estructura o concepto de gastos autorizados por el Estado; b) La contabilidad de los centros
docentes públicos, que implica movimientos de cuentas, fondos, etc., que se realizan a través de registros como: registro auxiliar de
cuenta corriente, registro auxiliar de aportaciones económicas, registro auxiliar de comedor escolar.” Pág. 197-206.
El término de calidad no se encuentra definido explícitamente pero se puede sacar una conceptualización con las siguientes explicaciones:
El autor define calidad desde la actitud del maestro, como el ambiente escolar dentro del aula de clase y el conocimiento y apropiación de
los objetivos institucionales y la autoevaluación.
“Con un mal local, un buen profesor estimula y promueve una educación de calidad, pero con los locales mejores dispuestos estos
mismos profesores pueden realizar una labor más eficaz con menos esfuerzo.
Se debe evitar las consecuencias de la rutina, la apatía y el desinterés.
La mejora de la labor realizada y llegar a la calidad debe pasar necesariamente por la autoevaluación conjunta de los miembros del
centro, que puede ser dejada al azar y al subjetivismo ineficaz de cada colaborador, sino desde la unificación de unos criterios comunes
sobre la base objetiva de los que centro aspira a conseguir y de los medios que tiene para ello.
La eficacia de un centro está en función del grado de compresión y aceptación de los objetivos institucionales por todos los miembros y
grupos implicados en él.”
Equipo directivo
Junta de Orientación Junta docente
Departamentos orientadores Equipos
educadores
Departamentos docentes
Equipos educadores de
Grupo convencional
Alumnos y Profesores
Está conformado por: Director, Coordinador actividades docentes, Coordinados de actividades orientadoras, gerente, padre de familia,
estudiante, secretario.
2. El equipo educador está constituido por todos los profesores y tutores que actúan con los estudiantes del ciclo de que se trate. De
entre los profesores, educadores y tutores se nombra el jefe del equipo y un secretario, que tienen las funciones que son normales de
estos casos.
Los factores físicos contribuyen a crear el clima de la institución en el sentido físico, temperatura, luz, sino que también son elementos
para la formación de lo que se puede considerar clima psicológico.
El edificio escolar configura un espacio o conjunto de espacios que constituyen un ambiente lleno de continuos y variados estímulos para
estudiantes y profesores, que afectan sin duda alguna a su aprendizaje. Claro está que la influencia del ambiente escolar depende en
gran medida de las características propias de cada individuo, de su adaptación y actitud respecto de los elementos escolares; pero ello
no quita validez a la afirmación general de que la conducta y el aprendizaje de los estudiantes se hallan condicionados por las
13.4. Dirección Escolar:
13.5. PEI
El autor define al Proyecto Educativo Institucional con otro concepto que es el de diseño educativo de la siguiente manera:
“Con el término diseño educativo de una institución escolar pretende expresar la prescripción o bosquejo que, de una forma clara y
concisa, hacen cuantos tienen responsabilidades en su funcionamiento, de la idea de educación que motiva y anima su propia opción
educadora, y que justifica y explica, a la vez, el sentido, contenido y estilo de toda la actividad escolar.
Aquella idea o concepto de educación que permita concretar fines y objetivos educacionales, a la vez que unos comportamientos
deseables en cuantos intervienen en el proceso educativo, constituye el núcleo focalizados de toda tarea docente y condiciona el
dinamismo y la eficacia de todo quehacer escolar.
Ese diseño no sólo va a definir el modelo de comportamientos educativos por fomentar, despertar, modificar o eliminar el estudiante
como resultado del proceso de enseñanza, sino que va a configurar, también, el rumbo y la potencialidad formativa de cuantos factores
subyacen en el proceso de la actividad escolar: desde la determinación de los valores o líneas axiológicas de la institución (para qué
enseñar), los contenidos a transmitir (qué enseñar), actividades y experiencias a realizar (cómo enseñar), disposición de técnicas,
recursos y material didáctico (o modo de acceder a lo que se enseña), hasta la incardinación de lo anterior en unos módulos temporales
y la adopción de unos criterios de valoración de la actividad docente.
De ahí la importancia y la necesidad de que toda institución escolar elabores o defina su propio diseño estatuto educativo institucional:
a) Como medio orientador e integrador de cuantos factores convergen en el proceso educativo, a fin de darles unidad y sentido
en su operatividad.
b) Como garantía de coherencia y de continuidad en las distintas actuaciones de los miembros de la comunidad escolar.
c) Como criterio necesario para ponderar y homologar los proyectos educativos particulares que sucesivamente elabore la
institución, así como los resultados de la evaluación objetiva de los rendimientos escolares.
d) Como instrumento dinámico de base para definir las estrategias y estructuras organizativas requeridas por el modelo
educativo contenido en el diseño institucional.
El diseño educativo está integrado por dos ideas – fuerza que le caracterizan y distinguen; por un lado, el conjunto de principios básicos
y objetivos estables de educación que, como consecuencia de una concepción del mundo y de la vida, la institución pretende suscitar en
los estudiantes; principios que, elaborados y aceptados por todos los miembros de la comunidad educativa que forman la institución
escolar, garantizan, como se ha dicha, la unidad de criterios y la coherencia de actuaciones de cuantos participan en las tareas del
centro; por otros lado, el diseño educativo está constituido, también, por el haz, consecuente, de actividades concretas, pautas y líneas
operativas de acción inspiradas en aquellos principios, que, adaptados a las etapas y posibilidades de formación de los estudiantes, y en
un contexto cultural, situación social y momento histórico determinados, definen y precisan, de una manera viva y real, la identidad del
centro y el modelo específico de educación que en él se imparte.
“El autor define la dirección como una de sus misiones fundamentales el estímulo y orientación de profesores y tutores, por un lado, y de
los padres, por otro, a través del Departamento de colaboración familiar, para que la comunicación padre-profesor y tutor se realice de
una manera constante y eficaz.
Una tarea de toda dirección de un centro educativo debe plantearse es la formulación de unas normas concretas para los informes
escritos, y sobre todo el control, de que se envíen en el tiempo programado y que son suficientemente expresivas y claras para que la
familia tenga una noticia suficiente del desenvolvimiento educativo de su hijo.
Se ha tenido una larga literatura la caracterización de los modos de ejercer la acción directiva en tres tipos: autocrático, democrático y
permisivo. A partir de la década del cincuenta, el modo democrático de ejercer la autoridad parecía la panacea para solucionar todos los
males. Sin embargo, y ya en 1958 lo puso de relieve Halvin, la indiscriminada adopción y traslado de un concepto político a la
administración escolar paralizó más bien que activó el potencial de dirección que muchas personas podían y debían ejercer.
El psicólogo social Lickert ha resumido cuatro sistemas de dirección que reflejan la relación entre la personalidad del director y la
conducta que éste desarrolla en la organización:
a) el tipo autoritario explotador, caracterizado por el empleo sin escrúpulos del miedo y la amenaza; comunicaciones unilaterales
de arriba abajo; exaltación de la dimensión normativa en el rol de dirección y comportamientos restrictivos, sin estímulos a
las iniciativas de los demás miembros.
b). El tipo autoritario benevolente, que atempera el comportamiento anterior con el empleo de recompensas y comunicaciones
bilaterales, aunque limitadas a la voluntad del director, y con decisiones desconcentradas en mínimo grado; la responsabilidad de la
conducta organizativa no está interiorizada en los miembros, sino que radica en un control externo por la dirección.
La función directiva centra su preocupación en el para qué del centro docente; en el capacidad de integrar sus objetivos con un alto nivel
de compromiso y aceptación por parte de los componentes de la comunidad educativa, manteniendo en función de esos objetivos la
identidad del centro y propiciando la renovación continua del mismo en una constante adaptación de la institución al medio social en que
vive. Dirigir adecuadamente es ayudar a que cada uno de los miembros se esfuerce en conseguir unos objetivos coherentes con los fines
de la institución y se sienta motivado a formar parte activa de esa realidad que es la comunidad escolar.
Las funciones de la dirección, en cuando impulsora y guía de la realización de unos objetivos educativo, vendrían caracterizadas por:
• Una concepción globalizadaza y totalizadora del centro, que sabe lo que se pretende en él y los medios que han de ser
puestos en práctica para conseguirlos.
• Una actitud motivadora, creativa y potenciadota de compromisos individuales, dirigida a conseguir la participación de todos
los miembros en los objetivos de la institución.
• La determinación concreta, específica y compartida de los objetivos institucionales, fruto del diálogo, de acuerdo e
integración de objetivos parciales a realizar en un período de tiempo.
• La planificación participativa de actividades que buscan un mismo fin.
• La asignación concreta de responsabilidad de cada uno en los resultados que han de conseguirse en el quehacer común.
• La coordinación de las aportaciones de los diversos sectores de la comunidad escolar.
• La renovación constante y fluida de metas de la organización en base a los resultados que se obtienen.
• La sustitución de la estructura piramidal de unidad de mando por una estructura relacional de pertenencia de los miembros
de la organización a varios órganos con la consiguiente interrelación de todos los órganos de la institución.
• Una dirección más centrada en las tareas de impulso, motivación, apoyo, comprensión de objetivos entre los colaboradores
de la institución que en el ejercicio de la autoridad formal.
• La sustitución de los controles externos impuestos por la aceptación de responsabilidades compartidas por todos los
miembros de la organización.” Pág. 224-230.
14. Relación entre calidad, dirección y organización:
15. Metodología:
16. Conclusiones:
17. Comentarios del Analista:
Nota: Esta ficha fue elaborada a partir de la ficha analítica de calidad de instituciones educativas.
ELABORADA POR: ADRIANA ROCÍO VARGAS CARRERO
El autor relaciona los términos dirección y organización de la siguiente manera: Primero hace una conceptualización sobre lo que significa
organización para luego ligarlo de alguna manera al campo escolar:
“En el campo escolar la organización puede ser entendida como un sistema de elementos y factores reales ordenados a posibilitar el
mejor cumplimento de la acción educativa. Que estaría compuesto por: Política educativa, administración educativa, legislación escolar y
organización escolar, que debe tener un órgano de dirección, en el vértice de la pirámide organizativa, que dirige, impulsa, orienta y
coordina toda la organización.” Pág. 89.
El libro es una síntesis de experiencias y reflexión, teoría y práctica, pensamiento y acción.
Es la forma como se relaciona la calidad, la organización, la dirección en las instituciones educativas.
Es un libro práctico, receta en donde describe técnicas de dirección y las razones de esas técnicas.
El autor concluye las siguientes ideas fundamentales:
• La función directiva no se ejerce sólo por aquellas personas que administrativa u oficialmente figuran en el organismo
director del Centro.
• El educador, aunque no se ocupe del cargo de directivo ejerce una influencia directa.
El libro tiene pertinencia para el trabajo. Presenta aportes sobre todo en la parte de conceptualización, directamente de institución
educativa y hace las observaciones desde diferentes puntos de vista y estamentos.
Hacia una visión comunitaria y organizativa de la Institución Educativa mirándola desde los diferentes modelos organizacionales y mayor
énfasis en la Institución como Organización Escolar.
Cada uno de los responsables de las actividades del centro, desde sus diferentes roles y funciones, contribuyen a un objetivo y
responsabilidad común: la educación integral de los estudiantes correspondientes a un mismo nivel o sección, desde un modelo y opción
educadora. Y ello será posible si la actividad de cada uno se inspira y coordina en un mismo diseño educativo como vehículo común de
integración y coordinación de esfuerzos.
La definición y fijación de ese diseños, para que sea completo y reflejo, a la vez, de derechos, intereses o expectativas distintos ante la
educación ha de ser un quehacer abiertamente democrático, en el que participen, corresponsablemente, todos los protagonistas de la
comunidad educadora: miembros fundacionales, familias, estudiantes, profesores, administración; y se halla condicionado, en su
efectividad, en la medida que se satisfagan los siguientes principios posibilitantes y configuradotes de aquel diseño:
• El principio de libertad de enseñanza
• El principio de participación responsable de los miembros de la comunidad escolar.
• El principio de liberta de cátedra.
• El principio de autonomía de la institución escolar.” Pág. 303-307.
UNIVERSIDAD DE LA SABANA
ESPECIALIZACIÓN EN GERENCIA EDUCATIVA
HACIA UNA CONCEPTUALIZACIÓN DE INSTITUCION EDUCATIVA: UN ACERCAMIENTO
BIBLIOGRAFICO
FICHA ANALÍTICA
1. No. FACIE IE8
2. Categoría
3. Justificación de la categoría
4. Autor:
5. Fecha de publicación y editorial
6. Título:
7. Palabras Claves:
8. Descripción:
9. Fuentes:
10. Definición de Institución Educativa:
ALBORNOZ, Marcelo
Particulares de la institución educativa
Institución Educativa
Es artículo es una reunión de conceptos sobre lo que otros autores han venido planteando sobre la definición de institución educativa
pero haciendo énfasis en que para poder extraer este concepto se deben tener en cuenta todos los factores externos e internos que de
una u otra manera intervienen dentro de su función específica.
El artículo no hace referencia a ninguna fuente externa.
“Constituye una particular modalidad de interacción de un grupo humano. Básicamente una institución es un conjunto de personas, con
intereses propios y concurrentes, con valores singulares y hasta contrapuestos, pero al coexistir en post de un gran objetivo se
compatibilizan y forman la cultura de la institución, por lo tanto ese grupo tiene ciertos rasgos estructurales y ciertas modalidades de
acción que nos permite caracterizar el concepto de institución de la siguiente manera:
Función social especializada para la consecución de objetivos.
Objetivos explícitos (formales e intencionales)
Sistema normativo (reglamento, costumbres y reglas)
Conjunto de personas (con diversos grados de pertinencia y participación)
Establecimiento de status y roles (para concretar los objetivos)
Ámbito geográfico determinado
Estructura social.
Tomando a la autora Lidia Fernández en cuanto al concepto de Institución hay tres aspectos: uno referido a la dimensión normativa,
otro asociado a su aspecto organizacional, y por último el considerado cultural y simbólico, es por esto que se debe tener mucho cuidado
cuando se refieren a la Escuela como Institución social ya que deben mirar todos los anteriores aspectos.
La institución es una organización social compleja con implicancias sociales, políticas, educativas y culturales. La escuela es una
organización de denominación, reproducción y socialización, cumpliendo de esa manera funciones tanto políticas como educativas al
mantener las condiciones sociales de inequidad y desequilibrio: “La escuela es un Apartado Ideológico del Estado…” Marx y Althusser.
Se encuentran a quienes conciben la escuela como un ámbito de democratización social en donde entre otras cosas su actores practican
la libre circulación de ideas, la reflexión crítica y el análisis de las problemáticas sociales, participando en escenarios que transcenderán lo
educativo y tenderán a limitar al extremo los obstáculos que impiden un razonable equilibrio social,: “La escuela es primariamente una
Institución Social, siendo la educación un proceso social…, procurando de los alumnos la utilización de sus capacidades para fines
sociales” dentro de esta corriente se encierran autores como Dewey, Giroux y Apple, entre otros.
El autor del artículo hace su propia definición de institución educativa de la siguiente manera:
“no se pueden desconocer las particularidades de la Institución Educativa, respecto de otros tipos institucionales ya que tiene por lo
menos, tres dimensiones que son, el sociogeográfico e histórico, el pedagógico – didáctico y el administrativo.
http:// Sin fecha de publicación
Concepciones de la Institución Educativa
Institución Educativa: Definida desde varias concepciones como un conjunto de personas que interactúan entre sí y otras
concepciones de autores que aportan a su definición, función y características.
11. Perspectiva disciplinaria:
12. Temporalidad:
13. Dimensiones Asociadas:
13.1. Relación con el entorno:
13.2. Organización Escolar:
13.3. Calidad de las Instituciones Educativas:
13.4. Dirección Escolar:
13.5. PEI
14. Relación entre calidad, dirección y organización:
15. Metodología:
16. Conclusiones:
17. Recomendaciones:
18. Comentarios del Analista:
19. Conceptualización de Instituciones Educativas a partir del texto:
Nota: Esta ficha fue elaborada a partir de la ficha analítica de calidad de instituciones educativas.
Elaborada por: Adriana Rocío Vargas
Observa a la institución de forma integral. Hace mayor énfasis en la parte comunitaria y social.
Hace referencia a autores del siglo XIX pero es aplicable al siglo XXI.
El artículo no hace referencia a este aspecto.
El artículo no hace referencia a este aspecto.
El artículo no hace referencia a este aspecto.
El artículo no hace referencia a este aspecto.
El artículo no hace referencia a este aspecto.
No es una investigación por lo tanto no aplica este aspecto.
El autor concluye que para toda investigación o estudio sobre la educación se debe primero conocer todas las temáticas que la
componen para poder hacer el marco teórico que le sirva de referencia y análisis.
El autor no hace ninguna recomendación.
El artículo aporta ideas fundamentales para una conceptualización de institución educativa solamente desde su definición sin tocar las
demás categorías.
Se debe ver a la institución educativa desde todos sus lados para tener una visión más amplia.
Es la Institución educativa un ámbito social donde se encuentran personas con características diferentes pero que interactúan con sus
propias ideas, y cada uno con sus diferentes problemáticas intentan buscar soluciones a través de la educación y los procesos de
reflexión, análisis y crítica.
El artículo no hace referencia a este aspecto.
El sociográfico está constituido por su historia particular, las características de sus miembros, y la singularidad de su medio ambiente.
El pedagógico – didáctico, está dado por su ideario, por el perfil de sus directivos, docentes y no docentes y por las formas y métodos
que ellos utilizan para cumplir no de los principales objetivos manifiestos, como lo es el de enseñar, y por último se encuentra la
dimensión administrativa, el tipo de organización y administración que adopta la institución, a los efectos de lograr su cometido,
caracterizándose por su flexibilidad, relación y participación
De lo anterior se desprende la concepción de escuela como institución social particular, por su significado y por lo que debe representar,
por la diversidad de actores que interactúan, por la singularidad de su universo y por su tipo de proyecto educativo, su organización y
forma de llevarlo a cabo.
UNIVERSIDAD DE LA SABANA
ESPECIALIZACIÓN EN GERENCIA EDUCATIVA
HACIA UNA CONCEPTUALIZACIÓN DE INSTITUCION EDUCATIVA: UN ACERCAMIENTO
BIBLIOGRAFICO
FICHA ANALÍTICA
1. No. FACIE IE9
2. Categoría
3. Justificación de la categoría
4. Autor:
5. Fecha de Publicación y editorial
6. Título:
7. Palabras Claves:
8. Descripción:
9. Fuentes:
10. Definición de Institución Educativa:
SEÑORIÑO Orlanda. BONINO Sebastian
INSTITUCION EDUCATIVA: LAS DEFINICIONES DE LA INDEFINICION
Utopía – libertad – negatividad – positividad – eficacia – eficiencia.
El presente trabajo ofrece como una tentativa de análisis de las perspectivas más comunes sobre la educación -cuanto menos de algunas
de ellas- a la luz del tipo de definición de la par conceptual institución - educativa. Cabe aclarar que se tratará en todos los casos de
tipologías puras, inexistentes como tales en los hechos, pero útiles a los efectos de explicar, siquiera de un modo caricaturesco, la clase
de representación que a menudo se asocia con los términos referidos. La segunda parte de este análisis, algo menos extensa, tendrá por
objeto el establecimiento de algunos criterios y especificaciones -aunque personales y mínimas- para la investigación del hecho educativo
institucional.
Las temáticas a tratar en el desarrollo del artículo son: La institución educativa como objeto teórico, definición ostensiva, definición
negativa, definición intrínseca o inmanente, definición extrínseca o contextual, definición verbal o nominal, definición normativa,
definición esencialista y el fin de los medios.
• SANTOS, G. La luz del prisma. 1997
• SANDER, B. Gestión educativa en América Latina. 1996
• FRIGERIO,G. De aquí y de allá: textos sobre las instituciones educativas y su dirección. 1995
• JURJO, T. El curriculum oculto y el mito de la objetividad: reproducción y resistencia. 1995
“Definición Ostensiva: Según este modelo, una institución educativa, es un edificio, de los tantos que abundan en las ciudades, que
comparten una serie de características comunes: un cartel en el nombre del establecimiento (casi siempre el de alguna persona ilustre), el
pabellón nacional a la vista, etc.”
“La definición negativa: se basa en un criterio analítico, en alguna medida, es a partir de ella que se establece y se fija el criterio de lo que
dentro de una institución educativa “no corresponde” a sus funciones, por ser anómalo, inoperante, extraño, o hasta inmoral. Como se
deja ver, este tipo de definición alude al aspecto proscriptor de la reglamentación institucional, cuya configuración legal privilegiada es el
currículo, entendido aquí como simple “plan de estudios”, aunque también aparezca a sus espaldas, una instancia de poder, un tanto
vertical, desde el “macro ámbito” (en el sentido que este termino tiene para Santos Guerra), como horizontal macro y micro ámbitos, en
la clasificación del mismo autor”.
“La definición intrínseca o inmanente: Se halla fuertemente emparentada con la anterior pues consiste en explicar un objeto a definir
mediante la indicación de principios inherentes al mismo o, en este caso, en definir a la institución educativa en función de los rasgos
estrictamente “educativos”. Se retoma una denominación acuñada por el análisis literario, se podría decir que este tipo de definición es
propia de las “teorías de especificidad institucional”.
www.rieoei.org/deloslectores/332Senoriino.pdf
Universidad Nacional de Mar del Plata, Argentina OEI-Revista Iberoamericana de Educación (ISSN: 1681-5653)
DEFINICIONES Y PERCEPCIONES DE LA INSTITUCION EDUCATIVA: Define la institución educativa desde diversos modelos y teorías.
Concepciones de la Institución Educativa
11. Perspectiva disciplinaria:
12. Temporalidad:
13. Dimensiones Asociadas:
13.1. Relación con el entorno:
13.2. Organización Escolar:
13.3. Calidad de las Instituciones Educativas:
13.4. Dirección Escolar:
Este artículo se adscribe al pensamiento filosófico.
Este articulo fue extraído de la Revista Iberoamericana de Educación (OEI) que aun circula por lo tanto se considera pertinente para el
momento histórico.
“La sociología marxista ha acuñado el termino “redificación” para dar cuenta de este proceso en virtud del cual se llega a pensar e
interpretar ciertas realidades como si se tratara de objetos físicos , sin cuestionar su presunto derecho a la existencia por considerarlas
invariables en su constitución y esencia. Por ello, intentar comprender la naturaleza de las instituciones sin tener en cuenta algunos
recaudos mínimos, conduce inevitablemente al reduccionismo y a la unilateralidad del discurso, pues se intenta explicarlas como si se
tomara nota d simples estados de cosas.”
“Su expresión material mas clara esta constituida por las directivas legales que dan forma a la educación entendida como practica
completa, es decir, aquellas que aluden al aspecto organizativo expresado en máximas que regulan la gestión para optimizar esfuerzo,
tiempo y dinero. En tal sentido, los criterios por antonomasia se relacionan con los principios de “eficiencia y eficacia institucional”.
“Parece claro, a partir de aquí, que definir a la institución educativa por lo que no es no conduce demasiado lejos, si bien ayuda a
delimitar (negativamente) el ámbito de injerencia del fenómeno educativo. No obstante, esta tipología acusa un componente esencial
dentro de la identidad institucional, porque define la constitución de nosotros muy particular y de una política institucional determinada.
Así, son frases comunes en el discurso de directivos y profesores las siguientes: “en este colegio no se aceptan repitentes”, “no se tolera
la indisciplina”, “no se es permisivo” o, “la exigencia es la mejor garantía de calidad, por eso rara vez los estudiantes venidos de otros
colegios se adaptan a este.”
“Podría objetarse que este hecho educativo parte de un deseo instrumental, pues reduce la praxis pedagógica a una mera cuestión
técnica. No creo que sea así, pero demostrarlo creo que excedería los límites de este trabajo y agotaría la paciencia del lector
innecesariamente. Con todo, es necesario advertir que la enseñanza posee un innegable aspecto metodológico, porque si educar es
verbo, inevitablemente debe haber un “como” de la educación”
El énfasis esta puesto, desde este modelo, en la operatividad del sistema educativo para la concreción de objetivos inmanentes al
mismo, siendo el tipo de representación propia de la lógica administrativa, en la que el logro de tales metas cuenta como
responsabilidad.”
“La definición extrínseca o contextual: En contra posición con la anterior, este tipo de definición procede mediante principios no
inherentes al objeto que se trata de definir. La imagen que se asocia con la escuela desde este tipo de definición es la de un lugar
privilegiado en la difusión de la ideología hegemónica que atraviesa todo el plexo cultural y social, cristalizando en sus configuraciones
institucionales. En tal sentido, todos los materiales y practicas que estructuran la vida cotidiana de los profesores y alumnos en la
institución escolar, las rutinas y la acción en general, transmiten, según esto, un mensaje que refuerza la división del trabajo. Desde tal
Esquema la Institución Educativa no puede aportar nada de si para modificar las estructuras de producción y las relaciones sociales
existentes, porque únicamente un cambio de producción a nivel mas general podría derivar en un cambio a nivel institucional.”
“La definición verbal o nominal: o también llamada definición de diccionario porque trata de establecer una igualdad entre dos
expresiones sinónimas. El diccionario de la Real Academia define el termino Institución como “cada una de las organizaciones de un
Estado o Nación”. Si se agrega a este termino el epíteto (educativa) se llegara a que, bajo esta topología de definición, el par
conceptual es intercambiable por este otro: “educación formal”, entendiendo por tal a la educación jurídicamente reconocida y reglada.”
“La definición normativa: También llamada “deontica”, no se sitúa en el plana del “ser” sino, como su nombre lo indica, apunta a definir
un objeto por lo que “debe ser”. En virtud de este, su rasgo más sobresaliente, podríamos decir que semejante topología es común a
casi todas las demás, pues, se halla presente en todas las representaciones del hecho institucional, aunque varía su contenido material
según sea el caso. Siendo así la definición normativa es la que mejor compatibiliza con la “ortodoxia” marxista, aunque, mas
ampliamente, se halle operante en casi todos los escritos de pedagogía cuyo signo sea mas o menos critico.”
“La definición esencialista: Cuenta con una gran tradición a su favor, pues parte de la pregunta metafísica por excelencia: ¿Que es?
Interrogando por lo que hace que un ente “sea lo que es” o, saliéndonos del juego de palabras, por su esencia. Su creador, se sabe, fue
el mismo Aristóteles, siendo el tipo de definición actualmente más aceptada por la filosofía neopositivista. Esta topología definitoria
sostiene que una definición (universal) de una realidad se lleva a cabo por medio de la división, considerando la clase a la cual
pertenece para colocarla en un determinado nivel de jerarquía, lógica y ortológica. Este nivel queda determinado así por dos elementos
de carácter lógico: el género próximo y la diferencia específica. “
13.5. PEI
14. Relación entre calida dirección y organización:
15. Conclusiones:
16. Comentarios del analista
Nota: Esta ficha fue elaborada a partir de la ficha analítica de calidad de instituciones educativas.
Elaborada por: Martha Helena Estrada Mesa
“Como se deja ver, este tipo de definición alude al aspecto proscrito de la reglamentación institucional, cuya configuración legal
privilegiada es el currículo, entendido aquí como simple “plan de estudios”, aunque también aparezca, a sus espaldas, una instancia
de poder, un tanto vertical, desde el “macro ámbito” (en el sentido que este termino tiene pera Santos Guerra), como horizontal
(macro y micro ámbitos, en la clasificación del mismo autor), hasta filtrar en la cotidianidad haciéndose parte del sentido común de los
actores sociales.”
Claro que la educación no es una simple cuestión de medios, pero sino existen los medios esta palabra no pasara de ser mas que una
expresión de deseo cuyo correlato no estará en ninguna parte ¿Que sentido tiene hablar de un currículo oculto, de ideología, de la
calidad educativa, de la eficacia y de la eficiencia o del compromiso social de la educación si los espacios físicos y los recursos
mínimos para la transposición didáctica no existieran?
Es una confusión terminología muy común la que se establece entre las nociones de educación, crianza, capacitación y
concientización. Si bien la educación cumple en algo con estas tareas, su misión no se agota en ellas. Exponer entonces a la
educación como un proceso, como un transito causal y temporal, contribuye a diferenciarla de otras formas alternativas de practicas
culturales. Como concepción dinámica del hecho educativo esta tipología esta abierta a las redefiniciones, pues su perspectiva es la
hermenéutica y su tiempo todo tiempo posible.
Resulta curioso que en la época del pensamiento crítico se preste tan poca atención a la definición como herramienta teórica. Desde la
época clásica “definir” era casi lo mismo que razonar, tal y como se advierte en el sentido originario que se le daba a la palabra
“critica” que, procedente del vocablo helénico crinos, aludía a las ideas de separar, analizar o descomponer un objeto en sus
constitutivos simples. Sócrates adhería a la curiosa idea según la cual la actividad mental implicada en el ejercicio de la definición
producía los mayores beneficios, sin llegar el mismo a definir jamás nada, y los poderosos de su tiempo debieron de creerle, para
considerar a su presunto arte como una amenaza. ¿Qué tesoros y que desgracias estarán deparadas para aquel que tenga éxito en la
tarea?
Las fuentes bibliográficas se encuentran intertextuales. El tema se encuentra muy pertinente para aportar a la investigación. Su
estudio es valioso, más, cuando se trata de conceptualizar las Instituciones Educativas.
ORGANIZACIÓN ESCOLAR
UNIVERSIDAD DE LA SABANA
ESPECIALIZACIÓN EN GERENCIA EDUCATIVA
HACIA UNA CONCEPTUALIZACIÓN DE INSTITUCION EDUCATIVA: UN ACERCAMIENTO
BIBLIOGRAFICO
FICHA ANALÍTICA
1. No. FACIE OE1
2. Categoría
3. Justificación de la categoría
4. Autor:
5. Fecha de Publicación y editorial
6. Título:
7. Palabras Claves:
8. Descripción:
9. Fuentes:
MENDEZ QUINTERO, Evaristo
GERENCIA ACADÉMICA: Por qué y cómo reformar la institución educativa.
Gerencia académica – Calidad humana – Curricículum – Procesos gerenciales
Los principales objetivos de este trabajo son: 1. Explicar las razones por la cuáles el sistema educativo venezolano y en particular las
universidades pasan por su peor crisis. 2. Diseñar un modelo de sistema organizacional y gerencial que posibilite superar a corto,
mediano y largo plazo dicha crisis.
Los resultados de la investigación fueron los siguientes:
• La universidad vive una de sus mayores paradojas: presenta un deficiente nivel de rendimiento institucional al tiempo que posee
una riqueza inmensa de valores humanos, actualmente subutilizados.
• Esta paradoja se explica por la propia estructura organizacional que esta desfasada de las exigencias de la universidad actual.
• La organización al ser sumamente centralista, impide la participación y el desarrollo pleno de la institución.
• Ausencia de un sistema gerencial capaz de integrar las estructuras existentes.
Frente al problema se propone la constitución de un Sistema Holístico, Humanístico de Administración y Gerencia Académica. Se delimitan
las nuevas estructuras de gobierno y cogobierno de modo de garantizar la calidad de la educación, así como la eficacia, la eficiencia y la
efectividad social de la misma. Finalmente se recomienda la reforma de la estructura curricular, de manera que posibilite la formación
personal, científico – humana y profesional del egresado universitario. El autor finaliza haciendo un llamado a la comunidad en el sentido
de ésta utilice su fuerza educativa para iniciar los cambios que se necesiten.
DIRECCION GENERAL DE PLANIFICACIÓN UNIVERSITARIA. Hacia un plan de desarrollo estratégico institucional. 1991.
MORGAN, Gareth. Imágenes de la organización.1991
VILCHEZ, Neiro. Diseño y evaluación del currículum. 1991
VILLARROEL, C. Cesar. La universidad y su productividad académica: crítica y perspectiva. 1990
PETER, Thomas y Waterman, Robert. En busca de la excelencia. 1984
GUTIERREZ, Mario. Administrar para la calidad. Conceptos administrativos del control Total de Calidad. 1989
HABERMAS, Jurgen. Teoría de la acción.1987
Maracaibo: Universidad de Zulia. Facultad de ciencias económicas y sociales. 2000
ORGANIZACIÓN ESCOLAR: Plantea los problemas de la educación superior y la forma en que se debe reorganizar el sistema educativo
para dar solución a estos.
ORGANIZACIÓN ESCOLAR
10. Definición de Institución Educativa:
11. Perspectiva disciplinaria:
12. Temporalidad:
13. Dimensiones Asociadas:
13.1. Relación con el entorno:
13.2. Organización Escolar:
El autor parte de una visión holística de las instituciones educativas desde Habermas para comprender la sociedad en su totalidad. Así por
ejemplo, la escuela no sólo cumple la función de reproducción cultural, sino también de integración social y socialización. P. 17
La institución educativa se entiende como una organización que constituye un sistema social:
• Por organización se entiende “a todas aquellas instituciones que tienen establecidos determinados fines y objetivos, reconocidos y
atribuidos por la sociedad. Constituyen una creación humana, una expresión de las acciones de los hombres para alcanzar sus
propios fines y objetivos. Constituyen formas estandarizadas del comportamiento, actitudes, valores e ideales del hombre como ser
genérico. Se diferencian de los grupos, en tanto que estos solo tienen una acción y duración limitada en el espacio y tiempo
sociales.
• Por su complejidad las organizaciones constituyen sistemas sociales: Se concibe el sistema desde dos dimensiones:
1. Es una totalidad integrada y diferenciada respecto al medio ambiente que le rodea e interactúa con éste. El medio influye en el
sistema proporcionándole insumos, información o energía. El sistema los procesa, luego genera un producto o servicio que a su
vez influye en le medio ambiente y así sucesivamente. Tiene vinculados dos procesos: el de control y de retroalimentación.
2. A su interior, todo sistema debería tender a su propia integración y equilibrio, a través de las relaciones de dependencia e
interdependencia entre sus partes, posee una función y una necesidad muy específica. P.28-29.
Administrativa
El texto constituye la segunda edición, publicada en octubre de 2000. Esta enfocado a las necesidades y problemas que ha venido
presentando la educación superior hasta ese momento y como mejorar para el futuro. Su contexto es específicamente Venezuela y la
Universidad del Zulia, sin embargo es aplicable en otros contextos.
En la nueva propuesta la relación con el entorno es fundamental, teniendo en cuenta que se parte de una visión holística e integradora.
Algunos principios fundamentales donde se encuentra plasmado las características de la relación con el entorno son:
• Principio humanístico: el hombre como ser central del desarrollo humano organizacional: El desarrollo social será orientado a la vida
cotidiana de los actores que se presentan en la institución educativa, antes que al desarrollo de la función del docente, del
curriculum, de la ciencia, de la investigación y de la universidad en general. Importa el desarrollo humano como estado- proceso,
biopsicosocial y ecológico, en permanente construcción, donde la educación tiene sentido para la vida de los hombres. Esto implica
la realización constante entre el hombre y sus estructuras sociales. Desarrollo humano es realización y felicidad. Es la mutua
comprensión de estudiantes y profesores, empleados y obreros.
• Principios de integralidad: La visión holística supone que la institución debe tener, y tiene de hecho, todos los componentes y entes
sociales necesarios para el funcionamiento de la educación. Cada uno a su turno es vital para la estabilidad y el cambio de la
organización.
• Principios de integración: La concepción holística implica que las estructuras organizacionales y humanas logren establecer
interrelaciones eficientes para el logro de los fines propuestos, mediante métodos y mecanismos claramente definidos y compartidos
por todos. En este sentido, la gerencia viene a desempeñar ese papel de integración entre las estructuras y los hombres. P. 137-
138
Parte del análisis del paradigma organizativo burocrático y centralista propio de la modernidad cuyos fundamentos lógicos son los
siguientes: P. 59
1. Un grupo constitutivo de la organización.
2. Conforma un comité directivo.
3. Desde aquí se van constituyendo las: divisiones, secciones, departamentos y unidades.
4. Y reclutan al personal según la función a desempeñar.
Este es el modelo hasta ahora utilizado, la estructura organizacional en su nueva propuesta es:
1. Multipiramidal: Porque al interior de la organización se conforman estructuras humano – social –académicas con la forma piramidal,
partiendo de una base amplia, calificada, heterogénea, pero rica potencialmente; se nombra representantes legítimos (directivos,
consejos) que unirían los extremos de la base social, conformando el vértice de la pirámide.
2. Estructura educativa escalar: Es escalar porque se van conformando niveles de integración y de enlace organizacional con tipos de
autoridad con sus respectivos campos definidas. Hay líneas de mando. La descentralización no es dispersión, tampoco es imposición.
Tiene su jerarquía de dirección, aunque el papel de esta ya no será la de simplemente proponer y luego vigilar y controlar, sino la de
garantizar la integración humana y funcional de todos los miembros.
3. Estructuras con eslabón de enlace: La organización propuesta tiene líderes de enlace o eslabones de enlace porque los directivos de
una instancia determinada pueden ser jefes o participar en una inmediatamente superior. Dando lugar al trabajo corporativo y en
equipo. En la estructura tradicional, el directivo de una instancia no podía incidir en el funcionamiento de la organización, ni siquiera en la
dependencia inmediatamente superior. P. 159- 161
13.3. Calidad de las Instituciones Educativas:
13.4. Dirección Escolar:
13.5. PEI
14. Relación entre calidad, dirección y organización:
15. Conclusiones:
16. Comentarios del Analista:
Nota: Esta ficha fue elaborada a partir de la ficha analítica de calidad de instituciones educativas.
Elaborada por: Andrea Ochoa Hernández
No se encuentra una definición específica de calidad, pero sí hace parte de uno de los principios de la nueva propuesta organizativa para la
institución educativa: Mejoramiento continúo de la calidad.
“Si la realidad es cambiante y dinámica, es indispensable que la gerencia, en conjunto con la base, este constantemente mejorando los
proceso generales y particulares de la organización. Un plan debe ser modificado cuando la realidad lo pida, cuando las necesidades lo
exijan. Una estructura organizacional también, Un rendimiento o servicio por lo consiguiente.
En cuanto a la GERENCIA se encuentra: “Desde el punto de vista epistemológico, la gerencia (o administración) tiene como objetivo
explicar y predecir la problemática de la eficacia (lograr objetivos), la eficiencia (logro de objetivos con la mejor utilización de los
recursos), y la efectividad social (impacto) de las organizaciones. También estudia los procesos de calidad, de productividad y
competitividad de estos.
La gerencia es una ciencia, porque tanto su proceso (la investigación) como su producto (las teorías) están basados en los principios de
racionalidad, objetividad, sistematicidad, coherencia, verificabilidad y constrastabilidad de conocimiento. Es social porque tiene como
finalidad comprender al hombre en el ámbito de las organizaciones que él mismo constituye.” P. 27
Mas específicamente la GERENCIA ACADÉMICA “constituye un subsistema al interior de la organización educativa y debe garantizar la
eficacia, la eficiencia y la efectividad social de ésta. En particular si la universidad es autónoma, democrática y popular, la gerencia
académica debe garantizar científica y técnicamente su autonomía, su democracia y su popularidad. No es para aplicar medidas
elitescas o limitar la participación. Constituye un mecanismo para integrar interna y externamente la organización.“ P. 55
La práctica gerencial abarca una serie de procesos lógicamente relacionados (el texto profundiza en cada uno de ellos): 1. Proceso de
investigación 2. Proceso de planificación. 3. Proceso de organización. 4. Implantación e integración de personal. 5. Proceso de dirección.
6. Proceso de control y evaluación. P 30 -53
No se encuentra una definición precisa sobre PEI. El autor habla sobre la Gerencia del currículum, entendida como “el subproceso de la
gerencia académica, que tiene la misión de desarrollar integralmente al alumno, mediante el empleo eficiente y a tiempo de los
recursos. Entre los factores que explican el bajo rendimiento académico, se encuentra la concepción reduccionista o parcial que hasta
ahora se ah utilizado, al usar exclusivamente la pedagogía como ciencia de la educación y dentro de está la didáctica. Se ha pensado
siempre que es suficiente construir un buen diseño curricular (perfil, estructura curricular, materias, etc.) para poder alcanzar los fines de
la educación. Esta concepción es limitada, pues no contempla otros factores igualmente validos para alcanzar el éxito educativo, desde
el presupuesto, hasta el tipo de personal que van a necesitar para aplicar el diseño curricular.” P. 209- 210
Mientras no se solucionen las falencias encontradas en la organización y dirección educativa, no se podrán lograr procesos de calidad. La
nueva propuesta parte desde la reestructuración de los procesos de organización y dirección, para llegar a obtener resultados
excelentes.
1. Se demostró la crisis del paradigma organizativo del sistema educativo venezolano a partir de la existencia de los siguientes
problemas graves: Ruptura de la legitimidad, ausencia del poder de decisión a nivel de la gerencia media y de base, ruptura de la
unidad de mando, delegación a nivel de asesoría y no de mando de las funciones académicas y administrativas, ruptura del tramo
de control, debido a una excesiva línea de gerencia y a la concentración de poder a nivel central, ambigüedad e indefinición de los
poderes normativos, estratégicos y ejecutivos, estructura espacial dispersa (ausencia de línea visual de mando).
2. Los problemas de la organización educativa corresponden con la crisis del paradigma cultural de la modernidad.
3. No hay gerencia de los recursos humanos.
4. El conflicto en la universidad es más problemático en su evolución que en su origen, pues las autoridades no cuentan con un
sistema gerencial integral que permita enfrentar a tiempo dichos conflictos.
5. Es imposible aplicar la concepción política y filosófica del currículum integral, pues su estructura es enciclopedista, atomicista y
cientificista, indicando con ello que la formación profesional de hoy no se logra con la mera acumulación de conocimiento visto en
una cantidad de materias que se cursan por separado. P.267- 268
Este trabajo aporta una propuesta novedosa para la organización de las instituciones educativas, que si bien está enfocada a las
universidades y específicamente en el sistema educativo venezolano, también se puede aplicar en otros niveles de educación y otros
contextos como Colombia, teniendo en cuenta que el diagnostico de la realidad educativa coincide en muchos aspectos con el del país.
Utiliza un lenguaje claro y preciso sobre cada temática abordada. Utiliza citas, pies de página y bibliografía. Asimismo emplea
bastantes gráficos y mapas conceptuales a lo largo del texto para explicar e integrar los conceptos. Al final se encuentran varios anexos
importantes para el estudio del texto.
UNIVERSIDAD DE LA SABANA
ESPECIALIZACIÓN EN GERENCIA EDUCATIVA
HACIA UNA CONCEPTUALIZACIÓN DE INSTITUCION EDUCATIVA: UN ACERCAMIENTO
BIBLIOGRAFICO
FICHA ANALÍTICA
1. No. FACIE OE2
2. Categoría
3. Justificación de la Categoría
4. Autor
5. Fecha de publicación y Editorial.
6. Título:
7. Palabras Claves:
8. Descripción:
9. Fuentes:
10. Definición de Institución Educativa:
ORAGANIZACION ESCOLAR: Presenta las estrategias de integración de Didáctica y Organización Escolar para conducir al logro de la
calidad educativa, partiendo desde una estructura similar al ecosistema.
URÍA, María Esther.
ESTRATEGIAS DIDÁCTICO - ORGANIZATIVAS PARA MEJORAR LOS CENTROS EDUCATIVOS.
Currículo- actividades- ambiente- ecología
“Este libro presenta una visión científica que integra en un todo coherente el conocimiento didáctico - curricular y el Centro Educativo
en el que tiene lugar. Las estrategias de integración de Didáctica y Organización Escolar conducen al logro de la calidad educativa.
Este trabajo se estructura en varios bloques: Análisis de contextos y organización de espacios; el tiempo como componente destacado
del currículo y la organización; organización del alumnado atendiendo a su diversidad; previsión de recursos y materiales que apoyen el
desarrollo curricular; motivación del aprendizaje; preparación de actividades y ayuda al alumnado para su realización; presentación de la
materia a los estudiantes (técnicas de exposición docente, técnicas de dinámica de grupo llevadas por expertos, selección de materiales
para la autoinstrucción.”
El texto plantea como temas principales> La planificación educativa, personal docente, motivación en educación.
• DÍEZ, E.J. y DOMINGUEZ, G. La cultura de las organizaciones educativas: bases para el desarrollo de procesos de innovación y
cambio. 1996
• ARÓN, A.M. y MILICIC, N. Vivir con otros: Programa de desarrollo de habilidades sociales. 1996
• ESCUDERO, J.M. Diseño y desarrollo del currículum en la educación secundaria.1997
• GAIRÍN, J. La organización escolar: Contexto y textos de actuación. 1996
• GÓMEZ DACAL, G. Curso de organización escolar y general. 1996
• GOTZENZ, C. La disciplina escolar. 1997
• HAEUSSLER, I. Y MILICIC, N. Confiar en uno mismo: Programa de autoestima. 1996
• MARTÍN BRIS, M. Organización y planificación integral de centro: Educación infantil, primaria y secundaria. 1996
• MARTÍNEZ SÁNCHEZ, F. Tecnología educativa y diseño curricular. 1996
• RODRIGUEZ ROJO, M. Hacia una didáctica crítica. 1997
“El Centro Escolar es una unidad ecológica específica (Lorenzo, 1993, p. 79) en la que se concretan los requisitos de la ecología junto con
las características propias de todo sistema. Ambas dimensiones (entorno y subsistemas se pueden perfilar en algunos puntos:
- Consta de elementos interrelacionados e interdependientes con una finalidad común,
- Es un organismo vivo, en cuanto que su propia cultura crea un clima que no está predeterminado.
- Se destaca la importancia de la dinámica del proceso que se establece entre las personas y los fines, los medios y las metas.
(Sáenz, 1993, p. 23) y
Madrid: Ediciones Narcea, S.A., 2001. 225 p.
Organización Escolar
11. Perspectiva disciplinaria:
12. Temporalidad:
13. Dimensiones Asociadas:
13.1. Relación con el entorno:
13.2. Organización Escolar:
13.3. Calidad de las Instituciones Educativas:
13.4. Dirección Escolar:
El autor trabaja el currículo teniendo en cuenta las coordenadas ambientales (culturales, políticas, económicas, religiosas) y también las
temporales en las que se desarrolla la vida humana. Las coordenadas ambientales se desenvuelven en un nicho cultural o ecológico y
más concretamente en un ambiente comunitario; que requiere de la participación de seres humanos con su particular personalidad y su
capacidad para tomar decisiones, incluyendo el propio contexto.
El enfoque ecológico se pude considerar como una perspectiva ambientalista, una teoría psicológica sobre el aprendizaje y el proceso de
formación de la persona. Es un punto de vista característico en la consideración del ambiente en el que vive el sujeto; se refiere al estudio
de las comunidades humanas en las que sus elementos se interrelacionan.
Desde una postura radical (Wilcox y Katz, 1981), el ambiente es causa de los cambios que se produzcan en el individuo, sin tener en
cuenta las libres decisiones del mismo en el ejercicio de su capacidad cognitiva.
Desechando esta radicalidad, Bronfenbrenner (1987) y otros autores, así como posteriormente Lorenzo (1993), Sáenz (1993) y Santos
(1993) hacen planteamientos interesantes acerca de la interpretación de este enfoque, partiendo de ellos el autor logra caracterizar este
paradigma:
- Destaca la importancia del contexto como uno de los factores que influyen considerablemente en el desarrollo de la persona.
- La interacción de los elementos dentro de ese todo que constituye el (los) ambiente (s) en relación con el sujeto, lleva a reflexionar
acerca de:
- A- La existencia de un sistema ecológico o ecosistema.
- B- La interpretación de la ecología como ambiente presencial.
Este libro se terminó de escribir en el 2001. La temática y la terminología son acordes con el momento histórico actual.
El ecosistema: “El entorno del centro educativo, integrado por un conjunto complejo de factores que van a estar incidiendo
dinámicamente en el centro y el aula y configurando cada uno de estas dimensiones de manera diferente. Este se refiere al entorno
concreto de la institución en la que vayamos a trabajar, base para tomar decisiones curriculares aquí y ahora. Dicho entorno debe ser
analizado y considerado en todas aquellas dimensiones que puedan tener incidencia en la escuela.”
“Si nos planteamos por qué es tan importante analizar y conocer el entorno, debemos saber que es por su influencia en el currículo de
aprendizaje de todos los sujetos que lo componen. Sabemos que las decisiones curriculares se deben tomar en función de lo que somos
para llegar hasta lo que queremos ser, y no cabe la menor duda que es necesario conocer aquella sociedad en la que vive el estudiante,
para no caer en desfases e inadecuaciones en el terreno educativo.” Pág. 23
“El contexto cuyo “nivel de organización” estamos considerando, dispone de una estructura organizativa que comportará un sistema
relacional o situación dinámica más o menos preestablecida. La estructura, tradicionalmente, tiene que mucho que ver con la
configuración racional de una organización. Myntz (1982, p. 84) al definir una organización alude prioritariamente a lo que se puede
entender por estructura común a todas las organizaciones: - Se trata en primer lugar de formaciones sociales, de totalidades articuladas,
con un círculo precisable de miembros y una diferenciación interna de funciones. La concepción de ese autor, que ha abierto camino en
su momento, está plenamente vigente, y él mismo “p.18” define expresamente este término cuando dice: Por estructura se entiende, en
general, el ensamblaje de una construcción, una ordenación relativamente duradera de las partes de un todo. La estructura de la
organización es, por tanto, el modelo relativamente estable de la organización.” Pág. 31
En este libro no se habla de Calidad se las Instituciones Educativas. Se hable de actividades de aula eficaces donde se alcanza a inferir
una relación con la calidad.
“Al dirigente corresponde, a través de las distintas manifestaciones de su conducta ser el impulsor de la motivación en las
organizaciones. Existe una serie de cauces para conseguir un ambiente que sea estímulo para la motivación. De entre ellos son
destacables los factores de comunicación y de participación en las organizaciones y en concreto en el centro educativo, así como las
funciones de dirección desempeñadas con las connotaciones que requiere el logro de una realidad con estas características. En efecto, no
se puede educar sin comunicar ni la educación podría ser una realidad auténtica si se diese a partir de normas establecidas sin posibilidad
de tomar parte en su definición. Sin estos dos elementos sólo podríamos hablar de individuos y no de grupos.” Pag199.
- Posee los cuatro elementos exigibles a todo ecosistema humano: una población, un medio ambiente, una tecnología y un nivel de
relaciones organizadas (Duncam, en Lorenzo, 1993, p. 79).
El paradigma ecológico es aplicable a la Organización Escolar, hasta el punto de que es posible analizar los contenidos de esta, desde la
perspectiva ecológica.” Pág. 29
13.5. PEI
14. Relación entre calidad, dirección y organización:
15. Conclusiones:
16. Comentarios del Analista:
Nota: Esta ficha fue elaborada a partir de la ficha analítica de calidad de instituciones educativas
Elaborado por: MARTHA HELENA ESTRADA
Para el autor el PEI no es más que: El currículo teniendo en cuenta las coordenadas ambientales (culturales, políticas, económicas,
religiosas) y también las temporales en las que se desarrolla la vida humana. Las coordenadas ambientales se desenvuelven en un nicho
cultural o ecológico y más concretamente en un ambiente comunitario; que requiere de la participación de seres humanos con su
particular personalidad y su capacidad para tomar decisiones, incluyendo el propio contexto.
El enfoque ecológico se pude considerar como una perspectiva ambientalista, una teoría psicológica sobre el aprendizaje y el proceso de
formación de la persona. Es un punto de vista característico en la consideración del ambiente en el que vive el sujeto; se refiere al estudio
de las comunidades humanas en las que sus elementos se interrelacionan.
Desde una postura radical (Wilcox y Katz, 1981), el ambiente es causa de los cambios que se produzcan en el individuo, sin tener en
cuenta las libres decisiones del mismo en el ejercicio de su capacidad cognitiva.
Desechando esta radicalidad, Bronfenbrenner (1987) y otros autores, así como posteriormente Lorenzo (1993), Sáenz (1993) y Santos
(1993) hacen planteamientos interesantes acerca de la interpretación de este enfoque, partiendo de ellos el autor logra caracterizar este
paradigma:
- Destaca la importancia del contexto como uno de los factores que influyen considerablemente en el desarrollo de la persona.
- La interacción de los elementos dentro de ese todo que constituye el (los) ambiente (s) en relación con el sujeto, nos lleva a
reflexionar acerca de:
- A- La existencia de un sistema ecológico o ecosistema.
- B- La interpretación de la ecología como ambiente presencial.
“Entre las conclusiones del Congreso Internacional de Educación Cognitiva (1995) figura la siguiente:
El papel de la administración como uno de los cauces en la formación y apoyando esta empresa con sus posibilidades. Pero es sobre todo
el profesor la pieza clave para lograr que los modelos cognitivos de enseñanza sean realmente eficaces mediante la presentación
adecuada de la materia” pg184
• El Centro Educativo forma parte del sistema ecológico o ecosistema que nos interesa como hábitat en el que tiene lugar la formación
de los estudiantes.
• Los ecosistemas estudiados: aula, centro, entorno han sido identificados como microsistema, mesosistema y exosistema.
• Ninguna de estas tres realidades ecosistémicas puede ser entendida plenamente sin considerarla referida a las demás y ayudan a
lograr una visión totalizadora de la misma.
• El clima de una organización y la cultura que genera, tiene una influencia recíproca con la interacción que se establece en el aula; con
su clima y su cultura, lo mismo que ésta y el centro a los que pertenece tienen que ver mucho con el sistema de valores, ambiente
cultural, etc., que les rodea.
• La temporalidad, o distribución del tiempo en relación con la tarea, debe realizarse tanto para que sirva de enmarque al currículo de
un aula o de un nivel, como para que se desarrollen dentro de él los presupuestos organizativos del centro educativo al que pertenece.
• Una vez organizados espacio y tiempo, ejes de la puesta en marcha de todo el proceso, debemos clarificar el modelo que vamos a
seguir respecto a la organización de los alumnos.
• Mediante la flexibilidad en los agrupamientos, podremos llegar a hacer efectivas las adaptaciones curriculares, estrategia paralela a la
anterior, para educar en la diversidad.
• Los agrupamientos y adaptaciones que pueden realizarse tanto a nivel de centro como de aula, deben ser los más convenientes para
que los estudiantes logren una autonomía personal que sea lo más plena dentro de las máximas posibilidades de cada estudiante.
• Se debe prever los recursos, y materiales que apoyen el éxito del desarrollo curricular, como facilitadores del aprendizaje en toda su
extensión.
• Se debe tener en cuenta la motivación del aprendizaje de los estudiantes como una de las estrategias igual de relevantes a las
anteriores.
• La preparación de actividades y consiguiente orientación de los estudiantes en su realización a través de la presentación de la materia
se refiere más directamente a la organización del trabajo del educador.
• En cuanto a las actividades en el currículo, se refiere a la estrategia que ha venido estando más presente en la programación de aula,
junto con la selección de los recursos materiales.
• La presentación de la materia a los estudiantes por parte de los educadores, ésta es una estrategia que no se agota en sí misma, sino
que se encuentra íntimamente relacionada con otras, como son las estrategias de aprendizaje.
• Como estrategia diferenciable de las anteriores por sus características propias, se tiene la motivación de la conducta de los educadores
en los centros educativos, la cual fomenta la eficacia de todas las demás, ya que este es ejemplo permanente para el estudiante.
Este libro “ESTRATEGIAS DIDÁCTICO- ORGANIZATIVAS PARA MEJORAR LOS CENTROS EDUCATIVOS” fue escrito en el 2001 y es
pertinente su temática y terminología para el momento histórico; es un libro que define las Instituciones Educativas desde un enfoque
ecológico, de una manera innovadora y original. Las estrategias didáctico- organizativas que plantea no son nuevas, puesto que habla
de (enseñar a enseñar) cuando en el momento histórico se habla de construir el conocimiento; siendo el educador una guía, no
propiamente el conocedor de todas las disciplinas. Se habla de una disciplina condicionada (estímulo- castigo), cuando en la actualidad
se plantean teorías tan válidas como la “teoría de la elección” de William Glasser.
En el libro tampoco aparecen citas bibliográficas a pie de página, aparecen intertextuales y al final del libro.
UNIVERSIDAD DE LA SABANA
ESPECIALIZACIÓN EN GERENCIA EDUCATIVA
HACIA UNA CONCEPTUALIZACIÓN DE INSTITUCION EDUCATIVA: UN ACERCAMIENTO
BIBLIOGRAFICO
FICHA ANALÍTICA
1. No. FACIE OE3
2. Categoría
3. Justificación de la categoría
4. Autor:
5. Fecha de Publicación y editorial
6. Título:
7. Palabras Claves:
8. Descripción:
9. Fuentes:
10. Definición de Institución Educativa:
VILLAVECES, Cardoso José Luis.
Los grandes cambios educativos en la educación colombiana durante la década del noventa.
Nueva legislación – PEI – Comunidades educativas –Autonomía – Evaluación de la educación.
Este artículo busca contribuir al análisis de las grandes transformaciones de la educación en la década de los años 90 desde el plano
estrictamente cualitativo, es decir, de los cambios en la naturaleza misma del modo de concebir la educación, como se reflejan en la
nueva legislación y como comienzan a funcionar en la práctica, con especial referencia al caso de Bogotá. No se trata de hacer análisis
detallados de las leyes ni de las estadísticas ni de los proyectos, este escrito busca aportar algunos elementos a la interpretación de lo
que ha comenzado a darse en este proceso.
El artículo no contiene fuentes ni citas a pie de página, pero menciona algunos documentos importantes, de los cuales no aparece fecha
de publicación:
• Ley 115 de 1994.
• Ocho tomos de la Misión de Ciencia, educación y desarrollo ( La “Misión de los Diez Sabios”)
• Plan Decenal
• Memorias de foros Distritales, Departamentales y Nacionales de Educación
• Literatura desarrollada en torno al Galardón a la Gestión Educativa, así como las actas del jurado de este galardón.
• Informes de gestión de la Secretaría de Educación de Bogotá.
• Literatura que se generó en Bogotá alrededor de los 100 PEI piloto, de la colaboración de escuelas y colegios con universidades y
ONG para el desarrollo de estos PEI y de la cooperación que se sostuvo con la Fundación Pitágoras del Brasil
• Proyecto de la Red Integrada de Participación Ciudadana.
El artículo empieza por definir la EDUCACIÓN: La educación es aquella actividad por la cual una generación entrega a la próxima la
información necesaria para que la especie sobreviva. Está entrega hay que entenderla en el sentido más amplio posible, no el de contar
algunas historias o pasar algunos datos, sino en el de formar verdadera y completamente en el uso, y el lograr que la siguiente
generación se apropie de todo el acervo cultural y biológico acumulado en centurias de evolución.
La primera fase de la educación es dada por la familia... la segunda fase es la educación escolar, esa actividad socialmente organizada
por medio de la cual se entregan las competencias, actitudes y aptitudes básicas para la supervivencia de la especie elaboradas a lo largo
de toda la historia y la prehistoria.
ALGUNOS APORTES EN LA DEFINICIÓN DE INSTITUCIÓN EDUCATIVA
• No es buena escuela aquella que no logra que todos sus egresados sean excelentes en el arte de convivir.
• Se entiende la escuela como el “laboratorio social” donde las comunidades académicas: padres de familia, educadores y
estudiantes definen su proyecto de vida, sus metas, sus sueños y la forma de lograrlos.
Educación y cultura. IDEP. Bogotá. No. 5. Junio 1998
Organización Escolar
Organización Escolar: La institución educativa vista desde una estructura como motor y lidera el funcionamiento, además la encargada
de lograr el fin de la educación.
11. Perspectiva disciplinaria:
12. Temporalidad:
74
13. Dimensiones Asociadas:
13.1. Relación con el entorno:
13.2. Organización Escolar:
13.3. Calidad de las Instituciones Educativas:
13.4. Dirección Escolar:
Administrativa a nivel nacional.
Publicado en 1998, realiza un recorrido histórico así como local y regional sobre los cambios que ha venido enfrentando la educación.
NUEVAS COMUNIDADES EDUCATIVAS
Otro elemento esencial de la reforma educativa es la construcción de auténticas comunidades educativas. Las ley las definió como
conformadas por padres de familia, docentes, estudiantes, directivos docentes, ex –alumnos y sector productivo. Poco a poco comienzan
a tomar la palabra en las múltiples instancias que tienen ahora a su disposición.
PADRES DE FAMILIA: Por generaciones han estado alejados del colegio y, cuando querían acercarse a él han tenido inmensas
dificultades.
RECTORES: Desprovistos de autoridad real por la centralización y la burocratización han generado, en muchos casos unas pequeñas
jerarquías en las que reinan, más como niños maleducados que como líderes académicos.
EDUCADORES: Pasan a convertirse en verdaderos miembros partícipes de la construcción de una nueva sociedad. La vinculación
eminentemente burocrática del docente a una planta distrital o departamental y no a un plantel lo hace ser tratado como una ficha y
El artículo plantea una estructura organizacional basada en la autonomía y participación, donde uno de los entes mas importantes es el
consejo directivo, en cabeza del rector.
CONSEJOS DIRECTIVOS:
Veinte años atrás la represión estatal contra quienes proponían el cogobierno en las universidades dejó más de un muerto. Hoy, es ley
en las humildes las escuelas. He aquí un cambio cualitativo de fondo.
Los consejos han tenido muchos tropiezos, en ocasiones los rectores han tratado de generar consejos directivos de bolsillo, que le validen
su actuar arbitrario. En varios otros, los politiqueros se han mezclado impulsando sus candidatos. Otros han tenido susto o simplemente
desconocimiento a la hora de ejecutar presupuestos.
Por todo esto es necesario acompañar muy atentamente el proceso de construcción de los consejos directivos y su acción. Son pieza clave
de la nueva educación y por eso pueden ser su principal acelerador o el mayor de sus frenos.
SE DEBE AVANZAR EN EL TEMA DE LA EVALUACIÓN:
Los procesos de formación requieren tiempo de maduración. Pretender “evaluar” en pocos meses, o días, u horas es engañarnos. Es lo
que hacen l as evaluaciones tipo ICFES. Sin duda, algo se puede ver en esta prueba. ¿Qué? Tal vez un poco de la comprensión del mundo
natural y social, aunque con frecuencia se confunde esa comprensión con la memorización insulsa. Tal vez algo de la capacidad de
moverse en un mundo de símbolos, aunque resulte también muy limitado, pues de hecho, el movimiento real en el mundo de símbolos
casi siempre exige interlocutor, respuesta, realimentación y diálogo.
El Ministerio de Educación ha tratado de ir más lejos con las PRUEBAS SABER, buscando profundizar mucho más en la evaluación de la
capacidad de moverse en un mundo de símbolos. Así estas pruebas han analizado mucho mejor el uso del pensar matemáticos y del
lenguaje en la comunicación.
“Un colegio que demuestre tener un buen Consejo Directivo, un Personero que actúa eficientemente, aun Asociación de Padres de
Familia que entra en diálogo real con todos los estamentos, un Consejo Académico que efectivamente representa a los docentes, un grupo
de docentes que saben hablar con los estudiantes y, sobre todo, escucharlos, niños que usan los medios de comunicación para
comunicarse entre ellos y con el exterior es un colegio que esta avanzando hacia la calidad”.
AUTONOMIA ADMINISTRATIVA
No se tendrá educación adecuada mientras no se dé autonomía administrativa al colegio para que pueda ejercer la autonomía académica
que le dio la ley y que es la base del nuevo amanecer de una nación.
La triste situación que viven hoy los rectores y directores como “jefes” de un grupo de empleados que se sienten más leales a la oficina
de personal de la secretaría o al sindicato y acatan más las indicaciones de éstos, es algo que debe cambiar para que el colegio pueda
cumplir su papel.
Desafortunadamente, la nueva legislación, avanzó con un pie hacia un país adulto pero le puso obstáculos al otro pie. La excelente
autonomía académica no está acompañada de la necesaria autonomía administrativa y así, se entrego el derecho a soñar, pero no la
facultad para realizar los sueños.
Aquel que es autor de ideas tiene autoridad y las autoridades lo son cuando las comunidades académicas citan sus libros o sus ideas. El
rector debe ser eminentemente autoridad de su plantel porque es el autor principal de las ideas que forman la esencia de ese plantel.
13.5. PEI
14. Relación entre calidad, dirección y organización:
15. Metodología:
16. Conclusiones:
17. Comentarios del analista
Nota: Esta ficha fue elaborada a partir de la ficha analítica de calidad de instituciones educativas.
Elaborada por: Andrea Ochoa Hernández
LA PIEZA ESENCIAL DE LA NUEVA EDUCACIÓN
El PEI es sin duda el elemento más importante de la reforma educativa, al devolver la autonomía a las comunidades educativas
organizadas en cada plantel.
La idea es sencilla y preciosa por su sencillez: los padres de familia, los educadores, los estudiantes de cada colegio elaboran su proyecto
de educación y construyen lo necesario para ponerlo en marcha. Una vez adoptado por el Consejo Directivo, se convierte en la guía
para el desarrollo del colegio, en el elemento que le da identidad y sentido de pertenencia a su comunidad. Es la forma de sobreponerse
a la burocratización implícita en una forma de educación que desligó al educador del plantel y lo puso a depender de una lejana y
desentendida administración.
El PEI se convirtió así en un elemento dinamizador de la reforma educativa y, más allá, del cambio de actitudes y de cultura de todos los
comprometidos con la educación.
UNA EDUCACIÓN DE CALIDAD REQUIERE UN COLEGIO BIEN ORGANIZADO Y BIEN ADMINISTRADO.
Se desarrollo entonces un proceso de involucrar las ideas de la calidad en la administración de los plantees. Y se les invito a todos los
que quisieran medir la calidad en su gestión a aplicar un instrumento desarrollado para ello, el Galardón Santa Fe de Bogotá a la
Gestión Educativa de Calidad. Más de cien colegios se sometieron voluntariamente a este escrutinio público y la primera y muy
agradable sorpresa es que todos ellos eran efectivamente muy buenos en su gestión y varios excelentes. Y fue estimulante ver a colegios
oficiales y privados compitiendo por la calidad. Es esta otra muestra de que en las bases, en los docentes que están en la lucha diaria, sí
se están dando cambios cualitativos de fondo y se gesta una nueva educación, de la cual el país es todavía demasiado poco consciente.
No aplica para este texto.
La educación debe estar orientada a generar autonomía y mayoría de edad. Solo si logra esto con el conjunto de la próxima generación
se justifica el trabajo educativo y, por lo tanto la administración de la educación debe dirigirse a lograr este objetivo. A mi modo de ver,
con todos los cambios que se iniciaron en esta década, emprendimos, por fin, ese camino. Hay que recorrerlo con cuidado y lucidez.
El artículo presenta un informe general sobre los programas y proyectos que se han adelantado en educación a nivel local, distrital y
nacional, así como los grandes cambios que estos han generado. Aporta elementos fundamentales en la evolución de la educación y las
instituciones educativas a través del tiempo, así como en las falencias que aún se presentan.
UNIVERSIDAD DE LA SABANA
ESPECIALIZACIÓN EN GERENCIA EDUCATIVA
HACIA UNA CONCEPTUALIZACIÓN DE INSTITUCION EDUCATIVA: UN ACERCAMIENTO
BIBLIOGRAFICO
FICHA ANALÍTICA
1. No. FACIE OE4
2. Categoría
3. Justificación de la categoría
4. Autor:
5. Título:
6. Bibliografía
7. Palabras Claves:
8. Descripción:
9. Fuentes:
10. Definición de Institución Educativa:
ORGANIZACIÓN ESCOLAR: Hace referencia al estudio científico de las instituciones educativas y la adecuada ordenada organización
de los elementos que las integran para favorecer los aprendizajes y propiciar la educación.
GARCÍA REQUENA, Filomena
Organización escolar y gestión de centros educativos
Organización escolar – Centro escolar – Planificación – Participación - Evaluación
El texto es una aproximación a la gestión de los centros educativos desde la perspectiva de la organización escolar teniendo en cuenta los
procesos de planificación y evaluación para lograr una estructura sólida y coherente en la cual participen todos los agentes tanto internos
como externos (comunidad) involucrados en la actividad del centro con miras a lograr instituciones efectivas y eficaces que respondan a
una sociedad dentro de la cual se encuentran involucradas.
FILHO, Laurenco. Organización y Administración escolar. 1974.
BLANCO, R. Organización Escolar. 1932
GÓMEZ DACAL, G. El Centro Docente. 1985.
POZO PARDO, A. Organización y dirección de centros Educativos. 1978.
RIVAS NAVARRO. M. El tiempo Escolar, en organización y gestión educativa. 1996.
V.V.A.A. Orientaciones para el gobierno y gestión democráticos de los centros educativos. 1992.
CASANOVA, M°.A. La evaluación, garantía de calidad para el centro educativo. 1992.
POZO PARDO, A. Organización escolar. 1977.
GARCÍA HOZ, V. Principios de pedagogía sistemática. 1973.
MORENO, Juan Manuel. Organización de centros de enseñanza. 1978.
El texto inicia su disertación en este tema analizando la definición de organización educativa desde dos sentidos: “...como un proceso que
está continuamente ejecutándose...que demanda...actuaciones diversas...conducentes a un fin concreto...” p. 22 y “Como un
efecto...porque es...un conjunto de logros...que pueden ser observados y examinados...” pg. 22
En cuanto a la organización escolar, el autor cita la definición dada por cuatro autores diferentes:
1. Blanco: “Entiéndase por Organización Escolar, la buena disposición de los elementos necesarios para educar a los niños por medio
de la instrucción.
2. García Hoz quien “...introduce tres aspectos de interés en su concepción organizativa de la escuela. En primer lugar, utiliza el
análisis, como método de estudio... A continuación, propone el término relación...Finalmente, recurre al criterio de orden...” pp. 23-
24 para definir la organización escolar así: “Podemos, pues, definir la ciencia de la Organización escolar como estudio analítico de la
escuela y de las relaciones y ordenación de sus distintos elementos, a fin de que concurran adecuadamente a la educación de los
escolares.” P. 24
3. Juan Manuel Moreno parte de la premisa de que “...la escuela es una realidad compleja” p. 24 y define: “Organización escolar es,
por tanto, la disciplina pedagógica que tiene por objeto el estudio de la realidad compleja de la escuela – en sus consideraciones
Málaga: Ediciones Aljibe, 1997. 279 p.
ORGANIZACIÓN ESCOLAR
11. Perspectiva disciplinaria:
12. Temporalidad:
13. Dimensiones Asociadas:
13.1. Relación con el entorno:
13.2. Organización Escolar:
El autor se adscribe a una perspectiva organizacional dentro del contexto de la planeación y evaluación.
Se analizan planteamientos de autores desde 1940 hasta 1997, sin embargo, las ideas son coherentes con la actualidad y pretenden
direccionar la gestión del siglo XXI.
En el texto se logra identificar la relación con el entorno desde el planteamiento de la definición de institución educativa sobre lo cual
afirma:
“...la aspiración de las instituciones educativas está cifrada en un planteamiento social que implica, de una parte, preparación individual;
de otra, la adecuada formación grupal. En el seno de los centros se realizan profundos procesos de socialización, encaminados a
predisponer al alumnado para poder desarrollar, a lo largo de la vida, la gran tarea de saber convivir con otras personas, lo cual implica
un cultivo constante de la propia singularidad, al mismo tiempo que un ejercicio continuado de mejora de la relación y de las habilidades
sociales.” P. 52
Por otra parte, se contempla que los centros educativos han de ser organizaciones participativas y por tanto deben involucrar a su
entorno a la vez que participan de él.
“Ese es el reto que hoy deben acometer los centros, por medio de la estructura organizativa de participación: favorecer los cauces que
hagan posible la toma activa de protagonismo, situándolos en un contexto responsable, equilibrado y armónico de tareas y competencias,
y propiciar que la tibieza y el desaliento consigan un horizonte razonable de ilusión y colaboración.” P.101
“Los sujetos que pueden ejercer la participación en los centros son: profesores, los padres, los alumnos, el personal no docente y, por
extensión, toda la comunidad educativa.” P. 106
Por todo lo anterior el autor sintetiza y reafirma la relación del centro educativo con su entorno afirmando:
“...el centro educativo pasa a ser, no ya el reducto donde se reúnen profesores y alumnos, no el punto de convergencia del trabajo
escolar, ni siquiera el espacio físico donde se ejerce la docencia, sino que se convierte, por las notas apuntadas, en el enclave
sociocultural de una zona, en el ámbito donde se puedan ejercer de manera positiva las relaciones interpersonales, en la encrucijada
donde el aprendizaje no sea obligación, sino deseo o necesidad. En una palabra, en un lugar de encuentro.” P. 164
El texto parte de la premisa de que la estructura organizacional ha de ser participativa involucrando todos los agentes del centro escolar,
como tal, y de la comunidad educativa que es su ambiente de influencia.
“Los establecimientos escolares, tal como vamos viendo, implican, por su propia naturaleza, la idea de colectividad, de grupo, de
asociación, de conjunto organizado, de gestión, etc.” pp. 54-55
La comunidad, por lo tanto, estará compuesta por: agentes internos y agentes externos. Los agentes internos “...son los que se
encuentran dentro del ámbito escolar...” p. 167 Los agentes externos “...pueden subdividirse en institucionales y sociales...los agentes
externos institucionales...son aquellos cuya actuación se lleva a cabo en nombre del organismo al cual representan”. p. 169
Por otra parte, la estructura interna está compuesta por órganos de gobiernos unipersonales y colegiados, órganos de representación y
órganos de coordinación docente.
Teórica, estático-analítica, dinámico-sintética, progresiva y proyectiva – para establecer un orden en dicha realidad; orden al servicio de la
educación integral de los escolares.” P. 24
Lorenzo Filho involucra tres elementos esenciales dentro de una dimensión pragmatista y funcional que son: información, ordenación de
fines educativos y racionalización de medios. De acuerdo con esto define:
“La organización escolar pretende...imprimir a las actividades...un sentido funcional, mediante un mayor conocimiento y una mayor
graduación de los fines, así como una articulación más productiva de los elementos y recursos con que esos fines pueden ser perseguidos
y alcanzados.” Pg. 24
Partiendo de lo anterior, el autor plantea y define el objeto de la Organizacional Escolar relacionándola con la institución educativa de la
siguiente manera:
“Por lo que se ha dicho hasta aquí, se puede ir coligiendo con facilidad cuál es el objeto de la organización escolar, que no es otro sino la
institución educativa o, si se prefiere, los centros escolares, es decir, aquellos lugares perfectamente delimitados por los poderes públicos,
reservados a acoger al estudiantado y cuya finalidad es la educación de estos.” P. 25
Teniendo en cuenta las perspectivas de organización escolar y de institución educativa e involucrándolas con los conceptos de ciencia y
arte, el autor describe y define los centros escolares:
“...los centros escolares son realidades poliédricas, porque son muchas las caras o facetas que se muestran interna y externamente;
todas ellas no son más que el resultado de la estructura organizativa de los elementos que los componen...” que son: elementos
materiales, elementos personales, elementos formales y funcionales y elementos auxiliares y complementarios.
Finalmente, el autor propone diferentes aproximaciones a la definición de la institución educativa fundamentadas en enfoque o modelos.
Por una parte, está la perspectiva analítico sintética dentro de la cual “...las instituciones educativas pueden ser conceptuadas como:
resultados de procesos históricos, construcciones sociales, instituciones especializadas, organizaciones y comunidades.” P. 256.
Por otra, están las concepciones organizativas actuales que tienen diferentes aproximaciones: la institución educativa como organización
convenientemente estructurada, la institución escolar como construcción social y negociación, la institución escolar como arena política, la
institución escolar como cultura, la institución escolar como anarquía organizada y la escuela como ecosistema.
Se plantea también el enfoque científico-racional o paradigma estructural, el enfoque interpretativo-simbólico o paradigma cultural y el
enfoque socio crítico o paradigma político.
13.3. Calidad de las Instituciones Educativas:
13.4. Dirección Escolar:
13.5. PEI
14. Relación entre calidad, dirección y organización:
15. Conclusiones:
16. Comentarios del Analista:
Nota: Esta ficha fue elaborada a partir de la ficha analítica de calidad de instituciones educativas.
Ficha elaborada por: Jimena Jaime Trujillo
El tema de la calidad se aborda desde la eficiencia y la eficacia de los líderes, la planificación para la calidad y la evaluación para lograrla.
“Cuando se habla de directivos eficaces, y entre el espectro de sus funciones se analiza la toma de decisiones, como elemento
fundamental de la gestión técnico-rectora, se refiere a que, para que esta se lleve adecuadamente a cabo, es preciso que se sustenten en
tres ejes esenciales: información, intuición y creatividad. “ p. 57
La planificación “...va aumentando los factores de cualificación que caracterizan a los centros con mayores índices de eficacia educativa,
en los cuales la improvisación ha pasado a ser una anécdota, y la falta de planificación, una circunstancia anómala, porque la actividad
organizativa reclama planteamientos rigurosos, pormenorizados y mejor secuenciados.” P. 70
“...se habla, incluso, de que la evaluación de los centros constituye un aval extraordinario para garantizar su calidad educativa...”
“Si en las instituciones escolares se aspira cada día más a la calidad, como meta fundamental e inaplazable, se considera que una
correcta tarea planificadora puede llegar a convertirse en un elemento excelente para propiciarla, al tiempo que podría servir, en su
conjunto, de indicador cualitativo de la situación del Centro” p. 69
Cuando se habla de los modelos de enfoque del centro docente, el texto plantea la posibilidad de aproximarse a un modelo integrado
dentro del cual se involucre la gestión por la calidad.
“El modelo integrado comprensivo aboga por el establecimiento de unos objetivos y metas encaminados a establecimientos docentes en
los cuales la eficiencia se la constante, la eficacia, el fluido envolvente y el horizonte, la calidad de los mismos.” P. 268
La dirección del centro escolar está delegada en el equipo directivo cuyas “...actuaciones, por la misma idea que el concepto equipo
conlleva, requieren unidad de criterio y colegialidad.” P. 57
Este equipo directivo está conformado por: el director, el jefe de estudios y el secretario.
De acuerdo con lo anterior, “...el director se ocupa, fundamentalmente, de los aspectos de carácter organizativo, representativo y de
gestión técnico-rectora. Es, por así decirlo, de una forma resumida, el gestor, el organizador de la actividad diaria.” P. 57 Sus funciones
principales son: la toma de decisiones, la programación y evaluación de procesos y de resultados, la comunicación y la solución de
conflictos.
“El jefe de estudios vincula a sus actividad específica un conjunto de funciones y tareas que constituyen lo que podríamos denominar
gestión pedagógica...” p. 59
“...Al secretario...le incumben los temas relacionados con el sector burocrático en las vertientes legislativa, administrativa, académica y
económica de las instituciones escolares.” P. 62
“El proyecto educativo, denominado, también, finalidades educativas, y equiparable a los términos de ideario y de carácter propio,
procedentes estos dos últimos del sector privado, establece el conjunto de notas o fines por el que opta una determinada institución
escolar, fijando los valores que asume y que definen el tipo de educación o el modelo educativo al que se aspira.
El proyecto educativo propone unos objetivos elaborados por la comunidad escolar que considera los valores dominantes en el entorno y
los transforma en categorías educativas y guías referenciales de formación del alumnado. Por lo tanto, delimita de manera explicita los
planteamientos educativos de tipo general que van a definir y distinguir a cada Centro. Por ello, se afirma que es un instrumento que
sintetiza y explicita la oferta educativa de un establecimiento escolar. En él se contienen los aspectos que caracterizan al Centro, la
declaración de principios e intenciones que le sirven de metas próximas. Se convierte, así, en el marco de referencia, aglutinador de
propósitos e iniciativas y en el lugar de convergencia del modelo educativo, en el que participan todos los sectores que interactúan en el
ámbito de cada Centro.” P. 76
De acuerdo con el texto, mientras la organización funcione bajo unos adecuados parámetros de planificación y evaluación que determina,
ejecuta y evalúa, en primera instancia la dirección, se va a lograr alcanzar el nivel de calidad esperado.
Esta relación se hace evidente en el texto al abordar el tema de la evaluación de centros educativos.
“Recordemos que, cuando hemos hablado de la planificación, al establecer la secuencia organizativa del término, la evaluación la
situábamos en la última fase, en el momento dedicado a la valoración de los resultados, a la comprobación de los logros adquiridos, y en
el punto de partida de nuevas tareas panificadoras.” P. 192
“Con esta intención que comentamos se aplica la evaluación a los Centros, y éste es, también, su sentido más específico y genuino:
contribuir de manera progresiva, racional y sistemática a la consecución de la calidad de la enseñanza, mediante el perfeccionamiento y la
mejora de la gestión en el funcionamiento de la propia institución educativa.” P. 192
En cuanto a la definición de institución educativa, el autor concluye:
“Nosotros abogamos por un enfoque más extenso, global y completo que abarque mayores dimensiones, tomando como referencia los
centros Docentes y planteando un estudio científico de los mismos, requisito indispensable para una adecuada gestión de sus
componentes, la cual desemboque en espacios de mayor calidad educativa en los que se facilite, de igual modo, la enseñanza y el
aprendizaje, la formación y la instrucción. Por ello, entendemos que la Organización Escolar es el estudio científico de las instituciones
docentes y de la adecuada y ordenada gestión de los elementos que las integran para favorecer los aprendizajes y propiciar la educación.
P. 24
La perspectiva disciplinaria no es muy clara y nunca se plantea abiertamente, ésta se vislumbra a través de la lectura.
Por otra parte, se encuentra que a pesar de que el texto maneja referentes teórico desde los años 40’s, su planteamiento es muy
pertinente y aplicable a la realidad educativa actual además de ofrecer una concepción muy amplia y completa de la organización escolar
y la institución educativa como tal.
El texto no plantea conclusiones como tal, sin embargo, éstas se pueden deducir.
UNIVERSIDAD DE LA SABANA
ESPECIALIZACIÓN EN GERENCIA EDUCATIVA
PROYECTO HACIA UNA CONCEPTUALIZACIÓN DE INSTITUCIONES EDUCATIVAS
FICHA ANALÍTICA
1. No. FACIE OE5
2. Categoría
3. Justificación de la categoría
4. Autor:
5. Fecha de Publicación y editorial
6. Título:
7. Palabras Claves:
8. Descripción:
9. Fuentes:
10. Definición de Institución Educativa:
11. Perspectiva disciplinaria:
12. Temporalidad:
GÓMEZ, Gonzalo.
Curso de organización escolar y general
Organización escolar, institución de enseñanza, centro escolar
El libro es como el título lo indica un curso paso a paso con las diferentes tipo de organización que existen y que de una u otra manera
debe adoptar el centro docente según sus propias necesidades, presentando en él a diferentes a autores que han realizado
investigaciones sobre la estructura de la organización, haciendo énfasis en la organización escolar, sin apropiarse de ninguna manera a
ningún modelo específico simplemente nombrando y explicando cada una de las diferentes partes que la conforman y la postura de los
autores.
“El documento intenta mostrar un camino por el que es preciso transitar para articular la nueva organización escolar, en sí se busca
facilitar o defender el control disciplinario de las personas o el contribuir a que los centros escolares se asemejen a un panopticum,
aunque sí se acepte en ella la necesidad de una cierta normalización de quienes constituyen cualquier organización, conseguida, eso sí,
mediante el concurso y la participación de todos.” Pág. 10.
El texto plantea como temas principales: La administración escolar francesa, planificación educativa y disciplina escolar.
SAENZ Barreiro, O. La organización escolar. 1985.
BLANCO, R. Organización Escolar. 1954.
GARCÍA Hoz, Víctor. Organización y dirección de centros educativos. 1975.
GÓMEZ Dacal, G. Centros educativos eficientes. 1992.
CANTÓN Mayo, I. Orientación Escolar. 1988.
“La institución de enseñanza surge como consecuencia de la acumulación de los bienes culturales que unas generaciones han de
transmitir a las siguientes para asegurar su continuidad, del creciente proceso de especialización y división de trabajo social.
La institución debe ser la encargada de la transmisión y reconstrucción social.
Son entidades sociales a cargo de profesionales que surge de sistemas sociales. Tiene cuatro funciones básicas: adaptación, consecución
de objetivos, integración y mantenimiento de pautas.
La idea de la institución considerada como un sistema social abierto, constituye un instrumento de cambio social o de consolidación de
estructuras sociales, aporta a la movilidad social.” Pág. 84-85
Es organizacional, ya que se refiere en gran parte del libro a la escuela como organización y sus respectivas estructuras organizacionales.
El autor retomó a autores de los años 70, 80 y 90 retomando como los aspectos y aportes más importantes de la organización (modelos
organizaciones, estructurales, entre otras).
Madrid: Editorial Escuela Española, 1996. 603 p.
Organización Escolar
Organización Escolar: Forma de estructurarse jerárquicamente, donde puede haber una distribución de cargos y poder de manera
horizontal y vertical.
13. Dimensiones Asociadas:
13.1. Relación con el entorno:
13.2. Organización Escolar:
“La vinculación con el entorno es especialmente importante para las organizaciones escolares, al ser instituciones que pretenden no sólo
el desarrollo individual sino también el influir en las dimensiones social, cultural y económica de las comunidades a las que pertenecen.”
Pág. 372
El autor hacer referencia a Capper que habla sobre la importancia de relacionarse con el entorno (comunidades, familiar y centros
docentes).
“La institución muestra tener un impacto limitado sobre el aprendizaje discente, si se valora con independencia de la repercusión que le
corresponde al contexto sociofamiliar y cultural de los alumnos” Pág. 373
Se habla del que es la comunidad el entorno significativo del Centro docente ya que es allí donde se presentan hechos relevantes que
influyen directamente en ella como la estructura y las tendencias demográficas de la población, las transformaciones de los paradigmas
pedagógicos, el resurgimiento de nuevas demandas y necesidades, la evolución tecnológica, etc., a los que, necesariamente ha de
adaptarse permanentemente el centro escolar modificando sus unidades y sistemas funcionales. Pág. 377
La organización tiene unas características:
- Distribución horizontal y vertical del poder
- Grado de centralización
- Sistemas de control
- Intercambios sociales
Órgano superior de gobierno: forma de expresar la voluntad de la organización Asamblea General
Órgano de gobierno. Gestión y representación Consejo Rector
Dirección y Gestión
Técnica
Órganos Sociales:
Órgano de control Supervisores
Órgano de apelación Comité de recursos
“La palabra estructura significa la red de relaciones interpersonales que se establecen, mantienen y evolucionan en su seno, y que tienen
que ver sobre todo, con constructor como el poder; el status, las normas de comportamiento, los papeles o roles, la cohesión o el clima
social. Pág. 202
El centro escolar en cuanto organización cuenta con una estructura concebida para hacer operativos diferentes sistemas y subsistemas,
constituidos por unidades (órganos, departamentos), a su vez articulados en puestos de trabajo.
La estructura permite la asignación y realización según normas de las actuaciones que requiere el eficiente logro de objetivos
organizacionales, a través de un trabajo dirigido a la consecución de objetivos colectivos realizados de forma cooperativa y sinérgica.
Es la estructura la que hace posible las transferencias de la información que requiere la realización de las tareas, que son ejecutadas por
órganos distintos de acuerdo con los planes que rigen el funcionamiento de la organización. , y que constituye etapas del proceso
productivo que han de ser continuadas/complementadas por otros órganos, cuando no tengan la condición de terminales.
El autor presenta diferentes tipos de estructura y añade que lo importante es la conexión que existe entre cada uno de los que la
componen. Pág. 258-260
Además propone cinco diferentes tipos de articulación de las unidades estructurales tomado del autor Weik de la siguiente manera:
-Organización segmental: autonomía de cada docente, los instrumentos de coordinación son muy débiles. “Sistema autónomamente
trabado” (Weik).
Organización línea staff: Mayor articulación, división del trabajo, jerarquías, integridad de las directivas con los educadores e influencia de
éstos a la hora de tomar las decisiones. Unidades horizontales, autonomía del educador para dar su clase.
Organización colegial: Organización horizontal, departamentos didácticos asumen responsabilidades para todo lo que tiene que ver con el
currículo, la dirección técnica es responsabilidad de un equipo de dirección.
Organización matricial: Distribución de tareas por unidades para la planificación y aplicación, diferentes especialistas como equipo de
tutores para los estudiantes, el equipo directivo es nuclear. Hay distribución de poder por lo tanto se puede prestar para desorden.
Estructura
Sistemas
Departamentos
Puestos de trabajo
13.3. Calidad de las Instituciones Educativas:
13.4. Dirección Escolar:
13.5. PEI
14. Relación entre calidad, dirección y organización:
“Una institución de calidad es aquella que se reúne periódicamente con sus docentes para fijar metas, planificar, hacer control de calidad
y cuyos miembros tienen una formación y estructura cognitiva y actitudinal de la que forma parte competencias y hábitos de trabajo
cooperativo, recursos para el análisis de problemas y adopción de decisiones, conocimiento de criterios, técnicas e instrumentos de
autoevaluación para la elevación de propuestas para mejorar la eficacia.
“La dirección en la institución escolar puede ser:
Dirección participativa: basada en la teoría de las relaciones humanas como instrumento que sirve para relajar la resistencia del trabajar a
aportar fuerza de trabajo y capacidad técnica al proceso, producto actuado a través de variables intermedias como la satisfacción y el
clima de las relaciones sociales” Pág. 38
Se trabajo participativamente donde intervienen todos los integrantes de la organización en su gestión y dirección, el que dirige delega
parte de sus competencias y otorgan capacidad a sus subordinados para intervenir en determinadas decisiones.” Pág. 40.
“La tarea de conducir reconocer ciertos límites, que son las maneras consideradas correctas para el logro del proyecto institucional.
Ser hábil negociador y entrador en los vínculos sociales, o ágil en la conducción de grupos, son rasgos propicios y acompañados de
capacidades cognitivas y emocionales.
El director influye para lograr que un equipo de gente trabaje dentro de cierto estilo, con un objetivo común, con compromiso,
responsabilidad y gusto por lo que hace. Le corresponde impulsar y mantener unido al equipo de trabajo en función del ideario
institucional.
Trata de encauzar a los demás, conduciendo las situaciones por caminos estratégicamente elegidos.” Pág. 81
El autor hace referencia a Kepa Zamakoma quién dice:
“[…] el ámbito espacial de la función del director por un lado se abre hacia el exterior para analizar, prever y responder oportuna y
adecuadamente a los factores del entorno: otras instituciones, ambientaciones, familiar […] que influyen en la escuela; por otro lado,
penetra en el interior de ella e impulsa todo su funcionamiento. El ámbito temporal incluye el pasado con sus experiencias, se centra en el
presente, pero contempla horizontes de futuro.” Pág. 82
“El director de una institución educativa es, al mismo tiempo, el impulsor de proyectos que puede llevar a cabo cuando desarrolla sus
tareas junto con colaboradores responsables. Es también el que establece objetivos y políticas, y revisa sistemáticamente procesos y
resultados, haciendo las necesarias correcciones. La visión global es la imagen buscada, la escuela deseada.
El director de una institución educativa debe cumplir con las siguientes capacidades:
a) Capacidad para captar totalidades dinámicas;
b) Capacidad para delegar;
c) Capacidad para armar y animar equipos de trabajo efectivos;
d) Capacidad para generar la circulación sistemática de la información.
“El proyecto es lo primero en una organización escolar. Podría considerarse como la piedra fundamental. De su coherencia, originalidad,
funcionalidad, relevancia depende en gran parte el éxito del emprendimiento. Siempre hay un proyecto – sea implícito, latente o explícito,
que responde a diversos niveles de necesidades y/o motivación, conscientes o inconscientes y originados por pautas culturales. Es
conveniente que el proyecto sea claro, explícito y de un buen grado de aceptación consensual por parte de los involucrados.
El proyecto pedagógico marca y legitima la finalidad de la escuela, y por su carácter inédito de resultado inicial incierto constituye una
aventura.
El proyecto representa una propuesta pedagógica que engloba una síntesis diagnóstica de requerimientos de un grupo particular de
padres y estudiantes.
El grupo en colectivo funciona en la mente del director, gestor del proyecto pedagógico, como interlocutor virtual con el cual interactúa,
dialoga y negocia en el plano del pensamiento. “Pág. 37-39
“El proyecto incluye un perfil de salida de educandos, referido a contenidos: conocimientos, habilidades y valores que se obtienen como
resultado del proceso de enseñanza – aprendizaje. Todos estos contenidos, acompañados por las metodologías como aspecto estratégico
fundamental, conforman el proyecto. La escuela es el ámbito en el que se procesa un proyecto pedagógico del que derivan los planes de
estudio.” Pág. 43
El autor hace referencia al Proyecto educativo como una realidad gestionada, transmitida por quienes dirigen, que son transferida a los
individuos como la finalidad de conseguir adhesión y compromiso con los fines de la organización. Pág. 268.
La calidad de la institución está relacionada con la organización porque el autor habla de que dice que para tener calidad deben existir
una organización y una fijación de metas y objetivos a cumplir que deben ser gestionadas y dirigidas por el director, persona directamente
encargada de la dirección de la institución ya que es la que encabeza los procesos.
“Trata de encauzar a los demás, conduciendo las situaciones por caminos estratégicamente elegidos.”
Matriz organizacional: se realizan unidades de orientación y enseñanza que tiene autonomía relacional de planificación operativa, el
profesor pertenece a un equipo de trabajo, se promueve una cultura de cooperación e intercambios, a través del feedback.
Según el autor el centro educativo está conformado estructuralmente por:
a) Órgano de representación de la comunidad educativa
b) Equipo directivo: director, jefes de estudio, el vicerrector y secretario)
c) Departamentos didácticos: son una estructura auxiliar de tipo pedagógico
d) Departamento de orientación
e) Departamento de actividades complementarias
f) Equipo docentes (Jefes de área)
g) Claustro de profesores: Integrado por el conjunto de profesores del centro. Pág.340-341-342
15. Metodología:
16. Conclusiones:
17. Comentarios del analista
Nota: Esta ficha fue elaborada a partir de la ficha analítica de calidad de instituciones educativas.
Elaborada por: Adriana Rocío Vargas
El libro no es una investigación.
El autor no realiza conclusiones finales.
Es importante que los directores de la organización escolar estén en constante actualización porque el mundo cambia todos los días y las
organizaciones escolares se están quedando atrás. Es el director el encargado de liderar procesos y en este momento es como un
administrador, tarea que se encuentra muy lejos de la actividad verdadera de la organización escolar: la enseñanza.
Las organizaciones escolares necesitan reformular sus procesos de dirección y a través de este libro se les facilita varios modelos
organizaciones que se acomodan a las necesidades del mundo actual.
Aunque el libro no presenta una conceptualización amplia sobre la institución educativa presenta aportes importantes en cuanto a la
organización vista desde la estructura y la importancia de la dirección, director con liderazgo que haga resurgir a la escuela.
UNIVERSIDAD DE LA SABANA
ESPECIALIZACIÓN EN GERENCIA EDUCATIVA
PROYECTO HACIA UNA CONCEPTUALIZACIÓN DE INSTITUCIONES EDUCATIVAS
FICHA ANALÍTICA
1. No. FACIE OE6
2. Categoría
3. Justificación de la Categoría
4. Autor:
5. Título:
6. Fecha de publicación y editorial
7. Palabras Claves:
8. Descripción:
9. Fuentes:
10. Definición de Institución Educativa:
ORGANIZACIÓN ESCOLAR: Permite caracterizar la institución educativa y su estructura partiendo de los años 50’s y llegando hasta los
90’s, analizando diversos modelos y teorías.
MUÑOZ SEDANO, Antonio. ROMÁN PÉREZ, Martiniano.
Educación y Futuro. Monografías para la Reforma: Modelos de Organización Escolar
Organización Escolar – Modelo – Ciencia – Administración
El texto es un análisis de la organización escolar en su sentido, propósito, estructura y fin que se realiza desde la perspectiva de diferentes
modelos. Para esto, inicia haciendo una definición de los conceptos de modelo, ciencia, organización y organización escolar realizando
también un recorrido histórico del desarrollo de estos conceptos. Posteriormente, se interna en el análisis del centro educativo dentro del
contexto de la organización escolar desde los modelos productivos, humanista, burocrático y estructural, político, cultural y sistémico. Es
importante tener en cuenta que los autores hacen una clara diferenciación entre organización y centro escolar aunque se explicita,
permanentemente, su relación.
GARCÍA HOZ, V. Y MEDINA, R.: Organización y gobierno de centros educativos. 1986
GÓMEZ DACAL, G.: El centro docente. 1985
MORENO, J.M. Organización de centros de enseñanza. 1978
OWENS. R.G. La escuela como organización. 1976
GÓMEZ DACAL, G. Bases para una dirección científica de la empresa educativa. 1973
MORATINOS, T. La dirección de la empresa educativa. 1984
SEXTON, W.P. Teorías de la organización. 1977
GONZÁLEZ GONZÁLES, T. Organización escolar e innovación educativa. La calidad de los centros educativos. 1988
MARCH, J.G. y SIMON, H.A. Teoría de la Organización. 1977
CISCAR, C. Y URIA, M. E. Organización escolar y acción directiva. 1986
Inicialmente, los autores dan una definición general para la organización educativa y la definición de institución educativa va tomando
diferentes matices de acuerdo con los modelos que se están planteando. Para la definición de la organización escolar cita a diferentes
autores:
García Hoz- Medina la definen como:
“Ordenación y disposición de cuantos factores y elementos concurren en un centro, como microsistema social, en orden a lograr los
objetivos de la educación en una comunidad escolar y social, que constituyen el principio y el término de esa acción organizadora” P. 47
García Hoz también la define como:
“La ordenación de los elementos de la escuela para que concurran adecuadamente a la educación de los escolares.” P. 47
Moreno afirma que la organización escolar “como disciplina pedagógica tiene por objeto el estudio de la realidad compleja de la escuela
en sus consideraciones teórica, estático-analítica, dinámico-sintética y proyectiva para establecer un orden en dicha realidad; orden al
servicio de la educación integral de los escolares.” P. 47
Madrid: Editorial Cincel S.A. 1989. 241 p.
ORGANIZACIÓN ESCOLAR
11. Perspectiva disciplinaria:
12. Temporalidad:
13. Dimensiones Asociadas:
13.1. Relación con el entorno:
13.2. Organización Escolar:
13.3. Calidad de las Instituciones Educativas:
13.4. Dirección Escolar:
El texto plantea todas las posibles visiones de la institución educativa relacionadas con la organización y no se inclina por ninguna escuela
o modelo. De hecho, al final propone, como ideal, una tendencia que se conforme de los aspectos positivos de todos los modelos
expuestos.
El texto plantea visiones, teorías, modelos y definiciones que se ubicaba entre los años 1950 y 1990 remitiéndose, en ocasiones a visiones
anteriores para realizar comparaciones y contrastes. Así mismo, hace algunas proyecciones que alcanzan a abarcar la situación actual.
El texto únicamente hace referencia a la relación con el entorno cuando plantea la organización educativa desde el modelo cultural y
desde el modelo político abordándola desde perspectivas muy diferentes.
En el modelo político la plantea como la posibilidad del sujeto o del centro para ejercer su poder.
En el modelo cultural se expone de la siguiente manera:
La organización “forma parte de una cultura que la posibilita y la condiciona; cómo y en qué modos son diferentes las organizaciones en
las diversas culturas espaciotemporales; cómo la organización contribuye a la elaboración y cambio de la cultura” P. 166
Dentro del análisis que realiza el texto de las organizaciones y los elementos que las componen, se vislumbra, de alguna manera, la
estructura de la organización escolar.
“El concepto de Organización: elementos fundamentales
1. Composición de la organización: individuos y grupos interrelacionados...
2. Orientación hacia objetivos y fines...
3. Diferenciación de funciones...
4. Coordinación racional intencionada...
5. Continuidad a través del tiempo...
Estos elementos fundamentales recogidos en las diversas definiciones de organización deben estar presentes en la Organización Escolar y
ser tenidos en cuenta de una manera directa o al menos indirecta.” P. 43-44-45-46
El texto únicamente hace referencia a la calidad cuando trata los modelos estructuralistas y los sistémicos. Sin embargo, no hay una
definición explícita de calidad o unos parámetros para su obtención o medición. Simplemente se realiza una aproximación que se da por
las características propias de los modelos.
La referencia que se hace a la dirección escolar se centra en el logro de fines, el manejo del poder y el sistema de gobierno contempladas
dentro del modelo político.
“La teoría de las relaciones humanas reconoce que la organización tiene unos fines, unos objetivos; el problema es cómo compatibilizar
las necesidades individuales y de los grupos informales con las organizativas.” P. 130
“La estructura del poder requiere una autoridad legítima, es decir, reconocida socialmente. Hay tres tipos de legitimidad:
- La autoridad tradicional, que basa su legitimidad en la costumbre...
- La autoridad carismática: cuando los subordinados aceptan como justificadas las órdenes del superior...
- La autoridad legal, racional o burocrática: cuya legitimidad descansa en la creencia en la superioridad de unas ordenaciones...”
P. 132
“El poder se define como la capacidad que posee una persona para influir sobre el comportamiento de otra. Se ejerce, sobre todo, en
dirección vertical descendente o jerárquica, pero también existe el poder horizontal entre iguales y el ascendente o influencia y presión de
los subordinados hacia los superiores.” P. 150
Finalmente el autor concluye:
“Por nuestra parte entendemos que la organización escolar estudia las dimensiones funcionales de la escuela como organización, y por
tanto, los elementos básicos, que se incluyen en cualquier tipo de organización deben ser analizados por ella. En este sentido y tal como
hemos podido comprobar al recoger los elementos fundamentales de la organización, la Organización Escolar en su objeto debe
contemplar los siguientes aspectos: la interrelación de los individuos y grupos, su orientación hacia objetivos y fines, la diferenciación de
funciones, la coordinación racional intencionada y la continuidad a través del tiempo. Y todo ello desde una perspectiva particular y
concreta, la escuela como organización.” P. 51
Dentro de la concepción por modelos el concepto de escuela varía así:
MODELO CONCEPTO DE ORGANIZACIÓN CONCEPTO DE ESCUELA
Productivo Unidad racional de producción Empresa productiva
Humanista Sistema social de roles y “status” Comunidad educativa participativa
Estructural Estructura formal de órganos y
funciones
Organización formal
Político Área de lucha de intereses Escuela libre frente a la opresión
Cultural Conjunto simbólico de significados Cultura simbólica comparada
Sistemático Sistema abierto Escuela abierta
P. 218
13.5. PEI
14. Relación entre calidad, dirección y organización:
15. Conclusiones:
16. Recomendaciones:
17. Comentarios del Analista:
Nota: Esta ficha fue elaborada a partir de la ficha analítica de calidad de instituciones educativas.
Ficha elaborada por: Jimena Jaime Trujillo
El texto no hace referencia alguna al proyecto educativo institucional.
La relación que se encuentra en el texto está dada entre dirección y organización debido a que la calidad no es contemplada ni definida
como elemento importante en el texto.
Esta relación se entiende en términos de administración y organización y el texto acude, nuevamente a varios autores para soportar la
conexión:
“En el primer contexto se entiende por administración: “la dirección de un organismo social y su efectividad para alcanzar sus objetivos
(Koontz, Arold y O’donnel, 1969, p.15)” P. 40
“Fayol (1961, P. 129) considera que la administración tiene por objeto facilitar el gobierno de las empresas, sean industriales, militares, o
de cualquier índole. Y añade: “Una doctrina administrativa que pueda enseñarse supone un conjunto de principios, de reglas, de métodos,
de procedimientos aplicados y probados por la experiencia pública.”” P. 40
“Urwick (1997) define la administración como “proceso que implica la aplicación de métodos científicos a todos los problemas que surjan
en la organización y dirección de la producción, distribución y consumo”” P. 41
“Sheldon (1961, P. 54) considera la administración como “una función industrial que se relaciona con la determinación de un conjunto de
políticas, la coordinación de finanzas, la producción y distribución, el establecimiento del ritmo de la organización y, por último, el control
de ejecutivos”” P. 41
“En este sentido diremos con A. Orden (1986, P. 327) que la organización forma parte de la administración y está subordinada a ella. “En
cuanto acción, la organización se identifica con la fase del proceso administrativo cuya función es la integración de las partes o
componentes del sistema por medio de una estructura definida.” P. 41
“Por nuestra parte entendemos que la organización escolar estudia las dimensiones funcionales de la escuela como organización, y por
tanto, los elementos básicos, que se incluyen en cualquier tipo de organización deben ser analizados por ella. En este sentido y tal como
se ha podido comprobar al recoger los elementos fundamentales de la organización, la Organización Escolar en su objeto debe
contemplar los siguientes aspectos: la interrelación de los individuos y grupos, su orientación hacia objetivos y fines, la diferenciación de
funciones, la coordinación racional intencionada y la continuidad a través del tiempo. Y todo ello desde una perspectiva particular y
concreta, la escuela como organización.” P. 51
“La organización escolar posee una doble dimensión como saber teórico y práctico. Por ello elabora (a menudo reelabora) teorías propias
o reconocidas de otras ciencias para aplicarlas al marco escolar” P. 55
“En la investigación-acción ha de ser el propio grupo participante el que partiendo del análisis de su propia realidad escolar adapte o
elabore el modelo teórico más adecuado. La variedad de perspectivas puede incrementar la capacidad técnica del grupo investigador.
Adoptar diversas perspectivas o modelos de análisis no significa caer en un relativismo total. No equivale renunciar a la propia visión del
hombre y de la educación. Es necesario ser consciente de la propia opción ideológica y hacerla patente pues una pretendida neutralidad,
amén de ser imposible, puede ocultar o bien una inconsistencia o bien un afán de proselitismo”. P. 221
“Existe el peligro en toda teorización, especialmente en el análisis, de perder de vista la realidad, el sujeto de la investigación, el hombre.
Hay el riesgo de olvidar al estudiante cuando trabajamos sobre modelos de organización escolar. El fin supremo de la escuela es el
hombre que se educa en ella. La finalidad primera y última de este libro ha sido analizar las organizaciones escolares actuales desde los
modelos teóricos vigentes e intentar con ello que sirvan mejor al hombre sujeto agente de su propia educación”. P. 221
“Parece, pues, oportuno recomendar a los profesionales de la educación el uso de varias perspectivas teóricas diferentes tanto para el
estudio teórico como para le diagnóstico y el tratamiento de los casos problemáticos” P. 220
A pesar de pretender ser un texto de recolección bibliográfica sobre la organización educativa, éste se queda corto al dejar de
contemplar aspectos como el PEI que ni siquiera se menciona. El texto, es más bien sobre el concepto de organización en general que
específicamente de la organización educativa. Así mismo el desarrollo de la calidad, el entorno, la comunidad educativa, la estructura de
los centros y la dirección de éstos son puntos muy relevantes dentro de la institución escolar pero sobre los cuales el texto no ofrece
ninguna conceptualización ni profundización claras.
Dentro de lo general, se hace referencia a la administración escolar:
“Por otro lado, la organización escolar es un saber independiente con la administración escolar, que puede ser entendida como conjunto
de órganos de dirección y gestión por medio de los cuales los poderes públicos realizan la política educativa (administración pública).
También suele definirse como actividad encaminada a procurar la buena marcha de los negocios públicos y privados y como acción de
gobierno. En estos casos se define como una metodología de la acción (conjunto de técnicas de panificación, organización, coordinación,
dirección y control de recursos) aplicables para el logro de unos objetivos determinados” P. 52
UNIVERSIDAD DE LA SABANA
ESPECIALIZACIÓN EN GERENCIA EDUCATIVA
PROYECTO HACIA UNA CONCEPTUALIZACIÓN DE INSTITUCIONES EDUCATIVAS
FICHA ANALÍTICA
1. No. FACIE OE7
2. Categoría
3. Justificación de la categoría
4. Autor:
5. Título:
6. Fecha de publicación y editorial
7. Palabras Claves:
8. Descripción:
9. Fuentes:
10. Definición de Institución Educativa:
ORGANIZACIÓN ESCOLAR: El texto comprende esta como el conjunto de medios adecuados de que dispone la escuela para encauzar y
llevar a feliz término la obra educativa. Comprende dos grandes aspectos: el pedagógico propiamente dicho y el administrativo
JIMÉNEZ Y CORIA, Laureano
Organización Escolar
Organización escolar – educación – pedagogía - escuela
El texto es un manual para el desarrollo de la escuela en México planteado desde la problemática de ese país. Cuenta con una amplia
disertación de la escuela dentro de la organización escolar en el contexto de la educación; haciendo una clara distinción entre estos
términos. Luego, se adentra en aspectos técnicos y específicos de la institución educativa como la construcción, los procesos
administrativos y legislativos, etc.
BALLESTEROS, Antonio y U. Organización de la Escuela Primaria. 1975
AGUAYO, A.M. Pedagogía científica. 1957
FERRIERE, A. La escuela Activa .1982
MANRIQUE, Gervasio. Sistema Español de Organización Escolar. Sin fecha de publicación.
MONROY, Luis H. Organización Escolar. 1941
ADDLER, Alfredo. La Psicología Individual y la Escuela. 1930
Hay una diferenciación entre organización escolar y la escuela. La escuela es entendida como el lugar donde se lleva a cabo la educación.
“La organización escolar es, pues, el conjunto de medios adecuados de que dispone la escuela para encauzar y llevar a feliz término la
obra educativa, conduciendo a la comunidad toda hacia planos de superación constante en los diversos aspectos de su vida. “ Pg. 16-17
“Entonces, la escuela debe estar orientada hacia el provenir, poner sus ideales en el presente y, sobre todo, en el mañana, considerando
el pasado sólo como una lección; debe organizar el trabajo educativo de la manera más eficaz, sirviéndose de los métodos y formas de
acción que respondan a un verdadero progreso.” Pg. 13
“La finalidad de la escuela es hacer llegar a las nuevas generaciones los mejor de la riqueza cultural acumulada por los adultos a fin de
obtener nuevas y superiores formas de vida.” Pg. 14
“La organización escolar ha de responder a estos fines” Pg. 15
“La organización escolar se ocupa de los problemas materiales, intelectuales y morales que entraña el gobierno y la administración de la
comunidad escolar: su instalación, mobiliario, material de trabajo, su conservación, higiene, disciplina, clasificación de los estudiantes,
relación de las escuelas entre sí, cooperación entre la escuela y la familia, obra de extensión cultural en el medio social, etc. Todos ellos
medios para la educación, que es el fin fundamental de la escuela.” Pg. 15
Se habla de la pedagogía y de su relación con la organización escolar
“Es reciente la consideración de la organización escolar como disciplina autónoma dentro del vasto campo de los conocimientos
pedagógicos, pues todavía a principios del siglo pasado, bajo la denominación de pedagogía, en ésta se incluía cuanto se refiere a
educación.” Pg. 15
“Conviene aclarar que la amplitud de la organización escolar es mayor que la de las demás ciencias pedagógicas, ya que comprende la
totalidad de la vida de la escuela y de la comunidad” Pg. 17
Realiza un recorrido por lo que ha sido la escuela, la organización escolar y la educación a lo largo de la historia llegando hasta la escuela
nueva que la define diciendo:
“El término escuela nueva se refiere, pues, a los nuevos sistemas y en general al movimiento vital de las escuelas que buscan mejores
técnicas para la enseñanza y, por tanto, para la educación.” Pg. 23
Plantea 30 características fijadas por la oficina internacional de escuelas nuevas.
México: Ed. Fernández editores, 1977. 364 p.
ORGANIZACIÓN ESCOLAR
11. Perspectiva disciplinaria:
12. Temporalidad:
13. Dimensiones Asociadas:
13.1. Relación con el entorno:
13.2. Organización Escolar:
13.3. Calidad de las Instituciones Educativas:
13.4. Dirección Escolar:
13.5. PEI
14. Relación entre calidad, dirección y organización:
Organizacional-humanística
El texto es una quinta edición de 1964. Retoma autores anteriores para realizar el recorrido histórico y llega hasta la escuela nueva. Todo
lo anterior en el contexto de México.
“Una sana educación se propone el progreso de la comunidad, pero desenvolviendo dentro de ella todas las personalidades.
La verdadera educación se propone la creación de una personalidad plena de valores para una comunidad pletórica de ellos” Pg. 14
“La educación como liberación es creación y asimilación de valores. Valores de personalidad. Goethe dijo: -la personalidad es la suprema
fortuna de los hombres de la tierra-.
Pero no hay personalidad sin comunidad.” Pg. 14
La estructura responde a una de las características de la escuela nueva.
“Su organización está basada en la autonomía de los escolares en un ambiente natural de trabajo, organizados por equipos. La libertad se
interpreta como la actividad propia y espontánea. Cabe decir que el mejor educador es el que tiene menor necesidad de recurrir al
castigo.” Pg. 24
Plantea la conformación de un consejo técnico escolar para una escuela en México.
“Aunque sin base legal, es conveniente organizar el consejo técnico escolar, organismo máximo de gobierno que se encargará de
organizar y de conducir la vida de la comunidad escolar.
Dicho consejo funcionará conforme a un reglamento que para el efecto se elabore.” Pg. 186
“DE LA INTEGRACIÓN DEL CONSEJO TÉCNICO
Artículo 10. El consejo técnico se organizará desde los primeros días del año escolar.
Artículo 11. El consejo técnico se integrará:
a) Por todo el personal de la escuela
b) Por una comisión, representando a la sociedad de padres de familia
c) Por una comisión representando a la sociedad de estudiantes.
Artículo 12. El consejo técnico representa la autoridad máxima, del cual emanarán todas las actividades, medidas y resoluciones que se
adopten para el mejor funcionamiento de la escuela.
Artículo 13. El director de la escuela será el presidente del consejo.
El texto no hace referencia alguna a la calidad
La dirección del centro estará encabezada por un director que será el presidente del consejo técnico.
“El consejo técnico representa la autoridad máxima, del cual emanarán todas la actividades, medidas y resoluciones que se adopten para
el mejor funcionamiento de la escuela.” Pg. 190
“Ya hemos anotado antes la importancia que tiene el hecho de que la obra educativa sea organizada y conducida a través del consejo
técnico escolar, cuyo presidente será el director de la escuela, aunque en una organización escolar democrática dicha representación
recaería en el elemento designado por los miembros del expresado consejo.” Pg. 255
“Es necesario un nexo constante y único que interprete las disposiciones y orientaciones oficiales y que haga conocer a las autoridades
técnicas y administrativas las necesidades de la comunidad que representa.” Pg. 255-256
“Pero para que el directo pueda cumplir con esa delicada y difícil tarea ha de poseer cualidades como estas:
a) Experiencia ... demostrada
b) Amplia cultura ...
c) Espíritu organizador
d) Capacidad administrativa
e) Habilidad para encauzar... todos los trabajos... de la educación.” Pg. 256
Vale aclarar que todo lo anterior está acorde con la legislación y la problemática escolar mexicanas.
El texto no hace referencia alguna al PEI
La calidad no se contempla dentro del documento. Sin embargo, sí hay una clara relación, aunque implícita, entre organización y dirección
en el sentido de que la buena organización depende en gran medida de la acertada dirección.
“La escuela supone un ideal educativo y una concepción del trabajo que, aunque debe ser compartido y realizado por cuantos contribuyen
en la existencia de aquella, ha de ser creada, perseguida y defendida por un educador de experiencia, con verdadera y profunda
preparación y sentido de responsabilidad.” Pg. 255
15. Conclusiones:
16. Recomendaciones:
17. Comentarios del Analista:
Nota: Esta ficha fue elaborada a partir de la ficha analítica de calidad de instituciones educativas.
Ficha elaborada por: Jimena Jaime Trujillo
El texto, al tratarse de una guía, no cuenta con conclusiones claras. Únicamente llega a una conclusión con respecto a lo que es la
organización educativa.
“Para concluir, digamos que la organización escolar comprende dos grandes aspectos: el pedagógico propiamente dicho y el
administrativo.” Pg. 18
El texto no hace recomendaciones específicas.
El aporte del texto es significativo en cuanto a la conceptualización de institución educativa con relación a otros conceptos con que se
confunde y que en ocasiones se definen como iguales. Es curioso que no haga referencia al PEI tratándose de un manual para la
organización escolar. Es posible que su falta de alusión a la calidad se deba a la antigüedad del texto.
El libro es bastante sencillo, pero se concentra en aspectos, a mí parecer, poco relevantes para la organización escolar omitiendo partes
importantes de ésta. Lo único que se extrajo en la ficha, que fue claro y explícito en el texto, fue lo correspondiente a la definición, la
dirección y algunas partes de la estructura.
CULTURA ESCOLAR
UNIVERSIDAD DE LA SABANA
ESPECIALIZACIÓN EN GERENCIA EDUCATIVA
HACIA UNA CONCEPTUALIZACIÓN DE INSTITUCION EDUCATIVA: UN ACERCAMIENTO
BIBLIOGRAFICO
FICHA ANALÍTICA
1. No. FACIE CE1
2. Categoría
3. Justificación de la categoría
4. Autor:
5. Fecha de Publicación y editorial
6. Título:
7. Palabras Claves:
8. Descripción:
9. Fuentes:
10. Definición de Institución Educativa:
11. Perspectiva disciplinaria:
12. Temporalidad:
ALBORNOZ, Marcelo
“La violencia escolar y los malos tratos”
Problemática- aspectos jurídicos- situación social- comunidad- dimensiones.
En el presente informe se procura abordar la problemática de la violencia escolar, pero desde un ángulo institucional y administrativo, sin
analizar en esa ocasión las distintas situaciones sociales que desencadenan estas conductas. Para ello se reseñan los distintos aspectos
jurídicos que la escuela no puede desconocer y a partir de ellos adecuar su tratamiento.
El tópico se aborda desde distintas dimensiones: La Dimensión constitucional, La Dimensión Civil y La Dimensión Reglamentaria.
• BRAVSLAVSKY, Cecilia. La discriminación educativa en Argentina. 1985.
• TZVETAN TODOROV, Nosotros y los otros, reflexiones sobre la diversidad humana. 1991.
El autor menciona como bibliografía consultada los siguientes códigos y leyes, pero no menciona la fecha de publicación.
• CÓDIGO CIVIL.
• CÓDIGO CONTRAVENCIONAL.
• CÓDIGO PENAL.
• CONSTITUCIÓN DE LA CIUDAD AUTÓNOMA DE Bs. As.
• CONSTITUCIÓN NACIONAL Y TRATADOS DE DDHH.
• EDUCACIÓN PARA LA CIUDADANÍA Y LOS DDHH, INSTITUTO INTERAMERICANO DE DDHH.
• LEY ANTIDISCRIMINACIÓN
• LEY BÁSICA DE SALUD.
• LEY DE CONVIVENCIA ESCOLAR.
“La Institución educativa es el estamento donde se conjugan complejas situaciones sociales; por lo tanto es en ella donde se reproducen
todas las problemáticas que padece la comunidad. Como lo es la violencia escolar”
Artículo informativo.
El artículo está escrito para el momento histórico actual informando las leyes en las que las Instituciones Educativas se pueden amparar
para protegerse de este flagelo social que es la violencia escolar.
http://mayeuticaeducativa.idoneos.com/index.php/353802, Abril de 2007
CULTURA ESCOLAR: Aborda la problemática de la violencia escolar teniendo en cuenta la dimensión constitucional, civil y reglamentaria.
CULTURA ESCOLAR
13. Dimensiones Asociadas:
13.1. Relación con el entorno:
13.2. Organización Escolar:
13.3. Calidad de las Instituciones Educativas:
13.4. Dirección Escolar:
13.5. PEI
14. Relación entre calidad, dirección y organización:
15. Conclusiones:
16. Comentarios del analista
Nota: Esta ficha fue elaborada a partir de la ficha analítica de calidad de instituciones educativas.
Elaborada por: MARTHA HELENA ESTRADA MESA
“Dimensión reglamentaria, en este sentido no hay una unificación de criterios, mientras en las escuelas de gestión pública el tema está
normado, en las de gestión privada cada institución trata la problemática de diferente manera”.
“Dimensión Constitucional, de acuerdo al ordenamiento jurídico es insoslayable referirse a la Convención sobre los Derechos de los Niños,
esta fue incorporada a la carta magna en la última reforma del año 1994, otorgándosele de esa forma rango constitucional. Lo que
implica que toda norma jurídica que no se adecue a esta puede cuestionarse.
Por la importancia que reviste la norma se enunciará en líneas generales los principales aspectos que tienen incumbencia directa con lo
educativo.”
En este artículo informativo el tema de la calidad no es tocado.
“Los docentes enseñarán de acuerdo a la currícula, coadyuvando al mantenimiento del orden y la disciplina. Así mismo no abandonarán
sus clases antes de la finalización del horario previsto, los preceptores deberán prevenir cualquier acto de indisciplina, generando en los
niños buenos hábitos.”
La currícula esta contenida en el PEI y si se habla de mantener el orden y la disciplina necesariamente se tendrá que establecer en el un
programa basado en valores.
Al leer el artículo se logra inferir que si de evitar la violencia escolar se trata se deben relacionar estrechamente la calidad la dirección y la
organización, porque así será efectivo todos los intentos para prevenirla.
El tema es tan complejo que merece un tratamiento especial por la comunidad educativa, y todo esfuerzo que se realice en este sentido
es menor ante los reiterados casos de violencia familiar y escolar que llegan a nuestras escuelas, pero como mínimo los distintos actores
deben conocer el alcance de estas normativas y preparar actividades en donde el respeto por los DDHH, la tolerancia y la diversidad se
conviertan en un tratamiento transversal y cotidiano.
Conocer las leyes es de gran importancia para el momento de llegar a enfrentar un problema de violencia escolar, pero es más importante
aún tener un proyecto preventivo centrado en valores y sana convivencia como “La escuela justa” donde se escucha y se aprende a
respetar la diferencia para de esa forma evitar llegar a extremos en donde se evidencie un a violencia escolar.
UNIVERSIDAD DE LA SABANA
ESPECIALIZACIÓN EN GERENCIA EDUCATIVA
HACIA UNA CONCEPTUALIZACIÓN DE INSTITUCION EDUCATIVA: UN ACERCAMIENTO
BIBLIOGRAFICO
FICHA ANALÍTICA
1. No. FACIE CE2
2. Categoría
3. Justificación de la categoría
4. Autor:
5. Título:
6. Fecha de publicación y editorial
7. Palabras Claves:
8. Descripción:
9. Fuentes:
10. Definición de Institución Educativa:
RODRÍGUEZ ZIDÁN, Eduardo
La Escuela Pública como institución democrática ante los desafíos del mundo actual
Escuela pública – democracia – sociedad - estado
El texto aborda la posibilidad de generar escuelas democráticas dentro del contexto estatal, lo cual implica una nueva conciencia de los
social y estructuras de poder que faciliten el desarrollo de esas “nuevas escuelas” que van a permitir la participación y el desarrollo social
y nacional.
Todo lo anterior se propone a partir del análisis histórico del funcionamiento y mentalidad de las escuelas y la relación de éstas con el
estado. Tomando este análisis, se realiza la nueva propuesta modificando los preceptos fundamentales de la educación democrática.
ACEVEDO, E. Orientaciones de la enseñaza en Anales de Instrucción Primaria. 1931
BOLÍVAR, A. La escuela pública y la educación de la ciudadanía: retos actuales. 2003
CARR, W. Educación y Democracia: Ante el desafío postmoderno. 1995
DEWEY, J. Democracia y Educación. Una introducción a la filosofía de la educación. 1953
DOMÍNGUEZ, J. Democracia y Escuela. 2005
SANTOS GUERRA, M: A. Crítica de la eficacia y eficacia de la crítica: lo verdadero, lo verosímil y lo verificable en el análisis de las
instituciones educativas. 1998
SOTELO, I. Educación y Democracia. 1995
WESTBROOK, R. John Dewey. 1993.
El texto plantea la definición desde el punto de vista democrático, sin embargo, también hace referencia a otras concepciones de
institución educativa desde otras perspectivas relacionándolas con la propuesta por el autor.
“En el pasado, el objetivo esencial de la educación a cargo de los Estados nacionales era asegurar la cohesión social, mediante la
enseñanza universal de los principios democráticos, trasmitiendo los valores, las normas de convivencia y las pautas culturales que las
sociedades capitalistas de lo siglos XIX y XX requerían para perpetuarse y reproducirse.”
El texto plantea la definición desde el punto de vista democrático, sin embargo, también hace referencia a otras concepciones de
institución educativa desde otras perspectivas relacionándolas con la propuesta por el autor.
“En el pasado, el objetivo esencial de la educación a cargo de los Estados nacionales era asegurar la cohesión social, mediante la
enseñanza universal de los principios democráticos, trasmitiendo los valores, las normas de convivencia y las pautas culturales que las
sociedades capitalistas de lo siglos XIX y XX requerían para perpetuarse y reproducirse.”
Revista digital de educación y nuevas tecnologías. Número 37, año VII. 2006
Cultura Escolar
Cultura Escolar: Por qué permite formar para la democracia y eso exige no perder de vista los conceptos socio-culturales en los
procesos históricos.
Muestra la relación que existe entre lo que ha venido siendo la institución educativa a través del tiempo y la importancia de la transmisión
de esa cultura.
11. Perspectiva disciplinaria:
12. Temporalidad:
13. Dimensiones Asociadas:
13.1. Relación con el entorno:
13.2. Organización Escolar:
13.3. Calidad de las Instituciones Educativas:
El texto tiene una perspectiva estatal democrática.
El texto es de 2006 y pretende responder a las necesidades educativas actuales.
La relación con el entorno se aborda desde la idea de una sociedad democrática que, como tal, requiere de instituciones democráticas en
las que funcionen las ideas e ideales de este tipo de sociedades.
“La escuela pública está enfrentando los nuevos desafíos propios de una sociedad que se sacude, de manera turbulenta, siguiendo los
avatares del paradigma económico neoliberal.”
“Pero, ¿qué es una educación democrática? Sotelo (1995:56) responde a esta interrogante, con el concepto rousseauniano de
“democracia fuerte”, al decir que ésta es la que se imparte “a todos por igual”, es decir considerando además que la democratización de
la enseñanza, desde esta perspectiva, implica “abrir las instituciones educativas a todos los miembros de la sociedad “”.
“Hemos sostenido a lo largo de este artículo, que uno de los grandes objetivos de la educación democrática, en el sentido “fuerte” del
término, es formar ciudadanos que sean participantes activos y comprometidos con la convivencia democrática en todos los ámbitos de la
sociedad.”
“En palabras de Gimeno Sacristán: “La escuela pública tiene que dar batalla en la relevancia intelectual en una sociedad en la que el
conocimiento y las habilidades intelectuales y de comunicación desempeñan un papel decisivo para entender el mundo y para participar
en él” (1999: 77).”
La estructura organizacional ha de responder a un sistema democrático.
“Una de las causas que ha desarticulado a los sistemas educativos contemporáneos en los países que como el nuestro, iniciaron profundas
reformas de la enseñanza con las consignas de equidad, calidad, diversidad y eficiencia, es que “recolocan “o “reestructuran” los centros
de autoridad modificando el mapa tradicional de los poderes en educación. El nuevo discurso de las reformas educativas revaloriza el
lugar de las familias, le da más espacio a la comunidad en la toma de decisiones, reduce el papel del Estado, y otorga más autonomía a
los centros educativos.”
“Aseveramos que en nuestro país ocurre algo similar, ya que los cambios educativos que se formulan desde el punto de vista técnico no
llegan a las aulas ni a los centros, por distintos motivos, entre los que deberían mencionarse la persistencia de un modelo tradicional de
gestión jerárquica de las escuelas, la escasa participación real de profesores y padres en los procesos educativos, el grado de
irrefutablidad de las evaluaciones, la dinámica endogámica de las instituciones, etc.”
Este aspecto se contempla desde la óptica de la evaluación.
“...los parámetros para evaluar la enseñanza deber ser los mismos que se aplican en el mercado neoliberal: conceptos tales como
productividad, eficacia, eficiencia, tasa de retorno, rentabilidad, entre otros, son esgrimidos para evaluar los objetivos educativos, los fines
escolares, el rendimiento de los alumnos, la calidad de las escuelas, etc.”
“CONTRADICCIONES ENTRE LA ADJETIVACIÓN “DEMOCRACIA ESCOLAR” Y LO QUE SON LAS ESCUELAS (EL PROBLEMA
DE LA NIEVE FRITA)
a) La escuela es una institución de reclutamiento forzoso que pretende educar para la libertad
b) La escuela es una institución jerárquica que pretende educar “en” y “para” la democracia.
c) La escuela es una institución que pretende educar para los valores democráticos y para la vida
d) La escuela es una institución epistemológicamente jerárquica que pretende educar la creatividad, el espíritu crítico y el pensamiento
divergente.
e) La escuela es una institución sexista que pretende educar para la igualdad entre los sexos.
f) La escuela es una institución pretendidamente igualadora que mantiene mecanismos que favorecen el elitismo.
g) La escuela es una institución cargada de imposiciones que pretende educar para la participación
h) La Escuela es una institución acrítica que pretende educar para la democracia
i) La Escuela es una institución aparentemente neutral que esconde una profunda disputa ideológica”
Luego, presenta las características de la escuela democrática.
“A continuación vamos a detallar algunas de las características fundamentales que debería tener una educación verdaderamente
democrática, en el doble sentido de educar “en” y “para “la democracia.
a) Una reconstrucción del curriculum en torno a valores democráticos (inclusivo-práctico, moral)
b) Una práctica democrática de la evaluación. Democracia dialógica y deliberativa.
c) Una organización democrática de la escuela
d) Una educación basada en los valores democráticos: libertad, igualdad, justicia y solidaridad, tolerancia, diálogo, honestidad, civismo.
Los valores básicos son los que están reflejados en la Constitución de la República y en los Derechos Humanos fundamentales.
e) Formación “cívica” en el sentido vareliano, de la ciudadanía. Valentía “cívica”
f) Educar atendiendo las diferencias creando comunidades comprensivas
g) Educar para promover la justicia y la solidaridad, denunciando la injusticia y desarrollando la sensibilidad ante el sufrimiento humano.
h) Una educación laica, abierta a la discusión pública de los valores, sin violar la conciencia de los estudiantes. Libre discusión de todos los
temas.
i) Una educación que “recrea” la cultura, reconstruyendo el conocimiento.”
13.4. Dirección Escolar:
13.5. PEI
14. Relación entre calidad, dirección y organización:
15. Metodología:
16. Conclusiones:
17. Comentarios del Analista:
Nota: Esta ficha fue elaborada a partir de la ficha analítica de calidad de instituciones educativas.
Ficha elaborada por: Jimena Jaime Trujillo
“Las instituciones públicas como la escuela, deben ser centros democráticos en un sentido “fuerte” es decir, practicar el principio de la
neutralidad religiosa e ideológica (laicidad), tal como ya lo han definido los autores positivistas como Durkheim (1976) y Varela (1874). Al
mismo tiempo, para que las escuelas además de públicas sean verdaderamente democráticas, deben ser instituciones que funcionen
reguladas por el principio de convivencia democrática, esto es, un régimen de autogobierno con la máxima participación del pueblo
soberano. En este caso, la comunidad democrática de una escuela la integran los estudiantes, educadores, padres y demás personas
vinculadas con los procesos de aprendizaje.”
“Vuelve a estar en el centro del debate la construcción de la democracia. En este sentido, “Un Estado democrático tiene que reconocer,
como afirma Guzmán (1987) que la autoridad en educación debe ser compartida entre padres, ciudadanos en general y profesionales de
la educación” (Gimeno Sacristán, op. cit: 265).”
“¿Es posible construir una escuela donde se enseñe considerando como base el modelo de “moral” democrática?
Creemos que sí, es posible, pero el esfuerzo debe ser enorme y en múltiples direcciones. Debemos reconocer que el actual modelo de
democracia escolar basado en relaciones de poder y subordinación, es, tal como lo expresa Santos Guerra (1995) fuertemente
contradictorio. Bolívar (2005:5), analizando el caso español, apoya esa tesis al afirmar que las reformas educativas se han dedicado a
implementar las autonomías de las escuelas desde un punto de vista legislativo, pero en la práctica los centros continúan siendo unidades
administrativas fuertemente centralizadas con escasas posibilidades para definir con independencia el modelo de organización, las
políticas pedagógicos o la gestión económica.”
“Estas ideas encarnan, nuevamente, la vigencia de los principios de la filosofía de John Dewey, al marcar como fundamental que la
educación democrática debe ser parte de un proyecto institucional democrático de la escuela, que involucre a los sujetos en una nueva
experiencia de vida, incluyendo hasta las mismas estrategias pedagógicas como recursos para la formación de hombres libres,
verdaderamente republicanos, miembros comprometidos de una comunidad que resuelve socialmente y colectivamente sus problemas.”
El texto no hace referencia a este aspecto
El texto es el resultado de una investigación realizada en la Red de la Universidad nacional sobre la construcción de comunidad en las
escuelas. En ésta se revisó el trabajo de los educadores en 20 escuelas en Bogotá, 10 en Barranquilla, sistematizando el concepto de
comunidad educativa a partir de la observación.
“En síntesis, la construcción de una ciudadanía democrática, desde una perspectiva crítica de la educación, necesita de un fuerte
compromiso de los educadores para reaccionar frente a la imposición de los valores del pensamiento único neoconservador promovido
desde la ideología hegemónica para defender el carácter público y efectivamente democrático de la escuela pública. Una acción
pedagógica que se realiza en un escenario más amplio que los límites de las centros educativos, tal como lo sustenta Apple.”
“En síntesis. El rol de la educación en la conformación de los Estados democráticos y republicanos ha sido determinante para que las
nuevas sociedades industriales de los siglos XIX y XX tuvieran estabilidad, integración social y legitimidad política. La consolidación de los
Estados nacionales requería actores sociales organizados, instituciones políticas legitimadas por la población y sobre todo un conjunto de
valores democráticos que sólo la escuela estaba en condiciones de transmitir de manera universal. Tedesco refuerza esta interpretación al
expresar que “la historia de la educación muestra que-en sus orígenes- el proyecto educativo democrático se caracterizó por una fuerte
articulación entre el componente cuantitativo (acceso universal y obligatorio ala escuela) y sus componentes cualitativos (laicismo, lealtad
a la nación, legua oficial, etc.) “ (1995:34).”
“La escuela ya no puede ser neutral, -tal como lo indicaba Durkheim- porque de esa manera asegura la reproducción social, además de
perpetuar las relaciones sociales jerárquicas, la desigualdad social, y la cultura hegemónica dominante. La escuela debe reaccionar frente
a la imposición cultural de pautas antidemocráticas que imperan en el mercado, proponiendo un nuevo modelo de organización educativa
como una forma de “vida social” que implique, al decir de Dewey, una nueva experiencia democrática.”
“Se considera que la educación, en su conjunto, ha de ser fiel al principio de democracia. La historia universal está llena de episodios,
todos ellos dolorosos, en que la educación ha sido utilizada como vehículo de dogmatización, de discriminación, de transición de odiosos
patrones de conducta, de so juzgamiento del pensamiento libre. De hecho muchas veces se ha llamado educación a lo que no era más
que contraeducación o antieducación.
Afortunadamente, las leyes y valores más compartidos son los de la democracia, como forma de organización política y también como
espíritu rector del relacionamiento y del actual ciudadano. De modo que fomentaremos que los órganos rectores de la enseñanza y los
centros bajo su dependencia sean democráticos, en su organización, en sus métodos, en sus relaciones internas y con la sociedad entera
y sobre todo en los contenidos de sus enseñanzas. Se dará así a educadores y educandos no sólo la oportunidad de aprender democracia
sino también de vivir en democracia, de contribuir con espíritu a la vez creador y crítico a su consolidación. Deseamos que todo egresado
del sistema educativo nacional sepa vivir en democracia, conscientemente convencido de que su defensa y perfeccionamiento es cosa de
todos y de todos los días.”
Se plantea la visión de la escuela desde el punto de vista estatal y democrático presentando ideas enriquecedoras. Sería interesante
desarrollar como éstas pueden aplicarse a los entes privados abriendo el espacio comunitario.
UNIVERSIDAD DE LA SABANA
ESPECIALIZACIÓN EN GERENCIA EDUCATIVA
HACIA UNA CONCEPTUALIZACIÓN DE INSTITUCION EDUCATIVA: UN ACERCAMIENTO
BIBLIOGRAFICO
FICHA ANALÍTICA
1. No. FACIE CE3
2. Categoría
3. Justificación de la categoría
4. Fecha de publicación y editorial
5. Autor:
6. Título:
7. Palabras Claves:
8. Descripción:
9. Fuentes:
10. Definición de Institución Educativa:
Cultura Escolar
SARASOLA, Marcos, R.
Tres Intuiciones Sobre la Investigación en Organización Escolar
Organización escolar - cultura organizacional – investigación
El texto es un análisis de la investigación de las instituciones educativas que sustenta tres proposiciones planteadas por el autor.
1. La investigación sobre las organizaciones escolares se ocupa de sombras y símbolos
2. La cultura organizacional no puede ser soslayada en la investigación sobre organizaciones educativas
3. Se hace necesario considerar aspectos meta-organizacionales en el estudio de las organizaciones educativas
Lo anterior se argumenta desde la percepción de la Institución Educativa, la concepción de la calidad, el entorno social y la cultura
institucional.
AL-KHALIFA, E. Can educational management learn from industry? en The management of schools. 1986.
ANDREWS, S. B.; BASLER, C. R., y COLLER, X. “Organizational Structures, Cultures and Identities: Overlaps and Divergences”, en
Research in the Sociology of Organizations. 1999.
BERG, G., y WALLIN, E. “The School in an Organizational Perspective”, en Uppsala Reports on Education. 1981
BERRY, B., y CATOE, S. Creating Professional Development Schools: Policy and Practice in South Carolina’s PDS Initiativess en L.
DARLING-HAMMOND. Professional Development Schools. Schools for Developing a Profession.1994
BLAU, P., y SCOTT, W. R. Formal Organizations. 1970
CHAWLA, S., y RENESCH, J. Learning Organizations. Developing Cultures for Tomorrow’s Workplace. 1995
COHEN, M.; MARCH, J., y OLSEN, J. “A Garbage can Model of organizational Choice”, en Administrative Science Quarterly. 1972.
CORONEL, J. M. La investigación sobre liderazgo y procesos de cambio en centros educativos. 1996
DE LA HERRÁN, A., y GONZÁLEZ, I. El ego docente, punto ciego de le enseñanza, el desarrollo profesional y la formación del
profesorado. 2002
El texto define la institución educativa como organización dentro de un contexto social, planteando sus características esenciales
partiendo de la siguiente premisa:
“...cuando estudiamos las organizaciones escolares sólo llegamos a un conocimiento de símbolos y sombras de la organización, y no de
lo que la organización realmente es...” Pág. 1
“Si intentamos definir el campo de las organizaciones escolares, me veo tentado a recurrir a las posibles definiciones de organización. No
lo hará de la misma forma un ingeniero, un empresario o un sociólogo. Sin embargo, parece haber ciertas regularidades (Blau y Scott,
1970; Porter, Lawler y Hackman J., 1975): a) se trata de personas o de grupos que se han organizado en una unidad social; b) con un
propósito explícito de alcanzar ciertas metas u objetivos; c) que formulan los procedimientos que gobiernan las relaciones entre sí y los
deberes y funciones que deben cumplir cada uno de ellos; d) coordinados por una orientación que racionaliza todo el comportamiento y
e) con cierta continuidad en el tiempo. No es necesario profundizar mucho para darse cuenta que sin dificultad alguna, un centro
educativo, encaja perfectamente dentro de esta definición. Sin embargo, sí que nos representaría un esfuerzo considerable si
quisiéramos establecer, definir, determinar, a ese grupo de individuos, sus objetivos, sus funciones y, ni qué hablar de esa llamativa
orientación que racionaliza todo el comportamiento logrando su coordinación.
Cultura Escolar: Se vive a diario dentro de la organización escolar donde se comportan respecto a unos objetivos y funciones y
fundamentados en valores y creencias.
En: Revista iberoamericana de educación. Número 39/ 3. 10 de julio de 2006
11. Perspectiva disciplinaria:
12. Temporalidad:
13. Dimensiones Asociadas:
13.1. Relación con el entorno:
13.2. Organización Escolar:
13.3. Calidad de las Instituciones Educativas:
13.4. Dirección Escolar:
13.5. PEI
14. Relación entre calidad, dirección y organización:
El texto tiene una perspectiva investigativo-analítica
El texto responde a un interrogante actual de la investigación de la institución educativa como organización escolar. El texto fue escrito
en el 2006
Ésta se entiende desde el hecho de que el entorno influye en la construcción cultural de la escuela.
“En fin, la organización parece asimilarse más a una construcción social que refleja los intereses y las ideologías dominantes en la
comunidad, que a un organigrama escrupuloso.” Pág. 4
Este aspecto se aborda desde la cultura organizacional, la cual va a determinar la organización.
“Es probable que las redes relacionales que se construyen dentro de los centros educativos luzcan para un observador externo como
imprecisas, carentes de sentido, ausentes de contenido. El enfoque cultural otorga a los miembros de la comunidad el privilegio de
bucear en ese entramado rico en significados construidos desde su propia subjetividad; otorga un sentido diferente a qué es organizar,
no en el clásico sentido del orden racional.” Pág. 6
“No obstante, creo que el conocimiento de la cultura de los centros educativos entendida como un patrón de supuestos básicos que se
manifiestan, desarrollan, mantienen y transforman a través de creencias, valores y normas compartidas entre sus miembros, es
fundamental (Sarasola, 2004). Estoy disuadido de que la cultura, o como prefiera llamársele, refiere al inconsciente de la organización.”
Pág. 7
“Existe un acuerdo bastante generalizado en que una visión compartida por todos los miembros de la organización, valores
profundamente arraigados, coherencia entre estrategias y estructura, serían elementos esenciales para el buen funcionamiento. De
hecho son aspectos recogidos en los diferentes modelos de calidad y estaban presentes en las características de las cuarenta y tres
empresas excelentes. Perecería que, sin dejar de ser éstos aspectos importantes, no son suficientes. Tal vez sea que se mimetizan
herramientas y estrategias con buenas organizaciones. Las herramientas y estrategias que nos permiten diagnosticar, valorar, elaborar
proyectos de mejora y ponerlos en práctica, evaluarlos y así sin fin (pongamos por ejemplo la clásica rueda de Demming) no es tanto
que sean efectivas en sí mismas. Más bien, su valor radica en que pueden darle la posibilidad a la gente de ser más efectiva, si de eso se
trata. De poco vale su uso sin un usuario consciente; de lo contrario estamos suponiendo que la vida organizacional no es sino un
conjunto de procesos mecánicamente ejecutados, eso sí, bien diseñados para que superen las exigencias burocráticas de turno.” Pág. 7
“Un plan de mejora podrá cumplir con los requisitos organizacionales prescriptos para su éxito; un modelo de calidad podrá darse por
satisfecho en el riguroso cumplimiento de sus normas.” Pág. 8
El texto no aborda este aspecto.
El texto no aborda este aspecto.
Esta relación se limita a la calidad y la organización por la ausencia de referencias a la dirección.
“Existe, entonces, una inextricable relación entre el uso de técnicas que favorecen la excelencia y quien las usa. Tal vez suene a
perogrullada, pero no es común que los movimientos que buscan la mejora lo tomen en cuenta, por lo menos explícitamente, lo que
daría constancia del tenor que para cada uno tiene este hecho. Así que vuelvo a insistir en el uso de constructos psicológicos: creo que
sería bueno aprovechar este creciente interés por la mejora para facilitar la conciencia organizacional. Dicho de otra manera, promover
organizaciones más conscientes. La cultura tiene que ver con el inconsciente; la importancia de la conciencia ocupará el desarrollo de mi
tercera intuición.” Pág. 7
Pero convengamos en su validez genérica a sabiendas de que los centros educativos, en general, tienen sus especificidades como
organizaciones respecto a otras y entre sí dependiendo del nivel en que ejercen sus cometidos, la población destinataria de sus servicios
u otras particularidades (aunque, dicho sea de paso, estos a veces son sólo aspectos anecdóticos). Vemos necesario definir qué
entendemos por organización, por lo menos formalmente. Pero, a la hora de estudiar eso que hemos definido, seguimos un poco a
tientas. Frente a esta complejidad para definir, se agrega la dificultad para explicar cómo funcionan. Para ello se han postulado diversos
modelos (como simplificaciones de “eso” que queremos estudiar) y diversas metáforas (como explicaciones que recurren a otros campos
del conocimiento más desarrollados y que se presupone dan luz sobre el nuevo conocimiento).” Pág. 3
15. Metodología:
16. Conclusiones:
17. Comentarios del Analista:
Nota: Esta ficha fue elaborada a partir de la ficha analítica de calidad de instituciones educativas.
Ficha elaborada por: Jimena Jaime Trujillo
El texto es el producto de un análisis sobre la viabilidad y la estructura de la investigación de la organización escolar partiendo de la
realidad en cuanto a lo que se entiende por organización y, específicamente, por organización escolar.
“Cuando estudiamos las organizaciones educativas, cualquiera sea la posición que elijamos como investigadores, sería muy presuntuoso
afirmar que las conclusiones son acerca de la organización tal cual es. Por esta razón me causa cierto repelos el uso de la palabra
realidad sin más y prefiero diferenciarla como lo he hecho antes encerrando la palabra entre corchetes.” Pág. 5
“En esta tercera intuición formulo que se hace necesario considerar aspectos metaorganizacionales
(Más allá de la organización) en el estudio de las organizaciones educativas.” Pág. 8
“En síntesis, intuyo que si seguimos insistiendo en la importancia de la innovación educativa basada en el centro y que cada uno de ellos
es el espacio privilegiado del cambio y la formación del profesorado, no podemos soslayar el destacado lugar que ocupa el ego docente.
Es menester introducir una nueva línea de trabajo orientada a tener un profesorado más consciente de sus “fijaciones”, es decir, el
autoconocimiento como poder transformador.” Pág. 9
El texto plantea una visión innovadora sobre lo que es la investigación en la institución educativa ya que parte de una preconcepciones
específicas que son propias del analista. Sin embargo, deja de lado algunos aspectos que deberían involucrarse dentro del contexto que
se está trabajando como la dirección y el PEI.
UNIVERSIDAD DE LA SABANA
ESPECIALIZACIÓN EN GERENCIA EDUCATIVA
HACIA UNA CONCEPTUALIZACIÓN DE INSTITUCION EDUCATIVA: UN ACERCAMIENTO
BIBLIOGRAFICO
FICHA ANALÍTICA
1. No. FACIE CE4
2. Categoría
3. Justificación de la categoría
4. Autor:
5. Fecha de publicación y Editorial
6. Título:
7. Palabras Claves:
8. Descripción:
CULTURA ESCOLAR: Plantea la relación entre la institución educativa con el entorno local y distrital, con la legislación en derechos de
la infancia y la intervención para satisfacer algunas de las Necesidades Básicas Insatisfechas de la población a la que atiende.
MORALES BORRERO, María Carolina.
LA ESCUELA, COMO CENTRO DE CALIDAD DE VIDA. Aportes desde una experiencia local.
Maltrato Infantil- El Poder- La Salud- Los Valores- Derechos de la infancia.
“El libro recoge las propuestas de los investigadores que participaron en el proceso de investigación entre los años 2,002- 2003,
convocados por el programa Calidad de Vida desde un enfoque interdisciplinario se debatieron temas como salud y calidad de vida.
Educación y derechos humanos, valores humanos y derechos de la infancia, ética y pedagogía de la educación y nuevos enfoques para
abordar la salud en el escenario escolar. Todo indica que la salud y la calidad de vida en la escuela constituyen hoy un campo de
renovaciones e innovaciones que permitirá profundizar en la comprensión del pasado y el presente de la escuela y en la construcción
de alternativas comprometidas con acciones transformadoras de la salud y de la vida de la infancia desde una mirada local”.
“ En esencia el libro recoge en nueve apartes una síntesis del proceso investigativo organizada de la siguiente manera: En la primera,
se presenta un contexto general y específico de la investigación en la cual se caracteriza la Localidad mediante una breve configuración
espacial, algunos indicadores tradicionales sobre calidad de vida en San Cristóbal tales como NBI (necesidades, básica , insatisfechas),
condiciones ambientales, características poblacionales de acuerdo al Plan de Ordenamiento Territorial POT y en lo específico algunas
generalidades del Centro Educativo Atenas. Esta sección permite contrastar la realidad local con la Distrital, y con otras localidades así
como los condicionamientos y relaciones de la salud con la situación estudiada en la escuela. En la segunda parte, a partir de las
nociones y conceptos de las representaciones sociales y de la calidad de vida como tal y sus relaciones con las categorías que
permitieron integrar la propuesta para el escenario escolar: Valores humanos, derechos de la infancia, y situación de salud. En la tercera
sección se describe el diseño metodológico que incluye los objetivos y momentos desarrollados, el tipo de investigación, las técnicas e
instrumentos de recolección de información, las categorías y matrices del enfoque analítico de la investigación. En el cuarto acápite se
comentan los resultados de la investigación empezando por las RS (representaciones sociales), sobre calidad de vida para cada actor de
la comunidad educativa desde las diferentes perspectivas indagadas: valores, derechos de la infancia y derechos de la salud. En la
perspectiva de valores se presenta el porqué y la importancia de los valores en la escuela, su significado en la construcción de
identidades, en las relaciones e interacciones de la comunidad y por último las tensionalidades y/o transformaciones que se han
generado sobre valores en su relación con la calidad de vida en este escenario; así mismo se caracterizan los valores privilegiados por la
comunidad. Desde la perspectiva de los Derechos Humanos se refieren las RS existen al respecto, las condiciones de cada uno de los
bloques de derechos en la comunidad y, para finalizar, desde la perspectiva del derecho a la salud se profundiza sobre las condiciones
de hambre y nutrición de los escolares, sobre los principales padecimientos y problemáticas en la salud y en los estilos de vida de los
estudiantes. Se presentan algunas reflexiones sobre los aspectos que promueven el déficit de calidad de vida en la escuela y en los
aspectos que facilitan su mejoramiento. Se concluye con las relaciones entre calidad de vida y salud encontradas. En la quinta sección
se presentan las conclusiones del proyecto como tal y del proceso investigativo desarrollado. En la sexta se comentan las conclusiones
generales y las propuestas. En los tres últimos apartes 7, 8 y 9 se compila la bibliografía utilizada, los anexos y las memorias del foro
denominado: “Escuela y Calidad de Vida”. Realizado como parte del proyecto en el año 2003. “
Bogotá: UNIBIBLOS, Universidad Nacional de Colombia, 2005. 183 p.
CULTURA ESCOLAR
9. Fuentes:
10. Definición de Institución Educativa:
11. Perspectiva disciplinaria:
12. Temporalidad:
13. Dimensiones Asociadas:
13.1. Relación con el entorno:
13.2. Organización Escolar:
• CONTRERAS FRAY, Martín- GARZÓN Néstor Camilo. “Sur oriente, territorio y memoria de la localidad San Cristóbal”. 1999.
• SECRETARÍA DE EDUCACIÓN DISTRITAL, www.sedbogotá.gov.co. 2004.
• DEPARTAMENTO ADMINISTRATIVO DE BIENESTAR SOCIAL “DABS”, www.bienestarbogotá.gov.co.
• JODELET Denise. La representación social, fenómenos, conceptos y teoría En Psicología Social. Vol. II. 1984
• JOSTXETO, Beraín. Representaciones colectivas y proyecto de modernidad. 1990
• CHARTIER, René. El mundo como representación. 1992
• BRUNNER, Jerome. Actos de significado: más allá de la revolución cognitiva. Cap. 2 de Psicología popular como instrumento de la
cultura. 1992
• GARCÍA MÉNDEZ, Emilio. Infancia: de los derechos y de la justicia. 1998
• MALAGÓN O, Rafael. Repensar las relaciones entre calidad de vida y salud”. Universidad Nacional de Colombia. Ponencia Cátedra.
2002
• UNICEF, Colombia, Fundación Antonio Restrepo Barco. El derecho a la educación. 2000
“La escuela se piensa, entonces, como el escenario donde se desarrollan las dinámicas generadas por sus actores: estudiantes,
profesores, padres de familia. Por tanto, lo pedagógico no se agota en lo escolar; allí afloran sentimientos, afectos, conflictos y todo
aquello que conforma la cotidianidad de los seres humanos” Pág. 10.
La autora investigadora principal está en el enfoque del programa interdisciplinario Calidad de Vida, Localidad 4º San Cristóbal ella es
profesora de la facultad de odontología de la Universidad Nacional de Colombia. Trabajó mancomunadamente con un grupo
interdisciplinario de politólogos, Trabajadoras sociales, Médicos, Nutricionistas y comunicadoras sociales, con el fin de construir formas
alternativas de entender y mejorar la calidad de vida en un referente local; con la cual se fortalece el desarrollo de investigaciones que
articulan las funciones sustantivas de la Universidad: Formación, extensión e investigación, como una manera de contribuir en la
construcción de la nación Colombiana.
Este libro se terminó de escribir en el 2005 y está hecho para el momento histórico actual. Es el reflejo de la problemática local del
pueblo de Colombia.
“La familia, como primer núcleo de socialización, es el lugar donde se establecen las primeras relaciones sociales del niño y de la niña.
En ella el sujeto aprende a percibirse a sí mismo, a relacionarse con los otros, a interpretar su realidad, y a participar en prácticas
sociales coherentes con el entorno sociocultural en el cual está inmerso. Los padres y madres de familia, responsables de su formación,
ejercen un rol de socialización y a su vez de protección, lo cual determina en gran medida su representación social de los Derechos
Humanos: A diferencia de las/los profesores, los padres y madres de familia del Centro Educativo Distrital Atenas no piensan en los
derechos como principios jurídicos y legales que rigen la dinámica social que en este caso se da en la escuela, sino que se piensa desde
una perspectiva económica o de dotación y atención básica que debe ser proporcionada por el Estado y la instituciones.” Pág. 103. “En la
época actual cambian las pautas culturales, las percepciones sobre la familia, sobre el valor del dinero, la consciencia de lo que es
relevante y lo que es accesorio. Surgen nuevas pautas de la acumulación económica, predomina el individualismo, se pierde el sentido de
la trascendencia; pero también existen esfuerzos renovados en la lucha por la justicia y la equidad, contra los fanatismos y a favor del
progreso científico que beneficie a la humanidad en su conjunto. En todo esto se aprecian cambios de conducta tras los cuales existen
valores que se derrumban y otros que emergen con pujanza: la conciencia ecológica, la preocupación por los Derechos Humanos, la
equidad de genero, la democratización de la información y del conocimiento, la pluralidad, la tolerancia, el respeto y la dignidad.
Siguiendo al profesor Medrano Samaniego, este cambio representacional tiene como ejes la preocupación por el ser humano, la
preservación de la vida, el aseguramiento de un desarrollo sustentable, la potencialización de los sujetos en el ejercicio de la ciudadanía
y el mejoramiento de su calidad de vida.” Pg 51
"La investigación se analiza por medio de, categorías y subcategorías:
CATEGORIAS: SUBCATEGORIAS:
Valores como principios éticos para la Amor - paz
construcción de calidad de vida.
Los valores humanos son interdependientes Acciones correctas- Rectitud y coherencia- No violencia
entre ellos y a su vez guardan relación con
las otras categorías planteadas.
Derechos humanos de la infancia para Derechos al desarrollo- Derecho a la vida
el mejoramiento de la calidad de vida.
Situación de salud desde la Forma de transformación de conflictos (acciones de
perspectiva del derecho a la salud. violencia y de no violencia) – Hábitos frente al uso de
sustancia psicoactivas- Manejo de la sexualidad”
13.3. Calidad de las Instituciones Educativas:
13.4. Dirección Escolar:
13.5. PEI
14. Relación entre calidad, dirección y organización:
15. Conclusiones:
16. Comentarios del Analista:
Nota: Esta ficha fue elaborada a partir de la ficha analítica de calidad de instituciones educativas.
Elaborado por: MARTHA HELENA ESTRADA
“Al considerar el concepto de la calidad de la vida en el escenario escolar, es necesario tener en cuenta tanto el carácter
multidimensional y socio-histórico que lo circunscribe, como los diferentes elementos que lo hacen posible en la interacción de la vida
humana y social de los sujetos que participan en la cotidianidad de la escuela.
El concepto de calidad de vida fue definido inicialmente a partir de los planteamientos de la economía neoclásica, y las perspectivas de
desarrollo económico tradicional que lo delimita a la obtención de bienes materiales asociados a una acumulación capitalista. De allí se
derivan los indicadores de medición mas frecuentemente utilizados que se refieren a la satisfacción de necesidades básicas (NBI), línea
de pobreza, ingreso per cápita, el índice de calidad de vida (ICV) de las comunidades.” Pg 37
En este punto se transcribe lo que la autora percibe de lo que es la dirección escolar del Centro Educativo Distrital Atenas. “El gobierno
escolar se ha venido constituyendo y la elaboración del manual de convivencia ha propiciado el cumplimiento de las normas, aunque en
la práctica, como plantean los estudiantes no funciona. El personero, elegido por voto popular no parece tener ninguna injerencia real
en el funcionamiento de la escuela, pues al decir de ellos y ellas mismas, no ha podido hacer nada ni se facilita el despliegue de la
capacidad para hacerlo. “Pág. 26
En el presente libro no hay una definición como tal de PEI simplemente hay una acotación en la que dice:” Los valores que deben
cultivarse en la escuela, según el PEI, son todos aquellos relacionados con la convivencia” Pág. 92. “El CEDA, Institución oficial del sector
público se propone realizar una formación integral a partir de los valores, como se plantea en su Proyecto Educativo Institucional, PEI:
Autoestima, pertenencia y tolerancia.” Pág. 24. “La asociación de padres de familia, representada por dos padres de la misma más allá
de asistir a las reuniones programadas y entrega de boletines, ha cumplido con tareas de suma importancia para el desarrollo del PEI y
de la formación integral de los estudiantes. “ Pág. 26
“ El enfoque basado en la calidad de vida asocia las capacidades humanas con la realización básica, lo que abre paso a otros elementos
relacionados con el despliegue de las capacidades, tales como los sentimientos, los valores y valoraciones y su dinámica en la interacción
social entre los individuos y colectivos. Por tanto, se hace necesario indagar sobre la dimensión valorativa en la comunidad, como
categoría integradora del concepto de la calidad de vida en la escuela y como paso previo a la apropiación de los derechos.
En este orden de ideas, al considerar a los y las estudiantes como sujetos sociales de derecho, se busca construir un nuevo entramando
de las relaciones sociales dentro de la escuela, encaminando hacia el respeto y promoción de los Derechos Humanos por parte de todos
y cada uno de los sujetos implicados en ella: padres y madres, educadores y educadoras, directivos.” Pg 55
“El trabajo realizado posibilita dar cuenta de un conjunto de categorías que en forma correccional concluyen y estructuran un enfoque
especifico para analizar y caracterizar la calidad de vida en el escenario escolar y su vinculación con la situación de la salud. Se
identificaron elementos orientadores de una labor pedagógica que por su carácter se enfoca a lograr una mediación para la realización de
las propuestas dirigidas a mejorar la calidad de la vida de la comunidad educativa. De igual manera, se construye una propuesta que
recoge algunas metodologías validas para el desempeño de la comunidad educativa en el propósito de expandir la calidad de vida” Pg
“La conjunción de varias disciplinas en la investigación de la problemática de salud y su relación con la calidad de vida es otro elemento
interesante de esta producción, lo que permite a los autores ofrecer orientaciones, tomar posiciones y plantear preguntar de importancia
y utilidad para todos aquellos que trabajan e investigan, no solo en el área de la salud y en lo pedagógico, sino también para los que
abordan problemáticas sociales. El innovar en esta pedagogía le augura al libro un tránsito exitoso por la vida de los académicos.
No podría dejar de mencionar como los investigadores logran la articulación de la investigación, la formación y la interacción, funciones
concebidas en la esencia de la Universidad nacional de Colombia. Y como el abordaje de la relación salud- calidad de vida en la escuela,
se convierte en reto para aportar desde la academia y con las comunidades en la construcción de conocimientos y de alternativas en
torno al problema” Pg 11
UNIVERSIDAD DE LA SABANA
ESPECIALIZACIÓN EN GERENCIA EDUCATIVA
HACIA UNA CONCEPTUALIZACIÓN DE INSTITUCION EDUCATIVA: UN ACERCAMIENTO
BIBLIOGRAFICO
FICHA ANALÍTICA
1. No. FACIE CE5
2. Categoría
3. Justificación de la categoría
4. Autor:
5. Fecha de publicación y editorial
6. Título:
7. Palabras Claves:
8. Descripción:
9. Fuentes:
10. Definición de Institución Educativa:
Cultura Escolar
Aristizábal García Luz piedad.
Desarrollo del talento humano. Módulo No 3
Aprendizaje, coordinación, cultura organizacional, proyecto de vida, desarrollo humano, mejoramiento continuo, valores, calidad.
La autora menciona un enfoque humanista, en donde resalta la primacía del talento humano para la eficiencia de la organización. Afirma
la importancia de que tanto colaboradores como coordinadores, elaboren un proyecto de vida, basado en la realidad y revisado
periódicamente.
Describe como el trabajo juega un papel definitivo en la autorrealización de la persona, ya que organiza y transforma el medio natural en
el cual el hombre vive.
Menciona el concepto de desarrollo organizacional y comunicación y resalta la capacidad creadora del ser humano, dentro de una cultura
organizacional de aprendizaje y ambiente institucional.
Resalta el concepto de desarrollo humano, mejoramiento continuo dentro de la institución y constitución de valores.
Escribe acerca de la importancia del liderazgo, centrado en la confianza y con unas metas propias, teniendo en cuenta siempre la
motivación de colaboradores y los procesos y procedimientos.
Reconoce como el trabajo en equipo es pauta de calidad y eficiencia, al igual que procesos como el empoderamiento, la toma de
decisiones oportunas y la solución de problemas.
Dentro del estilo directivo, resalta la gestión por competencias, que apoyan los procesos de selección de personal, socialización
organizacional, seguimiento del desempeño y bienestar personal.
ESTRADA, Hugo. La transformación cultural en la administración. 1995.
Los niños son el motivo de la existencia de las instituciones, la visión y los valores definen quines somos y qué representamos; los
procesos y procedimientos dentro de la institución son definitivos para su buen funcionamiento; la alegría y la espiritualidad forman parte
de su éxito personal y laboral. Pág. 150
Las organizaciones como las grandes promotoras en el desarrollo de seres humanos más auténticos, motivados, que encuentren en su
organización el lugar propio para soñar, planear y hacer realidad su proyecto de vida.
Las organizaciones sociales son entidades en las que cada una de sus partes y componentes existen y tienen sentido en relación con la
organización en su conjunto. Pág. 163.
Cultura Escolar: Cultura definida como la forma de vivenciar los valores, quienes somos, para donde vamos y cómo es la relación con
el medio que lo rodea e interacción con sus semejantes.
Bogotá: Universidad de la Sabana, 2003.
11. Perspectiva disciplinaria:
12. Temporalidad:
13. Dimensiones Asociadas:
13.1. Relación con el entorno:
13.2. Organización Escolar:
13.3. Calidad de las Instituciones Educativas:
Humanista: resaltando el desarrollo organizacional, los pensamientos, sentimientos y necesidades de cada quien Pág. 159.
La base conceptual del desarrollo organizacional parte de la teoría de los sistemas, que se define como el enfoque multidisciplinario para
alcanzar ciertos objetivos que la acción individual no conseguiría. Pág. 160.
Hasta hace algunos años, las organizaciones no contaban con la cultura del servicio y poco les importaba el resultado o la opinión del
beneficiario, cuando es la comunidad su razón de ser y existir. Sin embargo, una de las exigencias de las organizaciones hoy, es que el
trabajo se debe desarrollar en función del cliente, quien es, en últimas, quien dice en términos de eficiencia, cual fue su impacto.
Durante los años sesenta, la definición de la capacidad administrativa se basaba en técnicas específicas de planificación, programación y
control. Actualmente la capacidad se basa más en actitudes, métodos, principios y valores, así como en la habilidad para idear mejoras
en la salud, la innovación y la productividad. Hoy en día el gerente se desempeña en un ambiente distinto y debe administrar de manera
distinta. Debe ser administrador del cambio y un líder del cambio. Pág. 169.
El desarrollo del talento trata acerca de la importancia de las personas en las organizaciones y lo valioso de su colaboración, para estar al
día en un nuevo entorno mundial y al mismo tiempo proporcionar nuevas oportunidades de aprendizaje. Pág. 149.
Para elaborar el proyecto de vida propio de cada individuo de la organización y el de la institución, es propio tener en cuenta las
características del entorno. Pág. 152.
Se necesita de un yo maduro con la suficiente autoestima, como para ser portador de valores y de un mundo valioso que permita la
autorrealización. Los valores del individuo y del mundo, se verían acrecentados a través del trabajo. Una personalidad madura soportaría
la adaptación entre la conservación de su individualidad y un comportamiento laboral participativo de los valores de los otros, es decir,
del mundo que la rodea. Pág. 153.
El mundo de la globalización, que se ha caracterizado por frecuentes crisis y recesiones económicas, ha hecho que las organizaciones
vivan hoy grandes dificultades que están determinadas en una absurda competencia que ha generado en los individuos actitudes
egocéntricas, lo cual los lleva a enfrentarse a un terreno en lo que lo único que importa es ganar a como de lugar, dando prioridad al
tener y no al ser.
Para las organizaciones sociales se hace necesario en aras de una mayor efectividad, tener clara su razón de ser y su trascendencia en el
quehacer mismo de lo que implica la intervención en una comunidad. Esto significa que, tal como se fundamenta en su filosofía, las
entidades sociales deben tener conciencia de empujar y comprometerse con los cambios que requieren las estructuras y las necesidades
de la población colombiana.
Valores como el compromiso, la cooperación y la solidaridad, deberán, traspasar los límites institucionales, transmitir y permitir una
apropiación por parte de las comunidades en las que se interviene. Sin duda. Desarrollar la capacidad de construir capital social bajo la
creación de lazos fuertes de confianza y cooperación entre los individuos y las diferentes comunidades, se convierte en uno de los
grandes retos. Pág. 155.
El ser humano no vive aisladamente, sino en continua interacción con sus semejantes. Están obligados a cooperar unos con otros, a
entender los problemas mutuos, y a ser parte del principio de que todo se relaciona, interactúa y coexiste entre sí. Pág. 160.
La cultura organizacional es un sistema conformado por un conjunto de fenómenos y factores que determinan como una organización se
desenvuelve en relación con el medio ambiente externo y las interacciones que se dan al interior, confiriendo una identidad de grupo.
Todas las creencias básicas, surgen del aprendizaje, el cual resulta de la interacción de las personas entre sí y su entorno, así como de
las situaciones de conflicto interno, vividas por todos sus miembros. Cultura y aprendizaje están íntimamente ligados, ya que los
individuos necesitan asimilar el sistema de valores y creencias vigente con el fin de guiar su comportamiento y comprender su rol dentro
de la operación (Estrada Hugo, 1995).
Las organizaciones sociales son entidades en las que cada una de sus partes y componentes existen y tienen sentido en relación con la
organización en su conjunto. Los problemas económicos, financieros, técnicos, políticos y afectivos están muy relacionados unos con los
otros. Por lo tanto desarrollar una gerencia inteligente, significa tener la capacidad para trabajar con una perspectiva integral de las
dificultades. Pág. 163.
La estructura de las organizaciones según el desarrollo del talento humano y mirando el trabajo desde una perspectiva humanista, se
puede afirmar que el concepto de jerarquía, cambia en las relaciones de poder, para dar paso a un ejercicio de autoridad cuyo
significado se entiende como ayudar a crecer. Es decir, las relaciones de trabajo adquirirán fuerza y valoren la medida en que las
experiencia y conocimiento del otro se vean como elementos importantes para el aprendizaje y enriquecimiento colectivo. Pág. 156
En los próximos años las organizaciones de éxito serán las que puedan aplicar mejor la energía creativa de las personas, hacia una
transformación y mejora constante de la calidad, resultados, competitividad, servicios y satisfacción del cliente. Pág. 149.
Se menciona el trabajo en equipo relacionado con la calidad. Aprovechar los talentos y capacidades de las personas que se tienen a
cargo, para lograr que piensen y se desempeñen conjuntamente con el máximo nivel de eficiencia.
La comunidad es el cliente de la institución, el cual recibe beneficios sociales que buscan elevar su calidad de vida. Se identifican las
necesidades de la población, desarrollando un trabajo oportuno, pertinente, eficiente y de calidad, con procedimientos reales y actuales,
para cumplir con las expectativas e la comunidad. Pág. 153.
Dimensiones que permiten el logro de la autentica y permanente productividad:
Las necesidades humanas no son sólo biológicas, sino también culturales, educativas, familiares, etc. (L Polo).
Todo aquello que el hombre quiere alcanzar acaba convirtiéndose en una necesidad. Esta transformación significa una mejora para el
mundo, en cuanto a que se dota a este de racionalidad, ayudándole a alcanzar sus fines. El hombre puede definir sus responsabilidades
a partir de: compromiso consigo mismo, conocimiento, resultados (cultura de calidad), manejo racional de los recursos y el deseo de
contribuir. Pág. 155.
13.4. Dirección Escolar:
En el mundo de las organizaciones se ha puesto en marcha la concepción de que el verdadero liderazgo consiste en el arte de tratar a las
personas como talento y no como recursos. Pág. 149
Identificar los distintos escenarios que componen nuestra vida, desde los aspectos laboral, familiar, social e intelectual, sin olvidar la
salud y por supuesto lo espiritual, permitirá a las coordinadotas y coordinadores hacer una retrospectiva de sus éxitos y fracasos,
reconocer sus aciertos y también los desengaños por las decisiones tomadas. Igualmente podrán reconocer sus potencialidades a partir
del presente para imaginar y hacer realidad los sueños del futuro. Pág.151
Plantea el direccionamiento desde la capacidad del coordinador de permitir que cada persona perteneciente a la institución, elabore su
proyecto de vida, gerencia de vida; impulse su capacidad de tomar decisiones y se formule objetivos claros. Al hacernos conscientes de
lo que somos y de lo que queremos, entendemos que se tienen compromiso con uno mismo y con la sociedad. Pág. 152.
Al construir conjuntamente mejores escenarios para la niñez Colombiana, se requiere el fortalecimiento tanto de las habilidades como de
los valores y actitudes de los coordinadores, con el propósito de hacerlos cada vez más competentes y comprometidos con su
crecimiento y desarrollo personal. Pág. 159.
El desarrollo organizacional, entiende tanto la dinámica humana, como los procesos que existen en la empresa, para que ambos se
complementen y logren conjuntamente los objetivos de la organización; las personas entendiéndose y sirviéndose de los procesos. Entre
las responsabilidades estratégicas del desarrollo organizacional como área de apoyo, están las de apoyar la concepción, diseño,
estructuración y operacionalización de los procesos y formas de implementar las estrategias generales del quehacer del día a día en
todos los ámbitos de la entidad. Se especializa en hacer simple y funcional la práctica de los planes de trabajo, conjuntamente
combinado con el apoyo en el diseño de procesos simples y funcionales, que logren resultados y hagan provocar sinergia del grupo. Pág.
160.
* La comunicación y las habilidades sociales.
Las organizaciones no pueden existir sin comunicación. La coordinación del trabajo es imposible y la organización no puede subsistir. La
cooperación también se torna imposible, porque la gente no puede comunicar sus necesidades y sentimientos (Weihrich, 1999). Se
puede decir con seguridad que todo acto de comunicación, influye en la organización. Cuando la comunicación es eficaz, tiende a alentar
un mejor desempeño y promueve la satisfacción en el trabajo, los empleados conocen mejor su labor y se sienten más comprometidos.
Pág. 161.
Los gerentes y directores, necesitan adquirir una actitud positiva ante la comunicación; deben procurar constantemente obtener
información y planearla en forma consciente. Pág. 162.
La gestión inteligente sabe captar la totalidad y la especificidad de cada problema: el todo es el contexto socioeconómico, y la parte, el
servicio que presta la organización social. Si no se conoce el contexto, difícilmente se puede entender la razón de ser de la organización
y su servicio. Pág. 164.
* Liderazgo con una mirada en principios y valores:
Hoy en día se entiende que todos podemos ejercer el liderazgo, pero debemos desarrollar habilidades para hacerlo mejor.
Dirigir una organización requiere de sabiduría, instinto y visión. Sus colaboradores necesitan saber con claridad a donde pretenden
llevarlos y comprender que valor tiene para ellos esa meta. Su labor como líder consiste en brindarles esa visión. Pág. 168.
El liderazgo es el proceso de un grupo u organización para enfrentar los problemas que se refieren al cambio en sus comportamientos,
costumbres, actitudes y valores. Es un proceso de aprendizaje colectivo.
El liderazgo implica, un cambio, una motivación, un desarrollo e las actitudes y capacidades de los dirigentes, para influir en sus grupos,
para lograr objetivos que sinteticen los valores, anhelos y necesidades, las aspiraciones y expectativas comunes.
El liderazgo implica tener visión compartida y tomar decisiones para resolver problemas. Pág. 169.
* Estilos de dirección.
Estilo alentador, entrenador, delegador, estructurador.
Entre los roles del líder están: tomador de decisiones, planificador, posibilitador, negociador, comunicador, constructor de organización.
Pág. 171
Hoy se habla de un modelo de gestión orientado a la coordinación del esfuerzo de un equipo de trabajo que interactúa dinámica y
sistemáticamente. Desde ese punto de vista, la labor gerencial se centra en: facilitar ambientes de trabajo y aprendizaje en equipo;
planear estratégicamente, examinar nuevos equipos y procedimientos, proyectar y desarrollar procedimientos trabajar más con los
clientes. Pág. 183.
Como herramienta gerencial, se encuentra el empoderamiento, que se refiere al proceso por medio del cual las personas marginadas,
discriminadas o sin igualdad de oportunidades, consiguen la capacidad y la oportunidad de participar más directamente en las decisiones
que afectan a su vida. Pág. 185. Es una herramienta diseñada para garantizar la participación democrática de todas las personas en las
decisiones de la sociedad. Los directores que entienden la paradoja del empoderamiento, tienen una creencia clara con respecto a la
naturaleza del individuo, y están convencidos de que la gente busca trabajos que implican cumplimiento y productividad.
Si se crea un ambiente de trabajo correcto, la gente prospera y ejerce el autocontrol y la autodeterminación en el servicio a la
organización. Los gerentes que otorgan poder a sus colaboradores, reconocen las fuerzas potentes de motivación que van más allá del
dinero: necesidad de pertenencia, autoestima, logros y respeto, y crean un medio ambiente en el cual la gente logra satisfacer
necesidades de carácter superior en su trabajo. Pág. 186.
Los coordinadores deben propiciar una cultura de gestión que supere el paradigma del formalismo y la rigidez para la toma de decisiones
que posibilite la adaptación al cambio, la confianza en los demás y el mejoramiento de los procesos y de los servicios que presta.
La gente debe desarrollar habilidades para analizar y valorar el servicio que ofrece, adecuar sus estrategias y acciones a las demandas
del entorno, ser comprensivo y capaz de escuchar y diagnosticar los problemas con anticipación, gestionando sus propios proyectos.
Fortalecer competencias laborales, de manera que logre altos niveles de eficiencia en el desempeño de su función, a la vez que se
it i bilid d d ll i i t h bilit l l áli i j i t d
La percepción que la comunidad tenga del comportamiento de la organización, depende, de la calidad de trabajo que se ha efectuado.
Pág. 155.
En el ámbito organizacional, el trabajo en equipo está estrechamente relacionado con el concepto de calidad, ya que tiene que ver
directamente con las personas. Para lograr una cultura de calidad, es necesario tener en cuenta los siguientes factores: los equipos
requieren motivación, se hacen, se construyen día a día, la calidad requiere de un proceso de aprendizaje, requiere del compromiso de
alta dirección y el factor humano finalmente determina la productividad organizacional. Pág. 182.
13.5. PEI
14. Relación entre calidad, dirección y organización
15. Conclusiones:
16. Comentarios del Analista:
Nota: Esta ficha fue elaborada a partir de la ficha analítica de calidad de instituciones educativas.
Elaborada por: Liliana Abadía
No menciona esta categoría.
Plantea una clara relación entre la dirección del trabajo en equipo y la calidad de los resultados.
Para lograr una cultura de calidad, es necesario tener en cuenta los siguientes factores: los equipos requieren motivación, se hacen, se
construyen día a día, la calidad requiere de un proceso de aprendizaje, requiere del compromiso de alta dirección y el factor humano
finalmente determina la productividad organizacional. Pág. 182.
1. Gerenciar la vida es un trabajo exclusivamente humano. Implica el más importante trabajo sobre uno mismo, al orientarse al logro de
las más grandes metas y anhelos, y es indispensable para ser más productivo en lo personal y laboral. Todas las habilidades gerenciales
están subordinadas a esta importante capacidad y aptitud de diseñar y dirigir la propia vida.
2. En definitiva, se busca la transición de organizaciones cerradas, verticales, autoritarias y con individuos que ejercen un repertorio
predeterminado, hacia organizaciones inteligentes, abiertas, horizontales, inspiradas por una misión y una visión y cuyos individuos
aprenden de sus experiencias. Pág. 166.
3. La fuente de una buena administración está en la imaginación de los líderes, personas que formulan nuevas visiones y manifiestan con
un alto grado de destreza; la mezcla de visión y destreza comunica el propósito. Henry M Boettinger.
4. El trabajo en grupo además de ayudar a que se realice mejor una tarea, permite desarrollar proyectos de mayor envergadura que
individualmente no podrían llevarse a cabo.
Define la institución y los centros para la niñez, como entidades con una gran necesidad de desarrollo del talento humano y del ser como
protagonista de su vida, deseos y expectativas.
Cree en el trabajo en equipo y en la dirección, en donde participan las diferentes personas con su creatividad.
Aporta con procesos de selección, bienestar de personal, inducción y motivación, pero no especifica en procesos propios de una
institución educativa más referidas al estudiante, su medio y necesidades.
* Gestión por competencias
Las competencias son el empoderamiento de saberes que algunas personas dominan mejor que otras, lo que las hace eficaces en una
situación determinada. Estos comportamientos son observables en la realidad cotidiana del trabajo.
La gestión por competencias, busca la flexibilidad en la organización de las operaciones: capacidad para modificar las operaciones al
ritmo que marca el mercado. Multifuncionalidad en las personas, capacidad para asignar personas a situaciones de trabajo en una forma
dinámica. Se trata de desplegar el conocimiento de la organización en función de objetivos cambiantes, manteniendo el concepto de que
las personas de una organización son una ventaja competitiva difícil de imitar. Pág. 192.
* Sistemas de apoyo para la administración del talento humano.
Procesos de selección: socialización organizacional, seguimiento del desempeño, bienestar al personal.
UNIVERSIDAD DE LA SABANA
ESPECIALIZACIÓN EN GERENCIA EDUCATIVA
HACIA UNA CONCEPTUALIZACIÓN DE INSTITUCION EDUCATIVA: UN ACERCAMIENTO
BIBLIOGRAFICO
FICHA ANALÍTICA
1. No. FACIE CE6
2. Categoría
3. Justificación de la categoría
4. Autor:
5. Fecha de Publicación y editorial
6. Título:
7. Palabras Claves:
8. Descripción:
9. Fuentes:
10. Definición de Institución Educativa:
Calvo, Gloria.
La escuela y la formación de competencias sociales: un camino para la paz.
Socialización política, democracia, ciudadanía, políticas de educación, competencias sociales participación, convivencia
El documento describe la escuela en su rol socializador de la cultura política. Resalta la falta por parte de la institución escolar de centrarse en
la formación de otras competencias diferentes a las cognitivas, olvidando que es un espacio socializador para el desarrollo de competencias
en esta área.
Habla de la cultura democrática que favorezca la institución educativa y reclama el papel de la escuela como agente de socialización.
CALVO, Gloria. Construcción de cultura democrática: Lecciones aprendidas. 2003.
CEPAL UNESCO. Educación y conocimiento: eje de la transformación productiva con equidad.1991
BRUNER, J, J. Educación: Escenarios de futuro. 2000
TUDESCO, J. C. Encuentro sobre formación de docentes. 2000
SAVATER, F. Educar para qué?. 2000.
CAMPS, V. Los valores de la educación. 1998
POZO, l. Aprendices y maestros. 1999
IE: como espacio socializador, dinamizador de una cultura democrática para la formación de los derechos humanos, la convivencia, la cultura
ciudadana en general. Pág. 70.
Incidencia de la institución educativa como formación de cultura política. Pág. 70.
La escuela se pregunta por su función y que entre su misión aparezca la formación de las capacidades de análisis y síntesis, de trabajo en
equipo y creatividad. Pág. 71.
Tudesco. Propone que la IE desarrolle la capacidad para adaptarse a situaciones nuevas, sentido de responsabilidad y disciplina, sentido de
decisión y compromiso ;iniciativa y servicio. Pág. 71
Sanador y Camps desde la teoría de los valores destacan las funciones de la IE: autonomía, cooperación, participación.
Camps propone la IE como formadora en valores; educación en valores en donde prime el consenso y el dialogo. Verlas competencias
sociales no solo como valores, si no desde el contexto de los jóvenes. Dentro del aula misma.
Tudesco en el nuevo pacto educativo la escuela al cumplir parte de los procesos que constituyen la socialización primaria, estaría generando
pautas para que la autonomía, la cooperación, la solidaridad, la justicia y la tolerancia se pusieran en juego.
Igualmente si la figura del maestro está ejerciendo una influencia mayor que la tradicionalmente aceptada en cuanto a patrón de
identificación su comportamiento, su manera de llevar la clase, en fin su práctica pedagógica podría favorecer o entorpecer las
manifestaciones de las competencias sociales. Pág. 72
Los roles de la educación en la sociedad actual se han vistos abocados a replantear su dimensión en cuanto a la formación ética y la
educación en valores para la participación democrática .Hoyos, 2000. En Colombia, la tangible vivencia de la violencia lleva a que los
discursos que sustentan la institucionalización de la democracia por medio de la educación y la cultura cobren aún mayor importancia Pág.
73
2003. Volumen 6.Universidad de la Sabana Facultad de Educación.
Cultura Escolar
Cultura Escolar: Define el por qué de la institución educativa y su dinámica dentro de ella, así como la tradición de los valores y roles que
ayudan a la adaptación del hombre.
11. Perspectiva disciplinaria:
12. Temporalidad:
13. Dimensiones Asociadas:
13.1. Relación con el entorno:
13.2. Organización Escolar:
Utiliza un enfoque comunitario en donde resalta la importancia del desarrollo de las competencias sociales y participativas.
Resalta los valores como pilares fundamentales en la IE.
Destaca la importancia de tener en cuenta la descentralización administrativa. Resalta el momento histórico, en el que el ciudadano esta llamado
a participar en la esfera pública, ejerciendo su naturaleza política. La escuela como agencia de socialización adquiere en este proceso un rol
preponderante. Pág. 78
Interés del estado en evaluar aspectos sociales y participativos ( competencias ciudadanas).
Para analizar el papel de la escuela como agente de socialización política hay que tener en cuenta el contexto de la nueva normatividad derivada
de la constitución del 91 y la ley general de educación Pág. 70.
Hay que tener en cuenta la IE en relación con el contexto cambiante y globalizado. Pág. 71.
José Joaquín Bruner llama la atención sobre los cambios a los que se vera abocado el mercado de trabajo, ya que no solo se palpara el auge de la
virtualidad, si no que también existirá una jerarquía en las ocupaciones. Juan Carlos Tudesco al referirse a la formación de maestros, destaca la
necesidad de desarrollar una educación en los nuevos tiempos.
El documento plantea la crisis de la IE cuando tiene que asumir funciones de la familia, quien ha dejado de socializar. Pág. 71.
El acceso a la modernidad implica un fuerte desarrollo de capacidades que puedan desarrollarse en las primeras etapas de la vida Pág. 71.
Resalta la relación entre conocimiento y escuela: aprendizaje.
Relación de la IE con el contexto de la modernización y la globalización, que plantea nuevos desafíos.
Se establece la relación entre el quehacer pedagógico y el papel de la formación para la convivencia ciudadana, la cual debe ser aprendida como
el fin inmediato y a la vez último de un ordenamiento político que resulta del acuerdo entre diferentes instancias de la sociedad, en el que las
diferencias de intereses y posiciones sean resueltas por medio de la convicción y no de la imposición de unos sobre otros, a través de la violencia,
el poder coactivo o incluso de la fuerza Pág. 74
No ha sido posible que las escuelas del país queden por fuera de la guerra. Pág. 74. Se realizan esfuerzos al tratar de garantizar que la escuela
sea un lugar de paz, en el cual los conflictos, tan necesarios para la formación del ser humano puedan abordarse desde una perspectiva de
tolerancia y respeto. Pág. 74.
La era de la información plantea nuevos desafíos a las instituciones sociales, ya que los procesos de socialización y de relación del individuo con el
mundo se ven abocados a profundas transformaciones. La familia por ejemplo deja de ser el núcleo principal de socialización; se ha llamado a la
IE a remplazar a la familia. Pág. 75.
La cultura política hace referencia a la forma en como los ciudadanos pertenecientes a un determinado sistema político se orientan hacia la
administración pública y las instituciones del estado. Por lo tanto define parámetros conductuales de los individuos en el ejercicio de su dimensión
política. También hace alusión a las actitudes relacionadas con la función del individuo dentro de dicho sistema: Cuando hablamos de la cultura
política de una sociedad, nos referimos al sistema político que informa los conocimientos, sentimientos y valoraciones de su población. Las
personas son inducidas a dicho sistema, lo mismo que son socializadas hacia papeles y sistemas sociales no políticos. Almond y Verba,1992. Pág.
75.
La escuela, en donde se comparten valores y roles, como la obediencia a las leyes, se refuerza los valores y símbolos patrios y la aceptación del
sistema del gobierno Pág. 76
La finalidad no es reprimir las diferencias, sino más bien expresarlas, reconocerlas y valorarlas, con el ánimo de construir espacios en donde niños
y niñas experimenten las bondades del pluralismo y su potencialidad en la creación de comunidad.
La escuela es uno de los primeros lugares que pone en juego las relaciones entre pares y la autoridad. Pág. 77 También allí se construyen las
relaciones con el conocimiento. La manera como estas reestablezcan influye en la capacidad de apertura para relacionarse con otros, de ser
tolerantes y valorar las diferencias. Pág. 77
La IE desempeña un papel primordial en la socialización del niño, ya que en ella reaprenden y se desarrollan algunos de los hábitos sociales que
en un primer momento se adquirieron en el seno familiar. El colegio ofrece la posibilidad de asumir relaciones horizontales, en una comunidad.
Por lo tanto el rol de la IE como transmisora de la cultura política, la convierte en un ambiente en el cual se gesta la matriz cultural de los niños.
La socialización se convierte en un eje transversal. De esta manera la escuela genera espacios en los cuales los niños desarrollan habilidades
sociales para adaptarse a un ambiente democrático. Pág. 78
No a partir de la imposición de poder y la fuerza. Un nuevo ordenamiento político que aborde todas y cada una de las instancias de la dinámica
en las esferas económica, política, social y cultural.
Destaca las diferentes estructuras de participación, más que todo en un sistema democrático se empodera al individuo. Pág. 76
El clima institucional en los planteles educativos cumple un rol capital en la estructuración de sujetos autónomos con habilidades para la vida en
sociedad. Pág. 77.
La cultura se expresa en los modos de organizar la vida para satisfacer las necesidades humanas, todo ello orienta la acción individual y colectiva,
permitiendo a los acores sociales una relación dinámica con la realidad social. Desde esta perspectiva, la cultura escolar es la matriz que permite
la construcción de significados compartidos que dan cohesión e identidad
13.3. Calidad de las Instituciones Educativas:
13.4. Dirección Escolar:
13.5. PEI
14. Relación entre calidad, dirección y organización
15. Metodología:
16. Conclusiones:
17. Comentarios del analista
Nota: Esta ficha fue elaborada a partir de la ficha analítica de calidad de instituciones educativas.
Elaborada por: Liliana Abadía.
Desde inicios de la década de los noventa, diferentes organismos internacionales han llamado la atención sobre los nuevos retos a los cuales debe
responder la educación de calidad en contextos cambiantes y globalizados. Estas discusiones han estado relacionadas con la formación para las
competencias sociales.
El hito que marco el documento de la UNESCO - CEPAL , 1991, Educación y conocimiento eje de la transformación productiva con equidad puso
de presente la necesidad de formar un futuro ciudadano que pudiera ejercer las competencias en cuanto a posibilidades de participación en las
diferentes instancias sociales y políticas con capacidad para trabajar en equipo; con aptitud para decodificar los códigos de la modernidad y con
un pensamiento abierto y tolerante. (CEPAL UNESCO, 1991) Pág. 71.
Comprensión de los fundamentos de las ciencias y las nuevas tecnologías, capacidad de analizar problemas, distinguir hechos y consecuencias.
Pág. 71.
Reconoce la gestión escolar como el punto desde donde se genera el proceso de aprendizaje; reivindica su rol en la socialización política y
reconociendo su importancia en la reproducción de la cultura democrática. Pág. 78
El proceso de descentralización se ha traducido en posibilidad para mejorar la capacidad de gestión educativa y de construcción de un nuevo
modelo social, en las comunidades en donde hay mayor firmeza en las decisiones locales y en donde se abren canales de participación.
La descentralización obliga a cambiar las prácticas tradicionales en términos de dirección, organización y gestión de las IE. El modo en como se
asumen los problemas y se toman las decisiones ha cambiado, abriendo paso a la participación de la comunidad educativa y creando nuevas
formas de gestión .Pág. 79
La reforma educativa en Colombia se ha centrado en aspectos relacionados con la gestión escolar y con la descentralización administrativa. La ley
115 de 1994 busca ampliar la participación en la concepción y construcción de su carta de navegación o PEI.
Se observan casos en los cuales el PEI no son más que requisitos legales.
Entendido como un documento cuyo contenido recoge las ideas sobre el deber ser; plasma la imagen que la IE quiere mostrar. El educador
otorga un sentido a su trabajo Pág. 80
El PEI requiere de un mejoramiento continuo. Pág. 85.
Calidad que se desprende de los procesos de gestión escolar.
No aplica.
El reconocimiento de la escuela como agente socializador requiere de la constitución de la equidad educativa. El acceso de toda la población a
una educación básica de calidad constituye uno de los ideales de la sociedad.
La formación para las competencias sociales pasa por un compromiso de la IE con el respeto y la tolerancia. También con el reconocimiento del
conflicto y con el compromiso por resolverlo. Las escuelas y las aulas de clase autoritaria, se oponen al aprendizaje, restringen la innovación y se
inhibe la expresión.
Es en los espacios cotidianos donde se forman las competencias sociales, donde se cristalizan las contradicciones, donde se vive la democracia y
de donde se desprenden los criterios con los que enfrentamos las decisiones políticas. Pág. 86.
La institución educativa es el escenario comunitario para el desarrollo de las competencias sociales y participativas, resaltando los valores
fundamentales de los procesos que constituyen la socialización primaria como: la autonomía, la cooperación, la solidaridad, la justicia y la
tolerancia. El texto es pertinente para este momento históricos, en el cual el ciudadano esta llamado a participar en procesos democráticos.
UNIVERSIDAD DE LA SABANA
ESPECIALIZACIÓN EN GERENCIA EDUCATIVA
HACIA UNA CONCEPTUALIZACIÓN DE INSTITUCION EDUCATIVA: UN ACERCAMIENTO
BIBLIOGRAFICO
FICHA ANALÍTICA
1. No. FACIE CE7
2. Categoría
3. Justificación de la categoría
4. Autor:
5. Fecha de Publicación y editorial:
6. Título:
7. Palabras Claves:
8. Descripción:
9. Fuentes:
10. Definición de Institución Educativa:
Lamus Francisco, Jaimes Clara, Castilla Mónica, García Juan Gabriel.
Hacia una escuela saludable. Una Experiencia de integración de los agentes educativos en torno a la calidad de vida.
Participación, empoderamiento, nutrición social, entorno saludable, solución de problemas, necesidades comunidad.
En el presente documento se realiza un abordaje teórico-conceptual y operativo de la estrategia denominada escuelas saludables, desde la
perspectiva de los dos sectores más estrechamente relacionados: educación y salud. Pág. 19
Se realiza una evaluación a nivel cualitativo en cuatro comunidades escolares, que han implementado la estrategia de escuelas saludables, como
un proyecto de investigación acción participativa. Pretende que los actores educativos, desarrollen el proyecto, en donde se logre un cambio en la
apropiación del conocimiento por parte de los estudiantes, cambios de comportamiento que repercutan en el estado de salud integral del ser
humano, así como en su desempeño general. La observación de los resultados permite concluir que construir conocimiento a partir de un
abordaje colectivo escolar estructurado, lleva al establecimiento de comportamientos nutricionalmente saludables, esencia de la educación basada
en hábitos y de la promoción de la salud, no solo física, si no emocional.
STONE, M. La enseñanza para la comprensión. 1999
MINISTERIO DE SALUD DE COLOMBIA. Programa de educación en salud: Portafolio para el desarrollo de escuelas saludables. 1999.
DEPARTMENT OF HELATH AND DEPARTMENT FOR EDUCATION AND EMPLOYMENT. Learning, lessons: A report of two research studies
informing. 1999.
Menciona la escuela como un espacio saludable que asuma el compromiso de mejorar y desarrollarse continuamente de la mano de los miembros
de su comunidad escolar. Se pretende que se abarque en una forma global toda la comunidad escolar, en forma holística. Pág. 18.Escuela como
un escenario en donde se unen salud y educación. Pág. 20
Lugar en donde se realizan aprendizajes por parte de los estudiantes; define aprendizaje el proceso que se da cuando el sujeto interactúa con el
objeto de conocimiento (Piaget), cuando esto lo realiza en interacción con otros (Vigosky) y cuando es significativo para el sujeto (Ausubel). Así el
aprendizaje constructivo supone una construcción que se realiza a través de un proceso mental que finaliza con la adquisición de un conocimiento
nuevo. Pág. 20
A Sigerist, se le debe considerar como el precursor de las escuelas saludables; la escuela es una de las instituciones más importantes de salud
pública. Pág. 22
Se refleja la IE, como el lugar en donde se obtiene además de las necesidades básicas, otros componentes de la salud tales como los derechos
humanos, la paz, la justicia; las opciones de vida digna, la calidad de vida; la posibilidad de crear, de innovar, de sentir placer; de tener acceso al
arte y a la cultura y en fin de llegar a una vejez sin discapacidades y con plena capacidad para continuar disfrutando de la vida. Pág. 23
Hiroshi Nakayima, enuncio: educar a los niños para la salud a través de la escuela debe ser una prioridad, no solo para el sector salud.
Se ha considerado que la escuela es componente básico del proceso educativo, en el que se ha prestado atención al diseño, la construcción y el
mantenimiento de la estructura física; así mismo se ha hecho hincapié a los aspectos curriculares, tradicionales como la enseñanza de las
matemáticas o geografía, y se ha puesto más el acento en la enseñanza que en el aprendizaje. Hoy en día este punto de vista ha evolucionado, y
la escuela se considera como un sistema de elementos interdependientes, que incluye no solo la planta física, si no también el ambiente
emocional y social. Por esto la promoción en salud en la escuela forma parte de una visión integral, que considera a los niños dentro de su
entorno familiar, comunitario y social. Pág. 25
Una escuela saludable utiliza todo el potencial de la organización para promover la salud de los estudiantes, el equipo académico y administrativo.
Pág. 25
Universidad de la sabana. Facultad d educación. 2003. Volumen 6 Educación-educadores.
Cultura Escolar
Como a través de una escuela saludable en todos sus ámbitos se puede mejorar la calidad de vida de toda una comunidad relacionándose con la
comunidad y que es ésta la que le aporta y la ayuda a crecer y a mejorar.
11. Perspectiva disciplinaria:
12. Temporalidad:
13. Dimensiones Asociadas:
13.1. Relación con el entorno:
13.2. Organización Escolar:
13.3. Calidad de las Instituciones Educativas:
13.4. Dirección Escolar:
13.5. PEI
14. Relación entre calidad, dirección y organización:
15. Metodología:
16. Conclusiones:
Enfoque sistémico, holístico y comunitario.
El desarrollo de la teoría de la promoción de la salud se inicia con un cambio trascendental del concepto de salud gestado en los últimos cuarenta
años. El concepto biomédico hizo crisis y se ha generalizado un nuevo paradigma que considera la salud como un concepto holístico que integra
todas las características del bienestar humano. Pág. 22
Las escuelas saludables surgen en la década de los noventa como escuelas promotoras de la salud impulsadas por la UNICEF y la UNESCO para
promocionar la salud en la escuela. Pág. 24
Se ve claramente la relación con otras escuelas, en la medida que se transmite las estrategias utilizadas en unas en varias y se comparte el
conocimiento y las experiencias. Pág. 19 Se quiere hacer un aporte a través de un instrumento evaluativo, que contribuya a la gestión de la
estrategia en otras comunidades escolares, así como a la consolidación de otros nodos de escuelas saludables.
Relación clara desde la perspectiva de los dos sectores más estrechamente relacionados: educación y salud. Pág. 19. Educación y salud como
inseparables.
Se intenta que los jóvenes en su presente y en su futuro, tengan bienestar y la capacidad de funcionar en una forma saludable, tanto para ellos
como para su familia. Pág. 21
Partiendo de los cambios y las necesidades de la IE, es la promoción de la salud el proceso mediante el cual los individuos y las comunidades
están en condiciones de ejercer un mayor control sobre los determinantes de la salud (Nutbeam, 1986), Este se ha convertido en un concepto
unificador para todos aquellos que admiten que para fomentar la salud es necesario cambiar tanto las condiciones de vida como la forma de
Vivir. No se puede concebir actividades educacionales dirigidas al individuo para que cambie su comportamiento, separadas de su entorno social,
cultural, económico y del marco de las políticas públicas saludables y de procesos participativos de empoderamiento.
La innovación de la salud se nutre de muchas disciplinas y crea una innovadora teoría y práctica de salud pública, que permite cumplir con metas
y objetivos sociales, como conseguir comunidades e individuos que actúen hacia la salud, para alcanzar mayor bienestar con equidad social. Pág.
22.
La unión de los esfuerzos de todos los actores sociales y productivos para lograr generar más salud, no implica el desconocimiento de las
responsabilidades de la persona en su nivel individual para con su salud y la de los demás, pero prima el trabajo de la comunidad mediante
nuevos modelos y escenarios de acción.
No se hace mención a esta categoría.
Menciona la gestión desde el empoderamiento colectivo y la promoción de estrategias de salud integrales, desde la planeación de proyectos que
se adecuen a las necesidades del contexto escolar. Pág. 23
Habla de la conciliación de diferentes intereses.
Se nombran cinco grandes áreas estratégicas de manejo: 1. Construir políticas publicas saludables. 2. Crear los entornos favorables. 3. Fortalecer
la acción comunitaria. 4. Desarrollar aptitudes personales. 5. Reorientar los servicios de salud. Pág. 24
La escuela saludable parte del diagnostico de las necesidades identificadas por la comunidad escolar, mediante un proceso participativo de la toda
la comunidad educativa. El plan de trabajo forma parte del currículo escolar o proyecto educativo Institucional, a fin de generar procesos de
formación integral y de desarrollo individual y colectivo. Pág. 25
PEI: La escuela saludable parte del diagnostico de las necesidades identificadas por la comunidad escolar, mediante un proceso participativo de la
toda la comunidad educativa. El plan de trabajo forma parte del currículo escolar o proyecto educativo Institucional, a fin de generar procesos de
formación integral y de desarrollo individual y colectivo. Pág. 25
En el proceso directivo se toman cinco estrategias que permiten construir políticas públicas saludables para obtener una calidad de vida, donde
la organización escolar cobra sentido al crear entornos favorables, fortalecer acciones comunitarias, desarrollar aptitudes personales y reorientar
los servicios de salud.
Investigación, acción participativa. Investigación cualitativa.
Se pretende crear una escuela saludable que promueva un ambiente sano y seguro, tanto físico, como psicosocial.
La IE, que promueva una educación en salud efectiva, basada en habilidades.
Permitir la participación comunitaria.
En el estudio hubo varios niveles de intervención: comunidad educativa y ejes fundamentales: hábitos, entorno sano, políticas de promoción de la
salud y participación comunitaria. Especifica la escuela como responsabilidad social.
No se hace mención a esta categoría.
17. Comentarios del analista
Nota: Esta ficha fue elaborada a partir de la ficha analítica de calidad de instituciones educativas.
Elaborada por: Liliana Abadía.
El enfoque que brinda el texto es importante en la medida en que concibe el proceso educativo no solo desde el ámbito académico, sino que
trasciende a mejorar la calidad de vida, hasta el punto de brindar una educación saludable, integrando todas las características del bienestar
humano. Estas escuelas saludables son impulsadas por la UNICEF y la UNESCO para promocionar el bienestar en la escuela.
UNIVERSIDAD DE LA SABANA
ESPECIALIZACIÓN EN GERENCIA EDUCATIVA
HACIA UNA CONCEPTUALIZACIÓN DE INSTITUCION EDUCATIVA: UN ACERCAMIENTO
BIBLIOGRAFICO
FICHA ANALÍTICA
1. No. FACIE CE8
2. Categoría
3. Justificación de la categoría
4. Autor:
5. Fecha de publicación y editorial
6. Título:
7. Palabras Claves:
8. Descripción:
9. Fuentes:
10. Definición de Institución Educativa:
AGUERRONDO, Inés. Lasa Escuelas del Futuro. Cómo piensan las escuelas que innovan. Buenos Aires: Educación Papers Editores, 2002.
127p.
Las escuelas del futuro. Cómo piensan las escuelas que innovan.
Escuelas, innovación, estructuras organizacionales, transformación
El libro es una carta de navegación escrita por una planificación quien expone como unos pasos para lograr la innovación dentro de la
escuela partiendo de lo que para ella es lo más importante como son los procesos de calidad educativa e institucionales.
Explica además que es innovar y porque es necesaria ésta en la escuela y cuales son las etapas para cumplir este fin, que para hacerlo
posible es necesario anclar la mirada al futuro.
FERRARO, R. Educados para competir. 1995.
FOLLARI, R. ¿Ocaso de la escuela? .1996.
PERKINS, D. La escuela inteligente. Del adiestramiento de la memoria a la educación de la mente. 1992.
BRASLAVSKY, C. Re-haciendo escuelas. Hacia un nuevo paradigma de la educación latinoamericana. 1999.
BAEZ DE LA FE, B. El movimiento de las escuelas eficaces. Implicaciones para la innovación educativa. 1994.
“La escuela es la institución a través de la cual deben llegar a toda la comunidad aquellos saberes que se consideran imprescindibles para
participar en la sociedad. Se trata de la transmisión de valores, actitudes y pautas de conducta que aseguran la reproducción de la sociedad
en la cual está funcionando el sistema educativo.
Lo escolar implica el sostenimiento de los valores sobre los cuales de funda el lazo social; o sea de aquellos que son sostenidos por la
sociedad como un todo para reconocerse cada uno integrante de ella. (Follari, 1996).” Pág. 28.
El autor define a la institución innovadora como la que debe funcionar por medio de redes aplicando los datos del contexto que la rodean
interactuando entre las personas para construir en forma conjunta y conciente una visón compartida. Una institución que se anime a
experimentar e investigar nuevos enfoques, que aprenda de su experiencia pasada sin detenerse en ella. Que sea creativa, promueva
espacios de aprendizaje y reflexión institucional entre sus miembros y revise la manera de hacer y pensarse a sí misma. Su ámbito de trabajo
se convertirá así en un entorno de aprendizaje, lo que exige que la práctica se torne una actividad innovadora en la que hay lugar para
planificación flexible, la toma real de decisiones y una mayor autonomía para actuar.
“Una institución como conocimiento en acción” Pág. 9
“Las escuelas se organizaron de acuerdo a unas reglas clásicas: qué enseñar, cómo enseñar y a quién enseñar.” Pág. 18
Cultura Escolar
Cultura Escolar: Tiene en cuenta la experiencia del individuo, contexto y la transmisión del conocimiento para el mejoramiento de la
comunidad, utilizando como medio la innovación.
Buenos Aires: Educación Papers Editores, 2002. 127 p.
11. Perspectiva disciplinaria:
v
12. Temporalidad:
10. Dimensiones Asociadas:
13. Dimensiones Asociadas
13.1. Relación con el entorno:
13.2. Organización Escolar:
13.3. Calidad de las Instituciones Educativas:
13.4. Dirección Escolar:
13.5. PEI
14. Relación entre calidad, dirección y organización:
15. Metodología:
La perspectiva que se observa es enfocada hacia la calidad
Se remonta al siglo XVIII y XIX refiriéndose para hablar sobre como era la escuela y la educación del momento y como debería ser
modificada.
El libro no hace referencia a la importancia de la relación con el entorno en la institución que en este caso debe ser innovadora y creativa.
Aunque en algunos párrafos explica que la escuela es para mejorar las condiciones de vida de las personas y que las metas y fines se hacen
teniendo como referencia a la comunidad.
La estructura equivale al modo de establecer relaciones entre los elementos que la componen.
“Los fines y objetivos reglan toda la estructura y definen el campo de base que orienta el sistema porque son los que delimitan la dirección a
buscar” Pág. 27
“En la estructura de la institución debe ser redefinida la relación de la pirámide de jerarquías tradicional para lograr un sistema más
horizontal en el cual cada elemento (cada escuela) pueda readoptar, re-negociar, re-insertar su imagen – objeto para poder cumplir con la
demanda cultural de la integración y cohesión social en un mundo de crecientes diversidades.” Pág. 31
“Los elementos desde donde se debe repensar la estructura organizativa de las instituciones escolares se resume en lo que llamamos las
condiciones básicas institucionales, que se agrupan en cuatro categorías: la organización del tiempo, la organización del espacio, el
agrupamiento de los alumnos y la presencialidad.
Las variaciones concretas que aparecen en cada uno de ellos, tales como ciclos lectivos alternativos, sistemas de alteración hogar-escuela,
horario escolar diversificados, usos de espacios alternativos de la escuela o de la comunidad como lugares de aprendizaje, etc., deberán
responder a los requerimientos que se han de señalar en cada caso concreto.” Pág. 63.
“La calidad educativa se entiende unidimensionalmente, solo como eficiencia del servicio educativo, es el quehacer educativo.
Una institución de calidad es aquella capaz de innovar y sostenerlas” Pág. 21
“Para determinar la calidad de una institución se debe construir criterios que permitan respetar las diversidades entre todas sus partes.” Pág.
22
“Las demandas educativas exigen que la escuela debe preparar para el trabajo” Pág. 36
“Se puede decir que un criterio para definir si un sistema educativo o institución escolar es de calidad o no, es reconocer si alimenta al
sistema cultural con los valores que éste reclama para constituir a sociedad, si cumple con su función de ayudar a l a integración social.” Pág.
28
Una institución de calidad es la que responde a las necesidades de la sociedad y del educando. La sociedad es la que evalúa la calidad de la
institución.
El libro no hace ninguna referencia a la dirección escolar.
No hace referencia al PEI
El autor al referirse a la calidad la define primero como la capacidad de la institución para innovar y crear, modificar sus estructuras para
meterse dentro del mundo de la tecnología e involucrarla en todos los estamentos de la escuela, siendo esto posible solamente si se hace
una reflexión sobre los procesos de enseñanza – aprendizaje. La calidad es la capacidad de formar al individuo integralmente para
desempeñarse en el mundo social y productivo a través de las herramientas necesarias y una organización institucional.
No es una investigación.
“La función de la escuela es educar para la creatividad y la curiosidad, pero en este momento hacen todo lo opuesto: imponen modelos,
conocimientos prefabricados. Se debe en la escuela enseñar a cómo resolver problemas, deberían ser entrenados para analizar por qué se ha
producido un problema y cómo se relaciona con otros problemas existentes o potenciales.
En lugar de educar para la competencia individual, exigir el aprendizaje grupal.” Pág. 36
16. Conclusiones:
17. Comentarios del Analista:
Nota: Esta ficha fue elaborada a partir de la ficha analítica de calidad de instituciones educativas.
Elaborada por: Adriana Rocío Vargas Carrero
El libro no tiene conclusiones finales.
El autor enfatizó mucho durante todo el libro sobre la necesidad de la innovación educativa en la escuela a través de las herramientas
tecnomáticas, estructuras organizacionales, entre otras y propone un marco integrado que permite encontrar una dirección a cada uno de los
pasos para lograr la innovación.
El libro hace aportes nuevos al concepto de institución educativa desde el punto de vista innovador, pero a la autora le hizo falta hablar del
PEI y la dirección escolar que también son elementos fundamentales para lograr procesos de innovación dentro de la escuela.
UNIVERSIDAD LA SABANA
ESPECIALIZACIÓN EN GERENCIA EDUCATIVA
HACIA UNA CONCEPTUALIZACIÓN DE INSTITUCION EDUCATIVA: UN ACERCAMIENTO
BIBLIOGRAFICO
FICHA ANALÍTICA
1. No. FACIE CE9
2. Categoría
3. Justificación de la categoría
4. Autor:
5. Fecha de publicación y editorial
6. Título:
7. Palabras Claves:
8. Descripción:
9. Fuentes:
10. Definición de Institución Educativa:
Cultura Escolar
La Comunicación: Un Factor De Convivencia En La Escuela.
Comunicación, cultura escolar, condición humana, el sujeto escolar, participación, dialogo.
Describe un proyecto de formación de valores en una comunidad educativa, sustentado en la acción comunicativa y en formas de gestión
participativas y defensoras de los derechos humanos. A pesar de las difíciles situaciones que vive la escuela, en donde se recrean las
circunstancias de la realidad, los educadores y las instituciones deben estar llamadas a forjar cambio y fomentar una nueva cultura de
dialogo, dentro de la comunidad, a través de prácticas democráticas desarrolladas en encuentros y reflexión grupal. El libro tiene en cuenta
el concepto de escuela como espacio social, de interacción y sistematiza una experiencia de innovación-investigación escolar centrada en la
formación humana desde una perspectiva comunicacional.
CUBIDES, Humberto J. Comunicación, educación: un campo estratégico de problemas de investigación. 2000.
ORTEGA, Piedad. Recreando textos y contextos en torno al conflicto y la convivencia escolar en: Revista Derechos Jóvenes, 1999.
- El reto que se plantea a la escuela es la formación de sensibilidades juveniles, que puedan a partir de nuevas percepciones y cogniciones,
alentadas por el universo de la comunicación, establecer nuevas formas de pensar, se sentir y de juntarse. Martín Barbero. Pág. 12
- La escuela debe dar un buen ejemplo de buen trato y promover la capacidad de comprensión del otro, formar la posibilidad de cambio en
las expresiones de agresividad, mediante un proceso de formación axiológica. Pág. 20
- Entre las responsabilidades de la escuela, está el educar para la vida democrática y participativa en cada uno de los procesos que adelanta
dentro y fuera del aula de clase.
Lastimosamente, la escuela se ciñe a modelos autoritarios y tradicionales que impiden la libre expresión de la autonomía y creatividad de los
estudiantes. Pág. 25
- Institución educativa, como organismo para la comunicación, en la medida que allí se propicie en todo momento, y no solo frente al
conflicto, un dialogo sincero entre los diferentes miembros de la comunidad. Pág. 27
- Territorio propicio para el encuentro, el dialogo, la tolerancia y la concertación; una escuela en donde exista preocupación por generar
actitudes democráticas, mediante procesos formativos. Pág. 44
- Espacio socializador, pues allí entran en dialogo permanente, docentes, alumnos, padres, interacción que puede servir para propiciar una
orientación axiológica desde los conflictos de valores presentes. Pág. 44
- Es conveniente en la escuela, incentivar las formas de comunicación, así como la capacidad comprensión de mensajes. Se debe hacer una
escuela del sujeto, un lugar en donde se posibilite un proceso de individuación y el desarrollo de la libertad. Cubides, 2000.
- Espacio para producir y negociar significados a partir de la acción comunicativa. Pág. 93
- En la función socializadora de la escuela, el docente es el principal promotor a partir de la responsabilidad que tiene de compartir sus
conocimientos y la experiencia con la vida. Pág. 94.
ALADIER SALINAS, José, Bogotá: Editorial Investigación Educativa y desarrollo pedagógico, 2001. Pág. 144.
Cultura Escolar: Reto de la institución educativa por cumplir sus metas, qué es lo que se vive y cómo.
Caracas: Editorial Investigación educativa y desarrollo pedagógico, 2001. 1444 p.
11. Perspectiva disciplinaria:
12. Temporalidad:
13. Dimensiones Asociadas:
13.1. Relación con el entorno:
13.2. Organización Escolar:
13.3. Calidad de las Instituciones Educativas:
13.4. Dirección Escolar:
El libro fue escrito en Colombia en el 2001.
Menciona la crisis de valores en la sociedad actual. Pág. 20
En 1968, año en el cual se hace mención de un aniversario más de la ONU y por disposición gubernamental se construyeron en la ciudad de
Bogotá, un sinnúmero de establecimientos educativos oficiales para el nivel primario y secundario, lo cuales tomaron el nombre de estado y
repúblicas del mundo, entre ellos el colegio Republica Federal Alemana, del cual se hace el estudio en todo el libro. Pág. 21.
- La situación de alta conflictividad que presenta la sociedad, se refleja en la crisis que presenta la escuela y la pedagogía como campos
teórico,-prácticos de intervención en lo social, lo ideológico y cultural. hoy se ve la obligación de mirar la escuela como un campo violento, lo
que evidencia un problema que esta tocando fondo; dicha situación, amerita un trabajo de investigación, intervención y agudización del
conflicto. Ortega, 1999 Pág. 42.
- Uno de los componentes de la relación comunicación, educación es el relacionado con los medios masivos de comunicación, a lo cual se
suman, las nuevas tecnologías. Lo cual se relaciona con la producción de un nuevo conjunto de sensaciones, imágenes y sonidos. Pág. 65.
- La escuela y los medios juegan un papel en la percepción del mundo, la adquisición de valores y los procesos de socialización, de manera
paralela. Sería posible diferenciar el saber que paralelamente ofrecen; la primera ofrece un saber formalizado, jerarquizado, organizado,
mientras que los medios ofrecen un saber centrado en el entretenimiento, que despierta mayor entusiasmo e interés. Huergo Fernández,
1999.Pág. 81.
El concepto de cultura escolar hace parte de la organización y se distinguir en tres formas: etnografía como herramienta de observación,
violencia y diálogo cultural. Se trata de propiciar dentro de la escuela estrategias comunicativas, que faciliten las relaciones interpersonales,
el reconocimiento mutuo y los acuerdos de grupo. Pág. 23.
Se reconocen en el contexto escolar, formas de control que tienen que ver con formas de producción de un discurso institucional y con
procesos de organización ligados a mecanismos de direccionamiento del sujeto. Se relacionan con proyectos educativos que dan cuneta de
lemas orientadores de los planteles, con dispositivos pedagógicos, normatividades y ordenamientos, cuya finalidad es trazar un tipo de
conducta que se consideran apropiadas. Pág. 65
En el concepto de cultura se reconoce el tejido de significados que posibilitan la acción interdiscursiva y en esta entren en juego, las
percepciones del sujeto y las representaciones simbólicas que reflejan los diferentes contextos. Pág. 92
La cultura escolar es un tema que contempla diversos aspectos, entre ellos: las formas de organización, los valores, el manejo del poder, la
participación, la regulación de conflictos, las relaciones entre profesores y alumnos, el aprendizaje del conocimiento y la manera de
transmitirlo. Pág. 142.
No se menciona como tal este tema.
Se plantea la comunicación como eje transversal de la gestión escolar, que permite llegar a acuerdos comunes, la realización conjunta de
proyectos y la convivencia diaria. Pág. 11.
Una metodología apoyada en la autonomía y el dialogo honesto, se convierte en el eje transversal de todo proyecto de orientación en
valores, desde el cual es posible coordinar actividades didácticas de formación en varios de los momentos que integran el proceso de gestión
que adelanta la comunidad escolar. Se requiere ente todo planeación y proyección, para facilitar las estrategias de ejecución. Pág. 26
La gestión debe propiciar la dinamización de procesos, a partir de estrategias que respondan a las expectativas; se deben tener en cuenta los
lineamientos administrativos como académicos, que posibilite la confrontación entre lo que se considera tradicional y lo que se considera
novedoso.
Se requiere de un diagnóstico como punto de partida, para poder organizar los instrumentos y medios de trabajo, asignar responsabilidades
y emprender el recorrido.
Toda innovación esta dirigida a los estudiantes, aunque integre también un trabajo con padres de familia y lógicamente con docentes. Los
alumnos son actores reales del cambio. Pág. 32.
Se debe permitir el liderazgo de los alumnos, con el apoyo de los recursos disponibles. Pág. 34
La convivencia escolar implica la construcción de normas, la generación de ambientes culturales favorables al dialogo intergeneracional,
asumir una postura crítica frente a las prácticas, dispositivos y recursos que reproducen la estructura de la escuela y una postura que
favorezca los derechos humanos. Ortega, 1999.Pág. 42.
Hoy en día en la escuela, se maneja una relación vertical en el poder, con autoridad en todos los procesos de gestión. Pág. 44. No existen
normas comunicacionales y por lo tanto no hay flujo en la comunicación entre los diferentes estamentos de la institución.
Se puede señalar la relación entre educadores y estudiantes, que sustenta todo el quehacer pedagógico y que responde a la autoridad
institucional, con que cuentan los adultos frente a los jóvenes, a quienes se consideran inmaduros, se les exige el cumplimiento de reglas
que orienten su comportamiento, limitando muchas veces su capacidad de expresión. Pág. 64
Propone un enfoque en la formación humana y axiológica desde la comunicación. Pág. 12
13.5. PEI
14. Relación entre calidad, dirección y organización:
15. Metodología
16. Conclusiones
17. Comentarios del Analista:
Nota: Esta ficha fue elaborada a partir de la ficha analítica de calidad de instituciones educativas.
FICHA ELABORADA POR: LILIANA ABADIA
La escuela conserva el encanto de ser un territorio propicio, para la creatividad, la imaginación, los ideales, pues ofrece múltiples
posibilidades de realización de acciones formativas, artísticas, recreativas, reflexivas, entre otras, siempre y cuando se encuentre con un
proyecto institucional que tenga desde el presente la mirada puesta en el futuro. Pág. 33.
Contextualizar los proyectos: La visión diagnóstica sobre la realidad de la comunidad permite reconocer los conflictos, en donde la I.E está
llamada a generar procesos de orientación y formación. Pág. 141.
- Se reconocen en el contexto escolar, formas de control que tienen que ver con formas de producción de un discurso institucional y con
procesos de organización ligados a mecanismos de direccionamiento del sujeto. Se relacionan con proyectos educativos que dan cuneta de
lemas orientadores de los planteles, con dispositivos pedagógicos, normatividades y ordenamientos, cuya finalidad es trazar un tipo de
conducta que se consideran apropiadas. Pág. 65
No existen conclusiones explicitas.
Las conclusiones que se podrían sacar son:
- La gestión del PEI que reconoce la importancia de la formación axiológica desde la dimensión comunicativa plantea al equipo docente el
desafió de innovar constantemente el ejercicio pedagógico.
- La visión diagnóstica sobre la realidad de la comunidad educativa permite reconocer los conflictos en las relaciones de convivencia, tales
como expresiones de intolerancia, agresividad y maltrato.
- Se realiza una concepción de ser humano frente a la educación, visualizando sus necesidades y reconociéndolo como ser autónomo y en
relación con otros.
- La gestión pedagógica la determina la misma comunidad, a través de la participación y el forjar lideres dentro de los mismos estudiantes
que asuman responsabilidades.
- El concepto de cultura escolar hace parte de la organización, los valores, el manejo del poder, la participación, la regulación de los
conflictos, las relaciones y el aprendizaje.
- La construcción de una cultura escolar, dirigida hacia una sociedad democrática, participativa y pluralista, exige una comunicación
dialógica entre docente-alumno.
Se destaca la importancia del ser humano dentro del contexto escolar y sus relaciones con diferentes entes, entre ellos la familia, la sociedad y
los medios de comunicación, aspecto importante en la construcción del concepto de escuela. No se ve la IE, solo desde los administrativos,
sino plantea otras formas de innovación, destacando un liderazgo colectivo y basado en valores.
Aporta una concepción de ser humano, como el elemento más importante en el contexto escolar, sus conflictos e intervención inmediata en
estos.
Es un estudio realizado en el colegio Republica Federal Alemana de Bogotá Colombia, a través de una metodología participativa con la
comunidad y en enfoque comunicacional. Pág. 21.
Es una propuesta que se realiza para el Proyecto Educativo Institucional.
UNIVERSIDAD DE LA SABANA
ESPECIALIZACIÓN EN GERENCIA EDUCATIVA
HACIA UNA CONCEPTUALIZACIÓN DE INSTITUCION EDUCATIVA: UN ACERCAMIENTO
BIBLIOGRAFICO
FICHA ANALÍTICA
1. No. FACIE CE10
2. Categoría
3. Justificación de la categoría
4. Autor:
5. Fecha de publicación y editorial
6. Título:
7. Palabras Claves:
8. Descripción:
9. Fuentes:
10. Definición de Institución Educativa:
11. Perspectiva disciplinaria:
12. Temporalidad:
Cultura Escolar: Se observa la importancia de las relaciones con la comunidad y en sí con el contexto, ya que son ellos los que dan su
finalidad y la llevan a ser lo que es.
POSADA ESCOBAR, Jorge Jairo
Notas sobre la Relación Escuela-Comunidad-Contexto
Escuela- Comunidad – Participación - Contexto
El texto aborda la relación entre la escuela, la comunidad y el contexto, desde la realidad educativa y pedagógica fundamentándose en la
interculturalidad que se encuentra en las sociedades y por ende en la escuela. Adicionalmente trata, con mucha profundidad, el problema de
la participación dentro de la concepción de escuela comunitaria y cómo esta participación debe estar dada más allá de los tradicionales
encuentros de padres con educadores y estudiantes.
SAN FABIÁN, José Luis. El centro escolar y la comunidad educativa: ¿Un juego de metáforas?. 1996
QUINTANA, Marín y MORENO, Cerrillo. La Organización de los Centros Educativos en una Perspectiva de cambio. 1996
GIGROUX, Henry. Los profesores como intelectuales. 1990
FERNÁNDEZ ENGUITA, Mariano. Poder y participación en el sistema educativo. 1992
PÉREZ, Ángel y GIMENO, Sebastián. Comprender y transformar la enseñanza. 1993
“…sistematizamos el concepto de comunidad educativa encontrando que estaba relacionado con tres aspectos:
1. La participación en la escuela y los diferentes niveles de esa participación.
2. La relación de la escuela con la comunidad y el contexto.
3. Los problemas, los asuntos de convivencia y los conflictos en la escuela.” Pg. 50
El texto tiene una perspectiva comunitaria, participativa y democrática.
El texto es de 1999 y su concepción es aplicable a la actualidad.
Cultura Escolar
En: Vida de maestro: Escuela y Comunidad. El Colegio de la Esquina. Bogotá: Instituto para la investigación educativa y el desarrollo
pedagógico. 1999.
13. Dimensiones Asociadas
13.1. Relación con el entorno:
13.2. Organización Escolar:
13.3. Calidad de las Instituciones Educativas:
13.4. Dirección Escolar:
13.5. PEI
13.6. Otras Categorías: Participación
14. Relación entre calidad, dirección y organización:
15. Metodología:
16. Conclusiones:
La escuela está vista como una comunidad en la que influyen y participan todos los entes que la rodean.
“Teóricamente se podría decir que la relación de la escuela con la comunidad podría relacionarse con todos estos asunto:
En primer lugar es necesario considerar que as relaciones entre la escuela y la comunidad deben ser parte de la creación de la comunidad
dentro del centro educativo…
Por otra parte, las relaciones dependen de la participación de la comunidad externa con el centro; ésta puede ser la comunidad local, o de
los padres y madres en varios niveles.” Pg. 50-51
“Por otra parte, se considera la utilización de los recursos de la comunidad como oportunidades de aprendizaje…” Pg. 52
“Lo anterior supone, además de esto, disponer de la escuela en cuanto a planes de estudio, metodologías y otros aspectos pedagógicos con
el fin de aprender de las múltiples expresiones o lenguajes que hay en la ciudad.” Pg. 53
“Es decir, las relaciones de la escuela con la comunidad reflejan un conjunto de opciones educativas y sociales; más que una serie de
técnicas y actividades, retrata de una propuesta pedagógica.” Pg. 53
La estructura se construye a partir de la participación comunitaria y por tanto, desde la democratización de la escuela.
“También se tiene en cuenta la organización del centro escolar como centro comunitario, como la proyección social del centro de la
comunidad. Es decir, se trata de las escuelas abiertas donde hay biblioteca, instalaciones deportivas, salas culturales, programas de
formación o escuelas que hacen proyección a la comunidad con campañas ecológicas, de salud, etc.” Pg. 52
“Por tanto, para poder hacer participación se necesitará que la estructura sea democratizada a fondo y será necesario contribuir a revertir el
autoritarismo, el burocratismo y las relaciones jerárquicas. La honestidad, la intencionalidad política transparente, la aparición de
instrumentos de intervención y control de la población sobre la planeación y sobre la gestión, son algunas de las condiciones necesarias para
que se dé la participación.” Pg.62
El texto no hace referencia a este aspecto
El texto no hace referencia a este aspecto
“Los centros no sólo necesitan establecer relaciones con las familias, -comunidad escolar- sino con la sociedad en su conjunto y con la
comunidad social. Algunas propuestas educativas actuales se preocupan por realizar proyectos pertinentes a las comunidades locales y por la
adaptación de la propuesta educativa (Proyecto Educativo Institucional, PEI).” Pg. 56
El texto no hace referencia a este aspecto
El texto es el resultado de una investigación realizada en la Red de la Universidad nacional sobre la construcción de comunidad en las
escuelas. En ésta se revisó el trabajo de los maestros en 20 escuelas en Bogotá, 10 en Barranquilla, sistematizando el concepto de
comunidad educativa a partir de la observación.
“La investigación demostró que casi siempre la relación escuela comunidad se ha reducido a lo siguiente:
- Pedir colaboración a los padres y madres para el mantenimiento de las instalaciones (pintar, campañas de aseo).
- Realización de talleres de padres, las famosas “escuelas de padres” (que son de madres) para explicarles cómo trabaja la escuela y
solicitar ayuda académica para sus hijos en algunos casos. Dicen los maestros en esos talleres: No alcanzamos porque son 40 o 45
estudiantes, entonces si usted no les ayuda, los niños se van a rezagar. Les dan algunas pautas para ayudarles y hacen talleres en
donde ponen a las madres a picar y a recortar para que vean lo que están haciendo los niños.
- También se restringe a la realización de reuniones para la entrega de boletines, dar avisos, muchas veces regaños sobre el aseo o el
descuido de sus hijos. A veces parece que la pedagogía es para las clases, pero no para las reuniones, y éstas también necesitan
formas pedagógicas, tal vez unas distintas; pero las llamadas a los padres que tienen niños con problemas académicos y disciplinarios,
no pueden seguir volviéndose un martirio para el estudiante.” Pg. 54-55
El repertorio de relaciones con el entorno es pobre y rutinario; necesitamos arriesgarnos a crear nuevas herramientas y renovar muchas de
nuestras ideas para aportar a la construcción de las comunidades educativas.” Pg.55
“El centro educativo no puede plantearse la reconstrucción de la comunidad social, pero sí la construcción de una comunidad escolar viva
que establezca relaciones educativas interdependientes con su entorno, es decir que contribuya a la construcción de Comunidades
Educativas” Pg.57
“Se considera la participación como una práctica política dirigida específicamente al cambio de las relaciones de poder en la perspectiva de
hacerlas más horizontales, más dialógicas y por consiguiente más democráticas.” Pg. 61
17. Comentarios del Analista:
Nota: Esta ficha fue elaborada a partir de la ficha analítica de calidad de instituciones educativas.
Ficha elaborada por: Jimena Jaime Trujillo
El texto resulta pertinente por la concepción de comunidad educativa más allá de la escuela involucrando la parte de la participación dentro
del contexto intercultural.
Sin embargo, podría dar una definición más clara en cuanto a la idea de institución educativa que se maneja.
“Casi se plantearía que el prerrequisito para construir comunidad escolar es el de construir comunidad para educadores, porque son ellos los
que pueden liderar el proceso.” Pg. 59
“La educación así planteada, se convierte en un foro abierto de debate y negociación de concepciones y representaciones de la realidad. “
Pg.65
UNIVERSIDAD DE LA SABANA
ESPECIALIZACIÓN EN GERENCIA EDUCATIVA
HACIA UNA CONCEPTUALIZACIÓN DE INSTITUCION EDUCATIVA: UN ACERCAMIENTO
BIBLIOGRAFICO
FICHA ANALÍTICA
1. No. FACIE CE11
2. Categoría
3. Justificación de la categoría
4. Autor:
5. Fecha de publicación y editorial
6. Título:
7. Palabras Claves:
8. Descripción:
9. Fuentes:
10. Definición de Institución Educativa:
Cultura Escolar
RODRÍGUEZ CASTILLO, Irene
Comunidad Educativa serás: Ley, Deseo y Posibilidad
Escuela- Comunidad – Familia
El texto es la síntesis de la ponencia de un seminario realizado por el instituto para la Investigación Educativa y el Desarrollo Pedagógico de
la Alcaldía Mayor de Bogotá.
Presenta una concepción de comunidad educativa y de lo esencial para que la institución sea comunitaria y responda a la sociedad. Describe
ampliamente la relación que la Institución educativa debe tener con el entorno y de cómo ésta es el fundamento para su sentido comunitario
y participativo. Considerándose también como una alternativa al ambiente hostil y vacío de la actualidad.
CORTINA, A. Ética mínima. Introducción a la Filosofía Práctica. 1986
___________. Ética sin Moral. 1990
___________. Ética Aplicada y Democracia Radical. 1993
Se toma la institución educativa como comunidad partiendo de los cambios Constitucionales y legales del país. Para efectos de describir la
institución educativa como comunidad, la autora propone cuatro ejercicios para analizarla y organizarla.
“Para hablar de comunidad y escuela, quiero adoptar la perspectiva de quien ha trabajado a nivel escolar y ha asumido el reto de construir el
concepto de Comunidad Educativa. Muchos de nosotros somos los protagonistas de los cambios que generaron nuestra Carta Constitucional,
la Ley 115 y el Plan Decenal al redefinir el sentido de la educación y de la escuela.
Dentro de estos cambios propuestos por la Constitución y las leyes, existe una categoría que me apasiona: el Proyecto de Comunidad
Educativa. Con él, dejábamos de llamarnos colegio o escuela, de ser simplemente institución educativa y empezábamos a movernos a través
de una serie de conceptos que, además, teníamos que construir: participación, descentralización, concertación, consenso, fueron entre otros,
algunos de los procesos que interrogaron nuestra experiencia de comunidad.” Pg. 31
“En el proceso de reconocernos como unidad, podemos empezar por el ejercicio de desarmar la palabra comunidad. En ella encontramos una
partícula que la inaugura y al tiempo expresa una idea determinante: común, lo que nos reúne, lo que nos convoca, el conjunto de criterios
que nos conecta y nos relaciona.
Un segundo ejercicio consiste en analizar cómo nos reconocen y qué nos encargan cuando nos nombran comunidad en los planes de
desarrollo.” Pg. 32
“Pero las cosas todavía fueron más adelante y apareció un tercer ejercicio además de la pedagogía y la gestión: La Convivencia. Como
concepto que nos planteó el reto de encontrar criterios para construir un modelo de participación democrática y un nuevo orden social.” Pg.
33
“Hay un cuarto ejercicio que surge al concebirnos como comunidad educativa: la gobernabilidad de la Escuela.” Pg. 34
Se habla de qué es una comunidad educativa, cual es el papel ante el entorno y el por qué de este término, además como se deben
gestionar los proyectos de mejoramiento y desarrollo para que pueda cumplir con su finalidad.
En: Vida de Maestro; Escuela y Comunidad: El Colegio de la Esquina. Bogotá: Instituto para la investigación Educativa y el Desarrollo
Pedagógico. 1999
11. Perspectiva disciplinaria:
12. Temporalidad:
13. Dimensiones Asociadas:
13.1. Relación con el entorno:
13.2. Organización Escolar:
13.3. Calidad de las Instituciones Educativas:
13.4. Dirección Escolar:
13.5. PEI
14. Relación entre calidad, dirección y organización:
15. Metodología:
16. Conclusiones:
El texto tiene una perspectiva comunitaria y democrática.
El texto es de 1999 y su concepción es aplicable a la actualidad.
La relación con el entorno se da en la medida en que la institución educativa adquiere su carácter de comunidad a partir de los cambios
dados por la nación y por los retos que ésta le ha impuesto a la escuela y su quehacer.
“Desde la perspectiva de Proyecto de Nación, el Plan de Desarrollo propone como reto para las comunidades educativas contribuir al
propósito nacional de formar un nuevo ciudadano, más productivo en lo económico, más solidario en los social, más participativo y tolerante
en los político, más respetuoso de los derechos humanos, más pacífico en la relación con sus semejantes, más consciente del valor de la
naturaleza integral y sociocultural, y por tanto orgulloso de ser colombiano.” Pg. 32
“La relación que se modifica en las comunidades educativas es la relación de la escuela con el entorno. Aparece la pregunta acerca de las
relaciones que tiene la escuela con el sector productivo. Como respuesta se puede pensar que es necesario traer a alguien vecino del sector
para sentarlo en el Consejo Directivo, pero resulta que la gran pregunta que hay en la base es: ¿Cómo se relaciona la escuela a través de las
personas que forma y a través de los servicios que presta con todo un entorno que empieza a conectar su PEI al Proyecto Educativo
Municipal, al Departamental y al Proyecto Nacional? Se sale de esas planeaciones encerradas en la escuela y se propone concertar
intersectorial e interdisciplinariamente con otros planes de desarrollo. La comunidad educativa tiene, entonces, el reto y el desafío de
convertirse en un polo de desarrollo social y de ser una estrategia y un factor de desarrollo dentro de la comunidad local y global.” Pg. 35
La estructura de la escuela se da en función de su concepción comunitaria, social, participativa.
“En ese nuevo marco, la escuela debe construir las formas de regular las relaciones fundamentales y se plantea la pregunta por el Otro, el
concepto de la interlocución, el problema de los criterios, de la auto-regulación, de la autoridad, del sentido y las acciones comunicativas.
Cuando la comunidad es quien define los criterios que van a ordenar las relaciones, el Manual de Convivencia, los semilleros de participación,
y las nuevas formas de gobiernos escolares son los mecanismos mediante los cuales la escuela empieza a preguntarse qué sentido va a tener
aquí y ahora la norma, la tradición y el poder. La categoría convivencia le abrió a la escuela el reto de empezar a trabajar de manera
intencionada, estricta e interdisciplinaria el problema del poder” Pg.33-34
“La comunidad que ha identificado los ideales de desarrollo y de cambio, se plantea el reto de la gestión desde la perspectiva de procesos y
proyectos con eficiencia, eficacia y calidad con rentabilidad económica y social.” Pg. 32-33
El texto no aborda este aspecto de la institución educativa.
El texto no aborda este aspecto de la institución educativa.
El texto no aborda este aspecto de la institución educativa.
El texto es la síntesis de una ponencia realizada por los autores en un seminario realizado del IDED (Instituto para la investigación educativa
y el Desarrollo Pedagógico) de la Alcaldía Mayor de Santa Fe de Bogotá en 1999.
“Todos los cambios que generó el Proyecto de Comunidad Educativa llamaron la atención a la ciencia, a la investigación y a los estudios de la
convivencia que se interesan hoy en investigar e identificar qué tenemos que aprender para convivir en los nuevos espacios escolares. La
escuela está siendo invadida por categorías de la investigación sobre convivencia democrática que aportan sentido a la transformación de las
prácticas en la cotidianidad escolar.” Pg. 36
“Este modelo de aprendizajes básicos para la convivencia social que trabajan hoy muchas escuelas, se complementa con otro que ha
adquirido también mucha vitalidad. Se trata de la propuesta de Adela Cortina en relación con la Ética de Mínimos y Máximos. La Ética de
Mínimos preocupada por problemas de justicia y la Ética de Máximos preocupada por el problema de la felicidad. La Ética de Mínimos se
convierte en una propuesta para construir manuales de convivencia, entendidos como el estado del acuerdo de una comunidad para
construir su orden social.
La Ética de Mínimos, los aprendizajes básicos de convivencia social, gobernabilidad y gestión de proyectos, son entonces, los nuevos retos
para la comunidad educativa.” Pg. 37
17. Comentarios del Analista:
Nota: Esta ficha fue elaborada a partir de la ficha analítica de calidad de instituciones educativas.
Ficha elaborada por: Jimena Jaime Trujillo
El texto plantea el panorama de la escuela como comunidad pero mostrando una nueva aproximación que se encuentra en los cambios que
se han dado en los diferentes planes Nacionales que nos conducen a esta nueva visión.
Este es un aspecto nuevo para la investigación que abre una nueva posibilidad y es el estudio de la Constitución, la Legislación y los
proyectos para la identidad de la institución educativa.
UNIVERSIDAD DE LA SABANA
ESPECIALIZACIÓN EN GERENCIA EDUCATIVA
HACIA UNA CONCEPTUALIZACIÓN DE INSTITUCION EDUCATIVA: UN ACERCAMIENTO
BIBLIOGRAFICO
FICHA ANALÍTICA
1. No. FACIE CE12
2. Categoría
3. Justificación de la categoría
4. Autor:
5. Título:
6. Fecha de publicación y editorial
7. Palabras Claves:
8. Descripción:
9. Fuentes:
10. Definición de Institución Educativa:
Cultura Escolar
ROMERO, María Eugenia; MONTAÑA, Francisco
Memoria: La Escuela, la Casa del Saber
Escuela- Comunidad – Familia
El texto es la síntesis de la ponencia de un seminario realizado por el instituto para la Investigación Educativa y el Desarrollo Pedagógico de
la Alcaldía Mayor de Bogotá.
Los educadores deben aprender de las experiencias que reciben del entorno con el fin de brindar a los estudiantes elementos para
relacionarse con este, la responsabilidad de convertirse en educador radica en el hecho de un aprendizaje continuo que permita convertir a la
escuela en el espacio de innovación, cuyo aprendizaje se irradie sobre todos los que la rodean: familia, comunidad, país, etc.
SABATER, Fernando. El Valor de Educar. 1999
FALS BORDA, Orlando. La investigación participativa. 1998
Se entiende la escuela desde diversos puntos de vista, soportándose en la conciencia de comunidad y de institución contextualizada en una
sociedad cultural específica.
“Este concepto puede mirarse desde diversas perspectivas: la sociológica, la antropológica y la pedagógica, entre otras; pero es importante
establecer unos límites a la escuela. Ya desde hace algún tiempo, a la escuela se le están asignando multiplicidad de funciones y
responsabilidades...” Pág. 94
“A la escuela se le ha pedido hacerse cargo de todo, se ha convertido en un espacio de afecto, un espacio de pensadores, un entorno con
multiplicidad de roles...” Pág.94
“Si bien se ha definido la escuela como la casa del saber, o como la Comunidad del Saber; recientemente Carlos Eduardo Vasco, junto con
otras persona, aportan una nueva concepción sobre cuál es la comunidad que convive. Piensan en una comunidad de saberes y una
comunidad que convive. La escuela debe ser mirada y analizada como una institución diferente a todas las demás instituciones de nuestra
sociedad; si es comunidad de saberes tiene que hablar del proceso de enseñanza aprendizaje, allí adquieren sentido el conocimiento, la
ciencia, la investigación. Empiezan a aparecer unos elementos característicos del espacio escolar-visto como una comunidad que convive-
que trae implícitas una serie de categorías muy interesantes, como por ejemplo, el problema de los pares, de los géneros, de las
generaciones, de las tradiciones y de las diferencias.” Pág. 96-97
“Es necesario recomendar que la escuela y por supuesto la universidad no pueden ser definidas como una familia; si estas instituciones
proceden a buscar elementos de este género nunca podrán reconocerse como institución y ni siquiera como comunidad.” Pág. 97
“Es esencial sin embargo, percibir la escuela como una comunidad en sí misma, no la ideal, porque allí hay unos códigos que permiten
interactuar, hay normas impuestas, construidas y creadas, otras aceptadas por la gente; en la escuela existen vínculos que atan alrededor de
esos organismos y hay algo que conmueve, que une, que llama, que hace llorar y que hace maldecir.” Pág. 99
En: Vida de maestro: Escuela y Comunidad. El Colegio de la Esquina. Bogotá: Instituto para la investigación educativa y el desarrollo
pedagógico. 1999.
Cultura Escolar: La construcción de los puentes entre la escuela y la sociedad.
11. Perspectiva disciplinaria:
12. Temporalidad:
13. Dimensiones Asociadas
13.1. Relación con el entorno:
13.2. Organización Escolar:
13.3. Calidad de las Instituciones Educativas:
13.4. Dirección Escolar:
13.5. PEI
14. Relación entre calidad, dirección y organización:
15. Metodología:
16. Conclusiones:
El texto tiene una perspectiva comunitaria.
El texto es de 1999 y su concepción es aplicable a la actualidad.
La escuela como ente comunitario se encuentra influenciada y debe responder a un entorno social y cultural que se le presenta.
“El hombre tiene que ser cultivado dentro de la cultura a la cual pertenece; un ser humano es una posibilidad que puede frustrarse y de
hecho se frustra y fracasa si no se le cultiva y se le alimenta.” Pág. 93
“La escuela no es un ente abstracto, es real y sólo es en relación con la comunidad, con un espacio geográfico con unas características
económicas, socio-políticas y culturales específicas.” Pág.94
“La noción de comunidad en sí, no se limita a aquel concepto de la comunidad externa a la escuela, al entorno; por ello es sugerente
preguntarse, ¿acaso ya, dentro de la institución educativa, dentro del aula de clase, dentro de los espacios como educadores, dentro de los
espacios que existen como delegados de curso se ha construido comunidad? En la dinámica social es necesario tener en cuenta esos núcleos:
la familia, la escuela, los grupos de alumnos y la comunidad del entorno.” Pág. 95
“La escuela está inscrita en una comunidad con una entidad territorial, donde sus habitantes poseen una representación del espacio que
ocupan; la escuela está construyendo un tejido social desde el conocimiento, de la tradición donde venimos y de lo que representamos.” Pág.
99
“Una percepción interesante al abordar los asuntos de la relación escuela-comunidad es la coordinación Inter.-institucional o intersectorial;
sin ella no existirían proyectos ni propuestas pedagógicas acordes a la realidad; allí hay un importante campo de acción para la escuela del
presente.” Pág. 100
El texto no aborda este aspecto de la institución educativa.
El texto no aborda este aspecto de la institución educativa.
El texto no aborda este aspecto de la institución educativa.
Este tema se aborda desde la funcionalidad que tiene este en la concepción de la escuela comunitaria.
“Al pensar en la escuela imaginada y posible-donde trabajan los educadores- la pregunta es ¿qué pasa con el Proyecto de Educación
Institucional, PEI? ¿Cuáles son los límites o la potencia de la escuela y su papel social? Allí se deben mirar los valores significativos de una
escuela con convivencia democrática, tener en cuenta lo que va a suceder con el problema del conocimiento y de las relaciones
interpersonales. ¿Qué tan poco se sabe acerca de las formas y estilos de comunicación dentro de la escuela y del sentido de pertenencia que
tenemos hacia ella, cómo funcionamos como grupo y cuál es nuestro proyecto político entendido como un espacio para el debate y la
autocrítica constructiva? Pág. 98
El texto no aborda este aspecto de la institución educativa.
El texto es la síntesis de una ponencia realizada por los autores en un seminario realizado del IDED (Instituto para la investigación educativa
y el Desarrollo Pedagógico) de la Alcaldía Mayor de Santa Fe de Bogotá en 1999.
“El concepto de escuela y comunidad permite entrar a considerar la comunidad escolar y sus relaciones con el entorno, con los padres, el
barrio, el pueblo, la ciudad, el país y en últimas, el planeta.” Pág. 91
“Esto quiere decir que no hay posibilidad de llegar a ser ciudadano si no se cultiva el niño a través de la educación como proyecto de
hombre.” Pág. 93
“La escuela puede servir de catalizador en la construcción de espacios para la democracia, especialmente para aquellos niños y jóvenes
procedentes de hogares violentos.” Pág. 98
“Nuestras escuelas alcanzaron un auge y alcanzaron unas alas de un surrealismo tal que las hizo perder el contacto con la realidad. La
responsabilidad y profesionalismo de los docentes es construir puentes entre la escuela y la sociedad.” Pág. 100
17. Comentarios del Analista:
Nota: Esta ficha fue elaborada a partir de la ficha analítica de calidad de instituciones educativas.
Ficha elaborada por: Jimena Jaime Trujillo
El texto es una aproximación a lo que la institución debe ser y requiere para la construcción comunitaria con el fin de que responda a ésta
desde todas las perspectivas, tanto educativas como sociales. Aunque no contempla todos los aspectos de la institución educativa, su
abordaje de la definición, la relación con el entorno, recomendaciones y conclusiones, son pertinentes para el objeto de la investigación que
se está realizando.
Por ser el resultado de una ponencia, sus referencias son pocas.
UNIVERSIDAD DE LA SABANA
ESPECIALIZACIÓN EN GERENCIA EDUCATIVA
HACIA UNA CONCEPTUALIZACIÓN DE INSTITUCION EDUCATIVA: UN ACERCAMIENTO
BIBLIOGRAFICO
FICHA ANALÍTICA
1. No. FACIE CE13
2. Categoría
3. Justificación de la categoría
4. Autor:
5. Fecha de Publicación y editorial
6. Título:
7. Palabras Claves:
8. Descripción:
9. Fuentes:
10. Definición de Institución Educativa:
GERSTNER JR., Louis V; SEMERAD, Roger; PHILIP DOYLE, Denis; JOHNSTON, William.
Reinventando la educación: Nuevas formas de gestión de las instituciones educativas.
Escuelas del Próximo Siglo - Estrategias y metas – Desarrollo del capital humano – Productividad – Liderazgo.
El libro trata sobre un programa que ya existe y está transformando algunas de las escuelas de Estados Unidos, “ESCUELAS DEL PRÓXIMO
SIGLO”, el cual ha impactado un conjunto de escuelas con un liderazgo extraordinario llamadas a la vida por actos de voluntad y
compromiso.
El programa no es la única respuesta a los problemas de las escuelas, hay muchas otras maneras de mejorarlas, pero si es una herramienta
que contribuye a hallar parte de la respuesta.
El libro está escrito para padres, educadores y administradores; para hombres y mujeres de empresa, para legisladores estaduales y
miembros de las juntas de educación e incluso para los alumnos. Es un libro para todos los que se interesan en la educación o buscan
soluciones e ideas aplicables en el nivel nacional y local.
No incluye bibliografía ni cita a otros autores en notas a pie de página. Se fundamenta en experiencias reales.
La escuela es la vida, no un ensayo general:
La escuela es un lugar amistoso y acogedor, pero también es un lugar al que “se va a trabajar”; la escuela es su “trabajo” y tienen que
realizarlo del mismo modo que los padres realizan el suyo, tanto en el hogar como en el empleo, a cambio de un salario. La escuela no es
un “campo de deportes” aunque a veces no resulte menos divertida; la escuela no tiene la función de cuidar bebes, aunque a veces sirva
de guardería. Es más que un lugar par socializar, aunque en ella los estudiantes se socializan adecuadamente, así como los trabajadores los
hacen en sus empleos. La escuela es un lugar para aprender, para trabajar con empeño y prepararse para el mundo de afuera. La escuela
no es algo separado de “el mundo real” o “la vida”; la escuela es el mundo real, la escuela es la vida. 175
Las escuelas deben ser organizaciones productivas, sin querer decir que son fabricas, ni siquiera empresas, pero se supone que se toma a
los niños cuando son pequeños y los convierten en algo que sin ellas no llegarían a ser. Y ese proceso absorbe tiempo y dinero. Las
escuelas tienen insumos y productos. La productividad se refiere a la relación entre ambos factores. P. 196 El tema de la productividad pocas
veces es tratado por educadores. Para la mayor parte de las personas la escuela es un lugar cálido y bien iluminado donde la productividad,
si acaso se piensa en ella, es un tema de Studio y no un compromiso activo. Pero las escuelas deben aprender a hacer mas con lo que
tienen, pro dos razones: 1. Es posible que esto establecimientos no puedan reclamar ya mas recursos de la sociedad. 2. Es posible que las
escuelas no puedan contar con más recursos de los que tiene ahora. Sin embargo está igualmente claro que nunca podrán pedir los
recursos que les gustaría tener a menos que demuestren a satisfacción de padres y contribuyentes, que son organizaciones productivas. El
Publico es generoso cuando esta satisfecho con lo que obtiene. P. 210
Barcelona, Editorial Paidos.1996
Cultura Escolar
Plantea las demandas y retos del nuevo siglo dentro de la institución educativa, especificando cuales deberían ser las características que
debería tener para el mejoramiento de la calidad de vida de la comunidad que la rodea.
11. Perspectiva disciplinaria:
12. Temporalidad:
13. Dimensiones Asociadas:
13.1. Relación con el entorno:
13.2. Organización Escolar:
13.3. Calidad de las Instituciones Educativas:
Innovación
Impreso en España, en 1996 y contextualizado en Estados Unidos plantea propuestas novedosas y actuales para las instituciones educativas
que quieren ser productivas en un mundo dinámico y cambiante. Aunque el punto de referencia es otro país, bien puede adaptarse a la
problemática del sistema educativo colombiano actual.
El contexto de cada niño y niña desempeña un papel fundamental en su aprendizaje:
Lo que los niños llevan consigo a la escuela, determina lo que pueden aprender. Y también determina que y como se enseña. Las escuelas
que no toman en cuenta las circunstancias de la vida de sus estudiantes no pueden llegar a ellos totalmente, pues lo que los niños llevan
desde el hogar varía mucho, de escuela a escuela, de niño a niño, de época a época. P.170
Las Escuelas del Próximo siglo proponen estrategias para conectarse con las familias para ayudarles a reforzar la educación de sus hijos:
Las escuelas deben formular y promulgar normas sobre la madurez para la escolaridad y permitir que los padres y la comunidad en general
las conozca, desde el cuidado de la salud prenatal hasta la práctica de leerles a los niños pequeños... 173
Proponen establecer asociaciones de padres y maestros, que proporcionen los espacios de discusión sobre cuestiones del desarrollo
intelectual y físico y la madurez para la escolaridad. Así como material impreso para los padres de familia y programas de extensión a la
comunidad.
Los padres tienen la responsabilidad de inculcar en los niños que la escuela es un espacio amistoso y acogedor, demostrándolo con su
participación activa en la vida escolar, uniéndose a las asociaciones de padres y maestros, trabajando vigorosamente como voluntarios,
hablando con el director y los maestros, presentes o futuros de sus hijos y comunicándose con los otros padres. P. 174
Las escuelas son las únicas instituciones de amplia base social donde sale a la luz todos los problemas de las clases sociales.
Las escuelas pueden reforzar a los padres y a la comunidad requiriendo que sus alumnos realicen servicios escolares y comunitarios. P. 189
Las Escuelas del Próximo Siglo trabajan con una visión descentralizada del poder y el control para cederlo a los líderes de cada escuela.
Busca educadores capaces de definir sus propias metas y realizar la visión de la escuela, con la autoridad y responsabilidad necesarias para
hacer su trabajo en el nivel individual y del establecimiento.
“Los distritos escolares deben encontrar modos de delegar más poder desde las oficinas centrales al campo de acción. Por eso se trabaja
con Juntas de educación: las cuales deben delegar de modo explícito las decisiones sobre el personal y el presupuesto en el director
ejecutivo (superintendente) que a su vez tiene que delegar autoridad en las escuelas.
Los directores deben tener las manos libres para poder pondera las mejores personas en cada puesto, y asignar según su leal saber y
entender los recursos de sus presupuestos.
La mayoría de las organizaciones toman decisiones conscientes acerca de las tareas que deben realizar ellas mismas y las que requerirán de
terceros. Los esquemas escolares deben hacer los mismo, concentrando sus esfuerzos en enseñar a los niños y contratando los otros
servicios que necesitan.”. P. 218
Así como la delegación de autoridad es una cara de la moneda, la otra cara es la obligación de rendir cuentas.
Se definen cinco factores determinantes del éxito y la calidad:
En prácticamente todas las escuelas exitosas del Próximo Siglo, los visitantes encontrarán cinco cosas:
• Un director dinámico y comunicativo, con gran libertad para conducir su escuela hacia una visión de excelencia educativa.
• Un conjunto riguroso de metas escolares, y un sistema para medir el progreso hacia ellas.
• Un cuerpo de docentes competentes, cuyo entusiasmo se multiplique con el empleo de muchos instrumentos y tecnologías
educacionales avanzadas.
• Estudiantes que son trabajadores: comprometidos, entusiastas y empeñosos.
• Un grupo comprometido de padres, respaldados por un vigoroso programa que los involucra en la escuela.
Sobre la base de la experiencia de las Escuelas del Próximo Siglo, se determinan siete estrategias que marcan un diferencial importante en la
calidad de estas escuelas con otras.
• Establecer metas claras y medir el progreso hacia ellas
• Encontrar líderes y asignarles responsabilidades.
• Encontrar empleados de talento, invertir en ellos y recompensarlos.
• Invertir para aumentar la productividad de la escuela.
• Crear nuevas relaciones entre las escuelas, los padres y las comunidades
• Comprometer a los estudiantes.
• Recompensar el éxito, penalizar el fracaso. .P. 66- 81
13.4. Dirección Escolar:
13.5. PEI
14. Relación entre calidad, dirección y organización:
15. Conclusiones:
Los cambios en la dirección escolar se deben producir desde los sistemas educativos nacionales:
“Los sistemas escolares estatales cuando toman la decisión de cambiar a un director suelen provocar grandes batallas emocionales,
personales y políticas. Los directores de escuelas muy pocas son removidos de sus puestos, si no existe una mala conducta grave, y muchos
permanecen durante años o décadas. Muchos dan por sentado que un director continuo en su puesto hasta jubilarse.
Aunque la estabilidad en el puesto es cómoda para los directores, no es buena para las escuelas ni para los niños. Las instituciones vitales
cambian regularmente a sus líderes. Este recambio institucionalizado en las posiciones de liderazgo tiene la intención de inyectar nuevas
ideas, nuevas relaciones y nueva técnicas en la organización. Los sistemas escolares deben adoptar la misma filosofía.” P. 216
Las Escuelas del Próximo Siglo busca líderes (directores) capaces de:
• Idear y articular una visión.
• Establecer una estrategia para hacerla realidad.
• Crear una red de personas que estén de acuerdo con la visión y puedan ayudar a realizarla.
• Motivar a esas personas (y a otras ajenas a la organización) para que trabajen con empeño en la realización de la visión. P. 107
Los Escuelas del Próximo Siglo con experiencias más exitosas en liderazgo, destacan las siguientes lecciones:
• Es esencial el respaldo fuera de la escuela: para que surjan líderes en las escuelas que típicamente han suprimido el liderazgo, por lo
general e necesita la acción de personas externas al establecimiento.
• El paso más importante del liderazgo es crear un equipo: los líderes escolares que fueron más capaces de generar cambio lo hicieron
inspirando a quienes los rodeaban para que compartieran sus ideas.
• Los líderes exitosos son buenos comunicadores y comercializadores: Una parte clave de la tarea de crear un equipo es la comunicación
constante. Los mejores líderes escolares son los que constantemente reiteran y fortifican su visión del éxito ante muchas audiencias.
• Muchos aportan, el director lidera: Sin una persona competente, solícita, comunicativa, y enérgica en el cargo de director, la tarea de la
reforma escolar es muy difícil.
• Los líderes se desempeñan mejor cuando están a cargo y son responsables por el desempeño de los estudiantes.
• Los líderes docentes son cruciales para el éxito escolar. P. 115 -119
El texto no se refiere específicamente al Proyecto Educativo Institucional, pero si hace referencia a varias características de este:
* El proceso de planificación... de metas y expectativas debe cotejarse con las normas internacionales y nacionales. Estas pautas deben
remitir a criterios (que permitan descripciones específicas de lo que los alumnos saben y del modo como se desempeñan en ciertas tareas) y
también a normas (que permiten la comparación con otras escuelas y estudiantes). P 222
El éxito de las escuelas esta claramente marcado por la dirección y organización de sus líderes:
“Toda Escuela del Próximo Siglo exitosa tiene por lo menos un líder efectivo. En realidad, el liderazgo fuerte es el rasgo que distingue a las
mejores de estas escuelas. En toda escuela que ha acrecentado dramáticamente el desempeño de los estudiantes, cambiado las actitudes de
estudiantes y educadores o instrumentado reformas radicales, hay un individuo visionario y empeñoso que muestra el camino”. P. 105
Si una organización quiere adaptarse y cambiar, conforme a los requerimientos de la sociedad moderna, se necesitan líderes capaces de
promover el cambio:
“Sin un líder capaz de articular una nueva misión, la organización e limita a prolongar el surco en la dirección de siempre, como una criatura
de hábitos. Sin un líder capaz de realizar y motivar a los otros para que apliquen una nueva estrategia, la organización seguirá sus modos
tradicionales de funcionamiento, o se atendrá a las agendas privadas de sus miembros o empleados. Sin líderes, la organización hará
mañana exactamente lo mismo que hizo hoy”. P. 106
Directores ganadores, escuelas ganadoras.
“En las Escuelas del Próximo Siglo existe una correlación casi perfecta entre la fuerza y las actitudes del director y el desempeño del
establecimiento. Cada vez mas, escoger escuelas ganadoras fue equivalente a escoger directores ganadores”. P. 118
Estas son las tareas asignadas para reinventar la educación y revitalizar las escuelas:
• Líderes de distritos escolares: Buscar grandes líderes para las escuelas públicas y delegar en ellos la responsabilidad de la dirección de
las escuelas, lo que incluye la autoridad para administrar el presupuesto y tomar personal.
• Legisladores estaduales y gobernadores: Eliminar la maleza de restricciones que enceguece los sistemas escolares, establecer normas
de desempeño y proveer más fondos a las escuelas de los distritos pobres.
• Legisladores y líderes federales: Asegurar el desarrollo de normas curriculares, proporcionar incentivos para la planificación local y crear
test para medir el desempeño de las escuelas. Reorientar los recursos que permitan a las escuelas pobres hacerse cargo de una amplia
gama de servicios para los niños.
• Maestros: Prepararse para hacerse cargo de sus propias escuelas, invirtiendo en sus propias capacidades para enseñar, cambiar y
liderar, y planificando sistemáticamente los cambios que desean presenciar en sus establecimientos.
• Escuelas de educación: En cooperación con las escuelas de administración empresarial: reformar la enseñanza destinada a los
docentes, concentrándose mas en aptitudes tales como la comunicación, el manejo gerencial y el empleo de tecnología.
• Empresas: Asesorar a las escuelas sobre lo que esperan que los estudiantes aprendan, ayudarlas a administrar con efectividad y
aportar personal y dinero para asistirlas en la realización de los cambios.
• Sindicatos docentes: Aceptar el desafío de ver al educador como un profesional, lo que supone negociar una flexibilidad mucho mayor
en las reglas para incorporarse a la escuela, diseñar sistemas de remuneración por mérito y recibir de buen grado la introducción de
tecnología.
• Padres y contribuyentes: Insistir en ser incluidos en los esfuerzos locales de planificación, pasar tiempo dentro de las escuelas,
respaldar las inversiones en escuelas para los hijos de otras persona, y hacer hincapié en normas altas y resultados medidos.
• Directores: Mediante la participación de todos los interesados, establecer una visión para la escuela, buscar los mejores educadores
que puedan encontrarse, y proporcionarles los instrumentos y la libertad que necesiten para hacer su trabajo; por sobre todo,
escuchar y comunicarse con los educadores, los padres y los estudiantes.
• Estudiantes: Captar el hecho de que son trabajadores. La escuela es la vida, no un ensayo general. P. 228-229
16. Metodología:
17. Comentarios del Analista:
Nota: Esta ficha fue elaborada a partir de la ficha analítica de calidad de instituciones educativas.
Elaborada por: Andrea Ochoa Hernández
La propuesta de los autores, basada en su experiencia con las Escuelas del Próximo Siglo, es innovadora y aporta elementos valiosos para
todas las instituciones educativas que quieren marcar la diferencia y crear un precedente en la educación.
No tiene bibliografía, sería importante remitirse a otros autores que como ellos han planteado propuestas novedosas en educación.
Aunque esta propuesta es dirigida a las escuelas en Estados Unidos, bien se puede aplicar en otros contextos.
No aplica para este texto.
UNIVERSIDAD DE LA SABANA
ESPECIALIZACIÓN EN GERENCIA EDUCATIVA
HACIA UNA CONCEPTUALIZACIÓN DE INSTITUCION EDUCATIVA: UN ACERCAMIENTO
BIBLIOGRAFICO
FICHA ANALÍTICA
1. No. FACIE CE14
2. Categoría
3. Justificación de la Categoría
4. Autor:
5. Fecha de publicación y editorial
6. Título:
7. Palabras Claves:
8. Descripción:
9. Fuentes:
10. Definición de Institución Educativa:
SOLVES, Hebe
La escuela, una utopía cotidiana
Escuela, niños, maestros, participación
Este libro hace una breve descripción sobre lo que el autor considera que es la escuela, haciendo una crítica y proponiendo a la vez algunas
definiciones que de pronto no han sido consideradas importantes, además que hace un relato de historias contadas por docentes de sus
experiencias dentro del aula y la escuela.
AVENDAÑO, Olivera. Una escuela diferente. La Habana: Pueblo y Educación, 1998.
ELSIE ROCKWELL, de Huellas. Vardas y Veredas: Una historia cotidiana de la escuela. México: Cuadernos de investigación educativa, 1982
GOLZMAN, Guillermo y otros. Atención, maestros trabajando. Buenos Aires: El Quirquincho, 1990
S. de E. de la MCBA. Para que sirve la escuela. 1990
FREYRE, Paulo y otros. Fazer escolar conhecendo a vida. 1987.
“La escuela es lo que vemos y también ese futuro imaginario” Pág. 13
“Lugar de aprendizaje, un orden que intenta entre trastos pedagógicos y cascotes administrativos, un diálogo entre maestros que se van y
jóvenes recién venidos” Pág. 13
“En la escuela, institución creada por los hombres para generalizar la transmisión de conocimiento científico y las normas y valores que
sustentan la organización social.
Es en la escuela donde el proceso educativo se concreta. La escuela es una realidad compleja que debe ser abordada en tanto conjunto de
relaciones y prácticas institucionalizadas dentro del cual el currículo oficial constituye sólo un nivel normativo. En ella interactúan tradiciones
holísticas, variaciones regionales, numerosas decisiones políticas, administrativas y burocráticas” Pág. 18
“La tarea fundamental de la escuela sigue siendo enseñanza, leer sin calificativos” Pág. 28
“La escuela entera es ayuda mutua, no podría hacer nada sin la ayuda de unos y otros” Pág. 34
“La escuela es tanto el saber y la ignorancia como el deseo de saber” Pág. 70
“La escuela protagoniza continuamente actos de confluencia y tensión entre discursos y es generadora de cultura”. Pág. 71
“La escuela inicia en el paso del juego al trabajo: puede ser el trabajo creador, voluntariamente asumido como sentido de la vida o un
trabajo esclavo. La escuela es también la oportunidad para cada uno de compartir el poder de un modo creador e insertarse en el juego
social con un mínimo de autonomía” Pág. 80.
“En la escuela se procesa información que inaugura una serie encadenada de aprendizajes y saberes y se busca la temporalidad, se supone
que los contenidos tanto actitudinales como procedimentales o conceptuales, construirán el universo simbólico del niño, un edificio que
pretendemos sólido básico, que el sujeto irá acrecentando a medida que se construya a sí misma y por sí mimo, en interacción con sus pares
y con los adultos” Pág. 81
Buenos Aires: PAIDOS Editores, 1996. 180 p.
Cultura Escolar
Cultura Escolar: Es lo que se vive en la institución educativa, plantea las normas, límites y sanciones no escritas que hacen que ésta
cumpla su función de enseñar y aprender y lo que hace que halla una transmisión y mejoramiento de conocimientos.
11. Perspectiva disciplinaria:
12. Temporalidad:
13. Dimensiones Asociadas:
13.1. Relación con el entorno:
13.2. Organización Escolar:
13.3. Calidad de las Instituciones Educativas:
13.4. Dirección Escolar:
13.5. PEI
14. Relación entre calidad, dirección y organización:
Es una perspectiva comunitaria y participativa, ya que la idea es que se eduque en la escuela a partir de la comunidad y para la comunidad
haciendo parte integral para el crecimiento mutuo.
Hace referencia a la época en la que fue escrito el libro, ya que solamente se rige por las experiencias de los educadores, es decir que se
ubica en 1993 hasta 1996, también a la década de los setenta.
“La escuela crea cultura cuando da forma a la representación de sí de una comunidad determinada, que de otro modo no podría ser dicha,
permanecería en la negación y la anonimía o anularía su identidad enajenándose en la cultura de las masas”, Pág. 98
El autor habla de la escuela en relación con el entorno cuando dice que hay que realizar actividades para que la comunidad se integre y
forme parte del proceso de enseñanza desde otros espacios además de las aulas de clase. Estas actividades permiten la integración
voluntaria de la comunidad, entidades y personas.
Además de la relación que se debe tener con los padres para que éstos siempre estén enterados de los procesos de enseñanza de sus hijos
dentro de la escuela y para esto se hacen necesarios los medios de comunicación, ya sea escrita u oral.
“La integración de la comunidad es un objetivo importante de nuestra tarea” Pág. 104.
El libro habla además de que es la familia la primera formadora de los chicos y por esto Edgardo Maggi a quien cita dice “Es muy importante
que los padres sepan qué hacen los chicos en la escuela y por qué lo hacen, ya que ésta es una de las formas de integrarlos en la tarea
escolar, de que no la sientan distante y ajena.” Pág. 45
El libro no propone una estructura organizacional como tal pero si hace referencia a varios estamentos que son necesarios dentro de la
escuela para que ésta funcione correctamente y en donde toda la comunidad esté involucrada en las tomas de decisiones.
“El consejo de grado es una instancia para que los estudiantes participen de la vida de la escuela, es decir en los procesos democráticos cuya
función es formar al ciudadano creativamente participativo. Enseñar a participar en enseñar a vivir en democracia.” Pág. 128-129
“Se debe crear en la escuela una estructura en la cual el docente, los padres y toda la comunidad tengan un grado de participación prescrita
en la vida cotidiana escolar desde el rol que a cada uno le toque desempeñar.” Pág. 131
El autor también describe un modelo de estructura que hay en Buenos Aires en donde habla de Equipos de dirección, centros de estudiantes
y consejos de convivencia, coordinador, docentes, directivos, padres y representantes de la comunidad.
El libro no hace referencia a este ítem.
Al hablar de dirección escolar se refiere específicamente al equipo de dirección el cuál debe fijarse una meta y lograr que los educadores
funcionen como equipo de trabajo. Es función del directivo crear espacios de participación de sus educadores, delegar funciones.
En cabeza del director y el equipo directivo está el correcto funcionamiento de la escuela, ya que son éstos los directamente responsables del
cumplimiento de las metas y objetivos que entre toda la comunidad construyeron.
El libro se refiere al PEI como proyecto educativo institucional participativo, pero no hace ninguna definición sobre éste.
No es explícito el tema en el libro, pero se puede inferir que la organización está compuesta por unos estamentos que deben ser
significativos y que dependen totalmente de un buen direccionamiento y estrategias necesarias para llegar a la calidad de la escuela, a través
de procesos de enseñanza y capacitación hacia los docentes y por medio de la realización de actividades que permitan integrar a la
comunidad dentro de ésta, favoreciendo así el crecimiento integral del estudiante y lograr una escuela de calidad y participativa.
“La escuela creará en su propio espacio una cultura escolar; muy distinta de la que se práctica afuera. Una cultura de participación que
establezca reglas internas propias, límites y sanciones, todos valores que eventualmente podrían cambiarse, enriquecer, caducar, pero que
no pierden el carácter experimental e iniciativo y constituyen una suerte de juego serio donde coinciden chicos y grandes: la escena del
aprendizaje. Por otro lado, brinda una serie de desafíos, pruebas y experiencias irreversibles que ejercen una fuerza real.” Pág. 83
“Llevar la vida a la escuela para enseñar y aprender que la vida es una escuela permanentemente, romper el hábito de quejarse y no hacer
nada, aprender a expandir y perfeccionar el amor por los demás y por uno mismo, son objetivos que exigen un trabajo sistemático en los
ámbitos educativos” Pág. 103.
15. Metodología:
16. Conclusiones:
17. Comentarios del Analista:
Nota: Esta ficha fue elaborada a partir de la ficha analítica de calidad de instituciones educativas.
Elaborada por: Adriana Rocío Vargas
Este libro es una investigación por parte de docentes de Buenos Aires en varios contextos y diferentes escuelas (públicas y privadas,
individuales e institucionales, formales e informales), están escritas en forma de relato que expresan los orígenes y prácticas de cada uno de
ellos.
El libro es un desacuerdo sobre las cosas que suceden dentro de la escuela, en donde se propone en sí un modelo participativo, en el cual los
padres de familia no sean de puertas para afuera, además que se deben cambiar los modelos verticales y autoritaristas “direcciones de
puertas cerradas” Pág. 157.
El autor reflexiona sobre el papel del docente que debe dejar de ser autoritario e invitar a la participación de la comunidad en los procesos de
enseñanza-aprendizaje de la escuela.
Se hace insistencia en las formas organizativas de participación, que propone un equipo directivo, coordinando, un grupo de trabajadores
educadores, quienes a su vez coordinan a grupos de chicos pensantes, cuestionadotes, creativos, etc., y con padres pertenecientes a una
comunidad comprometida y participativa.
Se concluye proponiendo una serie de aspectos que ayudarían a la mejora de la escuela, haciéndola más participativa:
• “Ser más conciente de la complejidad de desarrollar propuestas participativas, en una sociedad que no es participativa y en un
sistema educativo planteado verticalmente.
• Tener en cuenta que padres y docentes carecemos de historia personal, de participación real a nivel social.
• Evitar que las urgencias de los tiempos políticos se impongan sobre los tiempos educativos. Muchas veces se intentan generalizar
una propuesta en lugar de pilotearla en terrenos fértiles, para ampliarla después. En la mayoría de los casos, y aunque las
iniciativas son válidas, comienzan a morir mientras están naciendo.
Partiendo de la escuela y el docente real que llevarán adelante la propuesta, y generar caminos de elaboración e implementación
consensuada. Ideas teóricamente claras y con fundamentos coherentes son dejadas de lado por los maestros, cuando aparecen de manera
vertical en la escuela. Por otra parte y como mecanismo de defensa, ante una historia que jamás los tuvo en cuenta, los docentes desconfían
de las innovaciones educativas.
En conclusión el libro es una propuesta pedagógica que consiste simplemente en educar para el respeto, la solidaridad, el compromiso, la
participación, la honestidad, el amor social, la cual supera el marco de la propuesta política de un gobierno o partido político. Implica la
formación de valores, actitudes para una concepción del hombre y un ideal de vida.” Pág. 158-159
Al autor le hizo falta enfatizar sobre la importancia de la calidad de la escuela y el PEI para mejorarla y partiendo de éstos cambiar las
oncepciones, ya que es el PEI la carta de navegación y se puede decir lo más importante para el correcto funcionamiento de una institución.
l libro es pertinente para la investigación ya que es otro tipo de crítica hacia la escuela y desde diferentes puntos de vista.
UNIVERSIDAD DE LA SABANA
ESPECIALIZACIÓN EN GERENCIA EDUCATIVA
HACIA UNA CONCEPTUALIZACIÓN DE INSTITUCION EDUCATIVA: UN ACERCAMIENTO
BIBLIOGRAFICO
FICHA ANALÍTICA
1. No. FACIE CE15
2. Categoría
3. Justificación de la categoría
4. Autor:
5. Fecha de Publicación y editorial
6. Título:
7. Palabras Claves:
8. Descripción:
9. Fuentes:
10. Definición de Institución Educativa:
Administración y desarrollo de comunidades educativas. Hacia un nuevo paradigma de organización escolar
Autonomía- participación- descentralización- gestión- eficiencia.
En tanto se advierte que la acción educativa misma es producción de sentido, se ha definido una Comunidad Educativa como una entidad
social, con sentido de pertenencia, capaz de formular participativamente propósitos relacionados con el desarrollo de sujetos, es decir,
con la apropiación critica y la transformación de los códigos de la cultura; con el fin de alcanzar el mejoramiento de la calidad en la vida.
Al contrario, la pedagogía postmoderna se interesa por ver como se negocian las ideologías inherentes a distintas narrativas, como se
construye el conocimiento, como se inscribe el poder en y entre grupos diferentes; se concibe la escuela como un lugar de interpretación,
negociación y de resistencia, en el que se luchar por establecer la democracia; la pedagogía adquiere compromiso político y se une a los
aspectos mas progresivos de la modernidad.
CARR, W La calidad de la enseñanza e investigación social. 1993.
CASTORIADIS, C. ¿Vía sin salida? 1994.
COLL, C y MARTIN, E. Aprendiendo de la experiencia. 1990.
ELKANA, Y. La ciencia como sistema cultural: una aproximación antropológica. 1983.
HANUSSHEK, E. La economía de lo educativo: Producción y eficiencia en escuelas públicas. 1986.
HERNANDEZ, C. A., MOCKUS, A., GRANES, J., CHARUM, J. y CASTRO, M.C Lenguaje, voluntad de saber y calidad de la educación.
1987.
HERRERA, M. y LOPEZ, M Conceptualización y metodología para la gestión de instituciones escolares a nivel local. El Proyecto de
plantel, características, fases, herramientas.1993.
PIAGET, J. Génesis y estructura en psicología. 1975.
VASQUEZ, E. Más allá del modelo. 1976.
VYGOTSKI, L. Del desarrollo de los procesos psicológicos superiores 1989.
Se ha definido una Comunidad Educativa como una entidad social, con sentido de pertenencia, capaz de formular participativamente
propósitos relacionados con el desarrollo de sujetos, es decir, con la apropiación critica y la transformación de los códigos de la cultura;
con el fin de alcanzar el mejoramiento de la calidad en la vida.
http://en.scientificcommons.org/carlos_ordóñez_pachón. 1995
CULTURA ESCOLAR: Este libro invita a la educación para el siglo XXI. Hace una llamado para que se trabaje la pedagogía social teniendo
en cuenta la multiculturalidad y esta acorde con la educación en el mundo globalizado.
CULTURA ESCOLAR
ORDOÑEZ PACHÓN, Carlos
11. Perspectiva disciplinaria:
12. Temporalidad:
13. Dimensiones Asociadas:
13.1. Relación con el entorno:
13.2. Organización Escolar:
13.3. Calidad de las Instituciones Educativas:
13.4. Dirección Escolar:
13.5. PEI
Este libro apunto como su carátula lo indica hacia un nuevo paradigma de organización escolar. Evoca la reflexión de Castoriadis (1994),
entre dos significaciones imaginarias, ubicadas en la edad media: ”la autonomía”, como animadora de los movimientos emancipadores y
democráticos y “la expansión ilimitada del dominio racional” como fundamento de la institución del capitalismo.
Este libro esta escrito a finales del siglo XX (1995), aplica a la época actual aunque hace referencia a filósofos y psicólogos antiguos.
La noción de realidad humana: “este autor plantea que, de acuerdo con las perspectivas de Haidegger, el ser no es lo que esta:
es lo que deviene y tiene una historia, una “permanencia” a través de la multiplicidad que constituye los cuadros y la posibilidad
de nuestra experiencia.” Pg 59
La noción de cultura y de desarrollo humano: “se afirma que el mundo del hombre visto genéricamente es lo que el se
representa como su mundo y que dicha representación, a la que llamaremos cultura es el escenario en el que se desenvuelve la
existencia humana. La participación del individuo en los procesos de significación del grupo social que lo cría, le permiten
ubicarse en la red de significantes ya existen y ser miembro de una comunidad” Pg 63, 64.
El conocimiento científico: “la elección del objeto del conocimiento es determinada por la evaluación social. Por eso también el
enunciado científico es organizado por la evaluación social en todos estadios del devenir del trabajo científico.” Pg 73 “ por esto,
se plantea que el hecho de que en la modernidad se haya subrayado la oposición entre conocimiento científico y saber narrativo,
y que se haya llegado a la valoración exclusiva del primero” Pg 74
La evaluación de la educación: “ según lo dicho es claro que como, en Colombia, se ha de exigir que la educación se juzgue no
solo en relación con los indicadores y dimisiones de análisis propios de la dinámica interna del sistema, sino también con las
realidades sociales históricas especificas de distintos grupos humanos que han significado su “realidad” de diversas maneras;
por esto, si se quiere seguir utilizando este vocablo, se habrá de hablar de “calidades” mas que de “calidad” ; resultando como
método de evaluación mucho mas pertinente una enfoque que permita hacer un seguimiento de la adecuación entre las
propuestas educativas y de la “realidad” de la región, en lugar de adoptar una mirada dogmática que establezca los parámetros
de juicio de los resultados desde una verdad externa” Pg 81.
El desarrollo de comunidades educativas: “la ley general de educación insiste en que el actor básico encargado de las prestación del
servicio educativo es la comunidad educativa; afirma que ella esta conformada por estudiantes, educadores, padres de familia, o
acudientes de los estudiantes egresados, directivos, directivos docentes y administradores escolares. (Art. 60), todos ellos según su
competencia, participaran en el diseño, y ejecución del proyecto educativo institucional” Pg84
“se aclara que, para que de una organización educativa se pueda decir que es “democrática”, habrá de demostrarse que ella, tal como
lo explica Scianna en la entrevista publicada por Vattino (1989), es una organización social fundada en el dialogo en la continuidad
establecida mediante el dialogo entre intereses, opiniones, vivencias inmediatas diversas; que en ella la democracia no es solo un
método sino que se asume como el valor básico. Entonces, los procesos de producción de sentido en las sociedades democráticas,
consistirán en la atribución, de velación critica y construcción de propósitos para la acción humana y, por tanto, en la selección de
cursos de acción, según consideraciones valorativas, que tampoco se consideran definitivas sino sujetas a discusión, quedando como
valor único el respeto por la multiplicidad de perspectivas” Pg 86-87
“vale la pena destacar que, asociados a esta noción de calidad de la educaron, en cuyo fundamento se haya una imagen de saber, se
han configurado dispositivos de control, de ejercicio del poder que posibilita la enunciación de las propuestas de participación, des
descentralización y de autonomía. Tal es el caso de los sistemas de evaluación de la calidad de la educación establecidos en los países
Latinoamericanos” 39-40
Así, la gestión constituye una concepción abarcadora del control de la organización; por un lado, un conjunto de practicas que afecta
a gestores y dirigidos, permitiendo a quienes se apropian de sus discurso reclamar para si determinados tipos de dominio “dirección
de la organización y adopción de decisiones”, y, por otro lado un conjunto de procedimientos que convierte a los demás “los
subordinados” en objetos de ese discurso y receptores de los procedimientos” Pg 45
“Se propone que se trabaje en Colombia por el mejoramiento de la calidad de la educación, mediante la elaboración de proyectos,
estrategia con la que se responsabiliza a los establecimientos educativos para crear modelos pedagógicos y administrativos
alternativos. De acuerdo con esta situación la Ley 115 de 1994 ordena elabora proyectos educativos institucional es en los cuales se
especifiquen entre otros aspectos, los principios y fines del establecimiento, los recursos docentes y didácticos disponibles y
necesarios, la estrategia pedagógica, el reglamento para docentes y estudiantes y el sistema de gestión, todo ella encaminado a
cumplir con las disposiciones de la presente Ley y sus reglamentos (Art. 73)” Pg 27
14. Metodología
15. Relación entre calidad, dirección y organización:
16. Conclusiones:
17. Comentarios del analista
Nota: Esta ficha fue elaborada a partir de la ficha analítica de calidad de instituciones educativas.
Elaborada por: MARTHA HELENA ESTRADA
En esta categoría el libro recoge esta relación en la dimensión asociada de la evaluación de la educación: “ según lo dicho es claro que
como, en Colombia, se ha de exigir que la educación se juzgue no solo en relación con los indicadores y dimisiones de análisis propios
de la dinámica interna del sistema, sino también con las realidades sociales históricas especificas de distintos grupos humanos que
han significado su “realidad” de diversas maneras; por esto, si se quiere seguir utilizando este vocablo, se habrá de hablar de
“calidades” mas que de “calidad” ; resultando como método de evaluación mucho mas pertinente una enfoque que permita hacer un
seguimiento de la adecuación entre las propuestas educativas y de la “realidad” de la región, en lugar de adoptar una mirada
dogmática que establezca los parámetros de juicio de los resultados desde una verdad externa” Pg 81.
“Se plantea que el discurso postmoderno pude asumirse como fundamento para poner de moda un lenguaje de ética y política
que permita superar la violencia y los regímenes discursivos que mantiene el mito de la inevitabilidad de los privilegios
económicos y el ejercicio centralizado de la dominación.”
“En el terreno pedagógico el movimiento de critica postmoderno permite apreciar que el conocimiento, tal como se asume en las
escuelas modernas, apoya los juegos de verdad desarrollados en los centros de dominio y permite regular la diferencias
mediante divisiones del trabajo social y cultural”
“La pedagogía adquiere compromisos políticos y se une a los aspectos mas progresivos de la modernidad”.
“En términos específicos, la propuesta pedagógica postmoderna busca nuevas formas de alfabetización, contribuye a concebir nuevas
formas de producción de conocimiento en contexto del surtimiento de los medios de comunicación electrónicos y ayuda a teorizar de
una forma diferente el significado del trabajo, asumiendo en general la indeterminación como la guía principal para entender la
economía y la identidad en condiciones de descentramiento cultural.” Pg89-90-91
Este libro invita a la educación para el siglo XXI. Hace una llamado para que se trabaje la pedagogía social teniendo en cuenta la
multiculturalidad y esta acorde con la educación en el mundo globalizado. Hace alusión en profundidad a:
“pueden resultar pertinentes las categorías de análisis de las organizaciones entendidas como redes. Este enfoque insiste en que las
organizaciones son totalidades cuyo recurso principal consiste en la capacidad creativa de sus miembros; con lugar para sus intereses
comunes y los de cada uno sus integrantes; con partes conectadas de una forma sensible que les permite trabajar juntas sin caer en
la jerarquización propia de la burocracia; con múltiples lideres; incluidas en totalidades mayores; y relacionadas con su medio, ante el
cual existen limites borrosos, llenos de poros, y que es percibido como lo hace una mosca a través de sus ojos, construyendo
imágenes a partir de la integración de múltiples perspectivas” Pg 88
El artículo no hace parte una investigación.
UNIVERSIDAD DE LA SABANA
ESPECIALIZACIÓN EN GERENCIA EDUCATIVA
HACIA UNA CONCEPTUALIZACIÓN DE INSTITUCION EDUCATIVA: UN ACERCAMIENTO
BIBLIOGRAFICO
FICHA ANALÍTICA
1. No. FACIE CE16
2. Categoría:
3. Justificación de la categoría
4. Autor:
5. Fecha de Publicación y editorial
6. Título:
7. Palabras Claves:
8. Descripción:
9. Fuentes:
10. Definición de Institución Educativa:
Rockwell, Elsie.
La Escuela Cotidiana.
Consenso, participación, tradiciones históricas, estructura: organización, reglas y normas, comunicación.
Se realiza una investigación de tipo cualitativo, recopilando las experiencias escolares y brindando un panorama global de la diversidad y la
historicidad en ese país.
No se concibe la escuela y la comunidad como entes separados. Los nexos por los cuales están relacionadas la vida escolar y la local son
históricos y cotidianos. Pág. 87. La vida de cada escuela se define en el contexto de los conflictos entre intereses y de los procesos en
desarrollo en cada lugar. En estos se hacen y deshacen alianzas, se articulan o no los diversos intereses, siempre en relación con situaciones
y procesos concretos. Pág. 87.
Describe la institución educativa, desde la influencia de varios actores y las diferentes actividades que realizan las personas inmersas en ella,
como son los docentes. Destaca la organización escolar y la cotidianidad en el aula de clases, en donde actúan los maestros, pero también
los padres y los mismos estudiantes que le dan vida a la escuela.
ROSENTHAL Y JACOBSON, Pygmalión en la escuela. Expectativas del maestro y desarrollo intelectual del alumno. 1969
LÓPEZ ÁSALE Y NEUMANN, Prisión Abierta: Una experiencia penológica. 1984.
PHILIPS, Susan. Participant structures and communicative competente: warm spring indian children in community and in classroom. 1972.
PARADISE, Ruth, La socialización para la autonomía en un contexto interaccional en Mazahua. 1990
BERTELY. Adaptaciones escolares en una comunidad Mazahua, investigación etnográfica en educación. 1992.
AGUILAR, Citlali. El trabajo de los maestros, una construcción cotidiana, 1991.
WALLER, ¿Qué obtiene el maestro de su experiencia?. 1967
SANDOVAL, Etelvina, Los maestros y su sindicato: relaciones y procesos cotidianos. 1985.
- El contenido de la experiencia escolar subyace en las formas de transmitir el conocimiento, en la organización misma de las actividades de
enseñanza y en las relaciones institucionales que sustentan el proceso escolar. Pág. 13.
- Es una institución que define los usos y saberes a los cuales tiene acceso los maestros y es quien limita sus posibilidades de conocer otros
ámbitos y procesos de trabajo. Pág. 16
- Es sobre todo en la escuela, en donde se intenta ordenar el proceso de aprendizaje mediante la enseñanza. Pág. 43. El maestro en cuanto
conocedor, proporciona a los alumnos apoyos a los aprendizajes, que difícilmente tendrían si no fuera por la escuela. Pág. 44.
México, 1995. Fondo de cultura Económica.
Cultura Escolar
Cultura Escolar: Vivencias de la escuela a través de la historia y su evolución, así como evidenciar que está encargada de transmitir valores
o hábitos y que se construye socialmente por medio de elementos culturales e ideológicos.
11. Perspectiva disciplinaria:
12.Temporalidad:
13. Dimensiones Asociadas:
13.1. Relación con el entorno:
13.2. Organización Escolar:
Investigación etnográfica, en donde se ve la escuela como la institución en constante conflicto, y compuesta por diferentes actores que le
dan vida.
- Conocer esa experiencia, implica abordar el proceso escolar como un conjunto de relaciones y prácticas institucionalizadas históricamente,
dentro de la cual el currículum oficial constituye el nivel formativo... Lo que conforma finalmente dicho proceso es una trama compleja en las
que interactúan, tradiciones históricas, variaciones regionales, numerosas decisiones políticas, administrativas y burocráticas, consecuencias
imprevistas de la planeación técnica e interpretaciones particulares que hacen maestros y alumnos de los materiales en torno a los cuales se
organiza la enseñanza... Las políticas gubernamentales y la s normas educativas, influyen en el proceso, pero no lo determinan en su
conjunto. La realidad escolar resultante no es resistente al cambio. Pág. 14
- Las escuelas Mexicanas tienden a reproducir ciertos contenidos ideológicos recurrentes en las educaciones ordenadas por las burguesías
históricas, como son la división entre el trabajo manual y el intelectual. Pág. 17.
- Las escuelas reflejan tradiciones de muchas épocas de la evolución educativa del país. Muestran consecuencias de diferentes
ordenamientos institucionales, dada la coexistencia de sistemas federales, estatales y particulares. Pág. 18.
- Conocer esa experiencia, implica abordar el proceso escolar como un conjunto de relaciones y prácticas institucionalizadas históricamente,
dentro de la cual el currículum oficial constituye el nivel formativo... Lo que conforma finalmente dicho proceso es una trama compleja en
las que interactúan, tradiciones históricas, variaciones regionales, numerosas decisiones políticas, administrativas y burocráticas,
consecuencias imprevistas de la planeación técnica e interpretaciones particulares que hacen maestros y alumnos de los materiales en
torno a los cuales se organiza la enseñanza... Las políticas gubernamentales y la s normas educativas, influyen en el proceso, pero no lo
determinan en su conjunto. La realidad escolar resultante no es resistente al cambio. Pág. 14
- Como institución, la escuela es permeable a otras instancias sociales. En la escuela se observan pautas culturales de diferenciación social.
Encuentran también lugar diversas concepciones y prácticas locales, correspondientes a historias particulares, lo cual explica parte de la
variación de los contenidos de una escuela a otra.
- El contexto social y político impone límites y a la vez abre posibilidades de influir en las escuelas y de orientar direcciones o modificaciones
futuras.
- En la realidad escolar se encuentran presentes formas de relación construidas por diferentes sujetos, tradiciones docentes, historias locales,
Las escuelas contaban con dos fuentes para resolver sus necesidades: los padres de familia y los maestros. Por lo tanto su relación con la
comunidad resultaba insoslayable. Pág. 125. lectivas e individuales, condiciones laborales concretas, mecanismos de control administrativos
y políticos. Pág. 92.
- Cada escuela debería legitimarse ante sus supervisores, que representaba la instancia inmediata superior a la escuela en la jerarquía
administrativa, y el vínculo con el sistema educativo nacional. Formalmente la supervisión ha teniendo tareas de evaluación, vigilancia
técnico-administrativa y funciones de control político. Pág. 137.
Varias características propias del sistema educativo influyen en la actividad escolar cotidiana. Los usos del tiempo y del espacio, muestran la
estructuración de la institución escolar. Existen reglas, que se utilizan para agrupar a los sujetos y normar su participación. Se establecen
formas de comunicarse que tienden a regular la interacción entre maestros y alumnos. Las pautas, relaciones y costumbres características de
la escuela se proyectan hacia el entorno social inmediato, ampliando así el ámbito formativo de la institución hacia los contextos de la familia,
trabajo y vida civil. Pág. 20
La estructura escolar comunica a la población parámetros de clasificación no necesariamente coincidentes con la capacidad de aprender,
pero que así le son presentados. Sobre la base de edad, trabajo, lugar de residencia, presencia del padre e incluso color de la piel, los niños
son seleccionados para determinado turno, escuela, grupo o fila. Pág. 21.
La interacción en la escuela se organiza mediante lo que se ha llamado estructuras de participación. El docente inicia, dirige, controla,
comenta, da turnos: a la vez exige, aprueba o desaprueba la respuesta de los alumnos.
En el salón de clase también existen otras estructuras de participación. La más notable es la que se construye entre los alumnos mismos,
convirtiendo la actividad académica en algo social y colectivo, más que individual.
Las relaciones sociales que se dan fuera del salón de clase y la estructura burocrática que ordena el trabajo docente desalientan la búsqueda
de formas alternativas de relación entre estudiantes y maestros. Pág. 25.
- La escuela también se distingue de otros contextos sociales. Tiene características específicas. La institución escolar se concibe a sí misma y
se presenta como trasmisora de valores o hábitos superiores a los vigentes en la sociedad circundante. Su función tradicional ha sido formar
ciudadanos para una sociedad futura. En ella perduran y coexisten los contenidos valorativos de épocas pasadas, se reproducen gustos
literarios y artísticos de otros tiempos y se está en contacto con un patrimonio social genérico. Pág. 46
- Se concibe a la escuela como una institución que se construye social e históricamente. Es decir en las prácticas cotidianas se materializan
fragmentos de diferentes proyectos estatales y sociales que se han originado en distintos momentos históricos. La construcción social de la
escuela comprende la heterogeneidad de elementos culturales e ideológicos de los sujetos y de los grupos sociales implicados en la vida
escolar diaria.
- La vida de cada escuela se define en el contexto de los conflictos entre intereses y de los procesos en desarrollo en cada lugar. En estos se
hacen y deshacen alianzas, se articulan o no los diversos intereses, siempre en relación con situaciones y procesos concretos. Pág. 87.
- La escuela constituye una compleja trama en permanente construcción, frente a la cual la abstracta voluntad estatal puede ser absorbida o
ignorada. Ezpeleta, 1985. Pág. 92.
- Construcción cotidiana de la escuela, a través de la influencia de diferentes actores. Pág. 120
13.3. Calidad de las Instituciones Educativas:
13.4. Dirección Escolar:
13.5. PEI
14. Relación entre calidad, dirección y organización:
No se menciona como tal este tema.
El director es quien representa la normatividad de la escuela. Acata y transmite disposiciones oficiales que son una versión de las políticas
educativas mediadas por múltiples niveles burocráticos. Pág. 26
El proceso mediante el cual se construyen los acuerdos locales para la operación escolar, donde entran en juego intereses a veces opuestos,
es dinámico, conflictivo, cambiante. Son las relaciones históricas, personales y sociales de los sujetos involucrados y del contexto en el que se
desarrollan, las que determinaran la dirección del proceso en cada momento y lugar. Pág. 86.
El hecho de resolver los problemas encontraba una expresión en su organización interna; institucionalmente a los directores les correspondía
armar y poner en práctica dicha organización. Los directores recurrían a los conocimientos que al respecto se habían apropiado durante su
experiencia laboral... Así mismo los directores, en su desempeño expresaban sus propias expectativas, intereses y concepciones laborales.
Todos estos elementos entraban en juego en la decisión del sentido y la jerarquía de las actividades necesarias en cada escuela. Los
directores asuntan la organización escolar, sin embargo, sus decisiones eran moduladas por las negociaciones que sostenían con los
maestros. Pág. 125.
Los directores, eran quienes ejercían la representación de las cuela en la relación con la comunidad y con la supervisión. Sin embargo las
exigencias, comprendían necesariamente el trabajo de los maestros. Pág. 135
No se menciona este tema.
El hecho de resolver los problemas encontraba una expresión en su organización interna; institucionalmente a los directores les correspondía
armar y poner en práctica dicha organización. Los directores asuntan la organización escolar, sin embargo, sus decisiones eran moduladas
por las negociaciones que sostenían con los maestros. Pág. 125: relación entre dirección y organización.
Implícitamente esta relacionada la organización con la calidad, siendo directamente proporcionales.
El contexto institucional entrena a los maestros en determinadas formas de hablar. Lo que va creando una cultura dentro de la institución
.Existe una tendencia hacia la ritualización de la interacción entre adultos y niños. Los rituales son necesarios para organizar el encuentro
diario. Se establecen procedimientos recurrentes y se repiten actividades cuyas instrucciones son siempre las mismas. De esta manera se
facilita la organización del grupo y se retoman los consensos sobre como proceder durante el día. Las rutinas marcan límites. Aprender en la
escuela a menudo significa aprender a usar los elementos que ahí se encuentran, es decir aprender procedimientos. Los estudiantes deben
aprender a usar de cierta manera el lenguaje y a aplicar reglas implícitas para poder formular frases aceptables de participación. Pág. 38
Tanto maestros como alumnos organizan los elementos transmitidos en la escuela a partir de esquemas y concepciones que ellos mismos
han elaborado... Pág. 45
Los procesos que sustentan la vida diaria escolar se definen por las prácticas de todos los sujetos que participan en ella.
El proceso mediante el cual se construyen los acuerdos locales para la operación escolar, donde entran en juego intereses a veces
propuestos es dinámico, conflictivo, cambiante. Pág. 86
En la escuela se generan procesos organizativos propios en los que intervienen de manera directa los docentes y que constituyen una
micropolítica.
El trabajo de los maestros en las escuelas se compone de la tarea de enseñanza, así como de un conjunto de múltiples actividades que
constituyen el sostén y funcionamiento de la escuela. Pág. 121.
En las escuelas cuyo estudio sustenta, el trabajo extraescolar realizado por docentes era la base de la organización interna. Por organización
interna, se entiende la jerarquía y el sentido que adquieren las actividades, mediante las cuales se busca resolver sus funciones,
necesidades y problemas. Las escuelas contaban con dos fuentes para resolver sus necesidades: los padres de familia y los maestros. Por lo
tanto su relación con la comunidad resultaba insoslayable. Pág. 125. El hecho de resolver los problemas encontraba una expresión en su
organización interna; institucionalmente a los directores les correspondía armar y poner en práctica dicha organización. Los directores
recurrían a los conocimientos que al respecto se habían apropiado durante su experiencia laboral... Así mismo los directores, en su
desempeño expresaban sus propias expectativas, intereses y concepciones laborales. Todos estos elementos entraban en juego en la
decisión del sentido y la jerarquía de las actividades necesarias en cada escuela. Los directores asuntan la organización escolar, sin
embargo, sus decisiones eran moduladas por las negociaciones que sostenían con los maestros.
La organización interna de la escuela se traducía en el trabajo cotidiano y se componía de un sinfín de pequeñas actividades. Relacionando
las actividades con la organización interna se construyeron tres sentidos generales: la logística interna, la existencia material de la escuela y
la existencia social de la misma.
La logística escolar interna, tenia que ver con la organización del tiempo, y los horarios de trabajo, formando hábitos de disciplina.
Organizar la logística interna, implicaba una gran cantidad de tareas que asumían los maestros, como atender las peticiones y necesidades
de los alumnos.
La existencia material de la escuela, se refería ala búsqueda de recursos económicos para la escuela. La realidad financiera en el período,
exigía que dentro de su organización se incluyeran formas de resolver los gastos de operación, mantenimiento y construcción. La existencia
social, se refería a las acciones que se tenían que realizar para que la escuela ganara reconocimiento. Pág. 133.
Habla el currículo como una forma de organización.
15. Metodología:
16. Conclusiones:
17. Comentarios del analista
Nota: Esta ficha fue elaborada a partir de la ficha analítica de calidad de instituciones educativas.
Elaborada por: Liliana Abadía.
Investigación etnográfica- cualitativa.
La organización como elemento primordial en la escuela, a través de las funciones ejercidas por los educadores y las influencias de muchos
actores entre ellos, la familia. Las relaciones de la escuela con el entorno.
Muestra la institución educativa como formadora tanto para estudiantes, como para educadores.
Se refiere a la autoridad ejercida desde los educadores, quienes deben negociar constantemente con los estudiantes.
UNIVERSIDAD DE LA SABANA
ESPECIALIZACIÓN EN GERENCIA EDUCATIVA
HACIA UNA CONCEPTUALIZACIÓN DE INSTITUCION EDUCATIVA: UN ACERCAMIENTO
BIBLIOGRAFICO
FICHA ANALÍTICA
1. No. FACIE CE17
2. Categoría
3. Justificación de la categoría
4. Autor:
5. Fecha de publicación y editorial
6. Título:
7. Palabras Claves:
8. Descripción:
9. Fuentes:
10. Definición de Institución Educativa:
Cultura Escolar
ABRILE VOLLMER, María Inés.
Nuevas demandas a la educación y a la institución escolar, y la profesionalización de los docentes.
Nuevos escenarios-Cambios- Estructura- descentralización-autonomía -profesionalización docente.
Es un artículo que menciona las nuevas demandas a la educación, teniendo en cuenta las tendencias en las instituciones educativas. Entre
las principales tendencias, destaca la descentralización, la autonomía y la profesionalización docente, resaltando la capacidad de la escuela
de decidir en diferentes campos ya sean pedagógicos, administrativos y-o organizativos. Explica brevemente los cambios que están
aconteciendo y que configuran los escenarios futuros en los cuales se desarrollaran las acciones educativas, y analiza cómo impactan en las
mismas instituciones.
Aclara como debe ser la estructura de los sistemas educativos según los cambios y las diferentes funciones que deberían asumir,
involucrando la acción del estado.
No incluye citas de pie de página.
GARCÍA GUADILLA, Carmen. Nuevos escenarios y formación de personal calificado de alto nivel. 1991
MELLO, Guiomar Namo. Modelo de gestión para la satisfacción de las necesidades básicas de aprendizaje. 1993
AGUERRONDO, Inés, La organización de los sistemas educativos .1991.
O.C.D.E. Escuelas y calidad de la enseñanza. Informe internacional. 1991
CASASSUS, Juan. ¿ Debe el estado ocuparse aún de la educación?. 1993
NÚÑEZ, Iván y VERA, Rodrigo. Participación de las organizaciones de los docentes en la calidad de la educación. 1990
GIMENO SACRISTAN J, Investigación e innovación sobre la gestión pedagógica de los equipos de los profesores. 1992
FRIGERIO, Graciela y otros. Las instituciones educativas. 1992
“ Según las diferentes reformas y transformaciones, los sistemas educativos serán aquellos responsables de redistribuir equitativamente los
conocimientos y el dominio de los códigos en los cuales circula la información socialmente necesaria,, y formar a las personas en los valores,
principios éticos y habilidades para desempeñarse en los diferentes ámbitos de la vida social”.
De lo leído en el documento se concluye que la institución educativa es un sistema impactado por los cambios y las nuevas tendencias,
trabajando con base en las necesidades y creando nuevas posibilidades en su estructura, funciones y organización. Pág. 3
“Las escuelas eficaces y bien organizadas presentan varias características en común: dispone de un ambiente bien ordenado, enfatiza el
desempeño académico, establece altas expectativas para el desempeño de sus estudiantes y son dirigidas por educadores y directores que
realizan un esfuerzo por ofrecer una enseñanza efectiva y estimular a sus estudiantes a que aprendan, independientemente de sus
condiciones familiares” Pág. 13.
Explica las demandas de la sociedad porque la institución educativa se una a las nuevas tendencias y tenga un mayor impacto dentro de la
comunidad, de manera que es necesario que trabaje en las necesidades y cree nuevas posibilidades y ayude a cambiar la estructura de vida
de las personas.
Revista iberoamericana de educación. No 5. Mayo – Agosto. 1994
11. Perspectiva disciplinaria:
12. Temporalidad:
13. Dimensiones Asociadas:
13.1. Relación con el entorno:
13.2. Organización Escolar:
13.3. Calidad de las Instituciones Educativas:
El autor se adscribe al modelo de calidad, basada en los cambios, necesidades y tendencias d e la institución educativa. Es un modelo
participativo y democrático. Paradigma de la competitividad.
“En cuanto a modelo pedagógico plantea el paradigma de unidad de objetivos, valores compartidos y creciente autonomía de ejecución” Pág.
13.
El documento fue escrito en 1994, teniendo en cuenta los cambios de la época, como la necesidad de la descentralización y mayor
autonomía por parte de las escuelas, partiendo de las deficiencias de la educación y los sistemas educativos.
Habla de la década de los ochenta, como momento de crisis económica y las consecuencias de los problemas acumulados y no resueltos, que
influyen en la educación y las instituciones.
Menciona el fortalecimiento de los sistemas democráticos y pluralistas. La transformación de las estructuras productivas en el marco de la
globalización, teniendo en cuenta la competencia internacional.
Menciona la aparición de nuevos sistemas productivos, tecnologías y nuevos modos de organización.
“La autora tiene en cuenta los diferentes cambios que están aconteciendo y que configuran los escenarios futuros en los cuales se
desarrollarán las acciones educativas en las instituciones escolares” Pág. 2. “La mayoría de los sistemas han iniciado procesos de reforma,
como consecuencia del agotamiento de un modelo tradicional. Hoy se habla de un nuevo orden mundial competitivo basado en el
conocimiento. El funcionamiento óptimo de los sistemas pasa a ser una prioridad esencial de los países.” Pág. 3. “ destaca la responsabilidad
y relación con el estado como orientador de procesos y acciones y el cambio de las relaciones internas en la institución en cuanto a
jerarquías verticales y burocráticas . Pág. 6.
“Es en la dinámica de las instituciones escolares donde se configuran los procesos educativos y las condiciones particulares para la
enseñanza y el aprendizaje, en un clima de relaciones humanas y de poder propios de cada comunidad” Pág. 17.
“Según las demandas actuales, le correspondería al estado, diseñar y ejercer la conducción estratégica de las políticas de desarrollo
educativo, con una visión prospectiva capaz de producir las adecuaciones que demanda el entorno cambiante”. Pág. 13
“La combinación de principios políticos, pedagógicos y administrativos configura la estructura de los sistemas educativos, a partir de los
cuales se definen los niveles, los ciclos, la obligatoriedad y los criterios de articulación y coordinación. Los niveles identifican los tramos en los
que los sistemas atienden el cumplimiento de las necesidades educativas que plantea la sociedad en un determinado contexto de espacio y
de tiempo”. Pág. 6. “Destaca los nuevos papeles que asume la I.E, entre los cuales se encuentra, el convertirse en un espacio de
democratización y participación, configurar un estilo de gestión a nivel local, diferenciado y flexible en su organización, que desarrolle
capacidades y formas propias de interactuar, que incorpore las necesidades desiguales; conformar un ámbito con capacidad de decisión para
la elaboración de su proyecto educativo y la construcción de su propia identidad; desarrollar capacidades para la gestión pedagógica, que
focalice todos los esfuerzos en el logro de metas que atiendan la calidad; Combinar el uso de recursos humanos, técnicos, físicos y
financieros de acuerdo a las necesidades y oportunidades; desarrollar capacidades para la articulación con las instancias intermedias (
regionales) y centrales del sistema educativo en el marco de normativas establecidas”. Pág. 15.
“ Entre los aspectos organizativos, la autora habla de “ los tiempos de aprendizaje y destaca la importancia de la forma en como se utiliza el
tiempo y como repercute en los logros.
Una de las áreas más exitosas en los procesos de descentralización es la de los recursos físicos. La asignación de los espacios institucionales
es atribución de la escuela. Pág. 20.
Se menciona la adopción de nuevas concepciones organizacionales caracterizadas por el desmontaje de estructuras piramidales, jerárquicas,
verticalitas, comando fuerte y su sustitución por unidades autónomas y dinámicas; el aumento de la flexibilidad y de la adaptabilidad a
situaciones cambiantes; la mejora continua de la calidad de los procesos y de los resultados y el desarrollo de capacidades de cooperación y
negociación. Pág. 4.
Según los cambios que se están presentando, le corresponde a la institución educativa establecer alternativas de respuesta en el plano de las
políticas y estrategias, como en las formas de organización y administración. Se sugiere estructuras participativas.
“ Formar recursos humanos que respondan a los nuevos requerimientos del proceso productivo y a las formas de organización del trabajo
resultantes de la revolución tecnológica. Para incrementar la competitividad, el mayor desafío es la transformación de la calidad educativa:
grupos cada vez más numerosos de individuos con buena formación, impulso de la autonomía individual, logro de un mayor acercamiento
entre el mundo de las comunicaciones, la esfera del trabajo y de la educación y otorgamiento de prioridad a las necesidades del desarrollo
económico”. Pág. 4. Capacitar al conjunto de la sociedad para convivir con la racionalidad de las nuevas tecnologías. Impulsar la creatividad
en el acceso, innovación y difusión científica y tecnológica. Deben desarrollar capacidades de anticipación del futuro y de actualización
permanente “Pág. 4.
Se deduce que cuando mayor sea autonomía la I.E. mayor calidad en su educación.
“ para responder a los requerimientos de una educación de calidad, es indispensable promover la profesionalización de los decentes. El
proceso de conversión del rol docente en profesional es una exigencia y una consecuencia de los procesos d e descentralización.
Se debe tener en cuenta la formación y el perfeccionamiento docente, las condiciones del empleo y los incentivos.
“El análisis de la práctica educativa y del trabajo en el aula lleva a focalizar la mirada en la calidad de los procesos internos, de los cuales
depende la calidad de los resultados educativos” Pág. 29
13.4. Dirección Escolar:
13.5. PEI
14. Relación entre calidad, dirección y organización:
15. Conclusiones:
16. Comentarios del Analista:
Nota: Esta ficha fue elaborada a partir de la ficha analítica de calidad de instituciones educativas.
Nota: Esta ficha fue elaborada a partir de la ficha analítica de calidad de instituciones educativas.
Elaborada por: Liliana Abadía
La descentralización pedagógica se concreta en la escuela asumiendo nuevas atribuciones y facultades para: La elaboración de su propio
proyecto educativo, en relación con las necesidades de la comunidad y las políticas educativas determinadas.
Cada escuela desarrolla su propia cultura institucional de acuerdo a su vida interna desde donde construye su identidad.
La selección de objetivos y contenidos específicos, adecuados a los intereses de su contexto, que se articulan con los contenidos y comunes
para todo el país y los acordados para la región.
La participación de la comunidad en la determinación de los aprendizajes. La conducción de los procesos de aprendizaje en el aula, en el
marco de una nueva didáctica adecuada a los cambios.
La selección de los recursos técnicos necesarios, organización y capacitación de los decentes en función de las necesidades del proyecto
educativo. La evaluación de desempeño de los docentes y de los resultados de los estudiantes.
Se puede deducir que se encuentran totalmente relacionadas, en cuanto a mayor autonomía y procesos de descentralización por parte de la
dirección y organización mayor calidad reflejada en todos los niveles.
Destaca los procesos participativos que concluyen en calidad.
El artículo da un aporte significativo, en cuanto al análisis de la situación actual en Argentina y las mayores necesidades en cuanto a tener
mayor capacidad de decisión y trabajo con respecto a las necesidades de la localidad. Describe las deficiencias del rol docente y las
características que deberían tener, para ofrecer una mayor calidad en el sistema educativo. Se relaciona claramente con la
conceptualización de IE, en el sentido de que la describe como un sistema de constante cambio, flexible y adaptable a las exigencias del
medio y con tendencias que son diferentes en cada época. Hace sentir que hoy en día hay gran necesidad de que las escuelas sean más
autónomas y con mayor capacidad de decisión, al igual que la comunidad que la integra y que debe tener mayores grados de
participación y creatividad.
Características del director escolar, habilidades gerenciales (liderazgo, comunicación, toma de decisiones, empoderamiento, resolución de
problemas, etc.), modelos de dirección (sistémico, participativo, estructuralista, funcionalista, etc.). “cursiva” (pág.)
“La gestión autónoma y participativa, aparece entonces como la estrategia más adecuada para cambiar los contextos escolares” Pág. 27.
La práctica educativa burocráticamente controlada genera un sistema de dependencia de los profesionales respecto de las directrices
exteriores. Pág. 29.
Se puede deducir que le corresponde al directo de la I.E. ejercer el liderazgo, tomando la iniciativa en la búsqueda y movilización de recursos
de articulación y coordinación con organismos gubernamentales y no gubernamentales, nacionales e internacionales, de los ámbitos
académicos, sociales, políticos, de la producción, que permitan la construcción de un nuevo estilo de gestión, desde una mirada estratégica
del conjunto y de la comprensión de la diversidad, consolidando mecanismos ágiles y flexibles. Pág. 14.
“ El surgimiento de la escuela como una organización con cierta autonomía es uno de los procesos más significativos que están ocurriendo en
la transformación de los sistemas educativos. La falta de autonomía en el lugar en que la relación pedagógica ocurre, la dificultad en hacer
llegar a las escuelas los recursos consumidos por las máquinas burocráticas y la excesiva reglamentación y visión homogénea de realidades
locales, son algunas de las estrategias de descentralización.
La autora sugiere la creación de estructuras participativas, con la creación de consejos, que disminuyan el abuso del poder Pág. 13
“Se debe dar mayor autonomía a los establecimientos y fortalecer la capacidad en tomar decisiones en los diferentes campos: Pedagógico,
administrativo, financiero y de recursos humanos.
Del documento se deduce, que a partir de los cambios presentados y las necesidades de una sociedad, básicamente en contra de modelos
tradicionalistas, las IE exigen mayor autonomía, rompiendo con la dependencia total hacia otros sistemas y la descentralización que permita
tomar decisiones que aporten a que la escuela, siendo esta más eficaz.
Afirma la importancia de la autonomía también en los educadores, quienes deben profesionalizarse y formarse en principios que los lleven a
tener mayor capacidad en toma de decisiones y resolución de conflictos.
Menciona como debería ser las estructuras y la dirección de las IE, a partir de las necesidades y las exigencias.
Ideas fuerza:” Los nuevos escenarios y su impacto en la educación “. Pág. 2.
“Las nuevas demandas” Pág. 3
“la responsabilidad del estado” Pág. 5. Las funciones del estado que atienden a las diversidades. Pág. 8. “las nuevas funciones de la escuela”
Pág. 10. Rasgos y condiciones de la autonomía Pág. 12. “Nuevos campos de decisión en las escuelas” Pág. 13. “El Rol docente”. Pág. 17.
“Un profesional para las demandas escolares” Pág. 29.
UNIVERSIDAD DE LA SABANA
ESPECIALIZACIÓN EN GERENCIA EDUCATIVA
HACIA UNA CONCEPTUALIZACIÓN DE INSTITUCION EDUCATIVA: UN ACERCAMIENTO
BIBLIOGRAFICO
FICHA ANALÍTICA
1. No. FACIE CE18
2. Categoría
3. Justificación de la categoría
4. Autor:
5. Fecha de publicación y editorial
6. Título:
7. Palabras Claves:
8. Descripción:
9. Fuentes:
10. Definición de Institución Educativa:
Cultura Escolar
FERNÁNDEZ, Lidia
La Escuela como Institución desde el Punto de Vista Psicosocial
Análisis – escuela – institución – sociología - psicología
El texto es un análisis de la escuela como institución partiendo del problema de la calidad que se presenta en Argentina por la inmersión de
los estudiantes dentro de la institución educativa. La finalidad es encontrar un modelo que responda a las necesidades de los niños y
jóvenes. Para esto, realiza una descripción del desenvolvimiento del niño desde el punto de vista psicológico y social para luego hacer un
análisis de la institución educativa y de cómo ésta responde a las necesidades de los estudiantes.
ARGYRIS, C. El Individuo dentro de la Organización. 1979
BATES, F. Y MURRIA, V. La Escuela como Sistema de Comportamiento. 1975
BUTELMAN, I. Psicopedagogía Institucional. 1982
CARBAJOSA MARTÍNEZ, D. El Análisis Institucional como Teoría Crítica de las formas sociales. 1980
FERNÁNDEZ DE RUIZ, L. El Perfil Institucional de la Escuela. UNESCO. 1987
GALLART, A. La Inserción de las Organizaciones en los Procesos sociales.1974
HALL, R. Organización, Estructura y proceso. 1987
LEWIN Y OTROS. El Microsistema educativo. En Bedout Compilación Ob. Cit. 1951
NICASTRO, S. Los Orígenes de la Institución y su Incidencia en su Representación y desempeño de los roles directivos. 1993
En cuanto a la definición, el trabajo hace una amplia disertación partiendo de que:
“La literatura vinculada a los enfoques institucionales ofrece un panorama diversificado en su tratamiento y definición de la clase de
fenómenos a incluir bajo el término institución. En ocasiones la profusión de significados y connotaciones es tan amplia y ocasiona tales
niveles de confusión que algunos autores han propuesto el abandono de vocablo. La propuesta no ha prosperado y hace indispensable
comenzar cada trabajo en el área aclarando la acepción con que se presentarán y utilizarán los términos. “Pág. 10
“ En su uso más antiguo la palabra institución alude y refiere a normas-valor de alta significación para la vida de un grupo social,
fuertemente definidas y sancionadas- formalizadas en el caso de las leyes- con amplio alcance y penetración en la vida de los individuos. “
Pág. 10
“En gran cantidad de obras e informas el término se utiliza como sinónimo de establecimiento. De hecho en esos casos el establecimiento es
definido como la concreción material y la versión singular de una norma universal-abstracta.” Pág. 10
“La instituciones representan por consiguiente aquellos custodios del orden establecido que le dan al individuo la protección de una lógica
con la que organizar un mundo de otro modo caótico y amenazante.” Pág. 11
Cultura Escolar: Enfocada desde las normas que influyen en un grupo social según las necesidades de los niños y jóvenes cuyo fin es
asegurar la transmisión de la cultura.
http://face.uncoma.edu.ar/academica/posgrado/imagenes/OrganizacionProyecto.pdf. 1990
11. Perspectiva disciplinaria:
12. Temporalidad:
13. Dimensiones Asociadas:
13.1. Relación con el entorno:
13.2. Organización Escolar:
13.3. Calidad de las Instituciones Educativas:
Psico-social
El texto es de 1990 y responde a una necesidad y a una situación de los estudiantes en Argentina que puede verse en otros países como
Colombia.
El texto dice que ésta puede variar de acuerdo con el estilo institucional, que es: “una serie de constantes de dinámicas” que se van
configurando por “La recurrencia en el tiempo de determinadas características” Pág. 62 El modelo institucional que “Derivado en parte de los
modelos generales recepta y expresa las características elaboradas en la historia propia del establecimiento y los niveles de las formas de
funcionamiento deseadas. “ Pág. 59; y la ideología institucional “Conformada por un conjunto de concepciones y representaciones que
justifican el modelo institucional y el estilo que éste expresa.” Pág. 60
De cualquier manera, la autora acepta que hay unos componentes básicos que se encuentran en todas las instituciones educativas.
“Ubicamos como componentes constitutivos básicos, sin los que el establecimiento no puede tener origen:
• Un espacio material con instalaciones y equipamiento.
• Un conjunto de personas.
• Un fin-proyecto vinculado a un modelo de mundo y de persona social valorado.
• Una tarea global que vehiculiza el logro de los fines y sufre alguna forma de división del trabajo.
• Una serie de sistemas de organización que regulan las relaciones entre los integrantes humanos y los componentes materiales
comprometidos en la realización de la tarea.
Todo funcionando en un especial espacio geográfico, en un particular tiempo histórico y en el nivel simbólico de una singular trama de
relaciones sociales.” Pág. 56-57
El texto realiza un planteamiento del problema de la calidad educativa y da varias definiciones al concepto.
“En rasgos generales y con bastante frecuencia el término calidad se utiliza en el campo educativo para señalar algunos aspectos vinculados
con la cantidad de sujetos que transitan y egresan de un sistema con niveles de logro definidos como óptimos.” Pág. 3
La relación con el entorno se da en términos de que el individuo es y se identifica dentro de un contexto que lo va a “delinear” y por lo tanto,
al ser la institución educativa el lugar donde se forma, ésta debe estar consciente de las situaciones que la rodean.
“Todo el proceso de incorporación del individuo al mundo social se puede atribuir centralmente al aprendizaje si conceptualizamos éste de un
modo amplio abarcando por lo menos dos modalidades:
• La que se desarrolla en situaciones intencionales y socialmente preparadas para provocarlos ...
• La que se produce a partir de la mera interacción social ... “ Pág. 22-23
“En función de los mandatos sociales que le dan origen; las vicisitudes de su historia singular; las características de su realidad material y las
de sus miembros y en el interjuego de todas la variables que componen estos aspectos, cada establecimiento elabora una versión singular de
las instituciones sociales.” Pág. 25
“Los establecimientos educativos sufren la incidencia de mandatos sociales de carácter paradojal.” Pág. 42
“La relación de las escuelas con su medio es unos de los aspectos en los que más se insiste como aspiración pedagógica. No obstante es uno
de los más oscurecidos en sus reales significaciones. Lo que efectivamente ocurre en estos intercambios permanece en general encubierto
por una serie de justificaciones y racionalizaciones entre las que ocupa lugar central la representación sobre el origen institucional y su
proyecto implícito.” Pág. 92
“Como institución social la escuela es portadora de un mandato social genérico: el de asegurar la continuidad de la comunidad que la
sostiene a través de la transmisión de la cultura que la define como tal. Sin embargo y al mismo tiempo se espera de ella que produzca el
avance hacia alguna forma social utópica que – en muchas ocasiones – contradice profundamente su idiosincrasia a la sociedad real en la
que está inserta. “Pág. 92
*”En este sentido las estudia el derecho, la filosofía del derecho, la sociología en algunas de sus corrientes teóricas, la antropología, por Ej.
“Pág. 11 (Nota al pie)
El texto también habla de lo institucional diciendo:
“Utilizando los aportes de la escuela francesa podemos decir que lo institucional... es la dimensión del comportamiento humano que expresa
a nivel concreto la dialéctica del tal conflicto o dicho de otro modo de la tensión entre las tendencias a proteger y a cambiar lo establecido.”
Pág. 15
“La concepción que muestra a la escuela como segundo hogar- asentada a subes en la imagen del hogar como paraíso- también la
caracteriza como espacio liberado de conflicto.” Pág. 47
13.4. Dirección Escolar:
El texto no hace referencia a este aspecto.
“Hay acuerdo general, más aún tiende a haber consenso, respecto a que la calidad educativa brindada por un servicio tiene que ver con
variables que se mueven según las leyes de la dinámica social pero también con el grado en que las escuelas pueden responder de un modo
psicosocial y técnicamente adecuado al conjunto de las condiciones en las que operan.” Pág. 3
La autora plantea seis modelos de definición de calidad.
“En este caso me limito al significado de calidad definido como nivel de logro de aprendizaje. Los CINCO modelos – entonces – son seis
modos de explicar un determinado nivel de calidad definida en estos términos” Pág. 4
MODELO I
Alumno
Motivación
Nivel intelectual Ayuda docente
Experiencia previa
Capacidad de esfuerzo
Otras
Nivel de aprendizaje
MODELO II
Familia Alumno
Equilibrio de la pareja Motivación
Nivel educativo de los padres Nivel intelectual Ayuda docente
Cuidado/ interés por la escuela Experiencia previa
Ayuda escolar Esfuerzo
Otras Otras
Nivel de aprendizaje
MODELO III
El medio Familia Alumno
Nivel económico Equilibrio pareja paterna Motivación
Ubicación social Educación de los padres Nivel
Nivel cultural Cuidado / interés por el hijo Experiencia Ayuda docente
Geografía Ayuda escolar Esfuerzo
Otros Otras Otras
Nivel de aprendizaje
MODELO IV
El medio Familia Alumno El docente
Nivel económico Equilibrio pareja paterna Motivación Ayuda Clase social
Ubicación social Educación de los padres Nivel Docente Formación
Nivel cultural Cuidado / interés por el hijo Experiencia Actitudes
Geografía Ayuda escolar Esfuerzo
Otros Otras Otras Nivel de Aprendizaje
MODELO V
El medio Familia Alumno El docente La Escuela
Nivel Equilibrio pareja Motivación Ayuda Clase social Cultura
Económico paterna Nivel Recursos
Ubicación Educación de Experiencia Docente Formación Modelos
Social los padres Esfuerzo Otras
Nivel cultural Cuidado / interés otras Actitudes
Geografía por el hijo
Otros Ayuda escolar Nivel de Aprendizaje
Otras
13.5. PEI
14. Relación entre calidad, dirección y organización:
15. Metodología:
16. Conclusiones:
17. Comentarios del Analista:
Nota: Esta ficha fue elaborada a partir de la ficha analítica de calidad de instituciones educativas.
Ficha elaborada por: Jimena Jaime Trujillo
El texto no hace referencia específica a este aspecto, pero contempla algunos de sus componentes dentro de lo que denomina estilo
institucional, modelo institucional e ideología institucional.
ESTILO INSTITUCIONAL:
“Operacionalmente en estilo puede considerarse el resultado institucional que condensa la cultura del establecimiento y funciona como
mediatizador entre condiciones y resultados.” Pág. 62
“La recurrencia en el tiempo de determinadas características va configurando una serie de constancias dinámicas que hemos llamado estilo
institucional. “ Pág. 62
MODELO INSTITUCIONAL
“Derivado en parte de los modelos generales, recepta y expresa las características elaboradas en la historia propia de establecimiento y los
niveles de las formas de funcionamiento deseadas. Incluye:
• “Supuestos acerca del modo en que se dan los procesos implicados en la tarea institucional...
• Definición de modos de ser y actuar en distintos roles...
• Definición de un ámbito de operación ...
• Definición de un encuadre de las tareas en términos de poder-autonomía...
• Definición de una forma y estilo de control...
• Definición del tipo de resultados valorados.
• Caracterización de la institución deseada.” Pág. 59-60
IDEOLOGÍA INSTITUCIONAL:
“Conformada por un conjunto de concepciones y representaciones que justifican el modelo institucional y el estilo que éste expresa. Incluye:
• Concepciones acerca de la educación, la escuela y el aprendizaje...
• Representaciones acerca de la institución y sus diferentes componentes que complementan a las concepciones ... “ Pág. 60-61
La dirección no se menciona, pero sí hay una clara relación entre calidad e institución educativa ya que la calidad va a generarse cuando, a
partir del análisis, se genere un modelo que responda a las necesidades psicosociales del individuo.
“ ... Llamé la atención sobre un hecho significativo. Aún habiendo difusión sobre enfoque más complejos – los ecológicos – la vigencia de los
modelos que concentran en el alumno las variables determinantes – del logro, es muy amplia y profunda. Dije entonces- que era menester
tratar de comprender las razones de este hecho pues las acciones tendientes a mejorar la calidad debían contar con estrategias para
penetrar las ideologías en las que se asienta la resistencia.” Pág. 110
Este no es un texto investigativo.
El texto hace varias citas ínter textuales y no maneja pies de página y en ocasiones estas fuentes no están en la bibliografía.
Es un aporte innovador en cuanto a la institución educativa desde el punto de vista psicológico y social. Sin embargo, en cuanto a la
conceptualización de institución educativa da muchas ideas pero no asume un concepto o definición propia para el desarrollo del análisis.
“La organización escolar no prevé habitualmente dispositivos que permitan el continente (recepción emocional y ayuda técnica) que las
personas necesitan para enfrentar progresivamente las dificultades que plantea el contexto turbulento de nuestros países.” Pág. 114
“Parece resultar obvio que no puede aguardarse más para aceptar que esta dimensión de los análisis debe ser incluida sistemáticamente en
la formación y en la acción de las instituciones educativas. Hay suficiente experiencia sobre estrategias y técnicas para hacerlo.” Pág. 115
“A la operación de los aspectos ocultos de mandatos sociales debe agregarse la existencia de prejuicios. La tendencia a mantener una
imagen idealizada de la escuela y los docentes: la protección del estilo institucional, la índole de las constelaciones motivacionales que llevan
a la tarea docente y el compromiso fuertemente emocional (con sus riesgos de regresión y ambigüedad) que exige la idiosincrasia de la
tarea.” Pág. 113-114
UNIVERSIDAD DE LA SABANA
ESPECIALIZACIÓN EN GERENCIA EDUCATIVA
HACIA UNA CONCEPTUALIZACIÓN DE INSTITUCION EDUCATIVA: UN ACERCAMIENTO
BIBLIOGRAFICO
FICHA ANALÍTICA
1. No. FACIE CE19
2. Categoría
3. Justificación de la categoría
4. Autor:
5. Fecha de Publicación y editorial
6. Título:
7. Palabras Claves:
8. Descripción:
9. Fuentes:
10. Definición de Institución Educativa
ANDRADE, Ana Patricia
“GESTIÓN EDUCATIVA PARA UNA EDUCACIÓN DEMOCRÁTICA”
Democracia- colectivo social- competencia ciudadana- realidad y procesos.
La República del Perú después de sufrir durante dos décadas terrorismo, receso en la economía y dictadura corrupta que afectó su
confianza en afectividad, legitimidad de la democracia como sistema de vida, retoma la democracia gracias a un colectivo social que da
muestras de competencia ciudadana y democrática.
Ésta muestra dos retos: a- Desplegar todos los esfuerzos necesarios para recuperar y fortalecer la democracia, como forma de vida y
poder devolver la confianza a la ciudadanía. B- Asumir que este sistema requiere de la participación permanente y activa de la ciudadanía
y generar las condiciones que lo permitan. Esto supone formación ciudadana en el desarrollo de capacidades, para el ejercicio
responsable de una democracia participativa.
Esta tarea es del Estado en concordancia con la educación y por lo tanto desde su política educativa. Se promueve una educación para la
democracia, como una política mayor. El Gobierno se compromete a mejorar la educación y esto queda consignado en dos objetivos:
1- Objetivo estratégico y propósito último del sistema: Formar niños y jóvenes como ciudadanos capaces de construir la democracia y
el desarrollo nacional, armonizando este proyecto colectivo con su propio proyecto personal de vida.
2- Objetivo estratégico referido a la organización y funcionamiento escolar: Fortalecer la escuela pública asegurándole autonomía,
democracia y calidad de aprendizajes.
• CASSASUS. Problemas de la gestión educativa en América Latina. 2000
• BELTRAN, Llabrador. La inevitable necesidad de la participación en la escuela pública. 1998
• RUIZ, Bardisa. Teoría y práctica de la micropolítica en las organizaciones escolares. 1997
• SANDER. Nuevas tendencias en la gestión educativa: democracia y calidad. 1996
• URZUA Y DE PUELLES. Educación, gobernabilidad democrática y gobernabilidad de los sistemas educativos. 1990
• Política educativa 2001 – 2006 MED, 2002: 19.
• MAJONE, Evidencia, argumentación y persuasión en la formulación de políticas. 1997.
“La especificidad de las Instituciones Educativas no se resume ni se limita a asegurar la distribución del capital cultural, la socialización de
los saberes , o la producción del conocimiento, sino que las Instituciones Educativas constituyen el espacio publico donde se crean o no
las condiciones que facilitan la formación de una mentalidad democrática …la cual tiene en la participación social uno de sus mejores
instrumentos, practica democrática, traducida en cambio profesor – alumno – nuevas metodologías , que favorezcan la participación de
procesos de aprendizaje y en la participación activa de la gestión diaria de la vida de escuela. “
Programa de Educación Básica de la Cooperación Alemana del Desarrollo. Dirección Nacional de Formación y Capacitación Docente del
Ministerio de Educación del Perú. www.proeduca-gtz.org.pe/publicaciones/descargas/Cuadernos_de_gestion/cuadernos_de_gestion_1.pdf
CULTURA ESCOLAR: Plantea la relación de la institución educativa con los procesos democráticos formando niños y jóvenes capaces de
participar y construir el desarrollo nacional.
CULTURA ESCOLAR
11. Perspectiva disciplinaria:
12. Temporalidad:
13. Dimensiones Asociadas:
13.1. Relación con el entorno:
13.2. Organización Escolar:
13.3. Calidad de las Instituciones Educativas:
13.4. Dirección Escolar:
13.5. PEI
14. Relación entre calidad, dirección y organización:
15. Metodología:
16. Conclusiones:
Política mayor, democratizar la escuela. El gobierno se compromete a mejorar la educación y dice que esto es posible si la democracia se
construye en un elemento sustantivo de cambio. Esto queda expresado en dos objetivos estratégicos.
• Objetivo estratégico y propósito último del sistema: Formar niños y jóvenes como ciudadanos capaces de construir la
democracia y el desarrollo nacional armonizando este proyecto colectivo con su propio proyecto personal de vida.
• Objetivo estratégico referido a la organización y funcionamiento escolar: Fortalecer la escuela pública asegurándole
autonomía, democracia y calidad de aprendizajes.
El articulo esta escrito para el momento histórico actual.
“De otro lado, la emergencia de los sujetos en los procesos de gestión educativa (introducidos ya por el modelo estratégico situacional)
en especial el incremento de la visibilidad, demandas y poder de los actores locales, generados por los procesos de descentralización y la
naturaleza de los cambios del contexto social y económico mundial (valores, formas de organización y de ver el mundo ) subrayan aun
mas la necesidad de un nuevo contrato social que de mayor argumento al apremio de transformar y no solo mejorar la gestión
educativa.”
Objetivo estratégico referido a la organización y funcionamiento escolar: Fortalecer la escuela pública asegurándole autonomía,
democracia y calidad de aprendizajes.
“Entre los ochenta y los noventa emerge la preocupación por la calidad, llevada al ámbito de la organización del trabajo en
términos de Calidad Total. Su aplicación a la gestión educativa da pie a dos tipos de preocupaciones: por el resultado educativo y
por los procesos que lo generan. Se reconoce la existencia de un “usuario” (o varios) con derecho a exigir un servicio de calidad
educativo y se crean estándares y normas para medir la calidad con atención especial a los procesos conducentes al logro de
resultados. La gestión educativa vendrá a ser entonces un esfuerzo permanente y sistemático de revisión y mejora de los procesos
educativos. Esto implica: identificar y reducir las fuentes de error (defecto cero) y con ello reducir los costos, dar mayor flexibilidad
administrativa y operacional, disminuyendo la burocracia, y generar aprendizaje, productividad y creatividad.”
“En otras palabras, la democratización de la educación se vuelve una gran política, que cruza lo pedagógico y lo institucional y la
formación ciudadana se constituye en un eje del proceso educativo, que no se limita al aula y/o a los aspectos estrictamente
pedagógicos, sino que involucra a la gestión escolar, revelando esta su dimensión educativa y no solo de arreglo institucional.
“considerado herramienta de gestión con el consejo escolar, donde participa toda la comunidad educativa; desde el diseño como
propuesta educativa hasta los mecanismos para gestionarla y evaluarla.”
Esto implica: identificar y reducir las fuentes de error (defecto cero) y con ello reducir los costos, dar mayor flexibilidad
administrativa y operacional, disminuyendo la burocracia, y generar aprendizaje, productividad y creatividad.”
Como se señaló en la VI cumbre Iberoamericana de jefes de Estado y de Presidentes de Gobierno:” La especificidad de las
Instituciones Educativas no se resume ni se limita a asegurar la distribución del capital cultural, la socialización de los saberes , o la
producción del conocimiento, sino que las Instituciones Educativas constituyen el espacio publico donde se crean o no las condiciones
que facilitan la formación de una mentalidad democrática …la cual tiene en la participación social uno de sus mejores instrumentos,
practica democrática, traducida en cambio profesor – alumno – nuevas metodologías , que favorezcan la participación de procesos de
aprendizaje y en la participación activa de la gestión diaria de la vida de escuela. “
No es una investigación
17. Comentarios del analista
Nota: Esta ficha fue elaborada a partir de la ficha analítica de calidad de instituciones educativas.
Elaborada por: Martha Helena Estrada Mesa
El artículo no presenta las fuentes al final sino intertextualmente. El tema es absolutamente pertinente para el momento histórico.
Tiene un enfoque que va de la mano con la Pedagogía Social; hace hincapié en la democracia como solución justa de los pueblos
para lograr la participación permanente de todos.
DIRECCIÓN ESCOLAR
UNIVERSIDAD DE LA SABANA
ESPECIALIZACIÓN EN GERENCIA EDUCATIVA
HACIA UNA CONCEPTUALIZACIÓN DE INSTITUCION EDUCATIVA: UN ACERCAMIENTO
BIBLIOGRAFICO
FICHA ANALÍTICA
1. No. FACIE DE1
2. Categoría
3. Justificación de la categoría
4. Autor:
5. Fecha de publicación
6. Título:
7. Palabras Claves:
8. Descripción:
9. Fuentes:
10. Definición de Institución Educativa:
11. Perspectiva disciplinaria:
ISAACS, David
Ocho cuestiones esenciales en la dirección de centros educativos
Ideario - Organizaciones - Funciones directivas - Centro educativo - Comunidad
Es un texto metodológico que describe la manera en que deben manejarse y entenderse en centro docente y sus estructuras de
funcionamiento abordando ocho aspectos fundamentales del centro educativo: 1. Qué es un centro educativo. 2. Cómo establecer la
estructura básica del centro. 3. Cómo concretar y coordinar las funciones de los profesores. 4. Cómo lograr que los padres y los
profesores colaboren en un proyecto común. 5. Cómo crear las condiciones necesarias para ejercer la función directiva. 6. Cómo
conseguir resultados. 7. Cómo contar con el trabajo productivo de los colaboradores. 8. Cómo organizar un sistema operativo de
formación y perfeccionamiento de los profesores.
CREESE, M y EARLY, P. Improving Schools and Governing Bodies. 1999
FURMAN, G. School as a Community. 2002
GENTO PALACIOS, S. Instituciones educativas para la calidad total. 1997
GARCÍA HOZ, V. Y MEDINA, R. Organización y gobierno de centros educativos. 1986
PÉREZ LÓPEZ, J.A. Teoría de la acción humana en las organizaciones, 1991
El texto utiliza la denominación Centro Educativo y lo defina de la siguiente manera: “Un proyecto común de mejora integral de padres,
profesores, alumnos y personal técnico y de servicios situado en un contexto concreto.
Para sustentar esta definición el autor realiza un análisis de lo que ser una organización implica al igual que lo que significa ser una
comunidad y a partir de ello concluye, también que un centro educativo es tanto una comunidad como una organización omitiendo la
parte inhumana de esta última.
Para el autor, el comprender los fines de la educación implica el entender la naturaleza del centro educativo y aborda tres posibles
concepciones para el entendimiento de los fines educativos:
1. El fin de la educación expresado en forma de roles: formar virtudes que conduzcan al desarrollo de un rol responsable en su
sociedad.
2. El fin entendido como el lograr la madurez natural de la persona
3. El fin entendido como la felicidad
Este autor tiende hacia la concepción humanista que se fundamenta en las virtudes y los valores partiendo desde allí para construir sus
definiciones y su discurso en general.
Dirección Escolar
Muestra algunos aspectos en fundamentales en la dirección de los centros educativos.
Pamplona: Ediciones Universidad de Navarra S.A., 2004. 346 p.
12. Temporalidad:
13. Dimensiones Asociadas:
13.1. Relación con el entorno:
13.2. Organización Escolar:
13.3. Calidad de las Instituciones Educativas:
13.4. Dirección Escolar:
13.5. PEI
El contenido del texto es bastante contemporáneo y, en general, su discurso es absolutamente aplicable a la actualidad. A lo largo del
texto se apoya en definiciones dadas a organización y comunidad a lo largo de ciertos periodos a los que corresponden corrientes muy
específicas.
El texto es, en su totalidad, da un enfoque del centro educativo con relación al entorno lo cual se hace explícito desde la definición inicial
en la que claramente hace referencia al crecimiento de una comunidad y su proyección hacia toda a sociedad. Es así que tratándose de un
texto sobre la dirección de centros, ésta se enfoca hacia el crecimiento dentro de un ambiente personal en el que las estrategias para el
desarrollo docente y directivo se plantean con un direccionamiento humano fundamentado en valores y en los aprendizajes
multidireccionales para un desarrollo integral para lograr un trabajo productivo de todos los miembros de la comunidad.
El texto propone que toda la organización de un centro educativo se haga en función de un ideario donde se van a establecer los
objetivos generales del centro considerándolo como un proyecto común. A partir de este ideario se establecerán los objetivos específicos
del centro contemplando cada estamento y cada área en particular.
El planteamiento de estos objetivos va a hacer evidentes las necesidades en cuanto a personal, funcionamiento directivo y organizacional,
sistema de comunicaciones, etc.
A partir lo anterior se plantean las condiciones necesarias para ejercer la función directiva contemplando: las funciones, autoridad y
cualidades que debe tener un directivo como son: la fortaleza, la responsabilidad, la sencillez, la cordialidad y el optimismo. Por otra parte
se refiere a la necesidad de crear una cultura entendiendo como cultura “la forma habitual y tradicional de pensar, de sentir, de decidir,
de actuar y de reaccionar al pensar en el futuro y al enfrentarse con los problemas que se presentan” la cual se hace evidente en los
siguientes ámbitos: los artefactos, las costumbres establecidas y los procedimientos no tipificados y los valores sustanciales. Así mismo
hace referencia a la comunicación y las condiciones que ésta debe tener para que sea efectiva, eficaz y eficiente; y, finalmente se refiere
a la manera de motivar a los colaboradores para la realización de este proyecto común que es el centro educativo.
El texto no hace referencia explícita a la calidad educativa, sin embargo, esta se hace presente a lo largo de todo el texto ya que éste es,
finalmente, una orientación para la acertada dirección de centros educativos de calidad. Es así que inicialmente comienza por especificar
lo que es una definición de centro educativo de calidad, luego hace referencia a las características de un directivo adecuado
fundamentando su concepción en valores y características esenciales y humanas; más adelante se refiere a la coordinación que debe
haber entre todos los estamentos de la comunidad a través de un mecanismo coordinado que se da a través de la construcción del ideario
del cual se desprenden todos los demás objetivos institucionales, tanto académicos como administrativos y organizacionales. Finalmente,
el autor se refiere a la capacitación docente, selección de personal, capacitación de éste, etc. con el fin de orientar al directivo en su
búsqueda de colaboradores cuya principal motivación sea estar abiertos al aprendizaje colectivo y al crecimiento en comunidad. Este
personal debe tener un mínimo requerido el cual debe estar establecido por la institución antes de iniciar sus procesos de selección.
El texto inicia el tema de la dirección escolar refiriéndose a la forma en que el directivo puede conseguir los resultados de la institución:
“Positivamente, el directivo necesita mover a sus colaboradores a la acción buscando fines comunes y encauzando iniciativas particulares”
para esto se requiere: ejercer una auténtica autoridad entendiendo que “una autoridad es una persona que protege y defiende
competentemente unos valores que otra persona comparte”; vivir determinadas cualidades humanas como son la fortaleza, la
responsabilidad, la sencillez, la cordialidad y el optimismo; crear una cultura adecuada para trabajar y convivir a gusto entendiendo la
cultura de un centro educativo como “la forma habitual y tradicional de pensar, de sentir, de decidir, de actuar y de reaccionar al pensar
en el futuro y al enfrentarse con los problemas que se presentan”; asegurar una buena comunicación entre los colaboradores entendiendo
la comunicación como “un proceso dinámico de intercambio de acciones, pensamientos y sentimientos entre las personas que componen
la organización, que tienden a compartir, proteger y reforzar algo valioso en las relaciones, aumentando así la calidad y la unión de las
mismas durante el transcurso del tiempo.”; y motivar continuamente a los colaboradores con el fin de que contribuyan al proyecto común.
El texto no hace referencia explícita al PEI, sin embargo se acerca a un concepto muy similar, pero mucho más simple a través de lo que
se denomina el ideario, el cual es propuesto como carta de navegación para una institución educativa ya que expresa las ideas básicas,
los principios, o las intenciones de los promotores de la organización además de que incluye todo el horizonte institucional del centro
educativo y el plan curricular. El texto hace referencia a este ideario y describe como construirlo, pero no tiene un enfoque determinado ni
una preferencia en cuanto a su tendencia.
14. Relación entre calidad, dirección y organización:
15. Metodología:
16. Conclusiones:
17. Comentarios del Analista:
Nota: Esta ficha fue elaborada a partir de la ficha analítica de calidad de instituciones educativas.
Ficha elaborada por: Jimena Jaime Trujillo
La relación entre estos tres término está relacionada de la siguiente manera:
“Un directivo debe centrar su atención en las personas para que realicen sus tareas con eficacia humana. Las tareas están previstas con el
fin de asegurar una relación entre lo que se hace habitualmente en el centro educativo y sus objetivos generales, y también se realizan
tareas para poner en marcha y logran que fructifiquen los proyectos de mejora.
Los resultados que un directivo debe lograr quedan reflejados en estos proyectos de mejora. Lo que es evidente es que si no sabe lo que
puede considerarse mejor en cada caso será imposible lograr una mejora, amenos que sea al azar.
...el directivo necesita saber lo que puede considerarse mejor en todos los elementos de la organización educativa” p. 203
No se trata de un texto investigativo.
Se encuentran tres posibles concepciones para el entendimiento de los fines educativos: la educación en forma de roles, el lograr la
madurez, y el lograr la felicidad.
El texto es contemporáneo y por lo tanto aplica a la actualidad. Por lo anterior, se le da al directivo la responsabilidad de actuar como líder
en todos los sentidos, formando para el crecimiento de la sociedad de una forma innovadora.
A pesar de realizar unas amplias disertaciones y procesos de argumentación para defender el cómo deberían ser las cosas, el autor nunca
llega a conclusiones contundentes.
Hay muy pocas referencias bibliográficas y éstas únicamente se utilizan al comienzo con la intención de definir y contextualizar la
institución educativa.
UNIVERSIDAD DE LA SABANA
ESPECIALIZACIÓN EN GERENCIA EDUCATIVA
HACIA UNA CONCEPTUALIZACIÓN DE INSTITUCION EDUCATIVA: UN ACERCAMIENTO
BIBLIOGRAFICO
FICHA ANALÍTICA
1. No. FACIE DE2
2. Categoría
3. Justificación de la categoría
4. Autor:
5. Fecha de Publicación y editorial
6. Título:
7. Palabras Claves:
8. Descripción:
9. Fuentes:
10. Definición de Institución Educativa:
ATEHORTUA, Cruz Ramón Ignacio.
Manual para instituciones educativas estatales.
Funciones de la comunidad educativa – Proyecto Educativo Institucional – Gobierno Escolar _ Plan operativo y plan de Mejoramiento -
Institución educativa.
El autor realiza un magnífico compendio de la normatividad educativa en Colombia generada a partir de la Ley 115 de 1994 y consolidada
con la Ley 715 de 2001. Además hace un análisis detallado de los retos que implica, para los rectores de las Instituciones Educativas,
desarrollar e implementar procesos de gestión que garanticen el logro de los objetivos relacionados con el mejoramiento de la calidad
educativa, la posibilidad de que todos los niños, niñas y jóvenes tengan acceso a la educación básica, el desarrollo de estrategias que
motiven su permanencia dentro de las instituciones, así como el diseño de sistemas de control que es necesario establecer como medida del
logro de tales propósitos.
También se plantea en el libro la responsabilidad que compete a toda la comunidad educativa: No solo los rectores, sino también los padres
de familia, los estudiantes, los empresarios, los representantes del Estado y demás miembros de la sociedad, entran a desempeñar un rol
fundamental.
SECRETARIA DE EDUCACION. Evaluar para mejorar la educación. 2001
RODRIGUEZ M., Rita Astrid. Educación y estándares. Marco teórico y propuestas para una aplicación efectiva. 2002
POZNER DE WEINBERG, Pilar. El directivo como gestor de aprendizajes escolares. 1995
PASCUAL, Roberto. La gestión educativa ante la gestión y el cambio. 1988
TETAY, Jaime José María. Criterios para la construcción del PEI. 1995
GOMEZ BUENDIA, Hernando. Educación, la agenda del siglo XXI.1998
MINISTERIO DE EDUCACION NACIONAL. Finalidades y alcances del decreto 230 del 11 de Febrero de 2002. 2002
Aclara que el término “Institución Educativa” es la nueva denominación genérica que trae la Ley 715 de 2001 para referirse a los colegios y
escuelas.
“Se debe entonces definir el termino Institución: (del latín Institutum, lo establecido) corporación donde se fomenta la constitución o regla
que prescribe cierta forma y método de vida o enseñanza. En las Instituciones educativas se prescribe la “Educación institucional”, en sentido
lato, ello quiere decir que toda educación es promovida y realizada en el seno de alguna Institución Educativa. En sentido restringido,
Educación Institucional es la promovida por los Estados o gobiernos en los centros educativos organizados por niveles.
El articulo 9° de la Ley 715 de 2002 establece la diferenciación entre Institución Educativa y Centros Educativos. La primera tiene como
finalidad prestar un año de educación preescolar y nueve grados de educación básica como mínimo y la media. Los que no ofrecen la
totalidad de dichos grados son los denominados Centros Educativos y deberán asociarse con otras instituciones con el fin de ofrecer el ciclo
de educación básica completa.” P.44 y 45
Cali. Editorial Faid. La waca. 2003
Dirección Escolar
Dirección Escolar: Funciones del director del centro educativo y su papel dentro de éste que es el que permite organizar los procesos y que
debe tener liderazgo.
11. Perspectiva disciplinaria:
12. Temporalidad:
13. Dimensiones Asociadas:
13.1. Relación con el entorno:
13.2. Organización Escolar:
13.3. Calidad de las Instituciones Educativas:
Enfocada principalmente desde las leyes vigentes en educación.
Publicado en el 2003, el texto es una herramienta de mejoramiento actual, pues analiza y propone desde la normatividad vigente en
Colombia para las instituciones educativas como la Ley 115, la Ley 715, el Decreto 230, entre otros.
Plantea la relación con el entorno desde el concepto de Comunidad educativa.
El Decreto 1860 ahonda mas en el concepto de comunidad educativa: “La comunidad educativa está conformada por estudiantes o
educandos, educadores, padres de familia o acudientes de los estudiantes, egresados, directivos docentes y administradores escolares.
Todos ellos, según su competencia, participarán en el diseño, ejecución y evaluación del Proyecto Educativo Institucional y en la buena
marcha del respectivo establecimiento educativo” P 94.
La expresión comunidad educativa se inscribe dentro de un renovado concepto de educación, que incluso ha afectado las técnicas de
trabajo escolar. Por ejemplo: se ha reducido notablemente el uso de las enseñanzas individuales para dejar paso a metodologías centradas
en los grupos de aprendizaje, la heterogeneidad de numerosos estudiantes con múltiples cualidades, la dinámica de grupos, la
participación extensiva a otros miembros con responsabilidades en la escuela, y toda una serie de técnicas derivadas de la llamada
“revolución educativa” iniciada por la Escuela Nueva.
Dentro de la red de está concepción de “socialización” de la enseñanza hay cuatro corrientes importantes:
• La identificación con la educación para la comunidad: La escuela actúa sobre la comunidad y ayuda a la construcción de un modelo de
sociedad con – deseada por los miembros de ella.
• La identificación con la educación por la comunidad: El “ahormamiento” del individuo para que perpetúe el modelo de sociedad
logrado. En definitiva, se tarta de subrayar el papel socializador que la escuela tiene.
• La identificación del compromiso de la comunidad con la escuela: El comprometer a los miembros más cercanos a cada escuela, con
su participación dirigida a la solución de los problemas que la Escuela tiene en el desarrollo de sus proyectos.
• La identificación y relevancia de la pertenencia de los estudiantes a una comunidad: la educación por su condición de facilitadora de
ascenso social, no debe ser un factor de desarraigo social. Uno de los fines primordiales de la educación debe ser el de permitir el
ejercicio y respeto por los derechos humanos, como una manera de ejercitar la ciudadanía en sana convivencia. P. 91 - 92
La estructura organizacional se plantea desde los órganos del gobierno escolar, como lo define la Ley, sin pretender restar autoridad al
rector.
“Mientras mas imperceptible sea la autoridad de los directivos y órganos del gobierno de la Institución Educativa, con mayor énfasis mejora
la convivencia entre los diferentes miembros de la comunidad, no en vano la Ley General de Educación en un marco legal definido otorga al
rector las funciones de dirección y ejecución de las normas que dicte el gobierno y de las decisiones del gobierno escolar del establecimiento
y la facultad sancionatoria que debe reglamentarse como un ejercicio del derecho al debido proceso; al consejo directivo le otorga
facultades de orientación y adopción de normas y metodologías surgidas en esas relaciones y que no tiene en su fondo un carácter
impositivo; y al consejo académico, facultades de asesoría y consultoría académica y pedagógica. No son los órganos del gobierno escolar
órganos dictatoriales, ni de cogobierno; nunca la ley previo pasar de la dictadura de los rectores a la dictadura de los consejos y menos a la
dictadura compartida, por el contrario abrió nuevos mecanismos para que el gobierno escolar fuera simplemente un instrumento que
permitiera en el fondo, la funcionalidad de las instituciones educativas en sus limitaciones y mediante una dirección acorde a la convivencia
sobre el principio del ejercicio y respeto por los derechos humanos y la vigilancia de la vigencia plena de la Ley sin la perdida de autoridad a
quien corresponda ejercerla. P. 242
El directivo docente en el ejercicio de sus funciones se debate entre una tradición a veces burocratizada que ha caracterizado el cargo
durante muchos años, entre al accionar organizativo permanente que ha permitido algunos logros en la educación pública y aún en la
privada; entre el liderazgo democratero que exige el espíritu de la Ley General de Educación y entre la gerencia empresarial que demandan
hoy por hoy, las políticas internacionales y los gobiernos como mandato del neoliberalismo.
La calidad está directamente relacionada con los objetivos y fines de la educación. Veamos:
“En los objetivos esta la base del quehacer de la escuela, la armazón de esos objetivos es el espejo de la escuela como los es la evaluación
institucional acorde con las exigencias legales. Ese es el espejo en el que la escuela todos los días debe mirarse para determinar qué tan
cerca o lejos está de la realidad y la calidad educativa que debe ofrecer. En este sentido la educación de calidad puede definirse en
términos del grado de aproximación que pueda haber entre el objetivo y los aprendizajes de los estudiantes, que se manifiestan en sus
logros y desempeños. Además la calidad exige que todos los estudiantes sin importar sus características individuales o procedencia
socioeconómica puedan alcanzar, tras su paso por la institución escolar, las metas previstas en la educación básica. (SECTRETARIA DE
EDUCACIÓN, Alcaldía Mayor de Bogotá. “Evaluar para mejorar la educación”, Alfaomega, Bogotá, 2001, Pagina12).
Define algunas características como: “La institución educativa tendrá la responsabilidad de desarrollar un quehacer docente acorde con las
exigencias y demandas de la sociedad. Esto requiere un replanteamiento de su organización y de su gestión, a fin de lograr procesos
educativos que permitan un desempeño creativo de las personas en los procesos sociales. La educación debe estar acorde con la realidad
socio - cultural, antropológica y política de la comunidad local, regional, nacional e internacional, y que se mejore su calidad, su cobertura y
su eficiencia, para mejorar la calidad de vida”. P 16.
13.4. Dirección Escolar:
13.5. PEI
14. Relación entre calidad, dirección y organización:
15. Metodología:
16. Conclusiones:
17. Comentarios del Analista:
Nota: Esta ficha fue elaborada a partir de la ficha analítica de calidad de instituciones educativas.
Elaborada por: Andrea Ochoa Hernández
Analiza la tarea del directivo docente a través de los años y desarrolla las funciones de este y otros cargos directivos a partir de lo que define
la Ley.
“El directivo docente en el ejercicio de sus funciones se debate entre una tradición a veces burocratizada que ha caracterizado el cargo
durante muchos años, entre al accionar organizativo permanente que ha permitido algunos logros en la educación pública y aún en la
privada; entre el liderazgo democrático que exige el espíritu de la Ley General de Educación y entre la gerencia empresarial que demandan
hoy por hoy, las políticas internacionales y los gobiernos como mandato del neoliberalismo.
El Rector responde por la calida de la prestación del servicio en su Institución Educativa, así esta escrito en el numeral 10.4 del artículo 10°
de la Ley 715 de 2001. De manera indirecta la Ley entrega al Rector de los establecimientos estatales, la responsabilidad de la cobertura y
sostenibilidad o retención de los estudiantes, garantizando bajos índices de repitencia. Estos retos en la práctica suponen una serie de
responsabilidades, de las cuales hay que enumerar:
- El mejoramiento continuo y permanente de la calidad de la educación, a través del plan respectivo.
- La ampliación permanente de la cobertura
- El control académico pedagógico permanente para alcanzar bajos índices de repitencia
- La retención de estudiantes en el sistema escolar, garantizando una educación de calidad.
El coordinador es un directivo decente, cuyas acciones van encaminadas a:
• Procurar la adecuada coherencia y unidad del proceso educativo, en orden a la estructuración y programación de los contenidos a lo
largo de todos los cursos, que aseguren la adecuación y convergencia educativa de los docentes que actúan en una misma área, así
como la armonización del programa dentro de cada nivel.
• Garantizar la sana convivencia entre los estudiantes y miembros de la comunidad educativa.
• Ejercer control de cumplimiento de los recursos., programas, cronogramas y docentes.” P. 25 y 26
El Proyecto Educativo Institucional puede entenderse como un plan de trabajo emprendido por la comunidad educativa con unos fines y
objetivos previamente establecidos por la ley y que lo orientan con el fin de resolver, desde el reconocimiento de las necesidades y
limitaciones y con el concurso y aportes de ese comunidad, lo prioritario para la consecución de una educación de calidad.
El PEI debe abarcar todos los ámbitos de la acción institucional, debe tener un carácter prospectivo, anticipador de la acción, debe ser
coherente, es decir, que los distintos elementos que lo componen tengan relación entre sí y con los componentes del modelo, plan, programa
en que se inscribe la institución; debe ser pertinente, de acuerdo con el momento histórico y con la cultura del entorno; y debe ser relevante
en cuanto recoge las aspiraciones, búsquedas, intereses y expectativas de las comunidades educativas . Así mismo debe ser dinámico, que
evolucione y se transforme en la medida en que la Institución cambie, esa dialéctica le dará vigencia permanente.
El PEI debe tener como fin la formación integral del estudiante, cumpliendo con los fines y objetivos que para el sistema educativo
institucional enumera la ley. Parte del trabajo de deliberación y reflexión e la Comunidad Educativa sobre su quehacer institucional. P. 204-
205
El autor es específico en definir como la responsabilidad del nivel de calidad de la Institución educativa es principalmente del director.
“ El director o rector tiene la responsabilidad de lograr la oferta por parte de la institución de los servicios educativos adecuados, para que el
educando alcance los objetivos educacionales. ... La principal responsabilidad es responder por la calidad educativa”. P. 244
• En Colombia no existía una guía que oriente a los directivos docentes en forma clara y precisa sobre la manera como se ha de realizar
la multiplicidad de funciones que le faculta la norma.
• No hay unidad de criterios, a pesar de los intentos de algunas universidades en la preparación académica de los maestros que toman el
rumbo de la administración educativa, no es suficiente para las dificultades a las que se debe enfrentar este profesional.
• Teniendo en cuenta que el accionar del directivo docente siempre está regido o demarcado por una norma implícita o explícita, era
necesario agrupar con fines pedagógicos y de manera práctica en un renovado pero necesario manual de funciones, el listado de
tareas que se ejecutan en la escuela por parte de todos los miembros de la comunidad educativa.
El texto es completo y específico en definir y explicar como desarrollar los diferentes procesos de aun Institución educativa, a la luz de la Ley
General de Educación, la Ley 715 y el decreto 1860. Constituye una herramienta importante en esta investigación y para todos los
encargados de la dirección escolar. Posee un lenguaje claro y preciso, así como los apartes de las diferentes normas mencionadas.
No aplica a este texto.
El Ministerio de Educación es más estricto al definir una educación de calidad: Hay una educación de calidad, cuando todos los niños y
jóvenes, independientemente de sus condiciones socioeconómicas y culturales, alcanzan los objetivos propuestos en el sistema educativo y
realizan aprendizajes útiles para su vida y para la sociedad. (AL TABLERO, en “La llave, estándar es evaluación, mejoramiento”. Periódico del
Ministerio de Educación Nacional, No. 19, abril de 2002.)
UNIVERSIDAD DE LA SABANA
ESPECIALIZACIÓN EN GERENCIA EDUCATIVA
HACIA UNA CONCEPTUALIZACIÓN DE INSTITUCION EDUCATIVA: UN ACERCAMIENTO
BIBLIOGRAFICO
FICHA ANALÍTICA
1. No. FACIE DE3
2. Categoría
3. Justificación de la categoría
4. Autor:
5. Fecha de publicación y editorial
6. Título:
7. Palabras Claves:
8. Descripción:
9. Fuentes:
10. Definición de Institución Educativa:
11. Perspectiva disciplinaria:
12. Temporalidad:
GUTIÉRREZ Duque, Maribel, BERMÚDEZ Salazar, Fernando
Planeación estratégica. Módulo 1 habilidades gerenciales. Gestión de los recursos de la información. Módulo 2 Habilidades Gerenciales.
Planeación, diagnostico estratégico, estrategias, visión misión, valores, información, tecnología.
Destaca la planeación como un proceso de gran valor para los empresarios, determinando que las empresas que lo hacen son más eficientes y
optimizan el uso de sus recursos. A la vez son menos vulnerables a los reveses del mercado y están mejor dotadas para enfrentar los cambios y
sacar provecho de sus oportunidades y capacidades. (Pág, 15).
Como conceptos claves determina la planeación estratégica como la actividad de definir el futuro de la organización y seleccionar las estrategias
más adecuadas para lograrlo, respondiendo a las preguntas: ¿hacia donde va la organización?, ¿Cuál es su ambiente interno y externo?, ¿Cómo
alcanzará lo que se propone? (Pág 19).
Determina la utilidad de la planeación como instrumento estratégico, para procurar la supervivencia, estructurar las actividades de la institución y
conocerla en su real dimensión.
Resalta la importancia de definir la visión y misión como guías del direccionamiento y la Planeaciòn. A la vez insiste en el conocimiento de los
valores organizacionales y el clima institucional como herramientas de anticipación, diagnostico y estrategia.
En cuanto al módulo de gestión de los recursos de información, se habla de la importancia de la sistematización y organización de datos, para
manejar la información y poder tomar decisiones adecuadas y oportunas; la importancia de la comunicación efectiva y los indicadores de gestión.
HARBRIGE House. Documento mimeografiado para fines didácticos. 1993
THOMPSON A y Stricklan. Dirección estratégica y administración estratégica. Conceptos, casos y lecturas. 1999
MEALS DE COLOMBIA. La institución educativa, una institución que aprende. Guía practica para implementar el mejoramiento en la calidad de la
educación. 1999
OGLIASTRI E. Manual de planeación estratégica. Carta de valores y principios éticos. 1992
Implícitamente, se define como una organización que cuenta con la gran necesidad de realizar procesos de planeación y aprendizaje continuo, a
través del autoconocimiento, diagnostico estratégico e implementación de estrategias de intervención, manejando datos y procesos de
comunicación eficaz.
El módulo fue escrito en el año 2003, como módulos de formación para los centros infantiles. Departamento administrativo de Bienestar social.
Dirección Escolar
Señala habilidades gerenciales como es la planeación estratégica para el mejoramiento de la institución educativa.
Chía, Colombia: Universidad de la Sabana, 2003.
Enfoque administrativo de planeación estratégica.
Utilización de la investigación – acción.
13. Dimensiones Asociadas:
13.1. Relación con el entorno:
13.2. Organización Escolar:
13.3. Calidad de las Instituciones Educativas:
13.4. Dirección Escolar:
La planeación estratégica debe responder a la necesidad de la realización de un diagnostico objetivo de su entorno. Y de sí misma. Con este
análisis define las potenciales amenazas que deberá enfrentar, las posibles oportunidades que puede aprovechar y determinar quienes son sus
competidores. (Pág 18).
Área estratégica es lo que una institución, dentro de un definido sector económico, debe hacer extraordinariamente bien para tener éxito. El área
estratégica depende de los cambios en el sector económico y del momento histórico por el que este atravesando un país. (Pág 25)
La planeación estratégica comienza con un análisis preciso de la organización y de su entorno. El propósito es conocer y comprender la realidad
interna y externa para saber en donde se encuentra inmersa la institución y como está con respecto a las exigencias y situaciones del entorno. El
análisis del entorno comienza con la recolección de información, cuyos cambios pueden afectar positiva o negativamente, para determinar las
tendencias de esos factores. Luego se procede a establecer cuales factores podrían facilitar o beneficiar la institución (oportunidades) o cuales
podrían limitarla (amenazas). Estos son aspectos económicos, políticos, culturales, tecnológicos, científicos y jurídicos. En los aspectos
económicos se recomienda observar los cambios en la evolución y estado actual de la economía; en las tasas de interés los indicadores
macroeconómicos (desempleo, costo de vida, ingreso per cápita y políticas fiscales. En los asuntos políticos se contemplan los cambios en la
regulación gubernamental y en las políticas y programas económicos, institucionales y sociales. En los aspectos sociales conviene analizar las
tendencias en los cambios en la sociedad y la cultura. (Pág. 48).
Goodstein (1992) sostiene que el análisis de entorno permite que la institución establezca los aspectos que debe fortalecer y que defina la
estrategia con las que lo logrará.
Autores como Oligliastri, proponen que en el análisis del entorno, la institución determine que es lo que sabe hacer muy bien, aquello que la ubica
como una organización líder con respecto a las demás de la misma actividad. (Pág. 50)
El análisis interno consiste en un proceso de autodiagnóstico, mediante el cual la institución evalúa la situación presente de: la estructura
organizacional, clima, cultura, resultados y procedimientos, estrategias, herramientas y recursos utilizados en las actividades rutinarias.
La planeación estratégica servirá para estructurar todas las actividades de la institución, estandarizando los procesos que se realizan, de manera
que todos apunten a lograr los objetivos institucionales. Un plan de largo alcance puede hace que la organización reestructure sus necesidades de
trabajo, su organigrama, su cultura y direccionamiento. (Pág. 22)
Se recomienda realizar un análisis interno, que determine un autodiagnóstico de la estructura organizacional; reconocer los procesos que se
llevan a cabo en la institución, especificar como se llevan a cabo, quién los realiza, qué se obtiene de ellos y evaluar si el resultado del proceso es
satisfactorio.
Se evalúan los recursos en términos de si son suficientes y adecuados para los requerimientos de la institución, su calidad y si se usan
adecuadamente sin generar desperdicio. Los recursos que se analizan son: Los financieros, físicos, talento humano (habilidades y
conocimientos), si se sienten satisfechas con su labor, el compromiso con el trabajo etc.
|Se puede deducir que la calidad está en torno a los procesos de planeación y direccionamiento estratégico.
Para poder se un administrador o coordinador eficaz y prestar excelentes servicios en cualquiera de las áreas de la actividad empresarial y
personal, es preciso comprender que la información es uno de los recursos más valiosos e importantes de las organizaciones. Para el
aprovechamiento y explotación de su necesidad, valor, potencial y riqueza es necesario que se cuente con unas características y un tratamiento o
gestión que permita el mejoramiento de procesos y la toma de decisiones.
Los coordinadores conocerán herramientas conceptuales y metodológicas que faciliten la comprensión, análisis y utilización de los conceptos de
información, tecnología, sistema de información, procesos y medición, con el propósito de lograr un conjunto de acciones que sirvan de soporte
para el mejoramiento de los procesos de la institución. (Pág. 97)
La planeación ha sido considerada como una actividad fundamental de la dirección de una organización o empresa. La planeación estratégica se
considera como una herramienta de gestión mediante la cual la organización define un enfoque de dirección, y las estrategias que le permitirán
alcanzar sus objetivos, acordes a su misión y visión. (Pág. 15).
La Harbrigde House (1975), define la dirección como el acto de ejercer influencia consciente y positiva, sobre el curso a largo plazo de una
organización; es una forma de determinar hacia que objetivos debe Marchar la institución, donde están y como pueden alcanzarlos. Por su parte
meals la define como la orientación que se le quiere dar a la institución hacia el largo plazo. La planeación debe responder a tres preguntas
básicas: ¿hacia donde va la institución?, ¿Cual es el ambiente externo e interno?, ¿cómo va ha lograr alcanzar lo que se propone? Para responder
a estas preguntas, se necesita recurrir a un proceso basado en datos reales, ordenados y secuenciales, con la participación de todos los
estudiantes de la institución.
La planeación puede utilizarse: Para evaluar la posición y la capacidad de la institución en relación con las oportunidades que posiblemente se le
puedan presentar y definir la mejor estrategia. Para procurar su supervivencia optimizando recursos, y para conocer a la Institución en su real
dimensión. (Pág. 22).
La planeación comprende cinco etapas: Filosofía institucional, diagnóstico estratégico, identificación de áreas y metas estratégicas, estrategias
claves. Planes de acción y presupuesto y divulgación del plan estratégico.
La institución necesita tener un norte hacia donde dirigirse, por lo tanto se hace importante formular la visión y la misión.
Para Thompson y Strickland, (2001), una visón es un mapa de rutas del futuro de la institución, de la dirección que lleva, y de la capacidad que
planea desarrollar. (Pág. 5.)
Por otro lado, Goodsterin T, citado por Meals de Colombia la define como un conjunto de ideas que proveen el marco de referencia de lo que una
institución educativa quiere y espera hacer en el futuro. (Pág, 27). Con respecto a la misión, se ha definido como el enunciado que encierra los
motivos y la razón de ser de la institución y especifica el rol funcional que esta va ha desempeñar en el entorno. La mayoría de los autores
coinciden en que la misión es el enunciado que mejor expresa lo que es la institución y constituye la base para establecer una identidad
institucional. Como puede observarse, la misión y visión son los aspectos centrales del direccionamiento. Se requiere de una metodología para
organizar la participación de las personas, asignar el tiempo suficiente y propiciar el consenso en todos los aspectos que la componen. (pág. 30).
Una vez que se ha definido el horizonte de la institución, el paso siguiente es definir los principios o valores que subyacen en la formación de la
misión y la visión y que rigen las actividades de la entidad. Goodstein (1992) propone que para definir los valores se tenga en cuenta lo siguiente:
los valores personales, los de la organización como un todo, la filosofía operativa y la cultura organizacional.
13.5. PEI
14. Relación entre calidad, dirección y organización:
15. Metodología:
16. Conclusiones:
17. Comentarios del Analista:
Nota: Esta ficha fue elaborada a partir de la ficha analítica de calidad de instituciones educativas.
FICHA ELABORADA POR: Liliana Abadía
No se hace mención en el documento.
Es claro que los autores determinan que la calidad y eficiencia se daría en condiciones de planeación estratégica desde el direccionamiento y la
organización, partiendo de necesidades reales y con el soporte de datos y manejo de la información que fortalezcan la toma de decisiones, la
misión y visión organizacional.
Establece la relación entre calidad y estructura organizacional, de tal manera que al realizar procesos de autodiagnóstico en todas las áreas de la
estructura, se podrán encontrar mayores resultados orientados a la eficiencia.
La planeación es una actividad necesaria para las organizaciones. Con ella definen su futuro y lo que tienen que hacer para llegar a ese destino.
La planeación estratégica implica un proceso de reflexión ordenado, secuencial y basado en datos y requiere de la participación de todos los
miembros de la comunidad, e implica un pensamiento crítico, aceptación, esfuerzo y compromiso. (Pág. 25)
El proceso de planeación estratégica termina con la definición de un plan de acción o de mejoramiento. El plan de acción comienza con el análisis
de las causas y efectos de los aspectos que llevaron a que la institución presente debilidades.
El presente módulo resulta muy pertinente para el momento histórico. Ya que para los retos y demandas actuales, se requiere de un
direccionamiento que conlleve a una gestión educativa que permita el crecimiento de las instituciones a nivel organizacional. La gestión ha de
estar centrada en el aprendizaje continuo manteniendo un ciclo de planeación, acción, evaluación y retroalimentación.
Mediante el liderazgo efectivo del director, los valores se vuelven contagiosos, afectan los hábitos de pensamiento, su forma de relacionarse con
los otros, a la tecnología que se emplea, las políticas, las reglas, los procedimientos y las descripciones de los trabajo a los que se dedica (pág.
46).
Lo más importante del direccionamiento estratégico, es determinar con presición quién es el cliente interno y externo.
Gestión de los recursos de la información.
Para poder ser un administrador, coordinador eficaz y prestar excelentes servicios en cualquiera de las áreas de la actividad institucional y
empresarial, es preciso comprender que la información es uno de los recursos más valiosos e importantes. Para el aprovechamiento y explotación
de su necesidad, valor, potencial y riqueza, es necesario que se cuente con unas características y un tratamiento o gestión que permita el
mejoramiento de los procesos y la toma de decisiones. (pág. 97)
Dentro de esta área de manejo de la información, se tiene cuenta los conceptos de tecnología, dato, información y sistema; el tipo de
información y comunicación, la necesidad de información y los procesos e indicadores de gestión y calidad. (pág 108)
Investigación-acción
UNIVERSIDAD DE LA SABANA
ESPECIALIZACIÓN EN GERENCIA EDUCATIVA
HACIA UNA CONCEPTUALIZACIÓN DE INSTITUCION EDUCATIVA: UN ACERCAMIENTO
BIBLIOGRAFICO
FICHA ANALÍTICA
1. No. FACIE DE4
2. Categoría
3. Justificación de la categoría
4. Autor:
5 Fecha de Publicación y editorial
6. Título:
7. Palabras Claves:
8. Descripción:
9. Fuentes:
10. Definición de Institución Educativa:
ELIZONDO, Aurora
La Nueva Escuela, II. Dirección, liderazgo y gestión escolar.
Liderazgo, gestión escolar, escuela, directo. Organización.
Este libro es una continuación de La escuela una utopía, pero haciendo énfasis en el papel del directivo con sus características propias,
resaltando la importancia de la escuela desde dos ámbito formal e informal; la formal compuesta por un grupo de personas que tienen una
función específica y la informal que son la interacción entre estas personas dentro de la organización.
Se toma al directivo como el principal elemento para lograr cambios significativos e innovadores, ya que es éste el que debe redefinir la
cultura organizacional y direccionar los objetivos educativos de la escuela, mostrando elementos claves sobre el perfil del directivo y todo lo
que esto implica como procesos de comunicación, la definición de la escuela como organización, las habilidades directivas y de dirección,
integración, entre otras.
Está centrado en la dimensión humana de la gestión escolar. Ubicando la función de los directores en un marco interactivo en la coordinación
de grupos para el logro de determinados objetivos.
FRIGERIO, Graciela. Las instituciones educativas, cara y ceca. Elementos para su comprensión. 1996.
OWENS, Robert. La escuela como organización. Tipos de conducta y práctica organizativa.1976.
RODRÍGUEZ, M. Función directiva escolar. 1998.
SHMELKES, Sylvia. Hacia una mejor calidad en nuestras escuelas. 1995.
CRUZ, J. Autoestima y gestión de la calidad. 1996.
El autor clasifica a la escuela como formal e informal.
“La escuela es una organización formal porque está compuesta por un conjunto de personas que tienen a su cargo una función, dentro de
una estructura definida (jerarquía), poseen formas establecidas de coordinación y comunicación y realizan sus actividades mediante ciertos
recursos técnicos que buscan alcanzar fines previamente establecidos.
México: PAIDOS, 2001. 160 p.
Dirección Escolar
Dirección Escolar: la dirección como cabeza principal es el encargado de lograr cambios, redefinir, direccionar los objetivos.
Es el encargado de guiar al grupo de personas que cumplan funciones específicas, ayuda a generar cultura organizacional, además animar y
gestionar.
Es una herramienta clave para el correcto funcionamiento del centro, colabora con el mejoramiento de los procesos y resultados.
11. Perspectiva disciplinaria:
12. Temporalidad:
10. Dimensiones Asociadas:
13. Dimensiones Asociadas
13.1. Relación con el entorno:
13.2. Organización Escolar:
13.3. Calidad de las Instituciones Educativas:
13.4. Dirección Escolar:
Es organizacional, ya que se refiere en gran parte del libro a la escuela como organización y sus respectivas estructuras organizacionales.
El autor no define claramente la temporalidad pero fue escrito para aplicar en la década de los 80 y 90 citando a varios autores que
especifican sobre este tema.
El autor habla de una relación constante con el entorno que la rodea, es más, dice que está directamente influida por el contexto
socioeconómico, situación política, legislación, factores demográficos, entre otros, que influyen en la conducta de los individuos. Pág. 23.
“La escuela existe en un entorno social y físico amplio con el que interactúa. Este entorno influye en la conducta de los individuos.” Pág. 23
La organización formal establece los roles o papeles, como los de director o de supervisor. Estos roles determinan el conjunto de reglas.
“La organización formal defines los roles, éstos serán desempeñados por individuos que tienen cierta personalidad y expectativas
particulares; desde una dimensión organizacional y la dimensión personal.” Pág. 25.
“La escuela genera una estructura de roles, normas, valores y redes de comunicación informal dentro de la estructura formalmente
reglamentada” Pág. 26
El autor no define una estructura clara simplemente hace una observación clara y es que está su estructura está reglamentada por la ley y
que los roles son equipo de trabajo para el logro de unos objetivos institucionales.
En cuanto a la calidad señala que es función director el más comprometido y responsable de este propósito, es decir que debe ser capaz de
liderar, motivar, facilitar y estimular los procesos de mejoramiento de la calidad. Pág. 73.
El autor no enfatiza en este aspecto, solamente en el papel del directivo en este proceso como se señaló anteriormente.
El proceso de dirección escolar está encargado por el directivo que es el líder formal, y es considerado como intermediario entre las
autoridades y los grupos.
“El directivo escolar ocupa un lugar primordial en la estructura del sistema educativo. Su papel es principalmente de articulador y enlace
entre las diversas instancias. Para el cabal cumplimiento de estas funciones debe ser comunicador eficiente, favorecer el análisis y la
discusión crítica de los problemas y establecer el diálogo en la comunidad. Es decir, el directo debe ser animador y gestor de nuevos
procesos de interrelación humana. Enlace de comunicación con el contexto.” Pág. 31.
Como el responsable de la dirección escolar es el director debe este tener unas características indispensables para el buen cumplimiento de
sus funciones:
- Ser una herramienta clave para desempeñar su función: informar sobre disposiciones, dar instrucciones, instruir sobre nuevos programas,
mantenerse informado sobre las actividades del plantel, motivar al personal, escuchar problemas, etc.
Para que estas y otras tareas se lleven a cabo eficientemente, se deben comunicar a los colaboradores y reportar a las autoridades
educativas correctamente.” Pág. 31
“El directivo es el encargado de dirigir el proyecto educativo definido y coherente, conducido con convicción y capacidad, en un ambiente de
armonía y participación comprometida. Debe buscar los medios más idóneos para que se realicen las tareas de gestión que apoyen los
cambios y las transformaciones necesarias ante los nuevos contextos educativos.
La función de dirección comprende tareas que imponen la profesionalización del directivo; es decir, los directores deben contar con los
conocimientos y las habilidades relacionados con las siguientes dimensiones institucionales:
La organización informal es esencial para el funcionamiento y la administración educativa y es la encargada de las relaciones interpersonales
necesaria para lograr el fin de la escuela formal.” Pág. 19-20
“La escuela también puede ser analizada como un sistema social abierto, porqué esta íntimamente relacionado con el entorno y porque se
compone de una compleja red de elementos que interactúan para lograr ciertos resultados.
La escuela se ve influida por los sistemas que enmarcan, como el contexto socioeconómico, la situación política, la legislación, los factores
demográficos, etc., pero dichos factores se ven condicionados por la realidad interna de la escuela.
El centro escolar puede analizarse desde los subsistemas que lo conforman: cultura y ambiente escolar, estilos de liderazgo, forma de
concretar el currículum, características de los profesores y alumnos, entre otros.” Pág. 22-23.
En la introducción el autor afirma que una de las características primordiales de la escuela es el factor humano, sabiendo que el acto
educativo es una actividad eminentemente social, realizada por personas que interactúan para obtener ciertos resultados.
13.5. PEI
14. Relación entre calidad, dirección y organización:
15. Metodología:
16. Conclusiones:
17. Comentarios del analista
Nota: Esta ficha fue elaborada a partir de la ficha analítica de calidad de instituciones educativas.
Elaborada por: Adriana Rocío Vargas
El libro no hace referencia al proyecto educativo institucional.
La escuela como organización formal e informal debe estar buscando siempre la calidad de la institución y es por esto que la dirección es la
directa encargada de lograrla como se nombra en el numeral 10.3.
El libro no es una investigación.
El autor no tiene conclusiones finales.
Por deducción se concluye que los que busca el libro es adquirir herramientas teóricas pero muy relacionadas con la práctica para definir el
papel del director y su perfil, que son necesarios para lograr mejoramiento de la calidad de la escuela.
“El propósito es que el directivo analice y reflexione sobre la trascendencia y las problemáticas que enfrenta en su papel de coordinador de
esfuerzos de los individuos que integran el colectivo escolar y desarrolle habilidades que proporcionen un liderazgo y clima grupal orientado
al trabajo conjunto y participativo, cuyo fin integrador ha de mejorar los aprendizajes y resultados educativos.” Pág. 16
El texto no tiene notas al pie de página ni conclusiones, por lo tanto fueron extraídas de la bibliografía y por deducción propia del analista,
teniendo en cuenta siempre las reflexiones del autor.
Aunque el libro no se hace énfasis en el PEI, elemento muy importante dentro de la escuela, realiza un aporte totalmente nuevo a lo que ya
se tenía sobre la definición de la institución educativa: Organización formal e informal, en términos de estructura organizacional y relaciones
interpersonales.
1. Dimensión pedagógica
2. Dimensión social
3. Dimensión política
4. Dimensión administrativa
El director es un agente de apoyo a la escuela y su principal función es colaborar con el mejoramiento de los procesos y resultados
educativos para lo cual debe contar con ciertas habilidades como: técnica, conceptual, humanística. Pág. 64. 63. 62.
UNIVERSIDAD DE LA SABANA
ESPECIALIZACIÓN EN GERENCIA EDUCATIVA
HACIA UNA CONCEPTUALIZACIÓN DE INSTITUCION EDUCATIVA: UN ACERCAMIENTO
BIBLIOGRAFICO
FICHA ANALÍTICA
1. No. FACIE DE5
2. Categoría
3. Justificación de la categoría
4. Autor:
5. Fecha de Publicación y editorial
6. Título:
7. Palabras Claves:
8. Descripción:
9. Fuentes:
10. Definición de Institución Educativa:
CASTELLANOS, de Araque María Esther.
La institución educativa: Seminario taller
Desarrollo humano- Misión de la escuela – elementos constitutivos de la institución
educativa –participación y gobierno escolar – gerencia- control y evaluación.
El texto se propone llevar al lector a: la reflexión acerca de la tarea que el corresponde a la Institución educativa, desde la misión que la
sociedad, la historia y el estado le han asignado: EDUCAR, que se constituye como el instrumento indispensable para que la humanidad
pueda avanzar hacia los ideales de progreso, libertad, paz y justicia.
Inicialmente realiza una visión general a la Institución como tal, para luego a través de lecturas y trabajos en grupo hacer un análisis y
evaluación de el quehacer, con miras a buscar la optimización de los procesos y los recursos.
DELORS, Jacques. La educación encierra un tesoro.1996
MINISTERIO DE EDUCACION NACIONAL. Plan nacional de desarrollo. 1999 –2002
PEÑATE, Luzardo. Administración de los centros educativos. 1998
A la luz de la Ley General de Educación, se entiende por Institución Educativa o Establecimiento educativo, o Centro Educativo o más
generalizado, Escuela, a toda institución de carácter estatal, privado o de economía solidaria, organizada con el fin de prestar el servicio
público educativo en los términos que fijados por la Ley, para la atención individual que favorezca el aprendizaje y la formación del niño.
La institución educativa surgió cuando la familia comprendió que era necesario que existiera un componente social que asumiera la
educación de sus hijos, para transmitirles sus costumbres, sus valores, sus conocimientos, de ahí que la primera función de la escuela fue la
de trasmitir y conservar la cultura.
La institución educativa, en consecuencia tiene como función y misión primordial: EDUCAR. Por educación se entiende el proceso mediante el
cual el ser humano desarrolla características como hombre, sus dimensiones espirituales, cognitivas, socio afectivas, psico biológicas y
comunicativas, y define sus valores, actitudes y comportamientos, para que su formación sea integral.
La escuela ha sido y seguirá siendo el sitio ideal para que los niños, sin excepción, puedan hacer fructificar todos sus talentos, logren
desarrollar la capacidad de ser libres, de ser críticos, de ser respetuosos, de encontrar satisfacción en el trabajo intelectual y material, de
darle alas a su imaginación creadora, de comprenderse como parte de una sociedad con la cual tienen responsabilidades y de la cual pueden
esperar apoyo y equidad. P.1-3
Pamplona. Universidad de Pamplona. Facultad de educación. 2000
Dirección Escolar
Dirección Escolar: Muestra como debe ser la dirección, características del director y que es el encargado de liderar y gestionar los procesos
de mejoramiento.
11. Perspectiva disciplinaria:
12. Temporalidad:
13. Dimensiones Asociadas:
13.1. Relación con el entorno:
13.2. Organización Escolar:
13.3. Calidad de las Instituciones Educativas:
Valores y retos de la institución Educativa. Tiene una concepción humanista centrada en valores y virtudes
Impreso en Pamplona en el año 2000, presenta una visión actual de la institución educativa.
La educación es compromiso de todos:
“La educación es un proceso abierto y constante, que compromete a todas las personas, los estamentos y las instituciones. El sistema
escolar, desde la “guardería” infantil hasta el postrado tiene por supuesto un papel esencial e irrenunciable. Pero educar es también una
tarea central de la familia, las iglesias, los partidos políticos, los sindicatos, los gremios, las asociaciones voluntarias, los medios de
comunicación y las empresas que deben entrenar su fuerza de trabajo, para aludir apenas a las principales instituciones involucradas.
Educar es lo primero. Porque la educación es condición de la cultura, la libertad y la dignidad humanas. Significa que la educación debe ser
primera entre las preocupaciones públicas y primera entre las fuerzas nacionales. “P. 31
La educación ocurre siempre dentro de un contexto, que influye demasiado en ella:
“Toda educación ocurre en un contexto, en un ambiente intencionalmente organizado y ordenado pro alguien. Y es la interacción con el
ambiente, y con todo lo que a él ocurre, cómo las personas van obteniendo las experiencias y los aprendizajes... la escuela debe organziar
intencionalemente un conjunto de recursos para crear un contexto estructurado (un ambiente) de aprendizaje en el cual los alumnos, al
interactuar con este ambiente, obtiene las experiencias, conocimientos, capacidades y comportamientos esperados para actuar como
ciudadanos activos y ser productivos en la sociedad. Los elementos mas importantes de este ambiente son: El espacio físico, el tiempo, el
entorno y l tradición de la institución, los recursos de motivación, guía y estimulación para el para el aprendizaje, los contenidos, las
secuencias o rutinas, los sistemas de premios y castigos, forma de recompensa social, el componente comunitario y de relaciones, el
planeamiento, el control de la operación, la evaluación, el foque pedagógico,, las metas, los actores del contexto ( estudiantes,
profesionales de la educación, directivos, administradores, padres y responsables de los alumnos) y la opinión pública”. P. 48- 50
Componentes del entorno:
Las comunicaciones han ido ampliando el entorno de los Centros Educativos, la globalización de la sociedad es un hecho del siglo XX, no
obstante existan diferencias abismales entre sectores de la misma. El entorno se constituye en una variable básica que debe manejar el
rector – gerente.
Hay cuatro componentes importantes en el entorno:
• Entorno físico demográfico: Hace referencia a la ubicación del centro educativo, su vecindario, la religión, el país.
• El entorno legal abarca desde la Constitución Nacional hasta las normas legales que afectan el colegio en diversos aspectos como el
educativo, el laboral, el fiscal, etc.
• El entorno sectorial: tiene que ver con la realidad educativa dentro de la cual desarrolla su labor dentro del Centro Educativo, se
incluyen allí los demás centros educativos que desarrollan similar labor en la misma zona de influencia.
• Entorno socio – político: como quiera que el colegio forma ciudadanos para sociedad y esta a su vez, espera que responda a sus
necesidades. P. 74- 75
“Todas las organizaciones tienen un ordenamiento interno que permite asignar tareas e identificar responsabilidades con el propósito de
lograr los objetivos. Actualmente la tendencia es la de dejar la estructura de “tipo vertical” es decir, con líneas de autoridad hacia abajo,
hacia una estructura de “tipo horizontal” en donde se comparten las responsabilidades y se tiene una mayor oportunidad de intercambio e
interacción.
En el caso de los Centros Educativos también tienen una estructura definida, su forma varía según cada institución dado que las estructuras
influyen de manera importante en el logro de los objetivos, corresponde al rector – gerente, evaluarla y proponer ajustes que permitan lograr
una forma acorde a las necesidades del establecimiento. P. 75
Para el desarrollo humano se necesita una educación de calidad:
“Se hace necesario educar para el siglo XXI, pero acerca de las políticas educacionales podemos ver unas buenas o excelente para unos
pocos y otra masivas pero mediocres. Sin embargo para el desarrollo humano se hará necesario la educación universal de calidad,
formación buena y para todos”. P. 30
La educación de calidad se ve coaccionada y restringida por la situación social, veamos:
“Los gobiernos dedican cierta parte de sus ingresos para la educación y por lo tanto las tasas de escolaridad han tendido a mejorar. Sin
embargo la educación temprana y pre escolar tan importantes sigue siendo para unos pocos. La escuela básica muchas veces no es
alcanzada por el campesino, el marginado urbano, la mujer de clase baja, predomina aún el machismo y la Secundaria se debate entre
formar para la universidad o para el empleo inmediato”. P. 30
Cuatro claves para el aprendizaje de calidad:
“El aprendizaje depende de diversos factores, muchos de los cuales pueden ser controlados desde el propio sistema educativo. Para señalar
las cuatro claves mejor establecidas:
• Un educador motivado y bien calificado
• Materiales y apoyos que faciliten y enriquezcan el proceso.
• Una jornada escolar mas asidua, mas extensa y sobre todo, mas intensa.
• Una escuela eficaz, es decir, creativa y autónoma, donde los insumos y los procesos se subordinen deliberada y ordenadamente al
aprendizaje
13.4. Dirección Escolar:
13.5. PEI
14. Relación entre calidad, dirección y organización:
La calidad de la escuela depende de la capacidad que tenga para contribuir al proyecto de nación:
“Una institución educativa es de mayor calidad y pertinencia si contribuye a formar personas con capacidad y competencias para:
• Construir y fortalecer formas e instituciones para la convivencia democrática y la participación.
• Ser productivas económica, política, social y culturalmente en beneficio de la dignidad de todos.” P- 35
La responsabilidad de dirigir la institución no es únicamente del rector...
“Si por dirección se entiende encaminar las intenciones y operaciones del contexto de aprendizaje al logro de los objetivos de ciudadanía y
productividad, la dirección del contexto de aprendizaje corresponde tanto a los rectores y directores del establecimiento, como a los
coordinadores académicos y de disciplina, los jefes de departamento y los responsables de curso.
La dirección es uno de los recursos más importantes en una Institución educativa, tiene muchos elementos y recursos que es necesario
interrelacionar, organizar y orientar para lograr los fines propuestos. Todos los niveles de dirección son responsables de la tarea de conducir
a la Institución educativa en conjunto y en sus partes hacia el fin fundamental: formar ciudadanos activos y productivos.”. P. 57
Plantea la figura del rector como gerente:
“El rector no se restringe únicamente a lo académico, debe realizar gestión sobre cinco variables importantes: entorno, estructura,
tecnología, procesos y recursos humanos, es decir será un gerente en tiempos modernos. No se pretende cambiar el uso del término de
rector con estos planteamientos, tan solo se quiere demostrar que el rector de hoy debe tener una visión gerencial de su organización si
quiere que ella realmente logre sus objetivos”. P. 67
El director: Gerente o líder. Un buen director, es líder.
GERENTE LIDER
Decide y ordena lo que ha de hacerse. Toma en cuenta los aportes de sus colaboradores.
Determina funciones y exige su cumplimiento. Conoce las potencialidades de las personas y procura
su desarrollo.
Controla los resultados y toma cuentas en función de
ellos.
Promueve el buen desempeño y da reconocimiento
justo y proporcionado.
Utiliza la represión. Estimula la expresión y el orgullo del trabajo bien
hecho.
Lucha por conservar el poder. Utiliza el poder para lograr y transformar.
Quiere transmitir una imagen, Se conoce a él mismo y transmite sus valores y
convicciones.
Manipula el presente. Tiene visión estratégica y la sabe comunicar.
Utiliza las limitaciones y problemas como explicaciones. Es obsesivo por l excelencia.
Acepta la resistencia al cambio. Crea visión de un futuro confiable.
Hace las cosas bien. Hace lo que hay que hacer,
p. 69
El texto no menciona específicamente el PEI, sin embargo hace referencia a los elementos constitutivos de la institución educativa, como
importantes en el desarrollo del Proyecto Educativo Institucional.
Elementos constitutivos de la Institución Educativa:
• El espacio físico
• El tiempo
• El entorno y la tradición de la Institución.
• Los recursos de motivación: guía y estimulación para el aprendizaje.
• Los contenidos
• Las secuencias o rutinas.
• Los sistemas de premios o castigos.
• Formas de recompensa social.
• El componente comunitario y de relaciones.
• El planeamiento
• El control de la operación
• La evaluación
• El enfoque pedagógico.
• Las metas.
• Los actores del contexto: alumnos, profesionales de la educación, directivos, administradores, padres y los responsables de los
alumnos.
• La opinión pública. P. 48 y 50.
La calidad se ve definida por la labor directiva que realice el gerente- rector:
“Un rector de escuela o colegio es líder y orientador si bien, lo relativo a los procesos educativos que allí se generan es fundamental, la
interacción permanente de esta variable con las otras, obligan a que el rector conozca y conduzca permanentemente las cuatro restantes,
por cuanto una organización es un sistema y como tal es un todo.” P. 67
15. Metodología:
16. Conclusiones:
17. Comentarios del Analista:
Nota: Esta ficha fue elaborada a partir de la ficha analítica de calidad de instituciones educativas.
Elaborada por: Andrea Ochoa Hernández
• Es responsabilidad de todos los educadores, desde los distintos roles que les corresponde desempeñar, ir acordes con los nuevos
enfoques, conceptos y diversas circunstancias que llevan a las instituciones educativas a asumir constantemente cambios.
• La tarea que la sociedad, la historia y el estado le han asignado a la institución educativa es EDUCAR, como un elemento indispensable
para que la humanidad pueda avanzar hacia los ideales de progreso, libertad, paz y justicia.
• Las instituciones educativas serán mejor calificadas si contribuyen en mayor medida a construir una nación fuerte, un país ganador,
entonces y solo entonces, la escuela tendrá un mayor grado de pertenencia y calidad y su quehacer será reconocido.
Aunque de pocas páginas, el libro presenta un buen contenido en cuanto a los elementos
constitutivos de la Institución educativa, Incluye dos documentos de estudio como son:
“Los cuatro pilares de la educación” y “Plan Nacional de Desarrollo 1999 –2002 No se
No aplica para este texto.
UNIVERSIDAD DE LA SABANA
ESPECIALIZACIÓN EN GERENCIA EDUCATIVA
HACIA UNA CONCEPTUALIZACIÓN DE INSTITUCION EDUCATIVA: UN ACERCAMIENTO
BIBLIOGRAFICO
FICHA ANALÍTICA
1. No. FACIE DE6
2. Categoría
3. Justificación de la categoría
4. Autor:
5. Fecha de Publicación y editorial
6. Título:
7. Palabras Claves:
8. Descripción:
9. Fuentes:
ÁLVAREZ, Manuel
EL EQUIPO DIRECTIVO. Recursos técnicos de gestión.
Equipo directivo – Recursos técnicos - Organización y estructura de la comunidad escolar – Planificación – Coordinación, ejecución y control.
El autor parte de algunas tesis importantes que sirven de inicio a la elaboración de este libro, veamos:
• El oficio de dirigir y coordinar un centro educativo es delicado y exige una enorme dosis de paciencia, disponibilidad y salud mental
para responder a las expectativas que pone la comunidad escolar en los equipos directivos que elige.
• La función directiva de estructuras democráticas y participativas es tan compleja y difícil que sólo mediante una gestión en equipo
pueden conseguirse resultados gratificantes para sus miembros y positivos para la comunidad escolar.
• Es imprescindible el conocimiento y adquisición de recursos técnicos personales que doten de racionalidad y eficacia a la gestión en
equipo.
• Los soportes imprescindibles para la formación permanente y reciclaje de los directivos son, por este orden, la reflexión personal y en
equipo sobre la propia práctica profesional y el conocimiento de una buena bibliografía sobre temas de organización y gestión.
El libro en su primera parte presenta al equipo directivo como una estructura de gestión novedosa en tres ámbitos: Ámbito de gestión de
recursos humanos, ámbito administrativo y económico y ámbito de organización de la actividad pedagógica y representación institucional.
En la segunda parte se describen conceptual y estructuralmente las funciones del director técnico desde una perspectiva actual. A cada
función ejecutiva corresponde un conjunto de recursos técnicos personales que dotaran de eficacia profesional a la función correspondiente.
P. 5-8
• LAUCES GREAL, LOPEZ, José Antonio y otros. El proyecto Educativo. 1986.
• TERRY D TENBRICK. Evaluación, guía práctica para profesores. 1984
• PERRE DARDER Y LOPEZ, José Antonio. Cuestionario para el análisis del funcionamiento de la escuela. 1985
• ESCUDERO ESCORZA, Tomas. ¿Se pueden evaluar los centros educativos y sus profesores? 1980
• ALVAREZ M Y LOPEZ L. Seguimiento y evaluación del profesorado y equipos docentes. 1999
• BARTOLOME ROTGER, Amengual. Direcciones escolares. El director como líder y como ejecutivo. 1982
• E.H. Schein. Psicología de la organización. 1976
• ROBERT G. Owens. La escuela como organización, tipos de conducta y práctica organizativa. 1983
• BARBERA ALBALAT, Vicente. Proyecto educativo, Plan anual del centro y programación docente. 1987
Caracas. Editorial Laboratorio Educativo. 1999
Dirección Escolar
Se observa a la institución como una organización humana definida desde un enfoque organizacional, analizada desde cuatro tendencias:
logocéntrica, Empresarial, Humanista, Conductual y Mixta cada una va relacionada con el entorno.
Es de vital importancia que halla una relación participativa con la comunidad educativa, con un trabajo en equipo.
Se resaltan las diferentes estructuras para lograr una buena gestión educativa (lineal, funcional y mixta) y a la vez las características del
director dentro de la institución, describiendo los perfiles haciendo énfasis en la importancia de su papel para el funcionamiento de ésta.
10. Definición de Institución Educativa:
11. Perspectiva disciplinaria:
12. Temporalidad:
13. Dimensiones Asociadas:
13.1. Relación con el entorno:
13.2. Organización Escolar:
Se define la organización en general como: La coordinación racional de las actividades de un cierto número de personas que intentan
conseguir una meta y objetivo comunes y explícitos, mediante la división de las funciones del trabajo y a través de la jerarquización de la
autoridad y la responsabilidad” (E.H. Schein. .Psicología de la organización). P. 103
La institución escolar cumple estrictamente con los elementos que constituyen a una organización humana:
• Es una formación social de personas que se diferencian claramente pro sus funciones y por sus relaciones jerárquicas.
• Establecen formalmente un conjunto de normas que les permiten unas relaciones de convivencia estable.
• Fijan o aceptan unos objetivos comunes y unos medios para conseguirlos de una forma racional y ordenada.
• Asumen una autoridad elegida que dirija y coordine los esfuerzos de todos los miembros hacia la consecución de los objetivos.
Después de está definición general, el texto define la organización escolar desde cuatro tendencias:
- Logocéntrica: Integrada por aquellos autores que se preocupan por el carácter sistemático y científico de la organización escolar. Es
una reacción contra los que piensa que la mejor forma de llevar un centro es a través de la experiencia profesional, de la intuición, del
saber analógico y de las relaciones personales, paternalistas, basadas en la buena voluntad de las partes.
- Inspiración empresarial: Sigue los parámetros y principios de la organización de empresas y pretende aplicarlos a la escuela, así
aparece la dirección por objetivos, la cronogramación, la rentabilidad, la eficacia, el análisis de rendimientos como elementos de
control.
- Humanista: Inspirada en la teoría del psicólogo americano Elton Mayo. Concibe la escuela como lugar de encuentro y participación
compartida por todos los sectores que interactúan en ella. Se intenta llevar a cabo un tipo de educación basada en la comunicación, la
coordinación, la cogestión, y el respeto entre los diferentes grupos.
- Conductual 1950: El enfoque conductual subraya la importancia de los roles individuales y tiene en cuenta los valores, actitudes y
comportamientos de los individuos que forman el grupo de trabajo. Contempla la organización como sistemas sociales abiertos.
Modificando la conducta de los individuos y los grupos se llega a cambiar la organización y a una mayor eficacia.
- Mixta: Actualmente, los cuatro enfoques se complementan eclécticamente seleccionando aquellos aspectos que mejor se adaptan a la
realidad del centro, a su estilo y a las características peculiares del entorno. Como síntesis de estas tendencias la escuela hoy día
estructura su organización formal inspirándose en los siguientes principios: participación, autonomía y departamentalización,
interacción, reconversión de conflictos y cambios, innovación, dirección por objetivos y evaluación, eficacia. P. 103 - 107
Es curioso, pero el texto no presenta fecha de impresión, por la fecha de encuadernación se supone que corresponde al año 1999. Esta
escrito a partir de la experiencia profesional del autor y dirigido a instituciones educativas actuales que quieran enfrentar nuevos retos.
La relación con el entorno parte desde un enfoque participativo: “La institución tiene que estructurara la participación de todos los
estamentos, de tal forma que se mantenga al mismo tiempo un ambiente constructivo de convivencia, un respeto a la normativa de
disciplina, tanto entre quienes deben observarla como entre quienes deben exigir que se observe, y finamente un afianzamiento de los
niveles académicos de modo que se potencie la calidad del proceso curricular. P.68
• La participación de los padres
Se justifica, porque les compete, como máximos responsables de la educación integral de sus hijos. El colegio y sus profesionales, como
técnicos, asumen la labor de apoyo que no por subsidiaria deja de ser menos importante. Es fundamental que los padres estén presentes en
el proceso formativo que se realiza en el colegio con sus hijos, porque en el desarrollo de la personalidad del niño y del adolescente no sólo
interviene el éxito o fracaso académico, sino el conjunto de actitudes y valores conductuales que se van transmitiendo a través de la relación
humana y social. P. 62
• La participación de los estudiantes
Los estudiantes participan realmente cuando se sientes atraídos por intereses concretos e inmediatos. Un sistema de participación de los
estudiantes en que no se debatan y decidan asuntos de interés práctico o reivindicativo suele tacharse de convencional, vaciándose de
contenido y convirtiéndose en una estructura muerta y nada operativa. 67
• Trabajo en equipo
En este ítem el texto se enfoca sobre la importancia de conocer el grupo con el cual se trabaja, sus problemas individuales, sus diferentes
ritmos de desarrollo, la historia personal del grupo y sus líderes, entre otros muchos aspectos.
También hace énfasis en lo importante que es que el director deje de ser esa persona solitaria, apartada en una oficina, para relacionarse
con la vida de institución, con los grupos de maestros, estudiantes, padres de familia. Este es un proceso difícil, pero quizá el único para
conocer lo que realmente sucede dentro de la institución.
Las estructuras de organización escolar tienen un origen empresarial y nacen de las teorías de los psicosociológos que descubren la
necesidad que manifiesta todo grupo humano de dotarse de mecanismos racionales que aseguren la permanencia del colectivo, la
inclusión de sus miembros y la eficacia de su trabajo mediante la articulación y ordenación de todos sus recursos. P .196
Toda organización se caracteriza por un conjunto de estructuras que definen las relaciones entre unos miembros y otros al ejercer la
autoridad, al delegar funciones, al tomar decisiones, distribuir responsabilidades, al generar normas de funcionamiento y de convivencia.
• Estructura de organización lineal: También llamada jerárquica. Las relaciones son verticales, de arriba a bajo, de superior a inferior. La
autoridad es ejercida pro la dirección ya sea individual o colectiva, plenamente responsable de sus decisiones.
• Estructura de organización funcional: Cada puesto de responsabilidad debe asignarse a quien mejor pueda desempeñarlo. El poder se
distribuye y comparte entre los distintos responsables que al mismo tiempo son especialistas en las tareas que les han sido asignadas.
• Estructura de organización mixta Line – Staff: Pretende que en todos los puestos estén personas especializadas que trabajan en equipo
o departamentos asesorados por órganos STAFF. Estos órganos coordinados por un responsable de la autoridad jerárquica realizan
proyectos de investigación, programas de gestión y presentan informes técnicos a los órganos de gestión directiva. P. 107 - 109
Administrativa
13.3. Calidad de las Instituciones Educativas
13.4. Dirección Escolar:
13.5. PEI
14. Relación entre calidad, dirección y organización:
Una buena organización persigue la meta común de la Calidad educativa. Los criterios para observar la eficacia de una organización son:
- Adaptabilidad: Capacidad para resolver problemas y para reaccionar con flexibilidad ante las exigencias variables del ambiente.
- Sentido de identidad: Conocimiento y aceptación de los objetivos de la organización y de las tareas a realizar, así como la capacidad
de compartirlos con los demás.
- Capacidad para examinar la realidad: Capacidad para investigar, para percibir e interpretar correctamente la realidad y el ritmo
cambiante del medio ambiente y especialmente aquello que se relaciona con el funcionamiento de la organización.
En términos pedagógicos, calidad de educación significa formación integral del niño y adolescente como persona humana, atendiendo al
desarrollo intelectual, afectivo y manual de una forma equilibrada.
El concepto de calidad en educación supone la formación y el pleno desarrollo de la personalidad del niño y adolescente, para lo cual el
equipo profesional debe adecuar su metodología y programación al muevo modelo y asumir principios como:
• El desarrollo del pensamiento formal evoluciona más lentamente que el desarrollo de las habilidades y destrezas manuales.
• Hasta los trece años no suelen aprenderse ni interiorizarse ideas que no hayan podido ser vivenciadas.
• La sensibilidad para disfrutar del arte, la naturaleza y la fiesta pueden ser compatibles con la comprensión de la ciencia y la técnica.
• El conocimiento de las ciencias humanas y sociales es tan importante como el conocimiento del propio cuerpo, así como de las
habilidades manuales para realizarse en otras actividades creativas no intelectuales.
• La adquisición de hábitos de trabajo personal debe equilibrarse con el desarrollo de técnicas de trabajo en equipo.
• La interiorización de una normativa de convivencia, que haga compatible la defensa de los propios derechos y el respeto a los derechos
de la mayoría. P- 114- 117
El texto propone el concepto de dirección como equipo directivo, teniendo en cuenta que este planteamiento se impone por la misma
necesidad de eficacia que demandan los centros y por la complejidad de funciones que le atañen a cada miembro ejecutivo. P. 11
Diferentes perfiles del director:
1. Perfil autoritario: Toda la dinámica del grupo se estructura desde el líder que fija los objetivos y decide los recursos aplicar, estatuye
las normas y estilo de funcionamiento, controlando personalmente la realización de cada actividad a través de un sistema
2. Perfil Laissez Faire o buena persona: Suele representar al directivo amable, condescendiente, cómodo, que permite a cada miembro del
grupo seguir su ritmo particular de rendimiento.
3. Perfil democrático: El director es el líder institucional elegido por la mayoría de su grupo, al que representa en otras instancias. Ejerce
la autoridad que el grupo le delega, convenciendo con razones y respetando la opinión de las minorías como las decisiones
mayoritarias que ejecuta y controla aunque no hayan sido propuestas por él.
4. Perfil burocrático: Se identifica con el puro administrador que dirige el proceso educativo a golpe de “Boletín Oficial de Estado”. Este
estilo es una combinación entre autoridad, democracia y laissez faire. P. 20- 21
El directivo escolar debe movilizarse en tres dimensiones: humana administrativa y técnica, el desarrollo de estas tres demandan el
conocimiento y la adquisición de recursos técnicos personales como:
• Técnicas de elaboración del mapa de necesidades y carencias, diagnostico de situaciones y evaluación de resultados.
• Técnicas de creación y animación de nuevas estructuras organizativas y delegación de funciones.
• Técnicas de preparación y coordinación de reuniones.
• Técnicas de reconversión de conflictos
• Técnicas de motivación e incentivación de grupos y equipos profesionales.
• Técnicas de toma de decisión y creación de ambientes participativos para los distintos estamentos que intervienen igualmente en la
toma de decisión.
El autor plantea algunas recomendaciones muy puntuales para lograr cambios y resultados satisfactorios en los procesos de planificación y
coordinación, como: coordinación eficaz de reuniones, excelente manejo de relaciones públicas, conocimiento de los grupos, llevar un diario
de dirección, técnicas de reconversión de conflictos. Estrategias de motivación y animación, técnicas de control grupal, técnicas de control
individual, entre otras.
“Elaborado por los representantes de la comunidad escolar es: “ La toma de posición del centro, de la escuela, sobre aspectos tan
importantes como los valores, las actitudes, los hábitos, los conocimientos y las habilidades que se pretenden priorizar; las técnicas y
procedimientos didácticos, que se prevén, sobre la evaluación, la organización del grupo clase, la orientación personal de los alumnos, la
relación con los padres...”.( LAUCES GREAL Y LOPEZ, José Antonio. El proyecto educativo). P.100
Es el marco de referencia ideológico que la comunidad educativa ha consensuado y que define los valores, actitudes y conductas que desea
sean interiorizados y asumidos por los alumnos. El proyecto educativo es la expresión de las coordenadas sociopolíticas y culturales que
definen el centro. Estas coordenadas reflejan el estilo peculiar de cada colegio, le confieren identidad y personalidad propia y hacen que se
diferencie de los demás. Así que provoca la diversidad en función de las personas que lo integran, de la dirección que lo coordina y d el
marco legal que lo institucionaliza. P. 178
El texto plantea que existirán procesos de calidad mientras que existan procesos de planificación, organización, ejecución y control
adecuados, así como líderes o directivos preparados para ejercer su labor con eficacia.
Una correcta dirección asegura el rendimiento y la eficacia del equipo de trabajo y proporciona a los miembros seguridad en sí mismos y en
el grupo. No hay nada más gratificante y que provoque mayores logros de pertenencia al grupo que la sensación de éxito que ofrece la
tarea bien hecha, lo contrario produce desánimo y dispersión. Elegir un buen director, coordinador o un buen líder es un arte que solo los
grupos maduros llegan a poseer.
15. Metodología:
16. Conclusiones:
17 Comentarios del Analista:
Nota: Esta ficha fue elaborada a partir de la ficha analítica de calidad de instituciones educativas.
Elaborada por: Andrea Ochoa Hernández
• Difícilmente puede salir adelante una reforma educativa innovadora si los equipos que deben conducirla no creen en ella o no están
preparados para gestionar su ejecución.
• Se necesita una dirección participativa de los centros docentes, por esta razón se plantea el modelo de dirección como equipo directivo,
que impulse a los distintos estamentos a colaborar en el quehacer educativo a través de estructuras cooperativas. Exige al mismo tiempo
una alta cualificación profesional y un adiestramiento en los recursos técnicos de dirección.
• La función directiva se desarrolla y profundiza en tres ámbitos necesarios: el ámbito de gestión de los recursos humanos; el ámbito
administrativo y económico; y el ámbito de la organización de la actividad pedagógica y la representación institucional, cada fase
enriquecida con múltiples recursos técnicos.
Es un texto que analiza detalladamente las funciones del equipo directivo: planificación, organización, coordinación, ejecución y control,
proponiendo estrategias para el cambio. Todo lo anterior teniendo en cuenta la importancia de la participación escolar y los diferentes
estamentos que conforman la comunidad educativa. También hace un recorrido por las diferentes teorías en cuanto a organización escolar,
perfil del director, modelos de participación, entre otros. Considero que es un texto valioso en la tarea de conceptualización de instituciones
educativas.
No aplica para este caso.
UNIVERSIDAD DE LA SABANA
ESPECIALIZACIÓN EN GERENCIA EDUCATIVA
HACIA UNA CONCEPTUALIZACIÓN DE INSTITUCION EDUCATIVA: UN ACERCAMIENTO
BIBLIOGRAFICO
FICHA ANALÍTICA
1. No. FACIE DE7
2. Categoría
3. Justificación de categoría
4. Autor:
5. Fecha de publicación y editorial:
6. Título:
7. Palabras Claves:
8. Descripción:
9. Fuentes:
10. Definición de Institución Educativa:
SCHLEMENSON, Aldo, GONZÁLEZ, Graciela y otros.
Organizar y conducir la escuela. Reflexiones de cinco directores y un asesor
Escuela, organización, proyecto pedagógico, organización escolar, director
El libro es un compendio de reflexiones sobre como ven los directores las escuelas desde el punto de vista de la organización, fijando como
los perfiles del director, las estructuras de la organización y sus diferentes roles dentro de ésta.
Cada uno desde su propio rol va describiendo lo que observó en su experiencia de la escuela y hace crítica constructiva y reflexiva colocando
a discusión a través de preguntas el qué de la escuela, el directo y la organización, el papel de los educadores y como está enfocada la
calidad de la educación.
FILMUS, Daniel. Para qué sirve la escuela. 1992.
KAËS, R., BLEGER, J. y otros. La institución y las instituciones. 1989.
CISCAR, C. y URIA, M. Organización escolar y acción directiva. 1986.
OCDE. Escuelas y calidad de la enseñanza, informe internacional. 1991
“La escuela es un elemento integrador y de progreso” Pág. 15.
“Las escuelas se configuran como un objeto social de cualidades distintivas” Pág. 33
“Las escuelas, como parte del aparato educativo, conforman en su conjunto un sector significativo de la sociedad, dado que contribuyen a la
calidad de la vida y al nivel de desarrollo de la población.” Pág. 41
“Las instituciones constituyen sistemas universales que sistemas universales que cubren una función natural, es decir, un área problemática
de la sociedad. Son sistemas de normas y valores que encauzan o crean la trama de las conductas particulares.
Las instituciones educativas conforman, por ende, un microsistema socio cultural que transmite ideologías, valores, conocimientos,
tendencias a preservar y a recrear el cuerpo social global a través del desarrollo individual de los miembros de la sociedad. Es un sistema que
enmarca el proceso de socialización de niños, adolescentes y adultos para llevarlos a ejercer su rol en la sociedad.
Está reglado por el estado y otras instituciones representativas de la comunidad.
Por su carácter formador de los miembros de la sociedad y como factor que transmite y forja la cultura, la educación constituye uno de los
grandes pilares en los que sustenta un país y la sociedad en su conjunto.
Su alcance transciende las entidades particulares que la constituyen, y por su carácter político-legal, las excede, contienen y enmarca, fijando
estándares y condiciones de funcionamiento.
La escuela como organización es una forma u objeto social singular y particular: representa una entidad concreta constituida para fines
específicos no sólo valorativos y culturales sino también instrumentales. La escuela es el agente social inmediato que procesa un proyecto de
enseñanza-aprendizaje que, a su vez, transmite información, socializa y forma.” Pág. 43
“Las escuelas son organizaciones jerárquicas y participativas, cada uno de los que la componen realiza tareas dependiendo su cargo” Pág.
179.
Buenos Aires: Editorial Paidós SAICF, 1996. 219 p.
Dirección Escolar
Explica la tarea de conducir y dirigir la escuela con características determinadas, capaz de gestionar proyectos.
11. Perspectiva disciplinaria:
12. Temporalidad:
13. Dimensiones Asociadas:
13.1. Relación con el entorno:
13.2. Organización Escolar:
13.3. Calidad de las Instituciones Educativas:
3
1
Es organizacional, ya que se refiere en gran parte del libro a la escuela como organización y sus respectivas estructuras organizacionales.
El autor habla de la década de los `70, `80 y `90 se refiere a ellas en cuanto a la influencia del entorno dentro de la escuela y las diferentes
situaciones que en ella transcurren en cuanto al contexto.
“Como entidad instituida, interactúa con otras entidades de la comunidad.” Pág. 40
Es deber de la escuela relacionarse con su contexto para rescatar las demandas surgidas de la comunidad y el grupo de padres que forman
parte del proyecto pedagógico.
“En la década de los noventa se imponen nuevas realidades: un metacontexto abruptamente distinto cada vez más interconectado y, al
mismo tiempo, un movimiento hacia la globalización de tendencias y fenómenos no sólo económicos, favorecido por la tecnología y la
informática, que señala la desactualización de esquemas y la urgencia de reactivar los procesos de asimilación-acomodación propios del
necesario aprendizaje social” Pág. 45. El autor se refiere a la necesidad de las escuelas de los procesos de actualización ya que el mundo
cambia constantemente y como debe estar en constante relación con el entorno se ve en la urgente necesidad de incluir las herramientas
tecnológicas dentro de su proyección institucional (Tics).
“Las estructuras organizacionales requeridas son las que tienen capacidad para generar buenas situaciones de aprendizaje.” Pág. 41
El autor parte de la definición de organización extraída de la Enciclopedia Internacional de las Ciencias Sociales la cual dice: “Las instituciones
o patrones de institucionalización como aquellos principios reguladores que organizan la mayoría de las actividades de los individuos de la
sociedad en pautas organizacionales definidas desde el punto de vista de algunos problemas básicos perennes de cualquier sociedad o vida
social ordenada.
Posee tres aspectos básicos:
1. Institucionalizan pautas mediante las cuales se regulan problemas esenciales de la sociedad
2. Mediante estas pautas regulan igualmente la conducta de los individuos;
3. La regulación se mantiene a través de normas y sanciones que legitiman.” Pág. 42
“El proyecto pedagógico exige una estructura organizacional desplegable, la cual da una visión de organización a la escuela de la siguiente
manera: roles interlocutores:
Socios
Director general
Directores de sección
Coordinadores
Asesores
Educadores
Estudiantes
Padres
Autoridades oficiales, ministeriales, etc.
Este listado sugiere la existencia de un sistema de autoridad y de estructura jerárquica.
La estructura y el sistema jerárquico conforman el soporte, la columna vertebral de la escuela. La estructura está ligada a la existencia de
niveles y éstos, se corresponde con un horizonte temporal de planteamiento y acción determinados que enmarcan la autonomía de los roles
en cuestión.” Pág 49
“La escuela, en su totalidad, constituye un conjunto de conjuntos con un nivel de integración y cierre que la equipara a una unidad-entidad
total discreta y diferente en su ambiente.
La estructura es parte de todo sistema organizacional aun cuando puedan variar los motivos o los fundamentos determinantes de distintas
formas de estructura, o los modos de legitimación de los roles y de la autoridad. Las formas o los patterns de estructura están también
sujetos a condiciones culturales. Pero las jerarquías aparecen en todo sistema cultural.
Los roles son parte de la vida organizada. Aportan cohesión y unidad direccional a los distintos actores. Los roles comprender contenidos de
conducta, entre otros: a) un área de responsabilidad; b) funciones específicas; c) tareas prescritas; d) una cuota de autoridad necesaria para
llevarlas a cabo; e) procedimientos, y f) un área sancionada de autonomía y libertad.” Pág. 72
El autor se refiere calidad de la educación como el cumplir con las necesidades exigidas por el contexto que la rodea, integrando las
herramientas tecnológicas, además el mejoramiento continúo de:
a) Encuadre: referido a grupos de la escuela, las regulaciones como espacio, tiempo y jerarquía (calendario escolar, horarios, cronogramas,
lugares para actividades…), las determinaciones del tiempo y el portafolio de servicios (uniformes, cantidad de veces por semana de ed.
Física, música…)
b) Mejoramiento constante de procedimientos de enseñanza y técnicas de aprendizaje
c) Mejoramiento constante de contenidos
d) Mejoramiento constante en el encuentro entre alumnos y maestros
e) Mejoramiento constante de los aspectos organizacionales
Todo lo anterior hace que la institución sea de calidad ya que está en constante cambio para mejorar.
13.4. Dirección Escolar:
13.5. PEI
14. Relación entre calidad, dirección y organización:
15. Metodología:
16. Conclusiones:
15. Recomendaciones:
“La escuela es una institución muy compleja y, para cumplir su función específica, necesita desarrollar un proyecto de múltiples dimensiones,
para lograrlo es necesario un director escolar, que es el que se compromete y es capaz de llevarlo adelante con convicción y capacidad” Pág.
75
La dirección debe estar a cargo de un director que es el que gestiona e impulsa los cambios y las transformaciones adecuada a los nuevos
contextos. La función abarca una variedad de tareas que imponen, conocimientos y habilidades según tres dimensiones:
“1. Dimensión pedagógica
2. Dimensión organizacional
3. Dimensión económico-administrativa.
Estas dimensiones le permiten al director reflexionar y actuar sobre ellas.” Pág. 77
El director tiene además la función de conducir, cotidianamente la toma de decisiones complejas e inciertas. Son momentos que requieren de
fortaleza de personalidad, seguridad y capacidad de decisión ponderadas, como características personales. Pág. 80
“El acto de conducir en una gestión democrática implica la fijación de objetivos y políticas que, luego de ser acordadas con los principales
miembros del sistema, se transforman en una norma que permite que la información circule con claridad en el resto de la comunidad
educativa” Pág 80
“La tarea de conducir reconocer ciertos límites, que son las maneras consideradas correctas para el logro del proyecto institucional.
Ser hábil negociador y entrador en los vínculos sociales, o ágil en la conducción de grupos, son rasgos propicios y acompañados de
capacidades cognitivas y emocionales.
El director influye para lograr que un equipo de gente trabaje dentro de cierto estilo, con un objetivo común, con compromiso,
responsabilidad y gusto por lo que hace. Le corresponde impulsar y mantener unido al equipo de trabajo en función del ideario institucional.
Trata de encauzar a los demás, conduciendo las situaciones por caminos estratégicamente elegidos.” Pág. 81
El autor hace referencia a Kepa Zamakoma quién dice:
“[…] el ámbito espacial de la función del director por un lado se abre hacia el exterior para analizar, prever y responder oportuna y
adecuadamente a los factores del entorno: otras instituciones, ambientaciones, familiar […] que influyen en la escuela; por otro lado, penetra
en el interior de ella e impulsa todo su funcionamiento. El ámbito temporal incluye el pasado con sus experiencias, se centra en el presente,
pero contempla horizontes de futuro.” Pág. 82
“El director de una institución educativa es, al mismo tiempo, el impulsor de proyectos que puede llevar a cabo cuando desarrolla sus tareas
junto con colaboradores responsables. Es también el que establece objetivos y políticas, y revisa sistemáticamente procesos y resultados,
haciendo las necesarias correcciones. La visión global es la imagen buscada, la escuela deseada.
El director de una institución educativa debe cumplir con las siguientes capacidades:
e) Capacidad para captar totalidades dinámicas;
f) Capacidad para delegar;
g) Capacidad para armar y animar equipos de trabajo efectivos;
h) Capacidad para generar la circulación sistemática de la información.
“El proyecto es lo primero en una organización escolar. Podría considerarse como la piedra fundamental. De su coherencia, originalidad,
funcionalidad, relevancia depende en gran parte el éxito del emprendimiento. Siempre hay un proyecto – sea implícito, latente o explícito -,
que responde a diversos niveles de necesidades y/o motivación, conscientes o inconscientes y originados por pautas culturales. Es
conveniente que el proyecto sea claro, explícito y de un buen grado de aceptación consensual por parte de los involucrados.
El proyecto pedagógico marca y legitima la finalidad de la escuela, y por su carácter inédito de resultado inicial incierto constituye una
aventura.
El proyecto representa una propuesta pedagógica que engloba una síntesis diagnóstica de requerimientos de un grupo particular de padres y
alumnos.
El grupo en colectivo funciona en la mente del director, gestor del proyecto pedagógico, como interlocutor virtual con el cual interactúa,
dialoga y negocia en el plano del pensamiento. “Pág. 37-39
“El proyecto incluye un perfil de salida de educandos, referido a contenidos: conocimientos, habilidades y valores que se obtienen como
resultado del proceso de enseñanza – aprendizaje. Todos estos contenidos, acompañados por las metodologías como aspecto estratégico
fundamental, conforman el proyecto. La escuela es el ámbito en el que se procesa un proyecto pedagógico del que derivan los planes de
estudio.” Pág. 43
El autor define a la organización institucional como la que establece, define y analiza la relación y participación de los directos, docentes,
padres y alumnos en función de una pedagogía determinada. Pág. 165
La calidad va enlazada a involucrar a todos los estamentos de la organización lo que debe propiciar un mejoramiento constante y es el
director el directo encargado de establecer un trabajo en equipo y guiar los procesos de calidad en la escuela.
Es una recopilación de experiencias vividas por directores de las escuelas. Desde mi punto de vista la veo como un trabajo de observación de
seis años de labores.
Los autores no realizan conclusiones finales, pero se supone que a partir de las experiencias de ellos se debe reflexionar acerca de cómo está
nuestra escuela.
17. Comentarios del Analista
ota: Esta ficha fue elaborada a partir de la ficha analítica de calidad de instituciones educativas.
Nota: Esta ficha fue elaborada a partir de la ficha analítica de calidad de instituciones educativas.
Elaborada por: Adriana Rocío Vargas
Se ve a la escuela como un todo capaz de envolver en ella todo lo que la rodea (contexto, comunidad, estudiantes, educadores) cada uno
con roles específicos capaces de transformar la cultura y introducirse en ella para ayudarla a mejorar.
Ésta a la vez gira siempre hacia la parte de la transformación cultural inmiscuyendo siempre al director quien es el encargado de gestionar
esos cambios e innovaciones ayudado también de un grupo de colaboradores organizados jerárquicamente y forman lo que llaman la
columna vertebral de la escuela guiados lógicamente por el Proyecto Educativo Institucional, como la piedra fundamental que marca la
finalidad de ésta.
UNIVERSIDAD DE LA SABANA
ESPECIALIZACIÓN EN GERENCIA EDUCATIVA
HACIA UNA CONCEPTUALIZACIÓN DE INSTITUCION EDUCATIVA: UN ACERCAMIENTO
BIBLIOGRAFICO
FICHA ANALÍTICA
1. No. FACIE DE8
2. Categoría
3. JUSTIFICACIÓN DE LA CATEGORÍA
4. Autor:
5. Fecha de publicación y editorial
6. Título:
7. Palabras Claves:
8. Descripción:
9. Fuentes:
10. Definición de Institución Educativa:
ISAACS, David
Cómo mejorar la dirección de los centros educativos.
Centro educativo – directivo – organización -
El libro está dirigido a directivos que quieren mejorar su centro. Se trata de considerar sistemáticamente la relación entre los elementos
principales del centro educativo y su ordenación en la estructura.
Explícita la definición y función de un directivo que quiere llegar a una educación de calidad, pero que debe gestionar unos bienes y servicios
ante una sociedad.
MAYNTZ, Renate. Sociología de la organización. 1967.
G, Simancas y F, Otero. Universidad y cambio. 1969.
DOUGLASS, H. Organización escolar moderna. 1963.
ORDEN, de la A. Hacia nuevas estructuras escolares. 1969.
MARTÍN RAMÍREZ, j. La escuela europea. 1971.
El autor habla sobre un “centro educativo como organización “(Pág. 17)
“La función de un centro educativo es crear situaciones de aprendizaje, lo cual no implica una definición de métodos ni de fines. Sin
embargo, como no se puede considerar una empresa aisladamente, habrá de relacionar el contenido y la forma de expresar estas situaciones
de aprendizaje con la sociedad a la que presta un servicio de mejora. Por otra parte, habrá que estudiar la posibilidad de seguir creando
situaciones de aprendizaje, no sólo para resolver problemas de un momento histórico, sino también cara al futuro.
Es de suponer que todo centro educativo, no sólo puede mejorar, sino que debe mejorar”. (Pág. 35)
“en el centro educativo no se admite la posibilidad de que un estudiante llegue a ser un fracasado para la vida. En otras palabras, los niveles
establecidos oficialmente pueden servir para conseguir una organización de recursos humanos y materiales, pero el proceso de educación
sigue siendo fundamentalmente una cuestión de orientación personal.” (Pág. 118)
“Los objetivos concretos a nivel centro educativo son muy importantes para conseguir la unidad y mantener las bases para el desarrollo de
cada elementos de la situación (personas, áreas de actividad, etc.)Se supone que estos objetivos contribuirán al desarrollo posterior de un
mínimo normativo de mayor calidad educativa. Por esos, es conveniente tener en cuenta las áreas de actividad del centro que servirán para
definir más comprensivamente las mejoras que se están buscando.
“Las actividades fundamentales del centro tienen que ser la investigación, entendida como una reflexión continua sobre la propia experiencia
para retroalimentación del propio proceso educativo. Otra actividad fundamental es la directiva en cada profesor como director de un grupo
de trabajo y, de una manera especial, en los que tienen que dirigir el trabajo de los educadores.” (Pág. 23)
Otras características de los centros educativos según la autora es “Un centro educativo con estilo es aquél donde se observa a través de la
convivencia, que los más influyentes (entre los cuales tienen que haber bastantes directivos) están de acuerdo sobre lo fundamental y, en
consecuencia. Se comportan de un modo congruente con estas creencias en la clase de matemáticas o vigilando a los alumnos en el recreo.”
(Pág. 39)
Pamplona: Ediciones Universidad de Navarra, 1993. 232 p.
Dirección Escolar
Dirección Escolar: Encaminada a la responsabilidad de conducir la Institución Educativa para resolver problemas o situaciones con tareas
específicas.
11. Perspectiva disciplinaria:
12. Temporalidad:
13. Dimensiones Asociadas:
13.1. Relación con el entorno:
13.2. Organización Escolar:
13.3. Calidad de las Instituciones Educativas:
13.4. Dirección Escolar:
13.5. PEI
14. Relación entre calidad, dirección y organización:
15. Metodología:
La perspectiva disciplinaria no la explica textualmente pero es organizativa.
Se enmarca en los años 1974 y la utilidad y conceptualización en el siglo XX, para aplicarlo en esa época histórica.
El libro no hace relación a este ítem.
“La calidad remite a considerar los resultados obtenidos como producto de una síntesis entre sus condiciones objetivas y las prácticas que se
desarrollan con el propósito de lograr determinadas metas.” (Pág. 189)
La idea es mejorar el centro a partir de actitudes positivas.” (Pág. 39)
“La dirección se caracteriza por atender a lo urgente en lugar de atender a lo importante. Cuando el más inmediato problema está medio
resuelto las mimas personas pasan a atender otro asunto urgente”. (Pág. 189).
“El director de un centro debe responsabilizarse de conducir la empresa educativa desde la situación A (presente) a la situación B (en el
futuro), relativamente mejor.” (Pág. 39).
“Para un buena dirección de centro educativo se debe llevar un progreso ordenado y fijas unos objetivos concretos, metas que impliquen que
se ha cumplido una serie de tareas. Fijar objetivos supone un riesgo, el riesgo de haber plasmado unos determinados objetivos.” (Pág. 43)
“El consejo de dirección de un centro reconoce que hace falta concretar una labor de orientación personal por parte de los profesores hacia
los estudiantes en función del objetivo tendencia: Proporcionar una orientación personal a cada estudiante, adecuada a sus necesidades.”
(Pág. 47)
“La dirección de un centro cuenta con recursos humanos, con una serie de objetivos, con unas áreas de actividad, con unos recursos
materiales, y, como síntesis de estos elementos, con una estructura.” (Pág. 48)
Para lograr una buena dirección debe existir un directivo que está definido como “una persona que consigue resultados intencionalmente. De
hecho, ser directivo suele implicar una serie de tareas tales como: planificar, integrar, motivar, evaluar. Pero la diferencia principal entre un
directivo nominal y un directivo eficaz consiste en que este último acepta que, conociendo los elementos de situación real, está obligado a
lograr una situación relativamente mejor, lo cual requiere la planificación de una serie de actividades para ir alcanzándola poco a poco. Si no
consigue estos resultados, aunque los desee estará dirigiendo mal. El deber del directivo es forjar un futuro.” (Pág. 13)
No hace relación a este ítem.
La calidad medida en torno a resultados enfocados hacia la organización desde la creación de objetivos y fines concretos a seguir a través del
director de ésta que se debe responsabilizar de guiar a la empresa hacia una mejora continua (calidad).
Es un libro netamente teórico tomando aportes de varios autores.
Al final del escrito el autor propone algunas técnicas para crear objetivos de manera correcta.
El autor no explica claramente como es la estructura organizacional de un centro educativo pero por interpretación del texto puede ser:
1. Se crean subsistemas, equipo directivo
“Se debe establecer una estructura que pueda facilitar la persecución de los objetivos, sin darse cuenta de que una excesiva estructura
tiende a limitar las posibilidades de mejora del centro en conjunto por conceder tiempo y dinero a subsistemas que luego no lo merecen.”
(Pág. 132)
“La estructura de un centro no tiene sentido si no se basa en los objetivos: los objetivos tendencia que todo el equipo de profesores y
directivos aspiran a alcanzar a través de objetivos concretos dentro de su zona de autonomía, siendo respetadas las tareas típicas de sus
respectivos cargos. Estas tareas y cargos se relacionan directamente con las áreas de actividad necesarias para conseguir los objetivos.
La estructura típica de un centro educativo no ha fomentado y en casos no ha permitido la actividad investigadora. Incluso ha insistido
mucho más en una línea de actividades organizadas, controladas y limitadas que en la vía abierta donde cada persona puede llegar al lugar
necesario para aportar todo lo que pueda.” (Pág. 23)
“Un centro que se encuentra con una estructura real limitada (refleja especialmente el orden y control de los estudiantes y docentes)
reaccionará frente al cambio, en alguno de los competentes de la situación, de uno de estos modos: a) reforzando su estructura estática o b)
cambiando de estructura. Pero se tratará de un cambio para resolver los problemas del momento. Probablemente volverán a encontrarse
después del cambio las mismas dificultades o habrán surgido otras.” (Pág. 31)
16. Conclusiones:
17. Comentarios del Analista:
Nota: Esta ficha fue elaborada a partir de la ficha analítica de calidad de instituciones educativas.
ELABORADA POR: ADRIANA ROCÍO VARGAS CARRERO
El libro no tiene conclusiones escritas, pero la idea principal del libro es comprometer a los directivos de los centros educativos para la
formación de objetivos que se deben seguir en la institución.
El libro no es explícito a la hora de definir el centro educativo y le falta referirse al PEI y la relación con el entorno, lo que perjudica
notablemente el desarrollo total de la ficha.
UNIVERSIDAD DE LA SABANA
ESPECIALIZACIÓN EN GERENCIA EDUCATIVA
HACIA UNA CONCEPTUALIZACIÓN DE INSTITUCION EDUCATIVA: UN ACERCAMIENTO
BIBLIOGRAFICO
FICHA ANALÍTICA
1. No. FACIE DE9
2. Categoría
3. Justificación de la categoría
4. Autor:
5. Fecha de publicación y editorial.
6. Título:
7. Palabras Claves:
8. Descripción:
9. Fuentes:
10.Definición de Institución Educativa:
BEARE, Hedley y otros.
Cómo conseguir centros de calidad. Nuevas técnicas de dirección.
Calidad, escuelas eficaces, centro docente, instituciones escolares, organizaciones
El libro es una recuento sobre como ha ido evolucionando los conceptos de escuelas eficaces en el mundo, tomando a varios autores como
marco teórico, además en su introducción el autor habla de una definición de escuela y una de dirección y cual debe ser la clave para lograr
una buena dirección escolar y que desde allí ha de llevar al centro educativo a una educación de calidad.
ARGYRIS, C. y SHÖN, D. Organizational Learning. Peading,1998
BATES, R. Towards a Critical Practice of Educational Administration. Studies ini Educational Administration. 1982.
CLARK, B. The Organizational Saga in Heigher Education, En: Baldrige, V. J. y Deal, T. E. (Eds): Managing Change in Educational
Organizations. 1975
El libro define a la escuela como la encargada de ayudar a construir el futuro de los estudiantes, además tiene el reto de la dirección de un
proyecto humano de formación plena de nuevas generaciones.
“La escuela es el mecanismo más importante de la comunidad para socializar la próxima generación”. Pág. 59
“Las escuelas tienen que responder a las necesidades de una comunidad más amplia.” Pág. 68
“Las escuelas están cambiando; ya no encajan en el molde convencional, e incluso innovaciones razonables como el dominio del
aprendizaje, la jornada escolar flexible y prolongada. El autor aclara que se debe sentar a la institución sobre otras bases nuevas. Pág. 87
La mayoría de las escuelas no pueden educar al niño en su totalidad, especialmente a través del espectro de criterios intelectuales, sociales,
morales, éticos, estéticos, culturales, físicos, psicológicos y espirituales, y nunca podrán hacerlo sin que cambien de modo sustancial las
formas en que concebimos y operamos las escuelas. Pág. 73.
Una escuela debe aportar al desarrollo del niño en plenitud de manera intelectual, social, psicológico, ético, moral, espiritual, físico, cultural y
estético, es decir desde todos sus ejes.
El autor dice que las escuelas han tomado demasiados quehaceres y que su salud se recuperará sólo si se despoja de sus obligaciones
secundarias y se concentra en su misión esencial. Retoma a SIZER (1986, 41p) él cual dice lo siguiente:
• “Las escuelas tienen un enfoque intelectual. Las escuelas no pueden ser todo en la vida de todas las personas esencialmente
existen para ayudar a la gente a desarrollar sus mentes.
• Las metas de la escuela deberían ser simples. El primer propósito de la escuela es asegurar que todos los estudiantes adquieran
unos conocimientos básicos con el énfasis puesto en un dominio del aprendizaje de un programa de estudios claramente definido.
Madrid: Ed. Muralla, 1992. p.340.
Dirección Escolar
Buscar nuevas técnicas en lo colectivo o individual para la dirección de escuelas eficaces.
11. Perspectiva disciplinaria:
12. Temporalidad:
13. Dimensiones Asociadas:
13.1. Relación con el entorno:
13.2. Organización Escolar:
13.3. Calidad de las Instituciones Educativas:
13.4. Dirección Escolar:
Modelo de calidad total regido simplemente por la finalidad de la educación y la escuela que es enseñar y mostrar unos resultados.
El autor hace un recuento desde los años 70 hasta la época en que fue publicado el libro, es decir, 1992.
Hace referencia a la relación de los padres de familia en la escuela como los que conforman los consejos escolares y que tienen bastante
influencia en la toma de decisiones.
“En todas las comunidades escolares existe un caudal de conocimientos infrautilizados que bien podrían ser encauzados para beneficio de
escuelas y estudiantes.
Las escuelas cada vez más necesitan más la colaboración de capellanes escolares, enfermeras, psicólogo y tutores, asistentes étnicos que
ayuden a traducir y comprender las culturas de toda gama de nacionalidades que forman parte de la población estudiantil.” Pág. 86-87.
Las estructuras existen para fines educativos.
El autor señala dos tipos de estructuras una funcional y otra divisional.
La divisional es donde hay unas divisiones y cada una tiene a su cargo una escuela (primaria, secundaria y técnica), además es el director es
el único que tiene el control. La funcional hay departamentos de control y entre todos se controlan, es decir, hay líneas de control múltiples
(redes). Pág. 114.
Lo nuevo es que la administración central preste un servicio, más no que lleve un control, en vez de jerarquía hay paternalismo, esto lleva a
que las escuelas tomen sus propias decisiones sean manejadas con autonomía y empresarialidad.
El diseño funcional, por su misma naturaleza, obliga a las escuelas a ser más autodeterminantes y a la administración central a no erigirse en
guarda y protectora de aquéllas.
“El diseño funcional introduce en las escuelas n mejor equilibrio entre control central e iniciativa local y, si se ejecuta honestamente, este tipo
de estructura da mucha más responsabilidad a las escuelas y a sus directivos locales.” Pág.
El autor define a una estructura organizativa como “Los comportamientos y acciones de los miembros de una organización determinada; esas
estructuras son, por tanto, indicadores precisos de la composición de lugar que se han hecho los líderes y, revelan la forma en que se
concibe la forma en que se concibe la toma de decisiones, los modelos de comunicación que se fomentan, las relaciones poder-autoridad
preferidas, etc.” Pág. 243-244.
El autor al hablar de calidad se refiere a eficacia, es decir, escuelas eficaces es igual a escuelas de calidad,
“Nuestro pasado, nuestro presente y nuestro futuro ha estado, está y estará moldeado por la calidad de nuestra actividad educativa. No cabe
escatimar esfuerzos en mejorar la educación institucional, sabiendo que: La mejora de la calidad educativa significa literalmente la mejora de
cada faceta del funcionamiento de la escuela”. Pág. 11.
Las escuelas de calidad educativa son, el producto de una buena dirección. Pág. 13
El autor habla de que para que halla una escuela de eficaz o de calidad debe definir con más precisión cuáles son sus objetivos, contar con la
aprobación (al menos de los padres) necesaria para llevar a cabo esos objetivos, dirigir la enseñanza para su consecución y utilizar
regularmente indicadores o sistemas de medida que demuestren claramente si se están haciendo progresos para cumplir los mencionados
objetivos. Pág. 33.
Él añade que por lo mínimo se deben tener unos objetivos específicos y que se debe hacer un seguimiento de éstos para ver si funcionan o
no, además que para que se llegue a la eficacia o calidad solamente es necesario la utilización correcta de los recursos sin necesidad de
buscar más, que en palabras del autor es: “Deshacerse de los adornos y centrarse en la tarea esencial de la escuela: enseñar a los
estudiantes y mejorar los resultados escolares. Que una escuela sea eficaz frecuentemente significa mejorar a destreza de los estudiantes en
lectura y matemáticas.” Pág. 34
Una dirección es aquella que orienta para cumplir unos ejes básicos organizativos y a unos preferentes para el conjunto de la comunidad... la
dirección es decisiva en ejercicio de la jefatura, la administración y la representación del Centro en todos sus ámbitos de influencia y
actuación, en la determinación de su estructura y organización, en la creación del clima humano y de expectativas institucionales y en el
mantenimiento de relaciones positivas tanto internas como externas del centro.” Pág. 9-10.
• Las metas de la escuela afectan a todos. Las metas de la escuela son para el grupo de estudiantes en su totalidad, no sólo para
un subgrupo. La escuela tiene que diseñar sus cursos de tal manera que todos y cada uno de los estudiantes tengan la
oportunidad de aprender bien.
• La metáfora que rige es el estudiante como trabajador. Las actividades de la escuela están basadas en el estudiante como
aprendiz, no en el profesor como trabajador que proporciona un programa educativo. De esta manera la escuela responsabiliza a
los estudiantes de su propio aprendizaje.” Pág. 94-95.
“La función esencial de una escuela: Enseñar y aprender” Pág. 91.
13.5. PEI
14. Relación entre calidad, dirección y organización:
15. Metodología:
16. Conclusiones:
17. Comentarios del Analista:
Nota: Esta ficha fue elaborada a partir de la ficha analítica de calidad de instituciones educativas.
Elaborada por: Adriana Rocío Vargas
El libro no hace referencia al PEI.
Se hace referencia al modelo de la calidad total, enfocada en los resultados y en la modernización de los procesos y modelos organizativos
por unos más modernos.
La organización debe tener un bueno modelo de dirección para lograr una calidad de la educación, pero esta dirección debe ser funcional,
abierta que permita crear, innovar y llegar a la eficacia.
La calidad está referida a lograr unos objetivos, para lo cual es necesario un director que debe llevar un seguimiento y consecución de los
mismos.
No es una investigación.
La dirección de las escuelas ha cambiado; creemos que cambiaría más conforme vaya llegando la economía postindustrial, es por esto que se
ve en la necesidad de generar escuelas eficaces para lo cual se espera que éstas sean más sofisticadas en sus técnicas de dirección. El libro
mostró modelos de dirección para lograr la calidad en las instituciones educativas.
Concluye además que las escuelas que no cambien sus modelos de dirección tendrán que soportar las presiones del cambio y posiblemente
de los padres y el entorno e irán perdiendo estudiantes.
Menciona algunas estrategias importantes para desarrollar procesos de calidad en la institución educativa. Es importante que las escuelas se
concentren en su misión esencial y no se distraigan en obligaciones secundarias, teniendo en cuenta que las escuelas no son todo en la vida
de las personas, desarrollan una función esencialmente pedagógica.
Tiene citas intertextuales, pero no de pie de página y además toda la bibliografía está en inglés.
“Una buena dirección depende, de la total comprensión de una teoría de dirección válida y más, importante, de la habilidad para traspasar
ésta a la práctica. Pág. 13.
El libro explica que para lograr una buena dirección escolar es necesario que los directivos o el directivo tenga acceso a las últimas ideas y
técnicas que les atañen y además debe ser experto en análisis de políticas educativas. Pág. 59.
El autor habla de administración educativa o dirección educativa de la siguiente manera: “Administración educativa es una disciplina derivada
que ha tomado muchos de sus conceptos y modelos de a psicología, sociología y economía, y que se ha apoyado en campos aliados como el
comercio y la administración pública.” El autor hace una crítica a este concepto ya que dice que éste no debe ser definido por sociólogos ni
psicólogos sino por educadores a través de una experiencia práctica educativa.
El autor nombra al Nisbitt y Aburdene (1986: 46-78) quienes hablan de cuales son las características principales de un director que va en
coherencia con los cambios:
• Las mejores compañías son aquellos que fomentan el crecimiento personal; las personas son valores a desarrollar y a alimentar,
no sólo meros empleados.
• El nuevo papel del director exige que sea instructor, profesor, mentor para la gente de la empresa.
UNIVERSIDAD DE LA SABA
ESPECIALIZACIÓN EN GERENCIA EDUCATIVA
HACIA UNA CONCEPTUALIZACIÓN DE INSTITUCION EDUCATIVA: UN ACERCAMIENTO
BIBLIOGRAFICO
FICHA ANALÍTICA
1. No. FACIE DE10
2. Categoría
3. Justificación de la categoría
4. Autor:
5. Fecha de Publicación y editorial
6. Título:
7. Palabras Claves:
8. Descripción:
9. Fuentes:
10. Definición de Institución Educativa:
ISAACS, David
TEORIA Y PRÁCTICA DE LA DIRECCIÓN DE LOS CENTRO EDUCATIVOS
Organización educativa – función directiva: estructuras, dinámicas y técnicas –evaluación.
El texto es una tercera edición, que el autor decide revisar y ampliar como consecuencia de un estudio práctico de la realidad y también
haciendo uso de la investigación más reciente sobre el tema, cuya finalidad es “Proponer al directivo en formación o en activo una base
sólida para comprender lo que es un centro educativo y conocer algunas pautas para lograr una gestión directiva eficaz”.
El libro hace referencia a situaciones que son apropiadas para directivos de centros de iniciativa social y de centros del Estado, pero hay
algunas cuestiones que únicamente serán de interés para los primeros.
Se encontrará una laguna importante en cuanto a los recursos económicos, puesto que por su misma naturaleza es un tema que
necesita ser abarcado por sí solo, teniendo en cuenta las características de las personas que suelen ocuparse de la gestión económica
de los centros educativos.
CASTILLO C. La metodología del estudio en los centros educativos. 1979
GARCIA HOZ, V. Y MEDINA R., Organización y gobierno de centros educativos. 1986
LAZARO E., La dirección del centro escolar público.1985
McGREGOR, D., El aspecto humano de las empresas. 1969
OWENS, R., La escuela como organización. 1976
OWENS, R. Organizational Behavior in Education. 1991
DRUCKER, P., La gerencia. 1975
GOMEZ DACAL , G., El centro escolar : nuevas perspectivas para su dirección y supervisión. 1985
Se entiende que existe una organización educativa formal en cuanto se cuenta con” Una agrupación de miembros precisable con una
división de tareas y responsabilidades en función de unos objetivos generales educativos.” p. 25
“La organización se entiende como un sistema, como un grupo de elementos independientes que actúan juntos para cumplir un fin
determinado. Algunas características del sistema son:
• Todo sistema tiene un sentido específico al cual todos los componentes contribuyen a través de sus interrelaciones. Las partes
forman una unidad o un todo, ya sea porque están sujetas a un plan común o porqué sirven a un propósito común.
• Un sistema es un conjunto en el sentido de que los cambios en cualquiera de las partes afectan al resto de los componentes.
• Cada sistema es parte de un sistema mayor, pero así como es posible ampliar un sistema para abarcar una perspectiva de mayor
alcance, también es factible simplificarlo y reducirlo a una versión más pequeña.” P 27.
Pamplona/ España. Ediciones Universidad de Navarra. 1991
Dirección Escolar
Dirección Escolar: La dirección como la encargada de fijar los objetivos y tareas específicas propias de su cargo como dirigir, coordinar
las áreas y actividades de todo el centro (innovar, orientar, velar, obtener, encauzar) a través de sistemas de dirección.
11. Perspectiva disciplinaria:
12. Temporalidad:
13. Dimensiones Asociadas:
13.1. Relación con el entorno:
13.2. Organización Escolar:
13.3. Calidad de las Instituciones Educativas:
13.4. Dirección Escolar:
13.5. PEI
Administrativa
La primera edición es publicada en Diciembre de 1987, la segunda edición en Octubre de 1991 y la Tercera Edición en Septiembre de
1995.
El texto hace referencia a las tendencias históricas en cuanto a la dirección eficaz de una organización educativa. Menciona tres
tendencias en los últimos años: desde 1910 a 1934 se desarrolla el modelo clásico burocrático, de 1934 a 1950 se centra la atención en
las relaciones humanas y a partir de 1950, se pasa a un enfoque más unitario del tema aprovechando la teoría de sistemas.
LA FAMILIA
“Indudablemente, la familia puede ser considera como un sistema abierto cuyos elementos son influidos por elementos exteriores y que,
a la vez influyen sobre elementos en otros sistemas. La familia es un lugar idóneo para cuidar de la intimidad de las personas, pero
también debe ser un lugar de apertura para que el proceso de enriquecimiento personal conseguido en cada uno de los miembros no
padezca un proceso de retroalimentación egoísta. Por tanto, los complementos educativos de la familia servirán para enriquecer a la
persona de tal forma que aporten todo lo que puedan al bien común de la familia. Y también servirán para que cada persona, con su
riqueza personal, lograda en gran parte en la familia, pueda aportar todo lo posible al bien común fuera de la familia. ”. P 151.
“En una clasificación sencilla, hay dos tipos de estructuras: autocráticas y colegiadas. En las primeras no existen grupos decisorios
formales. El director puede reunirse con las personas que le parece oportuno para consultarles o para tomar una decisión, pero la
estructura se basa en el valor de la autoridad individual de cada persona en su puesto de trabajo, no en el grupo. En cambio, las
estructuras colegiadas permiten a las distintas personas participar en la toma de decisiones, en zonas de autonomía concretas. No
significa que el director no puede ni debe tomar una decisión solo en algún momento, pero habitualmente utilizará el procedimiento del
acuerdo, del consenso o en todo caso la votación para tomar decisiones.
El segundo tipo de distinción que se puede hacer entre estructuras es: estructura por niveles y estructuras funcionales. En ambos casos
puede haber un planteamiento autocrático o colegiado. Una estructura basada en los niveles cuenta con directivos que se ocupen de
oda la vida den el centro en uno de los niveles. Es decir, un coordinador de primaria o un coordinador de secundaria, cuya misión es
velar por la docencia, la orientación personal, la normativa de la convivencia y el perfeccionamiento continuo y la investigación a este
nivel.
En cambio, una estructura funcional destacarás más la especialidad. Las personas con cargos en esta estructura coordinan las distintas
áreas de actividad para todo el centro. Es decir hay un encargado de la docencia para todo el centro, un encargado de la orientación
personal, etc.”. P 275- 276
Al hablar de calidad en educación se entiende algo fundamental:
• “ La educación hace referencia a la persona humana completa y, por tanto debe concebirse en relación con todas las facetas de la
persona: intelectual, moral, afectiva y espiritual”
• El autor no habla específicamente del tema, sin embargo hace referencia al perfeccionamiento de la institución, de sus educadores
y estudiantes a través del desarrollo de las herramientas y aspectos descritos en el libro.
“El directivo, utilizando su autoridad conferida y de servicio, cumple con una función: CONSEGUIR RESULTADOS RELACIONADOS CON
LOS OBJETIVOS INSTITUCIONALES CONTANDO CON EL TRABAJO PRODUCTIVO DE SUS COLABORADORES. Hablando de tareas o
funciones específicas el directivo de be dedicar bastante esfuerzo a:
• Innovar programas parar fortalecer y defender los objetivos institucionales
• Orientar a los colaboradores con un doble fin: lograr su competencia técnica y lograr que comprendan cada vez mejor la cultura
del centro.
La función del directivo requiere:
1) Saber dónde se esta 2) Saber dónde se quiere ir. 3) Saber decidir donde conviene ir en cada momento. 4) Saber contar con los
colaboradores para alcanzar las mejoras deseadas o para superar los problemas detectados. 5) Saber utilizar las técnicas directivas
apropiadas en cada momento.
De un modo genérico DRUCKER habla de tres funciones de todo directivo:
• Velar por las finalidades y la misión especifica de la institución.
• Obtener un trabajo productivo y lograr que el trabajador consiga resultados.
• Encauzar las influencias y las responsabilidades sociales. “ P 38 –39
R. LIKERT describe cuatro sistemas de dirección
1. Autoritario: Se toman las decisiones en el nivel mas alto de la organización
2. Autoritario benevolente: Se toman algunas decisiones a otros niveles.
3. Participación consultiva: Se decide la política general de la empresa al nivel más alto, pero toman otras decisiones a otros niveles.
Existe comunicación fluida y correcta en todas las direcciones.
4. Participación decisoria: Se toman decisiones por consenso y todos participan.
14. Relación entre calidad, dirección y organización:
15. Metodología:
16. Conclusiones:
17. Comentarios del Analista:
Nota: Esta ficha fue elaborada a partir de la ficha analítica de calidad de instituciones educativas.
Elaborada por: Andrea Ochoa Hernández
El texto hace referencia al PEI y a un IDEARIO, proponiendo como definición:
“ Un ideario es el conjunto de principios que configuren el tipo de educación que se promueve; la manera de realizar la acción
educativa; el modo de entender el centro educativo, y la postura del centro respecto a los padres, a los estudiantes, a los educadores,
al los antiguos estudiantes, al personal no docente y al entorno.”
“El conjunto de contenidos, procedimientos, actividades y objetivos de un centro educativo suele ser denominado el proyecto
educativo.” P 48.
El texto plantea una descripción detallada de la función directiva y por tanto de la organización, en varios aspectos: estructurales
(objetivos generales, objetivos de los profesores, funciones de los directivos, áreas de actividad, departamentos docentes, normativa de
convivencia, reglamento de estudiantes, orientación personal de estudiantes, relaciones padres – centro educativo, promoción de
estudiantes y recursos materiales), aspectos dinámicos (prudencia, fortaleza y otras cualidades y capacidades de los directivos, estilos
de dirección, comunicación, conflictos, toma de decisiones, participación, orientación de profesores nuevos, perfeccionamiento y
promoción de educadores) y aspectos técnicos de la dirección (planificación estratégica, organización de reuniones, entrevistas, los
plannigs, el PERT). Todos los elementos anteriormente nombrados, acompañados de una adecuada evaluación llevarán a la institución
a mejorar e ir alcanzando la calidad o perfeccionamiento.
• El concepto de organización educativa entendida como empresa de servicios de mejora integral requiere:
- La definición de los objetivos institucionales, que reflejen valores compartidos y darán unidad al conjunto de esfuerzos.
- La definición y creación de una serie de actividades y tareas a ser realizadas por distintos colaboradores
- Favorecer zonas amplias de autonomía para cada colaborador con el fin de que puedan seguir su proceso de mejoramiento
continuo y aportar todo lo que puedan al bien común.
• No se debe reducir el tema de los objetivos a algo solamente técnico. Un objetivo es algo radicalmente humano, algo intrínseco del
hombre que conoce o busca un sentido en su vida. La planificación, la expresión, la evaluación de los objetivos es importante,
muy importante, pero el deseo de afinar demasiado en los aspectos técnicos puede llevar al educador a buscar resultados
parciales, porque sólo es evaluable parte de la educación.
Aunque es un texto que reúne gran cantidad de elementos importantes para la institución educativa, se percibe un lenguaje antiguo y
desactualizado, a pesar de que esta es una tercera edición revisada. La mayoría de la bibliografía se ubica entre los años 60 y 80, muy
poca corresponde de los años 90 en adelante.
Sin embargo, aporta elementos fundamentales para la conceptualización de las instituciones educativas.
No aplica para este texto.
GESTIÓN ESCOLAR
UNIVERSIDAD DE LA SABANA
ESPECIALIZACIÓN EN GERENCIA EDUCATIVA
HACIA UNA CONCEPTUALIZACIÓN DE INSTITUCION EDUCATIVA: UN ACERCAMIENTO
BIBLIOGRAFICO
FICHA ANALÍTICA
1. No. FACIE GE1
2. Categoría
3. Justificación de la categoría
4. Autor:
5. Fecha de Publicación y editorial
6. Título:
7. Palabras Claves:
8. Descripción:
9. Fuentes:
10. Definición de Institución Educativa:
Gestión Escolar
PÉREZ JUSTE, Ramón – GARCÍA LLAMAS José Luis – MARTÍNEZ MEDIANO, Catalina (Coordinadores)
EVALUACIÓN DE PROGRAMAS Y CENTROS EDUCATIVOS
Reforma educativa – políticas – evaluación – proyectos educativos – proyectos curriculares.
Este libro es el producto del seminario sobre las Reformas educativas actuales en España. Su evaluación: metodología y resultados. Los
responsables de la reforma, con buen tino, han hecho de la evaluación uno de los elementos fundamentales. La creación del Instituto
Nacional de Calidad y Evaluación. La importancia concedida a la investigación evaluativa, las atribuciones asignadas a la inspección en la
evaluación del sistema, pero, sobre todo, la concepción del profesorado como investigador que encontrará aquí un elemento de dignificación
profesional (propuesta a debate), constituido en uno de los principios que ordenan el sistema, hacen ver a las claras la importancia del tema
de estudio de este seminario.
En el seminario se procuró abarcar los principales campos problemáticos (centros, programas, planes y profesorado), y hacerlo tanto desde
perspectivas metodológicas que ofrezcan su desarrollo mediante el contraste de pareceres cuanto desde la difusión de sus resultados,
especialmente a través de las cuarenta comunicaciones aceptadas; que estuvieran representados los diferentes campos del saber
pedagógico a través de sus distintas Áreas y Departamentos; las diferentes Universidades, con sus mejores representantes; los distintos
enfoques metodológicos por medio de reconocidos valedores de unos y otros.
• ALVARO, M. Indicadores educativos. El proyecto de la OCDE. 1992.
• ANGULO, J. F. El caballo de Troya. Calidad de enseñanza y tecnocracia. 1992
• SANTOS, M. A. Los abusos de la evaluación. 1993
• MARCELO, C. Dimensiones ambientales en clases de profesores principales, según el CUCEI, En A. Villa y L. M Vill). 1992
• JOYCE, B.R. The doors to school improvement. 1991
• MARCELO, C. Desarrollo profesional e iniciación a la enseñanza. 1993
• MARCELO, C. El desarrollo profesional de los profesores: Dimensiones, condiciones, modalidades y evaluación. 1992
• MARCELO, C. Como conocen los profesores la materia de enseñanza. Algunas contribuciones de la investigación sobre conocimientos
didácticos del contenido. 1992
• MESTRES, J. Una estrategia de evaluación de centro. 1991
• OCDE. Escuelas de calidad de la enseñanza. 1991
“Los centros escolares tiene la posibilidad de definir en su proyecto educativo sus señas de identidad, y de fijar sus objetivos educativos en
función de las necesidades de sus alumnos teniendo en cuenta el contexto económico y sociocultural en que se encuentran. La elaboración
de los proyectos curriculares de etapa permite a los centros determinar los objetivos generales de la enseñanza que imparten, contextualizar
la programación docente, y adaptar, en último término, los procesos de enseñanza- aprendizaje a las metas previstas en su propio proyecto
educativo.” Pág 252
Impreso por la Universidad Nacional de Educación a Distancia. Madrid España. 421 páginas. Publicado en 1995.
Gestión Escolar: Se debe evaluar el quehacer educativo para generar nuevas políticas de crecimiento institucional.
11. Perspectiva disciplinaria:
12. Temporalidad:
13. Dimensiones Asociadas:
13.1. Relación con el entorno:
13.2. Organización Escolar:
13.3. Calidad de las Instituciones Educativas:
13.4. Dirección Escolar:
13.5. PEI
14. Relación entre calidad, dirección y organización:
“Mientras la investigación se caracteriza por las notas de: probar, extraer conclusiones, no implica del investigador, verdad científica,
generalizada; la evaluación presenta como características: mejorar, tomar decisiones, implicación del evaluador, valoración del fenómeno, sin
pretensiones de generalización. Investigación evaluativa es el proceso sistemático de recogida y análisis de información fiable y valida para
tomar decisiones sobre un programa educativo” Pág 45
Este libro se termino de escribir en 1995. Aplica al momento histórico actual, por que si bien es una investigación al sistema educativo
español, Colombia desde la época de la independencia ha seguido patrones españoles y aun se conservan muchos parámetros en el campo
educativo.
“Junto con estos resultados, que muestran una elevada consistencia con la estructura interna Inventario aparece el factor IV en el que se
incluyen ítems correspondientes a las dimensiones Personal y Gestión. Desde un punto de vista conceptual no ha de ser extraño que existan
relaciones entre las preocupaciones personales de los educadores principiantes y sus preocupaciones hacia la disciplina, el tiempo, la gestión
de la clase, etc. Sin embargo para conocer si realmente existía una relación estrecha entre ambas dimensiones, se han realizado dos nuevos
análisis factoriales, en cada uno de los cuales se han omitido los elementos correspondientes a una de las dos dimensiones anteriormente
presentadas. El objetivo es saber si con la ausencia de los elementos de la otra dimensión, ésta aparecía más claramente formulada en el
análisis factorial, como de hecho ocurrió.” Pág 73
“También los procesos de desarrollo profesional vienen influidos por la estructura organizativa de las instituciones encargadas de planificar y
desarrollar las actividades de desarrollo profesional, en el país los centros de educadores, con sus variantes en función de las distintas
comunidades autónomas: COPs (país Vasco) CAPs (Navarra), CEFOCOPs (Galicia). En la organización y funcionamiento de estas instituciones
es importante el grado de autonomía en las decisiones respecto a contenidos y modelos de formación, así como el poder contar con
recursos, tanto presupuestarios como humanos (asesores) y materiales. Pero los procesos de desarrollo profesional están también
determinados por la cultura organizativa de los centros; el tipo de cultura que exista en un centro facilita o dificulta el desarrollo de procesos
de formación autónomos, de colaboración, y de formación basado en la escuela” Pág 103
¿Para que se evalúa? “Se puede afirmar que la evaluación responde a la responsabilidad profesional de conocer la calidad de los programas
formativos. Los indicadores de calidad de la formación del profesorado no pueden establecerse sobre la base de la institución, sino por el
contrario a partir del conocimiento amplio y exhaustivo de las actividades de formación del profesorado, de su funcionamiento y de sus
resultados.” Pág 107
“La calidad de los procesos en los cueles los profesores se implican durante el desarrollo de la actividad y su posterior aplicación a la clase,
depende de la coherencia con los planes de trabajo de los profesores (sensibilidad), la variabilidad de actividades, la existencia de incentivos
positivos, o el apoyo y seguimiento sistemático. El existo depende de la claridad de los objetivos, así como la competencia de los
formadores.” Pág 108
“Lo que se ha denominado política educativa incluye también aspectos referidos a los profesores como profesionales: salarios, incentivos,
autonomía, control, rendimiento, etc. Que así mismo influye en el desarrollo profesional, en la medida que puede funcionar como factores
motivadores o alienantes de los profesores respecto a su compromiso profesional. La elección política de incentivos extrínsecos (incrementos
salariales por horas de formación), frente incentivos intrínsecos (cambios de roles profesionales, tiempo, autonomía, etc.) influye en los
profesores en la hora de implicarse o no en actividades de formación. Junto a ello hemos de citar lo que denominamos condiciones de la
formación, fundamentalmente referidas a cuando estas se llevan a acabo, si es voluntaria u obligatoria etc.” Pág 102-103
Para el libro PEC (proyecto educativo de centro) es el marco teórico de referencia genérica en la propuesta evaluativa de programas y lo que
significa la ejecución de esos proyectos o programas y la implicación y sintonía del profesorado en el desarrollo de los mismos. Es decir, el
marco viene determinado por el clima institucional vivenciado y compartido por el equipo de educadores.
¿Para que se evalúa? “Se puede afirmar que la evaluación responde a la responsabilidad profesional de conocer la calidad de los programas
formativos. Los indicadores de calidad de la formación del profesorado no pueden establecerse sobre la base de la institución, sino por el
contrario a partir del conocimiento amplio y exhaustivo de las actividades de formación del profesorado, de su funcionamiento y de sus
resultados. La evaluación de la formación del profesorado, entendida en su perspectiva formativa responde a la necesidad de mejorar los
programas y actividades de formación del profesorado durante su propio proceso de realización. La evaluación de las actividades de
formación del profesorado busca implicar, responsabilizar, a los educadores en el propio proceso de formación. La evaluación responde a la
necesidad que la administración educativa, así como las diferentes instancias que desarrollan la política de formación del profesorado, tienen
de analizar los programas de formación en función del costo y beneficio que obtienen” Pág 107
15. Metodología:
16. Conclusiones:
17. Comentarios del Analista:
Nota: Esta ficha fue elaborada a partir de la ficha analítica de calidad de instituciones educativas.
Elaborado por: MARTHA HELENA ESTRADA
Este libro si corresponde al resultado de una investigación, se desarrolla en España en la Universidad Nacional de Educación a distancia.
Algunos aspectos de análisis en la investigación son: el carácter educativo de la educación infantil, la extensión de la educación obligatoria
hasta los 16 años, la reestructuración de la enseñanza obligatoria incluyendo una parte de la secundaria y reduciendo en consecuencia la
extensión del bachillerato, el carácter comprensivo de la secundaria obligatoria, el tratamiento de las enseñanzas de régimen especial, la
preocupación por la compensación de las desigualdades en la educación. Esta metodología se hizo desde la óptica del movimiento “rendición
de cuentas” dicho movimiento esta asentado en criterios de eficacia social, ya que se utilizan en educación fondos públicos y es preciso saber
si se esta mal gastando o dedicando a finalidades poco satisfactorias. No es aceptable admitir que en educación “todo es lo mismo o todo da
igual” la responsabilidad política, social y técnica exige garantías y comprobaciones de que se esta trabajando con seriedad y eficacia.
Se pretendía diseñar un plan de evaluación, que fuese susceptible de aplicación a todos los centros docentes no universitarios de forma
periódica, que, al menos, fuese aplicable a un número elevado de centros escolares durante cada curso escolar. Ello obliga al diseño de un
plan en el que se predominara la facilidad de su aplicación y la posibilidad de desarrollarse en un período de tiempo relativamente limitado.
Aparece el Plan Eva. El plan se aplicó a 154 centros, 98 de Educación Primaria y el resto de Enseñanza Media (31 de Bachillerato y 25 de
Formación Profesional). Estos Centros acogían a 86.000 alumnos y 5.000 profesores aproximadamente.
• Los instrumentos de evaluación formativa y procesual utilizados en la investigación en el nivel Infantil, Primario, Secundario y
Preparación Profesional han demostrado ser de gran interés y utilidad, si están bien utilizados, para favorecer el grado de conciencia
del equipo docente, fijar sus valores criteriales comunes y continuar procesos de desarrollo y formación.
• Su uso también puede ser de gran utilidad por parte de asesores y formadores que actúen conjunta y coordinadamente con los equipos
docentes respectivos. Esto facilitó la definición de las estrategias de formación y ayuda a establecer planes de actuación de forma
consensuada y clara, considerando la diversidad de situaciones y las alternativas posibles.
• Todos los instrumentos tiene valores, un modelo de escuela y una filosofía que puede ser revisada periódicamente. También son
multiusos, correctos en unos casos e incorrectos e improcedentes en otros. Dependerá de las estrategias y finalidades de la evaluación
• Existen instrumentos de carácter Administrativo que evalúan los costos de enseñanza, absolutamente diferentes a instrumentos para
evaluar la calidad de la enseñanza.
• Las familias y los propios estudiantes, también aportan perspectivas y valoraciones de las instituciones educativas que resultan tan
importantes como las que pueden aportar los propios profesionales, ya que ellos son el fin y al cabo los usuarios, clientes y receptores
de los servicios educativos de los centros.
• La reforma educativa requiere elaborar un sistema de indicadores de acuerdo con sus fines generales y los propios de cada tramo
educativo con sus instituciones específicas.
En este libro se analiza y se evalúa la educación Española y si bien en muchos apartes se puede encontrar un parecido o similitud con el
sistema educativo colombiano, hay momentos en los cuales la diferencia cultural es tal, que se pierde el contexto. España cuenta con
regiones autònomas como lo es el País Autónomo Vasco. Para los Vascos las escuelas se llaman “Ikastolas” para el mismo Gobierno Español,
el sistema educativo Vasco, es contradictorio, homogéneo y diverso, y es eso lo que lo hace tan complicado pero tan rico en estudio para los
mismos españoles.
UNIVERSIDAD DE LA SABANA
ESPECIALIZACIÓN EN GERENCIA EDUCATIVA
HACIA UNA CONCEPTUALIZACIÓN DE INSTITUCION EDUCATIVA: UN ACERCAMIENTO
BIBLIOGRAFICO
FICHA ANALÍTICA
1. No. FACIE GE2
2. Categoría
3. Justificación de la categoría
4. Autor
5. Fecha de Publicación y editorial
6. Título
7. Palabras Claves
8. Descripción
9. Fuentes
10. Definición de Institución Educativa
11. Perspectiva disciplinaria
12. Temporalidad
74
ORDOÑEZ, Claudia Lucía e IBARRA, Russi Oscar.
“El aprendizaje: dentro de la gestión en la escuela” y “Se puede tener una escuela perfectamente ordenada para el desastre pedagógico”
Procesos pedagógicos y administrativos – estándares - resultados de pruebas. Acceso y permanencia – pertinencia y excelente calidad.
El artículo constituye dos puntos de vista de expertos acerca del debilitamiento de la gestión pedagógica en el sistema escolar colombiano.
Son dos especialistas en el campo de la educación: Claudia Lucía Ordóñez, graduada de Harward en ciencias de la educación y directora del
Centro de Investigación y Formación, CIFE, institución dedicada al análisis de la práctica pedagógica; y Oscar Ibarra Russi, rector de la
Universidad Pedagógica Nacional, Magíster por Science Of. Education en la Universidad de Nova, Florida, Estados Unidos.
El artículo no contiene fuentes ni citas a pie de página.
El objetivo de la escuela es la construcción del sujeto; la escuela no forma por la decisión administrativa, forma por la relación pedagógica,
que es mucho más que la decisión administrativa: se puede tener una escuela perfectamente ordenada para el desastre pedagógico.
No es suficiente con que la escuela cumpla la cobertura y los metamos a todos en ella, es necesario que la escuela como tal, soporte una
propuesta en la que todas las condiciones de factores asociados se tengan en cuenta. Si una población no tiene condiciones nutricionales, de
salud, de protección a la vida o de su desarrollo deportivo, es muy poco probable que tenga éxito en ninguna de las propuestas.
Pedagogía y gerencia
Publicado en el 2005, resulta muy importante en la conceptualización de institución educativa, aporta el análisis de aspectos que constituyen
la columna vertebral de la educación actualmente.
Aula Urbana. IDEP. Noviembre de 2005. No. 54
Gestión Escolar
La institución educativa está basada en procesos de gestión pedagógica para lograr unos objetivos y mejorar la calidad escolar.
13. Dimensiones Asociadas
13.1. Relación con el entorno
13.2. Organización Escolar:
13.3. Calidad de las Instituciones Educativas
13.4. Dirección Escolar
13.5. PEI
14. Relación entre calidad, dirección y organización
EDUCACIÓN Y POLITICAS DE COBERTURA
La educación tiene que enfrentarse a una serie de políticas de acceso a las cuales, de golpe, tampoco tienen mucho acceso el
administrador de la institución educativa, porque rectores no son los rectores de colegio los que tienen que asegurar el derecho a la
educación; pero sí son ellos los que tienen que asegurar que todos los muchachos y jóvenes que vayan a la institución escolar reciban una
educación de calidad, y usen ese derecho, y que no dejen de usarlo.
APRENDIZAJE EN DIFERENTES CONTEXTOS
La administración se ha entendido siempre como manejo de recursos, y es muy importante, pero cuando entendemos mejor que no se
necesitan tantas cosas para aprender, sino mas bien, una gran apertura a ambientes de aprendizaje diferentes, donde no necesariamente
tiene uno que invertir recursos, ya que están ahí; por ejemplo, está la ciudad, están los sitios de la ciudad, pero que no puedo explotarlos si
no entiendo cuáles son los procesos de aprendizaje.
El artículo no hace referencia exacta al tema, pero se puede deducir que lo más importante en la estructura organizacional es crear redes
que articulen los procesos pedagógicos con los procesos administrativos, permitiendo que el rector dirija con destreza las cuestiones
administrativas, al tiempo que es el más hábil en la gestión académica de enseñanza y aprendizaje.
CALIDAD RELACIONADA CON ESTÁNDARES Y RESULTADOS DE PRUEBAS.
El propósito de centrar lo educativo en estándares y competencias es básicamente el de mejorar la calidad. Sin embargo, el efecto que ha
producido no necesariamente es ése, pero eso se debe no al hecho de que existan estándares y competencias, sino a que la comprensión de
lo que es un estándar y como debe funcionar para guiar la gestión pedagógica es diverso. Estamos demasiado preocupados por descubrir
que es lo que finalmente quiere decir competencia, y no hemos logrado llegar a esa comprensión.
LA MEDICIÓN ES UNA CARACTERÍSTICA DE LA CALIDAD, PERO NO ES LA CALIDAD
El tema de la calidad referida a estándares, a indicadores, a pruebas, a mediciones, está muy relacionado con todo este enfoque positivista
de las ciencias sociales de pretender explicar sólo y solamente desde la medición las realidades sociales y las realidades culturales, y de
suponer que aquello que no es susceptible de medición y de verificación no existe, no es.
La medición es una característica de la calidad, pero no es la calidad. La calidad desborda el concepto de la medición, y propone
sencillamente, elementos de interpretación y de sentido que la medición como tal no puede captar.
No está mal que haya medición, lo que está mal es que totalicemos la vida de la escuela y la interpretación sobre los hechos educativos
solamente a partir de ellas, porque la escuela no se agota en la medición.
ADMINISTRADORES QUE COMPRENDEN LOS PROCESOS DE APRENDIZAJE Y COMO FUNCIONAN...
Es una locura pensar en una administración no participativa dentro de una institución escolar, donde quienes manejan los procesos de
aprendizaje están por allá... últimos en el árbol administrativo. Es una locura no contar con ellos para saber qué es lo está pasando; y es
una locura que un administrador escolar no se meta de lleno en los procesos pedagógicos, que observe, analice y se ayude de toda la gente
que tiene que ver con esos procesos para poderlos entender.
Existe una división demasiado grande en la concepción de los administradores, e inclusive, de los maestros; hay una discusión radial entre lo
administrativo y lo pedagógico, cuando realmente en una institución educativa ocurren gran cantidad de actividades pedagógicas que
necesariamente tienen que conectarse con las actividades administrativas.
Un administrador debería tener una enorme comprensión acerca de qué son los procesos de aprendizaje y de cómo funcionan en diferentes
situaciones. Si no tiene ese conocimiento no puede usar otras habilidades que necesita, que son de tipo de gestión y de administración y,
que tienen que ver con una visión general de lo que pasa en la institución, de las condiciones que tienen dentro de ella las diferentes
personas, y las relaciones entre la institución y las personas e instituciones que están afuera. Se necesita una habilidad muy grande para que
ocurran cosas, pero no solamente para mostrarlas, sino que ocurran para que tengan efectos en el aprendizaje.
El texto no menciona específicamente el tema pero si deja entrever algunos aspectos importantes como;
• Debe contener un plan de estudios basado en estándares y competencias realmente comprendiendo su función y sirviendo como guía
de la gestión pedagógica.
• Es necesario involucrar diversos contextos de aprendizaje, definidos por las diferentes disciplinas
• La pedagogía debe estar totalmente ligada a los aprendizajes.
Nunca ha habido un desarrollo de la escuela sin administración; pero igual, nunca se puede pensar la escuela sin pedagogía. Lo que hay es
momentos de maximización de un concepto y minimización del otro, lo que tiene sus implicaciones en la práctica. Lo que ocurre es que en
los últimos tiempos – dados los conceptos de eficientismo y de administrativismo que han ganado terreno en el sector educativo - se nota
que la prioridad la tiene la administración, con una condición de, diría yo, provocar al interior de las mismas instituciones escolares esa
sensación de que no estamos educando sino que estamos administrando.
El tema fundamental de ese carácter administrativo sobre la escuela es que burocratiza la educación. Eso significa que la externaliza y la
pone frente a los sujetos como un hecho externo, y no como un hecho construido por ellos, donde ellos se implican, y donde ellos de alguna
manera, en su propia interacción, construyen y son sujetos de sentido, son sujetos de academia, son sujetos de saber, son sujetos de
formulación política, son sujetos de interpretación y de significación. Como el sujeto se queda por fuera en una estructura que se
burocratiza, el fenómeno educativo hay que analizarlo desde unas condiciones distintas a la sola medición y a la sola eficiencia de las
estructuras.
15. Metodología
16. Conclusiones
17. Comentarios del analista
Nota: Esta ficha fue elaborada a partir de la ficha analítica de calidad de instituciones educativas.
Elaborada por: Andrea Ochoa Hernández
No aplica para este texto.
En definitiva de lo que se está hablando es de una cantidad de necesidades matrimoniales: matrimonios entre educadores muy pedagógicos
y educadores con mucho conocimiento disciplinar, y matrimonios entre administradores y pedagogos, de manera que el centro de la gestión
de todos, de la acción de todos, sea el aprendizaje de la gente que tiene que aprender.
Los dos artículos parecen pertinentes para el análisis de las instituciones educativas actuales. A nivel administrativo, de organización y de
calidad, brinda puntos de referencia que bien pueden ser el principio de una discusión, así como de cambios significativos en la gestión.
UNIVERSIDAD DE LA SABANA
ESPECIALIZACIÓN EN GERENCIA EDUCATIVA
HACIA UNA CONCEPTUALIZACIÓN DE INSTITUCION EDUCATIVA: UN ACERCAMIENTO
BIBLIOGRAFICO
FICHA ANALÍTICA
1. No. FACIE GE3
2. Categoría
3. Justificación de la categoría
4. Autor:
5. Fecha de Publicación y editorial
6. Título:
7. Palabras Claves:
8. Descripción:
9. Fuentes:
10. Definición de Institución Educativa:
11. Perspectiva disciplinaria:
RODRIGUEZ, Céspedes Abel
El lugar de la gestión pedagógica en la escuela.
Gestión administrativa – gestión pedagógica – reflexión, participación, acción colectiva- planeación, evaluación y seguimiento.
El debilitamiento de la pedagogía en nuestro sistema escolar es el resultado de varios factores: en primer lugar, del predominio de un
enfoque marcadamente administrativo y eficientista en la orientación de la política educativa; en segundo término, de la escasa formación
pedagógica y didáctica que reciben los jóvenes maestros en las normales y las facultades de educación; y en tercer lugar, de la reducción de
la pedagogía a un discurso ideológico débilmente articulado con las prácticas de los docentes y la realidad escolar, una suerte de pedagogía
discursiva, de poca utilidad para el trabajo de la enseñanza, la formación y el aprendizaje escolar.
El artículo no cita fuentes ni citas a pie de página, sin embargo hace referencia a algunos documentos y proyectos importantes:
• Plan Sectorial Bogotá: una Gran Escuela. 2004-2008
• Programa: Transformación pedagógica de la Escuela y la Enseñanza. 2004-2008
• Programa Escuela – Ciudad – Escuela. 2004-2008
• Constitución Política de Colombia. 1991
Los colegios son casas del saber antes que cualquier otra cosa, y los educadores son los sujetos de ese saber, de manera que es
responsabilidad de ellos orientar los destinos de esa casa, es en su seno, donde se ha constituido históricamente el saber que les es propio,
la pedagogía. Este saber no es puro, por supuesto se ha constituido en una negociación permanente con otros, pero tiene ya su
acumulado, su estatus teórico, sus categorías y referentes conceptuales, suficientes para dar al educador una identidad y una autoridad
frente a otras profesiones y otras instituciones.
Por ser la escuela una casa del saber, los mayores aportes los tiene que negociar la pedagogía con las disciplinas sociales y humanas. Las
explicaciones que diferentes ciencias han dado sobre la cultura, sobre la condición humana, sobre el lenguaje, sobre el sujeto y a sociedad,
son las más indicadas para entender y organizar la vida de una institución como la escuela.
Pedagógica y administrativa
Aula Urbana, Noviembre de 2005. Numero 54. IDEP Y SED Bogotá.
Gestión Escolar
Gestión Escolar: Se deben generar cambios que le permitan a la escuela mejorar sus ambientes de aprendizaje e innovaciones para
desarrollar en el niño su personalidad y valores por medio de una gestión pedagógica.
12. Temporalidad:
13. Dimensiones Asociadas:
13.1. Relación con el entorno:
13.2. Organización Escolar:
13.3. Calidad de las Instituciones Educativas:
13.4. Dirección Escolar:
13.5. PEI
14. Relación entre calidad, dirección y organización:
Publicado en el 2005, es un análisis actual de la transformación a la que se enfrenta la escuela.
• PROGRAMA: ESCUELA - CIUDAD – ESCUELA
Apunta al ofrecimiento de nuevos y mejores ambientes de enseñanza y a renovar los métodos pedagógicos. Al convertir a la ciudad en una
gran fuente de aprendizaje y conocimientos, queremos ofrecer un escenario para la transformación de las prácticas pedagógicas, innovar
las formas de acercamiento al conocimiento, aprovechar los modernos desarrollos de la comunicación y de la informática y ponerlos al
servicio de la enseñanza y el aprendizaje.
• COBERTURA EDUCATIVA:
La política de cobertura educativa no puede limitarse a garantizar los cupos necesarios para el ingreso de la población en edad escolar al
estudio, debe asegurar, las condiciones de acceso y permanencia. Dentro de esto son fundamentales la existencia en los colegios de
ambientes pedagógicos que permitan vivir a plenitud la infancia y la adolescencia, ambientes que propicien el respeto, la confianza, la
libertad, el libre desarrollo de la personalidad, la tolerancia, la democracia, el derecho a expresarse y ser escuchado, en fin, la vigencia y
práctica de los derechos humanos.
La permanencia de los niños y niñas en el colegio es ante todo una tarea pedagógica; lo administrativo simplemente facilita los recursos y
los medios materiales para su realización.
El artículo no hace ninguna referencia al tema.
La calidad en la educación depende de una excelente GESTION PEDAGÓGICA, últimamente olvidada y reemplazada por la GESTION
ADMINISTRATIVA.
El concepto de GESTION PEDAGOGICA se refiere a todos los asuntos pedagógicos del colegio, todos aquellos factores que tienen que ver
con la enseñanza, la formación, y el aprendizaje escolar. El proceso pedagógico es el que organiza la enseñanza, y la enseñanza es una
tarea para la cual se requiere un profesional que domine el conocimiento necesario para ejercer está tarea.
RECONOCIMIENTO DEL EDUCADOR
El educador es un profesional de la educación y de la enseñanza, dotado de un saber y experiencia que les son propias. Si se reconoce su
condición profesional, es decir, sus conocimientos y aptitudes para el ejercicio de enseñar y educar, no se le puede tratar ni dirigir mediante
órdenes e imposiciones. Éste ha sido la fuente de no pocos conflictos entre la administración y los docentes, que han provocado grave daño
a las políticas educativas y, por supuesto, a la educación.
LA GESTION ADMINISTRATIVA DEBE ESTAR AL SERVICIO DE LA GESTION PEDAGOGICA.
La gestión pedagógica requiere reflexión, participación, acción colectiva, planeación, evaluación y seguimiento. La labor pedagógica no puede
ser pensada como un acto meramente individual de cada educador, o como un proceso técnico cuyas decisiones dependen de la experticia
de un equipo de gerencia que puede decidir sin consultar y sin negociar; por el contrario, exige una acción colectiva e institucional para que
tenga éxito.
Por está razón, un rector no es precisamente un gerente, Un rector es aquel que se ocupa, desde los principios de la pedagogía, de
garantizar que a formación de los estudiantes se efectúe en las mejores condiciones. Es quien dialoga, propicia el encuentro y la discusión
creativa. Por eso, no puede dejar de ser un educador, ni puede perder el norte de la pedagogía.
No hace referencia exacta al PEI, sin embargo aclara que la elaboración de este es exclusiva de la pedagogía; este y otros documentos y
asuntos son los que le dan sentidos a la existencia de los colegios, son su razón de ser y su única justificación.
LA PEDAGOGIA IMPLICA UN MODELO DIFERENTE DE DIRECCION Y ORGANIZACIÓN AL DE OTRAS INSTITUCIONES.
Los discursos sobre la eficiencia (desde la economía) nos llevan necesariamente a una racionalidad costo – beneficio, y esto no siempre
opera en el mundo de las relaciones humanas, de la intersubjetividad.
La pedagogía ya ha incursionado bastante en los estudios culturales y ha hecho apropiaciones muy valiosas que nos dan pistas para
estructurar un modelo de gestión diferente al de otras entidades cuyo interés y cuyas relaciones están determinadas por el dinero. Este tipo
de instituciones necesariamente tienen que funcionar sobre el control del tiempo, los movimientos y los procesos, tienen que planificar
todas sus acciones de modo que sean predecibles, y deben actuar para controlar a aquellos que nos obedezcan a los cálculos de la
gestión planificada. Es allí donde el concepto de GERENCIA es pertinente.
En la ESCUELA, en cambio, existen otros procesos que escapan a este tipo de planes. El encuentro, el diálogo y la discusión tienen unas
reglas propias en las que caben lo impredecible y la creatividad.
15. Metodología:
16. Conclusiones:
17. Comentarios del analista
Nota: Esta ficha fue elaborada a partir de la ficha analítica de calidad de instituciones educativas.
Elaborada por: Andrea Ochoa Hernández
No aplica para este texto.
• La educación colombiana y en particular los colegios de la ciudad, deben dirigir sus esfuerzos hacia una acción pedagógica que
rescate las didácticas, que promueva innovaciones en los métodos de enseñanza, que estimule una participación mas activa de los
estudiantes y canalice sus mejores aptitudes hacia el conocimiento.
• La transformación de la escuela de hoy solo será posible con el concurso de la pedagogía, de allí nuestra apuesta por ella como
elemento esencial de la política que estamos impulsando en nuestra ciudad.
El artículo aporta elementos importante en cuanto a la nueva tendencia de gestionar las escuelas como empresas, olvidándose de su esencia
pedagógica. Es un llamado a recordar cual es la razón de ser de la institución educativa. Brinda elementos fundamentales en la
conceptualización de instituciones educativas para el trabajo de investigación.
UNIVERSIDAD DE LA SABANA
ESPECIALIZACIÓN EN GERENCIA EDUCATIVA
HACIA UNA CONCEPTUALIZACIÓN DE INSTITUCION EDUCATIVA: UN ACERCAMIENTO
BIBLIOGRAFICO
FICHA ANALÍTICA
1. No. FACIE GE4
2. Categoría
3. Justificación de la categoría
4. Autor:
5. Fecha de publicación y editorial
6. Título:
7. Palabras Claves:
8. Descripción:
9. Fuentes:
PENAGOS AVILA, Rafael, RODRIGUEZ, María Isabel, PLATA ELVIS, Wilson, Santafé de Bogotá: Arte y Fotolito, 1999
Las concepciones sobre el PEI
Reforma educativa, autonomía escolar, cambio, competencias, cultura educativa, identidad.
El libro a partir de las reformas expresadas en la ley 115 de 1994 y el informe final de una investigación, denominado, La utopía de los PEI
en el laberinto escolar, escribe un subproducto, que se trata de un análisis sobre el PEI entre 1995 y 1998, a partir de la revisión bibliografía
de textos elaborados por intelectuales.
Tiene en cuenta el contexto de la reforma y la posición central de la educación y plantea los PEI como una estrategia de calidad y de
construcción de sentido, en donde participa toda la comunidad educativa.
Destaca la importancia de la cultura escolar y todo lo que sucede al interior de ella y propone que este dispuesta al cambio.
Resalta en la construcción del PEI, la planeación y administración de procesos en un contexto de competitividad y la importancia de la
autonomía escolar.
Cada establecimiento educativo, según el artículo 73, debe elaborar y poner en práctica un PEI, en el que se especifiquen, entre otros
aspectos, los principios y fines del establecimiento, los recursos docentes y didácticos disponibles, la estrategia pedagógica, el reglamento
para docentes y estudiantes y el sistema de gestión. Debe responder a situaciones y necesidades de los educandos, de la comunidad local,
de la región y del país: ser concreto, factible y evaluable. Plantea el PEI, como una forma de organización escolar.
Se debe reorganizar el sistema a nivel macro, mediante el impulso a un proceso de descentralización administrativa y programática y
cambiar el sistema en el nivel micro de las organizaciones escolares, mediante el impulso a su capacidad e autorregulación, la cual exige la
elaboración de sus proyectos educativos institucionales y la modernización de su gestión.
Según Martha Cárdenas, 1995 afirma que los procesos que se generan a partir del PEI, son: Procesos de discusión, investigación y reflexión.
Procesos de construcción de nuevas prácticas de interacción entre los miembros de la comunidad y procesos de organización para compartir
la dirección y la toma de decisiones
Como conclusión destaca la importancia de la elaboración del PEI y su influencia en la construcción de la escuela con procesos de calidad.
CARDENAS, Martha. El cambio hacia la construcción de una escuela democrática. 1995
CABALLERO PRIETO, Piedad. Hacia la construcción del proyecto educativo Institucional. 1997
LUCIO, Ricardo. ¿Qué tanto ayuda a entorpecer el material disponible sobre el PEI? 1995
ASSAEL, Jenny. Innovación, investigación y perfeccionamiento docente. 1996
CEPAL-UNESCO. Educación y conocimiento, eje de la transformación productiva con equidad. 1992
AVILA, Rafael. Pedagogía y autorregulación cultural. 1991
TORO, José Bernardo. Democracia, productividad y Proyecto educativo Institucional. 1995
IBARRA VARGAS, Bibiana. La participación de la comunidad educativa en el PEI. 1997
CALVO, Gloria. Los proyectos educativos institucionales y la formación de docentes. 1996
Gestión Escolar
Gestión Escolar: La institución educativa donde lo más importante es el PEI que se define como un proceso que ayuda al desarrollo de la
comunidad que permite la interacción entre los que la componen, en donde se plasman los objetivos, misión y visión que deben conllevar a
cumplir los fines de la educación.
Bogotá: Conciencias, 2003. 162 p.
10. Definición de Institución Educativa:
11. Perspectiva disciplinaria:
12. Temporalidad:
13. Dimensiones Asociadas
13.1. Relación con el entorno:
-La transición hacia un nuevo período de desarrollo, obliga a diseñar nuevas estrategias en la educación, cuyo objetivo principal será la
formación para la ciudadanía y la competitividad: tres direcciones caracterizan esta nueva transición: a. Ampliar los márgenes de autonomía
de las instituciones educativas, b. Romper su aislamiento para abrirlas a los contextos de operación y c. Asegurar el acceso universal a los
códigos de la modernidad. Pág. 9.
- No se conceptualiza explícitamente Institución Educativa, pero se caracteriza desde la definición de PEI: En Colombia, la Ley 115, en su
artículo 73 dispuso que todos los establecimientos educativos deberían elaborar y poner en práctica, con la participación de la comunidad
educativa, un proyecto educativo institucional. (PEI). Pág. 13. Cada establecimiento educativo, según el artículo 73, deberá elaborar y poner
en práctica un PEI, en el que se especifiquen, entre otros aspectos, los principios y fines del establecimiento, los recursos docentes y
didácticos disponibles, la estrategia pedagógica, el reglamento para docentes y estudiantes y el sistema de gestión. Debe responder a
situaciones y necesidades de los educandos, de la comunidad local, de la región y del país: ser concreto, factible y evaluable. Pág. 15
Según Ricardo Lucio, el PEI es un instrumento útil y sencillo para facilitar el trabajo y debe resultar de una discusión sobre lo que son y lo
que quieren ser en lo administrativo y pedagógico las I.E. Pág. 20.
- El PEI, ha hecho que las IE se tornen más sensibles al entorno y ha hecho emerger con mayor fuerza el sentido y la vivencia de comunidad
educativa. Pág. 21.
- IE, como pilar fundamental del proceso de democratización y de participación social, la cual debe promover formas alternativas de
organización y desarrollo pedagógico y un clima de trabajo donde directivos, docentes, padres y alumnos participen activamente el la toma
de decisiones. Pág. 23
- Se define La IE, desde la educación como producción de la cultura entendida como actualización permanente de un sistema de símbolos y
signos. El ser humano es visualizado como alguien que vive en un horizonte de significación; y en consecuencia propone que el PEI
contribuya a facilitar la inserción de los individuos en entramados de significación compartidos, a través de la cooperación que permitan
superar el aislamiento. Pág 32
- Piedad Caballero propone realizar una reflexión sobre el objeto, el sentido y las condiciones de la escuela, identificando fortalezas,
debilidades, historia y trayectoria y a partir de allí emprender el proceso de planificación desde una perspectiva participativa. Pág. 33
- Según Jenny Assaell, es necesario avanzar hacia una escuela donde se privilegien las relaciones interpersonales e intergrupales sobre el
cumplimiento de roles prefijados, estereotipados y homogeneizantes; hacia un ambiente escolar en donde tanto los alumnos como
profesores se comuniquen abiertamente, con respeto y solidaridad.
La década pasada, marcada por la restricción de recursos públicos, la creciente apertura a la economía internacional, configura el fin de un
ciclo y hace impostergable la transición hacia un período cuyo dinamismo y desempeño estarán marcados por el grado de centralidad que las
sociedades le otorguen a la educación y a la producción de conocimiento. CEPAL-UNESCO, 1992.
La década pasada, marcada por la restricción de recursos públicos, la creciente apertura a la economía internacional, configura el fin de un
ciclo y hace impostergable la transición hacia un período cuyo dinamismo y desempeño estarán marcados por el grado de centralidad que las
sociedades le otorguen a la educación y a la producción de conocimiento. CEPAL-UNESCO, 1992.
En el caso Colombiano, la estrategia de cambio ha tenido dos direcciones complementarias: de un lado el Ministerio de Educación reconoce
las necesidades de reformarse a sí mismo, reenfocando sus competencias y reestructurando sus formas de organización para poder cumplir
nuevas tareas; y de otro lado el MEN, toma como partida el mandato constitucional de acceso universal al sistema. Pág. 10.
El decreto 1860 de 1994, define algunas líneas de fuerza que sustentan los criterios que orientan la reforma de educación impulsada por la
ley 115 de 1994:
La primera apunta a reorganizar el sistema a nivel macro, mediante el impulso a un proceso de descentralización administrativa y
programática. B. la segunda, apunta a reorganizar el sistema en el nivel micro de las organizaciones escolares, mediante el impulso a su
capacidad e autorregulación, la cual exige la elaboración de sus proyectos educativos institucionales y la modernización de su gestión. C. La
tercera apunta a mejorar el desempeño del maestro como profesional, mediante una nueva política de cualificación y dignificación, mas
articulada con el nivel universitario del sistema formal. D. Trata de garantizar las condiciones financieras para hacer viable este proyecto. E.
Se preocupa por adecuar la infraestructura de las instituciones, especialmente a lo que se refiere a informática y las redes de comunicación.
Pág. 11.
Se pretende que los saberes que se trabajan en la escuela, y en el desarrollo del PEI, sean significativos, relevantes y pertinentes con
respecto a su contexto sociocultural. (Ávila, 1991; Peña, 1995). Pág. 13.
César Torres y Guillermo Bustamante, señalan tres variables que han posibilitado el surgimiento de los cambios: a. el pensamiento neoliberal
con su idea de mercado libre de regulaciones y una concepción del conocimiento como una mercancía más b. el movimiento pedagógico con
su idea de que la escuela es ante todo un proyecto cultural estrechamente vinculado a la reconstrucción de la cultura local y c. la idea de
modernizar la educación, en un contexto de globalización muy dependiente del proyecto de construcción de un nuevo orden internacional
liderado por los Estados Unidos De América, e inspirado por la ideología neoliberal y la filosofía posmoderna. Pág. 30
Marco Raúl Mejía insiste en la necesidad de contextualizar los PEI mediante un dialogo entre lo local y los desarrollo universales, con el uso
de una metodología de desconstrucción de prácticas y concepciones afincadas en la cultura escolar tradicional. Pág 32
Según Clara Inés Chaparro, 1996, Uno de los retos del PEI debe consistir en potenciar un rol autónomo de la institución escolar y con ello
contribuir para la consolidación de una identificación institucional desde la cual la comunidad puede interactuar en igualdad de condiciones
en otras instituciones y dimensiones de la cultura
Es una revisión teórica a partir de diferentes autores, teniendo en cuenta las disposiciones del estado y sus exigencias en la construcción del
PEI
13.2. Organización Escolar:
13.3. Calidad de las Instituciones Educativas:
13.4. Dirección Escolar:
- En el PEI es donde se incluyen los objetivos prioritarios y las formas de organización (Soler, 1994) Pág. 12. Cada establecimiento
educativo, según el artículo 73, deberá elaborar y poner en práctica un PEI, en el que se especifiquen, entre otros aspectos, los principios y
fines del establecimiento, los recursos docentes y didácticos disponibles, la estrategia pedagógica, el reglamento para docentes y estudiantes
y el sistema de gestión. Debe responder a situaciones y necesidades de los educandos, de la comunidad local, de la región y del país: ser
concreto, factible y evaluable. Pág. 15.
- El nuevo proyecto político del país, expresado en la constitución del 91, se caracteriza por la construcción de una sociedad democrática y
pluralista, que exige nuevas y efectivas formas de organización de las instituciones educativas. Por lo tanto requieren un replanteamiento de
su organización y gestión. Pág. 16.
- Todo aquello que se vive al interior al interior de la escuela, forma parte de su cultura. Tradicionalmente los marcos culturales d e la
escuela han sido resistentes al cambio y el cambio que hoy se propone consiste en transformar la cultura escolar; propone abrirse a lo
externo y cuestionar lo interno.
- Se formula una distinción sobre procesos escolares (pedagógicos, currículo, aprendizaje, proyectos, evaluación) procesos organizacionales
(dirección y administración de las IE) y procesos de participación de la comunidad, aclarando que la comunidad educativa, no son solamente
los agentes internos, sino también los padres de familia, los líderes comunitarios y las organizaciones e instituciones de su entorno. Pág. 24
-Eduardo Castillo y José Luís Villaveces, ven muchas semejanzas entre PEI y currículo, tanto en su definición teórica, como en su
construcción (planeación y administración). Al relacionar el PEI con la teoría curricular, Castillo lo define como una construcción teórico,
práctica de la organización escolar respecto de sus componentes, buscando el logro de su misión formativa.
José Bernardo Toro enfatiza que el propósito del PEI es la creación de un contexto estructurado de aprendizaje que incluye la preparación
par la ciencia pero no se reduce a ella. Más allá de la preocupación por la formación científica, está la preocupación por la ética y la
creatividad, sobre todo en un contexto de competitividad que implica el aumento de la productividad y un proyecto de nación definido. Pág.
31
-Para Bibiana Ibarra y Carlos Medina, el PEI es una especie de macroproyecto que cohesiona toda la estructura organizacional de la IE .Pág.
33.
- La ausencia de investigación sobre la cultura contextual de su escuela y sobre las características del imaginario que traen sus estudiantes
hacen que los procesos de comunicación entre las dos partes, estén afectados por un desconocimiento mutuo. Pág. 36
- Las características culturales unidas a las características de la organización escolar refuerzan mutuamente para producir un clima
institucional en el que reina el miedo y la inseguridad hacia la creación, la innovación y el trabajo colectivo. Aún no se ha tomado conciencia
sobre la necesidad de metodologías adecuadas para racionalizar el trabajo colectivo, lo cual favorece situaciones de confrontación y conflicto
que tornan todavía más difícil el clima organizacional. Pág. 37.
- José Bernardo Toro insiste en la necesidad de organizar intencionalmente los recursos y hacer un diseño adecuado para el manejo de
variables, como el espacio y el tiempo. Pág. 40.
- Los gobiernos escolares: La secretaría está haciendo un trabajo de acompañamiento y de ayuda en la organización de las diferentes
instancias como son: el consejo de padres, la asociación de padres de familia y los personeros. Pág 50( Adames, Ivette, 1997)
Es por los cambios del nuevo escenario educativo y la reforma propuesta por la ley 115 de 1994, que se ubican la búsqueda de condiciones
para mejorar la calidad de la educación. Pág. 10
Los PEI como una estrategia de calidad: es un hecho que la calidad de la educación pública se ha deteriorado y que solo un número reducido
de instituciones privadas se acercan al desideratum de la calidad.
Una estrategia que se ha mostrado como eficiente en la implementación de reformas educativas como la española (Rodríguez, 1990)
Según María Isabeth Coy, 1995 se esfuerza por conceptualizar el PEI, como una estrategia, para conseguir desde la cotidianidad de la
escuela, el nuevo ciudadano; para conformar desde la construcción colectiva, comunidades educativas, responsables y autónomas, y para
mejorar la calidad de los procesos pedagógicos, administrativos, mediante el ejercicio de la autonomía Institucional. El PEI, debe ser el
resultado de la discusión, investigación, análisis y planeación por parte de la comunidad educativa. No existe una metodología de
construcción del PEI, se señalan un conjunto de criterios para su elaboración los que se aglutinan alrededor de cuatro puntos: - Principios y
fundamentos. – procesos administrativos. – Procesos pedagógicos. – Interacción con la comunidad. Pág 19
- Los programas que cubren las estrategias de calidad son: - Cualificación docente, desarrollo curricular y pedagógico, convenios, programas
de mejoramiento del ambiente escolar, programas de alimentación escolar, programas de gestión pedagógica y administrativa de calidad,
donde se tiene un especial énfasis en el PEI, programa de investigación y de evaluación. (Adames Ivette, 1997).
- Para mejorar la calidad de la educación es necesario transformar el sistema educativo; reconstruir una educación, que considere al sujeto
educativo no solo como un sujeto económico, sino también como uno social que puede involucrarse a los procesos de desarrollo como a los
de transformación. Elevar la calidad implica transformarla para favorecer procesos de aprendizaje que vallan construyendo sujetos críticos,
capaces de relacionarse de manera distinta con el conocimiento, con la capacidad de comprender y criticar su realidad. Desde esta
perspectiva Jenny Ásale propone los elementos centrales que deben considerarse para el cambio: cambio del rol del profesor y la
organización del trabajo docente, modificación de la concepción de sujeto y de saber, de enseñanza y de aprendizaje. Pág. 52
El decreto 1860 de 1994, define algunas líneas de fuerza que sustentan los criterios que orientan la reforma de educación impulsada por la
ley 115 de 1994:
La primera apunta a reorganizar el sistema a nivel macro, mediante el impulso a un proceso de descentralización administrativa y
programática. B. la segunda, apunta a reorganizar el sistema en el nivel micro de las organizaciones escolares, mediante el impulso a su
capacidad e autorregulación, la cual exige la elaboración de sus proyectos educativos institucionales y la modernización de su gestión. Pág.
11.
Según Martha Cárdenas, 1995 afirma que los procesos que se generan a partir del PEI, son: Procesos de discusión, investigación y reflexión.
Procesos de construcción de nuevas prácticas de interacción entre los miembros de la comunidad y procesos de organización para compartir
la dirección y la toma de decisiones. Pág. 21.
13.5. PEI
La ley 115 de 1994, consagra el PEI, como innovación y la relanza como política destina a fortalecer la capacidad autoregulativa de las
instituciones escolares. Pág. 15.
El PEI como proceso de construcción de sentido: Considerar el sentido de lo que se realiza en cada institución educativa exige reflexionar
sobre la intención, los principios y conceptos que fundamentan las prácticas educativas, con el objeto de entender y transformar las
características de la Institución.
El PE I, debe explicitar la intencionalidad pedagógica.
El PEI como proceso de desarrollo de una comunidad educativa: Se puede identificar la construcción del proyecto educativo con el proceso
de desarrollo de una comunidad educativa, cuya misión principal consiste en permitir a sus miembros la apropiación de los códigos de la
cultura, la reflexión sobre ellos y su transformación. Pág. 17.
La definición del PEI, consiste, en plantear una posición en relación con nociones tales como educación, escuela, pedagogía, aprendizaje,
enseñanza, conocimiento, desarrollo, procesos, evaluación, entre otros y en establecer formas de coordinar acciones para realizar los fines de
la educación.
La intencionalidad del PEI se define a partir del análisis del contexto, la identificación de los recursos existentes y el diseño de una estructura
organizativa y de gestión que incluya formas de participación en la toma de decisiones, según el manual para el desarrollo del PEI de
Santillana.
El PEI, contribuye al desarrollo de la autonomía, a la construcción de identidad institucional, a la construcción de la democracia escolar, es un
instrumento dinámico en construcción permanente y en esta construcción deben participar los maestros, padres, alumnos y la comunidad del
entorno. Pág. 30.
Autores como José Bernardo Toro, Jenny Ásale y Eduardo Castillo insisten en el papel protagónico del educador en la construcción del PEI.
Pág. 32.
Eduardo Castillo propone un esquema en el cual se supone que construir el PEI, es lo mismo que construir un currículo. En consecuencia
destaca dos momentos: el momento de la investigación curricular y el momento del diseñó curricular. En el primero se toma como objeto de
estudio la organización escolar y a partir de una reflexión sobre esta, se definen los objetivos de acción. En el segundo momento, apoyados
en los resultados de la investigación, se procede a la construcción del proyecto el cual debe ser consignado en un documento. Pág. 33
- Caballero Prieto Piedad, 1997, afirma que el PEI es un instrumento que persigue promover un máximo de coherencia: dentro de la
institución entre los diferentes autores, entre la institución y su entorno y entre la institución y los niveles local, regional y nacional.
También plantea el retomar lo que ha sido la escuela y su acontecer histórico y articularse con otras instituciones. Pág. 62.
El decreto 1860 de 1994, define algunas líneas de fuerza que sustentan los criterios que orientan la reforma de educación impulsada por la
ley 115 de 1994:
La primera apunta a reorganizar el sistema a nivel macro, mediante el impulso a un proceso de descentralización administrativa y
programática. B. la segunda, apunta a reorganizar el sistema en el nivel micro de las organizaciones escolares, mediante el impulso a su
capacidad e autorregulación, la cual exige la elaboración de sus proyectos educativos institucionales y la modernización de su gestión. Pág.
11.
Según Martha Cárdenas, 1995 afirma que los procesos que se generan a partir del PEI, son: Procesos de discusión, investigación y reflexión.
Procesos de construcción de nuevas prácticas de interacción entre los miembros de la comunidad y procesos de organización para compartir
la dirección y la toma de decisiones. Pág. 21.
El proyecto de la escuela Nueva Delphi (Martínez, 1995) surge como resultado del trabajo en equipo de profesores y en el se destaca:
Las decisiones y la dirección es compartida; el cuerpo docente no se supedita a una autoridad, sea esta teórica o administrativa. El consenso
es la base de las decisiones. Pág. 22.
Autores que probablemente han sido más influenciados por las teorías organizacionales como Bibiana Ibarra y Carlos Medina proponen un
esquema de trabajo que incluye las siguientes fases: un diagnóstico inicial, una planeación, programación, organización, ejecución y
finalmente control y supervisión. Pág. 33
Carlos E Ordóñez propone que la selección de los cursos de acción estén orientados por el respeto por la multiplicidad de perspectivas y por
un principio de interacción orientado por la teoría de la acción comunicativa, como forma privilegiada de coordinar la acción a partir del
respeto a las diferentes perspectivas. Ordóñez se muestra contrario a ciertas corrientes teóricas como la planeación estratégica, que orienta
la acción a partir de objetivos fijados de una vez para siempre, por élites empresariales. Y propone en cambio, la discusión y el acuerdo
permanente sobre objetivos y estrategias en un ambiente participativo. Pág. 35.
- La cultura autoritaria que atraviesa las relaciones entre los actores (Ásale, Medina Ibarra, Vargas), la cual generalmente opera de manera
encubierta, convirtiéndose en una cultura de manipulación, se pasa a un terreno de los obstáculos que influyen directamente en la IE. Se
destaca la incomunicación entre directivos y educadores, entre educadores y padres de familia y entre educadores y estudiantes. Pág. 37
- Gloria Calvo insinúa que los educadores deben conocer las teorías organizacionales con el fin recontribuir a la racionalización de la IE.
Según ella, la elaboración del PEI se facilita si en la escuela ha existido previamente experiencias de innovación (a nivel pedagógico y
organizacional). Estas experiencias han ayudado a cambiar la actitud mental de la comunidad y la han entrenado para el cambio y el trabajo
en equipo. Pág. 39.
- A raíz El decreto 1860 de la ley general de educación, la secretaria se motiva a emprender una serie de programas y proyectos con el fin
de controlar, asesorar y acompañar a los directores de las instituciones en el proceso de formulación del PEI. Pág. 51.
Según Piedad Caballero, 1997 en América Latina, algunas experiencias señalaron la conveniencia de los proyectos educativos, para mejorar
la gestión de los planteles, ampliar la base de los recursos financieros y mejorar la calidad de la educación. Posibilita construir autonomía y
autodeterminación desde las IE.
Define el PEI como flexibilidad al cambio como producto de la concertación y de la autoevaluación y un medio para alcanzar la misión,
objetivos y metas pedagógicas en armonía con el proyecto de nación. Pág. 61
Según Eduardo Castillo, 1996, se debe reconocer en el trabajo curricular dos procesos: El de Planeaciòn y el de administración curricular. Al
referirse la definición a los componentes administrativos y organizacionales se esta marcando la necesidad de reconocer estos como parte del
currículo. En consecuencia, su objeto de estudio lo deben constituir lo administrativo, lo organizacional y lo académico para tener una visión
integral del currículo.
Asi pues, los contenidos de la educación definidos dentro del proceso de enseñanza- aprendizaje como el espacio pedagógico para ayudar a
ser mas racional y mas humano deberán entenderse como las estructuras conceptuales básicas del conocimiento y de cada uno de los
aspectos del desarrollo humano que se deben promover para favorecer la formación integral del hombre. (Pg.70)
El PEI, dentro de las instituciones educativas, puede asumir un modelo u otro de administración y gestión de los diferentes niveles de
organización, dependiendo de, si la actividad humana y la interacción entre sujetos se concibe como: a. Algo orientado hacia una meta
predeterminada, o como b. Algo que va tomando forma mientras transcurre
14. Relación entre calidad, dirección y organización:
15. Metodología
16. Conclusiones:
17. Comentarios del Analista:
Nota: Esta ficha fue elaborada a partir de la ficha analítica de calidad de instituciones educativas.
FICHA ELABORADA POR: LILIANA ABADIA
Programas de gestión pedagógica y administrativa de calidad.
-El PEI, es propiciador de cambio en las IE. Es un espacio de participación y modificación de las prácticas pedagógicas, de construcción y
evaluación de la cultura escolar.
-El PEI, busca un cambio en las relaciones, debe llevar a la autonomía y la descentralización.
-El PEI, es una respuesta a las necesidades de la comunidad, es el mecanismo para la búsqueda de cualificación y transformación de la
escuela.
- El PEI es una alternativa con fuerza de ley que ayudará a rescatar el valor de la educación como fuente de desarrollo humano y al educador
como protagonista de los procesos.
- El PEI es una estrategia para superar la carencia de propósitos que posibiliten el clima necesario para dinamizar el desarrollo de la escuela.
A través del PEI y su construcción, se logra conceptualizar la I.E y conocer sus necesidades y características.
Gloria Calvo, 1996 concibe el PEI como una estrategia para mejorar la calidad de la educación y lograr la formación integral del educando. .
Así mismo señala la existencia de otras formas distintas de aprendizaje diferentes de las institucionalizadas, añadiendo el afecto como
condición importante en el proceso de aprendizaje.
El PEI ayuda a rescatar el valor de la educación como fuente de desarrollo humano, y al educador como protagonista y líder; ese proceso
mediante el cual se construye una nueva cultura de participación y democracia, propiciándose un cambo social, en donde al educador no le
queda mas alternativa que buscar estrategias de organización académica que le permita reconceptualizar colectivamente los referentes
teóricos que enmarcan su gestión (Pág. 69. Eduardo Castillo, 1996)
La ley 115 de 1994 consagra al PEI como el centro de actividad de la institución escolar y punto de partida para la construcción de planes.
En las prácticas educativas no solo circulan relaciones con el conocimiento sino que se definen y propagan relaciones de poder, por tanto es
necesario abordar el estudio de las dimensiones ideológica y política de la educación. En la definición de políticas educativas debe tenerse en
cuenta el proceso de transformación de las sociedades en factores tales como la revolución tecnológica, la formación de la economía global y
un proceso de cambo cultural. (Clara Inés Chaparro, 1976)
Según Clara Inés Chaparro 1996 el PEI es una estrategia para superar la carencia de propósitos e ideales claros que posibiliten un clima
adecuado para dinamizar el desarrollo de cada institución; el reconocimiento critico del pasado, la evaluación cuidadosa de las actividades
desde las cuales la escuela ha aportado a su entorno, las necesidades de establecer un dialogo permanente y fecundo entre todos los actores
que contribuyen a cohesionar la comunidad escolar y el reconocimiento de interlocutores validos para la escuela en todos los miembros de la
sociedad, son requisitos importantes en la elaboración del PEI (Pág. 76)
Según Carlos E. Ordóñez 1995, la propuesta de que la institución formule un proyecto educativo, es una estrategia para que los agentes de
la educación pasen de ser ejecutores, a asumir un rol más activo; es decir responsables de las acciones capaces d interpretar y realizar
innovaciones en el marco de los planes y programas nacionales. Pág. 103.
Según Marta Vargas de Avella 1996, el dinamismo del PEI abre un horizonte de futuro pues garantiza la formación de las generaciones
dotadas del humanismo científico necesario para la incorporación de las nuevas tecnologías, indispensables para hacer las sociedades
competitivas y criticas fortalecidas para hacer las mejores decisiones políticas. Pág. 103.
El libro a partir de las reformas expresadas en la ley 115 de 1994 y el informe final de una investigación, denominado, La utopía de los PEI
en el laberinto escolar, escribe un subproducto, que se trata de un análisis sobre el PEI entre 1995 y 1998, a partir de la revisión bibliografía
de textos elaborados por intelectuales.
Es una recopilación teórica desde el punto de vista de diferentes autores sobre PEI.
UNIVERSIDAD DE LA SABANA
ESPECIALIZACIÓN EN GERENCIA EDUCATIVA
HACIA UNA CONCEPTUALIZACIÓN DE INSTITUCION EDUCATIVA: UN ACERCAMIENTO
BIBLIOGRAFICO
FICHA ANALÍTICA
1. No. FACIE GE5
2. Categoría
3. Justificación de la categoría
4. Autor:
5. Fecha de Publicación y editorial
6. Título:
7. Palabras Claves:
8. Descripción:
9. Fuentes:
10. Definición de Institución Educativa:
RAMIREZ, Cavassa César
La gestión administrativa en las instituciones educativas.
Planeación administrativa – estructura administrativa – gestión administrativa – función comunicación y control – administración de personal.
La obra es llevada a cabo a través de una investigación documental y complementada con la experiencia del autor como docente
administrativo en mas de una ocasión, se busca presentar una idea integral de la gestión administrativa de las instituciones educativas,
partiendo de su conceptualización y sus políticas educativa, administrativa y social que deben constituirse en sus ejes principales de acción.
La presente obra, sin tratar de llegar a los mínimos detalles, busca dar trazos generales de los principales lineamientos administrativos que
no deben quedar olvidados, y de cómo se debe apoyar al sistema educativo, desde el punto de vista de la marcha de la estructura
empresarial que caracteriza a las instituciones educativas, y que como tales deben ser tratados en el marco de un sistema organizado.
En un segundo aspecto, presenta las cuatro grandes funciones administrativas que toda institución, sea educativa o no, debe saber aplicar; y
que en este caso se trata de adecuar la educación docente, tales como la planeación administrativa, la estructura u organización
administrativa, la función comunicación y la función control administrativo, todas ellas enmarcadas en apoyo a la actividad docente de las
instituciones educativas, cualquiera que sea su nivel.
En tercer lugar, se trata específicamente la gestión administrativa a nivel de dirección y de estilos de formación en los cuales se trata de
indicar los principales sistemas de dirección y formación con sus respectivas ventajas y desventajas; termina la obra con un capítulo
exclusivo sobre administración operativa en la cual se trata de encontrar el acercamiento de la administración de la administración con el
alumno, a través de las interacciones con el estudiante y de las actividades operativas que se registren estadísticamente en relación con
los aspectos contables, de información, de apoyo, de compras y de medición de la productividad del sistema administrativo docente.
No cuenta con bibliografía, ni citas a pie de página.
Se considera la institución educativa como empresa.
“Al considerarse como empresas, las instituciones educativas no están lejos de la problemática de una empresa, y por ello nacen, crecen y
desaparecen, lógicamente dentro de su temática de actuación.
En este concepto de institución educativa como empresa, en su producto como resultado de las actividades relacionadas con la enseñanza,
estamos introduciendo un nuevo elemento, el conocimiento, cuyo soporte es la inteligencia humana.
Este nuevo componente constituye un desdoblamiento del “capital “de la empresa y ese capital está constituido por los conocimientos y la
experiencia de aquellos que se asocian para proporcionar una verdadera enseñanza. Así tenemos una empresa que utiliza como materia
prima individuos en su rol de alumnos, un capital físico y un stock de valores humanos, constituido por un cuerpo de educadores o
profesionales que generan el conocimiento, y un factor humano que corresponde al elemento dinámico encargado de dirigir e integrar todos
los elementos anteriores.
En la institución todos los elementos en juego tendrán la tarea y la misión de “elaborar ese producto” como cualquier otra actividad
empresarial, es decir, deberán asegurar el producto, su perfil, imagen y comercialización mediante una estructura y dirección administrativas
y financieras, con esto la institución educativa se conceptualiza como empresa, que estará sujeta a las leyes que rigen el sistema
empresarial.” P .15-16.
México. Editorial Limusa. Noriega Editores. 2002
Gestión Escolar
Nombra los procesos ge gestión administrativa que son necesarios para el cubrimiento de las necesidades para que en la actividad escolar se
cumpla en fin de la educación, a través de un director quien es el que realiza estos procesos.
11. Perspectiva disciplinaria:
12. Temporalidad:
13. Dimensiones Asociadas:
13.1. Relación con el entorno:
13.2. Organización Escolar:
13.3. Calidad de las Instituciones Educativas:
Administrativa
Impreso en el 2002, tiene una visión actual para las instituciones educativas que se proyecten a permanecer en el tiempo.
En el sistema educativo como todo sistema abierto, en su funcionamiento intervienen varias fases, entre ellas el conocimiento del entorno:
El entorno constituye el área perceptiva del mismo en donde desarrolla sus actividades la institución educativa. Dicho entorno está
constituido por:
• Entorno social: que es el nicho de mercado que origina la demanda del servicio educativo.
• Entorno patrimonial o coyuntura propia de la institución educativa que genera la oferta como respuesta a la demanda anterior.
• Entorno económico – financiero: que obliga a la institución a una serie de ajustes y reajustes en sus planes, programas y estructura
administrativa.
• Entorno tecnológico o el conjunto de avances, nuevas disciplinas, nuevos métodos pedagógicos y aparición de tecnologías de apoyo
para la enseñanza.
• Entorno humano o nivel y calidad del factor humano empleado en la institución, el tipo de cultura y hábitat al que pertenece y el nivel
cultural del sector al que se le oferta el servicio.
• Entorno legal o legislación del estado en términos de leyes educativas y administrativas a las cuales tiene que someterse la
institución. P. 40- 41
Las instituciones educativas, como todas las organizaciones, deben conceptualizar y manejar un sistema jerárquico, aún cuando su
concepción será diferente en mucho a las demás empresas de otros sectores. En efecto la actividad educativa, como calidad de servicio, la
inteligencia como materia prima, el conocimiento como producto final y la cultura como imagen de la institución obligan orgánicamente a
una estructura con dependencias jerárquicas pero que difieren de cualquier otra organización en que:
• Son estructuras demasiado flexibles y sin límites rígidos.
• El concepto clásico de jerarquía se diluye al dar paso más bien a la participación, consenso y trabajo en equipo.
• El término jerarquía responde en este caso más a un estatus que a una posición de dependencia absoluta.
• El orden y la lógica requieren de responsables en la decisión final para lo cual la jerarquía educativa se hace presente.
• El concepto de administración de procesos, empleado por la reingeniería disminuye la escala vertical jerárquica y tiende a horizontalizar
la estructura con la consecuente disminución de niveles jerárquicos.
• El trabajo en equipo y la administración de los dos grandes procesos, el educativo y el administrativo, tienden hacia la integración de
los niveles jerárquicos. Sin embargo, los niveles jerárquicos deben subsistir como elementos de dirección, de control, de
responsabilidades, de toma de decisiones y de autoridad para lograr una integración administrativa de las actividades que se llevan a
cabo en las instituciones.
Organigrama de una institución educativa:
Las áreas en la estructura parten de la dirección general, encargadas cada una de diferentes procesos a saber:
• Dirección académica:
- Planeación y control académico: Proyectos, planes de estudio, calendarios, control aprendizaje, control alumnos, control profesores,
gestión administrativa.
- Personal docente: Desarrollo, profesores, reclutamiento, promoción.
- Investigación y tecnología: Biblioteca, Centro de datos, apoyos visuales, tecnología educativa, centro de investigación.
• Dirección comercial:
- Marketing educativo: Estudio de mercado, evaluación del mercado; previsiones.
- Promoción, publicidad y ventas: Promoción y publicidad, documentación, control de ventas, estadísticas.
• Dirección económico financiera:
- Área financiera: Presupuestos, planes financieros, control financiero.
- Área contable: Control de costos, control fiscal, control de explotación, tesorería.
• Dirección administrativa:
- Apoyo docente: Informes, seguridad, mantenimiento, copiado, textos, etc.
- Personal administrativo: reclutamiento, valoración, relaciones humanas, relaciones sociales, nóminas, controles, etc.
- Servicios escolares: matrículas, informes, inscripciones, pagos, certificados, etc. P. 73
El autor no es específico en el tema, ni profundiza mucho en este, pero hace referencia a que una de las principales misiones de la institución
educativa es brindar una educación de calidad y conformar un estudiantado de calidad.
13.4. Dirección Escolar:
13.5. PEI
14. Relación entre calidad, dirección y organización:
15. Metodología:
Nuevos retos de la educación y poca evolución de la parte administrativa:
Directores educativos y docentes se enfrentan diariamente a las siguientes situaciones:
• Incremento de la habilidad de aprendizaje en el alumno, debido a las influencias de la tecnología de la información a la cual están
permanente sometidos
• Evolución tecnológica que incide en el conocimiento y, por lo tanto, en la actividad educativa.
• Aparición de nuevas teorías y técnicas de aprendizaje.
• Necesidad de cambio de los paradigmas educativos actuales.
• Surgimiento de nuevos modelos de procesamiento de la información para el aprendizaje.
• La informática como elementos de apoyo en el proceso enseñanza – aprendizaje.
Sin embargo a todo lo anteriormente mencionado como una tendencia positiva, en el otro lado de la moneda, es aspecto administrativo no
ha evolucionado paralelamente:
• Se le da muy poca importancia al aspecto administrativo de las instituciones, centrándose la atención exclusivamente en las utilidades
y las finanzas.
• Los directivos responsables de la conducción de las instituciones educativas no están, en general, preparados para ejercer cargos
administrativos, por lo que realizan su gestión de manera empírica.
• Por lo tanto, la administración que se ejerce es incipiente y también empírica.
• El concepto del proceso administrativo no se aplica en la conducción de las instituciones educativas, por lo que en la mayoría de ésta la
estructura administrativa, planes y programas, sistemas de control, etc., son prácticamente impuestos por la entidad regidora del
sistema.
• La administración en el servicio educativo no se aplica con el suficiente conocimiento en la materia, debido a la falta de preparación o
actualización en esta área.
Tareas específicas de la dirección general:
• Fijar sin ambigüedades la responsabilidad y la autoridad que incumba a cada uno de sus colaboradores, para cumplir con los objetivos.
• Negociar con ellos metas y medios necesarios para cubrir cada objetivo.
• Controlar dichos colaboradores en el curso del ejercicio, para alcanzar resultados bien definidos.
• Tomar las decisiones que se imponen cuando se dan desviaciones en el desarrollo de los planes.
• Prever nuevos planes y nueva organización de la institución cuando lo exijan las circunstancias. De aquí se deducen las tareas de:
- Planificación.
- Negociación
- Decisión
- Controles
- Previsiones, que permiten establecer de acuerdo con su conducción os estilos de dirección, los cuales pueden ser de carácter
autoritario, negociador, intervencionista y liberal. P. 157
El Proyecto Educativo nace como consecuencia de la oferta que se debe proponer a la demanda del mercado educativo con base en la
información que como punto de partida de todo proceso de previsiones genera el marketing educativo. Dicha información debe
considerar las mutaciones constantes que sufre el sistema educativo, la tecnología y la sociedad; la validez de los continuos y cambiantes
modelos económicos, la presencia de grupos de poder e ideológicos cada vez mas acentuados, la globalización y apertura comerciales y los
valores de la sociedad en su momento. En estos renglones el sistema educativo es quien debe prever los valores humanos que no deben
faltar en toda sociedad civilizada.
La meta del proyecto educativo deberá responder a estos lineamientos sin dejar de aportar su propio cariz, claro, seguro y de calidad,
permitiendo facilitar los instrumentos de gestión, saber hacer llegar su conocimiento al usuario y aprendiendo a negociar su implementación
y aceptación. La selección de la información se hará en función de los fines perseguidos por la institución, tomándose en cuenta la cantidad y
calidad de la misma en términos de exactitud e interés. P. 48-49
Importancia de la gestión administrativa en la calidad y dirección de las instituciones:
Uno de los factores que incide en la eficacia del sistema educativo lo constituye la buena o mala gestión administrativa cualquiera que sea
su nivel. La administración es una parte primordial del proceso educativo; le imprime el toque final de excelencia que ofrece tanto la
filosofía, la estructura y los medios de la organización y, sobre todo, la calidad del educador desde el inicio y durante toda la consecución
del proceso educativo. En general, los responsables de la marcha de las organizaciones dedicadas a la enseñanza, poco toman en cuenta el
factor administrativo en su incidencia sobre la enseñanza, y terminan por manejarlo de manera empírica, ya sea porque no están preparados
como administradores, o porque en su empirismo no dimensionan el valor de la administración moderna como disciplina organizativa, de
conducción y de control.
Este fenómeno causa desajustes en la tarea educativa aún cuando los demás componentes sean de primer orden. No basta pues contar con
buenos programas, excelentes profesores, magníficas instalaciones y un buen soporte financiero, si no se aplica una excelente gestión
administrativa de los mismos. P. 10- 11
No aplica para este texto.
16. Conclusiones:
17. Comentarios del Analista:
Nota: Esta ficha fue elaborada a partir de la ficha analítica de calidad de instituciones educativas.
Elaborada por: Andrea Ochoa Hernández
• El análisis de la institución debe llevar a medidas correctivas en algunos casos, a retroalimentación de diversos estamentos en otros, a
concientización sobre determinados asuntos y a buscar en términos generales aplicar las mismas políticas y procedimientos por parte
de los responsables de la marcha académica y administrativa de la universidad. La modificación de ciertos procesos administrativo –
educativos será de principal relevancia. P. 116
• La excelencia académica y la formación docente ante las actividades administrativas requeridas por las principales estructuras de las
instituciones educativas, sufre una cierta sensación de actuación compleja, debido al desconocimiento de los principales elementos de
dirección que le sirven como herramienta de apoyo al educador que está a cargo de una institución educativa o que debe realizar
actividades ajenas a la actividad educadora, pero en función y apoyo de esta última.
• El concepto empresarial ha fomentado el desarrollo de nuestra estructuras económico – sociales – históricas y bajo este contexto se
debe efectuar la conducción de cualquier institución educativa.
La perspectiva del libro es netamente administrativa, tomando a la escuela como empresa y desde allí desarrollando cada uno de sus
procesos. Aporta en la investigación en la medida que deja ver el nuevo concepto de institución educativa que años atrás era impensable.
Aunque el autor dice que es una investigación documental y complementada con la experiencia, no aparece ninguna referencia a otros
textos en citas a pie de página o bibliografía, únicamente menciona otras tres obras afines con el tema del texto.
UNIVERSIDAD DE LA SABANA
ESPECIALIZACIÓN EN GERENCIA EDUCATIVA
HACIA UNA CONCEPTUALIZACIÓN DE INSTITUCION EDUCATIVA: UN ACERCAMIENTO
BIBLIOGRAFICO
FICHA ANALÍTICA
1. No. FACIE GE6
2. Categoría
3. Justificación de la categoría
4. Autor:
5. Fecha de publicación y editorial
6. Título:
7. Palabras Claves:
8. Descripción:
9. Fuentes:
10. Definición de Institución Educativa:
11. Perspectiva disciplinaria:
12. Temporalidad:
13. Dimensiones Asociadas:
13.1. Relación con el entorno:
IKASTETXEA, Kalitatearen Gune.
CENTRO EDUCATIVO COMO MARCO DE LA CALIDAD
Centro educativo, calidad, organización escolar, comunidad educativa, currículo escolar
Es una artículo descargado de Internet que habla sobre la calidad de los centros educativos desde las perspectivas de la comunidad
educativa, la organización escolar, el currículo; la importancia de todos los estamentos de la escuela para lograr la calidad educativa, el clima
organizacional y hace una crítica sobre como está hoy el centro educativo con respecto a este tema.
El artículo no hace referencia a ninguna fuente externa.
“Los centros Escolares constituyen hoy en día el lugar donde se desarrolla una parte muy importante de la formación de los ciudadanos, es
una oportunidad para el diálogo educativo, constituye una buena ocasión para la participación plural, el debate y el contraste de opiniones.
Está conformada por la comunidad educativa que es un conjunto agregado de sujetos con funciones diferentes pero vistos desde una
perspectiva integrada y que deben tener una clara visión de las responsabilidades.”
El Centro escolar es el encargo de concretar la diversidad del estudiantado, además en ella se presentan una gran diversidad cultural y social,
es decir, una gran diversidad de interculturalidad.
Este artículo es integral, ya que aborda la calidad, la organización y la comunidad.
El tiempo en el que fue escrito y al que hace referencia es exclusivamente al año 2002, es decir, siglo XX.
Para que el centro educativo sea de calidad depende mucho de su relación con el entorno y de las características de la comunidad educativa,
ya que por ella es que se logrará la mejora del país.
Bilbao: Departamento de Educación Universidades e Investigación, 2002.
http://www.bilbao.net/hezkuntza/kalitatea/kalitatea/dcmnt_bs.html
Gestión Escolar
Demuestra que es una institución de calidad y el reto de afrontarlas por las demandas sociales.
13.2. Organización Escolar:
13.3. Calidad de las Instituciones Educativas:
13.4. Dirección Escolar:
13.5. PEI
14. Relación entre calidad, dirección y organización:
15. Metodología:
16. Conclusiones:
17. Comentarios del Analista:
Nota: Esta ficha fue elaborada a partir de la ficha analítica de calidad de instituciones educativas.
Elaborada por: Adriana Rocío Vargas
El centro educativo está conformado por una comunidad educativa que son los educadores, el estudiantado, padres y madres de familia.
Al referirse a estructura organizacional, hace énfasis en la organización escolar como el grado de autonomía, la definición y composición de
los Órganos de gobierno, las características y el contenido del proyecto de Centro (Proyecto Educativo, Curricular y Reglamento de
Organización y Funcionamiento) y los procedimientos internos y externos de control y evaluación.
Habla del funcionamiento de esta organización escolar como la competencia del consejo escolar en el gobierno, gestión y control del centro
educativo y el grado de participación adecuado para cada estamento.
“La calidad no debe ser entendida en un sentido restringido, es decir, como el desarrollo mecánico de un conjunto de nuevos procedimientos
en los centros escolares, por lo contrario, debe ser capaz de afrontar los retos actuales de la educación a través de una reflexión sobre la
organización, los procedimientos y los contenidos educativos, que permitan articular una respuesta eficaz y satisfactoria a las necesidades de
todos los colectivos escolares y no sólo a las demandas de una parte de ellos.
Desde esa disposición es importante constatar que los Centros Escolares constituyen el escenario en el que la calidad educativa debe
concretarse y desarrollarse. Es en ellos donde deben tener respuesta los distintos problemas, donde deben formalizarse las soluciones.”
El artículo no hace referencia a este ítem.
El artículo habla de proyecto de centro el cual está conformado por todos los miembros de la comunidad educativa.
“El proyecto del centro se plantea desde una visión pedagogista y que trasciende sobre el desarrollo de todos los procesos del aula y el cual
hace explícita la visión, misión, objetivos de mejora, hace una reflexión sobre los procedimientos y resultados en orden a mejorar la calidad
de la actividad escolar.”
No es una investigación por lo tanto no aplica este ítem.
El artículo no plantea conclusiones por parte del autor.
Como el título mismo lo plantea el centro educativo es el marco de la calidad pero tomado desde todos sus componentes que hacen que sea
de calidad y que
Es un artículo completo, proporciona aportes significativos a la presente investigación ya que se enfoca en la institución educativa desde
todos sus ámbitos y como éstos le han aportado a la calidad de la misma.
La organización del centro educativo va ligado a la calidad y a la dirección, ya que de la organización de éste, dependerá su buen
funcionamiento y el logro de la calidad.
UNIVERSIDAD DE LA SABANA
ESPECIALIZACIÓN EN GERENCIA EDUCATIVA
HACIA UNA CONCEPTUALIZACIÓN DE INSTITUCION EDUCATIVA: UN ACERCAMIENTO
BIBLIOGRAFICO
FICHA ANALÍTICA
1. No. FACIE GE7
2. Categoría
3. Justificación de la categoría
4. Autor:
5. Fecha de publicación y editorial
6. Título:
7. Palabras Claves:
8. Descripción:
9. Fuentes:
10. Definición de Institución Educativa:
11. Perspectiva disciplinaria:
12. Temporalidad:
13. Dimensiones Asociadas:
13.1. Relación con el entorno:
MÁRQUEZ G, Pere
Calidad e innovación educativa en los centros
Educación de calidad, escuela de calidad, calidad, escuela, centros docentes, centro
El artículo hace referencia a la importancia de la calidad en la escuela y determina aquellos factores que la determinan y se acoge a la
calidad total, partiendo de la definición de calidad de la educación según el OCDE quien dice que es la que “asegura a todos los jóvenes la
adquisición de los conocimiento, capacidades, destrezas y actitudes necesarias para la vida adulta” partiendo de esta definición y la de otros
autores se enfoca en la institución educativa de calidad y los que debe tener para llegar a serlo.
BLAZQUEZ, F. El espacio y el tiempo en los centros educativos. 1993
GARCÍA HOZ, V. Organización y dirección de centros educativos. 1975
GAIRÍN, J., DARDER, P. Organización y Gestión de Centros Educativos. 1995
LORENZO DELGADO, Manuel. La organización y gestión del centro educativo: análisis de casos prácticos. 1997
SAMMONS, HILLMAN , MORTIMORE. Características clave de las escuelas efectivas. 1998
El artículo no se refiere específicamente a la definición de institución educativa sino a la escuela de calidad.
El artículo hace referencia a la calidad total.
El artículo hace referencia a autores de los años 70 hasta el 2002.
El artículo no se hace referencia a este ítem.
http://dewey.uab.es/pmarques/calida2.htm, 2002.
Gestión Escolar
Gestión Escolar: Define y explica las características de una escuela de calidad con los recursos necesarios.
13.2. Organización Escolar:
13.3. Calidad de las Instituciones Educativas:
13.4. Dirección Escolar:
13.5. PEI
14. Relación entre calidad, dirección y organización:
15. Metodología:
16. Conclusiones:
17. Comentarios del Analista:
Nota: Esta ficha fue elaborada a partir de la ficha analítica de calidad de instituciones educativas.
Elaborada por: Adriana Rocío Vargas
El artículo no se hace referencia a este ítem.
“La escuela de calidad es la que promueve el progreso de sus estudiantes en una amplia gama de logros intelectuales, sociales, morales y
emocionales, teniendo en cuenta su nivel socioeconómico, su medio familiar y su aprendizaje previo. Un sistema escolar eficaz es el que
maximiza la capacidad de las escuelas para alcanzar esos resultados." (J. Mortimore)
FACTORES QUE DETERMINAN LA CALIDAD EN LOS CENTROS DE ENSEÑANZA
Los recursos materiales disponibles: aulas de clase, aulas de recursos, biblioteca, laboratorios, patio, instalaciones deportivas,
mobiliario, recursos educativos.
Los talentos humanos: nivel científico y didáctico del profesorado, experiencia y actitudes del personal en general, capacidad de
trabajar en equipo, ratios alumnos/profesor, tiempo de dedicación… Los servicios y las actuaciones que realizan las personas son los
que determinan la calidad de toda la organización.
La dirección y gestión administrativa y académica del centro: labor directiva, organización, funcionamiento de los servicios, relaciones
humanas, coordinación y control…
Aspectos pedagógicos: PEC (Proyecto educativo de centro), PCC (Proyecto curricular de centro), evaluación inicial de los estudiantes,
adecuación de los objetivos y los contenidos, tratamiento de la diversidad, metodología, didáctica, utilización de los recursos
educativos, evaluación, tutorías, logros de los objetivos previstos…”
El autor señala algunos indicadores para estimar cuando un centro educativo es de calidad, como:
- El nivel educativo que se imparte en el centro.
- Modelo de enseñanza y la oferta educativa (PEC, PCC, examen de estado, idiomas, atención a necesidades, actividades
extraescolares…)
- Talentos Humanos (Tipo de profesionales que tienen el centro y su nivel de estudios)
- Recursos materiales
“Liderazgo profesional de la dirección: La actividad directiva se centra en el desarrollo de actividades de información, organización,
gestión, coordinación y control. Supone una continua toma de decisiones en aspectos: administrativos y burocráticos, jefatura del personal,
disciplina de los estudiantes, relaciones externas, asignación de recursos, resolución de problemas… Debe conocer bien lo que pasa en el
centro, mediar en la negociación de los conflictos y ver de tomar decisiones compartidas.”
En el artículo es llamado el Proyecto Educativo de Centro (PEC)
Para que una escuela sea de calidad debe existir una excelente dirección y gestión administrativa en el centro, y que además la organización
de la enseñanza debía ser planificada y correctamente distribuida y administrada.
No se hace específica la metodología usada en el artículo.
El artículo no tiene conclusiones.
Para que exista un centro educativo de calidad, se deben tener en cuenta todos los ámbitos que afectan al estudiante en su proceso escolar
y contar además con todos elementos necesarios para que se llegue a cumplir con los indicadores que evalúan la calidad de una escuela en
la calidad total.
El artículo, a pesar de que no habla directamente de la definición de institución educativa, se enfatiza en las escuelas de calidad y hace un
buen aporte sobre este numeral, aunque no nombra al PEI como la herramienta que también influye en la calidad de la escuela.
UNIVERSIDAD DE LA SABANA
ESPECIALIZACIÓN EN GERENCIA EDUCATIVA
HACIA UNA CONCEPTUALIZACIÓN DE INSTITUCION EDUCATIVA: UN ACERCAMIENTO
BIBLIOGRAFICO
FICHA ANALÍTICA
1. No. FACIE GE8
2. Categoría
3. Justificación de la categoría
4. Autor:
5. Fecha de Publicación y editorial
6. Título:
7. Palabras Claves:
8. Descripción:
9. Fuentes:
10. Definición de Institución Educativa:
11. Perspectiva disciplinaria:
MOJARRO, López Miguel.
A la calidad por la evaluación.
Calidad- evaluación- modelo- centros docentes.
L as incursiones en el territorio de la calidad tiene un cómplice inevitable y valioso: la evaluación.
La calidad es una aspiración, es una búsqueda, un objetivo... La evaluación es conocimiento, datos, certeza, fiabilidad... Ambas se relacionan
con tal grado de dependencia que no pueden concebirse por separado, puesto que todo intento en el ámbito de la calidad depende muy
directamente de los procesos de evaluación que lo acompañan.
BAZ LOIS, F., BARDISA RUIZ, T. y GARCÍA ABÓS, C. La Dirección de Centros Escolares. 1994
CASANOVA, Mía A. La evaluación, garantía de calidad para el Centro Docentes. 1992
MIGUEL, M. de y Otros. Evaluación para la calidad de los institutos de Educación Secundaria. 1994
SANTOS GUERRA, M. Á. La evaluación, un proceso de diálogo, comprensión y mejora. 1993
LÓPEZ RUPÉREZ, F. La gestión de calidad en educación. 1994
SANTOS M. Á. Hacer visible lo cotidiano. 1990
GENTO PALACIOS, S. Instituciones educativas para la calidad total. 1996
ÁLVAREZ FERNÁNDEZ, M. El liderazgo de la calidad total. 1998
PERALTA F. J. y SÁNCHEZ RODA. El plan de evaluación, instrumentos. 1998
En el libro siempre se habla de Centro Docente y la definen como “... una institución con una intenciones educativas claramente definidas
por la legislación preceptiva, por los propios proyectos educativos y, en su caso, por los idearios que le imprimen carácter. Pero siempre un
centro educativo tiene objetivos establecidos en relación con la formación de un colectivo de estudiantes. Estos objetivos son la justificación
última y única de la existencia del centro, de su vida laboral, de su dinámica y sus relaciones”.
Para el Proceso, métodos cualitativos para la definición de aspectos de la investigación. Instrumentos, a) Cuestionario a una muestra de 50
docentes de cuatro ámbitos distintos de trabajo, para definir los elementos del tema de los grupos de discusión.
b) Dos grupos de discusión, para establecer la estructura de las conclusiones generales.
c) Tres entrevistas en profundidad, con el fin de definir los posicionamientos personales.
Ámbitos de trabajo, profesorado de escuelas infantiles, de centros de adultos, de centros de Educación Primaria y de Escuelas Oficiales de
idiomas.
Barcelona: Editorial Escuela Española, 2002. 196 p.
Gestión Escolar
Gestión Escolar: Para que exista calidad e centro docente debe tener unas intenciones definidas, objetivos establecidos que son los que
justifican su quehacer y además donde el director debe gestionar proyectos de dirección como medio de organización y mejoramiento.
12. Temporalidad:
13. Dimensiones Asociadas:
13.1. Relación con el entorno:
13.2. Organización Escolar:
13.3. Calidad de las Instituciones Educativas:
13.4. Dirección Escolar:
13.5. PEI
14. Relación entre calidad, dirección y organización:
15. Metodología:
16. Conclusiones
El libro está escrito para la década de los noventa con el tema de la Evaluación y con la Calidad Total aplica para éste siglo, donde todos los
estamentos hablan de ella.
Una de la Dimensiones de la Evaluación de Centros Docentes es la Eficacia, que habla del esfuerzo por conocer el entorno de la institución
para determinar lo esencial de la zona, para ser utilizado.
Como de lo que se trata este libro es de evaluación, la estructura organizacional será el modelo a seguir con su respectiva justificación, el
concepto de evaluación, los fines de la evaluación y el modelo propio a desarrollar.
Calidad termino que hace referencia al grado de perfección, en relacion con las exigencias de las normas o personas afectadas.
Calidad Total forma peculiar de conseguir la inspiración de los estándares de un centro docente, desde una perspectiva que tiene en cuenta
los aspectos fundamentales de la institución. Se trata de un termino en boga en la Europa comunitaria, que establece una evaluación de las
instituciones docentes, basada en el análisis de determinados aspectos que se consideran fundamentales.
Un proyecto de dirección no es más que la previsión en el tiempo de las intenciones de un director o equipo directivo, con la finalidad de ser
el organizador previo, el referente de la práctica posterior, el guión de una tarea compleja y difícil.
Un proyecto de dirección debe tener los siguientes pasos.
1- Justificación.
2- Diagnóstico de situación.
3- Priorización y selección de necesidades. (Evaluación Diagnóstica)
Planes de mejora, dados por el diagnóstico y haciendo una evaluación de seguimiento.
En este libro no se habla del Proyecto Educativo Institucional como tal. Se habla de Proyecto de Evaluación definiendo Proyecto, como forma
de prever actuaciones, estableciendo los elementos estructurales de una actuación posterior. Define la secuencia principal, fases, criterios,
recursos, calendario, de manera general, para ser el referente de los correspondientes planes de mejora que prevén a un nivel más concreto
los distintos aspectos del proyecto. Por ejemplo, un proyecto de dirección puede estar desarrollado mediante varios planes de mejora.
La calidad de un Centro (a) Efecto en la zona. b) Satisfacción del alumnado. c) Satisfacción del personal del Centro. d)Logros en la finalidad
propia del Centro.) Puede depender, de manera significativa, de la eficacia de los acuerdos tomados en el centro (idoneidad y grado de
cumplimiento).
Se considera la posibilidad de que la dirección del centro, su profesionalidad (actitud y aptitud), incida en algún sentido en la eficacia de los
acuerdos.
El proceso de investigación se ha planteado con la utilización de tres instrumentos de observación y recogida de datos, con finalidades
complementarias.
1. Cuestionario abierto para establecer los aspectos a considerar en la planificación de los grupos de discusión y las entrevistas.
2. Grupo de discusión, para establecer opiniones y definir categorías.
3. Entrevistas, para incorporar justificaciones y matices.
Del material obtenido en la fase de observación y toma de datos se desprenden, tras el análisis consiguiente, unas conclusiones que pueden
ser apoyo para decisiones relacionadas con las propuestas de formación de profesorado y, sobre todo, de equipos directivos.
Existen dos grupos sociales, claramente definidos, que perciben desde perspectivas muy distintas los efectos del incumplimiento de los
acuerdos. Pero estos dos grupos no constituyen compartimentos estancos con características rígidas y definidas para todos sus integrantes.
Por el contrario, poseen características con una amplia gama de matices, repartidos irregularmente por el grupo. Aunque si define a cada
grupo un núcleo de atributos comunes, que son los que le imprimen carácter diferenciador respecto al otro grupo.
a. Un primer grupo está constituido por educadores que comulgan con una idea básica, es necesaria una sistematización del trabajo, sin
la cual se ven afectos distintos aspectos de la vida académica.
b. El otro grupo, aunque comparte con el primero algunos aspectos de su pensamiento, se aglutina alrededor de una propuesta clara. La
planificación puede afectar a su forma de trabajo.
18. Comentarios del analista
Nota: Esta ficha fue elaborada a partir de la ficha analítica de calidad de instituciones educativas.
Elaborada por: MARTHA HELENA ESTRADA
Los distintos aspectos de la eficacia de los acuerdos se pueden tipificar en tres categorías.
Aspectos propios del primer grupo.
Aspectos propios del segundo grupo.
Aspectos compartidos de alguna manera por ambos grupos o que pueden ser asumidos sin que afecten a sus respectivas señas de
identidad.
El desglose de las tres categorías se concreta en las propuestas que siguen, con indicación en el sentido que tiene en relación con la calidad
del centro.
Primer Grupo
Un número significativo de educadores, percibe los acuerdos de una manera peculiar, como si tuvieran libertad para entenderlos de
manera diferente a como puedan entenderlos los otros. Escaso rigor en la asunción de acuerdos. Es como si hubiera tantos acuerdos
como interpretaciones personales se hicieran de los mismos. Y esta peculiaridad en la interpretación suele estar teñida del color de los
intereses individuales.
Se percibe el acuerdo como algo que no obliga. Algo que existe, pero que “es cosa de otros” el ponerlo9 en práctica. Admitir que el carro
exista no implica necesariamente tirar de él.
El educador español y funcionario tiende a una percepción laxa de los acuerdos y las normas. En todo caso, a una interpretación
personal y subjetiva del tema. Pero carece, en cantidad significativa, del sentido de “empresa” que propicia actitudes constructivas y
solidarias.
Reproducimos actitudes que censuramos en los estudiantes. “No leen el tablón de anuncios”. Los educadores no buscan en las fuentes
documentales la información que regula la vida académica. Hay que recordarle todo continuamente.
El “compromiso” se define como valor. El compromiso genera una actitud de responsabilidad que trabaja a favor de la eficacia de los
acuerdos.
No es percibido individualmente el papel activo que el acuerdo demanda de cada uno. El acuerdo termina en el momento en que es
definido y aceptado. No se percibe este momento como el “comienzo” de la vida del acuerdo.
Los recuerdos no quedan suficientemente documentados o tales documentos no definen claramente los términos del acuerdo, las
tareas y las responsabilidades. Una cultura de ambigüedad convierte los documentos del acuerdo en manifestaciones de carácter
filosófico, sin las concreciones que lo hacen operativo.
Aunque se hagan escritos sobre el acuerdo, hay que informar verbalmente. Las dudas que el individuo tenga sobre un acuerdo no se
solventan normalmente en el documento que lo contempla, sino recurriendo a demandas informales de pasillo. La pregunta al
compañero o al director sustituyen por habito a la consulta documental.
Los documentos que recogen los acuerdos deben poseer una estructura comunicativa ordenada y concreta. Deben ser claros,
evidentes, intuitivos. Si no es así, no se entienden, producen confusión y no se les da importancia.
Un director es eficaz en la medida en que hace claras las normas y posee un estilo facilitador. Ser eficaz no es ordenar y establecer,
sino propiciar, sistematizar y supervisar.
El necesario recordatorio sobre cumplimientos es inevitable en alguna medida, pero, para generar o potenciar una cultura de rigor y la
responsabilidad, hay que hacerlo con recursos formales y eficaces. No debe bastar con el comentario de pasillo.
El director en España en un compañero mas, sin competencia jerárquica que le permita intervenir con mas eficacia en los acuerdos y
las normas. La falta de profesionalizacion se podría paliar con una solvencia personal que no todos los directores poseen.
El director puede, con son labor de demanda, hacer que los acuerdos se cumplas. Seria necesario:
- Que fuera el primero en “militar” al servicio del acuerdo
- Que poseyera recursos personales y profesionales para aglutinar los compromisos individuales.
El talante del director, su preocupación por el tema, condiciona claramente la eficacia de los acuerdos.
Los acuerdos tomados para beneficio de todos, si no se cumplen en la forma definitiva, ocasionan una doble consecuencia:
- Se mantiene el problema por el que fueron adoptados.
- Genera desmotivación para siguientes acuerdos.
Segundo grupo.
(Conclusiones que atribuyen a la peculiaridad del grupo segundo y se forman parte de su pensamiento más significativo en relacion con el
tema)
No es significativo el nivel de incumplimiento de los acuerdos.
Con grupos docentes reducidos no existe incumplimiento.
Los recursos documentales sueles ser confusos y generan absentismo. La empresa privada crea unos documentos informativos que
buscan la eficacia.
Los equipos directivos reproducen, en su ámbito, las mismas actitudes que los profesores. Su visión personal e individual de las cosas
es del mismo tipo que la de los profesores respecto alas suyas.
No es necesario planificar respecto a acuerdos en muchas cosas que pueden hacer sobre la marcha, sin tener que ajustarse a una norma.
Una norma acordada por una mayoría pone en peligro una forma habitual de trabajo.
Si bien el libro “ a la calidad por la Evaluación” ofrece da una nueva forma de llamar a las Instituciones educativas, que no se habìa
contemplado como “Centro Docente” y como lo define el autor según el numeral 7 de este documento, el libro habla de cómo evaluar las
Instituciones Educativas para lograr la calidad. El tema de estudio en cuestiones propiamente la conceptualizacion de Instituciones
Educativas y no como evaluarlas. Lo anterior significa que no sea de gran valor e interesante su Institución porque al autor plantea pasos
claros para lograr el objetivo.
UNIVERSIDAD DE LA SABANA
ESPECIALIZACIÓN EN GERENCIA EDUCATIVA
HACIA UNA CONCEPTUALIZACIÓN DE INSTITUCION EDUCATIVA: UN ACERCAMIENTO
BIBLIOGRAFICO
FICHA ANALÍTICA
1. No. FACIE GE9
2. Categoría
3. Justificación de la categoría
4. Autor:
5. Fecha de Publicación y editorial
6. Título:
7. Palabras Claves:
8. Descripción:
9. Fuentes:
10. Definición de Institución Educativa:
GESTION ESCOLAR: Plantea la importancia de la investigación como una nueva concepción para entender y cambiar la escuela, el proceso
de enseñanza – aprendizaje, la formación docente y su desarrollo profesional.
SAGASTIZABAL, María Ángeles – PERLO, Claudia L.
LA INVESTIGACIÓN – ACCIÓN, COMO ESTRATEGIA DE CAMBIO EN LAS ORGANIZACIONES
(Teoría- práctica)- estrategia- investigación- innovación-
Esta obra aborda una teoría práctica de la metodología de la investigación- acción desde un enfoque contextualizado en el ámbito
educativo, con problemáticas compartidas en diferentes instituciones. Su objetivo principal es facilitar la implementación de éste tipo de
intervención mostrando que el modelo del docente- investigador no solo es deseable sino posible.
Ello se refleja en los ejemplos incluidos en el texto, que ilustran a los profesores y alumnos que han elegido la docencia como profesión,
su efectividad, así como también para todos aquellos que deseen generar cambios mediante el compromiso compartido entre los propios
actores sociales.
• ARGYRIS, CH. Conocimiento para la acción. 1999
• CANTERO, G. La gestión escolar en condiciones adversas. 1999
• ESCALANTE GONZALBO, F. Una idea de las ciencias sociales. 1999
• FIERRO, C.; FORTOUL, B. Y LESVIA R. Transformando la práctica docente. Una propuesta basada en la Investigación – acción.
Maestros y enseñanza. 1999
• GORE, E. Un enfoque evolutivo del trabajo en aula y del aprendizaje en contextos organizativos. 2000.
• MORIN, E. Los siete saberes necesarios para la educación del futuro. 2001
• MONECILLO, Palomo. Las escuelas también aprenden. 2000
• ABRAVANEL, H., ALLAIRE,Y., FIRSIROTU, M., HOBBS, B., POUPART, R,. Y SIMARD, J. Cultura Organizacional. Aspectos teóricos,
prácticos y metodológicos. 1998
• MORGAN, G. Imágenes de la Organización. 1998
• PÉREZ SERRANO,G. Investigación cualitativa. Retos e Interrogantes. 1998
“Las autoras consideran que l
Institucion escolar
Institucion escolar
Institucion escolar
Institucion escolar
Institucion escolar
Institucion escolar
Institucion escolar
Institucion escolar
Institucion escolar
Institucion escolar
Institucion escolar
Institucion escolar
Institucion escolar
Institucion escolar
Institucion escolar
Institucion escolar
Institucion escolar
Institucion escolar
Institucion escolar
Institucion escolar
Institucion escolar
Institucion escolar
Institucion escolar
Institucion escolar
Institucion escolar
Institucion escolar
Institucion escolar
Institucion escolar
Institucion escolar
Institucion escolar
Institucion escolar
Institucion escolar
Institucion escolar
Institucion escolar
Institucion escolar
Institucion escolar
Institucion escolar
Institucion escolar
Institucion escolar
Institucion escolar
Institucion escolar
Institucion escolar
Institucion escolar
Institucion escolar
Institucion escolar
Institucion escolar
Institucion escolar
Institucion escolar
Institucion escolar
Institucion escolar
Institucion escolar
Institucion escolar
Institucion escolar
Institucion escolar
Institucion escolar
Institucion escolar
Institucion escolar
Institucion escolar
Institucion escolar

Institucion escolar

  • 1.
    HACIA UNA CONCEPTUALIZACIÓNDE INSTITUCIÓN EDUCATIVA: UN ACERCAMIENTO BIBLIOGRÁFICO MARTHA HELENA ESTRADA MESA JIMENA JAIME TRUJILLO ANDREA OCHOA HERNÁNDEZ ADRIANA ROCÍO VARGAS CARRERO UNIVERSIDAD DE LA SABANA FACULTAD DE EDUCACIÓN ESPECIALIZACIÓN EN GERENCIA EDUCATIVA BOGOTÁ 2007
  • 2.
    HACIA UNA CONCEPTUALIZACIÓNDE INSTITUCIONES EDUCATIVAS: UN ACERCAMIENTO BIBLIOGRÁFICO MARTHA HELENA ESTRADA MESA JIMENA JAIME TRUJILLO ANDREA OCHOA HERNÁNDEZ ADRIANA ROCÍO VARGAS CARRERO Trabajo de Grado Asesora Dra. Luz Yolanda Sandoval Estupiñán UNIVERSIDAD DE LA SABANA FACULTAD DE EDUCACIÓN ESPECIALIZACIÓN EN GERENCIA EDUCATIVA BOGOTÁ 2007
  • 3.
    Nota de aceptación: Firmadel presidente del jurado Firma del jurado Firma del jurado
  • 4.
    AGRADECIMIENTOS Agradecemos especialmente ala Dra. Luz Yolanda Sandoval Estupiñán por su asesoría para la realización de este proyecto. A las estudiantes del programa de Pedagogía Infantil de la Universidad de la Sabana por su importante aporte al trabajo de campo. A los directivos, educadores, estudiantes y padres de familia de los colegios: Gimnasio los Caobos, Jonathan Swift, Don Bosco I, Don Bosco III y Colegio San Cayetano Colsubsidio por permitirnos acercarnos a su diario vivir, lo cual fue un gran aporte conceptual para la realización de este trabajo. A nuestros padres por su apoyo incondicional para la realización de toda la especialización y por impulsarnos a finalizar este proyecto.
  • 5.
    TABLA DE CONTENIDO Pág. INTRODUCCIÓN1 CAPÍTULO I 1. CATEGORIZACIÓN BIBLIOGRÁFICA 5 1.1. CONCEPCIONES SOBRE LA INSTITUCIÓN EDUCATIVA 8 1.2. ORGANIZACIÓN ESCOLAR 11 1.3. CULTURA ESCOLAR 14 1.4. DIRECCIÓN ESCOLAR 20 1.5. GESTIÓN ESCOLAR 22 CAPÍTULO II 2. HALLAZGOS DE LA LITERATURA 30 2.1. DENOMINACIONES Y DEFINICIONES DE LA INSTITUCIÓN EDUCATIVA DESDE LA LITERATURA 31 2.1.1. La Institución Educativa como sistema 34 2.1.2. La Institución Educativa como comunidad 37 2.1.3. La Institución Educativa como organización 42 2.1.4. Finalidades de la Institución Educativa 48 2.2. ORGANIZACIÓN ESCOLAR 56 2.2.1. Tipos de estructuras organizacionales 57 2.2.2. Tipos de cultura según la estructura 59 2.3. CULTURA ESCOLAR 61
  • 6.
    2.4. DIRECIÓN ESCOLAR66 2.4.1. Funciones generales del director escolar 68 2.4.2. Estilos de dirección 72 2.4.3. Liderazgo: Principal característica de un director 77 2.5. GESTIÓN ESCOLAR 80 2.5.1. Calidad en la Institución Educativa 81 2.5.2. El PEI como herramienta que estructura la Institución Educativa 95 CAPÍTULO III 3. CONCEPCIONES Y PERCEPCIONES DE LOS ACTORES EDUCATIVOS 100 3.1. REFLEXIONES INICIALES DEL EQUIPO INVESTIGADOR 101 3.2. PERCEPCIONES DE LOS DIFERENTES ACTORES DENTRO DE LA INSTITUCIÓN EDUCATIVA 109 3.3. ESQUEMA FUNDAMENTADO EN LA VIVENCIA DEL EQUIPO INVESTIGADOR 114 3.4. CONCEPTUALIZACIONES DADAS POR ESTUDIANTES X SEMESTRE PEDAGOGÍA INFANTIL DE LA UNIVERSIDAD DE LA SABANA 115 3.5. CATEGORIZACIÓN 117 3.5.1. La Institución Educativa como comunidad 118 3.5.2. La Institución Educativa como organización 120 3.5.3. La Institución Educativa como espacio de formación 123 3.5.4. Conclusiones del equipo investigador 126 CAPÍTULO IV 4. HACIA UNA CONCEPTUALIZACIÓN DE LA INSTITUCIÓN EDUCATIVA 129 BIBLIOGRAFÍA UTILIZADA
  • 7.
  • 8.
    ÍNDICE DE ANEXOS Pág. Anexo1. Ficha Analítica Instructiva 2 Anexo 2. Fichas Analíticas 4 CONCEPCIONES DE LA INSTITUCIÓN EDUCATIVA 5 IE1 El Ser y el Hacer de la Organización Educativa 6 IE2 Organización Escolar: bases científicas para el desarrollo de las Instituciones Educativas 8 IE3 Planteamientos Institucionales en los centros educativos 11 IE4 Instituciones Educativas Humanamente Competitivas 15 IE5 Administración estratégica y calidad integral de las IE 18 IE6 La organización escolar, contexto y texto de actuación 22 IE7 Organización y gobierno de Centros Educativos 27 IE8 Particulares de la Institución Educativa 33 IE9 Institución Educativa: La definición de la indefinición 35 ORGANIZACIÓN ESCOLAR 38 OE1 Gerencia académica: Por qué y cómo reformar la IE? 39 OE2 Estrategias Didáctico-Organizativas para mejorar los centros Educativos 42 OE3 Los grandes cambios cualitativos en la educación Colombiana Durante la década de los noventa. 45 OE4 Organización escolar y gestión de centros educativos 48
  • 9.
    OE5 Curso deorganización escolar y general 51 OE6 Monografía para la reforma: Modelos de organización escolar 55 OE7 Organización Escolar 58 CULTURA ESCOLAR 61 CE1 La violencia escolar y los malos tratos 62 CE2 La escuela pública como institución democrática ante los Desafíos del mundo actual 64 CE3 Tres intuiciones sobre la investigación en organización escolar 67 CE4 La Escuela como centro de la calidad de vida. Aportes desde una Experiencia local 70 CE5 Desarrollo del talento humano 73 CE6 La escuela y la formación de competencias sociales 77 CE7 Hacia una escuela saludable. Una experiencia de integración de los agentes educativos entorno a la calidad de vida 80 CE8 Las escuelas del futuro. Como piensan las escuelas que innovan 83 CE9 La comunicación: Un factor de convivencia en la escuela 86 CE10 Notas sobre la relación Escuela-Comunidad-Contexto 89 CE11 Comunidad educativa serás: Ley, deseo y posibilidad 92 CE12 Memoria: La escuela, la casa del saber 95 CE13 Reinventando la educación. Nuevas formas de gestión de las IE 98 CE14 La escuela, una utopía cotidiana 102 CE15 Administración y desarrollo de comunidades educativas. Hacia Un nuevo paradigma de organización escolar 105 CE16 La escuela cotidiana 108 CE17 Nuevas demandas a la educación y a la Institución Educativa y la profesionalización Docente 112 CE18 La escuela como institución desde el punto de vista psicosocial 115
  • 10.
    CE19 Gestión educativapara una educación democrática 119 DIRECCIÓN ESCOLAR 122 DE1 Ocho cuestiones esenciales en la dirección de Centros educativos 123 DE2 Manual para instituciones educativas estatales 126 DE3 Planeación estratégica 129 DE4 La Nueva Escuela II. Dirección, liderazgo y gestión escolar 132 DE5 La institución educativa: Seminario Taller 135 DE6 El equipo directivo: Recursos técnicos de gestión 139 DE7 Organizar y conducir la escuela 143 DE8 Cómo mejorar la dirección de los centros educativos 147 DE9 Cómo conseguir centros de calidad 150 DE10 Teoría y práctica de la dirección de centros educativos 153 GESTIÓN ESCOLAR 157 GE1 Evaluación de programas y centros educativos 158 GE2 El aprendizaje de la gestión pedagógica en la escuela 161 GE3 El lugar de la gestión pedagógica en la escuela 164 GE4 Las concepciones del PEI 167 GE5 La gestión administrativa en las Instituciones Educativas 172 GE6 Centro educativo como marco de la calidad 176 GE7 Calidad e innovación educativa en los centros 178 GE8 A la calidad por la evaluación 180 GE9 La investigación - acción como estrategia de cambio en las Organizaciones 183 GE10 Experiencias en Gestión de Escolar y liderazgo de directivos 185 GE11 Desarrollo pedagógico de las Instituciones Educativas 187
  • 11.
    GE12 Gestión deinstituciones educativas inteligentes: un manual Para gestionar cualquier tipo de organización 190 GE13 Proyecto Educativo Institucional. Gestión y autonomía en Santafé de Bogotá 193 GE14 Hacia una educación de calidad 196 GE15 Gestión estratégica para instituciones educativas: Guía para Planificar estrategias de gerenciamiento institucional 200 GE16 Las siete características de una institución educativa de calidad 204 GE17 De la planeación general a la planeación estratégica. 207 GE18 Competitividad y la empresa educativa 210 GE19 Las escuelas eficaces 213 GE20 Nuevas tendencias en la gestión educativa: Democracia y calidad 219 GE21 Instituciones educativas para la calidad total 222 GE22 El centro docente como Proyecto Educativo Institucional 226 GE23 El Proyecto Educativo: Elementos para la construcción colectiva de una Institución de Calidad 229 GE24 Gestión de Recursos Humanos en el Centro Escolar 232 GE25 Criterios de análisis de la calidad en el sistema escolar y sus Dimensiones 236 GE26 El maestro en un colegio de calidad 240
  • 12.
    ÍNDICE DE ESQUEMAS Pág. EsquemaNo.1 Categorías Bibliográficas 8 Esquema No.2 Funciones Generales encomendadas al director De un Centro Público 69 Esquema No. 3 Características de un buen director 79 Esquema No. 4 Modelo de Calidad Total para las Instituciones Educativas 83 Esquema No.5 Elementos de diseño de estrategias 85 Esquema No. 6 Modelos de calidad en el nivel de aprendizaje 91 Esquema No. 7 Percepciones de los actores educativos 112 Esquema No. 8 Mapa conceptual comparativo Instituciones Educativas 114 Esquema No. 9 Percepciones de la Institución Educativa Estudiantes X Semestre Pedagogía Infantil. Univ. Sabana 117 Esquema No. 10 Conceptualización inicial de Instituciones Educativas 133 Esquema No. 11 Conceptualización secundaria 134 Esquema No. 12 Conceptualización terciaria 135 Esquema No. 13 Conceptualización cuaternaria 137 Esquema No. 14 Conceptualización quintenaria 139
  • 13.
    INTRODUCCIÓN El presente documentopretende llegar a una aproximación conceptual de la Institución Educativa aportando un amplio referente bibliográfico, práctico y analítico de lo que, hasta hoy, se ha entendido por este concepto. Adicionalmente, hace un gran énfasis en lo que los agentes educativos interpretan y perciben al respecto teniendo en cuenta diferentes ámbitos de la institución que permiten diversos abordajes y perspectivas que se discriminan dentro de categorías específicas. Por lo tanto, el siguiente trabajo, consta de una aproximación conceptual de la Institución Educativa, basada en: Recopilación bibliográfica, una construcción práctica tomada de opiniones, percepciones y sentimientos de diferentes personas que han tenido contacto directo con la Institución Educativa, los anexos que permiten tener acceso a las diferentes fichas analíticas y conocer la variedad y puntos de vista de autores en este tema. Es necesario elaborar una conceptualización de lo que, hasta ahora, se ha entendido por institución educativa, a partir de un referente teórico y práctico, actores y autores educativos. La Institución Educativa ejerce una influencia muy grande en la sociedad, en los colectivos y en la persona misma. Es la encargada de ofrecer una educación integral, que supla las necesidades y fortalezca las capacidades y potencialidades del ser humano. Por la importancia de su misión, y por los fines para lo que fue
  • 14.
    creada, es degran relevancia que la escuela recobre su sentido, y crezca en conjunto con las exigencias, demandas e influencias de un entorno cambiante. El estudio y la recopilación de diversas percepciones, permite una aproximación a la dinámica y organización de la realidad escolar en diferentes países y épocas. Entendiendo su historia y antecedentes, se logra identificar la construcción de un hoy, de una actualidad y de la necesidad de proyectarla hacia un futuro. Su historial aporta aprendizajes y nuevos retos partiendo de necesidades y características de una comunidad de personas y de sus relaciones. El presente trabajo tiene como objetivos finales: − Elaborar una recopilación bibliográfica. − Revisar distintos textos y artículos publicados sobre la Institución Educativa. − Analizar cada texto, seleccionando y organizando la información en fichas analíticas que faciliten la consulta y profundización. − Categorizar la información encontrada destacando los elementos más importantes de la Institución Educativa. − Elaborar una conceptualización inicial en cada una de las categorías elegidas, partiendo de la información teórica y su confrontación con la realidad. − Generar un punto de partida para otras investigaciones que permitan continuar con la profundización y teorización sobre el tema. La investigación tiene un enfoque cualitativo. Es decir, que es de tipo descriptivo documental; está fundamentada teóricamente por Miguel Martínez, quién describe las etapas y procesos que se desarrollan en una investigación cualitativa permitiendo desarrollar una aproximación teórica implícita en todo el material
  • 15.
    recopilado desde laconceptualización, categorización y, por último, la aproximación a la teorización de la información procesada. Se inició con una revisión bibliográfica como base principal para la posible aproximación a la conceptualización de Institución Educativa desde diferentes perspectivas y enfoques. Esta revisión se basó en una exhaustiva investigación en libros, revistas y artículos tomados como fuentes principales para el acercamiento a esta conceptualización. El análisis de la información recopilada se realizó en fichas analíticas o RAES que se pueden encontrar en los anexos del presente documento. Posteriormente, se realizó un sondeo de opinión que se inicia con reflexiones personales sobre la Institución Educativa, para luego acudir a otros agentes de diferentes instituciones quienes manifestaron su percepción sobre el concepto de estudio. Finalmente, se tomó la aproximación conceptual realizada por estudiantes de X semestre de Pedagogía Infantil de la Universidad de la Sabana a partir de su visita al Secretariado Social de Soacha. Lo anterior, se enriqueció con mapas conceptuales realizados con base a diferentes elementos teóricos y prácticos de los miembros del equipo investigador. El trabajo de campo, condujo a la definición de categorías que permitieran organizar los planteamientos y concepciones de la Institución Educativa. Se hicieron explícitos los temas que, sobre la Institución Educativa, se podía indagar para llegar a crear un marco teórico fundamentado en autores expertos en el tema y, desde sus perspectivas, recibir un aporte a la investigación. De esta manera se fue hilando la teoría con la práctica para no dejar de lado ninguna faceta, llegando así a brindar un aporte significativo que dará comienzo a una investigación mayor.
  • 16.
    Es decir, queeste es el punto de partida para llegar a un estado del arte sobre la Institución Educativa. El documento consta de cuatro capítulos distribuidos de la siguiente manera: Primer capítulo: Categorías a partir de la revisión bibliográfica. En este capítulo se pretende mostrar los planteamientos que sobre la Institución Educativa hacen los diferentes autores, teniendo en cuenta el análisis realizado en los 72 RAES. Identifica y define las categorías en las que se pueden agrupar los textos encontrados relacionados con la Institución Educativa, sus diferentes enfoques, conceptualizaciones y relaciones. Segundo capítulo: Hallazgos desde la literatura. Este capítulo comprende las denominaciones, las concepciones, las finalidades, la evolución, los cambios y las dimensiones asociadas a la Institución Educativa. A saber: los problemas, retos y demandas de la Institución Educativa, ofreciendo un análisis más profundo de la literatura consultada. Tercer capítulo: Concepciones y percepciones de los actores educativos. Este capítulo consta de cinco partes fundamentales a saber: primera aproximación a partir de la reflexión del equipo investigador sobre la Institución Educativa específica donde se labora; percepciones de los diferentes actores educativos y el análisis de la relación que se encuentra entre éstas. Luego de exponer todo lo anterior, se definen las categorías dentro de las cuales los agentes educativos perciben la Institución Educativa. Cuarto capítulo: Una aproximación conceptual a la Institución Educativa. En este capítulo se pretende plantear una posible definición de la Institución Educativa sustentándola en los diferentes referentes teóricos y prácticos, y en el análisis de
  • 17.
    las categorías encontradasy dimensiones asociadas. Las aproximaciones conceptuales están articuladas por la gran necesidad de transformar y proyectar la Institución Educativa de una forma más humana y guiada por un enfoque sistémico, que permita utilizar un modelo de estudio relacional y obtener una visión global de las partes y su interdependencia. Hacia el final del documento se encuentran, como anexos, 72 RAES elaborados para la investigación y un cuadro que sintetiza la recopilación de percepciones de los agentes educativos. Una gran problemática que presenta la Institución Educativa, es que no se ha podido llegar a una unificación de criterios de lo que ésta es y/o debe ser ni a cuál es su finalidad, ni siquiera a nivel nacional. Ahora bien, teniendo en cuenta lo anterior y agregando la idea de la globalización, la Institución Educativa pierde, cada vez más, su identidad y su fin, lo cual concluye en que se presente una “anarquía” educativa que no confluye en el propósito de formar.
  • 18.
    CAPÍTULO I 1. CATEGORIZACIÓNBIBLIOGRÁFICA Para elaborar una aproximación conceptual sobre la Institución Educativa se realizó una revisión bibliográfica encontrando, aproximadamente, 131 textos que abordan la Institución Educativa. De estos documentos se seleccionaron 72 teniendo en cuenta su pertinencia para el tema, el momento histórico en el que fueron elaborados y su aporte a las diferentes categorías establecidas por el equipo investigador. La mayoría de los textos hacen referencia a la Institución Educativa como escuela y sólo dos de ellos hacen referencia a la educación superior. Dentro de esta revisión bibliográfica, se encontró que el 19.71% corresponde a textos escritos en Colombia; el 17.52% corresponde a textos escritos en España; el 8.03% corresponde a escritos Argentinos; el 3.65% corresponden a México; Venezuela tiene el 1.46%; y los países de Perú, Brasil, Estados Unidos y Uruguay hicieron un aporte del 0,73% cada uno. Los libros y revistas fueron seleccionados teniendo en cuenta el título de los textos y lectura previa del índice, de manera que éste hiciera mención a todo lo relacionado con la Institución Educativa, pero que enfatizara en su conceptualización. Los textos fueron consultados en las bibliotecas: Luis Ángel Arango, Virgilio Barco, Universidad de la Sabana, Pontificia Universidad Javeriana y en otros medios interactivos. Se realizó una lectura total de los 72 documentos: 8 revistas, 57 libros y 7 publicaciones en sitios WEB escritos entre 1977 y 2007, desglosados de la
  • 19.
    siguiente manera: 2007(1), 2006 (3), 2005 (3), 2004 (1), 2003 (8), 2002 (7), 2001 (6), 2000 (3), 1999 (5), 1998 (4), 1997 (5), 1996 (6), 1995 (5), 1994 (2), 1993 (1), 1992 (1), 1989 (1), 1987 (2), 1977 (1), sin fecha de publicación por ser páginas WEB (7); extrayendo la información necesaria para luego ser ubicada dentro de una ficha analítica. La ficha analítica utilizada para el presente proyecto de investigación, fue realizada con el fin de facilitar el estudio para lograr conceptualizar y categorizar los elementos tomados de los textos elegidos. Para este análisis se tomó como referencia un modelo ya establecido. (CAMARGO, 2001) A partir de dicho referente, se elaboró una ficha analítica instructiva la cual explica de forma clara y precisa cada uno de los numerales a trabajar dentro de la conceptualización. Es decir, ítems escogidos que permiten evidenciar aportes relevantes de la Institución Educativa como son: - No. FACIE - Categoría - Justificación de la categoría - Autor - Fecha de publicación y editorial - Título del texto - Palabras claves - Descripción - Fuentes - Definición de Institución Educativa - Perspectiva disciplinaria - Temporalidad
  • 20.
    - Dimensiones asociadas -Relación con el entorno - Organización escolar - Calidad de las Instituciones Educativas - Dirección escolar - PEI - Relación entre calidad, dirección y organización - Metodología - Conclusiones (Ver Anexo Nº 1) A partir del análisis de los 72 textos elegidos como fuentes primarias, se evidenció la necesidad de categorizar la información de tal manera que la conceptualización pudiera realizarse teniendo en cuenta todas las posibles perspectivas y miradas que sobre la Institución Educativa se encontraron, permitiendo una adecuada clasificación y codificación dentro de conceptos claros que establecen una relación. Las categorías surgen a partir del análisis de los textos leídos, los cuales tienen aspectos comunes que intervienen dentro de la Institución Educativa, para lograr una aproximación bibliográfica a la conceptualización de ésta. De la recopilación bibliográfica y el análisis conceptual realizado en cada una de las fichas, se llegó a la clasificación de los elementos en cinco categorías: − Concepciones sobre la Institución Educativa − Organización Escolar − Cultura Escolar − Dirección Escolar − Gestión Escolar.
  • 21.
    Esquema N° 1 CategoríasBibliográficas 1.1. CONCEPCIONES SOBRE LA INSTITUCIÓN EDUCATIVA Esta categoría define qué es la institución educativa, cuáles son los enfoques y percepciones que han surgido sobre ésta y el papel que cumple en el proceso de transformación de la sociedad. Adicionalmente, se observa la evolución del concepto, sus características y su finalidad logrando vislumbrar una idea de su cambio a lo largo de la historia. A continuación se presentan los autores que hacen referencia a la categoría descrita. SANDOVAL, Luz Yolanda. El ser y el hacer de la organización Educativa. En: Revista Educación Educadores. Vol. 9 No. 1. Chía – Colombia: Universidad de la Sabana, 2006. (Ver Anexo Nº. 2, IE1, p. 6-7) GESTIÓN ESCOLAR ORGANIZACIÓN ESCOLAR DIRECCIÓN ESCOLAR CULTURA ESCOLAR Concepciones y percepciones Institución Educativa
  • 22.
    BATANAZ PALOMARES, Luis.Organización escolar: bases científicas para el desarrollo de las instituciones educativas. 2 ed. Córdoba, Colombia: Universidad de Córdoba. 2003, 352 p. (Ver Anexo Nº. 2, IE2, p. 8-10) MEC. Planeamientos institucionales en los centros educativos, 2002. (http://didac.unizar.es/jlbernal/plinst.html) (Ver Anexo Nº 2, IE3, p. 11-14) CAMPOS POLAINA, Antonio Farid. Instituciones Educativas Humanamente Competitivas. Reto para el Siglo XXI. Neiva: Díaz Impresores, 2001. 126 p. (Ver Anexo Nº 2, IE4, p. 15-17) CORREA, Cecilia de Medina. Administración Estratégica y calidad integral en las instituciones educativas. Bogotá: Ed. Magisterio, 1997. 110 p. (Ver Anexo Nº 2, IE5, p. 18-21) GAIRIN, Joaquín. La organización escolar, contexto y texto de actuación. Barcelona: Editorial La Muralla, 1996. 495 p. (Ver Anexo Nº 2, IE6, p. 22-26) GARCÍA HOZ, Víctor. Organización y gobierno de Centros Educativos. 2 ed. Madrid: Ediciones Rialp, 1987. 394 p. (Ver Anexo Nº2, IE7, p. 27-32) ALBORNOZ, Marcelo. Particulares de la Institución Educativa. (Sin fecha de publicación) (Sitio WEB). (Ver Anexo Nº 2, IE8, p. 33-34) SEÑORIÑO, Orlanda, BONINO, Sebastián. Institución Educativa: La definición de la indefinición. Revista Iberoamericana de Educación. Universidad Nacional de Mar de Plata, Argentina. (Sin fecha de publicación) www.rieoei.org/deloslectores/332Senoriino.pdf. (Ver Anexo Nº 2, IE9, p. 35-37)
  • 23.
    Cada texto presentadiferentes puntos de vista realizando aportes significativos al concepto de Institución Educativa. Éstos miran la institución desde diferentes aspectos dependiendo de la corriente y el tiempo en que el autor se encuentre, la definen y explican sus características analizando claramente sus componentes. Algunos la ven como una empresa que cumple con una misión social fundamental y como la encargada de modificar las concepciones sociales e involucrar al hombre dentro de la sociedad, la cual día a día presenta unas exigencias y debe ir renovando su concepto y función. Las Instituciones Educativas reciben una materia prima que deben devolver a la sociedad como un producto terminado y formado para una vida productiva en el mundo. Otros, contradicen la anterior posición dando su fundamentación desde la reflexión enfocándose hacia el papel formativo y no productivo de la escuela. Se encuentran diferentes denominaciones como: Escuela, Comunidad Educativa, Institución Escolar, Centro Docente; cada una definida de forma diferente pero con un aspecto en común que es la formación humana integral del estudiante al cual la escuela debe brindarle bases fundamentales para el perfeccionamiento personal y de su entorno, ayudando a generar cambios sociales y espacios de aprendizaje constante; adhiriendo a su ser valores, actitudes y comportamientos funcionales dentro de la sociedad actual para lograr una sana convivencia manteniendo su ser individual. Esta formación debe permitir su transformación, creando un ámbito de convivencia y vida para llegar a un aprendizaje según sus propias posibilidades y limitaciones, donde aprenda a valorar a las personas, situaciones y cosas que lo rodean, desarrollando sus capacidades comunicativas y colaborando con su comunidad;
  • 24.
    haciendo así unpráctica reflexiva apoyada en un saber científico sin perder la esencia de su ser. A pesar de que hay autores que enfocan la institución educativa como una empresa, desde la parte organizativa como tal, y viendo al estudiante como un cliente al que deben satisfacer cumpliendo sus deseos; son más los autores que se enfocan hacia la parte comunitaria, humana y social; formadora de hombres dentro de una escala de valores que exige la sociedad actual dentro de un proceso de humanización. 1.2. ORGANIZACIÓN ESCOLAR Hace referencia a la estructura organizacional de la Institución Educativa, la interrelación de cada uno de los elementos y estamentos que la componen especificando las funciones que tienen dentro de ella, permitiendo que se cumplan los objetivos propuestos. Los autores que hacen referencia a este aspecto de la Institución Educativa son: MENDEZ, Evaristo. Gerencia Académica: ¿Por qué y cómo reformar la institución educativa? Maracaibo: Universidad de Zulia. Facultad de Ciencias Económicas, 2000. (Ver Anexo Nº 2, OE1, p. 39-41) URÍA, María Esther. Estrategias didácticas-organizativas para mejorar los centros educativos. Madrid: Editorial Nancea, 1998. 225 p. (Ver Anexo Nº 2, OE2, p. 42- 44)
  • 25.
    VILLAVECES, José. Losgrandes cambios cualitativos en la educación colombiana durante la década del noventa. En: Revista Educación y Cultura. No. 5. (Junio). Bogotá: IDEP, 1998. (Ver Anexo Nº 2, OE3, p. 45-47) GARCÍA REQUENA, Filomena. Organización escolar y gestión de centros educativos. Málaga: Ediciones Aljibe, 1997. 279 p. (Ver Anexo Nº 2, OE4, p. 48-50) GOMÉZ, Gonzalo. Curso de organización escolar y general. Madrid: Editorial Escuela Española, 1996. 603 p. (Ver Anexo Nº 2, OE5, p. 51-54) MUÑOZ, Antonio, ROMAN, Martiniano. Monografía para la reforma: Modelos de Organización Escolar. En: Revista Educación y Futuro. Madrid: Editorial Cincel, 1989. 241 p. (Ver Anexo Nº 2, OE6, p. 55-57) JIMÉNEZ Y CORIA, Laureano. Organización Escolar. México: Ed. Fernández editores, 1977. 364 p. (Ver Anexo Nº 2, OE7, p. 58-60) En total, de esta categoría se estudiaron 7 artículos y libros resaltando siempre que la organización escolar está fielmente enfocada hacia una estructura jerárquica con funciones determinadas dentro del desarrollo de unos objetivos institucionales propuestos dentro de la Institución Educativa y plasmados dentro del PEI. Se plantean varias figuras organizacionales que, dependiendo la época en la que se desarrollan los escritos, van evolucionando en pro del buen funcionamiento de la Institución Educativa. Lo ideal sería que la Organización Escolar, tuviera una estructura jerárquica clara sin necesidad de llegar a ser autoritaria, sino donde exista un trabajo en equipo, siempre centrado en el cumplimiento de los fines educativos. Este proyecto debe estar en cabeza de un rector como líder
  • 26.
    administrativo, que delegafunciones dentro de la organización creando una red social facilitando el trabajo y el cumplimiento de las diferentes tareas que se generan diariamente. Cada uno de los componentes de la Institución Educativa se define de forma integral y no como ente aislado. Todos éstos se entienden como un todo que funciona en pro de la formación y humanización del hombre para el mejoramiento de su calidad de vida y de la comunidad, satisfaciendo sus necesidades y las del entorno. Por lo tanto, es de vital importancia que cada una de sus partes se relacione con las demás para generar esta unidad y llegar al cumplimiento de su función específica. Dentro de esta categoría conviene analizar, también, los cambios que se han producido en la organización de la institución educativa a través del tiempo a nivel de estructuración y modos de funcionamiento y participación dentro ésta. En la bibliografía consultada se presentan puntos de vista muy relacionados entre sí, los cuales definen a la organización escolar como un camino a transitar cuyo objeto principal es el cumplimiento de la obra educativa. Para lograr lo anteriormente expuesto hay que generar una unidad estructural que encierra una red de relaciones interpersonales que a su vez ayudan al funcionamiento de un sistema y que se agrupan en órganos y departamentos cumpliendo una función específica dentro de la institución, lo cual permite la asignación y desarrollo de objetivos de una manera más eficiente para llegar al cumplimiento de un fin común de forma cooperativa. Se muestran varios tipos de organización clasificadas según la forma como se maneja la toma de decisiones y el poder, donde lo ideal es el trabajo en equipo
  • 27.
    con procesos deretroalimentación de información a través de un feedback que permita un proceso productivo. 1.3. CULTURA ESCOLAR Se refiere a la relación de la Institución Educativa con el entorno y consigo misma, las vivencias diarias fundamentadas en valores y creencias que son explícitas y siempre relacionadas con lo que se vive dentro y fuera de ella, así como las problemáticas y demandas que se presentan a diario. La influencia del medio en la Institución Educativa, presenta cada vez más retos que exige la sociedad y a su vez la modernización y globalización. En otras palabras, cultura se refiere, en este documento, a los requerimientos que el entorno hace a la escuela para seguir cumpliendo su papel dentro de ella. En total, de esta categoría se estudiaron 20 artículos y libros de los cuales varios autores resaltan el papel socializador que cumple la institución educativa, la cual a veces se concentra en las funciones cognitivas olvidando que es un espacio propicio para la formación en valores a través de acciones participativas y defensoras de los derechos humanos. Los siguientes autores plantean diferentes problemáticas, retos y ambientes que se construyen diariamente dentro de la Institución Educativa y que influyen de manera constante en la sociedad a la que pertenecen. Se presenta una bibliografía que será estudiada ampliamente en el siguiente capítulo y la cual ha permitido, de una manera muy clara, explicar las demandas sociales que han surgido al interior
  • 28.
    de la InstituciónEducativa en las diferentes épocas. Los autores que hacen referencia a esta categoría son los siguientes: ALBORNOZ, Marcelo. La violencia escolar y los malos tratos. 2007. http://mayeuticaeducativa.idoneos.com/index.php/353802. (Ver Anexo Nº 2, CE1, p. 62-63) RODRÍGUEZ ZIDÁN, Eduardo. La escuela pública como institución democrática ante los desafíos del mundo actual. En: Revista digital de educación y nuevas tecnologías. Nº 37. 2006. (Ver Anexo Nº 2, CE2, p. 64-66) SARASOLA, Marcos. Tres intuiciones sobre la investigación en organización escolar. En: Revista Iberoamericana de Educación. OEI. No. 39, 2006. (Ver Anexo Nº 2, CE3, p. 67-69) MORALES, María Carolina. La Escuela como centro de la calidad de vida. Aportes desde una experiencia local. Bogotá: UNIBIBLOS, Universidad Nacional de Colombia, 2005. 183 p. (Ver Anexo Nº 2, CE4, p. 70-72) ARISTIZÁBAL GARCÍA, Luz Piedad. Desarrollo del talento humano. Modulo 3. Bogotá: Universidad de la Sabana, 2003. (Ver Anexo Nº 2, CE5, p. 73-76) CALVO, Gloria. La escuela y la formación de competencias sociales: un camino para la paz. Revista Educación Educadores. Vol. 6. Bogotá: Universidad de la Sabana, 2003. (Ver Anexo Nº 2, CE6, p. 77-79) LAMUS, Francisco, JAIMES, Clara y otros. Hacia una escuela saludable. Una experiencia de integración de los agentes educativos en torno a la calidad de la
  • 29.
    vida. Revista EducaciónEducadores. Vol. 6. Bogotá: Universidad de la Sabana, 2003. (Ver Anexo Nº 2, CE7, p. 80-82) AGUERRONDO, Inés. Las escuelas del futuro. Como piensan las escuelas que innovan. Buenos Aires: Editorial Papers, 2002. 127 p. (Ver Anexo Nº 2, CE8, p. 83- 85) ALADIER SALINA, José. La comunicación un factor de convivencia en la escuela. Editorial Investigación educativa y desarrollo pedagógico, 2001. 1444 p. (Ver Anexo Nº 2, CE9, p. 86-88) POSADA, Jorge. Notas sobre la relación Escuela-Comunidad-Contexto. En: Vida de maestro: Escuela y Comunidad. El colegio de la esquina. Bogotá: Instituto de investigación educativa y el desarrollo pedagógico, 1999. (Ver Anexo Nº 2, CE10, p. 89-91) RODRÍGUEZ CASTILLO, Irene. Comunidad educativa serás: Ley, Deseo y Posibilidad. En: Vida de maestro, escuela y comunidad: El colegio de la esquina. Bogotá: Instituto de investigación educativa y desarrollo pedagógico, 1999. (Ver Anexo Nº 2, CE11, p. 92-94) ROMERO, María Eugenia, MONTAÑA, Francisco. Memoria: La escuela, la casa del saber. En: Vida de maestro: Escuela y Comunidad. El Colegio de la Esquina. Bogotá: Instituto para la investigación educativa y el desarrollo pedagógico. 1999. (Ver Anexo Nº 2, CE12, p. 95-97)
  • 30.
    GERSTNER, Louis yotros. Reinventando la educación. Nuevas formas de gestión de las instituciones educativas. Barcelona: Editorial PAIDOS, 1996. (Ver Anexo Nº 2, CE13, p. 98-101) SOLVES, Hebe. La escuela, una utopía cotidiana. Buenos Aires: PAIDOS Editores, 1996. 180 p. (Ver Anexo Nº 2, CE14, p. 102-104) ORDOÑEZ, Carlos. Administración y desarrollo de comunidades educativas. Hacia un nuevo paradigma de organización escolar. 1995. http://en.scientificcommons.org/carlos_ordóñez_pachón. (Ver Anexo Nº 2, CE15, p. 105-107) ROCKWELL, Elsie. La escuela cotidiana. México: Fondo de Cultura Económica, 1995. (Ver Anexo Nº 2, CE16, p. 108-111) ABRILE, María Inés. Nuevas demandas a la educación y a la institución escolar y la profesionalización de los educadores. En: Revista Iberoamericana de educación. No.5. (Mayo-Agosto). Argentina: OEI, 1994. (Ver Anexo Nº 2, CE17, p. 112-114) FERNÁNDEZ, Lidia. La escuela como institución desde el punto de vista psicosocial. 1990. http://face.uncoma.edu.ar/academica/posgrado/imagenes/OrganizacionProyecto.p df. (Ver Anexo Nº 2, CE18, p. 115-118) ANDRADE, Patricia. Gestión Educativa para una educación democrática. Perú: Ministerio de Educación de Perú. (Sin fecha de publicación). (Ver Anexo Nº 2, CE20, p. 119-120) www.proeduca-gtz.org.pe/publicaciones/descargas/Cuadernos_de_gestion/
  • 31.
    cuadernos_de_gestion_1.pdf Los autores entiendenpor cultura escolar un proceso de formación integral que involucra: comunidad – familia – escuela – gobierno y todos aquellos entes participativos de la sociedad de la que forma parte y a la cual debe ayudar a mejorar en pro de una mejor calidad de vida para todos. Se dice que la escuela debe fortalecer y sostener los valores que la sociedad promulga, generando personas participativas, innovadoras, creativas, autónomas, democráticas y reflexivas, que deben salir a enfrentarse a un mundo globalizado, sin fronteras; enfrentándose a una competencia para ganar un posicionamiento social, por lo cual es indispensable que la Institución Educativa genere, desde las aulas y su ambiente interno, lazos de confianza, solidaridad y cooperación que permitan al individuo asumir su rol favoreciendo procesos de comunicación y democracia. Es importante tener en cuenta que la principal formadora, antes que la escuela, es la familia. Es allí donde se siembra y se va cultivando a la persona como ser social y humano que es, para luego entrar a formar parte de una comunidad educativa cuya función es seguir fortaleciendo su crecimiento personal y social. Diariamente, el ser humano y el entorno social van cambiando y la Institución Educativa debe ir modificando su modo de funcionamiento a través de la formación de redes comunitarias que le permitan conocer otras comunidades para evaluarse y generar nuevos procesos que la ayuden a fortalecerse a sí misma y a la comunidad. Por esta razón es importante generar, desde allí, procesos de investigación y experimentación con miras a asegurar una educación de calidad,
  • 32.
    innovadora y creativaque le permitan al estudiante integrarse al nuevo mundo de la globalización. Una de las funciones primordiales de la Institución Educativa es fomentar la cultura del diálogo, basada en prácticas democráticas que preparen a los estudiantes para asumir una actitud consciente y transformadora de la escuela, comunidad y contexto, de modo que pueda responder a responsabilidades sociales de los niños, de los jóvenes y de sus familias. Es imposible concebir la escuela y la comunidad como entes separados, pues son los educadores, estudiantes y padres de familia la razón de ser de la Institución Educativa. Ésta transforma su calidad de vida; para lograrlo, es necesario ir más allá de los conocidos encuentros, como las reuniones de padres, interviniendo en procesos reales de la comunidad a través de la formulación de estrategias que impacten el desarrollo social. En esta relación de escuela y comunidad surge un elemento diferente e importante que es la formación de hábitos de vida saludable. Se considera que educación y salud no pueden estar separados, puesto que el buen funcionamiento del ser humano (salud) es indispensable para que el otro se desarrolle (educación) y se concreten de forma adecuada los procesos de aprendizaje. La sociedad actual plantea nuevos retos y demandas a la institución educativa, en un mundo globalizado que avanza a pasos agigantados, se exige humanizarla para que adopte las necesidades reales del país y así fortalecer la capacidad competitiva, la descentralización de procesos, mayor autonomía y reconocimiento de la profesionalización docente, así como la preparación para la vida y el trabajo
  • 33.
    donde se generen,además, procesos innovadores que aporten aprendizajes significativos y compromiso de los padres para la educación de los niños. 1.4. DIRECCIÓN ESCOLAR El equipo directivo brinda los lineamientos que marcan la ruta a seguir dentro de la Institución Educativa, cuya responsabilidad recae sobre toda la comunidad. Esta categoría incluye diferentes modelos de dirección que se han propuesto en el desarrollo de las Instituciones Educativas, así como las funciones y habilidades gerenciales que deben desarrollar los directamente encargados. Para el análisis de este aspecto, se revisaron y estudiaron diez textos entre revistas y libros en los cuales, los diferentes autores, orientan sus reflexiones hacia el perfil del director, sus características y el rol que debe desempeñar en la Institución Educativa para lograr cambios significativos e innovadores. Su análisis se centra en la dimensión humana de la dirección escolar, sin olvidar la normatividad vigente del país, la cual proporciona lineamientos para la dirección y acción diaria. Los autores que hacen referencia a esta categoría son los siguientes: ISAACS, David. Ocho cuestiones esenciales en la dirección de Centros Educativos. Pamplona: Ediciones Universidad de Navarra S.A., 2004. 346 p. (Ver Anexo Nº 2, DE1, p. 123-125) ATEHORTUA, Ramón. Manual para instituciones educativas estatales. Calí: Editorial Farid, 2003. (Ver Anexo Nº 2, DE2, p. 126-128)
  • 34.
    GUTIERREZ DUQUE, Marybell.Habilidades Gerenciales. En: Modulo de formación para los centros de formación infantil. Chía, Colombia: Universidad de la Sabana, 2003. 397 p. (Ver Anexo Nº 2, DE3, p. 129-131) ELIZONDO HUERTA, Aurora. Nueva Escuela II. Dirección, Liderazgo y Gestión Escolar. México: Paidos, 2001. 220 p. (Ver Anexo Nº 2, DE4, p. 132-134) CASTELLANOS, María. La institución educativa: Seminario Taller. Pamplona: Universidad de Pamplona. Facultad de educación, 2000. (Ver Anexo Nº 2, DE5, p. 135-138) ALVAREZ FERNÁNDEZ, Manuel. El equipo directivo: recursos técnicos de gestión. Caracas: Editorial laboratorio educativo, 1999. 333 p. (Ver Anexo Nº 2, DE6, p. 139-142) SCHLEMENSON, Aldo, GONZÁLEZ, G y otros. Organizar y conducir la escuela. Reflexiones de cinco directores y un asesor. Buenos Aires: Editorial Paidos, 1996. 219 p. (Ver Anexo Nº 2, DE7, p. 143-146) ISAACS, David. Cómo mejorar la dirección de las instituciones educativas. 2 ed. Pamplona: Ediciones Universidad de Navarra S.A., 1993. 232 p. (Ver Anexo Nº 2, DE8, p. 147-149) BEARE, Hedley. Como conseguir centros de calidad. Nuevas técnicas de dirección. Madrid: Editorial Muralla, 1992. 344 p. (Ver Anexo Nº 2, DE9, p. 150-152) ISAACS, David. Teoría y práctica de la dirección de centros educativos. Pamplona: Universidad de Navarra, 1987. 420 p. (Ver Anexo Nº 2, DE10, p. 153-155)
  • 35.
    Los diversos autoresque hacen referencia a este tema enfatizan en el papel del directivo con sus características propias, explican la definición de su cargo y sus funciones para lograr llegar a una institución de calidad. Además, se plantea la figura del rector como gerente y líder. Entre los aspectos esenciales de la dirección de los centros educativos se nombran algunos procesos claves que describen cómo debe conducirse y comprenderse la Institución Educativa, teniendo en cuenta su definición y por consiguiente su estructura, funciones, estrategias y resultados que se esperan alcanzar. Es de vital importancia que el director cumpla con la totalidad de sus funciones. Una de las más importantes es liderar el Proyecto Educativo Institucional, pero no solamente a nivel pedagógico, sino social, político, administrativo, económico y organizacional. Es decir, que él debe ser netamente integral para lograr buenos resultados. Además, debe actualizarse constantemente en cuanto a las nuevas tendencias para no quedar obsoleto ante la competencia y la comunidad educativa que diariamente exige innovaciones.1 1.5. GESTIÓN ESCOLAR Es el elemento conductor que tienen los miembros de la comunidad educativa, especialmente el equipo directivo, para llegar a los ideales propuestos a través del liderazgo, el sistema de gestión de calidad y el Proyecto Educativo Institucional. En otras palabras, es el quehacer diario para el logro del horizonte institucional. 1 El directivo docente debe ser integral. Es decir, debe estar en capacidad de manejar todas las dimensiones de la escuela: lineamientos pedagógicos, la visión social, política, administrativa, económica y organizacional; aunque en su quehacer diario, no las ejerza todas.
  • 36.
    Dentro de esteproceso, es pertinente incluir la evaluación como la herramienta que permite verificar el cumplimiento de la gestión dentro de la institución educativa y los procesos de calidad que se desarrollan. La gestión escolar se puede desarrollar dentro de dos enfoques: − Gestión administrativa: orientada hacia la búsqueda de talento humano, de recursos físicos y económicos. − Gestión pedagógica: orientada hacia el desarrollo de los procesos académicos y todo lo que éstos conllevan. La gestión escolar involucra tanto al equipo directivo como a los educadores, quienes son los que a diario, en el aula, ponen en práctica todas las estrategias y herramientas planteadas, en el Proyecto Educativo Institucional y en los procesos de calidad, los cuales son parte esencial de la gestión pedagógica y administrativa a la que se hizo referencia, ya que son ellos los que permiten el cumplimiento de los fines educativos. Dentro de esta categoría se estudiaron 26 textos entre libros y artículos relacionados con la gestión escolar, entendida ésta como un proceso de vital importancia para llegar al cumplimiento de la finalidad en la institución educativa. Por medio de la gestión se generan estrategias y se consiguen recursos. Sin una buena gestión a nivel pedagógico y administrativo no se puede llegar a cumplir lo planteado en el horizonte institucional. PEREZ JUSTE, Ramón, GARCÍA LLAMAS, José. Evaluación de programas y centros educativos. Madrid: Editorial La Muralla, 2006. 565 p. (Ver Anexo Nº 2, GE1, p. 158-160)
  • 37.
    ORDOÑEZ, Claudia. Elaprendizaje dentro de la gestión de la escuela y ¿Se puede tener una escuela perfectamente ordenada para el desastre pedagógico? Aula Urbana: IDEP. (Noviembre) No. 54, 2005. (Ver Anexo Nº 2, GE2, p. 161-163) RODRÍGUEZ, Abel. El lugar de la gestión pedagógica en la escuela. Bogotá: Aula Urbana. No. 54. Noviembre de 2005. IDEP y SED Bogotá. (Ver Anexo Nº 2, GE3, p. 164-166) PENAGOS AVILA, Rafael, RODRÍGUEZ, María Isabel y otros. Las concepciones sobre el PEI. Convergencias y divergencias. Bogotá: Conciencias, 2003. 162 p. (Ver Anexo Nº 2, GE4, p. 167-171) RAMÍREZ C. Cesar. La gestión administrativa en las instituciones educativas. México: Limusa, 2003. (Ver Anexo Nº 2, GE5, p. 172-175) IKASTETXEA, Kslitstearen. Centro educativo como marco de la calidad. Bilbao: Departamento de Educación Universidades e Investigación, 2002. www.bilbao.net/hezkuntza/kalitatea/dcmnt_bs.html (Ver Anexo Nº 2, GE6, p. 176- 177) MÁRQUEZ, Pere. Calidad e innovación educativa en los centros. 2002. http://dewey.uab.es/pmarques/calidad2.htm (Ver Anexo Nº 2, GE7, p. 178-179) MOJARRO LÓPEZ, Miguel. A la calidad por la evaluación. La evaluación de centros educadores. Barcelona: Editorial Escuela Española. 2002, 196 p. (Ver Anexo Nº 2, GE8, p. 180-182)
  • 38.
    SAGASTIZABAL María Angeles,PERLO Claudia L. La investigación- Acción, como estrategia de cambio en las organizaciones. Ediciones La Crujía. Tucumán, Ciudad de Buenos Aires Argentina, 2002. 268 p. (Ver Anexo Nº 2, GE9, p. 183-184) SANDOVAL, Luz Yolanda. Experiencia en Gestión Escolar y Liderazgo de directivos y educadores. Revista Educación Educadores. Vol. 5. Chía: Universidad de la Sabana, 2002. (Ver Anexo Nº 2, GE10, p. 185-186) FRIAS NAVARRO, Matilde. Desarrollo pedagógico de las instituciones educativas. Bogotá: Cooperativa Editorial Magisterio. 2001. (Ver Anexo Nº 2, GE11, p. 187- 189) MARTIN FERNANDEZ, Evaristo. Gestión de instituciones educativas inteligentes: un manual para gestionar cualquier tipo de organización. 2ª ed. Madrid: MC Graw Hill, 2001. 312 p. (Ver Anexo Nº 2, GE12, p. 190-192) PÉREZ, Jesús. Proyecto Educativo Institucional. Gestión y autonomía en Santafé de Bogotá. En: Revista Educación y Cultura. No. 5 (Jun). Bogotá: IDEP, 1998. (Ver Anexo Nº 2, GE13, p. 193-195) PEREZ, Juste, LÓPEZ, F y otros. Hacia una educación de calidad. Madrid: Editores Nancea, 2000. 156 p. (Ver Anexo Nº 2, GE14, p. 196-199) MANES, Juan Manuel. Gestión estratégica para instituciones educativas: Guía para planificar estrategias de gerenciamiento institucional. Barcelona: Granica, 1999. 295 p. (Ver Anexo Nº 2, GE15, p. 200-203)
  • 39.
    GONZÁLEZ, Henry. Lassiete características de una institución de calidad. En: Revista Educación y Cultura. No.5 (Jun). Bogotá: IDEP, 1998. (Ver Anexo Nº 2, GE16, p. 204-206) CORREA, Cecilia de Molina. De la planeación general a la planeación estratégica de la calidad total en las instituciones educativas. Bogotá: Editorial Magisterio, 1997. (Ver Anexo Nº 2, GE17, p. 207-209) ______________________. Competitividad y la empresa educativa. Bogotá: Editorial Magisterio, 1997. (Ver Anexo Nº 2, GE18, p. 210-212) REYNOLDS, David. Las escuelas eficaces. Madrid: Editorial Santillana, 1997. 173 p. (Ver Anexo Nº 2, GE19, p. 213-218) BENNO, Sander. Nuevas tendencias en la gestión educativa: Democracia y calidad. 1996. http://iacd.oas.org/La%20Educa%20123-125/sand.htm (Ver Anexo Nº 2, GE20, p. 219-221) GENTO PALACIO, Samuel. Instituciones Educativas para la calidad total. Madrid: Editorial La Muralla, S.A., 1996. 253 p. (Ver Anexo Nº 2, GE21, p. 222-225) CAJAMARCA, Carlos Enrique. El centro docente como proyecto educativo institucional. Cali, Colombia: Instituto Lumen Gentum, Arquidiócesis de Cali, 1995, 144 p. (Ver Anexo Nº 2, GE22, p. 226-228)
  • 40.
    PULIDO, María Cristina.El Proyecto Educativo: Elementos para la construcción colectiva de una institución de calidad. México: Editorial Magisterio, 1995. (Ver Anexo Nº 2, GE23, p. 229-231) SERVAT POBLETE, Berta. Gestión de Recursos Humanos en el Centro Escolar. Buenos Aires: Editorial Magisterio del río de la Plata, 1995. 64 p. (Ver Anexo Nº 2, GE24, p. 232-235) FUENZALIDA, E. Criterios de análisis de la calidad den el sistema escolar y sus dimensiones. En: Revista Iberoamericana de educación. No.5. Argentina: OEI, 1994. (Ver Anexo Nº 2, GE25, p. 236-239) LAZER, William. El maestro en un colegio de calidad. (Inédito). (Ver Anexo Nº 2, GE26, p. 240-242) Los autores citados describen más específicamente cuales son los procesos de gestión escolar que intervienen dentro de la dinámica institucional, los cuales serán expuestos en el siguiente capítulo, en el que se realiza una interpretación de la información exponiendo lo más significativo en cuanto a este tema. Según los artículos y libros estudiados, la calidad de la institución educativa se ve desde diferentes ópticas. Por ejemplo, el modelo de la calidad total, que es uno de los más nombrados y utilizados, no es más que la satisfacción de unas necesidades generales que llegan al cumplimiento de unas metas claras en pro del cliente para generar un producto educativo. Éste no es más que un modelo copiado de empresas que buscan un reconocimiento en el mercado en donde hay una materia prima que se procesa, entregando así un producto final para venderlo.
  • 41.
    De lo anterior,nace la idea de que la escuela es también una empresa donde la familia entrega una materia prima (estudiante) y a través del proceso de formación (educación en la Institución Educativa) se entrega un producto final (estudiante formado y productivo) de calidad a una sociedad. Pero calidad implica que la Institución Educativa aporte cambios significativos y ayude a solucionar problemas promoviendo el mejoramiento de la calidad de vida de la sociedad en la que se encuentra. Para poder llegar a entregar un producto final de calidad se necesita de gestión en todo el sentido de la palabra, es decir: gestión pedagógica, económica y administrativa. Gestión pedagógica, en cuanto a la generación de estrategias de aprendizaje a nivel docente, directivo y comunitario. Entre ellos, el desarrollo y generación del Proyecto Educativo Institucional, también llamado ideario o carta de navegación, como elemento fundamental para el correcto funcionamiento de la escuela; allí se encuentra plasmado lo que se es, lo que se quiere y lo que se va a hacer (ayer, hoy y mañana). Es el elemento fundamental por donde se comienza la transformación de los procesos del ayer para generar un hoy que se evaluará para un mañana que va exigiendo la sociedad. Otro elemento dentro del PEI es la gestión económica, entendida como la consecución de los recursos necesarios para que los niños, niñas y jóvenes se formen con las herramientas que el mundo de hoy exige a todo nivel. Lo anterior implica, a su vez, incluir al estudiante dentro de las Tecnologías de la Informática y las Comunicaciones. La gestión administrativa, en cuanto a los recursos humanos se refiere, tiene en cuenta la calidad de los educadores, personal administrativo y servicios generales, entre otros. Todos ellos tienen un papel importante dentro del proceso de formación del estudiante.
  • 42.
    El PEI sedefine de distintas formas dependiendo de la visión y el contexto en el que se desenvuelve el autor. Es posible afirmar que, inicialmente, el PEI es un marco teórico de información en donde se plasman unas estrategias para la calidad que deben responder a unas necesidades del entorno de la institución. Debe generar procesos de mejoramiento y evidenciar resultados cuantitativos y cualitativos, involucrando a toda la comunidad educativa, entendida ésta como el grupo de personas actuante en el proceso formativo. El PEI también debe plasmar la realidad institucional, la cual es definida a través de la discusión, investigación y análisis del contexto. Éste debe ser dinámico y estar en construcción permanente ya que el mundo actual exige innovar, crear, reajustar y reevaluar permanentemente para afrontar los cambios sociales que se presentan a diario. Además de ser un conjunto de papeles escritos, el PEI debe ser tomado como una estrategia para superar carencias y fortalecer ideales, éste abre el horizonte que se quiere, el que se tiene y hasta donde se quiere llegar; cuándo se va a llegar a la meta planeada y así generar un crecimiento en toda la comunidad educativa. El Proyecto Educativo Institucional genera diversos procesos desde los cuales se puede promover el progreso de los estudiantes a través de unos recursos materiales, humanos, administrativos y pedagógicos llegando a una mejoría en relación con las políticas educativas del momento.
  • 43.
    CAPÍTULO II 2. HALLAZGOSDESDE LA LITERATURA En el presente capítulo, se realiza un análisis de la información encontrada en los diferentes referentes bibliográficos. Éstos fueron analizados y sintetizados en las fichas analíticas o raes que se encuentran en los anexos. Después de realizados los RAES se conceptualizo y categorizó la información, lo cual conduce a la elaboración de la siguiente síntesis. Se distribuirá de la siguiente manera: primero, se explicarán las denominaciones y definiciones de institución educativa desde la literatura agrupándolas en tres enfoques fundamentales a saber: la Institución Educativa como sistema; la Institución Educativa como comunidad, y la Institución Educativa como organización. Se inicia elaborando un análisis de lo que ser organización implica, para luego relacionarla con la escuela, la empresa y la institución, y poder concluir, finalmente, en qué sentido la institución Educativa es una organización que toma elementos de otro tipo de organizaciones. Luego, se analizarán las finalidades de la institución educativa teniendo en cuenta su funcionalidad, su entorno y su compromiso con el individuo. Posteriormente, se profundizará sobre la idea de organización centrándose en su aspecto estructural y su relación con la Institución Educativa.
  • 44.
    Más adelante, serealizará un análisis de lo que es la cultura y lo que ésta implica para la escuela, nuevamente utilizando el entorno y la sociedad como elementos articuladores. Finalmente, se encontrará un análisis de la gestión desde la perspectiva educativa analizando como ésta influencia el funcionamiento de la escuela y promueve los procesos de calidad por intermedio del PEI. 2.1 DENOMINACIONES Y DEFINICIONES DE LA INSTITUCIÓN EDUCATIVA DESDE LA LITERATURA Al revisar la literatura relacionada con la Institución Educativa se encontró que los autores mencionados utilizan diferentes denominaciones para referirse a ella. Un claro ejemplo de lo anterior es el planteamiento de SEÑORIÑO (Ver Anexo Nº 2, IE9, p. 35) quien aporta siete miradas diferentes a la definición a saber: “Definición Ostensiva: Según este modelo, una institución educativa, es un edificio, de los tantos que abundan en las ciudades, que comparten una serie de características comunes: un cartel con el nombre del establecimiento (casi siempre el de alguna persona ilustre), el pabellón nacional a la vista, etc. La definición negativa: Se basa en un criterio analítico, en alguna medida, es a partir de ella que se establece y se fija el criterio de lo que dentro de una institución educativa “no corresponde” a sus funciones, por ser anómalo, inoperante, extraño, o hasta inmoral. Como se deja ver, este tipo de definición alude al aspecto proscriptor de la reglamentación institucional, cuya configuración legal privilegiada es el currículo, entendido aquí como simple “plan de estudios”, aunque también aparezca a sus espaldas, una instancia de poder, un tanto vertical, desde el “macro ámbito” (en el sentido que este término tiene para Santos Guerra), como horizontal macro y micro ámbitos, en la clasificación del mismo autor. La definición intrínseca o inmanente: Se halla fuertemente emparentada con la anterior pues consiste en explicar un objeto a definir mediante la indicación de principios inherentes al mismo o, en este caso, en definir a la institución educativa en función de los rasgos estrictamente “educativos”. Si se retoma una denominación acuñada por el análisis literario, se podría decir que este tipo de definición es propia de las “teorías de especificidad institucional”. El énfasis esta puesto, desde este modelo, en la operatividad del sistema educativo para la concreción de objetivos inmanentes al mismo, siendo el tipo de representación propia de la lógica administrativa, en la que el logro de tales metas cuenta como responsabilidad. La definición extrínseca o contextual: En contra posición con la anterior, este tipo de definición procede mediante principios no inherentes al objeto que se trata de definir. La imagen que se asocia con la escuela desde este tipo de definición es la de un lugar privilegiado en la difusión de la ideología hegemónica que atraviesa todo el plexo cultural y social, cristalizando en sus configuraciones institucionales. En tal sentido, todos los materiales y prácticas que estructuran la vida cotidiana de los educadores y estudiantes en la institución escolar, las rutinas y la acción en general, transmiten, según esto, un mensaje que refuerza la división del trabajo. Desde tal esquema la Institución Educativa no puede aportar nada de si para modificar las estructuras de producción y las relaciones sociales existentes, porque únicamente un cambio de producción a nivel más general podría derivar en un cambio a nivel institucional. La definición verbal o nominal: o también llamada definición de diccionario porque trata de establecer una igualdad entre dos expresiones sinónimas. El diccionario de la Real Academia define el termino Institución
  • 45.
    como “cada unade las organizaciones de un Estado o Nación”. Si se agrega a este término el epíteto (educativa) se llegara a que, bajo esta topología de definición, nuestro par conceptual es intercambiable por este otro: “educación formal”, entendiendo por tal a la educación jurídicamente reconocida y reglada.” La definición normativa: También llamada “deontica”, no se sitúa en el plano del “ser” sino, como su nombre lo indica, apunta a definir un objeto por lo que “debe ser”. En virtud de este, su rasgo más sobresaliente, se podría decir que semejante topología es común a casi todas las demás, pues, se halla presente en todas las representaciones del hecho institucional, aunque varía su contenido material según sea el caso. Siendo así la definición normativa es la que mejor compatibiliza con la “ortodoxia” marxista, aunque, más ampliamente, se halle operante en casi todos los escritos de pedagogía cuyo signo sea más o menos critico. La definición esencialista: Cuenta con una gran tradición a su favor, pues parte de la pregunta metafísica por excelencia: ¿Qué es? Interrogando por lo que hace que un ente “sea lo que es” o, saliéndonos del juego de palabras, por su esencia. Su creador, se sabe, fue el mismo Aristóteles, siendo el tipo de definición actualmente más aceptada por la filosofía neopositivista. Esta tipología definitoria sostiene que una definición (universal) de una realidad se lleva a cabo por medio de la división, considerando la clase a la cual pertenece para colocarla en un determinado nivel de jerarquía, lógica y ortológica. Este nivel queda determinado así por dos elementos de carácter lógico: el género próximo y la diferencia específica”. Partiendo de las anteriores definiciones de SEÑORINO (Sin fecha de publicación) se puede inferir que la Institución Educativa es un edificio, una entidad anómala, inoperante, extraña y anormal por lo que se encuentra dentro de ella. Se basa en un criterio analítico. Es un objeto que se define en función de los rasgos educativos y su operatividad. La operatividad del servicio educativo sigue una lógica administrativa donde el logro de metas donde es una responsabilidad. Procede de principios no inherentes al objeto. La escuela es un lugar privilegiado que difunde la ideología hegemónica atravesando la cultura y la sociedad, cristalizando sus configuraciones institucionales. Todas las prácticas de la Institución Educativa refuerzan la división del trabajo y la idea de productividad. Al revisar la literatura relacionada con la Institución Educativa, y al realizar las consultas sobre el tema, se encontró que se utilizan diferentes denominaciones para referirse a ella como: centro educativo, establecimiento educativo, escuela, colegio, institución educativa, universidad, entre otros. Esta variedad de nombres está, definitivamente, influenciada por la perspectiva desde la cual se percibe la labor educativa. De acuerdo con SANDOVAL (2006), “Existen varias denominaciones para referirse al lugar o contexto donde se educa, donde se lleva a cabo la acción educativa o la
  • 46.
    formación de laspersonas, donde se realiza el proceso de enseñanza y aprendizaje: escuela, universidad, Institución Educativa, Institución de Educación Superior, organización escolar, centro educativo, colegio…estas denominaciones se refieren a organizaciones de educación formal.” Es de vital importancia tener en cuenta la diferenciación entre los términos de empresa, organización e institución. Según La Real Academia de la Lengua Española, una empresa es una “Unidad de organización dedicada a actividades industriales, mercantiles o de prestación de servicios con fines lucrativos.” Una organización es una “Asociación de personas regulada por un conjunto de normas en función de determinados fines.” Y una institución es un “Establecimiento o fundación de algo. Instrucción, educación, enseñanza. Colección metódica de los principios o elementos de una ciencia, de un arte, etc. Organismo que desempeña una función de interés público, especialmente benéfico o docente”. Teniendo en cuenta las definiciones anteriores, se concluye que el término más cercano a la educación es el de Institución aunque ésta contenga elementos de empresa y organización. Los diferentes autores definen la Institución Educativa enfocándola desde alguna de las siguientes perspectivas: − La Institución Educativa como Sistema − La Institución Educativa como Comunidad. − La Institución Educativa como Organización Esta variedad de percepciones y puntos de vista referentes a la Institución Educativa, enriquecen la construcción de su definición y de las expectativas sobre ésta. Al tener en cuenta el análisis y síntesis de los diferentes conceptos, se crea una nueva perspectiva de la Institución Educativa que la precisa y la hace integral,
  • 47.
    destacando como ejede su concepción el significado de la persona y las diferentes miradas políticas y organizacionales que ayudan a brindarle coherencia. 2.1.1 La Institución Educativa como sistema. La Institución Educativa constituye un sistema en la medida en que es una totalidad integrada y diferenciada con respecto al medio ambiente que le rodea. Éste influye en el sistema proporcionándole insumos, información o energía. El sistema los procesa, luego genera un producto o servicio que a su vez influye en el medio ambiente y así sucesivamente, involucrando dos procesos: el de control y de retroalimentación. Al considerar un sistema, se encuentran varias características que encajan perfectamente con la Institución Educativa: − “Todo sistema tiene unos objetivos específicos a los cuales todos los componentes contribuyen a través de sus interrelaciones. Las partes forman una unidad o un todo, ya sea porque están sujetas a un plan común o porque sirven a un propósito común. − Cuando una de las partes del sistema cambia, todo el sistema se ve afectado, así sucede en la Institución Educativa, funciona como un todo; cuando se descuida una de sus partes, el sistema en general se resiente y rápidamente se hace sentir. − Cada sistema es parte de un sistema mayor, pero así como es posible ampliar un sistema para abarcar una perspectiva de mayor alcance, también es factible simplificarlo y reducirlo a una versión más pequeña. Cada Institución Educativa, por pequeña que sea, hace parte de un sistema educativo nacional, el cual establece normas, leyes, principios y directrices a seguir que no se pueden desconocer.” (ISAACS, 1987) La institución educativa cubre un área problemática de la sociedad, formando sistemas de normas y valores que encauzan o crean la trama de la conducta del ser humano. “las instituciones educativas conforman un microsistema socio cultural que transmite ideologías, valores, conocimientos, tendencias a preservar y a recrear el cuerpo social y global a través del desarrollo individual de los miembros de la sociedad. Es un sistema que enmarca el proceso de socialización de niños, adolescentes y adultos para llevarlos a ejercer su rol en la sociedad”. (SCHELMENSON, 1996, 43) La Institución Educativa forma un complejo sistema socio cultural con fines educativos, el cual es parte vital en la formación y transmisión cultural así como
  • 48.
    en el procesode socialización. Cada pequeño sistema hace parte de uno más grande que vincula, desde las políticas educativas nacionales, hasta los principios de vida y familiares de cada niño, adolescente, joven y/o adulto involucrado. Por este motivo, la Institución Educativa puede ser analizada como un sistema social abierto, ya que está íntimamente relacionada con el entorno y se compone de una compleja red de elementos que interactúan para lograr ciertos resultados. En cuanto a esto, BATANAZ (2003) afirma que al entender la Institución Educativa como sistema, necesariamente se está haciendo referencia a una educación sistemática. Es decir, la que se planifica y realiza conforme a principios, normas y pautas de acción preestablecidos, abarcando las diferentes dimensiones de la Institución Educativa en un contexto social determinado por antecedentes, intenciones y metas personales, en la cual el conocimiento y las destrezas se construyen de forma compartida, encaminándose a procesos de cambio, constituyendo así a la educación como uno de los grandes pilares en los que se sustenta un país debido a su carácter formador de los miembros de la sociedad y factor que transmite y forja la cultura. También se puede entender la Institución Educativa como sistema en el sentido político y democrático que corresponde a un país, ya que el sistema escolar ha de ser coherente con el sistema en el que se desenvuelve. Con el paso del tiempo, la escuela se ha identificado con los ideales de un país, ejerciendo liderazgo en procesos democráticos y armonizando las tendencias sociales divergentes como ejemplo de la vida en sociedad con el fin de alcanzar los más altos niveles de cooperación y comprensión humana, uniéndose de esta forma a los aspectos más progresivos de la modernidad, sin dejar por fuera la pedagogía postmoderna, la cual se ha interesado por ver cómo se negocian las diferentes ideologías, como se construye el conocimiento y se inscribe el poder en y entre grupos diferentes.
  • 49.
    FILHO (1974) concibela escuela como un lugar de interpretación, negociación y resistencia, en el que se lucha por establecer procesos democráticos. De lo anterior, se infiere el sentido de escuela en cuanto a la interacción de las partes actuantes que negocian, ceden y abren camino para lo que viene. La especificidad de las Instituciones Educativas no se sintetiza ni se limita a asegurar la distribución del capital cultural, la socialización de los saberes, o la producción del conocimiento, sino que las Instituciones Educativas constituyen el espacio público donde se crean o no las condiciones que facilitan la formación de una mentalidad democrática en la medida en que tiene participación social a través de la práctica democrática. Es por esto, que la Institución Educativa se convierte en el lugar más adecuado para la formación de los ciudadanos en la medida en que se dan los espacios para la participación plural, el debate y el contraste de opiniones. Según IKASTETXEA (2002), el diálogo educativo tiene hoy implicaciones sociales, políticas, educativas y culturales cumpliendo, de esa manera, funciones políticas y educativas al mantener las condiciones sociales de inequidad y desequilibrio. Marx citado por ALBORNOZ (Sin fecha de publicación) se inscribe en este enfoque y afirma que la escuela es un Apartado Ideológico del Estado. ALBORNOZ (2002) afirma que “la escuela es primariamente una Institución Social, siendo la educación un proceso social…, procurando de los estudiantes la utilización de sus capacidades para fines sociales”. Los autores citados, coinciden en la idea de que la Institución Educativa forma parte de un sistema social y político y en el cual participa, lo cual implica que existe una responsabilidad implícita. De esta manera, se incluye a la Institución
  • 50.
    Educativa dentro delsistema político y democrático del país, lo cual sustenta la idea inicial de que una posible concepción es la de la Institución Educativa como sistema en varios sentidos. Otra visión sistémica de la Institución Educativa es la de eco-sistema, dentro de la cual se enmarcan autores como LORENZO (1993), SÁENZ (1993) y URÍA (1998). En esta perspectiva la Institución educativa es una unidad ecológica específica en la que se concretan los requisitos de la ecología junto con las características propias de todo sistema. Ambas dimensiones se pueden perfilar en algunos puntos: - Consta de elementos interrelacionados e interdependientes con una finalidad común. - Es un organismo vivo, en cuanto a que su propia cultura crea un clima que no está predeterminado y que puede cambiar continuamente. - Posee los cuatro elementos exigibles a todo ecosistema humano: una población, un medio ambiente, una tecnología y un nivel de relaciones organizadas. - Se destaca en el ecosistema la importancia de la dinámica del proceso que se establece entre las personas y los fines, los medios y las metas. URIA (1998) afirma que “el paradigma ecológico es aplicable a la Organización Escolar, hasta el punto de que es posible analizar los contenidos de la misma desde la perspectiva ecológica.” 2.1.2 La Institución Educativa como comunidad. El concepto de la Institución Educativa como comunidad puede mirarse desde varias perspectivas: la sociológica, la pedagógica y la antropológica, entre otras. En este informe se
  • 51.
    realizará un énfasisen las dos primeras. Si bien se ha definido la escuela como la casa del saber, o como la Comunidad del Saber, recientemente, varios autores, aportan una concepción de Escuela como comunidad, desde dos puntos de vista: comunidad de saberes y una comunidad que convive. Comunidad de saberes: Es comunidad de saberes en la medida en que es allí “donde se adquieren los conocimientos necesarios para una vida normal en la sociedad; se desarrollan las aptitudes y funciones intelectuales y expresivas que permiten al hombre tener criterios propios y adecuar a ellos su conducta”. (GARCIA H., 1986). La escuela debe ser mirada y analizada como una institución diferente a todas las demás instituciones de la sociedad. Si es comunidad de saberes, tiene que hablar del proceso de enseñanza - aprendizaje, lo cual proporciona implicaciones diferentes, por ejemplo, el conocimiento, la ciencia y la investigación deben funcionar por medio de redes, aplicando los datos de su contexto e interactuando con las personas con el fin de construir una visión compartida. (POSADA, 1999) Las situaciones de aprendizaje que involucran la investigación, innovación y el trabajo en equipo cobran mucha importancia en este enfoque, tomando elementos de experiencias anteriores que le permiten avanzar sin detenerse en ellas. AGUERRONDO (2002) hace referencia a que la Institución Educativa debe ser creativa, promover espacios de aprendizaje y reflexión institucional entre sus miembros y revisar la manera de hacer y pensarse a sí misma. Su ámbito de trabajo se convertirá así en un entorno de aprendizaje, lo que exige que la práctica se torne en una actividad innovadora en la que hay lugar para la planificación flexible, la toma real de decisiones y una mayor autonomía para actuar.
  • 52.
    Comunidad que convive:Una Institución Educativa es una comunidad que convive en la medida en que se “estiman y promueven los valores individuales, sociales y trascendentales que dan sentido humano a la vida.” (GARCIA, 1986) Las problemáticas, cada vez mayores, de desintegración familiar y transformaciones sociales, exigen de la escuela una preocupación que traspase los límites de lo académico, teniendo en cuenta que es cada vez mayor el número y la intensidad de los lazos que unen la vida de un hombre con la de los demás, y la participación que la sociedad le pide al individuo. El hombre debe aportar en las tareas comunes de la sociedad, pero así mismo, debe prepararse conscientemente para asumir, de forma adecuada, los roles que su entorno le ha asignado. Es ésta una de las más grandes e importantes tareas de la escuela. Lo anterior se complementa con la idea de una comunidad educativa, en la cual la iniciativa y el trabajo personal del estudiante constituyen el centro de las preocupaciones y en la que el trabajo es fruto de la convergencia de varios factores como la proyección hacia su futuro, la motivación y estímulos, el mejoramiento continuo de las posibilidades familiares y el ambiente social. (GARCIA, 1986: 13-14) Otra dimensión de la Institución Educativa como comunidad, es el análisis de ésta como herramienta para la construcción social. Se considera que la Institución Educativa no sólo cumple la función de reproducción cultural, sino también de socialización e integración social. (BATANAZ, 2003). Es la Institución Educativa la encargada del proceso de transmisión y reproducción social, pues ella surge como consecuencia de la acumulación de los bienes culturales que unas generaciones han de transmitir a las siguientes para asegurar su continuidad y un creciente proceso de especialización.
  • 53.
    FOLLARI citado porAGUERRONDO (2002) sustenta lo anterior haciendo referencia a la función socializadora que cumple la institución educativa, pues a través de ella circulan aquellos saberes que se consideran imprescindibles para participar en la sociedad. Así mismo, se transmiten valores, actitudes y pautas de conducta que aseguran la reproducción de la sociedad en la cual está funcionando el sistema educativo, gracias al diálogo permanente que debe existir entre educadores, estudiantes y padres. Es el educador quien cumple la función principal en este proceso socializador. La tecnología que inunda la cotidianidad puede llevar a pensar que la institución educativa está destinada a desaparecer, pero cuando se analiza la función socializadora de ésta, se encuentra que definitivamente no puede ser reemplazada por computadoras o educación virtual. Con respecto a lo anterior, GARCÍA (1986) afirma que se podría pensar que la escuela no es necesaria, ya que se puede aprender a leer y a escribir y se puede adquirir una ciencia en la propia casa, o en contacto con algún educador particular. Sin embargo, la escuela es una comunidad en cuyo contexto se establecen determinadas relaciones humanas en las cuales el hombre aprende a vivir y ocupar un puesto determinado en la sociedad. Por lo anterior, la escuela es insustituible. Las comunidades generan una cultura que las identifica, y es por esto que la generación de una cultura en la Institución Educativa es de vital importancia para lograr definirla. La escuela es formadora de cultura, entendida ésta como la actualización permanente del sistema de símbolos y signos que conforman el diario vivir del hombre. Teniendo en cuenta lo anterior, el PEI debe contribuir a facilitar la inserción de los individuos en las redes de significación construidas por la sociedad, a través de la cooperación y de la ayuda mutua (ALADIER, 2001).
  • 54.
    Es en laescuela en donde se comparten valores y roles como la obediencia a las leyes, se refuerzan los valores y símbolos patrios y la aceptación del sistema de gobierno. La finalidad no es reprimir las diferencias, sino mas bien expresarlas, reconocerlas y valorarlas, con el fin de que niños y niñas aprendan las ventajas y beneficios de trabajar en equipo y convivir en comunidad, a la vez que se construyen relaciones entre pares, permitiendo relacionarse con otros, ser tolerantes y valorar las diferencias. (PULIDO, 1995). La función que desempeña la institución educativa como elemento articulador de la cultura y socializador del niño es muy importante. “Ya que en ella reaprenden y se desarrollan algunos de los hábitos sociales que en un primer momento se adquirieron en el seno familiar. El colegio ofrece la posibilidad de asumir relaciones horizontales, en una comunidad. Por lo tanto el rol de la IE como transmisora de la cultura política, la convierte en un ambiente en el cual se gesta la matriz cultural de los niños. La socialización se convierte en un eje transversal. De esta manera la escuela genera espacios en los cuales los niños desarrollan habilidades sociales para adaptarse a un ambiente democrático”. (PULIDO, 1995, 78). La escuela se piensa, entonces, como el escenario donde se desarrollan variadas y múltiples dinámicas generadas por sus actores: estudiantes, educadores, padres de familia. Por tanto, lo pedagógico no se agota en lo escolar; allí afloran sentimientos, afectos, conflictos y todo aquello que conforma la cotidianidad de los seres humanos y que constituye su cultura. “La Institución Educativa es el estamento donde se conjugan complejas situaciones sociales; por lo tanto es en ella donde se reproducen todas las problemáticas que padece la comunidad, como lo es la violencia escolar” (ALBORNOZ, 2007) “En la época actual cambian las pautas culturales, las percepciones sobre la familia, sobre el valor del dinero, la conciencia de lo que es relevante y lo que es accesorio. Surgen nuevas pautas de la acumulación económica, predomina el individualismo, se pierde el sentido de la trascendencia, pero también existen esfuerzos renovados en la lucha por la justicia y la equidad, contra los fanatismos y a favor del progreso científico que beneficie a la humanidad en su conjunto.” (MORALES, 2005, P.51) Gran parte de la cultura se encuentra en las raíces de la comunidad, por lo tanto, la transformación de los elementos socioculturales se da o se refleja en las Instituciones Educativas generando cambios constantes transformándola y
  • 55.
    obligándola a renovarseconstantemente. 2.1.3. La Institución Educativa como organización. Al considerar la institución educativa como organización, es conveniente detenerse en el concepto general de las organizaciones. “Por organización se entiende a todas aquellas instituciones que tienen establecidos determinados fines y objetivos, reconocidos y atribuidos por la sociedad. Constituyen una creación humana, una expresión de las acciones de los hombres para alcanzar sus propios fines y objetivos. Constituyen formas estandarizadas del comportamiento, actitudes, valores e ideales del hombre como ser genérico. Se diferencian de los grupos, en tanto que éstos sólo tienen una acción y duración limitada en el espacio y tiempo sociales.” (MÉNDEZ, 2000: 28) MUÑOZ (1989) menciona que las organizaciones son dinámicas y conflictivas; son sistemas abiertos, tienen la capacidad de aprender, poseen una estructura estratificada interna de poder y control, desarrollando una cultura propia. Es por eso que ninguna institución educativa ni organización puede ser igual a otra, cada una es particular e irrepetible, así compartan los mismos ideales y contextos. Las organizaciones tienen lineamientos determinados por un equipo directivo pero que se sustentan en una comunidad que debe respaldarlos y trabajar en pro de ellos para lograr los fines convenidos en un horizonte previamente determinado. Así mismo, toda organización tiene una estructura; URÍA (1998) afirma que la organización tendrá una estructura con un sistema relacional preestablecido que tradicionalmente tiene que ver con la configuración racional de una organización. Se trata, en primer lugar, de formaciones sociales de totalidades articuladas con un círculo precisable de miembros y una diferenciación interna de funciones. Profundizando en el ámbito educativo, se entiende que la organización escolar estudia las dimensiones funcionales de la escuela como organización, donde se encuentran algunos elementos básicos que según MUÑOZ (1989) se incluyen en
  • 56.
    cualquier tipo deorganización como son: − La interrelación de los individuos y grupos − Su orientación hacia objetivos y fines − La diferenciación de funciones − La coordinación racional intencionada − La continuidad a través del tiempo. Teniendo en cuenta los aspectos antes mencionados, ÁLVAREZ (1999) afirma que la organización escolar cumple estrictamente con los elementos que constituyen a una organización humana: − Es una formación social de personas que se diferencian claramente por sus funciones y por sus relaciones de autoridad − Establecen formalmente un conjunto de normas que les permiten unas relaciones de convivencia estable − Fijan o aceptan unos objetivos comunes y unos medios para conseguirlos de una forma racional y ordenada − Asumen una autoridad elegida que dirija y coordine los esfuerzos de todos los miembros hacia la consecución de los objetivos GARCÍA REQUENA (1997) parte de la premisa de que la estructura organizacional ha de ser participativa involucrando todos los agentes del centro escolar, como tal, y de la comunidad educativa que es su ambiente de influencia. “Los establecimientos escolares, tal como vamos viendo, implican, por su propia naturaleza, la idea de colectividad, de grupo, de asociación, de conjunto organizado, de gestión, etc.”
  • 57.
    De acuerdo conMÉNDEZ (2000), al comprender la institución como organización, ésta debe cumplir con ciertos requerimientos: La definición de los objetivos institucionales, que reflejen valores compartidos y den unidad al conjunto de esfuerzos; la definición y creación de una serie de actividades y tareas a ser realizadas por distintos colaboradores; favorecer zonas amplias de autonomía para cada colaborador con el fin de que puedan seguir su proceso de mejoramiento continuo y aportar todo lo que puedan al bien común en pro de los objetivos y metas de la institución. Una Institución Educativa constituye una organización en cuanto tiene división de tareas y responsabilidades en función de los objetivos estratégicos, así lo afirma ISAACS (1991) cuando dice: “Se entiende que existe una organización educativa formal en cuanto se cuenta con una agrupación de miembros precisable con una división de tareas y responsabilidades en función de unos objetivos generales educativos.” De acuerdo con los fines de la organización, la Institución educativa tiene un elemento que la hace una organización específica y que la diferencia de otras organizaciones. Esto se da debido al contexto en el que se encuentra y su propia naturaleza. Aunque la escuela sea vista como una organización para la formación del ser humano, para un servicio social o como unidad de producción, lo cierto es que tiene una especificidad ampliamente reconocida. A modo de síntesis se pueden incluir tres ideas básicas dentro del concepto de organización escolar: − Carácter dinámico de la organización: acción más que estructura − Papel instrumental al servicio de la escuela como entidad compleja: totalidad integradora − Ordenación o disposición adecuada de elementos: orientación a la eficacia
  • 58.
    El concepto deorganización escolar se puede entender desde dos puntos de vista: Organización escolar como Institución educativa y Organización escolar como disciplina de estudio. Se entiende esta última como el estudio científico de las instituciones docentes y la adecuada y ordenada gestión de los elementos que las integran para favorecer los aprendizajes y propiciar la educación. JUAN MANUEL MORENO en GARCÍA R. (1997) define la organización escolar como la “disciplina pedagógica que tiene por objeto el estudio de la realidad compleja de la escuela – en sus consideraciones teórica, estático-analítica, dinámico-sintética, progresiva y proyectiva – para establecer un orden en dicha realidad; orden al servicio de la educación integral de los escolares.” BATANAZ (2003) reafirma este concepto definiendo la Organización Escolar como “el estudio de la interrelación de los elementos que intervienen en una realidad escolar con vistas a conseguir la mejor realización de un proyecto educativo. Es la ciencia de la educación que estudia las teorías de la escuela desde la perspectiva de posibilitar adecuados procesos educativos mediante la disposición de sus elementos”. Algunos autores hacen referencia a un enfoque productivo de la organización escolar, como se verá a continuación. Dentro de las concepciones organizativas, se observa la Institución Educativa como organización, pero esta vez mucho más estructurada y con fines productivos, sin querer decir que sean exclusivamente económicos. Pocas veces los educadores se refieren a este tema puesto que, para la mayor parte de ellos, la escuela es un lugar cálido y bien iluminado donde la productividad, si acaso se piensa en ella, es un tema de estudio y no un compromiso activo.
  • 59.
    GERSTNER (1996) afirmaque “las escuelas deben ser organizaciones productivas, sin querer decir que son fabricas, ni siquiera empresas, pero se supone que se toma a los niños cuando son pequeños y los convierten en algo que sin ellas no llegarían a ser. Y ese proceso absorbe tiempo y dinero. Las escuelas tienen insumos y productos. La productividad se refiere a la relación entre ambos factores”. Por lo anterior, es importante que las Instituciones Educativas sean más efectivas y eficientes con lo que tienen, debido a que: En el contexto es posible que muchas escuelas no puedan contar con más recursos de los que tienen ahora. “Sin embargo está igualmente claro que nunca podrán pedir los recursos que les gustaría tener a menos que demuestren a satisfacción de padres y contribuyentes, que son organizaciones productivas. Recordemos que el Publico es generoso cuando está satisfecho con lo que obtiene”. (GERSTNER, 1996: 210) En este enfoque, la escuela es la vida, no un ensayo general y por lo tanto se debe ser consciente de la importancia de su producción, en la medida en que recibe una persona y la entrega totalmente diferente, con un sinnúmero de conocimientos, habilidades y actitudes que le capacitan para la vida fuera de la escuela. La escuela es un lugar amistoso y acogedor, pero también es un lugar al que “se va a trabajar”; la escuela es el “trabajo” de cada estudiante y tienen que realizarlo del mismo modo que los padres realizan el suyo. La escuela no es un “campo de deportes” aunque a veces no resulte menos divertida. Es más que un lugar para socializar, aunque en ella los estudiantes se socializan adecuadamente, así como los trabajadores lo hacen en sus empleos. La escuela es un lugar para aprender, para trabajar con empeño y prepararse para el mundo de afuera. La escuela no es
  • 60.
    algo separado “delmundo real” o “la vida”; la escuela es el mundo real, la escuela es la vida. Dentro de la Institución Educativa como organización, es importante analizar su componente empresarial. Dentro de la concepción organizativa, y luego de analizar algunos fines productivos de la Institución Educativa, se puede llegar a una visión más actual: La institución Educativa desde la perspectiva de empresa. Al considerarse de esta manera, las instituciones educativas no están lejos de la problemática de ésta. Por ello nacen, crecen y desaparecen. Su producto se da como resultado de las actividades relacionadas con la enseñanza, con un nuevo elemento, el conocimiento, cuyo soporte es la inteligencia humana. Este nuevo componente constituye un desdoblamiento del “capital” de la empresa y ese capital está constituido por los conocimientos y la experiencia de aquellos que se asocian para proporcionar una verdadera enseñanza. Así se encuentra una empresa que utiliza como materia prima individuos en su rol de estudiantes, un capital físico y un stock de valores humanos, constituido por un cuerpo de educadores o profesionales que generan el conocimiento, y un factor humano que corresponde al elemento dinámico encargado de dirigir e integrar todos los elementos anteriores. RAMÍREZ (2003) afirma que en la institución todos los elementos en juego tendrán la tarea y la misión de “elaborar ese producto como cualquier otra actividad empresarial, es decir, deberán asegurar el producto, su perfil, imagen y comercialización mediante una estructura y dirección administrativas y financieras, con esto la institución educativa se conceptualiza como empresa, que estará sujeta a las leyes que rigen el sistema empresarial.”
  • 61.
    La empresa educativase puede entender como la capacidad estructural que tiene una Institución Educativa para generar servicios de alto nivel de calidad en comparación con el tipo de servicios que ofrecen otras instituciones en el radio de influencia. El nivel de competitividad de una Institución Educativa se define por su intrínseca manera de ser dentro de un determinado contexto socioeconómico y cultural. A pesar de la errónea percepción de que la empresa tiene un fin netamente económico, se sigue pensando que la organización escolar no puede comprenderse como empresa por los fines que persigue. Sin embargo, es válido tener en cuenta que quienes laboran y cumplen alguna función dentro de una Institución, debe encontrar la forma de suplir sus necesidades y, por lo tanto, el componente empresarial es válido mientras no se llegue al extremo de sacrificar los fines educativos por los fines lucrativos. En síntesis, se puede determinar que la Institución Educativa es una organización en todo el sentido de la palabra con algunos elementos adicionales que corresponden únicamente a lo que se denomina Institución Educativa como tal. Así mismo, se encuentra que contiene elementos empresariales que manejados en su justa medida generaran procesos que conduzcan a los fines propuestos. 2.1.4 Finalidades de la Institución Educativa. La finalidad de la institución educativa está enfocada desde diversas perspectivas dadas por una gran variedad de autores. Cada uno de ellos escribió en una época, en un contexto, en una situación geográfica y en un enfoque diferente. Por este motivo se realizará una descripción sobre qué aporta cada uno a este fin, tomando citas textuales.
  • 62.
    “la institución educativasurge cuando la familia comprendió que era necesario que existiera un componente social que asumiera la educación de sus hijos, para transmitirles sus costumbres, sus valores, sus conocimientos, de ahí que la primera función de la escuela fue la de trasmitir y conservar la cultura”. (CASTELLANOS, 2000: 3) En consecuencia, la función y misión primordial de la escuela es: EDUCAR. La educación se entiende como el proceso mediante el cual el ser humano desarrolla características como hombre en todas sus dimensiones: espirituales, cognitivas, socio afectivas, psico- biológicas y comunicativas; al tiempo que define sus valores, actitudes y comportamientos para una formación integral. Uno de los principales propósitos de la institución educativa es desarrollar cada uno de los talentos y capacidades de sus estudiantes, por eso CASTELLANOS (2000) afirma que “la escuela ha sido y seguirá siendo el sitio ideal para que los niños, sin excepción, puedan hacer fructificar todos sus talentos, logren desarrollar la capacidad de ser libres, de ser críticos, de ser respetuosos, de encontrar satisfacción en el trabajo intelectual y material para darle alas a su imaginación creadora.” Se supone que la escuela debe educar al niño integralmente. Sin embargo, en la realidad, se podría afirmar que esto es muy difícil de lograr. BEARE (1992) menciona que la Institución Educativa ha adquirido demasiadas funciones complejas y sólo se recuperará si se despoja de sus obligaciones secundarias y se concentra en su misión esencial, para esto es necesario cambiar la forma en que se concibe y opera la escuela. Dentro de la idea de formación integral hay que tener en cuenta que la finalidad de la institución educativa como el proceso mediante el cual el ser humano desarrolla características como hombre, sus dimensiones espirituales, cognitivas, socios afectivos, psico-biológicas y comunicativas, y define sus valores, actitudes y comportamientos, para que su formación sea integral. Es esta una de las
  • 63.
    finalidades más importantesy por la cual todas las instituciones educativas deben trabajar. Es su responsabilidad formar a un ser completo, en todas las áreas de su desarrollo, que le permitan desenvolverse fuera de ella. Las finalidades primordiales de la Institución Educativa se sintetizan en cuatro puntos importantes: − “Las escuelas tienen un enfoque intelectual. Las escuelas no pueden ser todo en la vida de todas las personas esencialmente existen para ayudar a la gente a desarrollar sus mentes. − Las metas de la escuela deberían ser simples. El primer propósito de la escuela es asegurar que todos los estudiantes adquieran unos conocimientos básicos con el énfasis puesto en un dominio del aprendizaje de un programa de estudios claramente definido. − Las metas de la escuela afectan a todos. Las metas de la escuela son para el grupo de estudiantes en su totalidad, no sólo para un subgrupo. La escuela tiene que diseñar sus cursos de tal manera que todos y cada uno de los estudiantes tengan la oportunidad de aprender bien. − La metáfora que rige es el estudiante como trabajador. Las actividades de la escuela están basadas en el estudiante como aprendiz, no en el educador como trabajador que proporciona un programa educativo. De esta manera la escuela responsabiliza a los estudiantes de su propio aprendizaje.” (SIZER en BEARE, 1992, 94 – 95) Dentro de esta perspectiva, es importante tener en cuenta que los niños y jóvenes pierden, cada vez más, su capacidad de asombro. El mundo actual ha despertado, particularmente en la juventud, la necesidad de perder la sensibilidad, perdiendo así valores y principios que lo hacen un ser humano integral. Dentro de esa formación integral, el arte es la manifestación de la cultura y de un entorno que va a determinar muchos aspectos sociales y culturales de lo que la persona va a ser, es así que, mediante la sensibilización, se logrará participar en el proceso de humanización del hombre. Los estudiantes son jóvenes, que en general, van a formar parte de círculos sociales cultos para su entorno y redes académicas para lo cual requieren poder tener un conocimiento aunque sea general de todas las dimensiones del ser humano. De acuerdo con lo anterior, AGUERRONDO (2002) afirma que: “la función de la escuela es educar para la creatividad y la curiosidad, pero en este momento hacen todo lo opuesto: imponen modelos, conocimientos prefabricados. Se debe en la escuela enseñar a cómo resolver problemas, deberían ser entrenados para analizar por qué se ha producido un problema y cómo se relaciona con otros problemas existentes o potenciales. En lugar de educar para la competencia individual, exigir el aprendizaje grupal”.
  • 64.
    La escuela seconvierte en una de las grandes promotoras en el desarrollo de seres humanos más auténticos, motivados, que encuentren en su organización el lugar propio para soñar, planear y hacer realidad su proyecto de vida. (GARCÍA, 1987). La escuela ha sido y seguirá siendo el sitio ideal para que los niños, sin excepción, puedan hacer fructificar todos sus talentos, logren desarrollar la capacidad de ser libres, de ser críticos, de ser respetuosos, de encontrar satisfacción en el trabajo intelectual y material, de darle alas a su imaginación creadora, de comprenderse como parte de una sociedad con la cual tienen responsabilidades y de la cual pueden esperar apoyo y equidad. Es decir, la escuela tiene que ser, tanto por sus educadores, como por sus directivos, una institución capaz de armonizar tendencias sociales divergentes, a fin de alcanzar los más altos niveles de cooperación y comprensión humana. Es obligación esencial enseñar y aprender. Además, la organización educativa es el medio a través del cual se posibilita la actuación educativa (enseñanza y formación), la actividad de enseñar: la docencia, y la acción de aprender: la formación. (SANDOVAL, 2006). Además de que el individuo debe formarse integralmente en su ser individual, también debe formarse como parte de una sociedad y su quehacer dentro de ella. El ser humano debe responder no sólo por sí mismo, sino también por el progreso y necesidades de quienes le rodean de forma inmediata y mediata. ALADIER (2001) afirma que la escuela debe también orientar a cada individuo para que sea un ciudadano responsable, un trabajador ubicado en la actividad productiva de su medio, de acuerdo con su capital cultural, comprometido con el desarrollo colectivo del medio, en donde se pueda crear un ámbito de convivencia en el cual cada uno de los miembros pueda realizar el aprendizaje de
  • 65.
    la vida deacuerdo con su propio criterio, sus propias posibilidades y sus propias limitaciones. En el campo de la enseñanza y el aprendizaje sistemático, la escuela intenta ofrecer el estímulo y la orientación necesarios para que, a lo largo de su vida escolar, un estudiante pueda llegar a alcanzar los conocimientos, los hábitos culturales y las aptitudes adecuadas para llegar a su desarrollo intelectual y técnico. Así mismo, ésta pretende ofrecer la posibilidad de desarrollar progresivamente el propio criterio para tomar decisiones eficaces y dignas, referentes tanto a la vida escolar como a la vida profesional y personal. Se procura que educadores y estudiantes lleguen a ser capaces de conocer sus posibilidades y limitaciones, tanto en el campo del conocimiento como en el de la actividad profesional, teórica, práctica o artística y en el de las aficiones personales. También se intenta proporcionar a los estudiantes elementos suficientes para que sepan valorar las personas, situaciones y cosas con las que se relacionan. Las finalidades de la Institución Educativa desde la perspectiva humanista, se pueden sintetizar en proporcionar una personalidad rica espiritualmente, un ser humano capaz de ponerse en comunicación y colaboración con los demás y que pueda participar en la formación del hombre integral, comprometido con la vida, el respeto, la naturaleza y la sociedad. (GARCÍA, 1987). El concepto de formación integral, incluye todas las dimensiones del desarrollo individual del hombre, asumiendo responsabilidades con su entorno. SANDOVAL (2006) afirma que: “la organización educativa es el ámbito donde se realiza la acción formativa para posibilitar a la persona crecer, mejorar, perfeccionarse, desarrollarse integralmente y trascender. Es donde satisface la necesidad de educabilidad a través de la enseñanza. Es donde se forman personas íntegras que contribuyan a transformar la sociedad. Es el medio a través del cual se posibilita el fin último de la educación: la persona formada”.
  • 66.
    Partiendo de lapremisa de que el hombre formado integralmente asume un compromiso con el entorno y su cultura, CORREA (1997) ratifica que el gran desafío de la Institución Educativa será educar para la diversidad, la pluralidad, la universalidad y el cambio; formar en, por y para la vida. El fin de la escuela es la construcción del sujeto desde la pedagogía, la cual le debe aportar a su crecimiento personal. Pero además, ésta no solamente cumple con la función de la reproducción cultural, sino que también “debe cumplir funciones de la integración social y la socialización del hombre” (MÉNDEZ, 2000) ATEHORTUA (2003) plantea que la escuela es socializadora y debe ayudar a dirigir la solución de problemas a través del desarrollo de proyectos, permitiéndole así ascender socialmente y enseñar que se deben respetar los derechos humanos y ejercer la ciudadanía. FOLLARI, en AGUERRONDO (2002), sintetiza lo anterior con la siguiente afirmación: “La escuela es la institución a través de la cual deben llegar a toda la comunidad aquellos saberes que se consideran imprescindibles para participar en la sociedad. Se trata de la transmisión de valores, actitudes y pautas de conducta que aseguran la reproducción de la sociedad en la cual está funcionando el sistema educativo” Las Instituciones Educativas deben ser las encargadas de la transmisión y reconstrucción social. Son entidades a cargo de profesionales que surgen de sistemas diversos. La anterior idea convierte a la Institución Educativa en un instrumento de cambio social o de consolidación de estructuras culturales que aportan a la movilidad social. Adicionalmente, conforman, en su conjunto, un sector significativo de la sociedad, dado que contribuyen a la calidad de la vida y al nivel de desarrollo de la población. Su valor es principalmente instrumental, a la vez que tiene un gran significado como elemento condicionante del trabajo y la convivencia.
  • 67.
    Hoy en díaes un espacio educativo como un elemento de investigación. La escuela es una elaboración de cultura. Las instituciones constituyen sistemas universales que cubren una función natural, es decir, un área problemática de la sociedad. Son sistemas de normas y valores que encauzan o crean la trama de las conductas particulares. SCHLEMENSON (1996) afirma que las instituciones educativas conforman, por ende, un microsistema socio cultural que transmite ideologías, valores, conocimientos, tendencias a preservar y a recrear el cuerpo social global a través del desarrollo individual de los miembros de la sociedad. Es un sistema que enmarca el proceso de socialización de niños, adolescentes y adultos para llevarlos a ejercer su rol en la sociedad. Este enfoque define la finalidad de la institución educativa como el proceso mediante el cual el ser humano desarrolla características como hombre, sus dimensiones espirituales, cognitivas, socios afectivos, psicobiológicas y comunicativas, y define sus valores, actitudes y comportamientos, para que su formación sea integral. (CASTELLANOS, 2000). Es esta una de las finalidades más importantes y por la cual todas las instituciones educativas deben trabajar. Es su responsabilidad formar a un ser completo, en todas las áreas de su desarrollo, que le permitan desenvolverse fuera de ella. Para que la Institución Educativa logre cumplir con sus finalidades, es fundamental que ésta genere situaciones de aprendizaje coherentes con los fines que pretende, lo cual no implica una definición de métodos ni de fines. Sin embargo, como no se puede considerar una empresa aisladamente, habrá que relacionar el contenido y la forma de expresar estas situaciones de aprendizaje con la sociedad a la que presta un servicio de mejora. Por otra parte, habrá que estudiar la posibilidad de
  • 68.
    seguir creando situacionesde aprendizaje, no sólo para resolver problemas de un momento histórico, sino también de cara al futuro. 2.2. ORGANIZACIÓN ESCOLAR La organización Escolar definida en el capítulo I, aborda el tema de estructura organizacional como una red de relaciones interpersonales que se mantienen y evolucionan, estableciendo roles, normas y valores definidos, que regulan los comportamientos y problemas esenciales de la sociedad. Los roles constituyen elementos fundamentales de cohesión y unidad en la organización; cada rol comprende: responsabilidades, funciones específicas, tareas prescritas, procedimientos y espacios regulados de autonomía y libertad. (SCHLEMENSON, 1996: 42). Para que la estructura funcione de forma adecuada, es indispensable definir las pautas de comportamiento de cada rol aceptadas por la institución, las cuales deben ser conocidas y aceptadas por todos los que hacen parte de ella, así como las sanciones establecidas en caso de incumplimiento. Es la estructura la que hace posible la circulación adecuada de la información que se requiere para la ejecución de tareas, según la planeación establecida. (GOMEZ, 1996). Al hablar de estructura, se hace referencia, indiscutiblemente, a un sistema de autoridad definido en niveles que pueden ser de forma jerárquica, horizontal y matricial. Independiente del tipo de estructura, el sistema de autoridad conforma el soporte y la columna vertebral de la escuela. Cada nivel está compuesto por distintos órganos que componen este sistema y se
  • 69.
    definen según lasnecesidades del contexto. Son estos quienes asumen la responsabilidad de intervenir en la promoción y seguimiento de la vida de la institución educativa. Los diversos órganos del sistema de autoridad se pueden clasificar de la siguiente manera: - Cargos unipersonales: director, jefe de estudios, secretario, administrador, coordinadores, directores de ciclos o departamentos, proyectos y comisiones - Órganos colegiados de gestión del centro tales como: consejo escolar, equipos educadores, departamentos, comisiones y proyectos - Órganos colegiados ajenos a la estructura organizativa del centro pero que inciden sobre ella como juntas de delegados, asociaciones de padres y estudiantes. (GENTO, 1996: 121) Cada uno de estos órganos tienen su propia composición y orientación específica, con una dinámica propia que los impulsa a tomar decisiones encaminadas al logro de la misión de la Institución Educativa, la cual se encuentra inmersa en un entorno competitivo sin fronteras, donde la información se acumula y transmite en tiempo real y la innovación, aprendizaje y anticipación son determinantes para navegar y mantenerse. (MARTIN, 2001). Por esto le es necesario innovar en sus formas de organización, para ser competitiva y autónoma, teniendo la capacidad de enfrentarse a contextos cambiantes con decisiones rápidas y eficaces. Los espacios físicos en la transformación de estructuras también juegan un papel importante, pues estos se convierten en lugares de diálogo y creación de propuestas integradas. Es decir, se necesitan escuelas de puertas abiertas a la comunidad como bibliotecas públicas, instalaciones deportivas, salas culturales,
  • 70.
    programas de formación,campañas ecológicas y de salud, entre otras. (POSADA, 1999: 52) 2.2.1. Tipos de estructuras organizacionales. Desde el punto de vista de la estructura organizacional, la escuela debe ser: abierta, participativa, creativa, esencialmente pedagógica, sencilla y accesible. La estructura de la institución educativa debe permitir el desarrollo de formas propias de interacción, propiciando espacios de democratización y participación. (ABRILE, 1994). Las estructuras pueden ser de diversos tipos: - Estructuras verticales. En este tipo de estructuras piramidales se encuentra una sola persona en dirección general, asistida por personas en posiciones inferiores. (LEPELEY, 2003) En este caso las órdenes y comunicaciones fluyen de la cumbre hacia abajo. Esta estructura prevalece en muchas organizaciones, pero la tendencia avanza rápido hacia una nueva estructura de organización. Actualmente las instituciones educativas tienen la posibilidad de involucrar realmente a los miembros de la comunidad educativa en las decisiones a través del gobierno participativo. - Estructuras participativas. En este tipo de estructuras se brinda la posibilidad de participación en las decisiones a los miembros de la comunidad educativa representados en diferentes estamentos con voz y voto dentro del gobierno escolar. Este tipo de administración participante gira en torno a la evaluación como inicio y fin de una cadena formada por objetivos, resultados
  • 71.
    y retroalimentación. Es necesarioreemplazar la estructura piramidal por sistemas horizontales que brinden la posibilidad de re –negociar y readoptar posiciones, para cumplir la demanda cultural de integración y cohesión social en un mundo de crecientes diversidades. (AGUERRONDO, 2002: 31). Según las características de las instituciones educativas de la actualidad, se necesita de estructuras participativas, en donde la toma de decisiones se fundamente en comunidad. Es necesario crear espacios en donde sea posible la mediación e integración entre el estado, familia, estudiantes y directivos. (POSADA, 1999: 55) La participación en el gobierno de la institución educativa se puede realizar de dos modos diferentes, de un lado expresando opiniones sobre las dificultades que se puedan presentar en la vida colegial; de otro, participando directamente en la toma de decisiones a través de los mecanismos del gobierno escolar. (SANDOVAL, 2006: 131). Además de los órganos internos de la institución, la participación de la comunidad también puede darse mediante organizaciones comunitarias, grupos juveniles, cooperativas, etc., cuya labor apoye el trabajo que se realiza en el centro docente. Dentro de las estructuras participativas se encuentran varios tipos de organización: - Organización Colegial: Organización horizontal con departamentos didácticos que asumen responsabilidades para todo lo que tiene que ver con el currículo. La dirección técnica es responsabilidad de un equipo de dirección. - Organización Matricial: Consiste en la distribución de tareas por unidades para la planificación y aplicación, diferentes especialistas como equipos de tutores para los estudiantes, en donde el equipo directivo es nuclear.
  • 72.
    - Matriz Organizacional:Se realizan unidades de orientación y enseñanza que tienen autonomía de planear y ejecutar. El educador pertenece a un equipo de trabajo donde se promueve una cultura de cooperación e intercambios, a través del feedback. (GOMEZ, 1996: 340- 342) Las organizaciones modernas adoptan estructuras matriciales, que se ajustan a las necesidades de una nueva organización, donde la productividad depende del conocimiento, las comunicaciones efectivas y la rapidez para tomar decisiones y solucionar problemas. En esta una persona dirige y es responsable de los resultados generales, pero colabora con colegas que asumen funciones coordinadas y complementarias. La gestión de calidad es congruente con una estructura organizacional horizontal y participativa, donde distintas divisiones funcionan en forma interdependiente, como mecanismos de apoyo que sincronizan las operaciones. Las divisiones están a cargo de supervisores que actúan como lideres de personas, en vez de jefes de procesos para obtener una mejora continúa en los resultados y el desarrollo de capacidades de cooperación y negociación. (LLORENT, 1998: 4) 2.2.2. Tipos de cultura según la estructura. Según el tipo de estructura se define la cultura organizacional de la institución. El grado de fragmentación de una institución educativa es directamente proporcional al número de subsistemas culturales que coexisten en la misma. MANES (1999: 55) plantea diferentes tipos de cultura que se pueden observar en la institución, dependiendo del tipo de estructura que se maneje: - Cultura autocrática: se manifiesta en una estructura vertical, con una figura de poder unipersonal, con información centralizada en un entorno de
  • 73.
    conflicto y temor.En este sistema la voluntad de una sola persona funciona como la suprema ley. - Cultura burocrática: La autoridad está dividida en poderes verticales, que se rige por normas formales y detalladas, en un entorno burocrático y mediocre. La administración es ineficiente a causa del papeleo, la rigidez y excesivas formalidades. - Cultura democrática: se manifiesta en un poder compartido entre sus miembros, con normas orientadas al beneficio grupal, en un entorno democrático y participativo, en donde la comunicación es informal y dinámica. Actualmente se requiere de Instituciones educativas que fomenten estructuras para el desarrollo del talento humano, donde el significado de autoridad sea ayudar a crecer y las relaciones de trabajo adquieran fuerza y valor en la medida en que la experiencia y el conocimiento del otro se vean como elementos importantes para el aprendizaje y enriquecimiento colectivo. (ARISTIZABAL, 2001: 56) La estructura de la institución educativa debe recobrar un sentido mas humano, creando identidad y pertenencia, estimulando un clima social adecuado, que facilite el ingreso y permanencia de sus colaboradores, así como su desarrollo integral a través de equipos de trabajo que potencien los talentos y habilidades de sus integrantes, logrando de esta forma el mejoramiento continuo de toda la organización.
  • 74.
    2.3. CULTURA ESCOLAR Lacultura escolar se encuentra enfocada desde la relación de la Institución Educativa con el entorno, su influencia dentro de éste y las problemáticas, retos y demandas a las que a través del tiempo se ha venido enfrentando y se enfrentará. Su principal función es formar al ciudadano del mundo asumiendo roles de autonomía y libertad dentro de una red de relaciones con sus alrededor, pero con un conocimiento profundo de sus raíces históricas, conciencia, vivencia de su identidad y de su compromiso cultural y respeto por los valores de la comunidad. Para la Institución es de vital importancia el contexto, ya que éste le ha puesto la tarea de EDUCAR, siendo un proceso fundamental para que la humanidad pueda avanzar hacia los ideales de progreso, libertad, paz y justicia. (CASTELLANOS, 2000). Como principal tarea debe aportar a la construcción de una nación fuerte y al mejoramiento de la calidad de vida de las personas y comunidades a la cual pertenece. Es la sociedad la que posibilita la situación educativa, creando el clima, proporcionando los medios y estableciendo los objetivos y la orientación que debe tener. (CORREA, 1997: 20) (GAIRIN, 1996: 23). Las relaciones que el hombre establece con su entorno se encuentran diversificadas en cinco direcciones fundamentales: - Padres de familia - Asociaciones de Padres - Centros de trabajo - Entidades culturales y sociales en general
  • 75.
    - Otras entidadeseducativas. (GARCÍA, 1987: 287) Dentro del entorno se encuentran varios estamentos los cuales aportan al individuo parte de su enseñanza – aprendizaje. El principal es la familia, definida como el primer núcleo de socialización y formación, siendo éste un ser social en interacción con sus semejantes y quienes le aportan a su formación como persona. En segundo lugar se encuentra la Institución Educativa, considerada como la directamente encargada de la promoción social del individuo, la que propende su inmersión en la sociedad de manera eficaz y activa, brindándole las herramientas necesarias que le permitan enfrentarse a un mundo globalizado. La Institución Educativa debe ser abierta, en constante interacción con su propio contexto para su mejoramiento continuo. -Problemas, retos y demandas de la Institución Educativa. Diariamente el ser humano y el entorno social van cambiando, la educación siempre ha sido la solución a problemas sociales, tanto así que la familia, la iglesia y el estado han descargado sus responsabilidades a la institución educativa. Una problemática de hoy y siempre es la cobertura escolar, que significa brindar educación a todos los niños en edad escolar y lo cual no ha podido ser cumplido como derecho de todo ser humano, ya que ni el sistema, ni las instalaciones educativas lo permiten. La prioridad de la educación se centra en la cantidad de estudiantes que pueda albergar en sus aulas, aunque se alcanzaron cifras sorprendentes, lamentablemente se descuidaron otras áreas que causaron grandes traumatismos en la educación en Colombia. El siglo XXI es escenario de nuevas formas de
  • 76.
    administración en lasinstituciones educativas, permitiendo el cambio en muchos de los procesos hasta ahora desarrollados, es el momento de volver a pensar en el ser humano como el centro de la organización y no tan solo en los números. Sin embargo, a medida que se generan nuevos cambios, también aparecen nuevas crisis que requieren de urgente solución. A través de la historia, la institución educativa ha venido sufriendo unos cambios importantes a nivel de su finalidad, estructura y conceptos. El mundo cambia todos los días y ésta se ve enfrentada a modificarse a nivel interno y externo para poder cumplir su fin último que, como se expresó en los párrafos anteriores, no es más que ayudar a los seres humanos a socializarse, educarse, formarse como personas dentro de su sociedad, culturizar, insertarlo en un mundo cada día mejor. Entonces, si la institución educativa no avanza, no se va a poder cumplir con las metas establecidas, lo cual es una obligación propia además de ser exigida por los agentes externos que también tienen gran influencia sobre ella. Partiendo de lo anterior, se realiza una descripción de las diferentes teorías de autores que han venido realizando sus escritos y fundamentaciones sobre la institución educativa y la importancia de su evolución y cambios. Se puede decir que la escuela ha venido evolucionando así: La escuela como institución familiar, como institución religiosa, como institución militar, como institución estatal, como institución social, como resultado del movimiento cultural, las escuelas creadas para formar algún tipo de profesionales, entre otras. (BEARE, 1992, p: 73) La educación siempre ha sido una solución a los problemas sociales; la educación fue creada para esos pocos afortunados, para solucionar los problemas causados por los grupos pobres o menos privilegiados (SWAAN, 1989). Este proceso nunca ha sido perfectamente diseñado, pero se puede percibir la educación como el
  • 77.
    resultado de procesoscomplejos, en busca de pactos para hacer frente a las tensiones de la sociedad. En los tiempos en los que la moral y la conducta antisocial amenazaban a los afortunados, la institución educativa tenía la función de disciplinar por medio de la religión y la imposición de reglas estrictas de comportamiento. Cuando el estado-nación llegó al poder, sólo se podía ejercer sobre una población que sabía leer y escribir, y la educación proporcionó esas habilidades básicas. En sus comienzos, la revolución industrial no necesitó una mano de obra especializada, pero provocó muchos procesos asociados en los que era necesaria una formación profesional y técnica. Hoy en día los procesos han cambiado, la globalización y las nuevas tecnologías comienzan a formar parte importante dentro de la Institución, además de que los niños aprenden diferente, es por esta razón que el reto hoy es comenzar a modificar los procesos institucionales que ayuden a la formación de un individuo con capacidad competitiva dentro de un mundo de puertas abiertas a todas las comunidades existentes, y sobre todo que se mueve dentro de las TIC’s, ya que la mayoría de los procesos modernos se ejecutan de manera virtual a través de estas herramientas. A pesar de los avances obtenidos siguen problemas que requieren de una urgente solución; la institución se ve en la necesidad de cambiar a causa de las crisis económicas que llevan a problemas acumulados y no resueltos que influyen en la educación y sobre todo en las instituciones. Entonces, se necesita que ésta se inserte en un marco globalizado y que tenga en cuenta las competencias internacionales, lo que implica la aparición de nuevos sistemas productivos, tecnológicos y nuevos modos de organización.
  • 78.
    Es entonces dondela institución debe comenzar a concientizarse sobre la importancia de asumir estos cambios y tener una visión de lo que va a configurar los escenarios futuros en los cuales se desarrollarán las acciones educativas en las instituciones escolares. La mayoría de los sistemas han iniciado procesos de reforma como consecuencia del agotamiento de un modelo tradicional. Hoy se habla de un nuevo orden mundial competitivo basado en el conocimiento. (ABRILE, 1994). Para afrontar y lograr cambios se deben tener en cuenta los avances a nivel de tecnología y desarrollo y poner especial énfasis en las necesidades de las personas, sin desconocer las circunstancias externas, las reformas en la política y los sistemas educativos que influyen en la escuela. Se necesita tener una escuela de calidad, ya que día a día ésta se ve influenciada y transformada por lo que al mundo le va sucediendo a nivel económico, social y cultural. Lo anterior ha generado cambios en el paradigma teórico, en la concepción e interpretación del papel del estado y la sociedad en el ejercicio del derecho a la educación. Este cambio viene condicionado por transformaciones más amplias en la vida social como son los mecanismos y las vías de la transmisión cultural – no exclusivas ni reducidas al papel de la escuela- y por un concepto social de competitividad y competencia en el contexto de concepciones diferentes de las relaciones económicas y de la interacción entre los países, que impulsa el surgimiento activo de nuevos actores, más allá del estado, que espera y pide cuentas al sistema escolar, la familia, los trabajadores, los empresarios, los jóvenes y otros. En la naturaleza se ha generado un cambio importante en el cual la institución tradicional ya no es funcional. La nueva escuela debe tender a ser más dinámica, competitiva, que fomente el trabajo en equipo, modificando la jerarquía burocrática, basada en el compromiso y no en el control. Encauzada en la
  • 79.
    productividad y lacalidad. “La nueva escuela exige ser abierta e interconectada”. (CORREA, 1993: 26) 2.4. DIRECCION ESCOLAR Dentro de la categoría de Dirección escolar se analizan diez textos de los cuales tres corresponden a un mismo autor, entre estos se encontraron tres que brindan una conceptualización sobre dirección escolar desde diferentes ópticas y los demás se enfocan en las características del director, funciones, habilidades y modelos de dirección. La dirección escolar ejerce un papel fundamental en la Institución Educativa teniendo en cuenta que es la encargada de orientar y encaminar los procesos hacia el logro de metas comunes a largo plazo, influenciando positivamente a cada uno de los miembros de la comunidad educativa. Algunos autores definen la dirección escolar como: − “Acto de ejercer influencia consciente y positiva sobre el curso a largo plazo de una organización”. (Harbrigde House en Gutierrez, 2003) − “Orientación que se le da a la institución a largo plazo”. (MEALS DE COLOMBIA, 2003) −“Encaminar intenciones y operaciones del contexto de aprendizaje al logro de los objetivos de ciudadanía y productividad”. (CASTELLANOS, 2000: 57) Otros la definen como una función administrativa basada en el ejercicio de la autoridad a través de la orientación, coordinación y supervisión del quehacer educativo (SERVAT, 1995: 22), en contraposición se presenta a la dirección como un proceso de orientación basada en el horizonte institucional (CAMPOS, 2001: 28); esto implica que no solamente es una función administrativa sino que
  • 80.
    constituye la basede este proceso encaminado al mejoramiento de la Institución Educativa. La dirección Escolar es ejercida por un director quien es el que lleva a la consecución de los objetivos propuestos en el horizonte institucional. Dentro de la revisión bibliográfica se encontraron diferentes términos referidos a la persona encargada de hacer cumplir el fin de la dirección escolar; entre ellos son: Director, Gerente y Rector. Tomando como referencia el diccionario de la Real Academia Española el director es “la persona a cuyo cargo está el régimen o dirección de un negocio, cuerpo o establecimiento especial”; el gerente es “quien lleva la gestión administrativa de una empresa o institución” y el rector “es la persona a cuyo cargo esta el gobierno y mando de una comunidad, hospital o colegio”. Los tres ejercen una función administrativa, entendida esta como la “acción de ordenar, disponer y organizar el uso de algo para obtener mayor rendimiento de ello o para que produzca un mejor efecto”; la diferencia radica en el tipo de organización que se dirige: se le nomina director cuando ésta tiene una tendencia mas estratégica que operativa; gerente si la organización se dedica a la prestación de un servicio lucrativo; y rector cuando tiene una función de interés público. En el campo educativo la mayoría de los autores nombran a la persona encargada de dirigir la institución educativa como director escolar, quien debe gestionar e impulsar cambios para el mejoramiento continuo. Otros lo nominan Rector entendiendo éste como el que se ocupa de garantizar la formación adecuada de los estudiantes desde principios pedagógicos. (RAMÍREZ, 2002), fundamentada en cinco variables importantes: entorno, estructura, tecnología, procesos y recursos humanos. (CASTELLANOS, 2000: 67)
  • 81.
    2.4.1. Funciones generalesdel Director Escolar. Es de vital importancia hacer referencia al papel del director en la institución educativa desde una visión integradora y global, especificando funciones generales y específicas. Como punto de referencia la Ley 715 de 2001 define como responsabilidades para el director “Responder por la calidad de la prestación del servicio en su Institución Educativa, cobertura y sostenibilidad o retención de los estudiantes, garantizando bajos índices de repitencia”. Esta afirmación se ve respaldada por CASTELLANOS (2000) quien afirma que el director tiene como función el mejoramiento continuo y permanente de la calidad de la educación, a través del plan respectivo, la ampliación de la cobertura, el control académico pedagógico para alcanzar bajos índices de repitencia y retención de estudiantes en el sistema escolar garantizando así una educación de calidad. Las funciones del director escolar se enmarcan en las siguientes dimensiones: pedagógica, humana, social, política, administrativa, conceptual y organizacional. Estas le permiten reflexionar y actuar desarrollando conocimientos y habilidades propias de su cargo. (SHELMENSON, 1996: 77) (ÁLVAREZ, 1999: 20) (ELIZONDO, 2001: 64). − Dimensión pedagógica: se encuentran inmersos los desarrollos académicos que facilitan los procesos de enseñanza-aprendizaje. − Dimensión humana: caracterizada por mostrar el ser del director, evidenciada en el trato digno hacia los demás. − Dimensión social: entendida como las relaciones que establece con su entorno y la influencia positiva que debe ejercer en él. − Dimensión política: debe evidenciar los procesos democráticos que generen participación.
  • 82.
    − Dimensión administrativa:encierra la gestión necesaria para que se cumplan las finalidades educativas. − Dimensión conceptual: implica la base teórica aplicada a la práctica y sobre la cual camina la institución. − Dimensión organizacional: referida a la estructura jerárquica, delegación de funciones. Cada una de estas dimensiones forman parte fundamental del papel del director escolar dentro de la institución para el cumplimiento de las finalidades educativas exigidas por el contexto en el que se encuentra, además dentro de cada una se encuentran implícitas funciones específicas. El siguiente esquema muestra las funciones generales encomendadas al director de una Institución educativa, como son: planificación, previsión e innovación, ejerciendo el debido control y la adecuada organización y coordinación en cada uno de los procesos. Esquema N°2 Funciones generales encomendadas al director de un centro Público (GENTO, 1996: 194) Previsión Planificación Dirección Innovación Control CoordinaciónOrganización
  • 83.
    Cada una delas funciones que se observan dentro del esquema se encuentran debidamente organizadas para el correcto desarrollo de los procesos dentro de la Institución Educativa. En primer lugar, es necesario prever, lo cual significa adelantarse a los acontecimientos generando acciones más preventivas que correctivas e ir un paso más delante en la planeación, desarrollando así procesos de calidad. La planeación se considera como una herramienta de gestión mediante la cual una organización define un enfoque de dirección y las estrategias que le permitirán alcanzar sus objetivos, acordes a su misión y visión. (LLORENT, 1998: 15), teniendo en cuenta los aportes de los diferentes miembros de la comunidad educativa. Es el director quien planea, organiza y coordina los procesos, al mismo tiempo que delega en su equipo de trabajo estas responsabilidades. A partir de esto se deben generar innovaciones como respuesta a las necesidades del contexto, frente a las cuales se debe ejercer un control y seguimiento oportuno impulsando el mejoramiento continuo. Dentro del anterior esquema se encuentran implícitas las siguientes funciones: − Toma de decisiones. Diariamente el director se debe enfrentar a la difícil tarea de tomar decisiones complejas e inciertas, siendo estos momentos que requieren de fortaleza, personalidad, seguridad y capacidad de decisión. (URÍA, 1998: 80). Debe conocer bien lo que pasa, mediar en la negociación de los conflictos y velar por tomar decisiones compartidas, cuando la situación así lo requiera. − Comunicación. Es la clave para una buena marcha y se convierte en eje transversal de la dirección escolar que permite llegar a acuerdos comunes, la
  • 84.
    realización conjunta deproyectos y la convivencia diaria. Una buena comunicación entre los colaboradores es vital para el buen funcionamiento de la institución, apoyada en una metodología de autonomía y diálogo honesto. Esta constituye: “Un proceso dinámico de intercambio de acciones, pensamientos y sentimientos entre las personas que componen la organización, que tienden a compartir, proteger y reforzar algo valioso en las relaciones, aumentando así la calidad y la unión de las mismas durante el transcurso del tiempo y motivar continuamente a los colaboradores con el fin de que contribuyan al proyecto común”. (ISAACS, 2004: 203) Para ser un administrador y prestar excelentes servicios en cualquiera de las áreas de la actividad empresarial y personal, es preciso comprender que la información es uno de los recursos más valiosos e importantes de las organizaciones. Existen otras funciones que forman parte importante del cargo del directivo como son: − Influir en el equipo de trabajo de manera positiva para lograr los objetivos propuestos, creando un clima humano que responda a las expectativas institucionales y finalidades educativas, obteniendo un trabajo productivo a través de procesos participativos que aporten al mejoramiento del contexto. − Fortalecer y definir los valores que dan identidad a la institución. − Direccionar el proyecto educativo institucional − Ejercer influencia en los procesos de transformación, propiciando en sus colaboradores actitudes motivadoras, creativas que generen compromisos individuales dirigidos a conseguir la participación de todos los miembros en los objetivos de la institución. − Articula y enlaza. Es el directivo la cabeza primordial de la estructura del sistema educativo, su papel es ser un puente de enlace dentro de las diferentes instancias, internas y externas, para lo cual debe generar dialogo entre y con la comunidad de la que forma parte. El director debe ser
  • 85.
    animador, gestor denuevos procesos de interrelación humana y el enlace de comunicación con el contexto. (TORRES, 2001: 31) − Motivar a sus colaboradores proporcionando la satisfacción de sus expectativas, mejorando el sentido de pertenencia, brindando un trato justo y equitativo, conservando su dignidad y proporcionando beneficios para su desarrollo personal. Dirigir una organización requiere de sabiduría, instinto y visión. Los colaboradores necesitan saber con claridad a donde pretenden llevarlos y comprender que valor y significado puede tener para ellos alcanzar esa meta. La labor del director consiste en brindarles esa visión. (GUTIERREZ, 2003: 168) 2.4.2 Estilos de dirección. Los estilos de dirección se encuentran clasificados en dos grupos, según la forma como se desarrollan los procesos y la forma como aplica estos procesos el directivo docente, los cuales permiten, por caminos diferentes llegar a la consecución de unos objetivos comunes. Según la forma de desarrollar los procesos se clasifica en: dirección por objetivos y dirección fundamentada en valores. − La dirección por objetivos DPO: Esta basada principalmente en la formulación de objetivos y la consecución de los mismos: “La puesta en funcionamiento de los mecanismos de una DPO en una institución educativa consiste en desarrollar sistemas de dirección y planificación que conduzcan al seguimiento y evaluación de proyectos a partir de establecer objetivos y expectativas de logro consensuadas entre la dirección y el personal docente de la institución” (MANES, 1999: 71) − La dirección por valores: es una forma de liderazgo directivo basado en valores esenciales del horizonte institucional, que permite un proceso de
  • 86.
    comunicación eficaz através de la coordinación de las prácticas diarias. (MANES, 1999: 76) En esta segunda forma de dirección es fundamental el ejemplo y testimonio de vida de los directivos, teniendo en cuenta que los valores se contagian y afectan los hábitos de pensamiento, las relaciones con los otros, así como las políticas, reglas y procedimientos en cada lugar de trabajo. Así como existen diferentes tipos de dirección, refiriéndose a la operatividad de la labor, también se encuentran diversos estilos que están enfocados según la forma como se aplican y dirigen los procesos, haciendo énfasis en las características de la persona que ejerce la labor administrativa. Básicamente, los estilos de dirección se dividen en tres enfoques: autocrático o autoritarios, democrático o participativo y permisivo. - Autoritario. En este enfoque toda la dinámica del grupo se estructura desde el líder que fija los objetivos y decide los recursos a aplicar, decide e implanta las normas, controlando personalmente la realización de cada actividad a través de un sistema de evaluación. (BATANAZ, 2003, 20- 21) Se hace evidente la inexistencia de la participación en el proceso de toma de decisiones por parte de los miembros de la institución. (SERVAT, 1995, 26). Dentro de éste se encuentran dos sistemas de dirección que reflejan la relación entre la personalidad del director y la conducta que éste desarrolla en la organización: − Autoritario explotador, caracterizado por el miedo y la amenaza, comunicación unilateral, regido por la normatividad y comportamientos
  • 87.
    restrictivos, sin estímulosa otras iniciativas. − Autoritario benevolente quien utiliza las recompensas y comunicaciones bilaterales, pero limitadas a su voluntad. En este estilo la responsabilidad se cumple por el control ejercido desde la dirección y no por iniciativa propia. (GARCÍA HOZ, 1987: 224). Este director busca la aceptación de los seguidores mediante acuerdos, elogia o reprende cuando se lo merecen, intercambia promesas de recompensas o advertencias disciplinarias para lograr los niveles de aceptación y esfuerzo pactados. - Participativo o democrático. Este modelo busca la colaboración mutua entre los que componen la institución a través del trabajo en equipo. “Ha sido considerado como el más adecuado tanto para la organización como para los individuos que la integran. (SERVAT, 1995: 24-25) Este estilo el director es el líder institucional elegido por la mayoría, al que representa en otras instancias. Ejerce la autoridad que el grupo le delega, convenciendo con razones y respetando la opinión de las minorías como las decisiones mayoritarias que ejecuta y controla aunque no hayan sido propuestas por él. (BATANAZ, 2003: 20-21). Es el que dirige delega parte de sus competencias y otorgan capacidad a sus subordinados para intervenir en determinadas decisiones. En esta tendencia participativa, toda la comunidad forme parte de los proyectos y de la toma de decisiones, es por y para la comunidad. Se reconoce una estructura organizacional encabezada por el rector cuya característica esencial según
  • 88.
    Cajamarca es elliderazgo, ya que por medio de éste es que se puede lograr un correcto ejercicio comunitario. Describe que para el liderazgo hay una serie de condiciones básicas: Participación auténtica, capacidad de comunicación cooperación, autoridad moral, profesional y administrativa, relaciones humanas, estabilidad emocional, diálogo, popularidad y respuesta a las necesidades, intereses y expectativas del grupo social o comunidad del cual se es líder. (CAJAMARCA, 1995: 7) - Flexible o Laisse Faire. Se caracteriza por que el directivo es considerado como una buena persona, amable donde cada persona avanza a su propio ritmo. (BATANAZ, 2003: 20- 21). En este perfil en realidad no se encuentra un liderazgo, el directivo Laisser Faire retrasa la toma de decisiones, está ausente o se muestra indiferente ante la consecución de objetivos. - Burocrático. Dirige el proceso, es la combinación entre el autoritario, democrático y Laisser Faire. (BATANAZ, 2003: 20- 21) - Liderazgo transformacional. Rompe con la transacción y desequilibra la balanza para llegar más allá del esperable con los recursos existentes y aprovechar todo su potencial basándose en influencia y no en el mero ejercicio del poder. (MÉNDEZ, 197). En la actualidad es el estilo de dirección más utilizado por los directores escolares ya que permite explotar todas las capacidades de las personas. Al pensar en los problemas y retos que debe asumir el director es conveniente tener en cuenta que no solamente el director debe cumplir con unas funciones especificas a su cargo, sino que también debe enfrentarse a diferentes problemas que a diario se presentan a nivel interno y externo que afectan directamente el correcto funcionamiento de la Institución Educativa que direccional.
  • 89.
    - Estabilidad laboral.Esta es una de las mayores problemáticas que se presentan dentro de la Institución Educativa, ya que afecta directamente el seguimiento de los procesos escolares, no es buena para las escuelas ni para los niños. Las instituciones vitales cambian regularmente a sus líderes. Este recambio institucionalizado en las posiciones de liderazgo tiene la intención de inyectar nuevas ideas, nuevas relaciones y nueva técnicas en la organización. Los sistemas escolares deben adoptar la misma filosofía. (MARTIN, 2001: 216) − Autonomía. Es entendida como la capacidad de tomar decisiones sin la influencia de elementos externos o internos. “La nueva legislación, avanzó con un pie hacia una país adulto pero le puso zancadilla al otro pie. La excelente autonomía académica no está acompañada de la autonomía administrativa y así, se entrego el derecho a soñar, pero no la facultad para realizar los sueños”. (GONZÁLEZ, 1998) La autonomía depende del tipo de institución a la que se aplica, si es privada su autonomía está regida por el dueño del establecimiento bajo ciertos límites, pero si es pública está restringida por los estamentos distritales, departamentales o dependiendo el lugar donde se encuentre. − Lo urgente y no lo importante. La dirección se caracteriza por atender a lo urgente en lugar de atender a lo importante. Cuando el más inmediato problema está medio resuelto las mismas personas pasan a atender otro asunto urgente. Esto sucede todos los días y quizá es el principal objetivo en cumplir las metas propuestas. (ISAACS, 1993: 189) Si se quiere llegar al mejoramiento de la institución es necesario que las decisiones no sean definidas sobre la marcha, todos los procesos requieren un tiempo
  • 90.
    especifico para seratendidos y resolverlos sobre la marcha del día a día perjudica notablemente el diario vivir de la institución educativa. Es por esto que la planeación es fundamental dentro del correcto funcionamiento institucional, ya que ayuda a ordenar de forma estricta las necesidades, es claro que no es una camisa de fuerza, lógicamente se suelen presentar problemas que no se tienen planeados pero no se debe volver costumbre resolver las situaciones problémicas sobre el tiempo. − Actualización constante. No se puede pensar en un directivo con las teorías de hace 50 años y con metodologías que hace mucho tiempo fueron invalidadas. (TORRES, 2001: 31). Es necesario que el directivo acceda a las innovaciones del momento en su campo de acción, debe estar a tono con las exigencias contemporáneas que le permitan renovar, innovar y generar nuevas expectativas institucionales para no quedar en el pasado. Esto no solamente es una exigencia personal, sino profesional, todos los días hay una evolución en todos los aspectos, comenzando por las personas por las cuales existen las instituciones educativas: los educandos, es por ellos y para ellos que es necesario que se renueven los sistemas escolares y no formar hoy con los métodos, didácticas, metodologías del ayer. 2.4.3. Liderazgo. Principal característica de un buen director. Es considerada como una habilidad gerencial con la que debe contar el director escolar si quiere llegar al cumplimiento de los objetivos institucionales planteados para lograr el mejoramiento de la Institución Educativa. Diferentes autores han hablado sobre lo que significa la palabra liderazgo: − Proceso de aprendizaje colectivo, en el cual se transforman
  • 91.
    comportamientos, costumbres, actitudesy valores. El liderazgo implica cambio, motivación y el desarrollo de las actitudes y capacidades de los dirigentes, para influir en sus grupos, para lograr objetivos que sinteticen los valores, anhelos y necesidades, las aspiraciones y expectativas comunes. (ARISTIZABAL, 2003: 169) − Elemento básico dinamizador y promotor del cambio educativo, coordinando y estimulando procesos, buscando el compromiso con las metas de la institución y resolviendo problemas relacionados con las dificultades surgidas. (BATANAZ, 1998: 412) − Capacidad para idear y articular una visión, establecer estrategias y aplicarlas, crear redes que participen activamente en el cumplimiento de la visión. (GESTNER, 1996: 107) − Capacidad para tomar decisiones en equipo, conocer y potencializar las habilidades de sus colaboradores, ser justo, estimular, utilizar el poder para transformar, hacer lo que hay que hacer. (CASTELLANOS, 2000: 69) − “Actividad directiva centrada en el desarrollo de actividades de información, organización, gestión, coordinación y control, toma de decisiones, negociación.” (MARQUEZ, 2002) El liderazgo es un acto consciente, que cumple la función de orientar los procesos para el cumplimiento de unas metas establecidas, se encuentra directamente relacionada con las funciones de un director escolar. El siguiente cuadro evidencia la diferencia entre el director-líder y el director sin liderazgo:
  • 92.
    Esquema Nº 3.Características de un buen director (GERSTNER, 1996: 69) (PENAGOS, 2003: 24) El líder es quien trabaja en equipo, se preocupa por su gente, les estimula y motiva pero sobre todo tiene muy claro la visión a seguir y la comunica permanentemente a cada uno de los que trabajan con él; es aquella persona que dinamiza e impulsa la capacidad que las personas o grupos de personas para avanzar en una determinada dirección hacia su propia realización y mejora. Se entiende por tanto, que líder es aquella persona capaz de provocar que otros seres humanos se esfuercen al máximo hasta alcanzar las metas que se han propuesto, en beneficio de ellos mismos y de las personas que les rodean. (GENTO, 1996: 182-183) Actualmente se habla de un nuevo proceso en el liderazgo: EMPOWERMENT que significa empoderamiento, básicamente referido al proceso por el cual los directivos “ejercen un auténtico papel de líderes: conductores, contenedores y formadores de su equipo docente, practicando diariamente la delegación de tareas DIRECTOR CON LIDERAZGO DIRECTOR SIN LIDERAZGO Focalización en las personas, toma en cuenta los aportes de sus colaboradores. Focalización en los procesos, decide y ordena lo que ha de hacerse. Inspira confianza, puesto que conoce las potencialidades de las personas y procura su desarrollo. Determina funciones y exige su cumplimiento. Perspectiva de largo plazo. Tiene visión estratégica y la sabe comunicar. Perspectiva de corto plazo. Manipula el presente. Perspectiva global Perspectiva limitada. Focaliza en soluciones Concentración en descubrir problemas. Promueve nuevas ideas, creando la visión de un futuro confiable. Hace lo que hay que hacer. Refuerza ideas antiguas, propiciando la resistencia al cambio y simplemente hace las cosas bien. Valora la comparación y competencia. Promueve el buen desempeño y da reconocimiento justo y proporcionado. Desprecia la competencia y desafíos. Controla los resultados y toma cuentas en función de ellos. Piensa en programas participativos Piensa en programas de control. Delega poder de tomar decisiones. Retiene poder de decidir. Piensa en un sistema humano y dinámico, estimulando la expresión y el orgullo del trabajo bien hecho. Piensa en procesos sobre las personas y utiliza más la represión que la estimulación.
  • 93.
    en el marcode una gestión participativa, la creación de un sentido de pertenencia, y el estímulo del compromiso”. (MANES, 1999: 67) El director líder debe ser capaz de innovar, conocer como los cambios afectan la práctica y aplicarlos asertivamente, hacer que la institución sea una organización que aprende y que asuma ese aprendizaje para su mejoramiento. (VANDENBERGHE, 1992 en LEPELEY, 2003). Es importante tener en cuenta que el liderazgo es una habilidad para educar y que cada educador es un líder dentro de la gestión que realiza, por lo cual es indispensable generar un liderazgo para la calidad, entendido como la ciencia de conducir una organización de la situación actual, a una situación futura comparativamente mejor, donde las personas son el principal factor de cambio. Es lograr que las personas realicen lo que la dirección espera, pero dentro de un ambiente agradable y donde estén felices. (PENAGOS, 2003) 2.5. GESTIÓN ESCOLAR La gestión escolar desde la perspectiva de este trabajo de investigación, se aborda desde el sistema de gestión de calidad y el PEI, teniendo en cuenta que estos dos elementos se conjugan para la materialización de las metas propuestas en el horizonte institucional. En primer lugar, se observa como los procesos de calidad pueden influir y transformar la institución educativa para responder de manera eficaz a las necesidades del contexto y adaptarse a los retos planteados por la sociedad.
  • 94.
    Finalmente, se analizarácómo el Proyecto Educativo Institucional es un elemento primordial dentro de la Gestión escolar dirigido por el director con participación activa de toda la comunidad, contribuyendo al desarrollo de la autonomía, la construcción de la identidad institucional y la democracia escolar. A continuación se presenta un panorama general de las diferentes concepciones de calidad en diversos campos, haciendo especial énfasis en el área educativa. 2.5.1. Calidad en la Institución Educativa. El diccionario de la Real Academia Española define calidad como el conjunto de propiedades inherentes a algo, que permiten juzgar su valor. Es decir, la calidad, es tarea de todos, incluye cada uno de los procesos y personas que hacen parte de la institución educativa. Algunos autores hacen referencia al concepto de calidad y otros a la definición de escuela de calidad, los cuales están relacionados directamente el uno con el otro: - Calidad como “el beneficio o la utilidad que satisface la necesidad de una persona al adquirir un producto o servicio, como resultado de un proceso de gestión integral”. (LEPELEY,2003: 6) - Hace referencia al grado de perfección en relación con las exigencias de las normas o personas afectadas. (MOJARRO, 2002) - En un centro escolar supone la capacidad de afrontar los retos actuales de la educación a través de una reflexión sobre la organización, los procedimientos y los contenidos educativos que permitan articular una respuesta eficaz y satisfactoria a las necesidades de todos los colectivos escolares y no solo a las demandas de una parte de ellos (IKASTEXEA, 2000) - Escuela de calidad es la que promueve el progreso de sus estudiantes a nivel integral, teniendo en cuenta su nivel socioeconómico, su medio familiar y su aprendizaje previo (MARQUES, 2002)
  • 95.
    En términos generalesla calidad esta definida como el logro de los objetivos planteados, para la satisfacción de las personas involucradas en los procesos. En términos pedagógicos calidad de la institución educativa se refiere a la formación integral del niño y el adolescente, atendiendo cada área de su desarrollo de forma equilibrada (ALVAREZ, 1999), generando y sosteniendo innovaciones, para el progreso de sus estudiantes teniendo en cuenta el entorno. La calidad es un tema que desde hace siglos es desarrollado por la humanidad, pero es solo hasta después de la segunda guerra mundial que empieza a cobrar más fuerza. En la lucha japonesa por tratar de reconstruir su país después de los nefastos resultados de la guerra, reciben la asesoría de Edwards Demings, estadounidense experto en estadística y métodos de calidad. Con la esperanza de levantar de nuevo un país, muchas industrias empiezan a adoptar los métodos enseñados por Deming, bajo el nombre de “Sistema Integral de Calidad”. Los resultados fueron sorprendentes: la calidad japonesa, productividad y competitividad mejoraron notablemente. Diez años mas tarde, en la década entre 1960 y 1970, se fijan los principios básico del control de la calidad total (Total Quality Control TQC) bajo la asesoría de Armand V. Feigenbaum. Hasta 1950 todos los esfuerzos de calidad estaban dirigidos a corregir actividades, no a prevenirlas. (Enciclopedia Wikipedia) En términos administrativos la calidad total supone generar procesos de desarrollo integral, involucrando todas las actividades de una empresa para satisfacer con eficiencia las expectativas de los clientes internos y externos. (ROURE, 1992) Para esto se requiere trabajo en equipo, con personas comprometidas que construyan día a día procesos de aprendizaje. (GUTIERREZ, 2003: 182)
  • 96.
    Dentro de estacategoría la calidad total es entendida como una filosofía institucional, parte intrínseca de los valores y la cultura organizacional. (CORREA, 1997), que persigue la excelencia y satisfacción del cliente. GENTO (1996) realiza una profundización en el tema, proponiendo el siguiente modelo de calidad total para las instituciones, partiendo del liderazgo educativo, utiliza estrategias, recursos, medios personales y materiales para crear una metodología que propicie la satisfacción de la comunidad, entregando un producto educativo de calidad. Esquema Nº 4 Modelo de Calidad Total para las Instituciones Educativas (GENTO PALACIOS, Samuel, 1996: 64) La calidad total supone un proceso integral de todas las actividades, con el fin de satisfacer con eficiencia las expectativas de clientes internos y externos. (ROURE en GAIRIN, 1996: 281), ejecutando las cosas bien desde el inicio, asumiendo que para lograrlo es necesaria la integridad de las personas que participan en el proceso productivo es como la efectividad del liderazgo para dirigir la misión de la organización centrada en satisfacer las necesidades de los usuarios. Algunos de los principios de la calidad total son: - Participación activa de la comunidad a nivel externo e interno, a través de un trabajo colaborativo y en equipo. Satisfacción de personal del Centro Satisfacción de estudiantes Efecto de Impacto IDENTIFICADORESPREDICTORES Disponibilidad de medios personales y materiales Diseño de estrategia Gestión de recursos Metodología educativa Liderazgo educativo PRODUCTO EDUCATIVO
  • 97.
    - Busca elbienestar de quienes trabajan en la organización y satisfacción de sus necesidades. - Desarrolla proceso de mejoramiento continuo. - Establece procesos de comunicación efectivos y eficientes. (LEPELEY, 2003: 6) Teniendo en cuenta las características de una gestión de calidad se propone un diseño de estrategias aplicables a la institución educativa, que involucra los diferentes ámbitos que la componen. Esquema N° 5 Elementos del diseño de estrategias en una institución de calidad total (GENTO, 1996, 119) Para lograr que una institución sea de calidad es necesario tomar en cuenta las estrategias antes mencionadas que le permiten tener una visión global y dar solución efectiva a las necesidades internas y externas. La calidad en la institución educativa esta vista desde cuatro perspectivas: ampliación de cobertura, eficacia del sistema, gestión pedagógica y la gestión administrativa. • Autonomía institucional • Horizontabilidad • Clima relacional positivo • Mejora e innovación continuas Principios de funcionamiento • Órganos unipersonales • Órganos colegiados propios • Órganos próximos • Proyecto Educativo de Centro • Reglamento Régimen Interior • Proyecto curricular de Centro • Programaciones Aula/materia Estructura organizativa Documentos de planificación Ofrecereducaciónde calidad Adecuacióna contexto • Educativo • Físico-Social • Familiar MISIÓN
  • 98.
    - La calidaden la ampliación de la cobertura: Una de las preocupaciones más sentidas del gobierno es facilitar diversas posibilidades de educación a la población, haciendo efectivo para todos este derecho. Sin embargo, no solamente se debe pensar la calidad en relación con el acceso y el logro de una escolaridad mínima, sino que también debe hacer referencia al tipo de conocimientos, valores y habilidades que pretende desarrollar. La calidad no se define por el contexto socioeconómico, el Ministerio de Educación es estricto al definir una educación de calidad: “Hay una educación de calidad, cuando todos los niños y jóvenes, independientemente de sus condiciones socioeconómicas y culturales, alcanzan los objetivos propuestos en el sistema” (ATEHORTUA ,2003). Es este uno de los más grandes retos que el sistema educativo colombiano debe asumir: brindar educación de calidad en cada nivel social, teniendo en cuenta que todos tienen el derecho de acceder a las mejores posibilidades de formación para la vida. “Se creó un distanciamiento entre la expansión del sistema escolar y la calidad de este. No se tuvo en cuenta el contenido y los resultados. Se produjo un esfuerzo muy grande de expansión principalmente en el nivel primario, con limitaciones referidas tanto a una concepción global del sistema escolar como en relación al énfasis en el mejoramiento e innovación de algunos aspectos parciales, capacitación docente y recursos del proceso educativo, pero sin una concepción de cambio que considerara el conjunto de otros componentes de tipo estructural, de financiación y planificación, y sin articular el sistema escolar de una manera más orgánica con otros sectores del desarrollo. (CALVO, 2003: 8) Aunque es entendible la preocupación del gobierno por aumentar la cobertura educativa, en la medida en que es la educación la mejor forma de aumentar la calidad de vida de la población, es importante dejar de analizar solo estadísticas y números, para también referirse al cumplimiento de las necesidades y estructuras exigidas por el contexto, integrando las herramientas tecnológicas con los procedimientos de enseñanza, mejorando así el encuentro diario entre estudiantes y educadores.
  • 99.
    - La calidady la eficacia del sistema: La eficacia es una característica inherente a la calidad, teniendo en cuenta que implica alcanzar los objetivos propuestos para llegar a la excelencia. Una escuela de calidad es eficaz, si consigue los logros que se pretenden en el sistema educativo (CALVO, 2003: 8) aún comparándose con otras instituciones con situaciones similares a la propia, evidenciando funcionalidad, eficacia y eficiencia en los procesos que desarrolla. (BATANAZ, 2003: 235) Durante la década de los 70, hubo diferentes investigaciones sobre eficacia escolar, y se determinó, que los modelos de cambio que actuaban de arriba hacia abajo, no funcionaban, que los educadores necesitaban formación permanente y que el cambio no ocurre espontáneamente, es un proceso complejo y largo, que requiere una combinación de planeación, aprendizaje individual y compromiso con el éxito, para lograr el efecto que se desea o espera. La eficacia del sistema educativo requiere el compromiso real de cada uno de los actores involucrados; se debe desarrollar un alto grado de pertenencia e identidad en cada uno de los miembros de la comunidad educativa. Los educadores juegan un papel fundamental en la eficacia escolar en la medida en que estén dispuestos a adoptar un enfoque cultural y organizativo de su profesión. (EDMONS, 1979) Fueron encontradas tres características esenciales de la calidad: funcionalidad, eficiencia y eficacia, definiendo esta ultima como el grado en el que una organización dotada de ciertos recursos y medios, cumple con sus objetivos sin malgastarlos y sin someter a sus miembros a un esfuerzo excesivo. Los estudios realizados por LEPELEY (2003:58) sobre eficacia escolar muestran algunos factores importantes que parecen estar relacionados con esta:
  • 100.
    - Un fuerteliderazgo educativo por parte del director entendiendo las necesidades de la escuela, compartiendo su autoridad con el personal a su cargo e involucrando a los educadores en sus decisiones. - Altas expectativas en cuanto a los resultados de los estudiantes, con una enseñanza intelectualmente estimulante. - Comunicación asertiva entre educadores, estudiantes y padres de familia. - Jornada escolar bien estructurada, obteniendo así mejores resultados. El educador organizaba el trabajo diario, pero les permitía libertad dentro de la estructura. - Planeación detallada del currículo por parte de los educadores, existiendo coherencia entre la teoría y la realidad, registrando cada uno de los procesos y experiencias significativas desarrolladas en el aula. - Un clima seguro y disciplinado, centrado en un trabajo con propósitos concretos. - Evaluaciones frecuentes del progreso del estudiante. Para observar y de alguna forma medir la eficacia de una organización o institución educativa se proponen tres criterios importantes: adaptabilidad, sentido de identidad y capacidad de examinar la realidad: - Adaptabilidad: Capacidad para resolver problemas y para reaccionar con flexibilidad ante los nuevos retos que plantea la sociedad. - Sentido de identidad: Conocimiento y aceptación de los objetivos de la organización y por tanto de las actividades a realizar para cumplirlos, así como la capacidad de compartirlos con los demás. - Capacidad para examinar la realidad: Capacidad para investigar, percibir e interpretar correctamente la realidad y especialmente aquello que se relaciona con el funcionamiento de la organización. (ALVAREZ, 1999)
  • 101.
    En las primerasinvestigaciones sobre eficacia escolar, los criterios se definían en función exclusiva de los resultados académicos de los estudiantes, actualmente se espera que la eficacia se defina desde una perspectiva mas amplia, considerando los procesos y no factores aislados. Cada uno cuenta con elementos de entrada, desarrollo y salida. En cuanto a los elementos de entrada, las variables más importantes son el número de estudiantes, los recursos de que dispone la escuela, la calidad de los educadores, la calidad de las instalaciones, entre otros. Con respecto a los elementos de desarrollo se pueden formular diferentes tipos de criterios, como el número de asociaciones y grupos, las actividades extraescolares, las horas que los estudiantes pasan en la escuela, el clima pedagógico, la calidad de la enseñanza y el funcionamiento de la escuela como organización; en los resultados se encontraron diversos criterios que van desde los resultados académicos generales hasta el bienestar de los estudiantes, de la comunidad educativa y toda clase de metas pedagógicas (OSER, 1992). La eficacia educativa no es un elemento aislado, depende en buena parte del grado de unidad, entre cada uno de sus componentes y actores, el cual debe ser principio y fin último de la institución educativa. El reto que se plantea a todos los que de algún modo construyen la educación es analizar si la institución educativa en realidad está cumpliendo con los objetivos propuestos y alcanzando los logros esperados, buscando la eficacia del sistema educativo. - La calidad y la gestión pedagógica En este punto se hace referencia a los elementos que deben intervenir e interactuar para lograr los resultados que se esperan a nivel pedagógico:
  • 102.
    “La calidad dela educación, significa investigar en la práctica educativa, integrar a los padres y a los estudiantes en la dinámica pedagógica, abrir la escuela hacia la comunidad. El hecho de poner como categoría eje procesos educativos en el aula, hace remirar la calidad desde la perspectiva de las condiciones concretas en que se desarrolla la educación, lo que a su vez posibilita la evaluación de la inversión de los recursos del personal, infraestructura y financieros”. (CALVO, 2003: 8) Para responder a los requerimientos de una educación de calidad es indispensable el compromiso de sus educadores, investigando y mejorando la práctica educativa, por lo tanto se requiere promover la profesionalización de los educadores. Lo que debe marcar la diferencia en la institución educativa, es la posibilidad de progreso, liderazgo y aprendizaje de quienes la conforman. Uno de los factores más importantes en la gestión pedagógica son los procesos desarrollados en el aula, es allí en ultimas donde se evidencia de forma directa la enseñanza- aprendizaje y la apropiación que se haga de estos. Los educadores deben tener en cuenta algunos principios para generar resultados de calidad en la gestión pedagógica con los estudiantes: - Establecer tareas específicas y útiles para el aprendizaje. - Formar en la autonomía con exigencia. - Las tareas de calidad no se califican: Una buena calificación detiene el proceso porque el estudiante pensará que estuvo suficientemente bien; una mala calificación también lo detiene puesto que desmotiva al estudiante. - Concienciar al estudiante sobre la importancia de optimizar día a día sus tareas. (LAZER: 38-39) A su vez, también se necesitan algunas condiciones por parte de los estudiantes hacia los educadores para desarrollar procesos de calidad: - Estar dispuestos a esforzarse en lo que hacen.
  • 103.
    - Aprender aevaluar su trabajo, y con base en dicha evaluación, esforzarse por mejorar. - Tener muy claro que el trabajo de calidad siempre hace sentir bien y nunca es destructivo. (LAZER: 38-39) Seguramente existen otras condiciones necesarias por parte de los estudiantes para lograr procesos de calidad, sin embargo sería importante empezar a trabajar desde los elementos mencionados anteriormente. Si se logra estudiantes con estas características, estarán preparados para asumir el reto de ser parte del mejoramiento continuo. FERNÁNDEZ (1990) plantea cinco modelos que definen los niveles de calidad para el logro del aprendizaje. El modelo cinco constituye el más alto, incluyendo el contexto, la familia, el alumno, el docente y la escuela. (Ver Esquema No. 6) El nivel de calidad enfocado al logro de un aprendizaje se define según la intervención de los actores en el proceso educativo, teniendo en cuenta que a mayor participación, mejores resultados.
  • 104.
    Esquema No. 6.Modelos de calidad en el nivel de aprendizaje (FERNANDEZ, 1990) - La calidad y la gestión administrativa Una gestión administrativa de calidad implica avanzar siempre hacia la excelencia, fundamentando los procesos en la atención continua y sistemática a las MODELO I Alumno Motivación Nivel intelectual Ayuda docente Experiencia previa Capacidad de esfuerzo Otras Nivel de aprendizaje MODELO II Familia Alumno Equilibrio de la pareja Motivación Nivel educativo de los padres Nivel intelectual Ayuda docente Cuidado/ interés por la escuela Experiencia previa Ayuda escolar Esfuerzo Otras Otras Nivel de aprendizaje MODELO III El medio Familia Alumno Nivel económico Equilibrio pareja paterna Motivación Ubicación social Educación de los padres Nivel Nivel cultural Cuidado / interés por el hijo Experiencia Ayuda docente Geografía Ayuda escolar Esfuerzo Otros Otras Otras Nivel de aprendizaje MODELO IV El medio Familia Alumno El docente Nivel económico Equilibrio pareja paterna Motivación Ayuda Clase social Ubicación social Educación de los padres Nivel Docente Formación Nivel cultural Cuidado / interés por el hijo Experiencia Actitudes Geografía Ayuda escolar Esfuerzo Otros Otras Otras Nivel de Aprendizaje MODELO V El medio Familia Alumno El docente La Escuela Nivel económico Equilibrio pareja paterna Motivación Ayuda Clase social Cultura Ubicación social Educación de los padres Nivel Recursos Nivel cultural Cuidado/interés por el hijo Experiencia Docente Formación Modelos Geografía Ayuda escolar Esfuerzo Otras Otros Otras Otras Actitudes Nivel de Aprendizaje
  • 105.
    necesidades de losclientes. La implementación de un modelo de gestión de calidad requiere el apoyo del equipo directivo para informar permanente a las personas que trabajan en la organización sobre los principios que sustentan la calidad, promover la creatividad, la innovación, reconocer y recompensar los logros y evaluar permanentemente con el propósito de mejorar. Uno de los beneficios de trabajar con una excelente gestión de calidad es encontrar menos quejas y conflictos con los clientes; optimizar el uso de los recursos; mejorar el clima laboral permitiendo mayor compromiso de las personas con la organización y menor rotación de empleados. (LEPELEY, 2003: 7). El equipo directivo de las instituciones educativas debe realizar una gestión administrativa de calidad, asociada a una participación más directa de la comunidad educativa, respondiendo de esta manera a las necesidades de la población. (CALVO, 2003: 8) La institución escolar que se proponga generar procesos de calidad debe tener como meta fundamental e inaplazable, una planeación permanente y no solo de algunos procesos al iniciar el año escolar, los cuales quedan archivados en múltiples documentos y son reemplazados por el sinnúmero de actividades urgentes que se deben atender diariamente. Para lograr ventajas competitivas y mantenerse como protagonista, requiere que los directivos concentren sus energías en hacer innovaciones que conlleven a los más altos niveles de calidad; con el propósito de lograr un conjunto de acciones que sirvan de soporte para el mejoramiento de los procesos de la institución, los cuales no suceden de un día para otro, sino que son parte de un esfuerzo diario y permanente por mejorar. (GUTIERREZ, 2003: 97)
  • 106.
    Las instituciones queavancen exitosamente, es porque logran entender que se trata de un proceso a largo plazo, el cual inicia con el compromiso y liderazgo de los directivos y se consolida cuando toda la organización interioriza el mejoramiento continuo como actitud y estilo de vida para realizar el trabajo diario. En la gestión administrativa de calidad no solamente los directivos son importantes sino cada persona que hace parte de la institución: “Cada una de las personas inmersas en el proceso son claves para alcanzar la calidad, tanto así que en los próximos años las organizaciones de éxito serán las que puedan aplicar mejor la energía creativa de las personas, hacia una transformación y mejora constante de la calidad, resultados, competitividad, servicios y satisfacción del cliente; se debe aprovechar los talentos y capacidades de las personas que se tienen a cargo, para lograr que piensen y se desempeñen conjuntamente con el máximo nivel de eficiencia”. (ARISTIZABAL, 2003: 149) La gestión de calidad tiene énfasis en las personas; confía en el ser humano y tiene en cuenta la honestidad, la ética, la eficiencia, la responsabilidad y la efectividad. Para lograrlo se debe recurrir a varias estrategias según las exigencias actuales, una de estas es el uso de la inteligencia emocional, resaltando la importancia de conocerse y quererse a si mismo para brindar lo mejor de sí a quienes le rodean. (LEPELEY, 2003). Más que lo académico o los énfasis técnicos que pueda brindar una institución, lo que la hace diferente es la confianza que los estudiantes necesitan y pueden recibir de su escuela y de sus educadores. - Una experiencia exitosa de calidad. Algunos estudios realizados en Estados Unidos evidencian en su experiencia algunas características determinantes en el éxito y la calidad: - Un director dinámico y comunicativo con autonomía para llevar a la escuela a la excelencia educativa. - Metas escolares muy bien definidas y medibles.
  • 107.
    - Educadores competentesy comprometidos, al ritmo de las nuevas tecnologías. - Estudiantes comprometidos, entusiastas y trabajadores. - Participación comprometida de los padres de familia. (GERSTNER, 1996, 66-81) Así mismo, se determinan siete estrategias que marcan un diferencial importante en la calidad de estas escuelas con otras: - “Establecer metas claras y medir el progreso hacia ellas - Encontrar líderes y asignarles responsabilidades. - Encontrar empleados de talento, invertir en ellos y recompensarlos. - Invertir para aumentar la productividad de la escuela. - Crear nuevas relaciones entre las escuelas, los padres y las comunidades - Comprometer a los estudiantes. - Recompensar el éxito, penalizar el fracaso.” (GERSTNER, 1996, 66-81) Es importante que las instituciones educativas puedan poner en práctica estas siete estrategias mencionadas anteriormente, adaptándolas a sus necesidades y contexto. Como se evidencia en el recorrido de este informe, la gestión de calidad es integradora. No debe ser entendida en un sentido restringido, es decir, como el desarrollo mecánico de un conjunto de nuevos procedimientos en los centros escolares, por el contrario, está debe ser capaz de afrontar los retos actuales de la educación a través de una reflexión sobre la organización, los procedimientos y los contenidos educativos, que permitan articular una respuesta eficaz y satisfactoria a las necesidades de todos los colectivos escolares y no sólo a las demandas de una parte de ellos. Los procesos de calidad encaminan todas sus acciones a un mejoramiento constante, enmarcando al ser humano como parte central del quehacer educativo, teniendo en cuenta su contexto y los recursos disponibles en este que propenden por la motivación de la comunidad y la unificación de criterios, para posicionarse
  • 108.
    dentro de unacultura de calidad que se evidencia en la razón de ser y los principios institucionales puestos en práctica. 2.5.2. El PEI como herramienta que estructura la Institución Educativa. Cuando no se sabe a qué puerto se dirige, todos los vientos son favorables. El lugar que ocupa la comunidad en el desarrollo del PEI es fundamental; es un proceso participativo y determinante, al estar ellos mismos involucrados en las experiencias y problemáticas; por lo tanto se hace necesario la capacitación continua del personal docente y de la comunidad en general, en función de las mismas necesidades del proyecto educativo institucional. El PEI trasciende sobre el desarrollo de todos los procesos del aula, haciendo explícita la visión, misión y objetivos a través de una reflexión sobre los procedimientos y resultados para mejorar la calidad de la actividad escolar. (IKASTETXEA, 2002) Según la revisión bibliográfica los autores realizan varias conceptualizaciones sobre lo que es el Proyecto Educativo Institucional teniendo en cuenta el contexto en el que se encuentra la Institución Educativa y agregan que es de vital importancia en la medida en que constituye la carta de navegación de la institución. Algunas definiciones sobre el proyecto educativo institucional son: - La ley 115 de 1994, consagra el PEI, como innovación y lo realza como política destinada a fortalecer la capacidad autoregulativa de las instituciones escolares. En el artículo 73 se afirma: “Para lograr la formación integral del estudiante se debe elaborar y poner en práctica un PEI, en el que se especifiquen, los principios y fines del establecimiento, los recursos docentes y didácticos disponibles, la estrategia pedagógica, el reglamento para educadores y estudiantes y el sistema de
  • 109.
    gestión. Debe respondera situaciones y necesidades de los educandos, de la comunidad local, de la región y del país: ser concreto, factible y evaluable, identificando la intencionalidad pedagógica.” - El PEI representa la filosofía institucional y su misión, según las propias circunstancias de cada centro y partirá de la misma concepción que se tenga de la institución. Define la cultura institucional, la previsión de recursos y el perfeccionamiento del personal. (GENTO, 1996) - Es lo primero en una institución educativa; podría considerarse como la piedra fundamental, instrumento de proyección hacia el futuro. De su coherencia, originalidad, funcionalidad y relevancia depende en gran parte el éxito. El proyecto pedagógico marca y legitima la finalidad de la escuela y por su carácter inédito de resultado inicial incierto constituye una aventura. (SCHLEMENSON, 1996) - Es el marco teórico de referencia para evaluar la ejecución e intervención del profesorado. (PEREZ, 1995) - El PEI es una forma de organización escolar que cohesiona la estructura organizacional. Plantea una posición en relación con nociones tales como educación, escuela, pedagogía, aprendizaje, enseñanza, conocimiento, desarrollo, procesos, evaluación, entre otros y establece formas de coordinar acciones para realizar los fines de la educación. (PENAGOS, 1999) - Es un documento guía de carácter ideológico – conceptual, el cual representa la filosofía educativa. Es considerado como un ideario. (GONZALEZ, 1998) En síntesis, como características del proyecto educativo institucional los diferentes autores resaltan: su capacidad para generar unidad, coherencia y pertinencia, en una comunidad quien es la encargada de elaborarlo y llevarlo a la práctica. El Proyecto Educativo Institucional es un documento teórico-práctico donde se plasma lo que se quiere hoy para el mañana, clarificando y ofreciendo una visión amplia hacia donde se dirige la institución, a través de unas estrategias de calidad
  • 110.
    formuladas con laparticipación de toda la comunidad escolar que trabajan mancomunadamente hacia un mismo fin, teniendo en cuenta las finalidades educativas. El PEI determina el rumbo y la potencialidad formativa de los factores que intervienen en el proceso escolar: los valores o líneas axiológicas de la institución, los contenidos a transmitir, las actividades y experiencias a realizar, la disposición de técnicas, recursos y material didáctico y la adopción de unos criterios de valoración de la actividad docente (GARCIA, MEDINA, R.1986). En la elaboración del PEI se destacan dos momentos importantes: la investigación y el diseño de éste. En el primero, se toma como objeto de estudio la organización escolar y a partir de una reflexión sobre ésta, se definen los objetivos de acción. En el segundo momento, apoyados en los resultados de la investigación, se procede a la construcción del proyecto (CASTILLO, 1996: 33), lo que implica trabajo en equipo, acompañamiento desde la dirección y compromiso con la tarea a realizar. Se requiere de procesos de socialización, con metodologías investigativas, que conduzcan a una interpretación objetiva de la realidad cotidiana y extra cotidiana. (CORREA, 1997) Dicha construcción debe dar lugar a procesos democráticos, a través de la participación de la comunidad educativa: “Estas ideas encarnan, nuevamente, la vigencia de los principios de la filosofía de John Dewey, al marcar como fundamental que la educación democrática debe ser parte de un proyecto institucional democrático de la escuela, que involucre a los sujetos en una nueva experiencia de vida, incluyendo hasta las mismas estrategias pedagógicas como recursos para la formación de hombres libres, verdaderamente republicanos, miembros comprometidos de una comunidad que resuelve socialmente y colectivamente sus problemas.” (RODRÍGUEZ, 2006) A continuación se encuentran algunos de los aspectos más importantes en el Proyecto Educativo Institucional:
  • 111.
    - El PEIcomo respuesta a la demanda educativa dentro de la globalización y la apertura en la sociedad el momento, considerando los cambios que ha sufrido el sistema educativo; la validez de los continuos y cambiantes modelos económicos y la presencia de grupos de poder e ideológicos cada vez mas acentuados. (RAMIREZ, 2002). Es el PEI la oportunidad que tienen los colegios de posicionarse como instituciones de calidad y competitivas en el ámbito educativo. - El Proyecto Educativo permite dar respuesta a las necesidades de la comunidad educativa, cuya misión principal consiste en permitir a sus miembros la apropiación de los códigos de la cultura, la reflexión sobre ellos y su transformación. Se hace necesaria la construcción de proyectos individuales que respondan a culturas diferentes, a modos distintos de comportarse y a problemáticas desiguales. - El Proyecto educativo permite la unidad y cohesión en los procesos institucionales: la intencionalidad del PEI es la creación de una cultura escolar, en donde se puedan llegar a acuerdos entre los miembros de la comunidad, desarrollando códigos de comunicación efectiva para cumplir con sus objetivos. Es el PEI, el que busca la cohesión y la pertinencia entre diferentes procesos partes de un todo. - El educador juega un papel fundamental en su construcción: El PEI ayuda a rescatar el valor del educador como protagonista y líder, en el cual debe buscar estrategias de organización académica que le permitan reconceptualizar los referentes teóricos que enmarcan su gestión pasando de ser ejecutor para asumir un rol más activo, (CASTILLO, 1996: 69). Este aspecto es fundamental, si se tiene en cuenta que es el educador la persona
  • 112.
    directamente responsable delos procesos formativos de enseñanza y de aprendizaje. - El PEI como expresión de la autonomía de la institución educativa: Dicha autonomía intelectual y moral requiere ser construida desde el interior y esto solo se logra a través de la participación de estudiantes, educadores, directivos docentes, padres y madres de familia. La autonomía se entiende como la capacidad y responsabilidad de la institución escolar de construir su propio proyecto educativo, con una gestión que le permita trazar su horizonte a mediano y largo plazo, dentro de los fines de la educación. (PEREZ, 1998) Para la construcción del PEI es de vital importancia tener en cuenta la planeación y administración de procesos en un contexto de competitividad donde es fundamental la autonomía escolar. El Proyecto Educativo adquiere sentido en su concepción como instrumento que refleja la propia identidad de la institución, no debe ser concebido como un fin, sino como un instrumento vivo que ha de responder a las circunstancias continuamente renovadas de la institución escolar. Por eso, no puede ser concebido como la materialización de una exigencia formal o burocrática; su elaboración es el resultado de la reflexión conjunta y la fijación de objetivos por parte de toda la comunidad educativa. En la medida en que el PEI se fundamente en el contexto y que la institución responda a éste, van a lograrse procesos de calidad significativos.
  • 113.
    CAPÍTULO III 3. CONCEPCIONESY PERCEPCIONES DE LOS ACTORES EDUCATIVOS Este capítulo consta de cinco partes fundamentales a saber: primera aproximación a partir de la reflexión individual sobre la Institución Educativa específica donde se labora; percepciones de los diferentes actores educativos y el análisis de la relación que se encuentra entre éstas; esquema fundamentado en la vivencia del equipo investigador en el que se analiza las diferentes percepciones al interior de cada Institución Educativa donde éste labora. Y conceptualizaciones dadas por estudiantes de X semestre de Pedagogía Infantil de la Universidad de la Sabana. Partiendo de lo anterior, se infieren las categorías dentro de las cuales se clasifican las percepciones e ideas aportadas por los agentes investigativos con el fin de aportar a la aproximación de la conceptualización de Institución Educativa a saber: la Institución Educativa como comunidad, organización y espacio de formación. Para llegar a las concepciones y percepciones de los actores educativos se llevó un proceso de trabajo de campo partiendo de lo netamente intuitivo de los diferentes agentes del equipo investigador. Lo que condujo a una conclusión fundamental; que estas percepciones pueden clasificadas dentro de tres categorías fundamentales: la institución educativa como comunidad, la institución educativa como organización y la institución educativa como espacio de formación. El trabajo de campo se inicia con una descripción personal de cada una de las instituciones educativas donde los miembros del equipo investigador laboran a
  • 114.
    saber: Colegio JonnathanSwift, Centro Educativo Distrital Don Bosco III, Centro Educativo Distrital Don Bosco I, Institución Educativa Distrital San Cayetano Colsubsidio y Gimnasio los Caobos, a partir de una reflexión de su ser y su quehacer. Posteriormente, se aplica un instrumento a los diferentes agentes dentro de estas instituciones (directivas, educadores, padres de familia, estudiantes y administrativos) a partir del cual se determina qué entienden éstos por Institución Educativa y cómo estas concepciones se relacionen entre sí. Posteriormente, se recopiló una serie de conceptos dados por las estudiantes de X semestre de Pedagogía Infantil de la Universidad de la Sabana que surgieron de la visita al Secretariado Social de Soacha que fueron analizadas y tabuladas con el fin de encontrar convergencias y divergencias entre ellos y partiendo del análisis se llegó a la categorización. 3.1. REFLEXIONES INICIALES DEL EQUIPO INVESTIGADOR En este punto se pretende dar una descripción inicial de lo que son las Instituciones Educativas en las que cada uno de los miembros del equipo investigador labora con el fin de realizar una aproximación inicial de lo que la Institución Educativa es en la realidad. El trabajador de cada institución, realizó una reflexión del ser y quehacer de su institución desde el cargo que desempeña. − COLEGIO JONATHAN SWIFT El colegio Jonathan Swift es una Institución Educativa que pretende suplir las necesidades de los estudiantes en su parte integral. Aunque su proyecto educativo
  • 115.
    institucional se enfocaen una tendencia ambientalista, resaltando la importancia del respeto y de diferentes valores, este proyecto educativo no se revisa desde hace varios años. Por lo tanto, no tiene fundamentos fuertes que se adapten al cambio y a las necesidades reales de la institución. Se presentan incoherencias fuertes en cuanto la selección de educadores y nuevos estudiantes pues no se tiene claro si es un colegio de integración especial o un colegio “normal”. Esto puede ocasionar daño a diferentes personas de la institución. Por lo anterior, esta institución tendrá que unificar políticas de selección de acuerdo con la realidad y características propias del plantel. El colegio cuenta con un buen equipo interdisciplinario que viene a ser de muy buena ayuda por el perfil de estudiantes discapacitados que maneja. “El colegio Jonathan Swift fue fundado hace 23 años como preescolar; posteriormente, empezó a trabajar con los grados de básica y media, finalizando la primera promoción en el año 2004. Se dividió en tres sedes: la sede de suba, en donde se encuentra primaria y secundaria; preescolar y otra sede en donde asisten niños de la primaria y se trabaja con grupos más pequeños y en forma personalizada. Cada sede cuenta con una organización estructurada en cuanto a rangos de autoridad, encontrándose la rectora en la sede de Suba. La institución involucró niños con discapacidad física y mental y con dificultades de aprendizaje, realizando un proceso de integración escolar, con una duración de cinco años, el cual fue suspendido por las dificultades que se presentaron y la falta de recursos físicos y humanos para atender estas dificultades de forma oportuna y adecuada. El colegio cuenta con un equipo interdisciplinario en donde se trabaja conjuntamente con Psicología, Fonoaudiología y Terapia ocupacional y en forma integral se pretende desarrollar diferentes programas y terapias individuales y grupales que suplan las necesidades de los estudiantes. Los estudiantes que se acercan a solicitar cupo, por lo general cuentan con características muy parecidas de aprendizaje a nivel familiar y de personalidad y son remitidos por especialistas que trabajan con dificultades de aprendizaje y psiquiatras, que recomiendan el colegio por su forma de trabajo y por realizar integración de niños especiales. El Proyecto educativo institucional del colegio se enfoca hacia una tendencia ambientalista, resaltando la importancia del respeto y de diferentes valores que enriquezcan la práctica educativa. En el campo de integración, que pareciera que fuera la mayor fortaleza de la institución, no se encuentran principios claros y definidos que logren guiar, tomar decisiones y planear estrategias que potencialicen aún más esta área, aprovechando los recursos con los que se cuenta. Los educadores que trabajan hoy en día con esta población, que llega a ser significativa en cantidad, expresan no sentirse seguros con el manejo de la diversidad de estudiantes y metodologías y por lo tanto dependen en gran medida del equipo interdisciplinario, que trabaja casi individualmente. Por otro lado, los padres de estos estudiantes, tampoco se involucran en el proceso, y toda la responsabilidad termina en manos de cuatro terapeutas, que aunque eficientes, no logran involucrar a la comunidad en este trabajo y
  • 116.
    se encuentran conresistencia constante, desde el mismo PEI, que no tiene claridad de la forma de trabajo, filosofía de la institución, expectativas y proyección. Hoy en día, como psicóloga de la institución, estoy encargada de realizar el proceso de admisiones de estudiantes y la selección de nuevos educadores. En realidad estos dos procesos no cuentan con unas bases claras que permitan realizarlo en forma coherente, y no se especifica lo que realmente el colegio quiere. No se cuenta con el perfil del estudiante y no hay claridad si finalmente la institución trabaja en forma integrada o es un colegio que no maneja este proceso y por lo tanto su PEI solo involucra estudiantes “sin discapacidades”. Se presentan incoherencias que en este momento del año escolar, en donde se están tomando decisiones importantes para seleccionar nuevos estudiantes y educadores, no se sabe si lo debemos hacer para un colegio de integración especial o un colegio “normal”. Su proyecto Educativo Institucional, desde hace varios años no ha sido revisado y revaluado, por lo tanto no hay fundamentos fuertes y que se adapten al cambio y las necesidades reales de la institución. En cuanto a la evaluación del componente académico, se evidenció, el poco conocimiento del modelo pedagógico que caracteriza la institución y se expresó trabajar en el aula escolar partiendo del criterio de cada educador, desde su experiencia y formas de trabajo independientes. Tener un lugar de trabajo, brinda seguridad a las personas, pero sería importante preguntarse si este grupo de individuos se encuentran satisfechos, desarrollan al máximo sus capacidades y se sienten motivados y con sentido real de pertenencia a su institución. Con el tiempo y con el daño que se les puede ocasionar a diferentes personas de la comunidad educativa, probablemente se llegará a la necesidad de un cambio y de innovar partiendo de realidades y características propias.”2 − COLEGIO DON BOSCO III El colegio Don Bosco III presta un servicio dirigido a niños y niñas de escasos recursos y que su cuyas familias son de un nivel socio-cultural bajo. Sus debilidades están fundamentadas en canales de comunicación poco asertivos dentro de la comunidad. El Manual de convivencia no aplica en el contexto, no hay trabajo en equipo. “La Institución está conformada por un grupo directivo y otro de apoyo que la quieren sacar adelante modificando todo el PEI para que esté acorde al contexto, y creando un manual de convivencia para la sana convivencia de la comunidad educativa. La Institución concebida por la comunidad Salesiana es Católica y tiene un convencimiento loable: Esta institución no es una institución corriente sino que es la CASA en su sentido de hogar. 2 ABADÍA, Liliana. 2006
  • 117.
    El servicio vadirigido a niños, niñas y juventud de escasos recursos en Concesión con la Secretaría de Educación del Distrito Capital. Fue inaugurado el 03 de Abril del año 2000 con una población de 458 estudiantes correspondientes a la básica Primaria y Preescolar. Se encuentra ubicado en el barrio Codito (La Estrellita) localidad primera de Usaquén extremo Nororiental de Bogotá, colinda al sur, norte y oriente con desarrollos de origen clandestinos y al occidente con medios carentes de desarrollo urbano. A pesar de que se encuentra en proceso de desarrollo constituye un alto riesgo para las viviendas. A nivel sociocultural se puede apreciar que en gran parte las familias que constituyen esta comunidad provienen de las zonas rurales y provincias de las cuales han sido desplazados trayendo sus propias costumbres y comportamientos, por lo tanto, el nivel de escolaridad de la mayoría de los padres de familia sólo alcanza la primaria o secundaria y en algunos casos, en un 15%, no saben leer ni escribir. En la Institución Educativa se manifiestan los siguientes problemas: − No hay políticas claras en cuanto al manejo de las normas de convivencia. − Educadores con poco manejo de grupo y bastante permisivos, que no tienen una pedagogía apropiada y dificultades en el manejo de las herramientas audiovisuales y tecnológicas. − Altas tasas de embarazos tempranos, alcoholismo, drogadicción, desnutrición, crimen organizado. − No hay un trabajo en equipo entre educadores y estudiantes. − Agresividad colectiva a causa de la disfunción familiar y la baja calidad de vida. − Debilidad en los procesos cognitivos. Las debilidades están fundamentadas por el diálogo con educadores, estudiantes, administrativos y directivos, evidencias comportamentales y estadísticas de desempeño escolar. Para aportar a la solución de problemas se debe primero elaborar un manual de convivencia involucrando a toda la comunidad educativa basados en el contexto en el cual se va a aplicar y dándolo a conocer para la apropiación y aprobación. En la Institución Educativa existen las siguientes fortalezas: − El PEI de la Institución está recién reformulado ya que se presentó para autoevaluación a la Corporación Calidad, por lo tanto se involucró a todos los estamentos de la comunidad educativa. − La Institución está conformada por un grupo directivo y de apoyo que la quieren sacar adelante, modificando todo para que el PEI esté acorde al contexto y crear un manual de convivencia para los estudiantes de la institución. La institución Educativa está basada o definida desde una concepción netamente católica salesiana, que no significa Institución sino CASA. Es una escuela incluyente y fundamentada en la amabilidad, el amor y la religión, conformada legalmente por un gobierno escolar, rector, coordinador de convivencia y primaria, consejo directivo y demás estamentos exigidos por la Ley. Esta Institución Educativa es una escuela que educa para la vida y para el mejoramiento de la comunidad en la que se encuentra inmerso.”3 − CENTRO EDUCATIVO DISTRITAL DON BOSCO I En el centro educativo Don Bosco I las directivas no trabajan en equipo. No tienen en cuenta la comunidad y esto hace que no se aproveche a los educadores en 3 VARGAS, Adriana. 2006
  • 118.
    todo su potencial.No cuenta con espacios deportivos y no se observa una integración de los padres de familia en pro de la institución. De igual forma se le reconoce como fortalezas que trabaja con niños y niñas de escasos recursos, haciendo énfasis en la educación artística y que su PEI es por objetivos. “El C.E.D. Bosco I. La joya hace parte de otros cuatro colegios de calendario A, en jornada única de 6:45 AM a 3:30 PM. en la modalidad de concesión con la Secretaria de Educación Distrital de Santa fe de Bogota, que tiene la Fundación educativa Don Bosco dirigida por el Padre Salesiano Javier Castaño. Esta ubicado en la localidad de Ciudad Bolívar al sur de la ciudad, mas exactamente en la calle 80 a- sur # 18c-70, la modalidad es académica con énfasis en educación artística (artes, danzas y música). Los niveles educativos van desde grado 0 hasta el grado 11 de media vocacional: la población de estudiantes es de 1107 y el número de educadores de 38, el personal administrativo es de 10. La institución educativa CED Don Bosco I, solamente lleva cinco años de fundado, sus instalaciones fueron construidas por el Distrito capital, con muy buenas especificaciones (pero con la deficiencia en espacios deportivos) y dadas para su administración a la Fundación educativa Don Bosco. La institución cuenta con todos los requerimientos legales, estamentos y/o componentes administrativos y pedagógicos. Es de relevancia la calidad de sus educadores pues en mas del 85% poseen postgrados y los cuales se encuentran en constante formación sobre la filosofía salesiana dada en el sistema Preventivo de Don Bosco, que busca la inclusión del joven y el Asocianismo; para reevaluar los procesos y generar estrategias de mejoramiento la Institución trabaja la metodología PIPO (Proyecto de Intervención por Objetivos) que permite generar metas específicas en cuanto a los lineamientos institucionales; la aceptación y Good Will que posee en la localidad; El trabajo hacia la comunidad a través de sus propio quehacer y convenios por ejemplo con el SENA y el Bosco Obrero. Dentro de las debilidades que se han podido evidenciar pueden ser: Falta de integración de los padres de familia como organismo consultor y veedor de las actividades y procesos de la institución, pues se perciben muy aislados y sin las herramientas necesarias para adelantar acciones efectivas en el mejoramiento del colegio. Otra posible debilidad es el no aprovechamiento de las cualidades de los educadores para alcanzar una gestión eficiente y eficaz que repercuta en toda la institución, pues la mayoría de gestiones y directrices son enviadas e impuestas por la Fundación como ente coordinador y director, pues en muchas ocasiones dichas directrices no se pueden aplicar o no son adecuadas del todo por el contexto en el cual se encuentra inmersa la institución”.4 − INSTITUCIÓN EDUCATIVA DISTRITAL SAN CAYETANO COLSUBSIDIO El Colegio San Cayetano Colsubsidio presenta debilidades tales como el ingreso permanente de educadores nuevos a los cuales no se les contextualiza sobre el direccionamiento del plantel. Falta planeación en las actividades institucionales, el clima organizacional no favorece el trabajo en equipo y no hay un seguimiento continuo de procesos. En cuanto a sus fortalezas se reconoce que está dirigido a 4 JARAMILLO, Valentino. 2006
  • 119.
    niños y niñascon escasos recursos, posee buenas instalaciones en cuanto a la estructura tecnológica y didáctica. El PEI es construido por toda la comunidad, el plan de estudios está organizado por ejes vertebradores y existe Escuela de Padres. “La institución educativa San Cayetano esta ubicada en la zona quinta de Usme, en el barrio de Juan Rey. El 90% de su población es de estrato 1 y el 10% de estrato 2. Las condiciones climáticas son extremas, pues el intenso frío no es fácil de sobrellevar. La Institución presenta las siguientes fortalezas: −La infraestructura de la institución es muy grande y adecuada para atender a la numerosa población que se encuentra en el sector. Cuenta con espacios tecnológicos y didácticos muy bien dotados. −El PEI se ha construido con la comunidad educativa, existe el plan de estudios, desarrollado en ejes temáticos, por áreas y niveles, sistemas de evaluación claros y un modelo pedagógico definido. −La institución realiza un importante trabajo con la comunidad a través de proyectos y escuela de padres permanente que busca capacitar a los padres de familia en diferentes oficios o artes. Se presentan los siguientes problemas: −La mayoría de procesos no tienen evaluación periódica ni seguimiento, por lo tanto las buenas experiencias quedan solamente en el pasado. −Falta más planeación anticipada de cada una de las actividades institucionales. −El clima organizacional es difícil, situación que obstaculiza el desarrollo de los proyectos y el trabajo en equipo. −La rotación de educadores es continua, es decir, cada año son pocos los que quedan con la experiencia de años anteriores y los procesos exitosos deben volver a comenzar. Resulta difícil pensar en un concepto específico sobre la institución educativa, debido a la complejidad en la que está inmersa y los múltiples procesos que abarca, sin embargo, se procurará hacer un primer acercamiento a este concepto, teniendo en cuenta las características más importantes que atañen a una institución escolar. Al revisar cuidadosamente la descripción de la IED San Cayetano, se encontró uno de los aspectos más relevantes: el contexto. La institución educativa es imposible pensarla fuera de un contexto, siempre está inmersa en una comunidad, lugar y espacio donde las interrelaciones giran en torno a determinados objetivos y metas originados en antecedentes comunes. En esta medida, el contexto nos crea un primer panorama a seguir en la dirección de la institución. Cuando se habla de contexto se debe tener en cuenta varios aspectos importantes: −La institución educativa es un contexto construido por personas, ellos son los verdaderos protagonistas. −La escuela es un contexto esencialmente social en el cual las interacciones personales conducen a la construcción compartida del conocimiento.5 −Los contextos incluyen recuerdos, referencias, antecedentes que constituyen el punto de partida para construir lo nuevo: es la dimensión histórica de la institución escolar. Son las experiencias individuales y sociales las que determinan la configuración de metas, conductas y normas en cada persona.6 −La escuela como contexto sólo puede comprenderse en relación con los procesos de cambio que en ella se generen. Definitivamente, la institución no se puede estancar en el punto de partida, debe proponer y emprender acciones acertadas para el mejoramiento. Un segundo aspecto importante de la institución y en especial de San Cayetano, es la educación incluyente, en la cual se pretende integrar a todos los individuos en una determinada estructura social, con objetivos, metas y comportamientos afines. En teoría, esto implica definir a cada alumno en forma personalizada, más 5 BATANAZ, Palomares Luis. Organización escolar: bases científicas para el desarrollo de las instituciones educativas. Córdoba, 1998. P.225 6 BOLIVAR, A. La investigación biográfica – narrativa en educación. FORCE. Granada, 1997
  • 120.
    por sus habilidades,que por sus deficiencias, pero al mismo tiempo queriendo implementar estrategias de acción para dar solución a las mismas. Sin embargo, en la práctica es mucho más complejo. En muchas ocasiones la escuela no está preparada para asumir el reto del cambio frente a las situaciones que se le presentan. En una comunidad como en la que se desarrolla San Cayetano, se presentas bastantes experiencias complejas en la vida de los estudiantes día a día, que en ocasiones, la institución no está preparada para atender y se queda sin saber que hacer frente a la realidad. Esta situación plantea un reto para la institución llevándola a prepararse mejor día a día y brindar mejores herramientas para la solución de estos conflictos. En tercer lugar, la institución educativa debe actuar con un currículum abierto, adaptado a la diversidad de los estudiantes y las estrategias específicas de acceso al conocimiento. La institución educativa es una compleja estructura donde intervienen muchos actores y aspectos diferentes, llevando a establecer procesos comunes, y al mismo tiempo personalizados para cada uno de sus protagonistas. Esta inmersa en un contexto, que da forma a sus acciones de cambio. Esto último, insinúa algo muy importante, la educación no tiene sentido si no se propone generar procesos de cambio en la persona. La educación es un acto de amor y cada institución educativa debe tener éste como su principal componente.”7 − GIMNASIO LOS CAOBOS En cuanto al Gimnasio los Caobos, el equipo investigador concluye que no hay lineamientos curriculares claros, da cabida a todas las tendencias y modelos pedagógicos existentes lo cual es negativo. Aún no tiene una escuela de padres más por falta de asistencia de los padres a las convocatorias que por una falencia por parte del colegio. Falta comunicación asertiva dentro de la comunidad. Cuenta con varias cualidades como: excelentes instalaciones dotadas de laboratorios y salas tecnológicas, la puntualidad en los pagos a sus trabajadores. “Fundado en el año 1989 por Felipe Diago Jabois, con la ayuda del padre Gabriel Giraldo S.J. cuenta con 1060 estudiantes de estratos altos. Ubicado en la vereda la Balsa en Chía, Cundinamarca. Fortalezas: − Posee unas excelentes instalaciones en las que se destacan amplias aulas tecnológicas, bibliotecas sistematizadas y bien dotadas, laboratorio de física y química y zonas para la recreación y deporte. − Es muy puntual con el pago de los salarios a los trabajadores, lo que muestra agradecimiento hacia ellos. − Cuenta con un manual de convivencia Debilidades: − No existe un modelo pedagógico uniforme que vaya desde el grado 0 hasta el grado 11. Teniendo como resultado el rompimiento brusco de los procesos entre Pre-escolar, Primaria y Bachillerato. − No hay cohesión entre los diferentes estamentos por no existir una comunicación asertiva. − Los padres no se ven interesados por lo que sus hijos hacen en el colegio, por lo que ponen todo el peso de la educación en la institución. − El P.E.I de la institución fue elaborado por dos directivas aproximadamente hace 6 años, y hasta este año comenzaron los cambios en éste, pero sin tener en cuenta a toda la comunidad. 7 OCHOA, Andrea. 2006
  • 121.
    El Gimnasio losCaobos es una empresa educativa donde se imparte educación formal en los niveles de preescolar, básica y media cumpliendo estrictamente los lineamientos dados por la legislación colombiana. Cree en los principios filosóficos, éticos, morales y religiosos de la Iglesia Católica con la intención de fomentar valores que permitan una formación integral de los educandos orientando el conocimiento teórico y práctico hacia la proyección futura de un país. Cuenta con un programa bilingüe. Lo anterior está fundamentado en una misión, una visón, una historia, unas políticas y un proyecto educativo institucional que en este momento se encuentran en evaluación y reforma ya que no respondían claramente a las características y objetivos del colegio. La institución educativa debería, teóricamente, regirse por algún modelo pedagógico específico. Sin embargo, esta institución, en particular, muestra un enfoque “multipedagógico” ya que de acuerdo con el nivel y el profesorado, se asume una postura u otra. El colegio no tiene claros los lineamientos netamente pedagógicos que lo rigen. Cuenta con unas instalaciones óptimas para el desarrollo de actividades académicas y deportivas.”8 8 ESTRADA, Martha Helena. 2006
  • 122.
    3.2. PERCEPCIONES DELOS DIFERENTES ACTORES DENTRO DE LAS INSTITUCIONES EDUCATIVAS ACTORES INSTITUCIONES EDUCATIVAS ANÁLISIS SAN CAYETANO COLSUBSIDIO JOHNATHAN SWIFT C.E.D. DON BOSCO I GIMNASIO LOS CAOBOS C.E.D. DON BOSCO III DIRECTIVOS Es una entidad u organismo para la formación integral y lo producción de conocimiento a través de la interdisciplinaried ad y trabajo en equipo. Es el espacio para aportar a la formación de cada persona a nivel social, emocional y profesionalmente . Es una organización en continuo crecimiento y cambio, fruto de la investigación y la innovación a partir de las necesidades especificas de la comunidad. Es un espacio construido específicamente para intercambiar conocimiento a través de las relaciones con los demás y con el entorno, a través de procesos planificados y estructurados hacia un mismo fin. “Es un sitio destinado a enseñar a los jóvenes habilidades y capacidades suficientes para enfrentarse a su realidad, en forma integral y con vocación de servicio a la comunidad.” Espacio destinado para construir conocimiento que servirá de base en la creación de proyectos de vida y adaptación al entorno social e intelectual” Es un lugar donde se trabajan los diferentes PEI que enmarcan la idea de una formación integral. Es un espacio de interacción entre diferentes personas con el fin de formar el futuro de un país. Es un lugar donde se desarrollan procesos de conocimiento a partir del estudio de áreas específicas del saber buscando generar proyectos de vida satisfactorios para los educandos. “Institución educativa es un lugar creado y pensado para desarrollar procesos de enseñanza-aprendizaje e, inmerso en ello, crear y fomentar valores.” “Institución educativa es un conjunto de estamentos que conforman una comunidad y están encaminadas al desarrollo de procesos de enseñanza-aprendizaje con un sentido óptimo de calidad en el cual se satisfagan las necesidades de familias, educandos, comunidad y administración.” “Institución educativa es un lugar donde toda la comunidad educativa se involucra para alcanzar objetivos formativos y académicos en cada uno de los estudiantes, teniendo en cuenta los procesos de desarrollo, basándose en el PEI de la institución y prestando un servicio de calidad” Es aquel lugar en donde una persona con unos conocimientos previos, es recibida por otros individuos y que a partir de un mutuo compartir y una reflexión permanente; uno aprende del otro y/o termina imponiéndose, por medio de una metodología con la intención de generar cambios, dentro de un determinado tiempo de permanencia en ese sitio. Es un lugar conformado por personas con conocimientos básicos que pretende formar intelectual y moralmente a otros para conseguir una mejor calidad de vida. Es la organización educativa cuyo objetivo es desarrollar el proceso de formación integral del individuo teniendo en cuenta como base las diferentes áreas del conocimiento cumpliendo con los planes y programas determinados por el MEN. Los directivos de las diferentes instituciones concuerdan en la idea de que una institución educativa es un espacio de formación académica, moral y espiritual (integral) que se da enmarcada dentro de la interacción humana en comunidad. Es un lugar donde se educa a través de procesos.
  • 123.
    ACTORES INSTITUCIONES EDUCATIVASANÁLISIS SAN CAYETANO COLSUBSIDIO JOHNATHAN SWIFT C.E.D. DON BOSCO I GIMNASIO LOS CAOBOS C.E.D. DON BOSCO III EDUCADORES Es una organización la cual brinda una formación académica, cultural y en valores que genera una construcción social, produciendo cambios en la sociedad. Es una Institución que presta un servicio educativo a la comunidad, ayudando a que las personas crezcan intelectualment e. Es el lugar donde se transmite conocimiento y así mismo se forma integralmente a cada persona. Lugar que cuenta con un conjunto de normas y reglas, un manual de convivencia y un equipo de profesionales competentes en educación; dedicado a formar niños y jóvenes. Organismo que cuenta con una misión clara, con respecto a la formación integral del estudiante. Lugar en donde se desarrollan procesos cognitivos, lingüísticos, afectivos, sociales y motrices en el ser humano como individuo integral. Es una organización donde se articulan y se complementan diferentes estamentos para lograr un fin común, brindar una educación de calidad a las futuras generaciones, para que tengan éxito en la sociedad y engrandezcan al país. Es una mezcla intencionada y planificada de argumentos pedagógicos y didácticos para brindar un óptimo aprendizaje, crecimiento espiritual, intelectual y social a los individuos. Es un lugar donde se imparte una formación intelectual y moral para que los estudiantes adquieran unas competencias que les permitan desempeñarse en su vida futura, además que sean personas de bien. Es un recinto conformado por estudiantes, padres de familia, directivos y educadores con propósitos y metas establecidas en la construcción del saber, mediante estrategias, proyectos y competencias para proyectar al estudiante hacia la vida con herramientas suficientes para afrontarlas y creando en ellos valores, reforzando habilidades, fortalezas y debilidades para su vida futura. Lugar en el cual el conocimiento, respeto, amor y los valores son parte fundamental del proceso. Espacio para compartir y realizar un desempeño a nivel integral. Entidad sin ánimo de lucro dedicada a formar niños, jóvenes y/o adultos, tanto en las áreas académicas como en valores para su crecimiento moral, espiritual y personal. Lugar cuya misión es formar niños íntegros: académica, moral y espiritualmente. Comunidad cuyos fines trabajar en pro de un bien común buscando un desarrollo integral de los estudiantes. Centro o lugar en donde se forma con un objetivo específico, con un horizonte o pensum claro. Organización que gestiona, organiza y planea todos los procesos educativos o de aprendizaje. Lugar de formación o espacio donde se transmiten conceptos y se forma al individuo en valores para la vida. Comunidad educativa la cual la conforman todos lo que allí trabajan y la comunidad (padres de familia, vecinos). Es un todo que genera y se conforma la sociedad. Es conjunto de instancias administrativas que posee una comunidad educativa para hacer posible el quehacer de educar a sus jóvenes. Es un sitio donde se acoge, se brinda y se imparten conocimientos, valores, normas de convivencia para poder desarrollar integralmente las capacidades de quienes hacen parte de ésta. Es una empresa conformada por varios estamentos. Tiene misión y visión. La misión es formar personas integrales, capaces de crear conocimiento; y la visión es de proyectar, llevar al estudiante a que cree su proyecto de vida y transforme su entorno y por ende el país cambie positivamente. Lo educadores concuerdan con los directivos en la idea de que una institución educativa es un espacio de formación integral dentro de la comunidad, pero además agregan la concepción de que es forjar un futuro partiendo de una realidad actual latente.
  • 124.
    ACTORES INSTITUCIONES EDUCATIVASANÁLISIS SAN CAYETANO COLSUBSIDIO JOHNATHAN SWIFT C.E.D. DON BOSCO I GIMNASIO LOS CAOBOS C.E.D. DON BOSCO III ESTUDIANTES Una institución educativa transmite conocimiento. Un lugar para estudiar y conocer gente. Un lugar donde se enseña y se aprende. Es un lugar en donde se reúnen diariamente un grupo de personas a aprender cosas nuevas e interesantes para luego poder progresar en la vida” Es un espacio de convivencia y de lucha por la autoridad. “Es un lugar al que toca asistir, para que nos dejen ingresar a la universidad, en donde realmente aprenderemos lo que nos gusta” Es un lugar donde aprende y los educadores me enseñan cosas nuevas, comparto con mis compañeras. Es un sitio donde me encuentro con mis amigos para aprender los temas que mas adelante me van a servir en mi vida, con ayuda de mis educadores. Es un lugar destinado a la educación y aprendizaje, compuesto por educadores, directivos y por su puesto nosotros que según nos dicen somos el eje fundamental de todo lo que se hace en el. “Una institución educativa es un plantel que tiene el fin de educar a jóvenes y que ayuda a proyectar la vida futura.” “Una institución educativa es la que busca en sí el bienestar de sus estudiantes, no lucrar. Busca dar bases sólidas para ser buenos seres humanos, para acabar con una sociedad hipócrita y estúpida. Además ésta para la vida en lo que respecta a los valores.” “ Una institución educativa es un edificio donde se dan conocimientos generales en diferentes materias” Es un reclusorio Es un lugar donde nos enseñan muchas cosas que pueden servirnos para la vida. Es un sitio en el que nos dan clases y tenemos amigos. Desafortunada mente, los estudiantes, en general, conciben la institución educativa como un lugar donde están obligados a ir para ver unas materias sin sentido. Sin embargo, algunos reconocen que es un espacio de crecimiento y de proyección para el futuro. Ningún estudiante menciona nada relacionado con la estructura.
  • 125.
    ACTORES INSTITUCIONES EDUCATIVASANÁLISIS SAN CAYETANO COLSUBSIDIO JOHNATHAN SWIFT C.E.D. DON BOSCO I GIMNASIO LOS CAOBOS C.E.D. DON BOSCO III COMUNIDAD Permite el desarrollo físico y mental de cada uno de los estudiantes. Es el lugar donde se enseñan valores molares y sociales, para que en el futuro sean personas de bien. Es una comunidad amiga donde se contribuye al mejoramiento de la parte física e intelectual de los estudiantes. Es aquel ambiente estructurado, capaz de suplir las necesidades del estudiante en cuanto a formación y orientación integral. Es un dialogo que se realiza en una jornada diaria entre el docente y el alumno, con el fin de aprender y transmitir el conocimiento. Es un lugar donde mi hijo se prepara para el futuro para que no le toque tantas dificultades como me ha tocado a mí por la falta del estudio. Es un sitio destinado a la educación de las futuras generaciones; Es un colegio donde los educadores interactúan desde cada materia con os estudiantes para darles las herramientas necesarias para que se hagan ciudadanos de bien y preparados. Es un lugar donde interactúan educadores y estudiantes para llegar al conocimiento que a los estudiantes les abrirán las fronteras del saber. “Institución educativa es un conjunto de estamentos para formar personas en aspectos académicos, formación ética y crear hábitos de vida. Grupo de personas trabajando con el fin de educar personas reunidas en un lugar específico donde se articulan: el objeto del conocimiento, normas, valores y reglas de convivencia.” “Institución educativa es una instancia de la vida en donde se cimientan los pilares de la educación y se avanza en procesos a nivel integral engranando cada uno de los estamentos de la comunidad para formar seres capaces de interactuar en una sociedad con pensamiento crítico.” Es un lugar donde se brinda la posibilidad de estudiar. Es un espacio de convivencia entre estudiantes y educadores quienes aprenden y enseñan. Un sitio de trabajo donde se forman niños y jóvenes en diferentes habilidades. La concepción de la comunidad se centra especialmente en el crecimiento académico y moral que se da dentro de las instituciones educativas. En general, las conciben como un espacio dedicado a la formación de niños y jóvenes a través de la instrucción y la socialización. Esquema No. 7 Percepciones de los actores educativos (San Cayetano Colsubsidio – Jonnathan Swift. C.E.D. Don Bosco I y III, Gimnasio Los Caobos)
  • 126.
    Se encuentra gransimilitud entre lo que los directivos y los educadores entienden por institución educativa, pero estos últimos agregan un componente pedagógico formativo. La comunidad también da una perspectiva muy cercana a las anteriores. Sin embargo, ésta es más utópica en el sentido de que refleja lo que se espera que la institución haga en lugar de centrarse en lo que realmente es.
  • 127.
    3.3. ESQUEMA FUNDAMENTADOEN LA VIVENCIA DEL EQUIPO INVESTIGADOR Esquema No. 8 Mapa Conceptual comparativo (San Cayetano Colsubsidio – Jonnathan Swift. C.E.D. Don Bosco I y III, Gimnasio Los Caobos) INSTITUCIONES EDUCATIVAS CONOCIDAS Lugar donde se transmiten conocimientos, valores y se contribuye al mejoramiento de la sociedad JONATHAN SWIFT Debilidades Fortalezas Desarticulación curricular El PEI no es acorde a la comunidad y no se ha reevaluado para realizar cambios Falta compromiso de padres de familia No existen criterios ni estrategias para la toma de decisiones Grupo interdisciplinario de trabajo Inclusión discapacitados Proceso de integración escolar PEI con tendencia ambientalista CED DON BOSCO I Debilidades Fortalezas No se aprovecha el potencial de los educadores Las directivas no toman en cuenta a la comunidad Falta integración de los padres de familia en pro de la institución Faltan espacios deportivos Énfasis en educación artística Inclusión a niños de escasos recursos PEI por objetivos GIMNASIO LOS CAOBOS Debilidades SAN CAYETANO COLSUBSIDIO CED DON BOSCO III Debilidades No hay trabajo en equipo Fortalezas Manual De Convivencia no aplicable al contexto Analfabetismo en Padres de Familia Falta comunicación asertiva dentro de la comunidad Tiene un PEI construido por toda la comunidad Inclusión a niños de escasos recursos Grupo directivo comprometido No hay seguimiento continuo de procesos El clima organizacional no favorece el trabajo en equipo PEI construido por toda la comunidad Plan de Estudios organizado por ejes vertebradores Existencia de la Escuela de Padres Debilidades Falta planeación en las actividades institucionales Fortalezas Ingreso de educadores nuevos Buenas instalaciones que dan estructura tecnológica y didáctica Educación para niños de escasos recursos No hay un modelo pedagógico uniforme No hay cohesión en los diferentes estamentos No existe la escuela de padres Excelentes instalaciones Puntualidad en los pagos a sus trabajadores Fortalezas
  • 128.
    3.4. CONCEPTUALIZACIONES DADASPOR ESTUDIANTES DE X SEMESTRE DE PEDAGOGÍA INFANTIL DE LA UNIVERSIDAD DE LA SABANA Las estudiantes de X Semestre de Preescolar de la Universidad de la Sabana, realizaron un acercamiento a la conceptualización de Institución Educativa desde su propia perspectiva a partir de la visita realizada al Secretariado Social de Soacha, Cundinamarca. Sus definiciones sobre institución educativa son las siguientes: CATEGORÍA CONCEPTOS ESTUDIANTES DE X SEMESTRE DE PEDAGOGÍA INFANTIL DE LA UNIVERSIDAD DE LA SABANA Núcleo conformado por diversos factores (planta física, recursos, personal competente, alumnas, comunidad etc.) que nace, crece y va mejorando a través del tiempo a partir de la evaluación de su quehacer y las necesidades del medio en que se desenvuelve. Es un centro donde confluyen varias personas, donde cada una tiene una función y una pretensión, es decir cada uno es un agente educativo que es indispensable para el ejercicio del PEI. COMUNIDAD Es una comunidad que trabaja en pos del bienestar propio y de los que le rodean, fortaleciendo las capacidades del individuo y proyectándolo al servicio de los otros, para así mejorar su situación actual inmediata y a distancia, es decir familiar, escolar, local, y por qué no nacional. Dentro de esta comunidad se encuentran el cuerpo docente, cuerpo administrativo, estudiantes, familias de los estudiantes y agentes cercanos a la institución. FORMACIÓN - ORGANIZACIÓN Es donde se inicia un proceso de investigación y estudio sobre temas educativos, teniendo en cuenta los estudios que se van a implementar, la administración y gestión que interactúa dentro de un grupo humano. Básicamente una institución es un conjunto de personas, con interesas propios y valores para lograr un objetivo y formar la cultura de la institución. Esta debe tener: una función social especializada, objetivos, un reglamento, establecimiento de rolas, una sede y una estructura social. ORGANIZACIÓN Es el conjunto de acciones, que en apoyo de la estructura física, talento humano, recursos materiales y comunidad hacen de ésta una construcción de ejemplo para la sociedad, en beneficio de todos. FORMACIÓN Como un plantel integra, donde un conjunto de personas, con intereses propios y concurrentes, con valores singulares y hasta contrapuestos buscan un mismo objetivo o fin que es el bienestar de todos en pro de una buena educación.
  • 129.
    FORMACIÓN Es el conjuntode personas, activas y reflexivas que participan en el proceso de formación integral del ser humano encaminado hacia un mismo fin, y poseedoras de sentido de pertenencia con la comunidad educativa, lo que les permite ser y sentirse integrantes comprometidas; capaces de ejercer de manera óptima diversas funciones que contribuyen al mejoramiento continuo y a la transformación de todas las personas que hacen parte del ella, mediante la articulación en integración del desarrollo de experiencias educativas, que favorecen el bien común, y donde confluyen un sinnúmero de elementos que ayudan a cubrir las necesidades, las expectativas y los intereses de cada uno de los integrantes y de su contexto inmediato, estando siempre en el marco de una entidad prestadora de servicios sociales de alta calidad. FORMACIÓN ORGANIZACIÓN Es un establecimiento en donde se brinda educación, se ofrece formación integral y aporta al perfeccionamiento de la persona, para de esa forma generar progreso y avance en una sociedad determinada. Cada institución educativa tiene un PEI. ORGANIZACIÓN COMUNIDAD FORMACIÓN Ésta nace con el objeto de ofrecer a la familia y a la sociedad una educación de calidad, creativa e innovadora, con mejora permanente y eficiencia empresarial. Siendo un conjunto de personas, con intereses propios y concurrentes, con valores singulares y hasta contrapuestos, con implicancias sociales, políticas, educativas y culturales. Teniendo como característica objetivos, la distribución de funciones y roles, las metas planteadas y su grado de eficiencia y flexibilidad como así también el grado de integración de su personal. El pedagógico didáctico de la institución educativa está dado por su ideario, por el perfil de sus directivos, educadores o no y por las formas y métodos que ellos utilizan para cumplir unos de sus principales objetivos manifiestos como lo es el de enseñar, y por último se encuentra la dimensión administrativa, entendido por ella el tipo de organización y administración que adopta la institución, a los efectos de lograr su cometido, caracterizándose en ello su mayor o menor apretura, flexibilidad, relación y participación. ORGANIZACIÓN Es el constitutivo que describe a experiencia escolar teniendo en cuenta todas sus dimensiones; liderazgo, la capacidad con la que cuentan todos y cada uno de los agentes activos de una institución para apoyar en este caso la formación humana, gestión, la innovación que permanentemente se debe estar dando esto gracias a una oportuna evaluación de los componentes del PEI y éste último es la razón de ser de la comunidad educativa. COMUNIDAD FORMACIÓN Es un lugar en el que se busca articular procesos, metodologías, estrategias, procedimientos y recursos a fin de desarrollar en un grupo de personas un sinnúmero de habilidades que le permiten alcanzar su perfección. COMUNIDAD FORMACIÓN Es un conjunto de personas que desean superarse a nivel personal y profesional, que permite un proceso de formación donde se va implementar, liderar y gestionar cambios para la mejora de cada individuo o grupo.
  • 130.
    Es el entefundamental del proceso educativo pues es la encargada de liderar y gestionar los proyectos adquiridos en cada área de trabajo. Donde lo primordial es la formación integral de la comunidad. FORMACIÓN Es el lugar en donde se llevan a cabo procesos de aprendizaje, de formación y preparación, en la persona, para ser persona y ser capaz de involucrarse a la sociedad aportando conocimientos y soluciones a las problemáticas de la misma. COMUNIDAD Es aquella instancia en la que un equipo de personas capacitadas se reúne para ofrecer a la comunidad la oportunidad de perfeccionar su ser mediante el proceso de desarrollo y adquisición, no sólo de conocimientos, sino de habilidades que les permita el desempeño eficaz y eficiente en cada una de las esferas o ámbitos de la vida. ORGANIZACIÓN Es una organización social que encierra aspectos sociales, políticos, educativos y culturales. Regida por normas y un aspecto administrativo con el fin de alcanzar su horizonte (misión, visión, propósitos y objetivos) a través de diferentes procesos pedagógicos. COMUNIDAD FORMACIÓN ORGANIZACIÓN Es un lugar donde hay muchos miembros con unas funciones, unos deberes y derechos que hacen parte del establecimiento que deben ser aceptados, respetando y aportando de esta manera a su mejoramiento, donde la parte fundamental del trabajo es la formación integral de personas, que tienen unas habilidades y destrezas a desarrollar. COMUNIDAD Es el organismo o conjunto en general que está compuesto por: personas con intereses propios fundando así una institución con unos objetivos, principios claros, sin dejar a un lado el ambiente físico o infraestructura que será la sede de la institución. ORGANIZACIÓN Es una organización que tiene unos objetivos, prioridades hacia la educación de los estudiantes y de la misma institución además está conformada por la educación: preescolar, básica y media. FORMACIÓN Es un lugar donde se propicia el aprendizaje y la formación de la persona. Es necesario que la institución educativa no sólo se preocupe por el intelecto de las personas sino que vean a éstas como seres íntegros en los cuales se debe trabajar y formar de forma holística. Esquema No. 9 Percepciones de la Institución Educativa (Estudiantes X Semestre Pedagogía Infantil Univ. Sabana) 3.5. CATEGORIZACIÓN Partiendo de todos los conceptos recogidos en el trabajo de campo. Se logra identificar que las diferentes concepciones y percepciones de los actores educativos con respecto a lo que la Institución Educativa es, se pueden clasificar dentro de tres grandes categorías a saber: La institución Educativa como
  • 131.
    comunidad, la instituciónEducativa como Organización y la Institución Educativa como espacio de formación. 3.5.1. La Institución Educativa como comunidad. La idea de escuela como comunidad se refiere a la reunión de personas que trabajan mancomunadamente por un fin retroalimentándose para crecer de forma individual y colectiva adquiriendo un compromiso con su entorno. La institución educativa es una comunidad de personas configurada por agentes educativos: padres, estudiantes, educadores, directivos, administrativos y auxiliares que tienen un propósito común. Este propósito está basado en la ayuda mutua para hacer de la educación algo agradable para todos los agentes. Es por esto que las instituciones trabajan en comunidad, en la que esperan la ayuda de los padres en los métodos utilizados para la enseñanza, y donde cada uno de los integrantes jugará un rol tan importante que sin uno de estos la institución no funcionará como es esperado. La institución como comunidad: − Requiere de valores y respeto por los agentes actuantes. − El educador juega un rol muy importante porque es uno de los actores que con su ejemplo va a enseñar y a compartir relaciones sanas para lograr la convivencia; va a mediar en la violencia y en el conflicto y da herramientas para lograr una comunidad conciliadora. − El sentido de comunidad de refuerza mediante el saber − La institución como comunidad genera una cultura
  • 132.
    La Institución Educativacomo comunidad contiene tres aspectos fundamentales a saber: - La participación en diferentes niveles. - La relación de la escuela con la comunidad y el contexto. - Los problemas, la convivencia y los conflictos. Conceptualizaciones que abordan la Institución Educativa como comunidad: - “Núcleo conformado por diversos factores (planta física, recursos, personal competente, estudiantes, comunidad etc.) que nace, crece y va mejorando a través del tiempo a partir de la evaluación de su quehacer y las necesidades del medio en que se desenvuelve. - Es un centro donde confluyen varias personas, donde cada una tiene una función y una pretensión, es decir cada uno es un agente educativo que es indispensable para el ejercicio del PEI. - Es una comunidad que trabaja en pos del bienestar propio y de los que le rodean, fortaleciendo las capacidades del individuo y proyectándolo al servicio de los otros, para así mejorar su situación actual inmediata y a distancia, es decir familiar, escolar, local, y por qué .no nacional. Dentro de esta comunidad se encuentran el cuerpo docente, cuerpo administrativo. - Ésta nace con el objeto de ofrecer a la familia y a la sociedad una educación de calidad, creativa e innovadora, con mejora permanente y eficiencia empresarial. Siendo un conjunto de personas, con intereses propios y concurrentes, con valores singulares y hasta contrapuestos, con implicancias sociales, políticas, educativas y culturales. Teniendo como característica objetivos, la distribución de funciones y roles, las metas planteadas y su grado de eficiencia y flexibilidad como así también el grado de integración de su personal. El pedagógico didáctico de la institución educativa está dado por su ideario, por el perfil de sus directivos, educadores o no y por las formas y métodos que ellos utilizan para cumplir unos de sus principales objetivos manifiestos como lo es el de enseñar, y por último se encuentra la dimensión administrativa, entendido por ella el tipo de organización y administración que adopta la institución, a los efectos de lograr su cometido, caracterizándose en ello su mayor o menor apretura, flexibilidad, relación y participación - Es un conjunto de personas que desean superarse a nivel personal y profesional, que permite un proceso de formación donde se va implementar, liderar y gestionar cambios para la mejora de cada individuo o grupo - Es aquella instancia en la que un equipo de personas capacitadas se reúne para ofrecer a la comunidad la oportunidad de perfeccionar su ser mediante el proceso de desarrollo y adquisición, no sólo de conocimientos, sino de habilidades que les permita el desempeño eficaz y eficiente en cada una de las esferas o ámbitos de la vida. - Es el organismo o conjunto en general que está compuesto por: personas con intereses propios fundando así una institución con unos objetivos, principios claros, sin dejar a un lado el ambiente físico o infraestructura que será la sede de la institución. - La institución educativa es un lugar organizado por medio de un PEI y un currículo el cual orienta hacia el objetivo que la institución se ha trazado. La institución educativa es fundamental en la sociedad y el último medio para transformarla y mejorarla. Por lo tanto esta debe trabajar en equipo (padres, educadores y directivos) con el fin de formar personas integras, aquellas que serán el futuro de nuestra sociedad. - Una institución educativa es una unidad conformada por un grupo de personas (administrativos, directivos, educadores, estudiantes y padres de familia); incluye también un ambiente físico y un proyecto en común, plateado para satisfacer las necesidades de una comunidad. Esta unidad trabaja con un compromiso común. - Una institución educativa es un sitio ubicado en determinado contexto, con unas necesidades y problemas en su entorno, la institución debe ayudar a solucionar los problemas de su entorno además de brindar una educación integral, enseñar para la vida no para el momento ayudando así al desarrolle integral de cada persona y contribuyendo a crear una mejor sociedad, con personas capacitadas e integras en su labor ya que no se puede enseñar lo que no se tiene en si mismo. - Una Institución educativa es una lugar en el que por medio de unas normas y propósitos específicos se forman en valores y conocimientos a las personas; teniendo en cuenta que la institución se encuentra conformada no solo por una estructura que la hace tangible sino por unas directivas, maestras y alumnas; quienes en un trabajo conjunto buscan la perfección del ser humano. - La Institución: es un establecimiento que vela por la formación de los estudiantes y el personal docente y administrativo que trabaja en ella con eficacia y responsabilidad.
  • 133.
    - La Institucióneducativa es un lugar de encuentro donde asisten los niños y niñas de una localidad cercana, allí se va formando académicamente y a la vez el énfasis que se maneja. - Una Institución educativa antes que nada es una comunidad, como tal lucha por un fin común, el grupo de personas que la conforman deben trabajar arduamente teniendo como base el dialogo continuo, la perseverancia y el amor por lo que hacen; Son un conjunto de personas que luchan por que sus estudiantes, antes de ser formas de conocimientos, sean formadas como personas, seres individuales con diferentes necesidades y expectativas, pero que aun así hacen parte de una comunidad y deben sentir el compromiso por el progreso de dicha comunidad a partir de si mismas. - La institución educativa es un lugar organizado por medio de un PEI y un currículo el cual orienta hacia el objetivo que la institución se ha trazado. La institución educativa es fundamental en la sociedad y el último medio para transformarla y mejorarla. Por lo tanto esta debe trabajar en equipo (padres, educadores y directivos) con el fin de formar personas integras, aquellas que serán el futuro de la sociedad. - Una institución educativa es una unidad conformada por un grupo de personas (administrativos, directivos, educadores, estudiantes y padres de familia); incluye también un ambiente físico y un proyecto en común, planteado para satisface. - Una institución educativa, es aquella que trabaja por el bien común de la sociedad, sin importar raza, genero, nivel socio-económico. Es aquella que se preocupa de ofrecer al hombre su realización personal integral, desde todas sus dimensiones, para que a futuro sea una persona productiva para la sociedad. - Una institución educativa es un centro que surge a partir de las necesidades de la comunidad a la cual se quiere atender con el fin de generar y desarrollar habilidades conceptuales, sociales, culturales, y personales que contribuyan a la transformación de una sociedad. - Una Institución educativa antes que nada es una comunidad, como tal lucha por un fin común, el grupo de personas que la conforman deben trabajar arduamente teniendo como base el dialogo continuo, la perseverancia y el amor por lo que hacen; Son un conjunto de personas que luchan por que sus estudiantes, antes de ser formas de conocimientos, sean formadas como personas, seres individuales con diferentes necesidades y expectativas, pero que aun así hacen parte de una comunidad y deben sentir el compromiso por el progreso de dicha comunidad a partir de si mismas. - Una institución también debe velar por la integración de la familia como eje fundamental en el desarrollo de todo estudiante y la autonomía de los estudiantes debe velar por que el personal administrativo y académico sea capacitado día tras día y se sienta a gusto con el lugar en el que se encuentra.”9 3.5.2. La Institución Educativa como organización. La institución educativa es una organización, es un sistema prestador de servicios que maneja un organigrama con sus jerarquías y respectivos departamentos, para lograr orden y claridad en la institución que comanda, manejando tiempos en un cronograma de actividades, donde todo se planea con antelación para dar a los otros oportunidad de saber con los tiempos que cuenta para organizarse y distribuir sus propios tiempos. Se espera que en la organización, como su nombre lo dice, todo sea organizado para poder planear, verificar y actuar como se evidencia en los procesos de calidad total. Se define el término organización como un sistema especializado en una tarea específica para alcanzar metas con una estructura jerárquica, con un sistema de 9 Estudiantes X semestre de Pedagogía Infantil de la Universidad de la Sabana
  • 134.
    comunicación y demiembros coordinados, que se ubican dentro de un entorno. En educación está referida a una estructura, a sus políticas y leyes que ayudan a regular al sistema escolar. Existe la idea errada que la institución educativa como organización tiene una estructura vertical, se centra en lo administrativo y en la función gerencial y se limita únicamente a los educandos sin tener en cuenta la totalidad de la comunidad ni el contexto. Dentro de la perspectiva de la institución como organización, se tienen en cuenta, principalmente, los elementos administrativos de ésta como lo pueden ser la instalaciones, el manejo de personal, la constitución de estatutos y el componente administrativo del PEI. Profundizando sobre esta concepción, se encuentra que la visión organizacional puede, perfectamente, enlazarse con los componentes académicos y formativos generando una organización integral que contemple todos los aspectos de la escuela como sistema orgánico humano en el que todos sus integrantes formen un equipo de trabajo organizado que se enmarque en un PEI integral estructurado, a partir del cual se genere una cultura organizacional que la represente, caracterice y dirija con el fin de lograr los objetivos de la institución educativa como organización viva que se enmarca en una realidad social desarrollando una formación integral, contribuyendo a la construcción de un proyecto de vida y transmitiendo conocimientos, saberes prácticos, valores y virtudes. Los estudiantes son en primera y en última instancia quienes determinan cómo quieren aprender y cómo quieren implantar sus modos y modas lo que hace que el quehacer de la administración sea un constante reto. Conceptualizaciones que abordan la Institución Educativa como organización:
  • 135.
    - Es unlugar en el que se busca articular procesos, metodologías, estrategias, procedimientos y recursos a fin de desarrollar en un grupo de personas un sinnúmero de habilidades que le permiten alcanzar su perfección. - “Institución educativa: lugar de encuentro de un grupo de personas clasificadas en diversos niveles educativos, en los cuales se desarrolla su formación con los intereses y necesidades de cada edad en relación con los linimientos institucionales, reflejados en el PEI, haciendo significativo este proceso. - Una institución también debe velar por la integración de la familia como eje fundamental en el desarrollo de todo estudiante y su autonomía, debe velar por que el personal administrativo y académico sea capacitado día tras día y se sienta a gusto con el lugar en el que se encuentra. - Institución educativa: lugar al cual asisten personas en busca de una formación integral; Esta institución tiene sus bases en un conjunto de normas y leyes enfocadas hacia el mejoramiento de las personas en todas sus dimensiones. - Una Institución educativa es una organización legalmente constituida, regida por unas normas y guiada en sus labores por los parámetros establecidos dentro del PEI elaborado con la participación de la comunidad educativa (educadores, padres de familia, estudiantes, personal administrativo, etc.) y que propende por brindar formación y guiar el aprendizaje de valores, conceptos y habilidades útiles para la vida. - Institución educativa: es una organización que se establece buscando un fin educativo formativo estableciendo unos principios básicos con los cuales se pretenden regir estas mismas. Organización que busca fomentar algo educativo, formador que busque el mejoramiento de la persona. - Una institución educativa es un centro de formación educativo integral, que pretende proporcionar a los estudiantes herramientas necesaria para elaborar un proyecto de vida individuales, social y profesional. Una institución educativa cuenta con personal idóneo y profesional a nivel docente y administrativo que forja y cubre las necesidades e intereses de los estudiantes, además se rige políticas y normativas tanto institucionales como nacionales. - La institución educativa es el ente encargado de la formación académica, moral, social, personal, etc., de una persona. Requiere el cumplimiento, planeación, regulación, innovación, organización, capacitación y compromiso por parte de toda la comunidad educativa. Debe tener principios, objetivos metas; es decir un punto de partida y otro de llegada. - Es el conjunto de acciones, que en apoyo de la estructura física, talento humano, recursos materiales y comunidad hacen de ésta una construcción de ejemplo para la sociedad, en beneficio de todos. - Es donde se inicia un proceso de investigación y estudio sobre temas educativos, teniendo en cuenta los estudios que se vana a implementar, la administración y gestión que interactúa dentro de un grupo humano. Básicamente una institución es un conjunto de personas, con interesas propios y valores para lograr un objetivo y formar la cultura de la institución. Esta debe tener: una función social especializada, objetivos, un reglamento, establecimiento de roles, una sede y una estructura social. - Es un establecimiento en donde se brinda educación, en donde se da a formación integral de persona, aporta al perfeccionamiento de la persona, para de esa forma generar progreso y avance en una sociedad determinada. Cada institución educativa tiene un PEI. - Ésta nace con el objeto de ofrecer a la familia y a la sociedad una educación de calidad, creativa e innovadora, con mejora permanente y eficiencia empresarial. Siendo un conjunto de personas, con intereses propios y concurrentes, con valores singulares y hasta contrapuestos, con implicaciones sociales, políticas, educativas y culturales. Teniendo como característica objetivos, la distribución de funciones y roles, las metas planteadas y su grado de eficiencia y flexibilidad como así también el grado de integración de su personal. El pedagógico didáctico de la institución educativa está dado por su ideario, por el perfil de sus directivos, educadores o no y por las formas y métodos que ellos utilizan para cumplir unos de sus principales objetivos manifiestos como lo es el de enseñar, y por último se encuentra la dimensión administrativa, entendido por ella el tipo de organización y administración que adopta la institución, a los efectos de lograr su cometido, caracterizándose en ello su mayor o menor apretura, flexibilidad, relación y participación. - Es el constitutivo que describe la experiencia escolar teniendo en cuenta todas sus dimensiones; liderazgo, la capacidad con la que cuentan todos y cada uno de los agentes activos de una institución para apoyar en este caso la formación humana, gestión, la innovación que permanentemente se debe estar dando esto gracias a una oportuna evaluación de los componentes del PEI y éste último es la razón de ser de la comunidad educativa. - Es el ente fundamental del proceso educativo pues es la encargada de liderar y gestionar los proyectos adquiridos en cada área de trabajo. Donde lo primordial es la formación integral de la comunidad. - Es una organización social que encierra aspectos sociales, políticos, educativos y culturales. Regida por normas y un aspecto administrativo con el fin de alcanzar su horizonte (misión, visión, propósitos y objetivos) a través de diferentes procesos pedagógicos. - Es una organización que tiene unos objetivos, prioridades hacia la educación de los estudiantes y de la misma institución además está conformada por la educación: preescolar, básica y media. - La institución educativa es el ente encargado de la formación académica, moral, social, personal, etc., de una persona. Requiere el cumplimiento, planeación, regulación, innovación, organización, capacitación y
  • 136.
    compromiso por partede toda la comunidad educativa. Debe tener principios, objetivos metas; es decir un punto de partida y otro de llegada. - La institución educativa es una comunidad prestadora de un servicio a una comunidad determinada, este servicio se basa de acuerdo y con el propósito de solucionar una problemática o satisfacer una necesidad determinada. La institución educativa es una empresa estructurada que se encadena en el trabajo de cumplir unos fines, objetivos y metas establecidas. - Institución educativa es una organización que busca el desarrollo de todas las dimensiones del ser humano mediante diferentes estrategias pedagógicas. - Institución educativa: organización que se encarga de llevar a cabo el proceso integral de cada persona que esta involucrada a ella, de una forma experimental, vivencial y afectiva. - Institución educativa: es una organización que se establece buscando un fin educativo formativo estableciendo unos principios básicos con los cuales se pretenden regir estas mismas. Organización que busca fomentar algo educativo, formador que busque el mejoramiento de la persona. - Una Institución educativa es una organización legalmente constituida, regida por unas normas y guiada en sus labores por los parámetros establecidos dentro del PEI elaborado con la participación de la comunidad educativa (educadores, padres de familia, estudiantes, personal administrativo, etc.) y que propende por brindar formación y guiar el aprendizaje de valores, conceptos y habilidades útiles para la vida. - Institución educativa: lugar de encuentro de un grupo de personas clasificadas en diversos niveles educativos, en los cuales se desarrolla su formación con los intereses y necesidades de cada edad en relación con los linimientos institucionales, reflejados en el PEI, haciendo significativo este proceso.”10 3.5.3. La Institución Educativa como espacio de formación. La Institución Educativa es un espacio de formación, en donde se propicia el aprendizaje y el crecimiento individual en comunidad. Los hombres como seres inacabados están en continuo mejoramiento y aprendizaje. En la comunidad educativa todos sus agentes aprenden. Ese aprendizaje es de todos con todos sin importar la diferencia de edad, etnia o credo. Es justamente aquí donde se hace necesario la presencia de los valores para poder admitir la diferencia; es aquí donde se habla de educación integral donde el aspecto volitivo es decisivo para la formación del individuo. La Institución Educativa como espacio de formación trabaja el sentido de pertenencia hacia la misma institución, hacia los pueblos y hacia los países. La institución educativa como entidad formadora está abierta a la globalización y a la multiculturalidad. Se nutre de todas las culturas que le quieran aportar y enriquecerla. 10 Ibíd.
  • 137.
    Se entiende laformación en dos sentidos: el saber y el crecimiento personal y espiritual. Se entiende esta combinación como formación integral. Es así que se concibe a la escuela como el espacio para este crecimiento. Es en la escuela donde se busca la consecución de saberes no sólo conceptuales sino también humanos y por ello se poseen grandes expectativas frente a ésta. Es o debería ser función de la escuela el crecimiento del hombre como persona humana que proyecte su ser hacia una comunidad y un mundo cada vez menos humano y sensible. El hombre puede formarse en varias dimensiones para poder estar en una sociedad. La formación de estas habilidades básicas sólo pueden darse en la Institución Educativa. Únicamente allí el niño puede formar su mente, voluntad y motricidad, además de su capacidad socializadora. Es parte de la formación la educación lúdica que viene a continuar la labor de aprendizaje del niño una vez abandonado el paraíso del vientre materno. Es así como el niño continúa el proceso de aprendizaje jugando; para desarrollar lo que los autores denominan “la pre- ciudadanía” vista y definida por ellos como la base propia y el mismo comienzo de la ciudadanía. Conceptualizaciones que abordan la Institución Educativa como espacio de formación: - “Es donde se inicia un proceso de investigación y estudio sobre temas educativos, teniendo en cuenta los estudios que se vana a implementar, la administración y gestión que interactúa dentro de un grupo humano. Básicamente una institución es un conjunto de personas, con interesas propios y valores para lograr un objetivo y formar la cultura de la institución. Esta debe tener: una función social especializada, objetivos, un reglamento, establecimiento de roles, una sede y una estructura social. - Como un plantel integra, donde un conjunto de personas, con intereses propios y concurrentes, con valores singulares y hasta contrapuestos buscan un mismo objetivo o fin que es el bienestar de todos en pro de una buena educación. - Es el conjunto de personas, activas y reflexivas que participan en el proceso de formación integral del ser humano encaminado hacia un mismo fin, y poseedoras de sentido de pertenencia con la comunidad educativa, lo que les permite ser y sentirse integrantes comprometidas; capaces de ejercer de manera óptima diversas funciones que contribuyen al mejoramiento continuo y a la transformación de todas las personas que hacen parte del ella, mediante la articulación en integración del desarrollo de experiencias educativas, que favorecen el bien común, y donde confluyen un sinnúmero de elementos que ayudan a cubrir las necesidades, las expectativas y los intereses de cada uno de los integrantes y de su contexto inmediato, estando siempre en el marco de una entidad prestadora de servicios sociales de alta calidad.
  • 138.
    - Es unestablecimiento en donde se brinda educación, en donde se da a formación integral de persona, aporta al perfeccionamiento de la persona, para de esa forma generar progreso y avance en una sociedad determinada. Cada institución educativa tiene un PEI. - Ésta nace con el objeto de ofrecer a la familia y a la sociedad una educación de calidad, creativa e innovadora, con mejora permanente y eficiencia empresarial. Siendo un conjunto de personas, con intereses propios y concurrentes, con valores singulares y hasta contrapuestos, con implicancias sociales, políticas, educativas y culturales. Teniendo como característica objetivos, la distribución de funciones y roles, las metas planteadas y su grado de eficiencia y flexibilidad como así también el grado de integración de su personal. El pedagógico didáctico de la institución educativa está dado por su ideario, por el perfil de sus directivos, educadores o no y por las formas y métodos que ellos utilizan para cumplir unos de sus principales objetivos manifiestos como lo es el de enseñar, y por último se encuentra la dimensión administrativa, entendido por ella el tipo de organización y administración que adopta la institución, a los efectos de lograr su cometido, caracterizándose en ello su mayor o menor apretura, flexibilidad, relación y participación. - Es un lugar en el que se busca articular procesos, metodologías, estrategias, procedimientos u recursos a fin de desarrollar en un grupo de personas un sinnúmero de habilidades que le permiten alcanzar su perfección. - Es un conjunto de personas que desean superarse a nivel personal y profesional, que permite un proceso de formación donde se va implementar, liderar y gestionar cambios para la mejora de cada individuo o grupo. - Es el ente fundamental del proceso educativo pues es la encargada de liderar y gestionar los proyectos adquiridos en cada área de trabajo. Donde lo primordial es la formación integral de la comunidad. - Es el ente fundamental del proceso educativo pues es la encargada de liderar y gestionar los proyectos adquiridos en cada área de trabajo. Donde lo primordial es la formación integral de la comunidad. - Es el lugar en donde se llevan a cabo procesos de aprendizaje, de formación y preparación, en la persona, para ser persona y ser capaz de involucrarse a la sociedad aportando conocimientos y soluciones a las problemáticas de la misma. - Es un lugar donde se propicia el aprendizaje y la formación de la persona. Es necesario que la institución educativa no sólo se preocupe por el intelecto de las personas sino que vean a éstas como seres íntegros en los cuales se debe trabajar y formar de forma holística. - La institución educativa es un lugar de crecimiento intelectual y personal en donde por medio de la formación integral se logra el fin último de toda educación, la felicidad. - La institución es una parte fundamental de la educación es una base donde parte la educación inicialmente es donde una persona hace parte como ser educador. Todas las partes de la institución hacen parte muy importante procurando el desarrollo tanto intelectual como físico para llegar al desarrollo integral. - La institución educativa es una entidad de formación integral que se preocupa por el bienestar de la comunidad en especial de la mujer para que esta tenga un mejor y óptimo desempeño dentro de la sociedad y por supuesto dentro de la familia, en esta institución se generan acciones para el desarrollo de la misma. - Una institución educativa, es aquella que trabaja por el bien común a nuestra sociedad, sin importar raza, genero, nivel socio-económico. Es aquella que se preocupa de ofrecer al hombre su realización personal integral, desde todas sus dimensiones, para que a futuro sea una persona productiva para la sociedad. - Una institución educativa es un centro que surge a partir de las necesidades de la comunidad a la cual se quiere atender con el fin de generar y desarrollar habilidades conceptuales, sociales, culturales, y personales que contribuyan a la transformación de una sociedad. - Una institución educativa es un centro en el cual además de impartir conocimientos y saberes se desarrollan e integran las diferentes capacidades, habilidades y destrezas de cada persona aprendiendo a ser líder y autónomo en su que hacer pedagógico y personal. Por otro lado, se integran todas las dimensiones del desarrollo para lograr en cada persona un crecimiento tanto académico como espiritual. - Institución educativa es una organización que busca el desarrollo de todas las dimensiones del ser humano mediante diferentes estrategias pedagógicas. - Institución educativa: organización que se encarga de llevar a cabo el proceso integral de cada persona que está involucrada a ella, de una forma experimental, vivencial y afectiva. - Institución educativa: es un lugar educativo donde se desarrollan las dimensiones de sus estudiantes, buscando seres buenos y espirituales que reconozcan y mejoren sus debilidades para convertirse en personas de bien que ayuden a mejorar su sociedad. - Institución educativa: prepara a los estudiantes con conocimientos en las áreas educativas y a la vez logra que cada persona se prepare para su futuro, dando así formación en valores, conceptos y ayudas económicas, buscando seres integrales. - Institución educativa: es la que brinda una formación integral a las personas interesadas en su formación educativa. - Una Institución educativa, en donde se busca generar un conocimiento por medio de una formación integral del ser. - Institución educativa: lugar donde una persona se forma integralmente en todas sus dimensiones. - Institución educativa: recinto de carácter educativo que busca la formación integral de personas, generando un impacto social.
  • 139.
    - La institucióneducativa es un lugar de crecimiento intelectual y personal en donde por medio de la formación integral se logra el fin último de toda educación, la felicidad. - La institución educativa es una entidad de formación integral que se preocupa por el bienestar de la comunidad en especial de la mujer para que esta tenga un mejor y óptimo desempeño dentro de la sociedad y por supuesto dentro de la familia, en esta institución se generan acciones para el desarrollo de la misma. - La institución educativa es el ente encargado de la formación académica, moral, social, personal, etc., de una persona. Requiere el cumplimiento, planeación, regulación, innovación, organización, capacitación y compromiso por parte de toda la comunidad educativa. Debe tener principios, objetivos metas; es decir un punto de partida y otro de llegada. - Una institución educativa es un centro de formación educativo integral, que pretende proporcionar a los estudiantes herramientas necesaria para elaborar un proyecto de vida individuales, social y profesional. Una institución educativa cuenta con personal idóneo y profesional a nivel docente y administrativo que forja y cubre las necesidades e intereses del estudiantado, además se rige políticas y normativas tanto institucionales como nacionales. - Una institución educativa es un centro en el cual además de impartir conocimientos y saberes se desarrollan e integran las diferentes capacidades, habilidades y destrezas de cada persona aprendiendo a ser líder y autónomo en su que hacer pedagógico y personal. Por otro lado, se integran todas las dimensiones del desarrollo para lograr en cada persona un crecimiento tanto académico como espiritual. - Institución educativa: es un lugar educativo donde se desarrollan las dimensiones de sus estudiantes, buscando seres buenos y espirituales que reconozcan y mejoren sus debilidades para convertirse en personas de bien que ayuden a mejorar su sociedad. - Institución educativa: prepara a los estudiantes con conocimientos en las áreas educativas y a la vez logra que cada persona se prepare para su futuro, dando así formación en valores, conceptos y ayudas económicas, buscando seres integrales. - Institución educativa: es la brinda una formación integral a las personas interesadas en su formación educativa. - Una Institución educativa, en donde se busca generar un conocimiento por medio de una formación integral del ser. - Una Institución educativa es una lugar en el que por medio de unas normas y propósitos específicos se forman en valores y conocimientos a las personas; teniendo en cuenta que la institución se encuentra conformada no solo por una estructura que la hace tangible sino por unas directivas, educadores y estudiantes; quienes en un trabajo conjunto buscan la perfección del ser humano. - Institución educativa: es un centro enfocado a la transmisión de nuevos saberes a los estudiantes para formarlos y acercarlos a la sociedad. - Institución educativa: lugar donde una persona se forma integralmente en todas sus dimensiones. - Institución educativa: lugar al cual asisten personas en busca de una formación integral; Esta institución tiene sus bases en un conjunto de normas y leyes enfocadas hacia el mejoramiento de las personas en todas sus dimensiones. - La Institución: es un establecimiento que vela por la formación de los estudiantes y el personal docente y administrativo que trabaja en ella con eficacia y responsabilidad. - Institución educativa: recinto de carácter educativo que busca la formación integral de personas, generando un impacto social. - Una Institución educativa es un lugar donde se forman estudiantes de acuerdo con el proyecto educativo institucional de la misma. Además, se basa en la misión y la visión de la misma. Una institución educativa no solo forma a los estudiantes académicamente sino para la vida, es decir, para convivencia en comunidad.”11 3.5.4. Conclusiones el Equipo Investigador. En cuanto a la definición de institución educativa, ésta se hace diferente dependiendo de la persona que la ofrece; sin embargo, se puede determinar que en común, se toma como un espacio tanto físico, como inmaterial, en donde existe una organización intencionada de diferentes recursos. Es una entidad con una misión establecida, en 11 ibid
  • 140.
    donde se destacala importancia del ser humano, su integridad, formación, construcción, proyecto de vida, vocación y objetivos enriquecedores para el individuo, la comunidad y las relaciones entre éstos. Existen rutinas claras, espacios definidos de tiempo para la realización de diferentes actividades, reglas y parámetros de comportamiento, dentro de principios de convivencia, trabajo en equipo e interdisciplinariedad entre los profesionales que aportan en esta labor. Además de las relaciones entre personas, se transmite un conocimiento que aporta al cumplimiento de la misión, a través de la preparación para el futuro, el desarrollo de competencias y la capacidad para enfrentarse a la realidad. El aprendizaje se da a través de las relaciones entre los miembros de la comunidad (diálogo continuo), de la investigación constante y la innovación en una organización que es cambiante y dinámica. Adicionalmente al desarrollo de procesos de enseñanza-aprendizaje, se construyen proyectos partiendo de las necesidades tanto de la persona, como de la comunidad, a través de la planeación, estructuración y articulación entre diferentes estamentos que trabajan coordinadamente y a la luz de una visión. Analizando la Institución Educativa, ésta se puede definir como un espacio, lugar, organización, organismo o sistema, en donde se brindan actividades diversas en las áreas: social (convivencia), afectiva y cognitiva, según las necesidades de los estudiantes y contando con tiempos determinados. Además proporciona medios materiales: espacios y objetos, como referencias y modelos. Busca el desarrollo personal y la autonomía, a través del dominio del conocimiento para resolver problemas, formular planes, desarrollar nuevos conocimientos, crear técnicas e instituciones y fortalecer habilidades sociales que les permita adaptarse a las nuevas tecnologías. La Institución Educativa, facilita además el trabajo en
  • 141.
    equipo y lasrelaciones sociales y desarrolla capacidades de los individuos teniendo en cuenta la diversidad. Es un espacio en donde todo momento es educativo, cuenta con una organización determinada en donde sobresalen habilidades comunicativas y relaciones interpersonales, a través de diseños curriculares encaminados hacia una misma dirección y en donde se llevan a cabo procesos de planificación para tomar conciencia de la intencionalidad que preside la intervención y prever las condiciones más apropiadas para alcanzar los objetivos propuestos. Es una organización que aprende.
  • 142.
    CAPÍTULO IV 4. HACIAUNA CONCEPTUALIZACIÓN DE INSTITUCIÓN EDUCATIVA El presente informe pretende recoger las conclusiones a las que llegó el equipo de investigación en cuanto a la aproximación a una conceptualización de institución educativa fundamentándose en los hallazgos bibliográficos y en el trabajo de campo realizado. Las conceptualizaciones recogidas en el trabajo de campo, se pueden sintetizar en las siguientes afirmaciones: − La Institución Educativa es un organismo para la formación integral y el conocimiento a través de la interdisciplinariedad y el trabajo en equipo. − Es una organización en continuo crecimiento y cambio. − Es un espacio para interactuar conocimientos interrelacionándose a través de procesos planificados y estructurados hacia un mismo fin. − Es un sitio destinado a enseñar habilidad y desarrollar capacidades. − Espacio destinado a construir conocimiento. − Espacio de interacción con el fin de formar el futuro de un país. − Lugar donde se desarrollan procesos, buscando generar proyectos de vida satisfactorios para los educandos. − Lugar creado y pensado para desarrollar procesos de enseñanza - aprendizaje e inmerso en ello crear y fomentar valores. − Conjunto de estamentos que forman una comunidad encaminada al desarrollo de procesos de calidad en la cual se satisfagan las necesidades de familias, estudiantes, comunidad y directivos.
  • 143.
    − Es unservicio educativo donde las personas crecen. − Espacio para compartir y realizar un desempeño integral. − Comunidad que trabaja por un bien común por medio del desarrollo de procesos. − Organización que gestiona, organiza y planea todos los procesos educativos o de aprendizaje. − Es un todo que genera y conforma una sociedad. − Sitio donde se acoge se brinda y se imparte lo que respecta a los valores. − Es una comunidad amiga donde se contribuye al desarrollo físico y al crecimiento intelectual. − Ambiente estructurado capaz de suplir las necesidades del estudiante en cuanto a formación y orientación integral. − Instancia de la vida donde se cimientan los pilares de la educación y se avanza en procesos a nivel integral. − Lugar donde se brinda la posibilidad de estudiar. − Es un espacio de convivencia entre estudiantes y educadores quienes enseñan y aprenden. − Sitio de trabajo donde se forman niños y jóvenes en diferentes habilidades. Partiendo de la recopilación bibliográfica, de la categorización dada por los agentes educativos y de las conclusiones elaboradas a partir de las percepciones de los diversos actores educativos, el equipo investigativo concluye en la siguiente definición de Institución Educativa: La institución educativa es una comunidad que aprende dentro de un sistema organizacional humanístico comprendido por una estructura administrativa y académica que se recoge en un proyecto educativo institucional, el cual debe desarrollarse a través de un equipo de trabajo participativo liderado por el rector y
  • 144.
    en el cualtienen cabida todos los miembros de la comunidad tanto interna como externa. Ésta tiene como fin el desarrollo integral de los estudiantes con una responsabilidad de impactar el entorno inmediato y de poder atender y responder a las necesidades y exigencias de la globalización a través de un plan de gestión de calidad. El proceso para llegar a esta aproximación conceptual, desde el punto de vista bibliográfico, se inició con la elaboración de mapas conceptuales realizados a partir de las lecturas y de los RAES que sobre éstas se elaboraban. A medida en que se enriquecía el conocimiento sobre el tema, los mapas fueron complejizándose para llegar, finalmente, a uno sólo que recogía las ideas fundamentales de todo lo leído. (Ver esquemas N° 10, 11, 12, 13, 14) Toda labor educativa está dirigida a un estudiante que es, en definitiva, un ser humano. Por esta razón cualquier tendencia educativa ha de estar basada en el hombre ya que es por él y para él que se define. Lo anterior lleva a asumir, directamente, que la visión o concepción de lo que la persona humana es en todos los aspectos definirá el camino a seguir para su educación de acuerdo, también con el contexto en el que se desenvuelve. La institución educativa es una comunidad que aprende dentro de un sistema organizacional humanístico sustentado por una estructura administrativa y académica que se recoge en un proyecto educativo institucional, el cual debe desarrollarse a través de un equipo de trabajo participativo liderado por el rector y en el cual tienen cabida todos los miembros de la comunidad tanto interna como externa. Ésta tiene como fin el desarrollo integral de los estudiantes con una responsabilidad de impactar el entorno inmediato y de poder atender y responder
  • 145.
    a las necesidadesy exigencias de la globalización a través de un plan de gestión de calidad. Un factor fundamental en la institución educativa es la humanización. Las tecnologías abruman al hombre y lo desvirtúan en el sentido de que se está llegando al límite de pensar que la máquina y la tecnología pueden reemplazarlo. Se requiere de un proceso de sensibilización ante la naturaleza y la persona humana, recordando, permanentemente, que el hombre es, ante todo, persona humana y, como tal, posee ciertas características que le son inherentes como el razonamiento, el sentimiento y la conciencia. Dentro de la institución educativa existen relaciones entre todos los que la conforman. Lo que hace que exista una comunidad es que haya unos compromisos, reglas y valores compartidos, creados por todos los que la componen y expresados en la construcción de un proyecto educativo institucional que funciona como fundamento principal y columna vertebral de ella, siendo éste un instrumento de organización y creación social. Ahora, concentrándose en el tema, la institución educativa es una comunidad que aprende, hay que decir que lo que se denomina comunidad no está compuesto únicamente por los miembros que pertenecen a la institución, sino también por todos los que la rodean, permitiendo así la construcción colectiva y el impacto social y transformador del entorno que se espera de esta.
  • 146.
    Esquema N° 10Conceptualización Inicial de Institución Educativa Equipo Investigador INSTITUCIÓN EDUCATIVA ORGANIZACIONAL ENFOQUE HUMANÍSTICO La Institución educativa es una organización. La Institución educativa tiene una estructura vertical La Institución educativa tiene un énfasis administrativo. La Institución se dirige a la comunidad educativa únicamente. Se desconoce la importancia del PEI Se centra en la función gerencial La institución educativa es una comunidad en continuo crecimiento de todas las partes involucradas. La Institución educativa tiene una estructura horizontal. La Institución educativa tiene un énfasis social La Institución educativa se dirige a toda la comunidad, interna y externa, que la circunscribe Se centra en el recurso humano. Se fundamenta en el PEI La IE es Estructura Énfasis La IE se dirige La definición se centra en PEI en la definición
  • 147.
    Esquema N° 11Conceptualización secundaria de Institución Educativa Equipo Investigador INSTITUCIONES EDUCATIVAS Pero siempre un centro educativo tiene objetivos establecidos en relación con la formación de un colectivo de estudiantes Entidad social, con sentido de pertenencia, capaz de formular participativamente propósitos relacionados con el desarrollo de sujetos y la transformación de los códigos de la cultura; con el fin de alcanzar el mejoramiento de la calidad en la vida. El Centro Escolar puede analizarse a su vez desde los subsistemas que lo conforman: cultura y ambiente escolar, estilos de liderazgo, forma de concretar el currículum, características de los educadores y estudiantes, entre otros. “La escuela tiene que ser, tanto por sus educadores, como por sus directivos una institución capaz de armonizar tendencias sociales divergentes, a fin de alcanzar los más altos niveles de cooperación y comprensión humana, tal como el autor lo expone bajo diferentes aspectos.”
  • 148.
    Esquema N°12 Conceptualizaciónterciaria de Institución Educativa Equipo Investigador INSTITUCIONES La institución educativa sigue siendo considerada como el sitio donde se aprende y donde se logra que los procesos educativos se hagan cada vez más complejos y ricos en posibilidades. La institución educativa adquiere un nuevo significado, con la responsabilidad de trabajar por mejorar tanto su entorno como sus relaciones internas y la urgencia por facilitar el acceso a una mejor calidad de vida de los ciudadanos. La Institución Educativa se puede definir como un nicho cultural que maneja un conjunto de ideas, conceptos operaciones, valores, etc., inmerso en un determinado ambiente y en un momento histórico específico. Las instituciones educativas son entes con personalidad pues cada una elabora sus proyectos educativos y curriculares de acuerdo a un plan de educación reglamentario fijado por el Ministerio de Educación pero al interior de cada uno se trabaja de acuerdo con las necesidades socioculturales y en concordancia también va la exigencia en la preparación educador. La institución educativa es un ente propiciador de cambio en cuanto afecta a los sujetos para quien es creada en su cultura y moralidad.
  • 149.
    Es una Cuyos objetivosson Potenciando Es Desarrollando Conformado por INSTITUCIÓN EDUCATIVA Organización viva que enmarca una realidad social. Desarrollo de la formación integral Capacidades y habilidades Contribuir a la construcción de un proyecto de vida Transmitir conocimientos, saberes prácticos, valores y virtudes En pro de la comunidad P.E.I. Visión Misión Filosofía Valores Normas
  • 150.
    Esquema N° 13Conceptualización cuaternaria de Institución Educativa Equipo Investigador Que posee Genera Cultura organizacional A través de Procesos de direccionamiento Aplicado a unEncabezado por Planeación Gestión Control Evaluación Equipo de trabajoRector Habilidades gerenciales Toma de decisiones Solución de problemas Liderazgo Recursos humanos Administración Finanzas Academia Capacitación Motivación Comunicación y habilidades sociales Liderazgo y trabajo en equipo Gestión por competencias Modelo de gestión Currículo
  • 151.
    FORTALEZAS Se encuentra en procesode adquirir y desarrollar estas habilidades administrativas. LEGISLACIÓN EDUCATIVA PLANEACIÓN GESTIÓN CONTROL ORIENTACIÓN PEI Proyecto Educativo Institucional DEBILIDADES Hay fallas en estos procesos que debilitan todo el sistema. DEBILIDADES El PEI no es coherente con la realidad – práctica. Su construcción no parte de necesidades y lo realizan pocas personas. FORTALEZAS Sirve de guía para la toma de decisiones y solución de problemas. Se encuentra en proceso de autonomía del PEI. Construcción de fundamentos, creencias, valores, misión y visión Se sugiere la creación de un PEI Identidad Guía y orientación INSTITUCIÓN A INSTITUCIÓN B INSTITUCIÓN C INSTITUCIÓN D Las diferentes Instituciones deben crear procesos de relación entre ellas, con otras instituciones y con la familia DEBILIDADES - Cada Institución tiende a ser independiente con dificultades para relacionarse, asociarse y mantener alianzas, con otras instituciones y el entorno. - Dificultad para involucrar y relacionarse con la familia. FORTALEZAS - Las diferentes Instituciones cuentan con la orientación de un Estado y una legislación. - Cuentan con oportunidades de relación e interdependencia con el entorno. Es una
  • 152.
    Esquema N° 14 Conceptualización Quintenaria Equipo Investigador INSTITUCIONESEDUCATIVAS Organismo Sistema Organización Asamblea Consejo o Junta directiva Es un Compuesta por DEBILIDADES ESTRUCTURA VERTICAL No es una estructura sistémica, es rígida FORTALEZAS ESTRUCTURA VERTICAL Hay una organizaciónCoordinador General Rector Coordina – Planea Evalúa – Analiza - Orienta En ProcesoFaltan estos procesos lo que se refleja en todo el sistema Talento Humano Área Pedagógica Área Administrativa Gestión del Conocimiento DEBILIDADES FORTALEZAS - Falla en procesos de comunicación, motivación. - Dificultad en el ambiente organizacional. - Capacidades que no se aprovechan. - No hay capacitación. - Dificultades de trabajo en equipo. - No se plantea un proyecto de vida individual ni organizacional. - No se desarrollan habilidades de liderazgo. Capacidades que no se aprovechan. - No se delegan funciones. - Personas creativas y competentes. DEBILIDADES FORTALEZAS - Currículo desarticulado con el PEI. - Dificultades en planeación curricular. - No hay capacitación en metodología y manejo de grupos por parte de los educadores. - El currículo no se adapta a las necesidades. - No hay un modelo pedagógico claro y común - Poca atención en problemas de aprendizaje - Pocos procesos de investigación. - Debilidad en la construcción de programas de apoyo y seguimiento académico. - La evaluación del currículo no es continua y no se desarrollan proyectos de mejoramiento. Educadores y comunidad con voluntad de cambio. -Información desactualizada - Mal manejo de la información. - No se aprovecha la información disponible para mejorar. - Dificultades en el manejo de la bibliografía. - Recursos financieros incoherentes con las necesidades educativas. - No se utiliza el espacio físico en beneficio de la comunidad. - Los recursos físicos no suplen las necesidades educativas. - Poca vinculación con otras instituciones. DEBILIDADES Financieros y físicos DEBILIDADES FORTALEZAS -Se está empezando a implementar la tecnología. - Hay mayor conciencia de las necesidades tecnológicas. Desarticuladas y poca coherencia con el PEI Fallan en procesos de retroalimentación – autoevaluación y capacidad para realizar un diagnóstico estratégico. La organización no es un sistema. Cada parte difiere de la otra y sin tener en interrelación. Resultados
  • 153.
    No se trabajapor el interés de una sola persona, sino que se desarrolla en pro de una comunidad formando una cultura relacional y sistémica, en donde todo se interrelaciona y al fallar una de sus partes repercutirá en todo su funcionamiento. Se dice que la institución educativa es una organización en el sentido de que su estructura parte de una división de tareas, de responsabilidades y funciones. Está conformada por un conjunto de personas que tienen reglas y normas establecidas, para el cumplimiento de objetivos comunes. Los vínculos y la relación entre los hombres en cuanto a la formación de sociedad y comunidad, a través de un carácter sistemático de la educación – educación organizada – son muy importantes. La institución educativa no es una organización más porque tiene unas características y funciones totalmente diferentes a las organizaciones empresariales; tiene su propia identidad, ya que es una organización que forma a la sociedad, siendo allí donde se le brindan las bases cognitivas, sociales, afectivas, culturales y volitivas al ser humano que más adelante se integre a ésta. Es por eso que frente a los diversos y complejos cambios que hoy en día presenta la Institución Educativa, su estructura debe ser flexible. Los diferentes estamentos deben poder relacionarse, sin temor a perder la posición de autoridad, asumiendo diferentes funciones y tomando decisiones en consenso para el bien de la comunidad. La Institución Educativa debe ser participativa tanto interna como externamente, todos los miembros de la comunidad educativa deben tener voz y voto. Siendo consecuentes con la globalización y el enfoque sistémico, la estructura interna debería reestructurarse para que la participación y comunicación sea bidireccional aportando al crecimiento integral. Actualmente, se nombran internamente
  • 154.
    mecanismos de participacióncomo el gobierno escolar y personería, entre otros, pero lastimosamente muchas veces no cumplen las funciones para las que fueron creados por miedo a la delegación del poder, dificultades al trabajar en equipo, la planeación, ejecución y seguimiento de las actividades programadas y por el afán de cumplir con las actividades urgentes y no importantes Es importante para la Institución Educativa integrar todos los estamentos organizacionales, teniendo una visión totalizadora de la comunidad que permita relaciones más humanas y menos técnicas y enfocadas exclusivamente hacia la productividad. Se asume que la acción educativa es la de una formación integral donde se tengan en cuenta todos los aspectos de lo que es el ser humano: “el espíritu, la inteligencia, la voluntad, la dimensión cultural,...la dimensión social, motora y afectiva”12 De esta manera, cualquier área de aprendizaje o desarrollo estará atendiendo a la forma y a la materia del hombre, su cuerpo y su alma. Desde la perspectiva educativa, el hombre, en cuanto es educable, necesita que se le generen condiciones que le permitan formarse. Además, el énfasis de la educación, para que pueda ser formativa, debe estar enfocada al interior de quien se educa para que éste haga una construcción consciente del saber que se extienda durante toda la vida, estando siempre abierto y permeable a nuevas experiencias que le permitan conocer y conocerse con el fin de dirigir la propia vida. La educación tiene como fin último la formación integral de personas, pero es allí donde se debe preguntar ¿para qué?, pues en este sentido es que el entorno y la bidireccionalidad juegan un papel fundamental. Se educan personas para que formen parte activa de una sociedad y un mundo cambiante y productivo que está 12 BARRIO Maestre, José María. Elementos de Antropología Pedagógica. Cap. 2 p73
  • 155.
    perdiendo su humanidad.Por esto último es vital que la comunidad aprenda, para que continúe el proceso de crecimiento del entorno pero sin perder de vista los valores y demás elementos que permiten la convivencia y el desarrollo humano dentro del contexto productivo. Los valores, dentro de la formación conocida y reconocida por todos, eran un eje que se daba por naturaleza. Era propio de los estudiantes adquirir conciencia por el comportamiento y principios de funcionamiento de la vida, asumiendo, conscientemente, la responsabilidad sobre los propios actos. Lo anterior se daba acompañado también de una formación y conformación familiar muy sólidas. Las familias solían reunirse, conocerse y compartir. En la actualidad, se encuentra que la gran mayoría de los niños y jóvenes viven solos en un mundo que los satura con información, tecnologías y aproximaciones a una ciudadanía global. Este cuestionamiento inicial y su análisis es pertinente particularmente en la actualidad, donde se ha perdido la dimensión de lo que es el ser humano y se está desesperadamente buscando regresar a las raíces de lo que es ser hombre, razón por la cual las nuevas tendencias educativas que se dan en las instituciones actuales están fortaleciendo el trabajo humanístico, el saber integral y la sensibilización a través del arte y la cultura buscando así, la formación de hombres íntegros y de bien que puedan aportar a una sociedad sedienta de educación. La experiencia, la sabiduría, la espiritualidad, la conciencia, la autonomía, etc., son factores que ya le son indiferentes a la juventud a menos que se realice una profunda concientización y ejercicio de formación, para lo cual se requiere de una reestructuración del sistema educativo. No se puede continuar enfatizando en la formación académica a través de la exposición de miles de contenidos; sino que
  • 156.
    hay que realizarun trabajo de sensibilización y de formación que vaya más allá de la instrucción como tal. Por otra parte, la educación es, fundamentalmente, auto educación. El hombre se educa a sí mismo consciente o inconscientemente, no hay nada ni nadie externo que pueda formarlo sin su propio consentimiento y voluntad por aprender. La voluntad es inherente al hombre y ésta debe formarse en busca de la mejora personal construyendo virtudes que lleven a la confianza, lo cual va a conllevar a la mejora en las propias capacidades y en la relación con el exterior, generando hábitos. Algunos de estos hábitos pueden denominarse como virtudes. “La persona virtuosa es, por tanto, la que vive en plenitud desde el vigor de sus capacidades; la que obra persistentemente desde su voluntad y según su libertad, creciendo y perfeccionándose.”13 Lo anterior conduce a pensar que el hombre puede adquirir su virtud únicamente desde la libertad manejada con el fin de buscar el bien a través de la formación. El hombre es libre de dirigir su voluntad hacia cualquier camino y este es uno de los fundamentos mayores para que la educación sólo pueda estar en función de la persona humana. La formación solamente puede darse “Partiendo, contando y culminando con la libertad personal”14 . Quien se forma es el hombre y por tanto los formadores deben partir de esta premisa apuntando hacia el centro de la persona humana que es su libertad. Por ello, más importante que la inteligencia, lo fundamental es la voluntad del educando para entender las enseñanzas. En la educación no aplica la idea de que el educando funciona por la acción del educador sino precisamente todo lo contrario: el educando funciona por y desde sí mismo. 13 ALTAREJOS, Francisco. La formación humana: naturaleza y sentido. Universidad de Navarra. p 8. 14 Ibid., p 4.
  • 157.
    El educador yel entorno son únicamente una guía y un acompañamiento, el hombre sólo puede formarse desde sus propias capacidades para poder manejar autónomamente su proceso que conduzca hacia un proyecto que se proponga creando una identidad como persona íntegra donde reconozca todas sus dimensiones. Es aquí donde el hombre debe reflexionar sobre sus experiencias y sobre los conocimientos que adquiere a través de la praxis, logrando educarse a sí mismo con el acompañamiento de otros. En síntesis, la educación sólo puede estar en función de la persona humana porque ésta es libre, abierta y responsable de su propio proceso formativo ya que de ella parte y en ella culmina la educación. A través de ésta, se pretende fortalecer y formar el potencial que tiene el ser como individuo en sí mismo y como parte de una sociedad. Si se desconoce la identidad y las características propias del hombre, la educación perdería su funcionalidad por que se quedaría sin fondo y sin soporte para conformarse. A lo largo de la historia, la tendencia educativa y la formación han estado estrechamente ligadas a la visión antropológica del hombre partiendo de los preceptos sociales y culturales marcados por cada época. Los enfoques curriculares han estado siempre dirigidos a las necesidades humanas ya que es para y por el hombre mismo que se educa sin importar si la finalidad última es servirse a sí mismo o a una sociedad. En últimas, se trata de “capacitarlo” y esto sólo se logra teniéndolo en cuenta como eje. El ser humano es abierto y la educación funciona como creadora de este ser, orientando hacia la humanización, por tanto el hombre se desarrolla haciendo su vida y creciendo como individuo, dándose forma y buscando su “auténtico ser.”15 15 GAITAN RIVEROS, Carlos. Tres palabras sobre formación: Formación, aproximaciones a su sentido. 2001. p 29
  • 158.
    Sólo educando enfunción de la persona humana se logran los procesos culturales y sociales que conduzcan a los fines buscados por la formación y la educación. El hombre debe descubrir sus propias potencialidades y adaptarlas al medio en el que se desenvuelve, ya que “El ser humano concreto se socializa y la vez se individualiza en entornos culturales específicos.”16 Quienes están encargados de formar y educar, han de prepararse para la realidad que los jóvenes viven en la actualidad a través de diversos medios. Es fundamental que el educador conozca y reconozca la realidad para así poder comprender el universo en el que se desenvuelven sus estudiantes. La capacitación permanente, el trabajo social y demás actividades que refuercen el sentido social y formador de la educación, son responsabilidades fundamentales que debe asumir la sociedad adulta para poder preparar a los jóvenes para futuro. Aunque el enfoque de la institución educativa no debe ser dirigido únicamente a la productividad, si se puede afirmar que la gestión educativa es una empresa en todas las dimensiones; se fundamenta, desarrolla y subsiste por el hecho de que el hombre, a lo largo de toda la vida y la historia, ha buscado y busca el conocimiento, y no solamente en el sentido del saber, sino también en cuanto a la formación y la comprensión de su existencia, su misión y su relación con el mundo que le rodea. Es la institución educativa quien brinda al ser humano del modo mas completo la respuesta a su necesidad en la búsqueda del conocimiento; para que esta respuesta sea eficaz es necesario generar procesos administrativos y de calidad, tal como lo haría la empresa. Teniendo en cuenta lo anterior, se podría ver la empresa educativa como travesía, ya que se encuentra que la educación ha recorrido un largo camino que continuará 16 Idib., p. 30
  • 159.
    con la búsquedade mejoramientos y transformaciones que le permitan al hombre un mayor conocimiento de sí mismo y de su contexto. Se ha investigado mucho y aun queda mucho por encontrar, ya que el hombre al estar en constante transformación demanda de la educación cambio e innovación permanentes. Toda esta transformación es lo que se puede denominar la gestión educativa. Si la empresa educativa no corresponde a lo que la sociedad y el individuo necesitan y esperan sencillamente fracasará, y no logrará su fin ni formativo ni empresarial, por tanto lograr un sistema que satisfaga los requerimientos implica una gestión inmensa que involucre en primer lugar, un estudio del hombre actual: cómo es, cómo se desenvuelve, qué conoce, qué desconoce, cuál es su posición dentro de la sociedad, en fin, que contemple todos los aspectos antropológicos del ser. Partiendo de este estudio debe diseñarse una estrategia pedagógica que permita educar a ese hombre en todas sus dimensiones: conocimientos, valores, relaciones sociales, etc. Refiriéndose específicamente a la empresa en su dimensión económica, se encuentra la aparición de cantidades asombrosas de instituciones que ofrecen el mejor medio para aprender, todas con enfoques y visiones curriculares diferentes que surgen directamente de la concepción y de la corriente de quienes las crean. Lo anterior genera una inevitable competencia por el conocimiento y el saber eficaz además de la lucha por un posicionamiento dentro de una sociedad buscando destacarse por formar el mejor modelo de persona. Sin embargo, se destaca que la organización de la institución educativa debe transformarse; debe girar en torno a los verdaderos fines de la educación, en lugar de desarrollarse solamente alrededor del dinero; aunque éste sea necesario para subsistir, en realidad es la formación del ser humano el fin último de la educación.
  • 160.
    La verdadera gestiónde la calidad educativa se encuentra cuando una institución opta por responder a las necesidades humanas de quienes allí estudian o laboran, además de su entorno al cual deben tener en cuenta y enriquecer mediante la labor educativa. La calidad parte de una serie de principios como el liderazgo, el trabajo en equipo, la consciencia de procesos y en particular, de la significación. Los procesos de gestión de calidad permiten tener claridad en el horizonte, pensando y repensando la escuela, poniendo orden en la casa. Cualquier proceso que tenga significado para quien lo realiza y quien recibe su producto será de calidad. En otras palabras: si algo es significativo, hay que hacerlo bien y cada vez mejor, lo cual beneficia al ejecutor y a quienes le rodean como receptores de su labor. Si la gestión empresarial educativa se genera y funciona dentro de estos parámetros buscando, obviamente, la investigación y actualización continúa, puede garantizar un producto educativo de calidad del cual se beneficien educandos, educadores, administradores y demás personas que puedan llegan a intervenir en el proceso. Para llegar a un producto educativo de calidad es indispensable propiciar la construcción de equipos, los cuales potencializan al individuo, creando en él sentimientos de afiliación y permitiéndole explotar sus habilidades y superar sus debilidades. Es a través del encuentro con el otro que se fomenta el espíritu emprendedor, se construyen lazos se solidaridad, cooperación y amistad para lograr las metas propuestas, creando así una cultura organizacional que ofrece pautas de convivencia, determinados valores, códigos de comunicación y estilos de trabajo favorables para todos.
  • 161.
    En la actualidadel mundo está tendiendo a eliminar las fronteras y límites posibilitando espacios de relación con el mundo exterior, es por tanto que la globalización exige a la institución educativa la creación de mecanismos que le permitan acercarse a otras comunidades generando redes sociales de ayuda y colaboración mutua, eliminando los conceptos de competencia y egoísmo entre ellas para generar sistemas abiertos de crecimiento y renovación, fortaleciendo así la igualdad de oportunidades. Lo cual exige desde el director el desarrollo de habilidades gerenciales que le permitan manejar conceptos fundamentales relacionados con las TIC’s, comunicándose de una forma diferente con el mundo que lo rodea (familia, universidad, empresa, sector productivo, gobierno, colegio, entre otros). Ahora, hay que pensar en educar de acuerdo con el entorno, ya que sólo así se podrá garantizar un futuro con mayores desarrollos tecnológicos e investigativos, pero también con una mayor conciencia de sociedad, cooperación y humanidad. Hoy en día la educación formal se está enfrentando a situaciones muy complejas debido a las influencias que el entorno tiene en ella. Se está en un mundo cambiante, globalizado, consumista, comercial y agresivo dentro del cual los sistemas y tradiciones educativas ya no tienen vigencia ni aplicabilidad. El punto básico aquí no es instruir sobre lo bueno y lo malo o desvirtuar, a través de la educación, los procesos que se están dando en el mundo. Se trata de orientar a los niños y jóvenes hacia el manejo de los nuevos sistemas y tecnologías dentro de un mundo globalizado. El ideal, es que se haga conciencia de la realidad social y cultural del entorno tanto próximo como lejano con el fin de formar para el desarrollo y desempeño dentro de éste, generando un proyecto de vida.
  • 162.
    El proyecto devida ha de estar orientado al desarrollo personal, intelectual y profesional, generando espacios de crecimiento y aporte a la sociedad. Lo que sucede, socialmente, no es el ideal. Todo sistema social requiere de aportes permanentes y por ende, de personas calificadas para darlos. Es así, que el joven de hoy ha de formarse para una sociedad, para defenderse y crecer dentro de ella y así mismo para aportar ayudándola a crecer y fundamentarse. Los niños y jóvenes claman por una sociedad adulta y formadora que reconozca la realidad actual, que maneje los sistemas de información y comunicación y que tengan una conciencia realista, más no escandalizadora de lo que está sucediendo a nivel social y cultural. Los conocimientos, habilidades, competencias y aprendizajes que se generen en la escuela han de ser adecuados, apropiados, pertinentes y relevantes para la realidad de los niños y jóvenes. Los procesos que se realicen, han de estar enfocados y dirigidos hacia el discernimiento, el cual va a constituir una herramienta fundamental a partir de la cual una persona va a estar en capacidad de filtrar información, asumir posiciones y conductas argumentadas y regidas por principios fundamentales. Este discernimiento no debe darse sólo, debe estar contextualizado por una sólida formación en principios y valores. Éstos no deben presentarse como utopías o ideales inalcanzables, sino como representaciones de los alcances éticos morales y humanos que responden a estímulos de diversas índoles. La existencia de la globalización es un hecho y por lo tanto hay que asumirla, interpretarla, aceptarla y utilizarla de la mejor manera posible. No se debe asumir que la globalización es un reto ni un problema; ésta, únicamente obliga a los cambios que se dan por las tendencias. El fenómeno de la globalización obliga a ver el futuro de otra manera, éste ya no es como se creía y plantea nuevas
  • 163.
    incógnitas para lahumanidad ya que los cambios son tan acelerados que desbordan el razonamiento y la percepción, conduciendo a reacciones emocionales, sociales y culturales, en ocasiones, incoherentes. Otro punto importante a tener en cuenta en el momento de abordar el tema de la globalización, es la creencia de que ésta se involucra únicamente con la economía, y no es así. La globalización influye en todos los aspectos de las sociedades, los países, las culturas y en el modo de vida del hombre. Por lo anterior, pensar en globalización va más allá de las ideologías y por lo tanto, la educación ha de estar enfocada en la propuesta de superar los razonamientos ideológicos e ir más allá con el fin de comprender las dimensiones de este proceso y de las implicaciones que tiene. Es decir, la institución educativa ha de convertirse en un espacio que acepte las realidades del entorno inmediato y del mundo, de tal manera que pueda generar un proyecto educativo institucional acorde con estas realidades. Además, debe tener en cuenta el ser al que pretende formar y cómo se puede lograr hacerlo a través de procesos de enseñanza-aprendizaje bidireccionales condicionados por la voluntad del educando. Es necesario cambiar la concepción de lo que significa la adquisición y manejo de la información, que no sea tomada como una herramienta de guerra, competencia y rivalidad en contra en otras instituciones u organismos sino en pro de formar una red de cooperación y de ayuda con miras al cumplimiento del fin último de la educación, que según la Ley 115 de 1994 dice: “La educación es un proceso de formación permanente, personal, cultural y social, que se fundamenta en una concepción integral de la persona humana, de su dignidad, de sus derechos y de
  • 164.
    sus deberes”, ypara facilitar la globalización deben existir valores de participación, escucha y colaboración. Sólo teniendo en cuenta al ser humano que se va a formar, su entorno, su realidad y la situación mundial, se podrán lograr procesos reales dentro de la institución educativa permitiendo que su concepto y su praxis sean adecuados para todos.
  • 165.
    BIBLIOGRAFÍA UTILIZADA ABRILE, MaríaInés. Revista Iberoamericana de educación. Nuevas demandas a la educación y a la institución escolar y la profesionalización de los docentes. No.5. (Mayo-Agosto). Argentina: OEI, 1994. AGUERRONDO, Inés. Las escuelas del futuro. Como piensan las escuelas que innovan. Buenos Aires: Editorial Papers, 2002. 127 p. ALADIER SALINA, José. La comunicación un factor de convivencia en la escuela. Editorial Investigación educativa y desarrollo pedagógico, 2001. 1444 p. ALBORNOZ, Marcelo. Particulares de la Institución Educativa, 2002. _________________. La violencia escolar y los malos tratos, 2007. http://mayeuticaeducativa.idoneos.com ALVAREZ FERNÁNDEZ, Manuel. El equipo directivo: recursos técnicos de gestión. Caracas: Editorial laboratorio educativo, 1999. 333 p. ANDRADE, Ana Patricia. Gestión Educativa para una gestión de calidad. En: Programa de Educación Básica de la Cooperación Alemana del Desarrollo. Perú: Ministerio de Educación de Perú. (Sin fecha de publicación) www.proeduca-gtz.org.pe ARISTIZÁBAL GARCÍA, Luz Piedad. Desarrollo del talento humano. Modulo 3. Bogotá: Universidad de la Sabana, 2003. ATEHORTUA, Ramón. Manual para instituciones educativas estatales. Calí: Editorial Farid, 2003. BATANAZ PALOMARES, Luis. Organización escolar: bases científicas para el desarrollo de las instituciones educativas. 2 ed. Córdoba, Colombia: Universidad de Córdoba. 2003, 352 p. BEARE, Hedley. Como conseguir centros de calidad. Nuevas técnicas de dirección. Madrid: Editorial Muralla, 1992. 344 p.
  • 166.
    BENNO, Sander. Nuevastendencias en la gestión educativa: Democracia y calidad, 1996. http://iacd.oas.org/La%20Educa%20123-125/sand.htm CAJAMARCA, Carlos Enrique. El centro docente como proyecto educativo institucional. Cali, Colombia: Instituto Lumen Gentum, Arquidiócesis de Cali, 1995, 144 p. CALVO, Gloria. La escuela y la formación de competencias sociales: un camino para la paz. Revista Educación Educadores. Vol. 6. Bogotá: Universidad de la Sabana, 2003. CAMPOS POLAINA, Antonio Farid. Instituciones Educativas Humanamente Competitivas. Reto para el Siglo XXI. Neiva: Díaz Impresores, 2001. 126 p. CASTELLANOS, María. La institución educativa: Seminario Taller. Pamplona: Universidad de Pamplona. Facultad de educación, 2000. CORREA, Cecilia de Medina. Administración Estratégica y calidad integral en las instituciones educativas. Bogotá: Ed. Magisterio, 1997. 110 p. _________________________. Competitividad y la empresa educativa. Bogotá: Editorial Magisterio, 1997. _________________________. De la planeación General a la Planeación Estratégica de la calidad total en las instituciones educativas. Editorial Magisterio, 1997. ELIZONDO HUERTA, Aurora. Nueva Escuela II. Dirección, Liderazgo y Gestión Escolar. México: Paidos, 2001. 220 p. FERNÁNDEZ, Lidia. La escuela como institución desde el punto de vista psicosocial, 1990. FILHO, Lourenco. Organización y administración escolar. Buenos Aires: Editorial Kapelusz, 1974. 242 p. FRIAS NAVARRO, Matilde. Desarrollo pedagógico de las instituciones educativas. Bogotá: Cooperativa Editorial Magisterio, 2001
  • 167.
    FUENZALIDA, E. Criteriosde análisis de la calidad en el sistema escolar y sus dimensiones. En: Revista Iberoamericana de educación. No.5. Argentina: OEI, 1994. GAIRIN, Joaquín. La organización escolar, contexto y texto de actuación. Barcelona: Editorial La Muralla, 1996. 495 p. GARCÍA HOZ, Víctor. Organización y gobierno de Centros Educativos. 2 ed. Madrid: Ediciones Rialp, 1987. 394 p. GARCÍA REQUENA, Filomena. Organización escolar y gestión de centros educativos. Málaga: Ediciones Aljibe, 1997. 279 p. GENTO PALACIO, Samuel. Instituciones Educativas para la calidad total. Madrid: Editorial La Muralla, S.A., 1996. 253 p. GERSTNER, Louis. Reinventando la educación. Nuevas formas de gestión de las instituciones educativas. Barcelona: Editorial PAIDOS, 1996. GOMÉZ, Gonzalo. Curso de organización escolar y general. Madrid: Editorial Escuela Española, 1996. 603 p. GONZÁLEZ, Henry. Las siete características de una institución de calidad. En: Revista Educación y Cultura. No.5 (Jun). Bogotá: IDEP, 1998. GUTIERREZ DUQUE, Marybell et al. Habilidades Gerenciales. En: Modulo de formación para los centros de formación infantil. Chía, Colombia: Universidad de la Sabana, 2003. 397 p. HOYOS REGINO, Santander y otros. Currículo y planeación educativa. Bogotá: Editorial Magisterio, 2004. 126 p. IKASTETXEA, Kslitstearen. Centro educativo como marco de la calidad. Bilbao: Departamento de Educación Universidades e Investigación, 2002. ISAACS, David. Ocho cuestiones esenciales en la dirección de Centros Educativos. Pamplona: Ediciones Universidad de Navarra S.A., 2004. 346 p. _____________. Cómo mejorar la dirección de las Instituciones Educativas. 2 ed-. Pamplona: Ediciones Universidad de Navarra S.A., 2004. 346 p.
  • 168.
    ISAACS, David.Teoría ypráctica de la dirección de centros educativos. Pamplona: Universidad de Navarra, 1987. 420 p. JIMÉNEZ Y CORIA, Laureano. Organización Escolar. México: Ed. Fernández editores, 1977. 364 p. JORDAN, José Antonio. La escuela multicultural. Un reto para el profesorado. Barcelona: Editorial PAIDOS, 2004. LAMUS, Francisco, JAIMES, Clara y otros. Hacia una escuela saludable. Una experiencia de integración de los agentes educativos en torno a la calidad de la vida. En: Revista Educación Educadores. Vol. 6. Chía: Universidad de la Sabana, 2003. LAZER, William. El maestro en un colegio de calidad. Inédito. MANES, Juan Manuel. Gestión estratégica para instituciones educativas: Guía para planificar estrategias de gerenciamiento institucional. Barcelona: Granica, 1999. 295 p. MÁRQUEZ, Pere. Calidad e innovación educativa en los centros. 2002. http://dewey.uab.es/pmarques/calidad2.htm MARTIN FERNANDEZ, Evaristo. Gestión de instituciones educativas inteligentes: un manual para gestionar cualquier tipo de organización. 2ª ed. Madrid: MC Graw Hill, 2001. 312 p. MEC. Planeamientos institucionales en los centros educativos, 2002. http://didac.unizar.es MENDEZ QUINTERO, Evaristo. Gerencia académica: por qué y cómo reformar la organización educativa. Maracaibo: Universidad de Zulia. Facultad de Ciencias Sociales y Económicas. Nueva Edición revisada y ampliada, 2000. MOJARRO LÓPEZ, Miguel. A la calidad por la evaluación. La evaluación de centros docentes. Barcelona: Editorial Escuela Española. 2002, 196 p. MORALES, María Carolina. La escuela, como centro de calidad de vida. Aportes desde una experiencia local. Bogotá: UNILIBROS, 2005. 183 p.
  • 169.
    MUÑOZ SEDANO, Antonio,ROMAN PÉREZ, Martiniano. Monografías para la reforma: Modelos de organización escolar. En: Revista Educación y Futuro. Madrid: Editorial Cincel S.A., 1989. 241 p. ORDOÑEZ, Claudia. El aprendizaje dentro de la gestión de la escuela y ¿Se puede tener una escuela perfectamente ordenada para el desastre pedagógico?. Aula Urbana: IDEP. (Noviembre) No. 54, 2005. ORDOÑEZ, Carlos. Administración y desarrollo de comunidades educativas. Hacia un nuevo paradigma de organización escolar, 1995 http://scientificcommons.org PENAGOS AVILA, Rafael, RODRÍGUEZ, María Isabel y otros. Las concepciones sobre el PEI. Convergencias y divergencias. Bogotá: Conciencias, 2003. 162 p. PEREZ JUSTE, Ramón, GARCÍA LLAMAS, José. Evaluación de programas y centros educativos. Madrid: Editorial La Muralla, 2006. 565 p. ___________________, LÓPEZ RUPEREZ, Francisco y otros. Hacia una educación de calidad. (Gestión, Instrumentos). Madrid: Editorial NARCEA, 2000. 156 p. PÉREZ, Jesús. Proyecto Educativo Institucional. Gestión y autonomía en Santafé de Bogotá. En: Revista Educación y Cultura. No. 5 (Jun). Bogotá: IDEP, 1998. POSADA, Jorge. Notas sobre la relación Escuela-Comunidad-Contexto. En: Vida de maestro: Escuela y Comunidad. El colegio de la esquina. Bogotá: Instituto de investigación educativa y el desarrollo pedagógico, 1999. PULIDO, María Cristina. Elementos para la construcción colectiva de una institución de calidad. México: Editorial Magisterio, 1995. RAMÍREZ C. Cesar. La gestión administrativa en las instituciones educativas. México: Limusa, 2003. REYNOLDS, David. Las escuelas eficaces. Madrid: Editorial Santillana, 1997. 173 p. ROCKWELL, Elsie. La escuela cotidiana. México: Fondo de Cultura Económica, 1995. RODRÍGUEZ, Abel. El lugar de la gestión pedagógica en la escuela. Bogotá: Aula Urbana. No. 54. Noviembre de 2005. IDEP y SED Bogotá.
  • 170.
    RODRÍGUEZ CASTILLO, Irene.Comunidad educativa serás: Ley, Deseo y Posibilidad. En: Vida de maestro, escuela y comunidad: El colegio de la esquina. Bogotá: Instituto de investigación educativa y desarrollo pedagógico, 1999. RODRÍGUEZ ZIDÁN, Eduardo. La escuela pública como institución democrática ante los desafíos del mundo actual. En: Revista digital de educación y nuevas tecnologías. No. 37., 2006. ROMERO, María Eugenia, MONTAÑA, Francisco. Memoria: La escuela, la casa del saber. En: Vida de maestro: Escuela y comunidad. El colegio de la esquina. Bogotá: Instituto para la investigación educativa y el desarrollo pedagógico, 1999. SAGASTIZABAL, María Angeles. La investigación – acción como estrategia de cambio en las organizaciones. Buenos Aires: Ediciones La Crujia, 2002. 268 p. SANDOVAL, Luz Yolanda. El ser y el hacer de la organización Educativa. En: Revista Educación Educadores. Vol. 9 No. 1. Chía – Colombia: Universidad de la Sabana, 2006. _____________________. Experiencia en Gestión Escolar y Liderazgo de directivos y educadores. En: Revista Educación Educadores. Vol. 5. Chía: Universidad de la Sabana, 2002. SARASOLA, Marcos. Tres intuiciones sobre la investigación en organización escolar. En: Revista Iberoamericana de Educación. OEI. No. 39, 2006. SCHLEMENSON, Aldo, GONZÁLEZ, G y otros. Organizar y conducir la escuela. Reflexiones de cinco directores y un asesor. Buenos Aires: Editorial Paidos, 1996. 219 p. SEÑORIÑO, Orlanda. Institución Educativa. La definición de la indefinición. (Sin fecha de publicación). www.rieoei.org SERVAT POBLETE, Berta. Gestión de Recursos Humanos en el Centro Escolar. Buenos Aires: Editorial Magisterio del río de la Plata, 1995. 64 p. SOLVES, Hebe. La escuela, una utopía cotidiana. Buenos Aires: PAIDOS Editores, 1996. 180 p. URÍA, María Esther. Estrategias didácticas-organizativas para mejorar los centros educativos. Madrid: Editorial Nancea, 1998. 225 p.
  • 171.
    VILLAVECES, José. Losgrandes cambios cualitativos en la educación colombiana durante la década del noventa. En: Revista Educación y Cultura. No. 5. (Junio). Bogotá: IDEP, 1998.
  • 172.
    BIBLIOGRAFÍA COMPLEMENTARIA ACERO, Nazlyy otros. El director y su gestión en Centro educativos. Chía, 2006, 115 p. Tesis (Especialista en Gerencia Educativa). Universidad de la Sabana. Facultad de Educación. Programa de Especialización en Gerencia Educativa. AGUERRONDO, Inés. El planeamiento educativo como instrumento de cambio. Buenos Aires: Editorial Troquel, 1997. 127 p. AINSCOW, Mel. Hacia escuelas eficaces para todos. Manual para la formación de equipos docentes. Madrid: Narcea Ediciones, 2001.158 p. ALFIZ, Irene. El proyecto educativo institucional: propuestas para un diseño colectivo. Buenos Aires: Aique, 1997. 250 p. AMAND DUAL, Pierre, RONCIN, Charles. Una ecología de la escuela. La dinámica de las estructuras materiales. Barcelona: Ediciones PAIDOS Ibérica, S.A., 1993. 208 p. AVILA PENAGOS, Rafael, CAMARGO ABELLO, Maria. La Utopía del PEI en el laberinto escolar. Santafé de Bogotá: Editorial Conciencias, 1999. 341 p. BATISTA, Enrique. El maestro como factor de calidad de la educación: una caracterización de los maestros del occidente colombiano. Medellín: Editorial Universidad de Antioquia, 1997. 133 p. BOLÍVAR, Antonio. Los Centros educativos como organizaciones que aprenden. Madrid: Editorial Muralla S.A., 2000. 243 p. BURGOS, Álvaro. Propuesta administrativa para el desarrollo de los PEI. Del microcentro educativo N° 4 del municipio de saravena Arauca. Chía, 2001, 214 p. Tesis (Licenciado en administración y supervisión educativa). Universidad de la Sabana. Facultad de Educación. Departamento de Administración y Supervisión Educativa. CABALLERO, Piedad. El proyecto educativo institucional: Implicaciones curriculares. Bogotá: PREAL; Instituto SER de la investigación, 1996. 158 p.
  • 173.
    CAMARGO, Marina. Unmarco teórico sobre la calidad de la educación basada en lectura documental. Chía, 2001, 158 p. Tesis (Magíster en Educación). Universidad de La Sabana. Facultad de Educación. Programa de Maestría en Educación. CAÑAS, José Simeón. Proyecto educativo institucional: en camino hacia la calidad educativa. 1 ed. El Salvador: Ministerio de Educación, 2000. 190 p. CARDONA, José. Metodología innovadora de evaluación de centros educativos coordinados. Madrid: Editorial Sanz y Torres, 1994. 435 p. ELIZONDO HUERTA, Aurora. La nueva Escuela I. Dirección y Liderazgo y Gestión Escolar. México: Paidos, 2001. 220 p. _______________________. Desarrollo de escuelas inclusivas. Ideas, propuestas y experiencias para mejorar las instituciones escolares. Madrid: Narcea Ediciones, 2001. 356 p. ESPINOSA, Luz Marina. Institución Educativa: entorno de paz cultura de amor. Colombia: Universidad Tecnológica de Pereira, 2003. 220 p. FLOREZ FLOREZ, Luz Adriana. La calidad de la educación básica en Colombia: un problema de agencia. En: Revista Universidad de Antioquia. Nº 17 (Nov., 2003); p. 47 – 64. GAIRIN SALLAN, Joaquín, CASAS, Monserrat. La calidad en educación: algunas reflexiones en relación con la ley de calidad. Barcelona: Praxis, 2003. 311 p. GALEANO LONDOÑO, José Ramiro. Como gestionar la calidad en la educación: un texto para la creación y la sostenibilidad de la calidad. Medellín: Universidad de Antioquia. Facultad de educación, 2004. 296 p. GARCÍA HOZ, Víctor. Ambiente, organización y diseño educativo. Madrid: Ediciones Rialp, 1991. 288 p. GAVIRIA URIBE, Alejandro. Determinantes de la calidad de la educación en Colombia. Bogotá: Departamento Nacional de Planeación. Dirección de Estudios Socioeconómicos, 2001. 76 p. GENTO PALACIOS, Samuel. Participación en la gestión educativa. Madrid: Santillana, 1994. 300 p.
  • 174.
    GONZÁLEZ, María Teresa.Organización y gestión de centros escolares. Dimensiones y procesos. Madrid: Pearson-Prentice Hall, 2003. 350 p. HERNÁNDEZ, Myriam Consuelo. Revisión documental de los ejemplares de calidad en la educación en Colombia. Bogotá, 1993, 338 p. Tesis (Administrador de Servicios de Bienestar). Universidad de La Sabana. Facultad de Ciencias Económicas y Administrativas. Programa de Administración de Servicios de Bienestar. HERRERO SANTANA, Henry Javier. La baja calidad de la educación en Colombia. En: Revista Colombia un país por construir: problemas y retos presentes y futuros. Bogotá: Universidad Nacional de Colombia, 2000. p 125- 142. HOPKINS. Estrategias para el desarrollo de los centros educativos. En: II CONGRESO INTERNACIONAL SOBRE DIRECCIÓN DE CENTROS DOCENTES. Deusto Actas, 1996. LAVIN, Sonia, SOLAR, Silvia y otros. El proyecto educativo institucional como herramienta de construcción de identidad: Guía metodológica. Chile: Programa interdisciplinario de investigaciones en educación, 1997. MASCORT DIEZ, Ernesto. Tecnología de la organización educativa: dirección y gestión de centros. Barcelona: Oikos-Tau S.A. Ediciones, 1987. 144p MONTERO, Antonio. La convivencia en los centros docentes: Modelo de intervención y marco normativo. Málaga: Ediciones Aljibe, 2000. 164 p. MONTOYA, Laurentino. Comprender el espacio educativo: Investigación etnográfica sobre un centro escolar. Málaga: Ediciones Aljibe, 1997. 274 p. MOSQUERA, Julián Emiro. Propuesta Integración Institución Educativa y familia sus objetivos, características y modalidades en acción. Bogotá, 1991. 93 p. OCHOA, María Elena. Individuación y socialización en la Institución Educativa ¿Una Antonimia?. En: Revista Fundación Universitaria Luis Amigó. Vol. 1, No. 2, Medellín: (1999). 100 p. PORLÁN, Rafael. Cambiar la escuela. Buenos Aires: Editorial Magisterio, 1996. 159 p. POSTER, Cyril. Dirección y gestión de centros educativos. Madrid: Anaya, 1981. 218 P.
  • 175.
    PULIDO, María Cristina.El proyecto educativo: elementos para la construcción colectiva de una institución de calidad. Bogotá: Cooperativa Editorial Magisterio, 1995. 126 p. RESTREPO, Gabriel. El sistema de Evaluación de la calidad de la Educación en Colombia. Santafé de Bogotá: ICFES, 1998. 65 p. SABIRON SIERRA, Fernando. Organizaciones escolares. Zaragoza: Mira Editores S.A., 1999. 436 p. SAENZ, Oscar y otros. Organización Escolar. Madrid: Anaya, 1985. 680 p. SANDOVAL ESTUPIÑAN, Luz Yolanda. Planeación escolar: orientaciones básicas para el diseño y desarrollo del planeamiento en la institución educativa. Colombia: Universidad de la Sabana, 1991. 261 p. SANDOVAL MENDOZA, José. Planeamiento institucional. Bogotá: CASE, 1990. 137 p. SANTOS GUERRA, Miguel Ángel y otros. Las organizaciones escolares: Hacia nuevos modelos. Buenos Aires: Fundec, 2001. 223 p. _________________________________. La luz del prisma: para comprender las organizaciones educativas. 2ª ed. Málaga: Ediciones Aljibe, 2000. 273 p. ___________________________________. Entre bastidores: el lado oculto de la organización escolar. Málaga: Ediciones Aljibe, 1994. 354 p. SERRAT ANTOLI, Nuria. Manual del educador: Recursos y técnicas para la formación en el siglo XXI. Tomo 1. Barcelona: Parramón ediciones, 2001. 159 p. SCHWEIZWER, Luisa Margarita. Aportes de la administración de empresas a la administración educativa. En: SEMINARIO TALLER LOS APORTES DE LA UNIVERSIDAD A LA FORMACIÓN DE ADMINISTRADORES PARA PROGRAMAS DE EDUCACIÓN DE JÓVENES Y ADULTOS. U.C.C. PREDE/OEA. 1989. SOLANO, Fernando. ¿Qué significa calidad en la educación?. México: Noriega y Editores, 2002. 202 p. TATAY, Jaime. Criterios para la construcción del PEI: un enfoque investigativo. Santa fe de Bogotá: Cooperativa. Editorial magisterio, 1995. 135p.
  • 176.
    VARGAS, Jorge Enrique.La política educativa del Gobierno Nacional y sus orientaciones para el mejoramiento de la calidad, la eficiencia y la equidad de la educación superior. En: SEMINARIO ICFES DE CALIDAD, EFICIENCIA Y EQUIDAD DE LA EDUCACIÓN SUPERIOR COLOMBIANA. (3º: 1990: Bogotá). Memorias Tercer seminario permanente sobre calidad, eficiencia y equidad de la educación superior Colombiana. Bogotá: ICFES, 1990. 300 p. VEGA FUENTE, Amando. Los centros escolares ante la inadaptación social. Archidona: Ediciones Aljibe, 2001. 116 p. WILSON, John. Como valorar la calidad de la enseñanza. Barcelona: Ediciones PAIDOS Ibérica, 1992. 143 p. ZUBIETA VEGA, Leonor. El maestro y la calidad de la educación: (una experiencia de lectura). Bogotá: Universidad Pedagógica Nacional – Centro de Investigaciones, 1984. 72 p. ARTÍCULOS INSTITUTO COLOMBIANO DE NORMAS TÉCNICAS. Calidad. Eficiencia y equidad en la educación superior colombiana: Tomo I. Bogotá, Colombia: Icontec, 1999. La administración de la institución educativa Observatorio Ciudadano de la Educación. En: Colaboraciones Libre. Vol. IV, No. 117, (julio, 2004). REFERENCIAS PÁGINAS WEB http://www.mineducacion.gov.co/1621/propertyvalue-31343.html El rector, líder de la institución educativa http://www.monografias.com/trabajos6/nute/nute.shtml CULTURA ORGANIZACIONAL: NUEVA TENDENCIA DE LA … http://www.ucm.es/ BUCM/ revistas BUC/ portal/modules La construcción de programas educativos de calidad
  • 177.
  • 178.
    UNIVERSIDAD DE LASABANA ESPECIALIZACIÓN EN GERENCIA EDUCATIVA HACIA UNA CONCEPTUALIZACIÓN DE INSTITUCIONES EDUCATIVAS: UN ACERCAMIENTO BIBLIOGRÁFICO FICHA ANALÍTICA EXPLICATIVA 1. No. FACIE: 2. Categoría 3. Justificación de la categoría 4. Autor: 5. Fecha de publicación y editorial. 6. Título: 7. Palabras Claves: 8. Descripción: 9. Fuentes: 10. Definición de Institución Educativa: 11. Perspectiva disciplinaria: Se escribe el nombre completo de quien escribe el documento tal y como figura en la carátula. Se consigna el primero apellido todo el mayúscula y separado por una coma del nombre, ejemplo GARCÍA HOZ, Víctor. Esta categoría hace referencia al nombre completo del libro o documento tal y como figura en la carátula. Este numeral debe contener dos: a) las categorías de análisis previamente construidas en el proceso investigativo expresadas por el investigador a partir de la lectura reflexiva del documento y según los objetivos de la investigación. B) Categorías de análisis claves que identifican el documento y Que precisan las anteriores. Deben ir separadas por un guión)-), no debe tener más de cinco palabras claves y no menos de tres palabras claves. En esta categoría se incluye la primera versión global del contenido del documento; es la idea general del mismo. Permite su selección a partir de su contenido. Es importante iniciar la descripción enunciando el tipo de documento. Además se hace necesario central la mirada en el tema conceptualización de las Instituciones Educativas. Debe tener elementos de cada uno de los apartes que incluye la ficha analítica, por lo tanto se sugiere redactarse al final. Se consignan con base en las referencias principales del documento (citas a pie de página, al final del capitulo o al final de texto). Se coloca el autor, título de su obra y el año. En caso de ser muchas, más de 10, se seleccionan de acuerdo a las más citadas o las que se consideren más relevantes, según el investigador, para el objetivo de la investigación; de no existir este tipo de citas se acude a la bibliografía, seleccionando en ella los textos sobre la definición de las Instituciones Educativas. Se debe incluir: las características Esencia (qué es, cuales son sus características, cuál es su propósito y finalidad, citas textuales y anotar la página, entre comillas, naturaleza, definición, otras), fines. Es textual. Se puede extractar una conceptualización a las instituciones educativas. De todo lo leído en el documento he concluido que la institución educativa. En comillas y bastardilla (cursiva). Se debe Transcribir textualmente y entre comillas la definición respectiva del autor y anotar el número de página y el aporte del documento en términos de especificación y precisión de las dimensiones asociadas. En esta categoría debe anotarse a qué escuela, pensamiento, modelo o visión, enfoque, paradigma se adscribe explícitamente el autor. (Ej. Modelo de la calidad total). Escribir la fecha y editorial de publicación del libro o artículo. Escribir el nombre de la categoría (Organización Escolar, Dirección Escolar, Definiciones y Percepciones de la IE) según su contenido. Justificar el por qué la ficha pertenece a la categoría escogida. Significa Ficha Analítica Conceptualización de las Instituciones Educativas. Este ítem se encuentra en la parte superior izquierda de la primera hoja, en él se incluye el número consecutivo interno del documento consultado.
  • 179.
    12. Temporalidad: 13. DimensionesAsociadas: 13.1. Relación con el entorno: 13.2. Organización Escolar: 13.3. Calidad de las Instituciones Educativas: 13.4. Dirección Escolar: 13.5. PEI 14. Relación entre calidad, dirección y organización: 15. Metodología: 16. Conclusiones: 17. Comentarios del Analista: Nota: Esta ficha fue elaborada a partir de la ficha analítica de calidad de instituciones educativas. Elaborada por: Es la categoría que señala el momento histórico al que hace referencia el contenido del documento y otras épocas a las que hace referencia. Se debe Transcribir textualmente y entre comillas la definición respectiva del autor y anotar el número de página y el aporte del documento en términos de especificación y precisión de las dimensiones asociadas. Se debe Transcribir textualmente y entre comillas la definición respectiva del autor y anotar el número de página y el aporte del documento en términos de especificación y precisión de las dimensiones asociadas. Se debe Transcribir textualmente y entre comillas la definición respectiva del autor y anotar el número de página y el aporte del documento en términos de especificación y precisión de las dimensiones asociadas. Es conducir y orientar la institución educativa hacia el logro de la finalidad educativa (formación de las personas). Que otras categorías a se plantean allí (dirección educativa, dirección de centros educativos, se debe encontrar conceptos de dirección escolar u otro tipo. Definición del autor sobre dirección escolar (Es la forma en la que un director o equipo responsable administra, coordina y planea estratégicamente los procesos que ocurren en el establecimiento. Se deben tener en cuenta los siguientes ítems: características del director escolar, habilidades gerenciales (liderazgo, comunicación, toma de decisiones, empoderamiento, resolución de problemas, etc.), modelos de dirección (sistémico, participativo, estructuralista, funcionalista, etc.). “cursiva” (pág.) Definición del autor y su relevancia en la Institución Educativa. Es la forma como se relaciona la calidad, la organización, la dirección en las instituciones educativas. En esta categoría debe consignarse la metodología utilizada por el autor. Cabe anotar que sólo se diligencia este numeral cuando el documento analizado es el resultado de una investigación. Se incluye: enfoque, tipo de investigación, población y muestra, unidad de análisis, instrumentos de recolección y estrategias de análisis. En esta categoría deben consignarse las conclusiones propuestas por el autor en el documento consultado, en forma textual cuando no son extensas, en caso contrario deben resumirse. Es importante anotar el número de página. Colocar unas frases que son las claves. Las ideas fuerza. En esta categoría se incluyen aspectos que hagan referencia a los aportes novedosos del documento, las sugerencias sobre contenidos pertinentes para el trabajo y las dificultades de la lectura, evidenciándolas. Se escribe la pertinencia. Decir hacia donde se orienta la conceptualización. Se debe escribir si las fuentes fueron extractadas de la bibliografía y decir por ejemplo si en el concepto muestran una clara relación con el contenido del libro. En esta categoría se incluyen cinco dimensiones asociadas a la institución educativa: relación con el entorno… se debe Transcribir textualmente y entre comillas la definición respectiva del autor y anotar el número de página y el aporte del documento en términos de especificación y precisión de las dimensiones asociadas.
  • 180.
  • 181.
  • 182.
    UNIVERSIDAD DE LASABANA ESPECIALIZACIÓN EN GERENCIA EDUCATIVA HACIA UNA CONCEPTUALIZACIÓN DE INSTITUCION EDUCATIVA: UN ACERCAMIENTO BIBLIOGRAFICO FICHA ANALÍTICA 1. No. FACIE IE1 2. Categoría 3. Justificación de la categoría 4. Autor: 5. Fecha de publicación y editorial 6. Título: 7. Palabras Claves: 8. Descripción: 9. Fuentes: 10. Definición de Institución Educativa: SANDOVAL E., Luz Yolanda El ser y el hacer de la organización educativa Teoría de organización, organización educativa, antropología de la organización, teoría de la educación, organización escolar. El artículo presenta una profunda reflexión sobre la organización educativa y aporta una conceptualización novedosa de carácter filosófico. Establece la naturaleza y finalidad de la organización educativa y de la organización empresarial y deja sentados los fundamentos para comprender sus aspectos comunes y diferentes y para inferir que la organización educativa no es una empresa. Si bien participa de las características comunes propias de toda organización, su finalidad específica difiere de lo que se entiende por organización empresarial. ALTAREJOS, F. Dimensión ética de la educación. 2002. PÉREZ L., J., Fundamentos de la dirección de empresas. 1993. COOMBS, P., La crisis mundial de la educación. Perspectivas actuales. 1985. Las instituciones educativas se están interesando más por producir que por formar, lo que desvirtúa su naturaleza educativa al orientar su quehacer solamente por resultados. La tendencia al reconocimiento social y a la acreditación de las instituciones educativas centrada en los tangibles, en lo objetivable, está marcando una orientación exclusiva por los resultados externos con olvido de los resultados internos.” Pág. 35 “Existen varias denominaciones para referirse al lugar o contexto donde se educa, donde se lleva a cabo la acción educativa o la formación de las personas, donde se realiza el proceso de enseñanza y aprendizaje: escuela, universidad, institución educativa, institución de educación superior, organización escolar, centro educativo, colegio. Algunas de ellas sirven para señalar o especificar el nivel educativo al que corresponde la educación que se imparte: preescolar, básica primaria y secundaria, media y superior. Estas denominaciones se refieren a organizaciones de educación formal.” Pág. 45 “La naturaleza de la organización educativa es que es una organización humana, y en ese sentido tiene lo propio, lo común a todas las organizaciones: la finalidad humana y social, el perfeccionamiento personal y social. En segundo lugar tiene una función específica: educar. La organización educativa tiene como finalidad la formación de las personas, cooperar a su proceso de humanización, facilitar su propio perfeccionamiento, ayudar a alcanzar la excelencia, la plenitud. La organización educativa es el medio a través del cual se posibilita la actuación educativa (enseñanza y formación), la actividad de enseñar: la docencia, y la acción de aprender: la formación.” Pág. 45 Vol. 9, No. 1 – año 2006 Concepciones de la Institución Educativa Define cual es el papel de la institución educativa dentro de la acción educativa y su actuación en el proceso de humanización.
  • 183.
    11. Perspectiva disciplinaria: 12.Temporalidad: 13. Dimensiones Asociadas: 13.1. Relación con el entorno: 13.2. Organización Escolar: 13.3. Calidad de las Instituciones Educativas: 13.4. Dirección Escolar: 13.5. PEI 14. Relación entre calidad, dirección y organización: 15. Metodología: 16. Conclusiones: 17. Comentarios del Analista: Nota: Esta ficha fue elaborada a partir de la ficha analítica de calidad de instituciones educativas. Elaborada por: Adriana Rocío Vargas Está enfocado desde una perspectiva organizacional, es decir, la institución educativa como organización. Es escrito en el siglo XXI en el año 2006 y cita a autores del siglo XX. No hace referencia al tema. El artículo no habla específicamente de una estructura organizacional, pero nombre algunos de los que la componen e intervienen dentro del proceso de enseñanza aprendizaje dentro de la organización educativa como son los padres de familia, los maestros y los gobernantes específicamente. Pág. 49 No hace referencia al tema. No hace referencia al tema. No hace referencia al tema. El artículo solamente habla de la organización educativa sin tocar a la calidad o la dirección. Este artículo es escrito a partir de la experiencia de la autora a través de toda su vida profesional y laboral dentro de las instituciones educativas (colegio y universidad) La autora realiza las siguientes conclusiones con respecto a la organización educativa pero a manera comparativa con respecto a la organización empresarial de la siguiente manera: Se realiza una comparación pero de manera crítica sobre la inequívoca relación que existe entre la definición de organización empresarial y la educativa enfocada desde la función de la empresa “generar beneficios económicos, asegurar la productividad y su rentabilidad” en donde la organización educativa perdería su fin el cual es el “perfeccionamiento humano y de la sociedad”. Pág. 52 El artículo aporta a la conceptualización de instituciones educativas aunque no toque todos los temas, es apropiado para la investigación. “La organización educativa forma, educa: si su actividad productiva (enseñanza), su buen hacer, se orienta a suscitar en la persona un obrar feliz, una actuación ética. La organización educativa es el ámbito donde ser realiza la acción formativa para posibilitar a la persona crecer, mejorar, perfeccionarse, desarrollarse integralmente y trascender. Es donde satisface la necesidad de educabilidad a través de la enseñanza. Es donde se forman personas íntegras que contribuyan a transformar la sociedad. Es el medio a través del cual se posibilita el fin último de la educación: la persona formada. Las organizaciones que tienen como propósito, tanto en su intención como en su acción, formar personas a través de la enseñanza son organizaciones educativas.” Pág. 48 Es entonces la función de la institución educativa: la enseñanza – aprendizaje, el perfeccionamiento personal, la formación de hábitos, virtudes, entre otras. “La organización educativa es el ámbito donde se forma integralmente a la personas a través de la enseñanza, de modo intencional y formal.” Pág. 52
  • 184.
    UNIVERSIDAD DE LASABANA ESPECIALIZACIÓN EN GERENCIA EDUCATIVA HACIA UNA CONCEPTUALIZACIÓN DE INSTITUCION EDUCATIVA: UN ACERCAMIENTO BIBLIOGRAFICO FICHA ANALÍTICA 1. No. FACIE IE2 2. Categoría 3. Justificación de la categoría 4. Autor: 5. Fecha de Publicación y editorial 6. Título: 7. Palabras Claves: 8. Descripción: 9. Fuentes: 10. Definición de Institución Educativa: BATANAZ, Palomares Julián Organización escolar: Bases científicas para el desarrollo de las instituciones educativas. Organización escolar – Desarrollo de las instituciones educativas – Ecosistema humano – Innovación y cambio – Cultura evaluativa – Liderazgo y dirección. El libro incluye un amplio repertorio de conocimientos que configuran los contenidos de la organización escolar, como fruto de una amplia experiencia profesional vinculada directamente a la vida real de las escuelas. Contiene un planteamiento novedoso, en cuanto el estudio de sus diferentes apartados se deriva de auténticas fuentes de la disciplina que no son otras que las demandas y las exigencias de la realidad social a cuyo servicio están las instituciones escolares. ALMAZAN, L. & TORRES. J.A. El equipo directivo como dinamizador de la colaboración participativa en los centros educativos. 1997. GAIRIN J. El contenido de la organización escolar. 1993 LROENZO, M. Organización escolar: la construcción de la escuela como un ecosistema. 1995 BORREL, N. Aportaciones al concepto de escuela. 1990 CORONEL, J.M. Para comprender las organizaciones escolares: Ocho temas básicos. 1994 GONZALEZ, M.T. Investigación en organización escolar: al análisis de la cultura organizativa. 1990 DEFINICIÓN DE INSTITUCIO N EDUCATIVA: La escuela es la institución educativa y social encargada de organizar y realizar (de forma no excluyente sino compartida con otros agentes personales y sociales) la educación sistemática, es decir, la que se planifica y realiza conforme a principios, normas y pautas de acción preestablecidos, y que abarca las dimensiones educativa, institucional y orientadora, en una situación en la que, tanto los valores como los conocimientos y destrezas, se construyen de forma compartida en un contexto social determinado por antecedentes, intenciones y metas personales que conducen a procesos de cambio. DEFINICION DE ORGANIZACIÓN ESCOLAR: Se entiende la organización escolar como el estudio de la interrelación de los elementos que intervienen en una realidad escolar con vistas a conseguir la mejor realización de un proyecto educativo. Es la ciencia de la educación que estudia las teorías e la escuela desde la perspectiva de posibilitar adecuados procesos educativos mediante la disposición de sus elementos. Ideas básicas que incluye el concepto de Organización escolar: • Carácter dinámico de la organización: acción más que estructura. • Papel instrumental al servicio de la escuela como entidad compleja: totalidad integradora. • Ordenación o disposición adecuada de elementos: orientación a la eficacia. Córdoba/ España. Universidad de Córdoba. Servicio de publicaciones. 1998 Se presenta la comparación y percepción de la institución educativa frente al concepto de organización escolar, además se enfoca en que todo es un ecosistema que vive en constante interrelación para que ésta tenga un correcto funcionamiento. Concepciones de la Institución Educativa
  • 185.
    11. Perspectiva disciplinaria: 12.Temporalidad: 13. Dimensiones Asociadas: 13.1. Relación con el entorno: 13.2. Organización Escolar: 13.3. Calidad de las Instituciones Educativas: 13.4. Dirección Escolar: Gestión de calidad total Publicado en 1998, el autor realiza un estudio desde el origen de la organización escolar, pasando por la evolución histórica hasta llegar a la realidad de hoy en día y las proyecciones para el futuro. FAMILIA Y ESCUELA COMO CONTEXTOS EDUCATIVOS COMPLEMENTARIOS Uno de los componentes básicos de la apertura de la institución educativa al entorno es la familia, el principal núcleo articulador de los individuos a la vida en las sociedades. .Aunque no es el único factor de los que circundan la institución escolar, la familia es considerada generalmente como le mas consistente de ellos, o si se quiere expresar de otra forma, como la fuerza educativa ajena a sí misma con la que la escuela debe colaborar de forma mas estrecha y directa para alcanzar sus fines. En cuanto a la estructura organizacional, propone el modelo de ecosistema escolar, en el que intervienen todos los elementos humanos y contextuales que interactúan de forma armónica, para ejecutar una secuencia ordenada de acontecimientos. El texto no es explícito en cuanto a una estructura determinada para la institución. La escuela, en efecto, como ecosistema, está influida por el entorno en el que desenvuelve su actividad en los sentidos principales: a. Porque es una organización social condicionada por fuerzas y factores externos, pero es más, esa misma comunidad puede influir directamente sobre los procesos educativos que tienen lugar en su interior, al igual que ocurre con todo ecosistema, ninguno de sus elementos permanece aislado de los otros; todo ellos, por el contrario, contribuyen al unísono hacia la consecución de fines compartidos. La afirmación precedente proporciona fundamentos para llegar al a conclusión de que el estudio de la escuela realizado hasta el presente, cuyos fundamentos pivotaban principal o exclusivamente sobre los hallazgos derivados de las empresas o de las grandes burocracias, ha llegado a límites cercanos a su agotamiento. b. Es necesario introducir nuevos análisis que den cuenta de los componentes personales y sociales específicos de la institución escolar como ecosistema. El estudio de la escuela como organización social debe incluir como propios los siguientes núcleos: - Las relaciones interactivas personales en el contexto escolar - Los influjos que sobre la práctica diaria ejercen los componentes de la organización. - La influencia del entorno social y político sobre la institución escolar. - La apertura de l escuela al cambio social como algo vinculado a su propia entidad. Los cambios que se producen en la sociedad antes o después han de ser recogido en la escuela. La calidad de una institución escolar sería aquella propiedad o modo de ser de la misma que la sitúa en determinada categoría de un continuo referido a la mejor forma de obtener resultados educativos, propiedad determinada por comparación con situaciones similares a la propia y relativa a un objetivo o patrón considerado como bueno por consenso de quienes están implicados en las metas del centro educativo, cuyas manifestaciones esenciales serían la funcionalidad, eficacia y eficiencia de los procesos educativos llevados a cabo en él. P. 235 Puede afirmarse que en la actualidad se dispone de un conjunto de conceptos y referencias que ayudan notablemente a consolidar lo que se podría denominar como fundamentos para un práctica de calidad, la mayor parte de ellos procedente del campo empresarial: Utilización racional de recursos, control de presupuestos, la fundamentación de decisiones sobre datos objetivos y rigurosos, la dirección participativa, el trabajo en equipo, la reducción o eliminación de errores, y en fin, todo esto es conocido como “Gestión de Calidad Total”, que define la calidad de un producto fundamentalmente en función de la satisfacción que proporciones a su destinatario o cliente. En ámbitos empresariales y comerciales se habla ya de algo mas que de calidad: el objetivo que se persigue es LA EXCELENCIA, fundamentada en la atención continuada y sistemática a las demandas de los clientes, la gestión de la ambigüedad y la paradoja, el énfasis en la autonomía y el espíritu de empresa, la motivación constante del personal, la dedicación empresarial a aquellas actividades cuyo trasfondo es conocido y la agilidad en la acción y en la comunicación. P. 231-232 La relevancia del papel de los directores en la dinamización y mejora de las instituciones escolares está fuera de toda duda. A continuación los principales campos de acción a través de los cuales estos pueden ejercer su influencia: • La solución de problemas fijando criterios principales para establecer la importancia de un problema, las opiniones y valores personales, el contexto en el que los problemas aparecen, la experiencia de las personas y las actitudes existentes. • La toma de decisiones Hay dos formas de afrontarlas: una fundada en las estrategias y técnicas elaboradas conforme a procedimientos sistemáticos y otra intuitiva, basada en procesos menos organizados pero que guardan relación con los proceso cognitivos interiorizados pro los sujetos. • El empleo del tiempo: los principales estudios describen la conducta del director como una acción fragmentada o compuesta de multiplicidad de actividades cortas y variadas, calificándose, en este sentido, como intenso y heterogéneo. • La importancia de la visión: Es esencial la visión que tenga de los planteamientos generales de la organización, posibilidades de adaptación al medio, consecución de objetivos, coordinación e integración de diversas actividades y la permanente vinculación con la cultura de la organización.
  • 186.
    13.5. PEI 14. Relaciónentre calidad, dirección y organización: 15. Metodología: 16. Conclusiones: 17. Comentarios del analista Nota: Esta ficha fue elaborada a partir de la ficha analítica de calidad de instituciones educativas. Elaborada por: Andrea Ochoa Hernández En el Proyecto Educativo confluyen las funciones propias del liderazgo en una tarea en común, compartida con todos los componentes de la institución escolar que, a su vez los compromete a todos ellos. Algunas de sus características son: • El Proyecto Educativo adquiere sentido en su concepción como instrumento que refleja la propia identidad de la institución. • El Proyecto Educativo no debe ser concebido como un fin, sino como un instrumento vivo que ha de responder a las circunstancias continuamente renovadas de la institución escolar. Pro eso, no puede ser concebido como la materialización de una exigencia formal o burocrática; su elaboración es el resultado de la reflexión conjunta y la fijación de objetivos por parte de toda la comunidad educativa. • El Proyecto Educativo es producto de un consenso básico de todos los integrantes de la comunidad educativa que, en su materialización y desarrollo se convierte en el instrumento clave al servicio de la calidad educativa En la investigación acerca de calidad, la revisión efectuada por Purkey y M. Smith ha sido la más completa de su tiempo en orden a la delimitación de calidad de las instituciones escolares. En ella se mencionan nueve variables organizativas, que tienen que ver directamente con la gestión y organización de la institución y cuatro procesales como determinantes de la eficacia y la calidad. 1. Variables organizativas: 1) Gestión de la escuela. 2) Fuerte liderazgo del director. 3) Estabilidad del profesorado. 4) Un programa con objetivos claros y bien planificados. 5) Un programa efectivo de desarrollo profesional de los profesores. 6) Participación y apoyo de los padres. 7) Reconocimiento generalizado del éxito académico. 8) Maximización del tiempo de aprendizaje. 9) Apoyo institucional externo. 2. Variables del proceso: 10) Planificar en equipo y relaciones colegiadas. 11) Sentimiento colectivo de comunidad. 12) Objetivos claros, compartidos y con elevadas expectativas. 13) Control, orden y disciplina en el ambiente escolar. Una de los aportes más llamativos es el hecho de que aparecen como factores determinantes de la calidad el ambiente, la cultura y el sistema de valores de la escuela. No aplica para este texto. El texto responde a las exigencias de la realidad social, a través de la búsqueda de fundamentación científica para las acciones que se producen en la escuela, las derivaciones para las prácticas educativas escolares originadas en el contexto socioeconómico que las envuelve, los influjos que proporciona el contexto sociopolítico y los contenidos procedentes de la investigación, la reflexión y la práctica, estos a su vez son parte de otros tantos pilares para una disciplina cuyo estudio, con relativa frecuencia se abordaba desde puntos de partida unilaterales, incompletos o excesivamente academicistas. El texto es uno de los mas completos encontrados, el cual aborda de manera profunda, cada uno de los aspectos de la institución escolar y los procesos que en ella se realizan, tomando la investigación de otros autores, seleccionando aspectos relevantes, para luego construir una conceptualización propia. • La dimensión ética y los valores: La función directiva esta fundamentada sobre compromisos éticos basados en valores morales y orientados al fomento de prácticas respetuosas y con proceso democráticos. • La dimensión de poder: se deben considera las funciones del director como alguien que está inmerso en complejísimos procesos de influencia mutuas. En este contexto, el director debe aprender a trabajar con otros y no ejerciendo el poder sobre otros. • Satisfacción en le trabajo Entre mas satisfacción obtenga la persona en la actividad que realiza, mayor será la efectividad de su participación en las actividades de la organización. Las tareas del liderazgo en los procesos de mejora, habrán de centrarse en dos polos fundamentales: - La promoción de condiciones organizativas internas que hagan posible el desarrollo del centro como organización y base del cambio. Desde este punto de vista el líder debe contribuir a la puesta en acción de cuantos elementos contribuyan a capacitar al centro para mejorar: establecer una visión clara de la institución, valorar y poner en acción tareas relevantes y encontrar vías para llegar a decisiones basadas en el consenso. - El liderazgo debe constituirse en el elemento básico dinamizador y promotor del cambio educativo, coordinando y estimulando procesos, buscando el compromiso con las metas de la institución y resolviendo problemas relacionados con las dificultades surgidas. P.409 - 412
  • 187.
    UNIVERSIDAD DE LASABANA ESPECIALIZACIÓN EN GERENCIA EDUCATIVA HACIA UNA CONCEPTUALIZACIÓN DE INSTITUCION EDUCATIVA: UN ACERCAMIENTO BIBLIOGRAFICO FICHA ANALÍTICA 1. No. FACIE IE3 2. Categoría 3. Justificación de la categoría 4. Autor: 5. Fecha de publicación y editorial 6. Título: 7. Palabras Claves: 8. Descripción: 9. Fuentes: 10. Definición de Institución Educativa: Unidad temática desarrollada por el MEN Planteamientos institucionales en los centros educativos Centro educativo, escuela, organización. El artículo se refiere a la importancia de los planteamientos institucionales dentro del centro educativo y cada uno de los estamentos que intervienen en su gestión, observando los conceptos básicos de la escuela y sus componentes. Se quiere llamar la atención sobre algunos aspectos fundamentales, clarificar el lenguaje, proponer metodologías y sugerir estrategias de actuación en la organización. Los temas principales son: 1. Centro educativo y planteamientos institucionales; el centro educativo como organización formal; el Centro educativo como una organización de difícil gestión; la necesidad de planteamientos institucionales. 2. Planteamientos institucionales en los centros educativos; condicionantes generales a la organización de los centros educativos; condicionantes específicos en relación con los planteamientos institucionales; documentos configuradores de la propuesta educativa de una institución escolar; la función directiva y los planteamientos institucionales. 3. Planteamientos institucionales a medio-largo plazo; el Proyecto Educativo de Centro; el Proyecto Curricular de Centro; el Reglamento de Régimen Interior. 4. Planteamientos institucionales a corto plazo; la Programación General del Centro; estructura interna de un plan de actuación; el Presupuesto; la Memoria. 5. Posibilidades y realidades de los planteamientos institucionales; los implicados en la elaboración, seguimiento y evaluación de los documentos de gestión institucional; los procesos de elaboración; el seguimiento y evaluación; las estrategias de dinamización; problemáticas relativas a los planteamientos institucionales. M. Planteamientos institucionales del Centro Educativo. Actas del Primer Congreso Interuniversitario de Organización Escolar. Áreas de Didáctica y Organización Escolar. 1990 M. Función del proyecto educativo. 1992 A, S. El Proyecto Educativo de Centro. 1987 C, C., y U, M. E. Organización escolar y acción educativa. 1986 F, A. La organización escolar. 1981 El autor señala que existen dos tipos de escuelas desde un enfoque antagónico como son: la escuela dependiente y la escuela autónoma. “La escuela o el centro educativo dependiente no tiene entidad propia y se organiza en función de planteamientos generales, muchas veces ajenos a los intereses específicos de cada Comunidad Educativa. Habitualmente se sitúa en la base de sistemas escolares organizados bajo estructuras fuertemente verticalistas, en donde las decisiones sobre cómo han de funcionar las escuelas, qué, cuándo, cómo y quién ha de desarrollar el currículo vienen ya establecidas (de una forma autocrática o democrática) desde los niveles superiores. Las diferencias entre las escuelas se establecen, en este caso, a partir de los márgenes de interpretación que permite la normativa. MEC, 2002. http://didac.unizar.es/jlbernal/plinst.html) Describe las vivencias y diferencias entre dos clases de escuela, en su forma de organizarse y la relación con el entorno. Expresa la influencia de los ámbitos de la sociedad en su forma de educar y formar al estudiante, ya que se debe tomar como referencia los problemas y situaciones que ésta manifiesta, además la nombra cada uno de los factores que intervienen dentro de su concepto. Concepciones de la Institución Educativa
  • 188.
    11. Perspectiva disciplinaria: 12.Temporalidad: 13. Dimensiones Asociadas: 13.1. Relación con el entorno: El artículo se ve desde la perspectiva organizacional y administrativa. El artículo se remonta a los años setenta hasta el siglo XX tomando como referencia a diferentes autores. Teniendo en cuenta que existen dos clases de escuelas según el autor, también es claro que la relación que cada una de ellas tiene con el entorno es totalmente diferente, mostrándose de la siguiente manera: En la escuela dependiente “La participación de los padres/madres del alumnado no tiene sentido a nivel de centro y, si se da, se orienta a procesos de información. “La relación escuela-sociedad, encuentra su justificación en el análisis del hecho social. Constituida la sociedad para satisfacer el desarrollo personal y como organización para la prestación de servicios, su evolución tiende, en la medida en que sus estructuras se sedimentan, a profundizar en el conjunto de bienes y servicios que presta. Surge así el Sistema Educativo como un subsistema del sistema social que busca dar satisfacción, de forma estable y coordinada con éste, a la necesidad de transmitir los contenidos y usos culturales vigentes a las nuevas generaciones. El centro educativo recoge, por tanto, las especificaciones de los sistemas en los que se enmarca, pero, además, incorpora las propias de la realidad contextual en la que se encuentra. Permite todo ello hablar de instituciones educativas diversificadas, aunque mantengan conexiones en lo esencial.” “La escuela o el centro educativo autónomo, por el contrario, puede establecer sus propios planteamientos en razón de su propio contexto, de su historia institucional y de su cultura organizativa. Su identidad queda así ligada a su capacidad y sensibilidad para analizar la realidad y para dar respuesta a las demandas e inquietudes existentes.” “El término escuela/centro educativo se relaciona con su función y funcionamiento. Por una parte, alude a la condición de institución especializada de la sociedad para favorecer el proceso de socialización de la persona y para potenciar la formación de su escala de valores. Por otra parte, remite a su naturaleza de organización, que configura de una manera integrada sus metas, estructura y sistema relacional con vista a conseguir el mejor cumplimiento de su función. La escuela nace y se desarrolla en este contexto, que describe de forma implícita el paso del individuo del grupo primario a la organización formal. La organización formal, tiene su origen en el grupo secundario de individuos. Se forma voluntaria, intencionada y sistemáticamente para conseguir fines determinados. La pertenencia a este tipo de organización, como señalan Ciscar y Uría (1986: 60), "está determinada por su fin y no depende de la pertenencia familiar o territorial". El centro educativo puede clasificarse plenamente como organización formal por estar compuesto por un conjunto de personas fácilmente determinables que: a) Disponen de una estructura más o menos formalizada. b) Poseen un sistema de coordinación y comunicación. c) Actúan sobre el entorno que los rodea y, a la vez, reciben la influencia de éste en una interacción que ha de ser armónica. d) Realizan actividades mediante instrumentos técnicos y operaciones que tienden a la consecución de unos fines determinados. (Antúnez y Gairín, 1990) Aunque todas las organizaciones formales tienen rasgos comunes, se observan en ellas rasgos diferenciadores que provienen tanto de la especifidad del contexto en el que se sitúan como de su propia naturaleza. Sea clasificada la escuela como organización para el mantenimiento de pautas (personas), de adaptación (Katz y Kahn), de servicio social (Blau y Scott) o de unidad de producción (Woodward), lo cierto es que tiene una especificidad ampliamente reconocida. Ésta proviene tanto de la naturaleza de los fines que asume como de la peculiaridad de su organización, y radica fundamentalmente en: a) La ambigüedad de sus metas. Las funciones que se le asignan (facilitar aprendizaje, potenciar la formación, adaptar socialmente, etc.) son variadas, complejas y no siempre bien delimitadas en sus objetivos y medios. b) Poseer una cultura no uniforme. Los colectivos de personas que incluye son también variados (padres/madres, educadores/as, estudiantes, titular de la institución) en sus objetivos y en sus intereses. De hecho, la característica esencial de la cultura escolar es la diversidad de patrones de pensamiento, de creencias implícitas que subyacen y dan significado a la vida y práctica educativa. c) Sus miembros no han sido seleccionados previamente, tienen la obligación de asistir y suelen carecer de identidad colectiva. d) La existencia de una tecnología "problemática". No hay un modo óptimo de desarrollar el proceso de enseñanza-aprendizaje y los procesos organizativos no siempre son técnicos y racionales. e) El celularismo. Entre los profesores hay una tendencia al aislamiento en las aulas y es escasa la interacción. f) Una débil articulación, debida a la escasa interdependencia e intracolectivos. g) Existen multiplicidad de modelos resultado de la aproximación de las instituciones a realidades concretas. Pero, además: h) El centro educativo pide una alta exigencia en formación y aptitudes para dar respuesta satisfactoria a las múltiples expectativas que despierta. i) El centro educativo necesita de más recursos y de un mayor control sobre su utilización. Esta evidencia reclama una mayor atención de la sociedad, pero también responsabiliza a los centros del poco nivel de eficacia que consiguen. j) El centro educativo es una organización que no suele disponer de tiempo para la gestión, debiendo primar, ante la escasez de recursos, la atención a aspectos de docencia directa. Por otra parte, el intento de aplicar procesos participativos en la gestión hace más acuciante el problema, pues añade, a la falta de tiempo, el nivel de disponibilidad de los diferentes miembros de la comunidad.
  • 189.
    13.2 Organización Escolar: 13.3.Calidad de las Instituciones Educativas: 13.4. Dirección Escolar: 13.5. PEI La estructura organizacional esta basada en el individualismo y la repartición de funciones para cada uno de los que componen a la escuela dependiente. El artículo hace referencia a padres de familia, profesores, equipo directivo, estudiantado, representante del ayuntamiento y del personal de administración y servicios, consejo escolar. “Definir la estructura organizativa de un centro supone delimitar sus órganos de gestión (unipersonales y colegiados), sus órganos auxiliares y consultivos (departamentos, equipos educativos, administración), los servicios que oferta, las funciones generales que tienen asignados y las relaciones que todos ellos mantienen entre sí; esto es, definir el organigrama. Como es de suponer, la estructura ha de ser coherente con las finalidades de la institución. Así, definida la gestión institucional como participativa, no sería admisible una estructura organizativa compuesta sólo con órganos unipersonales, o que éstos no fueran elegidos, o que hubiera órganos colegiados sin ningún poder de decisión en la gestión institucional.” El artículo no hace referencia a este ítem. Partiendo de las dos concepciones de escuela, en la escuela dependiente los procesos de administración educativa centran su función en la elaboración de normas y en la verificación de su cumplimiento, considerando que el funcionamiento eficaz se garantiza con la existencia y respeto de las normas establecidas. Al contrario de la dependiente la autónoma la administración educativa se convierte en un órgano coordinador de actuaciones, impulsor de propuestas y, en todo caso, garante de la unidad del sistema a partir de planteamientos mínimos y consensuados. “Si en una escuela dependiente la dirección era autocrática y con funciones burócratas, de transmisión y de control, ahora se precisa de una dirección participativa, impulsora y coordinadora de actuaciones, que proporcione soporte técnico y que intervenga en la solución de conflictos.” Desde la dirección se deben dar respuesta a procesos de innovación El papel del director abarca tres aspectos diversos íntimamente relacionados entre sí: su consideración de soporte técnico, de medio para conseguir infraestructura o de elemento de promoción de la moral de los grupos. Ésta se logrará, al decir de Wiles (1977: XIII), proporcionando a las personas satisfacción en el trabajo, procurando su seguridad, mejorando su sentido de pertenencia al grupo, dándoles un trato justo, aumentando su sentimiento de importancia ante el trabajo, haciéndoles sentirse partícipes de la política de actuación, conservando su dignidad y proporcionando servicios y cauces para su desarrollo personal. “Se refiere a una exigencia de todo centro educativo y que debe regular su autonomía.” Es una respuesta al sistema educativo y de los centros y se debe realizar de manera democrática, abierta y pluralista e integradora. El Proyecto Educativo de Centro (P. E. C.) explicita valores, pautas de conducta, actitudes, etc., que todos los miembros de la Comunidad Escolar asumen conscientemente, consensuando la necesidad de trabajar para realizarlo. En este sentido, en su elaboración, seguimiento y valoración, pueden y han de participar todos los miembros de la Comunidad Educativa independientemente del estamento al que estén adscritos, ya que nadie puede arrogarse frente a los demás la exclusividad de la "verdad absoluta". Se trata, en todo caso, de buscar la intersubjetividad a partir de la subjetividad individual. El Proyecto de Centro aparece y es una respuesta específica a las exigencias propias de los contextos de actuación. Este instrumento de gestión aspira a recoger y concretar la orientación que los miembros de una Comunidad Educativa quieren dar a sus actuaciones. Para ello, enumera y define el conjunto de rasgos que dan identidad a un centro educativo. Las características con que a veces se ha definido a esta propuesta son: a) Estabilidad, que permite a los estudiantes de un centro educativo seguir su proceso educativo con criterios estables, aunque sujetos a las variaciones que las circunstancias pueden imponer. b) Unificador del proceso educativo. Da coherencia al trabajo que todos y cada uno de los miembros de la Comunidad Educativa realizan y garantiza su necesaria coordinación. La realidad inmediata se presenta a la escuela a partir de una serie de ámbitos (social, cultural, económico, político, etc.) interrelacionados sobre los que las instituciones escolares deben tomar postura. La escuela puede abrirse al medio, potenciar su conocimiento y favorecer las relaciones de intercambio, pero también puede cerrarse sobre sí misma y participar de formas de acción descontextualizadas. En ambos casos existe una definición, una manera de entender la realidad, que contribuye a caracterizar un determinado modo de entender el proceso pedagógico-didáctico de intervención. Desde los planteamientos actuales, la actuación de los centros educativos debe buscar, sobre todo a niveles básicos, la mayor contextualización posible, sin que ello signifique una rotura con contextos más amplios. Antes bien, se plantea la necesidad de partir de realidades específicas para integrarse y comprender realidades más globales. Por todo ello, los planteamientos institucionales y la organización del centro escolar deberían partir y considerar aspectos de la situación socioeconómica y cultural de la zona, barrio o población en que se ubica como: - Tipos de viviendas y nivel de calidad de vida que ofrece la zona. - Población concentrada o diseminada. Comunicaciones y transportes con la escuela. - Infraestructura de servicios sociales: guarderías, escuelas de diferente nivel educativo, parques, zonas de juego y recreo, bibliotecas, teatros, cines, hospitales, centros de asistencia primaria, zonas deportivas, clubes para ancianos - Existencia o no de movimientos culturales, religiosos o asociativos. - Población oriunda. Niveles de integración entre la ciudadanía. - Sector económico dominante y sectores de trabajo de los padres/madres. Nivel de ocupación. - Nivel sociocultural de los padres/madres. Lengua habitual. - Estructura familiar. Tipología y reparto de funciones.
  • 190.
    14. Relación entrecalidad, dirección y organización: 15. Metodología: 16. Conclusiones: 17. Comentarios del Analista: Nota: Esta ficha fue elaborada a partir de la ficha analítica de calidad de instituciones educativas. Elaborada por: Adriana Rocío Vargas El artículo no hace referencia al tema de la calidad. Es un conjunto de referencias de diferentes autores para plantear situaciones importantes dentro de la escuela como organización. El artículo no tiene conclusiones finales pero se propone que se realice un taller para evaluar la acertividad del P.E.C. y todos sus estamentos. El artículo es pertinente para la investigación y hace bastantes aportes sobre lo que es la institución y sus diferentes estamentos. c) Integral y vinculante, por cuanto compromete a todos los miembros de la Comunidad Educativa. d) Elemento que adecua y concreta el marco legislativo. El Proyecto Educativo de Centro ha de concretar y adecuar el marco legislativo que define el proyecto general del Sistema Educativo, además de incorporar las especificaciones concretas que cada realidad educativa impone (Muset, 1986). Para Barberá, el Proyecto Educativo de Centro (P. E. C.): "- Establece el ideario o línea definitoria del tipo, estilo o modelo de educación-instrucción que se quiere dar. - Es el resultado de la reflexión y acuerdo de los responsables del centro. El Consejo Escolar para los centros públicos y la titularidad, para los privados y concertados. - Determina los valores que se asumen como orientación del tipo o modelo de educación que se persigue. - Perfila la formación del estudiante y los principios que deben orientarla. - Su duración no se circunscribe a un Curso Escolar, siendo susceptible de modificación gradual y progresiva. - Recoge las ilusiones y los intereses de los miembros de la Comunidad Escolar. - Unifica los criterios de actuación en favor de una mayor coherencia funcional. - Configura paulatinamente y da carácter y personalidad al centro". (1988: 30) Rey y Santamaría señalan: "El Proyecto Educativo de Centro es un instrumento con proyección de futuro, pensado y elaborado colectivamente por la comunidad escolar a partir del análisis de su propia realidad, que actúa de modo coherente sobre la práctica docente con la intención de mejorarla, dotando a los centros de la eficacia necesaria para alcanzar los objetivos pretendidos" (1992: 159). Hay un cierto acuerdo en considerar al Proyecto Educativo de Centro como síntesis de la propuesta educativa que hace una Comunidad Educativa. A través de él se delimita una visión sobre la educación que se pretende y la escuela que se desea, siendo, en este sentido, necesariamente consensuado, prospectivo, directivo y referencial para la acción, singular, propio y particular de cada centro. Todo centro educativo desarrolla, de hecho, un Proyecto Educativo. La elaboración del P. E. C. exige un consenso en valores. Para lograrlo puede partirse de la información que proporcionan formulaciones generales (Declaración de Derechos Humanos) u otras de carácter más concreto (Cien medidas para reformar la enseñanza, de los Movimientos de Renovación Pedagógica).
  • 191.
    UNIVERSIDAD DE LASABANA ESPECIALIZACIÓN EN GERENCIA EDUCATIVA HACIA UNA CONCEPTUALIZACIÓN DE INSTITUCION EDUCATIVA: UN ACERCAMIENTO BIBLIOGRAFICO FICHA ANALÍTICA 1. No. FACIE IE4 2. Categoría 3. Justificación de la categoría 4. Autor: 5. Fecha de publicación y editorial 6. Título: 7. Palabras Claves: 8. Descripción: 9. Fuentes: 10. Definición de Institución Educativa: La Institución Educativa describe su papel dentro de los procesos de humanización del hombre para formar personas competitivas que aporten al mejoramiento de la sociedad en la conviven. CAMPOS POLAINA, Antonio Farid Instituciones Educativas Humanamente Competitivas. Reto para el Siglo XXI Organización-planeación estratégica-Institución educativa-Globalización-Calidad El texto es un documento argumentativo que pretende proponer una opción para humanizar las organizaciones educativas con el fin de convertirlas en organizaciones más competitivas. Se parte de la definición para luego entrar a argumentar la manera en que debería funcionar cada parte de la organización escolar con el fin de que sea más humana, participativa y comunitaria y por tanto responda a las necesidades de la sociedad que la circunscribe y al mundo globalizado actual. DÁVILA, Carlos. Teorías Organizacionales y Administrativas. 1997. DONELLY, James H. y Otros. La Nueva Dirección de Empresas. 1999 GÓMEZ BUENDÍA, Hernando. Educación. La Agenda del Siglo XXI. Hacia un Desarrollo Humano. 1999 GARCÍA CANCLINI, Néstor. La Globalización Imaginada. 1999 LÓPEZ MICHELSEN, Alfonso y otros. Para dónde va Colombia?. 1999 MATURANA, Humberto y otro. Formación Humana y Capacitación. 1998 PÉREZ LÓPEZ, Juan Antonio. Dimensiones de la Empresa. 1997 GARCÍA CACLINI, Néstor. Culturas híbridas. Estrategias para entrar y salir de la Modernidad. 1989 El texto parte de la definición de organización para la cual se cita a Carlos Dávila quien dice que: “Las organizaciones son - entes sociales creadas intencionalmente para el logro de determinados objetivos, mediante el trabajo humano y recursos materiales (tecnología, equipos, maquinaria, instalaciones físicas, etc.). Las organizaciones son dinámicas, conflictivas, son sistemas abiertos, tienen la capacidad de aprender, poseen una estructura estratificada interna de poder y control, desarrollan una cultura propia y son racionales. Existen diferentes tipos de organizaciones según sus objetivos, sus miembros, su estructura interna, sus criterios de efectividad, etc. – Considera como organizaciones a las instituciones educativas.” P 17 Las instituciones educativas como tal serían: “...organismos que pertenecen a sistemas abiertos y se deben dirigir como una empresa humana competitiva” P. 20 Por otra parte, teniendo en cuenta el concepto de globalización, el texto plantea que: “...la escuela sigue siendo cerebro triádico de los procesos que se dan, llámese globalización o interculturalidad. Quienes la transforman son sus usuarios, clientes, beneficiarios, trabajadores, pedagogos, directivos, vecinos, los medios, etc. Así la institución educativa rural o urbana procesa a diversos ritmos los cambios. Todavía a pesar de la dinámica de los cambios, convoca, discute, acuerda, conviene, decide y actúa.” P. 45 Concepciones de la Institución Educativa Neiva: Díaz Impresores. 2001. 126 p.
  • 192.
    11. Perspectiva disciplinaria: 12.Temporalidad: 13. Dimensiones Asociadas: 13.1. Relación con el entorno: 13.2. Organización Escolar: 13.3. Calidad de las Instituciones Educativas: 13.4. Dirección Escolar: El texto plantea dos perspectivas fundamentales: una organización y otra humanística, buscando la interconexión de éstas a través de diferentes razonamientos. El texto pretende plantear la situación actual colombiana proyectando estrategias y procesos para las instituciones educativas del siglo XXI. Este es un aspecto fundamental del texto ya que su enfoque e intencionalidad: humanizar las instituciones educativas, es un planteamiento claro sobre la relación entre éstas y el entorno a pesar de que la relación se da desde una perspectiva organizacional. Se plantea la institución del siglo XXI como respuesta a un entorno: “La iniciativa, la creatividad by la innovación permanentes son el oxígeno de la institución para que se perfile a responder por los retos de la localidad, la región, la nación y el mundo.” P. 24 Como objetivo, en relación con el entorno, el texto plantea: “Este libro es el resultado de una angustia existencial frente a la problemática que aborda. Pretende ser un aporte a la comprensión de esta realidad, despertar interés por intervenir en la construcción de nación sin recetas específicas por respeto a la gran capacidad del colectivo de docentes y directivos para actuar.” P. 43 Otro aspecto importante tratado por el libro es cómo el entorno interviene y, de alguna manera, determina la función y tipo de formación de las instituciones educativas. “Hoy, se hace necesario, el conocimiento de las manifestaciones culturales del entorno porque permiten encontrar las formas de comunicación más efectivas y la existencia de microculturas, darán una información sobre los comportamientos especialmente de los jóvenes, carga de una gran complejidad, que los mayores difícilmente descifran.” P. 51 Para definir la estructura organizacional, nuevamente se acude a la administración. Se entiende que la organización es: “Un ente social creado intencionalmente para buscar objetivos mediante trabajo humano, recursos y materiales. Son dinámicas, conflictivas, abiertas que tienen poder-control y cultura propia y son resultado del desarrollo económico, político y social” y que la administración es un proceso que posee funciones de previsión y planificación. A partir de todo lo anterior se define que la estructura organizacional consta de. Procesos, motivación, comunicación, decisión, metas, control y dirección la cual, a su vez, ejerce un control que permite un seguimiento crítico a la planificación para asegurar los resultados. El texto define la calidad de las instituciones educativas de la siguiente manera: “Se puede concebir que la calidad educativa, aplicada a las instituciones, se refiere a un componente que debe tener el servicio público de la educación en general sin interesar al nivel, ni la modalidad que posea”. P.92 De acuerdo con esto, la calidad de la institución educativa se lograría así: “Para configurar la calidad de una institución educativa puede tener en cuenta unos elementos comunes universales al tipo de educación que se quiera implementar; unos referentes históricos de lo que ha sido, y es en relación con otras de su modalidad y nivel.” PP. 92-93 Finalmente, se entiende la relación entre eficiencia y eficacia y la administración educativa de la siguiente manera: “La eficiencia y la eficacia deben ser pilares en la administración y sus ejecutorias, pero sin abusar de la condición humana y laboral de los maestros...El maestro ni el estudiantes pueden considerarse insumos o mercancías porque un proceso educativo, básicamente debe formar integralmente personas.” P. 59 Otro aspecto fundamental que aborda el texto es el siguiente: “Se puede afirmar que la eficacia y eficiencia de la institución educativa depende en buena parte del grado de unidad, el cual debe ser principio y fin último de la institución educativa.” p. 54 En cuanto a la parte humana de la institución educativa, el texto afirma que: “La empresa educativa es por excelencia, una organización humana y su objetivo fundamental está orientado a la formación integral del estudiante.” P. 52 “La institución educativa como organización debe tener la capacidad de despertar interés en la comunidad educativa por la concepción que las personas tienen de ella, sin que sea condición, el recibir beneficios.” P. 53 “Las instituciones educativas, cualquiera que sea su nivel son empresas complejas del conocimiento, en donde el talento humano debe ser el centro de atención y de acción.” P. 72 Por lo anterior, podría afirmarse que el texto entiende la institución educativa desde el punto de vista organizacional partiendo de la base de la globalización y humanización de los procesos educativos, administrativos y de calidad. La dirección, como tal, se define de la siguiente manera: “Es un proceso de orientación definida con base en la visión, misión, objetivos y estrategias de la empresa, características individuales y colectivas del personal a cargo, el respeto a la dignidad de las personas y diseño de instrumentos acorde con los propósitos.” P. 28 “La autoridad se ejerce en forma horizontal y más en una institución educativa. Es en este proceso donde se harán vivénciales y se fomentan los valores.” P. 28
  • 193.
    13.5. PEI 14. Relaciónentre calidad, dirección y organización: 15. Conclusiones: 16. Comentarios del Analista: Nota: Esta ficha fue elaborada a partir de la ficha analítica de calidad de instituciones educativas. Ficha elaborada por: Jimena Jaime Trujillo El texto plantea características que debe tener el PEI y cómo debe estar construido desde la perspectiva del autor. “El PEI, debe ser un proyecto coherente con lo que sucede interna y externamente a la institución educativa, es decir, que tenga en cuenta variables a nivel holístico, nacional, regional, local e incluso personal.” P.43 “El proyecto educativo institucional debe contener unas estrategias muy claras que le den vida a la organización estudiantil para que ésta cumpla concertadamente con el desarrollo de visión y misión institucional.” P. 78 “Si se quiere una institución humanamente competitiva, el PEI debe contener políticas claras de capacitación que permitan realizar la práctica pedagógica en requerimientos tendientes a mejorar la calidad educativa.” P. 88 El texto, para su definición y estructuración de la institución educativa, parte de la organización, dentro de la cual se involucra la institución como tal. La relación entre estos tres aspectos se da en el sentido de que al comprender que las organizaciones son, fundamentalmente, agrupamientos humanos, humanizarlas a través de procesos de dirección enfocados a la persona va a conducir a la calidad. En la primera parte del texto, que se refiere a la organización y la administración relacionándolas con las instituciones educativas el autor concluye de la siguiente manera: “Se deja como conclusión de esta parte, que todo el personal vinculado a la institución educativa es responsable de una buena gestión con excelentes resultados, si trabaja como un verdadero equipo polivalente, humanamente competitivo y solidario. Por lo menos en los que corresponde a las funciones encomendadas. Existen otros factores adversos que obstaculizan y que se escapan al control institucional. Las funciones administrativas, así planteadas amplían el horizonte institucional y recrea ámbitos para el crecimiento concertado de las partes.” P.31 En cuanto a las estrategias para humanizar las instituciones educativas, el autor concluye: “Se deja en claro que la integración como estrategia fe cambio no es un asunto fácil. Por el contrario obedece a una planificación muy humana, técnica y científica que necesita el concierto de todos los estamentos comunitarios para el cambio aprovechando de la mejor manera las instancias corporativas que tiene cada institución educativa.” P. 62 Finalmente, en cuanto al papel de estado se refiere dentro de los procesos de progreso de la educación colombiana, el autor afirma: “El magisterio colombiano, debe hacer una profunda reflexión sobre estas críticas que sólo pretenden construir una nación para todos que disfrute de una patria sustentada en la dignidad humana.” P. 77 El texto es un acercamiento muy bueno a los requerimientos que se tienen para lograr instituciones educativas más humanas. Sin embargo, se percibe que su enfoque es muy empresarial y en ocasiones se pierde el sentido inicial del texto. A pesar de todo, se logran vislumbrar los conceptos pertinentes a la investigación que se pretende realizar aunque en ocasiones descifrar e hilar las ideas se convierte en una tarea compleja por la gran carga administrativa y empresarial del texto. Es interesante la relación que se hace con el entorno porque se asignan responsabilidades a todos los actores de la labor educativa lo cual involucra estudiantes, educadores, directivos y estamentos superiores del país ya que se hace un gran énfasis en la constitución y legislación colombianas. El texto resulta muy pertinente en el sentido de que está dirigido a la institución educativa de nuestro propio país. Como característica y funciones del líder, rector o jefe se describe lo siguiente. “El jefe que dirige, perteneciente al grupo, de la organización, Hará un trabajo de persuasión conciente e inteligente para que sus dirigidos realicen las actividades con la mente puesta en la visión, misión, objetivos y estrategias.” P. 28 El rector debe poseer una cultura de la dirección, es decir, debe estar a tono con las exigencias contemporáneas en áreas de las llamadas ciencias del comportamiento humano...” p. 29 La premisa fundamental que utiliza el texto para la dirección escolar es: “Se parte de la concepción de que el hombre es el recurso o talento más importante en la empresa y que de su capital humano depende la competencia para abordar la problemática propia de la misma.” P. 19 En cuanto al tema de la dirección, el texto también maneja los conceptos de organización y administración diferenciándolos y relacionándolos. Por organización se entiende lo que ya se mencionó anteriormente en la definición de institución educativa: “La administración, en cambio, se ejerce sobre la organización y se hace sobre las áreas contable, técnica, financiera, salarial, productiva, recursos, competitiva, etc.” P. 18 Con respecto a la relación de administración e institución educativa, el texto afirma: “Los procesos administrativos deben encaminar exitosamente las programaciones educativas y es administración clave para que se efectúen con éxito las acciones y se obtengan resultados.” P. 59 “La administración educativa se ejerce en la formación del ser humano respetando su dignidad, autonomía, libertad y capacidad de convivencia.” P. 59 “El tipo de administración que se ha enfocado para la organización educativa está concebida para fortalecer la persona, tenga ésta la relevancia individual comunitaria, corporativa o asociativa, controvirtiendo frontalmente la acción materialista y productivista que ha diseñado el mercado de bienes y servicios. Es legitimar la teoría y la práctica educativa en defensa de la potencialidad de los seres humanos comprometidos con ella.” P. 60 Finalmente, otro aspecto que se tiene en cuenta en la dirección de las instituciones educativas es el líder como tal. Según el texto, para lograr procesos de humanización, sensibilización, etc. “...tiene que existir un líder dinámico, es decir participativo y respetuoso de la pluralidad étnica, social, de género, ideológica y política para ir construyendo, conjuntamente, una cultura de convivencia pacífica.” P.21
  • 194.
    UNIVERSIDAD DE LASABANA ESPECIALIZACIÓN EN GERENCIA EDUCATIVA HACIA UNA CONCEPTUALIZACIÓN DE INSTITUCION EDUCATIVA: UN ACERCAMIENTO BIBLIOGRAFICO FICHA ANALÍTICA 1. No. FACIE: IE5 2. Categoría 3. Justificación de la categoría 4. Autor: 5. Fecha de publicación y editorial. 6. Título: 7. Palabras Claves: 8. Descripción: 9. Fuentes: 10. Definición de Institución Educativa: CORREA, Cecilia de Medina. Administración estratégica y calidad integral en las Instituciones Educativas Planificación – organización – Institución Educativa - Proyecto educativo institucional El autor plasma en el libro un cambio de la institución educativa para el futuro, proponiendo una reingeniería en los procesos y un mejoramiento de la calidad en ésta. Las necesidades de nuevo milenio por innovar, incluyendo la formación integral y la calidad educativa en los estudiantes, la escuela y todas las personas que en el proceso de formación del estudiante. Este libro lo que busca es revisar la actitud y mirar la institución educativa como empresa, con una misión social fundamental: La formación integral, es por ello, que entendiendo el mundo del trabajo, como la responsabilidad tanto en la productividad como en la competitividad, acciones que estarán directamente relacionadas con el tipo de formación de los seres humanos, centradas en el desarrollo de la creatividad, imaginación, liderazgo y autonomía, más que con lo memorístico, instrumental. Habla de la institución educativa exigida en el nuevo milenio como aquella capaz de superar el revaluado modelo de los campos de concentración del saber, porque ésta, según Kant, es libertad, autonomía y mayoría de edad. Este tipo de institución debe propiciar una profunda interacción con su entorno, construir nuevas y complejas relaciones con los diferentes actores, sin comprometer su autonomía, esencial para el cumplimiento de su misión. El contenido del libro plantea las siguientes temáticas: Calidad de la educación, administración educativa y planificación estratégica en educación. MISIÓN DE CIENCIA, EDUCACIÓN Y DESARROLLO. Colombia al filo de la oportunidad. 1996. ARENAS, Nidia. La administración en la empresa educativa. Medellín. 1989. La institución educativa se define como “aquella capaz de superar el revaluado modelo de los campos de concentración del saber, porque ésa, según Kant, es libertad, autonomía y mayoría de edad. Debe priorizar una profunda interacción con su entorno, construir nuevas y complejas relaciones con los diferentes actores, sin comprometer su autonomía, esencial para el cumplimiento de s misión.” La función de la institución educativa debe participar en la formación del hombre integral, comprometido con la vida, el respeto, la naturaleza y la sociedad. Debe formar para la universalidad humana y de conocimiento, sin perder su identidad, como un ciudadano del mundo. “El gran desafío de la institución educativa será educar para la diversidad, la pluralidad, la universalidad y el cambio.” “La institución educativa debe concebirse como centros de desarrollo de su entorno, y su misión fundamental es formar al ciudadano del mundo pero con un conocimiento profundo de sus raíces históricas, conciencia y vivencia de su identidad y de su compromiso cultura y respecto por los valores de la comunidad.” Santafé de Bogotá: Cooperativa Editorial Magisterio, 1997. 110 p. Concepciones de la Institución Educativa Definida como la encargada de educar, formar al ciudadano, compuesta por una comunidad educativa. Especifica claramente su función y aportes para el mejoramiento continuo de la calidad de vida de las personas que la componen y participan de ella.
  • 195.
    11. Perspectiva disciplinaria: 12.Temporalidad: 13. Dimensiones Asociadas: 13.1. Relación con el entorno: Pretende generar un paradigma pedagógico desde el modelo de calidad total, reingeniería y organización. Este libro está desarrollado durante el Siglo XXI citando autores de 1983 hasta 1996. En sí es para aplicar en la vida actual. “Convocar la institución educativa independientemente de su nivel de formación o del status al que pertenezca para repensarse a sí misma, para que con un enfoque prospectivo imagine nuevas posibilidades de ser y diseñe nuevos caminos qué recorres, constituye una invitación, un reto que vale la pena asumir para evocar la visión, misión y esencia de la institución, pero fundamentalmente un reto a la capacidad y voluntad de cambio e innovación y a la habilidad para que una vez identificados los escenarios del futuro, escoger el proyecto pedagógico más pertinente factible y consecuente con las necesidades del contexto y los fenómenos de globalización, descentralización, apertura y alta competitividad... todas las instituciones educativas deben concebirse como centros de desarrollo de su entorno. Este tipo de escuela que ha socavado las raíces de su estatismo pedagógico y administrativo. La función de la institución es: Formar al ciudadano del mundo pero con un conocimiento profundo de sus raíces históricas, conciencia y vivencia de su identidad y de su compromiso cultural y respeto por los valores de la comunidad. Tendrá presente la importancia de los valores universales de la cultura pero al mismo tiempo, reconocerá que la huella de los hombres en la historia es plural, heterogénea y que tanto la pluralidad como la diversidad son esencias de la cultura. Identidad y diferencia, particularidades y pluralidad, unidad y diversidad son contradicciones que la institución debe aprender a manejar y resolver.” (Pág. 20) “El nuevo papel de la institución educativa ante la sociedad requiere de ella, no sólo nuevas actitudes y valores, nuevos compromisos y relaciones, nuevas prácticas de cooperación y de servicios. En definitiva, una institución que cambie ella misma, que no se adapte pasivamente las exigencias de los nuevos escenarios.” (Pág. 77) “La institución educativa debe universalizarse en el saber pero particularizarse en los contenidos culturales de la regiones y de la localidad. Una institución educativa será regional en la medida en que sea capaz de superar el aislamiento en que ha estado sumida. Se trata de una visión de sinergia, en donde se rompan las barreras interinstitucionales para dar paso a la conformación de grupos de trabajos, con proyectos pedagógicos compartidos que posibiliten el intercambio de estudiantes, docentes, recursos y programas. Precisan sus fortalezas y debilidades y buscan objetivamente la solución a los problemas con la única finalidad de encontrar la excelencia académica. Esté tipo de instituciones acogidas en unos principios de reingeniería social, llegarán a entender que la suma es mayor que las partes; se abren sin egoísmo para compartir en armonía la noble y compleja misión de construir la región y la cultura, con la única convicción de que tan importante misión debe estar por encima de los falsos y prepotentes egoísmos institucionales.” Pág. 20. “La institución educativa debe romper el esquema de la individualidad egocéntrica y establecer alianzas estratégicas con diversos sectores de la comunidad, del contexto local, regional, nacional e internacional tanto a nivel privado como oficial. El objetote estos esfuerzos es para optimizar la calidad de los procesos que en ella se van involucrando, la investigación, la actualización y contextualización de programas, sistemas de comunicación, metodologías y recursos, entre otros.” (Pág. 22) Nuevas prácticas de cooperación y de servicios; exige igualmente, nuevas estructuras administrativas y académicas, nuevas didácticas de enseñanza-aprendizaje, nuevos enfoques curriculares. En definitiva, una institución que cambie ella misma, que no se adapte pasivamente a las exigencias de los nuevos escenarios.” (Pág. 76-77) “En la naturaleza se genera un cambio. La institución tradicional ya no es funcional. La nueva escuela tiende a ser más dinámica, competitiva y con una estructura organizativa más plana, orientada al trabajo en equipo, gradualmente va eliminándose la jerarquía burocrática. Se basa en el compromiso en vez del control. Los procesos educativos están encauzados a la productividad y a la calidad. La nueva escuela exige ser abierta e interconectada.” (Pág. 26). La función de la escuela es formar por y para la vida.” (Pág. 30) “En la escuela se debe trabajar en el ejercicio de la lógica de los procesos de pensamiento (análisis, síntesis, generalización y abstracción) y así debe darse en los diferentes espacios y niveles de escolaridad.” (Pág. 34) “Ninguna institución social puede estudiarse en el vacío. Solo es posible entender la institución educativa en el contexto global de la sociedad y por lo tanto, su misión tiene que estar totalmente relacionada con la de la sociedad. ¿Una institución educativa para qué? Este interrogante debe ser el punto de partida para establecer una misión, visión, propósitos, metas y objetivos que responsan a necesidades locales, nacionales y aún internacionales, de integrar en forma dialéctica lo universal y lo particular, de servir a la comunidad pero también servirse ella, de hacer compatibles la unidad y la diversidad de saber ser y saber hacer. El nuevo papel de la institución ante la sociedad requiere de ella, no solo nuevas actitudes y valores, nuevos compromisos y relaciones, “Si la institución educativa desea sobrevivir deben transformarse en empresas cuyas ofertas, estructuras, procesos y productos puedan adaptarse a los cambios rápidos. Las instituciones educativas deben asimilar la importancia que hoy en día ha alcanzado la información.” (Pág. 84) “El reto que se le presenta a la escuela del siglo XXI, es precisamente enfrentar la gran problemática de la formación humana, ésta responsabilidad no debe quedarse mecánicamente en la simple tarea romántica de reflexionar sino la de asumir el reto de una real participación en la construcción de ese nuevo hombre, mujer y sociedad de la que hemos hablado. Servir de incubadora de una docencia de excelencia, demanda de la escuela, construir un paradigma de la formación integral del docente que articule como ejes transversales de: Concepción humana, el docente es ante todo una persona, la formación integral, el docente como investigador.” (Pág. 100-101-102)
  • 196.
    13.2. Organización Escolar: 13.3.Calidad de las Instituciones Educativas: - 13.4. Dirección Escolar: 13.5. PEI 14. Relación entre calidad, dirección y organización: “La empresa educativa la podemos entender como la capacidad estructural que tiene una institución educativa para generar servicios de alto nivel de calidad en comparación con el tipo de servicios que ofrecen otras instituciones” “La institución está compuesta por unas relaciones interpersonales con miembros jerárquicos: Gerente académico, gestor de convivencia y relaciones humanas, consejos académicos, directivo, de estudiantes, profesores, asociaciones de padres de familia, de egresados, entre otros. “El docente o profesor, entrega al estudiante un saber que no es la síntesis propia de su saber, procesado y dirigido, sino un saber extraído de “alguna parte” llámese referencia bibliográfica o texto de consulta. El estudiante recibe pasivamente este dato y a través de un ejercicio llamado evaluación, la institución reclama al estudiante estos datos. El estudiante los entrega y la institución acredita este saber ante la sociedad.” (Pág. 38) “La escuela ha sido hasta ahora, un freno para la asimilación de lo nuevo, la institución educativa ha estado inmersa en un clasismo, dedicando gran parte del tiempo curricular a enseñarle a los estudiantes conocimientos desfasados, olvidándose de que los niños y jóvenes demandan de una visión prospectiva (estudio del futuro) antes de quedarse anclados en visiones retrospectivas.” (Pág. 39). “La calidad desde el interior institucional. Se genera a partir de los objetivos, las políticas, la visión, misión y el proyecto de cada institución.” (PáG. 43) “Las instituciones que avancen exitosamente, es porque logran entender que se trata de un proceso a largo plazo, que se inicia con el compromiso y liderazgo de los directivos y se consolida cuando toda la organización interioriza el mejoramiento continuo de la calidad como actitud y estilo de vida para realizar el trabajo diario, reconociendo en cada etapa del proceso su complejidad e importancia, como también su costo integral.” (Pág. 56) “Lograr ventajas competitivas y mantenerse como protagonista, requiere de los directivos y administrativos concentrar las energías en hacer innovaciones que conlleven a los más altos de calidad.”(Pág. 52) “Una noción de calidad en la institución educativa, se precisa por los resultados de las calificaciones, por el paso “exitoso” de un nivel a otro en la educación formal hasta llegar a incorporarse en la fuerza laboral requerida por el sistema.” (Pág. 42) El autor señala o referencia la dirección escolar hacia el líder educativo –gerente educativo- que existe dentro de la institución. “La estructura organizacional jerárquica ya no garantiza el logro de misión, visión, propósitos y objetivos institucionales.” (Pág. 66). “El gerente educativo debe promover que el trabajo se haga dentro de los límites de tiempo y presupuesto y bajo estrictas normas de calidad deseada.” (Pág. 66) “La gestión gerencial, debe encaminarse a la conciliación de intereses, sin que en ello se sacrifique la especificidad y reflexión crítica de los actores.” (Pág. 74) “La institución educativa para el siglo XXI, requiere un administrativo con acciones y proyección de liderazgo, que sea efectivo trabajando a través de funciones y disciplinas, capaz de enfocar la atención de los usuarios hacia una meta común, establecer una presencia aunque esté ausente y sea capaz de mantener un equilibrio entre flexibilidad y planificación.” (Pág. 66) “Es importante que el líder gerencial, como eje conductor del proceso, vigile la coherencia entre el logro de los objetivos específicos y la meta global del proyecto, es decir, que los comprometidos no se queden viendo únicamente el árbol, perdiendo la perspectiva del bosque.” (Pág. 69) En su significado básico el proyecto es: el plan prospectivo de una unidad de acción capaz de materializar algún aspecto del desarrollo académico o social. El proyecto se orienta a la producción de un bien o a la prestación de algún servicio, empleando para ello un procedimiento científico que involucra el método, las técnicas y los recursos que se requieren para su ejecución. El proyecto es un término que muchas veces se usa para referirse al documento monográfico en donde se presentan y analizan los problemas que implica la búsqueda de recursos para alcanzar determinados objetivos. En algunas ocasiones utilizamos el término para referirnos a un programa o un plan de producción de bienes o servicios específicos o para designar al documento en que se consignan éstos aspectos.” (Pág. 57) “Con el fin de enfrentar el compromiso del PEI, se parte de la investigación integral, trabajo científico orientado hacia los problemas concretos y futuras acciones de la institución. Es un proceso dinámico y participativo que tiene un comienzo en la búsqueda de información, cuando se ha logrado una precisión de lo que se quiere y por qué se quiere.” (Pág. 59) “El Proyecto Educativo Institucional debe ser el producto de la voluntad concertada de los estamentos de la comunidad educativa y que para ello, es necesario un intenso proceso de socialización en metodologías investigativas alternativas, conducentes a una objetiva interpretación de la realidad cotidiana y extracotidiana en que se encuentra inmersa la institución. A pesar de ello, se resalta que el PEI, no es un proceso acabado ni de yuxtaposición facético, obedece a una dinámica participativa de construcción y reconstrucción que enlaza tendencias, saberes, prácticas y didácticas pedagógicas, articulando al enfoque de una cultura del proyecto que potencializa el desarrollo del ser integral y de la organización, en una concepción holística.” (Pág. 64) El autor no relaciona directamente la calidad, dirección y organización, pero es claro que para que halla una escuela de calidad debe tener un director exitoso, un gerente educativo efectivo que decida innovar, con perfil educativo, proyección de liderazgo. “La estructura organizacional jerárquica ya no garantiza el logro de la misión, visión, pronósticos y objetivos institucionales.” (Pág. 65) La organización no necesita simplemente de una línea de autoridad sino de un trabajo en equipo en donde es el gerente educativo el que lidera los procesos administrativos y lleva al cumplimiento de los objetivos educativos.
  • 197.
    15. Metodología: 16. Conclusiones: 17.Comentarios del Analista: Nota: Esta ficha fue elaborada a partir de la ficha analítica de calidad de instituciones educativas. ELABORADA POR: ADRIANA ROCÍO VARGAS CARRERO Es un libro que aporta a la escuela y abre los ojos a las innovaciones del siglo XXI. El libro no tiene conclusiones finales. La idea principal está directamente fundamentada en la importancia del cambio de las estructuras, organización, definición de la institución educativa ya que se desarrolle en el nuevo siglo XXI. Importancia de las innovaciones en la conceptualización de la institución educativa en el nuevo siglo XXI y su nueva resignificación, así como el cambio en las estructuras y formas de ver los fines de la educación. El libro es pertinente para la investigación que se está realizando. Las fuentes fueron extractadas de los pies de página que contiene éste, pero no son muy pertinentes, solamente lo escrito directamente por la autora.
  • 198.
    UNIVERSIDAD DE LASABANA ESPECIALIZACIÓN EN GERENCIA EDUCATIVA HACIA UNA CONCEPTUALIZACIÓN DE INSTITUCION EDUCATIVA: UN ACERCAMIENTO BIBLIOGRAFICO FICHA ANALÍTICA 1. No. FACIE IE6 2. Categoría 3. Justificación de la categoría 4. Autor: 5. Fecha de publicación y editorial 6. Título: 7. Palabras Claves: 8. Descripción: 9. Fuentes: 10. Definición de Institución Educativa: GAIRIN SALLAN, Joaquín, Editorial la Muralla: 1996. Pág. 495. La Organización Escolar: Contexto y Texto De Actuación. Sistema, organización, autonomía, liderazgo, clima organizacional. Es un libro que realiza el concepto de IE, a partir del cambio, la evolución y se centra en el enfoque sistémico para hacerlo y ver las relaciones entre las diferentes partes. Tiene en cuenta las relaciones con el entorno y sus influencias a nivel social, cultural, económico y político. Menciona la sensibilización social por lo temas educativos y una mayor exigencia de calidad. Distingue varias dimensiones de estudio de la escuela, entre ellas: la institucional. La pedagógica, didáctica, orientativa, organizativa y otras específicas. Planta conceptos de administración y gestión de las organizaciones, la organización escolar como práctica y tecnología y como disciplina. BERTALANFFY, L. V. Teoría General De Sistemas. 1976 KATZ, D y KHAN, R. Tipos de organizaciones. 1976 PICO, Teorías sobre el estado de bienestar. 1987 COLOM, A. Sociología de la educación y teoría general de sistemas. 1979 DRUCKER, P. La Sociedad Post-capitalista. 1993 GOMEZ DACAL, G. Técnicas y procedimientos de inspección educativa escuela Española. 1993 LOPEZ, F. La gestión de calidad en educación. 1994 - La educación es sin duda, un a de las primeras y quizás la más importante referencia que se asocia al concepto de IE. Pág. 17. - Estudio de las escuelas, como unidades globales con sentido en sí misma. Se define la escuela desde la teoría general de los sistemas, iniciada por Bertalanffy (1976). La esuela es un sistema en sí misma y subsistema en otros del sistema escolar, sistema educativo y social. Pág. 19 - En las organizaciones humanas, como en otros sistemas abiertos, los procesos sistémicos básicos son energéticos e incluyen el flujo, transformación y el cambio d energía. Katz y Khan, 1977. - Es importante incorporar el enfoque de sistemas al análisis y solución de las necesidades de la escuela; ya que este sistema debe ser estudiado como un todo integral y en relación a su ambiente. Pág. 21 - Trist y sus colaboradores afirman que toda organización consta de una combinación administrativa de tecnología y de personas, de manera que ambas se relacionan recíprocamente. Pág. 21 Concepciones de la Institución Educativa Tiene en cuenta el cambio y evolución de la escuela, la influencia de la sociedad para la construcción social y formar una escuela del futuro. Enfoca su proceso histórico ubicada en un contexto socio-cultura. Define desde diferentes perspectivas a la institución educativa dentro del contexto en la cual se desenvuelve. Barcelona: Editorial La Muralla, 1996. 495 p.
  • 199.
    11. Perspectiva disciplinaria: 12.Temporalidad: 13. Dimensiones Asociadas 13.1. Relación con el entorno: En un principio la educación fue una tarea difusa, exclusivamente dependiente del contexto, con el tiempo se convertiría en una necesidad que había que organizarla y regularla. Nacen así los procesos sistemáticos de intervención que buscan posibilitar por otros medios lo que el amiente social y familiar no pueden ya proporcionar. Se convierte en un proceso intencional; se siente la necesidad de delimitar sus objetivos, de adecuar los medios y de estructurar su desarrollo y mejora; en definitiva, de organizarla. La familia y las estructuras religiosas hacen dejación poco a poco de su función de educación en manos de otros órganos específicamente creados para esta función: la escuela, cuya organización y proceso de organización es asumido socialmente con el tiempo. Pág. 18 La escuela surge cuando la educación difusa y asistemática se revela insuficiente para cumplir las nuevas exigencias sociales. La acumulación y enriquecimiento de los contenidos culturales que se transmiten de unas generaciones a otras, así como la creciente especialización que se da en las sociedades primitivas. Contribuyen a potenciar los procesos sistemáticos de transmisión de información y la aparición de especialistas en esa actividad. Evolución de la escuela: _La escuela como institución familiar, - como institución religiosa, - como institución militar, - como institución estatal,- como institución social, como resultado del movimiento cultural, las escuelas creadas para formar algún tipo de profesionales. Pág. 40 La escuela ha ido consiguiendo un poder propio, que le permite plantear observaciones más allá de su dependencia con el ambiente que la creo y le dio contenido. Pág. 41. Las relaciones que mantiene la escuela con lo socio-cultural se pueden esquematizar así: a. La educación es una realidad social, consecuencia de vivir en sociedad y también una necesidad social. b. Lo socio-cultural desde su contexto histórico-natural proporciona al hombre contenidos culturales y valorativos. C. Las formas particulares que adopta lo socio-cultural inciden en especiales conformaciones de lo educativo. Pág. 22. La sociedad posibilita la situación educativa, creando el clima, proporcionando los medios y estableciendo los objetivos y la orientación que debe tener. Colom, 1979.Pág. 23 - El sistema educativo vendría definido como un subsistema del sistema socio-cultural, formado por la interacción dinámica de instituciones, grupos, personas o elementos que posibilitan formarse y socializarse a una determinada población. Para Colom ,1979 el sistema educativo: Enfoque sistémico y teorías administrativas. - La educación es un elemento de índole social. Pág. 23 - Es un sistema adaptativo-cibernético Colom, 1979 ya que es un sistema sometido a los intercambios de información con el medio y por su capacidad reguladora, respecto a las metas que le impone el sistema social. Esta son dos características de los sistemas educativos. Pág. 26. - Puede considerarse como un sistema de comunicación, que posibilitan el cumplimiento de las funciones que la sociedad determina. La perspectiva comunicativa se aproxima a resaltar el valor del ser humano en la configuración y desarrollo de los sistemas. Pág. 27 - Escuela como sistema de adoctrinamiento y sistema de control. Pág. 28 - Como dice Pico, 1987 la escolarización y el aprendizaje no tienen el propósito de proporcionar conocimientos y habilidades, su finalidad es situar a los individuos en posición de usar su fuerza de trabajo como mercancía en el mercado y para este fin, el conocimiento y la habilidad tienen el único propósito de ser variables instrumentales. Pág. 28. - La escuela como sistema abierto, como esquema recurrente de hechos diferenciado del medio circundante pero dependiente de él, configurando mecanismo de control... Pág. 31 - La escuela es un sistema complejo en constante evolución. El tener una personalidad propia obligan a regularla y considerar constantemente las interrelaciones que establece, De hecho la misma vitalidad da paso al conflicto que son la base del cambio. Pág. 33 - La concepción misma de la educación, está ligada a la persona. A partir de aquí resultará más fácil encontrar sentido a los procesos y entender la especificidad de la IE. Pág. 35. - Las variables, sistema escolar y contexto próximo son las que delimitan las diferentes tipologías escolares.; se pueden caracterizar los centros por sus objetivos, distribución de recursos y sistemas de control. Pág. 37. - Finalidad dentro de la comunidad educativa, será orientar a cada individuo para que sea un ciudadano responsable, un trabajador ubicado en la actividad productiva de su medio, de acuerdo con su capital cultural y comprometido con el desarrollo colectivo del medio. Hacerlo exige otorgar a las IE, competencias con el fin de que puedan considerar las características de los discentes y del entorno en el que viven. Pág. 38 - - una IE, es el resultado de procesos históricos complejos, que han beneficiado a unos, rechazando a otros. - Una construcción social, una organización pensada y construida por los grupos sociales. - Un espacio que cumple muchas funciones explícitas) educar. Socializar, enseñar, orientar, preparar y en otras ocultas (reproducción de clases sociales, dominación cultural de las clases dominantes). Lorenzo, 1994. - Algunos factores relacionados con la visión futura de las escuelas, permiten conceptualizarla. Pág. 39 - La escuela del futuro: en tipo de escuela que se fundamente en el hacer, en la participación, en la creatividad en la discusión plural y grupal, en interdisciplinariedad, en la utilización de tecnologías. La escuela será un espacio más deformación que se especializará en sintetizar informaciones recibidas en oros espacios. García Garrido, 1986. - La sociedad poscapitalista debe ser descentralizada; sus organizaciones deben ser capaces de tomar decisiones rápidas, basarse en la proximidad al funcionamiento, al mercado, la tecnología y los cambios. Drucker, 1993. - La palabra escuela ha sido usada en varios contextos, lo que le ha hecho perder sus límites y le ha dado una significación no unívoca. Su uso terminológico queda unido a conceptos como educación y escolarización que está a su vez en continua revisión. Las distintas corrientes e ideologías que sustentan la interpretación del proceso traducen también diferentes concepciones de la escuela. Pág. 59. - Un problema al definir la escuela, es la falta de aportes desde otras áreas, como la historia, la sociología o la política. Pág. 62. - Concepciones actuales de la escuela como organización: Posee metas claras, carece de control sobre los procesos y productos, la tecnología que se utiliza es difusa, la participación humana es dispersa, la toma de decisiones no sufre un proceso lineal de resolución de problemas. Pág. 109.
  • 200.
    13.2. Organización Escolar: -Laescuela se ve como un sistema socio-técnico donde caben los subsistemas social, técnico o de tareas e el gerencial. - Si se mira a la escuela como sistema educativo entendido como el conjunto de elementos que educan, se pueden distinguir tres: - Lo formal, que comprende el sistema educativo estructurado administrativamente. – Lo no formal, constituido por el conjunto de actuaciones educativas organizadas y sistematizadas que se realizan al margen del sistema formal. – Lo informal, lo no sistemático ni sometido a planes de actuación preestablecidos, pero en relación con lo sistemático. Pág. 24. - La escuela está dotada de elementos estructurales: reclutamiento, selección, distribución del alumnado, las de imposición, inculcación y reproducción de la cultura, que hacen posible el mantenimiento De la estructura de relaciones existentes entre los grupos sociales o clases y concretamente el mantenimiento de la dominación de clases. Lerena, 1976. Pág. 28. - La estructuración que adopta un centro escolar para cumplir sus funciones es diversa en función de su complejidad; en cualquier caso, se pueden determinar como mínimo los siguientes componentes: - Un órgano rector, conocido como administrador educativo, responsable de dirigir la enseñanza escolar.- Un sistema operativo realizador directo de la transformación de los objetivos en resultados formando la red d e centros docentes. – Un sistema de enseñanza que incluye, de acuerdo con un determinado modelo, los objetivos, los contenidos, los niveles formativos, los recursos y en general el conjunto de factores que configuran la acción escolar institucional. Gómez Dacal, 1986. Pág. 29 - La noción de sistema conlleva la idea de orientación; esto es proyección con sentido de estructura determinada que permite coordinar los elementos en función de una finalidad. Y esta misma orientación, es la que da sentido al proceso de organización dirigido a interrelacionar y diseñar las actuaciones que permitan conseguir resultados. El establecimiento de metas. Objetivos u otra delimitación de las finalidades resultará fundamental. Pág. 30 - En la escuela se puede mencionar: los subsistemas de objetivos, medios y de control; el primero de ellos queda constituido por la definición de metas; el segundo lo conforman elementos humanos (educadores, estudiantes, personal no decente etc.), materiales (espacio, nobiliario) y funcionales (horarios, presupuestos, normas específicas) y la interrelación que guardan entre sí; por último los procesos de medición y las modificaciones requeridas. Pág. 31. El sistema escolar produce sus propios objetivos y determina sus propios subsistemas de recursos y control. Da origen con ello a los que algunos han llamado la cultura escolar Sarason, 1971 Pág. 31. - Se debe pensar diferente la organización de la escuela: debe cambiar la relación entre los agentes, el sentido del currículum, los sistemas de agrupamiento, el uso de los recursos, las metas que se persiguen y la cultura que se genera o transmite. Paralelamente se debe abordar la estructura, la autonomía institucional, el papel de los servicios de apoyo, la formación del profesorado o la vinculación de los centros con el entorno. Pág. 56 - Desde el punto de vista de la estructura, la escuela debería ser: Abierta, regionalizada, participativa, creativa, esencialmente pedagógica, unitaria e indivisible, sencilla y asequible. Pág. 58 - Moreno, 1978 considera en su estudio de las dimensiones de la escuela: la ideológica, sociológica, cultural, profesional, pedagógica y didáctica. Pág. 63 - La ordenación de la organización aplicada a una realidad puede generar estructuras: adecuación del espacio, la realización de normas o conocimiento de los ritmos de producción, la importancia de las personas. Pág. 74. - organizar es disponer y relacionar de acuerdo a una finalidad los diferentes elementos de una realidad para conseguir un mejor funcionamiento. Pág. 76. Zerilli, 1986 define como estructura: el esquema formal de relaciones, comunicaciones, procesos de decisión, procedimientos, factores materiales y funciones con vistas a la consecución de objetivos. Pág. 85. Mintzberg, 1979 presenta la forma como se estructuran las organizaciones: estructura simple: tamaño pequeño, - Máquina burocrática, forma divisionalizada. - El objeto de estudio de la organización es el clima escolar percibido como proceso de conflicto. Gairín, 1993. En cuanto a sus relaciones con su sistema social, es un sistema abierto, en cuanto a sus relaciones consigo mismo es un sistema cerrado, en cuanto a sus relaciones con los sujetos objetos de su función es un sistema de comunicación. Se inserta en un medio humano y socio-cultural complejo y multiforme, en cuya funcionalidad queda integrada la educación influyendo en dicho medio y a su vez siendo influida por el. Sanvicens, 1973. Pág. 25. - Se presenta el cambio de realidades que proviene de los avances del conocimiento, y de las necesidades histórico-contextuales, dotan de dinamismo y obligan a continuos ajustes. Pág. 26 - Hay que considerar que la realidad histórica de cada país ha condicionado la configuración de los sistemas, que adaptan según los contextos diversas especificaciones relativas a la titularidad) red privada o pública), la realidad socio-grafica (centro urbanos o rurales), su contenido (reglada o no reglada) u otros aspectos. El desarrollo de los componentes citados, será objeto de la administración y organización escolar. Pág. 29 - La adecuación de los elementos e interrelaciones a los fines propuestos, así como la adecuación a las exigencias del propio ambiente, son los aspectos que definen la funcionalidad, se derivan de este concepto dos niveles de actuación: El primero es interno y relativo a la coordinación de los elementos configuradotes, el segundo supone la coordinación de los elementos externos para facilitar alcanzar los objetivos del ambiente. Pág. 30 - Toda la realidad queda enmarcada en un contexto concreto que puede caracterizarse por su historicidad. En tal sentido, la actuación de un sistema es el resultado de la interrelación de elementos conformados históricamente a través de un tiempo. Pág. 31 - El estado, como estructura de la que se dota una sociedad para la consecución de sus fines, actúa a nivel educativo a través del sistema escolar y por medio del cumplimiento. Desde esta perspectiva se establece una relación de dependencia inversa entre los procesos de normativa y de autonomía. Pág. 33 La escuela y su contexto, deben tener canales de comunicación abiertos y operantes. La relación de la escuela con su entorno será real si va acompañada de procesos de participación que permitan planear y discutir las contradicciones. Pág. 38. Arturo de la Orden escribe: La escuela tiene relaciones con la comunidad y con determinadas entidades externas (familia, autoridades locales, asociaciones de diversa índole, empresas etc.) Pág. 113.
  • 201.
    13.3. Calidad delas Instituciones Educativas: 13.4. Dirección Escolar: 13.5. PEI 14. Relación entre calidad, dirección y organización: 15. Metodología 16. Conclusiones: La organización de los centros educativos solo tiene sentido, si se dirige a la mejora. Esta pretensión proviene de la propia naturaleza del proceso organizativo y se explica en el compromiso con la realización de un determinado proyecto pedagógico. Si se considera que los proyectos del centro son además de un proceso técnico, una construcción cultural y una excusa para fomentar el debate y el análisis sobre la función de instituciones, se está pensando en ellos como síntesis práctica de los diferentes enfoques bajo los cuales se puede abordar el proceso organizativo. La calidad podría constituir una referencia obligada que aglutina las diferentes perspectivas técnicas, culturales y críticas, y que las integra en una nueva dimensión. Pág. 277. - López, 1994 considera que el concepto de escuela eficaz remite a una noción de calidad de corte operacional: será de calidad si es eficaz o si consigue sus objetivos. Pág. 279. - La calidad total supone un proceso integral de todas las actividades de una empresa al objeto de satisfacer con eficiencia económica las expectativas del cliente interno o estreno. Roure, 1992. - La propuesta del ministerio de educación de España, centra la mejora de la calidad en: La educación en valores, igualdad de oportunidades, autonomía y organización, dirección y gobierno de los centros, profesorado, evaluación e inspección. Pág. 281. - Las buenas escuelas se caracterizan por: poseen normas que valoran la importancia de los logros académicos; se utilizan más las recompensas que los castigos, las metas están claramente definidas, se estimula la buena conducta de alumnos y docentes, las metas son compartidas y asumidas, las expectativas de los docentes sobre los alumnos son altas, los directores prestan atención a la realización de los objetivos instructivos. Pág. 307. Entre otras características están: Gestión de la escuela, fuerte liderazgo del director, estabilidad del profesorado, programas con objetivos claros y delimitados, capacitación de los profesores, participación de los padres, maximización del tiempo de aprendizaje, apoyo institucional externo, sentimiento colectivo de comunidad, control, orden y disciplina. Pág. 313. - Si se reconoce que los procesos de autogestión pedagógica, son los que realmente coinciden con un proceso educativo desarrollado, planteárselos en una sociedad que no lo es, puede calificarse como utópico. Parece más coherente con la realidad, defender procesos de cogestión en donde el poder de la institución se comparte interna y externamente. Pág. 46. - Las nuevas competencias del futuro: Iniciativa-cooperación-trabajo en grupo-evaluación-razonamiento-resolución de problemas-toma de decisiones-obtención y utilización de la información-planificación-saber aprender-aptitud frente al multiculturalismo. Proyecto “Educational Requirements for new Technologies and work organization, 1989. Pág 55 - La administración tiene como fuente referencial a la legislación. Pág. 80 - Funciones que implica la actividad organizativa: programación, organización o distribución de funciones, actuación, coordinación y control. Pág. 81 - Organizar implica, decidir con anticipación los objetivos a alcanzar, prever los recursos que será necesario movilizar y concretar las actuaciones en el tiempo. Supone analizar el plan de actuación para analizar las tareas y funciones necesarias y asignación de miembros a la organización. Exige la ejecución de las tareas asignadas, su coordinación y la valoración de los resultados. La gestión entraría de lleno y correspondería esencialmente a la función o ámbito de ejecución. Pág. 83 - Las funciones organizativas es un instrumento a través del cual, la administración busca disminuir las disfunciones entre los objetivos, la estructura y el sistema. Mediante la planificación, distribución de tareas, actuación, coordinación y control. Pág. 88. - Los directivos que se muevan en el campo del hacer mantienen estructuras organizativas permanentes y su actividad tan solo se limita a actividades preestablecidas, con frecuencia se apoyan excesivamente en las normas y la legislación y a menudo alientan un aumento burocrático en las I.E. - No se menciona explícitamente, pero se refiere a la potencialización de proyectos de centro. Que en el marco de la autonomía escolar, permitan configurar personalidades propias a la IE y una cultura común. Pág. 38 - Se caracteriza la organización escolar como la disciplina que estudia la interrelación de los elementos que intervienen en una realidad con vistas a conseguir la mejor realización de un proyecto educativo. Pág. 123. - Funciones que implica la actividad organizativa: programación, organización o distribución de funciones, actuación, coordinación y control. Pág. 81 - La organización de los centros educativos solo tiene sentido, si se dirige a la mejora. Esta pretensión proviene de la propia naturaleza del proceso organizativo y se explica en el compromiso con la realización de un determinado proyecto pedagógico. Pág. 277. -La organización de los centros educativos solo tiene sentido, si se dirige a la mejora. Esta pretensión proviene de la propia naturaleza del proceso organizativo y se explica en el compromiso con la realización de un determinado proyecto pedagógico. -La escuela se ve como un sistema socio-técnico donde caben los subsistemas social, técnico o de tareas e el gerencial. - Desde el punto de vista de la estructura, la escuela debería ser: Abierta, regionalizada, participativa, creativa, esencialmente pedagógica, unitaria e indivisible, sencilla y asequible. Pág. 58 - Se caracteriza la organización escolar como la disciplina que estudia la interrelación de los elementos que intervienen en una realidad con vistas a conseguir la mejor realización de un proyecto educativo Es un libro, que se basa en el enfoque sistémico y la aplicación de diferentes teorías organizacionales en el contexto educativo.
  • 202.
    17. Comentarios delAnalista: Nota: Esta ficha fue elaborada a partir de la ficha analítica de calidad de instituciones educativas. FICHA ELABORADA POR: LILIANA ABADIA El libro, además de aportar a los diferentes elementos de la ficha, aporta otras dimensiones de estudio como son: TEORÍA DE LA ESCUELA: concepto, posibilidades y límites.- Relaciones con otras ciencias de la educación. –Métodos de investigación propios. FUNDAMENTACIÓN:- origen y evolución,- concepto actual,-Tipología de escuelas,- autonomía política de los problemas escolares. LA ESCUELA COMO COMUNIDAD EDUCATIVA: Elementos humanos: problemática del alumnado: admisión, clasificación, agrupamiento. Problemática del liderazgo: perfil, selección, formación, relaciones. Elementos materiales: La organización del espacio escolar, el mobiliario, el material didáctico. Elementos funcionales: Los fines de la actividad educativa, la temporalización, la normativa derivada de los planes, organización interna, disciplina y dinámica grupal. Proyección social: Instituciones y actividades complementarias, los servicios escolares, el contexto. ASPECTOS ADMINISTRATIVOS: principios jurídicos de la actividad interna, problemas administrativos de clase, relación del director con los servicios complementarios de la escuela. COMPROBACIÓN DE RESULTADOS DE LA ACTIVIDAD: Niveles de comprobación, aspectos a evaluar, protagonistas de la evaluación, técnicas a emplear. ORGANIZACION COMPARADA: La educación preescolar, la escolaridad obligatoria, la enseñanza de los preadolescentes, la orientación escolar y profesional en el mundo, la educación de los niños anormales, la educación de los adultos, la formación y selección de educadores, la comprobación del rendimiento escolar, estudio de planes y reformas. Otro tema. Paradigmas de la educación y el estudio del currículum.
  • 203.
    UNIVERSIDAD DE LASABANA ESPECIALIZACIÓN EN GERENCIA EDUCATIVA HACIA UNA CONCEPTUALIZACIÓN DE INSTITUCION EDUCATIVA: UN ACERCAMIENTO BIBLIOGRAFICO FICHA ANALÍTICA 1. No. FACIE IE7 2. Categoría 3. Justificación de la categoría 4. Autor: 5. Fecha de publicación y editorial 6. Título: 7. Palabras Claves: 8. Descripción: 9. Fuentes: 10. Definición de Institución Educativa: GARCÍA HOZ, Víctor, MEDINA, Rogelio. ORGANIZACIÓN Y GOBIERNO DE CENTROS EDUCATIVOS Organización – Organización Escolar – Institución Escolar – Centro Escolar – Evaluación – Gobierno Escolar – Centro Docente – Instituciones docentes – Centro de Enseñanza – Escuela Este libro explica el concepto de comunidad educativa, institución escolar, organización escolar, centro docente y los diferentes medios que influyen sobre ella, desde el punto de vista organizacional y basado en varios modelos o teorías organizativas y señala cada uno de los estamentos que componen a la organización escolar, con sus respectivas funciones y estamentos de gobierno que en ella influyen haciendo un estudio de caso. Se observa a la institución escolar desde diferentes ópticas como el trabajo, la convivencia, disciplina, las diferentes relaciones entre los individuos que componen a una comunidad educativa, así como algunos elementos legales que señalan el nivel de autonomía y naturaleza del sistema escolar. Las temáticas principales son: Planificación educativa, administración escolar, evaluación y curricular, disciplina escolar. BLANCO Y SÁNCHEZ, R. Organización escolar. Hernando, 1927 FILHO, L. organización y Administración escolar. 1965. HARL, R. Organización Escolar moderna. 1968 ISAACS, D. Cómo mejorar la dirección de los centros educativos. 1974 Madrid: Editorial Rialp, 1987. 400 p. Concepciones de la Institución Educativa Define los conceptos de escuela, colegio, instituto, liceo, universidad, centro docente dedicado a la enseñanza, formación humana, constituida para estudiantes y profesores, familia, amigos que forman parte del proceso de formación. El libro define los diferentes conceptos que hay de Institución Educativa: 1. “Centro Escolar o Institución Escolar son denominaciones que se aplican a cualquier entidad instituida para enseñar: escuela, colegio, instituto, liceo, universidad, centro docente… son expresiones cada uno con su propio significado, pero coincidentes en que pueden ser aplicada a aquellas instituciones y organismos establecidos para enseñar.” Pág. 13. 2. “La escuela nació para dedicarse principalmente a una función intelectual: la enseñanza. De aquí el que corrientemente se le suela llamar también centro de enseñanza o centro docente, la escuela también es un centro de formación humana. Se podría pensar que la escuela no es necesaria, ya que se puede aprender a leer y a escribir y se puede adquirir una ciencia en la propia casa, o en contacto con algún maestro particular. Pero, admitiendo que la escuela es una comunidad en cuyo contexto se establecen de terminadas relaciones sociales a través de las cuales el hombre es capaz de llegar a vivir y ocupar un puesto determinado, el que sea, en la sociedad, la escuela es insustituible.” Pág. 13-14.
  • 204.
    10. Definición deInstitución Educativa: 11. Perspectiva disciplinaria: 12. Temporalidad: 13. Dimensiones Asociadas 13.1. Relación con el entorno: 3. “La institución escolar es el colegio, en donde se piensa en primer lugar en la educación de los estudiantes. Pero dado el concepto de la educación como un proceso que dura toda la vida, la institución escolar se entiende también como un lugar en el cual el profesor sigue perfeccionándose.” Pág. 16-17 “Está llena de un contenido social que cada vez se hace más necesario. la desintegración familiar, que con tanta frecuencia se produce en nuestros días, así como la transformación social en la que el individuo se halla solo frente a muchas posibilidades y riesgos sociales, son procesos negativos que para ser compensados exigen de la escuela una preocupación que desborda lo puramente intelectual. De otro lado, es cada vez mayor el número y la intensidad de los lazos que unen la vida de un hombre con la de los demás, y es también cada vez mayor la participación que al individuo se le pide en las tareas comunes de la sociedad. Ha de entenderse hoy como un sistema abierto cuyo principio fundamental no es ya la vieja idea de entidad constituida por estudiantes y profesores. Esta idea necesita ser completada con una más amplia, la de comunidad educativa, en la que la iniciativa y el trabajo personal del estudiante constituyen el centro de las preocupaciones y en la que el trabajo es fruto de convergencia no sólo de las preocupaciones, estímulos y posibilidades de las familias y ambiente social. La comunidad educativa que resulta ser una entidad amplia dentro de la cual actúa la familia, que incluye a padres e hijos; el colegio, que incluye a profesores y estudiantes, y la Asociación de Padres y Amigos que influyen dentro del proceso de formación.” Pág. 13-14. “La Institución escolar es una entidad compleja en la que operan elementos de muy distinto carácter que han de ser ordenados para que la acción de unos no obstaculice la de los otros, sino que mutuamente se complementen y refuercen. Dicho con palabras, es menester organizar la escuela.” Pág. 105. “Un centro educativo es una institución o comunidad que actúa como: • Situación de aprendizaje, donde se adquieren los conocimientos necesarios para una vida normal en la sociedad; se desarrollan las aptitudes y funciones intelectuales y expresivas que permiten al hombre tener criterios propios y adecuar a ellos su conducta. • Ámbito de convivencia, en el que pueda: estimar y promover los valores individuales, sociales y trascendentales que dan sentido humano a la vida.” Pág. 14. 4. “La Organización escolar, en cualquiera de sus acepciones y especialmente como ordenación de los elementos institucionales, no es, como hemos dicho, una actividad autónoma e independiente, desconectada de otras acciones que inciden en el sistema escolar; sino que se desarrolla en estrecha relación de interdependencia, dentro del contexto socio-cultural, político, administrativo y legislativo que, como factores supraordenadores del sistema, posibilitan y condicionan aquella ordenación en muy diferentes grados y formas.”. Pág. 23. “La finalidad del centro se puede expresar diciendo que en el colegio se intenta crear un ámbito de convivencia y vida en el cual cada uno de los miembros integrantes puede realizar el aprendizaje de la vida de acuerdo con su propio criterio, sus propias posibilidades y sus propias limitaciones. La finalidad mencionada se alcanza o se desarrolla en las cuatro áreas principales siguientes: • Enseñanza y aprendizaje sistemático • Orientación y decisión personal • Convivencia • Autoevaluación En el campo de la enseñanza y en aprendizaje sistemáticos, la escuela intenta ofrecer el estímulo y la orientación necesarios para que a lo largo de su vida colegial un estudiante pueda llegar a alcanzar los conocimientos, los hábitos culturales y las aptitudes adecuados en orden a su desarrollo intelectual y técnico. … El colegio pretende ofrecer igualmente la posibilidad de desarrollar progresivamente el propio criterio para tomar decisiones eficaces y dignas, referentes tanto a la vida escolar cuanto a la vida profesional y personal. … Se procura que profesores y estudiantes lleguen a ser capaces de conocer sus posibilidades y limitaciones, tanto en el campo del conocimiento cuanto en el de la actividad profesional, teórica, práctica o artística y en el de las aficiones personales. También se intenta proporcionar a los estudiantes elementos suficientes para que sepan valorar las personas, situaciones y cosas con las que entran en relación… Se pueden resumir las finalidades en el desarrollo de una personalidad rica espiritualmente, capaz de ponerse en comunicación y colaboración con los demás.“ Pág. 107-108. La organización escolar es una práctica reflexiva, apoyada en un saber científico y en una habilidad técnica que la facilita, y cimentada en unas ideas de valor que sirven de finalidad a la acción organizativa. El enfoque al que se adhieren aunque no es nombrado por el autor es el de la perspectiva organizacional y comunitaria ya que todo es en pro de si mismo y de la sociedad que lo rodea, para facilitar su crecimiento. Este libro fue escrito en el año 1986, pero retoma cuestionamientos anteriores más o menos entro los años 1965 al 1976, para ser aplicados en esa época. El autor explica muy claro cuales deben ser las relaciones que el centro educativo debe tener con el entorno de la siguiente manera: “Dos hechos explican la razón de ser que tienen las relaciones de un centro con el mundo que lo rodea. La mutua influencia de la institución educativa y la comunidad en cuyo seno vive. La finalidad que se persigue con el establecimiento de relaciones es la de establecer, mantener y desarrollar una comprensión mutua cada vez mayor entre el colegio y las personas o entidades con quienes directa o indirectamente, tiene algún contacto. El conocimiento mutuo permite por parte de la comunidad un apoyo más eficaz al colegio, por parte del colegio un servicio más acomodado a las condiciones y necesidades sociales, que, por lo mismo, pueda ser más apreciado por la comunidad.
  • 205.
    13.2. Organización Escolar: Lasrelaciones de un colegio se pueden diversificar en las cinco direcciones fundamentales siguientes: • Con los padres de los estudiantes individualmente. • Con las Asociaciones de Padres. • Con los centros de trabajo. • Con las entidades culturales y sociales en general. • Con otras entidades educativas. Las relaciones que el colegio establece, o debe establecer, con los padres de cada uno de sus estudiantes se canaliza normalmente a través de la relación, personal y epistolar, de los profesores y tutores con el padre de cada estudiante. Tienen su sentido en la necesidad de que los factores familiares y colegiales actúen coordinadamente de tal suerte que mutuamente se fortalezcan. La relación individual con los padres se materializa por vía escrita en las comunicaciones periódicas que sobre la marcha del proceso educativo de sus hijos envía todo colegio bien organizado y, por vía verbal, a través de las conversaciones que, periódicas o no periódicas, tienen los profesores o el tutor de cada muchacho con sus padres. La relación con la Asociación de Padres responde a la finalidad general de las relaciones del colegio; también con ellas se intenta el mutuo conocimiento que permita una labora más eficaz. Pero la relación colegio-asociación va más allá. Pretende estimular y orientar un conjunto de actividades a través de las cuales los padres colaboren y refuercen la acción colegial. A través de la comunicación, el colegio puede conocer más exactamente cuáles son las opiniones y actitudes de los padres respecto de las cuestiones educativas en general y de las actividades colegiales en particular. Las relaciones con las empresas externas son importantes para lograr una participación activa de los estudiantes en los trabajos, además para que los estudiantes vayan adquiriendo un conocimiento directo, intuitivo, de la vida de trabajo a que todos estamos llamados. Este conocimiento, que se puede ir adquiriendo ya desde la escolaridad primaria o básica, es un elemento que, contrastado con la experiencia directa adquirida en la realización del trabajo cuando esto sea posible, será un elemento inapreciable para fundamentar una posterior elección profesional. Es necesario establecer una comunicación constante con aquellas entidades dedicadas específicamente a la cultura y a la ayuda y promoción humana. Parece innecesario hablar del enriquecimiento cultural que en los estudiantes puede producir la visita y, a ser posible, el contacto y utilización continuada de entidades tales como bibliotecas, museos, ateneos… el siempre limitado horizonte cultural en el que se desenvuelve un colegio proyectado principalmente al aprendizaje sistemático de unas nociones básicas se amplía notablemente con el uso posible de los medio de cultura que estas entidades ofrecen. Dado el carácter expansivo que presentan las relaciones con estas entidades culturales, en ellas se encuentra una base eficaz para que los diferentes intereses culturales de los estudiantes puedan ser suficientemente atendidos. Piénsese en la posibilidad de utilizar los libros de una biblioteca pública, o los medios de un museo de contenido histórico, artístico o científico y cualquier posibilidad de no importa qué entidad, pública o privada. Un foco de relaciones, es el que se puede establecer entre distintos centros educativos, sean del mismo nivel. Normalmente un centro educativo no vive aislado, sino que está en relación con otros que constituyen un sistema escolar, ya se trate del sistema escolar oficial, ya de cualquiera de las múltiples sociedades e instituciones que han creado más de un colegio. El intercambio epistolar a través del cual se puede fomentar el desarrollo de los intereses peculiares de cada estudiante enriquece en valor humano con las relaciones personales, se piensa en la necesidad de que el proceso educativo estimule la capacidad de conocimiento del mundo que rodea al muchacho, no pueden menos de ser tenidas en cuenta las ricas posibilidades que se le ofrecen con el intercambio colegial. Se debe prestar importancia a la relación entre los centros educativos y las autoridades pedagógicas encargadas de gobernar el sistema escolar a que pertenecen, tanto las autoridades inmediatas, como pueden ser los órganos de gobierno de un sistema privado de educación, como los órganos de inspección provincial del sistema oficial. Las relaciones con las autoridades deben entenderse en una doble dirección, la dirección colegio-autoridad y la dirección autoridad-colegio. El uso frecuente del canal de comunicación que necesariamente existe entre un centro y las autoridades que lo gobiernan se puede convertir en una eficaz colaboración que la beneficia de las experiencias de las otras instituciones. Las relaciones públicas del centro solamente buscan una finalidad y es la creación de una imagen adecuada y una mutua comprensión. En algún trabajo sobre las relaciones públicas y la educación se dice que toda escuela o sistema escolar, quiéralo o no, tiene relaciones públicas. Lo demuestra el hecho de que el público que rodea a la institución escolar tiene alguna opinión sobre ella, sobre sus profesores, sus instalaciones, sus estudiantes, de tal suerte que cuando la palabra “escuela” o “instituto”, u otra expresión semejante se pronuncia, genera en quien la escucha una particular imagen de tal institución. Estas opiniones, juicios o imágenes mentales del colegio son el resultado de unas relaciones públicas, planeadas o sin planificar, conscientes o inconscientes. En ocasiones la imagen del colegio que se tiene no coincide con la realidad. En este caso hay un corte en las comunicaciones entre el colegio y la comunidad que le circunda. Vale la pena realizar consciente y ordenadamente lo que de todos modos se ha de hacer, es decir, relacionar el colegio con su entorno. Existen dos finalidades de las relaciones públicas: 1) Estimular a la comunidad para que conozca cada vez mejor al colegio y pueda participar más inteligentemente en la solución de los problemas educativos; 2) Ordenar, en la mayor medida de lo posible, las actividades del colegio de acuerdo con los intereses y necesidades de la comunidad.” Pág. 287-302. “Un centro educativo, como cualquier organización, necesariamente, debe tener una estructura de la autoridad, es decir, una delimitación entre quienes han de tomar decisiones y quienes han de llevarlas a cabo. De acuerdo con la idea de gobierno participativo, los órganos de decisión del colegio son tales que a través de ellos puedan tomar parte realmente en las decisiones todos los miembros de la comunidad colegial. Esa participación está, naturalmente, condicionada por el grado de desarrollo de los estudiantes y por la situación o status profesional de los profesores y elementos directivos dentro del colegio. De hecho, la participación en el gobierno del centro se realiza de dos modos diferentes; de un lado, expresando la opinión sobre los problemas que a la vida colegial se le planean. De otro, participando directamente en la toma de decisiones sobre esta misma vida colegial. Los órganos decisiones constituyen la línea ejecutiva de un organismo y los órganos de apoyo constituyen la línea de asesoramiento. 1. El centro educativo tiene un órgano decisorio que es el Equipo Directivo, que como órgano principal del colegio, tiene atribuciones para tratar y decidir, de acuerdo con el espíritu y las normas superiores que rigen el sistema escolar, sobre todos los asuntos que entienda están relacionados con la vida colegial.
  • 206.
    13.2. Organización Escolar 13.3.Calidad de las Instituciones Educativas: El espacio, la comunidad del mobiliario junto con el color y la luz constituyen, probablemente, los tres factores fundamentales a través de los cuales las instalaciones de un centro influyen en el desarrollo y la eficacia de sus actividades. Los elementos arquitectónicos y de mobiliario de una institución escolar constituyen el ámbito adecuado para circular, trabajar y estar. Los laboratorios son elementos de trabajo que han de tener a su alcance los estudiantes lo mismo que pueden tener los libros o la explicación del profesor. Todas las aulas deben ser laboratorios. Los espacios dedicados a trabajar, naturalmente habrán de ser grandes o pequeños de acuerdo con los grupos de estudiantes que deban albergare. Por esta razón, todo centro ha de poseer locales adecuados para grandes grupos, grupos coloquiales, equipos de trabajo y estudio individual. Una alternativa es tener espacios grandes susceptibles de divisiones de acuerdo con las necesidades de cada momento. También conviene tener en cuenta que, en general, las instalaciones y decoración han de hacer posible la conversión del edificio, necesariamente grande, de una institución escolar, en espacios pequeños, hasta íntimos si se quiere, que recuerden el ambiente de un hogar agradable. El material didáctico sirve como objeto de contemplación o medio de actividad que facilita el aprendizaje. Puede ser de varios clases: material audiovisual, material de lectura y estudio, material de ejecución. La entidad educativa es una empresa que, sin tener como fin la obtención de unos beneficios para repartirlos, cuenta con unos medios y tiene que procurar la mejor utilización de los mismos para obtener el máximo de rendimiento. Así como la empresa mercantil está fundamentada en la obtención de unos beneficios óptimos, la entidad educativa debe utilizar criterios de optimización educacional, pero sin descuidar el aspecto económico, pero sin descuidar el aspecto económico, para no hacer peligrar ni el servicio que presta ni su comodidad. Es obligación de los centros educativos llevar un registro financiero de la siguiente manera: a) Elaboración y aprobación del presupuesto de necesidades del centro, según la estructura o concepto de gastos autorizados por el Estado; b) La contabilidad de los centros docentes públicos, que implica movimientos de cuentas, fondos, etc., que se realizan a través de registros como: registro auxiliar de cuenta corriente, registro auxiliar de aportaciones económicas, registro auxiliar de comedor escolar.” Pág. 197-206. El término de calidad no se encuentra definido explícitamente pero se puede sacar una conceptualización con las siguientes explicaciones: El autor define calidad desde la actitud del maestro, como el ambiente escolar dentro del aula de clase y el conocimiento y apropiación de los objetivos institucionales y la autoevaluación. “Con un mal local, un buen profesor estimula y promueve una educación de calidad, pero con los locales mejores dispuestos estos mismos profesores pueden realizar una labor más eficaz con menos esfuerzo. Se debe evitar las consecuencias de la rutina, la apatía y el desinterés. La mejora de la labor realizada y llegar a la calidad debe pasar necesariamente por la autoevaluación conjunta de los miembros del centro, que puede ser dejada al azar y al subjetivismo ineficaz de cada colaborador, sino desde la unificación de unos criterios comunes sobre la base objetiva de los que centro aspira a conseguir y de los medios que tiene para ello. La eficacia de un centro está en función del grado de compresión y aceptación de los objetivos institucionales por todos los miembros y grupos implicados en él.” Equipo directivo Junta de Orientación Junta docente Departamentos orientadores Equipos educadores Departamentos docentes Equipos educadores de Grupo convencional Alumnos y Profesores Está conformado por: Director, Coordinador actividades docentes, Coordinados de actividades orientadoras, gerente, padre de familia, estudiante, secretario. 2. El equipo educador está constituido por todos los profesores y tutores que actúan con los estudiantes del ciclo de que se trate. De entre los profesores, educadores y tutores se nombra el jefe del equipo y un secretario, que tienen las funciones que son normales de estos casos. Los factores físicos contribuyen a crear el clima de la institución en el sentido físico, temperatura, luz, sino que también son elementos para la formación de lo que se puede considerar clima psicológico. El edificio escolar configura un espacio o conjunto de espacios que constituyen un ambiente lleno de continuos y variados estímulos para estudiantes y profesores, que afectan sin duda alguna a su aprendizaje. Claro está que la influencia del ambiente escolar depende en gran medida de las características propias de cada individuo, de su adaptación y actitud respecto de los elementos escolares; pero ello no quita validez a la afirmación general de que la conducta y el aprendizaje de los estudiantes se hallan condicionados por las
  • 207.
    13.4. Dirección Escolar: 13.5.PEI El autor define al Proyecto Educativo Institucional con otro concepto que es el de diseño educativo de la siguiente manera: “Con el término diseño educativo de una institución escolar pretende expresar la prescripción o bosquejo que, de una forma clara y concisa, hacen cuantos tienen responsabilidades en su funcionamiento, de la idea de educación que motiva y anima su propia opción educadora, y que justifica y explica, a la vez, el sentido, contenido y estilo de toda la actividad escolar. Aquella idea o concepto de educación que permita concretar fines y objetivos educacionales, a la vez que unos comportamientos deseables en cuantos intervienen en el proceso educativo, constituye el núcleo focalizados de toda tarea docente y condiciona el dinamismo y la eficacia de todo quehacer escolar. Ese diseño no sólo va a definir el modelo de comportamientos educativos por fomentar, despertar, modificar o eliminar el estudiante como resultado del proceso de enseñanza, sino que va a configurar, también, el rumbo y la potencialidad formativa de cuantos factores subyacen en el proceso de la actividad escolar: desde la determinación de los valores o líneas axiológicas de la institución (para qué enseñar), los contenidos a transmitir (qué enseñar), actividades y experiencias a realizar (cómo enseñar), disposición de técnicas, recursos y material didáctico (o modo de acceder a lo que se enseña), hasta la incardinación de lo anterior en unos módulos temporales y la adopción de unos criterios de valoración de la actividad docente. De ahí la importancia y la necesidad de que toda institución escolar elabores o defina su propio diseño estatuto educativo institucional: a) Como medio orientador e integrador de cuantos factores convergen en el proceso educativo, a fin de darles unidad y sentido en su operatividad. b) Como garantía de coherencia y de continuidad en las distintas actuaciones de los miembros de la comunidad escolar. c) Como criterio necesario para ponderar y homologar los proyectos educativos particulares que sucesivamente elabore la institución, así como los resultados de la evaluación objetiva de los rendimientos escolares. d) Como instrumento dinámico de base para definir las estrategias y estructuras organizativas requeridas por el modelo educativo contenido en el diseño institucional. El diseño educativo está integrado por dos ideas – fuerza que le caracterizan y distinguen; por un lado, el conjunto de principios básicos y objetivos estables de educación que, como consecuencia de una concepción del mundo y de la vida, la institución pretende suscitar en los estudiantes; principios que, elaborados y aceptados por todos los miembros de la comunidad educativa que forman la institución escolar, garantizan, como se ha dicha, la unidad de criterios y la coherencia de actuaciones de cuantos participan en las tareas del centro; por otros lado, el diseño educativo está constituido, también, por el haz, consecuente, de actividades concretas, pautas y líneas operativas de acción inspiradas en aquellos principios, que, adaptados a las etapas y posibilidades de formación de los estudiantes, y en un contexto cultural, situación social y momento histórico determinados, definen y precisan, de una manera viva y real, la identidad del centro y el modelo específico de educación que en él se imparte. “El autor define la dirección como una de sus misiones fundamentales el estímulo y orientación de profesores y tutores, por un lado, y de los padres, por otro, a través del Departamento de colaboración familiar, para que la comunicación padre-profesor y tutor se realice de una manera constante y eficaz. Una tarea de toda dirección de un centro educativo debe plantearse es la formulación de unas normas concretas para los informes escritos, y sobre todo el control, de que se envíen en el tiempo programado y que son suficientemente expresivas y claras para que la familia tenga una noticia suficiente del desenvolvimiento educativo de su hijo. Se ha tenido una larga literatura la caracterización de los modos de ejercer la acción directiva en tres tipos: autocrático, democrático y permisivo. A partir de la década del cincuenta, el modo democrático de ejercer la autoridad parecía la panacea para solucionar todos los males. Sin embargo, y ya en 1958 lo puso de relieve Halvin, la indiscriminada adopción y traslado de un concepto político a la administración escolar paralizó más bien que activó el potencial de dirección que muchas personas podían y debían ejercer. El psicólogo social Lickert ha resumido cuatro sistemas de dirección que reflejan la relación entre la personalidad del director y la conducta que éste desarrolla en la organización: a) el tipo autoritario explotador, caracterizado por el empleo sin escrúpulos del miedo y la amenaza; comunicaciones unilaterales de arriba abajo; exaltación de la dimensión normativa en el rol de dirección y comportamientos restrictivos, sin estímulos a las iniciativas de los demás miembros. b). El tipo autoritario benevolente, que atempera el comportamiento anterior con el empleo de recompensas y comunicaciones bilaterales, aunque limitadas a la voluntad del director, y con decisiones desconcentradas en mínimo grado; la responsabilidad de la conducta organizativa no está interiorizada en los miembros, sino que radica en un control externo por la dirección. La función directiva centra su preocupación en el para qué del centro docente; en el capacidad de integrar sus objetivos con un alto nivel de compromiso y aceptación por parte de los componentes de la comunidad educativa, manteniendo en función de esos objetivos la identidad del centro y propiciando la renovación continua del mismo en una constante adaptación de la institución al medio social en que vive. Dirigir adecuadamente es ayudar a que cada uno de los miembros se esfuerce en conseguir unos objetivos coherentes con los fines de la institución y se sienta motivado a formar parte activa de esa realidad que es la comunidad escolar. Las funciones de la dirección, en cuando impulsora y guía de la realización de unos objetivos educativo, vendrían caracterizadas por: • Una concepción globalizadaza y totalizadora del centro, que sabe lo que se pretende en él y los medios que han de ser puestos en práctica para conseguirlos. • Una actitud motivadora, creativa y potenciadota de compromisos individuales, dirigida a conseguir la participación de todos los miembros en los objetivos de la institución. • La determinación concreta, específica y compartida de los objetivos institucionales, fruto del diálogo, de acuerdo e integración de objetivos parciales a realizar en un período de tiempo. • La planificación participativa de actividades que buscan un mismo fin. • La asignación concreta de responsabilidad de cada uno en los resultados que han de conseguirse en el quehacer común. • La coordinación de las aportaciones de los diversos sectores de la comunidad escolar. • La renovación constante y fluida de metas de la organización en base a los resultados que se obtienen. • La sustitución de la estructura piramidal de unidad de mando por una estructura relacional de pertenencia de los miembros de la organización a varios órganos con la consiguiente interrelación de todos los órganos de la institución. • Una dirección más centrada en las tareas de impulso, motivación, apoyo, comprensión de objetivos entre los colaboradores de la institución que en el ejercicio de la autoridad formal. • La sustitución de los controles externos impuestos por la aceptación de responsabilidades compartidas por todos los miembros de la organización.” Pág. 224-230.
  • 208.
    14. Relación entrecalidad, dirección y organización: 15. Metodología: 16. Conclusiones: 17. Comentarios del Analista: Nota: Esta ficha fue elaborada a partir de la ficha analítica de calidad de instituciones educativas. ELABORADA POR: ADRIANA ROCÍO VARGAS CARRERO El autor relaciona los términos dirección y organización de la siguiente manera: Primero hace una conceptualización sobre lo que significa organización para luego ligarlo de alguna manera al campo escolar: “En el campo escolar la organización puede ser entendida como un sistema de elementos y factores reales ordenados a posibilitar el mejor cumplimento de la acción educativa. Que estaría compuesto por: Política educativa, administración educativa, legislación escolar y organización escolar, que debe tener un órgano de dirección, en el vértice de la pirámide organizativa, que dirige, impulsa, orienta y coordina toda la organización.” Pág. 89. El libro es una síntesis de experiencias y reflexión, teoría y práctica, pensamiento y acción. Es la forma como se relaciona la calidad, la organización, la dirección en las instituciones educativas. Es un libro práctico, receta en donde describe técnicas de dirección y las razones de esas técnicas. El autor concluye las siguientes ideas fundamentales: • La función directiva no se ejerce sólo por aquellas personas que administrativa u oficialmente figuran en el organismo director del Centro. • El educador, aunque no se ocupe del cargo de directivo ejerce una influencia directa. El libro tiene pertinencia para el trabajo. Presenta aportes sobre todo en la parte de conceptualización, directamente de institución educativa y hace las observaciones desde diferentes puntos de vista y estamentos. Hacia una visión comunitaria y organizativa de la Institución Educativa mirándola desde los diferentes modelos organizacionales y mayor énfasis en la Institución como Organización Escolar. Cada uno de los responsables de las actividades del centro, desde sus diferentes roles y funciones, contribuyen a un objetivo y responsabilidad común: la educación integral de los estudiantes correspondientes a un mismo nivel o sección, desde un modelo y opción educadora. Y ello será posible si la actividad de cada uno se inspira y coordina en un mismo diseño educativo como vehículo común de integración y coordinación de esfuerzos. La definición y fijación de ese diseños, para que sea completo y reflejo, a la vez, de derechos, intereses o expectativas distintos ante la educación ha de ser un quehacer abiertamente democrático, en el que participen, corresponsablemente, todos los protagonistas de la comunidad educadora: miembros fundacionales, familias, estudiantes, profesores, administración; y se halla condicionado, en su efectividad, en la medida que se satisfagan los siguientes principios posibilitantes y configuradotes de aquel diseño: • El principio de libertad de enseñanza • El principio de participación responsable de los miembros de la comunidad escolar. • El principio de liberta de cátedra. • El principio de autonomía de la institución escolar.” Pág. 303-307.
  • 209.
    UNIVERSIDAD DE LASABANA ESPECIALIZACIÓN EN GERENCIA EDUCATIVA HACIA UNA CONCEPTUALIZACIÓN DE INSTITUCION EDUCATIVA: UN ACERCAMIENTO BIBLIOGRAFICO FICHA ANALÍTICA 1. No. FACIE IE8 2. Categoría 3. Justificación de la categoría 4. Autor: 5. Fecha de publicación y editorial 6. Título: 7. Palabras Claves: 8. Descripción: 9. Fuentes: 10. Definición de Institución Educativa: ALBORNOZ, Marcelo Particulares de la institución educativa Institución Educativa Es artículo es una reunión de conceptos sobre lo que otros autores han venido planteando sobre la definición de institución educativa pero haciendo énfasis en que para poder extraer este concepto se deben tener en cuenta todos los factores externos e internos que de una u otra manera intervienen dentro de su función específica. El artículo no hace referencia a ninguna fuente externa. “Constituye una particular modalidad de interacción de un grupo humano. Básicamente una institución es un conjunto de personas, con intereses propios y concurrentes, con valores singulares y hasta contrapuestos, pero al coexistir en post de un gran objetivo se compatibilizan y forman la cultura de la institución, por lo tanto ese grupo tiene ciertos rasgos estructurales y ciertas modalidades de acción que nos permite caracterizar el concepto de institución de la siguiente manera: Función social especializada para la consecución de objetivos. Objetivos explícitos (formales e intencionales) Sistema normativo (reglamento, costumbres y reglas) Conjunto de personas (con diversos grados de pertinencia y participación) Establecimiento de status y roles (para concretar los objetivos) Ámbito geográfico determinado Estructura social. Tomando a la autora Lidia Fernández en cuanto al concepto de Institución hay tres aspectos: uno referido a la dimensión normativa, otro asociado a su aspecto organizacional, y por último el considerado cultural y simbólico, es por esto que se debe tener mucho cuidado cuando se refieren a la Escuela como Institución social ya que deben mirar todos los anteriores aspectos. La institución es una organización social compleja con implicancias sociales, políticas, educativas y culturales. La escuela es una organización de denominación, reproducción y socialización, cumpliendo de esa manera funciones tanto políticas como educativas al mantener las condiciones sociales de inequidad y desequilibrio: “La escuela es un Apartado Ideológico del Estado…” Marx y Althusser. Se encuentran a quienes conciben la escuela como un ámbito de democratización social en donde entre otras cosas su actores practican la libre circulación de ideas, la reflexión crítica y el análisis de las problemáticas sociales, participando en escenarios que transcenderán lo educativo y tenderán a limitar al extremo los obstáculos que impiden un razonable equilibrio social,: “La escuela es primariamente una Institución Social, siendo la educación un proceso social…, procurando de los alumnos la utilización de sus capacidades para fines sociales” dentro de esta corriente se encierran autores como Dewey, Giroux y Apple, entre otros. El autor del artículo hace su propia definición de institución educativa de la siguiente manera: “no se pueden desconocer las particularidades de la Institución Educativa, respecto de otros tipos institucionales ya que tiene por lo menos, tres dimensiones que son, el sociogeográfico e histórico, el pedagógico – didáctico y el administrativo. http:// Sin fecha de publicación Concepciones de la Institución Educativa Institución Educativa: Definida desde varias concepciones como un conjunto de personas que interactúan entre sí y otras concepciones de autores que aportan a su definición, función y características.
  • 210.
    11. Perspectiva disciplinaria: 12.Temporalidad: 13. Dimensiones Asociadas: 13.1. Relación con el entorno: 13.2. Organización Escolar: 13.3. Calidad de las Instituciones Educativas: 13.4. Dirección Escolar: 13.5. PEI 14. Relación entre calidad, dirección y organización: 15. Metodología: 16. Conclusiones: 17. Recomendaciones: 18. Comentarios del Analista: 19. Conceptualización de Instituciones Educativas a partir del texto: Nota: Esta ficha fue elaborada a partir de la ficha analítica de calidad de instituciones educativas. Elaborada por: Adriana Rocío Vargas Observa a la institución de forma integral. Hace mayor énfasis en la parte comunitaria y social. Hace referencia a autores del siglo XIX pero es aplicable al siglo XXI. El artículo no hace referencia a este aspecto. El artículo no hace referencia a este aspecto. El artículo no hace referencia a este aspecto. El artículo no hace referencia a este aspecto. El artículo no hace referencia a este aspecto. No es una investigación por lo tanto no aplica este aspecto. El autor concluye que para toda investigación o estudio sobre la educación se debe primero conocer todas las temáticas que la componen para poder hacer el marco teórico que le sirva de referencia y análisis. El autor no hace ninguna recomendación. El artículo aporta ideas fundamentales para una conceptualización de institución educativa solamente desde su definición sin tocar las demás categorías. Se debe ver a la institución educativa desde todos sus lados para tener una visión más amplia. Es la Institución educativa un ámbito social donde se encuentran personas con características diferentes pero que interactúan con sus propias ideas, y cada uno con sus diferentes problemáticas intentan buscar soluciones a través de la educación y los procesos de reflexión, análisis y crítica. El artículo no hace referencia a este aspecto. El sociográfico está constituido por su historia particular, las características de sus miembros, y la singularidad de su medio ambiente. El pedagógico – didáctico, está dado por su ideario, por el perfil de sus directivos, docentes y no docentes y por las formas y métodos que ellos utilizan para cumplir no de los principales objetivos manifiestos, como lo es el de enseñar, y por último se encuentra la dimensión administrativa, el tipo de organización y administración que adopta la institución, a los efectos de lograr su cometido, caracterizándose por su flexibilidad, relación y participación De lo anterior se desprende la concepción de escuela como institución social particular, por su significado y por lo que debe representar, por la diversidad de actores que interactúan, por la singularidad de su universo y por su tipo de proyecto educativo, su organización y forma de llevarlo a cabo.
  • 211.
    UNIVERSIDAD DE LASABANA ESPECIALIZACIÓN EN GERENCIA EDUCATIVA HACIA UNA CONCEPTUALIZACIÓN DE INSTITUCION EDUCATIVA: UN ACERCAMIENTO BIBLIOGRAFICO FICHA ANALÍTICA 1. No. FACIE IE9 2. Categoría 3. Justificación de la categoría 4. Autor: 5. Fecha de Publicación y editorial 6. Título: 7. Palabras Claves: 8. Descripción: 9. Fuentes: 10. Definición de Institución Educativa: SEÑORIÑO Orlanda. BONINO Sebastian INSTITUCION EDUCATIVA: LAS DEFINICIONES DE LA INDEFINICION Utopía – libertad – negatividad – positividad – eficacia – eficiencia. El presente trabajo ofrece como una tentativa de análisis de las perspectivas más comunes sobre la educación -cuanto menos de algunas de ellas- a la luz del tipo de definición de la par conceptual institución - educativa. Cabe aclarar que se tratará en todos los casos de tipologías puras, inexistentes como tales en los hechos, pero útiles a los efectos de explicar, siquiera de un modo caricaturesco, la clase de representación que a menudo se asocia con los términos referidos. La segunda parte de este análisis, algo menos extensa, tendrá por objeto el establecimiento de algunos criterios y especificaciones -aunque personales y mínimas- para la investigación del hecho educativo institucional. Las temáticas a tratar en el desarrollo del artículo son: La institución educativa como objeto teórico, definición ostensiva, definición negativa, definición intrínseca o inmanente, definición extrínseca o contextual, definición verbal o nominal, definición normativa, definición esencialista y el fin de los medios. • SANTOS, G. La luz del prisma. 1997 • SANDER, B. Gestión educativa en América Latina. 1996 • FRIGERIO,G. De aquí y de allá: textos sobre las instituciones educativas y su dirección. 1995 • JURJO, T. El curriculum oculto y el mito de la objetividad: reproducción y resistencia. 1995 “Definición Ostensiva: Según este modelo, una institución educativa, es un edificio, de los tantos que abundan en las ciudades, que comparten una serie de características comunes: un cartel en el nombre del establecimiento (casi siempre el de alguna persona ilustre), el pabellón nacional a la vista, etc.” “La definición negativa: se basa en un criterio analítico, en alguna medida, es a partir de ella que se establece y se fija el criterio de lo que dentro de una institución educativa “no corresponde” a sus funciones, por ser anómalo, inoperante, extraño, o hasta inmoral. Como se deja ver, este tipo de definición alude al aspecto proscriptor de la reglamentación institucional, cuya configuración legal privilegiada es el currículo, entendido aquí como simple “plan de estudios”, aunque también aparezca a sus espaldas, una instancia de poder, un tanto vertical, desde el “macro ámbito” (en el sentido que este termino tiene para Santos Guerra), como horizontal macro y micro ámbitos, en la clasificación del mismo autor”. “La definición intrínseca o inmanente: Se halla fuertemente emparentada con la anterior pues consiste en explicar un objeto a definir mediante la indicación de principios inherentes al mismo o, en este caso, en definir a la institución educativa en función de los rasgos estrictamente “educativos”. Se retoma una denominación acuñada por el análisis literario, se podría decir que este tipo de definición es propia de las “teorías de especificidad institucional”. www.rieoei.org/deloslectores/332Senoriino.pdf Universidad Nacional de Mar del Plata, Argentina OEI-Revista Iberoamericana de Educación (ISSN: 1681-5653) DEFINICIONES Y PERCEPCIONES DE LA INSTITUCION EDUCATIVA: Define la institución educativa desde diversos modelos y teorías. Concepciones de la Institución Educativa
  • 212.
    11. Perspectiva disciplinaria: 12.Temporalidad: 13. Dimensiones Asociadas: 13.1. Relación con el entorno: 13.2. Organización Escolar: 13.3. Calidad de las Instituciones Educativas: 13.4. Dirección Escolar: Este artículo se adscribe al pensamiento filosófico. Este articulo fue extraído de la Revista Iberoamericana de Educación (OEI) que aun circula por lo tanto se considera pertinente para el momento histórico. “La sociología marxista ha acuñado el termino “redificación” para dar cuenta de este proceso en virtud del cual se llega a pensar e interpretar ciertas realidades como si se tratara de objetos físicos , sin cuestionar su presunto derecho a la existencia por considerarlas invariables en su constitución y esencia. Por ello, intentar comprender la naturaleza de las instituciones sin tener en cuenta algunos recaudos mínimos, conduce inevitablemente al reduccionismo y a la unilateralidad del discurso, pues se intenta explicarlas como si se tomara nota d simples estados de cosas.” “Su expresión material mas clara esta constituida por las directivas legales que dan forma a la educación entendida como practica completa, es decir, aquellas que aluden al aspecto organizativo expresado en máximas que regulan la gestión para optimizar esfuerzo, tiempo y dinero. En tal sentido, los criterios por antonomasia se relacionan con los principios de “eficiencia y eficacia institucional”. “Parece claro, a partir de aquí, que definir a la institución educativa por lo que no es no conduce demasiado lejos, si bien ayuda a delimitar (negativamente) el ámbito de injerencia del fenómeno educativo. No obstante, esta tipología acusa un componente esencial dentro de la identidad institucional, porque define la constitución de nosotros muy particular y de una política institucional determinada. Así, son frases comunes en el discurso de directivos y profesores las siguientes: “en este colegio no se aceptan repitentes”, “no se tolera la indisciplina”, “no se es permisivo” o, “la exigencia es la mejor garantía de calidad, por eso rara vez los estudiantes venidos de otros colegios se adaptan a este.” “Podría objetarse que este hecho educativo parte de un deseo instrumental, pues reduce la praxis pedagógica a una mera cuestión técnica. No creo que sea así, pero demostrarlo creo que excedería los límites de este trabajo y agotaría la paciencia del lector innecesariamente. Con todo, es necesario advertir que la enseñanza posee un innegable aspecto metodológico, porque si educar es verbo, inevitablemente debe haber un “como” de la educación” El énfasis esta puesto, desde este modelo, en la operatividad del sistema educativo para la concreción de objetivos inmanentes al mismo, siendo el tipo de representación propia de la lógica administrativa, en la que el logro de tales metas cuenta como responsabilidad.” “La definición extrínseca o contextual: En contra posición con la anterior, este tipo de definición procede mediante principios no inherentes al objeto que se trata de definir. La imagen que se asocia con la escuela desde este tipo de definición es la de un lugar privilegiado en la difusión de la ideología hegemónica que atraviesa todo el plexo cultural y social, cristalizando en sus configuraciones institucionales. En tal sentido, todos los materiales y practicas que estructuran la vida cotidiana de los profesores y alumnos en la institución escolar, las rutinas y la acción en general, transmiten, según esto, un mensaje que refuerza la división del trabajo. Desde tal Esquema la Institución Educativa no puede aportar nada de si para modificar las estructuras de producción y las relaciones sociales existentes, porque únicamente un cambio de producción a nivel mas general podría derivar en un cambio a nivel institucional.” “La definición verbal o nominal: o también llamada definición de diccionario porque trata de establecer una igualdad entre dos expresiones sinónimas. El diccionario de la Real Academia define el termino Institución como “cada una de las organizaciones de un Estado o Nación”. Si se agrega a este termino el epíteto (educativa) se llegara a que, bajo esta topología de definición, el par conceptual es intercambiable por este otro: “educación formal”, entendiendo por tal a la educación jurídicamente reconocida y reglada.” “La definición normativa: También llamada “deontica”, no se sitúa en el plana del “ser” sino, como su nombre lo indica, apunta a definir un objeto por lo que “debe ser”. En virtud de este, su rasgo más sobresaliente, podríamos decir que semejante topología es común a casi todas las demás, pues, se halla presente en todas las representaciones del hecho institucional, aunque varía su contenido material según sea el caso. Siendo así la definición normativa es la que mejor compatibiliza con la “ortodoxia” marxista, aunque, mas ampliamente, se halle operante en casi todos los escritos de pedagogía cuyo signo sea mas o menos critico.” “La definición esencialista: Cuenta con una gran tradición a su favor, pues parte de la pregunta metafísica por excelencia: ¿Que es? Interrogando por lo que hace que un ente “sea lo que es” o, saliéndonos del juego de palabras, por su esencia. Su creador, se sabe, fue el mismo Aristóteles, siendo el tipo de definición actualmente más aceptada por la filosofía neopositivista. Esta topología definitoria sostiene que una definición (universal) de una realidad se lleva a cabo por medio de la división, considerando la clase a la cual pertenece para colocarla en un determinado nivel de jerarquía, lógica y ortológica. Este nivel queda determinado así por dos elementos de carácter lógico: el género próximo y la diferencia específica. “
  • 213.
    13.5. PEI 14. Relaciónentre calida dirección y organización: 15. Conclusiones: 16. Comentarios del analista Nota: Esta ficha fue elaborada a partir de la ficha analítica de calidad de instituciones educativas. Elaborada por: Martha Helena Estrada Mesa “Como se deja ver, este tipo de definición alude al aspecto proscrito de la reglamentación institucional, cuya configuración legal privilegiada es el currículo, entendido aquí como simple “plan de estudios”, aunque también aparezca, a sus espaldas, una instancia de poder, un tanto vertical, desde el “macro ámbito” (en el sentido que este termino tiene pera Santos Guerra), como horizontal (macro y micro ámbitos, en la clasificación del mismo autor), hasta filtrar en la cotidianidad haciéndose parte del sentido común de los actores sociales.” Claro que la educación no es una simple cuestión de medios, pero sino existen los medios esta palabra no pasara de ser mas que una expresión de deseo cuyo correlato no estará en ninguna parte ¿Que sentido tiene hablar de un currículo oculto, de ideología, de la calidad educativa, de la eficacia y de la eficiencia o del compromiso social de la educación si los espacios físicos y los recursos mínimos para la transposición didáctica no existieran? Es una confusión terminología muy común la que se establece entre las nociones de educación, crianza, capacitación y concientización. Si bien la educación cumple en algo con estas tareas, su misión no se agota en ellas. Exponer entonces a la educación como un proceso, como un transito causal y temporal, contribuye a diferenciarla de otras formas alternativas de practicas culturales. Como concepción dinámica del hecho educativo esta tipología esta abierta a las redefiniciones, pues su perspectiva es la hermenéutica y su tiempo todo tiempo posible. Resulta curioso que en la época del pensamiento crítico se preste tan poca atención a la definición como herramienta teórica. Desde la época clásica “definir” era casi lo mismo que razonar, tal y como se advierte en el sentido originario que se le daba a la palabra “critica” que, procedente del vocablo helénico crinos, aludía a las ideas de separar, analizar o descomponer un objeto en sus constitutivos simples. Sócrates adhería a la curiosa idea según la cual la actividad mental implicada en el ejercicio de la definición producía los mayores beneficios, sin llegar el mismo a definir jamás nada, y los poderosos de su tiempo debieron de creerle, para considerar a su presunto arte como una amenaza. ¿Qué tesoros y que desgracias estarán deparadas para aquel que tenga éxito en la tarea? Las fuentes bibliográficas se encuentran intertextuales. El tema se encuentra muy pertinente para aportar a la investigación. Su estudio es valioso, más, cuando se trata de conceptualizar las Instituciones Educativas.
  • 214.
  • 215.
    UNIVERSIDAD DE LASABANA ESPECIALIZACIÓN EN GERENCIA EDUCATIVA HACIA UNA CONCEPTUALIZACIÓN DE INSTITUCION EDUCATIVA: UN ACERCAMIENTO BIBLIOGRAFICO FICHA ANALÍTICA 1. No. FACIE OE1 2. Categoría 3. Justificación de la categoría 4. Autor: 5. Fecha de Publicación y editorial 6. Título: 7. Palabras Claves: 8. Descripción: 9. Fuentes: MENDEZ QUINTERO, Evaristo GERENCIA ACADÉMICA: Por qué y cómo reformar la institución educativa. Gerencia académica – Calidad humana – Curricículum – Procesos gerenciales Los principales objetivos de este trabajo son: 1. Explicar las razones por la cuáles el sistema educativo venezolano y en particular las universidades pasan por su peor crisis. 2. Diseñar un modelo de sistema organizacional y gerencial que posibilite superar a corto, mediano y largo plazo dicha crisis. Los resultados de la investigación fueron los siguientes: • La universidad vive una de sus mayores paradojas: presenta un deficiente nivel de rendimiento institucional al tiempo que posee una riqueza inmensa de valores humanos, actualmente subutilizados. • Esta paradoja se explica por la propia estructura organizacional que esta desfasada de las exigencias de la universidad actual. • La organización al ser sumamente centralista, impide la participación y el desarrollo pleno de la institución. • Ausencia de un sistema gerencial capaz de integrar las estructuras existentes. Frente al problema se propone la constitución de un Sistema Holístico, Humanístico de Administración y Gerencia Académica. Se delimitan las nuevas estructuras de gobierno y cogobierno de modo de garantizar la calidad de la educación, así como la eficacia, la eficiencia y la efectividad social de la misma. Finalmente se recomienda la reforma de la estructura curricular, de manera que posibilite la formación personal, científico – humana y profesional del egresado universitario. El autor finaliza haciendo un llamado a la comunidad en el sentido de ésta utilice su fuerza educativa para iniciar los cambios que se necesiten. DIRECCION GENERAL DE PLANIFICACIÓN UNIVERSITARIA. Hacia un plan de desarrollo estratégico institucional. 1991. MORGAN, Gareth. Imágenes de la organización.1991 VILCHEZ, Neiro. Diseño y evaluación del currículum. 1991 VILLARROEL, C. Cesar. La universidad y su productividad académica: crítica y perspectiva. 1990 PETER, Thomas y Waterman, Robert. En busca de la excelencia. 1984 GUTIERREZ, Mario. Administrar para la calidad. Conceptos administrativos del control Total de Calidad. 1989 HABERMAS, Jurgen. Teoría de la acción.1987 Maracaibo: Universidad de Zulia. Facultad de ciencias económicas y sociales. 2000 ORGANIZACIÓN ESCOLAR: Plantea los problemas de la educación superior y la forma en que se debe reorganizar el sistema educativo para dar solución a estos. ORGANIZACIÓN ESCOLAR
  • 216.
    10. Definición deInstitución Educativa: 11. Perspectiva disciplinaria: 12. Temporalidad: 13. Dimensiones Asociadas: 13.1. Relación con el entorno: 13.2. Organización Escolar: El autor parte de una visión holística de las instituciones educativas desde Habermas para comprender la sociedad en su totalidad. Así por ejemplo, la escuela no sólo cumple la función de reproducción cultural, sino también de integración social y socialización. P. 17 La institución educativa se entiende como una organización que constituye un sistema social: • Por organización se entiende “a todas aquellas instituciones que tienen establecidos determinados fines y objetivos, reconocidos y atribuidos por la sociedad. Constituyen una creación humana, una expresión de las acciones de los hombres para alcanzar sus propios fines y objetivos. Constituyen formas estandarizadas del comportamiento, actitudes, valores e ideales del hombre como ser genérico. Se diferencian de los grupos, en tanto que estos solo tienen una acción y duración limitada en el espacio y tiempo sociales. • Por su complejidad las organizaciones constituyen sistemas sociales: Se concibe el sistema desde dos dimensiones: 1. Es una totalidad integrada y diferenciada respecto al medio ambiente que le rodea e interactúa con éste. El medio influye en el sistema proporcionándole insumos, información o energía. El sistema los procesa, luego genera un producto o servicio que a su vez influye en le medio ambiente y así sucesivamente. Tiene vinculados dos procesos: el de control y de retroalimentación. 2. A su interior, todo sistema debería tender a su propia integración y equilibrio, a través de las relaciones de dependencia e interdependencia entre sus partes, posee una función y una necesidad muy específica. P.28-29. Administrativa El texto constituye la segunda edición, publicada en octubre de 2000. Esta enfocado a las necesidades y problemas que ha venido presentando la educación superior hasta ese momento y como mejorar para el futuro. Su contexto es específicamente Venezuela y la Universidad del Zulia, sin embargo es aplicable en otros contextos. En la nueva propuesta la relación con el entorno es fundamental, teniendo en cuenta que se parte de una visión holística e integradora. Algunos principios fundamentales donde se encuentra plasmado las características de la relación con el entorno son: • Principio humanístico: el hombre como ser central del desarrollo humano organizacional: El desarrollo social será orientado a la vida cotidiana de los actores que se presentan en la institución educativa, antes que al desarrollo de la función del docente, del curriculum, de la ciencia, de la investigación y de la universidad en general. Importa el desarrollo humano como estado- proceso, biopsicosocial y ecológico, en permanente construcción, donde la educación tiene sentido para la vida de los hombres. Esto implica la realización constante entre el hombre y sus estructuras sociales. Desarrollo humano es realización y felicidad. Es la mutua comprensión de estudiantes y profesores, empleados y obreros. • Principios de integralidad: La visión holística supone que la institución debe tener, y tiene de hecho, todos los componentes y entes sociales necesarios para el funcionamiento de la educación. Cada uno a su turno es vital para la estabilidad y el cambio de la organización. • Principios de integración: La concepción holística implica que las estructuras organizacionales y humanas logren establecer interrelaciones eficientes para el logro de los fines propuestos, mediante métodos y mecanismos claramente definidos y compartidos por todos. En este sentido, la gerencia viene a desempeñar ese papel de integración entre las estructuras y los hombres. P. 137- 138 Parte del análisis del paradigma organizativo burocrático y centralista propio de la modernidad cuyos fundamentos lógicos son los siguientes: P. 59 1. Un grupo constitutivo de la organización. 2. Conforma un comité directivo. 3. Desde aquí se van constituyendo las: divisiones, secciones, departamentos y unidades. 4. Y reclutan al personal según la función a desempeñar. Este es el modelo hasta ahora utilizado, la estructura organizacional en su nueva propuesta es: 1. Multipiramidal: Porque al interior de la organización se conforman estructuras humano – social –académicas con la forma piramidal, partiendo de una base amplia, calificada, heterogénea, pero rica potencialmente; se nombra representantes legítimos (directivos, consejos) que unirían los extremos de la base social, conformando el vértice de la pirámide. 2. Estructura educativa escalar: Es escalar porque se van conformando niveles de integración y de enlace organizacional con tipos de autoridad con sus respectivos campos definidas. Hay líneas de mando. La descentralización no es dispersión, tampoco es imposición. Tiene su jerarquía de dirección, aunque el papel de esta ya no será la de simplemente proponer y luego vigilar y controlar, sino la de garantizar la integración humana y funcional de todos los miembros. 3. Estructuras con eslabón de enlace: La organización propuesta tiene líderes de enlace o eslabones de enlace porque los directivos de una instancia determinada pueden ser jefes o participar en una inmediatamente superior. Dando lugar al trabajo corporativo y en equipo. En la estructura tradicional, el directivo de una instancia no podía incidir en el funcionamiento de la organización, ni siquiera en la dependencia inmediatamente superior. P. 159- 161
  • 217.
    13.3. Calidad delas Instituciones Educativas: 13.4. Dirección Escolar: 13.5. PEI 14. Relación entre calidad, dirección y organización: 15. Conclusiones: 16. Comentarios del Analista: Nota: Esta ficha fue elaborada a partir de la ficha analítica de calidad de instituciones educativas. Elaborada por: Andrea Ochoa Hernández No se encuentra una definición específica de calidad, pero sí hace parte de uno de los principios de la nueva propuesta organizativa para la institución educativa: Mejoramiento continúo de la calidad. “Si la realidad es cambiante y dinámica, es indispensable que la gerencia, en conjunto con la base, este constantemente mejorando los proceso generales y particulares de la organización. Un plan debe ser modificado cuando la realidad lo pida, cuando las necesidades lo exijan. Una estructura organizacional también, Un rendimiento o servicio por lo consiguiente. En cuanto a la GERENCIA se encuentra: “Desde el punto de vista epistemológico, la gerencia (o administración) tiene como objetivo explicar y predecir la problemática de la eficacia (lograr objetivos), la eficiencia (logro de objetivos con la mejor utilización de los recursos), y la efectividad social (impacto) de las organizaciones. También estudia los procesos de calidad, de productividad y competitividad de estos. La gerencia es una ciencia, porque tanto su proceso (la investigación) como su producto (las teorías) están basados en los principios de racionalidad, objetividad, sistematicidad, coherencia, verificabilidad y constrastabilidad de conocimiento. Es social porque tiene como finalidad comprender al hombre en el ámbito de las organizaciones que él mismo constituye.” P. 27 Mas específicamente la GERENCIA ACADÉMICA “constituye un subsistema al interior de la organización educativa y debe garantizar la eficacia, la eficiencia y la efectividad social de ésta. En particular si la universidad es autónoma, democrática y popular, la gerencia académica debe garantizar científica y técnicamente su autonomía, su democracia y su popularidad. No es para aplicar medidas elitescas o limitar la participación. Constituye un mecanismo para integrar interna y externamente la organización.“ P. 55 La práctica gerencial abarca una serie de procesos lógicamente relacionados (el texto profundiza en cada uno de ellos): 1. Proceso de investigación 2. Proceso de planificación. 3. Proceso de organización. 4. Implantación e integración de personal. 5. Proceso de dirección. 6. Proceso de control y evaluación. P 30 -53 No se encuentra una definición precisa sobre PEI. El autor habla sobre la Gerencia del currículum, entendida como “el subproceso de la gerencia académica, que tiene la misión de desarrollar integralmente al alumno, mediante el empleo eficiente y a tiempo de los recursos. Entre los factores que explican el bajo rendimiento académico, se encuentra la concepción reduccionista o parcial que hasta ahora se ah utilizado, al usar exclusivamente la pedagogía como ciencia de la educación y dentro de está la didáctica. Se ha pensado siempre que es suficiente construir un buen diseño curricular (perfil, estructura curricular, materias, etc.) para poder alcanzar los fines de la educación. Esta concepción es limitada, pues no contempla otros factores igualmente validos para alcanzar el éxito educativo, desde el presupuesto, hasta el tipo de personal que van a necesitar para aplicar el diseño curricular.” P. 209- 210 Mientras no se solucionen las falencias encontradas en la organización y dirección educativa, no se podrán lograr procesos de calidad. La nueva propuesta parte desde la reestructuración de los procesos de organización y dirección, para llegar a obtener resultados excelentes. 1. Se demostró la crisis del paradigma organizativo del sistema educativo venezolano a partir de la existencia de los siguientes problemas graves: Ruptura de la legitimidad, ausencia del poder de decisión a nivel de la gerencia media y de base, ruptura de la unidad de mando, delegación a nivel de asesoría y no de mando de las funciones académicas y administrativas, ruptura del tramo de control, debido a una excesiva línea de gerencia y a la concentración de poder a nivel central, ambigüedad e indefinición de los poderes normativos, estratégicos y ejecutivos, estructura espacial dispersa (ausencia de línea visual de mando). 2. Los problemas de la organización educativa corresponden con la crisis del paradigma cultural de la modernidad. 3. No hay gerencia de los recursos humanos. 4. El conflicto en la universidad es más problemático en su evolución que en su origen, pues las autoridades no cuentan con un sistema gerencial integral que permita enfrentar a tiempo dichos conflictos. 5. Es imposible aplicar la concepción política y filosófica del currículum integral, pues su estructura es enciclopedista, atomicista y cientificista, indicando con ello que la formación profesional de hoy no se logra con la mera acumulación de conocimiento visto en una cantidad de materias que se cursan por separado. P.267- 268 Este trabajo aporta una propuesta novedosa para la organización de las instituciones educativas, que si bien está enfocada a las universidades y específicamente en el sistema educativo venezolano, también se puede aplicar en otros niveles de educación y otros contextos como Colombia, teniendo en cuenta que el diagnostico de la realidad educativa coincide en muchos aspectos con el del país. Utiliza un lenguaje claro y preciso sobre cada temática abordada. Utiliza citas, pies de página y bibliografía. Asimismo emplea bastantes gráficos y mapas conceptuales a lo largo del texto para explicar e integrar los conceptos. Al final se encuentran varios anexos importantes para el estudio del texto.
  • 218.
    UNIVERSIDAD DE LASABANA ESPECIALIZACIÓN EN GERENCIA EDUCATIVA HACIA UNA CONCEPTUALIZACIÓN DE INSTITUCION EDUCATIVA: UN ACERCAMIENTO BIBLIOGRAFICO FICHA ANALÍTICA 1. No. FACIE OE2 2. Categoría 3. Justificación de la Categoría 4. Autor 5. Fecha de publicación y Editorial. 6. Título: 7. Palabras Claves: 8. Descripción: 9. Fuentes: 10. Definición de Institución Educativa: ORAGANIZACION ESCOLAR: Presenta las estrategias de integración de Didáctica y Organización Escolar para conducir al logro de la calidad educativa, partiendo desde una estructura similar al ecosistema. URÍA, María Esther. ESTRATEGIAS DIDÁCTICO - ORGANIZATIVAS PARA MEJORAR LOS CENTROS EDUCATIVOS. Currículo- actividades- ambiente- ecología “Este libro presenta una visión científica que integra en un todo coherente el conocimiento didáctico - curricular y el Centro Educativo en el que tiene lugar. Las estrategias de integración de Didáctica y Organización Escolar conducen al logro de la calidad educativa. Este trabajo se estructura en varios bloques: Análisis de contextos y organización de espacios; el tiempo como componente destacado del currículo y la organización; organización del alumnado atendiendo a su diversidad; previsión de recursos y materiales que apoyen el desarrollo curricular; motivación del aprendizaje; preparación de actividades y ayuda al alumnado para su realización; presentación de la materia a los estudiantes (técnicas de exposición docente, técnicas de dinámica de grupo llevadas por expertos, selección de materiales para la autoinstrucción.” El texto plantea como temas principales> La planificación educativa, personal docente, motivación en educación. • DÍEZ, E.J. y DOMINGUEZ, G. La cultura de las organizaciones educativas: bases para el desarrollo de procesos de innovación y cambio. 1996 • ARÓN, A.M. y MILICIC, N. Vivir con otros: Programa de desarrollo de habilidades sociales. 1996 • ESCUDERO, J.M. Diseño y desarrollo del currículum en la educación secundaria.1997 • GAIRÍN, J. La organización escolar: Contexto y textos de actuación. 1996 • GÓMEZ DACAL, G. Curso de organización escolar y general. 1996 • GOTZENZ, C. La disciplina escolar. 1997 • HAEUSSLER, I. Y MILICIC, N. Confiar en uno mismo: Programa de autoestima. 1996 • MARTÍN BRIS, M. Organización y planificación integral de centro: Educación infantil, primaria y secundaria. 1996 • MARTÍNEZ SÁNCHEZ, F. Tecnología educativa y diseño curricular. 1996 • RODRIGUEZ ROJO, M. Hacia una didáctica crítica. 1997 “El Centro Escolar es una unidad ecológica específica (Lorenzo, 1993, p. 79) en la que se concretan los requisitos de la ecología junto con las características propias de todo sistema. Ambas dimensiones (entorno y subsistemas se pueden perfilar en algunos puntos: - Consta de elementos interrelacionados e interdependientes con una finalidad común, - Es un organismo vivo, en cuanto que su propia cultura crea un clima que no está predeterminado. - Se destaca la importancia de la dinámica del proceso que se establece entre las personas y los fines, los medios y las metas. (Sáenz, 1993, p. 23) y Madrid: Ediciones Narcea, S.A., 2001. 225 p. Organización Escolar
  • 219.
    11. Perspectiva disciplinaria: 12.Temporalidad: 13. Dimensiones Asociadas: 13.1. Relación con el entorno: 13.2. Organización Escolar: 13.3. Calidad de las Instituciones Educativas: 13.4. Dirección Escolar: El autor trabaja el currículo teniendo en cuenta las coordenadas ambientales (culturales, políticas, económicas, religiosas) y también las temporales en las que se desarrolla la vida humana. Las coordenadas ambientales se desenvuelven en un nicho cultural o ecológico y más concretamente en un ambiente comunitario; que requiere de la participación de seres humanos con su particular personalidad y su capacidad para tomar decisiones, incluyendo el propio contexto. El enfoque ecológico se pude considerar como una perspectiva ambientalista, una teoría psicológica sobre el aprendizaje y el proceso de formación de la persona. Es un punto de vista característico en la consideración del ambiente en el que vive el sujeto; se refiere al estudio de las comunidades humanas en las que sus elementos se interrelacionan. Desde una postura radical (Wilcox y Katz, 1981), el ambiente es causa de los cambios que se produzcan en el individuo, sin tener en cuenta las libres decisiones del mismo en el ejercicio de su capacidad cognitiva. Desechando esta radicalidad, Bronfenbrenner (1987) y otros autores, así como posteriormente Lorenzo (1993), Sáenz (1993) y Santos (1993) hacen planteamientos interesantes acerca de la interpretación de este enfoque, partiendo de ellos el autor logra caracterizar este paradigma: - Destaca la importancia del contexto como uno de los factores que influyen considerablemente en el desarrollo de la persona. - La interacción de los elementos dentro de ese todo que constituye el (los) ambiente (s) en relación con el sujeto, lleva a reflexionar acerca de: - A- La existencia de un sistema ecológico o ecosistema. - B- La interpretación de la ecología como ambiente presencial. Este libro se terminó de escribir en el 2001. La temática y la terminología son acordes con el momento histórico actual. El ecosistema: “El entorno del centro educativo, integrado por un conjunto complejo de factores que van a estar incidiendo dinámicamente en el centro y el aula y configurando cada uno de estas dimensiones de manera diferente. Este se refiere al entorno concreto de la institución en la que vayamos a trabajar, base para tomar decisiones curriculares aquí y ahora. Dicho entorno debe ser analizado y considerado en todas aquellas dimensiones que puedan tener incidencia en la escuela.” “Si nos planteamos por qué es tan importante analizar y conocer el entorno, debemos saber que es por su influencia en el currículo de aprendizaje de todos los sujetos que lo componen. Sabemos que las decisiones curriculares se deben tomar en función de lo que somos para llegar hasta lo que queremos ser, y no cabe la menor duda que es necesario conocer aquella sociedad en la que vive el estudiante, para no caer en desfases e inadecuaciones en el terreno educativo.” Pág. 23 “El contexto cuyo “nivel de organización” estamos considerando, dispone de una estructura organizativa que comportará un sistema relacional o situación dinámica más o menos preestablecida. La estructura, tradicionalmente, tiene que mucho que ver con la configuración racional de una organización. Myntz (1982, p. 84) al definir una organización alude prioritariamente a lo que se puede entender por estructura común a todas las organizaciones: - Se trata en primer lugar de formaciones sociales, de totalidades articuladas, con un círculo precisable de miembros y una diferenciación interna de funciones. La concepción de ese autor, que ha abierto camino en su momento, está plenamente vigente, y él mismo “p.18” define expresamente este término cuando dice: Por estructura se entiende, en general, el ensamblaje de una construcción, una ordenación relativamente duradera de las partes de un todo. La estructura de la organización es, por tanto, el modelo relativamente estable de la organización.” Pág. 31 En este libro no se habla de Calidad se las Instituciones Educativas. Se hable de actividades de aula eficaces donde se alcanza a inferir una relación con la calidad. “Al dirigente corresponde, a través de las distintas manifestaciones de su conducta ser el impulsor de la motivación en las organizaciones. Existe una serie de cauces para conseguir un ambiente que sea estímulo para la motivación. De entre ellos son destacables los factores de comunicación y de participación en las organizaciones y en concreto en el centro educativo, así como las funciones de dirección desempeñadas con las connotaciones que requiere el logro de una realidad con estas características. En efecto, no se puede educar sin comunicar ni la educación podría ser una realidad auténtica si se diese a partir de normas establecidas sin posibilidad de tomar parte en su definición. Sin estos dos elementos sólo podríamos hablar de individuos y no de grupos.” Pag199. - Posee los cuatro elementos exigibles a todo ecosistema humano: una población, un medio ambiente, una tecnología y un nivel de relaciones organizadas (Duncam, en Lorenzo, 1993, p. 79). El paradigma ecológico es aplicable a la Organización Escolar, hasta el punto de que es posible analizar los contenidos de esta, desde la perspectiva ecológica.” Pág. 29
  • 220.
    13.5. PEI 14. Relaciónentre calidad, dirección y organización: 15. Conclusiones: 16. Comentarios del Analista: Nota: Esta ficha fue elaborada a partir de la ficha analítica de calidad de instituciones educativas Elaborado por: MARTHA HELENA ESTRADA Para el autor el PEI no es más que: El currículo teniendo en cuenta las coordenadas ambientales (culturales, políticas, económicas, religiosas) y también las temporales en las que se desarrolla la vida humana. Las coordenadas ambientales se desenvuelven en un nicho cultural o ecológico y más concretamente en un ambiente comunitario; que requiere de la participación de seres humanos con su particular personalidad y su capacidad para tomar decisiones, incluyendo el propio contexto. El enfoque ecológico se pude considerar como una perspectiva ambientalista, una teoría psicológica sobre el aprendizaje y el proceso de formación de la persona. Es un punto de vista característico en la consideración del ambiente en el que vive el sujeto; se refiere al estudio de las comunidades humanas en las que sus elementos se interrelacionan. Desde una postura radical (Wilcox y Katz, 1981), el ambiente es causa de los cambios que se produzcan en el individuo, sin tener en cuenta las libres decisiones del mismo en el ejercicio de su capacidad cognitiva. Desechando esta radicalidad, Bronfenbrenner (1987) y otros autores, así como posteriormente Lorenzo (1993), Sáenz (1993) y Santos (1993) hacen planteamientos interesantes acerca de la interpretación de este enfoque, partiendo de ellos el autor logra caracterizar este paradigma: - Destaca la importancia del contexto como uno de los factores que influyen considerablemente en el desarrollo de la persona. - La interacción de los elementos dentro de ese todo que constituye el (los) ambiente (s) en relación con el sujeto, nos lleva a reflexionar acerca de: - A- La existencia de un sistema ecológico o ecosistema. - B- La interpretación de la ecología como ambiente presencial. “Entre las conclusiones del Congreso Internacional de Educación Cognitiva (1995) figura la siguiente: El papel de la administración como uno de los cauces en la formación y apoyando esta empresa con sus posibilidades. Pero es sobre todo el profesor la pieza clave para lograr que los modelos cognitivos de enseñanza sean realmente eficaces mediante la presentación adecuada de la materia” pg184 • El Centro Educativo forma parte del sistema ecológico o ecosistema que nos interesa como hábitat en el que tiene lugar la formación de los estudiantes. • Los ecosistemas estudiados: aula, centro, entorno han sido identificados como microsistema, mesosistema y exosistema. • Ninguna de estas tres realidades ecosistémicas puede ser entendida plenamente sin considerarla referida a las demás y ayudan a lograr una visión totalizadora de la misma. • El clima de una organización y la cultura que genera, tiene una influencia recíproca con la interacción que se establece en el aula; con su clima y su cultura, lo mismo que ésta y el centro a los que pertenece tienen que ver mucho con el sistema de valores, ambiente cultural, etc., que les rodea. • La temporalidad, o distribución del tiempo en relación con la tarea, debe realizarse tanto para que sirva de enmarque al currículo de un aula o de un nivel, como para que se desarrollen dentro de él los presupuestos organizativos del centro educativo al que pertenece. • Una vez organizados espacio y tiempo, ejes de la puesta en marcha de todo el proceso, debemos clarificar el modelo que vamos a seguir respecto a la organización de los alumnos. • Mediante la flexibilidad en los agrupamientos, podremos llegar a hacer efectivas las adaptaciones curriculares, estrategia paralela a la anterior, para educar en la diversidad. • Los agrupamientos y adaptaciones que pueden realizarse tanto a nivel de centro como de aula, deben ser los más convenientes para que los estudiantes logren una autonomía personal que sea lo más plena dentro de las máximas posibilidades de cada estudiante. • Se debe prever los recursos, y materiales que apoyen el éxito del desarrollo curricular, como facilitadores del aprendizaje en toda su extensión. • Se debe tener en cuenta la motivación del aprendizaje de los estudiantes como una de las estrategias igual de relevantes a las anteriores. • La preparación de actividades y consiguiente orientación de los estudiantes en su realización a través de la presentación de la materia se refiere más directamente a la organización del trabajo del educador. • En cuanto a las actividades en el currículo, se refiere a la estrategia que ha venido estando más presente en la programación de aula, junto con la selección de los recursos materiales. • La presentación de la materia a los estudiantes por parte de los educadores, ésta es una estrategia que no se agota en sí misma, sino que se encuentra íntimamente relacionada con otras, como son las estrategias de aprendizaje. • Como estrategia diferenciable de las anteriores por sus características propias, se tiene la motivación de la conducta de los educadores en los centros educativos, la cual fomenta la eficacia de todas las demás, ya que este es ejemplo permanente para el estudiante. Este libro “ESTRATEGIAS DIDÁCTICO- ORGANIZATIVAS PARA MEJORAR LOS CENTROS EDUCATIVOS” fue escrito en el 2001 y es pertinente su temática y terminología para el momento histórico; es un libro que define las Instituciones Educativas desde un enfoque ecológico, de una manera innovadora y original. Las estrategias didáctico- organizativas que plantea no son nuevas, puesto que habla de (enseñar a enseñar) cuando en el momento histórico se habla de construir el conocimiento; siendo el educador una guía, no propiamente el conocedor de todas las disciplinas. Se habla de una disciplina condicionada (estímulo- castigo), cuando en la actualidad se plantean teorías tan válidas como la “teoría de la elección” de William Glasser. En el libro tampoco aparecen citas bibliográficas a pie de página, aparecen intertextuales y al final del libro.
  • 221.
    UNIVERSIDAD DE LASABANA ESPECIALIZACIÓN EN GERENCIA EDUCATIVA HACIA UNA CONCEPTUALIZACIÓN DE INSTITUCION EDUCATIVA: UN ACERCAMIENTO BIBLIOGRAFICO FICHA ANALÍTICA 1. No. FACIE OE3 2. Categoría 3. Justificación de la categoría 4. Autor: 5. Fecha de Publicación y editorial 6. Título: 7. Palabras Claves: 8. Descripción: 9. Fuentes: 10. Definición de Institución Educativa: VILLAVECES, Cardoso José Luis. Los grandes cambios educativos en la educación colombiana durante la década del noventa. Nueva legislación – PEI – Comunidades educativas –Autonomía – Evaluación de la educación. Este artículo busca contribuir al análisis de las grandes transformaciones de la educación en la década de los años 90 desde el plano estrictamente cualitativo, es decir, de los cambios en la naturaleza misma del modo de concebir la educación, como se reflejan en la nueva legislación y como comienzan a funcionar en la práctica, con especial referencia al caso de Bogotá. No se trata de hacer análisis detallados de las leyes ni de las estadísticas ni de los proyectos, este escrito busca aportar algunos elementos a la interpretación de lo que ha comenzado a darse en este proceso. El artículo no contiene fuentes ni citas a pie de página, pero menciona algunos documentos importantes, de los cuales no aparece fecha de publicación: • Ley 115 de 1994. • Ocho tomos de la Misión de Ciencia, educación y desarrollo ( La “Misión de los Diez Sabios”) • Plan Decenal • Memorias de foros Distritales, Departamentales y Nacionales de Educación • Literatura desarrollada en torno al Galardón a la Gestión Educativa, así como las actas del jurado de este galardón. • Informes de gestión de la Secretaría de Educación de Bogotá. • Literatura que se generó en Bogotá alrededor de los 100 PEI piloto, de la colaboración de escuelas y colegios con universidades y ONG para el desarrollo de estos PEI y de la cooperación que se sostuvo con la Fundación Pitágoras del Brasil • Proyecto de la Red Integrada de Participación Ciudadana. El artículo empieza por definir la EDUCACIÓN: La educación es aquella actividad por la cual una generación entrega a la próxima la información necesaria para que la especie sobreviva. Está entrega hay que entenderla en el sentido más amplio posible, no el de contar algunas historias o pasar algunos datos, sino en el de formar verdadera y completamente en el uso, y el lograr que la siguiente generación se apropie de todo el acervo cultural y biológico acumulado en centurias de evolución. La primera fase de la educación es dada por la familia... la segunda fase es la educación escolar, esa actividad socialmente organizada por medio de la cual se entregan las competencias, actitudes y aptitudes básicas para la supervivencia de la especie elaboradas a lo largo de toda la historia y la prehistoria. ALGUNOS APORTES EN LA DEFINICIÓN DE INSTITUCIÓN EDUCATIVA • No es buena escuela aquella que no logra que todos sus egresados sean excelentes en el arte de convivir. • Se entiende la escuela como el “laboratorio social” donde las comunidades académicas: padres de familia, educadores y estudiantes definen su proyecto de vida, sus metas, sus sueños y la forma de lograrlos. Educación y cultura. IDEP. Bogotá. No. 5. Junio 1998 Organización Escolar Organización Escolar: La institución educativa vista desde una estructura como motor y lidera el funcionamiento, además la encargada de lograr el fin de la educación.
  • 222.
    11. Perspectiva disciplinaria: 12.Temporalidad: 74 13. Dimensiones Asociadas: 13.1. Relación con el entorno: 13.2. Organización Escolar: 13.3. Calidad de las Instituciones Educativas: 13.4. Dirección Escolar: Administrativa a nivel nacional. Publicado en 1998, realiza un recorrido histórico así como local y regional sobre los cambios que ha venido enfrentando la educación. NUEVAS COMUNIDADES EDUCATIVAS Otro elemento esencial de la reforma educativa es la construcción de auténticas comunidades educativas. Las ley las definió como conformadas por padres de familia, docentes, estudiantes, directivos docentes, ex –alumnos y sector productivo. Poco a poco comienzan a tomar la palabra en las múltiples instancias que tienen ahora a su disposición. PADRES DE FAMILIA: Por generaciones han estado alejados del colegio y, cuando querían acercarse a él han tenido inmensas dificultades. RECTORES: Desprovistos de autoridad real por la centralización y la burocratización han generado, en muchos casos unas pequeñas jerarquías en las que reinan, más como niños maleducados que como líderes académicos. EDUCADORES: Pasan a convertirse en verdaderos miembros partícipes de la construcción de una nueva sociedad. La vinculación eminentemente burocrática del docente a una planta distrital o departamental y no a un plantel lo hace ser tratado como una ficha y El artículo plantea una estructura organizacional basada en la autonomía y participación, donde uno de los entes mas importantes es el consejo directivo, en cabeza del rector. CONSEJOS DIRECTIVOS: Veinte años atrás la represión estatal contra quienes proponían el cogobierno en las universidades dejó más de un muerto. Hoy, es ley en las humildes las escuelas. He aquí un cambio cualitativo de fondo. Los consejos han tenido muchos tropiezos, en ocasiones los rectores han tratado de generar consejos directivos de bolsillo, que le validen su actuar arbitrario. En varios otros, los politiqueros se han mezclado impulsando sus candidatos. Otros han tenido susto o simplemente desconocimiento a la hora de ejecutar presupuestos. Por todo esto es necesario acompañar muy atentamente el proceso de construcción de los consejos directivos y su acción. Son pieza clave de la nueva educación y por eso pueden ser su principal acelerador o el mayor de sus frenos. SE DEBE AVANZAR EN EL TEMA DE LA EVALUACIÓN: Los procesos de formación requieren tiempo de maduración. Pretender “evaluar” en pocos meses, o días, u horas es engañarnos. Es lo que hacen l as evaluaciones tipo ICFES. Sin duda, algo se puede ver en esta prueba. ¿Qué? Tal vez un poco de la comprensión del mundo natural y social, aunque con frecuencia se confunde esa comprensión con la memorización insulsa. Tal vez algo de la capacidad de moverse en un mundo de símbolos, aunque resulte también muy limitado, pues de hecho, el movimiento real en el mundo de símbolos casi siempre exige interlocutor, respuesta, realimentación y diálogo. El Ministerio de Educación ha tratado de ir más lejos con las PRUEBAS SABER, buscando profundizar mucho más en la evaluación de la capacidad de moverse en un mundo de símbolos. Así estas pruebas han analizado mucho mejor el uso del pensar matemáticos y del lenguaje en la comunicación. “Un colegio que demuestre tener un buen Consejo Directivo, un Personero que actúa eficientemente, aun Asociación de Padres de Familia que entra en diálogo real con todos los estamentos, un Consejo Académico que efectivamente representa a los docentes, un grupo de docentes que saben hablar con los estudiantes y, sobre todo, escucharlos, niños que usan los medios de comunicación para comunicarse entre ellos y con el exterior es un colegio que esta avanzando hacia la calidad”. AUTONOMIA ADMINISTRATIVA No se tendrá educación adecuada mientras no se dé autonomía administrativa al colegio para que pueda ejercer la autonomía académica que le dio la ley y que es la base del nuevo amanecer de una nación. La triste situación que viven hoy los rectores y directores como “jefes” de un grupo de empleados que se sienten más leales a la oficina de personal de la secretaría o al sindicato y acatan más las indicaciones de éstos, es algo que debe cambiar para que el colegio pueda cumplir su papel. Desafortunadamente, la nueva legislación, avanzó con un pie hacia un país adulto pero le puso obstáculos al otro pie. La excelente autonomía académica no está acompañada de la necesaria autonomía administrativa y así, se entrego el derecho a soñar, pero no la facultad para realizar los sueños. Aquel que es autor de ideas tiene autoridad y las autoridades lo son cuando las comunidades académicas citan sus libros o sus ideas. El rector debe ser eminentemente autoridad de su plantel porque es el autor principal de las ideas que forman la esencia de ese plantel.
  • 223.
    13.5. PEI 14. Relaciónentre calidad, dirección y organización: 15. Metodología: 16. Conclusiones: 17. Comentarios del analista Nota: Esta ficha fue elaborada a partir de la ficha analítica de calidad de instituciones educativas. Elaborada por: Andrea Ochoa Hernández LA PIEZA ESENCIAL DE LA NUEVA EDUCACIÓN El PEI es sin duda el elemento más importante de la reforma educativa, al devolver la autonomía a las comunidades educativas organizadas en cada plantel. La idea es sencilla y preciosa por su sencillez: los padres de familia, los educadores, los estudiantes de cada colegio elaboran su proyecto de educación y construyen lo necesario para ponerlo en marcha. Una vez adoptado por el Consejo Directivo, se convierte en la guía para el desarrollo del colegio, en el elemento que le da identidad y sentido de pertenencia a su comunidad. Es la forma de sobreponerse a la burocratización implícita en una forma de educación que desligó al educador del plantel y lo puso a depender de una lejana y desentendida administración. El PEI se convirtió así en un elemento dinamizador de la reforma educativa y, más allá, del cambio de actitudes y de cultura de todos los comprometidos con la educación. UNA EDUCACIÓN DE CALIDAD REQUIERE UN COLEGIO BIEN ORGANIZADO Y BIEN ADMINISTRADO. Se desarrollo entonces un proceso de involucrar las ideas de la calidad en la administración de los plantees. Y se les invito a todos los que quisieran medir la calidad en su gestión a aplicar un instrumento desarrollado para ello, el Galardón Santa Fe de Bogotá a la Gestión Educativa de Calidad. Más de cien colegios se sometieron voluntariamente a este escrutinio público y la primera y muy agradable sorpresa es que todos ellos eran efectivamente muy buenos en su gestión y varios excelentes. Y fue estimulante ver a colegios oficiales y privados compitiendo por la calidad. Es esta otra muestra de que en las bases, en los docentes que están en la lucha diaria, sí se están dando cambios cualitativos de fondo y se gesta una nueva educación, de la cual el país es todavía demasiado poco consciente. No aplica para este texto. La educación debe estar orientada a generar autonomía y mayoría de edad. Solo si logra esto con el conjunto de la próxima generación se justifica el trabajo educativo y, por lo tanto la administración de la educación debe dirigirse a lograr este objetivo. A mi modo de ver, con todos los cambios que se iniciaron en esta década, emprendimos, por fin, ese camino. Hay que recorrerlo con cuidado y lucidez. El artículo presenta un informe general sobre los programas y proyectos que se han adelantado en educación a nivel local, distrital y nacional, así como los grandes cambios que estos han generado. Aporta elementos fundamentales en la evolución de la educación y las instituciones educativas a través del tiempo, así como en las falencias que aún se presentan.
  • 224.
    UNIVERSIDAD DE LASABANA ESPECIALIZACIÓN EN GERENCIA EDUCATIVA HACIA UNA CONCEPTUALIZACIÓN DE INSTITUCION EDUCATIVA: UN ACERCAMIENTO BIBLIOGRAFICO FICHA ANALÍTICA 1. No. FACIE OE4 2. Categoría 3. Justificación de la categoría 4. Autor: 5. Título: 6. Bibliografía 7. Palabras Claves: 8. Descripción: 9. Fuentes: 10. Definición de Institución Educativa: ORGANIZACIÓN ESCOLAR: Hace referencia al estudio científico de las instituciones educativas y la adecuada ordenada organización de los elementos que las integran para favorecer los aprendizajes y propiciar la educación. GARCÍA REQUENA, Filomena Organización escolar y gestión de centros educativos Organización escolar – Centro escolar – Planificación – Participación - Evaluación El texto es una aproximación a la gestión de los centros educativos desde la perspectiva de la organización escolar teniendo en cuenta los procesos de planificación y evaluación para lograr una estructura sólida y coherente en la cual participen todos los agentes tanto internos como externos (comunidad) involucrados en la actividad del centro con miras a lograr instituciones efectivas y eficaces que respondan a una sociedad dentro de la cual se encuentran involucradas. FILHO, Laurenco. Organización y Administración escolar. 1974. BLANCO, R. Organización Escolar. 1932 GÓMEZ DACAL, G. El Centro Docente. 1985. POZO PARDO, A. Organización y dirección de centros Educativos. 1978. RIVAS NAVARRO. M. El tiempo Escolar, en organización y gestión educativa. 1996. V.V.A.A. Orientaciones para el gobierno y gestión democráticos de los centros educativos. 1992. CASANOVA, M°.A. La evaluación, garantía de calidad para el centro educativo. 1992. POZO PARDO, A. Organización escolar. 1977. GARCÍA HOZ, V. Principios de pedagogía sistemática. 1973. MORENO, Juan Manuel. Organización de centros de enseñanza. 1978. El texto inicia su disertación en este tema analizando la definición de organización educativa desde dos sentidos: “...como un proceso que está continuamente ejecutándose...que demanda...actuaciones diversas...conducentes a un fin concreto...” p. 22 y “Como un efecto...porque es...un conjunto de logros...que pueden ser observados y examinados...” pg. 22 En cuanto a la organización escolar, el autor cita la definición dada por cuatro autores diferentes: 1. Blanco: “Entiéndase por Organización Escolar, la buena disposición de los elementos necesarios para educar a los niños por medio de la instrucción. 2. García Hoz quien “...introduce tres aspectos de interés en su concepción organizativa de la escuela. En primer lugar, utiliza el análisis, como método de estudio... A continuación, propone el término relación...Finalmente, recurre al criterio de orden...” pp. 23- 24 para definir la organización escolar así: “Podemos, pues, definir la ciencia de la Organización escolar como estudio analítico de la escuela y de las relaciones y ordenación de sus distintos elementos, a fin de que concurran adecuadamente a la educación de los escolares.” P. 24 3. Juan Manuel Moreno parte de la premisa de que “...la escuela es una realidad compleja” p. 24 y define: “Organización escolar es, por tanto, la disciplina pedagógica que tiene por objeto el estudio de la realidad compleja de la escuela – en sus consideraciones Málaga: Ediciones Aljibe, 1997. 279 p. ORGANIZACIÓN ESCOLAR
  • 225.
    11. Perspectiva disciplinaria: 12.Temporalidad: 13. Dimensiones Asociadas: 13.1. Relación con el entorno: 13.2. Organización Escolar: El autor se adscribe a una perspectiva organizacional dentro del contexto de la planeación y evaluación. Se analizan planteamientos de autores desde 1940 hasta 1997, sin embargo, las ideas son coherentes con la actualidad y pretenden direccionar la gestión del siglo XXI. En el texto se logra identificar la relación con el entorno desde el planteamiento de la definición de institución educativa sobre lo cual afirma: “...la aspiración de las instituciones educativas está cifrada en un planteamiento social que implica, de una parte, preparación individual; de otra, la adecuada formación grupal. En el seno de los centros se realizan profundos procesos de socialización, encaminados a predisponer al alumnado para poder desarrollar, a lo largo de la vida, la gran tarea de saber convivir con otras personas, lo cual implica un cultivo constante de la propia singularidad, al mismo tiempo que un ejercicio continuado de mejora de la relación y de las habilidades sociales.” P. 52 Por otra parte, se contempla que los centros educativos han de ser organizaciones participativas y por tanto deben involucrar a su entorno a la vez que participan de él. “Ese es el reto que hoy deben acometer los centros, por medio de la estructura organizativa de participación: favorecer los cauces que hagan posible la toma activa de protagonismo, situándolos en un contexto responsable, equilibrado y armónico de tareas y competencias, y propiciar que la tibieza y el desaliento consigan un horizonte razonable de ilusión y colaboración.” P.101 “Los sujetos que pueden ejercer la participación en los centros son: profesores, los padres, los alumnos, el personal no docente y, por extensión, toda la comunidad educativa.” P. 106 Por todo lo anterior el autor sintetiza y reafirma la relación del centro educativo con su entorno afirmando: “...el centro educativo pasa a ser, no ya el reducto donde se reúnen profesores y alumnos, no el punto de convergencia del trabajo escolar, ni siquiera el espacio físico donde se ejerce la docencia, sino que se convierte, por las notas apuntadas, en el enclave sociocultural de una zona, en el ámbito donde se puedan ejercer de manera positiva las relaciones interpersonales, en la encrucijada donde el aprendizaje no sea obligación, sino deseo o necesidad. En una palabra, en un lugar de encuentro.” P. 164 El texto parte de la premisa de que la estructura organizacional ha de ser participativa involucrando todos los agentes del centro escolar, como tal, y de la comunidad educativa que es su ambiente de influencia. “Los establecimientos escolares, tal como vamos viendo, implican, por su propia naturaleza, la idea de colectividad, de grupo, de asociación, de conjunto organizado, de gestión, etc.” pp. 54-55 La comunidad, por lo tanto, estará compuesta por: agentes internos y agentes externos. Los agentes internos “...son los que se encuentran dentro del ámbito escolar...” p. 167 Los agentes externos “...pueden subdividirse en institucionales y sociales...los agentes externos institucionales...son aquellos cuya actuación se lleva a cabo en nombre del organismo al cual representan”. p. 169 Por otra parte, la estructura interna está compuesta por órganos de gobiernos unipersonales y colegiados, órganos de representación y órganos de coordinación docente. Teórica, estático-analítica, dinámico-sintética, progresiva y proyectiva – para establecer un orden en dicha realidad; orden al servicio de la educación integral de los escolares.” P. 24 Lorenzo Filho involucra tres elementos esenciales dentro de una dimensión pragmatista y funcional que son: información, ordenación de fines educativos y racionalización de medios. De acuerdo con esto define: “La organización escolar pretende...imprimir a las actividades...un sentido funcional, mediante un mayor conocimiento y una mayor graduación de los fines, así como una articulación más productiva de los elementos y recursos con que esos fines pueden ser perseguidos y alcanzados.” Pg. 24 Partiendo de lo anterior, el autor plantea y define el objeto de la Organizacional Escolar relacionándola con la institución educativa de la siguiente manera: “Por lo que se ha dicho hasta aquí, se puede ir coligiendo con facilidad cuál es el objeto de la organización escolar, que no es otro sino la institución educativa o, si se prefiere, los centros escolares, es decir, aquellos lugares perfectamente delimitados por los poderes públicos, reservados a acoger al estudiantado y cuya finalidad es la educación de estos.” P. 25 Teniendo en cuenta las perspectivas de organización escolar y de institución educativa e involucrándolas con los conceptos de ciencia y arte, el autor describe y define los centros escolares: “...los centros escolares son realidades poliédricas, porque son muchas las caras o facetas que se muestran interna y externamente; todas ellas no son más que el resultado de la estructura organizativa de los elementos que los componen...” que son: elementos materiales, elementos personales, elementos formales y funcionales y elementos auxiliares y complementarios. Finalmente, el autor propone diferentes aproximaciones a la definición de la institución educativa fundamentadas en enfoque o modelos. Por una parte, está la perspectiva analítico sintética dentro de la cual “...las instituciones educativas pueden ser conceptuadas como: resultados de procesos históricos, construcciones sociales, instituciones especializadas, organizaciones y comunidades.” P. 256. Por otra, están las concepciones organizativas actuales que tienen diferentes aproximaciones: la institución educativa como organización convenientemente estructurada, la institución escolar como construcción social y negociación, la institución escolar como arena política, la institución escolar como cultura, la institución escolar como anarquía organizada y la escuela como ecosistema. Se plantea también el enfoque científico-racional o paradigma estructural, el enfoque interpretativo-simbólico o paradigma cultural y el enfoque socio crítico o paradigma político.
  • 226.
    13.3. Calidad delas Instituciones Educativas: 13.4. Dirección Escolar: 13.5. PEI 14. Relación entre calidad, dirección y organización: 15. Conclusiones: 16. Comentarios del Analista: Nota: Esta ficha fue elaborada a partir de la ficha analítica de calidad de instituciones educativas. Ficha elaborada por: Jimena Jaime Trujillo El tema de la calidad se aborda desde la eficiencia y la eficacia de los líderes, la planificación para la calidad y la evaluación para lograrla. “Cuando se habla de directivos eficaces, y entre el espectro de sus funciones se analiza la toma de decisiones, como elemento fundamental de la gestión técnico-rectora, se refiere a que, para que esta se lleve adecuadamente a cabo, es preciso que se sustenten en tres ejes esenciales: información, intuición y creatividad. “ p. 57 La planificación “...va aumentando los factores de cualificación que caracterizan a los centros con mayores índices de eficacia educativa, en los cuales la improvisación ha pasado a ser una anécdota, y la falta de planificación, una circunstancia anómala, porque la actividad organizativa reclama planteamientos rigurosos, pormenorizados y mejor secuenciados.” P. 70 “...se habla, incluso, de que la evaluación de los centros constituye un aval extraordinario para garantizar su calidad educativa...” “Si en las instituciones escolares se aspira cada día más a la calidad, como meta fundamental e inaplazable, se considera que una correcta tarea planificadora puede llegar a convertirse en un elemento excelente para propiciarla, al tiempo que podría servir, en su conjunto, de indicador cualitativo de la situación del Centro” p. 69 Cuando se habla de los modelos de enfoque del centro docente, el texto plantea la posibilidad de aproximarse a un modelo integrado dentro del cual se involucre la gestión por la calidad. “El modelo integrado comprensivo aboga por el establecimiento de unos objetivos y metas encaminados a establecimientos docentes en los cuales la eficiencia se la constante, la eficacia, el fluido envolvente y el horizonte, la calidad de los mismos.” P. 268 La dirección del centro escolar está delegada en el equipo directivo cuyas “...actuaciones, por la misma idea que el concepto equipo conlleva, requieren unidad de criterio y colegialidad.” P. 57 Este equipo directivo está conformado por: el director, el jefe de estudios y el secretario. De acuerdo con lo anterior, “...el director se ocupa, fundamentalmente, de los aspectos de carácter organizativo, representativo y de gestión técnico-rectora. Es, por así decirlo, de una forma resumida, el gestor, el organizador de la actividad diaria.” P. 57 Sus funciones principales son: la toma de decisiones, la programación y evaluación de procesos y de resultados, la comunicación y la solución de conflictos. “El jefe de estudios vincula a sus actividad específica un conjunto de funciones y tareas que constituyen lo que podríamos denominar gestión pedagógica...” p. 59 “...Al secretario...le incumben los temas relacionados con el sector burocrático en las vertientes legislativa, administrativa, académica y económica de las instituciones escolares.” P. 62 “El proyecto educativo, denominado, también, finalidades educativas, y equiparable a los términos de ideario y de carácter propio, procedentes estos dos últimos del sector privado, establece el conjunto de notas o fines por el que opta una determinada institución escolar, fijando los valores que asume y que definen el tipo de educación o el modelo educativo al que se aspira. El proyecto educativo propone unos objetivos elaborados por la comunidad escolar que considera los valores dominantes en el entorno y los transforma en categorías educativas y guías referenciales de formación del alumnado. Por lo tanto, delimita de manera explicita los planteamientos educativos de tipo general que van a definir y distinguir a cada Centro. Por ello, se afirma que es un instrumento que sintetiza y explicita la oferta educativa de un establecimiento escolar. En él se contienen los aspectos que caracterizan al Centro, la declaración de principios e intenciones que le sirven de metas próximas. Se convierte, así, en el marco de referencia, aglutinador de propósitos e iniciativas y en el lugar de convergencia del modelo educativo, en el que participan todos los sectores que interactúan en el ámbito de cada Centro.” P. 76 De acuerdo con el texto, mientras la organización funcione bajo unos adecuados parámetros de planificación y evaluación que determina, ejecuta y evalúa, en primera instancia la dirección, se va a lograr alcanzar el nivel de calidad esperado. Esta relación se hace evidente en el texto al abordar el tema de la evaluación de centros educativos. “Recordemos que, cuando hemos hablado de la planificación, al establecer la secuencia organizativa del término, la evaluación la situábamos en la última fase, en el momento dedicado a la valoración de los resultados, a la comprobación de los logros adquiridos, y en el punto de partida de nuevas tareas panificadoras.” P. 192 “Con esta intención que comentamos se aplica la evaluación a los Centros, y éste es, también, su sentido más específico y genuino: contribuir de manera progresiva, racional y sistemática a la consecución de la calidad de la enseñanza, mediante el perfeccionamiento y la mejora de la gestión en el funcionamiento de la propia institución educativa.” P. 192 En cuanto a la definición de institución educativa, el autor concluye: “Nosotros abogamos por un enfoque más extenso, global y completo que abarque mayores dimensiones, tomando como referencia los centros Docentes y planteando un estudio científico de los mismos, requisito indispensable para una adecuada gestión de sus componentes, la cual desemboque en espacios de mayor calidad educativa en los que se facilite, de igual modo, la enseñanza y el aprendizaje, la formación y la instrucción. Por ello, entendemos que la Organización Escolar es el estudio científico de las instituciones docentes y de la adecuada y ordenada gestión de los elementos que las integran para favorecer los aprendizajes y propiciar la educación. P. 24 La perspectiva disciplinaria no es muy clara y nunca se plantea abiertamente, ésta se vislumbra a través de la lectura. Por otra parte, se encuentra que a pesar de que el texto maneja referentes teórico desde los años 40’s, su planteamiento es muy pertinente y aplicable a la realidad educativa actual además de ofrecer una concepción muy amplia y completa de la organización escolar y la institución educativa como tal. El texto no plantea conclusiones como tal, sin embargo, éstas se pueden deducir.
  • 227.
    UNIVERSIDAD DE LASABANA ESPECIALIZACIÓN EN GERENCIA EDUCATIVA PROYECTO HACIA UNA CONCEPTUALIZACIÓN DE INSTITUCIONES EDUCATIVAS FICHA ANALÍTICA 1. No. FACIE OE5 2. Categoría 3. Justificación de la categoría 4. Autor: 5. Fecha de Publicación y editorial 6. Título: 7. Palabras Claves: 8. Descripción: 9. Fuentes: 10. Definición de Institución Educativa: 11. Perspectiva disciplinaria: 12. Temporalidad: GÓMEZ, Gonzalo. Curso de organización escolar y general Organización escolar, institución de enseñanza, centro escolar El libro es como el título lo indica un curso paso a paso con las diferentes tipo de organización que existen y que de una u otra manera debe adoptar el centro docente según sus propias necesidades, presentando en él a diferentes a autores que han realizado investigaciones sobre la estructura de la organización, haciendo énfasis en la organización escolar, sin apropiarse de ninguna manera a ningún modelo específico simplemente nombrando y explicando cada una de las diferentes partes que la conforman y la postura de los autores. “El documento intenta mostrar un camino por el que es preciso transitar para articular la nueva organización escolar, en sí se busca facilitar o defender el control disciplinario de las personas o el contribuir a que los centros escolares se asemejen a un panopticum, aunque sí se acepte en ella la necesidad de una cierta normalización de quienes constituyen cualquier organización, conseguida, eso sí, mediante el concurso y la participación de todos.” Pág. 10. El texto plantea como temas principales: La administración escolar francesa, planificación educativa y disciplina escolar. SAENZ Barreiro, O. La organización escolar. 1985. BLANCO, R. Organización Escolar. 1954. GARCÍA Hoz, Víctor. Organización y dirección de centros educativos. 1975. GÓMEZ Dacal, G. Centros educativos eficientes. 1992. CANTÓN Mayo, I. Orientación Escolar. 1988. “La institución de enseñanza surge como consecuencia de la acumulación de los bienes culturales que unas generaciones han de transmitir a las siguientes para asegurar su continuidad, del creciente proceso de especialización y división de trabajo social. La institución debe ser la encargada de la transmisión y reconstrucción social. Son entidades sociales a cargo de profesionales que surge de sistemas sociales. Tiene cuatro funciones básicas: adaptación, consecución de objetivos, integración y mantenimiento de pautas. La idea de la institución considerada como un sistema social abierto, constituye un instrumento de cambio social o de consolidación de estructuras sociales, aporta a la movilidad social.” Pág. 84-85 Es organizacional, ya que se refiere en gran parte del libro a la escuela como organización y sus respectivas estructuras organizacionales. El autor retomó a autores de los años 70, 80 y 90 retomando como los aspectos y aportes más importantes de la organización (modelos organizaciones, estructurales, entre otras). Madrid: Editorial Escuela Española, 1996. 603 p. Organización Escolar Organización Escolar: Forma de estructurarse jerárquicamente, donde puede haber una distribución de cargos y poder de manera horizontal y vertical.
  • 228.
    13. Dimensiones Asociadas: 13.1.Relación con el entorno: 13.2. Organización Escolar: “La vinculación con el entorno es especialmente importante para las organizaciones escolares, al ser instituciones que pretenden no sólo el desarrollo individual sino también el influir en las dimensiones social, cultural y económica de las comunidades a las que pertenecen.” Pág. 372 El autor hacer referencia a Capper que habla sobre la importancia de relacionarse con el entorno (comunidades, familiar y centros docentes). “La institución muestra tener un impacto limitado sobre el aprendizaje discente, si se valora con independencia de la repercusión que le corresponde al contexto sociofamiliar y cultural de los alumnos” Pág. 373 Se habla del que es la comunidad el entorno significativo del Centro docente ya que es allí donde se presentan hechos relevantes que influyen directamente en ella como la estructura y las tendencias demográficas de la población, las transformaciones de los paradigmas pedagógicos, el resurgimiento de nuevas demandas y necesidades, la evolución tecnológica, etc., a los que, necesariamente ha de adaptarse permanentemente el centro escolar modificando sus unidades y sistemas funcionales. Pág. 377 La organización tiene unas características: - Distribución horizontal y vertical del poder - Grado de centralización - Sistemas de control - Intercambios sociales Órgano superior de gobierno: forma de expresar la voluntad de la organización Asamblea General Órgano de gobierno. Gestión y representación Consejo Rector Dirección y Gestión Técnica Órganos Sociales: Órgano de control Supervisores Órgano de apelación Comité de recursos “La palabra estructura significa la red de relaciones interpersonales que se establecen, mantienen y evolucionan en su seno, y que tienen que ver sobre todo, con constructor como el poder; el status, las normas de comportamiento, los papeles o roles, la cohesión o el clima social. Pág. 202 El centro escolar en cuanto organización cuenta con una estructura concebida para hacer operativos diferentes sistemas y subsistemas, constituidos por unidades (órganos, departamentos), a su vez articulados en puestos de trabajo. La estructura permite la asignación y realización según normas de las actuaciones que requiere el eficiente logro de objetivos organizacionales, a través de un trabajo dirigido a la consecución de objetivos colectivos realizados de forma cooperativa y sinérgica. Es la estructura la que hace posible las transferencias de la información que requiere la realización de las tareas, que son ejecutadas por órganos distintos de acuerdo con los planes que rigen el funcionamiento de la organización. , y que constituye etapas del proceso productivo que han de ser continuadas/complementadas por otros órganos, cuando no tengan la condición de terminales. El autor presenta diferentes tipos de estructura y añade que lo importante es la conexión que existe entre cada uno de los que la componen. Pág. 258-260 Además propone cinco diferentes tipos de articulación de las unidades estructurales tomado del autor Weik de la siguiente manera: -Organización segmental: autonomía de cada docente, los instrumentos de coordinación son muy débiles. “Sistema autónomamente trabado” (Weik). Organización línea staff: Mayor articulación, división del trabajo, jerarquías, integridad de las directivas con los educadores e influencia de éstos a la hora de tomar las decisiones. Unidades horizontales, autonomía del educador para dar su clase. Organización colegial: Organización horizontal, departamentos didácticos asumen responsabilidades para todo lo que tiene que ver con el currículo, la dirección técnica es responsabilidad de un equipo de dirección. Organización matricial: Distribución de tareas por unidades para la planificación y aplicación, diferentes especialistas como equipo de tutores para los estudiantes, el equipo directivo es nuclear. Hay distribución de poder por lo tanto se puede prestar para desorden. Estructura Sistemas Departamentos Puestos de trabajo
  • 229.
    13.3. Calidad delas Instituciones Educativas: 13.4. Dirección Escolar: 13.5. PEI 14. Relación entre calidad, dirección y organización: “Una institución de calidad es aquella que se reúne periódicamente con sus docentes para fijar metas, planificar, hacer control de calidad y cuyos miembros tienen una formación y estructura cognitiva y actitudinal de la que forma parte competencias y hábitos de trabajo cooperativo, recursos para el análisis de problemas y adopción de decisiones, conocimiento de criterios, técnicas e instrumentos de autoevaluación para la elevación de propuestas para mejorar la eficacia. “La dirección en la institución escolar puede ser: Dirección participativa: basada en la teoría de las relaciones humanas como instrumento que sirve para relajar la resistencia del trabajar a aportar fuerza de trabajo y capacidad técnica al proceso, producto actuado a través de variables intermedias como la satisfacción y el clima de las relaciones sociales” Pág. 38 Se trabajo participativamente donde intervienen todos los integrantes de la organización en su gestión y dirección, el que dirige delega parte de sus competencias y otorgan capacidad a sus subordinados para intervenir en determinadas decisiones.” Pág. 40. “La tarea de conducir reconocer ciertos límites, que son las maneras consideradas correctas para el logro del proyecto institucional. Ser hábil negociador y entrador en los vínculos sociales, o ágil en la conducción de grupos, son rasgos propicios y acompañados de capacidades cognitivas y emocionales. El director influye para lograr que un equipo de gente trabaje dentro de cierto estilo, con un objetivo común, con compromiso, responsabilidad y gusto por lo que hace. Le corresponde impulsar y mantener unido al equipo de trabajo en función del ideario institucional. Trata de encauzar a los demás, conduciendo las situaciones por caminos estratégicamente elegidos.” Pág. 81 El autor hace referencia a Kepa Zamakoma quién dice: “[…] el ámbito espacial de la función del director por un lado se abre hacia el exterior para analizar, prever y responder oportuna y adecuadamente a los factores del entorno: otras instituciones, ambientaciones, familiar […] que influyen en la escuela; por otro lado, penetra en el interior de ella e impulsa todo su funcionamiento. El ámbito temporal incluye el pasado con sus experiencias, se centra en el presente, pero contempla horizontes de futuro.” Pág. 82 “El director de una institución educativa es, al mismo tiempo, el impulsor de proyectos que puede llevar a cabo cuando desarrolla sus tareas junto con colaboradores responsables. Es también el que establece objetivos y políticas, y revisa sistemáticamente procesos y resultados, haciendo las necesarias correcciones. La visión global es la imagen buscada, la escuela deseada. El director de una institución educativa debe cumplir con las siguientes capacidades: a) Capacidad para captar totalidades dinámicas; b) Capacidad para delegar; c) Capacidad para armar y animar equipos de trabajo efectivos; d) Capacidad para generar la circulación sistemática de la información. “El proyecto es lo primero en una organización escolar. Podría considerarse como la piedra fundamental. De su coherencia, originalidad, funcionalidad, relevancia depende en gran parte el éxito del emprendimiento. Siempre hay un proyecto – sea implícito, latente o explícito, que responde a diversos niveles de necesidades y/o motivación, conscientes o inconscientes y originados por pautas culturales. Es conveniente que el proyecto sea claro, explícito y de un buen grado de aceptación consensual por parte de los involucrados. El proyecto pedagógico marca y legitima la finalidad de la escuela, y por su carácter inédito de resultado inicial incierto constituye una aventura. El proyecto representa una propuesta pedagógica que engloba una síntesis diagnóstica de requerimientos de un grupo particular de padres y estudiantes. El grupo en colectivo funciona en la mente del director, gestor del proyecto pedagógico, como interlocutor virtual con el cual interactúa, dialoga y negocia en el plano del pensamiento. “Pág. 37-39 “El proyecto incluye un perfil de salida de educandos, referido a contenidos: conocimientos, habilidades y valores que se obtienen como resultado del proceso de enseñanza – aprendizaje. Todos estos contenidos, acompañados por las metodologías como aspecto estratégico fundamental, conforman el proyecto. La escuela es el ámbito en el que se procesa un proyecto pedagógico del que derivan los planes de estudio.” Pág. 43 El autor hace referencia al Proyecto educativo como una realidad gestionada, transmitida por quienes dirigen, que son transferida a los individuos como la finalidad de conseguir adhesión y compromiso con los fines de la organización. Pág. 268. La calidad de la institución está relacionada con la organización porque el autor habla de que dice que para tener calidad deben existir una organización y una fijación de metas y objetivos a cumplir que deben ser gestionadas y dirigidas por el director, persona directamente encargada de la dirección de la institución ya que es la que encabeza los procesos. “Trata de encauzar a los demás, conduciendo las situaciones por caminos estratégicamente elegidos.” Matriz organizacional: se realizan unidades de orientación y enseñanza que tiene autonomía relacional de planificación operativa, el profesor pertenece a un equipo de trabajo, se promueve una cultura de cooperación e intercambios, a través del feedback. Según el autor el centro educativo está conformado estructuralmente por: a) Órgano de representación de la comunidad educativa b) Equipo directivo: director, jefes de estudio, el vicerrector y secretario) c) Departamentos didácticos: son una estructura auxiliar de tipo pedagógico d) Departamento de orientación e) Departamento de actividades complementarias f) Equipo docentes (Jefes de área) g) Claustro de profesores: Integrado por el conjunto de profesores del centro. Pág.340-341-342
  • 230.
    15. Metodología: 16. Conclusiones: 17.Comentarios del analista Nota: Esta ficha fue elaborada a partir de la ficha analítica de calidad de instituciones educativas. Elaborada por: Adriana Rocío Vargas El libro no es una investigación. El autor no realiza conclusiones finales. Es importante que los directores de la organización escolar estén en constante actualización porque el mundo cambia todos los días y las organizaciones escolares se están quedando atrás. Es el director el encargado de liderar procesos y en este momento es como un administrador, tarea que se encuentra muy lejos de la actividad verdadera de la organización escolar: la enseñanza. Las organizaciones escolares necesitan reformular sus procesos de dirección y a través de este libro se les facilita varios modelos organizaciones que se acomodan a las necesidades del mundo actual. Aunque el libro no presenta una conceptualización amplia sobre la institución educativa presenta aportes importantes en cuanto a la organización vista desde la estructura y la importancia de la dirección, director con liderazgo que haga resurgir a la escuela.
  • 231.
    UNIVERSIDAD DE LASABANA ESPECIALIZACIÓN EN GERENCIA EDUCATIVA PROYECTO HACIA UNA CONCEPTUALIZACIÓN DE INSTITUCIONES EDUCATIVAS FICHA ANALÍTICA 1. No. FACIE OE6 2. Categoría 3. Justificación de la Categoría 4. Autor: 5. Título: 6. Fecha de publicación y editorial 7. Palabras Claves: 8. Descripción: 9. Fuentes: 10. Definición de Institución Educativa: ORGANIZACIÓN ESCOLAR: Permite caracterizar la institución educativa y su estructura partiendo de los años 50’s y llegando hasta los 90’s, analizando diversos modelos y teorías. MUÑOZ SEDANO, Antonio. ROMÁN PÉREZ, Martiniano. Educación y Futuro. Monografías para la Reforma: Modelos de Organización Escolar Organización Escolar – Modelo – Ciencia – Administración El texto es un análisis de la organización escolar en su sentido, propósito, estructura y fin que se realiza desde la perspectiva de diferentes modelos. Para esto, inicia haciendo una definición de los conceptos de modelo, ciencia, organización y organización escolar realizando también un recorrido histórico del desarrollo de estos conceptos. Posteriormente, se interna en el análisis del centro educativo dentro del contexto de la organización escolar desde los modelos productivos, humanista, burocrático y estructural, político, cultural y sistémico. Es importante tener en cuenta que los autores hacen una clara diferenciación entre organización y centro escolar aunque se explicita, permanentemente, su relación. GARCÍA HOZ, V. Y MEDINA, R.: Organización y gobierno de centros educativos. 1986 GÓMEZ DACAL, G.: El centro docente. 1985 MORENO, J.M. Organización de centros de enseñanza. 1978 OWENS. R.G. La escuela como organización. 1976 GÓMEZ DACAL, G. Bases para una dirección científica de la empresa educativa. 1973 MORATINOS, T. La dirección de la empresa educativa. 1984 SEXTON, W.P. Teorías de la organización. 1977 GONZÁLEZ GONZÁLES, T. Organización escolar e innovación educativa. La calidad de los centros educativos. 1988 MARCH, J.G. y SIMON, H.A. Teoría de la Organización. 1977 CISCAR, C. Y URIA, M. E. Organización escolar y acción directiva. 1986 Inicialmente, los autores dan una definición general para la organización educativa y la definición de institución educativa va tomando diferentes matices de acuerdo con los modelos que se están planteando. Para la definición de la organización escolar cita a diferentes autores: García Hoz- Medina la definen como: “Ordenación y disposición de cuantos factores y elementos concurren en un centro, como microsistema social, en orden a lograr los objetivos de la educación en una comunidad escolar y social, que constituyen el principio y el término de esa acción organizadora” P. 47 García Hoz también la define como: “La ordenación de los elementos de la escuela para que concurran adecuadamente a la educación de los escolares.” P. 47 Moreno afirma que la organización escolar “como disciplina pedagógica tiene por objeto el estudio de la realidad compleja de la escuela en sus consideraciones teórica, estático-analítica, dinámico-sintética y proyectiva para establecer un orden en dicha realidad; orden al servicio de la educación integral de los escolares.” P. 47 Madrid: Editorial Cincel S.A. 1989. 241 p. ORGANIZACIÓN ESCOLAR
  • 232.
    11. Perspectiva disciplinaria: 12.Temporalidad: 13. Dimensiones Asociadas: 13.1. Relación con el entorno: 13.2. Organización Escolar: 13.3. Calidad de las Instituciones Educativas: 13.4. Dirección Escolar: El texto plantea todas las posibles visiones de la institución educativa relacionadas con la organización y no se inclina por ninguna escuela o modelo. De hecho, al final propone, como ideal, una tendencia que se conforme de los aspectos positivos de todos los modelos expuestos. El texto plantea visiones, teorías, modelos y definiciones que se ubicaba entre los años 1950 y 1990 remitiéndose, en ocasiones a visiones anteriores para realizar comparaciones y contrastes. Así mismo, hace algunas proyecciones que alcanzan a abarcar la situación actual. El texto únicamente hace referencia a la relación con el entorno cuando plantea la organización educativa desde el modelo cultural y desde el modelo político abordándola desde perspectivas muy diferentes. En el modelo político la plantea como la posibilidad del sujeto o del centro para ejercer su poder. En el modelo cultural se expone de la siguiente manera: La organización “forma parte de una cultura que la posibilita y la condiciona; cómo y en qué modos son diferentes las organizaciones en las diversas culturas espaciotemporales; cómo la organización contribuye a la elaboración y cambio de la cultura” P. 166 Dentro del análisis que realiza el texto de las organizaciones y los elementos que las componen, se vislumbra, de alguna manera, la estructura de la organización escolar. “El concepto de Organización: elementos fundamentales 1. Composición de la organización: individuos y grupos interrelacionados... 2. Orientación hacia objetivos y fines... 3. Diferenciación de funciones... 4. Coordinación racional intencionada... 5. Continuidad a través del tiempo... Estos elementos fundamentales recogidos en las diversas definiciones de organización deben estar presentes en la Organización Escolar y ser tenidos en cuenta de una manera directa o al menos indirecta.” P. 43-44-45-46 El texto únicamente hace referencia a la calidad cuando trata los modelos estructuralistas y los sistémicos. Sin embargo, no hay una definición explícita de calidad o unos parámetros para su obtención o medición. Simplemente se realiza una aproximación que se da por las características propias de los modelos. La referencia que se hace a la dirección escolar se centra en el logro de fines, el manejo del poder y el sistema de gobierno contempladas dentro del modelo político. “La teoría de las relaciones humanas reconoce que la organización tiene unos fines, unos objetivos; el problema es cómo compatibilizar las necesidades individuales y de los grupos informales con las organizativas.” P. 130 “La estructura del poder requiere una autoridad legítima, es decir, reconocida socialmente. Hay tres tipos de legitimidad: - La autoridad tradicional, que basa su legitimidad en la costumbre... - La autoridad carismática: cuando los subordinados aceptan como justificadas las órdenes del superior... - La autoridad legal, racional o burocrática: cuya legitimidad descansa en la creencia en la superioridad de unas ordenaciones...” P. 132 “El poder se define como la capacidad que posee una persona para influir sobre el comportamiento de otra. Se ejerce, sobre todo, en dirección vertical descendente o jerárquica, pero también existe el poder horizontal entre iguales y el ascendente o influencia y presión de los subordinados hacia los superiores.” P. 150 Finalmente el autor concluye: “Por nuestra parte entendemos que la organización escolar estudia las dimensiones funcionales de la escuela como organización, y por tanto, los elementos básicos, que se incluyen en cualquier tipo de organización deben ser analizados por ella. En este sentido y tal como hemos podido comprobar al recoger los elementos fundamentales de la organización, la Organización Escolar en su objeto debe contemplar los siguientes aspectos: la interrelación de los individuos y grupos, su orientación hacia objetivos y fines, la diferenciación de funciones, la coordinación racional intencionada y la continuidad a través del tiempo. Y todo ello desde una perspectiva particular y concreta, la escuela como organización.” P. 51 Dentro de la concepción por modelos el concepto de escuela varía así: MODELO CONCEPTO DE ORGANIZACIÓN CONCEPTO DE ESCUELA Productivo Unidad racional de producción Empresa productiva Humanista Sistema social de roles y “status” Comunidad educativa participativa Estructural Estructura formal de órganos y funciones Organización formal Político Área de lucha de intereses Escuela libre frente a la opresión Cultural Conjunto simbólico de significados Cultura simbólica comparada Sistemático Sistema abierto Escuela abierta P. 218
  • 233.
    13.5. PEI 14. Relaciónentre calidad, dirección y organización: 15. Conclusiones: 16. Recomendaciones: 17. Comentarios del Analista: Nota: Esta ficha fue elaborada a partir de la ficha analítica de calidad de instituciones educativas. Ficha elaborada por: Jimena Jaime Trujillo El texto no hace referencia alguna al proyecto educativo institucional. La relación que se encuentra en el texto está dada entre dirección y organización debido a que la calidad no es contemplada ni definida como elemento importante en el texto. Esta relación se entiende en términos de administración y organización y el texto acude, nuevamente a varios autores para soportar la conexión: “En el primer contexto se entiende por administración: “la dirección de un organismo social y su efectividad para alcanzar sus objetivos (Koontz, Arold y O’donnel, 1969, p.15)” P. 40 “Fayol (1961, P. 129) considera que la administración tiene por objeto facilitar el gobierno de las empresas, sean industriales, militares, o de cualquier índole. Y añade: “Una doctrina administrativa que pueda enseñarse supone un conjunto de principios, de reglas, de métodos, de procedimientos aplicados y probados por la experiencia pública.”” P. 40 “Urwick (1997) define la administración como “proceso que implica la aplicación de métodos científicos a todos los problemas que surjan en la organización y dirección de la producción, distribución y consumo”” P. 41 “Sheldon (1961, P. 54) considera la administración como “una función industrial que se relaciona con la determinación de un conjunto de políticas, la coordinación de finanzas, la producción y distribución, el establecimiento del ritmo de la organización y, por último, el control de ejecutivos”” P. 41 “En este sentido diremos con A. Orden (1986, P. 327) que la organización forma parte de la administración y está subordinada a ella. “En cuanto acción, la organización se identifica con la fase del proceso administrativo cuya función es la integración de las partes o componentes del sistema por medio de una estructura definida.” P. 41 “Por nuestra parte entendemos que la organización escolar estudia las dimensiones funcionales de la escuela como organización, y por tanto, los elementos básicos, que se incluyen en cualquier tipo de organización deben ser analizados por ella. En este sentido y tal como se ha podido comprobar al recoger los elementos fundamentales de la organización, la Organización Escolar en su objeto debe contemplar los siguientes aspectos: la interrelación de los individuos y grupos, su orientación hacia objetivos y fines, la diferenciación de funciones, la coordinación racional intencionada y la continuidad a través del tiempo. Y todo ello desde una perspectiva particular y concreta, la escuela como organización.” P. 51 “La organización escolar posee una doble dimensión como saber teórico y práctico. Por ello elabora (a menudo reelabora) teorías propias o reconocidas de otras ciencias para aplicarlas al marco escolar” P. 55 “En la investigación-acción ha de ser el propio grupo participante el que partiendo del análisis de su propia realidad escolar adapte o elabore el modelo teórico más adecuado. La variedad de perspectivas puede incrementar la capacidad técnica del grupo investigador. Adoptar diversas perspectivas o modelos de análisis no significa caer en un relativismo total. No equivale renunciar a la propia visión del hombre y de la educación. Es necesario ser consciente de la propia opción ideológica y hacerla patente pues una pretendida neutralidad, amén de ser imposible, puede ocultar o bien una inconsistencia o bien un afán de proselitismo”. P. 221 “Existe el peligro en toda teorización, especialmente en el análisis, de perder de vista la realidad, el sujeto de la investigación, el hombre. Hay el riesgo de olvidar al estudiante cuando trabajamos sobre modelos de organización escolar. El fin supremo de la escuela es el hombre que se educa en ella. La finalidad primera y última de este libro ha sido analizar las organizaciones escolares actuales desde los modelos teóricos vigentes e intentar con ello que sirvan mejor al hombre sujeto agente de su propia educación”. P. 221 “Parece, pues, oportuno recomendar a los profesionales de la educación el uso de varias perspectivas teóricas diferentes tanto para el estudio teórico como para le diagnóstico y el tratamiento de los casos problemáticos” P. 220 A pesar de pretender ser un texto de recolección bibliográfica sobre la organización educativa, éste se queda corto al dejar de contemplar aspectos como el PEI que ni siquiera se menciona. El texto, es más bien sobre el concepto de organización en general que específicamente de la organización educativa. Así mismo el desarrollo de la calidad, el entorno, la comunidad educativa, la estructura de los centros y la dirección de éstos son puntos muy relevantes dentro de la institución escolar pero sobre los cuales el texto no ofrece ninguna conceptualización ni profundización claras. Dentro de lo general, se hace referencia a la administración escolar: “Por otro lado, la organización escolar es un saber independiente con la administración escolar, que puede ser entendida como conjunto de órganos de dirección y gestión por medio de los cuales los poderes públicos realizan la política educativa (administración pública). También suele definirse como actividad encaminada a procurar la buena marcha de los negocios públicos y privados y como acción de gobierno. En estos casos se define como una metodología de la acción (conjunto de técnicas de panificación, organización, coordinación, dirección y control de recursos) aplicables para el logro de unos objetivos determinados” P. 52
  • 234.
    UNIVERSIDAD DE LASABANA ESPECIALIZACIÓN EN GERENCIA EDUCATIVA PROYECTO HACIA UNA CONCEPTUALIZACIÓN DE INSTITUCIONES EDUCATIVAS FICHA ANALÍTICA 1. No. FACIE OE7 2. Categoría 3. Justificación de la categoría 4. Autor: 5. Título: 6. Fecha de publicación y editorial 7. Palabras Claves: 8. Descripción: 9. Fuentes: 10. Definición de Institución Educativa: ORGANIZACIÓN ESCOLAR: El texto comprende esta como el conjunto de medios adecuados de que dispone la escuela para encauzar y llevar a feliz término la obra educativa. Comprende dos grandes aspectos: el pedagógico propiamente dicho y el administrativo JIMÉNEZ Y CORIA, Laureano Organización Escolar Organización escolar – educación – pedagogía - escuela El texto es un manual para el desarrollo de la escuela en México planteado desde la problemática de ese país. Cuenta con una amplia disertación de la escuela dentro de la organización escolar en el contexto de la educación; haciendo una clara distinción entre estos términos. Luego, se adentra en aspectos técnicos y específicos de la institución educativa como la construcción, los procesos administrativos y legislativos, etc. BALLESTEROS, Antonio y U. Organización de la Escuela Primaria. 1975 AGUAYO, A.M. Pedagogía científica. 1957 FERRIERE, A. La escuela Activa .1982 MANRIQUE, Gervasio. Sistema Español de Organización Escolar. Sin fecha de publicación. MONROY, Luis H. Organización Escolar. 1941 ADDLER, Alfredo. La Psicología Individual y la Escuela. 1930 Hay una diferenciación entre organización escolar y la escuela. La escuela es entendida como el lugar donde se lleva a cabo la educación. “La organización escolar es, pues, el conjunto de medios adecuados de que dispone la escuela para encauzar y llevar a feliz término la obra educativa, conduciendo a la comunidad toda hacia planos de superación constante en los diversos aspectos de su vida. “ Pg. 16-17 “Entonces, la escuela debe estar orientada hacia el provenir, poner sus ideales en el presente y, sobre todo, en el mañana, considerando el pasado sólo como una lección; debe organizar el trabajo educativo de la manera más eficaz, sirviéndose de los métodos y formas de acción que respondan a un verdadero progreso.” Pg. 13 “La finalidad de la escuela es hacer llegar a las nuevas generaciones los mejor de la riqueza cultural acumulada por los adultos a fin de obtener nuevas y superiores formas de vida.” Pg. 14 “La organización escolar ha de responder a estos fines” Pg. 15 “La organización escolar se ocupa de los problemas materiales, intelectuales y morales que entraña el gobierno y la administración de la comunidad escolar: su instalación, mobiliario, material de trabajo, su conservación, higiene, disciplina, clasificación de los estudiantes, relación de las escuelas entre sí, cooperación entre la escuela y la familia, obra de extensión cultural en el medio social, etc. Todos ellos medios para la educación, que es el fin fundamental de la escuela.” Pg. 15 Se habla de la pedagogía y de su relación con la organización escolar “Es reciente la consideración de la organización escolar como disciplina autónoma dentro del vasto campo de los conocimientos pedagógicos, pues todavía a principios del siglo pasado, bajo la denominación de pedagogía, en ésta se incluía cuanto se refiere a educación.” Pg. 15 “Conviene aclarar que la amplitud de la organización escolar es mayor que la de las demás ciencias pedagógicas, ya que comprende la totalidad de la vida de la escuela y de la comunidad” Pg. 17 Realiza un recorrido por lo que ha sido la escuela, la organización escolar y la educación a lo largo de la historia llegando hasta la escuela nueva que la define diciendo: “El término escuela nueva se refiere, pues, a los nuevos sistemas y en general al movimiento vital de las escuelas que buscan mejores técnicas para la enseñanza y, por tanto, para la educación.” Pg. 23 Plantea 30 características fijadas por la oficina internacional de escuelas nuevas. México: Ed. Fernández editores, 1977. 364 p. ORGANIZACIÓN ESCOLAR
  • 235.
    11. Perspectiva disciplinaria: 12.Temporalidad: 13. Dimensiones Asociadas: 13.1. Relación con el entorno: 13.2. Organización Escolar: 13.3. Calidad de las Instituciones Educativas: 13.4. Dirección Escolar: 13.5. PEI 14. Relación entre calidad, dirección y organización: Organizacional-humanística El texto es una quinta edición de 1964. Retoma autores anteriores para realizar el recorrido histórico y llega hasta la escuela nueva. Todo lo anterior en el contexto de México. “Una sana educación se propone el progreso de la comunidad, pero desenvolviendo dentro de ella todas las personalidades. La verdadera educación se propone la creación de una personalidad plena de valores para una comunidad pletórica de ellos” Pg. 14 “La educación como liberación es creación y asimilación de valores. Valores de personalidad. Goethe dijo: -la personalidad es la suprema fortuna de los hombres de la tierra-. Pero no hay personalidad sin comunidad.” Pg. 14 La estructura responde a una de las características de la escuela nueva. “Su organización está basada en la autonomía de los escolares en un ambiente natural de trabajo, organizados por equipos. La libertad se interpreta como la actividad propia y espontánea. Cabe decir que el mejor educador es el que tiene menor necesidad de recurrir al castigo.” Pg. 24 Plantea la conformación de un consejo técnico escolar para una escuela en México. “Aunque sin base legal, es conveniente organizar el consejo técnico escolar, organismo máximo de gobierno que se encargará de organizar y de conducir la vida de la comunidad escolar. Dicho consejo funcionará conforme a un reglamento que para el efecto se elabore.” Pg. 186 “DE LA INTEGRACIÓN DEL CONSEJO TÉCNICO Artículo 10. El consejo técnico se organizará desde los primeros días del año escolar. Artículo 11. El consejo técnico se integrará: a) Por todo el personal de la escuela b) Por una comisión, representando a la sociedad de padres de familia c) Por una comisión representando a la sociedad de estudiantes. Artículo 12. El consejo técnico representa la autoridad máxima, del cual emanarán todas las actividades, medidas y resoluciones que se adopten para el mejor funcionamiento de la escuela. Artículo 13. El director de la escuela será el presidente del consejo. El texto no hace referencia alguna a la calidad La dirección del centro estará encabezada por un director que será el presidente del consejo técnico. “El consejo técnico representa la autoridad máxima, del cual emanarán todas la actividades, medidas y resoluciones que se adopten para el mejor funcionamiento de la escuela.” Pg. 190 “Ya hemos anotado antes la importancia que tiene el hecho de que la obra educativa sea organizada y conducida a través del consejo técnico escolar, cuyo presidente será el director de la escuela, aunque en una organización escolar democrática dicha representación recaería en el elemento designado por los miembros del expresado consejo.” Pg. 255 “Es necesario un nexo constante y único que interprete las disposiciones y orientaciones oficiales y que haga conocer a las autoridades técnicas y administrativas las necesidades de la comunidad que representa.” Pg. 255-256 “Pero para que el directo pueda cumplir con esa delicada y difícil tarea ha de poseer cualidades como estas: a) Experiencia ... demostrada b) Amplia cultura ... c) Espíritu organizador d) Capacidad administrativa e) Habilidad para encauzar... todos los trabajos... de la educación.” Pg. 256 Vale aclarar que todo lo anterior está acorde con la legislación y la problemática escolar mexicanas. El texto no hace referencia alguna al PEI La calidad no se contempla dentro del documento. Sin embargo, sí hay una clara relación, aunque implícita, entre organización y dirección en el sentido de que la buena organización depende en gran medida de la acertada dirección. “La escuela supone un ideal educativo y una concepción del trabajo que, aunque debe ser compartido y realizado por cuantos contribuyen en la existencia de aquella, ha de ser creada, perseguida y defendida por un educador de experiencia, con verdadera y profunda preparación y sentido de responsabilidad.” Pg. 255
  • 236.
    15. Conclusiones: 16. Recomendaciones: 17.Comentarios del Analista: Nota: Esta ficha fue elaborada a partir de la ficha analítica de calidad de instituciones educativas. Ficha elaborada por: Jimena Jaime Trujillo El texto, al tratarse de una guía, no cuenta con conclusiones claras. Únicamente llega a una conclusión con respecto a lo que es la organización educativa. “Para concluir, digamos que la organización escolar comprende dos grandes aspectos: el pedagógico propiamente dicho y el administrativo.” Pg. 18 El texto no hace recomendaciones específicas. El aporte del texto es significativo en cuanto a la conceptualización de institución educativa con relación a otros conceptos con que se confunde y que en ocasiones se definen como iguales. Es curioso que no haga referencia al PEI tratándose de un manual para la organización escolar. Es posible que su falta de alusión a la calidad se deba a la antigüedad del texto. El libro es bastante sencillo, pero se concentra en aspectos, a mí parecer, poco relevantes para la organización escolar omitiendo partes importantes de ésta. Lo único que se extrajo en la ficha, que fue claro y explícito en el texto, fue lo correspondiente a la definición, la dirección y algunas partes de la estructura.
  • 237.
  • 238.
    UNIVERSIDAD DE LASABANA ESPECIALIZACIÓN EN GERENCIA EDUCATIVA HACIA UNA CONCEPTUALIZACIÓN DE INSTITUCION EDUCATIVA: UN ACERCAMIENTO BIBLIOGRAFICO FICHA ANALÍTICA 1. No. FACIE CE1 2. Categoría 3. Justificación de la categoría 4. Autor: 5. Fecha de Publicación y editorial 6. Título: 7. Palabras Claves: 8. Descripción: 9. Fuentes: 10. Definición de Institución Educativa: 11. Perspectiva disciplinaria: 12. Temporalidad: ALBORNOZ, Marcelo “La violencia escolar y los malos tratos” Problemática- aspectos jurídicos- situación social- comunidad- dimensiones. En el presente informe se procura abordar la problemática de la violencia escolar, pero desde un ángulo institucional y administrativo, sin analizar en esa ocasión las distintas situaciones sociales que desencadenan estas conductas. Para ello se reseñan los distintos aspectos jurídicos que la escuela no puede desconocer y a partir de ellos adecuar su tratamiento. El tópico se aborda desde distintas dimensiones: La Dimensión constitucional, La Dimensión Civil y La Dimensión Reglamentaria. • BRAVSLAVSKY, Cecilia. La discriminación educativa en Argentina. 1985. • TZVETAN TODOROV, Nosotros y los otros, reflexiones sobre la diversidad humana. 1991. El autor menciona como bibliografía consultada los siguientes códigos y leyes, pero no menciona la fecha de publicación. • CÓDIGO CIVIL. • CÓDIGO CONTRAVENCIONAL. • CÓDIGO PENAL. • CONSTITUCIÓN DE LA CIUDAD AUTÓNOMA DE Bs. As. • CONSTITUCIÓN NACIONAL Y TRATADOS DE DDHH. • EDUCACIÓN PARA LA CIUDADANÍA Y LOS DDHH, INSTITUTO INTERAMERICANO DE DDHH. • LEY ANTIDISCRIMINACIÓN • LEY BÁSICA DE SALUD. • LEY DE CONVIVENCIA ESCOLAR. “La Institución educativa es el estamento donde se conjugan complejas situaciones sociales; por lo tanto es en ella donde se reproducen todas las problemáticas que padece la comunidad. Como lo es la violencia escolar” Artículo informativo. El artículo está escrito para el momento histórico actual informando las leyes en las que las Instituciones Educativas se pueden amparar para protegerse de este flagelo social que es la violencia escolar. http://mayeuticaeducativa.idoneos.com/index.php/353802, Abril de 2007 CULTURA ESCOLAR: Aborda la problemática de la violencia escolar teniendo en cuenta la dimensión constitucional, civil y reglamentaria. CULTURA ESCOLAR
  • 239.
    13. Dimensiones Asociadas: 13.1.Relación con el entorno: 13.2. Organización Escolar: 13.3. Calidad de las Instituciones Educativas: 13.4. Dirección Escolar: 13.5. PEI 14. Relación entre calidad, dirección y organización: 15. Conclusiones: 16. Comentarios del analista Nota: Esta ficha fue elaborada a partir de la ficha analítica de calidad de instituciones educativas. Elaborada por: MARTHA HELENA ESTRADA MESA “Dimensión reglamentaria, en este sentido no hay una unificación de criterios, mientras en las escuelas de gestión pública el tema está normado, en las de gestión privada cada institución trata la problemática de diferente manera”. “Dimensión Constitucional, de acuerdo al ordenamiento jurídico es insoslayable referirse a la Convención sobre los Derechos de los Niños, esta fue incorporada a la carta magna en la última reforma del año 1994, otorgándosele de esa forma rango constitucional. Lo que implica que toda norma jurídica que no se adecue a esta puede cuestionarse. Por la importancia que reviste la norma se enunciará en líneas generales los principales aspectos que tienen incumbencia directa con lo educativo.” En este artículo informativo el tema de la calidad no es tocado. “Los docentes enseñarán de acuerdo a la currícula, coadyuvando al mantenimiento del orden y la disciplina. Así mismo no abandonarán sus clases antes de la finalización del horario previsto, los preceptores deberán prevenir cualquier acto de indisciplina, generando en los niños buenos hábitos.” La currícula esta contenida en el PEI y si se habla de mantener el orden y la disciplina necesariamente se tendrá que establecer en el un programa basado en valores. Al leer el artículo se logra inferir que si de evitar la violencia escolar se trata se deben relacionar estrechamente la calidad la dirección y la organización, porque así será efectivo todos los intentos para prevenirla. El tema es tan complejo que merece un tratamiento especial por la comunidad educativa, y todo esfuerzo que se realice en este sentido es menor ante los reiterados casos de violencia familiar y escolar que llegan a nuestras escuelas, pero como mínimo los distintos actores deben conocer el alcance de estas normativas y preparar actividades en donde el respeto por los DDHH, la tolerancia y la diversidad se conviertan en un tratamiento transversal y cotidiano. Conocer las leyes es de gran importancia para el momento de llegar a enfrentar un problema de violencia escolar, pero es más importante aún tener un proyecto preventivo centrado en valores y sana convivencia como “La escuela justa” donde se escucha y se aprende a respetar la diferencia para de esa forma evitar llegar a extremos en donde se evidencie un a violencia escolar.
  • 240.
    UNIVERSIDAD DE LASABANA ESPECIALIZACIÓN EN GERENCIA EDUCATIVA HACIA UNA CONCEPTUALIZACIÓN DE INSTITUCION EDUCATIVA: UN ACERCAMIENTO BIBLIOGRAFICO FICHA ANALÍTICA 1. No. FACIE CE2 2. Categoría 3. Justificación de la categoría 4. Autor: 5. Título: 6. Fecha de publicación y editorial 7. Palabras Claves: 8. Descripción: 9. Fuentes: 10. Definición de Institución Educativa: RODRÍGUEZ ZIDÁN, Eduardo La Escuela Pública como institución democrática ante los desafíos del mundo actual Escuela pública – democracia – sociedad - estado El texto aborda la posibilidad de generar escuelas democráticas dentro del contexto estatal, lo cual implica una nueva conciencia de los social y estructuras de poder que faciliten el desarrollo de esas “nuevas escuelas” que van a permitir la participación y el desarrollo social y nacional. Todo lo anterior se propone a partir del análisis histórico del funcionamiento y mentalidad de las escuelas y la relación de éstas con el estado. Tomando este análisis, se realiza la nueva propuesta modificando los preceptos fundamentales de la educación democrática. ACEVEDO, E. Orientaciones de la enseñaza en Anales de Instrucción Primaria. 1931 BOLÍVAR, A. La escuela pública y la educación de la ciudadanía: retos actuales. 2003 CARR, W. Educación y Democracia: Ante el desafío postmoderno. 1995 DEWEY, J. Democracia y Educación. Una introducción a la filosofía de la educación. 1953 DOMÍNGUEZ, J. Democracia y Escuela. 2005 SANTOS GUERRA, M: A. Crítica de la eficacia y eficacia de la crítica: lo verdadero, lo verosímil y lo verificable en el análisis de las instituciones educativas. 1998 SOTELO, I. Educación y Democracia. 1995 WESTBROOK, R. John Dewey. 1993. El texto plantea la definición desde el punto de vista democrático, sin embargo, también hace referencia a otras concepciones de institución educativa desde otras perspectivas relacionándolas con la propuesta por el autor. “En el pasado, el objetivo esencial de la educación a cargo de los Estados nacionales era asegurar la cohesión social, mediante la enseñanza universal de los principios democráticos, trasmitiendo los valores, las normas de convivencia y las pautas culturales que las sociedades capitalistas de lo siglos XIX y XX requerían para perpetuarse y reproducirse.” El texto plantea la definición desde el punto de vista democrático, sin embargo, también hace referencia a otras concepciones de institución educativa desde otras perspectivas relacionándolas con la propuesta por el autor. “En el pasado, el objetivo esencial de la educación a cargo de los Estados nacionales era asegurar la cohesión social, mediante la enseñanza universal de los principios democráticos, trasmitiendo los valores, las normas de convivencia y las pautas culturales que las sociedades capitalistas de lo siglos XIX y XX requerían para perpetuarse y reproducirse.” Revista digital de educación y nuevas tecnologías. Número 37, año VII. 2006 Cultura Escolar Cultura Escolar: Por qué permite formar para la democracia y eso exige no perder de vista los conceptos socio-culturales en los procesos históricos. Muestra la relación que existe entre lo que ha venido siendo la institución educativa a través del tiempo y la importancia de la transmisión de esa cultura.
  • 241.
    11. Perspectiva disciplinaria: 12.Temporalidad: 13. Dimensiones Asociadas: 13.1. Relación con el entorno: 13.2. Organización Escolar: 13.3. Calidad de las Instituciones Educativas: El texto tiene una perspectiva estatal democrática. El texto es de 2006 y pretende responder a las necesidades educativas actuales. La relación con el entorno se aborda desde la idea de una sociedad democrática que, como tal, requiere de instituciones democráticas en las que funcionen las ideas e ideales de este tipo de sociedades. “La escuela pública está enfrentando los nuevos desafíos propios de una sociedad que se sacude, de manera turbulenta, siguiendo los avatares del paradigma económico neoliberal.” “Pero, ¿qué es una educación democrática? Sotelo (1995:56) responde a esta interrogante, con el concepto rousseauniano de “democracia fuerte”, al decir que ésta es la que se imparte “a todos por igual”, es decir considerando además que la democratización de la enseñanza, desde esta perspectiva, implica “abrir las instituciones educativas a todos los miembros de la sociedad “”. “Hemos sostenido a lo largo de este artículo, que uno de los grandes objetivos de la educación democrática, en el sentido “fuerte” del término, es formar ciudadanos que sean participantes activos y comprometidos con la convivencia democrática en todos los ámbitos de la sociedad.” “En palabras de Gimeno Sacristán: “La escuela pública tiene que dar batalla en la relevancia intelectual en una sociedad en la que el conocimiento y las habilidades intelectuales y de comunicación desempeñan un papel decisivo para entender el mundo y para participar en él” (1999: 77).” La estructura organizacional ha de responder a un sistema democrático. “Una de las causas que ha desarticulado a los sistemas educativos contemporáneos en los países que como el nuestro, iniciaron profundas reformas de la enseñanza con las consignas de equidad, calidad, diversidad y eficiencia, es que “recolocan “o “reestructuran” los centros de autoridad modificando el mapa tradicional de los poderes en educación. El nuevo discurso de las reformas educativas revaloriza el lugar de las familias, le da más espacio a la comunidad en la toma de decisiones, reduce el papel del Estado, y otorga más autonomía a los centros educativos.” “Aseveramos que en nuestro país ocurre algo similar, ya que los cambios educativos que se formulan desde el punto de vista técnico no llegan a las aulas ni a los centros, por distintos motivos, entre los que deberían mencionarse la persistencia de un modelo tradicional de gestión jerárquica de las escuelas, la escasa participación real de profesores y padres en los procesos educativos, el grado de irrefutablidad de las evaluaciones, la dinámica endogámica de las instituciones, etc.” Este aspecto se contempla desde la óptica de la evaluación. “...los parámetros para evaluar la enseñanza deber ser los mismos que se aplican en el mercado neoliberal: conceptos tales como productividad, eficacia, eficiencia, tasa de retorno, rentabilidad, entre otros, son esgrimidos para evaluar los objetivos educativos, los fines escolares, el rendimiento de los alumnos, la calidad de las escuelas, etc.” “CONTRADICCIONES ENTRE LA ADJETIVACIÓN “DEMOCRACIA ESCOLAR” Y LO QUE SON LAS ESCUELAS (EL PROBLEMA DE LA NIEVE FRITA) a) La escuela es una institución de reclutamiento forzoso que pretende educar para la libertad b) La escuela es una institución jerárquica que pretende educar “en” y “para” la democracia. c) La escuela es una institución que pretende educar para los valores democráticos y para la vida d) La escuela es una institución epistemológicamente jerárquica que pretende educar la creatividad, el espíritu crítico y el pensamiento divergente. e) La escuela es una institución sexista que pretende educar para la igualdad entre los sexos. f) La escuela es una institución pretendidamente igualadora que mantiene mecanismos que favorecen el elitismo. g) La escuela es una institución cargada de imposiciones que pretende educar para la participación h) La Escuela es una institución acrítica que pretende educar para la democracia i) La Escuela es una institución aparentemente neutral que esconde una profunda disputa ideológica” Luego, presenta las características de la escuela democrática. “A continuación vamos a detallar algunas de las características fundamentales que debería tener una educación verdaderamente democrática, en el doble sentido de educar “en” y “para “la democracia. a) Una reconstrucción del curriculum en torno a valores democráticos (inclusivo-práctico, moral) b) Una práctica democrática de la evaluación. Democracia dialógica y deliberativa. c) Una organización democrática de la escuela d) Una educación basada en los valores democráticos: libertad, igualdad, justicia y solidaridad, tolerancia, diálogo, honestidad, civismo. Los valores básicos son los que están reflejados en la Constitución de la República y en los Derechos Humanos fundamentales. e) Formación “cívica” en el sentido vareliano, de la ciudadanía. Valentía “cívica” f) Educar atendiendo las diferencias creando comunidades comprensivas g) Educar para promover la justicia y la solidaridad, denunciando la injusticia y desarrollando la sensibilidad ante el sufrimiento humano. h) Una educación laica, abierta a la discusión pública de los valores, sin violar la conciencia de los estudiantes. Libre discusión de todos los temas. i) Una educación que “recrea” la cultura, reconstruyendo el conocimiento.”
  • 242.
    13.4. Dirección Escolar: 13.5.PEI 14. Relación entre calidad, dirección y organización: 15. Metodología: 16. Conclusiones: 17. Comentarios del Analista: Nota: Esta ficha fue elaborada a partir de la ficha analítica de calidad de instituciones educativas. Ficha elaborada por: Jimena Jaime Trujillo “Las instituciones públicas como la escuela, deben ser centros democráticos en un sentido “fuerte” es decir, practicar el principio de la neutralidad religiosa e ideológica (laicidad), tal como ya lo han definido los autores positivistas como Durkheim (1976) y Varela (1874). Al mismo tiempo, para que las escuelas además de públicas sean verdaderamente democráticas, deben ser instituciones que funcionen reguladas por el principio de convivencia democrática, esto es, un régimen de autogobierno con la máxima participación del pueblo soberano. En este caso, la comunidad democrática de una escuela la integran los estudiantes, educadores, padres y demás personas vinculadas con los procesos de aprendizaje.” “Vuelve a estar en el centro del debate la construcción de la democracia. En este sentido, “Un Estado democrático tiene que reconocer, como afirma Guzmán (1987) que la autoridad en educación debe ser compartida entre padres, ciudadanos en general y profesionales de la educación” (Gimeno Sacristán, op. cit: 265).” “¿Es posible construir una escuela donde se enseñe considerando como base el modelo de “moral” democrática? Creemos que sí, es posible, pero el esfuerzo debe ser enorme y en múltiples direcciones. Debemos reconocer que el actual modelo de democracia escolar basado en relaciones de poder y subordinación, es, tal como lo expresa Santos Guerra (1995) fuertemente contradictorio. Bolívar (2005:5), analizando el caso español, apoya esa tesis al afirmar que las reformas educativas se han dedicado a implementar las autonomías de las escuelas desde un punto de vista legislativo, pero en la práctica los centros continúan siendo unidades administrativas fuertemente centralizadas con escasas posibilidades para definir con independencia el modelo de organización, las políticas pedagógicos o la gestión económica.” “Estas ideas encarnan, nuevamente, la vigencia de los principios de la filosofía de John Dewey, al marcar como fundamental que la educación democrática debe ser parte de un proyecto institucional democrático de la escuela, que involucre a los sujetos en una nueva experiencia de vida, incluyendo hasta las mismas estrategias pedagógicas como recursos para la formación de hombres libres, verdaderamente republicanos, miembros comprometidos de una comunidad que resuelve socialmente y colectivamente sus problemas.” El texto no hace referencia a este aspecto El texto es el resultado de una investigación realizada en la Red de la Universidad nacional sobre la construcción de comunidad en las escuelas. En ésta se revisó el trabajo de los educadores en 20 escuelas en Bogotá, 10 en Barranquilla, sistematizando el concepto de comunidad educativa a partir de la observación. “En síntesis, la construcción de una ciudadanía democrática, desde una perspectiva crítica de la educación, necesita de un fuerte compromiso de los educadores para reaccionar frente a la imposición de los valores del pensamiento único neoconservador promovido desde la ideología hegemónica para defender el carácter público y efectivamente democrático de la escuela pública. Una acción pedagógica que se realiza en un escenario más amplio que los límites de las centros educativos, tal como lo sustenta Apple.” “En síntesis. El rol de la educación en la conformación de los Estados democráticos y republicanos ha sido determinante para que las nuevas sociedades industriales de los siglos XIX y XX tuvieran estabilidad, integración social y legitimidad política. La consolidación de los Estados nacionales requería actores sociales organizados, instituciones políticas legitimadas por la población y sobre todo un conjunto de valores democráticos que sólo la escuela estaba en condiciones de transmitir de manera universal. Tedesco refuerza esta interpretación al expresar que “la historia de la educación muestra que-en sus orígenes- el proyecto educativo democrático se caracterizó por una fuerte articulación entre el componente cuantitativo (acceso universal y obligatorio ala escuela) y sus componentes cualitativos (laicismo, lealtad a la nación, legua oficial, etc.) “ (1995:34).” “La escuela ya no puede ser neutral, -tal como lo indicaba Durkheim- porque de esa manera asegura la reproducción social, además de perpetuar las relaciones sociales jerárquicas, la desigualdad social, y la cultura hegemónica dominante. La escuela debe reaccionar frente a la imposición cultural de pautas antidemocráticas que imperan en el mercado, proponiendo un nuevo modelo de organización educativa como una forma de “vida social” que implique, al decir de Dewey, una nueva experiencia democrática.” “Se considera que la educación, en su conjunto, ha de ser fiel al principio de democracia. La historia universal está llena de episodios, todos ellos dolorosos, en que la educación ha sido utilizada como vehículo de dogmatización, de discriminación, de transición de odiosos patrones de conducta, de so juzgamiento del pensamiento libre. De hecho muchas veces se ha llamado educación a lo que no era más que contraeducación o antieducación. Afortunadamente, las leyes y valores más compartidos son los de la democracia, como forma de organización política y también como espíritu rector del relacionamiento y del actual ciudadano. De modo que fomentaremos que los órganos rectores de la enseñanza y los centros bajo su dependencia sean democráticos, en su organización, en sus métodos, en sus relaciones internas y con la sociedad entera y sobre todo en los contenidos de sus enseñanzas. Se dará así a educadores y educandos no sólo la oportunidad de aprender democracia sino también de vivir en democracia, de contribuir con espíritu a la vez creador y crítico a su consolidación. Deseamos que todo egresado del sistema educativo nacional sepa vivir en democracia, conscientemente convencido de que su defensa y perfeccionamiento es cosa de todos y de todos los días.” Se plantea la visión de la escuela desde el punto de vista estatal y democrático presentando ideas enriquecedoras. Sería interesante desarrollar como éstas pueden aplicarse a los entes privados abriendo el espacio comunitario.
  • 243.
    UNIVERSIDAD DE LASABANA ESPECIALIZACIÓN EN GERENCIA EDUCATIVA HACIA UNA CONCEPTUALIZACIÓN DE INSTITUCION EDUCATIVA: UN ACERCAMIENTO BIBLIOGRAFICO FICHA ANALÍTICA 1. No. FACIE CE3 2. Categoría 3. Justificación de la categoría 4. Fecha de publicación y editorial 5. Autor: 6. Título: 7. Palabras Claves: 8. Descripción: 9. Fuentes: 10. Definición de Institución Educativa: Cultura Escolar SARASOLA, Marcos, R. Tres Intuiciones Sobre la Investigación en Organización Escolar Organización escolar - cultura organizacional – investigación El texto es un análisis de la investigación de las instituciones educativas que sustenta tres proposiciones planteadas por el autor. 1. La investigación sobre las organizaciones escolares se ocupa de sombras y símbolos 2. La cultura organizacional no puede ser soslayada en la investigación sobre organizaciones educativas 3. Se hace necesario considerar aspectos meta-organizacionales en el estudio de las organizaciones educativas Lo anterior se argumenta desde la percepción de la Institución Educativa, la concepción de la calidad, el entorno social y la cultura institucional. AL-KHALIFA, E. Can educational management learn from industry? en The management of schools. 1986. ANDREWS, S. B.; BASLER, C. R., y COLLER, X. “Organizational Structures, Cultures and Identities: Overlaps and Divergences”, en Research in the Sociology of Organizations. 1999. BERG, G., y WALLIN, E. “The School in an Organizational Perspective”, en Uppsala Reports on Education. 1981 BERRY, B., y CATOE, S. Creating Professional Development Schools: Policy and Practice in South Carolina’s PDS Initiativess en L. DARLING-HAMMOND. Professional Development Schools. Schools for Developing a Profession.1994 BLAU, P., y SCOTT, W. R. Formal Organizations. 1970 CHAWLA, S., y RENESCH, J. Learning Organizations. Developing Cultures for Tomorrow’s Workplace. 1995 COHEN, M.; MARCH, J., y OLSEN, J. “A Garbage can Model of organizational Choice”, en Administrative Science Quarterly. 1972. CORONEL, J. M. La investigación sobre liderazgo y procesos de cambio en centros educativos. 1996 DE LA HERRÁN, A., y GONZÁLEZ, I. El ego docente, punto ciego de le enseñanza, el desarrollo profesional y la formación del profesorado. 2002 El texto define la institución educativa como organización dentro de un contexto social, planteando sus características esenciales partiendo de la siguiente premisa: “...cuando estudiamos las organizaciones escolares sólo llegamos a un conocimiento de símbolos y sombras de la organización, y no de lo que la organización realmente es...” Pág. 1 “Si intentamos definir el campo de las organizaciones escolares, me veo tentado a recurrir a las posibles definiciones de organización. No lo hará de la misma forma un ingeniero, un empresario o un sociólogo. Sin embargo, parece haber ciertas regularidades (Blau y Scott, 1970; Porter, Lawler y Hackman J., 1975): a) se trata de personas o de grupos que se han organizado en una unidad social; b) con un propósito explícito de alcanzar ciertas metas u objetivos; c) que formulan los procedimientos que gobiernan las relaciones entre sí y los deberes y funciones que deben cumplir cada uno de ellos; d) coordinados por una orientación que racionaliza todo el comportamiento y e) con cierta continuidad en el tiempo. No es necesario profundizar mucho para darse cuenta que sin dificultad alguna, un centro educativo, encaja perfectamente dentro de esta definición. Sin embargo, sí que nos representaría un esfuerzo considerable si quisiéramos establecer, definir, determinar, a ese grupo de individuos, sus objetivos, sus funciones y, ni qué hablar de esa llamativa orientación que racionaliza todo el comportamiento logrando su coordinación. Cultura Escolar: Se vive a diario dentro de la organización escolar donde se comportan respecto a unos objetivos y funciones y fundamentados en valores y creencias. En: Revista iberoamericana de educación. Número 39/ 3. 10 de julio de 2006
  • 244.
    11. Perspectiva disciplinaria: 12.Temporalidad: 13. Dimensiones Asociadas: 13.1. Relación con el entorno: 13.2. Organización Escolar: 13.3. Calidad de las Instituciones Educativas: 13.4. Dirección Escolar: 13.5. PEI 14. Relación entre calidad, dirección y organización: El texto tiene una perspectiva investigativo-analítica El texto responde a un interrogante actual de la investigación de la institución educativa como organización escolar. El texto fue escrito en el 2006 Ésta se entiende desde el hecho de que el entorno influye en la construcción cultural de la escuela. “En fin, la organización parece asimilarse más a una construcción social que refleja los intereses y las ideologías dominantes en la comunidad, que a un organigrama escrupuloso.” Pág. 4 Este aspecto se aborda desde la cultura organizacional, la cual va a determinar la organización. “Es probable que las redes relacionales que se construyen dentro de los centros educativos luzcan para un observador externo como imprecisas, carentes de sentido, ausentes de contenido. El enfoque cultural otorga a los miembros de la comunidad el privilegio de bucear en ese entramado rico en significados construidos desde su propia subjetividad; otorga un sentido diferente a qué es organizar, no en el clásico sentido del orden racional.” Pág. 6 “No obstante, creo que el conocimiento de la cultura de los centros educativos entendida como un patrón de supuestos básicos que se manifiestan, desarrollan, mantienen y transforman a través de creencias, valores y normas compartidas entre sus miembros, es fundamental (Sarasola, 2004). Estoy disuadido de que la cultura, o como prefiera llamársele, refiere al inconsciente de la organización.” Pág. 7 “Existe un acuerdo bastante generalizado en que una visión compartida por todos los miembros de la organización, valores profundamente arraigados, coherencia entre estrategias y estructura, serían elementos esenciales para el buen funcionamiento. De hecho son aspectos recogidos en los diferentes modelos de calidad y estaban presentes en las características de las cuarenta y tres empresas excelentes. Perecería que, sin dejar de ser éstos aspectos importantes, no son suficientes. Tal vez sea que se mimetizan herramientas y estrategias con buenas organizaciones. Las herramientas y estrategias que nos permiten diagnosticar, valorar, elaborar proyectos de mejora y ponerlos en práctica, evaluarlos y así sin fin (pongamos por ejemplo la clásica rueda de Demming) no es tanto que sean efectivas en sí mismas. Más bien, su valor radica en que pueden darle la posibilidad a la gente de ser más efectiva, si de eso se trata. De poco vale su uso sin un usuario consciente; de lo contrario estamos suponiendo que la vida organizacional no es sino un conjunto de procesos mecánicamente ejecutados, eso sí, bien diseñados para que superen las exigencias burocráticas de turno.” Pág. 7 “Un plan de mejora podrá cumplir con los requisitos organizacionales prescriptos para su éxito; un modelo de calidad podrá darse por satisfecho en el riguroso cumplimiento de sus normas.” Pág. 8 El texto no aborda este aspecto. El texto no aborda este aspecto. Esta relación se limita a la calidad y la organización por la ausencia de referencias a la dirección. “Existe, entonces, una inextricable relación entre el uso de técnicas que favorecen la excelencia y quien las usa. Tal vez suene a perogrullada, pero no es común que los movimientos que buscan la mejora lo tomen en cuenta, por lo menos explícitamente, lo que daría constancia del tenor que para cada uno tiene este hecho. Así que vuelvo a insistir en el uso de constructos psicológicos: creo que sería bueno aprovechar este creciente interés por la mejora para facilitar la conciencia organizacional. Dicho de otra manera, promover organizaciones más conscientes. La cultura tiene que ver con el inconsciente; la importancia de la conciencia ocupará el desarrollo de mi tercera intuición.” Pág. 7 Pero convengamos en su validez genérica a sabiendas de que los centros educativos, en general, tienen sus especificidades como organizaciones respecto a otras y entre sí dependiendo del nivel en que ejercen sus cometidos, la población destinataria de sus servicios u otras particularidades (aunque, dicho sea de paso, estos a veces son sólo aspectos anecdóticos). Vemos necesario definir qué entendemos por organización, por lo menos formalmente. Pero, a la hora de estudiar eso que hemos definido, seguimos un poco a tientas. Frente a esta complejidad para definir, se agrega la dificultad para explicar cómo funcionan. Para ello se han postulado diversos modelos (como simplificaciones de “eso” que queremos estudiar) y diversas metáforas (como explicaciones que recurren a otros campos del conocimiento más desarrollados y que se presupone dan luz sobre el nuevo conocimiento).” Pág. 3
  • 245.
    15. Metodología: 16. Conclusiones: 17.Comentarios del Analista: Nota: Esta ficha fue elaborada a partir de la ficha analítica de calidad de instituciones educativas. Ficha elaborada por: Jimena Jaime Trujillo El texto es el producto de un análisis sobre la viabilidad y la estructura de la investigación de la organización escolar partiendo de la realidad en cuanto a lo que se entiende por organización y, específicamente, por organización escolar. “Cuando estudiamos las organizaciones educativas, cualquiera sea la posición que elijamos como investigadores, sería muy presuntuoso afirmar que las conclusiones son acerca de la organización tal cual es. Por esta razón me causa cierto repelos el uso de la palabra realidad sin más y prefiero diferenciarla como lo he hecho antes encerrando la palabra entre corchetes.” Pág. 5 “En esta tercera intuición formulo que se hace necesario considerar aspectos metaorganizacionales (Más allá de la organización) en el estudio de las organizaciones educativas.” Pág. 8 “En síntesis, intuyo que si seguimos insistiendo en la importancia de la innovación educativa basada en el centro y que cada uno de ellos es el espacio privilegiado del cambio y la formación del profesorado, no podemos soslayar el destacado lugar que ocupa el ego docente. Es menester introducir una nueva línea de trabajo orientada a tener un profesorado más consciente de sus “fijaciones”, es decir, el autoconocimiento como poder transformador.” Pág. 9 El texto plantea una visión innovadora sobre lo que es la investigación en la institución educativa ya que parte de una preconcepciones específicas que son propias del analista. Sin embargo, deja de lado algunos aspectos que deberían involucrarse dentro del contexto que se está trabajando como la dirección y el PEI.
  • 246.
    UNIVERSIDAD DE LASABANA ESPECIALIZACIÓN EN GERENCIA EDUCATIVA HACIA UNA CONCEPTUALIZACIÓN DE INSTITUCION EDUCATIVA: UN ACERCAMIENTO BIBLIOGRAFICO FICHA ANALÍTICA 1. No. FACIE CE4 2. Categoría 3. Justificación de la categoría 4. Autor: 5. Fecha de publicación y Editorial 6. Título: 7. Palabras Claves: 8. Descripción: CULTURA ESCOLAR: Plantea la relación entre la institución educativa con el entorno local y distrital, con la legislación en derechos de la infancia y la intervención para satisfacer algunas de las Necesidades Básicas Insatisfechas de la población a la que atiende. MORALES BORRERO, María Carolina. LA ESCUELA, COMO CENTRO DE CALIDAD DE VIDA. Aportes desde una experiencia local. Maltrato Infantil- El Poder- La Salud- Los Valores- Derechos de la infancia. “El libro recoge las propuestas de los investigadores que participaron en el proceso de investigación entre los años 2,002- 2003, convocados por el programa Calidad de Vida desde un enfoque interdisciplinario se debatieron temas como salud y calidad de vida. Educación y derechos humanos, valores humanos y derechos de la infancia, ética y pedagogía de la educación y nuevos enfoques para abordar la salud en el escenario escolar. Todo indica que la salud y la calidad de vida en la escuela constituyen hoy un campo de renovaciones e innovaciones que permitirá profundizar en la comprensión del pasado y el presente de la escuela y en la construcción de alternativas comprometidas con acciones transformadoras de la salud y de la vida de la infancia desde una mirada local”. “ En esencia el libro recoge en nueve apartes una síntesis del proceso investigativo organizada de la siguiente manera: En la primera, se presenta un contexto general y específico de la investigación en la cual se caracteriza la Localidad mediante una breve configuración espacial, algunos indicadores tradicionales sobre calidad de vida en San Cristóbal tales como NBI (necesidades, básica , insatisfechas), condiciones ambientales, características poblacionales de acuerdo al Plan de Ordenamiento Territorial POT y en lo específico algunas generalidades del Centro Educativo Atenas. Esta sección permite contrastar la realidad local con la Distrital, y con otras localidades así como los condicionamientos y relaciones de la salud con la situación estudiada en la escuela. En la segunda parte, a partir de las nociones y conceptos de las representaciones sociales y de la calidad de vida como tal y sus relaciones con las categorías que permitieron integrar la propuesta para el escenario escolar: Valores humanos, derechos de la infancia, y situación de salud. En la tercera sección se describe el diseño metodológico que incluye los objetivos y momentos desarrollados, el tipo de investigación, las técnicas e instrumentos de recolección de información, las categorías y matrices del enfoque analítico de la investigación. En el cuarto acápite se comentan los resultados de la investigación empezando por las RS (representaciones sociales), sobre calidad de vida para cada actor de la comunidad educativa desde las diferentes perspectivas indagadas: valores, derechos de la infancia y derechos de la salud. En la perspectiva de valores se presenta el porqué y la importancia de los valores en la escuela, su significado en la construcción de identidades, en las relaciones e interacciones de la comunidad y por último las tensionalidades y/o transformaciones que se han generado sobre valores en su relación con la calidad de vida en este escenario; así mismo se caracterizan los valores privilegiados por la comunidad. Desde la perspectiva de los Derechos Humanos se refieren las RS existen al respecto, las condiciones de cada uno de los bloques de derechos en la comunidad y, para finalizar, desde la perspectiva del derecho a la salud se profundiza sobre las condiciones de hambre y nutrición de los escolares, sobre los principales padecimientos y problemáticas en la salud y en los estilos de vida de los estudiantes. Se presentan algunas reflexiones sobre los aspectos que promueven el déficit de calidad de vida en la escuela y en los aspectos que facilitan su mejoramiento. Se concluye con las relaciones entre calidad de vida y salud encontradas. En la quinta sección se presentan las conclusiones del proyecto como tal y del proceso investigativo desarrollado. En la sexta se comentan las conclusiones generales y las propuestas. En los tres últimos apartes 7, 8 y 9 se compila la bibliografía utilizada, los anexos y las memorias del foro denominado: “Escuela y Calidad de Vida”. Realizado como parte del proyecto en el año 2003. “ Bogotá: UNIBIBLOS, Universidad Nacional de Colombia, 2005. 183 p. CULTURA ESCOLAR
  • 247.
    9. Fuentes: 10. Definiciónde Institución Educativa: 11. Perspectiva disciplinaria: 12. Temporalidad: 13. Dimensiones Asociadas: 13.1. Relación con el entorno: 13.2. Organización Escolar: • CONTRERAS FRAY, Martín- GARZÓN Néstor Camilo. “Sur oriente, territorio y memoria de la localidad San Cristóbal”. 1999. • SECRETARÍA DE EDUCACIÓN DISTRITAL, www.sedbogotá.gov.co. 2004. • DEPARTAMENTO ADMINISTRATIVO DE BIENESTAR SOCIAL “DABS”, www.bienestarbogotá.gov.co. • JODELET Denise. La representación social, fenómenos, conceptos y teoría En Psicología Social. Vol. II. 1984 • JOSTXETO, Beraín. Representaciones colectivas y proyecto de modernidad. 1990 • CHARTIER, René. El mundo como representación. 1992 • BRUNNER, Jerome. Actos de significado: más allá de la revolución cognitiva. Cap. 2 de Psicología popular como instrumento de la cultura. 1992 • GARCÍA MÉNDEZ, Emilio. Infancia: de los derechos y de la justicia. 1998 • MALAGÓN O, Rafael. Repensar las relaciones entre calidad de vida y salud”. Universidad Nacional de Colombia. Ponencia Cátedra. 2002 • UNICEF, Colombia, Fundación Antonio Restrepo Barco. El derecho a la educación. 2000 “La escuela se piensa, entonces, como el escenario donde se desarrollan las dinámicas generadas por sus actores: estudiantes, profesores, padres de familia. Por tanto, lo pedagógico no se agota en lo escolar; allí afloran sentimientos, afectos, conflictos y todo aquello que conforma la cotidianidad de los seres humanos” Pág. 10. La autora investigadora principal está en el enfoque del programa interdisciplinario Calidad de Vida, Localidad 4º San Cristóbal ella es profesora de la facultad de odontología de la Universidad Nacional de Colombia. Trabajó mancomunadamente con un grupo interdisciplinario de politólogos, Trabajadoras sociales, Médicos, Nutricionistas y comunicadoras sociales, con el fin de construir formas alternativas de entender y mejorar la calidad de vida en un referente local; con la cual se fortalece el desarrollo de investigaciones que articulan las funciones sustantivas de la Universidad: Formación, extensión e investigación, como una manera de contribuir en la construcción de la nación Colombiana. Este libro se terminó de escribir en el 2005 y está hecho para el momento histórico actual. Es el reflejo de la problemática local del pueblo de Colombia. “La familia, como primer núcleo de socialización, es el lugar donde se establecen las primeras relaciones sociales del niño y de la niña. En ella el sujeto aprende a percibirse a sí mismo, a relacionarse con los otros, a interpretar su realidad, y a participar en prácticas sociales coherentes con el entorno sociocultural en el cual está inmerso. Los padres y madres de familia, responsables de su formación, ejercen un rol de socialización y a su vez de protección, lo cual determina en gran medida su representación social de los Derechos Humanos: A diferencia de las/los profesores, los padres y madres de familia del Centro Educativo Distrital Atenas no piensan en los derechos como principios jurídicos y legales que rigen la dinámica social que en este caso se da en la escuela, sino que se piensa desde una perspectiva económica o de dotación y atención básica que debe ser proporcionada por el Estado y la instituciones.” Pág. 103. “En la época actual cambian las pautas culturales, las percepciones sobre la familia, sobre el valor del dinero, la consciencia de lo que es relevante y lo que es accesorio. Surgen nuevas pautas de la acumulación económica, predomina el individualismo, se pierde el sentido de la trascendencia; pero también existen esfuerzos renovados en la lucha por la justicia y la equidad, contra los fanatismos y a favor del progreso científico que beneficie a la humanidad en su conjunto. En todo esto se aprecian cambios de conducta tras los cuales existen valores que se derrumban y otros que emergen con pujanza: la conciencia ecológica, la preocupación por los Derechos Humanos, la equidad de genero, la democratización de la información y del conocimiento, la pluralidad, la tolerancia, el respeto y la dignidad. Siguiendo al profesor Medrano Samaniego, este cambio representacional tiene como ejes la preocupación por el ser humano, la preservación de la vida, el aseguramiento de un desarrollo sustentable, la potencialización de los sujetos en el ejercicio de la ciudadanía y el mejoramiento de su calidad de vida.” Pg 51 "La investigación se analiza por medio de, categorías y subcategorías: CATEGORIAS: SUBCATEGORIAS: Valores como principios éticos para la Amor - paz construcción de calidad de vida. Los valores humanos son interdependientes Acciones correctas- Rectitud y coherencia- No violencia entre ellos y a su vez guardan relación con las otras categorías planteadas. Derechos humanos de la infancia para Derechos al desarrollo- Derecho a la vida el mejoramiento de la calidad de vida. Situación de salud desde la Forma de transformación de conflictos (acciones de perspectiva del derecho a la salud. violencia y de no violencia) – Hábitos frente al uso de sustancia psicoactivas- Manejo de la sexualidad”
  • 248.
    13.3. Calidad delas Instituciones Educativas: 13.4. Dirección Escolar: 13.5. PEI 14. Relación entre calidad, dirección y organización: 15. Conclusiones: 16. Comentarios del Analista: Nota: Esta ficha fue elaborada a partir de la ficha analítica de calidad de instituciones educativas. Elaborado por: MARTHA HELENA ESTRADA “Al considerar el concepto de la calidad de la vida en el escenario escolar, es necesario tener en cuenta tanto el carácter multidimensional y socio-histórico que lo circunscribe, como los diferentes elementos que lo hacen posible en la interacción de la vida humana y social de los sujetos que participan en la cotidianidad de la escuela. El concepto de calidad de vida fue definido inicialmente a partir de los planteamientos de la economía neoclásica, y las perspectivas de desarrollo económico tradicional que lo delimita a la obtención de bienes materiales asociados a una acumulación capitalista. De allí se derivan los indicadores de medición mas frecuentemente utilizados que se refieren a la satisfacción de necesidades básicas (NBI), línea de pobreza, ingreso per cápita, el índice de calidad de vida (ICV) de las comunidades.” Pg 37 En este punto se transcribe lo que la autora percibe de lo que es la dirección escolar del Centro Educativo Distrital Atenas. “El gobierno escolar se ha venido constituyendo y la elaboración del manual de convivencia ha propiciado el cumplimiento de las normas, aunque en la práctica, como plantean los estudiantes no funciona. El personero, elegido por voto popular no parece tener ninguna injerencia real en el funcionamiento de la escuela, pues al decir de ellos y ellas mismas, no ha podido hacer nada ni se facilita el despliegue de la capacidad para hacerlo. “Pág. 26 En el presente libro no hay una definición como tal de PEI simplemente hay una acotación en la que dice:” Los valores que deben cultivarse en la escuela, según el PEI, son todos aquellos relacionados con la convivencia” Pág. 92. “El CEDA, Institución oficial del sector público se propone realizar una formación integral a partir de los valores, como se plantea en su Proyecto Educativo Institucional, PEI: Autoestima, pertenencia y tolerancia.” Pág. 24. “La asociación de padres de familia, representada por dos padres de la misma más allá de asistir a las reuniones programadas y entrega de boletines, ha cumplido con tareas de suma importancia para el desarrollo del PEI y de la formación integral de los estudiantes. “ Pág. 26 “ El enfoque basado en la calidad de vida asocia las capacidades humanas con la realización básica, lo que abre paso a otros elementos relacionados con el despliegue de las capacidades, tales como los sentimientos, los valores y valoraciones y su dinámica en la interacción social entre los individuos y colectivos. Por tanto, se hace necesario indagar sobre la dimensión valorativa en la comunidad, como categoría integradora del concepto de la calidad de vida en la escuela y como paso previo a la apropiación de los derechos. En este orden de ideas, al considerar a los y las estudiantes como sujetos sociales de derecho, se busca construir un nuevo entramando de las relaciones sociales dentro de la escuela, encaminando hacia el respeto y promoción de los Derechos Humanos por parte de todos y cada uno de los sujetos implicados en ella: padres y madres, educadores y educadoras, directivos.” Pg 55 “El trabajo realizado posibilita dar cuenta de un conjunto de categorías que en forma correccional concluyen y estructuran un enfoque especifico para analizar y caracterizar la calidad de vida en el escenario escolar y su vinculación con la situación de la salud. Se identificaron elementos orientadores de una labor pedagógica que por su carácter se enfoca a lograr una mediación para la realización de las propuestas dirigidas a mejorar la calidad de la vida de la comunidad educativa. De igual manera, se construye una propuesta que recoge algunas metodologías validas para el desempeño de la comunidad educativa en el propósito de expandir la calidad de vida” Pg “La conjunción de varias disciplinas en la investigación de la problemática de salud y su relación con la calidad de vida es otro elemento interesante de esta producción, lo que permite a los autores ofrecer orientaciones, tomar posiciones y plantear preguntar de importancia y utilidad para todos aquellos que trabajan e investigan, no solo en el área de la salud y en lo pedagógico, sino también para los que abordan problemáticas sociales. El innovar en esta pedagogía le augura al libro un tránsito exitoso por la vida de los académicos. No podría dejar de mencionar como los investigadores logran la articulación de la investigación, la formación y la interacción, funciones concebidas en la esencia de la Universidad nacional de Colombia. Y como el abordaje de la relación salud- calidad de vida en la escuela, se convierte en reto para aportar desde la academia y con las comunidades en la construcción de conocimientos y de alternativas en torno al problema” Pg 11
  • 249.
    UNIVERSIDAD DE LASABANA ESPECIALIZACIÓN EN GERENCIA EDUCATIVA HACIA UNA CONCEPTUALIZACIÓN DE INSTITUCION EDUCATIVA: UN ACERCAMIENTO BIBLIOGRAFICO FICHA ANALÍTICA 1. No. FACIE CE5 2. Categoría 3. Justificación de la categoría 4. Autor: 5. Fecha de publicación y editorial 6. Título: 7. Palabras Claves: 8. Descripción: 9. Fuentes: 10. Definición de Institución Educativa: Cultura Escolar Aristizábal García Luz piedad. Desarrollo del talento humano. Módulo No 3 Aprendizaje, coordinación, cultura organizacional, proyecto de vida, desarrollo humano, mejoramiento continuo, valores, calidad. La autora menciona un enfoque humanista, en donde resalta la primacía del talento humano para la eficiencia de la organización. Afirma la importancia de que tanto colaboradores como coordinadores, elaboren un proyecto de vida, basado en la realidad y revisado periódicamente. Describe como el trabajo juega un papel definitivo en la autorrealización de la persona, ya que organiza y transforma el medio natural en el cual el hombre vive. Menciona el concepto de desarrollo organizacional y comunicación y resalta la capacidad creadora del ser humano, dentro de una cultura organizacional de aprendizaje y ambiente institucional. Resalta el concepto de desarrollo humano, mejoramiento continuo dentro de la institución y constitución de valores. Escribe acerca de la importancia del liderazgo, centrado en la confianza y con unas metas propias, teniendo en cuenta siempre la motivación de colaboradores y los procesos y procedimientos. Reconoce como el trabajo en equipo es pauta de calidad y eficiencia, al igual que procesos como el empoderamiento, la toma de decisiones oportunas y la solución de problemas. Dentro del estilo directivo, resalta la gestión por competencias, que apoyan los procesos de selección de personal, socialización organizacional, seguimiento del desempeño y bienestar personal. ESTRADA, Hugo. La transformación cultural en la administración. 1995. Los niños son el motivo de la existencia de las instituciones, la visión y los valores definen quines somos y qué representamos; los procesos y procedimientos dentro de la institución son definitivos para su buen funcionamiento; la alegría y la espiritualidad forman parte de su éxito personal y laboral. Pág. 150 Las organizaciones como las grandes promotoras en el desarrollo de seres humanos más auténticos, motivados, que encuentren en su organización el lugar propio para soñar, planear y hacer realidad su proyecto de vida. Las organizaciones sociales son entidades en las que cada una de sus partes y componentes existen y tienen sentido en relación con la organización en su conjunto. Pág. 163. Cultura Escolar: Cultura definida como la forma de vivenciar los valores, quienes somos, para donde vamos y cómo es la relación con el medio que lo rodea e interacción con sus semejantes. Bogotá: Universidad de la Sabana, 2003.
  • 250.
    11. Perspectiva disciplinaria: 12.Temporalidad: 13. Dimensiones Asociadas: 13.1. Relación con el entorno: 13.2. Organización Escolar: 13.3. Calidad de las Instituciones Educativas: Humanista: resaltando el desarrollo organizacional, los pensamientos, sentimientos y necesidades de cada quien Pág. 159. La base conceptual del desarrollo organizacional parte de la teoría de los sistemas, que se define como el enfoque multidisciplinario para alcanzar ciertos objetivos que la acción individual no conseguiría. Pág. 160. Hasta hace algunos años, las organizaciones no contaban con la cultura del servicio y poco les importaba el resultado o la opinión del beneficiario, cuando es la comunidad su razón de ser y existir. Sin embargo, una de las exigencias de las organizaciones hoy, es que el trabajo se debe desarrollar en función del cliente, quien es, en últimas, quien dice en términos de eficiencia, cual fue su impacto. Durante los años sesenta, la definición de la capacidad administrativa se basaba en técnicas específicas de planificación, programación y control. Actualmente la capacidad se basa más en actitudes, métodos, principios y valores, así como en la habilidad para idear mejoras en la salud, la innovación y la productividad. Hoy en día el gerente se desempeña en un ambiente distinto y debe administrar de manera distinta. Debe ser administrador del cambio y un líder del cambio. Pág. 169. El desarrollo del talento trata acerca de la importancia de las personas en las organizaciones y lo valioso de su colaboración, para estar al día en un nuevo entorno mundial y al mismo tiempo proporcionar nuevas oportunidades de aprendizaje. Pág. 149. Para elaborar el proyecto de vida propio de cada individuo de la organización y el de la institución, es propio tener en cuenta las características del entorno. Pág. 152. Se necesita de un yo maduro con la suficiente autoestima, como para ser portador de valores y de un mundo valioso que permita la autorrealización. Los valores del individuo y del mundo, se verían acrecentados a través del trabajo. Una personalidad madura soportaría la adaptación entre la conservación de su individualidad y un comportamiento laboral participativo de los valores de los otros, es decir, del mundo que la rodea. Pág. 153. El mundo de la globalización, que se ha caracterizado por frecuentes crisis y recesiones económicas, ha hecho que las organizaciones vivan hoy grandes dificultades que están determinadas en una absurda competencia que ha generado en los individuos actitudes egocéntricas, lo cual los lleva a enfrentarse a un terreno en lo que lo único que importa es ganar a como de lugar, dando prioridad al tener y no al ser. Para las organizaciones sociales se hace necesario en aras de una mayor efectividad, tener clara su razón de ser y su trascendencia en el quehacer mismo de lo que implica la intervención en una comunidad. Esto significa que, tal como se fundamenta en su filosofía, las entidades sociales deben tener conciencia de empujar y comprometerse con los cambios que requieren las estructuras y las necesidades de la población colombiana. Valores como el compromiso, la cooperación y la solidaridad, deberán, traspasar los límites institucionales, transmitir y permitir una apropiación por parte de las comunidades en las que se interviene. Sin duda. Desarrollar la capacidad de construir capital social bajo la creación de lazos fuertes de confianza y cooperación entre los individuos y las diferentes comunidades, se convierte en uno de los grandes retos. Pág. 155. El ser humano no vive aisladamente, sino en continua interacción con sus semejantes. Están obligados a cooperar unos con otros, a entender los problemas mutuos, y a ser parte del principio de que todo se relaciona, interactúa y coexiste entre sí. Pág. 160. La cultura organizacional es un sistema conformado por un conjunto de fenómenos y factores que determinan como una organización se desenvuelve en relación con el medio ambiente externo y las interacciones que se dan al interior, confiriendo una identidad de grupo. Todas las creencias básicas, surgen del aprendizaje, el cual resulta de la interacción de las personas entre sí y su entorno, así como de las situaciones de conflicto interno, vividas por todos sus miembros. Cultura y aprendizaje están íntimamente ligados, ya que los individuos necesitan asimilar el sistema de valores y creencias vigente con el fin de guiar su comportamiento y comprender su rol dentro de la operación (Estrada Hugo, 1995). Las organizaciones sociales son entidades en las que cada una de sus partes y componentes existen y tienen sentido en relación con la organización en su conjunto. Los problemas económicos, financieros, técnicos, políticos y afectivos están muy relacionados unos con los otros. Por lo tanto desarrollar una gerencia inteligente, significa tener la capacidad para trabajar con una perspectiva integral de las dificultades. Pág. 163. La estructura de las organizaciones según el desarrollo del talento humano y mirando el trabajo desde una perspectiva humanista, se puede afirmar que el concepto de jerarquía, cambia en las relaciones de poder, para dar paso a un ejercicio de autoridad cuyo significado se entiende como ayudar a crecer. Es decir, las relaciones de trabajo adquirirán fuerza y valoren la medida en que las experiencia y conocimiento del otro se vean como elementos importantes para el aprendizaje y enriquecimiento colectivo. Pág. 156 En los próximos años las organizaciones de éxito serán las que puedan aplicar mejor la energía creativa de las personas, hacia una transformación y mejora constante de la calidad, resultados, competitividad, servicios y satisfacción del cliente. Pág. 149. Se menciona el trabajo en equipo relacionado con la calidad. Aprovechar los talentos y capacidades de las personas que se tienen a cargo, para lograr que piensen y se desempeñen conjuntamente con el máximo nivel de eficiencia. La comunidad es el cliente de la institución, el cual recibe beneficios sociales que buscan elevar su calidad de vida. Se identifican las necesidades de la población, desarrollando un trabajo oportuno, pertinente, eficiente y de calidad, con procedimientos reales y actuales, para cumplir con las expectativas e la comunidad. Pág. 153. Dimensiones que permiten el logro de la autentica y permanente productividad: Las necesidades humanas no son sólo biológicas, sino también culturales, educativas, familiares, etc. (L Polo). Todo aquello que el hombre quiere alcanzar acaba convirtiéndose en una necesidad. Esta transformación significa una mejora para el mundo, en cuanto a que se dota a este de racionalidad, ayudándole a alcanzar sus fines. El hombre puede definir sus responsabilidades a partir de: compromiso consigo mismo, conocimiento, resultados (cultura de calidad), manejo racional de los recursos y el deseo de contribuir. Pág. 155.
  • 251.
    13.4. Dirección Escolar: Enel mundo de las organizaciones se ha puesto en marcha la concepción de que el verdadero liderazgo consiste en el arte de tratar a las personas como talento y no como recursos. Pág. 149 Identificar los distintos escenarios que componen nuestra vida, desde los aspectos laboral, familiar, social e intelectual, sin olvidar la salud y por supuesto lo espiritual, permitirá a las coordinadotas y coordinadores hacer una retrospectiva de sus éxitos y fracasos, reconocer sus aciertos y también los desengaños por las decisiones tomadas. Igualmente podrán reconocer sus potencialidades a partir del presente para imaginar y hacer realidad los sueños del futuro. Pág.151 Plantea el direccionamiento desde la capacidad del coordinador de permitir que cada persona perteneciente a la institución, elabore su proyecto de vida, gerencia de vida; impulse su capacidad de tomar decisiones y se formule objetivos claros. Al hacernos conscientes de lo que somos y de lo que queremos, entendemos que se tienen compromiso con uno mismo y con la sociedad. Pág. 152. Al construir conjuntamente mejores escenarios para la niñez Colombiana, se requiere el fortalecimiento tanto de las habilidades como de los valores y actitudes de los coordinadores, con el propósito de hacerlos cada vez más competentes y comprometidos con su crecimiento y desarrollo personal. Pág. 159. El desarrollo organizacional, entiende tanto la dinámica humana, como los procesos que existen en la empresa, para que ambos se complementen y logren conjuntamente los objetivos de la organización; las personas entendiéndose y sirviéndose de los procesos. Entre las responsabilidades estratégicas del desarrollo organizacional como área de apoyo, están las de apoyar la concepción, diseño, estructuración y operacionalización de los procesos y formas de implementar las estrategias generales del quehacer del día a día en todos los ámbitos de la entidad. Se especializa en hacer simple y funcional la práctica de los planes de trabajo, conjuntamente combinado con el apoyo en el diseño de procesos simples y funcionales, que logren resultados y hagan provocar sinergia del grupo. Pág. 160. * La comunicación y las habilidades sociales. Las organizaciones no pueden existir sin comunicación. La coordinación del trabajo es imposible y la organización no puede subsistir. La cooperación también se torna imposible, porque la gente no puede comunicar sus necesidades y sentimientos (Weihrich, 1999). Se puede decir con seguridad que todo acto de comunicación, influye en la organización. Cuando la comunicación es eficaz, tiende a alentar un mejor desempeño y promueve la satisfacción en el trabajo, los empleados conocen mejor su labor y se sienten más comprometidos. Pág. 161. Los gerentes y directores, necesitan adquirir una actitud positiva ante la comunicación; deben procurar constantemente obtener información y planearla en forma consciente. Pág. 162. La gestión inteligente sabe captar la totalidad y la especificidad de cada problema: el todo es el contexto socioeconómico, y la parte, el servicio que presta la organización social. Si no se conoce el contexto, difícilmente se puede entender la razón de ser de la organización y su servicio. Pág. 164. * Liderazgo con una mirada en principios y valores: Hoy en día se entiende que todos podemos ejercer el liderazgo, pero debemos desarrollar habilidades para hacerlo mejor. Dirigir una organización requiere de sabiduría, instinto y visión. Sus colaboradores necesitan saber con claridad a donde pretenden llevarlos y comprender que valor tiene para ellos esa meta. Su labor como líder consiste en brindarles esa visión. Pág. 168. El liderazgo es el proceso de un grupo u organización para enfrentar los problemas que se refieren al cambio en sus comportamientos, costumbres, actitudes y valores. Es un proceso de aprendizaje colectivo. El liderazgo implica, un cambio, una motivación, un desarrollo e las actitudes y capacidades de los dirigentes, para influir en sus grupos, para lograr objetivos que sinteticen los valores, anhelos y necesidades, las aspiraciones y expectativas comunes. El liderazgo implica tener visión compartida y tomar decisiones para resolver problemas. Pág. 169. * Estilos de dirección. Estilo alentador, entrenador, delegador, estructurador. Entre los roles del líder están: tomador de decisiones, planificador, posibilitador, negociador, comunicador, constructor de organización. Pág. 171 Hoy se habla de un modelo de gestión orientado a la coordinación del esfuerzo de un equipo de trabajo que interactúa dinámica y sistemáticamente. Desde ese punto de vista, la labor gerencial se centra en: facilitar ambientes de trabajo y aprendizaje en equipo; planear estratégicamente, examinar nuevos equipos y procedimientos, proyectar y desarrollar procedimientos trabajar más con los clientes. Pág. 183. Como herramienta gerencial, se encuentra el empoderamiento, que se refiere al proceso por medio del cual las personas marginadas, discriminadas o sin igualdad de oportunidades, consiguen la capacidad y la oportunidad de participar más directamente en las decisiones que afectan a su vida. Pág. 185. Es una herramienta diseñada para garantizar la participación democrática de todas las personas en las decisiones de la sociedad. Los directores que entienden la paradoja del empoderamiento, tienen una creencia clara con respecto a la naturaleza del individuo, y están convencidos de que la gente busca trabajos que implican cumplimiento y productividad. Si se crea un ambiente de trabajo correcto, la gente prospera y ejerce el autocontrol y la autodeterminación en el servicio a la organización. Los gerentes que otorgan poder a sus colaboradores, reconocen las fuerzas potentes de motivación que van más allá del dinero: necesidad de pertenencia, autoestima, logros y respeto, y crean un medio ambiente en el cual la gente logra satisfacer necesidades de carácter superior en su trabajo. Pág. 186. Los coordinadores deben propiciar una cultura de gestión que supere el paradigma del formalismo y la rigidez para la toma de decisiones que posibilite la adaptación al cambio, la confianza en los demás y el mejoramiento de los procesos y de los servicios que presta. La gente debe desarrollar habilidades para analizar y valorar el servicio que ofrece, adecuar sus estrategias y acciones a las demandas del entorno, ser comprensivo y capaz de escuchar y diagnosticar los problemas con anticipación, gestionando sus propios proyectos. Fortalecer competencias laborales, de manera que logre altos niveles de eficiencia en el desempeño de su función, a la vez que se it i bilid d d ll i i t h bilit l l áli i j i t d La percepción que la comunidad tenga del comportamiento de la organización, depende, de la calidad de trabajo que se ha efectuado. Pág. 155. En el ámbito organizacional, el trabajo en equipo está estrechamente relacionado con el concepto de calidad, ya que tiene que ver directamente con las personas. Para lograr una cultura de calidad, es necesario tener en cuenta los siguientes factores: los equipos requieren motivación, se hacen, se construyen día a día, la calidad requiere de un proceso de aprendizaje, requiere del compromiso de alta dirección y el factor humano finalmente determina la productividad organizacional. Pág. 182.
  • 252.
    13.5. PEI 14. Relaciónentre calidad, dirección y organización 15. Conclusiones: 16. Comentarios del Analista: Nota: Esta ficha fue elaborada a partir de la ficha analítica de calidad de instituciones educativas. Elaborada por: Liliana Abadía No menciona esta categoría. Plantea una clara relación entre la dirección del trabajo en equipo y la calidad de los resultados. Para lograr una cultura de calidad, es necesario tener en cuenta los siguientes factores: los equipos requieren motivación, se hacen, se construyen día a día, la calidad requiere de un proceso de aprendizaje, requiere del compromiso de alta dirección y el factor humano finalmente determina la productividad organizacional. Pág. 182. 1. Gerenciar la vida es un trabajo exclusivamente humano. Implica el más importante trabajo sobre uno mismo, al orientarse al logro de las más grandes metas y anhelos, y es indispensable para ser más productivo en lo personal y laboral. Todas las habilidades gerenciales están subordinadas a esta importante capacidad y aptitud de diseñar y dirigir la propia vida. 2. En definitiva, se busca la transición de organizaciones cerradas, verticales, autoritarias y con individuos que ejercen un repertorio predeterminado, hacia organizaciones inteligentes, abiertas, horizontales, inspiradas por una misión y una visión y cuyos individuos aprenden de sus experiencias. Pág. 166. 3. La fuente de una buena administración está en la imaginación de los líderes, personas que formulan nuevas visiones y manifiestan con un alto grado de destreza; la mezcla de visión y destreza comunica el propósito. Henry M Boettinger. 4. El trabajo en grupo además de ayudar a que se realice mejor una tarea, permite desarrollar proyectos de mayor envergadura que individualmente no podrían llevarse a cabo. Define la institución y los centros para la niñez, como entidades con una gran necesidad de desarrollo del talento humano y del ser como protagonista de su vida, deseos y expectativas. Cree en el trabajo en equipo y en la dirección, en donde participan las diferentes personas con su creatividad. Aporta con procesos de selección, bienestar de personal, inducción y motivación, pero no especifica en procesos propios de una institución educativa más referidas al estudiante, su medio y necesidades. * Gestión por competencias Las competencias son el empoderamiento de saberes que algunas personas dominan mejor que otras, lo que las hace eficaces en una situación determinada. Estos comportamientos son observables en la realidad cotidiana del trabajo. La gestión por competencias, busca la flexibilidad en la organización de las operaciones: capacidad para modificar las operaciones al ritmo que marca el mercado. Multifuncionalidad en las personas, capacidad para asignar personas a situaciones de trabajo en una forma dinámica. Se trata de desplegar el conocimiento de la organización en función de objetivos cambiantes, manteniendo el concepto de que las personas de una organización son una ventaja competitiva difícil de imitar. Pág. 192. * Sistemas de apoyo para la administración del talento humano. Procesos de selección: socialización organizacional, seguimiento del desempeño, bienestar al personal.
  • 253.
    UNIVERSIDAD DE LASABANA ESPECIALIZACIÓN EN GERENCIA EDUCATIVA HACIA UNA CONCEPTUALIZACIÓN DE INSTITUCION EDUCATIVA: UN ACERCAMIENTO BIBLIOGRAFICO FICHA ANALÍTICA 1. No. FACIE CE6 2. Categoría 3. Justificación de la categoría 4. Autor: 5. Fecha de Publicación y editorial 6. Título: 7. Palabras Claves: 8. Descripción: 9. Fuentes: 10. Definición de Institución Educativa: Calvo, Gloria. La escuela y la formación de competencias sociales: un camino para la paz. Socialización política, democracia, ciudadanía, políticas de educación, competencias sociales participación, convivencia El documento describe la escuela en su rol socializador de la cultura política. Resalta la falta por parte de la institución escolar de centrarse en la formación de otras competencias diferentes a las cognitivas, olvidando que es un espacio socializador para el desarrollo de competencias en esta área. Habla de la cultura democrática que favorezca la institución educativa y reclama el papel de la escuela como agente de socialización. CALVO, Gloria. Construcción de cultura democrática: Lecciones aprendidas. 2003. CEPAL UNESCO. Educación y conocimiento: eje de la transformación productiva con equidad.1991 BRUNER, J, J. Educación: Escenarios de futuro. 2000 TUDESCO, J. C. Encuentro sobre formación de docentes. 2000 SAVATER, F. Educar para qué?. 2000. CAMPS, V. Los valores de la educación. 1998 POZO, l. Aprendices y maestros. 1999 IE: como espacio socializador, dinamizador de una cultura democrática para la formación de los derechos humanos, la convivencia, la cultura ciudadana en general. Pág. 70. Incidencia de la institución educativa como formación de cultura política. Pág. 70. La escuela se pregunta por su función y que entre su misión aparezca la formación de las capacidades de análisis y síntesis, de trabajo en equipo y creatividad. Pág. 71. Tudesco. Propone que la IE desarrolle la capacidad para adaptarse a situaciones nuevas, sentido de responsabilidad y disciplina, sentido de decisión y compromiso ;iniciativa y servicio. Pág. 71 Sanador y Camps desde la teoría de los valores destacan las funciones de la IE: autonomía, cooperación, participación. Camps propone la IE como formadora en valores; educación en valores en donde prime el consenso y el dialogo. Verlas competencias sociales no solo como valores, si no desde el contexto de los jóvenes. Dentro del aula misma. Tudesco en el nuevo pacto educativo la escuela al cumplir parte de los procesos que constituyen la socialización primaria, estaría generando pautas para que la autonomía, la cooperación, la solidaridad, la justicia y la tolerancia se pusieran en juego. Igualmente si la figura del maestro está ejerciendo una influencia mayor que la tradicionalmente aceptada en cuanto a patrón de identificación su comportamiento, su manera de llevar la clase, en fin su práctica pedagógica podría favorecer o entorpecer las manifestaciones de las competencias sociales. Pág. 72 Los roles de la educación en la sociedad actual se han vistos abocados a replantear su dimensión en cuanto a la formación ética y la educación en valores para la participación democrática .Hoyos, 2000. En Colombia, la tangible vivencia de la violencia lleva a que los discursos que sustentan la institucionalización de la democracia por medio de la educación y la cultura cobren aún mayor importancia Pág. 73 2003. Volumen 6.Universidad de la Sabana Facultad de Educación. Cultura Escolar Cultura Escolar: Define el por qué de la institución educativa y su dinámica dentro de ella, así como la tradición de los valores y roles que ayudan a la adaptación del hombre.
  • 254.
    11. Perspectiva disciplinaria: 12.Temporalidad: 13. Dimensiones Asociadas: 13.1. Relación con el entorno: 13.2. Organización Escolar: Utiliza un enfoque comunitario en donde resalta la importancia del desarrollo de las competencias sociales y participativas. Resalta los valores como pilares fundamentales en la IE. Destaca la importancia de tener en cuenta la descentralización administrativa. Resalta el momento histórico, en el que el ciudadano esta llamado a participar en la esfera pública, ejerciendo su naturaleza política. La escuela como agencia de socialización adquiere en este proceso un rol preponderante. Pág. 78 Interés del estado en evaluar aspectos sociales y participativos ( competencias ciudadanas). Para analizar el papel de la escuela como agente de socialización política hay que tener en cuenta el contexto de la nueva normatividad derivada de la constitución del 91 y la ley general de educación Pág. 70. Hay que tener en cuenta la IE en relación con el contexto cambiante y globalizado. Pág. 71. José Joaquín Bruner llama la atención sobre los cambios a los que se vera abocado el mercado de trabajo, ya que no solo se palpara el auge de la virtualidad, si no que también existirá una jerarquía en las ocupaciones. Juan Carlos Tudesco al referirse a la formación de maestros, destaca la necesidad de desarrollar una educación en los nuevos tiempos. El documento plantea la crisis de la IE cuando tiene que asumir funciones de la familia, quien ha dejado de socializar. Pág. 71. El acceso a la modernidad implica un fuerte desarrollo de capacidades que puedan desarrollarse en las primeras etapas de la vida Pág. 71. Resalta la relación entre conocimiento y escuela: aprendizaje. Relación de la IE con el contexto de la modernización y la globalización, que plantea nuevos desafíos. Se establece la relación entre el quehacer pedagógico y el papel de la formación para la convivencia ciudadana, la cual debe ser aprendida como el fin inmediato y a la vez último de un ordenamiento político que resulta del acuerdo entre diferentes instancias de la sociedad, en el que las diferencias de intereses y posiciones sean resueltas por medio de la convicción y no de la imposición de unos sobre otros, a través de la violencia, el poder coactivo o incluso de la fuerza Pág. 74 No ha sido posible que las escuelas del país queden por fuera de la guerra. Pág. 74. Se realizan esfuerzos al tratar de garantizar que la escuela sea un lugar de paz, en el cual los conflictos, tan necesarios para la formación del ser humano puedan abordarse desde una perspectiva de tolerancia y respeto. Pág. 74. La era de la información plantea nuevos desafíos a las instituciones sociales, ya que los procesos de socialización y de relación del individuo con el mundo se ven abocados a profundas transformaciones. La familia por ejemplo deja de ser el núcleo principal de socialización; se ha llamado a la IE a remplazar a la familia. Pág. 75. La cultura política hace referencia a la forma en como los ciudadanos pertenecientes a un determinado sistema político se orientan hacia la administración pública y las instituciones del estado. Por lo tanto define parámetros conductuales de los individuos en el ejercicio de su dimensión política. También hace alusión a las actitudes relacionadas con la función del individuo dentro de dicho sistema: Cuando hablamos de la cultura política de una sociedad, nos referimos al sistema político que informa los conocimientos, sentimientos y valoraciones de su población. Las personas son inducidas a dicho sistema, lo mismo que son socializadas hacia papeles y sistemas sociales no políticos. Almond y Verba,1992. Pág. 75. La escuela, en donde se comparten valores y roles, como la obediencia a las leyes, se refuerza los valores y símbolos patrios y la aceptación del sistema del gobierno Pág. 76 La finalidad no es reprimir las diferencias, sino más bien expresarlas, reconocerlas y valorarlas, con el ánimo de construir espacios en donde niños y niñas experimenten las bondades del pluralismo y su potencialidad en la creación de comunidad. La escuela es uno de los primeros lugares que pone en juego las relaciones entre pares y la autoridad. Pág. 77 También allí se construyen las relaciones con el conocimiento. La manera como estas reestablezcan influye en la capacidad de apertura para relacionarse con otros, de ser tolerantes y valorar las diferencias. Pág. 77 La IE desempeña un papel primordial en la socialización del niño, ya que en ella reaprenden y se desarrollan algunos de los hábitos sociales que en un primer momento se adquirieron en el seno familiar. El colegio ofrece la posibilidad de asumir relaciones horizontales, en una comunidad. Por lo tanto el rol de la IE como transmisora de la cultura política, la convierte en un ambiente en el cual se gesta la matriz cultural de los niños. La socialización se convierte en un eje transversal. De esta manera la escuela genera espacios en los cuales los niños desarrollan habilidades sociales para adaptarse a un ambiente democrático. Pág. 78 No a partir de la imposición de poder y la fuerza. Un nuevo ordenamiento político que aborde todas y cada una de las instancias de la dinámica en las esferas económica, política, social y cultural. Destaca las diferentes estructuras de participación, más que todo en un sistema democrático se empodera al individuo. Pág. 76 El clima institucional en los planteles educativos cumple un rol capital en la estructuración de sujetos autónomos con habilidades para la vida en sociedad. Pág. 77. La cultura se expresa en los modos de organizar la vida para satisfacer las necesidades humanas, todo ello orienta la acción individual y colectiva, permitiendo a los acores sociales una relación dinámica con la realidad social. Desde esta perspectiva, la cultura escolar es la matriz que permite la construcción de significados compartidos que dan cohesión e identidad
  • 255.
    13.3. Calidad delas Instituciones Educativas: 13.4. Dirección Escolar: 13.5. PEI 14. Relación entre calidad, dirección y organización 15. Metodología: 16. Conclusiones: 17. Comentarios del analista Nota: Esta ficha fue elaborada a partir de la ficha analítica de calidad de instituciones educativas. Elaborada por: Liliana Abadía. Desde inicios de la década de los noventa, diferentes organismos internacionales han llamado la atención sobre los nuevos retos a los cuales debe responder la educación de calidad en contextos cambiantes y globalizados. Estas discusiones han estado relacionadas con la formación para las competencias sociales. El hito que marco el documento de la UNESCO - CEPAL , 1991, Educación y conocimiento eje de la transformación productiva con equidad puso de presente la necesidad de formar un futuro ciudadano que pudiera ejercer las competencias en cuanto a posibilidades de participación en las diferentes instancias sociales y políticas con capacidad para trabajar en equipo; con aptitud para decodificar los códigos de la modernidad y con un pensamiento abierto y tolerante. (CEPAL UNESCO, 1991) Pág. 71. Comprensión de los fundamentos de las ciencias y las nuevas tecnologías, capacidad de analizar problemas, distinguir hechos y consecuencias. Pág. 71. Reconoce la gestión escolar como el punto desde donde se genera el proceso de aprendizaje; reivindica su rol en la socialización política y reconociendo su importancia en la reproducción de la cultura democrática. Pág. 78 El proceso de descentralización se ha traducido en posibilidad para mejorar la capacidad de gestión educativa y de construcción de un nuevo modelo social, en las comunidades en donde hay mayor firmeza en las decisiones locales y en donde se abren canales de participación. La descentralización obliga a cambiar las prácticas tradicionales en términos de dirección, organización y gestión de las IE. El modo en como se asumen los problemas y se toman las decisiones ha cambiado, abriendo paso a la participación de la comunidad educativa y creando nuevas formas de gestión .Pág. 79 La reforma educativa en Colombia se ha centrado en aspectos relacionados con la gestión escolar y con la descentralización administrativa. La ley 115 de 1994 busca ampliar la participación en la concepción y construcción de su carta de navegación o PEI. Se observan casos en los cuales el PEI no son más que requisitos legales. Entendido como un documento cuyo contenido recoge las ideas sobre el deber ser; plasma la imagen que la IE quiere mostrar. El educador otorga un sentido a su trabajo Pág. 80 El PEI requiere de un mejoramiento continuo. Pág. 85. Calidad que se desprende de los procesos de gestión escolar. No aplica. El reconocimiento de la escuela como agente socializador requiere de la constitución de la equidad educativa. El acceso de toda la población a una educación básica de calidad constituye uno de los ideales de la sociedad. La formación para las competencias sociales pasa por un compromiso de la IE con el respeto y la tolerancia. También con el reconocimiento del conflicto y con el compromiso por resolverlo. Las escuelas y las aulas de clase autoritaria, se oponen al aprendizaje, restringen la innovación y se inhibe la expresión. Es en los espacios cotidianos donde se forman las competencias sociales, donde se cristalizan las contradicciones, donde se vive la democracia y de donde se desprenden los criterios con los que enfrentamos las decisiones políticas. Pág. 86. La institución educativa es el escenario comunitario para el desarrollo de las competencias sociales y participativas, resaltando los valores fundamentales de los procesos que constituyen la socialización primaria como: la autonomía, la cooperación, la solidaridad, la justicia y la tolerancia. El texto es pertinente para este momento históricos, en el cual el ciudadano esta llamado a participar en procesos democráticos.
  • 256.
    UNIVERSIDAD DE LASABANA ESPECIALIZACIÓN EN GERENCIA EDUCATIVA HACIA UNA CONCEPTUALIZACIÓN DE INSTITUCION EDUCATIVA: UN ACERCAMIENTO BIBLIOGRAFICO FICHA ANALÍTICA 1. No. FACIE CE7 2. Categoría 3. Justificación de la categoría 4. Autor: 5. Fecha de Publicación y editorial: 6. Título: 7. Palabras Claves: 8. Descripción: 9. Fuentes: 10. Definición de Institución Educativa: Lamus Francisco, Jaimes Clara, Castilla Mónica, García Juan Gabriel. Hacia una escuela saludable. Una Experiencia de integración de los agentes educativos en torno a la calidad de vida. Participación, empoderamiento, nutrición social, entorno saludable, solución de problemas, necesidades comunidad. En el presente documento se realiza un abordaje teórico-conceptual y operativo de la estrategia denominada escuelas saludables, desde la perspectiva de los dos sectores más estrechamente relacionados: educación y salud. Pág. 19 Se realiza una evaluación a nivel cualitativo en cuatro comunidades escolares, que han implementado la estrategia de escuelas saludables, como un proyecto de investigación acción participativa. Pretende que los actores educativos, desarrollen el proyecto, en donde se logre un cambio en la apropiación del conocimiento por parte de los estudiantes, cambios de comportamiento que repercutan en el estado de salud integral del ser humano, así como en su desempeño general. La observación de los resultados permite concluir que construir conocimiento a partir de un abordaje colectivo escolar estructurado, lleva al establecimiento de comportamientos nutricionalmente saludables, esencia de la educación basada en hábitos y de la promoción de la salud, no solo física, si no emocional. STONE, M. La enseñanza para la comprensión. 1999 MINISTERIO DE SALUD DE COLOMBIA. Programa de educación en salud: Portafolio para el desarrollo de escuelas saludables. 1999. DEPARTMENT OF HELATH AND DEPARTMENT FOR EDUCATION AND EMPLOYMENT. Learning, lessons: A report of two research studies informing. 1999. Menciona la escuela como un espacio saludable que asuma el compromiso de mejorar y desarrollarse continuamente de la mano de los miembros de su comunidad escolar. Se pretende que se abarque en una forma global toda la comunidad escolar, en forma holística. Pág. 18.Escuela como un escenario en donde se unen salud y educación. Pág. 20 Lugar en donde se realizan aprendizajes por parte de los estudiantes; define aprendizaje el proceso que se da cuando el sujeto interactúa con el objeto de conocimiento (Piaget), cuando esto lo realiza en interacción con otros (Vigosky) y cuando es significativo para el sujeto (Ausubel). Así el aprendizaje constructivo supone una construcción que se realiza a través de un proceso mental que finaliza con la adquisición de un conocimiento nuevo. Pág. 20 A Sigerist, se le debe considerar como el precursor de las escuelas saludables; la escuela es una de las instituciones más importantes de salud pública. Pág. 22 Se refleja la IE, como el lugar en donde se obtiene además de las necesidades básicas, otros componentes de la salud tales como los derechos humanos, la paz, la justicia; las opciones de vida digna, la calidad de vida; la posibilidad de crear, de innovar, de sentir placer; de tener acceso al arte y a la cultura y en fin de llegar a una vejez sin discapacidades y con plena capacidad para continuar disfrutando de la vida. Pág. 23 Hiroshi Nakayima, enuncio: educar a los niños para la salud a través de la escuela debe ser una prioridad, no solo para el sector salud. Se ha considerado que la escuela es componente básico del proceso educativo, en el que se ha prestado atención al diseño, la construcción y el mantenimiento de la estructura física; así mismo se ha hecho hincapié a los aspectos curriculares, tradicionales como la enseñanza de las matemáticas o geografía, y se ha puesto más el acento en la enseñanza que en el aprendizaje. Hoy en día este punto de vista ha evolucionado, y la escuela se considera como un sistema de elementos interdependientes, que incluye no solo la planta física, si no también el ambiente emocional y social. Por esto la promoción en salud en la escuela forma parte de una visión integral, que considera a los niños dentro de su entorno familiar, comunitario y social. Pág. 25 Una escuela saludable utiliza todo el potencial de la organización para promover la salud de los estudiantes, el equipo académico y administrativo. Pág. 25 Universidad de la sabana. Facultad d educación. 2003. Volumen 6 Educación-educadores. Cultura Escolar Como a través de una escuela saludable en todos sus ámbitos se puede mejorar la calidad de vida de toda una comunidad relacionándose con la comunidad y que es ésta la que le aporta y la ayuda a crecer y a mejorar.
  • 257.
    11. Perspectiva disciplinaria: 12.Temporalidad: 13. Dimensiones Asociadas: 13.1. Relación con el entorno: 13.2. Organización Escolar: 13.3. Calidad de las Instituciones Educativas: 13.4. Dirección Escolar: 13.5. PEI 14. Relación entre calidad, dirección y organización: 15. Metodología: 16. Conclusiones: Enfoque sistémico, holístico y comunitario. El desarrollo de la teoría de la promoción de la salud se inicia con un cambio trascendental del concepto de salud gestado en los últimos cuarenta años. El concepto biomédico hizo crisis y se ha generalizado un nuevo paradigma que considera la salud como un concepto holístico que integra todas las características del bienestar humano. Pág. 22 Las escuelas saludables surgen en la década de los noventa como escuelas promotoras de la salud impulsadas por la UNICEF y la UNESCO para promocionar la salud en la escuela. Pág. 24 Se ve claramente la relación con otras escuelas, en la medida que se transmite las estrategias utilizadas en unas en varias y se comparte el conocimiento y las experiencias. Pág. 19 Se quiere hacer un aporte a través de un instrumento evaluativo, que contribuya a la gestión de la estrategia en otras comunidades escolares, así como a la consolidación de otros nodos de escuelas saludables. Relación clara desde la perspectiva de los dos sectores más estrechamente relacionados: educación y salud. Pág. 19. Educación y salud como inseparables. Se intenta que los jóvenes en su presente y en su futuro, tengan bienestar y la capacidad de funcionar en una forma saludable, tanto para ellos como para su familia. Pág. 21 Partiendo de los cambios y las necesidades de la IE, es la promoción de la salud el proceso mediante el cual los individuos y las comunidades están en condiciones de ejercer un mayor control sobre los determinantes de la salud (Nutbeam, 1986), Este se ha convertido en un concepto unificador para todos aquellos que admiten que para fomentar la salud es necesario cambiar tanto las condiciones de vida como la forma de Vivir. No se puede concebir actividades educacionales dirigidas al individuo para que cambie su comportamiento, separadas de su entorno social, cultural, económico y del marco de las políticas públicas saludables y de procesos participativos de empoderamiento. La innovación de la salud se nutre de muchas disciplinas y crea una innovadora teoría y práctica de salud pública, que permite cumplir con metas y objetivos sociales, como conseguir comunidades e individuos que actúen hacia la salud, para alcanzar mayor bienestar con equidad social. Pág. 22. La unión de los esfuerzos de todos los actores sociales y productivos para lograr generar más salud, no implica el desconocimiento de las responsabilidades de la persona en su nivel individual para con su salud y la de los demás, pero prima el trabajo de la comunidad mediante nuevos modelos y escenarios de acción. No se hace mención a esta categoría. Menciona la gestión desde el empoderamiento colectivo y la promoción de estrategias de salud integrales, desde la planeación de proyectos que se adecuen a las necesidades del contexto escolar. Pág. 23 Habla de la conciliación de diferentes intereses. Se nombran cinco grandes áreas estratégicas de manejo: 1. Construir políticas publicas saludables. 2. Crear los entornos favorables. 3. Fortalecer la acción comunitaria. 4. Desarrollar aptitudes personales. 5. Reorientar los servicios de salud. Pág. 24 La escuela saludable parte del diagnostico de las necesidades identificadas por la comunidad escolar, mediante un proceso participativo de la toda la comunidad educativa. El plan de trabajo forma parte del currículo escolar o proyecto educativo Institucional, a fin de generar procesos de formación integral y de desarrollo individual y colectivo. Pág. 25 PEI: La escuela saludable parte del diagnostico de las necesidades identificadas por la comunidad escolar, mediante un proceso participativo de la toda la comunidad educativa. El plan de trabajo forma parte del currículo escolar o proyecto educativo Institucional, a fin de generar procesos de formación integral y de desarrollo individual y colectivo. Pág. 25 En el proceso directivo se toman cinco estrategias que permiten construir políticas públicas saludables para obtener una calidad de vida, donde la organización escolar cobra sentido al crear entornos favorables, fortalecer acciones comunitarias, desarrollar aptitudes personales y reorientar los servicios de salud. Investigación, acción participativa. Investigación cualitativa. Se pretende crear una escuela saludable que promueva un ambiente sano y seguro, tanto físico, como psicosocial. La IE, que promueva una educación en salud efectiva, basada en habilidades. Permitir la participación comunitaria. En el estudio hubo varios niveles de intervención: comunidad educativa y ejes fundamentales: hábitos, entorno sano, políticas de promoción de la salud y participación comunitaria. Especifica la escuela como responsabilidad social. No se hace mención a esta categoría.
  • 258.
    17. Comentarios delanalista Nota: Esta ficha fue elaborada a partir de la ficha analítica de calidad de instituciones educativas. Elaborada por: Liliana Abadía. El enfoque que brinda el texto es importante en la medida en que concibe el proceso educativo no solo desde el ámbito académico, sino que trasciende a mejorar la calidad de vida, hasta el punto de brindar una educación saludable, integrando todas las características del bienestar humano. Estas escuelas saludables son impulsadas por la UNICEF y la UNESCO para promocionar el bienestar en la escuela.
  • 259.
    UNIVERSIDAD DE LASABANA ESPECIALIZACIÓN EN GERENCIA EDUCATIVA HACIA UNA CONCEPTUALIZACIÓN DE INSTITUCION EDUCATIVA: UN ACERCAMIENTO BIBLIOGRAFICO FICHA ANALÍTICA 1. No. FACIE CE8 2. Categoría 3. Justificación de la categoría 4. Autor: 5. Fecha de publicación y editorial 6. Título: 7. Palabras Claves: 8. Descripción: 9. Fuentes: 10. Definición de Institución Educativa: AGUERRONDO, Inés. Lasa Escuelas del Futuro. Cómo piensan las escuelas que innovan. Buenos Aires: Educación Papers Editores, 2002. 127p. Las escuelas del futuro. Cómo piensan las escuelas que innovan. Escuelas, innovación, estructuras organizacionales, transformación El libro es una carta de navegación escrita por una planificación quien expone como unos pasos para lograr la innovación dentro de la escuela partiendo de lo que para ella es lo más importante como son los procesos de calidad educativa e institucionales. Explica además que es innovar y porque es necesaria ésta en la escuela y cuales son las etapas para cumplir este fin, que para hacerlo posible es necesario anclar la mirada al futuro. FERRARO, R. Educados para competir. 1995. FOLLARI, R. ¿Ocaso de la escuela? .1996. PERKINS, D. La escuela inteligente. Del adiestramiento de la memoria a la educación de la mente. 1992. BRASLAVSKY, C. Re-haciendo escuelas. Hacia un nuevo paradigma de la educación latinoamericana. 1999. BAEZ DE LA FE, B. El movimiento de las escuelas eficaces. Implicaciones para la innovación educativa. 1994. “La escuela es la institución a través de la cual deben llegar a toda la comunidad aquellos saberes que se consideran imprescindibles para participar en la sociedad. Se trata de la transmisión de valores, actitudes y pautas de conducta que aseguran la reproducción de la sociedad en la cual está funcionando el sistema educativo. Lo escolar implica el sostenimiento de los valores sobre los cuales de funda el lazo social; o sea de aquellos que son sostenidos por la sociedad como un todo para reconocerse cada uno integrante de ella. (Follari, 1996).” Pág. 28. El autor define a la institución innovadora como la que debe funcionar por medio de redes aplicando los datos del contexto que la rodean interactuando entre las personas para construir en forma conjunta y conciente una visón compartida. Una institución que se anime a experimentar e investigar nuevos enfoques, que aprenda de su experiencia pasada sin detenerse en ella. Que sea creativa, promueva espacios de aprendizaje y reflexión institucional entre sus miembros y revise la manera de hacer y pensarse a sí misma. Su ámbito de trabajo se convertirá así en un entorno de aprendizaje, lo que exige que la práctica se torne una actividad innovadora en la que hay lugar para planificación flexible, la toma real de decisiones y una mayor autonomía para actuar. “Una institución como conocimiento en acción” Pág. 9 “Las escuelas se organizaron de acuerdo a unas reglas clásicas: qué enseñar, cómo enseñar y a quién enseñar.” Pág. 18 Cultura Escolar Cultura Escolar: Tiene en cuenta la experiencia del individuo, contexto y la transmisión del conocimiento para el mejoramiento de la comunidad, utilizando como medio la innovación. Buenos Aires: Educación Papers Editores, 2002. 127 p.
  • 260.
    11. Perspectiva disciplinaria: v 12.Temporalidad: 10. Dimensiones Asociadas: 13. Dimensiones Asociadas 13.1. Relación con el entorno: 13.2. Organización Escolar: 13.3. Calidad de las Instituciones Educativas: 13.4. Dirección Escolar: 13.5. PEI 14. Relación entre calidad, dirección y organización: 15. Metodología: La perspectiva que se observa es enfocada hacia la calidad Se remonta al siglo XVIII y XIX refiriéndose para hablar sobre como era la escuela y la educación del momento y como debería ser modificada. El libro no hace referencia a la importancia de la relación con el entorno en la institución que en este caso debe ser innovadora y creativa. Aunque en algunos párrafos explica que la escuela es para mejorar las condiciones de vida de las personas y que las metas y fines se hacen teniendo como referencia a la comunidad. La estructura equivale al modo de establecer relaciones entre los elementos que la componen. “Los fines y objetivos reglan toda la estructura y definen el campo de base que orienta el sistema porque son los que delimitan la dirección a buscar” Pág. 27 “En la estructura de la institución debe ser redefinida la relación de la pirámide de jerarquías tradicional para lograr un sistema más horizontal en el cual cada elemento (cada escuela) pueda readoptar, re-negociar, re-insertar su imagen – objeto para poder cumplir con la demanda cultural de la integración y cohesión social en un mundo de crecientes diversidades.” Pág. 31 “Los elementos desde donde se debe repensar la estructura organizativa de las instituciones escolares se resume en lo que llamamos las condiciones básicas institucionales, que se agrupan en cuatro categorías: la organización del tiempo, la organización del espacio, el agrupamiento de los alumnos y la presencialidad. Las variaciones concretas que aparecen en cada uno de ellos, tales como ciclos lectivos alternativos, sistemas de alteración hogar-escuela, horario escolar diversificados, usos de espacios alternativos de la escuela o de la comunidad como lugares de aprendizaje, etc., deberán responder a los requerimientos que se han de señalar en cada caso concreto.” Pág. 63. “La calidad educativa se entiende unidimensionalmente, solo como eficiencia del servicio educativo, es el quehacer educativo. Una institución de calidad es aquella capaz de innovar y sostenerlas” Pág. 21 “Para determinar la calidad de una institución se debe construir criterios que permitan respetar las diversidades entre todas sus partes.” Pág. 22 “Las demandas educativas exigen que la escuela debe preparar para el trabajo” Pág. 36 “Se puede decir que un criterio para definir si un sistema educativo o institución escolar es de calidad o no, es reconocer si alimenta al sistema cultural con los valores que éste reclama para constituir a sociedad, si cumple con su función de ayudar a l a integración social.” Pág. 28 Una institución de calidad es la que responde a las necesidades de la sociedad y del educando. La sociedad es la que evalúa la calidad de la institución. El libro no hace ninguna referencia a la dirección escolar. No hace referencia al PEI El autor al referirse a la calidad la define primero como la capacidad de la institución para innovar y crear, modificar sus estructuras para meterse dentro del mundo de la tecnología e involucrarla en todos los estamentos de la escuela, siendo esto posible solamente si se hace una reflexión sobre los procesos de enseñanza – aprendizaje. La calidad es la capacidad de formar al individuo integralmente para desempeñarse en el mundo social y productivo a través de las herramientas necesarias y una organización institucional. No es una investigación. “La función de la escuela es educar para la creatividad y la curiosidad, pero en este momento hacen todo lo opuesto: imponen modelos, conocimientos prefabricados. Se debe en la escuela enseñar a cómo resolver problemas, deberían ser entrenados para analizar por qué se ha producido un problema y cómo se relaciona con otros problemas existentes o potenciales. En lugar de educar para la competencia individual, exigir el aprendizaje grupal.” Pág. 36
  • 261.
    16. Conclusiones: 17. Comentariosdel Analista: Nota: Esta ficha fue elaborada a partir de la ficha analítica de calidad de instituciones educativas. Elaborada por: Adriana Rocío Vargas Carrero El libro no tiene conclusiones finales. El autor enfatizó mucho durante todo el libro sobre la necesidad de la innovación educativa en la escuela a través de las herramientas tecnomáticas, estructuras organizacionales, entre otras y propone un marco integrado que permite encontrar una dirección a cada uno de los pasos para lograr la innovación. El libro hace aportes nuevos al concepto de institución educativa desde el punto de vista innovador, pero a la autora le hizo falta hablar del PEI y la dirección escolar que también son elementos fundamentales para lograr procesos de innovación dentro de la escuela.
  • 262.
    UNIVERSIDAD LA SABANA ESPECIALIZACIÓNEN GERENCIA EDUCATIVA HACIA UNA CONCEPTUALIZACIÓN DE INSTITUCION EDUCATIVA: UN ACERCAMIENTO BIBLIOGRAFICO FICHA ANALÍTICA 1. No. FACIE CE9 2. Categoría 3. Justificación de la categoría 4. Autor: 5. Fecha de publicación y editorial 6. Título: 7. Palabras Claves: 8. Descripción: 9. Fuentes: 10. Definición de Institución Educativa: Cultura Escolar La Comunicación: Un Factor De Convivencia En La Escuela. Comunicación, cultura escolar, condición humana, el sujeto escolar, participación, dialogo. Describe un proyecto de formación de valores en una comunidad educativa, sustentado en la acción comunicativa y en formas de gestión participativas y defensoras de los derechos humanos. A pesar de las difíciles situaciones que vive la escuela, en donde se recrean las circunstancias de la realidad, los educadores y las instituciones deben estar llamadas a forjar cambio y fomentar una nueva cultura de dialogo, dentro de la comunidad, a través de prácticas democráticas desarrolladas en encuentros y reflexión grupal. El libro tiene en cuenta el concepto de escuela como espacio social, de interacción y sistematiza una experiencia de innovación-investigación escolar centrada en la formación humana desde una perspectiva comunicacional. CUBIDES, Humberto J. Comunicación, educación: un campo estratégico de problemas de investigación. 2000. ORTEGA, Piedad. Recreando textos y contextos en torno al conflicto y la convivencia escolar en: Revista Derechos Jóvenes, 1999. - El reto que se plantea a la escuela es la formación de sensibilidades juveniles, que puedan a partir de nuevas percepciones y cogniciones, alentadas por el universo de la comunicación, establecer nuevas formas de pensar, se sentir y de juntarse. Martín Barbero. Pág. 12 - La escuela debe dar un buen ejemplo de buen trato y promover la capacidad de comprensión del otro, formar la posibilidad de cambio en las expresiones de agresividad, mediante un proceso de formación axiológica. Pág. 20 - Entre las responsabilidades de la escuela, está el educar para la vida democrática y participativa en cada uno de los procesos que adelanta dentro y fuera del aula de clase. Lastimosamente, la escuela se ciñe a modelos autoritarios y tradicionales que impiden la libre expresión de la autonomía y creatividad de los estudiantes. Pág. 25 - Institución educativa, como organismo para la comunicación, en la medida que allí se propicie en todo momento, y no solo frente al conflicto, un dialogo sincero entre los diferentes miembros de la comunidad. Pág. 27 - Territorio propicio para el encuentro, el dialogo, la tolerancia y la concertación; una escuela en donde exista preocupación por generar actitudes democráticas, mediante procesos formativos. Pág. 44 - Espacio socializador, pues allí entran en dialogo permanente, docentes, alumnos, padres, interacción que puede servir para propiciar una orientación axiológica desde los conflictos de valores presentes. Pág. 44 - Es conveniente en la escuela, incentivar las formas de comunicación, así como la capacidad comprensión de mensajes. Se debe hacer una escuela del sujeto, un lugar en donde se posibilite un proceso de individuación y el desarrollo de la libertad. Cubides, 2000. - Espacio para producir y negociar significados a partir de la acción comunicativa. Pág. 93 - En la función socializadora de la escuela, el docente es el principal promotor a partir de la responsabilidad que tiene de compartir sus conocimientos y la experiencia con la vida. Pág. 94. ALADIER SALINAS, José, Bogotá: Editorial Investigación Educativa y desarrollo pedagógico, 2001. Pág. 144. Cultura Escolar: Reto de la institución educativa por cumplir sus metas, qué es lo que se vive y cómo. Caracas: Editorial Investigación educativa y desarrollo pedagógico, 2001. 1444 p.
  • 263.
    11. Perspectiva disciplinaria: 12.Temporalidad: 13. Dimensiones Asociadas: 13.1. Relación con el entorno: 13.2. Organización Escolar: 13.3. Calidad de las Instituciones Educativas: 13.4. Dirección Escolar: El libro fue escrito en Colombia en el 2001. Menciona la crisis de valores en la sociedad actual. Pág. 20 En 1968, año en el cual se hace mención de un aniversario más de la ONU y por disposición gubernamental se construyeron en la ciudad de Bogotá, un sinnúmero de establecimientos educativos oficiales para el nivel primario y secundario, lo cuales tomaron el nombre de estado y repúblicas del mundo, entre ellos el colegio Republica Federal Alemana, del cual se hace el estudio en todo el libro. Pág. 21. - La situación de alta conflictividad que presenta la sociedad, se refleja en la crisis que presenta la escuela y la pedagogía como campos teórico,-prácticos de intervención en lo social, lo ideológico y cultural. hoy se ve la obligación de mirar la escuela como un campo violento, lo que evidencia un problema que esta tocando fondo; dicha situación, amerita un trabajo de investigación, intervención y agudización del conflicto. Ortega, 1999 Pág. 42. - Uno de los componentes de la relación comunicación, educación es el relacionado con los medios masivos de comunicación, a lo cual se suman, las nuevas tecnologías. Lo cual se relaciona con la producción de un nuevo conjunto de sensaciones, imágenes y sonidos. Pág. 65. - La escuela y los medios juegan un papel en la percepción del mundo, la adquisición de valores y los procesos de socialización, de manera paralela. Sería posible diferenciar el saber que paralelamente ofrecen; la primera ofrece un saber formalizado, jerarquizado, organizado, mientras que los medios ofrecen un saber centrado en el entretenimiento, que despierta mayor entusiasmo e interés. Huergo Fernández, 1999.Pág. 81. El concepto de cultura escolar hace parte de la organización y se distinguir en tres formas: etnografía como herramienta de observación, violencia y diálogo cultural. Se trata de propiciar dentro de la escuela estrategias comunicativas, que faciliten las relaciones interpersonales, el reconocimiento mutuo y los acuerdos de grupo. Pág. 23. Se reconocen en el contexto escolar, formas de control que tienen que ver con formas de producción de un discurso institucional y con procesos de organización ligados a mecanismos de direccionamiento del sujeto. Se relacionan con proyectos educativos que dan cuneta de lemas orientadores de los planteles, con dispositivos pedagógicos, normatividades y ordenamientos, cuya finalidad es trazar un tipo de conducta que se consideran apropiadas. Pág. 65 En el concepto de cultura se reconoce el tejido de significados que posibilitan la acción interdiscursiva y en esta entren en juego, las percepciones del sujeto y las representaciones simbólicas que reflejan los diferentes contextos. Pág. 92 La cultura escolar es un tema que contempla diversos aspectos, entre ellos: las formas de organización, los valores, el manejo del poder, la participación, la regulación de conflictos, las relaciones entre profesores y alumnos, el aprendizaje del conocimiento y la manera de transmitirlo. Pág. 142. No se menciona como tal este tema. Se plantea la comunicación como eje transversal de la gestión escolar, que permite llegar a acuerdos comunes, la realización conjunta de proyectos y la convivencia diaria. Pág. 11. Una metodología apoyada en la autonomía y el dialogo honesto, se convierte en el eje transversal de todo proyecto de orientación en valores, desde el cual es posible coordinar actividades didácticas de formación en varios de los momentos que integran el proceso de gestión que adelanta la comunidad escolar. Se requiere ente todo planeación y proyección, para facilitar las estrategias de ejecución. Pág. 26 La gestión debe propiciar la dinamización de procesos, a partir de estrategias que respondan a las expectativas; se deben tener en cuenta los lineamientos administrativos como académicos, que posibilite la confrontación entre lo que se considera tradicional y lo que se considera novedoso. Se requiere de un diagnóstico como punto de partida, para poder organizar los instrumentos y medios de trabajo, asignar responsabilidades y emprender el recorrido. Toda innovación esta dirigida a los estudiantes, aunque integre también un trabajo con padres de familia y lógicamente con docentes. Los alumnos son actores reales del cambio. Pág. 32. Se debe permitir el liderazgo de los alumnos, con el apoyo de los recursos disponibles. Pág. 34 La convivencia escolar implica la construcción de normas, la generación de ambientes culturales favorables al dialogo intergeneracional, asumir una postura crítica frente a las prácticas, dispositivos y recursos que reproducen la estructura de la escuela y una postura que favorezca los derechos humanos. Ortega, 1999.Pág. 42. Hoy en día en la escuela, se maneja una relación vertical en el poder, con autoridad en todos los procesos de gestión. Pág. 44. No existen normas comunicacionales y por lo tanto no hay flujo en la comunicación entre los diferentes estamentos de la institución. Se puede señalar la relación entre educadores y estudiantes, que sustenta todo el quehacer pedagógico y que responde a la autoridad institucional, con que cuentan los adultos frente a los jóvenes, a quienes se consideran inmaduros, se les exige el cumplimiento de reglas que orienten su comportamiento, limitando muchas veces su capacidad de expresión. Pág. 64 Propone un enfoque en la formación humana y axiológica desde la comunicación. Pág. 12
  • 264.
    13.5. PEI 14. Relaciónentre calidad, dirección y organización: 15. Metodología 16. Conclusiones 17. Comentarios del Analista: Nota: Esta ficha fue elaborada a partir de la ficha analítica de calidad de instituciones educativas. FICHA ELABORADA POR: LILIANA ABADIA La escuela conserva el encanto de ser un territorio propicio, para la creatividad, la imaginación, los ideales, pues ofrece múltiples posibilidades de realización de acciones formativas, artísticas, recreativas, reflexivas, entre otras, siempre y cuando se encuentre con un proyecto institucional que tenga desde el presente la mirada puesta en el futuro. Pág. 33. Contextualizar los proyectos: La visión diagnóstica sobre la realidad de la comunidad permite reconocer los conflictos, en donde la I.E está llamada a generar procesos de orientación y formación. Pág. 141. - Se reconocen en el contexto escolar, formas de control que tienen que ver con formas de producción de un discurso institucional y con procesos de organización ligados a mecanismos de direccionamiento del sujeto. Se relacionan con proyectos educativos que dan cuneta de lemas orientadores de los planteles, con dispositivos pedagógicos, normatividades y ordenamientos, cuya finalidad es trazar un tipo de conducta que se consideran apropiadas. Pág. 65 No existen conclusiones explicitas. Las conclusiones que se podrían sacar son: - La gestión del PEI que reconoce la importancia de la formación axiológica desde la dimensión comunicativa plantea al equipo docente el desafió de innovar constantemente el ejercicio pedagógico. - La visión diagnóstica sobre la realidad de la comunidad educativa permite reconocer los conflictos en las relaciones de convivencia, tales como expresiones de intolerancia, agresividad y maltrato. - Se realiza una concepción de ser humano frente a la educación, visualizando sus necesidades y reconociéndolo como ser autónomo y en relación con otros. - La gestión pedagógica la determina la misma comunidad, a través de la participación y el forjar lideres dentro de los mismos estudiantes que asuman responsabilidades. - El concepto de cultura escolar hace parte de la organización, los valores, el manejo del poder, la participación, la regulación de los conflictos, las relaciones y el aprendizaje. - La construcción de una cultura escolar, dirigida hacia una sociedad democrática, participativa y pluralista, exige una comunicación dialógica entre docente-alumno. Se destaca la importancia del ser humano dentro del contexto escolar y sus relaciones con diferentes entes, entre ellos la familia, la sociedad y los medios de comunicación, aspecto importante en la construcción del concepto de escuela. No se ve la IE, solo desde los administrativos, sino plantea otras formas de innovación, destacando un liderazgo colectivo y basado en valores. Aporta una concepción de ser humano, como el elemento más importante en el contexto escolar, sus conflictos e intervención inmediata en estos. Es un estudio realizado en el colegio Republica Federal Alemana de Bogotá Colombia, a través de una metodología participativa con la comunidad y en enfoque comunicacional. Pág. 21. Es una propuesta que se realiza para el Proyecto Educativo Institucional.
  • 265.
    UNIVERSIDAD DE LASABANA ESPECIALIZACIÓN EN GERENCIA EDUCATIVA HACIA UNA CONCEPTUALIZACIÓN DE INSTITUCION EDUCATIVA: UN ACERCAMIENTO BIBLIOGRAFICO FICHA ANALÍTICA 1. No. FACIE CE10 2. Categoría 3. Justificación de la categoría 4. Autor: 5. Fecha de publicación y editorial 6. Título: 7. Palabras Claves: 8. Descripción: 9. Fuentes: 10. Definición de Institución Educativa: 11. Perspectiva disciplinaria: 12. Temporalidad: Cultura Escolar: Se observa la importancia de las relaciones con la comunidad y en sí con el contexto, ya que son ellos los que dan su finalidad y la llevan a ser lo que es. POSADA ESCOBAR, Jorge Jairo Notas sobre la Relación Escuela-Comunidad-Contexto Escuela- Comunidad – Participación - Contexto El texto aborda la relación entre la escuela, la comunidad y el contexto, desde la realidad educativa y pedagógica fundamentándose en la interculturalidad que se encuentra en las sociedades y por ende en la escuela. Adicionalmente trata, con mucha profundidad, el problema de la participación dentro de la concepción de escuela comunitaria y cómo esta participación debe estar dada más allá de los tradicionales encuentros de padres con educadores y estudiantes. SAN FABIÁN, José Luis. El centro escolar y la comunidad educativa: ¿Un juego de metáforas?. 1996 QUINTANA, Marín y MORENO, Cerrillo. La Organización de los Centros Educativos en una Perspectiva de cambio. 1996 GIGROUX, Henry. Los profesores como intelectuales. 1990 FERNÁNDEZ ENGUITA, Mariano. Poder y participación en el sistema educativo. 1992 PÉREZ, Ángel y GIMENO, Sebastián. Comprender y transformar la enseñanza. 1993 “…sistematizamos el concepto de comunidad educativa encontrando que estaba relacionado con tres aspectos: 1. La participación en la escuela y los diferentes niveles de esa participación. 2. La relación de la escuela con la comunidad y el contexto. 3. Los problemas, los asuntos de convivencia y los conflictos en la escuela.” Pg. 50 El texto tiene una perspectiva comunitaria, participativa y democrática. El texto es de 1999 y su concepción es aplicable a la actualidad. Cultura Escolar En: Vida de maestro: Escuela y Comunidad. El Colegio de la Esquina. Bogotá: Instituto para la investigación educativa y el desarrollo pedagógico. 1999.
  • 266.
    13. Dimensiones Asociadas 13.1.Relación con el entorno: 13.2. Organización Escolar: 13.3. Calidad de las Instituciones Educativas: 13.4. Dirección Escolar: 13.5. PEI 13.6. Otras Categorías: Participación 14. Relación entre calidad, dirección y organización: 15. Metodología: 16. Conclusiones: La escuela está vista como una comunidad en la que influyen y participan todos los entes que la rodean. “Teóricamente se podría decir que la relación de la escuela con la comunidad podría relacionarse con todos estos asunto: En primer lugar es necesario considerar que as relaciones entre la escuela y la comunidad deben ser parte de la creación de la comunidad dentro del centro educativo… Por otra parte, las relaciones dependen de la participación de la comunidad externa con el centro; ésta puede ser la comunidad local, o de los padres y madres en varios niveles.” Pg. 50-51 “Por otra parte, se considera la utilización de los recursos de la comunidad como oportunidades de aprendizaje…” Pg. 52 “Lo anterior supone, además de esto, disponer de la escuela en cuanto a planes de estudio, metodologías y otros aspectos pedagógicos con el fin de aprender de las múltiples expresiones o lenguajes que hay en la ciudad.” Pg. 53 “Es decir, las relaciones de la escuela con la comunidad reflejan un conjunto de opciones educativas y sociales; más que una serie de técnicas y actividades, retrata de una propuesta pedagógica.” Pg. 53 La estructura se construye a partir de la participación comunitaria y por tanto, desde la democratización de la escuela. “También se tiene en cuenta la organización del centro escolar como centro comunitario, como la proyección social del centro de la comunidad. Es decir, se trata de las escuelas abiertas donde hay biblioteca, instalaciones deportivas, salas culturales, programas de formación o escuelas que hacen proyección a la comunidad con campañas ecológicas, de salud, etc.” Pg. 52 “Por tanto, para poder hacer participación se necesitará que la estructura sea democratizada a fondo y será necesario contribuir a revertir el autoritarismo, el burocratismo y las relaciones jerárquicas. La honestidad, la intencionalidad política transparente, la aparición de instrumentos de intervención y control de la población sobre la planeación y sobre la gestión, son algunas de las condiciones necesarias para que se dé la participación.” Pg.62 El texto no hace referencia a este aspecto El texto no hace referencia a este aspecto “Los centros no sólo necesitan establecer relaciones con las familias, -comunidad escolar- sino con la sociedad en su conjunto y con la comunidad social. Algunas propuestas educativas actuales se preocupan por realizar proyectos pertinentes a las comunidades locales y por la adaptación de la propuesta educativa (Proyecto Educativo Institucional, PEI).” Pg. 56 El texto no hace referencia a este aspecto El texto es el resultado de una investigación realizada en la Red de la Universidad nacional sobre la construcción de comunidad en las escuelas. En ésta se revisó el trabajo de los maestros en 20 escuelas en Bogotá, 10 en Barranquilla, sistematizando el concepto de comunidad educativa a partir de la observación. “La investigación demostró que casi siempre la relación escuela comunidad se ha reducido a lo siguiente: - Pedir colaboración a los padres y madres para el mantenimiento de las instalaciones (pintar, campañas de aseo). - Realización de talleres de padres, las famosas “escuelas de padres” (que son de madres) para explicarles cómo trabaja la escuela y solicitar ayuda académica para sus hijos en algunos casos. Dicen los maestros en esos talleres: No alcanzamos porque son 40 o 45 estudiantes, entonces si usted no les ayuda, los niños se van a rezagar. Les dan algunas pautas para ayudarles y hacen talleres en donde ponen a las madres a picar y a recortar para que vean lo que están haciendo los niños. - También se restringe a la realización de reuniones para la entrega de boletines, dar avisos, muchas veces regaños sobre el aseo o el descuido de sus hijos. A veces parece que la pedagogía es para las clases, pero no para las reuniones, y éstas también necesitan formas pedagógicas, tal vez unas distintas; pero las llamadas a los padres que tienen niños con problemas académicos y disciplinarios, no pueden seguir volviéndose un martirio para el estudiante.” Pg. 54-55 El repertorio de relaciones con el entorno es pobre y rutinario; necesitamos arriesgarnos a crear nuevas herramientas y renovar muchas de nuestras ideas para aportar a la construcción de las comunidades educativas.” Pg.55 “El centro educativo no puede plantearse la reconstrucción de la comunidad social, pero sí la construcción de una comunidad escolar viva que establezca relaciones educativas interdependientes con su entorno, es decir que contribuya a la construcción de Comunidades Educativas” Pg.57 “Se considera la participación como una práctica política dirigida específicamente al cambio de las relaciones de poder en la perspectiva de hacerlas más horizontales, más dialógicas y por consiguiente más democráticas.” Pg. 61
  • 267.
    17. Comentarios delAnalista: Nota: Esta ficha fue elaborada a partir de la ficha analítica de calidad de instituciones educativas. Ficha elaborada por: Jimena Jaime Trujillo El texto resulta pertinente por la concepción de comunidad educativa más allá de la escuela involucrando la parte de la participación dentro del contexto intercultural. Sin embargo, podría dar una definición más clara en cuanto a la idea de institución educativa que se maneja. “Casi se plantearía que el prerrequisito para construir comunidad escolar es el de construir comunidad para educadores, porque son ellos los que pueden liderar el proceso.” Pg. 59 “La educación así planteada, se convierte en un foro abierto de debate y negociación de concepciones y representaciones de la realidad. “ Pg.65
  • 268.
    UNIVERSIDAD DE LASABANA ESPECIALIZACIÓN EN GERENCIA EDUCATIVA HACIA UNA CONCEPTUALIZACIÓN DE INSTITUCION EDUCATIVA: UN ACERCAMIENTO BIBLIOGRAFICO FICHA ANALÍTICA 1. No. FACIE CE11 2. Categoría 3. Justificación de la categoría 4. Autor: 5. Fecha de publicación y editorial 6. Título: 7. Palabras Claves: 8. Descripción: 9. Fuentes: 10. Definición de Institución Educativa: Cultura Escolar RODRÍGUEZ CASTILLO, Irene Comunidad Educativa serás: Ley, Deseo y Posibilidad Escuela- Comunidad – Familia El texto es la síntesis de la ponencia de un seminario realizado por el instituto para la Investigación Educativa y el Desarrollo Pedagógico de la Alcaldía Mayor de Bogotá. Presenta una concepción de comunidad educativa y de lo esencial para que la institución sea comunitaria y responda a la sociedad. Describe ampliamente la relación que la Institución educativa debe tener con el entorno y de cómo ésta es el fundamento para su sentido comunitario y participativo. Considerándose también como una alternativa al ambiente hostil y vacío de la actualidad. CORTINA, A. Ética mínima. Introducción a la Filosofía Práctica. 1986 ___________. Ética sin Moral. 1990 ___________. Ética Aplicada y Democracia Radical. 1993 Se toma la institución educativa como comunidad partiendo de los cambios Constitucionales y legales del país. Para efectos de describir la institución educativa como comunidad, la autora propone cuatro ejercicios para analizarla y organizarla. “Para hablar de comunidad y escuela, quiero adoptar la perspectiva de quien ha trabajado a nivel escolar y ha asumido el reto de construir el concepto de Comunidad Educativa. Muchos de nosotros somos los protagonistas de los cambios que generaron nuestra Carta Constitucional, la Ley 115 y el Plan Decenal al redefinir el sentido de la educación y de la escuela. Dentro de estos cambios propuestos por la Constitución y las leyes, existe una categoría que me apasiona: el Proyecto de Comunidad Educativa. Con él, dejábamos de llamarnos colegio o escuela, de ser simplemente institución educativa y empezábamos a movernos a través de una serie de conceptos que, además, teníamos que construir: participación, descentralización, concertación, consenso, fueron entre otros, algunos de los procesos que interrogaron nuestra experiencia de comunidad.” Pg. 31 “En el proceso de reconocernos como unidad, podemos empezar por el ejercicio de desarmar la palabra comunidad. En ella encontramos una partícula que la inaugura y al tiempo expresa una idea determinante: común, lo que nos reúne, lo que nos convoca, el conjunto de criterios que nos conecta y nos relaciona. Un segundo ejercicio consiste en analizar cómo nos reconocen y qué nos encargan cuando nos nombran comunidad en los planes de desarrollo.” Pg. 32 “Pero las cosas todavía fueron más adelante y apareció un tercer ejercicio además de la pedagogía y la gestión: La Convivencia. Como concepto que nos planteó el reto de encontrar criterios para construir un modelo de participación democrática y un nuevo orden social.” Pg. 33 “Hay un cuarto ejercicio que surge al concebirnos como comunidad educativa: la gobernabilidad de la Escuela.” Pg. 34 Se habla de qué es una comunidad educativa, cual es el papel ante el entorno y el por qué de este término, además como se deben gestionar los proyectos de mejoramiento y desarrollo para que pueda cumplir con su finalidad. En: Vida de Maestro; Escuela y Comunidad: El Colegio de la Esquina. Bogotá: Instituto para la investigación Educativa y el Desarrollo Pedagógico. 1999
  • 269.
    11. Perspectiva disciplinaria: 12.Temporalidad: 13. Dimensiones Asociadas: 13.1. Relación con el entorno: 13.2. Organización Escolar: 13.3. Calidad de las Instituciones Educativas: 13.4. Dirección Escolar: 13.5. PEI 14. Relación entre calidad, dirección y organización: 15. Metodología: 16. Conclusiones: El texto tiene una perspectiva comunitaria y democrática. El texto es de 1999 y su concepción es aplicable a la actualidad. La relación con el entorno se da en la medida en que la institución educativa adquiere su carácter de comunidad a partir de los cambios dados por la nación y por los retos que ésta le ha impuesto a la escuela y su quehacer. “Desde la perspectiva de Proyecto de Nación, el Plan de Desarrollo propone como reto para las comunidades educativas contribuir al propósito nacional de formar un nuevo ciudadano, más productivo en lo económico, más solidario en los social, más participativo y tolerante en los político, más respetuoso de los derechos humanos, más pacífico en la relación con sus semejantes, más consciente del valor de la naturaleza integral y sociocultural, y por tanto orgulloso de ser colombiano.” Pg. 32 “La relación que se modifica en las comunidades educativas es la relación de la escuela con el entorno. Aparece la pregunta acerca de las relaciones que tiene la escuela con el sector productivo. Como respuesta se puede pensar que es necesario traer a alguien vecino del sector para sentarlo en el Consejo Directivo, pero resulta que la gran pregunta que hay en la base es: ¿Cómo se relaciona la escuela a través de las personas que forma y a través de los servicios que presta con todo un entorno que empieza a conectar su PEI al Proyecto Educativo Municipal, al Departamental y al Proyecto Nacional? Se sale de esas planeaciones encerradas en la escuela y se propone concertar intersectorial e interdisciplinariamente con otros planes de desarrollo. La comunidad educativa tiene, entonces, el reto y el desafío de convertirse en un polo de desarrollo social y de ser una estrategia y un factor de desarrollo dentro de la comunidad local y global.” Pg. 35 La estructura de la escuela se da en función de su concepción comunitaria, social, participativa. “En ese nuevo marco, la escuela debe construir las formas de regular las relaciones fundamentales y se plantea la pregunta por el Otro, el concepto de la interlocución, el problema de los criterios, de la auto-regulación, de la autoridad, del sentido y las acciones comunicativas. Cuando la comunidad es quien define los criterios que van a ordenar las relaciones, el Manual de Convivencia, los semilleros de participación, y las nuevas formas de gobiernos escolares son los mecanismos mediante los cuales la escuela empieza a preguntarse qué sentido va a tener aquí y ahora la norma, la tradición y el poder. La categoría convivencia le abrió a la escuela el reto de empezar a trabajar de manera intencionada, estricta e interdisciplinaria el problema del poder” Pg.33-34 “La comunidad que ha identificado los ideales de desarrollo y de cambio, se plantea el reto de la gestión desde la perspectiva de procesos y proyectos con eficiencia, eficacia y calidad con rentabilidad económica y social.” Pg. 32-33 El texto no aborda este aspecto de la institución educativa. El texto no aborda este aspecto de la institución educativa. El texto no aborda este aspecto de la institución educativa. El texto es la síntesis de una ponencia realizada por los autores en un seminario realizado del IDED (Instituto para la investigación educativa y el Desarrollo Pedagógico) de la Alcaldía Mayor de Santa Fe de Bogotá en 1999. “Todos los cambios que generó el Proyecto de Comunidad Educativa llamaron la atención a la ciencia, a la investigación y a los estudios de la convivencia que se interesan hoy en investigar e identificar qué tenemos que aprender para convivir en los nuevos espacios escolares. La escuela está siendo invadida por categorías de la investigación sobre convivencia democrática que aportan sentido a la transformación de las prácticas en la cotidianidad escolar.” Pg. 36 “Este modelo de aprendizajes básicos para la convivencia social que trabajan hoy muchas escuelas, se complementa con otro que ha adquirido también mucha vitalidad. Se trata de la propuesta de Adela Cortina en relación con la Ética de Mínimos y Máximos. La Ética de Mínimos preocupada por problemas de justicia y la Ética de Máximos preocupada por el problema de la felicidad. La Ética de Mínimos se convierte en una propuesta para construir manuales de convivencia, entendidos como el estado del acuerdo de una comunidad para construir su orden social. La Ética de Mínimos, los aprendizajes básicos de convivencia social, gobernabilidad y gestión de proyectos, son entonces, los nuevos retos para la comunidad educativa.” Pg. 37
  • 270.
    17. Comentarios delAnalista: Nota: Esta ficha fue elaborada a partir de la ficha analítica de calidad de instituciones educativas. Ficha elaborada por: Jimena Jaime Trujillo El texto plantea el panorama de la escuela como comunidad pero mostrando una nueva aproximación que se encuentra en los cambios que se han dado en los diferentes planes Nacionales que nos conducen a esta nueva visión. Este es un aspecto nuevo para la investigación que abre una nueva posibilidad y es el estudio de la Constitución, la Legislación y los proyectos para la identidad de la institución educativa.
  • 271.
    UNIVERSIDAD DE LASABANA ESPECIALIZACIÓN EN GERENCIA EDUCATIVA HACIA UNA CONCEPTUALIZACIÓN DE INSTITUCION EDUCATIVA: UN ACERCAMIENTO BIBLIOGRAFICO FICHA ANALÍTICA 1. No. FACIE CE12 2. Categoría 3. Justificación de la categoría 4. Autor: 5. Título: 6. Fecha de publicación y editorial 7. Palabras Claves: 8. Descripción: 9. Fuentes: 10. Definición de Institución Educativa: Cultura Escolar ROMERO, María Eugenia; MONTAÑA, Francisco Memoria: La Escuela, la Casa del Saber Escuela- Comunidad – Familia El texto es la síntesis de la ponencia de un seminario realizado por el instituto para la Investigación Educativa y el Desarrollo Pedagógico de la Alcaldía Mayor de Bogotá. Los educadores deben aprender de las experiencias que reciben del entorno con el fin de brindar a los estudiantes elementos para relacionarse con este, la responsabilidad de convertirse en educador radica en el hecho de un aprendizaje continuo que permita convertir a la escuela en el espacio de innovación, cuyo aprendizaje se irradie sobre todos los que la rodean: familia, comunidad, país, etc. SABATER, Fernando. El Valor de Educar. 1999 FALS BORDA, Orlando. La investigación participativa. 1998 Se entiende la escuela desde diversos puntos de vista, soportándose en la conciencia de comunidad y de institución contextualizada en una sociedad cultural específica. “Este concepto puede mirarse desde diversas perspectivas: la sociológica, la antropológica y la pedagógica, entre otras; pero es importante establecer unos límites a la escuela. Ya desde hace algún tiempo, a la escuela se le están asignando multiplicidad de funciones y responsabilidades...” Pág. 94 “A la escuela se le ha pedido hacerse cargo de todo, se ha convertido en un espacio de afecto, un espacio de pensadores, un entorno con multiplicidad de roles...” Pág.94 “Si bien se ha definido la escuela como la casa del saber, o como la Comunidad del Saber; recientemente Carlos Eduardo Vasco, junto con otras persona, aportan una nueva concepción sobre cuál es la comunidad que convive. Piensan en una comunidad de saberes y una comunidad que convive. La escuela debe ser mirada y analizada como una institución diferente a todas las demás instituciones de nuestra sociedad; si es comunidad de saberes tiene que hablar del proceso de enseñanza aprendizaje, allí adquieren sentido el conocimiento, la ciencia, la investigación. Empiezan a aparecer unos elementos característicos del espacio escolar-visto como una comunidad que convive- que trae implícitas una serie de categorías muy interesantes, como por ejemplo, el problema de los pares, de los géneros, de las generaciones, de las tradiciones y de las diferencias.” Pág. 96-97 “Es necesario recomendar que la escuela y por supuesto la universidad no pueden ser definidas como una familia; si estas instituciones proceden a buscar elementos de este género nunca podrán reconocerse como institución y ni siquiera como comunidad.” Pág. 97 “Es esencial sin embargo, percibir la escuela como una comunidad en sí misma, no la ideal, porque allí hay unos códigos que permiten interactuar, hay normas impuestas, construidas y creadas, otras aceptadas por la gente; en la escuela existen vínculos que atan alrededor de esos organismos y hay algo que conmueve, que une, que llama, que hace llorar y que hace maldecir.” Pág. 99 En: Vida de maestro: Escuela y Comunidad. El Colegio de la Esquina. Bogotá: Instituto para la investigación educativa y el desarrollo pedagógico. 1999. Cultura Escolar: La construcción de los puentes entre la escuela y la sociedad.
  • 272.
    11. Perspectiva disciplinaria: 12.Temporalidad: 13. Dimensiones Asociadas 13.1. Relación con el entorno: 13.2. Organización Escolar: 13.3. Calidad de las Instituciones Educativas: 13.4. Dirección Escolar: 13.5. PEI 14. Relación entre calidad, dirección y organización: 15. Metodología: 16. Conclusiones: El texto tiene una perspectiva comunitaria. El texto es de 1999 y su concepción es aplicable a la actualidad. La escuela como ente comunitario se encuentra influenciada y debe responder a un entorno social y cultural que se le presenta. “El hombre tiene que ser cultivado dentro de la cultura a la cual pertenece; un ser humano es una posibilidad que puede frustrarse y de hecho se frustra y fracasa si no se le cultiva y se le alimenta.” Pág. 93 “La escuela no es un ente abstracto, es real y sólo es en relación con la comunidad, con un espacio geográfico con unas características económicas, socio-políticas y culturales específicas.” Pág.94 “La noción de comunidad en sí, no se limita a aquel concepto de la comunidad externa a la escuela, al entorno; por ello es sugerente preguntarse, ¿acaso ya, dentro de la institución educativa, dentro del aula de clase, dentro de los espacios como educadores, dentro de los espacios que existen como delegados de curso se ha construido comunidad? En la dinámica social es necesario tener en cuenta esos núcleos: la familia, la escuela, los grupos de alumnos y la comunidad del entorno.” Pág. 95 “La escuela está inscrita en una comunidad con una entidad territorial, donde sus habitantes poseen una representación del espacio que ocupan; la escuela está construyendo un tejido social desde el conocimiento, de la tradición donde venimos y de lo que representamos.” Pág. 99 “Una percepción interesante al abordar los asuntos de la relación escuela-comunidad es la coordinación Inter.-institucional o intersectorial; sin ella no existirían proyectos ni propuestas pedagógicas acordes a la realidad; allí hay un importante campo de acción para la escuela del presente.” Pág. 100 El texto no aborda este aspecto de la institución educativa. El texto no aborda este aspecto de la institución educativa. El texto no aborda este aspecto de la institución educativa. Este tema se aborda desde la funcionalidad que tiene este en la concepción de la escuela comunitaria. “Al pensar en la escuela imaginada y posible-donde trabajan los educadores- la pregunta es ¿qué pasa con el Proyecto de Educación Institucional, PEI? ¿Cuáles son los límites o la potencia de la escuela y su papel social? Allí se deben mirar los valores significativos de una escuela con convivencia democrática, tener en cuenta lo que va a suceder con el problema del conocimiento y de las relaciones interpersonales. ¿Qué tan poco se sabe acerca de las formas y estilos de comunicación dentro de la escuela y del sentido de pertenencia que tenemos hacia ella, cómo funcionamos como grupo y cuál es nuestro proyecto político entendido como un espacio para el debate y la autocrítica constructiva? Pág. 98 El texto no aborda este aspecto de la institución educativa. El texto es la síntesis de una ponencia realizada por los autores en un seminario realizado del IDED (Instituto para la investigación educativa y el Desarrollo Pedagógico) de la Alcaldía Mayor de Santa Fe de Bogotá en 1999. “El concepto de escuela y comunidad permite entrar a considerar la comunidad escolar y sus relaciones con el entorno, con los padres, el barrio, el pueblo, la ciudad, el país y en últimas, el planeta.” Pág. 91 “Esto quiere decir que no hay posibilidad de llegar a ser ciudadano si no se cultiva el niño a través de la educación como proyecto de hombre.” Pág. 93 “La escuela puede servir de catalizador en la construcción de espacios para la democracia, especialmente para aquellos niños y jóvenes procedentes de hogares violentos.” Pág. 98 “Nuestras escuelas alcanzaron un auge y alcanzaron unas alas de un surrealismo tal que las hizo perder el contacto con la realidad. La responsabilidad y profesionalismo de los docentes es construir puentes entre la escuela y la sociedad.” Pág. 100
  • 273.
    17. Comentarios delAnalista: Nota: Esta ficha fue elaborada a partir de la ficha analítica de calidad de instituciones educativas. Ficha elaborada por: Jimena Jaime Trujillo El texto es una aproximación a lo que la institución debe ser y requiere para la construcción comunitaria con el fin de que responda a ésta desde todas las perspectivas, tanto educativas como sociales. Aunque no contempla todos los aspectos de la institución educativa, su abordaje de la definición, la relación con el entorno, recomendaciones y conclusiones, son pertinentes para el objeto de la investigación que se está realizando. Por ser el resultado de una ponencia, sus referencias son pocas.
  • 274.
    UNIVERSIDAD DE LASABANA ESPECIALIZACIÓN EN GERENCIA EDUCATIVA HACIA UNA CONCEPTUALIZACIÓN DE INSTITUCION EDUCATIVA: UN ACERCAMIENTO BIBLIOGRAFICO FICHA ANALÍTICA 1. No. FACIE CE13 2. Categoría 3. Justificación de la categoría 4. Autor: 5. Fecha de Publicación y editorial 6. Título: 7. Palabras Claves: 8. Descripción: 9. Fuentes: 10. Definición de Institución Educativa: GERSTNER JR., Louis V; SEMERAD, Roger; PHILIP DOYLE, Denis; JOHNSTON, William. Reinventando la educación: Nuevas formas de gestión de las instituciones educativas. Escuelas del Próximo Siglo - Estrategias y metas – Desarrollo del capital humano – Productividad – Liderazgo. El libro trata sobre un programa que ya existe y está transformando algunas de las escuelas de Estados Unidos, “ESCUELAS DEL PRÓXIMO SIGLO”, el cual ha impactado un conjunto de escuelas con un liderazgo extraordinario llamadas a la vida por actos de voluntad y compromiso. El programa no es la única respuesta a los problemas de las escuelas, hay muchas otras maneras de mejorarlas, pero si es una herramienta que contribuye a hallar parte de la respuesta. El libro está escrito para padres, educadores y administradores; para hombres y mujeres de empresa, para legisladores estaduales y miembros de las juntas de educación e incluso para los alumnos. Es un libro para todos los que se interesan en la educación o buscan soluciones e ideas aplicables en el nivel nacional y local. No incluye bibliografía ni cita a otros autores en notas a pie de página. Se fundamenta en experiencias reales. La escuela es la vida, no un ensayo general: La escuela es un lugar amistoso y acogedor, pero también es un lugar al que “se va a trabajar”; la escuela es su “trabajo” y tienen que realizarlo del mismo modo que los padres realizan el suyo, tanto en el hogar como en el empleo, a cambio de un salario. La escuela no es un “campo de deportes” aunque a veces no resulte menos divertida; la escuela no tiene la función de cuidar bebes, aunque a veces sirva de guardería. Es más que un lugar par socializar, aunque en ella los estudiantes se socializan adecuadamente, así como los trabajadores los hacen en sus empleos. La escuela es un lugar para aprender, para trabajar con empeño y prepararse para el mundo de afuera. La escuela no es algo separado de “el mundo real” o “la vida”; la escuela es el mundo real, la escuela es la vida. 175 Las escuelas deben ser organizaciones productivas, sin querer decir que son fabricas, ni siquiera empresas, pero se supone que se toma a los niños cuando son pequeños y los convierten en algo que sin ellas no llegarían a ser. Y ese proceso absorbe tiempo y dinero. Las escuelas tienen insumos y productos. La productividad se refiere a la relación entre ambos factores. P. 196 El tema de la productividad pocas veces es tratado por educadores. Para la mayor parte de las personas la escuela es un lugar cálido y bien iluminado donde la productividad, si acaso se piensa en ella, es un tema de Studio y no un compromiso activo. Pero las escuelas deben aprender a hacer mas con lo que tienen, pro dos razones: 1. Es posible que esto establecimientos no puedan reclamar ya mas recursos de la sociedad. 2. Es posible que las escuelas no puedan contar con más recursos de los que tiene ahora. Sin embargo está igualmente claro que nunca podrán pedir los recursos que les gustaría tener a menos que demuestren a satisfacción de padres y contribuyentes, que son organizaciones productivas. El Publico es generoso cuando esta satisfecho con lo que obtiene. P. 210 Barcelona, Editorial Paidos.1996 Cultura Escolar Plantea las demandas y retos del nuevo siglo dentro de la institución educativa, especificando cuales deberían ser las características que debería tener para el mejoramiento de la calidad de vida de la comunidad que la rodea.
  • 275.
    11. Perspectiva disciplinaria: 12.Temporalidad: 13. Dimensiones Asociadas: 13.1. Relación con el entorno: 13.2. Organización Escolar: 13.3. Calidad de las Instituciones Educativas: Innovación Impreso en España, en 1996 y contextualizado en Estados Unidos plantea propuestas novedosas y actuales para las instituciones educativas que quieren ser productivas en un mundo dinámico y cambiante. Aunque el punto de referencia es otro país, bien puede adaptarse a la problemática del sistema educativo colombiano actual. El contexto de cada niño y niña desempeña un papel fundamental en su aprendizaje: Lo que los niños llevan consigo a la escuela, determina lo que pueden aprender. Y también determina que y como se enseña. Las escuelas que no toman en cuenta las circunstancias de la vida de sus estudiantes no pueden llegar a ellos totalmente, pues lo que los niños llevan desde el hogar varía mucho, de escuela a escuela, de niño a niño, de época a época. P.170 Las Escuelas del Próximo siglo proponen estrategias para conectarse con las familias para ayudarles a reforzar la educación de sus hijos: Las escuelas deben formular y promulgar normas sobre la madurez para la escolaridad y permitir que los padres y la comunidad en general las conozca, desde el cuidado de la salud prenatal hasta la práctica de leerles a los niños pequeños... 173 Proponen establecer asociaciones de padres y maestros, que proporcionen los espacios de discusión sobre cuestiones del desarrollo intelectual y físico y la madurez para la escolaridad. Así como material impreso para los padres de familia y programas de extensión a la comunidad. Los padres tienen la responsabilidad de inculcar en los niños que la escuela es un espacio amistoso y acogedor, demostrándolo con su participación activa en la vida escolar, uniéndose a las asociaciones de padres y maestros, trabajando vigorosamente como voluntarios, hablando con el director y los maestros, presentes o futuros de sus hijos y comunicándose con los otros padres. P. 174 Las escuelas son las únicas instituciones de amplia base social donde sale a la luz todos los problemas de las clases sociales. Las escuelas pueden reforzar a los padres y a la comunidad requiriendo que sus alumnos realicen servicios escolares y comunitarios. P. 189 Las Escuelas del Próximo Siglo trabajan con una visión descentralizada del poder y el control para cederlo a los líderes de cada escuela. Busca educadores capaces de definir sus propias metas y realizar la visión de la escuela, con la autoridad y responsabilidad necesarias para hacer su trabajo en el nivel individual y del establecimiento. “Los distritos escolares deben encontrar modos de delegar más poder desde las oficinas centrales al campo de acción. Por eso se trabaja con Juntas de educación: las cuales deben delegar de modo explícito las decisiones sobre el personal y el presupuesto en el director ejecutivo (superintendente) que a su vez tiene que delegar autoridad en las escuelas. Los directores deben tener las manos libres para poder pondera las mejores personas en cada puesto, y asignar según su leal saber y entender los recursos de sus presupuestos. La mayoría de las organizaciones toman decisiones conscientes acerca de las tareas que deben realizar ellas mismas y las que requerirán de terceros. Los esquemas escolares deben hacer los mismo, concentrando sus esfuerzos en enseñar a los niños y contratando los otros servicios que necesitan.”. P. 218 Así como la delegación de autoridad es una cara de la moneda, la otra cara es la obligación de rendir cuentas. Se definen cinco factores determinantes del éxito y la calidad: En prácticamente todas las escuelas exitosas del Próximo Siglo, los visitantes encontrarán cinco cosas: • Un director dinámico y comunicativo, con gran libertad para conducir su escuela hacia una visión de excelencia educativa. • Un conjunto riguroso de metas escolares, y un sistema para medir el progreso hacia ellas. • Un cuerpo de docentes competentes, cuyo entusiasmo se multiplique con el empleo de muchos instrumentos y tecnologías educacionales avanzadas. • Estudiantes que son trabajadores: comprometidos, entusiastas y empeñosos. • Un grupo comprometido de padres, respaldados por un vigoroso programa que los involucra en la escuela. Sobre la base de la experiencia de las Escuelas del Próximo Siglo, se determinan siete estrategias que marcan un diferencial importante en la calidad de estas escuelas con otras. • Establecer metas claras y medir el progreso hacia ellas • Encontrar líderes y asignarles responsabilidades. • Encontrar empleados de talento, invertir en ellos y recompensarlos. • Invertir para aumentar la productividad de la escuela. • Crear nuevas relaciones entre las escuelas, los padres y las comunidades • Comprometer a los estudiantes. • Recompensar el éxito, penalizar el fracaso. .P. 66- 81
  • 276.
    13.4. Dirección Escolar: 13.5.PEI 14. Relación entre calidad, dirección y organización: 15. Conclusiones: Los cambios en la dirección escolar se deben producir desde los sistemas educativos nacionales: “Los sistemas escolares estatales cuando toman la decisión de cambiar a un director suelen provocar grandes batallas emocionales, personales y políticas. Los directores de escuelas muy pocas son removidos de sus puestos, si no existe una mala conducta grave, y muchos permanecen durante años o décadas. Muchos dan por sentado que un director continuo en su puesto hasta jubilarse. Aunque la estabilidad en el puesto es cómoda para los directores, no es buena para las escuelas ni para los niños. Las instituciones vitales cambian regularmente a sus líderes. Este recambio institucionalizado en las posiciones de liderazgo tiene la intención de inyectar nuevas ideas, nuevas relaciones y nueva técnicas en la organización. Los sistemas escolares deben adoptar la misma filosofía.” P. 216 Las Escuelas del Próximo Siglo busca líderes (directores) capaces de: • Idear y articular una visión. • Establecer una estrategia para hacerla realidad. • Crear una red de personas que estén de acuerdo con la visión y puedan ayudar a realizarla. • Motivar a esas personas (y a otras ajenas a la organización) para que trabajen con empeño en la realización de la visión. P. 107 Los Escuelas del Próximo Siglo con experiencias más exitosas en liderazgo, destacan las siguientes lecciones: • Es esencial el respaldo fuera de la escuela: para que surjan líderes en las escuelas que típicamente han suprimido el liderazgo, por lo general e necesita la acción de personas externas al establecimiento. • El paso más importante del liderazgo es crear un equipo: los líderes escolares que fueron más capaces de generar cambio lo hicieron inspirando a quienes los rodeaban para que compartieran sus ideas. • Los líderes exitosos son buenos comunicadores y comercializadores: Una parte clave de la tarea de crear un equipo es la comunicación constante. Los mejores líderes escolares son los que constantemente reiteran y fortifican su visión del éxito ante muchas audiencias. • Muchos aportan, el director lidera: Sin una persona competente, solícita, comunicativa, y enérgica en el cargo de director, la tarea de la reforma escolar es muy difícil. • Los líderes se desempeñan mejor cuando están a cargo y son responsables por el desempeño de los estudiantes. • Los líderes docentes son cruciales para el éxito escolar. P. 115 -119 El texto no se refiere específicamente al Proyecto Educativo Institucional, pero si hace referencia a varias características de este: * El proceso de planificación... de metas y expectativas debe cotejarse con las normas internacionales y nacionales. Estas pautas deben remitir a criterios (que permitan descripciones específicas de lo que los alumnos saben y del modo como se desempeñan en ciertas tareas) y también a normas (que permiten la comparación con otras escuelas y estudiantes). P 222 El éxito de las escuelas esta claramente marcado por la dirección y organización de sus líderes: “Toda Escuela del Próximo Siglo exitosa tiene por lo menos un líder efectivo. En realidad, el liderazgo fuerte es el rasgo que distingue a las mejores de estas escuelas. En toda escuela que ha acrecentado dramáticamente el desempeño de los estudiantes, cambiado las actitudes de estudiantes y educadores o instrumentado reformas radicales, hay un individuo visionario y empeñoso que muestra el camino”. P. 105 Si una organización quiere adaptarse y cambiar, conforme a los requerimientos de la sociedad moderna, se necesitan líderes capaces de promover el cambio: “Sin un líder capaz de articular una nueva misión, la organización e limita a prolongar el surco en la dirección de siempre, como una criatura de hábitos. Sin un líder capaz de realizar y motivar a los otros para que apliquen una nueva estrategia, la organización seguirá sus modos tradicionales de funcionamiento, o se atendrá a las agendas privadas de sus miembros o empleados. Sin líderes, la organización hará mañana exactamente lo mismo que hizo hoy”. P. 106 Directores ganadores, escuelas ganadoras. “En las Escuelas del Próximo Siglo existe una correlación casi perfecta entre la fuerza y las actitudes del director y el desempeño del establecimiento. Cada vez mas, escoger escuelas ganadoras fue equivalente a escoger directores ganadores”. P. 118 Estas son las tareas asignadas para reinventar la educación y revitalizar las escuelas: • Líderes de distritos escolares: Buscar grandes líderes para las escuelas públicas y delegar en ellos la responsabilidad de la dirección de las escuelas, lo que incluye la autoridad para administrar el presupuesto y tomar personal. • Legisladores estaduales y gobernadores: Eliminar la maleza de restricciones que enceguece los sistemas escolares, establecer normas de desempeño y proveer más fondos a las escuelas de los distritos pobres. • Legisladores y líderes federales: Asegurar el desarrollo de normas curriculares, proporcionar incentivos para la planificación local y crear test para medir el desempeño de las escuelas. Reorientar los recursos que permitan a las escuelas pobres hacerse cargo de una amplia gama de servicios para los niños. • Maestros: Prepararse para hacerse cargo de sus propias escuelas, invirtiendo en sus propias capacidades para enseñar, cambiar y liderar, y planificando sistemáticamente los cambios que desean presenciar en sus establecimientos. • Escuelas de educación: En cooperación con las escuelas de administración empresarial: reformar la enseñanza destinada a los docentes, concentrándose mas en aptitudes tales como la comunicación, el manejo gerencial y el empleo de tecnología. • Empresas: Asesorar a las escuelas sobre lo que esperan que los estudiantes aprendan, ayudarlas a administrar con efectividad y aportar personal y dinero para asistirlas en la realización de los cambios. • Sindicatos docentes: Aceptar el desafío de ver al educador como un profesional, lo que supone negociar una flexibilidad mucho mayor en las reglas para incorporarse a la escuela, diseñar sistemas de remuneración por mérito y recibir de buen grado la introducción de tecnología. • Padres y contribuyentes: Insistir en ser incluidos en los esfuerzos locales de planificación, pasar tiempo dentro de las escuelas, respaldar las inversiones en escuelas para los hijos de otras persona, y hacer hincapié en normas altas y resultados medidos. • Directores: Mediante la participación de todos los interesados, establecer una visión para la escuela, buscar los mejores educadores que puedan encontrarse, y proporcionarles los instrumentos y la libertad que necesiten para hacer su trabajo; por sobre todo, escuchar y comunicarse con los educadores, los padres y los estudiantes. • Estudiantes: Captar el hecho de que son trabajadores. La escuela es la vida, no un ensayo general. P. 228-229
  • 277.
    16. Metodología: 17. Comentariosdel Analista: Nota: Esta ficha fue elaborada a partir de la ficha analítica de calidad de instituciones educativas. Elaborada por: Andrea Ochoa Hernández La propuesta de los autores, basada en su experiencia con las Escuelas del Próximo Siglo, es innovadora y aporta elementos valiosos para todas las instituciones educativas que quieren marcar la diferencia y crear un precedente en la educación. No tiene bibliografía, sería importante remitirse a otros autores que como ellos han planteado propuestas novedosas en educación. Aunque esta propuesta es dirigida a las escuelas en Estados Unidos, bien se puede aplicar en otros contextos. No aplica para este texto.
  • 278.
    UNIVERSIDAD DE LASABANA ESPECIALIZACIÓN EN GERENCIA EDUCATIVA HACIA UNA CONCEPTUALIZACIÓN DE INSTITUCION EDUCATIVA: UN ACERCAMIENTO BIBLIOGRAFICO FICHA ANALÍTICA 1. No. FACIE CE14 2. Categoría 3. Justificación de la Categoría 4. Autor: 5. Fecha de publicación y editorial 6. Título: 7. Palabras Claves: 8. Descripción: 9. Fuentes: 10. Definición de Institución Educativa: SOLVES, Hebe La escuela, una utopía cotidiana Escuela, niños, maestros, participación Este libro hace una breve descripción sobre lo que el autor considera que es la escuela, haciendo una crítica y proponiendo a la vez algunas definiciones que de pronto no han sido consideradas importantes, además que hace un relato de historias contadas por docentes de sus experiencias dentro del aula y la escuela. AVENDAÑO, Olivera. Una escuela diferente. La Habana: Pueblo y Educación, 1998. ELSIE ROCKWELL, de Huellas. Vardas y Veredas: Una historia cotidiana de la escuela. México: Cuadernos de investigación educativa, 1982 GOLZMAN, Guillermo y otros. Atención, maestros trabajando. Buenos Aires: El Quirquincho, 1990 S. de E. de la MCBA. Para que sirve la escuela. 1990 FREYRE, Paulo y otros. Fazer escolar conhecendo a vida. 1987. “La escuela es lo que vemos y también ese futuro imaginario” Pág. 13 “Lugar de aprendizaje, un orden que intenta entre trastos pedagógicos y cascotes administrativos, un diálogo entre maestros que se van y jóvenes recién venidos” Pág. 13 “En la escuela, institución creada por los hombres para generalizar la transmisión de conocimiento científico y las normas y valores que sustentan la organización social. Es en la escuela donde el proceso educativo se concreta. La escuela es una realidad compleja que debe ser abordada en tanto conjunto de relaciones y prácticas institucionalizadas dentro del cual el currículo oficial constituye sólo un nivel normativo. En ella interactúan tradiciones holísticas, variaciones regionales, numerosas decisiones políticas, administrativas y burocráticas” Pág. 18 “La tarea fundamental de la escuela sigue siendo enseñanza, leer sin calificativos” Pág. 28 “La escuela entera es ayuda mutua, no podría hacer nada sin la ayuda de unos y otros” Pág. 34 “La escuela es tanto el saber y la ignorancia como el deseo de saber” Pág. 70 “La escuela protagoniza continuamente actos de confluencia y tensión entre discursos y es generadora de cultura”. Pág. 71 “La escuela inicia en el paso del juego al trabajo: puede ser el trabajo creador, voluntariamente asumido como sentido de la vida o un trabajo esclavo. La escuela es también la oportunidad para cada uno de compartir el poder de un modo creador e insertarse en el juego social con un mínimo de autonomía” Pág. 80. “En la escuela se procesa información que inaugura una serie encadenada de aprendizajes y saberes y se busca la temporalidad, se supone que los contenidos tanto actitudinales como procedimentales o conceptuales, construirán el universo simbólico del niño, un edificio que pretendemos sólido básico, que el sujeto irá acrecentando a medida que se construya a sí misma y por sí mimo, en interacción con sus pares y con los adultos” Pág. 81 Buenos Aires: PAIDOS Editores, 1996. 180 p. Cultura Escolar Cultura Escolar: Es lo que se vive en la institución educativa, plantea las normas, límites y sanciones no escritas que hacen que ésta cumpla su función de enseñar y aprender y lo que hace que halla una transmisión y mejoramiento de conocimientos.
  • 279.
    11. Perspectiva disciplinaria: 12.Temporalidad: 13. Dimensiones Asociadas: 13.1. Relación con el entorno: 13.2. Organización Escolar: 13.3. Calidad de las Instituciones Educativas: 13.4. Dirección Escolar: 13.5. PEI 14. Relación entre calidad, dirección y organización: Es una perspectiva comunitaria y participativa, ya que la idea es que se eduque en la escuela a partir de la comunidad y para la comunidad haciendo parte integral para el crecimiento mutuo. Hace referencia a la época en la que fue escrito el libro, ya que solamente se rige por las experiencias de los educadores, es decir que se ubica en 1993 hasta 1996, también a la década de los setenta. “La escuela crea cultura cuando da forma a la representación de sí de una comunidad determinada, que de otro modo no podría ser dicha, permanecería en la negación y la anonimía o anularía su identidad enajenándose en la cultura de las masas”, Pág. 98 El autor habla de la escuela en relación con el entorno cuando dice que hay que realizar actividades para que la comunidad se integre y forme parte del proceso de enseñanza desde otros espacios además de las aulas de clase. Estas actividades permiten la integración voluntaria de la comunidad, entidades y personas. Además de la relación que se debe tener con los padres para que éstos siempre estén enterados de los procesos de enseñanza de sus hijos dentro de la escuela y para esto se hacen necesarios los medios de comunicación, ya sea escrita u oral. “La integración de la comunidad es un objetivo importante de nuestra tarea” Pág. 104. El libro habla además de que es la familia la primera formadora de los chicos y por esto Edgardo Maggi a quien cita dice “Es muy importante que los padres sepan qué hacen los chicos en la escuela y por qué lo hacen, ya que ésta es una de las formas de integrarlos en la tarea escolar, de que no la sientan distante y ajena.” Pág. 45 El libro no propone una estructura organizacional como tal pero si hace referencia a varios estamentos que son necesarios dentro de la escuela para que ésta funcione correctamente y en donde toda la comunidad esté involucrada en las tomas de decisiones. “El consejo de grado es una instancia para que los estudiantes participen de la vida de la escuela, es decir en los procesos democráticos cuya función es formar al ciudadano creativamente participativo. Enseñar a participar en enseñar a vivir en democracia.” Pág. 128-129 “Se debe crear en la escuela una estructura en la cual el docente, los padres y toda la comunidad tengan un grado de participación prescrita en la vida cotidiana escolar desde el rol que a cada uno le toque desempeñar.” Pág. 131 El autor también describe un modelo de estructura que hay en Buenos Aires en donde habla de Equipos de dirección, centros de estudiantes y consejos de convivencia, coordinador, docentes, directivos, padres y representantes de la comunidad. El libro no hace referencia a este ítem. Al hablar de dirección escolar se refiere específicamente al equipo de dirección el cuál debe fijarse una meta y lograr que los educadores funcionen como equipo de trabajo. Es función del directivo crear espacios de participación de sus educadores, delegar funciones. En cabeza del director y el equipo directivo está el correcto funcionamiento de la escuela, ya que son éstos los directamente responsables del cumplimiento de las metas y objetivos que entre toda la comunidad construyeron. El libro se refiere al PEI como proyecto educativo institucional participativo, pero no hace ninguna definición sobre éste. No es explícito el tema en el libro, pero se puede inferir que la organización está compuesta por unos estamentos que deben ser significativos y que dependen totalmente de un buen direccionamiento y estrategias necesarias para llegar a la calidad de la escuela, a través de procesos de enseñanza y capacitación hacia los docentes y por medio de la realización de actividades que permitan integrar a la comunidad dentro de ésta, favoreciendo así el crecimiento integral del estudiante y lograr una escuela de calidad y participativa. “La escuela creará en su propio espacio una cultura escolar; muy distinta de la que se práctica afuera. Una cultura de participación que establezca reglas internas propias, límites y sanciones, todos valores que eventualmente podrían cambiarse, enriquecer, caducar, pero que no pierden el carácter experimental e iniciativo y constituyen una suerte de juego serio donde coinciden chicos y grandes: la escena del aprendizaje. Por otro lado, brinda una serie de desafíos, pruebas y experiencias irreversibles que ejercen una fuerza real.” Pág. 83 “Llevar la vida a la escuela para enseñar y aprender que la vida es una escuela permanentemente, romper el hábito de quejarse y no hacer nada, aprender a expandir y perfeccionar el amor por los demás y por uno mismo, son objetivos que exigen un trabajo sistemático en los ámbitos educativos” Pág. 103.
  • 280.
    15. Metodología: 16. Conclusiones: 17.Comentarios del Analista: Nota: Esta ficha fue elaborada a partir de la ficha analítica de calidad de instituciones educativas. Elaborada por: Adriana Rocío Vargas Este libro es una investigación por parte de docentes de Buenos Aires en varios contextos y diferentes escuelas (públicas y privadas, individuales e institucionales, formales e informales), están escritas en forma de relato que expresan los orígenes y prácticas de cada uno de ellos. El libro es un desacuerdo sobre las cosas que suceden dentro de la escuela, en donde se propone en sí un modelo participativo, en el cual los padres de familia no sean de puertas para afuera, además que se deben cambiar los modelos verticales y autoritaristas “direcciones de puertas cerradas” Pág. 157. El autor reflexiona sobre el papel del docente que debe dejar de ser autoritario e invitar a la participación de la comunidad en los procesos de enseñanza-aprendizaje de la escuela. Se hace insistencia en las formas organizativas de participación, que propone un equipo directivo, coordinando, un grupo de trabajadores educadores, quienes a su vez coordinan a grupos de chicos pensantes, cuestionadotes, creativos, etc., y con padres pertenecientes a una comunidad comprometida y participativa. Se concluye proponiendo una serie de aspectos que ayudarían a la mejora de la escuela, haciéndola más participativa: • “Ser más conciente de la complejidad de desarrollar propuestas participativas, en una sociedad que no es participativa y en un sistema educativo planteado verticalmente. • Tener en cuenta que padres y docentes carecemos de historia personal, de participación real a nivel social. • Evitar que las urgencias de los tiempos políticos se impongan sobre los tiempos educativos. Muchas veces se intentan generalizar una propuesta en lugar de pilotearla en terrenos fértiles, para ampliarla después. En la mayoría de los casos, y aunque las iniciativas son válidas, comienzan a morir mientras están naciendo. Partiendo de la escuela y el docente real que llevarán adelante la propuesta, y generar caminos de elaboración e implementación consensuada. Ideas teóricamente claras y con fundamentos coherentes son dejadas de lado por los maestros, cuando aparecen de manera vertical en la escuela. Por otra parte y como mecanismo de defensa, ante una historia que jamás los tuvo en cuenta, los docentes desconfían de las innovaciones educativas. En conclusión el libro es una propuesta pedagógica que consiste simplemente en educar para el respeto, la solidaridad, el compromiso, la participación, la honestidad, el amor social, la cual supera el marco de la propuesta política de un gobierno o partido político. Implica la formación de valores, actitudes para una concepción del hombre y un ideal de vida.” Pág. 158-159 Al autor le hizo falta enfatizar sobre la importancia de la calidad de la escuela y el PEI para mejorarla y partiendo de éstos cambiar las oncepciones, ya que es el PEI la carta de navegación y se puede decir lo más importante para el correcto funcionamiento de una institución. l libro es pertinente para la investigación ya que es otro tipo de crítica hacia la escuela y desde diferentes puntos de vista.
  • 281.
    UNIVERSIDAD DE LASABANA ESPECIALIZACIÓN EN GERENCIA EDUCATIVA HACIA UNA CONCEPTUALIZACIÓN DE INSTITUCION EDUCATIVA: UN ACERCAMIENTO BIBLIOGRAFICO FICHA ANALÍTICA 1. No. FACIE CE15 2. Categoría 3. Justificación de la categoría 4. Autor: 5. Fecha de Publicación y editorial 6. Título: 7. Palabras Claves: 8. Descripción: 9. Fuentes: 10. Definición de Institución Educativa: Administración y desarrollo de comunidades educativas. Hacia un nuevo paradigma de organización escolar Autonomía- participación- descentralización- gestión- eficiencia. En tanto se advierte que la acción educativa misma es producción de sentido, se ha definido una Comunidad Educativa como una entidad social, con sentido de pertenencia, capaz de formular participativamente propósitos relacionados con el desarrollo de sujetos, es decir, con la apropiación critica y la transformación de los códigos de la cultura; con el fin de alcanzar el mejoramiento de la calidad en la vida. Al contrario, la pedagogía postmoderna se interesa por ver como se negocian las ideologías inherentes a distintas narrativas, como se construye el conocimiento, como se inscribe el poder en y entre grupos diferentes; se concibe la escuela como un lugar de interpretación, negociación y de resistencia, en el que se luchar por establecer la democracia; la pedagogía adquiere compromiso político y se une a los aspectos mas progresivos de la modernidad. CARR, W La calidad de la enseñanza e investigación social. 1993. CASTORIADIS, C. ¿Vía sin salida? 1994. COLL, C y MARTIN, E. Aprendiendo de la experiencia. 1990. ELKANA, Y. La ciencia como sistema cultural: una aproximación antropológica. 1983. HANUSSHEK, E. La economía de lo educativo: Producción y eficiencia en escuelas públicas. 1986. HERNANDEZ, C. A., MOCKUS, A., GRANES, J., CHARUM, J. y CASTRO, M.C Lenguaje, voluntad de saber y calidad de la educación. 1987. HERRERA, M. y LOPEZ, M Conceptualización y metodología para la gestión de instituciones escolares a nivel local. El Proyecto de plantel, características, fases, herramientas.1993. PIAGET, J. Génesis y estructura en psicología. 1975. VASQUEZ, E. Más allá del modelo. 1976. VYGOTSKI, L. Del desarrollo de los procesos psicológicos superiores 1989. Se ha definido una Comunidad Educativa como una entidad social, con sentido de pertenencia, capaz de formular participativamente propósitos relacionados con el desarrollo de sujetos, es decir, con la apropiación critica y la transformación de los códigos de la cultura; con el fin de alcanzar el mejoramiento de la calidad en la vida. http://en.scientificcommons.org/carlos_ordóñez_pachón. 1995 CULTURA ESCOLAR: Este libro invita a la educación para el siglo XXI. Hace una llamado para que se trabaje la pedagogía social teniendo en cuenta la multiculturalidad y esta acorde con la educación en el mundo globalizado. CULTURA ESCOLAR ORDOÑEZ PACHÓN, Carlos
  • 282.
    11. Perspectiva disciplinaria: 12.Temporalidad: 13. Dimensiones Asociadas: 13.1. Relación con el entorno: 13.2. Organización Escolar: 13.3. Calidad de las Instituciones Educativas: 13.4. Dirección Escolar: 13.5. PEI Este libro apunto como su carátula lo indica hacia un nuevo paradigma de organización escolar. Evoca la reflexión de Castoriadis (1994), entre dos significaciones imaginarias, ubicadas en la edad media: ”la autonomía”, como animadora de los movimientos emancipadores y democráticos y “la expansión ilimitada del dominio racional” como fundamento de la institución del capitalismo. Este libro esta escrito a finales del siglo XX (1995), aplica a la época actual aunque hace referencia a filósofos y psicólogos antiguos. La noción de realidad humana: “este autor plantea que, de acuerdo con las perspectivas de Haidegger, el ser no es lo que esta: es lo que deviene y tiene una historia, una “permanencia” a través de la multiplicidad que constituye los cuadros y la posibilidad de nuestra experiencia.” Pg 59 La noción de cultura y de desarrollo humano: “se afirma que el mundo del hombre visto genéricamente es lo que el se representa como su mundo y que dicha representación, a la que llamaremos cultura es el escenario en el que se desenvuelve la existencia humana. La participación del individuo en los procesos de significación del grupo social que lo cría, le permiten ubicarse en la red de significantes ya existen y ser miembro de una comunidad” Pg 63, 64. El conocimiento científico: “la elección del objeto del conocimiento es determinada por la evaluación social. Por eso también el enunciado científico es organizado por la evaluación social en todos estadios del devenir del trabajo científico.” Pg 73 “ por esto, se plantea que el hecho de que en la modernidad se haya subrayado la oposición entre conocimiento científico y saber narrativo, y que se haya llegado a la valoración exclusiva del primero” Pg 74 La evaluación de la educación: “ según lo dicho es claro que como, en Colombia, se ha de exigir que la educación se juzgue no solo en relación con los indicadores y dimisiones de análisis propios de la dinámica interna del sistema, sino también con las realidades sociales históricas especificas de distintos grupos humanos que han significado su “realidad” de diversas maneras; por esto, si se quiere seguir utilizando este vocablo, se habrá de hablar de “calidades” mas que de “calidad” ; resultando como método de evaluación mucho mas pertinente una enfoque que permita hacer un seguimiento de la adecuación entre las propuestas educativas y de la “realidad” de la región, en lugar de adoptar una mirada dogmática que establezca los parámetros de juicio de los resultados desde una verdad externa” Pg 81. El desarrollo de comunidades educativas: “la ley general de educación insiste en que el actor básico encargado de las prestación del servicio educativo es la comunidad educativa; afirma que ella esta conformada por estudiantes, educadores, padres de familia, o acudientes de los estudiantes egresados, directivos, directivos docentes y administradores escolares. (Art. 60), todos ellos según su competencia, participaran en el diseño, y ejecución del proyecto educativo institucional” Pg84 “se aclara que, para que de una organización educativa se pueda decir que es “democrática”, habrá de demostrarse que ella, tal como lo explica Scianna en la entrevista publicada por Vattino (1989), es una organización social fundada en el dialogo en la continuidad establecida mediante el dialogo entre intereses, opiniones, vivencias inmediatas diversas; que en ella la democracia no es solo un método sino que se asume como el valor básico. Entonces, los procesos de producción de sentido en las sociedades democráticas, consistirán en la atribución, de velación critica y construcción de propósitos para la acción humana y, por tanto, en la selección de cursos de acción, según consideraciones valorativas, que tampoco se consideran definitivas sino sujetas a discusión, quedando como valor único el respeto por la multiplicidad de perspectivas” Pg 86-87 “vale la pena destacar que, asociados a esta noción de calidad de la educaron, en cuyo fundamento se haya una imagen de saber, se han configurado dispositivos de control, de ejercicio del poder que posibilita la enunciación de las propuestas de participación, des descentralización y de autonomía. Tal es el caso de los sistemas de evaluación de la calidad de la educación establecidos en los países Latinoamericanos” 39-40 Así, la gestión constituye una concepción abarcadora del control de la organización; por un lado, un conjunto de practicas que afecta a gestores y dirigidos, permitiendo a quienes se apropian de sus discurso reclamar para si determinados tipos de dominio “dirección de la organización y adopción de decisiones”, y, por otro lado un conjunto de procedimientos que convierte a los demás “los subordinados” en objetos de ese discurso y receptores de los procedimientos” Pg 45 “Se propone que se trabaje en Colombia por el mejoramiento de la calidad de la educación, mediante la elaboración de proyectos, estrategia con la que se responsabiliza a los establecimientos educativos para crear modelos pedagógicos y administrativos alternativos. De acuerdo con esta situación la Ley 115 de 1994 ordena elabora proyectos educativos institucional es en los cuales se especifiquen entre otros aspectos, los principios y fines del establecimiento, los recursos docentes y didácticos disponibles y necesarios, la estrategia pedagógica, el reglamento para docentes y estudiantes y el sistema de gestión, todo ella encaminado a cumplir con las disposiciones de la presente Ley y sus reglamentos (Art. 73)” Pg 27
  • 283.
    14. Metodología 15. Relaciónentre calidad, dirección y organización: 16. Conclusiones: 17. Comentarios del analista Nota: Esta ficha fue elaborada a partir de la ficha analítica de calidad de instituciones educativas. Elaborada por: MARTHA HELENA ESTRADA En esta categoría el libro recoge esta relación en la dimensión asociada de la evaluación de la educación: “ según lo dicho es claro que como, en Colombia, se ha de exigir que la educación se juzgue no solo en relación con los indicadores y dimisiones de análisis propios de la dinámica interna del sistema, sino también con las realidades sociales históricas especificas de distintos grupos humanos que han significado su “realidad” de diversas maneras; por esto, si se quiere seguir utilizando este vocablo, se habrá de hablar de “calidades” mas que de “calidad” ; resultando como método de evaluación mucho mas pertinente una enfoque que permita hacer un seguimiento de la adecuación entre las propuestas educativas y de la “realidad” de la región, en lugar de adoptar una mirada dogmática que establezca los parámetros de juicio de los resultados desde una verdad externa” Pg 81. “Se plantea que el discurso postmoderno pude asumirse como fundamento para poner de moda un lenguaje de ética y política que permita superar la violencia y los regímenes discursivos que mantiene el mito de la inevitabilidad de los privilegios económicos y el ejercicio centralizado de la dominación.” “En el terreno pedagógico el movimiento de critica postmoderno permite apreciar que el conocimiento, tal como se asume en las escuelas modernas, apoya los juegos de verdad desarrollados en los centros de dominio y permite regular la diferencias mediante divisiones del trabajo social y cultural” “La pedagogía adquiere compromisos políticos y se une a los aspectos mas progresivos de la modernidad”. “En términos específicos, la propuesta pedagógica postmoderna busca nuevas formas de alfabetización, contribuye a concebir nuevas formas de producción de conocimiento en contexto del surtimiento de los medios de comunicación electrónicos y ayuda a teorizar de una forma diferente el significado del trabajo, asumiendo en general la indeterminación como la guía principal para entender la economía y la identidad en condiciones de descentramiento cultural.” Pg89-90-91 Este libro invita a la educación para el siglo XXI. Hace una llamado para que se trabaje la pedagogía social teniendo en cuenta la multiculturalidad y esta acorde con la educación en el mundo globalizado. Hace alusión en profundidad a: “pueden resultar pertinentes las categorías de análisis de las organizaciones entendidas como redes. Este enfoque insiste en que las organizaciones son totalidades cuyo recurso principal consiste en la capacidad creativa de sus miembros; con lugar para sus intereses comunes y los de cada uno sus integrantes; con partes conectadas de una forma sensible que les permite trabajar juntas sin caer en la jerarquización propia de la burocracia; con múltiples lideres; incluidas en totalidades mayores; y relacionadas con su medio, ante el cual existen limites borrosos, llenos de poros, y que es percibido como lo hace una mosca a través de sus ojos, construyendo imágenes a partir de la integración de múltiples perspectivas” Pg 88 El artículo no hace parte una investigación.
  • 284.
    UNIVERSIDAD DE LASABANA ESPECIALIZACIÓN EN GERENCIA EDUCATIVA HACIA UNA CONCEPTUALIZACIÓN DE INSTITUCION EDUCATIVA: UN ACERCAMIENTO BIBLIOGRAFICO FICHA ANALÍTICA 1. No. FACIE CE16 2. Categoría: 3. Justificación de la categoría 4. Autor: 5. Fecha de Publicación y editorial 6. Título: 7. Palabras Claves: 8. Descripción: 9. Fuentes: 10. Definición de Institución Educativa: Rockwell, Elsie. La Escuela Cotidiana. Consenso, participación, tradiciones históricas, estructura: organización, reglas y normas, comunicación. Se realiza una investigación de tipo cualitativo, recopilando las experiencias escolares y brindando un panorama global de la diversidad y la historicidad en ese país. No se concibe la escuela y la comunidad como entes separados. Los nexos por los cuales están relacionadas la vida escolar y la local son históricos y cotidianos. Pág. 87. La vida de cada escuela se define en el contexto de los conflictos entre intereses y de los procesos en desarrollo en cada lugar. En estos se hacen y deshacen alianzas, se articulan o no los diversos intereses, siempre en relación con situaciones y procesos concretos. Pág. 87. Describe la institución educativa, desde la influencia de varios actores y las diferentes actividades que realizan las personas inmersas en ella, como son los docentes. Destaca la organización escolar y la cotidianidad en el aula de clases, en donde actúan los maestros, pero también los padres y los mismos estudiantes que le dan vida a la escuela. ROSENTHAL Y JACOBSON, Pygmalión en la escuela. Expectativas del maestro y desarrollo intelectual del alumno. 1969 LÓPEZ ÁSALE Y NEUMANN, Prisión Abierta: Una experiencia penológica. 1984. PHILIPS, Susan. Participant structures and communicative competente: warm spring indian children in community and in classroom. 1972. PARADISE, Ruth, La socialización para la autonomía en un contexto interaccional en Mazahua. 1990 BERTELY. Adaptaciones escolares en una comunidad Mazahua, investigación etnográfica en educación. 1992. AGUILAR, Citlali. El trabajo de los maestros, una construcción cotidiana, 1991. WALLER, ¿Qué obtiene el maestro de su experiencia?. 1967 SANDOVAL, Etelvina, Los maestros y su sindicato: relaciones y procesos cotidianos. 1985. - El contenido de la experiencia escolar subyace en las formas de transmitir el conocimiento, en la organización misma de las actividades de enseñanza y en las relaciones institucionales que sustentan el proceso escolar. Pág. 13. - Es una institución que define los usos y saberes a los cuales tiene acceso los maestros y es quien limita sus posibilidades de conocer otros ámbitos y procesos de trabajo. Pág. 16 - Es sobre todo en la escuela, en donde se intenta ordenar el proceso de aprendizaje mediante la enseñanza. Pág. 43. El maestro en cuanto conocedor, proporciona a los alumnos apoyos a los aprendizajes, que difícilmente tendrían si no fuera por la escuela. Pág. 44. México, 1995. Fondo de cultura Económica. Cultura Escolar Cultura Escolar: Vivencias de la escuela a través de la historia y su evolución, así como evidenciar que está encargada de transmitir valores o hábitos y que se construye socialmente por medio de elementos culturales e ideológicos.
  • 285.
    11. Perspectiva disciplinaria: 12.Temporalidad: 13.Dimensiones Asociadas: 13.1. Relación con el entorno: 13.2. Organización Escolar: Investigación etnográfica, en donde se ve la escuela como la institución en constante conflicto, y compuesta por diferentes actores que le dan vida. - Conocer esa experiencia, implica abordar el proceso escolar como un conjunto de relaciones y prácticas institucionalizadas históricamente, dentro de la cual el currículum oficial constituye el nivel formativo... Lo que conforma finalmente dicho proceso es una trama compleja en las que interactúan, tradiciones históricas, variaciones regionales, numerosas decisiones políticas, administrativas y burocráticas, consecuencias imprevistas de la planeación técnica e interpretaciones particulares que hacen maestros y alumnos de los materiales en torno a los cuales se organiza la enseñanza... Las políticas gubernamentales y la s normas educativas, influyen en el proceso, pero no lo determinan en su conjunto. La realidad escolar resultante no es resistente al cambio. Pág. 14 - Las escuelas Mexicanas tienden a reproducir ciertos contenidos ideológicos recurrentes en las educaciones ordenadas por las burguesías históricas, como son la división entre el trabajo manual y el intelectual. Pág. 17. - Las escuelas reflejan tradiciones de muchas épocas de la evolución educativa del país. Muestran consecuencias de diferentes ordenamientos institucionales, dada la coexistencia de sistemas federales, estatales y particulares. Pág. 18. - Conocer esa experiencia, implica abordar el proceso escolar como un conjunto de relaciones y prácticas institucionalizadas históricamente, dentro de la cual el currículum oficial constituye el nivel formativo... Lo que conforma finalmente dicho proceso es una trama compleja en las que interactúan, tradiciones históricas, variaciones regionales, numerosas decisiones políticas, administrativas y burocráticas, consecuencias imprevistas de la planeación técnica e interpretaciones particulares que hacen maestros y alumnos de los materiales en torno a los cuales se organiza la enseñanza... Las políticas gubernamentales y la s normas educativas, influyen en el proceso, pero no lo determinan en su conjunto. La realidad escolar resultante no es resistente al cambio. Pág. 14 - Como institución, la escuela es permeable a otras instancias sociales. En la escuela se observan pautas culturales de diferenciación social. Encuentran también lugar diversas concepciones y prácticas locales, correspondientes a historias particulares, lo cual explica parte de la variación de los contenidos de una escuela a otra. - El contexto social y político impone límites y a la vez abre posibilidades de influir en las escuelas y de orientar direcciones o modificaciones futuras. - En la realidad escolar se encuentran presentes formas de relación construidas por diferentes sujetos, tradiciones docentes, historias locales, Las escuelas contaban con dos fuentes para resolver sus necesidades: los padres de familia y los maestros. Por lo tanto su relación con la comunidad resultaba insoslayable. Pág. 125. lectivas e individuales, condiciones laborales concretas, mecanismos de control administrativos y políticos. Pág. 92. - Cada escuela debería legitimarse ante sus supervisores, que representaba la instancia inmediata superior a la escuela en la jerarquía administrativa, y el vínculo con el sistema educativo nacional. Formalmente la supervisión ha teniendo tareas de evaluación, vigilancia técnico-administrativa y funciones de control político. Pág. 137. Varias características propias del sistema educativo influyen en la actividad escolar cotidiana. Los usos del tiempo y del espacio, muestran la estructuración de la institución escolar. Existen reglas, que se utilizan para agrupar a los sujetos y normar su participación. Se establecen formas de comunicarse que tienden a regular la interacción entre maestros y alumnos. Las pautas, relaciones y costumbres características de la escuela se proyectan hacia el entorno social inmediato, ampliando así el ámbito formativo de la institución hacia los contextos de la familia, trabajo y vida civil. Pág. 20 La estructura escolar comunica a la población parámetros de clasificación no necesariamente coincidentes con la capacidad de aprender, pero que así le son presentados. Sobre la base de edad, trabajo, lugar de residencia, presencia del padre e incluso color de la piel, los niños son seleccionados para determinado turno, escuela, grupo o fila. Pág. 21. La interacción en la escuela se organiza mediante lo que se ha llamado estructuras de participación. El docente inicia, dirige, controla, comenta, da turnos: a la vez exige, aprueba o desaprueba la respuesta de los alumnos. En el salón de clase también existen otras estructuras de participación. La más notable es la que se construye entre los alumnos mismos, convirtiendo la actividad académica en algo social y colectivo, más que individual. Las relaciones sociales que se dan fuera del salón de clase y la estructura burocrática que ordena el trabajo docente desalientan la búsqueda de formas alternativas de relación entre estudiantes y maestros. Pág. 25. - La escuela también se distingue de otros contextos sociales. Tiene características específicas. La institución escolar se concibe a sí misma y se presenta como trasmisora de valores o hábitos superiores a los vigentes en la sociedad circundante. Su función tradicional ha sido formar ciudadanos para una sociedad futura. En ella perduran y coexisten los contenidos valorativos de épocas pasadas, se reproducen gustos literarios y artísticos de otros tiempos y se está en contacto con un patrimonio social genérico. Pág. 46 - Se concibe a la escuela como una institución que se construye social e históricamente. Es decir en las prácticas cotidianas se materializan fragmentos de diferentes proyectos estatales y sociales que se han originado en distintos momentos históricos. La construcción social de la escuela comprende la heterogeneidad de elementos culturales e ideológicos de los sujetos y de los grupos sociales implicados en la vida escolar diaria. - La vida de cada escuela se define en el contexto de los conflictos entre intereses y de los procesos en desarrollo en cada lugar. En estos se hacen y deshacen alianzas, se articulan o no los diversos intereses, siempre en relación con situaciones y procesos concretos. Pág. 87. - La escuela constituye una compleja trama en permanente construcción, frente a la cual la abstracta voluntad estatal puede ser absorbida o ignorada. Ezpeleta, 1985. Pág. 92. - Construcción cotidiana de la escuela, a través de la influencia de diferentes actores. Pág. 120
  • 286.
    13.3. Calidad delas Instituciones Educativas: 13.4. Dirección Escolar: 13.5. PEI 14. Relación entre calidad, dirección y organización: No se menciona como tal este tema. El director es quien representa la normatividad de la escuela. Acata y transmite disposiciones oficiales que son una versión de las políticas educativas mediadas por múltiples niveles burocráticos. Pág. 26 El proceso mediante el cual se construyen los acuerdos locales para la operación escolar, donde entran en juego intereses a veces opuestos, es dinámico, conflictivo, cambiante. Son las relaciones históricas, personales y sociales de los sujetos involucrados y del contexto en el que se desarrollan, las que determinaran la dirección del proceso en cada momento y lugar. Pág. 86. El hecho de resolver los problemas encontraba una expresión en su organización interna; institucionalmente a los directores les correspondía armar y poner en práctica dicha organización. Los directores recurrían a los conocimientos que al respecto se habían apropiado durante su experiencia laboral... Así mismo los directores, en su desempeño expresaban sus propias expectativas, intereses y concepciones laborales. Todos estos elementos entraban en juego en la decisión del sentido y la jerarquía de las actividades necesarias en cada escuela. Los directores asuntan la organización escolar, sin embargo, sus decisiones eran moduladas por las negociaciones que sostenían con los maestros. Pág. 125. Los directores, eran quienes ejercían la representación de las cuela en la relación con la comunidad y con la supervisión. Sin embargo las exigencias, comprendían necesariamente el trabajo de los maestros. Pág. 135 No se menciona este tema. El hecho de resolver los problemas encontraba una expresión en su organización interna; institucionalmente a los directores les correspondía armar y poner en práctica dicha organización. Los directores asuntan la organización escolar, sin embargo, sus decisiones eran moduladas por las negociaciones que sostenían con los maestros. Pág. 125: relación entre dirección y organización. Implícitamente esta relacionada la organización con la calidad, siendo directamente proporcionales. El contexto institucional entrena a los maestros en determinadas formas de hablar. Lo que va creando una cultura dentro de la institución .Existe una tendencia hacia la ritualización de la interacción entre adultos y niños. Los rituales son necesarios para organizar el encuentro diario. Se establecen procedimientos recurrentes y se repiten actividades cuyas instrucciones son siempre las mismas. De esta manera se facilita la organización del grupo y se retoman los consensos sobre como proceder durante el día. Las rutinas marcan límites. Aprender en la escuela a menudo significa aprender a usar los elementos que ahí se encuentran, es decir aprender procedimientos. Los estudiantes deben aprender a usar de cierta manera el lenguaje y a aplicar reglas implícitas para poder formular frases aceptables de participación. Pág. 38 Tanto maestros como alumnos organizan los elementos transmitidos en la escuela a partir de esquemas y concepciones que ellos mismos han elaborado... Pág. 45 Los procesos que sustentan la vida diaria escolar se definen por las prácticas de todos los sujetos que participan en ella. El proceso mediante el cual se construyen los acuerdos locales para la operación escolar, donde entran en juego intereses a veces propuestos es dinámico, conflictivo, cambiante. Pág. 86 En la escuela se generan procesos organizativos propios en los que intervienen de manera directa los docentes y que constituyen una micropolítica. El trabajo de los maestros en las escuelas se compone de la tarea de enseñanza, así como de un conjunto de múltiples actividades que constituyen el sostén y funcionamiento de la escuela. Pág. 121. En las escuelas cuyo estudio sustenta, el trabajo extraescolar realizado por docentes era la base de la organización interna. Por organización interna, se entiende la jerarquía y el sentido que adquieren las actividades, mediante las cuales se busca resolver sus funciones, necesidades y problemas. Las escuelas contaban con dos fuentes para resolver sus necesidades: los padres de familia y los maestros. Por lo tanto su relación con la comunidad resultaba insoslayable. Pág. 125. El hecho de resolver los problemas encontraba una expresión en su organización interna; institucionalmente a los directores les correspondía armar y poner en práctica dicha organización. Los directores recurrían a los conocimientos que al respecto se habían apropiado durante su experiencia laboral... Así mismo los directores, en su desempeño expresaban sus propias expectativas, intereses y concepciones laborales. Todos estos elementos entraban en juego en la decisión del sentido y la jerarquía de las actividades necesarias en cada escuela. Los directores asuntan la organización escolar, sin embargo, sus decisiones eran moduladas por las negociaciones que sostenían con los maestros. La organización interna de la escuela se traducía en el trabajo cotidiano y se componía de un sinfín de pequeñas actividades. Relacionando las actividades con la organización interna se construyeron tres sentidos generales: la logística interna, la existencia material de la escuela y la existencia social de la misma. La logística escolar interna, tenia que ver con la organización del tiempo, y los horarios de trabajo, formando hábitos de disciplina. Organizar la logística interna, implicaba una gran cantidad de tareas que asumían los maestros, como atender las peticiones y necesidades de los alumnos. La existencia material de la escuela, se refería ala búsqueda de recursos económicos para la escuela. La realidad financiera en el período, exigía que dentro de su organización se incluyeran formas de resolver los gastos de operación, mantenimiento y construcción. La existencia social, se refería a las acciones que se tenían que realizar para que la escuela ganara reconocimiento. Pág. 133. Habla el currículo como una forma de organización.
  • 287.
    15. Metodología: 16. Conclusiones: 17.Comentarios del analista Nota: Esta ficha fue elaborada a partir de la ficha analítica de calidad de instituciones educativas. Elaborada por: Liliana Abadía. Investigación etnográfica- cualitativa. La organización como elemento primordial en la escuela, a través de las funciones ejercidas por los educadores y las influencias de muchos actores entre ellos, la familia. Las relaciones de la escuela con el entorno. Muestra la institución educativa como formadora tanto para estudiantes, como para educadores. Se refiere a la autoridad ejercida desde los educadores, quienes deben negociar constantemente con los estudiantes.
  • 288.
    UNIVERSIDAD DE LASABANA ESPECIALIZACIÓN EN GERENCIA EDUCATIVA HACIA UNA CONCEPTUALIZACIÓN DE INSTITUCION EDUCATIVA: UN ACERCAMIENTO BIBLIOGRAFICO FICHA ANALÍTICA 1. No. FACIE CE17 2. Categoría 3. Justificación de la categoría 4. Autor: 5. Fecha de publicación y editorial 6. Título: 7. Palabras Claves: 8. Descripción: 9. Fuentes: 10. Definición de Institución Educativa: Cultura Escolar ABRILE VOLLMER, María Inés. Nuevas demandas a la educación y a la institución escolar, y la profesionalización de los docentes. Nuevos escenarios-Cambios- Estructura- descentralización-autonomía -profesionalización docente. Es un artículo que menciona las nuevas demandas a la educación, teniendo en cuenta las tendencias en las instituciones educativas. Entre las principales tendencias, destaca la descentralización, la autonomía y la profesionalización docente, resaltando la capacidad de la escuela de decidir en diferentes campos ya sean pedagógicos, administrativos y-o organizativos. Explica brevemente los cambios que están aconteciendo y que configuran los escenarios futuros en los cuales se desarrollaran las acciones educativas, y analiza cómo impactan en las mismas instituciones. Aclara como debe ser la estructura de los sistemas educativos según los cambios y las diferentes funciones que deberían asumir, involucrando la acción del estado. No incluye citas de pie de página. GARCÍA GUADILLA, Carmen. Nuevos escenarios y formación de personal calificado de alto nivel. 1991 MELLO, Guiomar Namo. Modelo de gestión para la satisfacción de las necesidades básicas de aprendizaje. 1993 AGUERRONDO, Inés, La organización de los sistemas educativos .1991. O.C.D.E. Escuelas y calidad de la enseñanza. Informe internacional. 1991 CASASSUS, Juan. ¿ Debe el estado ocuparse aún de la educación?. 1993 NÚÑEZ, Iván y VERA, Rodrigo. Participación de las organizaciones de los docentes en la calidad de la educación. 1990 GIMENO SACRISTAN J, Investigación e innovación sobre la gestión pedagógica de los equipos de los profesores. 1992 FRIGERIO, Graciela y otros. Las instituciones educativas. 1992 “ Según las diferentes reformas y transformaciones, los sistemas educativos serán aquellos responsables de redistribuir equitativamente los conocimientos y el dominio de los códigos en los cuales circula la información socialmente necesaria,, y formar a las personas en los valores, principios éticos y habilidades para desempeñarse en los diferentes ámbitos de la vida social”. De lo leído en el documento se concluye que la institución educativa es un sistema impactado por los cambios y las nuevas tendencias, trabajando con base en las necesidades y creando nuevas posibilidades en su estructura, funciones y organización. Pág. 3 “Las escuelas eficaces y bien organizadas presentan varias características en común: dispone de un ambiente bien ordenado, enfatiza el desempeño académico, establece altas expectativas para el desempeño de sus estudiantes y son dirigidas por educadores y directores que realizan un esfuerzo por ofrecer una enseñanza efectiva y estimular a sus estudiantes a que aprendan, independientemente de sus condiciones familiares” Pág. 13. Explica las demandas de la sociedad porque la institución educativa se una a las nuevas tendencias y tenga un mayor impacto dentro de la comunidad, de manera que es necesario que trabaje en las necesidades y cree nuevas posibilidades y ayude a cambiar la estructura de vida de las personas. Revista iberoamericana de educación. No 5. Mayo – Agosto. 1994
  • 289.
    11. Perspectiva disciplinaria: 12.Temporalidad: 13. Dimensiones Asociadas: 13.1. Relación con el entorno: 13.2. Organización Escolar: 13.3. Calidad de las Instituciones Educativas: El autor se adscribe al modelo de calidad, basada en los cambios, necesidades y tendencias d e la institución educativa. Es un modelo participativo y democrático. Paradigma de la competitividad. “En cuanto a modelo pedagógico plantea el paradigma de unidad de objetivos, valores compartidos y creciente autonomía de ejecución” Pág. 13. El documento fue escrito en 1994, teniendo en cuenta los cambios de la época, como la necesidad de la descentralización y mayor autonomía por parte de las escuelas, partiendo de las deficiencias de la educación y los sistemas educativos. Habla de la década de los ochenta, como momento de crisis económica y las consecuencias de los problemas acumulados y no resueltos, que influyen en la educación y las instituciones. Menciona el fortalecimiento de los sistemas democráticos y pluralistas. La transformación de las estructuras productivas en el marco de la globalización, teniendo en cuenta la competencia internacional. Menciona la aparición de nuevos sistemas productivos, tecnologías y nuevos modos de organización. “La autora tiene en cuenta los diferentes cambios que están aconteciendo y que configuran los escenarios futuros en los cuales se desarrollarán las acciones educativas en las instituciones escolares” Pág. 2. “La mayoría de los sistemas han iniciado procesos de reforma, como consecuencia del agotamiento de un modelo tradicional. Hoy se habla de un nuevo orden mundial competitivo basado en el conocimiento. El funcionamiento óptimo de los sistemas pasa a ser una prioridad esencial de los países.” Pág. 3. “ destaca la responsabilidad y relación con el estado como orientador de procesos y acciones y el cambio de las relaciones internas en la institución en cuanto a jerarquías verticales y burocráticas . Pág. 6. “Es en la dinámica de las instituciones escolares donde se configuran los procesos educativos y las condiciones particulares para la enseñanza y el aprendizaje, en un clima de relaciones humanas y de poder propios de cada comunidad” Pág. 17. “Según las demandas actuales, le correspondería al estado, diseñar y ejercer la conducción estratégica de las políticas de desarrollo educativo, con una visión prospectiva capaz de producir las adecuaciones que demanda el entorno cambiante”. Pág. 13 “La combinación de principios políticos, pedagógicos y administrativos configura la estructura de los sistemas educativos, a partir de los cuales se definen los niveles, los ciclos, la obligatoriedad y los criterios de articulación y coordinación. Los niveles identifican los tramos en los que los sistemas atienden el cumplimiento de las necesidades educativas que plantea la sociedad en un determinado contexto de espacio y de tiempo”. Pág. 6. “Destaca los nuevos papeles que asume la I.E, entre los cuales se encuentra, el convertirse en un espacio de democratización y participación, configurar un estilo de gestión a nivel local, diferenciado y flexible en su organización, que desarrolle capacidades y formas propias de interactuar, que incorpore las necesidades desiguales; conformar un ámbito con capacidad de decisión para la elaboración de su proyecto educativo y la construcción de su propia identidad; desarrollar capacidades para la gestión pedagógica, que focalice todos los esfuerzos en el logro de metas que atiendan la calidad; Combinar el uso de recursos humanos, técnicos, físicos y financieros de acuerdo a las necesidades y oportunidades; desarrollar capacidades para la articulación con las instancias intermedias ( regionales) y centrales del sistema educativo en el marco de normativas establecidas”. Pág. 15. “ Entre los aspectos organizativos, la autora habla de “ los tiempos de aprendizaje y destaca la importancia de la forma en como se utiliza el tiempo y como repercute en los logros. Una de las áreas más exitosas en los procesos de descentralización es la de los recursos físicos. La asignación de los espacios institucionales es atribución de la escuela. Pág. 20. Se menciona la adopción de nuevas concepciones organizacionales caracterizadas por el desmontaje de estructuras piramidales, jerárquicas, verticalitas, comando fuerte y su sustitución por unidades autónomas y dinámicas; el aumento de la flexibilidad y de la adaptabilidad a situaciones cambiantes; la mejora continua de la calidad de los procesos y de los resultados y el desarrollo de capacidades de cooperación y negociación. Pág. 4. Según los cambios que se están presentando, le corresponde a la institución educativa establecer alternativas de respuesta en el plano de las políticas y estrategias, como en las formas de organización y administración. Se sugiere estructuras participativas. “ Formar recursos humanos que respondan a los nuevos requerimientos del proceso productivo y a las formas de organización del trabajo resultantes de la revolución tecnológica. Para incrementar la competitividad, el mayor desafío es la transformación de la calidad educativa: grupos cada vez más numerosos de individuos con buena formación, impulso de la autonomía individual, logro de un mayor acercamiento entre el mundo de las comunicaciones, la esfera del trabajo y de la educación y otorgamiento de prioridad a las necesidades del desarrollo económico”. Pág. 4. Capacitar al conjunto de la sociedad para convivir con la racionalidad de las nuevas tecnologías. Impulsar la creatividad en el acceso, innovación y difusión científica y tecnológica. Deben desarrollar capacidades de anticipación del futuro y de actualización permanente “Pág. 4. Se deduce que cuando mayor sea autonomía la I.E. mayor calidad en su educación. “ para responder a los requerimientos de una educación de calidad, es indispensable promover la profesionalización de los decentes. El proceso de conversión del rol docente en profesional es una exigencia y una consecuencia de los procesos d e descentralización. Se debe tener en cuenta la formación y el perfeccionamiento docente, las condiciones del empleo y los incentivos. “El análisis de la práctica educativa y del trabajo en el aula lleva a focalizar la mirada en la calidad de los procesos internos, de los cuales depende la calidad de los resultados educativos” Pág. 29
  • 290.
    13.4. Dirección Escolar: 13.5.PEI 14. Relación entre calidad, dirección y organización: 15. Conclusiones: 16. Comentarios del Analista: Nota: Esta ficha fue elaborada a partir de la ficha analítica de calidad de instituciones educativas. Nota: Esta ficha fue elaborada a partir de la ficha analítica de calidad de instituciones educativas. Elaborada por: Liliana Abadía La descentralización pedagógica se concreta en la escuela asumiendo nuevas atribuciones y facultades para: La elaboración de su propio proyecto educativo, en relación con las necesidades de la comunidad y las políticas educativas determinadas. Cada escuela desarrolla su propia cultura institucional de acuerdo a su vida interna desde donde construye su identidad. La selección de objetivos y contenidos específicos, adecuados a los intereses de su contexto, que se articulan con los contenidos y comunes para todo el país y los acordados para la región. La participación de la comunidad en la determinación de los aprendizajes. La conducción de los procesos de aprendizaje en el aula, en el marco de una nueva didáctica adecuada a los cambios. La selección de los recursos técnicos necesarios, organización y capacitación de los decentes en función de las necesidades del proyecto educativo. La evaluación de desempeño de los docentes y de los resultados de los estudiantes. Se puede deducir que se encuentran totalmente relacionadas, en cuanto a mayor autonomía y procesos de descentralización por parte de la dirección y organización mayor calidad reflejada en todos los niveles. Destaca los procesos participativos que concluyen en calidad. El artículo da un aporte significativo, en cuanto al análisis de la situación actual en Argentina y las mayores necesidades en cuanto a tener mayor capacidad de decisión y trabajo con respecto a las necesidades de la localidad. Describe las deficiencias del rol docente y las características que deberían tener, para ofrecer una mayor calidad en el sistema educativo. Se relaciona claramente con la conceptualización de IE, en el sentido de que la describe como un sistema de constante cambio, flexible y adaptable a las exigencias del medio y con tendencias que son diferentes en cada época. Hace sentir que hoy en día hay gran necesidad de que las escuelas sean más autónomas y con mayor capacidad de decisión, al igual que la comunidad que la integra y que debe tener mayores grados de participación y creatividad. Características del director escolar, habilidades gerenciales (liderazgo, comunicación, toma de decisiones, empoderamiento, resolución de problemas, etc.), modelos de dirección (sistémico, participativo, estructuralista, funcionalista, etc.). “cursiva” (pág.) “La gestión autónoma y participativa, aparece entonces como la estrategia más adecuada para cambiar los contextos escolares” Pág. 27. La práctica educativa burocráticamente controlada genera un sistema de dependencia de los profesionales respecto de las directrices exteriores. Pág. 29. Se puede deducir que le corresponde al directo de la I.E. ejercer el liderazgo, tomando la iniciativa en la búsqueda y movilización de recursos de articulación y coordinación con organismos gubernamentales y no gubernamentales, nacionales e internacionales, de los ámbitos académicos, sociales, políticos, de la producción, que permitan la construcción de un nuevo estilo de gestión, desde una mirada estratégica del conjunto y de la comprensión de la diversidad, consolidando mecanismos ágiles y flexibles. Pág. 14. “ El surgimiento de la escuela como una organización con cierta autonomía es uno de los procesos más significativos que están ocurriendo en la transformación de los sistemas educativos. La falta de autonomía en el lugar en que la relación pedagógica ocurre, la dificultad en hacer llegar a las escuelas los recursos consumidos por las máquinas burocráticas y la excesiva reglamentación y visión homogénea de realidades locales, son algunas de las estrategias de descentralización. La autora sugiere la creación de estructuras participativas, con la creación de consejos, que disminuyan el abuso del poder Pág. 13 “Se debe dar mayor autonomía a los establecimientos y fortalecer la capacidad en tomar decisiones en los diferentes campos: Pedagógico, administrativo, financiero y de recursos humanos. Del documento se deduce, que a partir de los cambios presentados y las necesidades de una sociedad, básicamente en contra de modelos tradicionalistas, las IE exigen mayor autonomía, rompiendo con la dependencia total hacia otros sistemas y la descentralización que permita tomar decisiones que aporten a que la escuela, siendo esta más eficaz. Afirma la importancia de la autonomía también en los educadores, quienes deben profesionalizarse y formarse en principios que los lleven a tener mayor capacidad en toma de decisiones y resolución de conflictos. Menciona como debería ser las estructuras y la dirección de las IE, a partir de las necesidades y las exigencias. Ideas fuerza:” Los nuevos escenarios y su impacto en la educación “. Pág. 2. “Las nuevas demandas” Pág. 3 “la responsabilidad del estado” Pág. 5. Las funciones del estado que atienden a las diversidades. Pág. 8. “las nuevas funciones de la escuela” Pág. 10. Rasgos y condiciones de la autonomía Pág. 12. “Nuevos campos de decisión en las escuelas” Pág. 13. “El Rol docente”. Pág. 17. “Un profesional para las demandas escolares” Pág. 29.
  • 291.
    UNIVERSIDAD DE LASABANA ESPECIALIZACIÓN EN GERENCIA EDUCATIVA HACIA UNA CONCEPTUALIZACIÓN DE INSTITUCION EDUCATIVA: UN ACERCAMIENTO BIBLIOGRAFICO FICHA ANALÍTICA 1. No. FACIE CE18 2. Categoría 3. Justificación de la categoría 4. Autor: 5. Fecha de publicación y editorial 6. Título: 7. Palabras Claves: 8. Descripción: 9. Fuentes: 10. Definición de Institución Educativa: Cultura Escolar FERNÁNDEZ, Lidia La Escuela como Institución desde el Punto de Vista Psicosocial Análisis – escuela – institución – sociología - psicología El texto es un análisis de la escuela como institución partiendo del problema de la calidad que se presenta en Argentina por la inmersión de los estudiantes dentro de la institución educativa. La finalidad es encontrar un modelo que responda a las necesidades de los niños y jóvenes. Para esto, realiza una descripción del desenvolvimiento del niño desde el punto de vista psicológico y social para luego hacer un análisis de la institución educativa y de cómo ésta responde a las necesidades de los estudiantes. ARGYRIS, C. El Individuo dentro de la Organización. 1979 BATES, F. Y MURRIA, V. La Escuela como Sistema de Comportamiento. 1975 BUTELMAN, I. Psicopedagogía Institucional. 1982 CARBAJOSA MARTÍNEZ, D. El Análisis Institucional como Teoría Crítica de las formas sociales. 1980 FERNÁNDEZ DE RUIZ, L. El Perfil Institucional de la Escuela. UNESCO. 1987 GALLART, A. La Inserción de las Organizaciones en los Procesos sociales.1974 HALL, R. Organización, Estructura y proceso. 1987 LEWIN Y OTROS. El Microsistema educativo. En Bedout Compilación Ob. Cit. 1951 NICASTRO, S. Los Orígenes de la Institución y su Incidencia en su Representación y desempeño de los roles directivos. 1993 En cuanto a la definición, el trabajo hace una amplia disertación partiendo de que: “La literatura vinculada a los enfoques institucionales ofrece un panorama diversificado en su tratamiento y definición de la clase de fenómenos a incluir bajo el término institución. En ocasiones la profusión de significados y connotaciones es tan amplia y ocasiona tales niveles de confusión que algunos autores han propuesto el abandono de vocablo. La propuesta no ha prosperado y hace indispensable comenzar cada trabajo en el área aclarando la acepción con que se presentarán y utilizarán los términos. “Pág. 10 “ En su uso más antiguo la palabra institución alude y refiere a normas-valor de alta significación para la vida de un grupo social, fuertemente definidas y sancionadas- formalizadas en el caso de las leyes- con amplio alcance y penetración en la vida de los individuos. “ Pág. 10 “En gran cantidad de obras e informas el término se utiliza como sinónimo de establecimiento. De hecho en esos casos el establecimiento es definido como la concreción material y la versión singular de una norma universal-abstracta.” Pág. 10 “La instituciones representan por consiguiente aquellos custodios del orden establecido que le dan al individuo la protección de una lógica con la que organizar un mundo de otro modo caótico y amenazante.” Pág. 11 Cultura Escolar: Enfocada desde las normas que influyen en un grupo social según las necesidades de los niños y jóvenes cuyo fin es asegurar la transmisión de la cultura. http://face.uncoma.edu.ar/academica/posgrado/imagenes/OrganizacionProyecto.pdf. 1990
  • 292.
    11. Perspectiva disciplinaria: 12.Temporalidad: 13. Dimensiones Asociadas: 13.1. Relación con el entorno: 13.2. Organización Escolar: 13.3. Calidad de las Instituciones Educativas: Psico-social El texto es de 1990 y responde a una necesidad y a una situación de los estudiantes en Argentina que puede verse en otros países como Colombia. El texto dice que ésta puede variar de acuerdo con el estilo institucional, que es: “una serie de constantes de dinámicas” que se van configurando por “La recurrencia en el tiempo de determinadas características” Pág. 62 El modelo institucional que “Derivado en parte de los modelos generales recepta y expresa las características elaboradas en la historia propia del establecimiento y los niveles de las formas de funcionamiento deseadas. “ Pág. 59; y la ideología institucional “Conformada por un conjunto de concepciones y representaciones que justifican el modelo institucional y el estilo que éste expresa.” Pág. 60 De cualquier manera, la autora acepta que hay unos componentes básicos que se encuentran en todas las instituciones educativas. “Ubicamos como componentes constitutivos básicos, sin los que el establecimiento no puede tener origen: • Un espacio material con instalaciones y equipamiento. • Un conjunto de personas. • Un fin-proyecto vinculado a un modelo de mundo y de persona social valorado. • Una tarea global que vehiculiza el logro de los fines y sufre alguna forma de división del trabajo. • Una serie de sistemas de organización que regulan las relaciones entre los integrantes humanos y los componentes materiales comprometidos en la realización de la tarea. Todo funcionando en un especial espacio geográfico, en un particular tiempo histórico y en el nivel simbólico de una singular trama de relaciones sociales.” Pág. 56-57 El texto realiza un planteamiento del problema de la calidad educativa y da varias definiciones al concepto. “En rasgos generales y con bastante frecuencia el término calidad se utiliza en el campo educativo para señalar algunos aspectos vinculados con la cantidad de sujetos que transitan y egresan de un sistema con niveles de logro definidos como óptimos.” Pág. 3 La relación con el entorno se da en términos de que el individuo es y se identifica dentro de un contexto que lo va a “delinear” y por lo tanto, al ser la institución educativa el lugar donde se forma, ésta debe estar consciente de las situaciones que la rodean. “Todo el proceso de incorporación del individuo al mundo social se puede atribuir centralmente al aprendizaje si conceptualizamos éste de un modo amplio abarcando por lo menos dos modalidades: • La que se desarrolla en situaciones intencionales y socialmente preparadas para provocarlos ... • La que se produce a partir de la mera interacción social ... “ Pág. 22-23 “En función de los mandatos sociales que le dan origen; las vicisitudes de su historia singular; las características de su realidad material y las de sus miembros y en el interjuego de todas la variables que componen estos aspectos, cada establecimiento elabora una versión singular de las instituciones sociales.” Pág. 25 “Los establecimientos educativos sufren la incidencia de mandatos sociales de carácter paradojal.” Pág. 42 “La relación de las escuelas con su medio es unos de los aspectos en los que más se insiste como aspiración pedagógica. No obstante es uno de los más oscurecidos en sus reales significaciones. Lo que efectivamente ocurre en estos intercambios permanece en general encubierto por una serie de justificaciones y racionalizaciones entre las que ocupa lugar central la representación sobre el origen institucional y su proyecto implícito.” Pág. 92 “Como institución social la escuela es portadora de un mandato social genérico: el de asegurar la continuidad de la comunidad que la sostiene a través de la transmisión de la cultura que la define como tal. Sin embargo y al mismo tiempo se espera de ella que produzca el avance hacia alguna forma social utópica que – en muchas ocasiones – contradice profundamente su idiosincrasia a la sociedad real en la que está inserta. “Pág. 92 *”En este sentido las estudia el derecho, la filosofía del derecho, la sociología en algunas de sus corrientes teóricas, la antropología, por Ej. “Pág. 11 (Nota al pie) El texto también habla de lo institucional diciendo: “Utilizando los aportes de la escuela francesa podemos decir que lo institucional... es la dimensión del comportamiento humano que expresa a nivel concreto la dialéctica del tal conflicto o dicho de otro modo de la tensión entre las tendencias a proteger y a cambiar lo establecido.” Pág. 15 “La concepción que muestra a la escuela como segundo hogar- asentada a subes en la imagen del hogar como paraíso- también la caracteriza como espacio liberado de conflicto.” Pág. 47
  • 293.
    13.4. Dirección Escolar: Eltexto no hace referencia a este aspecto. “Hay acuerdo general, más aún tiende a haber consenso, respecto a que la calidad educativa brindada por un servicio tiene que ver con variables que se mueven según las leyes de la dinámica social pero también con el grado en que las escuelas pueden responder de un modo psicosocial y técnicamente adecuado al conjunto de las condiciones en las que operan.” Pág. 3 La autora plantea seis modelos de definición de calidad. “En este caso me limito al significado de calidad definido como nivel de logro de aprendizaje. Los CINCO modelos – entonces – son seis modos de explicar un determinado nivel de calidad definida en estos términos” Pág. 4 MODELO I Alumno Motivación Nivel intelectual Ayuda docente Experiencia previa Capacidad de esfuerzo Otras Nivel de aprendizaje MODELO II Familia Alumno Equilibrio de la pareja Motivación Nivel educativo de los padres Nivel intelectual Ayuda docente Cuidado/ interés por la escuela Experiencia previa Ayuda escolar Esfuerzo Otras Otras Nivel de aprendizaje MODELO III El medio Familia Alumno Nivel económico Equilibrio pareja paterna Motivación Ubicación social Educación de los padres Nivel Nivel cultural Cuidado / interés por el hijo Experiencia Ayuda docente Geografía Ayuda escolar Esfuerzo Otros Otras Otras Nivel de aprendizaje MODELO IV El medio Familia Alumno El docente Nivel económico Equilibrio pareja paterna Motivación Ayuda Clase social Ubicación social Educación de los padres Nivel Docente Formación Nivel cultural Cuidado / interés por el hijo Experiencia Actitudes Geografía Ayuda escolar Esfuerzo Otros Otras Otras Nivel de Aprendizaje MODELO V El medio Familia Alumno El docente La Escuela Nivel Equilibrio pareja Motivación Ayuda Clase social Cultura Económico paterna Nivel Recursos Ubicación Educación de Experiencia Docente Formación Modelos Social los padres Esfuerzo Otras Nivel cultural Cuidado / interés otras Actitudes Geografía por el hijo Otros Ayuda escolar Nivel de Aprendizaje Otras
  • 294.
    13.5. PEI 14. Relaciónentre calidad, dirección y organización: 15. Metodología: 16. Conclusiones: 17. Comentarios del Analista: Nota: Esta ficha fue elaborada a partir de la ficha analítica de calidad de instituciones educativas. Ficha elaborada por: Jimena Jaime Trujillo El texto no hace referencia específica a este aspecto, pero contempla algunos de sus componentes dentro de lo que denomina estilo institucional, modelo institucional e ideología institucional. ESTILO INSTITUCIONAL: “Operacionalmente en estilo puede considerarse el resultado institucional que condensa la cultura del establecimiento y funciona como mediatizador entre condiciones y resultados.” Pág. 62 “La recurrencia en el tiempo de determinadas características va configurando una serie de constancias dinámicas que hemos llamado estilo institucional. “ Pág. 62 MODELO INSTITUCIONAL “Derivado en parte de los modelos generales, recepta y expresa las características elaboradas en la historia propia de establecimiento y los niveles de las formas de funcionamiento deseadas. Incluye: • “Supuestos acerca del modo en que se dan los procesos implicados en la tarea institucional... • Definición de modos de ser y actuar en distintos roles... • Definición de un ámbito de operación ... • Definición de un encuadre de las tareas en términos de poder-autonomía... • Definición de una forma y estilo de control... • Definición del tipo de resultados valorados. • Caracterización de la institución deseada.” Pág. 59-60 IDEOLOGÍA INSTITUCIONAL: “Conformada por un conjunto de concepciones y representaciones que justifican el modelo institucional y el estilo que éste expresa. Incluye: • Concepciones acerca de la educación, la escuela y el aprendizaje... • Representaciones acerca de la institución y sus diferentes componentes que complementan a las concepciones ... “ Pág. 60-61 La dirección no se menciona, pero sí hay una clara relación entre calidad e institución educativa ya que la calidad va a generarse cuando, a partir del análisis, se genere un modelo que responda a las necesidades psicosociales del individuo. “ ... Llamé la atención sobre un hecho significativo. Aún habiendo difusión sobre enfoque más complejos – los ecológicos – la vigencia de los modelos que concentran en el alumno las variables determinantes – del logro, es muy amplia y profunda. Dije entonces- que era menester tratar de comprender las razones de este hecho pues las acciones tendientes a mejorar la calidad debían contar con estrategias para penetrar las ideologías en las que se asienta la resistencia.” Pág. 110 Este no es un texto investigativo. El texto hace varias citas ínter textuales y no maneja pies de página y en ocasiones estas fuentes no están en la bibliografía. Es un aporte innovador en cuanto a la institución educativa desde el punto de vista psicológico y social. Sin embargo, en cuanto a la conceptualización de institución educativa da muchas ideas pero no asume un concepto o definición propia para el desarrollo del análisis. “La organización escolar no prevé habitualmente dispositivos que permitan el continente (recepción emocional y ayuda técnica) que las personas necesitan para enfrentar progresivamente las dificultades que plantea el contexto turbulento de nuestros países.” Pág. 114 “Parece resultar obvio que no puede aguardarse más para aceptar que esta dimensión de los análisis debe ser incluida sistemáticamente en la formación y en la acción de las instituciones educativas. Hay suficiente experiencia sobre estrategias y técnicas para hacerlo.” Pág. 115 “A la operación de los aspectos ocultos de mandatos sociales debe agregarse la existencia de prejuicios. La tendencia a mantener una imagen idealizada de la escuela y los docentes: la protección del estilo institucional, la índole de las constelaciones motivacionales que llevan a la tarea docente y el compromiso fuertemente emocional (con sus riesgos de regresión y ambigüedad) que exige la idiosincrasia de la tarea.” Pág. 113-114
  • 295.
    UNIVERSIDAD DE LASABANA ESPECIALIZACIÓN EN GERENCIA EDUCATIVA HACIA UNA CONCEPTUALIZACIÓN DE INSTITUCION EDUCATIVA: UN ACERCAMIENTO BIBLIOGRAFICO FICHA ANALÍTICA 1. No. FACIE CE19 2. Categoría 3. Justificación de la categoría 4. Autor: 5. Fecha de Publicación y editorial 6. Título: 7. Palabras Claves: 8. Descripción: 9. Fuentes: 10. Definición de Institución Educativa ANDRADE, Ana Patricia “GESTIÓN EDUCATIVA PARA UNA EDUCACIÓN DEMOCRÁTICA” Democracia- colectivo social- competencia ciudadana- realidad y procesos. La República del Perú después de sufrir durante dos décadas terrorismo, receso en la economía y dictadura corrupta que afectó su confianza en afectividad, legitimidad de la democracia como sistema de vida, retoma la democracia gracias a un colectivo social que da muestras de competencia ciudadana y democrática. Ésta muestra dos retos: a- Desplegar todos los esfuerzos necesarios para recuperar y fortalecer la democracia, como forma de vida y poder devolver la confianza a la ciudadanía. B- Asumir que este sistema requiere de la participación permanente y activa de la ciudadanía y generar las condiciones que lo permitan. Esto supone formación ciudadana en el desarrollo de capacidades, para el ejercicio responsable de una democracia participativa. Esta tarea es del Estado en concordancia con la educación y por lo tanto desde su política educativa. Se promueve una educación para la democracia, como una política mayor. El Gobierno se compromete a mejorar la educación y esto queda consignado en dos objetivos: 1- Objetivo estratégico y propósito último del sistema: Formar niños y jóvenes como ciudadanos capaces de construir la democracia y el desarrollo nacional, armonizando este proyecto colectivo con su propio proyecto personal de vida. 2- Objetivo estratégico referido a la organización y funcionamiento escolar: Fortalecer la escuela pública asegurándole autonomía, democracia y calidad de aprendizajes. • CASSASUS. Problemas de la gestión educativa en América Latina. 2000 • BELTRAN, Llabrador. La inevitable necesidad de la participación en la escuela pública. 1998 • RUIZ, Bardisa. Teoría y práctica de la micropolítica en las organizaciones escolares. 1997 • SANDER. Nuevas tendencias en la gestión educativa: democracia y calidad. 1996 • URZUA Y DE PUELLES. Educación, gobernabilidad democrática y gobernabilidad de los sistemas educativos. 1990 • Política educativa 2001 – 2006 MED, 2002: 19. • MAJONE, Evidencia, argumentación y persuasión en la formulación de políticas. 1997. “La especificidad de las Instituciones Educativas no se resume ni se limita a asegurar la distribución del capital cultural, la socialización de los saberes , o la producción del conocimiento, sino que las Instituciones Educativas constituyen el espacio publico donde se crean o no las condiciones que facilitan la formación de una mentalidad democrática …la cual tiene en la participación social uno de sus mejores instrumentos, practica democrática, traducida en cambio profesor – alumno – nuevas metodologías , que favorezcan la participación de procesos de aprendizaje y en la participación activa de la gestión diaria de la vida de escuela. “ Programa de Educación Básica de la Cooperación Alemana del Desarrollo. Dirección Nacional de Formación y Capacitación Docente del Ministerio de Educación del Perú. www.proeduca-gtz.org.pe/publicaciones/descargas/Cuadernos_de_gestion/cuadernos_de_gestion_1.pdf CULTURA ESCOLAR: Plantea la relación de la institución educativa con los procesos democráticos formando niños y jóvenes capaces de participar y construir el desarrollo nacional. CULTURA ESCOLAR
  • 296.
    11. Perspectiva disciplinaria: 12.Temporalidad: 13. Dimensiones Asociadas: 13.1. Relación con el entorno: 13.2. Organización Escolar: 13.3. Calidad de las Instituciones Educativas: 13.4. Dirección Escolar: 13.5. PEI 14. Relación entre calidad, dirección y organización: 15. Metodología: 16. Conclusiones: Política mayor, democratizar la escuela. El gobierno se compromete a mejorar la educación y dice que esto es posible si la democracia se construye en un elemento sustantivo de cambio. Esto queda expresado en dos objetivos estratégicos. • Objetivo estratégico y propósito último del sistema: Formar niños y jóvenes como ciudadanos capaces de construir la democracia y el desarrollo nacional armonizando este proyecto colectivo con su propio proyecto personal de vida. • Objetivo estratégico referido a la organización y funcionamiento escolar: Fortalecer la escuela pública asegurándole autonomía, democracia y calidad de aprendizajes. El articulo esta escrito para el momento histórico actual. “De otro lado, la emergencia de los sujetos en los procesos de gestión educativa (introducidos ya por el modelo estratégico situacional) en especial el incremento de la visibilidad, demandas y poder de los actores locales, generados por los procesos de descentralización y la naturaleza de los cambios del contexto social y económico mundial (valores, formas de organización y de ver el mundo ) subrayan aun mas la necesidad de un nuevo contrato social que de mayor argumento al apremio de transformar y no solo mejorar la gestión educativa.” Objetivo estratégico referido a la organización y funcionamiento escolar: Fortalecer la escuela pública asegurándole autonomía, democracia y calidad de aprendizajes. “Entre los ochenta y los noventa emerge la preocupación por la calidad, llevada al ámbito de la organización del trabajo en términos de Calidad Total. Su aplicación a la gestión educativa da pie a dos tipos de preocupaciones: por el resultado educativo y por los procesos que lo generan. Se reconoce la existencia de un “usuario” (o varios) con derecho a exigir un servicio de calidad educativo y se crean estándares y normas para medir la calidad con atención especial a los procesos conducentes al logro de resultados. La gestión educativa vendrá a ser entonces un esfuerzo permanente y sistemático de revisión y mejora de los procesos educativos. Esto implica: identificar y reducir las fuentes de error (defecto cero) y con ello reducir los costos, dar mayor flexibilidad administrativa y operacional, disminuyendo la burocracia, y generar aprendizaje, productividad y creatividad.” “En otras palabras, la democratización de la educación se vuelve una gran política, que cruza lo pedagógico y lo institucional y la formación ciudadana se constituye en un eje del proceso educativo, que no se limita al aula y/o a los aspectos estrictamente pedagógicos, sino que involucra a la gestión escolar, revelando esta su dimensión educativa y no solo de arreglo institucional. “considerado herramienta de gestión con el consejo escolar, donde participa toda la comunidad educativa; desde el diseño como propuesta educativa hasta los mecanismos para gestionarla y evaluarla.” Esto implica: identificar y reducir las fuentes de error (defecto cero) y con ello reducir los costos, dar mayor flexibilidad administrativa y operacional, disminuyendo la burocracia, y generar aprendizaje, productividad y creatividad.” Como se señaló en la VI cumbre Iberoamericana de jefes de Estado y de Presidentes de Gobierno:” La especificidad de las Instituciones Educativas no se resume ni se limita a asegurar la distribución del capital cultural, la socialización de los saberes , o la producción del conocimiento, sino que las Instituciones Educativas constituyen el espacio publico donde se crean o no las condiciones que facilitan la formación de una mentalidad democrática …la cual tiene en la participación social uno de sus mejores instrumentos, practica democrática, traducida en cambio profesor – alumno – nuevas metodologías , que favorezcan la participación de procesos de aprendizaje y en la participación activa de la gestión diaria de la vida de escuela. “ No es una investigación
  • 297.
    17. Comentarios delanalista Nota: Esta ficha fue elaborada a partir de la ficha analítica de calidad de instituciones educativas. Elaborada por: Martha Helena Estrada Mesa El artículo no presenta las fuentes al final sino intertextualmente. El tema es absolutamente pertinente para el momento histórico. Tiene un enfoque que va de la mano con la Pedagogía Social; hace hincapié en la democracia como solución justa de los pueblos para lograr la participación permanente de todos.
  • 298.
  • 299.
    UNIVERSIDAD DE LASABANA ESPECIALIZACIÓN EN GERENCIA EDUCATIVA HACIA UNA CONCEPTUALIZACIÓN DE INSTITUCION EDUCATIVA: UN ACERCAMIENTO BIBLIOGRAFICO FICHA ANALÍTICA 1. No. FACIE DE1 2. Categoría 3. Justificación de la categoría 4. Autor: 5. Fecha de publicación 6. Título: 7. Palabras Claves: 8. Descripción: 9. Fuentes: 10. Definición de Institución Educativa: 11. Perspectiva disciplinaria: ISAACS, David Ocho cuestiones esenciales en la dirección de centros educativos Ideario - Organizaciones - Funciones directivas - Centro educativo - Comunidad Es un texto metodológico que describe la manera en que deben manejarse y entenderse en centro docente y sus estructuras de funcionamiento abordando ocho aspectos fundamentales del centro educativo: 1. Qué es un centro educativo. 2. Cómo establecer la estructura básica del centro. 3. Cómo concretar y coordinar las funciones de los profesores. 4. Cómo lograr que los padres y los profesores colaboren en un proyecto común. 5. Cómo crear las condiciones necesarias para ejercer la función directiva. 6. Cómo conseguir resultados. 7. Cómo contar con el trabajo productivo de los colaboradores. 8. Cómo organizar un sistema operativo de formación y perfeccionamiento de los profesores. CREESE, M y EARLY, P. Improving Schools and Governing Bodies. 1999 FURMAN, G. School as a Community. 2002 GENTO PALACIOS, S. Instituciones educativas para la calidad total. 1997 GARCÍA HOZ, V. Y MEDINA, R. Organización y gobierno de centros educativos. 1986 PÉREZ LÓPEZ, J.A. Teoría de la acción humana en las organizaciones, 1991 El texto utiliza la denominación Centro Educativo y lo defina de la siguiente manera: “Un proyecto común de mejora integral de padres, profesores, alumnos y personal técnico y de servicios situado en un contexto concreto. Para sustentar esta definición el autor realiza un análisis de lo que ser una organización implica al igual que lo que significa ser una comunidad y a partir de ello concluye, también que un centro educativo es tanto una comunidad como una organización omitiendo la parte inhumana de esta última. Para el autor, el comprender los fines de la educación implica el entender la naturaleza del centro educativo y aborda tres posibles concepciones para el entendimiento de los fines educativos: 1. El fin de la educación expresado en forma de roles: formar virtudes que conduzcan al desarrollo de un rol responsable en su sociedad. 2. El fin entendido como el lograr la madurez natural de la persona 3. El fin entendido como la felicidad Este autor tiende hacia la concepción humanista que se fundamenta en las virtudes y los valores partiendo desde allí para construir sus definiciones y su discurso en general. Dirección Escolar Muestra algunos aspectos en fundamentales en la dirección de los centros educativos. Pamplona: Ediciones Universidad de Navarra S.A., 2004. 346 p.
  • 300.
    12. Temporalidad: 13. DimensionesAsociadas: 13.1. Relación con el entorno: 13.2. Organización Escolar: 13.3. Calidad de las Instituciones Educativas: 13.4. Dirección Escolar: 13.5. PEI El contenido del texto es bastante contemporáneo y, en general, su discurso es absolutamente aplicable a la actualidad. A lo largo del texto se apoya en definiciones dadas a organización y comunidad a lo largo de ciertos periodos a los que corresponden corrientes muy específicas. El texto es, en su totalidad, da un enfoque del centro educativo con relación al entorno lo cual se hace explícito desde la definición inicial en la que claramente hace referencia al crecimiento de una comunidad y su proyección hacia toda a sociedad. Es así que tratándose de un texto sobre la dirección de centros, ésta se enfoca hacia el crecimiento dentro de un ambiente personal en el que las estrategias para el desarrollo docente y directivo se plantean con un direccionamiento humano fundamentado en valores y en los aprendizajes multidireccionales para un desarrollo integral para lograr un trabajo productivo de todos los miembros de la comunidad. El texto propone que toda la organización de un centro educativo se haga en función de un ideario donde se van a establecer los objetivos generales del centro considerándolo como un proyecto común. A partir de este ideario se establecerán los objetivos específicos del centro contemplando cada estamento y cada área en particular. El planteamiento de estos objetivos va a hacer evidentes las necesidades en cuanto a personal, funcionamiento directivo y organizacional, sistema de comunicaciones, etc. A partir lo anterior se plantean las condiciones necesarias para ejercer la función directiva contemplando: las funciones, autoridad y cualidades que debe tener un directivo como son: la fortaleza, la responsabilidad, la sencillez, la cordialidad y el optimismo. Por otra parte se refiere a la necesidad de crear una cultura entendiendo como cultura “la forma habitual y tradicional de pensar, de sentir, de decidir, de actuar y de reaccionar al pensar en el futuro y al enfrentarse con los problemas que se presentan” la cual se hace evidente en los siguientes ámbitos: los artefactos, las costumbres establecidas y los procedimientos no tipificados y los valores sustanciales. Así mismo hace referencia a la comunicación y las condiciones que ésta debe tener para que sea efectiva, eficaz y eficiente; y, finalmente se refiere a la manera de motivar a los colaboradores para la realización de este proyecto común que es el centro educativo. El texto no hace referencia explícita a la calidad educativa, sin embargo, esta se hace presente a lo largo de todo el texto ya que éste es, finalmente, una orientación para la acertada dirección de centros educativos de calidad. Es así que inicialmente comienza por especificar lo que es una definición de centro educativo de calidad, luego hace referencia a las características de un directivo adecuado fundamentando su concepción en valores y características esenciales y humanas; más adelante se refiere a la coordinación que debe haber entre todos los estamentos de la comunidad a través de un mecanismo coordinado que se da a través de la construcción del ideario del cual se desprenden todos los demás objetivos institucionales, tanto académicos como administrativos y organizacionales. Finalmente, el autor se refiere a la capacitación docente, selección de personal, capacitación de éste, etc. con el fin de orientar al directivo en su búsqueda de colaboradores cuya principal motivación sea estar abiertos al aprendizaje colectivo y al crecimiento en comunidad. Este personal debe tener un mínimo requerido el cual debe estar establecido por la institución antes de iniciar sus procesos de selección. El texto inicia el tema de la dirección escolar refiriéndose a la forma en que el directivo puede conseguir los resultados de la institución: “Positivamente, el directivo necesita mover a sus colaboradores a la acción buscando fines comunes y encauzando iniciativas particulares” para esto se requiere: ejercer una auténtica autoridad entendiendo que “una autoridad es una persona que protege y defiende competentemente unos valores que otra persona comparte”; vivir determinadas cualidades humanas como son la fortaleza, la responsabilidad, la sencillez, la cordialidad y el optimismo; crear una cultura adecuada para trabajar y convivir a gusto entendiendo la cultura de un centro educativo como “la forma habitual y tradicional de pensar, de sentir, de decidir, de actuar y de reaccionar al pensar en el futuro y al enfrentarse con los problemas que se presentan”; asegurar una buena comunicación entre los colaboradores entendiendo la comunicación como “un proceso dinámico de intercambio de acciones, pensamientos y sentimientos entre las personas que componen la organización, que tienden a compartir, proteger y reforzar algo valioso en las relaciones, aumentando así la calidad y la unión de las mismas durante el transcurso del tiempo.”; y motivar continuamente a los colaboradores con el fin de que contribuyan al proyecto común. El texto no hace referencia explícita al PEI, sin embargo se acerca a un concepto muy similar, pero mucho más simple a través de lo que se denomina el ideario, el cual es propuesto como carta de navegación para una institución educativa ya que expresa las ideas básicas, los principios, o las intenciones de los promotores de la organización además de que incluye todo el horizonte institucional del centro educativo y el plan curricular. El texto hace referencia a este ideario y describe como construirlo, pero no tiene un enfoque determinado ni una preferencia en cuanto a su tendencia.
  • 301.
    14. Relación entrecalidad, dirección y organización: 15. Metodología: 16. Conclusiones: 17. Comentarios del Analista: Nota: Esta ficha fue elaborada a partir de la ficha analítica de calidad de instituciones educativas. Ficha elaborada por: Jimena Jaime Trujillo La relación entre estos tres término está relacionada de la siguiente manera: “Un directivo debe centrar su atención en las personas para que realicen sus tareas con eficacia humana. Las tareas están previstas con el fin de asegurar una relación entre lo que se hace habitualmente en el centro educativo y sus objetivos generales, y también se realizan tareas para poner en marcha y logran que fructifiquen los proyectos de mejora. Los resultados que un directivo debe lograr quedan reflejados en estos proyectos de mejora. Lo que es evidente es que si no sabe lo que puede considerarse mejor en cada caso será imposible lograr una mejora, amenos que sea al azar. ...el directivo necesita saber lo que puede considerarse mejor en todos los elementos de la organización educativa” p. 203 No se trata de un texto investigativo. Se encuentran tres posibles concepciones para el entendimiento de los fines educativos: la educación en forma de roles, el lograr la madurez, y el lograr la felicidad. El texto es contemporáneo y por lo tanto aplica a la actualidad. Por lo anterior, se le da al directivo la responsabilidad de actuar como líder en todos los sentidos, formando para el crecimiento de la sociedad de una forma innovadora. A pesar de realizar unas amplias disertaciones y procesos de argumentación para defender el cómo deberían ser las cosas, el autor nunca llega a conclusiones contundentes. Hay muy pocas referencias bibliográficas y éstas únicamente se utilizan al comienzo con la intención de definir y contextualizar la institución educativa.
  • 302.
    UNIVERSIDAD DE LASABANA ESPECIALIZACIÓN EN GERENCIA EDUCATIVA HACIA UNA CONCEPTUALIZACIÓN DE INSTITUCION EDUCATIVA: UN ACERCAMIENTO BIBLIOGRAFICO FICHA ANALÍTICA 1. No. FACIE DE2 2. Categoría 3. Justificación de la categoría 4. Autor: 5. Fecha de Publicación y editorial 6. Título: 7. Palabras Claves: 8. Descripción: 9. Fuentes: 10. Definición de Institución Educativa: ATEHORTUA, Cruz Ramón Ignacio. Manual para instituciones educativas estatales. Funciones de la comunidad educativa – Proyecto Educativo Institucional – Gobierno Escolar _ Plan operativo y plan de Mejoramiento - Institución educativa. El autor realiza un magnífico compendio de la normatividad educativa en Colombia generada a partir de la Ley 115 de 1994 y consolidada con la Ley 715 de 2001. Además hace un análisis detallado de los retos que implica, para los rectores de las Instituciones Educativas, desarrollar e implementar procesos de gestión que garanticen el logro de los objetivos relacionados con el mejoramiento de la calidad educativa, la posibilidad de que todos los niños, niñas y jóvenes tengan acceso a la educación básica, el desarrollo de estrategias que motiven su permanencia dentro de las instituciones, así como el diseño de sistemas de control que es necesario establecer como medida del logro de tales propósitos. También se plantea en el libro la responsabilidad que compete a toda la comunidad educativa: No solo los rectores, sino también los padres de familia, los estudiantes, los empresarios, los representantes del Estado y demás miembros de la sociedad, entran a desempeñar un rol fundamental. SECRETARIA DE EDUCACION. Evaluar para mejorar la educación. 2001 RODRIGUEZ M., Rita Astrid. Educación y estándares. Marco teórico y propuestas para una aplicación efectiva. 2002 POZNER DE WEINBERG, Pilar. El directivo como gestor de aprendizajes escolares. 1995 PASCUAL, Roberto. La gestión educativa ante la gestión y el cambio. 1988 TETAY, Jaime José María. Criterios para la construcción del PEI. 1995 GOMEZ BUENDIA, Hernando. Educación, la agenda del siglo XXI.1998 MINISTERIO DE EDUCACION NACIONAL. Finalidades y alcances del decreto 230 del 11 de Febrero de 2002. 2002 Aclara que el término “Institución Educativa” es la nueva denominación genérica que trae la Ley 715 de 2001 para referirse a los colegios y escuelas. “Se debe entonces definir el termino Institución: (del latín Institutum, lo establecido) corporación donde se fomenta la constitución o regla que prescribe cierta forma y método de vida o enseñanza. En las Instituciones educativas se prescribe la “Educación institucional”, en sentido lato, ello quiere decir que toda educación es promovida y realizada en el seno de alguna Institución Educativa. En sentido restringido, Educación Institucional es la promovida por los Estados o gobiernos en los centros educativos organizados por niveles. El articulo 9° de la Ley 715 de 2002 establece la diferenciación entre Institución Educativa y Centros Educativos. La primera tiene como finalidad prestar un año de educación preescolar y nueve grados de educación básica como mínimo y la media. Los que no ofrecen la totalidad de dichos grados son los denominados Centros Educativos y deberán asociarse con otras instituciones con el fin de ofrecer el ciclo de educación básica completa.” P.44 y 45 Cali. Editorial Faid. La waca. 2003 Dirección Escolar Dirección Escolar: Funciones del director del centro educativo y su papel dentro de éste que es el que permite organizar los procesos y que debe tener liderazgo.
  • 303.
    11. Perspectiva disciplinaria: 12.Temporalidad: 13. Dimensiones Asociadas: 13.1. Relación con el entorno: 13.2. Organización Escolar: 13.3. Calidad de las Instituciones Educativas: Enfocada principalmente desde las leyes vigentes en educación. Publicado en el 2003, el texto es una herramienta de mejoramiento actual, pues analiza y propone desde la normatividad vigente en Colombia para las instituciones educativas como la Ley 115, la Ley 715, el Decreto 230, entre otros. Plantea la relación con el entorno desde el concepto de Comunidad educativa. El Decreto 1860 ahonda mas en el concepto de comunidad educativa: “La comunidad educativa está conformada por estudiantes o educandos, educadores, padres de familia o acudientes de los estudiantes, egresados, directivos docentes y administradores escolares. Todos ellos, según su competencia, participarán en el diseño, ejecución y evaluación del Proyecto Educativo Institucional y en la buena marcha del respectivo establecimiento educativo” P 94. La expresión comunidad educativa se inscribe dentro de un renovado concepto de educación, que incluso ha afectado las técnicas de trabajo escolar. Por ejemplo: se ha reducido notablemente el uso de las enseñanzas individuales para dejar paso a metodologías centradas en los grupos de aprendizaje, la heterogeneidad de numerosos estudiantes con múltiples cualidades, la dinámica de grupos, la participación extensiva a otros miembros con responsabilidades en la escuela, y toda una serie de técnicas derivadas de la llamada “revolución educativa” iniciada por la Escuela Nueva. Dentro de la red de está concepción de “socialización” de la enseñanza hay cuatro corrientes importantes: • La identificación con la educación para la comunidad: La escuela actúa sobre la comunidad y ayuda a la construcción de un modelo de sociedad con – deseada por los miembros de ella. • La identificación con la educación por la comunidad: El “ahormamiento” del individuo para que perpetúe el modelo de sociedad logrado. En definitiva, se tarta de subrayar el papel socializador que la escuela tiene. • La identificación del compromiso de la comunidad con la escuela: El comprometer a los miembros más cercanos a cada escuela, con su participación dirigida a la solución de los problemas que la Escuela tiene en el desarrollo de sus proyectos. • La identificación y relevancia de la pertenencia de los estudiantes a una comunidad: la educación por su condición de facilitadora de ascenso social, no debe ser un factor de desarraigo social. Uno de los fines primordiales de la educación debe ser el de permitir el ejercicio y respeto por los derechos humanos, como una manera de ejercitar la ciudadanía en sana convivencia. P. 91 - 92 La estructura organizacional se plantea desde los órganos del gobierno escolar, como lo define la Ley, sin pretender restar autoridad al rector. “Mientras mas imperceptible sea la autoridad de los directivos y órganos del gobierno de la Institución Educativa, con mayor énfasis mejora la convivencia entre los diferentes miembros de la comunidad, no en vano la Ley General de Educación en un marco legal definido otorga al rector las funciones de dirección y ejecución de las normas que dicte el gobierno y de las decisiones del gobierno escolar del establecimiento y la facultad sancionatoria que debe reglamentarse como un ejercicio del derecho al debido proceso; al consejo directivo le otorga facultades de orientación y adopción de normas y metodologías surgidas en esas relaciones y que no tiene en su fondo un carácter impositivo; y al consejo académico, facultades de asesoría y consultoría académica y pedagógica. No son los órganos del gobierno escolar órganos dictatoriales, ni de cogobierno; nunca la ley previo pasar de la dictadura de los rectores a la dictadura de los consejos y menos a la dictadura compartida, por el contrario abrió nuevos mecanismos para que el gobierno escolar fuera simplemente un instrumento que permitiera en el fondo, la funcionalidad de las instituciones educativas en sus limitaciones y mediante una dirección acorde a la convivencia sobre el principio del ejercicio y respeto por los derechos humanos y la vigilancia de la vigencia plena de la Ley sin la perdida de autoridad a quien corresponda ejercerla. P. 242 El directivo docente en el ejercicio de sus funciones se debate entre una tradición a veces burocratizada que ha caracterizado el cargo durante muchos años, entre al accionar organizativo permanente que ha permitido algunos logros en la educación pública y aún en la privada; entre el liderazgo democratero que exige el espíritu de la Ley General de Educación y entre la gerencia empresarial que demandan hoy por hoy, las políticas internacionales y los gobiernos como mandato del neoliberalismo. La calidad está directamente relacionada con los objetivos y fines de la educación. Veamos: “En los objetivos esta la base del quehacer de la escuela, la armazón de esos objetivos es el espejo de la escuela como los es la evaluación institucional acorde con las exigencias legales. Ese es el espejo en el que la escuela todos los días debe mirarse para determinar qué tan cerca o lejos está de la realidad y la calidad educativa que debe ofrecer. En este sentido la educación de calidad puede definirse en términos del grado de aproximación que pueda haber entre el objetivo y los aprendizajes de los estudiantes, que se manifiestan en sus logros y desempeños. Además la calidad exige que todos los estudiantes sin importar sus características individuales o procedencia socioeconómica puedan alcanzar, tras su paso por la institución escolar, las metas previstas en la educación básica. (SECTRETARIA DE EDUCACIÓN, Alcaldía Mayor de Bogotá. “Evaluar para mejorar la educación”, Alfaomega, Bogotá, 2001, Pagina12). Define algunas características como: “La institución educativa tendrá la responsabilidad de desarrollar un quehacer docente acorde con las exigencias y demandas de la sociedad. Esto requiere un replanteamiento de su organización y de su gestión, a fin de lograr procesos educativos que permitan un desempeño creativo de las personas en los procesos sociales. La educación debe estar acorde con la realidad socio - cultural, antropológica y política de la comunidad local, regional, nacional e internacional, y que se mejore su calidad, su cobertura y su eficiencia, para mejorar la calidad de vida”. P 16.
  • 304.
    13.4. Dirección Escolar: 13.5.PEI 14. Relación entre calidad, dirección y organización: 15. Metodología: 16. Conclusiones: 17. Comentarios del Analista: Nota: Esta ficha fue elaborada a partir de la ficha analítica de calidad de instituciones educativas. Elaborada por: Andrea Ochoa Hernández Analiza la tarea del directivo docente a través de los años y desarrolla las funciones de este y otros cargos directivos a partir de lo que define la Ley. “El directivo docente en el ejercicio de sus funciones se debate entre una tradición a veces burocratizada que ha caracterizado el cargo durante muchos años, entre al accionar organizativo permanente que ha permitido algunos logros en la educación pública y aún en la privada; entre el liderazgo democrático que exige el espíritu de la Ley General de Educación y entre la gerencia empresarial que demandan hoy por hoy, las políticas internacionales y los gobiernos como mandato del neoliberalismo. El Rector responde por la calida de la prestación del servicio en su Institución Educativa, así esta escrito en el numeral 10.4 del artículo 10° de la Ley 715 de 2001. De manera indirecta la Ley entrega al Rector de los establecimientos estatales, la responsabilidad de la cobertura y sostenibilidad o retención de los estudiantes, garantizando bajos índices de repitencia. Estos retos en la práctica suponen una serie de responsabilidades, de las cuales hay que enumerar: - El mejoramiento continuo y permanente de la calidad de la educación, a través del plan respectivo. - La ampliación permanente de la cobertura - El control académico pedagógico permanente para alcanzar bajos índices de repitencia - La retención de estudiantes en el sistema escolar, garantizando una educación de calidad. El coordinador es un directivo decente, cuyas acciones van encaminadas a: • Procurar la adecuada coherencia y unidad del proceso educativo, en orden a la estructuración y programación de los contenidos a lo largo de todos los cursos, que aseguren la adecuación y convergencia educativa de los docentes que actúan en una misma área, así como la armonización del programa dentro de cada nivel. • Garantizar la sana convivencia entre los estudiantes y miembros de la comunidad educativa. • Ejercer control de cumplimiento de los recursos., programas, cronogramas y docentes.” P. 25 y 26 El Proyecto Educativo Institucional puede entenderse como un plan de trabajo emprendido por la comunidad educativa con unos fines y objetivos previamente establecidos por la ley y que lo orientan con el fin de resolver, desde el reconocimiento de las necesidades y limitaciones y con el concurso y aportes de ese comunidad, lo prioritario para la consecución de una educación de calidad. El PEI debe abarcar todos los ámbitos de la acción institucional, debe tener un carácter prospectivo, anticipador de la acción, debe ser coherente, es decir, que los distintos elementos que lo componen tengan relación entre sí y con los componentes del modelo, plan, programa en que se inscribe la institución; debe ser pertinente, de acuerdo con el momento histórico y con la cultura del entorno; y debe ser relevante en cuanto recoge las aspiraciones, búsquedas, intereses y expectativas de las comunidades educativas . Así mismo debe ser dinámico, que evolucione y se transforme en la medida en que la Institución cambie, esa dialéctica le dará vigencia permanente. El PEI debe tener como fin la formación integral del estudiante, cumpliendo con los fines y objetivos que para el sistema educativo institucional enumera la ley. Parte del trabajo de deliberación y reflexión e la Comunidad Educativa sobre su quehacer institucional. P. 204- 205 El autor es específico en definir como la responsabilidad del nivel de calidad de la Institución educativa es principalmente del director. “ El director o rector tiene la responsabilidad de lograr la oferta por parte de la institución de los servicios educativos adecuados, para que el educando alcance los objetivos educacionales. ... La principal responsabilidad es responder por la calidad educativa”. P. 244 • En Colombia no existía una guía que oriente a los directivos docentes en forma clara y precisa sobre la manera como se ha de realizar la multiplicidad de funciones que le faculta la norma. • No hay unidad de criterios, a pesar de los intentos de algunas universidades en la preparación académica de los maestros que toman el rumbo de la administración educativa, no es suficiente para las dificultades a las que se debe enfrentar este profesional. • Teniendo en cuenta que el accionar del directivo docente siempre está regido o demarcado por una norma implícita o explícita, era necesario agrupar con fines pedagógicos y de manera práctica en un renovado pero necesario manual de funciones, el listado de tareas que se ejecutan en la escuela por parte de todos los miembros de la comunidad educativa. El texto es completo y específico en definir y explicar como desarrollar los diferentes procesos de aun Institución educativa, a la luz de la Ley General de Educación, la Ley 715 y el decreto 1860. Constituye una herramienta importante en esta investigación y para todos los encargados de la dirección escolar. Posee un lenguaje claro y preciso, así como los apartes de las diferentes normas mencionadas. No aplica a este texto. El Ministerio de Educación es más estricto al definir una educación de calidad: Hay una educación de calidad, cuando todos los niños y jóvenes, independientemente de sus condiciones socioeconómicas y culturales, alcanzan los objetivos propuestos en el sistema educativo y realizan aprendizajes útiles para su vida y para la sociedad. (AL TABLERO, en “La llave, estándar es evaluación, mejoramiento”. Periódico del Ministerio de Educación Nacional, No. 19, abril de 2002.)
  • 305.
    UNIVERSIDAD DE LASABANA ESPECIALIZACIÓN EN GERENCIA EDUCATIVA HACIA UNA CONCEPTUALIZACIÓN DE INSTITUCION EDUCATIVA: UN ACERCAMIENTO BIBLIOGRAFICO FICHA ANALÍTICA 1. No. FACIE DE3 2. Categoría 3. Justificación de la categoría 4. Autor: 5. Fecha de publicación y editorial 6. Título: 7. Palabras Claves: 8. Descripción: 9. Fuentes: 10. Definición de Institución Educativa: 11. Perspectiva disciplinaria: 12. Temporalidad: GUTIÉRREZ Duque, Maribel, BERMÚDEZ Salazar, Fernando Planeación estratégica. Módulo 1 habilidades gerenciales. Gestión de los recursos de la información. Módulo 2 Habilidades Gerenciales. Planeación, diagnostico estratégico, estrategias, visión misión, valores, información, tecnología. Destaca la planeación como un proceso de gran valor para los empresarios, determinando que las empresas que lo hacen son más eficientes y optimizan el uso de sus recursos. A la vez son menos vulnerables a los reveses del mercado y están mejor dotadas para enfrentar los cambios y sacar provecho de sus oportunidades y capacidades. (Pág, 15). Como conceptos claves determina la planeación estratégica como la actividad de definir el futuro de la organización y seleccionar las estrategias más adecuadas para lograrlo, respondiendo a las preguntas: ¿hacia donde va la organización?, ¿Cuál es su ambiente interno y externo?, ¿Cómo alcanzará lo que se propone? (Pág 19). Determina la utilidad de la planeación como instrumento estratégico, para procurar la supervivencia, estructurar las actividades de la institución y conocerla en su real dimensión. Resalta la importancia de definir la visión y misión como guías del direccionamiento y la Planeaciòn. A la vez insiste en el conocimiento de los valores organizacionales y el clima institucional como herramientas de anticipación, diagnostico y estrategia. En cuanto al módulo de gestión de los recursos de información, se habla de la importancia de la sistematización y organización de datos, para manejar la información y poder tomar decisiones adecuadas y oportunas; la importancia de la comunicación efectiva y los indicadores de gestión. HARBRIGE House. Documento mimeografiado para fines didácticos. 1993 THOMPSON A y Stricklan. Dirección estratégica y administración estratégica. Conceptos, casos y lecturas. 1999 MEALS DE COLOMBIA. La institución educativa, una institución que aprende. Guía practica para implementar el mejoramiento en la calidad de la educación. 1999 OGLIASTRI E. Manual de planeación estratégica. Carta de valores y principios éticos. 1992 Implícitamente, se define como una organización que cuenta con la gran necesidad de realizar procesos de planeación y aprendizaje continuo, a través del autoconocimiento, diagnostico estratégico e implementación de estrategias de intervención, manejando datos y procesos de comunicación eficaz. El módulo fue escrito en el año 2003, como módulos de formación para los centros infantiles. Departamento administrativo de Bienestar social. Dirección Escolar Señala habilidades gerenciales como es la planeación estratégica para el mejoramiento de la institución educativa. Chía, Colombia: Universidad de la Sabana, 2003. Enfoque administrativo de planeación estratégica. Utilización de la investigación – acción.
  • 306.
    13. Dimensiones Asociadas: 13.1.Relación con el entorno: 13.2. Organización Escolar: 13.3. Calidad de las Instituciones Educativas: 13.4. Dirección Escolar: La planeación estratégica debe responder a la necesidad de la realización de un diagnostico objetivo de su entorno. Y de sí misma. Con este análisis define las potenciales amenazas que deberá enfrentar, las posibles oportunidades que puede aprovechar y determinar quienes son sus competidores. (Pág 18). Área estratégica es lo que una institución, dentro de un definido sector económico, debe hacer extraordinariamente bien para tener éxito. El área estratégica depende de los cambios en el sector económico y del momento histórico por el que este atravesando un país. (Pág 25) La planeación estratégica comienza con un análisis preciso de la organización y de su entorno. El propósito es conocer y comprender la realidad interna y externa para saber en donde se encuentra inmersa la institución y como está con respecto a las exigencias y situaciones del entorno. El análisis del entorno comienza con la recolección de información, cuyos cambios pueden afectar positiva o negativamente, para determinar las tendencias de esos factores. Luego se procede a establecer cuales factores podrían facilitar o beneficiar la institución (oportunidades) o cuales podrían limitarla (amenazas). Estos son aspectos económicos, políticos, culturales, tecnológicos, científicos y jurídicos. En los aspectos económicos se recomienda observar los cambios en la evolución y estado actual de la economía; en las tasas de interés los indicadores macroeconómicos (desempleo, costo de vida, ingreso per cápita y políticas fiscales. En los asuntos políticos se contemplan los cambios en la regulación gubernamental y en las políticas y programas económicos, institucionales y sociales. En los aspectos sociales conviene analizar las tendencias en los cambios en la sociedad y la cultura. (Pág. 48). Goodstein (1992) sostiene que el análisis de entorno permite que la institución establezca los aspectos que debe fortalecer y que defina la estrategia con las que lo logrará. Autores como Oligliastri, proponen que en el análisis del entorno, la institución determine que es lo que sabe hacer muy bien, aquello que la ubica como una organización líder con respecto a las demás de la misma actividad. (Pág. 50) El análisis interno consiste en un proceso de autodiagnóstico, mediante el cual la institución evalúa la situación presente de: la estructura organizacional, clima, cultura, resultados y procedimientos, estrategias, herramientas y recursos utilizados en las actividades rutinarias. La planeación estratégica servirá para estructurar todas las actividades de la institución, estandarizando los procesos que se realizan, de manera que todos apunten a lograr los objetivos institucionales. Un plan de largo alcance puede hace que la organización reestructure sus necesidades de trabajo, su organigrama, su cultura y direccionamiento. (Pág. 22) Se recomienda realizar un análisis interno, que determine un autodiagnóstico de la estructura organizacional; reconocer los procesos que se llevan a cabo en la institución, especificar como se llevan a cabo, quién los realiza, qué se obtiene de ellos y evaluar si el resultado del proceso es satisfactorio. Se evalúan los recursos en términos de si son suficientes y adecuados para los requerimientos de la institución, su calidad y si se usan adecuadamente sin generar desperdicio. Los recursos que se analizan son: Los financieros, físicos, talento humano (habilidades y conocimientos), si se sienten satisfechas con su labor, el compromiso con el trabajo etc. |Se puede deducir que la calidad está en torno a los procesos de planeación y direccionamiento estratégico. Para poder se un administrador o coordinador eficaz y prestar excelentes servicios en cualquiera de las áreas de la actividad empresarial y personal, es preciso comprender que la información es uno de los recursos más valiosos e importantes de las organizaciones. Para el aprovechamiento y explotación de su necesidad, valor, potencial y riqueza es necesario que se cuente con unas características y un tratamiento o gestión que permita el mejoramiento de procesos y la toma de decisiones. Los coordinadores conocerán herramientas conceptuales y metodológicas que faciliten la comprensión, análisis y utilización de los conceptos de información, tecnología, sistema de información, procesos y medición, con el propósito de lograr un conjunto de acciones que sirvan de soporte para el mejoramiento de los procesos de la institución. (Pág. 97) La planeación ha sido considerada como una actividad fundamental de la dirección de una organización o empresa. La planeación estratégica se considera como una herramienta de gestión mediante la cual la organización define un enfoque de dirección, y las estrategias que le permitirán alcanzar sus objetivos, acordes a su misión y visión. (Pág. 15). La Harbrigde House (1975), define la dirección como el acto de ejercer influencia consciente y positiva, sobre el curso a largo plazo de una organización; es una forma de determinar hacia que objetivos debe Marchar la institución, donde están y como pueden alcanzarlos. Por su parte meals la define como la orientación que se le quiere dar a la institución hacia el largo plazo. La planeación debe responder a tres preguntas básicas: ¿hacia donde va la institución?, ¿Cual es el ambiente externo e interno?, ¿cómo va ha lograr alcanzar lo que se propone? Para responder a estas preguntas, se necesita recurrir a un proceso basado en datos reales, ordenados y secuenciales, con la participación de todos los estudiantes de la institución. La planeación puede utilizarse: Para evaluar la posición y la capacidad de la institución en relación con las oportunidades que posiblemente se le puedan presentar y definir la mejor estrategia. Para procurar su supervivencia optimizando recursos, y para conocer a la Institución en su real dimensión. (Pág. 22). La planeación comprende cinco etapas: Filosofía institucional, diagnóstico estratégico, identificación de áreas y metas estratégicas, estrategias claves. Planes de acción y presupuesto y divulgación del plan estratégico. La institución necesita tener un norte hacia donde dirigirse, por lo tanto se hace importante formular la visión y la misión. Para Thompson y Strickland, (2001), una visón es un mapa de rutas del futuro de la institución, de la dirección que lleva, y de la capacidad que planea desarrollar. (Pág. 5.) Por otro lado, Goodsterin T, citado por Meals de Colombia la define como un conjunto de ideas que proveen el marco de referencia de lo que una institución educativa quiere y espera hacer en el futuro. (Pág, 27). Con respecto a la misión, se ha definido como el enunciado que encierra los motivos y la razón de ser de la institución y especifica el rol funcional que esta va ha desempeñar en el entorno. La mayoría de los autores coinciden en que la misión es el enunciado que mejor expresa lo que es la institución y constituye la base para establecer una identidad institucional. Como puede observarse, la misión y visión son los aspectos centrales del direccionamiento. Se requiere de una metodología para organizar la participación de las personas, asignar el tiempo suficiente y propiciar el consenso en todos los aspectos que la componen. (pág. 30). Una vez que se ha definido el horizonte de la institución, el paso siguiente es definir los principios o valores que subyacen en la formación de la misión y la visión y que rigen las actividades de la entidad. Goodstein (1992) propone que para definir los valores se tenga en cuenta lo siguiente: los valores personales, los de la organización como un todo, la filosofía operativa y la cultura organizacional.
  • 307.
    13.5. PEI 14. Relaciónentre calidad, dirección y organización: 15. Metodología: 16. Conclusiones: 17. Comentarios del Analista: Nota: Esta ficha fue elaborada a partir de la ficha analítica de calidad de instituciones educativas. FICHA ELABORADA POR: Liliana Abadía No se hace mención en el documento. Es claro que los autores determinan que la calidad y eficiencia se daría en condiciones de planeación estratégica desde el direccionamiento y la organización, partiendo de necesidades reales y con el soporte de datos y manejo de la información que fortalezcan la toma de decisiones, la misión y visión organizacional. Establece la relación entre calidad y estructura organizacional, de tal manera que al realizar procesos de autodiagnóstico en todas las áreas de la estructura, se podrán encontrar mayores resultados orientados a la eficiencia. La planeación es una actividad necesaria para las organizaciones. Con ella definen su futuro y lo que tienen que hacer para llegar a ese destino. La planeación estratégica implica un proceso de reflexión ordenado, secuencial y basado en datos y requiere de la participación de todos los miembros de la comunidad, e implica un pensamiento crítico, aceptación, esfuerzo y compromiso. (Pág. 25) El proceso de planeación estratégica termina con la definición de un plan de acción o de mejoramiento. El plan de acción comienza con el análisis de las causas y efectos de los aspectos que llevaron a que la institución presente debilidades. El presente módulo resulta muy pertinente para el momento histórico. Ya que para los retos y demandas actuales, se requiere de un direccionamiento que conlleve a una gestión educativa que permita el crecimiento de las instituciones a nivel organizacional. La gestión ha de estar centrada en el aprendizaje continuo manteniendo un ciclo de planeación, acción, evaluación y retroalimentación. Mediante el liderazgo efectivo del director, los valores se vuelven contagiosos, afectan los hábitos de pensamiento, su forma de relacionarse con los otros, a la tecnología que se emplea, las políticas, las reglas, los procedimientos y las descripciones de los trabajo a los que se dedica (pág. 46). Lo más importante del direccionamiento estratégico, es determinar con presición quién es el cliente interno y externo. Gestión de los recursos de la información. Para poder ser un administrador, coordinador eficaz y prestar excelentes servicios en cualquiera de las áreas de la actividad institucional y empresarial, es preciso comprender que la información es uno de los recursos más valiosos e importantes. Para el aprovechamiento y explotación de su necesidad, valor, potencial y riqueza, es necesario que se cuente con unas características y un tratamiento o gestión que permita el mejoramiento de los procesos y la toma de decisiones. (pág. 97) Dentro de esta área de manejo de la información, se tiene cuenta los conceptos de tecnología, dato, información y sistema; el tipo de información y comunicación, la necesidad de información y los procesos e indicadores de gestión y calidad. (pág 108) Investigación-acción
  • 308.
    UNIVERSIDAD DE LASABANA ESPECIALIZACIÓN EN GERENCIA EDUCATIVA HACIA UNA CONCEPTUALIZACIÓN DE INSTITUCION EDUCATIVA: UN ACERCAMIENTO BIBLIOGRAFICO FICHA ANALÍTICA 1. No. FACIE DE4 2. Categoría 3. Justificación de la categoría 4. Autor: 5 Fecha de Publicación y editorial 6. Título: 7. Palabras Claves: 8. Descripción: 9. Fuentes: 10. Definición de Institución Educativa: ELIZONDO, Aurora La Nueva Escuela, II. Dirección, liderazgo y gestión escolar. Liderazgo, gestión escolar, escuela, directo. Organización. Este libro es una continuación de La escuela una utopía, pero haciendo énfasis en el papel del directivo con sus características propias, resaltando la importancia de la escuela desde dos ámbito formal e informal; la formal compuesta por un grupo de personas que tienen una función específica y la informal que son la interacción entre estas personas dentro de la organización. Se toma al directivo como el principal elemento para lograr cambios significativos e innovadores, ya que es éste el que debe redefinir la cultura organizacional y direccionar los objetivos educativos de la escuela, mostrando elementos claves sobre el perfil del directivo y todo lo que esto implica como procesos de comunicación, la definición de la escuela como organización, las habilidades directivas y de dirección, integración, entre otras. Está centrado en la dimensión humana de la gestión escolar. Ubicando la función de los directores en un marco interactivo en la coordinación de grupos para el logro de determinados objetivos. FRIGERIO, Graciela. Las instituciones educativas, cara y ceca. Elementos para su comprensión. 1996. OWENS, Robert. La escuela como organización. Tipos de conducta y práctica organizativa.1976. RODRÍGUEZ, M. Función directiva escolar. 1998. SHMELKES, Sylvia. Hacia una mejor calidad en nuestras escuelas. 1995. CRUZ, J. Autoestima y gestión de la calidad. 1996. El autor clasifica a la escuela como formal e informal. “La escuela es una organización formal porque está compuesta por un conjunto de personas que tienen a su cargo una función, dentro de una estructura definida (jerarquía), poseen formas establecidas de coordinación y comunicación y realizan sus actividades mediante ciertos recursos técnicos que buscan alcanzar fines previamente establecidos. México: PAIDOS, 2001. 160 p. Dirección Escolar Dirección Escolar: la dirección como cabeza principal es el encargado de lograr cambios, redefinir, direccionar los objetivos. Es el encargado de guiar al grupo de personas que cumplan funciones específicas, ayuda a generar cultura organizacional, además animar y gestionar. Es una herramienta clave para el correcto funcionamiento del centro, colabora con el mejoramiento de los procesos y resultados.
  • 309.
    11. Perspectiva disciplinaria: 12.Temporalidad: 10. Dimensiones Asociadas: 13. Dimensiones Asociadas 13.1. Relación con el entorno: 13.2. Organización Escolar: 13.3. Calidad de las Instituciones Educativas: 13.4. Dirección Escolar: Es organizacional, ya que se refiere en gran parte del libro a la escuela como organización y sus respectivas estructuras organizacionales. El autor no define claramente la temporalidad pero fue escrito para aplicar en la década de los 80 y 90 citando a varios autores que especifican sobre este tema. El autor habla de una relación constante con el entorno que la rodea, es más, dice que está directamente influida por el contexto socioeconómico, situación política, legislación, factores demográficos, entre otros, que influyen en la conducta de los individuos. Pág. 23. “La escuela existe en un entorno social y físico amplio con el que interactúa. Este entorno influye en la conducta de los individuos.” Pág. 23 La organización formal establece los roles o papeles, como los de director o de supervisor. Estos roles determinan el conjunto de reglas. “La organización formal defines los roles, éstos serán desempeñados por individuos que tienen cierta personalidad y expectativas particulares; desde una dimensión organizacional y la dimensión personal.” Pág. 25. “La escuela genera una estructura de roles, normas, valores y redes de comunicación informal dentro de la estructura formalmente reglamentada” Pág. 26 El autor no define una estructura clara simplemente hace una observación clara y es que está su estructura está reglamentada por la ley y que los roles son equipo de trabajo para el logro de unos objetivos institucionales. En cuanto a la calidad señala que es función director el más comprometido y responsable de este propósito, es decir que debe ser capaz de liderar, motivar, facilitar y estimular los procesos de mejoramiento de la calidad. Pág. 73. El autor no enfatiza en este aspecto, solamente en el papel del directivo en este proceso como se señaló anteriormente. El proceso de dirección escolar está encargado por el directivo que es el líder formal, y es considerado como intermediario entre las autoridades y los grupos. “El directivo escolar ocupa un lugar primordial en la estructura del sistema educativo. Su papel es principalmente de articulador y enlace entre las diversas instancias. Para el cabal cumplimiento de estas funciones debe ser comunicador eficiente, favorecer el análisis y la discusión crítica de los problemas y establecer el diálogo en la comunidad. Es decir, el directo debe ser animador y gestor de nuevos procesos de interrelación humana. Enlace de comunicación con el contexto.” Pág. 31. Como el responsable de la dirección escolar es el director debe este tener unas características indispensables para el buen cumplimiento de sus funciones: - Ser una herramienta clave para desempeñar su función: informar sobre disposiciones, dar instrucciones, instruir sobre nuevos programas, mantenerse informado sobre las actividades del plantel, motivar al personal, escuchar problemas, etc. Para que estas y otras tareas se lleven a cabo eficientemente, se deben comunicar a los colaboradores y reportar a las autoridades educativas correctamente.” Pág. 31 “El directivo es el encargado de dirigir el proyecto educativo definido y coherente, conducido con convicción y capacidad, en un ambiente de armonía y participación comprometida. Debe buscar los medios más idóneos para que se realicen las tareas de gestión que apoyen los cambios y las transformaciones necesarias ante los nuevos contextos educativos. La función de dirección comprende tareas que imponen la profesionalización del directivo; es decir, los directores deben contar con los conocimientos y las habilidades relacionados con las siguientes dimensiones institucionales: La organización informal es esencial para el funcionamiento y la administración educativa y es la encargada de las relaciones interpersonales necesaria para lograr el fin de la escuela formal.” Pág. 19-20 “La escuela también puede ser analizada como un sistema social abierto, porqué esta íntimamente relacionado con el entorno y porque se compone de una compleja red de elementos que interactúan para lograr ciertos resultados. La escuela se ve influida por los sistemas que enmarcan, como el contexto socioeconómico, la situación política, la legislación, los factores demográficos, etc., pero dichos factores se ven condicionados por la realidad interna de la escuela. El centro escolar puede analizarse desde los subsistemas que lo conforman: cultura y ambiente escolar, estilos de liderazgo, forma de concretar el currículum, características de los profesores y alumnos, entre otros.” Pág. 22-23. En la introducción el autor afirma que una de las características primordiales de la escuela es el factor humano, sabiendo que el acto educativo es una actividad eminentemente social, realizada por personas que interactúan para obtener ciertos resultados.
  • 310.
    13.5. PEI 14. Relaciónentre calidad, dirección y organización: 15. Metodología: 16. Conclusiones: 17. Comentarios del analista Nota: Esta ficha fue elaborada a partir de la ficha analítica de calidad de instituciones educativas. Elaborada por: Adriana Rocío Vargas El libro no hace referencia al proyecto educativo institucional. La escuela como organización formal e informal debe estar buscando siempre la calidad de la institución y es por esto que la dirección es la directa encargada de lograrla como se nombra en el numeral 10.3. El libro no es una investigación. El autor no tiene conclusiones finales. Por deducción se concluye que los que busca el libro es adquirir herramientas teóricas pero muy relacionadas con la práctica para definir el papel del director y su perfil, que son necesarios para lograr mejoramiento de la calidad de la escuela. “El propósito es que el directivo analice y reflexione sobre la trascendencia y las problemáticas que enfrenta en su papel de coordinador de esfuerzos de los individuos que integran el colectivo escolar y desarrolle habilidades que proporcionen un liderazgo y clima grupal orientado al trabajo conjunto y participativo, cuyo fin integrador ha de mejorar los aprendizajes y resultados educativos.” Pág. 16 El texto no tiene notas al pie de página ni conclusiones, por lo tanto fueron extraídas de la bibliografía y por deducción propia del analista, teniendo en cuenta siempre las reflexiones del autor. Aunque el libro no se hace énfasis en el PEI, elemento muy importante dentro de la escuela, realiza un aporte totalmente nuevo a lo que ya se tenía sobre la definición de la institución educativa: Organización formal e informal, en términos de estructura organizacional y relaciones interpersonales. 1. Dimensión pedagógica 2. Dimensión social 3. Dimensión política 4. Dimensión administrativa El director es un agente de apoyo a la escuela y su principal función es colaborar con el mejoramiento de los procesos y resultados educativos para lo cual debe contar con ciertas habilidades como: técnica, conceptual, humanística. Pág. 64. 63. 62.
  • 311.
    UNIVERSIDAD DE LASABANA ESPECIALIZACIÓN EN GERENCIA EDUCATIVA HACIA UNA CONCEPTUALIZACIÓN DE INSTITUCION EDUCATIVA: UN ACERCAMIENTO BIBLIOGRAFICO FICHA ANALÍTICA 1. No. FACIE DE5 2. Categoría 3. Justificación de la categoría 4. Autor: 5. Fecha de Publicación y editorial 6. Título: 7. Palabras Claves: 8. Descripción: 9. Fuentes: 10. Definición de Institución Educativa: CASTELLANOS, de Araque María Esther. La institución educativa: Seminario taller Desarrollo humano- Misión de la escuela – elementos constitutivos de la institución educativa –participación y gobierno escolar – gerencia- control y evaluación. El texto se propone llevar al lector a: la reflexión acerca de la tarea que el corresponde a la Institución educativa, desde la misión que la sociedad, la historia y el estado le han asignado: EDUCAR, que se constituye como el instrumento indispensable para que la humanidad pueda avanzar hacia los ideales de progreso, libertad, paz y justicia. Inicialmente realiza una visión general a la Institución como tal, para luego a través de lecturas y trabajos en grupo hacer un análisis y evaluación de el quehacer, con miras a buscar la optimización de los procesos y los recursos. DELORS, Jacques. La educación encierra un tesoro.1996 MINISTERIO DE EDUCACION NACIONAL. Plan nacional de desarrollo. 1999 –2002 PEÑATE, Luzardo. Administración de los centros educativos. 1998 A la luz de la Ley General de Educación, se entiende por Institución Educativa o Establecimiento educativo, o Centro Educativo o más generalizado, Escuela, a toda institución de carácter estatal, privado o de economía solidaria, organizada con el fin de prestar el servicio público educativo en los términos que fijados por la Ley, para la atención individual que favorezca el aprendizaje y la formación del niño. La institución educativa surgió cuando la familia comprendió que era necesario que existiera un componente social que asumiera la educación de sus hijos, para transmitirles sus costumbres, sus valores, sus conocimientos, de ahí que la primera función de la escuela fue la de trasmitir y conservar la cultura. La institución educativa, en consecuencia tiene como función y misión primordial: EDUCAR. Por educación se entiende el proceso mediante el cual el ser humano desarrolla características como hombre, sus dimensiones espirituales, cognitivas, socio afectivas, psico biológicas y comunicativas, y define sus valores, actitudes y comportamientos, para que su formación sea integral. La escuela ha sido y seguirá siendo el sitio ideal para que los niños, sin excepción, puedan hacer fructificar todos sus talentos, logren desarrollar la capacidad de ser libres, de ser críticos, de ser respetuosos, de encontrar satisfacción en el trabajo intelectual y material, de darle alas a su imaginación creadora, de comprenderse como parte de una sociedad con la cual tienen responsabilidades y de la cual pueden esperar apoyo y equidad. P.1-3 Pamplona. Universidad de Pamplona. Facultad de educación. 2000 Dirección Escolar Dirección Escolar: Muestra como debe ser la dirección, características del director y que es el encargado de liderar y gestionar los procesos de mejoramiento.
  • 312.
    11. Perspectiva disciplinaria: 12.Temporalidad: 13. Dimensiones Asociadas: 13.1. Relación con el entorno: 13.2. Organización Escolar: 13.3. Calidad de las Instituciones Educativas: Valores y retos de la institución Educativa. Tiene una concepción humanista centrada en valores y virtudes Impreso en Pamplona en el año 2000, presenta una visión actual de la institución educativa. La educación es compromiso de todos: “La educación es un proceso abierto y constante, que compromete a todas las personas, los estamentos y las instituciones. El sistema escolar, desde la “guardería” infantil hasta el postrado tiene por supuesto un papel esencial e irrenunciable. Pero educar es también una tarea central de la familia, las iglesias, los partidos políticos, los sindicatos, los gremios, las asociaciones voluntarias, los medios de comunicación y las empresas que deben entrenar su fuerza de trabajo, para aludir apenas a las principales instituciones involucradas. Educar es lo primero. Porque la educación es condición de la cultura, la libertad y la dignidad humanas. Significa que la educación debe ser primera entre las preocupaciones públicas y primera entre las fuerzas nacionales. “P. 31 La educación ocurre siempre dentro de un contexto, que influye demasiado en ella: “Toda educación ocurre en un contexto, en un ambiente intencionalmente organizado y ordenado pro alguien. Y es la interacción con el ambiente, y con todo lo que a él ocurre, cómo las personas van obteniendo las experiencias y los aprendizajes... la escuela debe organziar intencionalemente un conjunto de recursos para crear un contexto estructurado (un ambiente) de aprendizaje en el cual los alumnos, al interactuar con este ambiente, obtiene las experiencias, conocimientos, capacidades y comportamientos esperados para actuar como ciudadanos activos y ser productivos en la sociedad. Los elementos mas importantes de este ambiente son: El espacio físico, el tiempo, el entorno y l tradición de la institución, los recursos de motivación, guía y estimulación para el para el aprendizaje, los contenidos, las secuencias o rutinas, los sistemas de premios y castigos, forma de recompensa social, el componente comunitario y de relaciones, el planeamiento, el control de la operación, la evaluación, el foque pedagógico,, las metas, los actores del contexto ( estudiantes, profesionales de la educación, directivos, administradores, padres y responsables de los alumnos) y la opinión pública”. P. 48- 50 Componentes del entorno: Las comunicaciones han ido ampliando el entorno de los Centros Educativos, la globalización de la sociedad es un hecho del siglo XX, no obstante existan diferencias abismales entre sectores de la misma. El entorno se constituye en una variable básica que debe manejar el rector – gerente. Hay cuatro componentes importantes en el entorno: • Entorno físico demográfico: Hace referencia a la ubicación del centro educativo, su vecindario, la religión, el país. • El entorno legal abarca desde la Constitución Nacional hasta las normas legales que afectan el colegio en diversos aspectos como el educativo, el laboral, el fiscal, etc. • El entorno sectorial: tiene que ver con la realidad educativa dentro de la cual desarrolla su labor dentro del Centro Educativo, se incluyen allí los demás centros educativos que desarrollan similar labor en la misma zona de influencia. • Entorno socio – político: como quiera que el colegio forma ciudadanos para sociedad y esta a su vez, espera que responda a sus necesidades. P. 74- 75 “Todas las organizaciones tienen un ordenamiento interno que permite asignar tareas e identificar responsabilidades con el propósito de lograr los objetivos. Actualmente la tendencia es la de dejar la estructura de “tipo vertical” es decir, con líneas de autoridad hacia abajo, hacia una estructura de “tipo horizontal” en donde se comparten las responsabilidades y se tiene una mayor oportunidad de intercambio e interacción. En el caso de los Centros Educativos también tienen una estructura definida, su forma varía según cada institución dado que las estructuras influyen de manera importante en el logro de los objetivos, corresponde al rector – gerente, evaluarla y proponer ajustes que permitan lograr una forma acorde a las necesidades del establecimiento. P. 75 Para el desarrollo humano se necesita una educación de calidad: “Se hace necesario educar para el siglo XXI, pero acerca de las políticas educacionales podemos ver unas buenas o excelente para unos pocos y otra masivas pero mediocres. Sin embargo para el desarrollo humano se hará necesario la educación universal de calidad, formación buena y para todos”. P. 30 La educación de calidad se ve coaccionada y restringida por la situación social, veamos: “Los gobiernos dedican cierta parte de sus ingresos para la educación y por lo tanto las tasas de escolaridad han tendido a mejorar. Sin embargo la educación temprana y pre escolar tan importantes sigue siendo para unos pocos. La escuela básica muchas veces no es alcanzada por el campesino, el marginado urbano, la mujer de clase baja, predomina aún el machismo y la Secundaria se debate entre formar para la universidad o para el empleo inmediato”. P. 30 Cuatro claves para el aprendizaje de calidad: “El aprendizaje depende de diversos factores, muchos de los cuales pueden ser controlados desde el propio sistema educativo. Para señalar las cuatro claves mejor establecidas: • Un educador motivado y bien calificado • Materiales y apoyos que faciliten y enriquezcan el proceso. • Una jornada escolar mas asidua, mas extensa y sobre todo, mas intensa. • Una escuela eficaz, es decir, creativa y autónoma, donde los insumos y los procesos se subordinen deliberada y ordenadamente al aprendizaje
  • 313.
    13.4. Dirección Escolar: 13.5.PEI 14. Relación entre calidad, dirección y organización: La calidad de la escuela depende de la capacidad que tenga para contribuir al proyecto de nación: “Una institución educativa es de mayor calidad y pertinencia si contribuye a formar personas con capacidad y competencias para: • Construir y fortalecer formas e instituciones para la convivencia democrática y la participación. • Ser productivas económica, política, social y culturalmente en beneficio de la dignidad de todos.” P- 35 La responsabilidad de dirigir la institución no es únicamente del rector... “Si por dirección se entiende encaminar las intenciones y operaciones del contexto de aprendizaje al logro de los objetivos de ciudadanía y productividad, la dirección del contexto de aprendizaje corresponde tanto a los rectores y directores del establecimiento, como a los coordinadores académicos y de disciplina, los jefes de departamento y los responsables de curso. La dirección es uno de los recursos más importantes en una Institución educativa, tiene muchos elementos y recursos que es necesario interrelacionar, organizar y orientar para lograr los fines propuestos. Todos los niveles de dirección son responsables de la tarea de conducir a la Institución educativa en conjunto y en sus partes hacia el fin fundamental: formar ciudadanos activos y productivos.”. P. 57 Plantea la figura del rector como gerente: “El rector no se restringe únicamente a lo académico, debe realizar gestión sobre cinco variables importantes: entorno, estructura, tecnología, procesos y recursos humanos, es decir será un gerente en tiempos modernos. No se pretende cambiar el uso del término de rector con estos planteamientos, tan solo se quiere demostrar que el rector de hoy debe tener una visión gerencial de su organización si quiere que ella realmente logre sus objetivos”. P. 67 El director: Gerente o líder. Un buen director, es líder. GERENTE LIDER Decide y ordena lo que ha de hacerse. Toma en cuenta los aportes de sus colaboradores. Determina funciones y exige su cumplimiento. Conoce las potencialidades de las personas y procura su desarrollo. Controla los resultados y toma cuentas en función de ellos. Promueve el buen desempeño y da reconocimiento justo y proporcionado. Utiliza la represión. Estimula la expresión y el orgullo del trabajo bien hecho. Lucha por conservar el poder. Utiliza el poder para lograr y transformar. Quiere transmitir una imagen, Se conoce a él mismo y transmite sus valores y convicciones. Manipula el presente. Tiene visión estratégica y la sabe comunicar. Utiliza las limitaciones y problemas como explicaciones. Es obsesivo por l excelencia. Acepta la resistencia al cambio. Crea visión de un futuro confiable. Hace las cosas bien. Hace lo que hay que hacer, p. 69 El texto no menciona específicamente el PEI, sin embargo hace referencia a los elementos constitutivos de la institución educativa, como importantes en el desarrollo del Proyecto Educativo Institucional. Elementos constitutivos de la Institución Educativa: • El espacio físico • El tiempo • El entorno y la tradición de la Institución. • Los recursos de motivación: guía y estimulación para el aprendizaje. • Los contenidos • Las secuencias o rutinas. • Los sistemas de premios o castigos. • Formas de recompensa social. • El componente comunitario y de relaciones. • El planeamiento • El control de la operación • La evaluación • El enfoque pedagógico. • Las metas. • Los actores del contexto: alumnos, profesionales de la educación, directivos, administradores, padres y los responsables de los alumnos. • La opinión pública. P. 48 y 50. La calidad se ve definida por la labor directiva que realice el gerente- rector: “Un rector de escuela o colegio es líder y orientador si bien, lo relativo a los procesos educativos que allí se generan es fundamental, la interacción permanente de esta variable con las otras, obligan a que el rector conozca y conduzca permanentemente las cuatro restantes, por cuanto una organización es un sistema y como tal es un todo.” P. 67
  • 314.
    15. Metodología: 16. Conclusiones: 17.Comentarios del Analista: Nota: Esta ficha fue elaborada a partir de la ficha analítica de calidad de instituciones educativas. Elaborada por: Andrea Ochoa Hernández • Es responsabilidad de todos los educadores, desde los distintos roles que les corresponde desempeñar, ir acordes con los nuevos enfoques, conceptos y diversas circunstancias que llevan a las instituciones educativas a asumir constantemente cambios. • La tarea que la sociedad, la historia y el estado le han asignado a la institución educativa es EDUCAR, como un elemento indispensable para que la humanidad pueda avanzar hacia los ideales de progreso, libertad, paz y justicia. • Las instituciones educativas serán mejor calificadas si contribuyen en mayor medida a construir una nación fuerte, un país ganador, entonces y solo entonces, la escuela tendrá un mayor grado de pertenencia y calidad y su quehacer será reconocido. Aunque de pocas páginas, el libro presenta un buen contenido en cuanto a los elementos constitutivos de la Institución educativa, Incluye dos documentos de estudio como son: “Los cuatro pilares de la educación” y “Plan Nacional de Desarrollo 1999 –2002 No se No aplica para este texto.
  • 315.
    UNIVERSIDAD DE LASABANA ESPECIALIZACIÓN EN GERENCIA EDUCATIVA HACIA UNA CONCEPTUALIZACIÓN DE INSTITUCION EDUCATIVA: UN ACERCAMIENTO BIBLIOGRAFICO FICHA ANALÍTICA 1. No. FACIE DE6 2. Categoría 3. Justificación de la categoría 4. Autor: 5. Fecha de Publicación y editorial 6. Título: 7. Palabras Claves: 8. Descripción: 9. Fuentes: ÁLVAREZ, Manuel EL EQUIPO DIRECTIVO. Recursos técnicos de gestión. Equipo directivo – Recursos técnicos - Organización y estructura de la comunidad escolar – Planificación – Coordinación, ejecución y control. El autor parte de algunas tesis importantes que sirven de inicio a la elaboración de este libro, veamos: • El oficio de dirigir y coordinar un centro educativo es delicado y exige una enorme dosis de paciencia, disponibilidad y salud mental para responder a las expectativas que pone la comunidad escolar en los equipos directivos que elige. • La función directiva de estructuras democráticas y participativas es tan compleja y difícil que sólo mediante una gestión en equipo pueden conseguirse resultados gratificantes para sus miembros y positivos para la comunidad escolar. • Es imprescindible el conocimiento y adquisición de recursos técnicos personales que doten de racionalidad y eficacia a la gestión en equipo. • Los soportes imprescindibles para la formación permanente y reciclaje de los directivos son, por este orden, la reflexión personal y en equipo sobre la propia práctica profesional y el conocimiento de una buena bibliografía sobre temas de organización y gestión. El libro en su primera parte presenta al equipo directivo como una estructura de gestión novedosa en tres ámbitos: Ámbito de gestión de recursos humanos, ámbito administrativo y económico y ámbito de organización de la actividad pedagógica y representación institucional. En la segunda parte se describen conceptual y estructuralmente las funciones del director técnico desde una perspectiva actual. A cada función ejecutiva corresponde un conjunto de recursos técnicos personales que dotaran de eficacia profesional a la función correspondiente. P. 5-8 • LAUCES GREAL, LOPEZ, José Antonio y otros. El proyecto Educativo. 1986. • TERRY D TENBRICK. Evaluación, guía práctica para profesores. 1984 • PERRE DARDER Y LOPEZ, José Antonio. Cuestionario para el análisis del funcionamiento de la escuela. 1985 • ESCUDERO ESCORZA, Tomas. ¿Se pueden evaluar los centros educativos y sus profesores? 1980 • ALVAREZ M Y LOPEZ L. Seguimiento y evaluación del profesorado y equipos docentes. 1999 • BARTOLOME ROTGER, Amengual. Direcciones escolares. El director como líder y como ejecutivo. 1982 • E.H. Schein. Psicología de la organización. 1976 • ROBERT G. Owens. La escuela como organización, tipos de conducta y práctica organizativa. 1983 • BARBERA ALBALAT, Vicente. Proyecto educativo, Plan anual del centro y programación docente. 1987 Caracas. Editorial Laboratorio Educativo. 1999 Dirección Escolar Se observa a la institución como una organización humana definida desde un enfoque organizacional, analizada desde cuatro tendencias: logocéntrica, Empresarial, Humanista, Conductual y Mixta cada una va relacionada con el entorno. Es de vital importancia que halla una relación participativa con la comunidad educativa, con un trabajo en equipo. Se resaltan las diferentes estructuras para lograr una buena gestión educativa (lineal, funcional y mixta) y a la vez las características del director dentro de la institución, describiendo los perfiles haciendo énfasis en la importancia de su papel para el funcionamiento de ésta.
  • 316.
    10. Definición deInstitución Educativa: 11. Perspectiva disciplinaria: 12. Temporalidad: 13. Dimensiones Asociadas: 13.1. Relación con el entorno: 13.2. Organización Escolar: Se define la organización en general como: La coordinación racional de las actividades de un cierto número de personas que intentan conseguir una meta y objetivo comunes y explícitos, mediante la división de las funciones del trabajo y a través de la jerarquización de la autoridad y la responsabilidad” (E.H. Schein. .Psicología de la organización). P. 103 La institución escolar cumple estrictamente con los elementos que constituyen a una organización humana: • Es una formación social de personas que se diferencian claramente pro sus funciones y por sus relaciones jerárquicas. • Establecen formalmente un conjunto de normas que les permiten unas relaciones de convivencia estable. • Fijan o aceptan unos objetivos comunes y unos medios para conseguirlos de una forma racional y ordenada. • Asumen una autoridad elegida que dirija y coordine los esfuerzos de todos los miembros hacia la consecución de los objetivos. Después de está definición general, el texto define la organización escolar desde cuatro tendencias: - Logocéntrica: Integrada por aquellos autores que se preocupan por el carácter sistemático y científico de la organización escolar. Es una reacción contra los que piensa que la mejor forma de llevar un centro es a través de la experiencia profesional, de la intuición, del saber analógico y de las relaciones personales, paternalistas, basadas en la buena voluntad de las partes. - Inspiración empresarial: Sigue los parámetros y principios de la organización de empresas y pretende aplicarlos a la escuela, así aparece la dirección por objetivos, la cronogramación, la rentabilidad, la eficacia, el análisis de rendimientos como elementos de control. - Humanista: Inspirada en la teoría del psicólogo americano Elton Mayo. Concibe la escuela como lugar de encuentro y participación compartida por todos los sectores que interactúan en ella. Se intenta llevar a cabo un tipo de educación basada en la comunicación, la coordinación, la cogestión, y el respeto entre los diferentes grupos. - Conductual 1950: El enfoque conductual subraya la importancia de los roles individuales y tiene en cuenta los valores, actitudes y comportamientos de los individuos que forman el grupo de trabajo. Contempla la organización como sistemas sociales abiertos. Modificando la conducta de los individuos y los grupos se llega a cambiar la organización y a una mayor eficacia. - Mixta: Actualmente, los cuatro enfoques se complementan eclécticamente seleccionando aquellos aspectos que mejor se adaptan a la realidad del centro, a su estilo y a las características peculiares del entorno. Como síntesis de estas tendencias la escuela hoy día estructura su organización formal inspirándose en los siguientes principios: participación, autonomía y departamentalización, interacción, reconversión de conflictos y cambios, innovación, dirección por objetivos y evaluación, eficacia. P. 103 - 107 Es curioso, pero el texto no presenta fecha de impresión, por la fecha de encuadernación se supone que corresponde al año 1999. Esta escrito a partir de la experiencia profesional del autor y dirigido a instituciones educativas actuales que quieran enfrentar nuevos retos. La relación con el entorno parte desde un enfoque participativo: “La institución tiene que estructurara la participación de todos los estamentos, de tal forma que se mantenga al mismo tiempo un ambiente constructivo de convivencia, un respeto a la normativa de disciplina, tanto entre quienes deben observarla como entre quienes deben exigir que se observe, y finamente un afianzamiento de los niveles académicos de modo que se potencie la calidad del proceso curricular. P.68 • La participación de los padres Se justifica, porque les compete, como máximos responsables de la educación integral de sus hijos. El colegio y sus profesionales, como técnicos, asumen la labor de apoyo que no por subsidiaria deja de ser menos importante. Es fundamental que los padres estén presentes en el proceso formativo que se realiza en el colegio con sus hijos, porque en el desarrollo de la personalidad del niño y del adolescente no sólo interviene el éxito o fracaso académico, sino el conjunto de actitudes y valores conductuales que se van transmitiendo a través de la relación humana y social. P. 62 • La participación de los estudiantes Los estudiantes participan realmente cuando se sientes atraídos por intereses concretos e inmediatos. Un sistema de participación de los estudiantes en que no se debatan y decidan asuntos de interés práctico o reivindicativo suele tacharse de convencional, vaciándose de contenido y convirtiéndose en una estructura muerta y nada operativa. 67 • Trabajo en equipo En este ítem el texto se enfoca sobre la importancia de conocer el grupo con el cual se trabaja, sus problemas individuales, sus diferentes ritmos de desarrollo, la historia personal del grupo y sus líderes, entre otros muchos aspectos. También hace énfasis en lo importante que es que el director deje de ser esa persona solitaria, apartada en una oficina, para relacionarse con la vida de institución, con los grupos de maestros, estudiantes, padres de familia. Este es un proceso difícil, pero quizá el único para conocer lo que realmente sucede dentro de la institución. Las estructuras de organización escolar tienen un origen empresarial y nacen de las teorías de los psicosociológos que descubren la necesidad que manifiesta todo grupo humano de dotarse de mecanismos racionales que aseguren la permanencia del colectivo, la inclusión de sus miembros y la eficacia de su trabajo mediante la articulación y ordenación de todos sus recursos. P .196 Toda organización se caracteriza por un conjunto de estructuras que definen las relaciones entre unos miembros y otros al ejercer la autoridad, al delegar funciones, al tomar decisiones, distribuir responsabilidades, al generar normas de funcionamiento y de convivencia. • Estructura de organización lineal: También llamada jerárquica. Las relaciones son verticales, de arriba a bajo, de superior a inferior. La autoridad es ejercida pro la dirección ya sea individual o colectiva, plenamente responsable de sus decisiones. • Estructura de organización funcional: Cada puesto de responsabilidad debe asignarse a quien mejor pueda desempeñarlo. El poder se distribuye y comparte entre los distintos responsables que al mismo tiempo son especialistas en las tareas que les han sido asignadas. • Estructura de organización mixta Line – Staff: Pretende que en todos los puestos estén personas especializadas que trabajan en equipo o departamentos asesorados por órganos STAFF. Estos órganos coordinados por un responsable de la autoridad jerárquica realizan proyectos de investigación, programas de gestión y presentan informes técnicos a los órganos de gestión directiva. P. 107 - 109 Administrativa
  • 317.
    13.3. Calidad delas Instituciones Educativas 13.4. Dirección Escolar: 13.5. PEI 14. Relación entre calidad, dirección y organización: Una buena organización persigue la meta común de la Calidad educativa. Los criterios para observar la eficacia de una organización son: - Adaptabilidad: Capacidad para resolver problemas y para reaccionar con flexibilidad ante las exigencias variables del ambiente. - Sentido de identidad: Conocimiento y aceptación de los objetivos de la organización y de las tareas a realizar, así como la capacidad de compartirlos con los demás. - Capacidad para examinar la realidad: Capacidad para investigar, para percibir e interpretar correctamente la realidad y el ritmo cambiante del medio ambiente y especialmente aquello que se relaciona con el funcionamiento de la organización. En términos pedagógicos, calidad de educación significa formación integral del niño y adolescente como persona humana, atendiendo al desarrollo intelectual, afectivo y manual de una forma equilibrada. El concepto de calidad en educación supone la formación y el pleno desarrollo de la personalidad del niño y adolescente, para lo cual el equipo profesional debe adecuar su metodología y programación al muevo modelo y asumir principios como: • El desarrollo del pensamiento formal evoluciona más lentamente que el desarrollo de las habilidades y destrezas manuales. • Hasta los trece años no suelen aprenderse ni interiorizarse ideas que no hayan podido ser vivenciadas. • La sensibilidad para disfrutar del arte, la naturaleza y la fiesta pueden ser compatibles con la comprensión de la ciencia y la técnica. • El conocimiento de las ciencias humanas y sociales es tan importante como el conocimiento del propio cuerpo, así como de las habilidades manuales para realizarse en otras actividades creativas no intelectuales. • La adquisición de hábitos de trabajo personal debe equilibrarse con el desarrollo de técnicas de trabajo en equipo. • La interiorización de una normativa de convivencia, que haga compatible la defensa de los propios derechos y el respeto a los derechos de la mayoría. P- 114- 117 El texto propone el concepto de dirección como equipo directivo, teniendo en cuenta que este planteamiento se impone por la misma necesidad de eficacia que demandan los centros y por la complejidad de funciones que le atañen a cada miembro ejecutivo. P. 11 Diferentes perfiles del director: 1. Perfil autoritario: Toda la dinámica del grupo se estructura desde el líder que fija los objetivos y decide los recursos aplicar, estatuye las normas y estilo de funcionamiento, controlando personalmente la realización de cada actividad a través de un sistema 2. Perfil Laissez Faire o buena persona: Suele representar al directivo amable, condescendiente, cómodo, que permite a cada miembro del grupo seguir su ritmo particular de rendimiento. 3. Perfil democrático: El director es el líder institucional elegido por la mayoría de su grupo, al que representa en otras instancias. Ejerce la autoridad que el grupo le delega, convenciendo con razones y respetando la opinión de las minorías como las decisiones mayoritarias que ejecuta y controla aunque no hayan sido propuestas por él. 4. Perfil burocrático: Se identifica con el puro administrador que dirige el proceso educativo a golpe de “Boletín Oficial de Estado”. Este estilo es una combinación entre autoridad, democracia y laissez faire. P. 20- 21 El directivo escolar debe movilizarse en tres dimensiones: humana administrativa y técnica, el desarrollo de estas tres demandan el conocimiento y la adquisición de recursos técnicos personales como: • Técnicas de elaboración del mapa de necesidades y carencias, diagnostico de situaciones y evaluación de resultados. • Técnicas de creación y animación de nuevas estructuras organizativas y delegación de funciones. • Técnicas de preparación y coordinación de reuniones. • Técnicas de reconversión de conflictos • Técnicas de motivación e incentivación de grupos y equipos profesionales. • Técnicas de toma de decisión y creación de ambientes participativos para los distintos estamentos que intervienen igualmente en la toma de decisión. El autor plantea algunas recomendaciones muy puntuales para lograr cambios y resultados satisfactorios en los procesos de planificación y coordinación, como: coordinación eficaz de reuniones, excelente manejo de relaciones públicas, conocimiento de los grupos, llevar un diario de dirección, técnicas de reconversión de conflictos. Estrategias de motivación y animación, técnicas de control grupal, técnicas de control individual, entre otras. “Elaborado por los representantes de la comunidad escolar es: “ La toma de posición del centro, de la escuela, sobre aspectos tan importantes como los valores, las actitudes, los hábitos, los conocimientos y las habilidades que se pretenden priorizar; las técnicas y procedimientos didácticos, que se prevén, sobre la evaluación, la organización del grupo clase, la orientación personal de los alumnos, la relación con los padres...”.( LAUCES GREAL Y LOPEZ, José Antonio. El proyecto educativo). P.100 Es el marco de referencia ideológico que la comunidad educativa ha consensuado y que define los valores, actitudes y conductas que desea sean interiorizados y asumidos por los alumnos. El proyecto educativo es la expresión de las coordenadas sociopolíticas y culturales que definen el centro. Estas coordenadas reflejan el estilo peculiar de cada colegio, le confieren identidad y personalidad propia y hacen que se diferencie de los demás. Así que provoca la diversidad en función de las personas que lo integran, de la dirección que lo coordina y d el marco legal que lo institucionaliza. P. 178 El texto plantea que existirán procesos de calidad mientras que existan procesos de planificación, organización, ejecución y control adecuados, así como líderes o directivos preparados para ejercer su labor con eficacia. Una correcta dirección asegura el rendimiento y la eficacia del equipo de trabajo y proporciona a los miembros seguridad en sí mismos y en el grupo. No hay nada más gratificante y que provoque mayores logros de pertenencia al grupo que la sensación de éxito que ofrece la tarea bien hecha, lo contrario produce desánimo y dispersión. Elegir un buen director, coordinador o un buen líder es un arte que solo los grupos maduros llegan a poseer.
  • 318.
    15. Metodología: 16. Conclusiones: 17Comentarios del Analista: Nota: Esta ficha fue elaborada a partir de la ficha analítica de calidad de instituciones educativas. Elaborada por: Andrea Ochoa Hernández • Difícilmente puede salir adelante una reforma educativa innovadora si los equipos que deben conducirla no creen en ella o no están preparados para gestionar su ejecución. • Se necesita una dirección participativa de los centros docentes, por esta razón se plantea el modelo de dirección como equipo directivo, que impulse a los distintos estamentos a colaborar en el quehacer educativo a través de estructuras cooperativas. Exige al mismo tiempo una alta cualificación profesional y un adiestramiento en los recursos técnicos de dirección. • La función directiva se desarrolla y profundiza en tres ámbitos necesarios: el ámbito de gestión de los recursos humanos; el ámbito administrativo y económico; y el ámbito de la organización de la actividad pedagógica y la representación institucional, cada fase enriquecida con múltiples recursos técnicos. Es un texto que analiza detalladamente las funciones del equipo directivo: planificación, organización, coordinación, ejecución y control, proponiendo estrategias para el cambio. Todo lo anterior teniendo en cuenta la importancia de la participación escolar y los diferentes estamentos que conforman la comunidad educativa. También hace un recorrido por las diferentes teorías en cuanto a organización escolar, perfil del director, modelos de participación, entre otros. Considero que es un texto valioso en la tarea de conceptualización de instituciones educativas. No aplica para este caso.
  • 319.
    UNIVERSIDAD DE LASABANA ESPECIALIZACIÓN EN GERENCIA EDUCATIVA HACIA UNA CONCEPTUALIZACIÓN DE INSTITUCION EDUCATIVA: UN ACERCAMIENTO BIBLIOGRAFICO FICHA ANALÍTICA 1. No. FACIE DE7 2. Categoría 3. Justificación de categoría 4. Autor: 5. Fecha de publicación y editorial: 6. Título: 7. Palabras Claves: 8. Descripción: 9. Fuentes: 10. Definición de Institución Educativa: SCHLEMENSON, Aldo, GONZÁLEZ, Graciela y otros. Organizar y conducir la escuela. Reflexiones de cinco directores y un asesor Escuela, organización, proyecto pedagógico, organización escolar, director El libro es un compendio de reflexiones sobre como ven los directores las escuelas desde el punto de vista de la organización, fijando como los perfiles del director, las estructuras de la organización y sus diferentes roles dentro de ésta. Cada uno desde su propio rol va describiendo lo que observó en su experiencia de la escuela y hace crítica constructiva y reflexiva colocando a discusión a través de preguntas el qué de la escuela, el directo y la organización, el papel de los educadores y como está enfocada la calidad de la educación. FILMUS, Daniel. Para qué sirve la escuela. 1992. KAËS, R., BLEGER, J. y otros. La institución y las instituciones. 1989. CISCAR, C. y URIA, M. Organización escolar y acción directiva. 1986. OCDE. Escuelas y calidad de la enseñanza, informe internacional. 1991 “La escuela es un elemento integrador y de progreso” Pág. 15. “Las escuelas se configuran como un objeto social de cualidades distintivas” Pág. 33 “Las escuelas, como parte del aparato educativo, conforman en su conjunto un sector significativo de la sociedad, dado que contribuyen a la calidad de la vida y al nivel de desarrollo de la población.” Pág. 41 “Las instituciones constituyen sistemas universales que sistemas universales que cubren una función natural, es decir, un área problemática de la sociedad. Son sistemas de normas y valores que encauzan o crean la trama de las conductas particulares. Las instituciones educativas conforman, por ende, un microsistema socio cultural que transmite ideologías, valores, conocimientos, tendencias a preservar y a recrear el cuerpo social global a través del desarrollo individual de los miembros de la sociedad. Es un sistema que enmarca el proceso de socialización de niños, adolescentes y adultos para llevarlos a ejercer su rol en la sociedad. Está reglado por el estado y otras instituciones representativas de la comunidad. Por su carácter formador de los miembros de la sociedad y como factor que transmite y forja la cultura, la educación constituye uno de los grandes pilares en los que sustenta un país y la sociedad en su conjunto. Su alcance transciende las entidades particulares que la constituyen, y por su carácter político-legal, las excede, contienen y enmarca, fijando estándares y condiciones de funcionamiento. La escuela como organización es una forma u objeto social singular y particular: representa una entidad concreta constituida para fines específicos no sólo valorativos y culturales sino también instrumentales. La escuela es el agente social inmediato que procesa un proyecto de enseñanza-aprendizaje que, a su vez, transmite información, socializa y forma.” Pág. 43 “Las escuelas son organizaciones jerárquicas y participativas, cada uno de los que la componen realiza tareas dependiendo su cargo” Pág. 179. Buenos Aires: Editorial Paidós SAICF, 1996. 219 p. Dirección Escolar Explica la tarea de conducir y dirigir la escuela con características determinadas, capaz de gestionar proyectos.
  • 320.
    11. Perspectiva disciplinaria: 12.Temporalidad: 13. Dimensiones Asociadas: 13.1. Relación con el entorno: 13.2. Organización Escolar: 13.3. Calidad de las Instituciones Educativas: 3 1 Es organizacional, ya que se refiere en gran parte del libro a la escuela como organización y sus respectivas estructuras organizacionales. El autor habla de la década de los `70, `80 y `90 se refiere a ellas en cuanto a la influencia del entorno dentro de la escuela y las diferentes situaciones que en ella transcurren en cuanto al contexto. “Como entidad instituida, interactúa con otras entidades de la comunidad.” Pág. 40 Es deber de la escuela relacionarse con su contexto para rescatar las demandas surgidas de la comunidad y el grupo de padres que forman parte del proyecto pedagógico. “En la década de los noventa se imponen nuevas realidades: un metacontexto abruptamente distinto cada vez más interconectado y, al mismo tiempo, un movimiento hacia la globalización de tendencias y fenómenos no sólo económicos, favorecido por la tecnología y la informática, que señala la desactualización de esquemas y la urgencia de reactivar los procesos de asimilación-acomodación propios del necesario aprendizaje social” Pág. 45. El autor se refiere a la necesidad de las escuelas de los procesos de actualización ya que el mundo cambia constantemente y como debe estar en constante relación con el entorno se ve en la urgente necesidad de incluir las herramientas tecnológicas dentro de su proyección institucional (Tics). “Las estructuras organizacionales requeridas son las que tienen capacidad para generar buenas situaciones de aprendizaje.” Pág. 41 El autor parte de la definición de organización extraída de la Enciclopedia Internacional de las Ciencias Sociales la cual dice: “Las instituciones o patrones de institucionalización como aquellos principios reguladores que organizan la mayoría de las actividades de los individuos de la sociedad en pautas organizacionales definidas desde el punto de vista de algunos problemas básicos perennes de cualquier sociedad o vida social ordenada. Posee tres aspectos básicos: 1. Institucionalizan pautas mediante las cuales se regulan problemas esenciales de la sociedad 2. Mediante estas pautas regulan igualmente la conducta de los individuos; 3. La regulación se mantiene a través de normas y sanciones que legitiman.” Pág. 42 “El proyecto pedagógico exige una estructura organizacional desplegable, la cual da una visión de organización a la escuela de la siguiente manera: roles interlocutores: Socios Director general Directores de sección Coordinadores Asesores Educadores Estudiantes Padres Autoridades oficiales, ministeriales, etc. Este listado sugiere la existencia de un sistema de autoridad y de estructura jerárquica. La estructura y el sistema jerárquico conforman el soporte, la columna vertebral de la escuela. La estructura está ligada a la existencia de niveles y éstos, se corresponde con un horizonte temporal de planteamiento y acción determinados que enmarcan la autonomía de los roles en cuestión.” Pág 49 “La escuela, en su totalidad, constituye un conjunto de conjuntos con un nivel de integración y cierre que la equipara a una unidad-entidad total discreta y diferente en su ambiente. La estructura es parte de todo sistema organizacional aun cuando puedan variar los motivos o los fundamentos determinantes de distintas formas de estructura, o los modos de legitimación de los roles y de la autoridad. Las formas o los patterns de estructura están también sujetos a condiciones culturales. Pero las jerarquías aparecen en todo sistema cultural. Los roles son parte de la vida organizada. Aportan cohesión y unidad direccional a los distintos actores. Los roles comprender contenidos de conducta, entre otros: a) un área de responsabilidad; b) funciones específicas; c) tareas prescritas; d) una cuota de autoridad necesaria para llevarlas a cabo; e) procedimientos, y f) un área sancionada de autonomía y libertad.” Pág. 72 El autor se refiere calidad de la educación como el cumplir con las necesidades exigidas por el contexto que la rodea, integrando las herramientas tecnológicas, además el mejoramiento continúo de: a) Encuadre: referido a grupos de la escuela, las regulaciones como espacio, tiempo y jerarquía (calendario escolar, horarios, cronogramas, lugares para actividades…), las determinaciones del tiempo y el portafolio de servicios (uniformes, cantidad de veces por semana de ed. Física, música…) b) Mejoramiento constante de procedimientos de enseñanza y técnicas de aprendizaje c) Mejoramiento constante de contenidos d) Mejoramiento constante en el encuentro entre alumnos y maestros e) Mejoramiento constante de los aspectos organizacionales Todo lo anterior hace que la institución sea de calidad ya que está en constante cambio para mejorar.
  • 321.
    13.4. Dirección Escolar: 13.5.PEI 14. Relación entre calidad, dirección y organización: 15. Metodología: 16. Conclusiones: 15. Recomendaciones: “La escuela es una institución muy compleja y, para cumplir su función específica, necesita desarrollar un proyecto de múltiples dimensiones, para lograrlo es necesario un director escolar, que es el que se compromete y es capaz de llevarlo adelante con convicción y capacidad” Pág. 75 La dirección debe estar a cargo de un director que es el que gestiona e impulsa los cambios y las transformaciones adecuada a los nuevos contextos. La función abarca una variedad de tareas que imponen, conocimientos y habilidades según tres dimensiones: “1. Dimensión pedagógica 2. Dimensión organizacional 3. Dimensión económico-administrativa. Estas dimensiones le permiten al director reflexionar y actuar sobre ellas.” Pág. 77 El director tiene además la función de conducir, cotidianamente la toma de decisiones complejas e inciertas. Son momentos que requieren de fortaleza de personalidad, seguridad y capacidad de decisión ponderadas, como características personales. Pág. 80 “El acto de conducir en una gestión democrática implica la fijación de objetivos y políticas que, luego de ser acordadas con los principales miembros del sistema, se transforman en una norma que permite que la información circule con claridad en el resto de la comunidad educativa” Pág 80 “La tarea de conducir reconocer ciertos límites, que son las maneras consideradas correctas para el logro del proyecto institucional. Ser hábil negociador y entrador en los vínculos sociales, o ágil en la conducción de grupos, son rasgos propicios y acompañados de capacidades cognitivas y emocionales. El director influye para lograr que un equipo de gente trabaje dentro de cierto estilo, con un objetivo común, con compromiso, responsabilidad y gusto por lo que hace. Le corresponde impulsar y mantener unido al equipo de trabajo en función del ideario institucional. Trata de encauzar a los demás, conduciendo las situaciones por caminos estratégicamente elegidos.” Pág. 81 El autor hace referencia a Kepa Zamakoma quién dice: “[…] el ámbito espacial de la función del director por un lado se abre hacia el exterior para analizar, prever y responder oportuna y adecuadamente a los factores del entorno: otras instituciones, ambientaciones, familiar […] que influyen en la escuela; por otro lado, penetra en el interior de ella e impulsa todo su funcionamiento. El ámbito temporal incluye el pasado con sus experiencias, se centra en el presente, pero contempla horizontes de futuro.” Pág. 82 “El director de una institución educativa es, al mismo tiempo, el impulsor de proyectos que puede llevar a cabo cuando desarrolla sus tareas junto con colaboradores responsables. Es también el que establece objetivos y políticas, y revisa sistemáticamente procesos y resultados, haciendo las necesarias correcciones. La visión global es la imagen buscada, la escuela deseada. El director de una institución educativa debe cumplir con las siguientes capacidades: e) Capacidad para captar totalidades dinámicas; f) Capacidad para delegar; g) Capacidad para armar y animar equipos de trabajo efectivos; h) Capacidad para generar la circulación sistemática de la información. “El proyecto es lo primero en una organización escolar. Podría considerarse como la piedra fundamental. De su coherencia, originalidad, funcionalidad, relevancia depende en gran parte el éxito del emprendimiento. Siempre hay un proyecto – sea implícito, latente o explícito -, que responde a diversos niveles de necesidades y/o motivación, conscientes o inconscientes y originados por pautas culturales. Es conveniente que el proyecto sea claro, explícito y de un buen grado de aceptación consensual por parte de los involucrados. El proyecto pedagógico marca y legitima la finalidad de la escuela, y por su carácter inédito de resultado inicial incierto constituye una aventura. El proyecto representa una propuesta pedagógica que engloba una síntesis diagnóstica de requerimientos de un grupo particular de padres y alumnos. El grupo en colectivo funciona en la mente del director, gestor del proyecto pedagógico, como interlocutor virtual con el cual interactúa, dialoga y negocia en el plano del pensamiento. “Pág. 37-39 “El proyecto incluye un perfil de salida de educandos, referido a contenidos: conocimientos, habilidades y valores que se obtienen como resultado del proceso de enseñanza – aprendizaje. Todos estos contenidos, acompañados por las metodologías como aspecto estratégico fundamental, conforman el proyecto. La escuela es el ámbito en el que se procesa un proyecto pedagógico del que derivan los planes de estudio.” Pág. 43 El autor define a la organización institucional como la que establece, define y analiza la relación y participación de los directos, docentes, padres y alumnos en función de una pedagogía determinada. Pág. 165 La calidad va enlazada a involucrar a todos los estamentos de la organización lo que debe propiciar un mejoramiento constante y es el director el directo encargado de establecer un trabajo en equipo y guiar los procesos de calidad en la escuela. Es una recopilación de experiencias vividas por directores de las escuelas. Desde mi punto de vista la veo como un trabajo de observación de seis años de labores. Los autores no realizan conclusiones finales, pero se supone que a partir de las experiencias de ellos se debe reflexionar acerca de cómo está nuestra escuela.
  • 322.
    17. Comentarios delAnalista ota: Esta ficha fue elaborada a partir de la ficha analítica de calidad de instituciones educativas. Nota: Esta ficha fue elaborada a partir de la ficha analítica de calidad de instituciones educativas. Elaborada por: Adriana Rocío Vargas Se ve a la escuela como un todo capaz de envolver en ella todo lo que la rodea (contexto, comunidad, estudiantes, educadores) cada uno con roles específicos capaces de transformar la cultura y introducirse en ella para ayudarla a mejorar. Ésta a la vez gira siempre hacia la parte de la transformación cultural inmiscuyendo siempre al director quien es el encargado de gestionar esos cambios e innovaciones ayudado también de un grupo de colaboradores organizados jerárquicamente y forman lo que llaman la columna vertebral de la escuela guiados lógicamente por el Proyecto Educativo Institucional, como la piedra fundamental que marca la finalidad de ésta.
  • 323.
    UNIVERSIDAD DE LASABANA ESPECIALIZACIÓN EN GERENCIA EDUCATIVA HACIA UNA CONCEPTUALIZACIÓN DE INSTITUCION EDUCATIVA: UN ACERCAMIENTO BIBLIOGRAFICO FICHA ANALÍTICA 1. No. FACIE DE8 2. Categoría 3. JUSTIFICACIÓN DE LA CATEGORÍA 4. Autor: 5. Fecha de publicación y editorial 6. Título: 7. Palabras Claves: 8. Descripción: 9. Fuentes: 10. Definición de Institución Educativa: ISAACS, David Cómo mejorar la dirección de los centros educativos. Centro educativo – directivo – organización - El libro está dirigido a directivos que quieren mejorar su centro. Se trata de considerar sistemáticamente la relación entre los elementos principales del centro educativo y su ordenación en la estructura. Explícita la definición y función de un directivo que quiere llegar a una educación de calidad, pero que debe gestionar unos bienes y servicios ante una sociedad. MAYNTZ, Renate. Sociología de la organización. 1967. G, Simancas y F, Otero. Universidad y cambio. 1969. DOUGLASS, H. Organización escolar moderna. 1963. ORDEN, de la A. Hacia nuevas estructuras escolares. 1969. MARTÍN RAMÍREZ, j. La escuela europea. 1971. El autor habla sobre un “centro educativo como organización “(Pág. 17) “La función de un centro educativo es crear situaciones de aprendizaje, lo cual no implica una definición de métodos ni de fines. Sin embargo, como no se puede considerar una empresa aisladamente, habrá de relacionar el contenido y la forma de expresar estas situaciones de aprendizaje con la sociedad a la que presta un servicio de mejora. Por otra parte, habrá que estudiar la posibilidad de seguir creando situaciones de aprendizaje, no sólo para resolver problemas de un momento histórico, sino también cara al futuro. Es de suponer que todo centro educativo, no sólo puede mejorar, sino que debe mejorar”. (Pág. 35) “en el centro educativo no se admite la posibilidad de que un estudiante llegue a ser un fracasado para la vida. En otras palabras, los niveles establecidos oficialmente pueden servir para conseguir una organización de recursos humanos y materiales, pero el proceso de educación sigue siendo fundamentalmente una cuestión de orientación personal.” (Pág. 118) “Los objetivos concretos a nivel centro educativo son muy importantes para conseguir la unidad y mantener las bases para el desarrollo de cada elementos de la situación (personas, áreas de actividad, etc.)Se supone que estos objetivos contribuirán al desarrollo posterior de un mínimo normativo de mayor calidad educativa. Por esos, es conveniente tener en cuenta las áreas de actividad del centro que servirán para definir más comprensivamente las mejoras que se están buscando. “Las actividades fundamentales del centro tienen que ser la investigación, entendida como una reflexión continua sobre la propia experiencia para retroalimentación del propio proceso educativo. Otra actividad fundamental es la directiva en cada profesor como director de un grupo de trabajo y, de una manera especial, en los que tienen que dirigir el trabajo de los educadores.” (Pág. 23) Otras características de los centros educativos según la autora es “Un centro educativo con estilo es aquél donde se observa a través de la convivencia, que los más influyentes (entre los cuales tienen que haber bastantes directivos) están de acuerdo sobre lo fundamental y, en consecuencia. Se comportan de un modo congruente con estas creencias en la clase de matemáticas o vigilando a los alumnos en el recreo.” (Pág. 39) Pamplona: Ediciones Universidad de Navarra, 1993. 232 p. Dirección Escolar Dirección Escolar: Encaminada a la responsabilidad de conducir la Institución Educativa para resolver problemas o situaciones con tareas específicas.
  • 324.
    11. Perspectiva disciplinaria: 12.Temporalidad: 13. Dimensiones Asociadas: 13.1. Relación con el entorno: 13.2. Organización Escolar: 13.3. Calidad de las Instituciones Educativas: 13.4. Dirección Escolar: 13.5. PEI 14. Relación entre calidad, dirección y organización: 15. Metodología: La perspectiva disciplinaria no la explica textualmente pero es organizativa. Se enmarca en los años 1974 y la utilidad y conceptualización en el siglo XX, para aplicarlo en esa época histórica. El libro no hace relación a este ítem. “La calidad remite a considerar los resultados obtenidos como producto de una síntesis entre sus condiciones objetivas y las prácticas que se desarrollan con el propósito de lograr determinadas metas.” (Pág. 189) La idea es mejorar el centro a partir de actitudes positivas.” (Pág. 39) “La dirección se caracteriza por atender a lo urgente en lugar de atender a lo importante. Cuando el más inmediato problema está medio resuelto las mimas personas pasan a atender otro asunto urgente”. (Pág. 189). “El director de un centro debe responsabilizarse de conducir la empresa educativa desde la situación A (presente) a la situación B (en el futuro), relativamente mejor.” (Pág. 39). “Para un buena dirección de centro educativo se debe llevar un progreso ordenado y fijas unos objetivos concretos, metas que impliquen que se ha cumplido una serie de tareas. Fijar objetivos supone un riesgo, el riesgo de haber plasmado unos determinados objetivos.” (Pág. 43) “El consejo de dirección de un centro reconoce que hace falta concretar una labor de orientación personal por parte de los profesores hacia los estudiantes en función del objetivo tendencia: Proporcionar una orientación personal a cada estudiante, adecuada a sus necesidades.” (Pág. 47) “La dirección de un centro cuenta con recursos humanos, con una serie de objetivos, con unas áreas de actividad, con unos recursos materiales, y, como síntesis de estos elementos, con una estructura.” (Pág. 48) Para lograr una buena dirección debe existir un directivo que está definido como “una persona que consigue resultados intencionalmente. De hecho, ser directivo suele implicar una serie de tareas tales como: planificar, integrar, motivar, evaluar. Pero la diferencia principal entre un directivo nominal y un directivo eficaz consiste en que este último acepta que, conociendo los elementos de situación real, está obligado a lograr una situación relativamente mejor, lo cual requiere la planificación de una serie de actividades para ir alcanzándola poco a poco. Si no consigue estos resultados, aunque los desee estará dirigiendo mal. El deber del directivo es forjar un futuro.” (Pág. 13) No hace relación a este ítem. La calidad medida en torno a resultados enfocados hacia la organización desde la creación de objetivos y fines concretos a seguir a través del director de ésta que se debe responsabilizar de guiar a la empresa hacia una mejora continua (calidad). Es un libro netamente teórico tomando aportes de varios autores. Al final del escrito el autor propone algunas técnicas para crear objetivos de manera correcta. El autor no explica claramente como es la estructura organizacional de un centro educativo pero por interpretación del texto puede ser: 1. Se crean subsistemas, equipo directivo “Se debe establecer una estructura que pueda facilitar la persecución de los objetivos, sin darse cuenta de que una excesiva estructura tiende a limitar las posibilidades de mejora del centro en conjunto por conceder tiempo y dinero a subsistemas que luego no lo merecen.” (Pág. 132) “La estructura de un centro no tiene sentido si no se basa en los objetivos: los objetivos tendencia que todo el equipo de profesores y directivos aspiran a alcanzar a través de objetivos concretos dentro de su zona de autonomía, siendo respetadas las tareas típicas de sus respectivos cargos. Estas tareas y cargos se relacionan directamente con las áreas de actividad necesarias para conseguir los objetivos. La estructura típica de un centro educativo no ha fomentado y en casos no ha permitido la actividad investigadora. Incluso ha insistido mucho más en una línea de actividades organizadas, controladas y limitadas que en la vía abierta donde cada persona puede llegar al lugar necesario para aportar todo lo que pueda.” (Pág. 23) “Un centro que se encuentra con una estructura real limitada (refleja especialmente el orden y control de los estudiantes y docentes) reaccionará frente al cambio, en alguno de los competentes de la situación, de uno de estos modos: a) reforzando su estructura estática o b) cambiando de estructura. Pero se tratará de un cambio para resolver los problemas del momento. Probablemente volverán a encontrarse después del cambio las mismas dificultades o habrán surgido otras.” (Pág. 31)
  • 325.
    16. Conclusiones: 17. Comentariosdel Analista: Nota: Esta ficha fue elaborada a partir de la ficha analítica de calidad de instituciones educativas. ELABORADA POR: ADRIANA ROCÍO VARGAS CARRERO El libro no tiene conclusiones escritas, pero la idea principal del libro es comprometer a los directivos de los centros educativos para la formación de objetivos que se deben seguir en la institución. El libro no es explícito a la hora de definir el centro educativo y le falta referirse al PEI y la relación con el entorno, lo que perjudica notablemente el desarrollo total de la ficha.
  • 326.
    UNIVERSIDAD DE LASABANA ESPECIALIZACIÓN EN GERENCIA EDUCATIVA HACIA UNA CONCEPTUALIZACIÓN DE INSTITUCION EDUCATIVA: UN ACERCAMIENTO BIBLIOGRAFICO FICHA ANALÍTICA 1. No. FACIE DE9 2. Categoría 3. Justificación de la categoría 4. Autor: 5. Fecha de publicación y editorial. 6. Título: 7. Palabras Claves: 8. Descripción: 9. Fuentes: 10.Definición de Institución Educativa: BEARE, Hedley y otros. Cómo conseguir centros de calidad. Nuevas técnicas de dirección. Calidad, escuelas eficaces, centro docente, instituciones escolares, organizaciones El libro es una recuento sobre como ha ido evolucionando los conceptos de escuelas eficaces en el mundo, tomando a varios autores como marco teórico, además en su introducción el autor habla de una definición de escuela y una de dirección y cual debe ser la clave para lograr una buena dirección escolar y que desde allí ha de llevar al centro educativo a una educación de calidad. ARGYRIS, C. y SHÖN, D. Organizational Learning. Peading,1998 BATES, R. Towards a Critical Practice of Educational Administration. Studies ini Educational Administration. 1982. CLARK, B. The Organizational Saga in Heigher Education, En: Baldrige, V. J. y Deal, T. E. (Eds): Managing Change in Educational Organizations. 1975 El libro define a la escuela como la encargada de ayudar a construir el futuro de los estudiantes, además tiene el reto de la dirección de un proyecto humano de formación plena de nuevas generaciones. “La escuela es el mecanismo más importante de la comunidad para socializar la próxima generación”. Pág. 59 “Las escuelas tienen que responder a las necesidades de una comunidad más amplia.” Pág. 68 “Las escuelas están cambiando; ya no encajan en el molde convencional, e incluso innovaciones razonables como el dominio del aprendizaje, la jornada escolar flexible y prolongada. El autor aclara que se debe sentar a la institución sobre otras bases nuevas. Pág. 87 La mayoría de las escuelas no pueden educar al niño en su totalidad, especialmente a través del espectro de criterios intelectuales, sociales, morales, éticos, estéticos, culturales, físicos, psicológicos y espirituales, y nunca podrán hacerlo sin que cambien de modo sustancial las formas en que concebimos y operamos las escuelas. Pág. 73. Una escuela debe aportar al desarrollo del niño en plenitud de manera intelectual, social, psicológico, ético, moral, espiritual, físico, cultural y estético, es decir desde todos sus ejes. El autor dice que las escuelas han tomado demasiados quehaceres y que su salud se recuperará sólo si se despoja de sus obligaciones secundarias y se concentra en su misión esencial. Retoma a SIZER (1986, 41p) él cual dice lo siguiente: • “Las escuelas tienen un enfoque intelectual. Las escuelas no pueden ser todo en la vida de todas las personas esencialmente existen para ayudar a la gente a desarrollar sus mentes. • Las metas de la escuela deberían ser simples. El primer propósito de la escuela es asegurar que todos los estudiantes adquieran unos conocimientos básicos con el énfasis puesto en un dominio del aprendizaje de un programa de estudios claramente definido. Madrid: Ed. Muralla, 1992. p.340. Dirección Escolar Buscar nuevas técnicas en lo colectivo o individual para la dirección de escuelas eficaces.
  • 327.
    11. Perspectiva disciplinaria: 12.Temporalidad: 13. Dimensiones Asociadas: 13.1. Relación con el entorno: 13.2. Organización Escolar: 13.3. Calidad de las Instituciones Educativas: 13.4. Dirección Escolar: Modelo de calidad total regido simplemente por la finalidad de la educación y la escuela que es enseñar y mostrar unos resultados. El autor hace un recuento desde los años 70 hasta la época en que fue publicado el libro, es decir, 1992. Hace referencia a la relación de los padres de familia en la escuela como los que conforman los consejos escolares y que tienen bastante influencia en la toma de decisiones. “En todas las comunidades escolares existe un caudal de conocimientos infrautilizados que bien podrían ser encauzados para beneficio de escuelas y estudiantes. Las escuelas cada vez más necesitan más la colaboración de capellanes escolares, enfermeras, psicólogo y tutores, asistentes étnicos que ayuden a traducir y comprender las culturas de toda gama de nacionalidades que forman parte de la población estudiantil.” Pág. 86-87. Las estructuras existen para fines educativos. El autor señala dos tipos de estructuras una funcional y otra divisional. La divisional es donde hay unas divisiones y cada una tiene a su cargo una escuela (primaria, secundaria y técnica), además es el director es el único que tiene el control. La funcional hay departamentos de control y entre todos se controlan, es decir, hay líneas de control múltiples (redes). Pág. 114. Lo nuevo es que la administración central preste un servicio, más no que lleve un control, en vez de jerarquía hay paternalismo, esto lleva a que las escuelas tomen sus propias decisiones sean manejadas con autonomía y empresarialidad. El diseño funcional, por su misma naturaleza, obliga a las escuelas a ser más autodeterminantes y a la administración central a no erigirse en guarda y protectora de aquéllas. “El diseño funcional introduce en las escuelas n mejor equilibrio entre control central e iniciativa local y, si se ejecuta honestamente, este tipo de estructura da mucha más responsabilidad a las escuelas y a sus directivos locales.” Pág. El autor define a una estructura organizativa como “Los comportamientos y acciones de los miembros de una organización determinada; esas estructuras son, por tanto, indicadores precisos de la composición de lugar que se han hecho los líderes y, revelan la forma en que se concibe la forma en que se concibe la toma de decisiones, los modelos de comunicación que se fomentan, las relaciones poder-autoridad preferidas, etc.” Pág. 243-244. El autor al hablar de calidad se refiere a eficacia, es decir, escuelas eficaces es igual a escuelas de calidad, “Nuestro pasado, nuestro presente y nuestro futuro ha estado, está y estará moldeado por la calidad de nuestra actividad educativa. No cabe escatimar esfuerzos en mejorar la educación institucional, sabiendo que: La mejora de la calidad educativa significa literalmente la mejora de cada faceta del funcionamiento de la escuela”. Pág. 11. Las escuelas de calidad educativa son, el producto de una buena dirección. Pág. 13 El autor habla de que para que halla una escuela de eficaz o de calidad debe definir con más precisión cuáles son sus objetivos, contar con la aprobación (al menos de los padres) necesaria para llevar a cabo esos objetivos, dirigir la enseñanza para su consecución y utilizar regularmente indicadores o sistemas de medida que demuestren claramente si se están haciendo progresos para cumplir los mencionados objetivos. Pág. 33. Él añade que por lo mínimo se deben tener unos objetivos específicos y que se debe hacer un seguimiento de éstos para ver si funcionan o no, además que para que se llegue a la eficacia o calidad solamente es necesario la utilización correcta de los recursos sin necesidad de buscar más, que en palabras del autor es: “Deshacerse de los adornos y centrarse en la tarea esencial de la escuela: enseñar a los estudiantes y mejorar los resultados escolares. Que una escuela sea eficaz frecuentemente significa mejorar a destreza de los estudiantes en lectura y matemáticas.” Pág. 34 Una dirección es aquella que orienta para cumplir unos ejes básicos organizativos y a unos preferentes para el conjunto de la comunidad... la dirección es decisiva en ejercicio de la jefatura, la administración y la representación del Centro en todos sus ámbitos de influencia y actuación, en la determinación de su estructura y organización, en la creación del clima humano y de expectativas institucionales y en el mantenimiento de relaciones positivas tanto internas como externas del centro.” Pág. 9-10. • Las metas de la escuela afectan a todos. Las metas de la escuela son para el grupo de estudiantes en su totalidad, no sólo para un subgrupo. La escuela tiene que diseñar sus cursos de tal manera que todos y cada uno de los estudiantes tengan la oportunidad de aprender bien. • La metáfora que rige es el estudiante como trabajador. Las actividades de la escuela están basadas en el estudiante como aprendiz, no en el profesor como trabajador que proporciona un programa educativo. De esta manera la escuela responsabiliza a los estudiantes de su propio aprendizaje.” Pág. 94-95. “La función esencial de una escuela: Enseñar y aprender” Pág. 91.
  • 328.
    13.5. PEI 14. Relaciónentre calidad, dirección y organización: 15. Metodología: 16. Conclusiones: 17. Comentarios del Analista: Nota: Esta ficha fue elaborada a partir de la ficha analítica de calidad de instituciones educativas. Elaborada por: Adriana Rocío Vargas El libro no hace referencia al PEI. Se hace referencia al modelo de la calidad total, enfocada en los resultados y en la modernización de los procesos y modelos organizativos por unos más modernos. La organización debe tener un bueno modelo de dirección para lograr una calidad de la educación, pero esta dirección debe ser funcional, abierta que permita crear, innovar y llegar a la eficacia. La calidad está referida a lograr unos objetivos, para lo cual es necesario un director que debe llevar un seguimiento y consecución de los mismos. No es una investigación. La dirección de las escuelas ha cambiado; creemos que cambiaría más conforme vaya llegando la economía postindustrial, es por esto que se ve en la necesidad de generar escuelas eficaces para lo cual se espera que éstas sean más sofisticadas en sus técnicas de dirección. El libro mostró modelos de dirección para lograr la calidad en las instituciones educativas. Concluye además que las escuelas que no cambien sus modelos de dirección tendrán que soportar las presiones del cambio y posiblemente de los padres y el entorno e irán perdiendo estudiantes. Menciona algunas estrategias importantes para desarrollar procesos de calidad en la institución educativa. Es importante que las escuelas se concentren en su misión esencial y no se distraigan en obligaciones secundarias, teniendo en cuenta que las escuelas no son todo en la vida de las personas, desarrollan una función esencialmente pedagógica. Tiene citas intertextuales, pero no de pie de página y además toda la bibliografía está en inglés. “Una buena dirección depende, de la total comprensión de una teoría de dirección válida y más, importante, de la habilidad para traspasar ésta a la práctica. Pág. 13. El libro explica que para lograr una buena dirección escolar es necesario que los directivos o el directivo tenga acceso a las últimas ideas y técnicas que les atañen y además debe ser experto en análisis de políticas educativas. Pág. 59. El autor habla de administración educativa o dirección educativa de la siguiente manera: “Administración educativa es una disciplina derivada que ha tomado muchos de sus conceptos y modelos de a psicología, sociología y economía, y que se ha apoyado en campos aliados como el comercio y la administración pública.” El autor hace una crítica a este concepto ya que dice que éste no debe ser definido por sociólogos ni psicólogos sino por educadores a través de una experiencia práctica educativa. El autor nombra al Nisbitt y Aburdene (1986: 46-78) quienes hablan de cuales son las características principales de un director que va en coherencia con los cambios: • Las mejores compañías son aquellos que fomentan el crecimiento personal; las personas son valores a desarrollar y a alimentar, no sólo meros empleados. • El nuevo papel del director exige que sea instructor, profesor, mentor para la gente de la empresa.
  • 329.
    UNIVERSIDAD DE LASABA ESPECIALIZACIÓN EN GERENCIA EDUCATIVA HACIA UNA CONCEPTUALIZACIÓN DE INSTITUCION EDUCATIVA: UN ACERCAMIENTO BIBLIOGRAFICO FICHA ANALÍTICA 1. No. FACIE DE10 2. Categoría 3. Justificación de la categoría 4. Autor: 5. Fecha de Publicación y editorial 6. Título: 7. Palabras Claves: 8. Descripción: 9. Fuentes: 10. Definición de Institución Educativa: ISAACS, David TEORIA Y PRÁCTICA DE LA DIRECCIÓN DE LOS CENTRO EDUCATIVOS Organización educativa – función directiva: estructuras, dinámicas y técnicas –evaluación. El texto es una tercera edición, que el autor decide revisar y ampliar como consecuencia de un estudio práctico de la realidad y también haciendo uso de la investigación más reciente sobre el tema, cuya finalidad es “Proponer al directivo en formación o en activo una base sólida para comprender lo que es un centro educativo y conocer algunas pautas para lograr una gestión directiva eficaz”. El libro hace referencia a situaciones que son apropiadas para directivos de centros de iniciativa social y de centros del Estado, pero hay algunas cuestiones que únicamente serán de interés para los primeros. Se encontrará una laguna importante en cuanto a los recursos económicos, puesto que por su misma naturaleza es un tema que necesita ser abarcado por sí solo, teniendo en cuenta las características de las personas que suelen ocuparse de la gestión económica de los centros educativos. CASTILLO C. La metodología del estudio en los centros educativos. 1979 GARCIA HOZ, V. Y MEDINA R., Organización y gobierno de centros educativos. 1986 LAZARO E., La dirección del centro escolar público.1985 McGREGOR, D., El aspecto humano de las empresas. 1969 OWENS, R., La escuela como organización. 1976 OWENS, R. Organizational Behavior in Education. 1991 DRUCKER, P., La gerencia. 1975 GOMEZ DACAL , G., El centro escolar : nuevas perspectivas para su dirección y supervisión. 1985 Se entiende que existe una organización educativa formal en cuanto se cuenta con” Una agrupación de miembros precisable con una división de tareas y responsabilidades en función de unos objetivos generales educativos.” p. 25 “La organización se entiende como un sistema, como un grupo de elementos independientes que actúan juntos para cumplir un fin determinado. Algunas características del sistema son: • Todo sistema tiene un sentido específico al cual todos los componentes contribuyen a través de sus interrelaciones. Las partes forman una unidad o un todo, ya sea porque están sujetas a un plan común o porqué sirven a un propósito común. • Un sistema es un conjunto en el sentido de que los cambios en cualquiera de las partes afectan al resto de los componentes. • Cada sistema es parte de un sistema mayor, pero así como es posible ampliar un sistema para abarcar una perspectiva de mayor alcance, también es factible simplificarlo y reducirlo a una versión más pequeña.” P 27. Pamplona/ España. Ediciones Universidad de Navarra. 1991 Dirección Escolar Dirección Escolar: La dirección como la encargada de fijar los objetivos y tareas específicas propias de su cargo como dirigir, coordinar las áreas y actividades de todo el centro (innovar, orientar, velar, obtener, encauzar) a través de sistemas de dirección.
  • 330.
    11. Perspectiva disciplinaria: 12.Temporalidad: 13. Dimensiones Asociadas: 13.1. Relación con el entorno: 13.2. Organización Escolar: 13.3. Calidad de las Instituciones Educativas: 13.4. Dirección Escolar: 13.5. PEI Administrativa La primera edición es publicada en Diciembre de 1987, la segunda edición en Octubre de 1991 y la Tercera Edición en Septiembre de 1995. El texto hace referencia a las tendencias históricas en cuanto a la dirección eficaz de una organización educativa. Menciona tres tendencias en los últimos años: desde 1910 a 1934 se desarrolla el modelo clásico burocrático, de 1934 a 1950 se centra la atención en las relaciones humanas y a partir de 1950, se pasa a un enfoque más unitario del tema aprovechando la teoría de sistemas. LA FAMILIA “Indudablemente, la familia puede ser considera como un sistema abierto cuyos elementos son influidos por elementos exteriores y que, a la vez influyen sobre elementos en otros sistemas. La familia es un lugar idóneo para cuidar de la intimidad de las personas, pero también debe ser un lugar de apertura para que el proceso de enriquecimiento personal conseguido en cada uno de los miembros no padezca un proceso de retroalimentación egoísta. Por tanto, los complementos educativos de la familia servirán para enriquecer a la persona de tal forma que aporten todo lo que puedan al bien común de la familia. Y también servirán para que cada persona, con su riqueza personal, lograda en gran parte en la familia, pueda aportar todo lo posible al bien común fuera de la familia. ”. P 151. “En una clasificación sencilla, hay dos tipos de estructuras: autocráticas y colegiadas. En las primeras no existen grupos decisorios formales. El director puede reunirse con las personas que le parece oportuno para consultarles o para tomar una decisión, pero la estructura se basa en el valor de la autoridad individual de cada persona en su puesto de trabajo, no en el grupo. En cambio, las estructuras colegiadas permiten a las distintas personas participar en la toma de decisiones, en zonas de autonomía concretas. No significa que el director no puede ni debe tomar una decisión solo en algún momento, pero habitualmente utilizará el procedimiento del acuerdo, del consenso o en todo caso la votación para tomar decisiones. El segundo tipo de distinción que se puede hacer entre estructuras es: estructura por niveles y estructuras funcionales. En ambos casos puede haber un planteamiento autocrático o colegiado. Una estructura basada en los niveles cuenta con directivos que se ocupen de oda la vida den el centro en uno de los niveles. Es decir, un coordinador de primaria o un coordinador de secundaria, cuya misión es velar por la docencia, la orientación personal, la normativa de la convivencia y el perfeccionamiento continuo y la investigación a este nivel. En cambio, una estructura funcional destacarás más la especialidad. Las personas con cargos en esta estructura coordinan las distintas áreas de actividad para todo el centro. Es decir hay un encargado de la docencia para todo el centro, un encargado de la orientación personal, etc.”. P 275- 276 Al hablar de calidad en educación se entiende algo fundamental: • “ La educación hace referencia a la persona humana completa y, por tanto debe concebirse en relación con todas las facetas de la persona: intelectual, moral, afectiva y espiritual” • El autor no habla específicamente del tema, sin embargo hace referencia al perfeccionamiento de la institución, de sus educadores y estudiantes a través del desarrollo de las herramientas y aspectos descritos en el libro. “El directivo, utilizando su autoridad conferida y de servicio, cumple con una función: CONSEGUIR RESULTADOS RELACIONADOS CON LOS OBJETIVOS INSTITUCIONALES CONTANDO CON EL TRABAJO PRODUCTIVO DE SUS COLABORADORES. Hablando de tareas o funciones específicas el directivo de be dedicar bastante esfuerzo a: • Innovar programas parar fortalecer y defender los objetivos institucionales • Orientar a los colaboradores con un doble fin: lograr su competencia técnica y lograr que comprendan cada vez mejor la cultura del centro. La función del directivo requiere: 1) Saber dónde se esta 2) Saber dónde se quiere ir. 3) Saber decidir donde conviene ir en cada momento. 4) Saber contar con los colaboradores para alcanzar las mejoras deseadas o para superar los problemas detectados. 5) Saber utilizar las técnicas directivas apropiadas en cada momento. De un modo genérico DRUCKER habla de tres funciones de todo directivo: • Velar por las finalidades y la misión especifica de la institución. • Obtener un trabajo productivo y lograr que el trabajador consiga resultados. • Encauzar las influencias y las responsabilidades sociales. “ P 38 –39 R. LIKERT describe cuatro sistemas de dirección 1. Autoritario: Se toman las decisiones en el nivel mas alto de la organización 2. Autoritario benevolente: Se toman algunas decisiones a otros niveles. 3. Participación consultiva: Se decide la política general de la empresa al nivel más alto, pero toman otras decisiones a otros niveles. Existe comunicación fluida y correcta en todas las direcciones. 4. Participación decisoria: Se toman decisiones por consenso y todos participan.
  • 331.
    14. Relación entrecalidad, dirección y organización: 15. Metodología: 16. Conclusiones: 17. Comentarios del Analista: Nota: Esta ficha fue elaborada a partir de la ficha analítica de calidad de instituciones educativas. Elaborada por: Andrea Ochoa Hernández El texto hace referencia al PEI y a un IDEARIO, proponiendo como definición: “ Un ideario es el conjunto de principios que configuren el tipo de educación que se promueve; la manera de realizar la acción educativa; el modo de entender el centro educativo, y la postura del centro respecto a los padres, a los estudiantes, a los educadores, al los antiguos estudiantes, al personal no docente y al entorno.” “El conjunto de contenidos, procedimientos, actividades y objetivos de un centro educativo suele ser denominado el proyecto educativo.” P 48. El texto plantea una descripción detallada de la función directiva y por tanto de la organización, en varios aspectos: estructurales (objetivos generales, objetivos de los profesores, funciones de los directivos, áreas de actividad, departamentos docentes, normativa de convivencia, reglamento de estudiantes, orientación personal de estudiantes, relaciones padres – centro educativo, promoción de estudiantes y recursos materiales), aspectos dinámicos (prudencia, fortaleza y otras cualidades y capacidades de los directivos, estilos de dirección, comunicación, conflictos, toma de decisiones, participación, orientación de profesores nuevos, perfeccionamiento y promoción de educadores) y aspectos técnicos de la dirección (planificación estratégica, organización de reuniones, entrevistas, los plannigs, el PERT). Todos los elementos anteriormente nombrados, acompañados de una adecuada evaluación llevarán a la institución a mejorar e ir alcanzando la calidad o perfeccionamiento. • El concepto de organización educativa entendida como empresa de servicios de mejora integral requiere: - La definición de los objetivos institucionales, que reflejen valores compartidos y darán unidad al conjunto de esfuerzos. - La definición y creación de una serie de actividades y tareas a ser realizadas por distintos colaboradores - Favorecer zonas amplias de autonomía para cada colaborador con el fin de que puedan seguir su proceso de mejoramiento continuo y aportar todo lo que puedan al bien común. • No se debe reducir el tema de los objetivos a algo solamente técnico. Un objetivo es algo radicalmente humano, algo intrínseco del hombre que conoce o busca un sentido en su vida. La planificación, la expresión, la evaluación de los objetivos es importante, muy importante, pero el deseo de afinar demasiado en los aspectos técnicos puede llevar al educador a buscar resultados parciales, porque sólo es evaluable parte de la educación. Aunque es un texto que reúne gran cantidad de elementos importantes para la institución educativa, se percibe un lenguaje antiguo y desactualizado, a pesar de que esta es una tercera edición revisada. La mayoría de la bibliografía se ubica entre los años 60 y 80, muy poca corresponde de los años 90 en adelante. Sin embargo, aporta elementos fundamentales para la conceptualización de las instituciones educativas. No aplica para este texto.
  • 332.
  • 333.
    UNIVERSIDAD DE LASABANA ESPECIALIZACIÓN EN GERENCIA EDUCATIVA HACIA UNA CONCEPTUALIZACIÓN DE INSTITUCION EDUCATIVA: UN ACERCAMIENTO BIBLIOGRAFICO FICHA ANALÍTICA 1. No. FACIE GE1 2. Categoría 3. Justificación de la categoría 4. Autor: 5. Fecha de Publicación y editorial 6. Título: 7. Palabras Claves: 8. Descripción: 9. Fuentes: 10. Definición de Institución Educativa: Gestión Escolar PÉREZ JUSTE, Ramón – GARCÍA LLAMAS José Luis – MARTÍNEZ MEDIANO, Catalina (Coordinadores) EVALUACIÓN DE PROGRAMAS Y CENTROS EDUCATIVOS Reforma educativa – políticas – evaluación – proyectos educativos – proyectos curriculares. Este libro es el producto del seminario sobre las Reformas educativas actuales en España. Su evaluación: metodología y resultados. Los responsables de la reforma, con buen tino, han hecho de la evaluación uno de los elementos fundamentales. La creación del Instituto Nacional de Calidad y Evaluación. La importancia concedida a la investigación evaluativa, las atribuciones asignadas a la inspección en la evaluación del sistema, pero, sobre todo, la concepción del profesorado como investigador que encontrará aquí un elemento de dignificación profesional (propuesta a debate), constituido en uno de los principios que ordenan el sistema, hacen ver a las claras la importancia del tema de estudio de este seminario. En el seminario se procuró abarcar los principales campos problemáticos (centros, programas, planes y profesorado), y hacerlo tanto desde perspectivas metodológicas que ofrezcan su desarrollo mediante el contraste de pareceres cuanto desde la difusión de sus resultados, especialmente a través de las cuarenta comunicaciones aceptadas; que estuvieran representados los diferentes campos del saber pedagógico a través de sus distintas Áreas y Departamentos; las diferentes Universidades, con sus mejores representantes; los distintos enfoques metodológicos por medio de reconocidos valedores de unos y otros. • ALVARO, M. Indicadores educativos. El proyecto de la OCDE. 1992. • ANGULO, J. F. El caballo de Troya. Calidad de enseñanza y tecnocracia. 1992 • SANTOS, M. A. Los abusos de la evaluación. 1993 • MARCELO, C. Dimensiones ambientales en clases de profesores principales, según el CUCEI, En A. Villa y L. M Vill). 1992 • JOYCE, B.R. The doors to school improvement. 1991 • MARCELO, C. Desarrollo profesional e iniciación a la enseñanza. 1993 • MARCELO, C. El desarrollo profesional de los profesores: Dimensiones, condiciones, modalidades y evaluación. 1992 • MARCELO, C. Como conocen los profesores la materia de enseñanza. Algunas contribuciones de la investigación sobre conocimientos didácticos del contenido. 1992 • MESTRES, J. Una estrategia de evaluación de centro. 1991 • OCDE. Escuelas de calidad de la enseñanza. 1991 “Los centros escolares tiene la posibilidad de definir en su proyecto educativo sus señas de identidad, y de fijar sus objetivos educativos en función de las necesidades de sus alumnos teniendo en cuenta el contexto económico y sociocultural en que se encuentran. La elaboración de los proyectos curriculares de etapa permite a los centros determinar los objetivos generales de la enseñanza que imparten, contextualizar la programación docente, y adaptar, en último término, los procesos de enseñanza- aprendizaje a las metas previstas en su propio proyecto educativo.” Pág 252 Impreso por la Universidad Nacional de Educación a Distancia. Madrid España. 421 páginas. Publicado en 1995. Gestión Escolar: Se debe evaluar el quehacer educativo para generar nuevas políticas de crecimiento institucional.
  • 334.
    11. Perspectiva disciplinaria: 12.Temporalidad: 13. Dimensiones Asociadas: 13.1. Relación con el entorno: 13.2. Organización Escolar: 13.3. Calidad de las Instituciones Educativas: 13.4. Dirección Escolar: 13.5. PEI 14. Relación entre calidad, dirección y organización: “Mientras la investigación se caracteriza por las notas de: probar, extraer conclusiones, no implica del investigador, verdad científica, generalizada; la evaluación presenta como características: mejorar, tomar decisiones, implicación del evaluador, valoración del fenómeno, sin pretensiones de generalización. Investigación evaluativa es el proceso sistemático de recogida y análisis de información fiable y valida para tomar decisiones sobre un programa educativo” Pág 45 Este libro se termino de escribir en 1995. Aplica al momento histórico actual, por que si bien es una investigación al sistema educativo español, Colombia desde la época de la independencia ha seguido patrones españoles y aun se conservan muchos parámetros en el campo educativo. “Junto con estos resultados, que muestran una elevada consistencia con la estructura interna Inventario aparece el factor IV en el que se incluyen ítems correspondientes a las dimensiones Personal y Gestión. Desde un punto de vista conceptual no ha de ser extraño que existan relaciones entre las preocupaciones personales de los educadores principiantes y sus preocupaciones hacia la disciplina, el tiempo, la gestión de la clase, etc. Sin embargo para conocer si realmente existía una relación estrecha entre ambas dimensiones, se han realizado dos nuevos análisis factoriales, en cada uno de los cuales se han omitido los elementos correspondientes a una de las dos dimensiones anteriormente presentadas. El objetivo es saber si con la ausencia de los elementos de la otra dimensión, ésta aparecía más claramente formulada en el análisis factorial, como de hecho ocurrió.” Pág 73 “También los procesos de desarrollo profesional vienen influidos por la estructura organizativa de las instituciones encargadas de planificar y desarrollar las actividades de desarrollo profesional, en el país los centros de educadores, con sus variantes en función de las distintas comunidades autónomas: COPs (país Vasco) CAPs (Navarra), CEFOCOPs (Galicia). En la organización y funcionamiento de estas instituciones es importante el grado de autonomía en las decisiones respecto a contenidos y modelos de formación, así como el poder contar con recursos, tanto presupuestarios como humanos (asesores) y materiales. Pero los procesos de desarrollo profesional están también determinados por la cultura organizativa de los centros; el tipo de cultura que exista en un centro facilita o dificulta el desarrollo de procesos de formación autónomos, de colaboración, y de formación basado en la escuela” Pág 103 ¿Para que se evalúa? “Se puede afirmar que la evaluación responde a la responsabilidad profesional de conocer la calidad de los programas formativos. Los indicadores de calidad de la formación del profesorado no pueden establecerse sobre la base de la institución, sino por el contrario a partir del conocimiento amplio y exhaustivo de las actividades de formación del profesorado, de su funcionamiento y de sus resultados.” Pág 107 “La calidad de los procesos en los cueles los profesores se implican durante el desarrollo de la actividad y su posterior aplicación a la clase, depende de la coherencia con los planes de trabajo de los profesores (sensibilidad), la variabilidad de actividades, la existencia de incentivos positivos, o el apoyo y seguimiento sistemático. El existo depende de la claridad de los objetivos, así como la competencia de los formadores.” Pág 108 “Lo que se ha denominado política educativa incluye también aspectos referidos a los profesores como profesionales: salarios, incentivos, autonomía, control, rendimiento, etc. Que así mismo influye en el desarrollo profesional, en la medida que puede funcionar como factores motivadores o alienantes de los profesores respecto a su compromiso profesional. La elección política de incentivos extrínsecos (incrementos salariales por horas de formación), frente incentivos intrínsecos (cambios de roles profesionales, tiempo, autonomía, etc.) influye en los profesores en la hora de implicarse o no en actividades de formación. Junto a ello hemos de citar lo que denominamos condiciones de la formación, fundamentalmente referidas a cuando estas se llevan a acabo, si es voluntaria u obligatoria etc.” Pág 102-103 Para el libro PEC (proyecto educativo de centro) es el marco teórico de referencia genérica en la propuesta evaluativa de programas y lo que significa la ejecución de esos proyectos o programas y la implicación y sintonía del profesorado en el desarrollo de los mismos. Es decir, el marco viene determinado por el clima institucional vivenciado y compartido por el equipo de educadores. ¿Para que se evalúa? “Se puede afirmar que la evaluación responde a la responsabilidad profesional de conocer la calidad de los programas formativos. Los indicadores de calidad de la formación del profesorado no pueden establecerse sobre la base de la institución, sino por el contrario a partir del conocimiento amplio y exhaustivo de las actividades de formación del profesorado, de su funcionamiento y de sus resultados. La evaluación de la formación del profesorado, entendida en su perspectiva formativa responde a la necesidad de mejorar los programas y actividades de formación del profesorado durante su propio proceso de realización. La evaluación de las actividades de formación del profesorado busca implicar, responsabilizar, a los educadores en el propio proceso de formación. La evaluación responde a la necesidad que la administración educativa, así como las diferentes instancias que desarrollan la política de formación del profesorado, tienen de analizar los programas de formación en función del costo y beneficio que obtienen” Pág 107
  • 335.
    15. Metodología: 16. Conclusiones: 17.Comentarios del Analista: Nota: Esta ficha fue elaborada a partir de la ficha analítica de calidad de instituciones educativas. Elaborado por: MARTHA HELENA ESTRADA Este libro si corresponde al resultado de una investigación, se desarrolla en España en la Universidad Nacional de Educación a distancia. Algunos aspectos de análisis en la investigación son: el carácter educativo de la educación infantil, la extensión de la educación obligatoria hasta los 16 años, la reestructuración de la enseñanza obligatoria incluyendo una parte de la secundaria y reduciendo en consecuencia la extensión del bachillerato, el carácter comprensivo de la secundaria obligatoria, el tratamiento de las enseñanzas de régimen especial, la preocupación por la compensación de las desigualdades en la educación. Esta metodología se hizo desde la óptica del movimiento “rendición de cuentas” dicho movimiento esta asentado en criterios de eficacia social, ya que se utilizan en educación fondos públicos y es preciso saber si se esta mal gastando o dedicando a finalidades poco satisfactorias. No es aceptable admitir que en educación “todo es lo mismo o todo da igual” la responsabilidad política, social y técnica exige garantías y comprobaciones de que se esta trabajando con seriedad y eficacia. Se pretendía diseñar un plan de evaluación, que fuese susceptible de aplicación a todos los centros docentes no universitarios de forma periódica, que, al menos, fuese aplicable a un número elevado de centros escolares durante cada curso escolar. Ello obliga al diseño de un plan en el que se predominara la facilidad de su aplicación y la posibilidad de desarrollarse en un período de tiempo relativamente limitado. Aparece el Plan Eva. El plan se aplicó a 154 centros, 98 de Educación Primaria y el resto de Enseñanza Media (31 de Bachillerato y 25 de Formación Profesional). Estos Centros acogían a 86.000 alumnos y 5.000 profesores aproximadamente. • Los instrumentos de evaluación formativa y procesual utilizados en la investigación en el nivel Infantil, Primario, Secundario y Preparación Profesional han demostrado ser de gran interés y utilidad, si están bien utilizados, para favorecer el grado de conciencia del equipo docente, fijar sus valores criteriales comunes y continuar procesos de desarrollo y formación. • Su uso también puede ser de gran utilidad por parte de asesores y formadores que actúen conjunta y coordinadamente con los equipos docentes respectivos. Esto facilitó la definición de las estrategias de formación y ayuda a establecer planes de actuación de forma consensuada y clara, considerando la diversidad de situaciones y las alternativas posibles. • Todos los instrumentos tiene valores, un modelo de escuela y una filosofía que puede ser revisada periódicamente. También son multiusos, correctos en unos casos e incorrectos e improcedentes en otros. Dependerá de las estrategias y finalidades de la evaluación • Existen instrumentos de carácter Administrativo que evalúan los costos de enseñanza, absolutamente diferentes a instrumentos para evaluar la calidad de la enseñanza. • Las familias y los propios estudiantes, también aportan perspectivas y valoraciones de las instituciones educativas que resultan tan importantes como las que pueden aportar los propios profesionales, ya que ellos son el fin y al cabo los usuarios, clientes y receptores de los servicios educativos de los centros. • La reforma educativa requiere elaborar un sistema de indicadores de acuerdo con sus fines generales y los propios de cada tramo educativo con sus instituciones específicas. En este libro se analiza y se evalúa la educación Española y si bien en muchos apartes se puede encontrar un parecido o similitud con el sistema educativo colombiano, hay momentos en los cuales la diferencia cultural es tal, que se pierde el contexto. España cuenta con regiones autònomas como lo es el País Autónomo Vasco. Para los Vascos las escuelas se llaman “Ikastolas” para el mismo Gobierno Español, el sistema educativo Vasco, es contradictorio, homogéneo y diverso, y es eso lo que lo hace tan complicado pero tan rico en estudio para los mismos españoles.
  • 336.
    UNIVERSIDAD DE LASABANA ESPECIALIZACIÓN EN GERENCIA EDUCATIVA HACIA UNA CONCEPTUALIZACIÓN DE INSTITUCION EDUCATIVA: UN ACERCAMIENTO BIBLIOGRAFICO FICHA ANALÍTICA 1. No. FACIE GE2 2. Categoría 3. Justificación de la categoría 4. Autor 5. Fecha de Publicación y editorial 6. Título 7. Palabras Claves 8. Descripción 9. Fuentes 10. Definición de Institución Educativa 11. Perspectiva disciplinaria 12. Temporalidad 74 ORDOÑEZ, Claudia Lucía e IBARRA, Russi Oscar. “El aprendizaje: dentro de la gestión en la escuela” y “Se puede tener una escuela perfectamente ordenada para el desastre pedagógico” Procesos pedagógicos y administrativos – estándares - resultados de pruebas. Acceso y permanencia – pertinencia y excelente calidad. El artículo constituye dos puntos de vista de expertos acerca del debilitamiento de la gestión pedagógica en el sistema escolar colombiano. Son dos especialistas en el campo de la educación: Claudia Lucía Ordóñez, graduada de Harward en ciencias de la educación y directora del Centro de Investigación y Formación, CIFE, institución dedicada al análisis de la práctica pedagógica; y Oscar Ibarra Russi, rector de la Universidad Pedagógica Nacional, Magíster por Science Of. Education en la Universidad de Nova, Florida, Estados Unidos. El artículo no contiene fuentes ni citas a pie de página. El objetivo de la escuela es la construcción del sujeto; la escuela no forma por la decisión administrativa, forma por la relación pedagógica, que es mucho más que la decisión administrativa: se puede tener una escuela perfectamente ordenada para el desastre pedagógico. No es suficiente con que la escuela cumpla la cobertura y los metamos a todos en ella, es necesario que la escuela como tal, soporte una propuesta en la que todas las condiciones de factores asociados se tengan en cuenta. Si una población no tiene condiciones nutricionales, de salud, de protección a la vida o de su desarrollo deportivo, es muy poco probable que tenga éxito en ninguna de las propuestas. Pedagogía y gerencia Publicado en el 2005, resulta muy importante en la conceptualización de institución educativa, aporta el análisis de aspectos que constituyen la columna vertebral de la educación actualmente. Aula Urbana. IDEP. Noviembre de 2005. No. 54 Gestión Escolar La institución educativa está basada en procesos de gestión pedagógica para lograr unos objetivos y mejorar la calidad escolar.
  • 337.
    13. Dimensiones Asociadas 13.1.Relación con el entorno 13.2. Organización Escolar: 13.3. Calidad de las Instituciones Educativas 13.4. Dirección Escolar 13.5. PEI 14. Relación entre calidad, dirección y organización EDUCACIÓN Y POLITICAS DE COBERTURA La educación tiene que enfrentarse a una serie de políticas de acceso a las cuales, de golpe, tampoco tienen mucho acceso el administrador de la institución educativa, porque rectores no son los rectores de colegio los que tienen que asegurar el derecho a la educación; pero sí son ellos los que tienen que asegurar que todos los muchachos y jóvenes que vayan a la institución escolar reciban una educación de calidad, y usen ese derecho, y que no dejen de usarlo. APRENDIZAJE EN DIFERENTES CONTEXTOS La administración se ha entendido siempre como manejo de recursos, y es muy importante, pero cuando entendemos mejor que no se necesitan tantas cosas para aprender, sino mas bien, una gran apertura a ambientes de aprendizaje diferentes, donde no necesariamente tiene uno que invertir recursos, ya que están ahí; por ejemplo, está la ciudad, están los sitios de la ciudad, pero que no puedo explotarlos si no entiendo cuáles son los procesos de aprendizaje. El artículo no hace referencia exacta al tema, pero se puede deducir que lo más importante en la estructura organizacional es crear redes que articulen los procesos pedagógicos con los procesos administrativos, permitiendo que el rector dirija con destreza las cuestiones administrativas, al tiempo que es el más hábil en la gestión académica de enseñanza y aprendizaje. CALIDAD RELACIONADA CON ESTÁNDARES Y RESULTADOS DE PRUEBAS. El propósito de centrar lo educativo en estándares y competencias es básicamente el de mejorar la calidad. Sin embargo, el efecto que ha producido no necesariamente es ése, pero eso se debe no al hecho de que existan estándares y competencias, sino a que la comprensión de lo que es un estándar y como debe funcionar para guiar la gestión pedagógica es diverso. Estamos demasiado preocupados por descubrir que es lo que finalmente quiere decir competencia, y no hemos logrado llegar a esa comprensión. LA MEDICIÓN ES UNA CARACTERÍSTICA DE LA CALIDAD, PERO NO ES LA CALIDAD El tema de la calidad referida a estándares, a indicadores, a pruebas, a mediciones, está muy relacionado con todo este enfoque positivista de las ciencias sociales de pretender explicar sólo y solamente desde la medición las realidades sociales y las realidades culturales, y de suponer que aquello que no es susceptible de medición y de verificación no existe, no es. La medición es una característica de la calidad, pero no es la calidad. La calidad desborda el concepto de la medición, y propone sencillamente, elementos de interpretación y de sentido que la medición como tal no puede captar. No está mal que haya medición, lo que está mal es que totalicemos la vida de la escuela y la interpretación sobre los hechos educativos solamente a partir de ellas, porque la escuela no se agota en la medición. ADMINISTRADORES QUE COMPRENDEN LOS PROCESOS DE APRENDIZAJE Y COMO FUNCIONAN... Es una locura pensar en una administración no participativa dentro de una institución escolar, donde quienes manejan los procesos de aprendizaje están por allá... últimos en el árbol administrativo. Es una locura no contar con ellos para saber qué es lo está pasando; y es una locura que un administrador escolar no se meta de lleno en los procesos pedagógicos, que observe, analice y se ayude de toda la gente que tiene que ver con esos procesos para poderlos entender. Existe una división demasiado grande en la concepción de los administradores, e inclusive, de los maestros; hay una discusión radial entre lo administrativo y lo pedagógico, cuando realmente en una institución educativa ocurren gran cantidad de actividades pedagógicas que necesariamente tienen que conectarse con las actividades administrativas. Un administrador debería tener una enorme comprensión acerca de qué son los procesos de aprendizaje y de cómo funcionan en diferentes situaciones. Si no tiene ese conocimiento no puede usar otras habilidades que necesita, que son de tipo de gestión y de administración y, que tienen que ver con una visión general de lo que pasa en la institución, de las condiciones que tienen dentro de ella las diferentes personas, y las relaciones entre la institución y las personas e instituciones que están afuera. Se necesita una habilidad muy grande para que ocurran cosas, pero no solamente para mostrarlas, sino que ocurran para que tengan efectos en el aprendizaje. El texto no menciona específicamente el tema pero si deja entrever algunos aspectos importantes como; • Debe contener un plan de estudios basado en estándares y competencias realmente comprendiendo su función y sirviendo como guía de la gestión pedagógica. • Es necesario involucrar diversos contextos de aprendizaje, definidos por las diferentes disciplinas • La pedagogía debe estar totalmente ligada a los aprendizajes. Nunca ha habido un desarrollo de la escuela sin administración; pero igual, nunca se puede pensar la escuela sin pedagogía. Lo que hay es momentos de maximización de un concepto y minimización del otro, lo que tiene sus implicaciones en la práctica. Lo que ocurre es que en los últimos tiempos – dados los conceptos de eficientismo y de administrativismo que han ganado terreno en el sector educativo - se nota que la prioridad la tiene la administración, con una condición de, diría yo, provocar al interior de las mismas instituciones escolares esa sensación de que no estamos educando sino que estamos administrando. El tema fundamental de ese carácter administrativo sobre la escuela es que burocratiza la educación. Eso significa que la externaliza y la pone frente a los sujetos como un hecho externo, y no como un hecho construido por ellos, donde ellos se implican, y donde ellos de alguna manera, en su propia interacción, construyen y son sujetos de sentido, son sujetos de academia, son sujetos de saber, son sujetos de formulación política, son sujetos de interpretación y de significación. Como el sujeto se queda por fuera en una estructura que se burocratiza, el fenómeno educativo hay que analizarlo desde unas condiciones distintas a la sola medición y a la sola eficiencia de las estructuras.
  • 338.
    15. Metodología 16. Conclusiones 17.Comentarios del analista Nota: Esta ficha fue elaborada a partir de la ficha analítica de calidad de instituciones educativas. Elaborada por: Andrea Ochoa Hernández No aplica para este texto. En definitiva de lo que se está hablando es de una cantidad de necesidades matrimoniales: matrimonios entre educadores muy pedagógicos y educadores con mucho conocimiento disciplinar, y matrimonios entre administradores y pedagogos, de manera que el centro de la gestión de todos, de la acción de todos, sea el aprendizaje de la gente que tiene que aprender. Los dos artículos parecen pertinentes para el análisis de las instituciones educativas actuales. A nivel administrativo, de organización y de calidad, brinda puntos de referencia que bien pueden ser el principio de una discusión, así como de cambios significativos en la gestión.
  • 339.
    UNIVERSIDAD DE LASABANA ESPECIALIZACIÓN EN GERENCIA EDUCATIVA HACIA UNA CONCEPTUALIZACIÓN DE INSTITUCION EDUCATIVA: UN ACERCAMIENTO BIBLIOGRAFICO FICHA ANALÍTICA 1. No. FACIE GE3 2. Categoría 3. Justificación de la categoría 4. Autor: 5. Fecha de Publicación y editorial 6. Título: 7. Palabras Claves: 8. Descripción: 9. Fuentes: 10. Definición de Institución Educativa: 11. Perspectiva disciplinaria: RODRIGUEZ, Céspedes Abel El lugar de la gestión pedagógica en la escuela. Gestión administrativa – gestión pedagógica – reflexión, participación, acción colectiva- planeación, evaluación y seguimiento. El debilitamiento de la pedagogía en nuestro sistema escolar es el resultado de varios factores: en primer lugar, del predominio de un enfoque marcadamente administrativo y eficientista en la orientación de la política educativa; en segundo término, de la escasa formación pedagógica y didáctica que reciben los jóvenes maestros en las normales y las facultades de educación; y en tercer lugar, de la reducción de la pedagogía a un discurso ideológico débilmente articulado con las prácticas de los docentes y la realidad escolar, una suerte de pedagogía discursiva, de poca utilidad para el trabajo de la enseñanza, la formación y el aprendizaje escolar. El artículo no cita fuentes ni citas a pie de página, sin embargo hace referencia a algunos documentos y proyectos importantes: • Plan Sectorial Bogotá: una Gran Escuela. 2004-2008 • Programa: Transformación pedagógica de la Escuela y la Enseñanza. 2004-2008 • Programa Escuela – Ciudad – Escuela. 2004-2008 • Constitución Política de Colombia. 1991 Los colegios son casas del saber antes que cualquier otra cosa, y los educadores son los sujetos de ese saber, de manera que es responsabilidad de ellos orientar los destinos de esa casa, es en su seno, donde se ha constituido históricamente el saber que les es propio, la pedagogía. Este saber no es puro, por supuesto se ha constituido en una negociación permanente con otros, pero tiene ya su acumulado, su estatus teórico, sus categorías y referentes conceptuales, suficientes para dar al educador una identidad y una autoridad frente a otras profesiones y otras instituciones. Por ser la escuela una casa del saber, los mayores aportes los tiene que negociar la pedagogía con las disciplinas sociales y humanas. Las explicaciones que diferentes ciencias han dado sobre la cultura, sobre la condición humana, sobre el lenguaje, sobre el sujeto y a sociedad, son las más indicadas para entender y organizar la vida de una institución como la escuela. Pedagógica y administrativa Aula Urbana, Noviembre de 2005. Numero 54. IDEP Y SED Bogotá. Gestión Escolar Gestión Escolar: Se deben generar cambios que le permitan a la escuela mejorar sus ambientes de aprendizaje e innovaciones para desarrollar en el niño su personalidad y valores por medio de una gestión pedagógica.
  • 340.
    12. Temporalidad: 13. DimensionesAsociadas: 13.1. Relación con el entorno: 13.2. Organización Escolar: 13.3. Calidad de las Instituciones Educativas: 13.4. Dirección Escolar: 13.5. PEI 14. Relación entre calidad, dirección y organización: Publicado en el 2005, es un análisis actual de la transformación a la que se enfrenta la escuela. • PROGRAMA: ESCUELA - CIUDAD – ESCUELA Apunta al ofrecimiento de nuevos y mejores ambientes de enseñanza y a renovar los métodos pedagógicos. Al convertir a la ciudad en una gran fuente de aprendizaje y conocimientos, queremos ofrecer un escenario para la transformación de las prácticas pedagógicas, innovar las formas de acercamiento al conocimiento, aprovechar los modernos desarrollos de la comunicación y de la informática y ponerlos al servicio de la enseñanza y el aprendizaje. • COBERTURA EDUCATIVA: La política de cobertura educativa no puede limitarse a garantizar los cupos necesarios para el ingreso de la población en edad escolar al estudio, debe asegurar, las condiciones de acceso y permanencia. Dentro de esto son fundamentales la existencia en los colegios de ambientes pedagógicos que permitan vivir a plenitud la infancia y la adolescencia, ambientes que propicien el respeto, la confianza, la libertad, el libre desarrollo de la personalidad, la tolerancia, la democracia, el derecho a expresarse y ser escuchado, en fin, la vigencia y práctica de los derechos humanos. La permanencia de los niños y niñas en el colegio es ante todo una tarea pedagógica; lo administrativo simplemente facilita los recursos y los medios materiales para su realización. El artículo no hace ninguna referencia al tema. La calidad en la educación depende de una excelente GESTION PEDAGÓGICA, últimamente olvidada y reemplazada por la GESTION ADMINISTRATIVA. El concepto de GESTION PEDAGOGICA se refiere a todos los asuntos pedagógicos del colegio, todos aquellos factores que tienen que ver con la enseñanza, la formación, y el aprendizaje escolar. El proceso pedagógico es el que organiza la enseñanza, y la enseñanza es una tarea para la cual se requiere un profesional que domine el conocimiento necesario para ejercer está tarea. RECONOCIMIENTO DEL EDUCADOR El educador es un profesional de la educación y de la enseñanza, dotado de un saber y experiencia que les son propias. Si se reconoce su condición profesional, es decir, sus conocimientos y aptitudes para el ejercicio de enseñar y educar, no se le puede tratar ni dirigir mediante órdenes e imposiciones. Éste ha sido la fuente de no pocos conflictos entre la administración y los docentes, que han provocado grave daño a las políticas educativas y, por supuesto, a la educación. LA GESTION ADMINISTRATIVA DEBE ESTAR AL SERVICIO DE LA GESTION PEDAGOGICA. La gestión pedagógica requiere reflexión, participación, acción colectiva, planeación, evaluación y seguimiento. La labor pedagógica no puede ser pensada como un acto meramente individual de cada educador, o como un proceso técnico cuyas decisiones dependen de la experticia de un equipo de gerencia que puede decidir sin consultar y sin negociar; por el contrario, exige una acción colectiva e institucional para que tenga éxito. Por está razón, un rector no es precisamente un gerente, Un rector es aquel que se ocupa, desde los principios de la pedagogía, de garantizar que a formación de los estudiantes se efectúe en las mejores condiciones. Es quien dialoga, propicia el encuentro y la discusión creativa. Por eso, no puede dejar de ser un educador, ni puede perder el norte de la pedagogía. No hace referencia exacta al PEI, sin embargo aclara que la elaboración de este es exclusiva de la pedagogía; este y otros documentos y asuntos son los que le dan sentidos a la existencia de los colegios, son su razón de ser y su única justificación. LA PEDAGOGIA IMPLICA UN MODELO DIFERENTE DE DIRECCION Y ORGANIZACIÓN AL DE OTRAS INSTITUCIONES. Los discursos sobre la eficiencia (desde la economía) nos llevan necesariamente a una racionalidad costo – beneficio, y esto no siempre opera en el mundo de las relaciones humanas, de la intersubjetividad. La pedagogía ya ha incursionado bastante en los estudios culturales y ha hecho apropiaciones muy valiosas que nos dan pistas para estructurar un modelo de gestión diferente al de otras entidades cuyo interés y cuyas relaciones están determinadas por el dinero. Este tipo de instituciones necesariamente tienen que funcionar sobre el control del tiempo, los movimientos y los procesos, tienen que planificar todas sus acciones de modo que sean predecibles, y deben actuar para controlar a aquellos que nos obedezcan a los cálculos de la gestión planificada. Es allí donde el concepto de GERENCIA es pertinente. En la ESCUELA, en cambio, existen otros procesos que escapan a este tipo de planes. El encuentro, el diálogo y la discusión tienen unas reglas propias en las que caben lo impredecible y la creatividad.
  • 341.
    15. Metodología: 16. Conclusiones: 17.Comentarios del analista Nota: Esta ficha fue elaborada a partir de la ficha analítica de calidad de instituciones educativas. Elaborada por: Andrea Ochoa Hernández No aplica para este texto. • La educación colombiana y en particular los colegios de la ciudad, deben dirigir sus esfuerzos hacia una acción pedagógica que rescate las didácticas, que promueva innovaciones en los métodos de enseñanza, que estimule una participación mas activa de los estudiantes y canalice sus mejores aptitudes hacia el conocimiento. • La transformación de la escuela de hoy solo será posible con el concurso de la pedagogía, de allí nuestra apuesta por ella como elemento esencial de la política que estamos impulsando en nuestra ciudad. El artículo aporta elementos importante en cuanto a la nueva tendencia de gestionar las escuelas como empresas, olvidándose de su esencia pedagógica. Es un llamado a recordar cual es la razón de ser de la institución educativa. Brinda elementos fundamentales en la conceptualización de instituciones educativas para el trabajo de investigación.
  • 342.
    UNIVERSIDAD DE LASABANA ESPECIALIZACIÓN EN GERENCIA EDUCATIVA HACIA UNA CONCEPTUALIZACIÓN DE INSTITUCION EDUCATIVA: UN ACERCAMIENTO BIBLIOGRAFICO FICHA ANALÍTICA 1. No. FACIE GE4 2. Categoría 3. Justificación de la categoría 4. Autor: 5. Fecha de publicación y editorial 6. Título: 7. Palabras Claves: 8. Descripción: 9. Fuentes: PENAGOS AVILA, Rafael, RODRIGUEZ, María Isabel, PLATA ELVIS, Wilson, Santafé de Bogotá: Arte y Fotolito, 1999 Las concepciones sobre el PEI Reforma educativa, autonomía escolar, cambio, competencias, cultura educativa, identidad. El libro a partir de las reformas expresadas en la ley 115 de 1994 y el informe final de una investigación, denominado, La utopía de los PEI en el laberinto escolar, escribe un subproducto, que se trata de un análisis sobre el PEI entre 1995 y 1998, a partir de la revisión bibliografía de textos elaborados por intelectuales. Tiene en cuenta el contexto de la reforma y la posición central de la educación y plantea los PEI como una estrategia de calidad y de construcción de sentido, en donde participa toda la comunidad educativa. Destaca la importancia de la cultura escolar y todo lo que sucede al interior de ella y propone que este dispuesta al cambio. Resalta en la construcción del PEI, la planeación y administración de procesos en un contexto de competitividad y la importancia de la autonomía escolar. Cada establecimiento educativo, según el artículo 73, debe elaborar y poner en práctica un PEI, en el que se especifiquen, entre otros aspectos, los principios y fines del establecimiento, los recursos docentes y didácticos disponibles, la estrategia pedagógica, el reglamento para docentes y estudiantes y el sistema de gestión. Debe responder a situaciones y necesidades de los educandos, de la comunidad local, de la región y del país: ser concreto, factible y evaluable. Plantea el PEI, como una forma de organización escolar. Se debe reorganizar el sistema a nivel macro, mediante el impulso a un proceso de descentralización administrativa y programática y cambiar el sistema en el nivel micro de las organizaciones escolares, mediante el impulso a su capacidad e autorregulación, la cual exige la elaboración de sus proyectos educativos institucionales y la modernización de su gestión. Según Martha Cárdenas, 1995 afirma que los procesos que se generan a partir del PEI, son: Procesos de discusión, investigación y reflexión. Procesos de construcción de nuevas prácticas de interacción entre los miembros de la comunidad y procesos de organización para compartir la dirección y la toma de decisiones Como conclusión destaca la importancia de la elaboración del PEI y su influencia en la construcción de la escuela con procesos de calidad. CARDENAS, Martha. El cambio hacia la construcción de una escuela democrática. 1995 CABALLERO PRIETO, Piedad. Hacia la construcción del proyecto educativo Institucional. 1997 LUCIO, Ricardo. ¿Qué tanto ayuda a entorpecer el material disponible sobre el PEI? 1995 ASSAEL, Jenny. Innovación, investigación y perfeccionamiento docente. 1996 CEPAL-UNESCO. Educación y conocimiento, eje de la transformación productiva con equidad. 1992 AVILA, Rafael. Pedagogía y autorregulación cultural. 1991 TORO, José Bernardo. Democracia, productividad y Proyecto educativo Institucional. 1995 IBARRA VARGAS, Bibiana. La participación de la comunidad educativa en el PEI. 1997 CALVO, Gloria. Los proyectos educativos institucionales y la formación de docentes. 1996 Gestión Escolar Gestión Escolar: La institución educativa donde lo más importante es el PEI que se define como un proceso que ayuda al desarrollo de la comunidad que permite la interacción entre los que la componen, en donde se plasman los objetivos, misión y visión que deben conllevar a cumplir los fines de la educación. Bogotá: Conciencias, 2003. 162 p.
  • 343.
    10. Definición deInstitución Educativa: 11. Perspectiva disciplinaria: 12. Temporalidad: 13. Dimensiones Asociadas 13.1. Relación con el entorno: -La transición hacia un nuevo período de desarrollo, obliga a diseñar nuevas estrategias en la educación, cuyo objetivo principal será la formación para la ciudadanía y la competitividad: tres direcciones caracterizan esta nueva transición: a. Ampliar los márgenes de autonomía de las instituciones educativas, b. Romper su aislamiento para abrirlas a los contextos de operación y c. Asegurar el acceso universal a los códigos de la modernidad. Pág. 9. - No se conceptualiza explícitamente Institución Educativa, pero se caracteriza desde la definición de PEI: En Colombia, la Ley 115, en su artículo 73 dispuso que todos los establecimientos educativos deberían elaborar y poner en práctica, con la participación de la comunidad educativa, un proyecto educativo institucional. (PEI). Pág. 13. Cada establecimiento educativo, según el artículo 73, deberá elaborar y poner en práctica un PEI, en el que se especifiquen, entre otros aspectos, los principios y fines del establecimiento, los recursos docentes y didácticos disponibles, la estrategia pedagógica, el reglamento para docentes y estudiantes y el sistema de gestión. Debe responder a situaciones y necesidades de los educandos, de la comunidad local, de la región y del país: ser concreto, factible y evaluable. Pág. 15 Según Ricardo Lucio, el PEI es un instrumento útil y sencillo para facilitar el trabajo y debe resultar de una discusión sobre lo que son y lo que quieren ser en lo administrativo y pedagógico las I.E. Pág. 20. - El PEI, ha hecho que las IE se tornen más sensibles al entorno y ha hecho emerger con mayor fuerza el sentido y la vivencia de comunidad educativa. Pág. 21. - IE, como pilar fundamental del proceso de democratización y de participación social, la cual debe promover formas alternativas de organización y desarrollo pedagógico y un clima de trabajo donde directivos, docentes, padres y alumnos participen activamente el la toma de decisiones. Pág. 23 - Se define La IE, desde la educación como producción de la cultura entendida como actualización permanente de un sistema de símbolos y signos. El ser humano es visualizado como alguien que vive en un horizonte de significación; y en consecuencia propone que el PEI contribuya a facilitar la inserción de los individuos en entramados de significación compartidos, a través de la cooperación que permitan superar el aislamiento. Pág 32 - Piedad Caballero propone realizar una reflexión sobre el objeto, el sentido y las condiciones de la escuela, identificando fortalezas, debilidades, historia y trayectoria y a partir de allí emprender el proceso de planificación desde una perspectiva participativa. Pág. 33 - Según Jenny Assaell, es necesario avanzar hacia una escuela donde se privilegien las relaciones interpersonales e intergrupales sobre el cumplimiento de roles prefijados, estereotipados y homogeneizantes; hacia un ambiente escolar en donde tanto los alumnos como profesores se comuniquen abiertamente, con respeto y solidaridad. La década pasada, marcada por la restricción de recursos públicos, la creciente apertura a la economía internacional, configura el fin de un ciclo y hace impostergable la transición hacia un período cuyo dinamismo y desempeño estarán marcados por el grado de centralidad que las sociedades le otorguen a la educación y a la producción de conocimiento. CEPAL-UNESCO, 1992. La década pasada, marcada por la restricción de recursos públicos, la creciente apertura a la economía internacional, configura el fin de un ciclo y hace impostergable la transición hacia un período cuyo dinamismo y desempeño estarán marcados por el grado de centralidad que las sociedades le otorguen a la educación y a la producción de conocimiento. CEPAL-UNESCO, 1992. En el caso Colombiano, la estrategia de cambio ha tenido dos direcciones complementarias: de un lado el Ministerio de Educación reconoce las necesidades de reformarse a sí mismo, reenfocando sus competencias y reestructurando sus formas de organización para poder cumplir nuevas tareas; y de otro lado el MEN, toma como partida el mandato constitucional de acceso universal al sistema. Pág. 10. El decreto 1860 de 1994, define algunas líneas de fuerza que sustentan los criterios que orientan la reforma de educación impulsada por la ley 115 de 1994: La primera apunta a reorganizar el sistema a nivel macro, mediante el impulso a un proceso de descentralización administrativa y programática. B. la segunda, apunta a reorganizar el sistema en el nivel micro de las organizaciones escolares, mediante el impulso a su capacidad e autorregulación, la cual exige la elaboración de sus proyectos educativos institucionales y la modernización de su gestión. C. La tercera apunta a mejorar el desempeño del maestro como profesional, mediante una nueva política de cualificación y dignificación, mas articulada con el nivel universitario del sistema formal. D. Trata de garantizar las condiciones financieras para hacer viable este proyecto. E. Se preocupa por adecuar la infraestructura de las instituciones, especialmente a lo que se refiere a informática y las redes de comunicación. Pág. 11. Se pretende que los saberes que se trabajan en la escuela, y en el desarrollo del PEI, sean significativos, relevantes y pertinentes con respecto a su contexto sociocultural. (Ávila, 1991; Peña, 1995). Pág. 13. César Torres y Guillermo Bustamante, señalan tres variables que han posibilitado el surgimiento de los cambios: a. el pensamiento neoliberal con su idea de mercado libre de regulaciones y una concepción del conocimiento como una mercancía más b. el movimiento pedagógico con su idea de que la escuela es ante todo un proyecto cultural estrechamente vinculado a la reconstrucción de la cultura local y c. la idea de modernizar la educación, en un contexto de globalización muy dependiente del proyecto de construcción de un nuevo orden internacional liderado por los Estados Unidos De América, e inspirado por la ideología neoliberal y la filosofía posmoderna. Pág. 30 Marco Raúl Mejía insiste en la necesidad de contextualizar los PEI mediante un dialogo entre lo local y los desarrollo universales, con el uso de una metodología de desconstrucción de prácticas y concepciones afincadas en la cultura escolar tradicional. Pág 32 Según Clara Inés Chaparro, 1996, Uno de los retos del PEI debe consistir en potenciar un rol autónomo de la institución escolar y con ello contribuir para la consolidación de una identificación institucional desde la cual la comunidad puede interactuar en igualdad de condiciones en otras instituciones y dimensiones de la cultura Es una revisión teórica a partir de diferentes autores, teniendo en cuenta las disposiciones del estado y sus exigencias en la construcción del PEI
  • 344.
    13.2. Organización Escolar: 13.3.Calidad de las Instituciones Educativas: 13.4. Dirección Escolar: - En el PEI es donde se incluyen los objetivos prioritarios y las formas de organización (Soler, 1994) Pág. 12. Cada establecimiento educativo, según el artículo 73, deberá elaborar y poner en práctica un PEI, en el que se especifiquen, entre otros aspectos, los principios y fines del establecimiento, los recursos docentes y didácticos disponibles, la estrategia pedagógica, el reglamento para docentes y estudiantes y el sistema de gestión. Debe responder a situaciones y necesidades de los educandos, de la comunidad local, de la región y del país: ser concreto, factible y evaluable. Pág. 15. - El nuevo proyecto político del país, expresado en la constitución del 91, se caracteriza por la construcción de una sociedad democrática y pluralista, que exige nuevas y efectivas formas de organización de las instituciones educativas. Por lo tanto requieren un replanteamiento de su organización y gestión. Pág. 16. - Todo aquello que se vive al interior al interior de la escuela, forma parte de su cultura. Tradicionalmente los marcos culturales d e la escuela han sido resistentes al cambio y el cambio que hoy se propone consiste en transformar la cultura escolar; propone abrirse a lo externo y cuestionar lo interno. - Se formula una distinción sobre procesos escolares (pedagógicos, currículo, aprendizaje, proyectos, evaluación) procesos organizacionales (dirección y administración de las IE) y procesos de participación de la comunidad, aclarando que la comunidad educativa, no son solamente los agentes internos, sino también los padres de familia, los líderes comunitarios y las organizaciones e instituciones de su entorno. Pág. 24 -Eduardo Castillo y José Luís Villaveces, ven muchas semejanzas entre PEI y currículo, tanto en su definición teórica, como en su construcción (planeación y administración). Al relacionar el PEI con la teoría curricular, Castillo lo define como una construcción teórico, práctica de la organización escolar respecto de sus componentes, buscando el logro de su misión formativa. José Bernardo Toro enfatiza que el propósito del PEI es la creación de un contexto estructurado de aprendizaje que incluye la preparación par la ciencia pero no se reduce a ella. Más allá de la preocupación por la formación científica, está la preocupación por la ética y la creatividad, sobre todo en un contexto de competitividad que implica el aumento de la productividad y un proyecto de nación definido. Pág. 31 -Para Bibiana Ibarra y Carlos Medina, el PEI es una especie de macroproyecto que cohesiona toda la estructura organizacional de la IE .Pág. 33. - La ausencia de investigación sobre la cultura contextual de su escuela y sobre las características del imaginario que traen sus estudiantes hacen que los procesos de comunicación entre las dos partes, estén afectados por un desconocimiento mutuo. Pág. 36 - Las características culturales unidas a las características de la organización escolar refuerzan mutuamente para producir un clima institucional en el que reina el miedo y la inseguridad hacia la creación, la innovación y el trabajo colectivo. Aún no se ha tomado conciencia sobre la necesidad de metodologías adecuadas para racionalizar el trabajo colectivo, lo cual favorece situaciones de confrontación y conflicto que tornan todavía más difícil el clima organizacional. Pág. 37. - José Bernardo Toro insiste en la necesidad de organizar intencionalmente los recursos y hacer un diseño adecuado para el manejo de variables, como el espacio y el tiempo. Pág. 40. - Los gobiernos escolares: La secretaría está haciendo un trabajo de acompañamiento y de ayuda en la organización de las diferentes instancias como son: el consejo de padres, la asociación de padres de familia y los personeros. Pág 50( Adames, Ivette, 1997) Es por los cambios del nuevo escenario educativo y la reforma propuesta por la ley 115 de 1994, que se ubican la búsqueda de condiciones para mejorar la calidad de la educación. Pág. 10 Los PEI como una estrategia de calidad: es un hecho que la calidad de la educación pública se ha deteriorado y que solo un número reducido de instituciones privadas se acercan al desideratum de la calidad. Una estrategia que se ha mostrado como eficiente en la implementación de reformas educativas como la española (Rodríguez, 1990) Según María Isabeth Coy, 1995 se esfuerza por conceptualizar el PEI, como una estrategia, para conseguir desde la cotidianidad de la escuela, el nuevo ciudadano; para conformar desde la construcción colectiva, comunidades educativas, responsables y autónomas, y para mejorar la calidad de los procesos pedagógicos, administrativos, mediante el ejercicio de la autonomía Institucional. El PEI, debe ser el resultado de la discusión, investigación, análisis y planeación por parte de la comunidad educativa. No existe una metodología de construcción del PEI, se señalan un conjunto de criterios para su elaboración los que se aglutinan alrededor de cuatro puntos: - Principios y fundamentos. – procesos administrativos. – Procesos pedagógicos. – Interacción con la comunidad. Pág 19 - Los programas que cubren las estrategias de calidad son: - Cualificación docente, desarrollo curricular y pedagógico, convenios, programas de mejoramiento del ambiente escolar, programas de alimentación escolar, programas de gestión pedagógica y administrativa de calidad, donde se tiene un especial énfasis en el PEI, programa de investigación y de evaluación. (Adames Ivette, 1997). - Para mejorar la calidad de la educación es necesario transformar el sistema educativo; reconstruir una educación, que considere al sujeto educativo no solo como un sujeto económico, sino también como uno social que puede involucrarse a los procesos de desarrollo como a los de transformación. Elevar la calidad implica transformarla para favorecer procesos de aprendizaje que vallan construyendo sujetos críticos, capaces de relacionarse de manera distinta con el conocimiento, con la capacidad de comprender y criticar su realidad. Desde esta perspectiva Jenny Ásale propone los elementos centrales que deben considerarse para el cambio: cambio del rol del profesor y la organización del trabajo docente, modificación de la concepción de sujeto y de saber, de enseñanza y de aprendizaje. Pág. 52 El decreto 1860 de 1994, define algunas líneas de fuerza que sustentan los criterios que orientan la reforma de educación impulsada por la ley 115 de 1994: La primera apunta a reorganizar el sistema a nivel macro, mediante el impulso a un proceso de descentralización administrativa y programática. B. la segunda, apunta a reorganizar el sistema en el nivel micro de las organizaciones escolares, mediante el impulso a su capacidad e autorregulación, la cual exige la elaboración de sus proyectos educativos institucionales y la modernización de su gestión. Pág. 11. Según Martha Cárdenas, 1995 afirma que los procesos que se generan a partir del PEI, son: Procesos de discusión, investigación y reflexión. Procesos de construcción de nuevas prácticas de interacción entre los miembros de la comunidad y procesos de organización para compartir la dirección y la toma de decisiones. Pág. 21.
  • 345.
    13.5. PEI La ley115 de 1994, consagra el PEI, como innovación y la relanza como política destina a fortalecer la capacidad autoregulativa de las instituciones escolares. Pág. 15. El PEI como proceso de construcción de sentido: Considerar el sentido de lo que se realiza en cada institución educativa exige reflexionar sobre la intención, los principios y conceptos que fundamentan las prácticas educativas, con el objeto de entender y transformar las características de la Institución. El PE I, debe explicitar la intencionalidad pedagógica. El PEI como proceso de desarrollo de una comunidad educativa: Se puede identificar la construcción del proyecto educativo con el proceso de desarrollo de una comunidad educativa, cuya misión principal consiste en permitir a sus miembros la apropiación de los códigos de la cultura, la reflexión sobre ellos y su transformación. Pág. 17. La definición del PEI, consiste, en plantear una posición en relación con nociones tales como educación, escuela, pedagogía, aprendizaje, enseñanza, conocimiento, desarrollo, procesos, evaluación, entre otros y en establecer formas de coordinar acciones para realizar los fines de la educación. La intencionalidad del PEI se define a partir del análisis del contexto, la identificación de los recursos existentes y el diseño de una estructura organizativa y de gestión que incluya formas de participación en la toma de decisiones, según el manual para el desarrollo del PEI de Santillana. El PEI, contribuye al desarrollo de la autonomía, a la construcción de identidad institucional, a la construcción de la democracia escolar, es un instrumento dinámico en construcción permanente y en esta construcción deben participar los maestros, padres, alumnos y la comunidad del entorno. Pág. 30. Autores como José Bernardo Toro, Jenny Ásale y Eduardo Castillo insisten en el papel protagónico del educador en la construcción del PEI. Pág. 32. Eduardo Castillo propone un esquema en el cual se supone que construir el PEI, es lo mismo que construir un currículo. En consecuencia destaca dos momentos: el momento de la investigación curricular y el momento del diseñó curricular. En el primero se toma como objeto de estudio la organización escolar y a partir de una reflexión sobre esta, se definen los objetivos de acción. En el segundo momento, apoyados en los resultados de la investigación, se procede a la construcción del proyecto el cual debe ser consignado en un documento. Pág. 33 - Caballero Prieto Piedad, 1997, afirma que el PEI es un instrumento que persigue promover un máximo de coherencia: dentro de la institución entre los diferentes autores, entre la institución y su entorno y entre la institución y los niveles local, regional y nacional. También plantea el retomar lo que ha sido la escuela y su acontecer histórico y articularse con otras instituciones. Pág. 62. El decreto 1860 de 1994, define algunas líneas de fuerza que sustentan los criterios que orientan la reforma de educación impulsada por la ley 115 de 1994: La primera apunta a reorganizar el sistema a nivel macro, mediante el impulso a un proceso de descentralización administrativa y programática. B. la segunda, apunta a reorganizar el sistema en el nivel micro de las organizaciones escolares, mediante el impulso a su capacidad e autorregulación, la cual exige la elaboración de sus proyectos educativos institucionales y la modernización de su gestión. Pág. 11. Según Martha Cárdenas, 1995 afirma que los procesos que se generan a partir del PEI, son: Procesos de discusión, investigación y reflexión. Procesos de construcción de nuevas prácticas de interacción entre los miembros de la comunidad y procesos de organización para compartir la dirección y la toma de decisiones. Pág. 21. El proyecto de la escuela Nueva Delphi (Martínez, 1995) surge como resultado del trabajo en equipo de profesores y en el se destaca: Las decisiones y la dirección es compartida; el cuerpo docente no se supedita a una autoridad, sea esta teórica o administrativa. El consenso es la base de las decisiones. Pág. 22. Autores que probablemente han sido más influenciados por las teorías organizacionales como Bibiana Ibarra y Carlos Medina proponen un esquema de trabajo que incluye las siguientes fases: un diagnóstico inicial, una planeación, programación, organización, ejecución y finalmente control y supervisión. Pág. 33 Carlos E Ordóñez propone que la selección de los cursos de acción estén orientados por el respeto por la multiplicidad de perspectivas y por un principio de interacción orientado por la teoría de la acción comunicativa, como forma privilegiada de coordinar la acción a partir del respeto a las diferentes perspectivas. Ordóñez se muestra contrario a ciertas corrientes teóricas como la planeación estratégica, que orienta la acción a partir de objetivos fijados de una vez para siempre, por élites empresariales. Y propone en cambio, la discusión y el acuerdo permanente sobre objetivos y estrategias en un ambiente participativo. Pág. 35. - La cultura autoritaria que atraviesa las relaciones entre los actores (Ásale, Medina Ibarra, Vargas), la cual generalmente opera de manera encubierta, convirtiéndose en una cultura de manipulación, se pasa a un terreno de los obstáculos que influyen directamente en la IE. Se destaca la incomunicación entre directivos y educadores, entre educadores y padres de familia y entre educadores y estudiantes. Pág. 37 - Gloria Calvo insinúa que los educadores deben conocer las teorías organizacionales con el fin recontribuir a la racionalización de la IE. Según ella, la elaboración del PEI se facilita si en la escuela ha existido previamente experiencias de innovación (a nivel pedagógico y organizacional). Estas experiencias han ayudado a cambiar la actitud mental de la comunidad y la han entrenado para el cambio y el trabajo en equipo. Pág. 39. - A raíz El decreto 1860 de la ley general de educación, la secretaria se motiva a emprender una serie de programas y proyectos con el fin de controlar, asesorar y acompañar a los directores de las instituciones en el proceso de formulación del PEI. Pág. 51. Según Piedad Caballero, 1997 en América Latina, algunas experiencias señalaron la conveniencia de los proyectos educativos, para mejorar la gestión de los planteles, ampliar la base de los recursos financieros y mejorar la calidad de la educación. Posibilita construir autonomía y autodeterminación desde las IE. Define el PEI como flexibilidad al cambio como producto de la concertación y de la autoevaluación y un medio para alcanzar la misión, objetivos y metas pedagógicas en armonía con el proyecto de nación. Pág. 61 Según Eduardo Castillo, 1996, se debe reconocer en el trabajo curricular dos procesos: El de Planeaciòn y el de administración curricular. Al referirse la definición a los componentes administrativos y organizacionales se esta marcando la necesidad de reconocer estos como parte del currículo. En consecuencia, su objeto de estudio lo deben constituir lo administrativo, lo organizacional y lo académico para tener una visión integral del currículo. Asi pues, los contenidos de la educación definidos dentro del proceso de enseñanza- aprendizaje como el espacio pedagógico para ayudar a ser mas racional y mas humano deberán entenderse como las estructuras conceptuales básicas del conocimiento y de cada uno de los aspectos del desarrollo humano que se deben promover para favorecer la formación integral del hombre. (Pg.70) El PEI, dentro de las instituciones educativas, puede asumir un modelo u otro de administración y gestión de los diferentes niveles de organización, dependiendo de, si la actividad humana y la interacción entre sujetos se concibe como: a. Algo orientado hacia una meta predeterminada, o como b. Algo que va tomando forma mientras transcurre
  • 346.
    14. Relación entrecalidad, dirección y organización: 15. Metodología 16. Conclusiones: 17. Comentarios del Analista: Nota: Esta ficha fue elaborada a partir de la ficha analítica de calidad de instituciones educativas. FICHA ELABORADA POR: LILIANA ABADIA Programas de gestión pedagógica y administrativa de calidad. -El PEI, es propiciador de cambio en las IE. Es un espacio de participación y modificación de las prácticas pedagógicas, de construcción y evaluación de la cultura escolar. -El PEI, busca un cambio en las relaciones, debe llevar a la autonomía y la descentralización. -El PEI, es una respuesta a las necesidades de la comunidad, es el mecanismo para la búsqueda de cualificación y transformación de la escuela. - El PEI es una alternativa con fuerza de ley que ayudará a rescatar el valor de la educación como fuente de desarrollo humano y al educador como protagonista de los procesos. - El PEI es una estrategia para superar la carencia de propósitos que posibiliten el clima necesario para dinamizar el desarrollo de la escuela. A través del PEI y su construcción, se logra conceptualizar la I.E y conocer sus necesidades y características. Gloria Calvo, 1996 concibe el PEI como una estrategia para mejorar la calidad de la educación y lograr la formación integral del educando. . Así mismo señala la existencia de otras formas distintas de aprendizaje diferentes de las institucionalizadas, añadiendo el afecto como condición importante en el proceso de aprendizaje. El PEI ayuda a rescatar el valor de la educación como fuente de desarrollo humano, y al educador como protagonista y líder; ese proceso mediante el cual se construye una nueva cultura de participación y democracia, propiciándose un cambo social, en donde al educador no le queda mas alternativa que buscar estrategias de organización académica que le permita reconceptualizar colectivamente los referentes teóricos que enmarcan su gestión (Pág. 69. Eduardo Castillo, 1996) La ley 115 de 1994 consagra al PEI como el centro de actividad de la institución escolar y punto de partida para la construcción de planes. En las prácticas educativas no solo circulan relaciones con el conocimiento sino que se definen y propagan relaciones de poder, por tanto es necesario abordar el estudio de las dimensiones ideológica y política de la educación. En la definición de políticas educativas debe tenerse en cuenta el proceso de transformación de las sociedades en factores tales como la revolución tecnológica, la formación de la economía global y un proceso de cambo cultural. (Clara Inés Chaparro, 1976) Según Clara Inés Chaparro 1996 el PEI es una estrategia para superar la carencia de propósitos e ideales claros que posibiliten un clima adecuado para dinamizar el desarrollo de cada institución; el reconocimiento critico del pasado, la evaluación cuidadosa de las actividades desde las cuales la escuela ha aportado a su entorno, las necesidades de establecer un dialogo permanente y fecundo entre todos los actores que contribuyen a cohesionar la comunidad escolar y el reconocimiento de interlocutores validos para la escuela en todos los miembros de la sociedad, son requisitos importantes en la elaboración del PEI (Pág. 76) Según Carlos E. Ordóñez 1995, la propuesta de que la institución formule un proyecto educativo, es una estrategia para que los agentes de la educación pasen de ser ejecutores, a asumir un rol más activo; es decir responsables de las acciones capaces d interpretar y realizar innovaciones en el marco de los planes y programas nacionales. Pág. 103. Según Marta Vargas de Avella 1996, el dinamismo del PEI abre un horizonte de futuro pues garantiza la formación de las generaciones dotadas del humanismo científico necesario para la incorporación de las nuevas tecnologías, indispensables para hacer las sociedades competitivas y criticas fortalecidas para hacer las mejores decisiones políticas. Pág. 103. El libro a partir de las reformas expresadas en la ley 115 de 1994 y el informe final de una investigación, denominado, La utopía de los PEI en el laberinto escolar, escribe un subproducto, que se trata de un análisis sobre el PEI entre 1995 y 1998, a partir de la revisión bibliografía de textos elaborados por intelectuales. Es una recopilación teórica desde el punto de vista de diferentes autores sobre PEI.
  • 347.
    UNIVERSIDAD DE LASABANA ESPECIALIZACIÓN EN GERENCIA EDUCATIVA HACIA UNA CONCEPTUALIZACIÓN DE INSTITUCION EDUCATIVA: UN ACERCAMIENTO BIBLIOGRAFICO FICHA ANALÍTICA 1. No. FACIE GE5 2. Categoría 3. Justificación de la categoría 4. Autor: 5. Fecha de Publicación y editorial 6. Título: 7. Palabras Claves: 8. Descripción: 9. Fuentes: 10. Definición de Institución Educativa: RAMIREZ, Cavassa César La gestión administrativa en las instituciones educativas. Planeación administrativa – estructura administrativa – gestión administrativa – función comunicación y control – administración de personal. La obra es llevada a cabo a través de una investigación documental y complementada con la experiencia del autor como docente administrativo en mas de una ocasión, se busca presentar una idea integral de la gestión administrativa de las instituciones educativas, partiendo de su conceptualización y sus políticas educativa, administrativa y social que deben constituirse en sus ejes principales de acción. La presente obra, sin tratar de llegar a los mínimos detalles, busca dar trazos generales de los principales lineamientos administrativos que no deben quedar olvidados, y de cómo se debe apoyar al sistema educativo, desde el punto de vista de la marcha de la estructura empresarial que caracteriza a las instituciones educativas, y que como tales deben ser tratados en el marco de un sistema organizado. En un segundo aspecto, presenta las cuatro grandes funciones administrativas que toda institución, sea educativa o no, debe saber aplicar; y que en este caso se trata de adecuar la educación docente, tales como la planeación administrativa, la estructura u organización administrativa, la función comunicación y la función control administrativo, todas ellas enmarcadas en apoyo a la actividad docente de las instituciones educativas, cualquiera que sea su nivel. En tercer lugar, se trata específicamente la gestión administrativa a nivel de dirección y de estilos de formación en los cuales se trata de indicar los principales sistemas de dirección y formación con sus respectivas ventajas y desventajas; termina la obra con un capítulo exclusivo sobre administración operativa en la cual se trata de encontrar el acercamiento de la administración de la administración con el alumno, a través de las interacciones con el estudiante y de las actividades operativas que se registren estadísticamente en relación con los aspectos contables, de información, de apoyo, de compras y de medición de la productividad del sistema administrativo docente. No cuenta con bibliografía, ni citas a pie de página. Se considera la institución educativa como empresa. “Al considerarse como empresas, las instituciones educativas no están lejos de la problemática de una empresa, y por ello nacen, crecen y desaparecen, lógicamente dentro de su temática de actuación. En este concepto de institución educativa como empresa, en su producto como resultado de las actividades relacionadas con la enseñanza, estamos introduciendo un nuevo elemento, el conocimiento, cuyo soporte es la inteligencia humana. Este nuevo componente constituye un desdoblamiento del “capital “de la empresa y ese capital está constituido por los conocimientos y la experiencia de aquellos que se asocian para proporcionar una verdadera enseñanza. Así tenemos una empresa que utiliza como materia prima individuos en su rol de alumnos, un capital físico y un stock de valores humanos, constituido por un cuerpo de educadores o profesionales que generan el conocimiento, y un factor humano que corresponde al elemento dinámico encargado de dirigir e integrar todos los elementos anteriores. En la institución todos los elementos en juego tendrán la tarea y la misión de “elaborar ese producto” como cualquier otra actividad empresarial, es decir, deberán asegurar el producto, su perfil, imagen y comercialización mediante una estructura y dirección administrativas y financieras, con esto la institución educativa se conceptualiza como empresa, que estará sujeta a las leyes que rigen el sistema empresarial.” P .15-16. México. Editorial Limusa. Noriega Editores. 2002 Gestión Escolar Nombra los procesos ge gestión administrativa que son necesarios para el cubrimiento de las necesidades para que en la actividad escolar se cumpla en fin de la educación, a través de un director quien es el que realiza estos procesos.
  • 348.
    11. Perspectiva disciplinaria: 12.Temporalidad: 13. Dimensiones Asociadas: 13.1. Relación con el entorno: 13.2. Organización Escolar: 13.3. Calidad de las Instituciones Educativas: Administrativa Impreso en el 2002, tiene una visión actual para las instituciones educativas que se proyecten a permanecer en el tiempo. En el sistema educativo como todo sistema abierto, en su funcionamiento intervienen varias fases, entre ellas el conocimiento del entorno: El entorno constituye el área perceptiva del mismo en donde desarrolla sus actividades la institución educativa. Dicho entorno está constituido por: • Entorno social: que es el nicho de mercado que origina la demanda del servicio educativo. • Entorno patrimonial o coyuntura propia de la institución educativa que genera la oferta como respuesta a la demanda anterior. • Entorno económico – financiero: que obliga a la institución a una serie de ajustes y reajustes en sus planes, programas y estructura administrativa. • Entorno tecnológico o el conjunto de avances, nuevas disciplinas, nuevos métodos pedagógicos y aparición de tecnologías de apoyo para la enseñanza. • Entorno humano o nivel y calidad del factor humano empleado en la institución, el tipo de cultura y hábitat al que pertenece y el nivel cultural del sector al que se le oferta el servicio. • Entorno legal o legislación del estado en términos de leyes educativas y administrativas a las cuales tiene que someterse la institución. P. 40- 41 Las instituciones educativas, como todas las organizaciones, deben conceptualizar y manejar un sistema jerárquico, aún cuando su concepción será diferente en mucho a las demás empresas de otros sectores. En efecto la actividad educativa, como calidad de servicio, la inteligencia como materia prima, el conocimiento como producto final y la cultura como imagen de la institución obligan orgánicamente a una estructura con dependencias jerárquicas pero que difieren de cualquier otra organización en que: • Son estructuras demasiado flexibles y sin límites rígidos. • El concepto clásico de jerarquía se diluye al dar paso más bien a la participación, consenso y trabajo en equipo. • El término jerarquía responde en este caso más a un estatus que a una posición de dependencia absoluta. • El orden y la lógica requieren de responsables en la decisión final para lo cual la jerarquía educativa se hace presente. • El concepto de administración de procesos, empleado por la reingeniería disminuye la escala vertical jerárquica y tiende a horizontalizar la estructura con la consecuente disminución de niveles jerárquicos. • El trabajo en equipo y la administración de los dos grandes procesos, el educativo y el administrativo, tienden hacia la integración de los niveles jerárquicos. Sin embargo, los niveles jerárquicos deben subsistir como elementos de dirección, de control, de responsabilidades, de toma de decisiones y de autoridad para lograr una integración administrativa de las actividades que se llevan a cabo en las instituciones. Organigrama de una institución educativa: Las áreas en la estructura parten de la dirección general, encargadas cada una de diferentes procesos a saber: • Dirección académica: - Planeación y control académico: Proyectos, planes de estudio, calendarios, control aprendizaje, control alumnos, control profesores, gestión administrativa. - Personal docente: Desarrollo, profesores, reclutamiento, promoción. - Investigación y tecnología: Biblioteca, Centro de datos, apoyos visuales, tecnología educativa, centro de investigación. • Dirección comercial: - Marketing educativo: Estudio de mercado, evaluación del mercado; previsiones. - Promoción, publicidad y ventas: Promoción y publicidad, documentación, control de ventas, estadísticas. • Dirección económico financiera: - Área financiera: Presupuestos, planes financieros, control financiero. - Área contable: Control de costos, control fiscal, control de explotación, tesorería. • Dirección administrativa: - Apoyo docente: Informes, seguridad, mantenimiento, copiado, textos, etc. - Personal administrativo: reclutamiento, valoración, relaciones humanas, relaciones sociales, nóminas, controles, etc. - Servicios escolares: matrículas, informes, inscripciones, pagos, certificados, etc. P. 73 El autor no es específico en el tema, ni profundiza mucho en este, pero hace referencia a que una de las principales misiones de la institución educativa es brindar una educación de calidad y conformar un estudiantado de calidad.
  • 349.
    13.4. Dirección Escolar: 13.5.PEI 14. Relación entre calidad, dirección y organización: 15. Metodología: Nuevos retos de la educación y poca evolución de la parte administrativa: Directores educativos y docentes se enfrentan diariamente a las siguientes situaciones: • Incremento de la habilidad de aprendizaje en el alumno, debido a las influencias de la tecnología de la información a la cual están permanente sometidos • Evolución tecnológica que incide en el conocimiento y, por lo tanto, en la actividad educativa. • Aparición de nuevas teorías y técnicas de aprendizaje. • Necesidad de cambio de los paradigmas educativos actuales. • Surgimiento de nuevos modelos de procesamiento de la información para el aprendizaje. • La informática como elementos de apoyo en el proceso enseñanza – aprendizaje. Sin embargo a todo lo anteriormente mencionado como una tendencia positiva, en el otro lado de la moneda, es aspecto administrativo no ha evolucionado paralelamente: • Se le da muy poca importancia al aspecto administrativo de las instituciones, centrándose la atención exclusivamente en las utilidades y las finanzas. • Los directivos responsables de la conducción de las instituciones educativas no están, en general, preparados para ejercer cargos administrativos, por lo que realizan su gestión de manera empírica. • Por lo tanto, la administración que se ejerce es incipiente y también empírica. • El concepto del proceso administrativo no se aplica en la conducción de las instituciones educativas, por lo que en la mayoría de ésta la estructura administrativa, planes y programas, sistemas de control, etc., son prácticamente impuestos por la entidad regidora del sistema. • La administración en el servicio educativo no se aplica con el suficiente conocimiento en la materia, debido a la falta de preparación o actualización en esta área. Tareas específicas de la dirección general: • Fijar sin ambigüedades la responsabilidad y la autoridad que incumba a cada uno de sus colaboradores, para cumplir con los objetivos. • Negociar con ellos metas y medios necesarios para cubrir cada objetivo. • Controlar dichos colaboradores en el curso del ejercicio, para alcanzar resultados bien definidos. • Tomar las decisiones que se imponen cuando se dan desviaciones en el desarrollo de los planes. • Prever nuevos planes y nueva organización de la institución cuando lo exijan las circunstancias. De aquí se deducen las tareas de: - Planificación. - Negociación - Decisión - Controles - Previsiones, que permiten establecer de acuerdo con su conducción os estilos de dirección, los cuales pueden ser de carácter autoritario, negociador, intervencionista y liberal. P. 157 El Proyecto Educativo nace como consecuencia de la oferta que se debe proponer a la demanda del mercado educativo con base en la información que como punto de partida de todo proceso de previsiones genera el marketing educativo. Dicha información debe considerar las mutaciones constantes que sufre el sistema educativo, la tecnología y la sociedad; la validez de los continuos y cambiantes modelos económicos, la presencia de grupos de poder e ideológicos cada vez mas acentuados, la globalización y apertura comerciales y los valores de la sociedad en su momento. En estos renglones el sistema educativo es quien debe prever los valores humanos que no deben faltar en toda sociedad civilizada. La meta del proyecto educativo deberá responder a estos lineamientos sin dejar de aportar su propio cariz, claro, seguro y de calidad, permitiendo facilitar los instrumentos de gestión, saber hacer llegar su conocimiento al usuario y aprendiendo a negociar su implementación y aceptación. La selección de la información se hará en función de los fines perseguidos por la institución, tomándose en cuenta la cantidad y calidad de la misma en términos de exactitud e interés. P. 48-49 Importancia de la gestión administrativa en la calidad y dirección de las instituciones: Uno de los factores que incide en la eficacia del sistema educativo lo constituye la buena o mala gestión administrativa cualquiera que sea su nivel. La administración es una parte primordial del proceso educativo; le imprime el toque final de excelencia que ofrece tanto la filosofía, la estructura y los medios de la organización y, sobre todo, la calidad del educador desde el inicio y durante toda la consecución del proceso educativo. En general, los responsables de la marcha de las organizaciones dedicadas a la enseñanza, poco toman en cuenta el factor administrativo en su incidencia sobre la enseñanza, y terminan por manejarlo de manera empírica, ya sea porque no están preparados como administradores, o porque en su empirismo no dimensionan el valor de la administración moderna como disciplina organizativa, de conducción y de control. Este fenómeno causa desajustes en la tarea educativa aún cuando los demás componentes sean de primer orden. No basta pues contar con buenos programas, excelentes profesores, magníficas instalaciones y un buen soporte financiero, si no se aplica una excelente gestión administrativa de los mismos. P. 10- 11 No aplica para este texto.
  • 350.
    16. Conclusiones: 17. Comentariosdel Analista: Nota: Esta ficha fue elaborada a partir de la ficha analítica de calidad de instituciones educativas. Elaborada por: Andrea Ochoa Hernández • El análisis de la institución debe llevar a medidas correctivas en algunos casos, a retroalimentación de diversos estamentos en otros, a concientización sobre determinados asuntos y a buscar en términos generales aplicar las mismas políticas y procedimientos por parte de los responsables de la marcha académica y administrativa de la universidad. La modificación de ciertos procesos administrativo – educativos será de principal relevancia. P. 116 • La excelencia académica y la formación docente ante las actividades administrativas requeridas por las principales estructuras de las instituciones educativas, sufre una cierta sensación de actuación compleja, debido al desconocimiento de los principales elementos de dirección que le sirven como herramienta de apoyo al educador que está a cargo de una institución educativa o que debe realizar actividades ajenas a la actividad educadora, pero en función y apoyo de esta última. • El concepto empresarial ha fomentado el desarrollo de nuestra estructuras económico – sociales – históricas y bajo este contexto se debe efectuar la conducción de cualquier institución educativa. La perspectiva del libro es netamente administrativa, tomando a la escuela como empresa y desde allí desarrollando cada uno de sus procesos. Aporta en la investigación en la medida que deja ver el nuevo concepto de institución educativa que años atrás era impensable. Aunque el autor dice que es una investigación documental y complementada con la experiencia, no aparece ninguna referencia a otros textos en citas a pie de página o bibliografía, únicamente menciona otras tres obras afines con el tema del texto.
  • 351.
    UNIVERSIDAD DE LASABANA ESPECIALIZACIÓN EN GERENCIA EDUCATIVA HACIA UNA CONCEPTUALIZACIÓN DE INSTITUCION EDUCATIVA: UN ACERCAMIENTO BIBLIOGRAFICO FICHA ANALÍTICA 1. No. FACIE GE6 2. Categoría 3. Justificación de la categoría 4. Autor: 5. Fecha de publicación y editorial 6. Título: 7. Palabras Claves: 8. Descripción: 9. Fuentes: 10. Definición de Institución Educativa: 11. Perspectiva disciplinaria: 12. Temporalidad: 13. Dimensiones Asociadas: 13.1. Relación con el entorno: IKASTETXEA, Kalitatearen Gune. CENTRO EDUCATIVO COMO MARCO DE LA CALIDAD Centro educativo, calidad, organización escolar, comunidad educativa, currículo escolar Es una artículo descargado de Internet que habla sobre la calidad de los centros educativos desde las perspectivas de la comunidad educativa, la organización escolar, el currículo; la importancia de todos los estamentos de la escuela para lograr la calidad educativa, el clima organizacional y hace una crítica sobre como está hoy el centro educativo con respecto a este tema. El artículo no hace referencia a ninguna fuente externa. “Los centros Escolares constituyen hoy en día el lugar donde se desarrolla una parte muy importante de la formación de los ciudadanos, es una oportunidad para el diálogo educativo, constituye una buena ocasión para la participación plural, el debate y el contraste de opiniones. Está conformada por la comunidad educativa que es un conjunto agregado de sujetos con funciones diferentes pero vistos desde una perspectiva integrada y que deben tener una clara visión de las responsabilidades.” El Centro escolar es el encargo de concretar la diversidad del estudiantado, además en ella se presentan una gran diversidad cultural y social, es decir, una gran diversidad de interculturalidad. Este artículo es integral, ya que aborda la calidad, la organización y la comunidad. El tiempo en el que fue escrito y al que hace referencia es exclusivamente al año 2002, es decir, siglo XX. Para que el centro educativo sea de calidad depende mucho de su relación con el entorno y de las características de la comunidad educativa, ya que por ella es que se logrará la mejora del país. Bilbao: Departamento de Educación Universidades e Investigación, 2002. http://www.bilbao.net/hezkuntza/kalitatea/kalitatea/dcmnt_bs.html Gestión Escolar Demuestra que es una institución de calidad y el reto de afrontarlas por las demandas sociales.
  • 352.
    13.2. Organización Escolar: 13.3.Calidad de las Instituciones Educativas: 13.4. Dirección Escolar: 13.5. PEI 14. Relación entre calidad, dirección y organización: 15. Metodología: 16. Conclusiones: 17. Comentarios del Analista: Nota: Esta ficha fue elaborada a partir de la ficha analítica de calidad de instituciones educativas. Elaborada por: Adriana Rocío Vargas El centro educativo está conformado por una comunidad educativa que son los educadores, el estudiantado, padres y madres de familia. Al referirse a estructura organizacional, hace énfasis en la organización escolar como el grado de autonomía, la definición y composición de los Órganos de gobierno, las características y el contenido del proyecto de Centro (Proyecto Educativo, Curricular y Reglamento de Organización y Funcionamiento) y los procedimientos internos y externos de control y evaluación. Habla del funcionamiento de esta organización escolar como la competencia del consejo escolar en el gobierno, gestión y control del centro educativo y el grado de participación adecuado para cada estamento. “La calidad no debe ser entendida en un sentido restringido, es decir, como el desarrollo mecánico de un conjunto de nuevos procedimientos en los centros escolares, por lo contrario, debe ser capaz de afrontar los retos actuales de la educación a través de una reflexión sobre la organización, los procedimientos y los contenidos educativos, que permitan articular una respuesta eficaz y satisfactoria a las necesidades de todos los colectivos escolares y no sólo a las demandas de una parte de ellos. Desde esa disposición es importante constatar que los Centros Escolares constituyen el escenario en el que la calidad educativa debe concretarse y desarrollarse. Es en ellos donde deben tener respuesta los distintos problemas, donde deben formalizarse las soluciones.” El artículo no hace referencia a este ítem. El artículo habla de proyecto de centro el cual está conformado por todos los miembros de la comunidad educativa. “El proyecto del centro se plantea desde una visión pedagogista y que trasciende sobre el desarrollo de todos los procesos del aula y el cual hace explícita la visión, misión, objetivos de mejora, hace una reflexión sobre los procedimientos y resultados en orden a mejorar la calidad de la actividad escolar.” No es una investigación por lo tanto no aplica este ítem. El artículo no plantea conclusiones por parte del autor. Como el título mismo lo plantea el centro educativo es el marco de la calidad pero tomado desde todos sus componentes que hacen que sea de calidad y que Es un artículo completo, proporciona aportes significativos a la presente investigación ya que se enfoca en la institución educativa desde todos sus ámbitos y como éstos le han aportado a la calidad de la misma. La organización del centro educativo va ligado a la calidad y a la dirección, ya que de la organización de éste, dependerá su buen funcionamiento y el logro de la calidad.
  • 353.
    UNIVERSIDAD DE LASABANA ESPECIALIZACIÓN EN GERENCIA EDUCATIVA HACIA UNA CONCEPTUALIZACIÓN DE INSTITUCION EDUCATIVA: UN ACERCAMIENTO BIBLIOGRAFICO FICHA ANALÍTICA 1. No. FACIE GE7 2. Categoría 3. Justificación de la categoría 4. Autor: 5. Fecha de publicación y editorial 6. Título: 7. Palabras Claves: 8. Descripción: 9. Fuentes: 10. Definición de Institución Educativa: 11. Perspectiva disciplinaria: 12. Temporalidad: 13. Dimensiones Asociadas: 13.1. Relación con el entorno: MÁRQUEZ G, Pere Calidad e innovación educativa en los centros Educación de calidad, escuela de calidad, calidad, escuela, centros docentes, centro El artículo hace referencia a la importancia de la calidad en la escuela y determina aquellos factores que la determinan y se acoge a la calidad total, partiendo de la definición de calidad de la educación según el OCDE quien dice que es la que “asegura a todos los jóvenes la adquisición de los conocimiento, capacidades, destrezas y actitudes necesarias para la vida adulta” partiendo de esta definición y la de otros autores se enfoca en la institución educativa de calidad y los que debe tener para llegar a serlo. BLAZQUEZ, F. El espacio y el tiempo en los centros educativos. 1993 GARCÍA HOZ, V. Organización y dirección de centros educativos. 1975 GAIRÍN, J., DARDER, P. Organización y Gestión de Centros Educativos. 1995 LORENZO DELGADO, Manuel. La organización y gestión del centro educativo: análisis de casos prácticos. 1997 SAMMONS, HILLMAN , MORTIMORE. Características clave de las escuelas efectivas. 1998 El artículo no se refiere específicamente a la definición de institución educativa sino a la escuela de calidad. El artículo hace referencia a la calidad total. El artículo hace referencia a autores de los años 70 hasta el 2002. El artículo no se hace referencia a este ítem. http://dewey.uab.es/pmarques/calida2.htm, 2002. Gestión Escolar Gestión Escolar: Define y explica las características de una escuela de calidad con los recursos necesarios.
  • 354.
    13.2. Organización Escolar: 13.3.Calidad de las Instituciones Educativas: 13.4. Dirección Escolar: 13.5. PEI 14. Relación entre calidad, dirección y organización: 15. Metodología: 16. Conclusiones: 17. Comentarios del Analista: Nota: Esta ficha fue elaborada a partir de la ficha analítica de calidad de instituciones educativas. Elaborada por: Adriana Rocío Vargas El artículo no se hace referencia a este ítem. “La escuela de calidad es la que promueve el progreso de sus estudiantes en una amplia gama de logros intelectuales, sociales, morales y emocionales, teniendo en cuenta su nivel socioeconómico, su medio familiar y su aprendizaje previo. Un sistema escolar eficaz es el que maximiza la capacidad de las escuelas para alcanzar esos resultados." (J. Mortimore) FACTORES QUE DETERMINAN LA CALIDAD EN LOS CENTROS DE ENSEÑANZA Los recursos materiales disponibles: aulas de clase, aulas de recursos, biblioteca, laboratorios, patio, instalaciones deportivas, mobiliario, recursos educativos. Los talentos humanos: nivel científico y didáctico del profesorado, experiencia y actitudes del personal en general, capacidad de trabajar en equipo, ratios alumnos/profesor, tiempo de dedicación… Los servicios y las actuaciones que realizan las personas son los que determinan la calidad de toda la organización. La dirección y gestión administrativa y académica del centro: labor directiva, organización, funcionamiento de los servicios, relaciones humanas, coordinación y control… Aspectos pedagógicos: PEC (Proyecto educativo de centro), PCC (Proyecto curricular de centro), evaluación inicial de los estudiantes, adecuación de los objetivos y los contenidos, tratamiento de la diversidad, metodología, didáctica, utilización de los recursos educativos, evaluación, tutorías, logros de los objetivos previstos…” El autor señala algunos indicadores para estimar cuando un centro educativo es de calidad, como: - El nivel educativo que se imparte en el centro. - Modelo de enseñanza y la oferta educativa (PEC, PCC, examen de estado, idiomas, atención a necesidades, actividades extraescolares…) - Talentos Humanos (Tipo de profesionales que tienen el centro y su nivel de estudios) - Recursos materiales “Liderazgo profesional de la dirección: La actividad directiva se centra en el desarrollo de actividades de información, organización, gestión, coordinación y control. Supone una continua toma de decisiones en aspectos: administrativos y burocráticos, jefatura del personal, disciplina de los estudiantes, relaciones externas, asignación de recursos, resolución de problemas… Debe conocer bien lo que pasa en el centro, mediar en la negociación de los conflictos y ver de tomar decisiones compartidas.” En el artículo es llamado el Proyecto Educativo de Centro (PEC) Para que una escuela sea de calidad debe existir una excelente dirección y gestión administrativa en el centro, y que además la organización de la enseñanza debía ser planificada y correctamente distribuida y administrada. No se hace específica la metodología usada en el artículo. El artículo no tiene conclusiones. Para que exista un centro educativo de calidad, se deben tener en cuenta todos los ámbitos que afectan al estudiante en su proceso escolar y contar además con todos elementos necesarios para que se llegue a cumplir con los indicadores que evalúan la calidad de una escuela en la calidad total. El artículo, a pesar de que no habla directamente de la definición de institución educativa, se enfatiza en las escuelas de calidad y hace un buen aporte sobre este numeral, aunque no nombra al PEI como la herramienta que también influye en la calidad de la escuela.
  • 355.
    UNIVERSIDAD DE LASABANA ESPECIALIZACIÓN EN GERENCIA EDUCATIVA HACIA UNA CONCEPTUALIZACIÓN DE INSTITUCION EDUCATIVA: UN ACERCAMIENTO BIBLIOGRAFICO FICHA ANALÍTICA 1. No. FACIE GE8 2. Categoría 3. Justificación de la categoría 4. Autor: 5. Fecha de Publicación y editorial 6. Título: 7. Palabras Claves: 8. Descripción: 9. Fuentes: 10. Definición de Institución Educativa: 11. Perspectiva disciplinaria: MOJARRO, López Miguel. A la calidad por la evaluación. Calidad- evaluación- modelo- centros docentes. L as incursiones en el territorio de la calidad tiene un cómplice inevitable y valioso: la evaluación. La calidad es una aspiración, es una búsqueda, un objetivo... La evaluación es conocimiento, datos, certeza, fiabilidad... Ambas se relacionan con tal grado de dependencia que no pueden concebirse por separado, puesto que todo intento en el ámbito de la calidad depende muy directamente de los procesos de evaluación que lo acompañan. BAZ LOIS, F., BARDISA RUIZ, T. y GARCÍA ABÓS, C. La Dirección de Centros Escolares. 1994 CASANOVA, Mía A. La evaluación, garantía de calidad para el Centro Docentes. 1992 MIGUEL, M. de y Otros. Evaluación para la calidad de los institutos de Educación Secundaria. 1994 SANTOS GUERRA, M. Á. La evaluación, un proceso de diálogo, comprensión y mejora. 1993 LÓPEZ RUPÉREZ, F. La gestión de calidad en educación. 1994 SANTOS M. Á. Hacer visible lo cotidiano. 1990 GENTO PALACIOS, S. Instituciones educativas para la calidad total. 1996 ÁLVAREZ FERNÁNDEZ, M. El liderazgo de la calidad total. 1998 PERALTA F. J. y SÁNCHEZ RODA. El plan de evaluación, instrumentos. 1998 En el libro siempre se habla de Centro Docente y la definen como “... una institución con una intenciones educativas claramente definidas por la legislación preceptiva, por los propios proyectos educativos y, en su caso, por los idearios que le imprimen carácter. Pero siempre un centro educativo tiene objetivos establecidos en relación con la formación de un colectivo de estudiantes. Estos objetivos son la justificación última y única de la existencia del centro, de su vida laboral, de su dinámica y sus relaciones”. Para el Proceso, métodos cualitativos para la definición de aspectos de la investigación. Instrumentos, a) Cuestionario a una muestra de 50 docentes de cuatro ámbitos distintos de trabajo, para definir los elementos del tema de los grupos de discusión. b) Dos grupos de discusión, para establecer la estructura de las conclusiones generales. c) Tres entrevistas en profundidad, con el fin de definir los posicionamientos personales. Ámbitos de trabajo, profesorado de escuelas infantiles, de centros de adultos, de centros de Educación Primaria y de Escuelas Oficiales de idiomas. Barcelona: Editorial Escuela Española, 2002. 196 p. Gestión Escolar Gestión Escolar: Para que exista calidad e centro docente debe tener unas intenciones definidas, objetivos establecidos que son los que justifican su quehacer y además donde el director debe gestionar proyectos de dirección como medio de organización y mejoramiento.
  • 356.
    12. Temporalidad: 13. DimensionesAsociadas: 13.1. Relación con el entorno: 13.2. Organización Escolar: 13.3. Calidad de las Instituciones Educativas: 13.4. Dirección Escolar: 13.5. PEI 14. Relación entre calidad, dirección y organización: 15. Metodología: 16. Conclusiones El libro está escrito para la década de los noventa con el tema de la Evaluación y con la Calidad Total aplica para éste siglo, donde todos los estamentos hablan de ella. Una de la Dimensiones de la Evaluación de Centros Docentes es la Eficacia, que habla del esfuerzo por conocer el entorno de la institución para determinar lo esencial de la zona, para ser utilizado. Como de lo que se trata este libro es de evaluación, la estructura organizacional será el modelo a seguir con su respectiva justificación, el concepto de evaluación, los fines de la evaluación y el modelo propio a desarrollar. Calidad termino que hace referencia al grado de perfección, en relacion con las exigencias de las normas o personas afectadas. Calidad Total forma peculiar de conseguir la inspiración de los estándares de un centro docente, desde una perspectiva que tiene en cuenta los aspectos fundamentales de la institución. Se trata de un termino en boga en la Europa comunitaria, que establece una evaluación de las instituciones docentes, basada en el análisis de determinados aspectos que se consideran fundamentales. Un proyecto de dirección no es más que la previsión en el tiempo de las intenciones de un director o equipo directivo, con la finalidad de ser el organizador previo, el referente de la práctica posterior, el guión de una tarea compleja y difícil. Un proyecto de dirección debe tener los siguientes pasos. 1- Justificación. 2- Diagnóstico de situación. 3- Priorización y selección de necesidades. (Evaluación Diagnóstica) Planes de mejora, dados por el diagnóstico y haciendo una evaluación de seguimiento. En este libro no se habla del Proyecto Educativo Institucional como tal. Se habla de Proyecto de Evaluación definiendo Proyecto, como forma de prever actuaciones, estableciendo los elementos estructurales de una actuación posterior. Define la secuencia principal, fases, criterios, recursos, calendario, de manera general, para ser el referente de los correspondientes planes de mejora que prevén a un nivel más concreto los distintos aspectos del proyecto. Por ejemplo, un proyecto de dirección puede estar desarrollado mediante varios planes de mejora. La calidad de un Centro (a) Efecto en la zona. b) Satisfacción del alumnado. c) Satisfacción del personal del Centro. d)Logros en la finalidad propia del Centro.) Puede depender, de manera significativa, de la eficacia de los acuerdos tomados en el centro (idoneidad y grado de cumplimiento). Se considera la posibilidad de que la dirección del centro, su profesionalidad (actitud y aptitud), incida en algún sentido en la eficacia de los acuerdos. El proceso de investigación se ha planteado con la utilización de tres instrumentos de observación y recogida de datos, con finalidades complementarias. 1. Cuestionario abierto para establecer los aspectos a considerar en la planificación de los grupos de discusión y las entrevistas. 2. Grupo de discusión, para establecer opiniones y definir categorías. 3. Entrevistas, para incorporar justificaciones y matices. Del material obtenido en la fase de observación y toma de datos se desprenden, tras el análisis consiguiente, unas conclusiones que pueden ser apoyo para decisiones relacionadas con las propuestas de formación de profesorado y, sobre todo, de equipos directivos. Existen dos grupos sociales, claramente definidos, que perciben desde perspectivas muy distintas los efectos del incumplimiento de los acuerdos. Pero estos dos grupos no constituyen compartimentos estancos con características rígidas y definidas para todos sus integrantes. Por el contrario, poseen características con una amplia gama de matices, repartidos irregularmente por el grupo. Aunque si define a cada grupo un núcleo de atributos comunes, que son los que le imprimen carácter diferenciador respecto al otro grupo. a. Un primer grupo está constituido por educadores que comulgan con una idea básica, es necesaria una sistematización del trabajo, sin la cual se ven afectos distintos aspectos de la vida académica. b. El otro grupo, aunque comparte con el primero algunos aspectos de su pensamiento, se aglutina alrededor de una propuesta clara. La planificación puede afectar a su forma de trabajo.
  • 357.
    18. Comentarios delanalista Nota: Esta ficha fue elaborada a partir de la ficha analítica de calidad de instituciones educativas. Elaborada por: MARTHA HELENA ESTRADA Los distintos aspectos de la eficacia de los acuerdos se pueden tipificar en tres categorías. Aspectos propios del primer grupo. Aspectos propios del segundo grupo. Aspectos compartidos de alguna manera por ambos grupos o que pueden ser asumidos sin que afecten a sus respectivas señas de identidad. El desglose de las tres categorías se concreta en las propuestas que siguen, con indicación en el sentido que tiene en relación con la calidad del centro. Primer Grupo Un número significativo de educadores, percibe los acuerdos de una manera peculiar, como si tuvieran libertad para entenderlos de manera diferente a como puedan entenderlos los otros. Escaso rigor en la asunción de acuerdos. Es como si hubiera tantos acuerdos como interpretaciones personales se hicieran de los mismos. Y esta peculiaridad en la interpretación suele estar teñida del color de los intereses individuales. Se percibe el acuerdo como algo que no obliga. Algo que existe, pero que “es cosa de otros” el ponerlo9 en práctica. Admitir que el carro exista no implica necesariamente tirar de él. El educador español y funcionario tiende a una percepción laxa de los acuerdos y las normas. En todo caso, a una interpretación personal y subjetiva del tema. Pero carece, en cantidad significativa, del sentido de “empresa” que propicia actitudes constructivas y solidarias. Reproducimos actitudes que censuramos en los estudiantes. “No leen el tablón de anuncios”. Los educadores no buscan en las fuentes documentales la información que regula la vida académica. Hay que recordarle todo continuamente. El “compromiso” se define como valor. El compromiso genera una actitud de responsabilidad que trabaja a favor de la eficacia de los acuerdos. No es percibido individualmente el papel activo que el acuerdo demanda de cada uno. El acuerdo termina en el momento en que es definido y aceptado. No se percibe este momento como el “comienzo” de la vida del acuerdo. Los recuerdos no quedan suficientemente documentados o tales documentos no definen claramente los términos del acuerdo, las tareas y las responsabilidades. Una cultura de ambigüedad convierte los documentos del acuerdo en manifestaciones de carácter filosófico, sin las concreciones que lo hacen operativo. Aunque se hagan escritos sobre el acuerdo, hay que informar verbalmente. Las dudas que el individuo tenga sobre un acuerdo no se solventan normalmente en el documento que lo contempla, sino recurriendo a demandas informales de pasillo. La pregunta al compañero o al director sustituyen por habito a la consulta documental. Los documentos que recogen los acuerdos deben poseer una estructura comunicativa ordenada y concreta. Deben ser claros, evidentes, intuitivos. Si no es así, no se entienden, producen confusión y no se les da importancia. Un director es eficaz en la medida en que hace claras las normas y posee un estilo facilitador. Ser eficaz no es ordenar y establecer, sino propiciar, sistematizar y supervisar. El necesario recordatorio sobre cumplimientos es inevitable en alguna medida, pero, para generar o potenciar una cultura de rigor y la responsabilidad, hay que hacerlo con recursos formales y eficaces. No debe bastar con el comentario de pasillo. El director en España en un compañero mas, sin competencia jerárquica que le permita intervenir con mas eficacia en los acuerdos y las normas. La falta de profesionalizacion se podría paliar con una solvencia personal que no todos los directores poseen. El director puede, con son labor de demanda, hacer que los acuerdos se cumplas. Seria necesario: - Que fuera el primero en “militar” al servicio del acuerdo - Que poseyera recursos personales y profesionales para aglutinar los compromisos individuales. El talante del director, su preocupación por el tema, condiciona claramente la eficacia de los acuerdos. Los acuerdos tomados para beneficio de todos, si no se cumplen en la forma definitiva, ocasionan una doble consecuencia: - Se mantiene el problema por el que fueron adoptados. - Genera desmotivación para siguientes acuerdos. Segundo grupo. (Conclusiones que atribuyen a la peculiaridad del grupo segundo y se forman parte de su pensamiento más significativo en relacion con el tema) No es significativo el nivel de incumplimiento de los acuerdos. Con grupos docentes reducidos no existe incumplimiento. Los recursos documentales sueles ser confusos y generan absentismo. La empresa privada crea unos documentos informativos que buscan la eficacia. Los equipos directivos reproducen, en su ámbito, las mismas actitudes que los profesores. Su visión personal e individual de las cosas es del mismo tipo que la de los profesores respecto alas suyas. No es necesario planificar respecto a acuerdos en muchas cosas que pueden hacer sobre la marcha, sin tener que ajustarse a una norma. Una norma acordada por una mayoría pone en peligro una forma habitual de trabajo. Si bien el libro “ a la calidad por la Evaluación” ofrece da una nueva forma de llamar a las Instituciones educativas, que no se habìa contemplado como “Centro Docente” y como lo define el autor según el numeral 7 de este documento, el libro habla de cómo evaluar las Instituciones Educativas para lograr la calidad. El tema de estudio en cuestiones propiamente la conceptualizacion de Instituciones Educativas y no como evaluarlas. Lo anterior significa que no sea de gran valor e interesante su Institución porque al autor plantea pasos claros para lograr el objetivo.
  • 358.
    UNIVERSIDAD DE LASABANA ESPECIALIZACIÓN EN GERENCIA EDUCATIVA HACIA UNA CONCEPTUALIZACIÓN DE INSTITUCION EDUCATIVA: UN ACERCAMIENTO BIBLIOGRAFICO FICHA ANALÍTICA 1. No. FACIE GE9 2. Categoría 3. Justificación de la categoría 4. Autor: 5. Fecha de Publicación y editorial 6. Título: 7. Palabras Claves: 8. Descripción: 9. Fuentes: 10. Definición de Institución Educativa: GESTION ESCOLAR: Plantea la importancia de la investigación como una nueva concepción para entender y cambiar la escuela, el proceso de enseñanza – aprendizaje, la formación docente y su desarrollo profesional. SAGASTIZABAL, María Ángeles – PERLO, Claudia L. LA INVESTIGACIÓN – ACCIÓN, COMO ESTRATEGIA DE CAMBIO EN LAS ORGANIZACIONES (Teoría- práctica)- estrategia- investigación- innovación- Esta obra aborda una teoría práctica de la metodología de la investigación- acción desde un enfoque contextualizado en el ámbito educativo, con problemáticas compartidas en diferentes instituciones. Su objetivo principal es facilitar la implementación de éste tipo de intervención mostrando que el modelo del docente- investigador no solo es deseable sino posible. Ello se refleja en los ejemplos incluidos en el texto, que ilustran a los profesores y alumnos que han elegido la docencia como profesión, su efectividad, así como también para todos aquellos que deseen generar cambios mediante el compromiso compartido entre los propios actores sociales. • ARGYRIS, CH. Conocimiento para la acción. 1999 • CANTERO, G. La gestión escolar en condiciones adversas. 1999 • ESCALANTE GONZALBO, F. Una idea de las ciencias sociales. 1999 • FIERRO, C.; FORTOUL, B. Y LESVIA R. Transformando la práctica docente. Una propuesta basada en la Investigación – acción. Maestros y enseñanza. 1999 • GORE, E. Un enfoque evolutivo del trabajo en aula y del aprendizaje en contextos organizativos. 2000. • MORIN, E. Los siete saberes necesarios para la educación del futuro. 2001 • MONECILLO, Palomo. Las escuelas también aprenden. 2000 • ABRAVANEL, H., ALLAIRE,Y., FIRSIROTU, M., HOBBS, B., POUPART, R,. Y SIMARD, J. Cultura Organizacional. Aspectos teóricos, prácticos y metodológicos. 1998 • MORGAN, G. Imágenes de la Organización. 1998 • PÉREZ SERRANO,G. Investigación cualitativa. Retos e Interrogantes. 1998 “Las autoras consideran que l