Tía Carolina Maldonado
7° A-B
• La prehistoria abarca un largo período de
tiempo que se inicia con los origen de la
especie humana, hace más de dos millones de
años, y se extiende hasta la aparición de la
escritura (3.500 a.C)
Corresponde al proceso de evolución natural del ser humano
desde los primates hasta el homo sapiens sapiens.
Es una descendencia con modificaciones y un
proceso por el que todos los seres vivos de la Tierra
han pasado, a partir de un origen único que existió
hace más de 3.000 millones de años.
• Los seres humanos
evolucionaron de los
primeros primates
• Los simios comparten
con el ser humano este
antepasado común,
por lo que son
parientes cercanos
1. Adquisición de la posición vertical y la marcha bípeda.
2. El mantenimiento de la cabeza en equilibrio sobre la espalda
facilitó el aumento de la capacidad craneal y, con ello, el
desarrollo del cerebro.
3. Las manos empezaron a ser usadas para manipular y fabricar
útiles.
4. El uso del fuego y de los útiles para ablandar y cortar los
alimentos dio lugar a la disminución del tamaño de las
mandíbulas y de los dientes y a la aparición del mentón y de
la frente plana, lo que le dio al ser humano su aspecto
actual.
Todos estos cambios
incrementaron su
inteligencia y la
comunicación
(aparece el
lenguaje)
Observemos el siguiente video…
Actividad
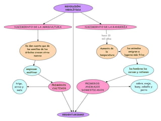
Debido a la revolución neolítica se
produjeron cambios en la vida del
hombre, como la agricultura, y la
ganadería, pero además también
hubieron importantes cambios
culturales.
En el Periodo Neolítico aparecen los
hombres agricultores los cuales
veneraban a la “Diosa-Madre”, es
decir la diosa de la fertilidad de la
tierra.
Culto a los muertos: Los entierros
de muertos que se remontan a el
Periodo Paleolítico, tomaron una
significación más profunda,
apareciendo los primeros Megalitos
(megas: grande y lithos: piedra),
entre ellos están: Los Menhires,
Dólmenes y Crómlechs
Alfarería e industria textil: Una
característica de las comunidades
neolíticas fue la fabricación de ollas
de arcilla y cerámica para guardar
sus productos.
Además se comenzaron a crear
implementos textiles a base de lino,
algodón, lana etc…
Nos situamos, pues, al final de la Prehistoria,
momento en el que el ser humano aprendió a
utilizar el metal para fabricar objetos, por ello,
esta etapa es conocida como Edad de los
Metales.
Los metales utilizados fueron cambiando con el
tiempo, siendo cada vez más resistentes, lo
que les permitió vencer a aquellos que
dominaban metales más avanzados en las
batallas que enfrentaban a unos pueblos con
otros.
Los metales que fueron dominando y utilizando,
en orden, fueron:
• Cobre.
• Bronce.
• Hierro.
La evolución no se produjo
en las mismas fechas en
todos los lugares del
mundo.
La prehistoria
La prehistoria
La prehistoria
La prehistoria
La prehistoria
La prehistoria

La prehistoria

  • 1.
  • 2.
    • La prehistoriaabarca un largo período de tiempo que se inicia con los origen de la especie humana, hace más de dos millones de años, y se extiende hasta la aparición de la escritura (3.500 a.C)
  • 4.
    Corresponde al procesode evolución natural del ser humano desde los primates hasta el homo sapiens sapiens.
  • 5.
    Es una descendenciacon modificaciones y un proceso por el que todos los seres vivos de la Tierra han pasado, a partir de un origen único que existió hace más de 3.000 millones de años. • Los seres humanos evolucionaron de los primeros primates • Los simios comparten con el ser humano este antepasado común, por lo que son parientes cercanos
  • 6.
    1. Adquisición dela posición vertical y la marcha bípeda. 2. El mantenimiento de la cabeza en equilibrio sobre la espalda facilitó el aumento de la capacidad craneal y, con ello, el desarrollo del cerebro. 3. Las manos empezaron a ser usadas para manipular y fabricar útiles. 4. El uso del fuego y de los útiles para ablandar y cortar los alimentos dio lugar a la disminución del tamaño de las mandíbulas y de los dientes y a la aparición del mentón y de la frente plana, lo que le dio al ser humano su aspecto actual.
  • 7.
    Todos estos cambios incrementaronsu inteligencia y la comunicación (aparece el lenguaje)
  • 12.
  • 19.
  • 24.
    Debido a larevolución neolítica se produjeron cambios en la vida del hombre, como la agricultura, y la ganadería, pero además también hubieron importantes cambios culturales. En el Periodo Neolítico aparecen los hombres agricultores los cuales veneraban a la “Diosa-Madre”, es decir la diosa de la fertilidad de la tierra.
  • 25.
    Culto a losmuertos: Los entierros de muertos que se remontan a el Periodo Paleolítico, tomaron una significación más profunda, apareciendo los primeros Megalitos (megas: grande y lithos: piedra), entre ellos están: Los Menhires, Dólmenes y Crómlechs Alfarería e industria textil: Una característica de las comunidades neolíticas fue la fabricación de ollas de arcilla y cerámica para guardar sus productos. Además se comenzaron a crear implementos textiles a base de lino, algodón, lana etc…
  • 26.
    Nos situamos, pues,al final de la Prehistoria, momento en el que el ser humano aprendió a utilizar el metal para fabricar objetos, por ello, esta etapa es conocida como Edad de los Metales.
  • 27.
    Los metales utilizadosfueron cambiando con el tiempo, siendo cada vez más resistentes, lo que les permitió vencer a aquellos que dominaban metales más avanzados en las batallas que enfrentaban a unos pueblos con otros.
  • 28.
    Los metales quefueron dominando y utilizando, en orden, fueron: • Cobre. • Bronce. • Hierro. La evolución no se produjo en las mismas fechas en todos los lugares del mundo.