Grupos Relacionados por el Diagnóstico

                                 (GRDs)




                      Health Information Systems, 3M


                   Richard F. Averill, Director de Proyecto
                  Norbert Goldfield, M.D., Director Médico
           Barbara A. Steinbeck, Ayudante del Director de Proyecto




© 1993 3M. Derechos reservados.
© 1995 3M - SIGESA. Edición en español. Derechos reservados.
AP-GRDs




                                                          INDICE



                                                                                                                                Página

Origen. .....................................................................................................................     1

El concepto de “complejidad del case mix”. ...........................................................                            2

Clasificación de los pacientes. .................................................................................                 4

Características básicas del esquema de clasificación de pacientes por GRDs. .......                                               5

Desarrollo inicial de los GRDs. ...............................................................................                   8

Revisiones de los GRDs para Medicare. .................................................................                          15

Desarrollo de los AP-GRDs. ....................................................................................                  16

Principales complicaciones y comorbilidades. ........................................................                            21

Jerarquía de los AP-GRDs. ......................................................................................                 23

Modificaciones pediátricas y otras modificaciones de los AP-GRDs. ....................                                           24




3M - SIGESA
AP-GRDs



           Los Grupos Relacionados por el Diagnóstico (GRDs) constituyen un
sistema de clasificación de pacientes que permite relacionar los distintos tipos de
pacientes tratados en un hospital (es decir, su casuística), con el coste que
representa su asistencia. En la actualidad se utilizan tres versiones principales de
GRDs.

           Los GRDs básicos los utiliza la Health Care Financing Administration
(HCFA) de los Estados Unidos para el pago de la atención hospitalaria de los
beneficiarios de Medicare. Los “All Patient” GRDs (AP-GRDs) son una
ampliación de los GRDs básicos, que permite describir a grupos de pacientes más
amplios que los incluidos en Medicare, como por ejemplo a los pacientes
pediátricos.

          Los Grupos Relacionados por el Diagnóstico-Refinados (GRDR)
incorporan a los AP-GRDs distintos grados de severidad, basándose en las
complicaciones y comorbilidades. A continuación se revisará el desarrollo de los
GRDs hasta la versión de los AP-GRDs.


Origen.

           El diseño y desarrollo de los GRDs comenzó a finales de los años
sesenta en la Universidad de Yale. El motivo inicial por el cual se desarrollaron
los GRDs era la creación de una estructura adecuada para analizar la calidad de la
asistencia médica y la utilización de los servicios en el entorno hospitalario.

          La primera aplicación a gran escala de los GRDs fue a finales de los
años setenta en el Estado de Nueva Jersey. El Departamento de Sanidad del
Estado de Nueva Jersey utilizó los GRDs como base para un sistema de pago
prospectivo en el cual se reembolsaba a los hospitales una cantidad fija específica
para cada GRD y por cada paciente tratado.

           En 1982 la Tax Equity and Fiscal Responsability Act modificó la
sección 223 sobre los límites de reembolso de gastos hospitalarios de Medicare
para incluir una corrección según la casuística de los hospitales y basada en los
GRDs. En 1983 el Congreso modificó la Social Security Act (Ley de Seguridad
Social) para dar cabida a un sistema nacional de pago prospectivo a los hospitales,
basado en los GRDs y para todos los pacientes de Medicare.

          La evolución de los GRDs y su uso como unidad básica de pago en el
sistema de financiación hospitalaria de Medicare es el reconocimiento del papel
fundamental que juega el “case mix” o la casuística de un hospital a la hora de
determinar sus costes. Anteriormente se habían utilizado otras características del


3M - SIGESA                                                                        1.
AP-GRDs



hospital tales como su acreditación docente o el número de camas para intentar
explicar las importantes diferencias de coste observadas entre distintos hospitales.
Sin embargo, dichas características no explicaban adecuadamente el impacto de la
casuística en los costes del hospital.

           Los hospitales habían intentado frecuentemente justificar unos costes
más altos alegando que trataban a un conjunto de pacientes más complejos. El
argumento habitual era que los pacientes tratados por ese hospital estaban “más
enfermos”. A pesar de que en el sector hospitalario se aceptaba que un “case
mix” más complejo se acompañaba de mayores costes, el concepto de
complejidad de la casuística nunca había tenido una definición precisa. El
desarrollo de los GRDs proporcionó el primer sistema operativo para definir y
medir la complejidad del “case mix” de un hospital.



El concepto de “complejidad del case mix”.

            El concepto de “complejidad de la casuística” parece muy sencillo a
primera vista. Sin embargo, los médicos, los directivos de hospitales y los
responsables de la Administración Sanitaria han asociado distintos significados a
este concepto, dependiendo de sus experiencias previas y sus objetivos. El
término de complejidad del “case mix” se ha utilizado para referirse a un conjunto
interrelacionado pero bien distinto de atributos de los pacientes que incluyen la
gravedad de la enfermedad, su pronóstico, dificultad de tratamiento, necesidad de
actuación médica e intensidad de consumo de recursos. Cada uno de estos
atributos tiene un significado muy preciso que describe un aspecto particular del
“case mix” de un hospital.

          La gravedad de la enfermedad se refiere al nivel relativo de pérdida de
          función y/o índice de mortalidad de los pacientes con una enfermedad
          determinada.

          El pronóstico se refiere a la evolución probable de una enfermedad,
          incluyendo la posibilidad de mejoría o deterioro de la gravedad de la
          misma, las posibilidades de recaída y la estimación del tiempo de
          supervivencia.

          La dificultad de tratamiento hace referencia a los problemas de
          atención médica que representan los pacientes que padecen una
          enfermedad en particular. Dichos problemas de tratamiento se asocian
          a enfermedades sin un patrón sintomático claro, enfermedades que
          requieren procedimientos sofisticados y técnicamente difíciles, y


3M - SIGESA                                                                        2.
AP-GRDs



           enfermedades que necesitan de un seguimiento y supervisión
           continuados.

           Necesidad de actuación médica se refiere a las consecuencias en
           términos de gravedad de la enfermedad que podrían derivarse de la
           falta de una atención médica inmediata o continuada.

           Intensidad de los recursos se refiere al número y tipos de servicios
           diagnósticos, terapéuticos y de enfermería utilizados en el tratamiento
           de una enfermedad determinada.

           Cuando los médicos utilizan el concepto “complejidad de la
casuística”, se están refiriendo a uno o a varios aspectos de la complejidad clínica.
Para los médicos, una mayor complejidad del “case mix” significa una mayor
gravedad de la enfermedad, mayor dificultad de tratamiento, peor pronóstico o
una mayor necesidad de actuación asistencial. Por lo tanto, desde un punto de
vista médico, la complejidad del “case mix” hace referencia a la situación de los
pacientes tratados y a la dificultad del tratamiento asociada a la asistencia médica.

           Por otro lado, los directivos de hospitales y los responsables de la
Administración Sanitaria suelen utilizar el concepto de complejidad del “case
mix” para indicar que los pacientes tratados precisan de más recursos, lo que se
traduce en un coste más alto de la asistencia médica. Por lo tanto, desde el punto
de vista de los directivos y administradores , la complejidad del “case mix” refleja
la demanda de consumo de recursos que el paciente hace a una institución.

           Si bien estas dos interpretaciones de la complejidad del “case mix”
están a menudo muy relacionadas, pueden llegar a ser muy distintas para
determinado tipo de pacientes. Por ejemplo, los pacientes afectados por una
neoplasia en fase terminal están gravemente enfermos y tienen un mal pronóstico,
pero precisan de pocos recursos hospitalarios más allá de unos cuidados de
enfermería básicos. Ningún sistema de medición de la complejidad del “case
mix” puede ser totalmente eficaz a la hora de considerar todos los diferentes
aspectos de la complejidad de la casuística.

           En tiempos pasados ha habido confusión con respecto al uso e
interpretación de los GRDs puesto que el aspecto de la complejidad del “case
mix” medido por los GRDs no se había entendido bien. La finalidad de los GRDs
es relacionar la casuística del hospital con la demanda de recursos y costes
asociados incurridos por el hospital. Por lo tanto, un hospital que tenga una
casuística más compleja, desde el punto de vista de los GRDs, significa que el
hospital trata a pacientes que precisan de más recursos hospitalarios, pero no
necesariamente que el hospital trate pacientes con enfermedades más graves, con


3M - SIGESA                                                                         3.
AP-GRDs



mayor dificultad de tratamiento, de peor pronóstico o con una mayor necesidad de
actuación médica.



Clasificación de los pacientes.

          Como la finalidad de los GRDs es relacionar la casuística de un
hospital con el consumo de recursos, ha sido necesario desarrollar un sistema
operativo que determine el tipo de pacientes tratados y que relacione cada tipo de
pacientes con los recursos que consumen. Así como reconocemos que cada
paciente es único, los grupos de pacientes tienen sin embargo atributos comunes
demográficos, diagnósticos y terapéuticos que determinan su intensidad de
consumo de recursos.

           Mediante el desarrollo de grupos de pacientes clínicamente similares y
con una intensidad de recursos parecida, podemos distribuir a los pacientes en
grupos significativos. Más aún, si estos grupos de pacientes cubrieran toda la
gama de pacientes en hospitalización, entonces en conjunto formarían un sistema
de clasificación de pacientes que podría proporcionar una herramienta para
establecer y medir la complejidad de la casuística de un hospital. Los GRDs se
desarrollaron, por tanto, como un sistema de clasificación de pacientes formado
por grupos de pacientes similares, tanto en términos clínicos como de consumo de
recursos hospitalarios.

          Durante el proceso de desarrollo del sistema de clasificación de
pacientes en GRDs, se investigaron diversos enfoques alternativos para la
construcción de estos grupos de pacientes.

           Inicialmente, se utilizó un enfoque “normativo” en el que los médicos
definían los GRDs a partir de características de los pacientes que consideraban
importantes para determinar la intensidad de consumo de recursos. En estas
definiciones se incluían un gran número de especificaciones para las cuales se
precisaba de información que no siempre se puede obtener a través del sistema de
información médica del hospital.

           Si toda la gama de pacientes se clasificara de esta manera, al final se
obtendrían miles de GRDs, la mayoría de los cuales corresponderían a pacientes
poco frecuentes de encontrar en un hospital típico. Por tanto se hizo evidente que
el proceso de definición de los GRDs se podría facilitar examinando los datos de
hospitales de agudos con el fin de determinar las características generales y la
frecuencia relativa de los diferentes tipos de pacientes. Además, la aplicación de
algoritmos estadísticos a estos datos sería de utilidad para sugerir maneras de


3M - SIGESA                                                                      4.
AP-GRDs



formar GRDs que fueran similares en términos de intensidad de consumo de
recursos.

           Sin embargo, también se descubrió que los algoritmos estadísticos
aplicados a datos históricos en ausencia de información clínica no proporcionaban
unos GRDs satisfactorios. Los GRDs resultantes de tal enfoque estadístico, a
pesar de ser similares en términos de consumo de recursos, a menudo contenían
pacientes con características muy distintas que no podían ser interpretados desde
una perspectiva clínica.

           Por tanto, parecía claro que el desarrollo de un sistema de clasificación
de pacientes precisaba a la vez del juicio médico, del análisis estadístico y de la
verificación de datos históricos, en un único proceso. Era necesario ser capaz de
examinar grandes cantidades de datos históricos con los algoritmos estadísticos
disponibles para sugerir maneras alternativas de formación de GRDs, pero había
que hacerlo de forma que los médicos pudiesen revisar los resultados de cada paso
para asegurar que los GRDs formados eran clínicamente coherentes.



Características básicas del esquema de clasificación de pacientes por GRDs.

            Dadas las limitaciones de los sistemas previos de clasificación de
pacientes y la experiencia de intentar desarrollar GRDs con paneles de médicos y
análisis estadísticos, se concluyó que para que un sistema de clasificación de
pacientes por GRDs fuera práctico y lógico, debería tener las siguientes
características.

        •     Las características del paciente utilizadas en la definición de los GRDs
              deberían limitarse a la información recopilada de forma habitual en los
              informes del hospital.

        •     Debería llegarse a un número manejable de GRDs que englobara a
              todos los pacientes en hospitalización.

        •     Cada GRD debería contener pacientes con un patrón similar de
              consumo de recursos.

        •     Cada GRD debería contener pacientes que fueran similares desde un
              punto de vista clínico (es decir, que cada grupo debería ser
              clínicamente coherente).




3M - SIGESA                                                                          5.
AP-GRDs



Información accesible.

           Si se limitan las características de los pacientes a utilizar en la
definición de los GRDs a aquéllas que están fácilmente disponibles, se aseguraría
la difusión de su aplicación. La información sobre el paciente que se recopila de
forma habitual incluye la edad, el diagnóstico principal, el diagnóstico secundario
y los procedimientos quirúrgicos aplicados.

            La creación de GRDs basados en información que sólo se obtiene en
contadas ocasiones, o en información que es difícil de obtener o de medir, daría
lugar en un sistema de clasificación de pacientes que no podría ser aplicado de
manera uniforme en todos los hospitales. Esto no significa que una información
distinta de la recopilada habitualmente no podría ser de utilidad para definir los
GRDs. A medida que se pueda disponer de información adicional de forma
sencilla, habrá de ser evaluada para determinar si podría originar mejoras en la
clasificación de los pacientes.


Número limitado.

           Al limitar la cantidad de GRDs a un número manejable (por ejemplo,
algunos cientos de grupos de pacientes en lugar de miles) se asegura que para la
mayoría de los GRDs un hospital medio tendrá la experiencia suficiente para
poder realizar un análisis comparativo significativo. Si sólo hubiera unos pocos
pacientes en cada GRD, sería difícil detectar patrones en cuanto a la complejidad
de la casuística y el comportamiento de los costes, así como comunicar los
resultados al personal médico.


Consumo de recursos.

           El consumo de recursos de los pacientes en cada GRD debe ser similar
para poder establecer una relación entre el “case mix” del hospital y los recursos
que consume. Una intensidad de recursos similar significa que los recursos
utilizados son relativamente parecidos para todos los pacientes en cada GRD. No
obstante, siempre existirá cierta variación en el consumo de recursos entre los
pacientes de un GRD.

          En otras palabras, la definición del GRD no será tan específica como
para que cada paciente deba ser idéntico a los otros, pero el nivel de variación será
conocido y predecible. Así, mientras que la intensidad precisa de consumo de
recursos de un paciente en particular no puede predecirse por el hecho de conocer
a qué GRD pertenece, el patrón medio de intensidad de consumo de recursos de


3M - SIGESA                                                                         6.
AP-GRDs



un grupo de pacientes en un GRD sí que puede ser estimado con bastante
precisión.


Coherencia clínica.

           Dado que una de las principales aplicaciones de los GRDs es la
comunicación con los médicos, los pacientes en cada GRD deben ser similares
desde un punto de vista clínico. En otras palabras, la definición de cada GRD
debe ser clínicamente coherente. El concepto de coherencia clínica requiere que
las características del paciente incluidas en la definición de cada GRD estén
relacionadas con un sistema orgánico o una etiología común, y que sea una
especialidad médica determinada la que normalmente proporcione la asistencia a
los pacientes en dicho GRD.

           Por ejemplo, los pacientes que son ingresados para una
“amigdalectomía” o para una “dilatación y legrado” son similares tanto en la
términos intensidad de recursos consumidos, como en la duración del ingreso,
estancia pre-operatoria, tiempo en el quirófano y uso de servicios auxiliares. Sin
embargo, se trata de distintos sistemas orgánicos y diferentes especialidades
médicas. Por lo tanto, el requisito de que los GRDs sean clínicamente coherentes
impide que dichos pacientes pertenezcan al mismo GRD.

            El coincidir en un mismo sistema orgánico, etiología, o en la misma
especialidad médica son factores necesarios pero no suficientes para que un GRD
sea clínicamente coherente. Deberían incluirse además, todas las características
disponibles de los pacientes que podrían llegar a afectar a la intensidad de
recursos médicos empleados. La definición de un GRD, no debería basarse en
características del paciente de las que médicamente no pueda esperarse que
afecten de forma consistente al consumo de recursos.

            Por ejemplo, los pacientes con apendicitis pueden tener peritonitis o no.
Aunque estos pacientes sean similares desde el punto de vista del órgano afectado,
la etiología y el especialista médico, las definiciones de los GRDs deberían llevar
a la formación de grupos de pacientes separados, ya que la presencia de peritonitis
haría esperar, de forma consistente, un incremento en la intensidad de consumo de
recursos en los pacientes de apendicitis.

          Por otra parte, no pueden utilizarse conjuntos de procedimientos
quirúrgicos no relacionados para definir un GRD puesto que no existiría un
razonamiento médico que apoyara el esperar que el consumo de recursos fuera
similar.



3M - SIGESA                                                                         7.
AP-GRDs



           La definición de la coherencia clínica está condicionada, por supuesto,
por la finalidad de la clasificación en GRDs. En los GRDs, la definición de
coherencia clínica se corresponde con la lógica médica de las diferencias en la
intensidad de consumo recursos. Por otro lado, si la finalidad de los GRDs
estuviera relacionada con el índice mortalidad, las características de los pacientes
que harían los GRDs clínicamente coherentes, y que por tanto habrían de incluirse
en las definiciones de los mismos, serían diferentes. Finalmente, hay que señalar
que el requisito de que los GRDs fueran clínicamente coherentes produjo más
grupos de pacientes de los que hubieran sido necesarios para explicar únicamente
la intensidad de los recursos empleados.



Desarrollo inicial de los GRDs.

           El primer conjunto operativo de GRDs se desarrolló en la Universidad
de Yale a principio de los años setenta. El proceso de formación de los GRDs
originales comenzó con la agrupación de todos los diagnósticos principales
posibles en 23 categorías diagnósticas principales mutuamente excluyentes,
llamadas Categorías Diagnósticas Mayores, CDM (Major Diagnostic Categories -
MDC).

           Las Categorías Diagnósticas Mayores fueron establecidas por paneles
de médicos como un primer paso para asegurar la coherencia clínica de los GRDs.
Los diagnósticos de cada CDM corresponden a un único sistema orgánico o
etiología y, en general, se asocian a una especialidad médica determinada. Por
tanto, para mantener el requisito de la coherencia clínica, ningún GRD final
podría contener pacientes de diferentes CDMs.

           En general, cada CDM fue concebida para que se correspondiera con
un aparato o sistema orgánico principal (Sistema Respiratorio, Sistema
Circulatorio, Sistema Digestivo), y no tanto con una etiología (por ejemplo,
Neoplasias, Enfermedades Infecciosas). Se utilizó este enfoque puesto que la
asistencia médica se organiza generalmente de acuerdo con el sistema orgánico
afectado, más que por la etiología. Las enfermedades que implicaban a un
sistema orgánico determinado y a una etiología concreta (por ejemplo, neoplasia
maligna del riñón) se asignaban a la CDM correspondiente al órgano afectado.

          Sin embargo, no todas las enfermedades o trastornos pueden ser
asignados a una CDM relacionada con un sistema orgánico, por lo que se crearon
varias CDMs residuales (por ejemplo, Enfermedades Infecciosas Sistémicas,
Enfermedades Mieloproliferativas y Neoplasias mal diferenciadas). Por ejemplo,
las enfermedades infecciosas como la intoxicación alimenticia o la disentería por


3M - SIGESA                                                                        8.
AP-GRDs



Shigella, se asignaron a la CDM del sistema digestivo, y la tuberculosis pulmonar
a la CDM del sistema respiratorio. Por otro lado, enfermedades infecciosas como
la tuberculosis miliar y la septicemia, que suelen afectar a todo el organismo, se
asignaron a la CDM correspondiente a Enfermedades Infecciosas Sistémicas.

            Una vez definidas las CDMs, se evaluó cada una de ellas para
identificar las características adicionales de los pacientes que podrían tener un
efecto consistente en el consumo de recursos hospitalarios. Como la existencia de
procedimientos quirúrgicos que precisaran el uso del quirófano tendría un efecto
significativo sobre el tipo de recursos hospitalarios utilizados por el paciente
(quirófano, sala de reanimación, anestesia), la mayoría de las CDMs se dividieron
inicialmente en grupos médicos y quirúrgicos. La distinción médico-quirúrgica
también es útil para definir la especialidad clínica implicada.

           Los pacientes se consideraban como quirúrgicos si se les practicaba un
procedimiento en el cual era necesario el uso del quirófano. Como los datos
habitualmente disponibles de los pacientes no indican de forma precisa si un
paciente ha estado en el quirófano, los pacientes quirúrgicos fueron identificados
sobre la base de los procedimientos a que eran sometidos. Paneles de médicos
clasificaron cada código de procedimiento posible basándose en si éste se llevaba
a cabo normalmente en el quirófano. De esta manera, las valvulotomías cardíacas
a corazón cerrado, las biopsias de meninges y las colecistectomías totales se
esperaba que precisasen del uso del quirófano, mientras que las toracocentesis,
broncoscopias y suturas de piel no lo harían. Si a un paciente se le practicaba un
procedimiento que habitualmente precisaba del uso de quirófano, ese paciente era
clasificado como paciente quirúrgico.

           Una vez que cada CDM se había dividido en grupos médicos y
quirúrgicos, los pacientes quirúrgicos se definían de forma más precisa basándose
en el procedimiento quirúrgico concreto practicado, mientras que los pacientes
médicos se definían con más exactitud según el diagnóstico principal por el que se
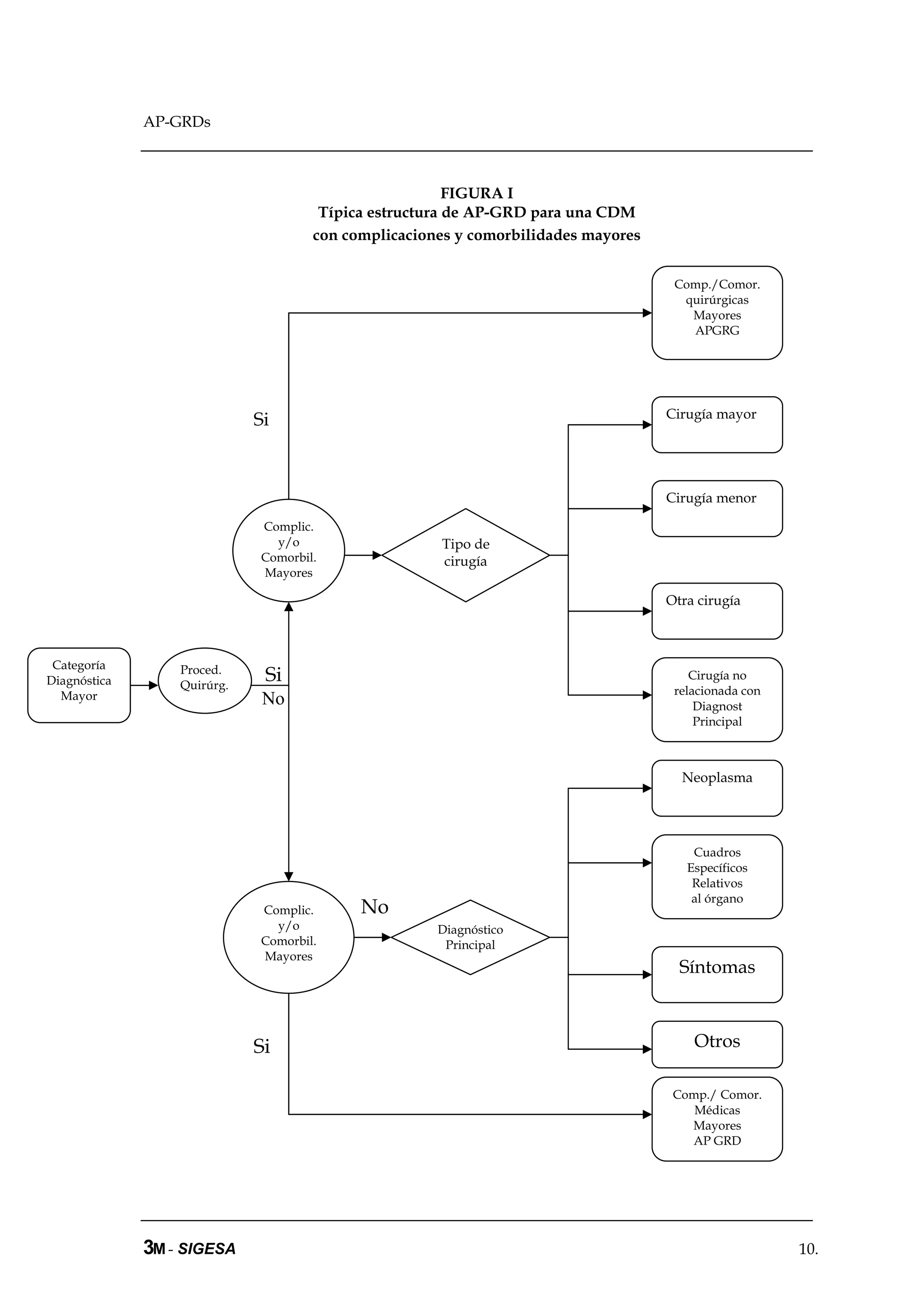
les había ingresado en el hospital. La estructura general de una CDM típica lo
muestra el diagrama de la Figura 1.




3M - SIGESA                                                                      9.
AP-GRDs



                                                             FIGURA I
                                           Típica estructura de AP-GRD para una CDM
                                          con complicaciones y comorbilidades mayores


                                                                                         Comp./Comor.
                                                                                          quirúrgicas
                                                                                           Mayores
                                                                                           APGRG




                              Si                                                        Cirugía mayor




                                                                                        Cirugía menor

                                  Complic.
                                    y/o                   Tipo de
                                  Comorbil.               cirugía
                                  Mayores

                                                                                        Otra cirugía



 Categoría
Diagnóstica
                  Proced.
                  Quirúrg.
                                  Si                                                        Cirugía no
  Mayor                                                                                  relacionada con
                                  No                                                         Diagnost
                                                                                             Principal



                                                                                          Neoplasma




                                                                                            Cuadros
                                                                                           Específicos
                                                                                            Relativos
                                                                                            al órgano
                                  Complic.      No
                             No     y/o
                                  Comorbil.
                                                          Diagnóstico
                                                           Principal
                                  Mayores
                                                                                          Síntomas



                              Si                                                            Otros

                                                                                         Comp./ Comor.
                                                                                            Médicas
                                                                                           Mayores
                                                                                           AP GRD




              3M - SIGESA                                                                                  10.
AP-GRDs



           En general, para distinguir pacientes quirúrgicos se definieron grupos
específicos de procedimientos quirúrgicos de acuerdo con la magnitud del
procedimiento practicado. Por ejemplo, los grupos de procedimientos definidos
para la CDM del Sistema endocrino, nutricional y metabólico son amputaciones,
procedimientos sobre las suprarrenales y la hipófisis, injertos de piel y
desbridamientos de heridas, procedimientos para el tratamiento de la obesidad,
procedimientos sobre las paratiroides, procedimientos en el tiroides,
procedimientos tireoglosos, y otros procedimientos relativos a las enfermedades
endocrinas, nutricionales o metabólicas.

           Como a un paciente se le pueden aplicar diversos procedimientos
relacionados con su diagnóstico principal durante un determinado ingreso
hospitalario, y como a un paciente sólo se le puede incluir en un único grupo
quirúrgico, se establecieron los grupos quirúrgicos de cada CDM con un orden
jerárquico. Los pacientes a los que se aplican diversos procedimientos se asignan
al grupo quirúrgico más alto en esa jerarquía.

           Por tanto, si a una paciente se le practica una dilatación con legrado y
una histerectomía, la paciente es asignada al grupo quirúrgico de la histerectomía.
Hay que señalar que como resultado de la jerarquía quirúrgica, el orden de
referencia de los procedimientos quirúrgicos en la ficha resumen del paciente no
influye en la asignación del grupo quirúrgico y del GRD.

           De forma general, para los pacientes médicos se definieron grupos
específicos de diagnósticos principales. Normalmente los grupos médicos en cada
CDM incluyen un grupo para neoplasias, síntomas, y cuadros específicos relativos
al sistema orgánico correspondiente. Por ejemplo, los grupos médicos de la CDM
del Sistema Respiratorio son la embolia pulmonar, infecciones, neoplasias,
traumatismo torácico, derrame pleural, edema pulmonar e insuficiencia
respiratoria, enfermedad pulmonar obstructiva crónica, neumonía simple,
neumonía por virus respiratorio sincitial y tosferina, enfermedades del intersticio
pulmonar, neumotórax, bronquitis y asma, síntomas respiratorios y otros
diagnósticos del sistema respiratorio.

          En cada CDM suele haber un grupo médico y otro quirúrgico
denominados como “Otras enfermedades” y “Otros procedimientos quirúrgicos”,
respectivamente. Los grupos médicos y quirúrgicos denominados “Otros” no
están tan claramente definidos desde un punto de vista clínico. Estos grupos
incluyen diagnósticos o procedimientos que se dan con poca frecuencia o están
clínicamente poco definidos. Por ejemplo, el grupo médico “Otros” de la CDM
del Sistema Respiratorio contendría el diagnóstico de enfermedad respiratoria
psicógena y trastornos respiratorios no especificados de otro modo, mientras que
en la CDM relativa a Sistema Reproducción Femenino, el grupo “Otros”



3M - SIGESA                                                                      11.
AP-GRDs



contendría procedimientos quirúrgicos como la biopsia hepática y la laparotomía
exploradora.

           El grupo quirúrgico “Otros” incluye procedimientos quirúrgicos que,
aunque poco frecuentes, cabría la posibilidad de que le fueran practicados a un
paciente de la CDM correspondiente. Sin embargo también hay pacientes a los
que se aplican procedimientos quirúrgicos que no están en absoluto relacionados
con la CDM a la que han sido asignados. Un ejemplo de esto sería un paciente
con un diagnóstico principal de neumonía cuyo único procedimiento quirúrgico
fuera una prostatectomía transuretral. Dichos pacientes se asignan a los grupos
quirúrgicos denominados como “procedimientos quirúrgicos no relacionados”.

           El proceso de definición de los grupos médicos y quirúrgicos en una
CDM requiere que cada grupo médico o quirúrgico esté basado en algún principio
organizativo. Ejemplos de principios organizativos son la anatomía, el enfoque
quirúrgico, el enfoque diagnóstico, la patología, la etiología o el tratamiento. Para
que un diagnóstico o procedimiento quirúrgico sea asignado a un grupo
específico, es necesario que se corresponda con el principio organizativo de dicho
grupo. Por ejemplo, en la CDM 11, Enfermedades y trastornos del riñón y vías
urinarias, se formó un grupo quirúrgico con todos los pacientes con
procedimientos realizados en la uretra (es decir, el principio organizativo estaba
basado en la anatomía). Este grupo quirúrgico se volvió a dividir según el
procedimiento fuese practicado por vía transuretral o no (principio organizativo
basado en el abordaje quirúrgico).

            Una vez formados los grupos médicos y quirúrgicos de cada CDM,
cada grupo de pacientes se evaluó para determinar si la existencia de
complicaciones, comorbilidades o la edad del paciente podrían afectar de forma
consistente al consumo de recursos hospitalarios. Paneles de médicos clasificaron
cada código de diagnóstico para determinar si su presencia como diagnóstico
secundario sería considerada como una complicación o comorbilidad importantes.
Estas se definían como aquellos cuadros que al aparecer junto a un diagnóstico
principal específico, podían prolongar al menos un día la estancia en el hospital en
más del 75% de los casos. Por ejemplo, la sarcoidosis, la obstrucción crónica de
las vías respiratorias y la neumonía neumocócica se consideran complicaciones o
comorbilidades importantes en ciertas enfermedades, mientras que el bocio simple
y la hipertensión benigna no lo son.

           Se estudió cada grupo médico y quirúrgico por CDM para determinar si
la presencia comorbilidades o complicaciones importantes podrían afectar de
forma consistente el consumo de recursos hospitalarios. Por ejemplo, la presencia
de complicaciones o comorbilidades no fue significativa en el caso de pacientes a
los que se les practicó la liberación del túnel carpiano, pero sí que lo era en el caso


3M - SIGESA                                                                          12.
AP-GRDs



de pacientes con arritmia y trastornos de la conducción.

            La lista de complicaciones y comorbilidades es prácticamente la misma
para todos los GRDs. Sin embargo, dependiendo del diagnóstico principal del
paciente, algunos diagnósticos de la lista básica de complicaciones y
comorbilidades pueden ser excluidos si están estrechamente relacionados con el
diagnóstico principal. Por ejemplo, la retención urinaria es una complicación o
comorbilidad en el caso de un paciente ingresado por insuficiencia cardíaca
congestiva, pero no para un paciente ingresado por un adenoma de próstata.
Además, en algunos casos como en los pacientes con infarto agudo de miocardio,
se utilizaron definiciones de complicaciones y comorbilidades especiales para la
definición de GRDs.

           La edad del paciente se utilizó en ocasiones para definir algunos
GRDs. Los pacientes pediátricos (de 17 años o menos) se asignaron con
frecuencia a GRDs distintos. Por ejemplo, los pacientes pediátricos con asma se
clasificaron en un GRD específico.

          La variable final utilizada en la definición de los GRDs fue la situación
del paciente al alta. Se añadieron GRDs distintos para pacientes quemados y
recién nacidos, si éstos eran trasladados a otra unidad de ingreso de pacientes
agudos. Además se definieron GRDs diferentes para los pacientes con
alcoholismo o toxicomanías que abandonaban el centro en contra de la opinión del
médico, y para pacientes con infarto agudo de miocardio y para recién nacidos
que no sobrevivían.

          Existen cinco GRDs para pacientes cuyo registro médico contiene
información clínicamente atípica o inválida:

      GRD 468       Procedimiento quirúrgico mayor no relacionado con el
                    diagnóstico principal.

      GRD 476       Procedimiento quirúrgico prostático no relacionado con el
                    diagnóstico principal.

      GRD 477       Procedimiento quirúrgico menor no relacionado con el
                    diagnóstico principal.

      GRD 469       Diagnóstico principal inválido como diagnóstico de alta.

      GRD 470       No agrupable.

          Los pacientes se asignan a los GRDs 468, 476, o 477 cuando todos los


3M - SIGESA                                                                      13.
AP-GRDs



procedimientos quirúrgicos practicados no guardan relación con la CDM del
diagnóstico principal del paciente. De forma característica, estos pacientes
ingresan con un diagnóstico específico que no precisa cirugía, que desarrollan una
complicación no relacionada con el diagnóstico principal, y a los que se practica
un procedimiento quirúrgico a causa de la complicación, o un procedimiento
diagnóstico por un diagnóstico secundario. Los procedimientos quirúrgicos no
relacionados se han dividido en tres grupos según el uso de recursos hospitalarios:
mayor, prostático y menor.

           Por ejemplo, un paciente con el diagnóstico principal de insuficiencia
cardíaca congestiva que desarrolle una colecistitis aguda y cuyo único
procedimiento sea una colecistectomía, será asignado al GRD 468 ya que una
colecistectomía se considera un procedimiento mayor. Sin embargo, si el
diagnóstico principal de una paciente es de arritmia y se le practica una biopsia de
un nódulo de la mama descubierto durante su ingreso en el hospital, la paciente
puede ser asignada al GRD 477 ya que la biopsia se considera un procedimiento
menor. Finalmente, un paciente con un adenoma de próstata que desarrolle una
obstrucción prostática durante su ingreso en el hospital por un problema médico
como una neumonía, será asignado al GRD 476 si se le practica una
prostatectomía transuretral.

           Los pacientes se asignan al GRD 469 cuando el código del diagnóstico
principal es un código de la CIE-9-MC válido pero no lo suficientemente preciso
para que el paciente sea asignado a un GRD clínicamente coherente. Por ejemplo,
el código 64690 de la CIE-9-MC es una complicación inespecífica del embarazo
sin especificar la asistencia proporcionada. Este código de diagnóstico no indica
el tipo de complicación ni si la asistencia fue antes del parto, en el post-parto o
durante el alumbramiento. Como las definiciones de los GRDs asignan pacientes
a diferentes conjuntos de GRDs dependiendo de si la asistencia fue antes del
parto, en el post-parto o durante el alumbramiento, la paciente con un diagnóstico
principal de 64690 será asignada al GRD 469.

           Conviene señalar que los pacientes con un diagnóstico principal que no
se considere habitualmente motivo de hospitalización no se asignan al GRD 469.
Por ejemplo, el código de la CIE-9-MC, V503, perforación del lóbulo de la oreja,
se asigna al GRD 467 y no al 469.

            Los pacientes se asignan al GRD 470 si se dan cierto tipo de errores en
el registro médico que pueden afectar a la asignación del GRD. Los pacientes con
un código CIE-9-MC de diagnóstico principal inválido o inexistente se asignan al
GRD 470. También se incluyen en él los pacientes cuya edad, sexo, o situación al
alta sean inválidos pero necesarios para su asignación a un GRD. Por ejemplo, si
un paciente con un diagnóstico principal de una valvulopatía, tiene un dato no


3M - SIGESA                                                                       14.
AP-GRDs



numérico en la edad, o tiene una cifra de edad superior a 124 (una edad superior a
124 años se considera inválida), será asignado al GRD 470 ya que los pacientes
con valvulopatías se asignan a los diferentes GRDs dependiendo de su edad. Por
otra parte, si el mismo paciente tuviera como diagnóstico principal el de
hipertensión, no sería asignado al GRD 470, ya que la edad no cuenta a la hora de
asignar el GRD a los pacientes hipertensos.

           El proceso de formación de los GRDs es muy iterativo, en el que entran
en juego una combinación de los resultados estadísticos de análisis numéricos
junto con juicios clínicos. En cualquier momento del proceso de definición de los
GRDs se encuentran a menudo varias características del paciente que pueden
parecer importantes para la comprensión de su impacto en los recursos
hospitalarios. La selección de las características del paciente a utilizar, y el orden
en que se utilizan es una tarea compleja en la que se examinan y valoran
simultáneamente muchos factores. El resultado final de este proceso ha sido la
formación de un amplio conjunto de GRDs que describen la gama completa de
pacientes tratados en hospitales de agudos.



Revisiones de los GRDs para Medicare.

           Las definiciones de los GRDs desarrolladas originariamente en Yale
pretendían describir todos los tipos de pacientes tratados en un hospital de agudos.
Por tanto, los GRDs englobaban tanto pacientes ancianos como recién nacidos,
pacientes pediátricos y adultos. Con la puesta en marcha del sistema de pago
prospectivo de Medicare (SPP) en octubre de 1983, la responsabilidad del
mantenimiento y modificación de las definiciones de los GRDs pasó a ser
responsabilidad de la Health Care Financing Administration (HCFA). Desde el
estreno del SPP de Medicare, se han revisado en diez ocasiones las definiciones
de los GRDs.

           La división de Health Information Systems (antes Health Systems
International) de 3M ha realizado todas las revisiones de las definiciones de los
GRDs, y desarrollado el software y la documentación correspondiente bajo
contrato con la Health Care Financing Administration. El enfoque de todas las
modificaciones instituidas por la HCFA se ha centrado en los problemas relativos
a la población mayor de 65 años. Es decir, que las limitaciones de los GRDs
relativas a los recién nacidos y pacientes pediátricos nunca han sido objeto de
atención en las modificaciones realizadas por la HCFA.

          El sector sanitario ha utilizado los GRDs para una gran variedad de
aplicaciones. Los hospitales han utilizado los GRDs como base de sus sistemas


3M - SIGESA                                                                         15.
AP-GRDs



de gestión internos. Programas de asistencia médica como Medicaid y Blue Cross
han utilizado los GRDs como base de sus sistemas de financiación. Las
comisiones de estadística de los estados federados han utilizado los GRDs como
plataforma de los sistemas de información para el análisis comparativo a nivel
nacional. La mayoría de estas aplicaciones han utilizado los GRDs aplicándolos a
todo tipo de pacientes. Por tanto, la falta de actualización de los GRDs relativos a
las patologías de los pacientes menores de 65 años constituía una seria limitación
para la mayoría de las aplicaciones de los GRDs.



Desarrollo de los AP-GRDs.

           En 1987 el estado de Nueva York aprobó una ley que instituía un
sistema de pago prospectivo basado en los GRDs para todos los pacientes que no
perteneciesen a Medicare. La ley incluyó como requisito que el Departamento de
Sanidad del Estado de Nueva York (New York State Department of Health -
NYDH) evaluara la aplicabilidad de los GRDs para la población no perteneciente
a Medicare. Concretamente, la ley exigía que los GRDs se evaluaran con respecto
a las patologías de los recién nacidos y a los pacientes con infecciones por el
Virus de Inmunodeficiencia Humana (VIH). El NYDH llegó a un acuerdo con
3M HIS para que ésta le asesorara en la evaluación de la necesidad de introducir
modificaciones en los GRDs, así como en la realización de los cambios
necesarios en las definiciones de los GRDs y en el software correspondiente. Las
nuevas definiciones desarrolladas por NYDH y 3M HIS pasaron a denominarse
como All Patient GRDs (AP-GRDs).

           La Asociación Nacional de Hospitales Infantiles e Instituciones
Relacionadas (NACHRI) realizó una extensa investigación sobre enfoques
alternativos para redefinir las categorías de los GRDs correpondientes a los recién
nacidos y otros pacientes pediátricos. El sistema desarrollado por la NACHRI se
llamó Grupos Pediátricos Modificados Relacionados por el Diagnóstico (PM-
GRDs) Los PM-GRDs crearon muchos GRDs adicionales específicos para
pacientes pediátricos. Para los recién nacidos se crearon un total de 47 GRDs.
Los pacientes considerados como recién nacidos incluían los acabados de nacer en
el hospital o ingresados en el mismo con menos de 29 días de edad. Como parte
de su actividad evaluadora, el NYDH y 3M HIS examinaron las definiciones de
los GRDs de los recién nacidos de NACHRI y adoptaron una versión modificada
de dicho sistema.

           El sistema de la NACHRI introdujo el peso en el momento del
nacimiento y la duración de la ventilación mecánica como dos nuevas variables
para la clasificación de los pacientes recién nacidos. Los AP-GRDs toman en


3M - SIGESA                                                                       16.
AP-GRDs



consideración el peso al nacer, pero en lugar de la duración de la ventilación
mecánica, utilizan los procedimientos no quirúrgicos para proporcionar una
presión continua positiva en las vías respiratorias y la ventilación mecánica en las
definiciones de ciertos AP-GRDs de recién nacidos. Con la excepción de los
recién nacidos que mueren o son transferidos en los primeros días de vida, los AP-
GRDs definen seis categorías de peso al nacer que se asocian a diferentes
intensidades en las demandas de recursos hospitalarios:

              Menores de 750 gramos.
              De 750 a 999 gramos.
              De 1.000 a 1.499 gramos.
              De 1.150 a 1.999 gramos.
              De 2.000 a 2.499 gramos.
              Mayores de 2.499 gramos.

            Las seis categorías de peso al nacer se utilizan como la variable
primaria para la formación de los AP-GRDs de recién nacidos. Dentro de cada
categoría se subdividen primero sobre la base de que se haya practicado una
intervención quirúrgica significativa, y después según la presencia de “múltiples
problemas graves”, de “problemas graves”, de “problemas menores”, u “otros
problemas”. Además existen la categorías de “recién nacido normal” para los
rangos de peso de entre 2.000 - 2.499 gramos y más de 2.500 gramos. Las
definiciones correspondientes a “problema grave”, “problema menor” y “otro
problema” utilizadas en los AP-GRDs de los recién nacidos son modificaciones
de las definiciones desarrolladas inicialmente por la NACHRI. En total hay 33
AP-GRDs para los recién nacidos. Las diferencias en el consumo de recursos
hospitalarios en los diferentes AP-GRDs de los recién nacidos son muy
significativas. Según datos de los hospitales de Nueva York, un recién nacido con
un peso menor de 750 gramos que sale adelante y es dado de alta, ocasiona gastos
163 veces superiores a los de un recién nacido normal.

           El estado de Nueva York había recogido la información del peso al
nacer como variable estándar de su base de datos estatal de la actividad
hospitalaria. Sin embargo, en la mayoría de las bases de datos de los hospitales
no se anotaba el peso del recién nacido como variable estándar. En octubre de
1988, los códigos de la CIE-9-MC para los recién nacidos fueron modificados
para incluir un quinto dígito que especificara el peso en el momento del
nacimiento. Las categorías de peso del recién nacido utilizadas en la CIE-9-MC
se corresponden directamente con las categorías de peso utilizadas en los AP-
GRDs. Por lo tanto los AP-GRDs de recién nacidos pueden utilizarse con las
bases de datos que no incluyan explícitamente la variable del peso en el momento
del nacimiento.



3M - SIGESA                                                                       17.
AP-GRDs



           El primer paso en la determinación del GRD había sido siempre la
asignación de la CDM adecuada según el diagnóstico principal. Los AP-GRDs de
los recién nacidos representan una primera salvedad del uso del diagnóstico
principal como la variable inicial para la asignación del GRD. La asignación a la
CDM de los AP-GRD de los recién nacidos se basa en la edad del paciente. Los
HCFA-GRDs utilizan el diagnóstico principal para asignar la CDM de los recién
nacidos. Desafortunadamente, algunos diagnósticos que suelen asociarse a los
recién nacidos pueden también utilizarse como diagnóstico principal para otros
grupos de pacientes (por ejemplo, diabetes mellitus de nacimiento). Por tanto, en
los GRD originales, algunos pacientes que no eran recién nacidos podrían ser
asignados a la CDM de los recién nacidos. Los AP-GRDs asignan un paciente a
la CDM de recién nacidos cuando la edad del paciente en el momento del ingreso
es menor de 29 días, independientemente del diagnóstico principal del mismo.
Los pacientes de más de 29 días se asignan a la CDM más apropiada de acuerdo
con su diagnóstico principal. Los pacientes de más de 29 días con un diagnóstico
principal que sea propio únicamente de recién nacidos (por ejemplo, V3000-un
recién nacido vivo en hospital) se asignan al AP-GRD 469.

           Cuando se desarrollaron los GRDs originales, las infecciones por el
VIH no se reconocían como una categoría de enfermedad separada. De hecho no
había códigos CIE-9-MC disponibles para identificar explícitamente las
infecciones por el VIH. En octubre de 1986, se expandió la CIE-9-MC para
incluir una serie de códigos que identificaban a los pacientes con infección VIH.
El creciente número de pacientes con infección por el VIH, y alto coste asociado a
su asistencia hizo necesaria la creación de AP-GRDs para pacientes con infección
por VIH. En los AP-GRDs se creó la CDM 24 para estos pacientes. La infección
por el VIH puede tener muchas complicaciones diferentes (por ejemplo, un
sarcoma de Kaposi). Las normas de codificación de la CIE-9-MC para las
infecciones por el VIH no especifican una forma estándar de codificación para
esta infección. La infección por el VIH puede ser codificada como diagnóstico
principal, teniendo las complicaciones de la infección por el VIH como
diagnóstico secundario. Alternativamente, las complicaciones de la infección por
el VIH pueden ser codificadas como diagnóstico principal y la propia infección
por el VIH como diagnóstico secundario.             Para superar esta falta de
estandarización en la codificación, fue necesario que la asignación a la CDM 24
dependiese tanto del diagnóstico principal como del secundario.

          La asignación a la CDM 24 se basa en el diagnóstico principal de una
infección por el VIH, o en el diagnóstico principal de una complicación
relacionada con la infección por el VIH, combinada con un diagnóstico
secundario de infección por el VIH (por ejemplo, un diagnóstico principal de
neumocistosis y un diagnóstico secundario de infección por el VIH). La lista de
las complicaciones de la infección por el VIH se basó fundamentalmente en la


3M - SIGESA                                                                     18.
AP-GRDs



lista de cuadros relacionados con el VIH desarrollada conjuntamente por el Centro
de Control de Enfermedades, el Centro Nacional de Estadísticas de la Salud y la
Organización Mundial de la Salud. Si un paciente tiene una infección por el VIH
como diagnóstico secundario y un diagnóstico principal que no esté relacionado
con la infección por el VIH (por ejemplo colecistitis), entonces el paciente no se
asigna a la CDM 24 sino a la CDM asociada con el diagnóstico principal. La
CDM 24 consta de 12 AP-GRDs. Los pacientes pediátricos que padecen
infección por el VIH están en AP-GRDs separados. Los pacientes adultos con
infección por el VIH están divididos en cinco grupos diferentes, dependiendo de
la complicación del VIH:

      -   Complicaciones del sistema nervioso central relacionadas con el VIH.
      -   Neoplasia maligna relacionada con el VIH.
      -   Infección relacionada con el VIH.
      -   Otras complicaciones relacionadas con el VIH.
      -   Infección por el VIH sin complicaciones relacionadas.

           Los cinco tipos de complicaciones del VIH están listadas por orden
jerárquico. Así, cuando se da más de una complicación relacionada con el VIH, el
paciente es asignado al primer grupo jerárquico (por ejemplo, la presencia de una
neoplasia maligna relacionada con el VIH además de la infección por el VIH
ocasionaría la asignación al grupo de la neoplasia maligna relacionada con VIH).
Cada uno de los cinco grupos para los adultos con complicaciones por el VIH se
vuelve a subdividir cuando el paciente tiene un diagnóstico secundario de
consumo de drogas opiáceas. Los pacientes drogadictos representan una
complicación especial para el tratamiento y un problema sanitario para el hospital.
Por tanto, estos pacientes son asignados a AP-GRDs separados. El CIE-9-MC no
permite la identificación directa de los drogadictos, y por tanto el consumo de
drogas opiáceas se utiliza como alternativa para la clasificación de los
drogadictos.

           La presentación inicial de los AP-GRDs consistió en la inclusión de la
CDM 24 y en la reestructuración de la CDM de los recién nacidos. Empezó a
aplicarse en el estado de Nueva York el 1 de enero de 1988. A partir de esta
versión inicial, los AP-GRDs se han ido actualizando anualmente.

           El tratamiento de pacientes con traumatismos se ha vuelto
enormemente especializado. Existen hospitales especializados a los que se les
denomina como centros traumatológicos.           Debido a este alto grado de
especialización, es particularmente importante que los AP-GRDs identifiquen a
los diferentes tipos de pacientes politraumatizados. Se añadió la CDM 25 a los
AP-GRDs para incluir a estos pacientes politraumatizados.           Todos los
diagnósticos de traumatismo fueron revisados y divididos en ocho categorías


3M - SIGESA                                                                      19.
AP-GRDs



según su localización en el organismo (cabeza, tórax, abdomen, riñón, vías
urinarias, pelvis y columna, miembro superior, y miembro inferior). Dentro de
cada localización se identificaron los traumatismos considerados como
importantes (por ejemplo, en el tórax, una movilidad paradójica o anormal se
considera un trauma importante, mientras que una costilla rota no).

           Los pacientes se asignan a la CDM de politraumatismo si tienen al
menos dos diagnósticos de traumatismos importantes (ya sean principales o
secundarios) en diferentes localizaciones. La CDM de politraumatismo se divide
según la existencia de procedimientos quirúrgicos. Existen cinco AP-GRDs de
procedimientos quirúrgicos y tres AP-GRDs médicos en esta categoría para
politraumatismos. Según los datos de costes de Nueva York, un paciente
asignado a la CDM de politraumatismo costará, de media, el doble que un
paciente con traumatismo simple.

          También se reestructuró la CDM 20 correspondiente al alcoholismo y
drogadicción. Los pacientes se diferenciaron por las sustancias que consumían:

              Adicción a los opiáceos.
              Alcoholismo.
              Adicción a la cocaína y otras drogas.

          Cada categoría de adicción se subdivide a su vez según si el paciente
abandona el hospital en contra de la recomendación del médico, y según la
presencia de complicaciones y comorbilidades. Existen un total de nueve AP-
GRDs en la CDM 20.

           Los pacientes a los que se aplica la ventilación asistida durante largos
períodos de tiempo resultan extremadamente caros. A estos pacientes se les ha de
practicar una traqueotomía.         Los pacientes de todos las CDMs con una
traqueotomía se incluyen en alguno de los dos AP-GRDs de traqueotomía. Los
pacientes con enfermedades de la boca, laringe o faringe no son pacientes que
precisan de ventilación asistida a largo plazo, sino que son pacientes a los que se
practica la traqueotomía por razones terapéuticas para el tratamiento de un
problema en la boca, laringe o faringe. Estos pacientes se incluyen en un AP-
GRD específico, mientras que los demás pacientes de traqueotomía requieren
ventilación asistida a largo plazo y se asignan al otro AP-GRD.

           Los trasplantes de hígado y de médula ósea son muy caros y pueden
realizarse por diagnósticos pertenecientes a diversas CDMs (por ejemplo, un
trasplante de hígado se puede realizar con motivo de un cierto tipo de
envenenamiento así como por ciertas enfermedades hepáticas). Todos los
pacientes a los que se practica un trasplante de hígado o de médula ósea son


3M - SIGESA                                                                      20.
AP-GRDs



asignados a un AP-GRD específico, independiente de la CDM del diagnóstico
principal. La lista completa de CDMs en los AP-GRDs se muestra en la Tabla 1.



Principales complicaciones y comorbilidades.

          Algunas complicaciones y comorbilidades (CC) tienen un impacto
mayor sobre los recursos hospitalarios que otras. Por ejemplo, un diagnóstico
secundario de septicemia consumirá normalmente más recursos que uno de úlcera
crónica. Los AP-GRDs designan como CCs mayores a un subconjunto de las
posibles CCs.

           Se evaluó el impacto de la presencia de una CC mayor para cada CDM.
En muchas CDMs, la presencia de una CC mayor suele tener un efecto dominante
sobre los recursos utilizados por el paciente. Para reconocer el impacto de las
CCs mayores, y para evitar un aumento significativo del número de GRDs, se
estableció en algunas CDMs, un único AP-GRD con CC mayor para todos los
pacientes quirúrgicos de la CDM y otro AP-GRD con CC mayor para todos los
pacientes médicos de la CDM. No siempre es posible establecer un único AP-
GRD con CC mayor para la parte médica o quirúrgica de la CDM. Por ejemplo,
en la CDM 1, fue necesario definir dos AP-GRDs con CC mayor para pacientes
quirúrgicos, uno para los pacientes con craneotomía y otro para los pacientes con
cualquier otro procedimiento en el sistema nervioso. Se crearon al menos dos AP-
GRDs con CC para cada CDM, exceptuando las CDMs 14, 15, 19, 20 y 22-25 en
las cuales no se creó ningún AP-GRD con CC mayor. En total existen 56 AP-
GRDs con CC mayores.




3M - SIGESA                                                                    21.
AP-GRDs




                                      Tabla 1

                         Categorías Diagnósticas Mayores

      1.      Enfermedades y trastornos del sistema nervioso.
      2.      Enfermedades y trastornos del ojo.
      3.      Enfermedades y trastornos del oído, nariz, boca y garganta.
      4.      Enfermedades y trastornos del sistema respiratorio.
      5.      Enfermedades y trastornos del sistema circulatorio.
      6.      Enfermedades y trastornos del sistema digestivo.
      7.      Enfermedades y trastornos del sistema hepatobiliar y páncreas.
      8.      Enfermedades y trastornos del sistema musculoesquelético y tejido
              conectivo.
      9.      Enfermedades y trastornos de la piel, del tejido subcutáneo y de la
              mama.
      10.     Enfermedades y trastornos endocrinos, nutricionales y metabólicos.
      11.     Enfermedades y trastornos del riñón y vías urinarias.
      12.     Enfermedades y trastornos del sistema reproductor masculino.
      13.     Enfermedades y trastornos del sistema reproductor femenino.
      14.     Embarazo, parto y puerperio.
      15.     Recién nacidos y cuadros del período perinatal.
      16.     Enfermedades y trastornos de la sangre, del sistema hematopoyético y
              del sistema inmunitario.
      17.     Enfermedades y trastornos mieloproliferativos y neoplasias poco
              diferenciadas.
      18.     Enfermedades infecciosas y parasitarias (Sistémicas o afectación no
              especificada).
      19.     Enfermedades o trastornos mentales.
      20.     Consumo de alcohol/drogas y trastornos orgánicos mentales inducidos
              por alcohol/drogas.
      21.     Heridas, envenenamientos y efectos tóxicos de las drogas.
      22.     Quemaduras.
      23.     Factores que influyen en el estado de salud y otros contactos con
              Servicios Sanitarios.
      24.     Infecciones por el Virus de la Inmunodeficiencia Humana.
      25.     Politraumatismos importantes.




3M - SIGESA                                                                     22.
AP-GRDs



Jerarquía de los AP-GRDs.

           Al no utilizar en el caso de los AP-GRDs el diagnóstico principal como
la variable inicial en la asignación de los GRDs, surgió la necesidad de establecer
una jerarquía para todas las excepciones que pueden aparecer en la asignación a
una CDM según el diagnóstico principal. En la Tabla 2 se muestra la jerarquía
para la asignación de los pacientes a un AP-GRD. Por ejemplo, de acuerdo con
esta jerarquía, si un paciente ha sido traqueotomizado y presenta politraumatismo,
se le asigna al AP-GRD de traqueotomía correspondiente.



                                     Tabla 2.

                          Jerarquía de los AP-GRDs.


      Jerarquía de las excepciones              Asignación a la CDM/AP-GRD
 Edad menor de 29 días.                     Asignar a la CDM 15.
 Diagnóstico principal o secundario de      Asignar a la CDM 24.
 infección por VIH y diagnóstico
 principal de cuadro relacionado con el
 VIH.
 Trasplante de hígado.                      Asignar al AP-GRD de trasplantes de
                                            hígado.
 Trasplante de médula ósea.                 Asignar al AP-GRD de trasplantes de
                                            médula ósea.
 Traqueotomía.                              Asignar al AP-GRD de traqueotomía.
 Diagnóstico principal de traumatismo y     Asignar a la CDM 25.
 al menos dos traumas importantes en
 diferentes lugares del cuerpo.
 Diagnóstico principal.                     Asignar a las CDMs 1-14, 16-23.




3M - SIGESA                                                                      23.
AP-GRDs



Modificaciones pediátricas y otras modificaciones de los AP-GRDs.

           Los AP-GRDs introducen muchos otros cambios respecto a los HCFA-
GRDs. Algunos de ellos afectan principalmente a los pacientes pediátricos,
mientras que otros afectan a todo tipo de pacientes. Las modificaciones
pediátricas incluyen algunas de las recomendaciones originalmente desarrolladas
por la NACHRI. Se definieron nuevos GRDs o bien se realizaron importantes
reformas en los ya existentes en relación con las siguientes áreas:

      -   Shunts ventriculares pediátricos.
      -   Fibrosis quística pediátrica.
      -   Envenenamiento por plomo.
      -   Fusión de la columna vertebral.
      -   Trastornos compulsivos de la nutrición.
      -   Atención a niños para aumentar el peso.
      -   Asistencia obstétrica de alto riesgo.
      -   Atención terciaria por politraumatismo.
      -   Leucemia aguda.
      -   Implantes cocleares de canales múltiples.
      -   Hemofilia por enfermedades de factores VIII y IX.
      -   Estupor traumático, coma, concusión y heridas intracraneales.
      -   Displasia broncopulmonar.
      -   Malformaciones congénitas.
      -   Crisis de células falciformes.

            Además, los AP-GRDs subdividen muchos de los grupos pediátricos
según las CCs, mientras que los HCFA-GRDs no lo hacen. Los AP-GRDs
también modificaron muchos de los componentes básicos de los HCFA-GRDs.
Por ejemplo, se eliminaron diagnósticos de la lista de CCs (por ejemplo, urticaria
alérgica), se modificó la lista de exclusiones de las CCs (por ejemplo, una anemia
postoperatoria no es una CC con un diagnóstico principal de hemorragia
postoperatoria), se cambió la jerarquía quirúrgica (por ejemplo, la artroscopia se
bajó de categoría jerárquica en la CDM 8). Existen un total de 617 GRDs en la
versión 10.0 de los AP-GRDs, mientras que en la versión 10.0 de los HCFA son
487 GRDs.

          Algunas modificaciones de los GRDs que se desarrollaron inicialmente
en los AP-GRDs han sido adoptadas posteriormente en los HCFA-GRDs. Por
ejemplo, en la versión 8.0 de los HCFA-GRDs, se añadió una CDM para la
infección por el VIH. Sin embargo, esta CDM la componen tres GRDs y no
discrimina entre los pacientes con infección por el VIH con el detalle que lo hacen
los AP-GRDs.



3M - SIGESA                                                                      24.
AP-GRDs



          Hay un total de 667 AP-GRDs en la versión 21.0 de los AP-GRDs,
mientras que la versión 21.0 de los HCFA-GRDs tiene 516 GRDs. Además hay 2
GRDs de error tanto en los AP-GRDs como en los HCFA-GRDs.

          Desde el desarrollo de los AP-GRD ha habido 12 versiones de los AP-
GRDs.

          De acuerdo con el Departamento de Salud del estado de Nueva York,
3M HIS ha desarrollado todas las revisiones de las definiciones de los AP-GRDs,
del software y de la documentación relacionada.


          Resumen

           Los AP-GRDs, tal como están definidos, forman un conjunto
manejable y clínicamente coherente de tipos de pacientes que relacionan el Case
Mix de un hospital con el consumo de recursos y los costes experimentados por el
hospital. Los AP-GRDs están diseñados para describir el conjunto de pacientes
visitados en hospitales de agudos. Todas las modificaciones hechas a los HCFA-
GRDs y todos los cambios en el sistema de codificación CIE-9-MC se incorporan
en los AP-GRDs como parte de un proceso de puesta al día. Utilizando los AP-
GRDs, los hospitales pueden comprender los pacientes que están siendo tratados,
los costes incurridos y dentro de unos límites razonables, los servicios que serán
requeridos. La clasificación de pacientes en los AP-GRDs es un proceso en
evolución constante. Conforme cambie el esquema de codificación de la CIE-9-
MC, o los patrones de práctica o de tecnología médica, los AP-GRDs
evolucionarán para reflejar estos cambios.




3M - SIGESA                                                                     25.

Libro gr ds

  • 1.
    Grupos Relacionados porel Diagnóstico (GRDs) Health Information Systems, 3M Richard F. Averill, Director de Proyecto Norbert Goldfield, M.D., Director Médico Barbara A. Steinbeck, Ayudante del Director de Proyecto © 1993 3M. Derechos reservados. © 1995 3M - SIGESA. Edición en español. Derechos reservados.
  • 2.
    AP-GRDs INDICE Página Origen. ..................................................................................................................... 1 El concepto de “complejidad del case mix”. ........................................................... 2 Clasificación de los pacientes. ................................................................................. 4 Características básicas del esquema de clasificación de pacientes por GRDs. ....... 5 Desarrollo inicial de los GRDs. ............................................................................... 8 Revisiones de los GRDs para Medicare. ................................................................. 15 Desarrollo de los AP-GRDs. .................................................................................... 16 Principales complicaciones y comorbilidades. ........................................................ 21 Jerarquía de los AP-GRDs. ...................................................................................... 23 Modificaciones pediátricas y otras modificaciones de los AP-GRDs. .................... 24 3M - SIGESA
  • 3.
    AP-GRDs Los Grupos Relacionados por el Diagnóstico (GRDs) constituyen un sistema de clasificación de pacientes que permite relacionar los distintos tipos de pacientes tratados en un hospital (es decir, su casuística), con el coste que representa su asistencia. En la actualidad se utilizan tres versiones principales de GRDs. Los GRDs básicos los utiliza la Health Care Financing Administration (HCFA) de los Estados Unidos para el pago de la atención hospitalaria de los beneficiarios de Medicare. Los “All Patient” GRDs (AP-GRDs) son una ampliación de los GRDs básicos, que permite describir a grupos de pacientes más amplios que los incluidos en Medicare, como por ejemplo a los pacientes pediátricos. Los Grupos Relacionados por el Diagnóstico-Refinados (GRDR) incorporan a los AP-GRDs distintos grados de severidad, basándose en las complicaciones y comorbilidades. A continuación se revisará el desarrollo de los GRDs hasta la versión de los AP-GRDs. Origen. El diseño y desarrollo de los GRDs comenzó a finales de los años sesenta en la Universidad de Yale. El motivo inicial por el cual se desarrollaron los GRDs era la creación de una estructura adecuada para analizar la calidad de la asistencia médica y la utilización de los servicios en el entorno hospitalario. La primera aplicación a gran escala de los GRDs fue a finales de los años setenta en el Estado de Nueva Jersey. El Departamento de Sanidad del Estado de Nueva Jersey utilizó los GRDs como base para un sistema de pago prospectivo en el cual se reembolsaba a los hospitales una cantidad fija específica para cada GRD y por cada paciente tratado. En 1982 la Tax Equity and Fiscal Responsability Act modificó la sección 223 sobre los límites de reembolso de gastos hospitalarios de Medicare para incluir una corrección según la casuística de los hospitales y basada en los GRDs. En 1983 el Congreso modificó la Social Security Act (Ley de Seguridad Social) para dar cabida a un sistema nacional de pago prospectivo a los hospitales, basado en los GRDs y para todos los pacientes de Medicare. La evolución de los GRDs y su uso como unidad básica de pago en el sistema de financiación hospitalaria de Medicare es el reconocimiento del papel fundamental que juega el “case mix” o la casuística de un hospital a la hora de determinar sus costes. Anteriormente se habían utilizado otras características del 3M - SIGESA 1.
  • 4.
    AP-GRDs hospital tales comosu acreditación docente o el número de camas para intentar explicar las importantes diferencias de coste observadas entre distintos hospitales. Sin embargo, dichas características no explicaban adecuadamente el impacto de la casuística en los costes del hospital. Los hospitales habían intentado frecuentemente justificar unos costes más altos alegando que trataban a un conjunto de pacientes más complejos. El argumento habitual era que los pacientes tratados por ese hospital estaban “más enfermos”. A pesar de que en el sector hospitalario se aceptaba que un “case mix” más complejo se acompañaba de mayores costes, el concepto de complejidad de la casuística nunca había tenido una definición precisa. El desarrollo de los GRDs proporcionó el primer sistema operativo para definir y medir la complejidad del “case mix” de un hospital. El concepto de “complejidad del case mix”. El concepto de “complejidad de la casuística” parece muy sencillo a primera vista. Sin embargo, los médicos, los directivos de hospitales y los responsables de la Administración Sanitaria han asociado distintos significados a este concepto, dependiendo de sus experiencias previas y sus objetivos. El término de complejidad del “case mix” se ha utilizado para referirse a un conjunto interrelacionado pero bien distinto de atributos de los pacientes que incluyen la gravedad de la enfermedad, su pronóstico, dificultad de tratamiento, necesidad de actuación médica e intensidad de consumo de recursos. Cada uno de estos atributos tiene un significado muy preciso que describe un aspecto particular del “case mix” de un hospital. La gravedad de la enfermedad se refiere al nivel relativo de pérdida de función y/o índice de mortalidad de los pacientes con una enfermedad determinada. El pronóstico se refiere a la evolución probable de una enfermedad, incluyendo la posibilidad de mejoría o deterioro de la gravedad de la misma, las posibilidades de recaída y la estimación del tiempo de supervivencia. La dificultad de tratamiento hace referencia a los problemas de atención médica que representan los pacientes que padecen una enfermedad en particular. Dichos problemas de tratamiento se asocian a enfermedades sin un patrón sintomático claro, enfermedades que requieren procedimientos sofisticados y técnicamente difíciles, y 3M - SIGESA 2.
  • 5.
    AP-GRDs enfermedades que necesitan de un seguimiento y supervisión continuados. Necesidad de actuación médica se refiere a las consecuencias en términos de gravedad de la enfermedad que podrían derivarse de la falta de una atención médica inmediata o continuada. Intensidad de los recursos se refiere al número y tipos de servicios diagnósticos, terapéuticos y de enfermería utilizados en el tratamiento de una enfermedad determinada. Cuando los médicos utilizan el concepto “complejidad de la casuística”, se están refiriendo a uno o a varios aspectos de la complejidad clínica. Para los médicos, una mayor complejidad del “case mix” significa una mayor gravedad de la enfermedad, mayor dificultad de tratamiento, peor pronóstico o una mayor necesidad de actuación asistencial. Por lo tanto, desde un punto de vista médico, la complejidad del “case mix” hace referencia a la situación de los pacientes tratados y a la dificultad del tratamiento asociada a la asistencia médica. Por otro lado, los directivos de hospitales y los responsables de la Administración Sanitaria suelen utilizar el concepto de complejidad del “case mix” para indicar que los pacientes tratados precisan de más recursos, lo que se traduce en un coste más alto de la asistencia médica. Por lo tanto, desde el punto de vista de los directivos y administradores , la complejidad del “case mix” refleja la demanda de consumo de recursos que el paciente hace a una institución. Si bien estas dos interpretaciones de la complejidad del “case mix” están a menudo muy relacionadas, pueden llegar a ser muy distintas para determinado tipo de pacientes. Por ejemplo, los pacientes afectados por una neoplasia en fase terminal están gravemente enfermos y tienen un mal pronóstico, pero precisan de pocos recursos hospitalarios más allá de unos cuidados de enfermería básicos. Ningún sistema de medición de la complejidad del “case mix” puede ser totalmente eficaz a la hora de considerar todos los diferentes aspectos de la complejidad de la casuística. En tiempos pasados ha habido confusión con respecto al uso e interpretación de los GRDs puesto que el aspecto de la complejidad del “case mix” medido por los GRDs no se había entendido bien. La finalidad de los GRDs es relacionar la casuística del hospital con la demanda de recursos y costes asociados incurridos por el hospital. Por lo tanto, un hospital que tenga una casuística más compleja, desde el punto de vista de los GRDs, significa que el hospital trata a pacientes que precisan de más recursos hospitalarios, pero no necesariamente que el hospital trate pacientes con enfermedades más graves, con 3M - SIGESA 3.
  • 6.
    AP-GRDs mayor dificultad detratamiento, de peor pronóstico o con una mayor necesidad de actuación médica. Clasificación de los pacientes. Como la finalidad de los GRDs es relacionar la casuística de un hospital con el consumo de recursos, ha sido necesario desarrollar un sistema operativo que determine el tipo de pacientes tratados y que relacione cada tipo de pacientes con los recursos que consumen. Así como reconocemos que cada paciente es único, los grupos de pacientes tienen sin embargo atributos comunes demográficos, diagnósticos y terapéuticos que determinan su intensidad de consumo de recursos. Mediante el desarrollo de grupos de pacientes clínicamente similares y con una intensidad de recursos parecida, podemos distribuir a los pacientes en grupos significativos. Más aún, si estos grupos de pacientes cubrieran toda la gama de pacientes en hospitalización, entonces en conjunto formarían un sistema de clasificación de pacientes que podría proporcionar una herramienta para establecer y medir la complejidad de la casuística de un hospital. Los GRDs se desarrollaron, por tanto, como un sistema de clasificación de pacientes formado por grupos de pacientes similares, tanto en términos clínicos como de consumo de recursos hospitalarios. Durante el proceso de desarrollo del sistema de clasificación de pacientes en GRDs, se investigaron diversos enfoques alternativos para la construcción de estos grupos de pacientes. Inicialmente, se utilizó un enfoque “normativo” en el que los médicos definían los GRDs a partir de características de los pacientes que consideraban importantes para determinar la intensidad de consumo de recursos. En estas definiciones se incluían un gran número de especificaciones para las cuales se precisaba de información que no siempre se puede obtener a través del sistema de información médica del hospital. Si toda la gama de pacientes se clasificara de esta manera, al final se obtendrían miles de GRDs, la mayoría de los cuales corresponderían a pacientes poco frecuentes de encontrar en un hospital típico. Por tanto se hizo evidente que el proceso de definición de los GRDs se podría facilitar examinando los datos de hospitales de agudos con el fin de determinar las características generales y la frecuencia relativa de los diferentes tipos de pacientes. Además, la aplicación de algoritmos estadísticos a estos datos sería de utilidad para sugerir maneras de 3M - SIGESA 4.
  • 7.
    AP-GRDs formar GRDs quefueran similares en términos de intensidad de consumo de recursos. Sin embargo, también se descubrió que los algoritmos estadísticos aplicados a datos históricos en ausencia de información clínica no proporcionaban unos GRDs satisfactorios. Los GRDs resultantes de tal enfoque estadístico, a pesar de ser similares en términos de consumo de recursos, a menudo contenían pacientes con características muy distintas que no podían ser interpretados desde una perspectiva clínica. Por tanto, parecía claro que el desarrollo de un sistema de clasificación de pacientes precisaba a la vez del juicio médico, del análisis estadístico y de la verificación de datos históricos, en un único proceso. Era necesario ser capaz de examinar grandes cantidades de datos históricos con los algoritmos estadísticos disponibles para sugerir maneras alternativas de formación de GRDs, pero había que hacerlo de forma que los médicos pudiesen revisar los resultados de cada paso para asegurar que los GRDs formados eran clínicamente coherentes. Características básicas del esquema de clasificación de pacientes por GRDs. Dadas las limitaciones de los sistemas previos de clasificación de pacientes y la experiencia de intentar desarrollar GRDs con paneles de médicos y análisis estadísticos, se concluyó que para que un sistema de clasificación de pacientes por GRDs fuera práctico y lógico, debería tener las siguientes características. • Las características del paciente utilizadas en la definición de los GRDs deberían limitarse a la información recopilada de forma habitual en los informes del hospital. • Debería llegarse a un número manejable de GRDs que englobara a todos los pacientes en hospitalización. • Cada GRD debería contener pacientes con un patrón similar de consumo de recursos. • Cada GRD debería contener pacientes que fueran similares desde un punto de vista clínico (es decir, que cada grupo debería ser clínicamente coherente). 3M - SIGESA 5.
  • 8.
    AP-GRDs Información accesible. Si se limitan las características de los pacientes a utilizar en la definición de los GRDs a aquéllas que están fácilmente disponibles, se aseguraría la difusión de su aplicación. La información sobre el paciente que se recopila de forma habitual incluye la edad, el diagnóstico principal, el diagnóstico secundario y los procedimientos quirúrgicos aplicados. La creación de GRDs basados en información que sólo se obtiene en contadas ocasiones, o en información que es difícil de obtener o de medir, daría lugar en un sistema de clasificación de pacientes que no podría ser aplicado de manera uniforme en todos los hospitales. Esto no significa que una información distinta de la recopilada habitualmente no podría ser de utilidad para definir los GRDs. A medida que se pueda disponer de información adicional de forma sencilla, habrá de ser evaluada para determinar si podría originar mejoras en la clasificación de los pacientes. Número limitado. Al limitar la cantidad de GRDs a un número manejable (por ejemplo, algunos cientos de grupos de pacientes en lugar de miles) se asegura que para la mayoría de los GRDs un hospital medio tendrá la experiencia suficiente para poder realizar un análisis comparativo significativo. Si sólo hubiera unos pocos pacientes en cada GRD, sería difícil detectar patrones en cuanto a la complejidad de la casuística y el comportamiento de los costes, así como comunicar los resultados al personal médico. Consumo de recursos. El consumo de recursos de los pacientes en cada GRD debe ser similar para poder establecer una relación entre el “case mix” del hospital y los recursos que consume. Una intensidad de recursos similar significa que los recursos utilizados son relativamente parecidos para todos los pacientes en cada GRD. No obstante, siempre existirá cierta variación en el consumo de recursos entre los pacientes de un GRD. En otras palabras, la definición del GRD no será tan específica como para que cada paciente deba ser idéntico a los otros, pero el nivel de variación será conocido y predecible. Así, mientras que la intensidad precisa de consumo de recursos de un paciente en particular no puede predecirse por el hecho de conocer a qué GRD pertenece, el patrón medio de intensidad de consumo de recursos de 3M - SIGESA 6.
  • 9.
    AP-GRDs un grupo depacientes en un GRD sí que puede ser estimado con bastante precisión. Coherencia clínica. Dado que una de las principales aplicaciones de los GRDs es la comunicación con los médicos, los pacientes en cada GRD deben ser similares desde un punto de vista clínico. En otras palabras, la definición de cada GRD debe ser clínicamente coherente. El concepto de coherencia clínica requiere que las características del paciente incluidas en la definición de cada GRD estén relacionadas con un sistema orgánico o una etiología común, y que sea una especialidad médica determinada la que normalmente proporcione la asistencia a los pacientes en dicho GRD. Por ejemplo, los pacientes que son ingresados para una “amigdalectomía” o para una “dilatación y legrado” son similares tanto en la términos intensidad de recursos consumidos, como en la duración del ingreso, estancia pre-operatoria, tiempo en el quirófano y uso de servicios auxiliares. Sin embargo, se trata de distintos sistemas orgánicos y diferentes especialidades médicas. Por lo tanto, el requisito de que los GRDs sean clínicamente coherentes impide que dichos pacientes pertenezcan al mismo GRD. El coincidir en un mismo sistema orgánico, etiología, o en la misma especialidad médica son factores necesarios pero no suficientes para que un GRD sea clínicamente coherente. Deberían incluirse además, todas las características disponibles de los pacientes que podrían llegar a afectar a la intensidad de recursos médicos empleados. La definición de un GRD, no debería basarse en características del paciente de las que médicamente no pueda esperarse que afecten de forma consistente al consumo de recursos. Por ejemplo, los pacientes con apendicitis pueden tener peritonitis o no. Aunque estos pacientes sean similares desde el punto de vista del órgano afectado, la etiología y el especialista médico, las definiciones de los GRDs deberían llevar a la formación de grupos de pacientes separados, ya que la presencia de peritonitis haría esperar, de forma consistente, un incremento en la intensidad de consumo de recursos en los pacientes de apendicitis. Por otra parte, no pueden utilizarse conjuntos de procedimientos quirúrgicos no relacionados para definir un GRD puesto que no existiría un razonamiento médico que apoyara el esperar que el consumo de recursos fuera similar. 3M - SIGESA 7.
  • 10.
    AP-GRDs La definición de la coherencia clínica está condicionada, por supuesto, por la finalidad de la clasificación en GRDs. En los GRDs, la definición de coherencia clínica se corresponde con la lógica médica de las diferencias en la intensidad de consumo recursos. Por otro lado, si la finalidad de los GRDs estuviera relacionada con el índice mortalidad, las características de los pacientes que harían los GRDs clínicamente coherentes, y que por tanto habrían de incluirse en las definiciones de los mismos, serían diferentes. Finalmente, hay que señalar que el requisito de que los GRDs fueran clínicamente coherentes produjo más grupos de pacientes de los que hubieran sido necesarios para explicar únicamente la intensidad de los recursos empleados. Desarrollo inicial de los GRDs. El primer conjunto operativo de GRDs se desarrolló en la Universidad de Yale a principio de los años setenta. El proceso de formación de los GRDs originales comenzó con la agrupación de todos los diagnósticos principales posibles en 23 categorías diagnósticas principales mutuamente excluyentes, llamadas Categorías Diagnósticas Mayores, CDM (Major Diagnostic Categories - MDC). Las Categorías Diagnósticas Mayores fueron establecidas por paneles de médicos como un primer paso para asegurar la coherencia clínica de los GRDs. Los diagnósticos de cada CDM corresponden a un único sistema orgánico o etiología y, en general, se asocian a una especialidad médica determinada. Por tanto, para mantener el requisito de la coherencia clínica, ningún GRD final podría contener pacientes de diferentes CDMs. En general, cada CDM fue concebida para que se correspondiera con un aparato o sistema orgánico principal (Sistema Respiratorio, Sistema Circulatorio, Sistema Digestivo), y no tanto con una etiología (por ejemplo, Neoplasias, Enfermedades Infecciosas). Se utilizó este enfoque puesto que la asistencia médica se organiza generalmente de acuerdo con el sistema orgánico afectado, más que por la etiología. Las enfermedades que implicaban a un sistema orgánico determinado y a una etiología concreta (por ejemplo, neoplasia maligna del riñón) se asignaban a la CDM correspondiente al órgano afectado. Sin embargo, no todas las enfermedades o trastornos pueden ser asignados a una CDM relacionada con un sistema orgánico, por lo que se crearon varias CDMs residuales (por ejemplo, Enfermedades Infecciosas Sistémicas, Enfermedades Mieloproliferativas y Neoplasias mal diferenciadas). Por ejemplo, las enfermedades infecciosas como la intoxicación alimenticia o la disentería por 3M - SIGESA 8.
  • 11.
    AP-GRDs Shigella, se asignarona la CDM del sistema digestivo, y la tuberculosis pulmonar a la CDM del sistema respiratorio. Por otro lado, enfermedades infecciosas como la tuberculosis miliar y la septicemia, que suelen afectar a todo el organismo, se asignaron a la CDM correspondiente a Enfermedades Infecciosas Sistémicas. Una vez definidas las CDMs, se evaluó cada una de ellas para identificar las características adicionales de los pacientes que podrían tener un efecto consistente en el consumo de recursos hospitalarios. Como la existencia de procedimientos quirúrgicos que precisaran el uso del quirófano tendría un efecto significativo sobre el tipo de recursos hospitalarios utilizados por el paciente (quirófano, sala de reanimación, anestesia), la mayoría de las CDMs se dividieron inicialmente en grupos médicos y quirúrgicos. La distinción médico-quirúrgica también es útil para definir la especialidad clínica implicada. Los pacientes se consideraban como quirúrgicos si se les practicaba un procedimiento en el cual era necesario el uso del quirófano. Como los datos habitualmente disponibles de los pacientes no indican de forma precisa si un paciente ha estado en el quirófano, los pacientes quirúrgicos fueron identificados sobre la base de los procedimientos a que eran sometidos. Paneles de médicos clasificaron cada código de procedimiento posible basándose en si éste se llevaba a cabo normalmente en el quirófano. De esta manera, las valvulotomías cardíacas a corazón cerrado, las biopsias de meninges y las colecistectomías totales se esperaba que precisasen del uso del quirófano, mientras que las toracocentesis, broncoscopias y suturas de piel no lo harían. Si a un paciente se le practicaba un procedimiento que habitualmente precisaba del uso de quirófano, ese paciente era clasificado como paciente quirúrgico. Una vez que cada CDM se había dividido en grupos médicos y quirúrgicos, los pacientes quirúrgicos se definían de forma más precisa basándose en el procedimiento quirúrgico concreto practicado, mientras que los pacientes médicos se definían con más exactitud según el diagnóstico principal por el que se les había ingresado en el hospital. La estructura general de una CDM típica lo muestra el diagrama de la Figura 1. 3M - SIGESA 9.
  • 12.
    AP-GRDs FIGURA I Típica estructura de AP-GRD para una CDM con complicaciones y comorbilidades mayores Comp./Comor. quirúrgicas Mayores APGRG Si Cirugía mayor Cirugía menor Complic. y/o Tipo de Comorbil. cirugía Mayores Otra cirugía Categoría Diagnóstica Proced. Quirúrg. Si Cirugía no Mayor relacionada con No Diagnost Principal Neoplasma Cuadros Específicos Relativos al órgano Complic. No No y/o Comorbil. Diagnóstico Principal Mayores Síntomas Si Otros Comp./ Comor. Médicas Mayores AP GRD 3M - SIGESA 10.
  • 13.
    AP-GRDs En general, para distinguir pacientes quirúrgicos se definieron grupos específicos de procedimientos quirúrgicos de acuerdo con la magnitud del procedimiento practicado. Por ejemplo, los grupos de procedimientos definidos para la CDM del Sistema endocrino, nutricional y metabólico son amputaciones, procedimientos sobre las suprarrenales y la hipófisis, injertos de piel y desbridamientos de heridas, procedimientos para el tratamiento de la obesidad, procedimientos sobre las paratiroides, procedimientos en el tiroides, procedimientos tireoglosos, y otros procedimientos relativos a las enfermedades endocrinas, nutricionales o metabólicas. Como a un paciente se le pueden aplicar diversos procedimientos relacionados con su diagnóstico principal durante un determinado ingreso hospitalario, y como a un paciente sólo se le puede incluir en un único grupo quirúrgico, se establecieron los grupos quirúrgicos de cada CDM con un orden jerárquico. Los pacientes a los que se aplican diversos procedimientos se asignan al grupo quirúrgico más alto en esa jerarquía. Por tanto, si a una paciente se le practica una dilatación con legrado y una histerectomía, la paciente es asignada al grupo quirúrgico de la histerectomía. Hay que señalar que como resultado de la jerarquía quirúrgica, el orden de referencia de los procedimientos quirúrgicos en la ficha resumen del paciente no influye en la asignación del grupo quirúrgico y del GRD. De forma general, para los pacientes médicos se definieron grupos específicos de diagnósticos principales. Normalmente los grupos médicos en cada CDM incluyen un grupo para neoplasias, síntomas, y cuadros específicos relativos al sistema orgánico correspondiente. Por ejemplo, los grupos médicos de la CDM del Sistema Respiratorio son la embolia pulmonar, infecciones, neoplasias, traumatismo torácico, derrame pleural, edema pulmonar e insuficiencia respiratoria, enfermedad pulmonar obstructiva crónica, neumonía simple, neumonía por virus respiratorio sincitial y tosferina, enfermedades del intersticio pulmonar, neumotórax, bronquitis y asma, síntomas respiratorios y otros diagnósticos del sistema respiratorio. En cada CDM suele haber un grupo médico y otro quirúrgico denominados como “Otras enfermedades” y “Otros procedimientos quirúrgicos”, respectivamente. Los grupos médicos y quirúrgicos denominados “Otros” no están tan claramente definidos desde un punto de vista clínico. Estos grupos incluyen diagnósticos o procedimientos que se dan con poca frecuencia o están clínicamente poco definidos. Por ejemplo, el grupo médico “Otros” de la CDM del Sistema Respiratorio contendría el diagnóstico de enfermedad respiratoria psicógena y trastornos respiratorios no especificados de otro modo, mientras que en la CDM relativa a Sistema Reproducción Femenino, el grupo “Otros” 3M - SIGESA 11.
  • 14.
    AP-GRDs contendría procedimientos quirúrgicoscomo la biopsia hepática y la laparotomía exploradora. El grupo quirúrgico “Otros” incluye procedimientos quirúrgicos que, aunque poco frecuentes, cabría la posibilidad de que le fueran practicados a un paciente de la CDM correspondiente. Sin embargo también hay pacientes a los que se aplican procedimientos quirúrgicos que no están en absoluto relacionados con la CDM a la que han sido asignados. Un ejemplo de esto sería un paciente con un diagnóstico principal de neumonía cuyo único procedimiento quirúrgico fuera una prostatectomía transuretral. Dichos pacientes se asignan a los grupos quirúrgicos denominados como “procedimientos quirúrgicos no relacionados”. El proceso de definición de los grupos médicos y quirúrgicos en una CDM requiere que cada grupo médico o quirúrgico esté basado en algún principio organizativo. Ejemplos de principios organizativos son la anatomía, el enfoque quirúrgico, el enfoque diagnóstico, la patología, la etiología o el tratamiento. Para que un diagnóstico o procedimiento quirúrgico sea asignado a un grupo específico, es necesario que se corresponda con el principio organizativo de dicho grupo. Por ejemplo, en la CDM 11, Enfermedades y trastornos del riñón y vías urinarias, se formó un grupo quirúrgico con todos los pacientes con procedimientos realizados en la uretra (es decir, el principio organizativo estaba basado en la anatomía). Este grupo quirúrgico se volvió a dividir según el procedimiento fuese practicado por vía transuretral o no (principio organizativo basado en el abordaje quirúrgico). Una vez formados los grupos médicos y quirúrgicos de cada CDM, cada grupo de pacientes se evaluó para determinar si la existencia de complicaciones, comorbilidades o la edad del paciente podrían afectar de forma consistente al consumo de recursos hospitalarios. Paneles de médicos clasificaron cada código de diagnóstico para determinar si su presencia como diagnóstico secundario sería considerada como una complicación o comorbilidad importantes. Estas se definían como aquellos cuadros que al aparecer junto a un diagnóstico principal específico, podían prolongar al menos un día la estancia en el hospital en más del 75% de los casos. Por ejemplo, la sarcoidosis, la obstrucción crónica de las vías respiratorias y la neumonía neumocócica se consideran complicaciones o comorbilidades importantes en ciertas enfermedades, mientras que el bocio simple y la hipertensión benigna no lo son. Se estudió cada grupo médico y quirúrgico por CDM para determinar si la presencia comorbilidades o complicaciones importantes podrían afectar de forma consistente el consumo de recursos hospitalarios. Por ejemplo, la presencia de complicaciones o comorbilidades no fue significativa en el caso de pacientes a los que se les practicó la liberación del túnel carpiano, pero sí que lo era en el caso 3M - SIGESA 12.
  • 15.
    AP-GRDs de pacientes conarritmia y trastornos de la conducción. La lista de complicaciones y comorbilidades es prácticamente la misma para todos los GRDs. Sin embargo, dependiendo del diagnóstico principal del paciente, algunos diagnósticos de la lista básica de complicaciones y comorbilidades pueden ser excluidos si están estrechamente relacionados con el diagnóstico principal. Por ejemplo, la retención urinaria es una complicación o comorbilidad en el caso de un paciente ingresado por insuficiencia cardíaca congestiva, pero no para un paciente ingresado por un adenoma de próstata. Además, en algunos casos como en los pacientes con infarto agudo de miocardio, se utilizaron definiciones de complicaciones y comorbilidades especiales para la definición de GRDs. La edad del paciente se utilizó en ocasiones para definir algunos GRDs. Los pacientes pediátricos (de 17 años o menos) se asignaron con frecuencia a GRDs distintos. Por ejemplo, los pacientes pediátricos con asma se clasificaron en un GRD específico. La variable final utilizada en la definición de los GRDs fue la situación del paciente al alta. Se añadieron GRDs distintos para pacientes quemados y recién nacidos, si éstos eran trasladados a otra unidad de ingreso de pacientes agudos. Además se definieron GRDs diferentes para los pacientes con alcoholismo o toxicomanías que abandonaban el centro en contra de la opinión del médico, y para pacientes con infarto agudo de miocardio y para recién nacidos que no sobrevivían. Existen cinco GRDs para pacientes cuyo registro médico contiene información clínicamente atípica o inválida: GRD 468 Procedimiento quirúrgico mayor no relacionado con el diagnóstico principal. GRD 476 Procedimiento quirúrgico prostático no relacionado con el diagnóstico principal. GRD 477 Procedimiento quirúrgico menor no relacionado con el diagnóstico principal. GRD 469 Diagnóstico principal inválido como diagnóstico de alta. GRD 470 No agrupable. Los pacientes se asignan a los GRDs 468, 476, o 477 cuando todos los 3M - SIGESA 13.
  • 16.
    AP-GRDs procedimientos quirúrgicos practicadosno guardan relación con la CDM del diagnóstico principal del paciente. De forma característica, estos pacientes ingresan con un diagnóstico específico que no precisa cirugía, que desarrollan una complicación no relacionada con el diagnóstico principal, y a los que se practica un procedimiento quirúrgico a causa de la complicación, o un procedimiento diagnóstico por un diagnóstico secundario. Los procedimientos quirúrgicos no relacionados se han dividido en tres grupos según el uso de recursos hospitalarios: mayor, prostático y menor. Por ejemplo, un paciente con el diagnóstico principal de insuficiencia cardíaca congestiva que desarrolle una colecistitis aguda y cuyo único procedimiento sea una colecistectomía, será asignado al GRD 468 ya que una colecistectomía se considera un procedimiento mayor. Sin embargo, si el diagnóstico principal de una paciente es de arritmia y se le practica una biopsia de un nódulo de la mama descubierto durante su ingreso en el hospital, la paciente puede ser asignada al GRD 477 ya que la biopsia se considera un procedimiento menor. Finalmente, un paciente con un adenoma de próstata que desarrolle una obstrucción prostática durante su ingreso en el hospital por un problema médico como una neumonía, será asignado al GRD 476 si se le practica una prostatectomía transuretral. Los pacientes se asignan al GRD 469 cuando el código del diagnóstico principal es un código de la CIE-9-MC válido pero no lo suficientemente preciso para que el paciente sea asignado a un GRD clínicamente coherente. Por ejemplo, el código 64690 de la CIE-9-MC es una complicación inespecífica del embarazo sin especificar la asistencia proporcionada. Este código de diagnóstico no indica el tipo de complicación ni si la asistencia fue antes del parto, en el post-parto o durante el alumbramiento. Como las definiciones de los GRDs asignan pacientes a diferentes conjuntos de GRDs dependiendo de si la asistencia fue antes del parto, en el post-parto o durante el alumbramiento, la paciente con un diagnóstico principal de 64690 será asignada al GRD 469. Conviene señalar que los pacientes con un diagnóstico principal que no se considere habitualmente motivo de hospitalización no se asignan al GRD 469. Por ejemplo, el código de la CIE-9-MC, V503, perforación del lóbulo de la oreja, se asigna al GRD 467 y no al 469. Los pacientes se asignan al GRD 470 si se dan cierto tipo de errores en el registro médico que pueden afectar a la asignación del GRD. Los pacientes con un código CIE-9-MC de diagnóstico principal inválido o inexistente se asignan al GRD 470. También se incluyen en él los pacientes cuya edad, sexo, o situación al alta sean inválidos pero necesarios para su asignación a un GRD. Por ejemplo, si un paciente con un diagnóstico principal de una valvulopatía, tiene un dato no 3M - SIGESA 14.
  • 17.
    AP-GRDs numérico en laedad, o tiene una cifra de edad superior a 124 (una edad superior a 124 años se considera inválida), será asignado al GRD 470 ya que los pacientes con valvulopatías se asignan a los diferentes GRDs dependiendo de su edad. Por otra parte, si el mismo paciente tuviera como diagnóstico principal el de hipertensión, no sería asignado al GRD 470, ya que la edad no cuenta a la hora de asignar el GRD a los pacientes hipertensos. El proceso de formación de los GRDs es muy iterativo, en el que entran en juego una combinación de los resultados estadísticos de análisis numéricos junto con juicios clínicos. En cualquier momento del proceso de definición de los GRDs se encuentran a menudo varias características del paciente que pueden parecer importantes para la comprensión de su impacto en los recursos hospitalarios. La selección de las características del paciente a utilizar, y el orden en que se utilizan es una tarea compleja en la que se examinan y valoran simultáneamente muchos factores. El resultado final de este proceso ha sido la formación de un amplio conjunto de GRDs que describen la gama completa de pacientes tratados en hospitales de agudos. Revisiones de los GRDs para Medicare. Las definiciones de los GRDs desarrolladas originariamente en Yale pretendían describir todos los tipos de pacientes tratados en un hospital de agudos. Por tanto, los GRDs englobaban tanto pacientes ancianos como recién nacidos, pacientes pediátricos y adultos. Con la puesta en marcha del sistema de pago prospectivo de Medicare (SPP) en octubre de 1983, la responsabilidad del mantenimiento y modificación de las definiciones de los GRDs pasó a ser responsabilidad de la Health Care Financing Administration (HCFA). Desde el estreno del SPP de Medicare, se han revisado en diez ocasiones las definiciones de los GRDs. La división de Health Information Systems (antes Health Systems International) de 3M ha realizado todas las revisiones de las definiciones de los GRDs, y desarrollado el software y la documentación correspondiente bajo contrato con la Health Care Financing Administration. El enfoque de todas las modificaciones instituidas por la HCFA se ha centrado en los problemas relativos a la población mayor de 65 años. Es decir, que las limitaciones de los GRDs relativas a los recién nacidos y pacientes pediátricos nunca han sido objeto de atención en las modificaciones realizadas por la HCFA. El sector sanitario ha utilizado los GRDs para una gran variedad de aplicaciones. Los hospitales han utilizado los GRDs como base de sus sistemas 3M - SIGESA 15.
  • 18.
    AP-GRDs de gestión internos.Programas de asistencia médica como Medicaid y Blue Cross han utilizado los GRDs como base de sus sistemas de financiación. Las comisiones de estadística de los estados federados han utilizado los GRDs como plataforma de los sistemas de información para el análisis comparativo a nivel nacional. La mayoría de estas aplicaciones han utilizado los GRDs aplicándolos a todo tipo de pacientes. Por tanto, la falta de actualización de los GRDs relativos a las patologías de los pacientes menores de 65 años constituía una seria limitación para la mayoría de las aplicaciones de los GRDs. Desarrollo de los AP-GRDs. En 1987 el estado de Nueva York aprobó una ley que instituía un sistema de pago prospectivo basado en los GRDs para todos los pacientes que no perteneciesen a Medicare. La ley incluyó como requisito que el Departamento de Sanidad del Estado de Nueva York (New York State Department of Health - NYDH) evaluara la aplicabilidad de los GRDs para la población no perteneciente a Medicare. Concretamente, la ley exigía que los GRDs se evaluaran con respecto a las patologías de los recién nacidos y a los pacientes con infecciones por el Virus de Inmunodeficiencia Humana (VIH). El NYDH llegó a un acuerdo con 3M HIS para que ésta le asesorara en la evaluación de la necesidad de introducir modificaciones en los GRDs, así como en la realización de los cambios necesarios en las definiciones de los GRDs y en el software correspondiente. Las nuevas definiciones desarrolladas por NYDH y 3M HIS pasaron a denominarse como All Patient GRDs (AP-GRDs). La Asociación Nacional de Hospitales Infantiles e Instituciones Relacionadas (NACHRI) realizó una extensa investigación sobre enfoques alternativos para redefinir las categorías de los GRDs correpondientes a los recién nacidos y otros pacientes pediátricos. El sistema desarrollado por la NACHRI se llamó Grupos Pediátricos Modificados Relacionados por el Diagnóstico (PM- GRDs) Los PM-GRDs crearon muchos GRDs adicionales específicos para pacientes pediátricos. Para los recién nacidos se crearon un total de 47 GRDs. Los pacientes considerados como recién nacidos incluían los acabados de nacer en el hospital o ingresados en el mismo con menos de 29 días de edad. Como parte de su actividad evaluadora, el NYDH y 3M HIS examinaron las definiciones de los GRDs de los recién nacidos de NACHRI y adoptaron una versión modificada de dicho sistema. El sistema de la NACHRI introdujo el peso en el momento del nacimiento y la duración de la ventilación mecánica como dos nuevas variables para la clasificación de los pacientes recién nacidos. Los AP-GRDs toman en 3M - SIGESA 16.
  • 19.
    AP-GRDs consideración el pesoal nacer, pero en lugar de la duración de la ventilación mecánica, utilizan los procedimientos no quirúrgicos para proporcionar una presión continua positiva en las vías respiratorias y la ventilación mecánica en las definiciones de ciertos AP-GRDs de recién nacidos. Con la excepción de los recién nacidos que mueren o son transferidos en los primeros días de vida, los AP- GRDs definen seis categorías de peso al nacer que se asocian a diferentes intensidades en las demandas de recursos hospitalarios: Menores de 750 gramos. De 750 a 999 gramos. De 1.000 a 1.499 gramos. De 1.150 a 1.999 gramos. De 2.000 a 2.499 gramos. Mayores de 2.499 gramos. Las seis categorías de peso al nacer se utilizan como la variable primaria para la formación de los AP-GRDs de recién nacidos. Dentro de cada categoría se subdividen primero sobre la base de que se haya practicado una intervención quirúrgica significativa, y después según la presencia de “múltiples problemas graves”, de “problemas graves”, de “problemas menores”, u “otros problemas”. Además existen la categorías de “recién nacido normal” para los rangos de peso de entre 2.000 - 2.499 gramos y más de 2.500 gramos. Las definiciones correspondientes a “problema grave”, “problema menor” y “otro problema” utilizadas en los AP-GRDs de los recién nacidos son modificaciones de las definiciones desarrolladas inicialmente por la NACHRI. En total hay 33 AP-GRDs para los recién nacidos. Las diferencias en el consumo de recursos hospitalarios en los diferentes AP-GRDs de los recién nacidos son muy significativas. Según datos de los hospitales de Nueva York, un recién nacido con un peso menor de 750 gramos que sale adelante y es dado de alta, ocasiona gastos 163 veces superiores a los de un recién nacido normal. El estado de Nueva York había recogido la información del peso al nacer como variable estándar de su base de datos estatal de la actividad hospitalaria. Sin embargo, en la mayoría de las bases de datos de los hospitales no se anotaba el peso del recién nacido como variable estándar. En octubre de 1988, los códigos de la CIE-9-MC para los recién nacidos fueron modificados para incluir un quinto dígito que especificara el peso en el momento del nacimiento. Las categorías de peso del recién nacido utilizadas en la CIE-9-MC se corresponden directamente con las categorías de peso utilizadas en los AP- GRDs. Por lo tanto los AP-GRDs de recién nacidos pueden utilizarse con las bases de datos que no incluyan explícitamente la variable del peso en el momento del nacimiento. 3M - SIGESA 17.
  • 20.
    AP-GRDs El primer paso en la determinación del GRD había sido siempre la asignación de la CDM adecuada según el diagnóstico principal. Los AP-GRDs de los recién nacidos representan una primera salvedad del uso del diagnóstico principal como la variable inicial para la asignación del GRD. La asignación a la CDM de los AP-GRD de los recién nacidos se basa en la edad del paciente. Los HCFA-GRDs utilizan el diagnóstico principal para asignar la CDM de los recién nacidos. Desafortunadamente, algunos diagnósticos que suelen asociarse a los recién nacidos pueden también utilizarse como diagnóstico principal para otros grupos de pacientes (por ejemplo, diabetes mellitus de nacimiento). Por tanto, en los GRD originales, algunos pacientes que no eran recién nacidos podrían ser asignados a la CDM de los recién nacidos. Los AP-GRDs asignan un paciente a la CDM de recién nacidos cuando la edad del paciente en el momento del ingreso es menor de 29 días, independientemente del diagnóstico principal del mismo. Los pacientes de más de 29 días se asignan a la CDM más apropiada de acuerdo con su diagnóstico principal. Los pacientes de más de 29 días con un diagnóstico principal que sea propio únicamente de recién nacidos (por ejemplo, V3000-un recién nacido vivo en hospital) se asignan al AP-GRD 469. Cuando se desarrollaron los GRDs originales, las infecciones por el VIH no se reconocían como una categoría de enfermedad separada. De hecho no había códigos CIE-9-MC disponibles para identificar explícitamente las infecciones por el VIH. En octubre de 1986, se expandió la CIE-9-MC para incluir una serie de códigos que identificaban a los pacientes con infección VIH. El creciente número de pacientes con infección por el VIH, y alto coste asociado a su asistencia hizo necesaria la creación de AP-GRDs para pacientes con infección por VIH. En los AP-GRDs se creó la CDM 24 para estos pacientes. La infección por el VIH puede tener muchas complicaciones diferentes (por ejemplo, un sarcoma de Kaposi). Las normas de codificación de la CIE-9-MC para las infecciones por el VIH no especifican una forma estándar de codificación para esta infección. La infección por el VIH puede ser codificada como diagnóstico principal, teniendo las complicaciones de la infección por el VIH como diagnóstico secundario. Alternativamente, las complicaciones de la infección por el VIH pueden ser codificadas como diagnóstico principal y la propia infección por el VIH como diagnóstico secundario. Para superar esta falta de estandarización en la codificación, fue necesario que la asignación a la CDM 24 dependiese tanto del diagnóstico principal como del secundario. La asignación a la CDM 24 se basa en el diagnóstico principal de una infección por el VIH, o en el diagnóstico principal de una complicación relacionada con la infección por el VIH, combinada con un diagnóstico secundario de infección por el VIH (por ejemplo, un diagnóstico principal de neumocistosis y un diagnóstico secundario de infección por el VIH). La lista de las complicaciones de la infección por el VIH se basó fundamentalmente en la 3M - SIGESA 18.
  • 21.
    AP-GRDs lista de cuadrosrelacionados con el VIH desarrollada conjuntamente por el Centro de Control de Enfermedades, el Centro Nacional de Estadísticas de la Salud y la Organización Mundial de la Salud. Si un paciente tiene una infección por el VIH como diagnóstico secundario y un diagnóstico principal que no esté relacionado con la infección por el VIH (por ejemplo colecistitis), entonces el paciente no se asigna a la CDM 24 sino a la CDM asociada con el diagnóstico principal. La CDM 24 consta de 12 AP-GRDs. Los pacientes pediátricos que padecen infección por el VIH están en AP-GRDs separados. Los pacientes adultos con infección por el VIH están divididos en cinco grupos diferentes, dependiendo de la complicación del VIH: - Complicaciones del sistema nervioso central relacionadas con el VIH. - Neoplasia maligna relacionada con el VIH. - Infección relacionada con el VIH. - Otras complicaciones relacionadas con el VIH. - Infección por el VIH sin complicaciones relacionadas. Los cinco tipos de complicaciones del VIH están listadas por orden jerárquico. Así, cuando se da más de una complicación relacionada con el VIH, el paciente es asignado al primer grupo jerárquico (por ejemplo, la presencia de una neoplasia maligna relacionada con el VIH además de la infección por el VIH ocasionaría la asignación al grupo de la neoplasia maligna relacionada con VIH). Cada uno de los cinco grupos para los adultos con complicaciones por el VIH se vuelve a subdividir cuando el paciente tiene un diagnóstico secundario de consumo de drogas opiáceas. Los pacientes drogadictos representan una complicación especial para el tratamiento y un problema sanitario para el hospital. Por tanto, estos pacientes son asignados a AP-GRDs separados. El CIE-9-MC no permite la identificación directa de los drogadictos, y por tanto el consumo de drogas opiáceas se utiliza como alternativa para la clasificación de los drogadictos. La presentación inicial de los AP-GRDs consistió en la inclusión de la CDM 24 y en la reestructuración de la CDM de los recién nacidos. Empezó a aplicarse en el estado de Nueva York el 1 de enero de 1988. A partir de esta versión inicial, los AP-GRDs se han ido actualizando anualmente. El tratamiento de pacientes con traumatismos se ha vuelto enormemente especializado. Existen hospitales especializados a los que se les denomina como centros traumatológicos. Debido a este alto grado de especialización, es particularmente importante que los AP-GRDs identifiquen a los diferentes tipos de pacientes politraumatizados. Se añadió la CDM 25 a los AP-GRDs para incluir a estos pacientes politraumatizados. Todos los diagnósticos de traumatismo fueron revisados y divididos en ocho categorías 3M - SIGESA 19.
  • 22.
    AP-GRDs según su localizaciónen el organismo (cabeza, tórax, abdomen, riñón, vías urinarias, pelvis y columna, miembro superior, y miembro inferior). Dentro de cada localización se identificaron los traumatismos considerados como importantes (por ejemplo, en el tórax, una movilidad paradójica o anormal se considera un trauma importante, mientras que una costilla rota no). Los pacientes se asignan a la CDM de politraumatismo si tienen al menos dos diagnósticos de traumatismos importantes (ya sean principales o secundarios) en diferentes localizaciones. La CDM de politraumatismo se divide según la existencia de procedimientos quirúrgicos. Existen cinco AP-GRDs de procedimientos quirúrgicos y tres AP-GRDs médicos en esta categoría para politraumatismos. Según los datos de costes de Nueva York, un paciente asignado a la CDM de politraumatismo costará, de media, el doble que un paciente con traumatismo simple. También se reestructuró la CDM 20 correspondiente al alcoholismo y drogadicción. Los pacientes se diferenciaron por las sustancias que consumían: Adicción a los opiáceos. Alcoholismo. Adicción a la cocaína y otras drogas. Cada categoría de adicción se subdivide a su vez según si el paciente abandona el hospital en contra de la recomendación del médico, y según la presencia de complicaciones y comorbilidades. Existen un total de nueve AP- GRDs en la CDM 20. Los pacientes a los que se aplica la ventilación asistida durante largos períodos de tiempo resultan extremadamente caros. A estos pacientes se les ha de practicar una traqueotomía. Los pacientes de todos las CDMs con una traqueotomía se incluyen en alguno de los dos AP-GRDs de traqueotomía. Los pacientes con enfermedades de la boca, laringe o faringe no son pacientes que precisan de ventilación asistida a largo plazo, sino que son pacientes a los que se practica la traqueotomía por razones terapéuticas para el tratamiento de un problema en la boca, laringe o faringe. Estos pacientes se incluyen en un AP- GRD específico, mientras que los demás pacientes de traqueotomía requieren ventilación asistida a largo plazo y se asignan al otro AP-GRD. Los trasplantes de hígado y de médula ósea son muy caros y pueden realizarse por diagnósticos pertenecientes a diversas CDMs (por ejemplo, un trasplante de hígado se puede realizar con motivo de un cierto tipo de envenenamiento así como por ciertas enfermedades hepáticas). Todos los pacientes a los que se practica un trasplante de hígado o de médula ósea son 3M - SIGESA 20.
  • 23.
    AP-GRDs asignados a unAP-GRD específico, independiente de la CDM del diagnóstico principal. La lista completa de CDMs en los AP-GRDs se muestra en la Tabla 1. Principales complicaciones y comorbilidades. Algunas complicaciones y comorbilidades (CC) tienen un impacto mayor sobre los recursos hospitalarios que otras. Por ejemplo, un diagnóstico secundario de septicemia consumirá normalmente más recursos que uno de úlcera crónica. Los AP-GRDs designan como CCs mayores a un subconjunto de las posibles CCs. Se evaluó el impacto de la presencia de una CC mayor para cada CDM. En muchas CDMs, la presencia de una CC mayor suele tener un efecto dominante sobre los recursos utilizados por el paciente. Para reconocer el impacto de las CCs mayores, y para evitar un aumento significativo del número de GRDs, se estableció en algunas CDMs, un único AP-GRD con CC mayor para todos los pacientes quirúrgicos de la CDM y otro AP-GRD con CC mayor para todos los pacientes médicos de la CDM. No siempre es posible establecer un único AP- GRD con CC mayor para la parte médica o quirúrgica de la CDM. Por ejemplo, en la CDM 1, fue necesario definir dos AP-GRDs con CC mayor para pacientes quirúrgicos, uno para los pacientes con craneotomía y otro para los pacientes con cualquier otro procedimiento en el sistema nervioso. Se crearon al menos dos AP- GRDs con CC para cada CDM, exceptuando las CDMs 14, 15, 19, 20 y 22-25 en las cuales no se creó ningún AP-GRD con CC mayor. En total existen 56 AP- GRDs con CC mayores. 3M - SIGESA 21.
  • 24.
    AP-GRDs Tabla 1 Categorías Diagnósticas Mayores 1. Enfermedades y trastornos del sistema nervioso. 2. Enfermedades y trastornos del ojo. 3. Enfermedades y trastornos del oído, nariz, boca y garganta. 4. Enfermedades y trastornos del sistema respiratorio. 5. Enfermedades y trastornos del sistema circulatorio. 6. Enfermedades y trastornos del sistema digestivo. 7. Enfermedades y trastornos del sistema hepatobiliar y páncreas. 8. Enfermedades y trastornos del sistema musculoesquelético y tejido conectivo. 9. Enfermedades y trastornos de la piel, del tejido subcutáneo y de la mama. 10. Enfermedades y trastornos endocrinos, nutricionales y metabólicos. 11. Enfermedades y trastornos del riñón y vías urinarias. 12. Enfermedades y trastornos del sistema reproductor masculino. 13. Enfermedades y trastornos del sistema reproductor femenino. 14. Embarazo, parto y puerperio. 15. Recién nacidos y cuadros del período perinatal. 16. Enfermedades y trastornos de la sangre, del sistema hematopoyético y del sistema inmunitario. 17. Enfermedades y trastornos mieloproliferativos y neoplasias poco diferenciadas. 18. Enfermedades infecciosas y parasitarias (Sistémicas o afectación no especificada). 19. Enfermedades o trastornos mentales. 20. Consumo de alcohol/drogas y trastornos orgánicos mentales inducidos por alcohol/drogas. 21. Heridas, envenenamientos y efectos tóxicos de las drogas. 22. Quemaduras. 23. Factores que influyen en el estado de salud y otros contactos con Servicios Sanitarios. 24. Infecciones por el Virus de la Inmunodeficiencia Humana. 25. Politraumatismos importantes. 3M - SIGESA 22.
  • 25.
    AP-GRDs Jerarquía de losAP-GRDs. Al no utilizar en el caso de los AP-GRDs el diagnóstico principal como la variable inicial en la asignación de los GRDs, surgió la necesidad de establecer una jerarquía para todas las excepciones que pueden aparecer en la asignación a una CDM según el diagnóstico principal. En la Tabla 2 se muestra la jerarquía para la asignación de los pacientes a un AP-GRD. Por ejemplo, de acuerdo con esta jerarquía, si un paciente ha sido traqueotomizado y presenta politraumatismo, se le asigna al AP-GRD de traqueotomía correspondiente. Tabla 2. Jerarquía de los AP-GRDs. Jerarquía de las excepciones Asignación a la CDM/AP-GRD Edad menor de 29 días. Asignar a la CDM 15. Diagnóstico principal o secundario de Asignar a la CDM 24. infección por VIH y diagnóstico principal de cuadro relacionado con el VIH. Trasplante de hígado. Asignar al AP-GRD de trasplantes de hígado. Trasplante de médula ósea. Asignar al AP-GRD de trasplantes de médula ósea. Traqueotomía. Asignar al AP-GRD de traqueotomía. Diagnóstico principal de traumatismo y Asignar a la CDM 25. al menos dos traumas importantes en diferentes lugares del cuerpo. Diagnóstico principal. Asignar a las CDMs 1-14, 16-23. 3M - SIGESA 23.
  • 26.
    AP-GRDs Modificaciones pediátricas yotras modificaciones de los AP-GRDs. Los AP-GRDs introducen muchos otros cambios respecto a los HCFA- GRDs. Algunos de ellos afectan principalmente a los pacientes pediátricos, mientras que otros afectan a todo tipo de pacientes. Las modificaciones pediátricas incluyen algunas de las recomendaciones originalmente desarrolladas por la NACHRI. Se definieron nuevos GRDs o bien se realizaron importantes reformas en los ya existentes en relación con las siguientes áreas: - Shunts ventriculares pediátricos. - Fibrosis quística pediátrica. - Envenenamiento por plomo. - Fusión de la columna vertebral. - Trastornos compulsivos de la nutrición. - Atención a niños para aumentar el peso. - Asistencia obstétrica de alto riesgo. - Atención terciaria por politraumatismo. - Leucemia aguda. - Implantes cocleares de canales múltiples. - Hemofilia por enfermedades de factores VIII y IX. - Estupor traumático, coma, concusión y heridas intracraneales. - Displasia broncopulmonar. - Malformaciones congénitas. - Crisis de células falciformes. Además, los AP-GRDs subdividen muchos de los grupos pediátricos según las CCs, mientras que los HCFA-GRDs no lo hacen. Los AP-GRDs también modificaron muchos de los componentes básicos de los HCFA-GRDs. Por ejemplo, se eliminaron diagnósticos de la lista de CCs (por ejemplo, urticaria alérgica), se modificó la lista de exclusiones de las CCs (por ejemplo, una anemia postoperatoria no es una CC con un diagnóstico principal de hemorragia postoperatoria), se cambió la jerarquía quirúrgica (por ejemplo, la artroscopia se bajó de categoría jerárquica en la CDM 8). Existen un total de 617 GRDs en la versión 10.0 de los AP-GRDs, mientras que en la versión 10.0 de los HCFA son 487 GRDs. Algunas modificaciones de los GRDs que se desarrollaron inicialmente en los AP-GRDs han sido adoptadas posteriormente en los HCFA-GRDs. Por ejemplo, en la versión 8.0 de los HCFA-GRDs, se añadió una CDM para la infección por el VIH. Sin embargo, esta CDM la componen tres GRDs y no discrimina entre los pacientes con infección por el VIH con el detalle que lo hacen los AP-GRDs. 3M - SIGESA 24.
  • 27.
    AP-GRDs Hay un total de 667 AP-GRDs en la versión 21.0 de los AP-GRDs, mientras que la versión 21.0 de los HCFA-GRDs tiene 516 GRDs. Además hay 2 GRDs de error tanto en los AP-GRDs como en los HCFA-GRDs. Desde el desarrollo de los AP-GRD ha habido 12 versiones de los AP- GRDs. De acuerdo con el Departamento de Salud del estado de Nueva York, 3M HIS ha desarrollado todas las revisiones de las definiciones de los AP-GRDs, del software y de la documentación relacionada. Resumen Los AP-GRDs, tal como están definidos, forman un conjunto manejable y clínicamente coherente de tipos de pacientes que relacionan el Case Mix de un hospital con el consumo de recursos y los costes experimentados por el hospital. Los AP-GRDs están diseñados para describir el conjunto de pacientes visitados en hospitales de agudos. Todas las modificaciones hechas a los HCFA- GRDs y todos los cambios en el sistema de codificación CIE-9-MC se incorporan en los AP-GRDs como parte de un proceso de puesta al día. Utilizando los AP- GRDs, los hospitales pueden comprender los pacientes que están siendo tratados, los costes incurridos y dentro de unos límites razonables, los servicios que serán requeridos. La clasificación de pacientes en los AP-GRDs es un proceso en evolución constante. Conforme cambie el esquema de codificación de la CIE-9- MC, o los patrones de práctica o de tecnología médica, los AP-GRDs evolucionarán para reflejar estos cambios. 3M - SIGESA 25.