SUB-SECRETARIA DE EDUCACIÓN MEDIA SUPERIOR, SUPERIOR,
 FORMACION DOCENTE Y EVALUACIÓN DIRECCION DE FORMACIÓN
                 Y ACTUALIZACIÓN DOCENTE
         ‘’Benemérita Escuela Urbana Federal Fronteriza’’




PROGAMA PARA LA TRANSFORMACION Y EL FORTALEZIMIENTO
       ACADEMICO DE LAS ESCUELAS NORMALES




                      CURSO:
         PROCESOS DE ALFABETIZACIÓN INICIAL




             CONDUCTORA DEL PROGRAMA
              ANA MARÍA SERNA ESPINOZA




          NOMBRE DE LA ALUMNA PRACTICANTE
           SANDRA MARLENE GARCIA MENDEZ
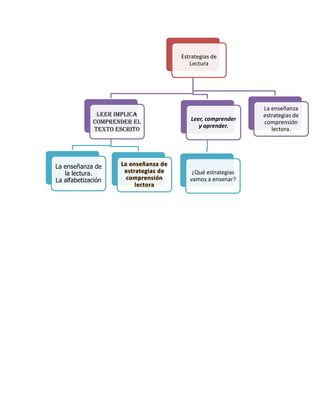
Estrategias de
                                         Lectura




                                                             La enseñanza
              Leer implica                                   estrategias de
             comprender el               Leer, comprender
                                                             comprensión
                                            y aprender.
             texto escrito                                      lectora.




La enseñanza de     La enseñanza de
   la lectura.       estrategias de       ¿Qué estrategias
La alfabetización     comprensión        vamos a ensenar?
                         lectora
Conocimiento Previo

                                  Leer es comprender
Leer implica comprender
                                                              Contenido
     el texto escrito.



                                                             Expectativas




                                  Leer, comprender y
                                       aprender




               Leer implica realizar un
                      esfuerzo




  ESTADO DE PILOTO
    AUTOMATICO                       MOTIVACIÓN        Aprendizaje Significativo
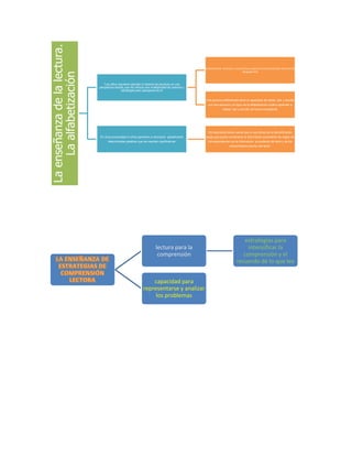
La enseñanza de la lectura.
                                                                                                   El dominio de la lectura y la escritura supone el incremento del dominio del
                                                                                                                                   lenguaje oral
     La alfabetización
                                 “Los niños requieren abordar el sistema de escritura en una
                              perspectiva amplia, que les ofrezca una multiplicidad de caminos y
                                              estrategias para apropiarse de el


                                                                                                   Una persona alfabetizada tiene la capacidad de hablar, leer y escribir
                                                                                                     con otra persona y el logro de la alfabetización implica aprender a
                                                                                                                 hablar, leer y escribir de forma competente




                                                                                                     Es importante darse cuenta que el uso eficaz de la decodificación
                              En otras propuestas lo niños aprenden a reconocer globalmente        exige que pueda combinarse la información procedente de reglas de
                                    determinadas palabras que les resultan significativas            correspondencia con la información procedente del texto y de los
                                                                                                                       conocimientos previos del lector.




                                                                                                                                 estrategias para
                                                                         lectura para la                                          intensificar la
                                                                          comprensión                                           comprensión y el
                                                                                                                             recuerdo de lo que lee


                                                                    capacidad para
                                                                representarse y analizar
                                                                     los problemas
La enseñanza
       ¿Qué estrategias
                                        estrategias de
      vamos a ensenar?
                                     comprensión lectora.



          Evaluar la consistencia
        interna del contenido que             Andamiaje.
             expresa el texto.




               Comprobar
           continuamente si la
         comprensión tiene lugar           Practica individual.
         mediante la revisión y la
           autointerrogación.




Los objetivos de la lectura
                                                    Leer para
Leer obtener una información                        seguir las
                                                  instrucciones


 Leer para                    Leer para                Leer por
 aprender                      revisar                  placer

Mapa

  • 1.
    SUB-SECRETARIA DE EDUCACIÓNMEDIA SUPERIOR, SUPERIOR, FORMACION DOCENTE Y EVALUACIÓN DIRECCION DE FORMACIÓN Y ACTUALIZACIÓN DOCENTE ‘’Benemérita Escuela Urbana Federal Fronteriza’’ PROGAMA PARA LA TRANSFORMACION Y EL FORTALEZIMIENTO ACADEMICO DE LAS ESCUELAS NORMALES CURSO: PROCESOS DE ALFABETIZACIÓN INICIAL CONDUCTORA DEL PROGRAMA ANA MARÍA SERNA ESPINOZA NOMBRE DE LA ALUMNA PRACTICANTE SANDRA MARLENE GARCIA MENDEZ
  • 2.
    Estrategias de Lectura La enseñanza Leer implica estrategias de comprender el Leer, comprender comprensión y aprender. texto escrito lectora. La enseñanza de La enseñanza de la lectura. estrategias de ¿Qué estrategias La alfabetización comprensión vamos a ensenar? lectora
  • 3.
    Conocimiento Previo Leer es comprender Leer implica comprender Contenido el texto escrito. Expectativas Leer, comprender y aprender Leer implica realizar un esfuerzo ESTADO DE PILOTO AUTOMATICO MOTIVACIÓN Aprendizaje Significativo
  • 4.
    La enseñanza dela lectura. El dominio de la lectura y la escritura supone el incremento del dominio del lenguaje oral La alfabetización “Los niños requieren abordar el sistema de escritura en una perspectiva amplia, que les ofrezca una multiplicidad de caminos y estrategias para apropiarse de el Una persona alfabetizada tiene la capacidad de hablar, leer y escribir con otra persona y el logro de la alfabetización implica aprender a hablar, leer y escribir de forma competente Es importante darse cuenta que el uso eficaz de la decodificación En otras propuestas lo niños aprenden a reconocer globalmente exige que pueda combinarse la información procedente de reglas de determinadas palabras que les resultan significativas correspondencia con la información procedente del texto y de los conocimientos previos del lector. estrategias para lectura para la intensificar la comprensión comprensión y el recuerdo de lo que lee capacidad para representarse y analizar los problemas
  • 5.
    La enseñanza ¿Qué estrategias estrategias de vamos a ensenar? comprensión lectora. Evaluar la consistencia interna del contenido que Andamiaje. expresa el texto. Comprobar continuamente si la comprensión tiene lugar Practica individual. mediante la revisión y la autointerrogación. Los objetivos de la lectura Leer para Leer obtener una información seguir las instrucciones Leer para Leer para Leer por aprender revisar placer