Incrustar presentación
Descargar para leer sin conexión







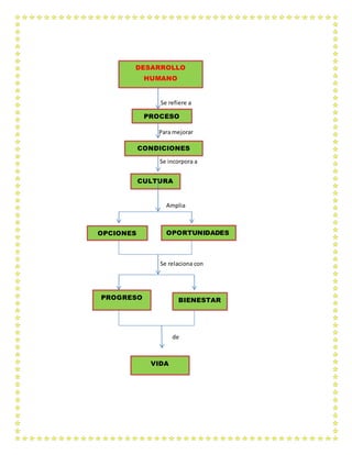
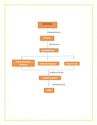
Este documento resume las principales etapas del desarrollo humano, incluyendo la infancia, la adolescencia y la maduración. Describe cómo cada etapa representa un periodo decisivo de formación de capacidades físicas, intelectuales y emocionales. También explica que la psicología del desarrollo infantil abarca varios aspectos como el desarrollo humano general, la infancia, la maduración y la adolescencia.






