La técnica de observación resulta muy útil
para laelaboración de hipótesis para llegar a
una breve conclusión.
La encuesta es un método de mucha utilidad para
recolectar información de manera global, de una
determinada población.
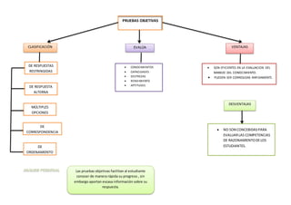
PRUEBAS OBJETIVAS
DE RESPUESTAS
RESTRINGIDAS
DE RESPUESTA
ALTERNA
MÚLTIPLES
OPCIONES
DE
CORRESPONDENCIA
DE
ORDENAMIENTO
EVALÚA
 CONOCIMIENTOS
 CAPACIDADES
 DESTREZAS
 RENDIMIENTO
 APTITUDES
VENTAJAS
 SON EFICIENTES EN LA EVALUACION DEL
MANEJO DEL CONOCIMIENTO.
 PUEDEN SER CORREGIDAS RAPIDAMENTE.
DESVENTAJAS
 NO SON CONCEBIDAS PARA
EVALUARLAS COMPETENCIAS
DE RAZONAMIENTODELOS
ESTUDIANTES.
CLASIFICACIÓN
Las pruebas objetivas facilitan al estudiante
conocer de manera rápida su progreso , sin
embargo aportan escasa información sobre su
respuesta.
Es una técnica usada para representar mediante figuras
geométricas información de manera más especifica. Permite
la mejor comprensión de un tema ya que deben estar
detalladas las partes más importantes de dicho tema.
Un mapa mental esun diagramausadopara representarlaspalabras,ideas,tareasy
dibujosuotrosconceptosligadosydispuestosradialmente alrededorde una palabra
clave o de una ideacentral.Losmapas mentalessonunmétodomuyeficazparaextraer
y memorizarinformación,yaque se utilizagráficosyestácomprobadoque esmejor
recordar informaciónsi se losutiliza.
El ensayo un tipo de texto en prosa que analiza,
interpreta o evalúa un tema. Se considera un
género literario, al igual que la poesía, la narrativa
y el drama. serio y fundamentado que sintetiza un
tema significativo.
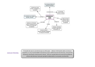
El estudio de caso es una técnica que se utiliza para obtener información sobre un tema en
específico,es muy recomendable esta técnica ya que a diferencia de otras técnicas, esta permite
recolectar información más personal, directa , más aun cuando dentro de esta técnica podemos
utilizar más técnicas, como por ejemplo la observación, la encuesta, la entrevista.
INDICADORES DE
EVALUACIÓN
Es una evidencia que facilita la medición de los resultados o de lo
que se esperaalcanzar enun programao proyecto.Estosresultados
pueden considerarse los productos o resultados de dicha
investigación .
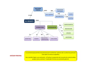
Es una técnicaque permite alas personasque loconforman analizarodar susdiversospuntosde
vista sobre un tema en específico.
No es posible llegar a una conclusión , al finalizar la exposición de los puntos de vista de ambos
grupos ( pros y contra) el moderador formula una conclusión general.
LISTA DE COTEJO
Es un listado de características, aspectos, se centra en
registrar la aparición o no de una conducta durante un
periodo.
 Se basa en la observación
 Se planifica con anterioridad los
aspectos que esperan observarse
 Solo se indica si la conducta está o
no está presente, sin admitir
valores.
 Soloreúne el estadode observación
de las conductas.
CARACTERISTICAS
ELABORACION
1. Especificar el tema o la
realización.
2. Enumerar los
comportamientos o
características.
3. Añadir cualquier error
común.
4. Ordenar la lista de los
comportamientos.
5. Planificar un modo de
utilizaciónde losresultados
obtenidos.
RÚBRICA DE
EVALUACION
-Determinar los objetivos del
aprendizaje.
-Identificar los elementos a evaluar.
-Definir descriptores; escalas de
calificación y criterios.
-Determinar el peso de cada criterio.
-Revisar la rúbrica diseñada y
reflexionar sobre impacto educativo.
PROCESO
-Se identificanclaramenteobjetivos docentes
y metas a conseguir.
-Cuantifica los niveles de logro a alcanzar.
-Se brinda retroalimentación luego de
identificar áreas de oportunidades y
fortalezas.
-Permite la auto-evaluación y co-evaluacion.
VENTAJAS
La rúbrica de evaluación es positiva ya que permite tanto al
estudiante saber con anticipación cuáles son los aspectos que va a
ser evaluados ante un trabajo o exposición. Así mismo luego de
socializarla en clase permite que esta sea corregida.

Mapas conceptuales

  • 1.
    La técnica deobservación resulta muy útil para laelaboración de hipótesis para llegar a una breve conclusión.
  • 2.
    La encuesta esun método de mucha utilidad para recolectar información de manera global, de una determinada población.
  • 3.
    PRUEBAS OBJETIVAS DE RESPUESTAS RESTRINGIDAS DERESPUESTA ALTERNA MÚLTIPLES OPCIONES DE CORRESPONDENCIA DE ORDENAMIENTO EVALÚA  CONOCIMIENTOS  CAPACIDADES  DESTREZAS  RENDIMIENTO  APTITUDES VENTAJAS  SON EFICIENTES EN LA EVALUACION DEL MANEJO DEL CONOCIMIENTO.  PUEDEN SER CORREGIDAS RAPIDAMENTE. DESVENTAJAS  NO SON CONCEBIDAS PARA EVALUARLAS COMPETENCIAS DE RAZONAMIENTODELOS ESTUDIANTES. CLASIFICACIÓN Las pruebas objetivas facilitan al estudiante conocer de manera rápida su progreso , sin embargo aportan escasa información sobre su respuesta.
  • 4.
    Es una técnicausada para representar mediante figuras geométricas información de manera más especifica. Permite la mejor comprensión de un tema ya que deben estar detalladas las partes más importantes de dicho tema.
  • 5.
    Un mapa mentalesun diagramausadopara representarlaspalabras,ideas,tareasy dibujosuotrosconceptosligadosydispuestosradialmente alrededorde una palabra clave o de una ideacentral.Losmapas mentalessonunmétodomuyeficazparaextraer y memorizarinformación,yaque se utilizagráficosyestácomprobadoque esmejor recordar informaciónsi se losutiliza.
  • 6.
    El ensayo untipo de texto en prosa que analiza, interpreta o evalúa un tema. Se considera un género literario, al igual que la poesía, la narrativa y el drama. serio y fundamentado que sintetiza un tema significativo.
  • 7.
    El estudio decaso es una técnica que se utiliza para obtener información sobre un tema en específico,es muy recomendable esta técnica ya que a diferencia de otras técnicas, esta permite recolectar información más personal, directa , más aun cuando dentro de esta técnica podemos utilizar más técnicas, como por ejemplo la observación, la encuesta, la entrevista.
  • 8.
    INDICADORES DE EVALUACIÓN Es unaevidencia que facilita la medición de los resultados o de lo que se esperaalcanzar enun programao proyecto.Estosresultados pueden considerarse los productos o resultados de dicha investigación .
  • 9.
    Es una técnicaquepermite alas personasque loconforman analizarodar susdiversospuntosde vista sobre un tema en específico. No es posible llegar a una conclusión , al finalizar la exposición de los puntos de vista de ambos grupos ( pros y contra) el moderador formula una conclusión general.
  • 10.
    LISTA DE COTEJO Esun listado de características, aspectos, se centra en registrar la aparición o no de una conducta durante un periodo.  Se basa en la observación  Se planifica con anterioridad los aspectos que esperan observarse  Solo se indica si la conducta está o no está presente, sin admitir valores.  Soloreúne el estadode observación de las conductas. CARACTERISTICAS ELABORACION 1. Especificar el tema o la realización. 2. Enumerar los comportamientos o características. 3. Añadir cualquier error común. 4. Ordenar la lista de los comportamientos. 5. Planificar un modo de utilizaciónde losresultados obtenidos.
  • 11.
    RÚBRICA DE EVALUACION -Determinar losobjetivos del aprendizaje. -Identificar los elementos a evaluar. -Definir descriptores; escalas de calificación y criterios. -Determinar el peso de cada criterio. -Revisar la rúbrica diseñada y reflexionar sobre impacto educativo. PROCESO -Se identificanclaramenteobjetivos docentes y metas a conseguir. -Cuantifica los niveles de logro a alcanzar. -Se brinda retroalimentación luego de identificar áreas de oportunidades y fortalezas. -Permite la auto-evaluación y co-evaluacion. VENTAJAS La rúbrica de evaluación es positiva ya que permite tanto al estudiante saber con anticipación cuáles son los aspectos que va a ser evaluados ante un trabajo o exposición. Así mismo luego de socializarla en clase permite que esta sea corregida.