PEDIATRIA (AGOSTO – 2013)
LUIS ALEJANDRO SOLIZ
URIONA
• INFECCIÓN PURULENTA DE LAS MENINGES Y

ESPACIO SUBARACNOIDE.
• Condición relac a una intensa reacc inflam del SNC q
se manifiesta por:
• Dism

Nivel de conciencia

• Convulsiones
• Aum

de la PIC
MENINGITIS

AGUDA

CRONICA

Virus
Bacterias
Treponema Pallidum

Tuberculosis
Micobacterium avium complex
Leptospirosis
Actinomyces
Cryptococcus neoformans
• 90 % de los Px afectados estan entre 1 mes a 5
años.
• El Dx precoz y TX apropiado:
• Dism

mortalidad

• Previene Complic y Secuelas (permanentes)
• COLONIZACION POR PATOGENOS
EVENTO INICIAL

INVACIÓN Y
DISEMINACIÓN

MULTIPLICACIÓN
DE MICROORG.

• Por Vía HEMATÓGENA
• Atraviesan Barrera Hemato Encefálica.
• Alcanzan plexo coroideo
• Invaden espacio subaracnoideo
• Multiplicación de microorg en el LCR
• Evento inicial: COLONIZACIÓN DE VIAS AEREAS

SUPERIORES

• Por gérmenes patógenos (varían según edad)

• Invasión del epitelio depende de:
• Virulencia del microorganismo
• Factores defensivos del hospedero
• OTROS FOCOS DE DISEMINACIÓN:

• Poco frecuentes: (Vía Hematógena)
• Endocarditis bacteriana
• Neumonia
• Tromboflebitis

• Aun más raro: (extensión directa)
• Oído medio
• Mastoides
• Osteomelitis de craneo
• Cuando u microog alcanza: EL PLEXO COROIDEO
• Invaden el ESPACIO SUBARACNOIDEO
• Se multiplican en el LCR

• El LCR favorece MULTIPLICACIÓN porq:
• Baja concentración de:
• Inmunoglobulinas
• Proteínas de la vía de complemento
• Células de defensa
• LAS MANIFESTACIONES NEUROLÓGIAS SE

PRODUCEN POR:
• TOXICIDAD DIRECTA DE LOS MICROORG Y SUS

PRODUCTOS

• RESPUESTA INMUNE DEL HOSPEDERO.
• La lisis bacteriana produce:
• Liberación de elementos de la pared celular:
• En Gram (-) : Lipopolisacaridos
• En Gram (+) : Ac Teicoico y Petidoglicanos

• Inducen inflamación intensa de las meninges.
• Liberación de citocinas por:
• Leucocitos presentes en el LCR
• Cels de la microglia
• Astrocitos
• Cels endoteliales de la microvasculatura
• Producción de CITOCINAS, principalmente:

• Factor de Necrosis Tumoral Alfa TNF α
• Interleucina 1 ( Il 1 )
• Las citocinas llevan a un Aum de la
permeabilidad capilar.
• El Aum de la permeabilidad capilar:
• Altera las propiedades de la BHE, lleva a un:

• EDEMA Tipo VASOGENICO
• Permite extravasamiento al LCR de:
• Proteinas

Formación de un

• Leucocitos

Exudado espeso
• Exudado puede: BLOQUEAR ReAbsorción de
LCR
(En las granulaciones aracnoideas)
• Lleva a hidrocefalea:
EDEMA tipo INTERSTICIAL
•Si se afectan vasos sanguíneos:
• Arteriales

Del espacio

• Venosos

subaracnoideo

•Se desarrollan áreas de isquemia del
parenquima cerebral.
• La isquemia del parenquima cerebral
EDEMA

• Degranulación de Neutrofilos
CITO• Liberación de radicales libres
TÓXICO
derivados del Oxigeno.
• Las CITOCINAS llevan a la produccion de
selectinas:

• Receptores para Leucocitos de cels endoteliales
• Favorece migración de estas cels al LCR

(quimiotaxis)
• Pero las Citocinas tb llevan paulatinamente a:
• La auto regulación vascular cerebral normal:
• Si la PAM

produce: vasoconstricción:

• Para evitar un hiperflujo

•

Si la PAM

produce: vasodilatación:

• Para preservar la perfusión
• Si se pierde la autoregulación vascular cerebral
:

• Si la PAM

produce: hiperflujo

• EDEMA CEREBRAL

•

Si la PAM

produce: hipoflujo:

• Agrava la ISQUEMIA CEREBRAL
BACTERE
MIA

Daño
Endotelial

Bacterias en
LCR

Citocinas
proinflamatoria
s

Sáez-Llorens X, McCracken GH. Bacterial meningitis in children.
Lancet. 2003 Jun 21;361(9375):2139-48.

Permeabilidad
BHE
Edema
Vasogénic
o

Atracción
Leucocitaria
Edema
Intersticial

Vasculitis
cerebral
Edema
citotoxic
o

Presión
intracraneana
Regulación
Vascular
cerebral

Perfusión
global
Daño
neuronal
apoptosis

Liberació
n de
más
citocinas

Flujo
cerebral
Isquemia
Streptococo grupo B
Strpetococo
pneumoniae
Haemophilus
Influenzae

Listeria
Monocytogenes
Neisseria Meningitidis

CECIL, TEXTBOOK OF MEDICINE 22ED 2005
• MENINGITIS

BACTERIAS

• ABSCESO CEREBRAL
• EMPIEMA SUBDURAL
• ENCEFALITIS BACTERIANA

PARASITOS
• MENINGITIS ASEPTICA AGUDA
• ENCEFALITIS O .
.
MENINGOENCEFALITIS

NEUROINFECCION
VIRUS

• ADENITIS POR HERPES
• INFECCIONES CRONICAS POR
. . . . VIRUS LENTOS

HONGOS
RICKETSIAS Y ESPIROQUETAS
OTROS

MYCOBACTERIUM TUBERCULOSIS
RECIEN NACIDO
4 SEMANAS A TRES MESES
3 MESES HASTA 20 AÑOS
20 HASTA 55 AÑOS

INMUNODEPRIMIDOS Y > 55 AÑOS
RECIEN NACIDO
• Gram (–) entéricos: ESCHERICHIA

COLI
• STREPTOCOCO B (AGALACTIE)
• LISTERIA
• (Adquiere en el contacto del canal del parto)
4 semanas a 3 meses
• STREPTOCOCO B

- NEUMOCOCO

• ESCHERICHIA COLI

-

HAEMOPHILUS
• LISTERIA

INFLUENZAE

• (Entra en contacto con los gérmenes q colonizan oro y
nasofaringe)
3
meses
hasta
20
años

• MENINGOCOCO
• NEUMOCOCO
• H. INFLUENZAE
• (Entra en contacto con otros
niños, van al kinder a la escuela)
20 años hasta 55
años
• NEUMOCOCO
• MENINGOCOCO
• (En Occidente (USA – Europa))
20 años hasta 55
años
• MENINGOCOCO
• NEUMOCOCO
• (En latino América (Bolivia, Brasil, etc))
>55 años
NEUMOCOCO

MENINGOCOCO

LISTERIA
(SIGNOS Y SINTOMALOGIA)
• FIEBRE , CEFALEA , RIGIDEZ DE NUCA
• DISMINUCIÓN DEL NIVEL DE CONCIENCIA (75%)
• NAUSEAS, VÓMITOS, FOTOFOBIAS
• SIGNOS DE KERNING Y BRUDZINSKI (5-20% Px
pediatricos)
• CONVULSIONES (20 – 40%)
• Aum

de la PRESION INTRA CRANEANA (PIC)
MENINGITIS
AGUDA
Flexión involuntaria

de rodillas ante la
flexion del cuello.
Rigides de nuca al
flexionar la pierna

c/ rodilla flexionada
GENERALIZADO
PUNCIÓN
LUMBAR

GOLD STANDAR

NEUROIMAGEN

INESPECIFICO

CULTURA
DEMORAN

BIOPSIA
ESTUDIO DE LCR
1)PRESIÓN (*)
2) ASPECTO Y COLOR
3) CITOLOGÍA (**)

5 a 18 cm H2O
Límpido e incoloro
hasta 4 células/mm3

4) GLUCOSA (***)
5) PROTEINAS
TOTALES
6) Fracciones
Proteicas:
-PRE - ALBUMINA
-ALBUMINA

50 a 80 mg/100ml
Hasta 30 mg/100ml

GLOBULINAS:
- Alfa 1
- Alfa 2
- Beta

10 %
45 a 65%
3a7%
5 a 10 %
14 a 25%
7 a 14 %
• * (Presión) en decúbito lateral
• Los valores serán de 15 en el fondo de saco lumbar (local habitual de
punción)

• ** (Citología)las células encontradas son:
• Monocitos
• Linfocitos.

• *** (Glucosa) Niveles de 2/3 en relación al
1) Aspecto
2) Color

Límpido o ligeram
hemorrágico
Incoloro o xantocrómico

3) N° Células/mm3

0 a 15 células/mm3

4) Glucosa (mg%)

42a 78

5) Prot Totales (mg%)
6) Urea (mg%)
7) Eritrocitos (mm3)

Hasta 120
15 - 42
0 a 603 (2°dia) / 0 a 322 (7°dia)
VALORES NORMALES EN LCR

PREMATUROS

RN A TERMINO

NIÑOS MAYORES

RECUENTO DE
CELULAS

0-29/mm3

0-32xmm3

0-6xmm3

57%PMN

61%PMN

0%PMN

GLUCOSA

24 a 63 mg

34 a 119 mg

40 a 80 mg

GLICEMIA/
GLUCOSA LCR

2/3
dos tercios

2/3
dos tercios

2/3
dos tercios

Proteínas

65 a 150mg/dl

20 a 170mg/dl

5 a 40mg/dl
LCR

Aspecto

Celularidad.
• EXPLORACIÓN COMPLEMENTARIA: Punción lumbar.
Cel./ ml

Proteinas
mg/ dl

Glucosa
mg/ dl

LCR normal.

Claro

<5
MONOC

15-45

>50
(60% de la glucemia)

Meningitis
bacteriana.

Turbio

100-10000
PMN

100-1000

Muy baja
(<40% Glu)

Meningitis vírica

Claro

<300
Mono Nucleares

40-100

Normal

Meningitis
Tuberculosa

Opalescente

50-300
MN

60-700

Baja

Meningitis
Fúngica

Opalescente

50-500
MN

100-700

Baja

Meningitis
Carcinomatosa

Claro o turbio

20-300
Atipia

60-200

Baja

Hemorragia
subaracnoidea

Hemático.
Xantocrómico

Hematies.

50-1000

Normal o baja.
BACTERIANA

VIRAL

TBC/MICOTICA

LEUCOCITOS
MM3

> 500

< 500

< 500

PMN

> 80%

< 50%

< 50%

> 40

< 40

> 50%

< 30%

< 100

> 100

Glucosa
< 40
mg/dl
Glucosa
< 30%
LCR/sangre
Proteínas
> 100
mg/dl
• PRESION INTRACRANEANA: 18 cm H2O
• > 18 cm H2O (En inf bacteriana)

• CELULAS: Hasta 4 mm3
• > 1000 a 10000 mm3 (En inf bacteriana)

• PROTEINAS: Hasta 30 mg/dL
• > 45 mg/dL (En inf bacteriana)

• Glucosa : 50 a 80 mg/dL
• < 40 mg/dL (En inf bacteriana)

• Relac Glucosa de LCR/suero
• < 0, 40 (En inf bacteriana)
PMN +
Glucosa Baja
PMN +
Glucosa Normal
LMN +
Glucosa Baja

LMN +
Glucosa Normal

• Clásico de MNG BACTERIANA

• MNG VIRAL :
• Ecovirus 9
• Parotiditis

• TBC
• Hongos (criptococo)

• MNG VIRAL

DX DF: Tinta China
(+ p/ criptococo)
Edad.
Jóvenes y adultos
menores de 50 años

Adultos mayores de 50
años.

Germen más probable
Neisseria meningitidis.
Estreptococo pneumoniae.
Haemophilus influenzae tipo B

Streptococco pneumoniae.
Neisseria meningitidis.
Listeria monocytogenes.
Haemophilus influenzae.
Bacilos Gram negativo.

Niños <1 mes

Neisseria meningitidis.
Haemophilus influenzae tipo B
Estreptococo pneumoniae.

En alérgicos a Penicilina: Vancomicina 1 gm/ 12
horas + Rifampicina 15 mg/kg/24 horas.
Ceftriaxona 2 g/ 12 horas( o Cefotaxima 2 gm/ 6
horas) +Vancomicina 1 g / 12 horas (+ Rifampicina
600 mg./ 12 horas.)
+
Ampicilina 2 gm./ 4 hrs c/ o s/
gentamicina 5 mg/kg./ 24 hrs o( Cotrimoxazol 5 mg/
kg/ 24 horas.)
En alérgicos a Penicilina: Vancomicina 1 gm/ 12
horas + Rifampicina ( 15 mg./ kg./ 24 horas.) en
adultos :600 mg./ 12 horas. Alternativa,
Levofloxacino 500 mg/ 12 horas.

Neisseria meningitidis. Estreptococo
pneumoniae. Haemophilus
influenzae tipo B

Niños
Entre 3 meses y 5 años

Ceftriaxona 2 g/ 12 horas ( o Cefotaxima 2 g/ 6
horas) + Vancomicina 1 gm / 12 horas
(y/o
Rifampicina ( 15 mg./ kg./ 24 horas.) en adultos :600
mg./ 12 horas)

Streptococco grupo b. Escherichia
Coli. Listeria Monocytogenes.

Niños Entre 1-3 meses

Antibiótico empírico de elección

Cefotaxima 50 mg/kg/6h o
ceftriaxona 50-100/kg c12h
IDSA, PRACTICE GUIDELINE FOR THE MANAGEMENT OF BACTERIAL MENINGITIS,
2004
IDSA, PRACTICE GUIDELINE FOR THE MANAGEMENT OF BACTERIAL MENINGITIS,
2004
Meningitis aguda
Meningitis aguda

Meningitis aguda

  • 1.
    PEDIATRIA (AGOSTO –2013) LUIS ALEJANDRO SOLIZ URIONA
  • 2.
    • INFECCIÓN PURULENTADE LAS MENINGES Y ESPACIO SUBARACNOIDE. • Condición relac a una intensa reacc inflam del SNC q se manifiesta por: • Dism Nivel de conciencia • Convulsiones • Aum de la PIC
  • 6.
  • 7.
    • 90 %de los Px afectados estan entre 1 mes a 5 años. • El Dx precoz y TX apropiado: • Dism mortalidad • Previene Complic y Secuelas (permanentes)
  • 9.
    • COLONIZACION PORPATOGENOS EVENTO INICIAL INVACIÓN Y DISEMINACIÓN MULTIPLICACIÓN DE MICROORG. • Por Vía HEMATÓGENA • Atraviesan Barrera Hemato Encefálica. • Alcanzan plexo coroideo • Invaden espacio subaracnoideo • Multiplicación de microorg en el LCR
  • 10.
    • Evento inicial:COLONIZACIÓN DE VIAS AEREAS SUPERIORES • Por gérmenes patógenos (varían según edad) • Invasión del epitelio depende de: • Virulencia del microorganismo • Factores defensivos del hospedero
  • 11.
    • OTROS FOCOSDE DISEMINACIÓN: • Poco frecuentes: (Vía Hematógena) • Endocarditis bacteriana • Neumonia • Tromboflebitis • Aun más raro: (extensión directa) • Oído medio • Mastoides • Osteomelitis de craneo
  • 12.
    • Cuando umicroog alcanza: EL PLEXO COROIDEO • Invaden el ESPACIO SUBARACNOIDEO • Se multiplican en el LCR • El LCR favorece MULTIPLICACIÓN porq: • Baja concentración de: • Inmunoglobulinas • Proteínas de la vía de complemento • Células de defensa
  • 13.
    • LAS MANIFESTACIONESNEUROLÓGIAS SE PRODUCEN POR: • TOXICIDAD DIRECTA DE LOS MICROORG Y SUS PRODUCTOS • RESPUESTA INMUNE DEL HOSPEDERO.
  • 14.
    • La lisisbacteriana produce: • Liberación de elementos de la pared celular: • En Gram (-) : Lipopolisacaridos • En Gram (+) : Ac Teicoico y Petidoglicanos • Inducen inflamación intensa de las meninges.
  • 15.
    • Liberación decitocinas por: • Leucocitos presentes en el LCR • Cels de la microglia • Astrocitos • Cels endoteliales de la microvasculatura
  • 16.
    • Producción deCITOCINAS, principalmente: • Factor de Necrosis Tumoral Alfa TNF α • Interleucina 1 ( Il 1 ) • Las citocinas llevan a un Aum de la permeabilidad capilar.
  • 17.
    • El Aumde la permeabilidad capilar: • Altera las propiedades de la BHE, lleva a un: • EDEMA Tipo VASOGENICO • Permite extravasamiento al LCR de: • Proteinas Formación de un • Leucocitos Exudado espeso
  • 18.
    • Exudado puede:BLOQUEAR ReAbsorción de LCR (En las granulaciones aracnoideas) • Lleva a hidrocefalea: EDEMA tipo INTERSTICIAL
  • 19.
    •Si se afectanvasos sanguíneos: • Arteriales Del espacio • Venosos subaracnoideo •Se desarrollan áreas de isquemia del parenquima cerebral.
  • 20.
    • La isquemiadel parenquima cerebral EDEMA • Degranulación de Neutrofilos CITO• Liberación de radicales libres TÓXICO derivados del Oxigeno.
  • 21.
    • Las CITOCINASllevan a la produccion de selectinas: • Receptores para Leucocitos de cels endoteliales • Favorece migración de estas cels al LCR (quimiotaxis) • Pero las Citocinas tb llevan paulatinamente a:
  • 22.
    • La autoregulación vascular cerebral normal: • Si la PAM produce: vasoconstricción: • Para evitar un hiperflujo • Si la PAM produce: vasodilatación: • Para preservar la perfusión
  • 23.
    • Si sepierde la autoregulación vascular cerebral : • Si la PAM produce: hiperflujo • EDEMA CEREBRAL • Si la PAM produce: hipoflujo: • Agrava la ISQUEMIA CEREBRAL
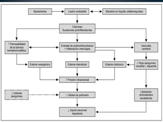
  • 25.
    BACTERE MIA Daño Endotelial Bacterias en LCR Citocinas proinflamatoria s Sáez-Llorens X,McCracken GH. Bacterial meningitis in children. Lancet. 2003 Jun 21;361(9375):2139-48. Permeabilidad BHE Edema Vasogénic o Atracción Leucocitaria Edema Intersticial Vasculitis cerebral Edema citotoxic o Presión intracraneana Regulación Vascular cerebral Perfusión global Daño neuronal apoptosis Liberació n de más citocinas Flujo cerebral Isquemia
  • 27.
  • 28.
    • MENINGITIS BACTERIAS • ABSCESOCEREBRAL • EMPIEMA SUBDURAL • ENCEFALITIS BACTERIANA PARASITOS • MENINGITIS ASEPTICA AGUDA • ENCEFALITIS O . . MENINGOENCEFALITIS NEUROINFECCION VIRUS • ADENITIS POR HERPES • INFECCIONES CRONICAS POR . . . . VIRUS LENTOS HONGOS RICKETSIAS Y ESPIROQUETAS OTROS MYCOBACTERIUM TUBERCULOSIS
  • 29.
    RECIEN NACIDO 4 SEMANASA TRES MESES 3 MESES HASTA 20 AÑOS 20 HASTA 55 AÑOS INMUNODEPRIMIDOS Y > 55 AÑOS
  • 30.
    RECIEN NACIDO • Gram(–) entéricos: ESCHERICHIA COLI • STREPTOCOCO B (AGALACTIE) • LISTERIA • (Adquiere en el contacto del canal del parto)
  • 31.
    4 semanas a3 meses • STREPTOCOCO B - NEUMOCOCO • ESCHERICHIA COLI - HAEMOPHILUS • LISTERIA INFLUENZAE • (Entra en contacto con los gérmenes q colonizan oro y nasofaringe)
  • 32.
    3 meses hasta 20 años • MENINGOCOCO • NEUMOCOCO •H. INFLUENZAE • (Entra en contacto con otros niños, van al kinder a la escuela)
  • 33.
    20 años hasta55 años • NEUMOCOCO • MENINGOCOCO • (En Occidente (USA – Europa))
  • 34.
    20 años hasta55 años • MENINGOCOCO • NEUMOCOCO • (En latino América (Bolivia, Brasil, etc))
  • 35.
  • 36.
  • 37.
    • FIEBRE ,CEFALEA , RIGIDEZ DE NUCA • DISMINUCIÓN DEL NIVEL DE CONCIENCIA (75%) • NAUSEAS, VÓMITOS, FOTOFOBIAS • SIGNOS DE KERNING Y BRUDZINSKI (5-20% Px pediatricos) • CONVULSIONES (20 – 40%) • Aum de la PRESION INTRA CRANEANA (PIC)
  • 40.
  • 41.
    Flexión involuntaria de rodillasante la flexion del cuello.
  • 42.
    Rigides de nucaal flexionar la pierna c/ rodilla flexionada
  • 45.
  • 47.
  • 48.
  • 49.
    1)PRESIÓN (*) 2) ASPECTOY COLOR 3) CITOLOGÍA (**) 5 a 18 cm H2O Límpido e incoloro hasta 4 células/mm3 4) GLUCOSA (***) 5) PROTEINAS TOTALES 6) Fracciones Proteicas: -PRE - ALBUMINA -ALBUMINA 50 a 80 mg/100ml Hasta 30 mg/100ml GLOBULINAS: - Alfa 1 - Alfa 2 - Beta 10 % 45 a 65% 3a7% 5 a 10 % 14 a 25% 7 a 14 %
  • 50.
    • * (Presión)en decúbito lateral • Los valores serán de 15 en el fondo de saco lumbar (local habitual de punción) • ** (Citología)las células encontradas son: • Monocitos • Linfocitos. • *** (Glucosa) Niveles de 2/3 en relación al
  • 51.
    1) Aspecto 2) Color Límpidoo ligeram hemorrágico Incoloro o xantocrómico 3) N° Células/mm3 0 a 15 células/mm3 4) Glucosa (mg%) 42a 78 5) Prot Totales (mg%) 6) Urea (mg%) 7) Eritrocitos (mm3) Hasta 120 15 - 42 0 a 603 (2°dia) / 0 a 322 (7°dia)
  • 52.
    VALORES NORMALES ENLCR PREMATUROS RN A TERMINO NIÑOS MAYORES RECUENTO DE CELULAS 0-29/mm3 0-32xmm3 0-6xmm3 57%PMN 61%PMN 0%PMN GLUCOSA 24 a 63 mg 34 a 119 mg 40 a 80 mg GLICEMIA/ GLUCOSA LCR 2/3 dos tercios 2/3 dos tercios 2/3 dos tercios Proteínas 65 a 150mg/dl 20 a 170mg/dl 5 a 40mg/dl
  • 53.
    LCR Aspecto Celularidad. • EXPLORACIÓN COMPLEMENTARIA:Punción lumbar. Cel./ ml Proteinas mg/ dl Glucosa mg/ dl LCR normal. Claro <5 MONOC 15-45 >50 (60% de la glucemia) Meningitis bacteriana. Turbio 100-10000 PMN 100-1000 Muy baja (<40% Glu) Meningitis vírica Claro <300 Mono Nucleares 40-100 Normal Meningitis Tuberculosa Opalescente 50-300 MN 60-700 Baja Meningitis Fúngica Opalescente 50-500 MN 100-700 Baja Meningitis Carcinomatosa Claro o turbio 20-300 Atipia 60-200 Baja Hemorragia subaracnoidea Hemático. Xantocrómico Hematies. 50-1000 Normal o baja.
  • 54.
    BACTERIANA VIRAL TBC/MICOTICA LEUCOCITOS MM3 > 500 < 500 <500 PMN > 80% < 50% < 50% > 40 < 40 > 50% < 30% < 100 > 100 Glucosa < 40 mg/dl Glucosa < 30% LCR/sangre Proteínas > 100 mg/dl
  • 55.
    • PRESION INTRACRANEANA:18 cm H2O • > 18 cm H2O (En inf bacteriana) • CELULAS: Hasta 4 mm3 • > 1000 a 10000 mm3 (En inf bacteriana) • PROTEINAS: Hasta 30 mg/dL • > 45 mg/dL (En inf bacteriana) • Glucosa : 50 a 80 mg/dL • < 40 mg/dL (En inf bacteriana) • Relac Glucosa de LCR/suero • < 0, 40 (En inf bacteriana)
  • 56.
    PMN + Glucosa Baja PMN+ Glucosa Normal LMN + Glucosa Baja LMN + Glucosa Normal • Clásico de MNG BACTERIANA • MNG VIRAL : • Ecovirus 9 • Parotiditis • TBC • Hongos (criptococo) • MNG VIRAL DX DF: Tinta China (+ p/ criptococo)
  • 58.
    Edad. Jóvenes y adultos menoresde 50 años Adultos mayores de 50 años. Germen más probable Neisseria meningitidis. Estreptococo pneumoniae. Haemophilus influenzae tipo B Streptococco pneumoniae. Neisseria meningitidis. Listeria monocytogenes. Haemophilus influenzae. Bacilos Gram negativo. Niños <1 mes Neisseria meningitidis. Haemophilus influenzae tipo B Estreptococo pneumoniae. En alérgicos a Penicilina: Vancomicina 1 gm/ 12 horas + Rifampicina 15 mg/kg/24 horas. Ceftriaxona 2 g/ 12 horas( o Cefotaxima 2 gm/ 6 horas) +Vancomicina 1 g / 12 horas (+ Rifampicina 600 mg./ 12 horas.) + Ampicilina 2 gm./ 4 hrs c/ o s/ gentamicina 5 mg/kg./ 24 hrs o( Cotrimoxazol 5 mg/ kg/ 24 horas.) En alérgicos a Penicilina: Vancomicina 1 gm/ 12 horas + Rifampicina ( 15 mg./ kg./ 24 horas.) en adultos :600 mg./ 12 horas. Alternativa, Levofloxacino 500 mg/ 12 horas. Neisseria meningitidis. Estreptococo pneumoniae. Haemophilus influenzae tipo B Niños Entre 3 meses y 5 años Ceftriaxona 2 g/ 12 horas ( o Cefotaxima 2 g/ 6 horas) + Vancomicina 1 gm / 12 horas (y/o Rifampicina ( 15 mg./ kg./ 24 horas.) en adultos :600 mg./ 12 horas) Streptococco grupo b. Escherichia Coli. Listeria Monocytogenes. Niños Entre 1-3 meses Antibiótico empírico de elección Cefotaxima 50 mg/kg/6h o ceftriaxona 50-100/kg c12h
  • 61.
    IDSA, PRACTICE GUIDELINEFOR THE MANAGEMENT OF BACTERIAL MENINGITIS, 2004
  • 62.
    IDSA, PRACTICE GUIDELINEFOR THE MANAGEMENT OF BACTERIAL MENINGITIS, 2004