Modulo 3


 Procesos de intervención psicoeducativa y acción docente para promover
     el aprendizaje estratégico de los alumnos en el contexto escolar


                       Competencia especifica


     Se da a partir de la observación y análisis del contexto educativo


                                 Donde se ubica

              Se apoya de una diversidad de modelos propuestos y
                                  estrategias


Promueve el aprendizaje estratégico de todos sus alumnos con base en la
                        comprensión profunda
Contenidos

   Aprendizaje estratégico de la actividad del estudiante



          Aprender a comunicarse (oral y escrito)



Aprender a colaborar, convivir, y construir conocimientos con
                           otros



          Aprender nuevos motivos para aprender



             Aprender a aprender con internet.
PROCESOS DE INVESTIGACIÓN
PSICOEDUCATIVA Y ACCIÓN DOCENTE
PARA PROMOVER EL APRENDIZAJE
ESTRATÉGICO DE LOS ALUMNOS EN
CONTEXTOS ESCOLARES:

METODOLOGÍA
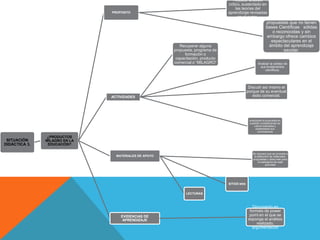
PROPOSITO                                       La observación y actividades de indagación




                                                                                                                                 Identificara ámbitos de problemática y
                                                                                                                                 necesidades a atender en la población
                                                                                                                                               estudiantil.

                                                                         El participante identificara y
                                                                     caracterizara por lo menos un ámbito
                                                                                de problemática.


                                                                                                                                          observación o
                                                                                                                                            entrevista

                                                                                                                                 Representaciones en equipo


                                       ACTIVIDADES

                                                                                                                                   Descripción de un ámbito de interés
                                                                                                                                     relacionado con el aprendizaje.
                                                                                               Referencias y documentos




 SITUACIÓN     ¿ES LA MEJOR FORMA
DIDÁCTICA 1.      DE APRENDER?

                                                                                                                                      compartan sus reportes

                                                                 la consulta selectiva según sus intereses y
                                                                             encuadre de ltextos.
                                     MATERIALES DE APOYO




                                                                 Esto es con el fin de orientar la planeación de la actividad de observación o
                                                                                   indagación que realizaran los estudiantes.




                                    EVIDENCIAS DEL APRENDIZAJE                                   Presentación escrita y puesta común del reporte de la
                                                                                                               observación/indagación
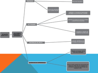
PROPÓSITO
                                                                                                sitios web educativos.




                                                            intervención educativa
                                                            en el contexto escolar.
                                                                                        analizarán el concepto de aprendizaje
                                                                                        estratégico sus dimensiones y ámbitos.




                                                                                       realizarán la revisión de distintos modelos
                                                                                                y experiencias educativas


                              ACTTVIDADES




                                                                                                        entregara un reporte del
                                                                                                        análisis de los sitios web
               ¿ES POSIBLE
 SITUACIÓN     APRENDER A
DIDÁCTICA 2.   APRENDER?



                                                                                               Lecturas basadas en las
                                                                                              estrategias de aprendizaje.
                                MATERIALES DE APOYO




                                                                                               Reporte, por equipo, de los
                                                                                                 sitios web analizados




                                EVIDENCIAS DE APRENDIZAJE
                                                                                      Incluir en dicho reporte las conclusiones por
                                                                                         equipo en cada caso con respecto a la
                                                                                        concepción y teoría del aprendizaje que
                                                                                                     respalda el sitio.
Realizar análisis
                                                                                 critico, sustentado en
                                                                                      las teorías del
                               PROPOSITO                                         aprendizaje revisadas
                                                                                        en el curso.
                                                                                                            propuestas que no tienen
                                                                                                            bases Científicas sólidas
                                                                                                               o reconocidas y sin
                                                                                                            embargo ofrece cambios
                                                                                                              espectaculares en el
                                                          Recuperar alguna                                   ámbito del aprendizaje
                                                       propuesta, programa de                                        escolar.
                                                            formación o
                                                        capacitación, producto
                                                       comercial o “MILAGRO”                          Analizar la solidez de
                                                                                                       sus fundamentos
                                                                                                           científicos.




                                                                                               Discutir así mismo el
                                                                                              porque de su eventual
                               ACTIVIDADES                                                       éxito comercial.




                                                                                               analizarán la propuesta en
                                                                                               cuestión considerando los
                                                                                                   rubros indicados y
                                                                                                    presentaran sus
                                                                                                      conclusiones

                ¿PRODUCTOS
 SITUACIÓN     MILAGRO EN LA
DIDÁCTICA 3.    EDUCACIÓN?

                                                                                                 Se requiere que se proceda a
                                 MATERIALES DE APOYO                                              la detección de materiales,
                                                                                                 propuestas y sitios web para
                                                                                                     la realización de esta
                                                                                                            actividad




                                                                                 SITIOS WEB


                                                             LECTURAS



                                                                                                 Documento en
                                                                                               formato de power
                                   EVIDENCIAS DE                                               point en el que se
                                    APRENDIZAJE                                               exponga el análisis
                                                                                                   realizado,
                                                                                                argumentación
las necesidades y
                                                                                problemática presentada
                                                                                 por estudiantes de una
                         PROPÓSITO                                                comunidad educativa
                                                                                      determinada.
                                                                                    Integrar propuestas de intervención
                                                                                      psicoeducativa en el campo del
                                                la integración de los
                                                                                   aprendizaje estratégico en el nivel de
                                               aprendizajes logrados                         educación básica.


                                                                                    observaciones o
                         ACTTVIDADES                                           indagaciones en este curso


                                                                                            favorecer
                                                                                          aprendizajes
                                                                                        más autónomos,
                                                                                         significativos y
                                                                                        con sentido para
                                                    En función al ámbito de intervención aprendices
                                                                                         los
                                                         elegido y la problemática o
                                                      necesidad detectada, se podrá
                                                     recurrir a revisados a lo largo del
                                                                curso y otros.
                                                                                  a la estrategia de
                                                                                  las 10 preguntas
                                                                                  de Ander – Egg y
SITUACIÓN   ¡ENSEÑAR A                                                                  Aguilar
DIDÁCTICA   APRENDER!
    4.
                                                                               El docente a cargo del
                                MATERIALES                                      grupo apoyará a los
                                 DE APOYO                                        participantes en la
                                                                                   elaboración del
                                                                              esquema del proyecto y
                                                                                en la conducción del
                                                                                       mismo.



                                                                                    Se sugiere que el proyecto se
                                                                                        desarrolle de manera
                                                                                    colaborativa (equipo de 4 o 5
                                                                                           participantes)




                                                                                     Propuestas de intervención psicoeducativa en
                                                                                  aprendizaje estratégico diseñada para los equipos de
                               EVIDENCIAS DE                                         participantes que cubran los rubros acordados.
                                APRENDIZAJE

Modulo 3 mapa conseptual.

  • 1.
    Modulo 3 Procesosde intervención psicoeducativa y acción docente para promover el aprendizaje estratégico de los alumnos en el contexto escolar Competencia especifica Se da a partir de la observación y análisis del contexto educativo Donde se ubica Se apoya de una diversidad de modelos propuestos y estrategias Promueve el aprendizaje estratégico de todos sus alumnos con base en la comprensión profunda
  • 2.
    Contenidos Aprendizaje estratégico de la actividad del estudiante Aprender a comunicarse (oral y escrito) Aprender a colaborar, convivir, y construir conocimientos con otros Aprender nuevos motivos para aprender Aprender a aprender con internet.
  • 3.
    PROCESOS DE INVESTIGACIÓN PSICOEDUCATIVAY ACCIÓN DOCENTE PARA PROMOVER EL APRENDIZAJE ESTRATÉGICO DE LOS ALUMNOS EN CONTEXTOS ESCOLARES: METODOLOGÍA
  • 4.
    PROPOSITO La observación y actividades de indagación Identificara ámbitos de problemática y necesidades a atender en la población estudiantil. El participante identificara y caracterizara por lo menos un ámbito de problemática. observación o entrevista Representaciones en equipo ACTIVIDADES Descripción de un ámbito de interés relacionado con el aprendizaje. Referencias y documentos SITUACIÓN ¿ES LA MEJOR FORMA DIDÁCTICA 1. DE APRENDER? compartan sus reportes la consulta selectiva según sus intereses y encuadre de ltextos. MATERIALES DE APOYO Esto es con el fin de orientar la planeación de la actividad de observación o indagación que realizaran los estudiantes. EVIDENCIAS DEL APRENDIZAJE Presentación escrita y puesta común del reporte de la observación/indagación
  • 5.
    PROPÓSITO sitios web educativos. intervención educativa en el contexto escolar. analizarán el concepto de aprendizaje estratégico sus dimensiones y ámbitos. realizarán la revisión de distintos modelos y experiencias educativas ACTTVIDADES entregara un reporte del análisis de los sitios web ¿ES POSIBLE SITUACIÓN APRENDER A DIDÁCTICA 2. APRENDER? Lecturas basadas en las estrategias de aprendizaje. MATERIALES DE APOYO Reporte, por equipo, de los sitios web analizados EVIDENCIAS DE APRENDIZAJE Incluir en dicho reporte las conclusiones por equipo en cada caso con respecto a la concepción y teoría del aprendizaje que respalda el sitio.
  • 6.
    Realizar análisis critico, sustentado en las teorías del PROPOSITO aprendizaje revisadas en el curso. propuestas que no tienen bases Científicas sólidas o reconocidas y sin embargo ofrece cambios espectaculares en el Recuperar alguna ámbito del aprendizaje propuesta, programa de escolar. formación o capacitación, producto comercial o “MILAGRO” Analizar la solidez de sus fundamentos científicos. Discutir así mismo el porque de su eventual ACTIVIDADES éxito comercial. analizarán la propuesta en cuestión considerando los rubros indicados y presentaran sus conclusiones ¿PRODUCTOS SITUACIÓN MILAGRO EN LA DIDÁCTICA 3. EDUCACIÓN? Se requiere que se proceda a MATERIALES DE APOYO la detección de materiales, propuestas y sitios web para la realización de esta actividad SITIOS WEB LECTURAS Documento en formato de power EVIDENCIAS DE point en el que se APRENDIZAJE exponga el análisis realizado, argumentación
  • 7.
    las necesidades y problemática presentada por estudiantes de una PROPÓSITO comunidad educativa determinada. Integrar propuestas de intervención psicoeducativa en el campo del la integración de los aprendizaje estratégico en el nivel de aprendizajes logrados educación básica. observaciones o ACTTVIDADES indagaciones en este curso favorecer aprendizajes más autónomos, significativos y con sentido para En función al ámbito de intervención aprendices los elegido y la problemática o necesidad detectada, se podrá recurrir a revisados a lo largo del curso y otros. a la estrategia de las 10 preguntas de Ander – Egg y SITUACIÓN ¡ENSEÑAR A Aguilar DIDÁCTICA APRENDER! 4. El docente a cargo del MATERIALES grupo apoyará a los DE APOYO participantes en la elaboración del esquema del proyecto y en la conducción del mismo. Se sugiere que el proyecto se desarrolle de manera colaborativa (equipo de 4 o 5 participantes) Propuestas de intervención psicoeducativa en aprendizaje estratégico diseñada para los equipos de EVIDENCIAS DE participantes que cubran los rubros acordados. APRENDIZAJE