La acción didáctica para
la innovación pedagógica
Marianella Careaga Butter
mcareagab@ucsc.cl
2012
Métodos utilizados en Latinoamérica
Karl-Heinz Flechsig y Ernesto Schiefelbein
ENSEÑANZA FRONTAL O TRADICIONAL
Fases de aplicación
 Orientación
 recepción
 interacción
 fijación
 aplicación
Principios didácticos
 Aprendizaje dirigido por el
profesor.
 Aprendizaje de una clase
(grupo-curso)
 Aprendizaje temáticamente
orientado
 Silencio
Rol profesor
 Experto en la asignatura
 informador
 Organizador
 Consejero
 Juez
 Modelo de comportamiento
Rol del estudiante
 Receptor
 Productivo
 Ayudante.
ASIGNACIÓN DE TRABAJOS
O CONTRATO DE TAREAS
Principios didácticos
 Aprendizaje independiente
 Aprendizaje singular
 Aprendizaje globalizado
 Aprendizaje aplicado
Fases de aplicación
 Orientación
 Planificación
 Interacción
 Presentación
 Evaluación
Rol profesor
 Organizador
 Moderador
 Estimulador
 Experto
 Consejero
Rol del estudiante
 Actor responsable
 Variedad de roles:
- compañeros y miembros de
un grupo.
- competidores y “profesores
para los demás”.
- evaluadores de las
soluciones o productos de los
demás participantes.
COLOQUIO EN PEQUEÑOS GRUPOS
Principios didácticos
 Aprendizaje a través del
intercambio de experiencias
personales.
 Aprendizaje recíproco.
 Aprendizaje a través de
conversaciones
estructuradas.
Fases de aplicación
 Fase de preparación.
 Fase de interacción.
 Fase de valoración.
Rol profesor
 Moderador
 Observador
Rol del estudiante
 actor lingüístico
moderador o director
interlocutor.
 árbitro y evaluador
CONGRESO EDUCATIVO
Principios didácticos
 Aprendizaje colegiado.
 Aprendizaje incidental.
Fases de aplicación
 Fase de organización.
 Fase de orientación.
 Fase de interacción
 Fase de evaluación.
Fuente: José Carrasco Sáez/2012
Rol profesor
 Organizador (en el
sentido amplio).
 Disertador
 Moderador
Rol del estudiante
 Organizadores
 Disertadores
 Comentaristas
 Árbitros
 Auditores
 Espectadores
CURSO ACADÉMICO
Principios didácticos
 Representación personal del
saber.
 Aprendizaje a través de la
comunicación oral,
Fases de aplicación
 Preparación.
 Interacción.
 Fijación
Rol profesor
 Expertos del
ámbito
del conocimiento
expuesto.
 Transmisores de
información
Rol del estudiante
 Auditores
 espectadores
DIÁLOGO EDUCATIVO,
DE TIPO SOCRÁTICO
Principios didácticos
 Aprendizaje dialogado.
 Aprendizaje por
descubrimiento.
Fases de aplicación
 Fase de aclaración
(formulación de preguntas)
 Fase de interacción (duda o
confusión productiva)
 Fase de aplicación
(comprensión).
Rol profesor
 el ambiente de aprendizaje
lo genera la pareja en
diálogo con sus respectivas
interacciones.
Rol del estudiante
 Pareja dialogante
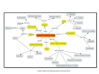
DISPUTA, CONFRONTACIÓN O DEBATE
Principios didácticos
 Aprendizaje argumentado.
 Aprendizaje dialéctico,
Fases de aplicación
 Disputante u observador
 moderador
Fuente: Cristian Lara Valenzuela (alumno promoción 2012)
Rol profesor
 Moderador
Rol del estudiante
 Observador
 Dialogante
EDUCACIÓN TUTORAL
Principios didácticos
 Aprendizaje a través
de la enseñanza.
 Aprender de los
“pares”.
Fases de aplicación
 Fase de organización.
 Fase de preparación.
 Fase de planificación.
 Fase de interacción.
 Fase de valoración.
Rol profesor
 Organizador
 Entrenador
 Supervisor
Rol del estudiante
 ayudante del profesor
Fuente Guido Fuentealba Araya (alumno promoción 2012)
EXHIBICIONES EDUCATIVAS
Principios didácticos
 Aprendizaje ambulante.
 Aprendizaje a través de
“exposición de piezas”.
Fases de aplicación
 Fase de instalación.
 Fase de orientación.
 Fase de interacción.
 Fase de evaluación.
Rol profesor
 Guías
Rol del estudiante
 Pasivo (observador)
EXPLORACIÓN DE CAMPO
Principios didácticos
 Aprendizaje a través de
experiencias directas.
 Aprendizaje orientado.
 Aprendizaje incidental.
Fases de aplicación
 Preparación
 Explicitación
 Planificación
 interacción
 Evaluación
Rol profesor
 tres fases iniciales
Rol del estudiante
 Observador activo.
GABINETE DE APRENDIZAJE
Fases de aplicación
 Fase de organización.
 Fase de orientación.
 Fase de interacción.
 Fase de aplicación
Principios didácticos
 Aprendizaje en
situaciones (ambientes)
reales elementales.
 Aprendizaje mediante
perspectivas variadas.
 Aprendizaje sin objetivos
explícitos.
Rol profesor
 autores y organizadores
que imaginen (inventen),
organicen y produzcan el
ambiente de aprendizaje
Rol del estudiante
 Actores
 Adversarios
 Observadores
 Jueces
INSTRUCCIÓN A DISTANCIA
Principios didácticos
 Aprendizaje mediante
trabajo individual.
 Aprendizaje con
medios.
 Aprendizaje mediante
tareas
Fases de aplicación
 Fase de orientación.
 Fase de recepción.
 Fase de interacción.
 Fase de información.
Rol del profesor
 Desarrollador
contenido
 Tutor
Rol alumno
 Activo
 participativo
INSTRUCCIÓN PROGRAMADA
Principios didácticos
 Aprendizaje
individualizado.
 Aprendizaje programado.
 Aprendizaje dirigido a
objetivos
Fases de aplicación
 Fase de organización.
 Fase de preparación.
 Fase de interacción.
 Fase de evaluación.
Rol del profesor
 Autor del programa
 Ocasiones tutor
Rol alumno
 Evaluadores de su propio
aprendizaje
MÉTODO DE CASOS
Principios didácticos
 Aprender a partir de
descripciones de la
pràctica.
 Aprendizaje en la
soluciòn de problemas.
 Aprendizaje sin
objetivos explìcitos
Fases de Aplicación
 Fase de preparación
 Fase de recepción (análisis del caso)
 Fase de interacción (trabajo)
 Fase de evaluación.
 Fase de confrontación
Rol del profesor
 Se necesitan autores para
desarrollar los casos de
estudio.
 moderadores de las
discusiones.
Rol del estudiante
 Un personaje real (actor o
afectado en el caso) o del
tomador de decisiones.
 Ocasionalmente toman el
rol de evaluadores
PROYECTO EDUCATIVO
Principios didácticos
 Aprendizaje innovador.
 Aprendizaje integrado(r) de
asignaturas.
 Aprendizaje globalizado.
Fases de Aplicación
 Preparación
 Planificación
 Interacción
 Evaluación
Rol del profesor
 En especial es organizador,
moderador, experto y
consejero.
 también toman el rol de
profesores (o facilitadores)
en ciertos momentos
Rol del alumno
 agentes innovadores
 observadores activos.
RED DE EDUCACIÓN
Principios Didácticos
 Aprendizaje relacionado a
experiencias,
 Aprendizaje recíproco,
 Conocimiento dinámico
Todos los participantes
(alumnos) son al mismo
tiempo ayudantes de todos los
demás.
Sea en el rol de: expertos,
consejeros en un ámbito de
aprendizaje especial,
aplicadores, pareja de
discusión, árbitros que
evalúan las soluciones de los
demás alumnos u
organizadores de la red
TALLER EDUCATIVO
Principios Didácticos
 Aprendizaje orientado a
la producción
 Aprendizaje colegial,
 Aprendizaje innovador
Fases de Aplicación
 Fase de iniciación
 Fase de preparación
 Fase de explicación
 Fases de interacción
 Fase de presentación
 Fase de evaluación,
Rol Profesor
Suelen ser los mismos
organizadores y
moderadores
Rol estudiante
Cada uno de los
estudiantes es,
individualmente,
un actor responsable
SIMULACIÓN
Principios Didácticos
 Aprendizaje jugando o
aprender haciendo.
 Aprendizaje con
incertidumbre.
 Aprendizaje anticipatorio.
 Aprendizaje aplicado
Fase de Aplicación
 Fase de organización
 Fase de introducción
 Fase de interacción
 Fase de evaluación
Aprendizaje Colaborativo
Fuente: Magaly Hernández Barra (alumna promoción 2012)
Fuente:
Fabiola
Hermosilla
Daniel Jiménez Z.
(alumnos
promoción 2012
MODELOS DE INFORMÁTICA EDUCATIVA
Fuente
 Flechsig K, Schiefelbein E. 20 Modelos Didácticos para Latinoamérica.
ISBN 0-8270-4559-X .
Disponible en:
http://www.educoas.org/portal/bdigital/contenido/interamer/interamer_72/i
ndice.aspx
 Modelos de recursos educativos. Disponibles
en<http://www.catalogored.cl/recursos-educativos-
digitales?reds_tipo=142>
La acción didáctica para
la innovación pedagógica
Marianella Careaga Butter
mcareagab@ucsc.cl
2012

Mètodos

  • 1.
    La acción didácticapara la innovación pedagógica Marianella Careaga Butter mcareagab@ucsc.cl 2012
  • 2.
    Métodos utilizados enLatinoamérica Karl-Heinz Flechsig y Ernesto Schiefelbein
  • 3.
    ENSEÑANZA FRONTAL OTRADICIONAL Fases de aplicación  Orientación  recepción  interacción  fijación  aplicación Principios didácticos  Aprendizaje dirigido por el profesor.  Aprendizaje de una clase (grupo-curso)  Aprendizaje temáticamente orientado  Silencio
  • 4.
    Rol profesor  Expertoen la asignatura  informador  Organizador  Consejero  Juez  Modelo de comportamiento Rol del estudiante  Receptor  Productivo  Ayudante.
  • 5.
    ASIGNACIÓN DE TRABAJOS OCONTRATO DE TAREAS Principios didácticos  Aprendizaje independiente  Aprendizaje singular  Aprendizaje globalizado  Aprendizaje aplicado Fases de aplicación  Orientación  Planificación  Interacción  Presentación  Evaluación
  • 6.
    Rol profesor  Organizador Moderador  Estimulador  Experto  Consejero Rol del estudiante  Actor responsable  Variedad de roles: - compañeros y miembros de un grupo. - competidores y “profesores para los demás”. - evaluadores de las soluciones o productos de los demás participantes.
  • 7.
    COLOQUIO EN PEQUEÑOSGRUPOS Principios didácticos  Aprendizaje a través del intercambio de experiencias personales.  Aprendizaje recíproco.  Aprendizaje a través de conversaciones estructuradas. Fases de aplicación  Fase de preparación.  Fase de interacción.  Fase de valoración.
  • 8.
    Rol profesor  Moderador Observador Rol del estudiante  actor lingüístico moderador o director interlocutor.  árbitro y evaluador
  • 9.
    CONGRESO EDUCATIVO Principios didácticos Aprendizaje colegiado.  Aprendizaje incidental. Fases de aplicación  Fase de organización.  Fase de orientación.  Fase de interacción  Fase de evaluación. Fuente: José Carrasco Sáez/2012
  • 10.
    Rol profesor  Organizador(en el sentido amplio).  Disertador  Moderador Rol del estudiante  Organizadores  Disertadores  Comentaristas  Árbitros  Auditores  Espectadores
  • 11.
    CURSO ACADÉMICO Principios didácticos Representación personal del saber.  Aprendizaje a través de la comunicación oral, Fases de aplicación  Preparación.  Interacción.  Fijación
  • 12.
    Rol profesor  Expertosdel ámbito del conocimiento expuesto.  Transmisores de información Rol del estudiante  Auditores  espectadores
  • 13.
    DIÁLOGO EDUCATIVO, DE TIPOSOCRÁTICO Principios didácticos  Aprendizaje dialogado.  Aprendizaje por descubrimiento. Fases de aplicación  Fase de aclaración (formulación de preguntas)  Fase de interacción (duda o confusión productiva)  Fase de aplicación (comprensión).
  • 14.
    Rol profesor  elambiente de aprendizaje lo genera la pareja en diálogo con sus respectivas interacciones. Rol del estudiante  Pareja dialogante
  • 15.
    DISPUTA, CONFRONTACIÓN ODEBATE Principios didácticos  Aprendizaje argumentado.  Aprendizaje dialéctico, Fases de aplicación  Disputante u observador  moderador
  • 16.
    Fuente: Cristian LaraValenzuela (alumno promoción 2012)
  • 17.
    Rol profesor  Moderador Roldel estudiante  Observador  Dialogante
  • 18.
    EDUCACIÓN TUTORAL Principios didácticos Aprendizaje a través de la enseñanza.  Aprender de los “pares”. Fases de aplicación  Fase de organización.  Fase de preparación.  Fase de planificación.  Fase de interacción.  Fase de valoración.
  • 19.
    Rol profesor  Organizador Entrenador  Supervisor Rol del estudiante  ayudante del profesor
  • 20.
    Fuente Guido FuentealbaAraya (alumno promoción 2012)
  • 21.
    EXHIBICIONES EDUCATIVAS Principios didácticos Aprendizaje ambulante.  Aprendizaje a través de “exposición de piezas”. Fases de aplicación  Fase de instalación.  Fase de orientación.  Fase de interacción.  Fase de evaluación.
  • 22.
    Rol profesor  Guías Roldel estudiante  Pasivo (observador)
  • 23.
    EXPLORACIÓN DE CAMPO Principiosdidácticos  Aprendizaje a través de experiencias directas.  Aprendizaje orientado.  Aprendizaje incidental. Fases de aplicación  Preparación  Explicitación  Planificación  interacción  Evaluación
  • 24.
    Rol profesor  tresfases iniciales Rol del estudiante  Observador activo.
  • 25.
    GABINETE DE APRENDIZAJE Fasesde aplicación  Fase de organización.  Fase de orientación.  Fase de interacción.  Fase de aplicación Principios didácticos  Aprendizaje en situaciones (ambientes) reales elementales.  Aprendizaje mediante perspectivas variadas.  Aprendizaje sin objetivos explícitos.
  • 26.
    Rol profesor  autoresy organizadores que imaginen (inventen), organicen y produzcan el ambiente de aprendizaje Rol del estudiante  Actores  Adversarios  Observadores  Jueces
  • 27.
    INSTRUCCIÓN A DISTANCIA Principiosdidácticos  Aprendizaje mediante trabajo individual.  Aprendizaje con medios.  Aprendizaje mediante tareas Fases de aplicación  Fase de orientación.  Fase de recepción.  Fase de interacción.  Fase de información.
  • 28.
    Rol del profesor Desarrollador contenido  Tutor Rol alumno  Activo  participativo
  • 29.
    INSTRUCCIÓN PROGRAMADA Principios didácticos Aprendizaje individualizado.  Aprendizaje programado.  Aprendizaje dirigido a objetivos Fases de aplicación  Fase de organización.  Fase de preparación.  Fase de interacción.  Fase de evaluación.
  • 30.
    Rol del profesor Autor del programa  Ocasiones tutor Rol alumno  Evaluadores de su propio aprendizaje
  • 31.
    MÉTODO DE CASOS Principiosdidácticos  Aprender a partir de descripciones de la pràctica.  Aprendizaje en la soluciòn de problemas.  Aprendizaje sin objetivos explìcitos Fases de Aplicación  Fase de preparación  Fase de recepción (análisis del caso)  Fase de interacción (trabajo)  Fase de evaluación.  Fase de confrontación
  • 32.
    Rol del profesor Se necesitan autores para desarrollar los casos de estudio.  moderadores de las discusiones. Rol del estudiante  Un personaje real (actor o afectado en el caso) o del tomador de decisiones.  Ocasionalmente toman el rol de evaluadores
  • 33.
    PROYECTO EDUCATIVO Principios didácticos Aprendizaje innovador.  Aprendizaje integrado(r) de asignaturas.  Aprendizaje globalizado. Fases de Aplicación  Preparación  Planificación  Interacción  Evaluación
  • 34.
    Rol del profesor En especial es organizador, moderador, experto y consejero.  también toman el rol de profesores (o facilitadores) en ciertos momentos Rol del alumno  agentes innovadores  observadores activos.
  • 35.
    RED DE EDUCACIÓN PrincipiosDidácticos  Aprendizaje relacionado a experiencias,  Aprendizaje recíproco,  Conocimiento dinámico Todos los participantes (alumnos) son al mismo tiempo ayudantes de todos los demás. Sea en el rol de: expertos, consejeros en un ámbito de aprendizaje especial, aplicadores, pareja de discusión, árbitros que evalúan las soluciones de los demás alumnos u organizadores de la red
  • 36.
    TALLER EDUCATIVO Principios Didácticos Aprendizaje orientado a la producción  Aprendizaje colegial,  Aprendizaje innovador Fases de Aplicación  Fase de iniciación  Fase de preparación  Fase de explicación  Fases de interacción  Fase de presentación  Fase de evaluación,
  • 37.
    Rol Profesor Suelen serlos mismos organizadores y moderadores Rol estudiante Cada uno de los estudiantes es, individualmente, un actor responsable
  • 38.
    SIMULACIÓN Principios Didácticos  Aprendizajejugando o aprender haciendo.  Aprendizaje con incertidumbre.  Aprendizaje anticipatorio.  Aprendizaje aplicado Fase de Aplicación  Fase de organización  Fase de introducción  Fase de interacción  Fase de evaluación
  • 39.
    Aprendizaje Colaborativo Fuente: MagalyHernández Barra (alumna promoción 2012)
  • 40.
  • 41.
  • 42.
    Fuente  Flechsig K,Schiefelbein E. 20 Modelos Didácticos para Latinoamérica. ISBN 0-8270-4559-X . Disponible en: http://www.educoas.org/portal/bdigital/contenido/interamer/interamer_72/i ndice.aspx  Modelos de recursos educativos. Disponibles en<http://www.catalogored.cl/recursos-educativos- digitales?reds_tipo=142>
  • 43.
    La acción didácticapara la innovación pedagógica Marianella Careaga Butter mcareagab@ucsc.cl 2012