Cáp. XI
1. Características Generales
 N.354 en Tagaste (Argelia)
 Formación:
    “Clásicos”
    Maniqueo
    Escepticismo
    Platónico
    Conversión al cristianismo
        387
 Obispo de Hipona desde 395
Estas poniendo atención?...
 ¿Cuándo se convierte al cristianismo cuantos años
  tiene?
 ¿Cuándo se vuelve “padre”?
 ¿Por qué se convierte al cristianismo?
 ¿Qué son los “Clásicos”?
 ¿Quién es mani?
 y Donato?
 33 años
 8 años más tarde se vuelve obispo
 Por intercesión de su madre
 Sócrates, Platón y Sócrates
 Persa llamado así
 Fallece a los 76 años
Temas centrales
 Alma
 Dios
   «Ama a Dios, y haz lo que quieras.” –Sermón acerca de Juan 1, 7:8.
   “Nada conquista excepto la verdad y la victoria de la verdad es el amor.” -Sermones 358, 1. “Victoria
    veritatis est caritas.”
   “El amor es la belleza del alma.”
   “Tarde te amé, Oh Belleza siempre antigua, siempre nueva. Tarde te amé. Tú me has llamado, y me has
    llamado insistentemente, y has suprimido mi sordera. Tu has brillado con luz y has puesto mi ceguera a
    volar! Tu has emanado fragancia, y me he quedado sin aliento, y he suspirado por ti. Te he conocido, y he
    tenido hambre y sed de Ti. Tú me has tocado, y he sido encendido por tu paz.” -Confesiones, Capítulo 1.
   "¡Oh verdad, verdad, cómo suspiraba ya entonces por ti desde las fibras más íntimas de mi corazón!".
   ¡Pobre de mí, que me creí apto para el vuelo, abandoné el nido y caí antes de poder volar!".

    "La medida del amor es el amor sin medida"

    "¿Los hombres salen a hacer turismo para admirar las crestas de los montes, el oleaje de los mares, el
    copioso curso de los ríos, los movimientos de los astros.Y, sin embargo, pasan de largo de sí mismos".

    "No busques que dar. Date a ti mismo".

    "Conocerse de verdad a uno mismo no es otra cosa que oir de Dios lo que el piensa de nosotros".

    "El hombre bueno es libre, incluso cuando es esclavo".

    "Si queréis recibir la vida del Espíritu Santo, conservad la caridad, amad la verdad y desead la unidad para
    llegar a la eternidad".
Obras de San Agustín
Contra los académicos   Contra el escepticismo

De libero arbitrio      Sobre la libertad y el problema del mal
De beata vita           Acerca de la Felicidad
Soliloquios             Reflexiones/ meditaciones
De vera religione       Reconocimiento y exaltación del Cristianismo
De Trinitate            Santísima Trinidad
La ciudad de Dios       Filosofía y Teología
Confesiones             Autobiografía
2. La verdad y “Teoría de la Iluminación”
 Surge como una respuesta a la vacilación de una
  “respuesta verdadera y aceptable”
 Contra los escépticos declara:
                        “si fallor, sum”
                  “si me equivoco existo”
 1ro Es el rechazo al argumento escéptico
 2do rechazo al argumento al idealista
a. La Verdad
  “La verdad no debe buscarse en el exterior del hombre,
  sino en su mismo interior. No son los sentidos quienes
  la proporcionan, sino la actividad del espíritu racional.”
 ¿de dónde puede ser obtenida la verdad?
 ¿de la realidad?
 ¿Cómo son las cosas?
Por tanto:
 La verdad es eterna e inmutable
 La verdad es el mismo Dios
 Las ideas son los modelos de estas cosas materiales


              “De lo exterior a lo interior,
b.   Teoría de la iluminación
        “para que el intelecto humano pueda conocer la
         verdad, es necesaria una iluminación especial,
                  proveniente del mismo Dios”
    Fe y razón
    La Fe no es ciega tiene que ir precedida de la razón
    La razón profundiza en lo que se cree
               y de lo inferior a lo superior”
“De lo exterior a lo interior,
y de lo inferior a lo superior”
3. Dios y la creación
Dios se encuentra en el interior del hombre
Argumento “Gnoseológico”

“Si existen en el alma ciertas proposiciones verdaderas y,
 por lo tanto, inmutables, es por que tiene que existir un
 Ser que contenga la Verdad Absoluta e inmutable”

“La inmutabilidad de las proposiciones trasciende al
 sujeto y a todos los sujetos; la verdad es universal y
 válida para todos; esta por encima de del tiempo y del
 espacio; por lo tanto sólo puede fundamentarse en un
 Ser Absoluto, inmutable y eterno que es …”.
Dios
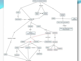
4. El alma y
la conducta humana
 1ra obra de filosofía (y teología) en la historia
 Allí se muestra el enlace y la explicación de los
  acontecimientos humanos universales
 Rechazo o refutación al señalamiento romano por su
  decaimiento



   “Dos amores fundaron dos ciudades, es a saber: la terrestre, el
   amor de sí propio, hasta menospreciar a Dios, y la celestial, el
   amor a Dios, hasta llegar al desprecio de sí propio. La primera
   puso su gloria en sí misma, y la segunda en el señor”

             5. La Ciudad de Dios
Confesiones
 "Noche y día oraba y gemía con más lágrimas que las
  que otras madres derramarían junto al féretro de sus
  hijos", escribiría después Agustín en sus admirables
  Confesiones.
 "Ella me engendró sea con su carne para que viniera a
  la luz del tiempo, sea con su corazón, para que naciera
  a la luz de la eternidad"
 "Me atreví a engañarla, precisamente cuando ella
  lloraba y oraba por mí"
 “Tarde te amé, Oh Belleza siempre antigua, siempre
  nueva. Tarde te amé”
Maniqueísmo

 Secta religiosa fundada por un Persa llamado Mani (o Manes) (c. 215-
  275), considerado por sus seguidores como divinamente inspirado.
  Comenzando en el siglo tercero se extendió a través del oriente y en
  muchas partes del Imperio Romano.
 Los maniqueos -a semejanza de los gnósticos y los mandeos- eran
  dualistas, creerían que había una eterna lucha entre dos principios
  opuestos e irreductibles, el bien y el mal, que eran asociados a la luz
  (Ormuz) y a las tinieblas (Ahrimán). Según ellos, Dios es el creador de
  todo lo bueno y Satanás el creador de todo lo malo. Posteriormente
  algunos maniqueos distinguían el Dios del Antiguo Testamento (malo)
  del Dios del Nuevo Testamento (bueno).
 Los Maniqueos creen que el espíritu del hombre es de Dios pero el
  cuerpo del hombre es del demonio. En el hombre, el espíritu o luz se
  encuentra cautivo por causa de la materia corporal; por lo tanto, creen
  que es necesario practicar un estricto ascetismo para iniciar el proceso de
  liberación de la luz atrapada. Desprecian por eso la materia, incluso al
  cuerpo. Los "oyentes" aspiraban a reencarnarse como "elegidos", los
  cuales ya no necesitarían reencarnarse más.
 Para ellos Jesús era el Hijo de Dios, pero que había venido a la tierra a
  salvar su propia alma. Jesús, Buda y otras muchas figuras religiosas
  habían sido enviadas a la humanidad para ayudarla en su liberación
  espiritual.
 En práctica, el maniqueísmo niega la responsabilidad humana por
  los males que cometidos porque cree que no son producto de la libre
  voluntad sino del dominio de Satanás sobre nuestra vida.
 Dicho dualismo está condenado por la Iglesia Católica que reconoce un
  solo Dios Todopoderoso, el mismo del Antiguo y Nuevo Testamento y
  que ha vencido sobre todos los demonios y las fuerzas del mal. También
  fue condenado por el emperador Diocleciano en el año 297.
Santa Mónica

 Reseña:
 Nació en Tagaste (África) el año 331, de familia
 cristiana. Muy joven, fue dada en matrimonio a un
 hombre llamado Patricio, del que tuvo varios hijos,
 entre ellos San Agustín, cuya conversión le costó
 muchas lágrimas y oraciones. Fue un modelo de
 madres; alimentó su fe con la oración y la embelleció
 con sus virtudes. Murió en Ostia el año 387.
 Donatismo, movimiento cristiano herético de los siglos IV y V. Sus seguidores
  declaraban que la validez de los sacramentos dependía del carácter moral del ministro
  que los hubiera administrado. Este movimiento surgió como resultado de la
  consagración de un obispo cartaginés en el 311 d.C. Se decía que uno de los tres obispos
  consagrados era un traditor, esto es, una persona con un cargo eclesiástico que ha sido
  culpable de haberle facilitado copias de la Biblia a las fuerzas de opresión del emperador
  romano Diocleciano. Se organizó un grupo de 70 obispos, liderados por el obispo más
  importante de Numidia, que estaban en contra de la consagración; formaron un sínodo
  en Cartago y declararon inválido el nombramiento del nuevo obispo. El sínodo sostenía
  que la Iglesia debía excluir a todos aquellos miembros que fueran culpables de pecados
  graves y, por lo tanto, un traditor no podía impartir los sacramentos. El sínodo
  excomulgó al obispo cartaginés cuando éste se negó a presentarse ante la asamblea.
  Cuatro años más tarde, después de la muerte del nuevo obispo, el teólogo Donato el
  Grande fue nombrado obispo de Cartago; más tarde, el movimiento asumirá su nombre
  como denominación distintiva. Como resultado del deseo del emperador romano
  Constantino I de afirmar su poder, la disputa fue sometida al arbitraje de diversas
  instancias eclesiásticas, y en el 316 el propio emperador actuó como árbitro en la disputa.
  En cada uno de los casos, se confirmó la consagración del obispo elegido originariamente
  en el 311. En un principio, Constantino trató de eliminar a los donatistas a la fuerza, pero
  en el 321 adoptó una política de tolerancia. Sin embargo, su hijo más joven, Constante I,
  invirtió esta política e instauró un régimen de persecución. En el 411 se sostuvo en
  Cartago un debate entre los obispos donatistas y los católicos, con el fin de poner fin al
  enfrentamiento, pero una vez más el resultado fue desfavorable para los donatistas. A
  consecuencia de lo anterior, fueron privados de sus derechos civiles en el 414, y al año
  siguiente, sus asambleas fueron prohibidas bajo pena de muerte. Después, el
  movimiento comenzó su decadencia, aunque logró sobrevivir hasta la conquista
  musulmana de los siglos VII y VIII.
 MAZDEISMO: Religión persa que admite dos principios en pugna, uno del bien
  y otro del mal. Se conoce también por religión de Zoroastro e inspiró la versión
  filosófico-religiosa de Mani (maniqueísmo).
 Doctrina
  Los maniqueos -a semejanza de los gnósticos, mandeos y mazdeístas- eran
  dualistas: creían que había una eterna lucha entre dos principios opuestos e
  irreductibles, el Bien y el Mal, que eran asociados a la Luz (Zurván) y las
  Tinieblas (Ahrimán) y, por tanto, consideraban que el espíritu del hombre es de
  Dios pero el cuerpo del hombre es del demonio. Esto se explicaba a través de un
  conjunto de mitos antropogónicos, de influencia gnóstica y zoroástrica. En el
  hombre, el espíritu o luz se encuentra cautivo por causa de la materia corporal;
  por lo tanto, creen que es necesario practicar un estricto ascetismo para iniciar
  el proceso de liberación de la Luz atrapada. Desprecian por eso la materia,
  incluso el cuerpo. Los «oyentes» aspiraban a reencarnarse como «elegidos», los
  cuales ya no necesitarían reencarnarse más.
 Zoroastro, Platón, Jesús, Buda y otras muchas figuras religiosas habrían sido
  enviadas a la humanidad para ayudarla en su liberación espiritual, siendo Mani
  el Sello de los Profetas.
 En la práctica, el maniqueísmo niega la responsabilidad humana por los males
  cometidos porque cree que no son producto de la libre voluntad sino del
  dominio del mal sobre nuestra vida. Por esto consideraban al pavo su animal
  sagrado, porque sus colores en el plumaje revelaban los distintos estados
  espirituales por los que pasaba el cuerpo para lograr purificarse y transformarse
  en el espíritu divino.

San agustín

  • 1.
  • 2.
    1. Características Generales N.354 en Tagaste (Argelia)  Formación:  “Clásicos”  Maniqueo  Escepticismo  Platónico  Conversión al cristianismo  387  Obispo de Hipona desde 395
  • 3.
    Estas poniendo atención?... ¿Cuándo se convierte al cristianismo cuantos años tiene?  ¿Cuándo se vuelve “padre”?  ¿Por qué se convierte al cristianismo?  ¿Qué son los “Clásicos”?  ¿Quién es mani?  y Donato?
  • 4.
     33 años 8 años más tarde se vuelve obispo  Por intercesión de su madre  Sócrates, Platón y Sócrates  Persa llamado así  Fallece a los 76 años
  • 5.
  • 6.
    «Ama a Dios, y haz lo que quieras.” –Sermón acerca de Juan 1, 7:8.  “Nada conquista excepto la verdad y la victoria de la verdad es el amor.” -Sermones 358, 1. “Victoria veritatis est caritas.”  “El amor es la belleza del alma.”  “Tarde te amé, Oh Belleza siempre antigua, siempre nueva. Tarde te amé. Tú me has llamado, y me has llamado insistentemente, y has suprimido mi sordera. Tu has brillado con luz y has puesto mi ceguera a volar! Tu has emanado fragancia, y me he quedado sin aliento, y he suspirado por ti. Te he conocido, y he tenido hambre y sed de Ti. Tú me has tocado, y he sido encendido por tu paz.” -Confesiones, Capítulo 1.  "¡Oh verdad, verdad, cómo suspiraba ya entonces por ti desde las fibras más íntimas de mi corazón!".  ¡Pobre de mí, que me creí apto para el vuelo, abandoné el nido y caí antes de poder volar!". "La medida del amor es el amor sin medida" "¿Los hombres salen a hacer turismo para admirar las crestas de los montes, el oleaje de los mares, el copioso curso de los ríos, los movimientos de los astros.Y, sin embargo, pasan de largo de sí mismos". "No busques que dar. Date a ti mismo". "Conocerse de verdad a uno mismo no es otra cosa que oir de Dios lo que el piensa de nosotros". "El hombre bueno es libre, incluso cuando es esclavo". "Si queréis recibir la vida del Espíritu Santo, conservad la caridad, amad la verdad y desead la unidad para llegar a la eternidad".
  • 7.
    Obras de SanAgustín Contra los académicos Contra el escepticismo De libero arbitrio Sobre la libertad y el problema del mal De beata vita Acerca de la Felicidad Soliloquios Reflexiones/ meditaciones De vera religione Reconocimiento y exaltación del Cristianismo De Trinitate Santísima Trinidad La ciudad de Dios Filosofía y Teología Confesiones Autobiografía
  • 8.
    2. La verdady “Teoría de la Iluminación”  Surge como una respuesta a la vacilación de una “respuesta verdadera y aceptable”  Contra los escépticos declara: “si fallor, sum” “si me equivoco existo”  1ro Es el rechazo al argumento escéptico  2do rechazo al argumento al idealista
  • 9.
    a. La Verdad “La verdad no debe buscarse en el exterior del hombre, sino en su mismo interior. No son los sentidos quienes la proporcionan, sino la actividad del espíritu racional.”  ¿de dónde puede ser obtenida la verdad?  ¿de la realidad?  ¿Cómo son las cosas?
  • 10.
    Por tanto:  Laverdad es eterna e inmutable  La verdad es el mismo Dios  Las ideas son los modelos de estas cosas materiales “De lo exterior a lo interior,
  • 11.
    b. Teoría de la iluminación “para que el intelecto humano pueda conocer la verdad, es necesaria una iluminación especial, proveniente del mismo Dios”  Fe y razón  La Fe no es ciega tiene que ir precedida de la razón  La razón profundiza en lo que se cree y de lo inferior a lo superior”
  • 12.
    “De lo exteriora lo interior, y de lo inferior a lo superior”
  • 13.
    3. Dios yla creación Dios se encuentra en el interior del hombre Argumento “Gnoseológico” “Si existen en el alma ciertas proposiciones verdaderas y, por lo tanto, inmutables, es por que tiene que existir un Ser que contenga la Verdad Absoluta e inmutable” “La inmutabilidad de las proposiciones trasciende al sujeto y a todos los sujetos; la verdad es universal y válida para todos; esta por encima de del tiempo y del espacio; por lo tanto sólo puede fundamentarse en un Ser Absoluto, inmutable y eterno que es …”.
  • 14.
  • 15.
    4. El almay la conducta humana
  • 17.
     1ra obrade filosofía (y teología) en la historia  Allí se muestra el enlace y la explicación de los acontecimientos humanos universales  Rechazo o refutación al señalamiento romano por su decaimiento “Dos amores fundaron dos ciudades, es a saber: la terrestre, el amor de sí propio, hasta menospreciar a Dios, y la celestial, el amor a Dios, hasta llegar al desprecio de sí propio. La primera puso su gloria en sí misma, y la segunda en el señor” 5. La Ciudad de Dios
  • 18.
    Confesiones  "Noche ydía oraba y gemía con más lágrimas que las que otras madres derramarían junto al féretro de sus hijos", escribiría después Agustín en sus admirables Confesiones.  "Ella me engendró sea con su carne para que viniera a la luz del tiempo, sea con su corazón, para que naciera a la luz de la eternidad"  "Me atreví a engañarla, precisamente cuando ella lloraba y oraba por mí"  “Tarde te amé, Oh Belleza siempre antigua, siempre nueva. Tarde te amé”
  • 19.
    Maniqueísmo  Secta religiosafundada por un Persa llamado Mani (o Manes) (c. 215- 275), considerado por sus seguidores como divinamente inspirado. Comenzando en el siglo tercero se extendió a través del oriente y en muchas partes del Imperio Romano.  Los maniqueos -a semejanza de los gnósticos y los mandeos- eran dualistas, creerían que había una eterna lucha entre dos principios opuestos e irreductibles, el bien y el mal, que eran asociados a la luz (Ormuz) y a las tinieblas (Ahrimán). Según ellos, Dios es el creador de todo lo bueno y Satanás el creador de todo lo malo. Posteriormente algunos maniqueos distinguían el Dios del Antiguo Testamento (malo) del Dios del Nuevo Testamento (bueno).
  • 20.
     Los Maniqueoscreen que el espíritu del hombre es de Dios pero el cuerpo del hombre es del demonio. En el hombre, el espíritu o luz se encuentra cautivo por causa de la materia corporal; por lo tanto, creen que es necesario practicar un estricto ascetismo para iniciar el proceso de liberación de la luz atrapada. Desprecian por eso la materia, incluso al cuerpo. Los "oyentes" aspiraban a reencarnarse como "elegidos", los cuales ya no necesitarían reencarnarse más.  Para ellos Jesús era el Hijo de Dios, pero que había venido a la tierra a salvar su propia alma. Jesús, Buda y otras muchas figuras religiosas habían sido enviadas a la humanidad para ayudarla en su liberación espiritual.  En práctica, el maniqueísmo niega la responsabilidad humana por los males que cometidos porque cree que no son producto de la libre voluntad sino del dominio de Satanás sobre nuestra vida.  Dicho dualismo está condenado por la Iglesia Católica que reconoce un solo Dios Todopoderoso, el mismo del Antiguo y Nuevo Testamento y que ha vencido sobre todos los demonios y las fuerzas del mal. También fue condenado por el emperador Diocleciano en el año 297.
  • 21.
    Santa Mónica  Reseña: Nació en Tagaste (África) el año 331, de familia cristiana. Muy joven, fue dada en matrimonio a un hombre llamado Patricio, del que tuvo varios hijos, entre ellos San Agustín, cuya conversión le costó muchas lágrimas y oraciones. Fue un modelo de madres; alimentó su fe con la oración y la embelleció con sus virtudes. Murió en Ostia el año 387.
  • 22.
     Donatismo, movimientocristiano herético de los siglos IV y V. Sus seguidores declaraban que la validez de los sacramentos dependía del carácter moral del ministro que los hubiera administrado. Este movimiento surgió como resultado de la consagración de un obispo cartaginés en el 311 d.C. Se decía que uno de los tres obispos consagrados era un traditor, esto es, una persona con un cargo eclesiástico que ha sido culpable de haberle facilitado copias de la Biblia a las fuerzas de opresión del emperador romano Diocleciano. Se organizó un grupo de 70 obispos, liderados por el obispo más importante de Numidia, que estaban en contra de la consagración; formaron un sínodo en Cartago y declararon inválido el nombramiento del nuevo obispo. El sínodo sostenía que la Iglesia debía excluir a todos aquellos miembros que fueran culpables de pecados graves y, por lo tanto, un traditor no podía impartir los sacramentos. El sínodo excomulgó al obispo cartaginés cuando éste se negó a presentarse ante la asamblea. Cuatro años más tarde, después de la muerte del nuevo obispo, el teólogo Donato el Grande fue nombrado obispo de Cartago; más tarde, el movimiento asumirá su nombre como denominación distintiva. Como resultado del deseo del emperador romano Constantino I de afirmar su poder, la disputa fue sometida al arbitraje de diversas instancias eclesiásticas, y en el 316 el propio emperador actuó como árbitro en la disputa. En cada uno de los casos, se confirmó la consagración del obispo elegido originariamente en el 311. En un principio, Constantino trató de eliminar a los donatistas a la fuerza, pero en el 321 adoptó una política de tolerancia. Sin embargo, su hijo más joven, Constante I, invirtió esta política e instauró un régimen de persecución. En el 411 se sostuvo en Cartago un debate entre los obispos donatistas y los católicos, con el fin de poner fin al enfrentamiento, pero una vez más el resultado fue desfavorable para los donatistas. A consecuencia de lo anterior, fueron privados de sus derechos civiles en el 414, y al año siguiente, sus asambleas fueron prohibidas bajo pena de muerte. Después, el movimiento comenzó su decadencia, aunque logró sobrevivir hasta la conquista musulmana de los siglos VII y VIII.
  • 23.
     MAZDEISMO: Religiónpersa que admite dos principios en pugna, uno del bien y otro del mal. Se conoce también por religión de Zoroastro e inspiró la versión filosófico-religiosa de Mani (maniqueísmo).  Doctrina Los maniqueos -a semejanza de los gnósticos, mandeos y mazdeístas- eran dualistas: creían que había una eterna lucha entre dos principios opuestos e irreductibles, el Bien y el Mal, que eran asociados a la Luz (Zurván) y las Tinieblas (Ahrimán) y, por tanto, consideraban que el espíritu del hombre es de Dios pero el cuerpo del hombre es del demonio. Esto se explicaba a través de un conjunto de mitos antropogónicos, de influencia gnóstica y zoroástrica. En el hombre, el espíritu o luz se encuentra cautivo por causa de la materia corporal; por lo tanto, creen que es necesario practicar un estricto ascetismo para iniciar el proceso de liberación de la Luz atrapada. Desprecian por eso la materia, incluso el cuerpo. Los «oyentes» aspiraban a reencarnarse como «elegidos», los cuales ya no necesitarían reencarnarse más.  Zoroastro, Platón, Jesús, Buda y otras muchas figuras religiosas habrían sido enviadas a la humanidad para ayudarla en su liberación espiritual, siendo Mani el Sello de los Profetas.  En la práctica, el maniqueísmo niega la responsabilidad humana por los males cometidos porque cree que no son producto de la libre voluntad sino del dominio del mal sobre nuestra vida. Por esto consideraban al pavo su animal sagrado, porque sus colores en el plumaje revelaban los distintos estados espirituales por los que pasaba el cuerpo para lograr purificarse y transformarse en el espíritu divino.