Se diseñó y construyó el circuito correspondiente al bloque lógico que aparece en la parte
derecha de la figura 1, el cual consiste en un seguidor de línea. Las señales de entrada de
este bloque vienen del micro controlador 8051, para esto se usó la tarjeta toolstick MC51.
El sistema de control de este sistema trabaja utilizando programación estructurada. Y se
realiza teniendo en cuenta los recursos mínimos necesarios.
Figura 1: esquema del Seguidor de Línea.
El diseño del bloque que manejará las señales provenientes del micro controlador para
controlar el movimiento del robot móvil a través del giro y activación de dos motores de
corriente directa, se lleva a cabo a través del montaje de un puente H, este se ilustra en la
figura 3, para cada motor.
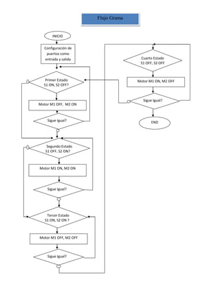
En la figura 2 se muestra la parte principal del código correspondiente al flujo grama que
se muestra más abajo, en este se plantea el problema en cuatro posibles estados, los cuales
dependen de las señales de los sensores, dependiendo de la activación de los sensores así se
activaran los motores.
Seguidor de línea
Con micro-controlador 8051
INICIO
Configuración de
puertos como
entrada y salida
Primer Estado
S1 ON, S2 OFF?
????
Segundo Estado
S1 OFF, S2 ON?
Tercer Estado
S1 ON, S2 ON ?
Cuarto Estado
S1 OFF, S2 OFF
Motor M1 OFF, M2 ON
Motor M1 ON, M2 OFF
Motor M1 ON, M2 ON
Motor M1 OFF, M2 OFF
ENDSigue Igual?
Sigue Igual?
Sigue Igual?
Sigue Igual?
Flujo Grama
Figura 2: Parte principal del código.
Figura 3: Puente H, integrado L293.
Figura 4: Montaje del circuito.
En la figura 4 y 5, se muestra el montaje del circuito, este montaje se hizo en una base que cuenta
con dos motores los cuales activan cada uno una rueda la cual dependiendo de la señal captada por
los sensores infrarrojos le darán el sentido a seguir al robot.
Figura 5: Circuito con LED indicadores de encendido y giro.

Seguidor de linea con UC 8051

  • 1.
    Se diseñó yconstruyó el circuito correspondiente al bloque lógico que aparece en la parte derecha de la figura 1, el cual consiste en un seguidor de línea. Las señales de entrada de este bloque vienen del micro controlador 8051, para esto se usó la tarjeta toolstick MC51. El sistema de control de este sistema trabaja utilizando programación estructurada. Y se realiza teniendo en cuenta los recursos mínimos necesarios. Figura 1: esquema del Seguidor de Línea. El diseño del bloque que manejará las señales provenientes del micro controlador para controlar el movimiento del robot móvil a través del giro y activación de dos motores de corriente directa, se lleva a cabo a través del montaje de un puente H, este se ilustra en la figura 3, para cada motor. En la figura 2 se muestra la parte principal del código correspondiente al flujo grama que se muestra más abajo, en este se plantea el problema en cuatro posibles estados, los cuales dependen de las señales de los sensores, dependiendo de la activación de los sensores así se activaran los motores. Seguidor de línea Con micro-controlador 8051
  • 2.
    INICIO Configuración de puertos como entraday salida Primer Estado S1 ON, S2 OFF? ???? Segundo Estado S1 OFF, S2 ON? Tercer Estado S1 ON, S2 ON ? Cuarto Estado S1 OFF, S2 OFF Motor M1 OFF, M2 ON Motor M1 ON, M2 OFF Motor M1 ON, M2 ON Motor M1 OFF, M2 OFF ENDSigue Igual? Sigue Igual? Sigue Igual? Sigue Igual? Flujo Grama
  • 3.
    Figura 2: Parteprincipal del código. Figura 3: Puente H, integrado L293.
  • 4.
    Figura 4: Montajedel circuito. En la figura 4 y 5, se muestra el montaje del circuito, este montaje se hizo en una base que cuenta con dos motores los cuales activan cada uno una rueda la cual dependiendo de la señal captada por los sensores infrarrojos le darán el sentido a seguir al robot. Figura 5: Circuito con LED indicadores de encendido y giro.