ICTERICIA 
Y 
CIRROSIS BILIAR PRIMARIA 
MARIO ALBERTO ARRIETA MENDOZA 
ANADELI REYES AQUINO 
SARAI TORRES ACOSTA 
DINA SALAZAR TORRES 
GERARDO VALDEZ VARGAS
Síndrome Ictérico 
• Signo de enfermedad, hepática, biliar o hematológica, 
caracterizada por acumulación en piel y otros tejidos 
de pigmentación amarillo (bilirrubina) 
• El rango normal de bilirrubina en el suero varia entre 
0,3 y 1 mg/dl
• >3mg/dl 
• Tambien: 
– Carotenos, 
sin pigmentacion 
en escleras
Metabolismo de la Bilirrubina
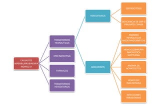
CAUSAS DE 
HIPERBILIRRUBINEMIA 
INDIRECTA 
TRANSTORNOS 
HEMOLITICOS 
HEREDITARIOS 
ESFEROCITOSIS 
DEFICIENCIA DE G6P O 
PIRUVATO CINASA 
ADQUIRIDOS 
ANEMIAS 
HEMOLITICAS 
MICROANGIOPATICAS 
HEMOGLOBINURIA 
PAROXISTICA 
NOCTURNA 
ANEMIA DE 
ACANTOCITOS 
HEMOLISIS 
INMUNITARIA 
INFECCIONES 
PARASITARIAS 
EPO INEFECTIVA 
FARMACOS 
TRANSTORNOS 
HEREDITARIOS
HIPERBILIRRUBINEMIA 
DIRECTA 
TRASNTORNOS 
HEREDITARIOS 
SINDROME DE DUBIN-JOHNSON 
SINDROME DE ROTOR
Bilirrubina total y bilirrubina directa 
0 a 0,3 mg/dl 0,3 a 1,9 mg/dl 
• La bilirrubina es un derivado de la degradación de los 
glóbulos rojos. 
• Por lo general, pasa a través del hígado y es eliminada 
del organismo. Pero si esto no ocurre = ictericia. 
• Los análisis de bilirrubina pueden ser total (miden el 
nivel de toda la bilirrubina en sangre) o directa (miden 
solamente la bilirrubina que ha sido procesada por el 
hígado y como resultado se ha unido a otras sustancias 
químicas).
TRANSAMINASAS 
9 y 35 U/1. 
• Son enzimas que transfieren un aminoácido a un 
cetoácido aceptor para dar lugar a aminoácidos 
distintos de los originales. 
– TGO/AST= Transaminasa glutamico 
oxaloacetica/aspartato aminotransferasa 
– TGP/ALT= Transaminasa Glutamico Piruvica/ 
alaninoaminotransferasa
• La alanina aminotransferasa (ALT) 
• Si el hígado se lesiona, se libera ALT en el torrente 
sanguíneo. Los niveles de ALT son particularmente 
elevados cuando existe una hepatitis agudo. 
• Aspartato aminotransferasa (AST). Esta enzima, que 
desempeña un papel en el procesamiento de proteínas, 
está presente en el hígado, el corazón, los músculos y 
los riñones. Cuando el hígado se lesiona o inflama, los 
niveles de AST en la sangre suelen ser elevados.
Fosfatasa alcalina (ALP) 
60-170 U/1 
• La fosfatasa alcalina sérica tiene varios orígenes 
– Hígado, riñon, placenta, intestino, huesos y leucocitos 
• Los niveles de ALP también pueden aumentar como 
consecuencia de infecciones virales, enfermedades 
hepáticas y el bloqueo de los conductos biliares.
ALBUMINA 
3.4 a 5.4 (g/dL). 
• El descenso a la concentración sérica se debe a la disminución 
de la sintesis hepatica (hepatopatia crónica o desnutrición 
prolongada) 
• Es un indicador poco sensible para la disfuncion hepatica aguda 
• (ya que la semivida de la albumina en suero es de 2 a 3 
semanas) 
• Los niveles bajos de albúmina: 
– Enfermedades renales. 
– Enfermedad hepática (hepatitis o cirrosis que puede causar ascitis) 
• Aumento en el nivel de albúmina: 
– Deshidratación 
– dieta rica en proteína 
– Tener un torniquete puesto por mucho tiempo al sacar una 
muestra de sangre
Globulina 
2-3 gr/dl 
• La inversion de la relacion albumina/globullina (1/2) es un dato de 
insuficiencia hepatica 
• Las globulinas transportan vitaminas, hormonas y otras sustancias: 
– Regulan la coagulacion de la sangre 
– Unen las hormonas sexuales, medicinas, carbohitrados y otras sustancias 
• Puede descender el valor de la globulina: 
– Inflamacion 
– Disfuncion hepatica, renal, pulmonar, del sistema endocrino 
– Alteraciones fisicas o quimicas de los organos 
– Edad avanzada
Gamma Glutamil Transferasa 
0 a 51 UI 
• Si existen nuveles superiores sugiere 
– Colestasis 
– Cirrosis 
– Isquemia hepatica 
– Necrosis hepatica 
– Tumor hepatico 
– Insuficiencia cardiaca congestiva 
• Algunas drogas que provocan un aumento en los niveles 
de GGT son el alcohol, fenitoina y el fenobarbital
Deshidrogenasa Láctica 
105 a 333 UI/L 
• Los niveles superiores a los normales indican 
– Hepatitis 
– Lesion del musculo estriado 
– Distrofia muscular 
– Pancreatitis 
– Accidente cerebrovascular 
– Ataque cardiaco 
– Anemia hemolitica
.
Cirrosis biliar 
• Lesión u obstrucción prolongada del sistema biliar 
intrahepático o extra hepático. 
• Trastorno de la excreción biliar, destrucción del 
parénquima hepático y fibrosis progresiva.
• Se caracteriza por inflamación crónica y obliteración fibrosa de los 
conductillos biliares intrahepáticos. 
Etiología: 
• Desconocida / Trastorno de la respuesta auto inmunitaria. 
• Síndrome de CREST, síndrome seco, DM2, tiroiditis auto 
inmunitaria, déficit de IgA.
Fisiopatología 
IgG reconoce las proteínas 
de la membrana 
mitocondrial interna. 
Identificadas como enzimas: 
- PDC 
- BCOADC 
- OGDC 
AMA inhibe la función 
enzimática de BCADC y 
OGDC. 
80 – 90% se detectan 
concentraciones séricas elevadas de 
IgM y crio proteínas constituidas por 
inmunocomplejos capaces de activar 
la vía alterna del complemento. 
90%, un 
anticuerpo IgG 
circulante 
mitocondrial
Clasificación: 
• Estadio I: COLANGITIS DESTRUCTIVA NO SUPURATIVA CRÓNICA. 
• Estadio II: infiltrado inflamatorio menos evidente, numero de 
conductillos se reduce, proliferan conductillos de menor calibre. 
• Estadio III: reduce conductillos interlobulillares, perdida de 
hepatocitos, expansión de fibrosis peri portal, forman red 
cicatrizal del tejido conjuntivo. 
• Estadio IV: cirrosis (micro/macronodular).
MANIFESTACIONES CLINICAS
50% asintomáticas 
Mujer 
35-60años 
Mujeres / Varones :9:1 
Prurito Astenia 
Melanosis
Esteatorrea 
Déficit de vitaminas 
solubles 
Colestasis crónica: 
hiperlipemia. 
Xantomas 
Xantelasmas 
Lesiones por rascado 
Insuficiencia 
hepática 
Hipertensión portal
Secreción de ácidos 
biliares  
malabsorción intestinal 
 pérdida de peso 
Osteoporosis
Exploración física 
Ictericia 
Hepatomegalia 
Esplenomegalia 
Ascitis 
Edema 
Hiperpigmentación : tronco y brazos 
Dolor óseo
Domarus, A. v. (2012). Medicina interna, Farreras-Rozman (17ª ed.). Barcelona: Elsevier.
Domarus, A. v. (2012). Medicina interna, Farreras-Rozman (17ª ed.). Barcelona: Elsevier.
Datos de laboratorio 
• Anomalías colestáticas en las enzimas hepáticas con elevación en: 
– Glutamiltranspeptidasa 
– fosfatasa alcalina elevada de 2-5 veces 
– aminotransferasas (ALT yAST). 
• 5 nucleotidasa 
• Las inmuno-globulinas casi siempre se incrementan 
– IgM. 
• Hiperbilirrubinemia 
• Trombocitopenia, leucopenia y anemia se observan en pacientes 
con hipertensión portal e hiperesplenismo.
DIAGNOSTICO 
• Anomalías crónicas en las enzimas hepáticas 
colestásicas 
• Mujeres de mediana edad 
• Anticuerpos antimitocondriales (AMA) positivos 
– Tipo IgG contra el complejo piruvato deshidrogenasa 
– 95% de los casos 
– Especificidad 97% 
• Biopsia hepática importante para enfermos con 
AMA negativa
Diagnóstico diferencial de las colestasis 
crónicas autoinmunes 
Domarus, A. v. (2012). Medicina interna, Farreras-Rozman (17ª ed.). Barcelona: Elsevier.
Pronóstico 
Formas asintomáticas 
• Formas asintomáticas 
– Mejor pronóstico 
– Supervivencia media excelente 
Formas sintomáticas 
– Ictericia : vida media apenas supera los 
5 años 
• Hipertensión portal: mal 
pronóstico 
• Hiperbilirrubinemia >10mg/dL : 
pronóstico grave 
– Supervivencia suele no sobrepasar 
el año. 
• Ascitis y encefalopatía : 
pronóstico mortal a corto plazo
Tratamiento 
• Ácido ursodesoxicólico 13-15mg/kg de peso y día de por vida. 
– Descenso en fosfatasa alcalina, gammaglobulinas e IgM 
– Retrasa la progresión histológica de la enfermedad : indicado en estadios iniciales. 
• Transplante hepático 
– Cuando hay signos de mal pronóstico 
• Vitamina A 50.000 UI/día 
• Vitamina K 
• Suplementos de vitamina D 
• Bifosfonatos 
• Colestiramina 12g/día 
• Rifampicina 5mg/kg de peso
Preguntas? 
1.- menciona 3 manifestaciones clínicas de la cirrosis 
biliar primaria: 
2.- ¿Cuál es la prueba de laboratorio mas sensible y 
especifica para el diagnostico? 
3.- menciona 3 órganos que intervienen en el 
metabolismo de la hemoglobina: 
4.- ¿cual parámetro de las PFH’s están auementados 
en icteria hemolítica y cual en la ictericia obstructiva?

Sindrome icterico valdez

  • 1.
    ICTERICIA Y CIRROSISBILIAR PRIMARIA MARIO ALBERTO ARRIETA MENDOZA ANADELI REYES AQUINO SARAI TORRES ACOSTA DINA SALAZAR TORRES GERARDO VALDEZ VARGAS
  • 2.
    Síndrome Ictérico •Signo de enfermedad, hepática, biliar o hematológica, caracterizada por acumulación en piel y otros tejidos de pigmentación amarillo (bilirrubina) • El rango normal de bilirrubina en el suero varia entre 0,3 y 1 mg/dl
  • 3.
    • >3mg/dl •Tambien: – Carotenos, sin pigmentacion en escleras
  • 4.
    Metabolismo de laBilirrubina
  • 6.
    CAUSAS DE HIPERBILIRRUBINEMIA INDIRECTA TRANSTORNOS HEMOLITICOS HEREDITARIOS ESFEROCITOSIS DEFICIENCIA DE G6P O PIRUVATO CINASA ADQUIRIDOS ANEMIAS HEMOLITICAS MICROANGIOPATICAS HEMOGLOBINURIA PAROXISTICA NOCTURNA ANEMIA DE ACANTOCITOS HEMOLISIS INMUNITARIA INFECCIONES PARASITARIAS EPO INEFECTIVA FARMACOS TRANSTORNOS HEREDITARIOS
  • 7.
    HIPERBILIRRUBINEMIA DIRECTA TRASNTORNOS HEREDITARIOS SINDROME DE DUBIN-JOHNSON SINDROME DE ROTOR
  • 9.
    Bilirrubina total ybilirrubina directa 0 a 0,3 mg/dl 0,3 a 1,9 mg/dl • La bilirrubina es un derivado de la degradación de los glóbulos rojos. • Por lo general, pasa a través del hígado y es eliminada del organismo. Pero si esto no ocurre = ictericia. • Los análisis de bilirrubina pueden ser total (miden el nivel de toda la bilirrubina en sangre) o directa (miden solamente la bilirrubina que ha sido procesada por el hígado y como resultado se ha unido a otras sustancias químicas).
  • 10.
    TRANSAMINASAS 9 y35 U/1. • Son enzimas que transfieren un aminoácido a un cetoácido aceptor para dar lugar a aminoácidos distintos de los originales. – TGO/AST= Transaminasa glutamico oxaloacetica/aspartato aminotransferasa – TGP/ALT= Transaminasa Glutamico Piruvica/ alaninoaminotransferasa
  • 11.
    • La alaninaaminotransferasa (ALT) • Si el hígado se lesiona, se libera ALT en el torrente sanguíneo. Los niveles de ALT son particularmente elevados cuando existe una hepatitis agudo. • Aspartato aminotransferasa (AST). Esta enzima, que desempeña un papel en el procesamiento de proteínas, está presente en el hígado, el corazón, los músculos y los riñones. Cuando el hígado se lesiona o inflama, los niveles de AST en la sangre suelen ser elevados.
  • 12.
    Fosfatasa alcalina (ALP) 60-170 U/1 • La fosfatasa alcalina sérica tiene varios orígenes – Hígado, riñon, placenta, intestino, huesos y leucocitos • Los niveles de ALP también pueden aumentar como consecuencia de infecciones virales, enfermedades hepáticas y el bloqueo de los conductos biliares.
  • 13.
    ALBUMINA 3.4 a5.4 (g/dL). • El descenso a la concentración sérica se debe a la disminución de la sintesis hepatica (hepatopatia crónica o desnutrición prolongada) • Es un indicador poco sensible para la disfuncion hepatica aguda • (ya que la semivida de la albumina en suero es de 2 a 3 semanas) • Los niveles bajos de albúmina: – Enfermedades renales. – Enfermedad hepática (hepatitis o cirrosis que puede causar ascitis) • Aumento en el nivel de albúmina: – Deshidratación – dieta rica en proteína – Tener un torniquete puesto por mucho tiempo al sacar una muestra de sangre
  • 14.
    Globulina 2-3 gr/dl • La inversion de la relacion albumina/globullina (1/2) es un dato de insuficiencia hepatica • Las globulinas transportan vitaminas, hormonas y otras sustancias: – Regulan la coagulacion de la sangre – Unen las hormonas sexuales, medicinas, carbohitrados y otras sustancias • Puede descender el valor de la globulina: – Inflamacion – Disfuncion hepatica, renal, pulmonar, del sistema endocrino – Alteraciones fisicas o quimicas de los organos – Edad avanzada
  • 15.
    Gamma Glutamil Transferasa 0 a 51 UI • Si existen nuveles superiores sugiere – Colestasis – Cirrosis – Isquemia hepatica – Necrosis hepatica – Tumor hepatico – Insuficiencia cardiaca congestiva • Algunas drogas que provocan un aumento en los niveles de GGT son el alcohol, fenitoina y el fenobarbital
  • 16.
    Deshidrogenasa Láctica 105a 333 UI/L • Los niveles superiores a los normales indican – Hepatitis – Lesion del musculo estriado – Distrofia muscular – Pancreatitis – Accidente cerebrovascular – Ataque cardiaco – Anemia hemolitica
  • 17.
  • 18.
    Cirrosis biliar •Lesión u obstrucción prolongada del sistema biliar intrahepático o extra hepático. • Trastorno de la excreción biliar, destrucción del parénquima hepático y fibrosis progresiva.
  • 19.
    • Se caracterizapor inflamación crónica y obliteración fibrosa de los conductillos biliares intrahepáticos. Etiología: • Desconocida / Trastorno de la respuesta auto inmunitaria. • Síndrome de CREST, síndrome seco, DM2, tiroiditis auto inmunitaria, déficit de IgA.
  • 20.
    Fisiopatología IgG reconocelas proteínas de la membrana mitocondrial interna. Identificadas como enzimas: - PDC - BCOADC - OGDC AMA inhibe la función enzimática de BCADC y OGDC. 80 – 90% se detectan concentraciones séricas elevadas de IgM y crio proteínas constituidas por inmunocomplejos capaces de activar la vía alterna del complemento. 90%, un anticuerpo IgG circulante mitocondrial
  • 21.
    Clasificación: • EstadioI: COLANGITIS DESTRUCTIVA NO SUPURATIVA CRÓNICA. • Estadio II: infiltrado inflamatorio menos evidente, numero de conductillos se reduce, proliferan conductillos de menor calibre. • Estadio III: reduce conductillos interlobulillares, perdida de hepatocitos, expansión de fibrosis peri portal, forman red cicatrizal del tejido conjuntivo. • Estadio IV: cirrosis (micro/macronodular).
  • 22.
  • 23.
    50% asintomáticas Mujer 35-60años Mujeres / Varones :9:1 Prurito Astenia Melanosis
  • 24.
    Esteatorrea Déficit devitaminas solubles Colestasis crónica: hiperlipemia. Xantomas Xantelasmas Lesiones por rascado Insuficiencia hepática Hipertensión portal
  • 25.
    Secreción de ácidos biliares  malabsorción intestinal  pérdida de peso Osteoporosis
  • 26.
    Exploración física Ictericia Hepatomegalia Esplenomegalia Ascitis Edema Hiperpigmentación : tronco y brazos Dolor óseo
  • 27.
    Domarus, A. v.(2012). Medicina interna, Farreras-Rozman (17ª ed.). Barcelona: Elsevier.
  • 28.
    Domarus, A. v.(2012). Medicina interna, Farreras-Rozman (17ª ed.). Barcelona: Elsevier.
  • 29.
    Datos de laboratorio • Anomalías colestáticas en las enzimas hepáticas con elevación en: – Glutamiltranspeptidasa – fosfatasa alcalina elevada de 2-5 veces – aminotransferasas (ALT yAST). • 5 nucleotidasa • Las inmuno-globulinas casi siempre se incrementan – IgM. • Hiperbilirrubinemia • Trombocitopenia, leucopenia y anemia se observan en pacientes con hipertensión portal e hiperesplenismo.
  • 30.
    DIAGNOSTICO • Anomalíascrónicas en las enzimas hepáticas colestásicas • Mujeres de mediana edad • Anticuerpos antimitocondriales (AMA) positivos – Tipo IgG contra el complejo piruvato deshidrogenasa – 95% de los casos – Especificidad 97% • Biopsia hepática importante para enfermos con AMA negativa
  • 31.
    Diagnóstico diferencial delas colestasis crónicas autoinmunes Domarus, A. v. (2012). Medicina interna, Farreras-Rozman (17ª ed.). Barcelona: Elsevier.
  • 32.
    Pronóstico Formas asintomáticas • Formas asintomáticas – Mejor pronóstico – Supervivencia media excelente Formas sintomáticas – Ictericia : vida media apenas supera los 5 años • Hipertensión portal: mal pronóstico • Hiperbilirrubinemia >10mg/dL : pronóstico grave – Supervivencia suele no sobrepasar el año. • Ascitis y encefalopatía : pronóstico mortal a corto plazo
  • 33.
    Tratamiento • Ácidoursodesoxicólico 13-15mg/kg de peso y día de por vida. – Descenso en fosfatasa alcalina, gammaglobulinas e IgM – Retrasa la progresión histológica de la enfermedad : indicado en estadios iniciales. • Transplante hepático – Cuando hay signos de mal pronóstico • Vitamina A 50.000 UI/día • Vitamina K • Suplementos de vitamina D • Bifosfonatos • Colestiramina 12g/día • Rifampicina 5mg/kg de peso
  • 34.
    Preguntas? 1.- menciona3 manifestaciones clínicas de la cirrosis biliar primaria: 2.- ¿Cuál es la prueba de laboratorio mas sensible y especifica para el diagnostico? 3.- menciona 3 órganos que intervienen en el metabolismo de la hemoglobina: 4.- ¿cual parámetro de las PFH’s están auementados en icteria hemolítica y cual en la ictericia obstructiva?

Notas del editor

  • #5 La bilirrubina es el producto de degradacion de la hb liberada de los eritrocitos viejos , 1 al principio se une con la albumina, y se transporta al higado donde se conjuga por accion de la transferasa de glucuronosilo 2 se excreta en la bilis y s convierte en urobilinogeno en colon. 3 la mayor parte de urobilinogeno se excreta en las heces, y una pequeña parte se reabsorbe y excreta por via renal porlo tanto si aumenta BD aumenta bilirrubinuria 4 el aumento de la produccion y excrecion de bilirrubina como en la hemolisis, tambn aumenta el urobilinogeno en la orina
  • #6 Para fines practicos se conoce como ictericia hemolitica que es cuando los eritrocitos se destruyen de tal rapidez que el higado no alcanza a eliminar la hb tan rapido entonces eleva la bilirrubina no conjugada la que es absorbida por el riñon para transformala en urobilinogeno y ser desechada La ictericia obstructiva )obvio por proceso obstructivo y si entra la hb al hepatocito y sale ya conjugada pero se congestionan los canaliculos y se rompen virtiendo toda esa bilis a la clinfa que sale del higado
  • #7 PARASITARIAS= COMO MALARIA EPO INEFECTIVA : DEFICIT DE COBALAMINA, FOLATO, FE FARMACOS: RIFAMPICINA, PROBENECID, RIBAVIRINA TRANSTORNOS HEREDITARIOS: CRIGLER- NAJJAR TIPO I Y II, SINDROME DE GILBERT Enfermedad de Gilbert: enfermedad autosómica recesiva originada por la mutación del gen promotor de la UDP-GT, que disminuye su actividad al 30-50% de lo normal. Origina hiperbilirrubinemia indirecta que aumenta en situaciones de ayuno o estrés. No suele requerir tratamiento.
  • #8 Síndrome de Dubin-Johnson: enfermedad hereditaria autosómica recesiva que origina alteraciones del transporte canalicular de aniones orgánicos a través de la membrana del hepatocito. Se debe a una alteración del transportador canalicular MRP2. Condiciona el aumento de bilirrubina directa y alteración de la eliminación de coproporfirinas urinarias. Su pronóstico es bueno. Síndrome de Rotor: trastorno autosómico recesivo caracterizado por defecto en el almacenamiento hepático de bilirrubina.
  • #24 Fatiga desproporcionada Prurito (50%) Intermitente Molesto por las noches Antes de la aparición de la ictericia : GRAVE Pronostico desfavorable