Incrustar presentación
Descargar para leer sin conexión



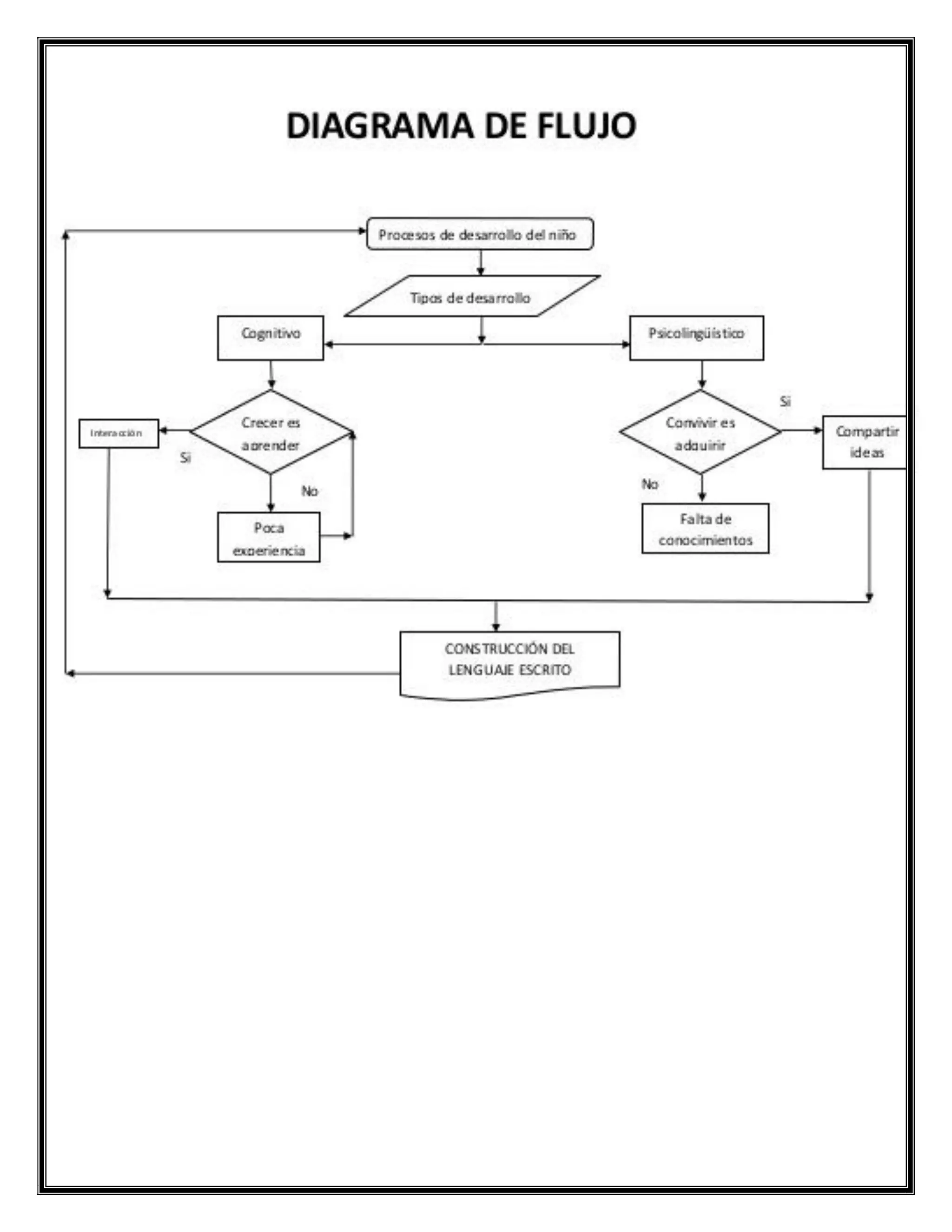
El documento es un trabajo escolar realizado por la alumna Lizbeth Carolina Vázquez González para su clase de Desarrollo de Competencias Lingüísticas en el cuarto semestre de la Licenciatura en Educación Preescolar en la Escuela Normal "Benemérita Escuela Normal Manuel Ávila Camacho". El trabajo consiste en un diagrama de flujo.

