Plan De Trabajo Simultáneo N°1

1. Datos Informativos
   1.2 Institución De Practica: Dr. Honorato Vásquez
   1.3 Profesor Supervisor:
   1.4 Estudiante Maestra: Sandra Cárdenas
   1.5 Año Lectivo:2011-2012
   1.6 Fecha De Realización: 19-09-2011
   1.7 Ubicación:       Cantón: Montúfar                Parroquia: San José         Comunidad: El Chamizo
2. Datos Curriculares
   2.1 Área: Lengua Y Literatura
   2.2 Método: Proceso Didáctico Para LA Destreza De Escuchar
   2.3Técnica: Técnica de la Conversación

3. Información Científica

4.   Bibliografía

     Texto de Lengua Y Literatura de Quinto y Sexto Año De Básica

5.   Estructura




                                                                Sexto
AÑOS DE BÁSICA       Quinto                                                Sexto
(Grupos)
EJE DE APRENDIZAJE   Escuchar                                              Escuchar

BLOQUE CURRICULAR    Bloque N°1 Reglamento y Manual de Instrucciones.      Bloque N°1 Descripción científica/ Encuesta Notas de
                                                                           Enciclopedia/ Notas Apuntes


DESTREZA CON         Distinguir Reglamentos y Manuales De Instrucciones.    Escuchar y observar descripciones científicas y
CRITERIO DE                                                                encuestas
DESEMPEÑO                                                                  orales en función de jerarquizar información relevante,
                                                                           comprender
                                                                           el significado global de los mensajes y analizar el uso del
                                                                           lenguaje.


TEMAS                Para Convivir Mejor                                   Descripción científica
DISTRIBUCION DE TAREAS
A.A
                       PRERREQUISITOS                              A.M
                                                                          1. En la siguiente leyenda clasifico los elementos
              Realizar la dinámica el teléfono descompuesto
                                                                             reales y los fantásticos de la leyenda
            ESQUEMA CONCEPTUAL DE PARTIDA
       Dialogar sobre ¿Cuáles son los pasos para realizar una      En un tiempo remoto, el rey de Iberia (península Ibérica)
                           adivinanza?                             era el conocido Túbal. Tenía el monarca una hija de gran
            Elaboración Del Nuevo Conocimiento                     belleza, llamada Pirene, de la que Gerión, el monstruo de
                                                                   las tres cabezas, estaba enamorado. Pero la princesa se
            Presentar una imagen para convivir mejor               negaba a ser su esposa, y se escondió en un monte bajo y
       Prep. Observar el grafico cumpliendo órdenes sencillas      áspero. Desesperado, Gerión decidió prender fuego a
       Analizar las experiencias vividas con respecto al grafico   aquel lugar.
                  Establecer normas para escuchar.
                       Per. Plantear el propósito                  Al pasar Hércules por Iberia, vio una gran humareda y oyó
                   Expresar el mensaje con claridad                una voz de mujer que pedía socorro. Metió el héroe su
         Comp. Responder a preguntas claves y precisas de los      fuerte brazo en la hoguera y sacó a Pirene. Pero la
                                                                   princesa murió, y Hércules, conmovido, la enterró en aquel
                                 niños.                            montecillo. Sin embargo, le pareció poco aquella tumba
      Intr. Comparar el mensaje con situaciones de la vida real.   para tan bella mujer, por lo que cogió con sus poderosas
                           Jerarquizar ideas.                      manos enormes rocas con las que formó un mausoleo
         Rea. Separar los mensajes provechosos dados por los       gigantesco y maravilloso: una hermosísima cordillera que
                                 niños.                            se llamó Pirineos, en recuerdo de la princesa.
        Intr. Formular ideas que conlleven a la idea central del
                               mensaje.                        Ciertas narraciones legendarias tienen gran importancia
                                                               para un pueblo concreto, por lo que se han transmitido de
                                                               forma oral de generación en generación, conservadas en
                             Trasferencia                      las llamadas sagas, que son recopilaciones de leyendas
      Exponer las ideas frente a sus compañeros con respecto a protagonizadas por grupos familiares y los pueblos a los
                              la imagen                        que pertenecen.

                                                                    Elementos Reales          Elementos Fantásticos
Tie
5.   ¿Qué entiende por calentamiento global?
                                                               6.   ¿Qué nos representa esta imagen da a conocer tu
                                                                    criterio?




                                                               7. ¿Quiénes son responsables?
                                                                  …………………………………………….
AM    1. Observo nuevamente el grafico del texto en       AA
         parejas y registro por escrito las semejanzas                           PRERREQUISITOS
         y diferencias del comportamiento de los                         Revisión del Aprendizaje Autónomo
         estudiantes del grafico, con el                            ESQUEMA CONCEPTUAL DE PARTIDA
         comportamiento de mis compañeros y              Presentar un grafico del calentamiento global
         compañeras de clase.                           Diagnosticar conocimientos e ideas del grafico del
                                                        calentamiento global
                     Grafico      Mi Aula
                                                                 ESQUEMA CONCEPTUAL DE PARTIDA
       Semejanzas                                                       Prep. Observar el grafico
                                                              Evocar ideas que tengan relación al grafico
                                                             Per. Escuchar con atención de que se trata el
       Diferencias                                                         grafico presentado
                                                          Com. Responder a inquietudes de cada uno de los
                                                                                   niños.
                                                                 Citar ejemplos relacionados al grafico
     2. Observo nuevamente el gráfico y respondo la       Int. Comparar el mensaje con la situación real del
        pregunta ¿ Por qué se comportan de esta                                    mundo
        manera los niños y niñas del gráfico?                               Jerarquizar ideas
        …………………………………………………………………….                           Reac. Responder con precisión el propósito
        ……………………………………………………………………                                               planteado
     3. Hago una lista de soluciones para la lista          Int. Auto valorar las normas establecidas para
        graficada.                                                               escuchar
     4. Escribo como la lectura y la escritura pueden                       TRANSFERENCIA
        ayudar a mejorar las relaciones entre los niños Formular un mensaje que conlleve a la idea central y
        y niñas de mi aula. Doy un ejemplo.                        exponer frente a sus compañeros
        ……………………………………………………………………
        ……………………………………………………………………
        …………………………………………………………………….
AA       Revisión del Trabajo Autónomo
                                                                    Revisión del Trabajo Autónomo
                                                         AA
Recursos                        Hojas de trabajo, gráficos, hojas de evaluación                        Hojas de trabajo, gráficos, hojas de evaluación

                                  Describe con facilidad la imagen                              Describe con facilidad la imagen
                                 Interpreta el mensaje que da el gráfico                       Interpreta el mensaje que da el gráfico
                                 Escucha con atención las normas dictadas                      Escucha con atención las normas dictadas
Evaluación




             Indicadores         Socializa frente a sus compañeros lo que representa la        Socializa frente a sus compañeros lo que representa la
             Esenciales de logro imagen                                                        imagen


              Técnica E           Cuestionario                                                 Cuestionario
             Instrumento          Prueba                                                       Prueba
       . Sugerencias y Recomendaciones



       ------------------------                  -----------------------------------         --------------------

       SANDRA CARDENAS                                    Firma profesor                    firma supervisor

       Firma alumna Maestra                            SUPERVISOR                              de práctica




                                                                     Plan De Trabajo Simultáneo N°2

              3. Datos Informativos
                 3.2 Institución De Practica: Dr. Honorato Vásquez
                 3.3 Profesor Supervisor:
                 3.4 Estudiante Maestra: Sandra Cárdenas
                 3.5 Año Lectivo:2011-2012
                 3.6 Fecha De Realización: 20-09-2011
                 3.7 Ubicación:       Cantón: Montufar                        Parroquia: San José                          Comunidad: El Chamizo
              4. Datos Curriculares
                 2.1 Área: Matemáticas
                 2.2 Método: inductivo deductivo
                 2.3Técnica: observación directa
3. Información Científica

                                                                   Quinto

                                                           La decena de Mil

                           Cuando el número 9999le sumas uno se forma el 10000. Es decir, una decena de mil

                                                                    9999

                                                               +       1

                                                                   10. 000

                                                Las decenas de mil puede estar formada

                                                           10 unidades de mil
                                                             1ooo decenas
                                                             100 centenas
                                                            10000 unidades


                                                                   Sexto

Secuencia numérica creciente con patrón aditivo
Una secuencia esta formada por un grupo de objetos o números que se relacionan mediante un criterio o patrón de cambio.
En una secuencia de patrón aditivo, cada valor se obtiene sumando al valor anterior el patrón de cambio.
Ejemplo
Pedro organizo las mesas y las sillas de un salón de fiesta tal como se muestra n en la figura
En la secuencia se observa un cambio en el numero de objetos de un grupo a otro por cada mesa seagregan dos sillas cual es el patrón
de cambio en las mesas y sillas

                 +1             +1               +1                  +1

Mesas      1              2             3                  4
                                                                                 5



                                        8                10                    12
Sillas     4              6
+2                   +2          +2                          +2


    4.   Bibliografía

         Texto de Matemáticas de Quinto y Sexto Año De Básica

    5.   Estructura

AÑOS DE BÁSICA             Quinto                                                       Sexto
(Grupos)
EJE DE APRENDIZAJE         El razonamiento, la demostración la comunicación, las        El razonamiento, la demostración la comunicación, las
                           conexiones y la representación                               conexiones y la representación
BLOQUE CURRICULAR                                                                       Módulo N°1 Relaciones y Funciones
                           Módulo N°1 Bloque Numérico



DESTREZA CON               Representar números de cinco cifras como la suma de          Generar sucesiones crecientes con adición
CRITERIO DE                números posicionales de sus dígitos
DESEMPEÑO


TEMAS                      Decena De Mil                                                Secuencias numéricas Crecientes con patrón aditivo
                                                              DISTRIBUCION DE TAREAS
A.A
                        PRERREQUISITOS                             A.M1.        Resolver el siguiente problema
                  Realizar la dinámica el siete pum
                                                                                He repartido 24 pedazos de pizza entre 6 niños , a
             ESQUEMA CONCEPTUAL DE PARTIDA                                      ¿cuánto le toca a cada niño ?
                Diagnosticar sobre la centena de mil
             Elaboración Del Nuevo Conocimiento
                       Presentar un ábaco
                                                                           1.   Cuáles son los términos de la división.
                     Ob. Observar el ábaco
                 Dar a conocer que es un ábaco                                           …………………..
       Exp. Representar cantidades de números naturales                                  …………………..
                         de cinco cifras                                                 …………………..
         Comp. Comparar dos números de cinco cifras
               Conocer cuál es el numero mayor                             2.   Que entiende por secuencia.

                                                                                ………………………………..............
               Abs. ¿Cómo se forma la decena de mil?
                ¿Cómo se lo representa en el ábaco?
                                                                                …………………………………………
                       Genr. Unificar Criterios
                                                                           3.   Resolver las siguientes divisiones.
                             Trasferencia
      Representar el siguiente número natural de cinco cifras en                47:3
                               el ábaco.
                            2.5200, 18999                                       49:6

                                                                           4.   Escribe un patrón numérico descendente utilizando
                                                                                la división.

       Dm Um C D U                     Dm Um C D U

                                                                           5.   Encierra el patrón descendente.

                                                                                 6      +6      12     +6      18     +6     24
Tie
72        :6         12         :6         2




AM    1. Escribe en números y letras la cantidad
         representada en cada abaco                 AA                    PRERREQUISITOS
                                                                   Revisión del Aprendizaje Autónomo
                                                               ESQUEMA CONCEPTUAL DE PARTIDA
                                                   Diagnosticar sobre secuencias numéricas crecientes con
                                                   patrón aditivo
                                                          ESQUEMA CONCEPTUAL DE PARTIDA
                                                    Presentar un cartel de patrones aditivos crecientes
                                                    Obs. Observar los ejemplos presentados de patrón
Dm Um C D U                Dm Um C D U                               aditivo creciente
                                                      Realizar un ejemplo de patrón aditivo creciente
                                                   Exp. Resolver el ejemplo propuesto de patrón aditivo
                                                                         creciente
                                                       Seguir paso a paso para resolver el problema
                                                     Comp. Comparar los ejemplos del cartel con los
                                                                   ejemplos propuestos
                                                   Abs. ¿Que es una secuencia numérica creciente con
Dm Um C D U                Dm Um C D U                                patrón aditivo?
                                                                  Genr. Unificar criterios
                                                                    Formar el concepto


                                                                    TRANSFERENCIA
                                                    Escriba el patrón de cambio correspondiente a las
Dm Um C D U                Dm Um C D U
                                                                  siguientes secuencias
                                                                            2,4,6,8,10
                                                                          5,10.15,20,25
                                                                           3,6,9,12,15
                                                                           7,14,21,24


Dm Um C D U                Dm Um C D U
Revisión del Trabajo Autónomo
                                                                                                AA
                                              Revisión del Trabajo Autónomo
                                   AA

  Recursos                         Hojas de trabajo, hojas de evaluación, ábaco                         Hojas de trabajo, Cartel, hojas de evaluación

                                   Representa con facilidad las decenas de mil                Realiza los ejercicios con facilidad
             Indicadores           Utiliza correctamente el ábaco con las decenas de mil      Conoce la secuencia de números con facilidad
Evaluación




             Esenciales de logro


              Técnica E            Cuestionario                                               Cuestionario
             Instrumento           Prueba                                                     Prueba
       . Sugerencias y Recomendaciones



       ------------------------                   -----------------------------------       --------------------

       SANDRA CARDENAS                                     Firma profesor                  firma supervisor

       Firma alumna Maestra                             SUPERVISOR                            de práctica



                                                              PLAN DE TRABAJO SIMULTÁNEO N: 3



                  1.   DATOS INFORMATIVOS
                  2.   1.1-Institucion práctica: Escuela “Honorato Vásquez”
                  3.   1.2-Aluman Maestra: Sandra Cárdenas
                  4.   1.3- Profesor/a Orientadora: Lcda. Sandra Pozo
                  5.   1.4-Superaracion de práctica: Lcdo. ……………………..
                  6.   1.5- Años de educación básica: Quinto y Sexto año
                  7.   1.6- Fecha de realización: 21-09-2011

       1.6 UBICACIÓN PROVINCIA: Carchi PARROQUIA: San José CANTON: Montufar COMUNIDAD: Chamizo

       1.7. AREA: CULTURA FÍSICA
4. METODOLOGÍA

4.1. Método indirecto

4.2. TÉCNICA: Observación directa, entrega del testigo

5. Información Científica

                                                         CARRERA DE RELEVO

Los relevos se pueden correr en relevos de ida y vuelta o en una pista contorno, la última forma es la oficial.

*En los relevos de corta distancia hasta 4 x100m los atletas deberán correr por sus pasillos correspondientes, mientras que en los
relevos de una distancia solo lo harán el primero y el segundo, hasta terminar la primera curva.

* La distancia de los relevos y la línea de meta se señalaran con una línea sobre la pista, del mismo modo, quedaran indicadas las zonas
de transferencia del testigo, situados 10 metros antes y después de las líneas.

*El testigo debe llevarse en la mano y, en caso de que se caiga, únicamente puede recogerlo el atleta al que se le ha caído.

*El equipo de relevos esta formado por 4 corredores, no pudiendo ninguno de ellos cubrir mas de un recorrido.

                                               TÉCNICAS DEL CAMBIO DE TESTIGO

Al realizar el cambio de testigo, es interesante que el relevista no tenga que cambiarlo de mano, por lo que la forma adecuada de
hacerlo consiste en que el primer corredor lo lleve en su mano derecha, el que recibe toque con la mano izquierda y lo transmita a la
mano derecha del tercero

6. BIBLIOGRAFÍA:

*Guía didáctica de cultura física



7. ESTRUCTURA:

AÑOS :                       QUINTO Y SEXTO AÑO
ÁREAS:                       Cultura física
DESTREZA:                    Mejorar la velocidad
CONTENIDO :                  Carreras de relevos
RECURSOS:                    Pista atlética. pito, testigo.
ACTIVIDADES
                               Actividades Iníciales
                           a)Calentamiento
actividades y              *Realizar el juego “El gato y el ratón”
tiempo tentativo               Actividades principales
                           a)Formación corporal

                           *organizar grupos de trabajo para realizar juegos deportivos como “Los quemados”
                           b)Adquisición de habilidades y destrezas
                           *Correr en parejas rebasando al compañero A a B,O viceversa dándose una topada en la espalda
                           *Alcanzar al compañero corredor en 10 metros de distancia, cuando A se acerque hasta 5 metros a B, este
                           parte (varias veces)
                           *Explicar y realizar cambios del testigo de mano derecha a izquierda 4x50 y 4x100 caminando y corriendo
                           *Realizar relevos en un entorno(evaluación)

                               Actividades Finales
                           *Controlar el uniforme y aseo de manos

EVALUACIÓN     DE *Realización correcta de la entrega de el testigo
PROCESO
EVALUACIÓN FINAL  *Demostración de la carrera de relevos en grupos de cinco


8. Sugerencias y Recomendaciones



------------------------        -----------------------------------    --------------------

SANDRA CARDENAS                          Firma profesor               firma supervisor

Firma alumna Maestra                  SUPERVISOR                         de práctica
Plan De Trabajo Simultáneo N°4

 5. Datos Informativos
    5.2 Institución De Practica: Dr. Honorato Vásquez
    5.3 Profesor Supervisor:
    5.4 Estudiante Maestra: Sandra Cárdenas
    5.5 Año Lectivo:2011-2012
    5.6 Fecha De Realización: 22-09-2011
    5.7 Ubicación:       Cantón: Montufar                Parroquia: San José                     Comunidad: El Chamizo
 6. Datos Curriculares
    2.1 Área: Ciencias Naturales
    2.2 Método: Método Científico
    2.3Técnica: Observación Indirecta

 3. Información Científica

                                                           Quinto Año

                                                            El Planeta Tierra
Nuestro planeta llamado tierra es un pequeño cuerpo celeste que ocupa la tercera orbita a una distancia de 150000000 de kilómetros
  del sol. Se le conoce también como el planeta azul debido a que sus ¾ partes son de agua y una ¼ parte es de masa continental.
                                                       Satélite que lo Acompaña.
                        Tiene un satélite natural llamado Luna que se encuentra a una distancia de 348.400 km
                                                                 Forma.
           La tierra tiene la forma geoide es decir achatada en los polos y ensanchada en la línea equinoccial o ecuatorial.
                                                              Dimensiones.
Relacionada con el cosmos que es inmenso podemos decir que es diminuta. Su superficie es de 510000000de kilómetros cuadrados,
                                     ocupando el quinto lugar en tamaño entre el resto de planetas
Sexto

                                                       Movimiento de las masas terrestres

    Iniciamos un viaje en una era llamada palesoica también conocida como era primaria. Esta es una etapa de la historia de la tierra, su vida
  significa vida antigua dentro de esta etapa existieron varios periodos y uno de ellos fue el carbonífero lleva este nombre porque justamente
                 en este periodo se originaron los estratos del carbón luego que varias extensiones del bosque fueron sepultadas.

    Adicionalmente en este periodo los peces primitivos desaparecieron y se expandieron los cartilaginosos y óseos es decir los que tienen
  esqueleto. También se dio lugar al desarrollo de los anfibios siendo ellos que invadieron tierra firme y seguido se desarrollaron los reptiles.
    Dentro de este periodo sucedió un fenómeno tectónico que lleva por nombre orgenia Hercinica y consistió en la formación de un mega
   continente denominado Pangea esto se permitió que los animales terrestres emigraran libremente desde el polo sur al polo norte y que
   existiera un solo océano llamado Pantalasa pero los cambios y fenómenos no quedaron ahí sino que continuaron y fue cuando Pangea se
           dividió en dos continentes uno en el norte que recibió el nombre de Laurasia y otro en el sur con el nombre de Gondwana .

      En medio de estos dos grandes continentes se formo el mar Tethis que los separaba; estos cambios dados por las placas tectónicas
  continuaron con el tiempo luego se reagruparon y nuevamente se dividieron por efecto del movimiento de las placas a este fenómeno se lo
   conoce como Pangea ll. los movimientos de las masas terrestres continuaron dando como resultado los cinco continentes que tenemos
                                               actualmente América, Europa, Asía y Oceanía.

                      Es importante mencionar que estos movimientos de placas tectónicas están presentes hasta nuestros días

    4.   Bibliografía

         Texto de Ciencias Naturales de Quinto y Sexto Año De Básica

    5.   Estructura

AÑOS DE BÁSICA            Quinto                                                     Sexto
(Grupos)
EJE DE APRENDIZAJE       Ecosistemas acuático y terrestre: Los individuos           Bioma Pastizal: El ecosistema expresa las interrelaciones
                         interactúan con el medio y conforman la comunidad          bióticas y abióticas.
                         biológica
BLOQUE CURRICULAR                                                                    Bloque N°1 La Tierra un planeta con vida
                         Bloque N°1 La Tierra un planeta con vida
DESTREZA CON   Interpretar los movimientos de la Tierra y su influencia en   Describir el origen de las masas terrestres de las regiones
CRITERIO DE    los                                                           naturales del Ecuador, con la identificación y relación de las
DESEMPEÑO      seres vivos con observaciones directas y la relación de       Características físicas y biológicas propias de las regiones.
               resultados                                                    • Comparar las clases de energía
               Meteorológicos.




TEMAS          El Planeta Tierra                                             Movimiento de las Masas Terrestres
                                                     DISTRIBUCION DE TAREAS
A.A
                        PRERREQUISITOS                        A.M2.         1. Que entiende por masa terrestre
                                                                      ………………………………………………………………………………………
            Realizar la dinámica en la ungüento de iguana
                                                                         2. Cuáles son los continentes que actualmente
            ESQUEMA CONCEPTUAL DE PARTIDA                                   tenemos.
            Explorar conocimientos sobre el planeta Tierra                  …………………………………………………………………………..
            Elaboración Del Nuevo Conocimiento                              ……………………………………………………………………………..
                                                                            ……………………………………………………………………………
                  Presentar el globo terráqueo                              ……………………………………………………………………………
          Ob. Observar libremente el globo terráqueo                     3. Que entiende por era Paleozoica.
       Registrar hechos de la superficie de la esférica del                 ………………………………………………………………………
                               globo                                        ……………………………………………………………………….
       Form Hip. ¿Cuál es la distancia del planeta Tierra?               4. Cuáles son los respectivos polos.
                                                                            ………………………………………………………………
              ¿Cuál es la forma del planeta Tierra?                         ………………………………………………………………
       Recop. Recopilar datos de los niños a través de las               5. Representar a la Tierra mediante un dibujo
                           interrogación
        Comp. Comprobar la forma del planeta Tierra a
                   través de globo terráqueo
      Analizar cada una de las interrogantes que los niños
                               tienen
        Conc. Concretizar la ley sobre el planeta Tierra


                          Trasferencia
      Realizar un mapa conceptual de nuestro Planeta Tierra
Tie
AM     1. Contestar                                                                    AA                  PRERREQUISITOS
                                                    ¿Cómo se llama nuestro planeta?                                                 Revisión del Aprendizaje Autónomo
                                            ……………………………………………………………………                                                          ESQUEMA CONCEPTUAL DE PARTIDA
                                               2. ¿Que orbita ocupa nuestro planeta?                                 Explorar conocimientos sobre las masa terrestres
                                             …………………………………………………………                                                         ESQUEMA CONCEPTUAL DE PARTIDA
                                       3. ¿Porque se lo conoce a nuestro planeta como                                   Presentar un cartel del movimiento de las masas
                                             planeta azul? ……………………………………………                                                               terrestres
                                             .....................................................................      Obs. Observar de forma espontánea y dirigida el
                                       4. ¿Cuál es la forma de nuestro planeta?                                                              cartel
                                             …………………………………………………………………
                                       5. ¿Qué satélite lo acompaña?.                                                Form Hip. ¿Porque le llamamos movimiento de las
                                       ...........................................................................   masas terrestres?
                                       6. ¿Qué lugar ocupa nuestro planeta?                                          ¿Cómo inicio este movimiento?
                                             ……………………………………………………………………
                                       7. ¿Cuál es la superficie de nuestro planeta?                                     Comp. Comprobar a través de las imágenes
                                             ………………………………………………………………….                                               presentadas en el cartel como inicio el movimiento
                                                                                                                                   de las masas terrestres
                                       8. Represente gráficamente a nuestro planeta?
                                                                                                                       Concl. Analizar sobre el movimiento de las masa
                                                                                                                                          terrestres
                                                                                                                                       Unificar criterios
                                                                                                                               Formar el concepto el principio


                                                                                                                                       TRANSFERENCIA
                                                                                                                     Realizar un Mapa Conceptual sobre el movimiento
                                                                                                                     de las masa s terrestres


                                             Revisión del Trabajo Autónomo
                                AA                                                                                                Revisión del Trabajo Autónomo
                                                                                                                       AA



     Recursos                  Hojas de trabajo, hojas de evaluación, globo terráqueo                                        Hojas de trabajo, Cartel, hojas de evaluación

                                                                                                                     Explica con facilidad como se inicio el movimiento de las
Evaluaci




                               Conoce como se llama nuestro planeta                                                  masa terrestres
  ón




           Indicadores         Representa con facilidad la forma de la tierra                                        Explica la incidencia del movimiento de las masas terrestres
           Esenciales de logro
Técnica E               Cuestionario                                                   Cuestionario
  Instrumento              Prueba                                                         Prueba
. Sugerencias y Recomendaciones



------------------------                  -----------------------------------           --------------------

SANDRA CARDENAS                                    Firma profesor                      firma supervisor

Firma alumna Maestra                            SUPERVISOR                                de práctica




                                                              Plan De Trabajo Simultáneo N°5

    7. Datos Informativos
       7.2 Institución De Practica: Dr. Honorato Vásquez
       7.3 Profesor Supervisor:
       7.4 Estudiante Maestra: Sandra Cárdenas
       7.5 Año Lectivo:2011-2012
       7.6 Fecha De Realización: 23-09-2011
       7.7 Ubicación:       Cantón: Montufar                           Parroquia: San José                     Comunidad: El Chamizo
    8. Datos Curriculares
       2.1 Área: Estudios Sociales
       2.2 Método: Método Comparativo
       2.3Técnica: Observación Indirecta

    3. Información Científica

                                                                          Quinto Año
Historia de Nuestro Planeta




          Sexto

         Historia
4.   Bibliografía

         Texto de Estudios Sociales de Quinto y Sexto Año De Básica

    5.   Estructura

AÑOS DE BÁSICA          Quinto                                        Sexto
(Grupos)
EJE DE APRENDIZAJE   Buen vivir, Identidad nacional latinoamericana y planetaria   Identidad Nacional , Unidad en la Divesidad

BLOQUE CURRICULAR Bloque N°1 El mundo,                                             Bloque N°1 Época
                     nuestra casa                                                  Aborigen (I)

                     común

DESTREZA CON         • Analizar la biografía de la Tierra desde las distintas      Analizar los descubrimientos realizados sobre el origen de los
CRITERIO DE          perspectivas                                                  primeros pobladores de América y lo que hoy es nuestro país,
DESEMPEÑO            que intentan abordarla y analizarla.                          mediante la observación de mapas y la consideración de las
                                                                                   distancias y esfuerzos humanos consignados en relatos
                                                                                   históricos.




TEMAS                Como se formo el Universo                                     La historia
                                                             DISTRIBUCION DE TAREAS
A.A
                       PRERREQUISITOS                            A.M3.          1. Que entiende por historia
                                                                         ………………………………………………………………………………………
            Realizar la dinámica el teléfono descompuesto
                                                                          2. Analizar esta frase
            ESQUEMA CONCEPTUAL DE PARTIDA                                    Aquellos que no conocen tienden a repetirla .
       Explorar conocimientos sobre cómo se formo el universo                   …………………………………………………………………………..
            Elaboración Del Nuevo Conocimiento                                  ……………………………………………………………………………..
                                                                                ……………………………………………………………………………
                    Presentar el globo terráqueo                                ……………………………………………………………………………
            Ob. Observar libremente el globo terráqueo                    3. Piensa para que crees que sirve la historia
       Registrar hechos de lo que contiene nuestro universo                     ………………………………………………………………………
         Descp. Describir lo que contiene nuestro universo                      ……………………………………………………………………….
      Identificar las características más sobresalientes sobre            4. Cuenta una historia de tus abuelitos como eran antes
               cómo está formado nuestro universo.                                ………………………………………………………………
        Comp. Relacionar las dos teorías en donde indican                         ………………………………………………………………
                      cómo se formo el universo
       Comentar sobre las dos teorías que nos da a conocer
                      como se formo el universo
      Ordenar en grupos comunes y no comunes sobre estas
                              dos teorías
          Elaborar un cuadro de semejanzas y diferencias
        Asoc. Unificar criterios de la formación del universo



                            Trasferencia
        Realizar un organizador cognitivo de la formación del             5.   Representar los utensilios que usaban tus bisabuelos
                              universo                                         mediante un dibujo
Tie
AM    1. Anote dos ideas que plantea la teoría
         nebular                                         AA                   PRERREQUISITOS
         ……………………………………………………….                                        Revisión del Aprendizaje Autónomo
         ………………………………………………………..                                  ESQUEMA CONCEPTUAL DE PARTIDA
      2. Explique                                      Explorar conocimientos sobre que es historia
         ¿ Cuál es la catástrofe que se describe en la         ESQUEMA CONCEPTUAL DE PARTIDA
         teoría catastrófica ?                          Presentar varias historias de las personas de antes
                                                             Obs. Observar los dibujos de las historias
     ……………………………………………………………..                                              presentadas
     ……………………………………………………………..
      3. Subraye la oración que signifique lo mismo Descp. Describir a cada personaje de las imágenes
         a la indicada                                 presentadas
         Durante muchos años se defendió a la
         teoría creacionista por ser la que mejor      Identificar características sobresalientes de cada
         explicaba el origen del universo y la tierra uno de ellos
              a. Durante años los científicos
                  crearon teorías para explicar        Comp. Compara la historia de los abuelos de un niño
                                                       con la historia de su maestra
                  nuestro origen
              b. Durante años la teoría de origen
                                                       Comentar los acontecimientos presentes y los
                  del universo y de la tierra tuvieron
                                                       anteriores
                  relación con la capacidad creadora
                  de algún dios.                       Valorar la historia de los familiares de los niños
                  La teoría de bin bang dice que toda
                  la energía estuvo concentrada en     Elaborar cuadros de semejanzas y diferencias
                  un solo punto
                       a. La teoría de bin bang dice Asoc. Elaborar conclusiones de lo que es historia
                           que el universo no tenia
                           energía
                       b. La teoría de bin bang dice
                           que toda la energía estaba                     TRANSFERENCIA
                           concentrada                 Realizar un Mapa Conceptual sobre lo que es
                                                       historia


AA
                                                              Revisión del Trabajo Autónomo
      Revisión del Trabajo Autónomo                 AA
Recursos                        Hojas de trabajo, hojas de evaluación, globo terráqueo                 Hojas de trabajo, imágenes , hojas de evaluación

                                 Da ideas claras de la formación del universo
             Indicadores         Conoce las diferentes teorías de cómo se formo el             Analiza lo que es historia
Evaluación
             Esenciales de logro universo                                                      Sabe para qué             sirve la historia


              Técnica E           Cuestionario                                                 Cuestionario
             Instrumento          Prueba                                                       Prueba
       . Sugerencias y Recomendaciones



       ------------------------                  -----------------------------------         --------------------

       SANDRA CARDENAS                                    Firma profesor                    firma supervisor

       Firma alumna Maestra                            SUPERVISOR                              de práctica




                                                              Plan De Trabajo Simultáneo N°6
              1. Datos Informativos
                 1.2 Institución De Practica: Dr. Honorato Vásquez
                 1.3 Profesor Supervisor:
                 1.4 Estudiante Maestra: Sandra Cárdenas
                 1.5 Año Lectivo:2011-2012
                 1.6 Fecha De Realización:26 -09-2011
                 1.7 Ubicación:       Cantón: Montúfar                        Parroquia: San José                         Comunidad: El Chamizo
              2. Datos Curriculares
                 2.1 Área: Lengua Y Literatura
                 2.2 Método: Proceso Didáctico de la lectura
                 2.3Técnica: Técnica de la Conversación

             3. Información Científica
Quinto Año

                                                                 El Reglamento

Los datos que acompañan a un texto, es decir, las ilustraciones, los esquemas, la diagramación, entre otros, permiten al lector o lectora
anticiparse y formular hipótesis sobre el contenido del texto. Este primer contacto con un texto es muy importante para la comprensión
porque anticipa y guía la lectura.




El reglamento es un tipo de texto que ayuda a la convivencia armónica entre las personas, ya que registra los deberes y responsabilidades.
Cuando cumplimos con nuestros deberes, garantizamos que se cumplan los derechos de todos
¿Qué es un reglamento?
Es un documento que contiene un conjunto de reglas o normas que regulan una actividad (un juego o deporte), la convivencia de un grupo (una
empresa o una escuela) o el funcionamiento de un servicio (transporte recolección de basura). Los reglamentos ayudan a lograr mejores
relaciones al establecer obligaciones y buscar el respeto a los derechos de un grupo. Para que funcione, debe ser el resultado de de un acuerdo
de aquellos quienes rigen.
Los reglamentos aparecieron en las comunidades empezaron a ser numerosas y había que regular el uso del espacio y de los servicios. Sirvieron
para asegurar que todos los miembros tengan iguales oportunidades
                                                                   Sexto Año

                                                               Texto Informativo

Los datos que acompañan a un texto es decir las ilustraciones, los esquemas, la diagramación, entre otros, permite al lector o lectora
anticiparse y formular hipótesis sobre el contenido d el texto es muy importante para su comprensión porque anticipa y guía su lectura.




                    Elefante africano muerto por cazadores furtivos
                    La población de elefantes se encuentra en peligro de extinción como consecuencia de los cazadores furtivos que los matan
                    para extraerles sus preciados colmillos de marfil. Gracias a una ley internacional que prohíbe el comercio de marfil se ha
                    logrado reducir el comercio ilegal de colmillos, disminuyendo así la caza de estos animales.
La sequía
 La sequía es la ausencia de lluvias en una zona determinada durante un periodo de tiempo prolongado. La carencia de precipitaciones se produce
 de forma inesperada en zonas donde tendrían que tener lugar, y el resultado es un tiempo atmosférico anormalmente seco. Las consecuencias
 de la sequía dificultan las actividades humanas: los embalses y lagos se vacían, los pozos se secan, los suelos concentran mayor cantidad de sales,
 por lo que las plantas se mueren y las cosechas agrícolas sufren daños irreparables... La sequía afecta a numerosas regiones del mundo. Las
 sequías catastróficas, que duran varios años, suelen producirse en las áreas que bordean los desiertos. En otras zonas pueden llegar a durar
 varias semanas o algunos meses; por ejemplo, en España es característica la sequía estival. Las sequías continuadas favorecen las tormentas de
 polvo y los incendios. ¿Sabes que el ahorro de agua ayuda a minimizar los efectos desastrosos de la sequía?




                                    El ácido del limón
 El sabor fuerte del limón se debe a la presencia de un ácido, el ácido cítrico.



    4. Bibliografía

 Texto de Lengua Y Literatura de Quinto y Sexto Año De Básica
   5. Estructura



AÑOS DE BÁSICA           Quinto                                                       Sexto
(Grupos)
EJE DE APRENDIZAJE       Escuchar                                                     Escuchar

BLOQUE CURRICULAR        Bloque N°1 Reglamento y Manual de Instrucciones.            Bloque N°1 Descripción científica/ Encuesta Notas de
                                                                                     Enciclopedia/ Notas Apuntes
DESTREZA CON    Comprender e interpretar los reglamentos y manuales de        Comprender las descripciones científicas, encuestas
CRITERIO DE    instrucciones infiriendo relaciones de causa y efecto en su   escritas, notas de enciclopedia y apuntes desde la
DESEMPEÑO      aplicación                                                    identificación
               en la vida cotidiana.                                         de información que permita establecer relaciones y
                                                                             comprender el
                                                                             mensaje global.




TEMAS          ¿Qué Es El Reglamento?                                        ¿Qué Es Texto Informativo?
                                                    DISTRIBUCION DE TAREAS
A.A
                  PRERREQUISITOS                             A.M   1.   que entiende por texto informativo
                                                                        ………………………………………………………………………
           Realizar la dinámica ungüento de iguana
                                                                        ………………………………………………………………………
      ESQUEMA CONCEPTUAL DE PARTIDA                                2.   Con el uso del diccionario encontrar el significado
   Explorar conocimientos de ¿Qué es un reglamento?                     del siguientes palabras
      Elaboración Del Nuevo Conocimiento                                Lector…………………………………………………..
                                                                        Informativo……………………………………………
 Presentar varias portadas de textos entre ellos un                     Diagramación…………………………………………
                    reglamento                                          Persuadir……………………………………………….
 Perc. Observar el grafico cumpliendo órdenes sencillas                 Intencionalidad…………………………………….
 Realizar una lectura silenciosa sobre los títulos de cada
                          portada                                  3.   Observar y comento el grafico
Comp. Expresar el contenido de cada uno de las portadas
   Determinar que portada se trata del un reglamento
Reconocer detalles que se encuentra en la portada de un
                        reglamento
            Int. Analizar que es un reglamento
Establecer comparaciones entre las portadas presentadas
              con la portada del reglamento
   Encontrar semejanzas y diferencias de las portadas              4.   ¿Por qué crees que los países más desarrollados
                        presentadas                                     contaminan el ambiente?
     Establecer relaciones de causa y efecto que un
                  reglamento puede tener                                …………………………………………………

 Reac. Conocer la opinión de los niños de la importancia                …………………………………………….......
                    de un reglamento
Int. Formar grupos de trabajo y sacar sus conclusiones con              …………………………………………………
         el ejemplo entregado de un reglamento
                                                                        ¿Qué consecuencias nos trae?
                       Trasferencia
    Realizar un organizador cognitivo sobre que es un                   ………………………………………………..
                       reglamento
                                                                        …………………………………………………….
AM         1. observo la portada de este texto                                AA                   PRERREQUISITOS
                                                                                            Revisión del Aprendizaje Autónomo
                 Reglamento interno de                                                  ESQUEMA CONCEPTUAL DE PARTIDA
                  convivencia escolar                                        Explorar conocimientos sobre que es un texto informativo
                                                                                   ESQUEMA CONCEPTUAL DE PARTIDA
                                                                              Presentar varios textos informativos de diferentes
                                                                                                    temas
                                                                                    Per. Observar los textos informativos
                                                                               Realizar una lectura de los títulos de cada texto
                                                                                                 informativo
                                                                             Com. Expresar cada niño de que trata cada título del
           2. Señalo el tema que creo que tratará la                                                 texto
              ilustración.                                                        Dar a conocer que es un texto informativo

                                                                               Int. Encontrar diferencias y semejanzas entre los
                     Instrucciones para realizar un pan                            diferentes textos informativos presentados


                                                                              Reac. Señalar aspectos positivos de lo que s texto
                 U    Una carta de amistad
                                                                                                informativo

                                                                                Inte. Obtener conclusiones de que es un texto
                     Un poema para expresar la belleza de                                        informativo
                 mi país

                     Instrucciones para que las personas se
              relacionen mejor                                                                 TRANSFERENCIA
           3. Escribo nlas pistas que me ayudaron a                           Elaborar un organizar gráfico de texto informativo
              identificar el tema del texto de la                               1. Buscar artículo informativos que no pasen de
              ilustración anterior                                                  dos páginas. Leo el articulo de cada título y
              ………………………………………………………                                                         completo el siguiente cuadro
              ……………………………………………………….                                                Titulo del     Fuente          De que creo
           4. Escribo como estas pistas me dieron la                                articulo                       que trata el
              información ………………………………………….                                                                        articulo
              ............................................................                                         según el
           5. Escribo lo que yo se de un reglamento y lo                                                           titulo
              que quisiera saber sobre este tipo de
              texto

     Lo que sé                      Lo que quiero saber
……….………………….
                                                 …………………………..
                                                 …………………………
                                              Revisión del Trabajo Autónomo                                    Revisión del Trabajo Autónomo
                                     AA                                                              AA


         Recursos                   Hojas de trabajo, gráficos, hojas de evaluación                         Hojas de trabajo, gráficos, hojas de evaluación
                                    Cuaderno de trabajo                                                     Cuaderno de trabajo


                                   Conoce que es un reglamento
                                   Describe la causa y efecto de un reglamento si no es         Conoce que es un texto informativo
Evaluación




             Indicadores           cumplido                                                     Encuentra con facilidad textos informativos
             Esenciales de logro


              Técnica E            Cuestionario                                                 Cuestionario
             Instrumento           Prueba                                                       Prueba
       . Sugerencias y Recomendaciones




       ------------------------                   -----------------------------------         --------------------

       SANDRA CARDENAS                                     Firma profesor                   Firma Srta. Directora


                                                               Plan De Trabajo Simultáneo N°7
              3. Datos Informativos
                 3.2 Institución De Practica: Dr. Honorato Vásquez
                 3.3 Profesor Supervisor:
                 3.4 Estudiante Maestra: Sandra Cárdenas
                 3.5 Año Lectivo:2011-2012
                 3.6 Fecha De Realización:27 -09-2011
                 3.7 Ubicación:       Cantón: Montufar                         Parroquia: San José                          Comunidad: El Chamizo
              4. Datos Curriculares
                 2.1 Área: Matemáticas
                 2.2 Método: inductivo deductivo
                 2.3Técnica: observación directa
3. Información Científica
                                                                      Quinto

                                                    Comparar números y establecer relaciones
        Para comparar dos números de cinco cifras y saber cual es el mayor el menor si son iguales, utilizamos el valor posicional de cada una
                                                                     de las cifras
                                                                      Ejemplo 1




                                                            Dm       Um   C    D       U            Dm     Um     C      D      U


                                                                      73862                   >                  72862




                                                                     Sexto



En una secuencia con patrón multiplicativo, cad valor se obtiene multiplicando el valor anterior con el patrón o criterio de cambio .

Ejemplo
Pedro organizo un ramillete de globos teniendo en cuenta por cada globo que coloco en una fila, puso dos en la siguiente.
¿cuál es el patrón de cambio?
                     X2              x2                x2                 x2

Mesas
            1                2              4                    8                      12




   4. Bibliografía
Texto de Matemáticas de Quinto y Sexto Año De Básica
   5. Estructura

AÑOS DE BÁSICA       Quinto                                                  Sexto
(Grupos)
EJE DE APRENDIZAJE   El razonamiento, la demostración la comunicación, las   El razonamiento, la demostración la comunicación, las
                     conexiones y la representación                          conexiones y la representación
BLOQUE CURRICULAR                                                            Módulo N°1 Relaciones y Funciones
                     Módulo N°1 Bloque Numérico



DESTREZA CON         Representar números de cinco cifras como la suma de     Generar sucesiones crecientes con multiplicación
CRITERIO DE          números posicionales de sus dígitos
DESEMPEÑO
TEMAS                Comparar números y establecer relaciones                Secuencias numéricas Crecientes con patrón multiplicativo
                                                        DISTRIBUCION DE TAREAS
A.A
                        PRERREQUISITOS                             A.M1.           Resolver el siguiente problema
                  Realizar la dinámica patos al agua
                                                                              6.   Completa la tabla
             ESQUEMA CONCEPTUAL DE PARTIDA
         Diagnosticar sobre comparar números y establecer                           Secuencia                  Patrón de cambio
                             relaciones                                             5,10,15,20,25
             Elaboración Del Nuevo Conocimiento                                     9,16,23,30,37
                        Presentar un ábaco
                       Ob. Observar el ábaco                                  7.   Encuentra los seis primeros términos de cada
                                                                                   secuencia
       Exp. Representar cantidades de números naturales
                         de cinco cifras                                                    Patrón                   Secuencia
                 Establecer relaciones entre si
                                                                                       a)    Sumar 8                16,
         Comp. Comparar dos números de cinco cifras
                                                                                       b)    Sumar 15               30,
               Conocer cuál es el numero mayor
                                                                                       c)    Sumar 12               24,
                                                                                       d)    Sumar 20               12
               Abs. ¿Cómo comparamos dos cantidades?                                   e)    Sumar 6                19,
             ¿Cómo observamos cual es el numero mayor?
                       Genr. Unificar Criterios                               8.   Relaciona cada secuencia con su patrón de cambio

                             Trasferencia
                                                                      a) 10,20,30,40,50                 multiplicar por 2
      Representar el siguiente número natural de cinco cifras en      b) 2,4,6,8,10                     sumar 10
            el ábaco. Y comparar y establecer relaciones
                            10520; 34987
                                                                              9.   ¿Qué entiende por patrón multiplicativo?

                                                                                   ………………………………



       Dm Um C D U                     Dm Um C D U
Tie
AA                    PRERREQUISITOS
AM    1. Escribe en números y letras la cantidad                   Revisión del Aprendizaje Autónomo
         representada en cada ábaco y comparar               ESQUEMA CONCEPTUAL DE PARTIDA
         números y establecer relaciones           Diagnosticar sobre secuencias numéricas crecientes con
                                                   patrón multiplicativo
                                                          ESQUEMA CONCEPTUAL DE PARTIDA
                                                       Presentar un cartel de patrones crecientes
                                                                      multiplicativos
                                                    Obs. Observar los ejemplos presentados de patrón
                                                                 creciente multiplicativo
                                                         Realizar un ejemplo de patrón creciente
Dm Um C D U               Dm Um C D U                                  multiplicativo
                                                      Exp. Resolver el ejemplo propuesto de patrón
                                                                 creciente multiplicativo
                                                      Seguir paso a paso para resolver el problema
                                                     Comp. Comparar los ejemplos del cartel con los
                                                                   ejemplos propuestos
                                                   Abs. ¿Que es una secuencia numérica creciente con
                                                                  patrón multiplicativo?
Dm Um C D U               Dm Um C D U                            Genr. Unificar criterios
                                                                    Formar el concepto


                                                                    TRANSFERENCIA
                                                    Escriba el patrón de cambio correspondiente a las
                                                                  siguientes secuencias
Dm Um C D U               Dm Um C D U                           3.6.12.48
                                                                6.18.24.30.36
                                                                9.18.27.36
                                                                1.6.11.16.21
                                                                12.11.10.9


Dm Um C D U               Dm Um C D U
Revisión del Trabajo Autónomo
                                                                                                  AA
                                             Revisión del Trabajo Autónomo

         Recursos                  Hojas de trabajo, hojas de evaluación, ábaco, cuaderno                 Hojas de trabajo, Cartel, hojas de evaluación, cuaderno de
                                   de trabajo                                                                 trabajo


                                 Establece relaciones con cantidades
             Indicadores         Compara cantidades en ábaco con facilidad                      Realiza los ejercicios con facilidad
Evaluación




             Esenciales de logro Utiliza correctamente el ábaco                                 Conoce la secuencia de números con facilidad


              Técnica E           Cuestionario                                                  Cuestionario
             Instrumento          Prueba                                                        Prueba
       . Sugerencias y Recomendaciones




       ------------------------                  -----------------------------------        --------------------

       SANDRA CARDENAS                                    Firma profesor                Firma Srta. Directora



                                                                              Plan de Clase 8

                  1. DATOS INFORMATIVOS

       1.1-Institucion práctica: Escuela “Honorato Vásquez”

       1.2-Aluman Maestra: Sandra Cárdenas

       1.3- Profesor/a Orientadora: Lcda. Sandra Pozo

       1.4-Superaracion de práctica: Lcdo. ……………………..

       1.5- Años de educación básica: Quinto y Sexto año

       1.6- Fecha de realización:28 -09-2011

       2. AREA: CULTURA FÍSICA
2.1 Tema: Carrera De Obstáculos

3. METODOLOGÍA

3.1 Método Directo

3.2 Técnica: Observación Directa

4 INFORMACION CIENTIFICA

 Carrera de Obstáculos



                                                  LA CARRERA DE OBSTÁCULOS

En la carrera de obstáculos desarrollamos destrezas de motricidad gruesas y utilizamos como materiales para los obstáculos como
cajas, aros, almodones, sacos etc.

Se debe prepara para la actividad un lugar en el piso para la carrera de obstáculos

Para realizar la carrera de obstáculos las niñas y niños deben saltar por encima de ellos

5. BIBLIOGRAFÍA

    Guía didáctica

6. ESTRUCTURA

DESTREZA        CONTENIDO           ESTRATEGIAS                  RECURSOS                    EVALUACIÓN
S                                   METODOLOGICAS
Desarrollar y   Carrera con         Actividades Iníciales            Estudiantes             * Proceso motor
ejecutar la     obstáculo           a)CALENTAMINTO                   obstáculos              *Participación activa de las niñas y
habilidad de                        * tratar alrededor del patio                             niños
carrera con                         * Desplazamientos Laterales
obstáculos                          Actividades Principales
                                    b)FORMACION
                                    CORPORAL
                                    *realizar ejercicios de
                                    cuello, tronco y extremidad
                                    * correr indistintamente
                                    c)Adquisición de
habilidades y destrezas

                                    O. Dar indicaciones del
                                    ejercicio
                                    D. Demostrar las posiciones
                                    de la carrera con obstáculos
                                    a realizarse, formar a los
                                    niños en dos filas
                                    E. Ejecutar varios ejercicios
                                    de carrera
                                    C. Corregir errores
                                    * Practicar diferentes
                                    formas de carrera
                                    * Practicar carrera de
                                    obstáculos.



7. SUGERENCIAS Y RECOMENDACIONES



------------------------           -----------------------------------    --------------------

SANDRA CARDENAS                             Firma profesor               firma supervisor

Firma alumna Maestra                     SUPERVISOR                         de práctica




                                                Plan De Trabajo Simultáneo N°9
    5. Datos Informativos
       5.2 Institución De Practica: Dr. Honorato Vásquez
       5.3 Profesor Supervisor:
5.4 Estudiante Maestra: Sandra Cárdenas
       5.5 Año Lectivo:2011-2012
       5.6 Fecha De Realización: 03-10-2011
       5.7 Ubicación:       Cantón: Montufar                   Parroquia: San José                        Comunidad: El Chamizo
    6. Datos Curriculares
       2.1 Área: Ciencias Naturales
       2.2 Método: Método Científico
       2.3Técnica: Observación Indirecta

    3. Información Científica

                                                                 Quinto Año

 Movimiento de Rotación: la tierra gira en su propio eje de oeste a este con una velocidad de 29,8 kilómetros por minuto y que va
 disminuyéndose al acercarse a los polos. Su giro lo completa en 23 horas, 56 minutos y 44 segundos
 Movimiento de Rotación
 Movimiento de Traslación la tierra gira alrededor del sol
 Movimiento de nutación oscilación periódica de la tierra causada por la atracción lunar
                                                                       Sexto Año
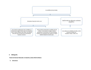
                                                             La Cordillera de los Andes
  Es una cadena Montañosa de Sudamérica que se extiende casi paralela a la costa del Pacifico desde el cabo de hornos hasta las proximidades
      de panamá. Es uno de los sistemas montañosos más grandes del mundo. La cadena tiene 7200 km de longitud, 240 km de ancho y un
 promedio 3660 m de altura. Desde su estrechamiento final al sur de Chile, los Andes en cadena paralela por Argentina, Bolivia Perú, Ecuador y
   Colombia. En Venezuela se divide en tres cadenas diferentes a lo largo de su extensión la cordillera se levanta abruptamente desde la Costa
  del Pacifico la elevación y el plegamiento de las rocas sedimentarias de las que están compuestas los Andes se originaron durante el periodo
     Cretácico cuando la corteza terrestre de la placa del pacifico inicio la subducción de la placa sudamericana en el proceso conocido como
 tectónica de placas que se generaron por esta colisión desencadenaron erupciones volcánicas y terremotos que en algunas partes elevaron los
                                 Andes por encima de los 1500m este proceso duro más de 28.000 millones de años.
    4. Bibliografía

 Texto de Ciencias Naturales de Quinto y Sexto Año De Básica
   5. Estructura

AÑOS DE BÁSICA         Quinto                                                     Sexto
(Grupos)
EJE DE APRENDIZAJE     Ecosistemas acuático y terrestre: Los individuos           Bioma Pastizal: El ecosistema expresa las interrelaciones
                       interactúan con el medio y conforman la comunidad          bióticas y abióticas.
                       biológica
BLOQUE CURRICULAR                                                                 Bloque N°1 La Tierra un planeta con vida
                    Bloque N°1 La Tierra un planeta con vida



DESTREZA CON        Interpretar los movimientos de la Tierra y su influencia en   Describir el origen de las masas terrestres de las regiones
CRITERIO DE         los                                                           naturales del Ecuador, con la identificación y relación de las
DESEMPEÑO           seres vivos con observaciones directas y la relación de       Características físicas y biológicas propias de las regiones.
                    resultados                                                    • Comparar las clases de energía
                    Meteorológicos.




TEMAS               Movimientos de la tierra                                      La cordillera de los Andes
                                                          DISTRIBUCION DE TAREAS
A.A
                        PRERREQUISITOS                          A.M
                                                                           a. Contestar.
            Realizar la dinámica en la mi cabeza redondita
                                                                               ¿Qué forma tiene el planeta Tierra ?
            ESQUEMA CONCEPTUAL DE PARTIDA                                      …………………………………………………………………
        Explorar conocimientos los movimientos de la tierra                    …………………………………………………………………..
            Elaboración Del Nuevo Conocimiento                                 ………………………………………………………………….
                                                                  2.   ¿Qué significa era Primaria ?
                  Presentar el globo terráqueo                         ………………………………………………………………………………..
          Ob. Observar libremente el globo terráqueo                   …………………………………………………………………………………….
      Form Hip. ¿Cuáles son los movimientos de la tierra?              …………………………………………………………………………………..
            ¿la Tierra realizara enseguida todos sus              3.   Cuántos continentes poseemos actualmente.
                          movimientos?
        Recop. Elaborar fichas de datos que nos ayude a
         conocer cada movimiento que tiene la Tierra
          Comp. Imitar los movimientos de rotación y
             traslación a través de un experimento                4.   Dibuje dos Movimientos de Placas y anote su respectivo
                                                                       nombre
      Analizar cada una de las interrogantes que los niños
                              tienen
      Conc. Concretizar la ley sobre los movimientos de la
                              Tierra


                            Trasferencia
      Realizar un organizador cognitivo de los movimientos de
                              la Tierra.

                                                                ……………………………………………………..             ……………………………………………
Tie
AA                          PRERREQUISITOS
                 1.    Establecer diferencias entre los movimientos de                         Revisión del Aprendizaje Autónomo
           AM
                       rotación traslación y nutación                                ESQUEMA CONCEPTUAL DE PARTIDA
                        Movimientos                Diferencias           Explorar conocimientos sobre la cordillera de los Andes
                                                                                    ESQUEMA CONCEPTUAL DE PARTIDA
                        Rotación
                                                                                     Presentar el mapa físico del Ecuador
                        Traslación
                                                                          Obs. Observar de forma expontánea y dirigida el cartel
                        Nutación
                                                                         Form Hip. ¿Porque se llama cordillera de los Andes?
                 2.    Elabora un grafico que se relacione con las       ¿Dónde se encuentra?
                       consecuencias de cada uno de los movimientos de
                       la Tierra                                         Comp. Comprobar a través del mapa físico del Ecuador y
                                                                                              el Mapamundi
                                                                          Dar a conocer datos importantes sobre la cordillera de
                                                                                                 los Andes
                          M. Rotación           M. Traslación
                                                                         Concl. Analizar porque solo en 5 países pasa la cordillera
                                                                                               de los Andes
                                                                                             Unificar criterios
                                                                                            Formar el concepto


                                                                                             TRANSFERENCIA
                                                                         Realizar en una hoja de papel boom el mapa del Ecuador
                                                                         con su respectiva cordillera de los Andes
                 3. ¿Qué crees que sucedería si no hubiera el
                    movimiento de rotación?
                    ………………………………………………………………
                    ………………………………………………………………
                 4. Registra las conclusiones sobre la importancia de
                    los de la Tierra

                        Importancia del M. de    Importancia del M. de
                        Rotación                 Traslación




                                                                                    Revisión del Trabajo Autónomo
                                                                          AA

           A.A
                      Revisión del Trabajo Autónomo

Recursos   Hojas de trabajo, hojas de evaluación, globo terráqueo,               Hojas de trabajo, Cartel, hojas de evaluación, cuaderno de
Cuaderno de trabajo                                                              trabajo


                                   Diferencia los movimientos de la Tierra tomando en cuenta la
                                   causa y consecuencia
                                   Codifica los movimientos de la Tierra aplicando organizadores
                                   cognitivos                                                        Ubica la cordillera de los Andes en el mapa físico del Ecuador
Evaluación




             Indicadores           Propone conclusiones sobre los movimientos de la Tierra           Dibuja con facilidad un mapa
             Esenciales de logro   considerando su importancia                                       Representa la cordillera de los Andes



              Técnica E            Cuestionario                                                      Cuestionario
             Instrumento           Prueba                                                            Prueba
      . Sugerencias y Recomendaciones




      ------------------------                    -----------------------------------              --------------------

      SANDRA CARDENAS                                      Firma profesor Supervisor               Firma Srta. Directora




                                                              Plan De Trabajo Simultáneo N°10
              7. Datos Informativos
                 7.2 Institución De Practica: Dr. Honorato Vásquez
                 7.3 Profesor Supervisor:
                 7.4 Estudiante Maestra: Sandra Cárdenas
                 7.5 Año Lectivo:2011-2012
                 7.6 Fecha De Realización:04 -10-2011
                 7.7 Ubicación:       Cantón: Montúfar                         Parroquia: San José                              Comunidad: El Chamizo
              8. Datos Curriculares
                 2.1 Área: Estudios Sociales
                 2.2 Método: Método Comparativo
                 2.3Técnica: Observación Indirecta

      3.           Información Científica
                                                                                  Quinto Año

                                                               La historia y Posible Futuro de nuestro Planeta
El astrofisico Donald Brownlee y el paleontologo Peter Ward, ambos de la Universidad de Washintong elaboraron un reloj con el que se
                          cronometra en 12 horas y a escala la existencia de nuestro planeta dentro del sistema solar

                                 Hace 4650 de años se formo la Tierra.
                   00:00h
                                 Han transcurrido 200 millones de años

                                 Hace 3500 años aparecieron los primeros organizadores vivos aunque los compuestos orgánicos y
             00:50h
                                  aminoácidos son anteriores a esta fecha




                                  Hace unos 1500 millones de años la atmosfera de la Tierra se hizo respirable
             02:15h


             04:00h               Hace 500 millones de años la flora y la fauna se extendieron por todo el planeta

                                  Momento actual
             04:30h


             05:00h                Dentro de 500 millones de años la era de las plantas y animales llegan a su fin



             08:00h                 Dentro de 3500 de años los océanos se evaporaran a causa del sol

                                    Dentro de 7500 millones de años la expansión del sol convertido en una gigante estrella roja engrullira
              12:00h
                                      la Tierra



                                                                   Sexto

                                                    Lo que se estudia en Historia
Este año se comenzara por El Ecuador nuestra Patria. Al conocer de donde viene la gente de nuestro país, como vivía en el pasado, que
                                 cambio se ha dado podremos entender mejor lo que sucede ahora.
En la historia se estudia las raíces de lo que actualmente somos. Se encuentra parte de la explicación del porque en los tiempos en la
                                              que vivimos las cosas suceden de una u otra forma
  Conocer la historia nos permite encontrar respuestas a nuestras preguntas sobre las causas del presente pero también nos transmite la
                                               experiencia para poder evitar repetir en el futuro


 4.     Bibliografía
 Texto de Estudios Sociales de Quinto y Sexto Año De Básica

 5.     Estructura
AÑOS DE BÁSICA        Quinto                                                       Sexto
(Grupos)
EJE DE APRENDIZAJE   Buen vivir, Identidad nacional latinoamericana y planetaria   Identidad Nacional , Unidad en la Divesidad

BLOQUE CURRICULAR Bloque N°1 El mundo,                                             Bloque N°1 Época
                     nuestra casa                                                  Aborigen (I)

                     común

DESTREZA CON         • Analizar la biografía de la Tierra desde las distintas      Analizar los descubrimientos realizados sobre el origen de los
CRITERIO DE          perspectivas                                                  primeros pobladores de América y lo que hoy es nuestro país,
DESEMPEÑO            que intentan abordarla y analizarla.                          mediante la observación de mapas y la consideración de las
                                                                                   distancias y esfuerzos humanos consignados en relatos
                                                                                   históricos.




TEMAS                La historia y posible futuro de nuestro planeta               Lo que se estudia en historia
                                                             DISTRIBUCION DE TAREAS
A.A
                        PRERREQUISITOS                             1.   ¿Qué es historia?
                Realizar la dinámica el barco se hunde                  …………………………………………………………..
                                                                        …………………………………………………………
            ESQUEMA CONCEPTUAL DE PARTIDA
       Explorar conocimientos sobre historia y posible futuro de   2.   Para sirve la historia.
                          nuestro planeta                               …………………………………………………………………
            Elaboración Del Nuevo Conocimiento
                                                                          ……………………………………………………………………
                         Presentar un video                        3.   Elabora una línea de tiempo de tu existencia
         Ob. Observar el video sobre el posible futuro de               inicia con tu nacimiento y continua con los
                           nuestro planeta                              eventos importantes de tu vida hasta la
          Registrar hechos del futuro de nuestro planeta                actualidad
       Descp. Realizar una lista de elementos que vendrán a
                                futuro
         Identificar las características más sobresalientes
      Comp. Relacionar lo observado con lo que dice nuestro
                                 texto
                   Comentar sobre lo observado
       Ordenar en grupos comunes y no comunes el posible
                      futuro de nuestro planeta
          Elaborar un cuadro de semejanzas y diferencias
        Asoc. Unificar criterios sobre el futuro de nuestro
                               planeta



                            Trasferencia
       Realizar un organizador cognitivo del futuro de nuestro
                              planeta.
Tie
AM                               En una hoja aparte
                                                            imaginemos que va a pasar AA                     PRERREQUISITOS
                                                            en el futuro, siguiendo el                Revisión del Aprendizaje Autónomo
                                                            modelo del reloj de                   ESQUEMA CONCEPTUAL DE PARTIDA
                                                            Brownlee y Ward y          Explorar conocimientos sobre lo que se estudia en historia
                                                            dibujémoslo                       ESQUEMA CONCEPTUAL DE PARTIDA
                                                                                        Presentar un cartel de lo que se estudia en historia
                                                                                                Obs. Observar la rueda de atributos

                                                                                       Descp. Describir que sucedió antes

                                                                                       Identificar características sobresalientes de cada
                                                                                       uno de la historia de sus padres
                                                                                       Comp. Compara la historia de los abuelos de un niño
                                                                                       con la historia de cada niño

                                                                                       Comentar los acontecimientos presentes y los
                                                                                       anteriores

                                                                                       Valorar la historia de los familiares de los niños

                                                                                       Elaborar cuadros de semejanzas y diferencias

                                                                                       Asoc. Elaborar conclusiones de lo que es historia



                           AA                                                                           TRANSFERENCIA
                                        Revisión del Trabajo Autónomo                  Realizar un Mapa Conceptual sobre lo se estudia en
                                                                                       historia



                                                                                                     Revisión del Trabajo Autónomo
                                                                                         AA


  Recursos                  Hojas de trabajo, hojas de evaluación, globo terráqueo             Hojas de trabajo, imágenes , hojas de evaluación


      Indicadores         Tiene buena imaginación                                    Analiza lo que se estudia en historia
alu
 Ev

aci
ón




      Esenciales de logro Distingue de lo real a lo imaginario                       Sabe para qué            sirve la historia
Técnica E               Cuestionario                                                    Cuestionario
  Instrumento              Prueba                                                          Prueba
. Sugerencias y Recomendaciones




------------------------                  -----------------------------------            --------------------

SANDRA CARDENAS                                    Firma profesor                       firma Srta. Directora

Firma alumna Maestra                            SUPERVISOR




                                                             Plan De Trabajo Simultáneo N°11
    9.  Datos Informativos
        9.2 Institución De Practica: Dr. Honorato Vásquez
        9.3 Profesor Supervisor:
        9.4 Estudiante Maestra: Sandra Cárdenas
        9.5 Año Lectivo:2011-2012
        9.6 Fecha De Realización: 05-10-2011
        9.7 Ubicación:       Cantón: Montúfar                     Parroquia: San José                           Comunidad: El Chamizo
    10. Datos Curriculares
        2.1 Área: Lengua Y Literatura
        2.2 Método: Proceso Didáctico de la lectura
        2.3Técnica: Técnica de la Conversación

   3. Información Científica
Quinto Año

                                                                    Estructura del Reglamento

                                          Titulo: El titulo introduce al lector al contenido y señala que tipo de texto es.

                                      Subtitulo: Amplía la información del título. En este caso, explica que es "convivencia"

                     Introducción: Esta parte del texto explica el objetivo que se pretende conseguir. Determina quienes son los involucrados

Artículos: Los artículos y son generales y ordenan las normas según un criterio. Por ejemplo: el primer artículo del reglamento tiene que ver con el respeto a
                            los otros; el segundo, con el cuidado del material. Los artículos están numerados para facilitar su lectura.

  Reglas o normas: Bajo a cada artículo se detallan las normas que lo definen. El conjunto de normas debe tener coherencia con el artículo. Es decir, en un
                   artículo cuyo criterio, cuyo criterio es "respeto a los otros", no puede estar en norma sobre el "cuidado del material"



                                                                             Sexto Año



                                                                Estructura del artículo informativo

                             Titulo: el titulo guía al lector sobre el teme que tratara el texto. Se debe relacionar directamente con él

Introducción: Esta parte del texto puede contener algunos puntos como: tema que se tratara, razón por la que se trata, a quienes va dirigido, motivación que
 tuvo el autor para escribir el artículo, fuentes que tomo el autor para sustentar su escrito. Pero no siempre en una introducción estarán todos ellos. Algunas
                                               veces, pueden aparecer unos y, en otros casos, pueden aparecer otros.

     Desarrollo: En el desarrollo se expone cada uno de los subtemas en que el autor ha dividido el tema que quiere tratar. Cada subtema puede estar
 encabezado por un subtitulo, pero no siempre es asi. El autor pude tratar los subtemas uno a continuación del otro. El desarrollo del tema es la parte mas
                                     importante del articulo informativo, pues el que comunica las ideas más relevantes.

Conclusiones: En esta parte del articulo, el autor puede expresar sus opiniones sobre el tema que ya trato en el desarrollo; puede escribir las consecuencias
que se desprenden de lo que ya desarrollo. También pueden invitara los lectores a actuar de manera adecuada frente a estas consecuencias. No siempre en
                        las conclusiones deben aparecer todos estos elementos. A veces pueden aparecer unos y otras veces otros



   4. Bibliografía

Texto de Lengua Y Literatura de Quinto y Sexto Año De Básica
  5. Estructura
AÑOS DE BÁSICA       Quinto                                                            Sexto
(Grupos)

EJE DE APRENDIZAJE   Escuchar                                                          Escuchar


BLOQUE               Bloque N°1 Reglamento y Manual de Instrucciones.              Bloque N°1 Descripción científica/ Encuesta Notas de
CURRICULAR                                                                         Enciclopedia/ Notas Apuntes



DESTREZA CON          Comprender e interpretar los reglamentos y manuales de        Comprender las descripciones científicas, encuestas
CRITERIO DE          instrucciones infiriendo relaciones de causa y efecto en su   escritas, notas de enciclopedia y apuntes desde la
DESEMPEÑO            aplicación                                                    identificación
                     en la vida cotidiana.                                         de información que permita establecer relaciones y
                                                                                   comprender el
                                                                                   mensaje global




TEMAS                Estructura del reglamento                                     Estructura del articulo informativo

                                                              DISTRIBUCION DE TAREAS
A.A
                               PRERREQUISITOS                             A.M         5.   que es un texto informativo
                       Realizar la dinámica el barco se hunde                              ………………………………………………………………………
                     ESQUEMA CONCEPTUAL DE PARTIDA                                         ………………………………………………………………………
              Explorar conocimientos de ¿Qué es un reglamento?
                     Elaboración Del Nuevo Conocimiento                               6.   Cuantas funciones del lenguaje existen enumerar.
              Presentar un cartel de la estructura del reglamento
                                                                                                   ………………….
            Perc. Observar el cartel de la estructura del reglamento
                                                                                                   ………………..
              Comp. Comprender para que sirve el reglamento                                        ……………………..
                    Reconocer las partes del reglamento                                            …………………….
                  Identificar en el reglamento su estructura
                     Int. Analizar que es un reglamento
      Establecer comparaciones entre el reglamento de convivencia y el
                            reglamento de transito

                                                                                      7.   ¿Qué es un articulo informativo
      Reac. Reconocer si los dos reglamentos constan con su respectiva
                                  estructura                                               …………………………………………………
          Dar a conocer cada ítem de la estructura del reglamento
             Int. Poner en práctica la estructura del reglamento                           …………………………………………….......

                                 Trasferencia                                              …………………………………………………
            Realizar un reglamento con la estructura que ya conocen
                                                                                      8.   ¿Cómo describe el autor los fenómenos
                                                                                           relacionados con el tema?

                                                                                           ………………………………………………..

                                                                                           …………………………………………………….
Tie




      AM           1.   Colorear en el texto las partes que forman su      AA                          PRERREQUISITOS
                        estructura.                                                            Revisión del Aprendizaje Autónomo
                   2.   Comparar el texto del Reglamento de Convivencia               ESQUEMA CONCEPTUAL DE PARTIDA
                                                                          Explorar conocimientos de la estructura de un articulo informativo
de los estudiantes de 5t° año con el texto del          ESQUEMA CONCEPTUAL DE PARTIDA
                                      reglamento nacional de tránsito.                  Presentar un cartel de la estructura de un articulo
                                     Reglamento para la                                                     informativo
                                    convivencia de los         Reglamento Nacional     Per. Observar el cartel de la estructura de un articulo
                                                                                                            informativo
                                    estudiantes de 5t° año     de Transito
                                     ………………………….               ………………………….             Com. Reconocer la estructura del articulo informativo
                                    ………………………………..             ………………………………..               Dar a conocer que es un texto informativo
                                    ………………………………….             ………………………………….
                                    ………………………………               ………………………………              Int. Encontrar diferencias y semejanzas entre los
                                    ………………………………..             ………………………………..                diferentes textos informativos presentados
                                                                                        Dar a conocer a los niños cada ítem de su estructura
                                    ………………………….                ………………………….
                                                                                         Reac. Analizar la estructura del articulo informativo
                                                                                       Identificar en los artículos informativos sus respectivas
                      Semejanzas                                                                                  partes

                                                                                          Inte. En parejas discutir y comentar cuales de los
                                    Reglamento para la                                 elementos que pueden tener las conclusiones, tienen el
                                                                                                     texto que acabamos de leer.
                                   convivencia de los          Reglamento                                 TRANSFERENCIA
                                    estudiantes de 5t° año     Nacional de Transito
                                    ………………………..                ………………………..             Definir cuáles son los elementos que puede tener una
                                   ………………………………                ………………………                        conclusión en un artículo informativo
                                   ……………………………                 ……………………………
                                   …………………………..                …………………………..
                                   ………………………………….              …………………………
                       Diferencias ………………………..                 ………………………..
                                   ………………………                   ………………………



                                                                                                 Revisión del Trabajo Autónomo
                                                                                       AA
                               Revisión del Trabajo Autónomo
                       AA
RECURSOS               Hojas de evaluación, hojas de trabajo, cartel, cuaderno de                Hojas de evaluación, hojas de trabajo, cartel,
                      trabajo                                                                    textos de artículos informativos, cuaderno de
                                                                                                 trabajo

           Indicado                                                                              Define el concepto de un articulo informativo
                    Define el concepto de reglamento                                             Identifica con facilidad las partes que consta el
             res de Identifica con facilidad cada parte del reglamento                           articulo informativo
                    Realiza un reglamento con facilidad
            logro                                                                                Realiza un articulo informativo con mucha
                                                                                                 facilidad
técnica e Prueba                                                                           Prueba
                       Cuestionario                                                                     Cuestionario
Evaluación   instrument0


 . Sugerencias y Recomendaciones




 ------------------------          -----------------------------------           --------------------

 SANDRA CARDENAS                           Firma profesor                      Firma Srta. Directora




                                                                   Plan De Trabajo Simultáneo N°12
      11. Datos Informativos
          11.2Institución De Practica: Dr. Honorato Vásquez
          11.3Profesor Supervisor:
          11.4Estudiante Maestra: Sandra Cárdenas
          11.5Año Lectivo:2011-2012
          11.6Fecha De Realización:06 -10-2011
          11.7Ubicación:       Cantón: Montufar                          Parroquia: San José               Comunidad: El Chamizo
      12. Datos Curriculares
          2.1 Área: Matemáticas
          2.2 Método: inductivo deductivo
          2.3Técnica: observación directa

 3. Información Científica
                                                                                   Quinto



                                                           Números naturales de seis cifras

                                                                             La Decena De Mil

                                                     Si al número 99999 le sumamos 1, obtenemos cien mil
Observa en la tabla posicional con todas las unidades de cien mil puras.




                                                  CM DM UM C D U
                                                   1  0  0 0 0 0                    Cien mil
                                                   2  0  0 0 0 0                 Doscientos mil
                                                   3  0  0 0 0 0                 Trescientos mil
                                                   4  0  0 0 0 0                Cuatrocientos mil
                                                   5  0  0 0 0 0                 Quinientos mil
                                                   6  0  0 0 0 0                 Seiscientos mil
                                                   7  0  0 0 0 0                 Setecientos mil
                                                   8  0  0 0 0 0                 Ochocientos mil
                                                   9  0  0 0 0 0                 Novecientos mil


Una unidad de cien mil es igual a:

-100000 unidades                                     -100 unidades de mil; o,

-10000 decenas                                       -10 unidades de diez mil

-1000 centenas.

Las unidades de cien mil pertenecen al sexto orden de numeración y se leen en periodos de tres en tres

Observa el ejemplo:


                              Unidades De
6.° orden   5. ° orden 4.° orden    3.° orden    2.° orden    1.° orden
Cm          Dm           Um         C            D            U
          1            2          3           4             8           5
     100000        20000      3000          400            80           5
             1000000 + 20000 + 3000 + 400 + 80 + 5= 123485
Se lee ciento veintitrés mil….                ….cuatrocientos ochenta y cinco

 Es decir, lees la cantidad como si fuera centenas pero añades la palabra mil.


                                                                           Sexto

                                                                   Números Naturales

                                  Daniel y sus amigos reunieron 315412 piedras para decorar el puerto de las lanchas.

                                                            ¿Cuántas cifras tiene el número?

 El número 315412 es un numero natural

         Todos los números naturales, menos el cero, tienen un número anterior y un numero siguiente.
         0es el anterior de 1                            1 es el siguiente de 0
         1 es el anterior de 2                           2 es el siguiente de 1.
         Los números naturales se utilizan para contar. Ellos son: 0, 1, 2, 3, 4, 5………….
         Los puntos suspensivos (…) indican que la lista sigue indefinidamente.
         Para escribir cualquier numero natural se utiliza diez cifras;

            1      2      3       4      5       6     7       8       9


 El numero 315412 tiene seis cifras.
 Las cifras son los signos con los que escribimos cualquier número.
 El valor de una cifra depende de su posición en el número.
    4. Bibliografía

 Texto de Matemáticas de Quinto y Sexto Año De Básica
   5. Estructura

AÑOS DE BÁSICA (Grupos)               Quinto                                               Sexto


EJE DE APRENDIZAJE                    El razonamiento, la demostración la comunicación,    El razonamiento, la demostración la comunicación, las
                                      las conexiones y la representación                   conexiones y la representación
BLOQUE CURRICULAR                                                               Módulo N°1 Relaciones y Funciones
                           Módulo N°1 Bloque Numérico



DESTREZA CON CRITERIO DE   Representar números de seis cifras como la suma de   Identificar y expresar el valor posicional de las cifras de un
DESEMPEÑO                  los valores posicionales de sus dígitos.             número

TEMAS                      La centena de mil                                    Números naturales
                                                   DISTRIBUCION DE TAREAS
A.M
               PRERREQUISITOS                             A.A   1.   ¿Qué es una secuencia numérica con
                                                                     patrón aditivo?
    Realizar la dinámica los números saltarines
                                                                     …………………………………………………….
  ESQUEMA CONCEPTUAL DE PARTIDA                                      ……………………………………………………
 Diagnosticar sobre los números naturales de seis               2.   Escribe el patrón de cambio
                       cifras                                        correspondiente a las siguientes
                                                                     secuencias.
  Elaboración Del Nuevo Conocimiento
                                                                     5,12,19, 26,33,40,47
               Presentar el ábaco                                    14,23,32,41,50,59,68
             Ob. Observar el ábaco                                   3,8,13,18,23,28
Pedir varias cantidades a los niños de seis cifras              3.   ¿Qué es una secuencia numérica con
                                                                     patrón multiplicativo?
                                                                     …………………………………………………….
 Exp. Representar las cantidades de números
                                                                     ………………………………………………………
             naturales de seis cifras                           4.   Escriba el patrón de cambio
Colocar las cantidades de acuerdo a su posición                      correspondiente a las siguientes
             en una tabla posicional                                 secuencias.
                                                                     1.5,25,105,525,2625
                                                                     10,100,1000
 Dar a conocer como se forma una centena de
                                                                     2,6,18,54,162
                      mil                                       5.   ¿Qué entiende por números naturales?
Comp. Comparar dos cantidades de cinco cifras                        ………………………………………………………..
                  y seis cifras
  Sacar diferencias de los números expuestos

         Abs. ¿Qué es una centena de mil?

             ¿Cómo se la representa?
                  ¿Cómo se la lee?
      Genr. Unificar Criterios de acuerdo a las
                   interrogantes

                     Trasferencia
 Representar los siguientes números naturales de
seis cifras en el ábaco. Y la tabla posicional: 247845,
                    345670, 327698
Cm Dm Um C D U




A.A        a. Escribir en letras la cantidad que    AM                 PRERREQUISITOS
              señala cada circulo                               Revisión del Aprendizaje Autónomo

       100000                   200000                           ESQUEMA CONCEPTUAL DE
                                                                        PARTIDA
…………………………………               ……………………………..
                                                   Diagnosticar sobre números naturales
……………………………………             ……………………………….                 ESQUEMA CONCEPTUAL DE PARTIDA

                                                   Presentar un cartel sobre los números naturales

      300000                    400000              Obs. Observar los ejemplos presentados en el
                                                                       cartel
……………………………………….. ………………………………..
………………………………………... ………………………………..                  Presentar varios ejemplos de números naturales

                                                    Exp. Formar cantidades de números naturales
                                                             con la ayuda de los niños

                                                   Dar a conocer que todo numero natural tiene un
                                                       número anterior y un numero posterior

           b. Representar las siguientes           Comp. Comparar los ejemplos del cartel con los
              cantidades en la tabla posicional.        ejemplos propuestos por cada niño
              235638, 984576,123654,980568,
                                                           Abs. ¿Qué es un número natural?
              452759
                                                             ¿Cuál es su valor posicional?
            Unidades De
6.°   5. °  4.°   3.°   2.°   1.°                          ¿Cómo se lee un número natural?
orden orden orden orden orden orden
                                                         Genr. Unificar criterios acuerdo a las
Cm    Dm    Um    C     D     U
interrogantes

                                                                 Formar el concepto de números naturales


                                                                               TRANSFERENCIA
                        Unidades De
                                                                             Escriba los siguientes números en
            6.°   5. °  4.°   3.°   2.°   1.°                                palabras. Determina el valor de
            orden orden orden orden orden orden                              posición de cada de sus cifras:
            Cm    Dm    Um    C     D     U                                  28597, 1005,327, 832000 y 15223




                        Unidades De
            6.°   5. °  4.°   3.°   2.°   1.°
            orden orden orden orden orden orden
            Cm    Dm    Um    C     D     U




                                                                         Revisión del Trabajo Autónomo
                                                              AA
             A.A   Revisión del Trabajo Autónomo

RECURSOS
           HOJAS DE TRABAJO, CUADERNO DE TRABAJO, HOJAS DE    HOJAS DE TRABAJO, CUADERNO DE TRABAJO, HOJAS DE
           EVALUACION, ABACO                                 EVALUACION, ABACO
EVALUACION          INDICADORES   Lee correctamente cantidades de cinco y seis            Realiza con facilidad un concepto sobre los números
                                  cifras                                                  naturales
                    DE LOGRO
                                  Ubica correctamente en la tabla posicional              Ubica correctamente en la tabla posicional
                                  cantidades
                                                                                          Lee con facilidad distintas cantidades de números
                                  Escribe correctamente cantidades que se le dicta        naturales

                    TECNICA E     Prueba                                                  Prueba

                 INSTRUMENTO      Cuestionario                                            Cuestionario

. Sugerencias y Recomendaciones




------------------------           -----------------------------------         --------------------

SANDRA CARDENAS                             Firma profesor               Firma Srta. Directora
Plan De Trabajo Simultáneo N°13
             1. Datos Informativos
                     a. Institución De Practica: Dr. Honorato Vásquez
                     b. Profesor Supervisor:
                     c. Estudiante Maestra: Sandra Cárdenas
                     d. Año Lectivo:2011-2012
                     e. Fecha De Realización:07-10-2011
                     f. Ubicación:       Cantón: Montúfar               Parroquia: San José   Comunidad: El
                        Chamizo
             2. Datos Curriculares
      2.1 Área: actividades practicas
      2.2 Método: creativo
      2.4 Técnica: Observación Directa
      2.3Tema: Elaboración de un conejo en fomix

      5. Información Científica




                                                     Hoja de Trabajo
Tema: Elaboración de un Conejo con canasta                              Fecha:
a. Diseño Gráfico          i.   Proceso Gráfico




b. Materiales         c.




   Fomix




   Silicona Liquida


   Pincel




   Temperas
d. Herramientas       e. Dibujo terminado
   Tijeras
   Lápiz
Procedimiento
        1 recortar el molde del conejo de acuerdo al tamaño que tiene
               3. realizar la cara del conejo
               4. adornar la canasta
               5. pintar los ojos y demás adornos con tempera
               6. pegar con silicona los adornos
               7. exponer

4.      Bibliografía

            Del libro colombiano foami realice y venda




5.      Estructura


Destreza Con Criterio De       Contenido                  Estrategia Metodológica      Recursos                Evaluación
Desempeño
Desarrollar la creatividad a   Elaboración de un conejo         Prerrequisitos         Fomix ,tijera, lápiz,   Exposición de los trabajos
través dela elaboración de     en canasta                 Realizarla Dinámica el       silicona, temperas      manuales
un conejo con canasta                                     Gato y el Ratón
utilizando la imaginación y                                Esquema Conceptual De
dándole utilidad                                                    Partida
                                                          Diagnosticar como realizar
un trabajo manual
                                    Construcción del Nuevo
                                         Conocimiento
                                  Presentar el conejo en
                                  canasta realizado en fomix
                                  c. Observar el trabajo
                                  manual
                                  Concretar ideas y decidir
                                  el trabajo
                                  E. Formar dos grupos de
                                  trabajo de 4 niños
                                  Elaborar diseños
                                  Recletar materiales

                                  Armar con las piezas el
                                  conejo con su canasta
                                  Poner acabados
                                  Observar y autoevaluar el
                                  trabajo
                                  Detallar y complementar
                                  el trabajo manual
                                         Transferencia
                                  Exponer cada uno de los
                                  trabajos realizados
Observaciones




Firma Estudiante Maestra   Firma Profesor Orientador
Plan De Trabajo Simultáneo N°14
              6. Datos Informativos
                      a. Institución De Practica: Dr. Honorato Vásquez
                      b. Profesor Supervisor:
                      c. Estudiante Maestra: Sandra Cárdenas
                      d. Año Lectivo:2011-2012
                      e. Fecha De Realización: 10-10-2011
                      f. Ubicación:       Cantón: Montufar                      Parroquia: San José                          Comunidad: El
                           Chamizo
              7. Datos Curriculares
        2.1 Área: Ciencias Naturales
        2.2 Método: Método Científico
        2.3Técnica: Observación Indirecta

   3. Información Científica

                                                                   Quinto Año

                                                                  Las estaciones

       Las estacione son los periodos del tiempo en el año en que las condiciones climáticas se mantienen, en una determinada región.

                  Cada estación puede durar aproximadamente, tres meses y se llaman; primavera, verano, otoño e invierno

                                                                    Primavera

Es una de las cuatro estaciones transición entre el invierno y el verano y se caracteriza por su verdor y el florecimiento de las plantas.

                                                                      Verano

Es otra de las cuatro estaciones; está caracterizada por tener las temperaturas más altas del año, es transición entre la primavera y el otoño.

                                                                      Otoño
Durante esta época las hojas de los arboles cambian su color verde, se vuelven amarillentas, hasta que se secan y caen con la



 Ayuda del viento que sopla con mayor fuerza; es considerada la estación de las cosechas; la temperatura comienza a ser un poco fría ; es
 transición entre el verano y el invierno.

                                                                     Invierno

 Es la última de las cuatro estaciones del año y se caracteriza por tener temperaturas muy bajas. El invierno es transición entre el otoño y la
 primavera.

 El Ecuador por encontrarse en la línea ecuatorial, se presentan únicamente dos estaciones, el invierno que es una época de lluvias y el verano
 que es una época seca.

                                                                     Sexto Año
                                                   Estructura Interna y Externa del Planeta Tierra
 La tierra tiene una estructura interna dividida en capas que son:
 El núcleo, químicamente esta formado por níquel y hierro su parte más interna se encuentra en estado solido y su parte exterior es liquida.
 El manto, la parte mas inferior formada por magma sustancias de alta temperatura compuesta por roca fundida y gases y varios metales, la
 parte superior formada por rocas principalmente de sílice y magnesio que son las que expulsan durante las erupciones volcánicas.
 La corteza terrestre es la parte mas exterior, se encuentra en estado sólido, por minerales; es aquí donde se desarrolla la vida.


    4. Bibliografía

 Texto de Ciencias Naturales de Quinto y Sexto Año De Básica
   5. Estructura

AÑOS DE BÁSICA          Quinto                                                       Sexto
(Grupos)
EJE DE APRENDIZAJE     Ecosistemas acuático y terrestre: Los individuos              Bioma Pastizal: El ecosistema expresa las interrelaciones
                       interactúan con el medio y conforman la comunidad             bióticas y abióticas.
                       biológica
BLOQUE CURRICULAR                                                                    Bloque N°1 La Tierra un planeta con vida
                       Bloque N°1 La Tierra un planeta con vida
DESTREZA CON   Interpretar los movimientos de la Tierra y su influencia en   Describir el origen de las masas terrestres de las regiones
CRITERIO DE    los                                                           naturales del Ecuador, con la identificación y relación de las
DESEMPEÑO      seres vivos con observaciones directas y la relación de       Características físicas y biológicas
               resultados
               Meteorológicos.




TEMAS          Las estaciones                                                Estructura Interna y Externa del Planeta Tierra
                                                     DISTRIBUCION DE TAREAS
A.A
                               PRERREQUISITOS                           A.M
       Realizar la dinámica en la mi cabeza mis medios de transporte                f. Contestar.
                     ESQUEMA CONCEPTUAL DE PARTIDA                                     ¿Cuál es la importancia de la Cordillera de los
                    Explorar conocimientos las estaciones                              Andes ?
                     Elaboración Del Nuevo Conocimiento                                …………………………………………………………………
                     Presentar un cartel de las estaciones                             …………………………………………………………………..
        Ob. Observar libremente el cartel de las estaciones del año                    ………………………………………………………………….
        Observar en forma libre y expontánea el clima que tenemos          5. Encuentre los siguientes términos
              Form Hip. ¿Cuántas estaciones del año existen?                  Paralela
                                                                              Cadena
                   ¿Cuántas estaciones tiene el Ecuador?                      Extensión
                                                                              Plegamiento
                      ¿Qué sucede en cada estación?                           Cretácico
                                                                           6. Como calificas a este sistema montañoso
       Recop. Elaborar fichas de datos que nos ayude a conocer que      ……………………………………………………………………………………………….
      sucede en cada estación, cuantas sony cuantas estaciones tiene    …………………………………………………………………………………………………..
                                el Ecuador                              ………………………………………………………………………………………………….
                                                                           7. Que origina la presencia de la Cordillera de los Andes en
             Comp. Imitar a las estaciones del año a través de un             nuestro país
                                 experimento                                  …………………………………………………………………………………….
      Analizar cada una de las interrogantes que los niños tienen             ………………………………………………………………………………………
         Conc. Concretizar el concepto sobre las estaciones del año           ……………………………………………………………………………………….
                                                                           8. Dibujar la cordillera de los Andes

                                Trasferencia
         Realizar un organizador cognitivo de las estaciones del año
        Realizar un organizador grafico de las estaciones del Ecuador
Tie




                                                                         AA                          PRERREQUISITOS
       AM
6.    Elabore un grafico que represente a las estaciones                          Revisión del Aprendizaje Autónomo
                                                   con que cuenta nuestro país, consulta y escribe los                ESQUEMA CONCEPTUAL DE PARTIDA
                                                   meses que corresponden a estas estaciones             Explorar conocimientos sobre la estructura interna y externa del
                                                                                                         planeta Tierra
                                                                                                                     ESQUEMA CONCEPTUAL DE PARTIDA
                                                                                                          Presentar el globo terráqueo y la estructura de la Tierra
                                                                                                                                  en espuma flex
                                                                                                          Obs. Observar en forma expontánea el globo terráqueo y
                                                                                                                     la Tierra representada en espuma flex

                                                                                                         Form Hip. ¿Nuestro planeta tierra tiene estructura?
                                                                                                         ¿Cuántas estructuras son?
                                                   ……………………………               ……………………………                 ¿Cuáles son sus capas de la estructura interna?
                                                   …………………………….              …………………………….
                                                                                                              Comp. Comprobar a través de la realización de la
                                             7.    Complete el ideograma.                                 respectiva estructura interna y externa del planeta Tierra
                                                                                                            Dar a conocer datos importantes sobre la estructura
                                                                                                                     interna y externa del planeta Tierra
                                             1                                                             Concl. Analizar cada una de las capas de la estructura
                                                                   2                                                           interna y externa
                                                         4       3                                                             Unificar criterios
                                                         5                                                                   Formar el concepto
                                           1. periodo del tiempo en el que predomina un clima.
                                                                                                                            TRANSFERENCIA
                                                   2, vapor de agua que se precipita a la tierra
                                                                                                         Realizar en espuma flex las estructuras de la Tierra.
                                                   3, aire en movimiento
                                                   4, estado promedio del tiempo calculado en un
                                                   periodo
                                                   5, estación en la que predomina el sol y el viento

                                                                                                                        Revisión del Trabajo Autónomo
                                                                                                           AA
                                     A.A
                                                  Revisión del Trabajo Autónomo

         Recursos                   Hojas de trabajo, hojas de evaluación, globo terráqueo,                        Hojas de trabajo, Cartel, hojas de evaluación, libro
                                    Cuaderno de trabajo

                                   Identifica las características climáticas elaborando imágenes         Ubica en forma correcta las capas internas y externas que forman
             Indicadores           Plantea imágenes considerando las características de las              el planeta Tierra
Evaluación




             Esenciales de logro   estaciones del Ecuador



              Técnica E            Cuestionario                                                          Cuestionario
             Instrumento           Prueba                                                                Prueba
      . Sugerencias y Recomendaciones
------------------------            -----------------------------------           --------------------

SANDRA CARDENAS                              Firma profesor Supervisor             Firma Srta. Directora




                                                Plan De Trabajo Simultáneo N°15
               8. Datos Informativos
                       a. Institución De Practica: Dr. Honorato Vásquez
                       b. Profesor Supervisor:
                       c. Estudiante Maestra: Sandra Cárdenas
                       d. Año Lectivo:2011-2012
                       e. Fecha De Realización:11 -10-2011
                       f. Ubicación:       Cantón: Montúfar                      Parroquia: San José                  Comunidad: El
                           Chamizo
               9. Datos Curriculares
         2.1 Área: Estudios Sociales
         2.2 Método: Método Comparativo
         2.3Técnica: Observación Indirecta

3.      Información Científica
                                                                    Quinto Año

                                                 Historia natural de la tierra época geológica I

Desde su formación hasta la actualidad la Tierra ha pasado por diferentes edades y ha experimentado muchos cambios como terremotos
glaciaciones, inundaciones erupciones volcánicas etc, ocasionando que los continentes hayan ocasionado que los continentes y los mares
hayan cambiado constantemente.
Era Precámbrica
  Se refiere al extenso periodo que comprende desde la formación de las
                   primeras rocas hasta el origen de la vida
 Periodo           La tierra estaba compuesta por fuego y gases de una
Incandescente temperatura muy alta
                   Se formo una capa fina de suelo, que experimento
 Periodo de       constantes terremotos y erupciones. No existían los
solidificación mares y el cielo estaba nublado
                   Aparecen las primeras lluvias, que dieron origen a los
                  océanos. Con ello surgieron los organismos unicelulares
 Origen de los hasta formarse las algas los vegetales y los animales
Mares             invertebrados.




                                        Era Paleozoica
 Esta etapa se caracterizo por los grandes cambios suscitados en la superficie del planeta. Los
   continentes en un principio estuvieron unidos en un solo. Luego volvieron a reubicarse,
                       durante periodos que tomaron millones de años.
 Había un solo océano y un La vida se diversifico en
solo continente, ambos       numerosos seres vivos,
formando masas solidas       surgen los artrópodos y los     Aparecen los primeros insectos,
de tierra y agua             primeros vertebrados           anfibios y reptiles


                                                                      Sexto

                                                     Porque es importante estudiar historia

                   Porque la historia es la maestra de nuestras vidas y se la empezara a estudiar por nuestro país Ecuador

Sabes cuántos años trascurrieron entre 1925 y 1948? En efecto, veintitrés años. Pues bien, durante ese tiempo, Ecuador cambió de
presidente en más de veinte ocasiones. Cuando un país vive una situación así, se dice que atraviesa una etapa de inestabilidad política...
4.     Bibliografía
 Texto de Estudios Sociales de Quinto y Sexto Año De Básica

 5.     Estructura
AÑOS DE BÁSICA       Quinto                                                         Sexto
(Grupos)
EJE DE APRENDIZAJE   Buen vivir, Identidad nacional latinoamericana y planetaria    Identidad Nacional , Unidad en la Divesidad

BLOQUE CURRICULAR Bloque N°1 El mundo,                                              Bloque N°1 Época
                     nuestra casa                                                   Aborigen (I)

                     común

DESTREZA CON         • Recrear la formación de los continentes para comprender el   Analizar los descubrimientos realizados sobre el origen de los
CRITERIO DE          aparecimiento de las diversas condiciones climáticas y         primeros pobladores de América y lo que hoy es nuestro país,
DESEMPEÑO            naturales                                                      mediante la observación de mapas y la consideración de las
                     que han albergado la vida humana a través de la Historia.      distancias y esfuerzos humanos consignados en relatos
                                                                                    históricos.




TEMAS                Época geológica I                                              Importancia de la historia
                                                          DISTRIBUCION DE TAREAS
A.A
                        PRERREQUISITOS                                 1.   ¿Qué es historia?
                   Realizar un cacho de los aviones                         …………………………………………………………..
                                                                            …………………………………………………………
            ESQUEMA CONCEPTUAL DE PARTIDA
            Explorar conocimientos sobre Época Geológica I             2.   Para sirve la historia.
            Elaboración Del Nuevo Conocimiento                              …………………………………………………………………
                       Presentar un cartel
                                                                             ……………………………………………………………………
            Ob. Observar el cartel de la época geológica               3.   Porque es importante estudiar historia
                                                                            ………………………………………………………………
      Descp. Realizar una lista de lo más importante de cada                ………………………………………………………………………
                               época                                   4.   Completar
                                                                            Historia es la maestra de …………………………….
        Identificar las características más sobresalientes
                                                                            …………………………………………………………………..
                    Comp. Relacionar cada era

         Comentar sobre lo más importante de cada era
       Ordenar en grupos comunes y no comunes sobre las
                            dos eras
      Elaborar un cuadro de semejanzas y diferencias de las
                            dos eras
                     Asoc. Unificar criterios



                            Trasferencia
        Realizar un organizador grafico de la época geológica I
Tie




      AM         a. Represente el periodo Incandescente en un     AA           PRERREQUISITOS
grafico y de a conocer que sucedió en este                                     Revisión del Aprendizaje Autónomo
                                          periodo                                                                    ESQUEMA CONCEPTUAL DE PARTIDA
                                                                                                          Explorar conocimientos sobre porque es importante la
                                                                                                          historia
                                                                                                                ESQUEMA CONCEPTUAL DE PARTIDA
                                                                                                            Presentar un cartel de la importancia de estudiar
                                                                                                                                 historia
                                     b. A que se refiere la era Precámbrica                                       Obs. Observar la rueda de atributos
                                     ................................................................
                                     ………………………………………………………………..                                           Descp. Describir cada una de la importancia de la
                                          ………………………………………………………………                                        historia
                                             5. A que se refiere la era paleozoica
                                                   ……………………………………………………                                   Identificar características relevantes
                                                   …………………………………………………                                    Comp. Compara el concepto de historia con su
                                                   ………………………………………..                                      importancia
                                             6. Dibujemos los animales de la era
                                                                                                          Comentar los acontecimientos presentes y los
                                                   Paleozoica como se verían ellos
                                                                                                          anteriores

                                                                                                          Valorar su importancia que tiene la historia en cada
                                            7. Que sucede cuando llueve                                   una de las vidas de los niños
                                               ……………………………………………
                                               ………………………………………………                                         Elaborar cuadros de semejanzas y diferencias

                                                                                                          Asoc. Elaborar conclusiones de la importancia de
                                                                                                          historia



                                                                                                                           TRANSFERENCIA
                                                                                                          Realizar un Mapa Conceptual sobre la importancia
                                                                                                          de historia

                                      Revisión del Trabajo Autónomo                                                    Revisión del Trabajo Autónomo
                          AA                                                                               AA


  Recursos                  Hojas de trabajo, hojas de evaluación, bolas de espuma                                Hojas de trabajo, imágenes , hojas de evaluación
                           flex

      Indicadores         Identifica con facilidad cada era
alu
 Ev

aci
ón




      Esenciales de logro Conoce lo que sucedió en cada una de ellas                                    Conoce la importancia de estudiar historia
Técnica E               Cuestionario                                                    Cuestionario
  Instrumento              Prueba                                                          Prueba
. Sugerencias y Recomendaciones




------------------------                  -----------------------------------            --------------------

SANDRA CARDENAS                                    Firma profesor                       firma Srta. Directora

Firma alumna Maestra                            SUPERVISOR




                                                             Plan De Trabajo Simultáneo N°16
    13. Datos Informativos
        13.2Institución De Practica: Dr. Honorato Vásquez
        13.3Profesor Supervisor:
        13.4Estudiante Maestra: Sandra Cárdenas
        13.5Año Lectivo:2011-2012
        13.6Fecha De Realización: 12-10-2011
        13.7Ubicación:       Cantón: Montúfar                     Parroquia: San José                           Comunidad: El Chamizo
    14. Datos Curriculares
        2.1 Área: Lengua Y Literatura
        2.2 Método:
        2.3Técnica: Técnica de la Conversación

   3. Información Científica



                                                                           Quinto Año
Inferencias

Para recordar.

En un texto, no todas las ideas están escritas. Muchas ideas están sugeridas. Cuando un lector comprende las ideas que no están explicitas en un texto, tiene
una comprensión inferencial.

Lectura Inferencial

    1.   Sigo los pasos para realizar la inferencia
                  Leo el artículo quinto del reglamento para la convivencia:
                                               Tener derecho a expresarnos y el deber de escuchar a los demás


                 Leo el artículo primero.

                      Tener el derecho a no ser insultado y el deber de no injuriar ni herir a nadie.


                  Relaciono las dos ideas y saco una conclusión
                  El primer artículo dice que tengo el derecho a expresarme, pero no dice que esa expresión no debe ni injuriar ni herir a nadie. Esta idea
                  está en otro artículo y lo hago como lector es relacionar estas dos ideas. Esta relación permite que comprenda mejor el texto.
                  Selecciono la conclusión correcta y digo por qué.
                       a) Entonces: tengo el derecho de expresarme, pero tengo que cuidarme de no injuriar ni herir a nadie.
                       b) Entonces ; tengo el derecho de expresar toda mi rabia y descontento como a mí se me dé la gana, así como los demás también
    2.   Aplico los pasos para realizar otra inferencia.
                  Leo la siguiente norma del reglamento.

                      Tener el derecho de leer libros de la biblioteca y el deber de devolverlos a su lugar



                 Identifico cual es el derecho de los usuarios de la biblioteca:
                 Leer los libros de la biblioteca.
                 Identifico cual es el deber de los usuarios de la biblioteca:
                 Devolverlos a su lugar.

                      Para una convivencia armónica y feliz todas las personas debemos aprender a asumir nuestras responsabilidades con nosotros mismos
                      y con los demás.

                      No podemos exigir un derecho si no hemos cumplido con nuestros deberes.


                                                                           Sexto Año
Comprensión especifica de palabras
    Existen varias estrategias para encontrar el significado de las palabras. Conocer el significado de las palabras es muy importante para comprender un texto
 Para Recordar

         1.    Leo el texto una vez mas y encuentro la palabra modificación

              El cambio climático puede referirse a cualquier modificación climática hacia temperaturas más altas o más bajas


         2.    Sigo los pasos para encontrar por contexto, el significado de modificación:
                   a) Leo la palabra dentro del contexto, en que se encuentra: El cambio climático puede referirse a cualquier modificación climática hacia
                        temperaturas más altas o más bajas.
                   b) Por el contexto puedo saber que se habla de modificación climática y no de cualquiera otra. Esta es la primera pista.
                   c) La segunda pista es que esa modificación puede ser hacia temperaturas más altas o más bajas. Entonces, quiere decir que
                        modificación es la subida o bajada de temperatura.
                   d) Esto me lleva a pensar que modificación es lo mismo que cambio o que variación
                   e) Ahora puedo r reconstruir la idea, al utilizar una palabra que si comprenso y que por el contexto se que significa lo mismo que la
                        palabra desconocida. La oración queda así: El cambio climático puede referirse a cualquier variación hacia temperaturas más altas o
                        más bajas.
                        Oración contexto                   Pistas                            Inferencia                        Reconstrucción de la idea
                        El cambio climático puede          Modificación climática            Variación                         El cambio climático puede
                        referirse a cualquier                                                                                  referirse a cualquier variación
                        modificación climática hacia                                                                           climática hacia temperaturas
                        temperaturas más altas o más       Puede ser hacia temperaturas      Cambio                            más altas o más bajas
                        bajas                              más altas o más bajas


    4. Bibliografía

 Texto de Lengua Y Literatura de Quinto y Sexto Año De Básica
   5. Estructura




AÑOS DE BÁSICA             Quinto                                                            Sexto
(Grupos)

EJE DE APRENDIZAJE        Leer                                                              Leer
BLOQUE CURRICULAR   Bloque N°1 Reglamento y Manual de Instrucciones.              Bloque N°1 Descripción científica/ Encuesta Notas de Enciclopedia/
                                                                                  Notas Apuntes



DESTREZA CON         Comprender e interpretar los reglamentos y manuales de        Comprender las descripciones científicas, encuestas
CRITERIO DE         instrucciones infiriendo relaciones de causa y efecto en su   escritas, notas de enciclopedia y apuntes desde la
DESEMPEÑO           aplicación                                                    identificación
                    en la vida cotidiana.                                         de información que permita establecer relaciones y
                                                                                  comprender el
                                                                                  mensaje global.




TEMAS               Inferencias                                                   Comprensión especifica de palabras

                                                          DISTRIBUCION DE TAREAS
A.A
                               PRERREQUISITOS                              A.M         9.  ¿Qué es un artículo informativo?
               Explorar sobre la estructura del articulo informativo                       ………………………………………………………………………
                    ESQUEMA CONCEPTUAL DE PARTIDA                                          ………………………………………………………………………
         Diagnosticar sobre la comprensión especifica de palabras                      10. Complete
                    Elaboración Del Nuevo Conocimiento                                     El titulo guía al ……………..sobre el tema que……….
         Presentar un reglamento de organizaciones estudiantiles                           ………………..
       Perc. Observar el reglamento de organizaciones estudiantiles                        En las conclusiones el autor puede expresar…………
                 Leer los diferentes artículos del reglamento                              ……………………………………………………………………………..
            Leer el artículo 19 del reglamento de organizaciones                           …………………que ya trato en el desarrollo
                                 estudiantiles
       Comp. Formular una pregunta el artículo 19 con la expresión
                                  ¿Por qué?                                            11. ¿Cuáles son los elementos que puede tener la
                   Responder la pregunta que se formulo                                    introducción?
          Analizar cómo se llego a la respuesta del artículo 19 del
                 reglamento de organizaciones estudiantiles                                 ………………………………………………..
       Dar a conocer que ideas se relaciono para llegar a la respuesta

                    Tomar las ideas de los niños y niñas                                    ……………………………………………......
        Relacionar las ideas para poder responder a las preguntas y
                            sacar una conclusión                                       12. ¿Cómo usted encuentra el significado de una palabra
                                                                                           desconocida?
                                 Trasferencia
      Leer el artículo n° 6 literal b del reglamento de organizaciones                      …………………………………………………..
          estudiantiles y escribirlo en su cuaderno y realizar una
                                   inferencia                                               ……………………………………………………
Tie




       AM            Abrir el cuaderno de trabajo en la pagina 11 y 12 y    AA                          PRERREQUISITOS
      realizar las siguientes actividades.                                                       Revisión del Aprendizaje Autónomo
                                                                                       ESQUEMA CONCEPTUAL DE PARTIDA
          1.   Releo el texto Reglamento Nacional de Transito y            Explorar conocimientos sobre la estructura del artículo informativo
formulo una pregunta con la expresión ¿Por qué ? la       Diagnosticar sobre comprensión especifica de palabras
     respondo y analizo como llegue a la respuesta
                                                                          ESQUEMA CONCEPTUAL DE PARTIDA
                                                                              Presentar diferentes textos

                                                                                  Per. Observar los textos

     Pregunta:……………………………….                                                           Escoger un texto
                                                                                    Leer el texto escogido
     Respuesta:……………………………..
     Análisis
                                                                     Dar a conocer cómo encontrar el significado para
     Primera Idea:……………………….                                                      comprender un texto
     Segunda Idea:……………………….
     Tercera Idea:…………………………….                                 Encontrar la palabra subrayada en el texto seleccionado
     Conclusión:………………………………………………………..
     ………………………………………………………………………                                     Seguir los pasos para encontrar por contenido el
2.   Escribo el significado que tiene la palabra corralón.                 significado de la palabra subrayada

                                                                  Leer la palabra dentro del texto en que se encuentra

                                                                Encontrar varias pistas que nos lleve a la misma palabra
3.   Contesto las preguntas y explico oralmente como                                    del texto
     llegue a la respuesta.
     ¿Cuando se considera que hay una falta grave de           Reconstruir la idea que se encuentra en el texto utilizando
     transito?                                                           la palabra que comprendemos todos
     ……………………………………………………………….
     ……………………………………………………………….                                    Colocar en la tabla de orden la oración contexto, las
                                                                  pistas, la inferencia y la reconstrucción de las ideas
     ¿Por qué está prohibido utilizar celulares al conducir?
     ……………………………………………………………….
                                                                                     TRANSFERENCIA
     ………………………………………………………………….
                                                                        Realizar las actividades del cuaderno de trabajo
     ¿Por qué está prohibido conducir con música a alto                 de la pág.8, 9,10,11
     volumen?
     …………………………………………………………………….
     …………………………………………………………………….
     ¿Por qué los agentes de la policía deberán pedir
     amablemente la licencia y la matricula?
     …………………………………………………………………..
     ……………………………………………………………………




AA       Revisión del Trabajo Autónomo

                                                                AA
                                                                            Revisión del Trabajo Autónomo
Recursos                   Hojas de trabajo, reglamento, hojas de evaluación                                       Hojas de trabajo, textos, hojas de evaluación
                                    Cuaderno de trabajo                                                                     Cuaderno de trabajo


                                   Realiza con facilidad una inferencia con diferentes artículos de              Lee textos con facilidad
                                   reglamentos                                                                   Encuentra el significado de varias palabras con mucha facilidad
                                   Aplica los pasos para realizar una inferencia                                 Reconstruye las ideas al utilizar palabras que el-ella comprende
Evaluación




             Indicadores           Relaciona las ideas y saca conclusiones
             Esenciales de logro



          Técnica E          Cuestionario                                                                        Cuestionario
         Instrumento         Prueba                                                                              Prueba
      . Sugerencias y Recomendaciones

      ------------------------              -----------------------------------           --------------------

      SANDRA CARDENAS                               Firma profesor                      Firma Srta. Director




                                                                              Plan De Trabajo Simultáneo N°17

              15. Datos Informativos
                  15.2Institución De Practica: Dr. Honorato Vásquez
                  15.3Profesor Supervisor:
                  15.4Estudiante Maestra: Sandra Cárdenas
                  15.5Año Lectivo:2011-2012
                  15.6Fecha De Realización: 13-10-2011
                  15.7Ubicación:       Cantón: Montufar                           Parroquia: San José                              Comunidad: El Chamizo
              16. Datos Curriculares
                  2.1 Área: Matemáticas
                  2.2 Método: inductivo deductivo
                  2.3Técnica: observación directa

      3. Información Científica
                                                                                            Quinto
Valor Posicional de Números Naturales De Seis Cifras
    Un número es el resultado de la suma del valor posicional de cada uno de los dígitos que lo conforman. Así por ejemplo, en la siguiente cantidad
    vemos que:

                                                                                734.456




700. 000                       30. 000                  4.000                                            400             50                     6


                     Observo otro ejemplo en el que se analiza el valor de la posición de los dígitos que forman parte del número


         8       0    0    0    0   0
                      7    0    0   0
                                4   0        Se Lee <<Ochocientos Siete Mil Cuarenta Y Cinco>>
    +                               5
         8       0    7    0    4   5


    Como no existen las decenas de mil ni centenas de mil se coloca el cero en su lugar y no se pronuncian al leer el numero.

    Orden de los números.

    Las secuencias numéricas mantienen un orden. Cada vez que completas diez unidades de un orden inferior, cambias por una unidad de un orden.
    Ten presente que los puntos suspensivos colocados entre algunos números indican que aunque no se hayan escrito, tomaron en cuenta todos los
    números de la serie.

           99,              100,          101,……,        199,         200



        9999,             10000,         10999,       11000,…,       11000,…,        11999,      12000



        99999,            100000….          300999,     300000,….,      301000,….,        399000,          400000
                          ,
Para establecer las relaciones mayor que (>) menor que (<) o igual a (=) entre números de seis cifras, comparamos el valor posicional de cada
cifra del número, de izquierda a derecha.

En esta tabla se ha registrado el número de habitantes de las provincias del Ecuador donde se ubican los volcanes más altos

                            Provincia                 Números de Habitantes     Nombre del volcán
                           Chimborazo                       370987                Chimborazo
                           Tungurahua                       350200                Tungurahua
                            Cotopaxi                        289976                 Cotopaxi




Entre los números de la tabla se puede establecer las siguientes relaciones de orden:




                     370987                   >             350987               >              289976




                      289976                      <           350200                    <
                                                                                                  370987


                                                                       Sexto

                                                            Adición de números naturales

La adición

Un equipo de veterinarios vacuno el primer mes 21345 ovejas, y el segundo, 11309. ¿Cuántas ovejas vacunaron en total?

Para resolver el problema se debe realizar una adición.

                Se colocan los números alineados por las unidades y se suman.

                      DM      UM    C     D           U
2      1     3      4     5
                 +     1      1     3      0     9                            SUMANDOS
                       3      2     6      5     4
                                  SUMA TOTAL

                 Vacunaron 32654 ovejas.
                 La adición es una operación de números naturales que permite solucionar situaciones en las que se realizan actividades como
                 agregar, agrupar o comparar



    4. Bibliografía

 Texto de Matemáticas de Quinto y Sexto Año De Básica




    5. Estructura

AÑOS DE BÁSICA         Quinto                                                      Sexto
(Grupos)
EJE DE APRENDIZAJE     El razonamiento, la demostración la comunicación, las       El razonamiento, la demostración la comunicación, las
                       conexiones y la representación                              conexiones y la representación
BLOQUE CURRICULAR                                                                  Módulo N°1 Relaciones y Funciones
                       Módulo N°1 Bloque Numérico



DESTREZA CON           Representar números de seis cifras como la suma de los      Resolver y formular problemas que involucren más de una
CRITERIO DE            valores posicionales                                        operación, entre números naturales.
DESEMPEÑO
TEMAS                  Valor posicional de números naturales de seis cifras        Adición de números naturales
                                                           DISTRIBUCION DE TAREAS
A.A
                   PRERREQUISITOS                           A.M9.       Contestar
             Explorar sobre los números naturales de seis
                                                                    10. ¿Cómo se forma una decena de mil?
cifras
         ESQUEMA CONCEPTUAL DE PARTIDA                                  …………………………………………………
    Diagnosticar sobre el valor posicional de números
                        naturales                                       ………………………………………………..
         Elaboración Del Nuevo Conocimiento
      Presentar varias cantidades de números                        11. ¿Cuáles son las decenas de mil pura ?
 456213, 876098, 765486, 307176,659873,704467
      Ob. Observar los diferentes cantidades                            ……………………………………………..
         Exp. Descomponer las cantidades
Analizar la posición de los dígitos que forman parte                    ……………………………………………..
                    del número.
                                                                    12. Escriba dos formas de ¿cómo puede estar formada
      Representar las cantidades en un ábaco
                                                                        la decena de mil?
Ordenar de mayor a menor las cantidades expuestas
  Encontrar el número anterior de las cantidades                        ……………………………………………….
                     expuestas
    Comp. comparar las cantidades unas a otra                           …………………………………………………

   Escribir los signos mayor, menor o igual en las                  13. Coloca el siguiente numero en la tabla posicional
                cantidades presentadas                                  completando los datos que faltan 73459
   Abs. ¿Cuál es el valor posicional de un número
                 natural de seis cifras?
 ¿Cuál es el orden de los números naturales de seis
                         cifras?
  Tendrá un numero natural de seis cifras número
                  anterior y posterior
                 Gen Unificar criterios
 Formar un concepto de acuerdo a las interrogantes
                       Trasferencia
                                                                    14. Comparar los siguientes números 34527, 24537
     Escribe tres números más en la siguiente serie:
       122535; 120530; 118525………………………….
Coloque el signo mayor, menor o igual según corresponda                 …………………………………………………

                                                                    15. Escriba en letras los siguientes números y que
                                                                        orden ocupa y por qué
34562,876545,674594,43678,59216.598456

567834, 658903, 765092, 567345, 123409,123409



 AM                                                             AA
                                                                                  PRERREQUISITOS
                                                                                 Explorar sobre los números naturales
Abrir el cuaderno de trabajo en la página 09 y 10 y realizar
                las siguientes actividades                                ESQUEMA CONCEPTUAL DE PARTIDA
             a. Ordenar de menor a mayor las anteriores              Diagnosticar sobre adición de números naturales
                                cantidades                            ESQUEMA CONCEPTUAL DE PARTIDA
                                                                    Presentar diferentes problemas en la pizarra
                                                                 Ob. Observar los distintos problemas presentados
                                                                                 Leer cada problema
       10. Compara estas cantidades y escribe los signos
                    <,>,= según corresponda
                                                                Verificar que operación se realiza en cada uno de los
                                                                                     problemas
                                                                              Pasar un niño a la pizarra
            11. Completa la tabla con los números                         Escoger un problema de la pizarra
                       correspondientes                                      Expe. Resolver el problema

      12. Pinta del mismo color los sobres que contienen       Comp. Comparar el problema escogido con el siguiente
                        idéntica cantidad                               problema expuesto en la pizarra

                                                             Ad. ¿Qué es una adición de números naturales?
                                                                     ¿Tendrá términos esta operación?
    13. Compara los mapas, lee la información y responde                  Cuáles son los términos
                        las preguntas                    Unificar criterios sobre la adición de números naturales
                                                               Escoger el criterio más acertado de los niños
                                                                                        Trasferencia
                                                                  Resolver el siguiente problema y colocar sus términos.
                                                                  Un equipo de agricultores fumigó el tercer mes 213008
                                                                  hectáreas de papas y el sexto mes 123879 hectáreas de
                                                                 papas. ¿Cuántas hectáreas de papas fumigaron en total?

                                                                 Abrir el cuaderno de trabajo en la página 10 y realizar las
                                                                                 actividades 1, 2, 4 literal a
                                                                AA
  AA                                                                        Revisión del Trabajo Autónomo
Revisión del Trabajo Autónomo

         Recursos                  Hojas de trabajo, hojas de evaluación, ábaco, cuaderno                   Hojas de trabajo, , hojas de evaluación, cuaderno de
                                   de trabajo                                                                   trabajo


                                 Reconoce con facilidad el valor posicional que tiene una       Completa con facilidad adiciones
                                 cantidad                                                       Resuelve problemas de adición
Evaluación




             Indicadores         Coloca correctamente signos mayor, menor, igual en             Reconoce los términos de la suma
             Esenciales de logro distintas cantidades


              Técnica E           Cuestionario                                                  Cuestionario
             Instrumento          Prueba                                                        Prueba
       . Sugerencias y Recomendaciones




       ------------------------                  -----------------------------------          --------------------

       SANDRA CARDENAS                                    Firma profesor                 Firma Srta. Directora




                                                             Plan De Trabajo Simultáneo N°18
              17. Datos Informativos
                  17.2 Institución De Practica: Dr. Honorato Vásquez
                  17.3 Profesor Supervisor:
                  17.4 Estudiante Maestra: Sandra Cárdenas
                  17.5 Año Lectivo:2011-2012
                  17.6 Fecha De Realización: 18-10-2011
                  17.7 Ubicación:         Cantón: Montufar                        Parroquia: San José                           Comunidad: El Chamizo
              18. Datos Curriculares
                  2.1 Área: Ciencias Naturales
                  2.2 Método: Método Científico
                  2.3Técnica: Observación Indirecta, directa

             3. Información Científica
Quinto Año

                                                                     El clima

El clima es un estado promedio del tiempo calculado sobre un periodo muy largo.

El tiempo es un conjunto de condiciones atmosféricas en un lugar y en un momento determinado

Factores y Elementos Que Determinan El Clima:

                El viento: Es el aire en movimiento que produce cambios en la temperatura del ambiente
                Las Lluvias: Precipitación de agua contenida en las nubes en forma de gotas
                La Altitud Del Suelo: Es la distancia que hay entre la orilla del mar y el punto en el que nos ubicamos. A mayor altura, menor
                temperatura
                El sol: El ingreso de los rayos solares a la superficie de la tierra es contralado por el aire y las nubes.
                La vegetación: Las plantas captan la humedad del aire, por tanto, acumulan vapor de agua.
                Corrientes Marinas: Desplazamiento de grandes masas de agua, cálidas, o frías, a través del océano.




                                                                    Sexto Año


                                                              EL CICLO GEOLÓGICO

El ciclo geológico es el proceso que origina el relieve y estructura de los suelos por acción de agentes geológicos tanto externo como internos.

El origen y la evolución de los suelos ocurren, principalmente, por la erosión o desgaste de rocas y se producen por la acción del aire, el agua y
el viento en un tiempo muy prolongado.

La erosión comprende tres etapas que son: meteorización, transporte, y sedimentación
                                                                 Etapas De La Erosión




             Meteorización                                             Transporte                                             Sedimentación
Es la destrucción de las rocas                          Las partículas originadas por la                          Es el depósito o acumulación de
     por acción del aire, el agua, los                       meteorización de las rocas son                            materiales rocosos, sustancias
     cambios de temperatura, las                             transportadas hasta zonas de                              químicas y restos de seres
     raíces de las plantas y la acción                       acumulación.                                              orgánicos que originan una capa
     de los animales                                                                                                   de suelo útil para la vida de los
                                                             Este proceso es realizado por los                         vegetales y animales
                                                             agentes geológicos externos como
                                                             el aire y el agua



    4. Bibliografía

 Texto de Ciencias Naturales de Quinto y Sexto Año De Básica




    5. Estructura

AÑOS DE BÁSICA          Quinto                                                         Sexto
(Grupos)
EJE DE APRENDIZAJE     Ecosistemas acuático y terrestre: Los individuos               Bioma Pastizal: El ecosistema expresa las interrelaciones
                       interactúan con el medio y conforman la comunidad              bióticas y abióticas.
                       biológica
BLOQUE CURRICULAR                                                                      Bloque N°1 La Tierra un planeta con vida
                       Bloque N°1 La Tierra un planeta con vida
DESTREZA CON           Describir la flora y la fauna propias de cada piso climático   Describir el origen de las masa terrestres de las regiones
CRITERIO DE            con la obtención, recolección y procesamiento de datos         naturales del Ecuador con la identificación y relación de las
DESEMPEÑO              bibliográficos e interpretaciones de su interpretaciones       características físicas y biológicas



TEMAS                  E l clima                                                 El ciclo geológico
                                                             DISTRIBUCION DE TAREAS
A.A                                                              A.M
                   PRERREQUISITOS
                                                                   1.   Contestar.
             Realizar una copla hacia el tiempo
                                                                                 ¿Qué son las estaciones?
      ESQUEMA CONCEPTUAL DE PARTIDA                                              …………………………………………………………………
           Explorar conocimientos sobre el clima                                 …………………………………………………………………..
      Elaboración Del Nuevo Conocimiento                                         ………………………………………………………………….
                                                                   2.   Ponga verdadero o falso.
  Presentar una rueda de atributos sobre el clima                       Las estaciones del año son cinco               (   )
Ob. Observar en forma expontánea y dirigida el clima                    Cada estación dura aproximadamente, tres meses (   )
                que el día presenta
           Form Hip. Registrar hipótesis                           3.   Complete
         ¿Por qué existen diversos climas?                                  a) La primavera es una de las……………………estaciones,
                                                                                se caracteriza por su……………….y
             ¿Tendrá factores el clima?                                         el…………………..florecimiento de las……………………..
    Recop. Resaltar la información sobresaliente                                Los animales buscan…………………………
 Comp. comparar los diferentes climas del Ecuador                           b) El verano se caracteriza por tener
                                                                                las………………mas……………… del año
Analizar cada una de las interrogantes que los niños                        c) El otoño es la transición entre el……………………y
                                                                                el…..………………………………………
                       tienen                                               d) El invierno se caracteriza por tener
      Con. Concretizar la definición del clima                                  temperaturas……………………………. Algunos animales
                                                                                en esta época…………………..
                                                                   4.   Represente y coloque en la parte de abajo las dos
                        Trasferencia                                    estaciones que posee Ecuador.
      Realizar un organizador cognitivo sobre el clima.




                                                                 ……………………………………………………..           ……………………………………………




        Abrir el cuaderno de trabajo y realizar las siguientes
                         actividades                              AA                       PRERREQUISITOS
 AM
                                                                                    Revisión del Aprendizaje Autónomo
8.     Completa el ideograma                                        ESQUEMA CONCEPTUAL DE PARTIDA
                                                                                                   Explorar conocimientos sobre agentes geológicos internos y externos
                                                       1
                                                                                                              ESQUEMA CONCEPTUAL DE PARTIDA
                                                               2                                    Presentar un video sobre agentes geológicos internos y
                                                               3                                                               externos
                                                           4                                       Obs. Observar de forma expontánea y dirigida el video de
                                                                                                              agentes geológicos internos y externos
                                                           5
                                                                                                       Form Hip. ¿Por qué se llaman agentes externos e
                                                  1, Periodo de tiempo en el que predomina un
                                                                                                       internos?
                                                  clima.                                               ¿Cuál es la acción de los agentes geológicos externos del
                                                  2, Vapor de agua que se precipita a la Tierra.       suelo?
                                                  3, Aire en movimiento
                                                  4, Estado promedio del tiempo calculado en un         Comp. comprobar los agentes geológicos a través de un
                                                  periodo                                                                     experimento
                                                  5, Estación en la que predomina el sol y los vientos     Dar a conocer datos importantes sobre los diversos
                                                                                                                    agentes geológicos que presenta
                                                                                                             Concl. Analizar cada agente interno y externo
                                                                                                                            Unificar criterios
                                                                                                         Formar el concepto tanto de agentes internos como de
                                                                                                                           agentes externos

                                                                                                                        TRANSFERENCIA
                                                                                                   Realizar las actividades del cuaderno de trabajo de la
                                                                                                   pág. 4

                                                                                                     AA           Revisión del Trabajo Autónomo
                                     A.A        Revisión del Trabajo Autónomo


         Recursos                   Hojas de trabajo, hojas de evaluación, globo terráqueo,                  Hojas de trabajo, Cartel, hojas de evaluación, cuaderno de
                                    Cuaderno de trabajo                                                          trabajo


                                                                                                   Identifica fases que provocan la erosión por medio de un
                                                                                                   experimento
                                   Identifica las características climáticas elaborando imágenes   Reconoce mediante diversas imágenes los agentes geológicos
Evaluación




             Indicadores           Completa organizadores cognitivos sobre la base de criterios    internos y externos
             Esenciales de logro   generales                                                       Reconoce con material del medio los agentes internos y externos



              Técnica E            Cuestionario                                                    Cuestionario
             Instrumento           Prueba                                                          Prueba
      . Sugerencias y Recomendaciones
------------------------            -----------------------------------          --------------------

SANDRA CARDENAS                              Firma profesor Supervisor            Firma Srta. Directora




                                                Plan De Trabajo Simultáneo N°19
     5. Datos Informativos
            a. Institución De Practica: Dr. Honorato Vásquez
            b. Profesor Supervisor:
            c. Estudiante Maestra: Sandra Cárdenas
            d. Año Lectivo:2011-2012
            e. Fecha De Realización:19-10-2011
            f. Ubicación:        Cantón: Montúfar                     Parroquia: San José                 Comunidad: El Chamizo
     6. Datos Curriculares
        2.1 Área: Estudios Sociales
        2.2 Método: Método Comparativo
        2.3Técnica: Observación Indirecta

3.      Información Científica
                                                                    Quinto Año

                                              Historia Natural De La Tierra. Épocas Geológicas II



                                                                Era Mesozoica

                                       Durante esta época se expandieron las plantas y los animales
El clima mejoro y aumento Aparecieron los animales más         Se cree que un asteroide choco contra
la produccion de oxigeno lo grandes del planeta:               la tierra lo que provoco que se
qu permitio que hubiera más Los dinosaurios                    extinguieran muchos animales entre
seres vivos.                                                   ellos los dinosaurios
                            Tambien surgieron los primeros
                            hibridos peces y los tiburones




                                      Era Cenozoica

        En esta era, desaparecen muchos animales y hace su Aparición el antepasado del hombre
Se dio la deriva           Aparecieron algunos                     Surgieron muchos animales en el          Nacen los primeros
   continental.              mamiferos como mamuts,                   oceano, como cangrejos, gambas,          antepasados del ser humano
   Los continentes se        tigres, caballos                         camaronesentre otros y algunos
   desplazaron y chocaron                                             más grandes, como
   entre si formando nevados                                          ballenas,delfines y focas
   y montes




                                                                    Sexto Año

                                                             Los Primeros Pobladores

Andinoamerica Ecuatorial

El territorioen el que hoy se asienta nuestro pais, el Ecuador, se extiende desde las costas del oceano Pacifico hasta las planicies amazonicas.
Lo atraviesa, de norte a sur, la gran cordellera de los Andes, con sus ramales Occidental y Oriental, que dan lugar a pequeños valles regados
por rios que van al mara o a la Amazonia. El territorio se ubica en el centro del planeta, lo atraviesa la linea equinoccial. Por ello lo llamamos
Andinoamerica Ecuatorial.

Sus tierras son muy fertiles y han estado habitadas por siglos. Una de sus mayores riquezas es la diversidad ecologica. Tiene todos los climas
del mundo.
4.     Bibliografía
 Texto de Estudios Sociales de Quinto y Sexto Año De Básica

 5.     Estructura
AÑOS DE BÁSICA       Quinto                                                        Sexto
(Grupos)
EJE DE APRENDIZAJE   Buen vivir, Identidad nacional latinoamericana y planetaria   Identidad Nacional , Unidad en la Diversidad

BLOQUE CURRICULAR Bloque N°1 El mundo,                                             Bloque N°1 Época
                     nuestra casa                                                  Aborigen (I)

                     común

DESTREZA CON         Recrear la formación de los continentes para comprender el    Analizar los descubrimientos realizados sobre el origen de los
CRITERIO DE          aparecimiento de las diversas condiciones climáticas y        primeros pobladores de América y lo que hoy es nuestro país,
DESEMPEÑO            naturales que han albergado la vida humana a través de la     mediante la observación de mapas y la consideración de las
                     historia                                                      distancias y esfuerzos humanos consignados en relatos
                                                                                   históricos




TEMAS                Época geológica II                                            Andinoamérica Ecuatorial
                                                         DISTRIBUCION DE TAREAS
PRERREQUISITOS                             8.   Complete
       A.A                                                                      Historia es la………………………de
                 Realizar la dinámica el barco se hunde
                                                                                ……………..vidas
             ESQUEMA CONCEPTUAL DE PARTIDA                                      Conocer la historia nos permite
             Explorar conocimientos sobre época geológica II                    encontrar ………………………… a
             Elaboración Del Nuevo Conocimiento                                 nuestras ……………………..
                        Presentar un video
                                                                    9.  Escriba verdadero o falso
        Ob. Observar el video sobre la época geológica II               Cada mil años es un décimo año ( )
            Registrar hechos de la época geológica II                   Cada mil años es un milenio        ( )
           Descp. Realizar una lista de elementos más                   Cada 100 años es un mes            ( )
             importantes sobre la época geológica II                    Cada 100 años es un siglo          ( )
                                                                    10. Subraye la respuesta correcta
      Comp. Relacionar lo observado con lo que dice nuestro
                                                                        Estudiar historia sirve para:
                               texto                                             Comprender lo que paso antes. Y
           Comentar sobre lo observado en esta época                             cómo eso influye ahora
              Comparar las épocas geológicas I y II                              Conocer la historia y excavar para
         Elaborar un cuadro de semejanzas y diferencias                          beneficiarnos de ella
         Asoc. Unificar criterios sobre época geológica II          11. Conteste
                                                                        ¿Qué les podemos llamar a las personas que
                                                                        estudian?
                                                                        …………………………………………………………………
                                                                        …………………………………………………………………
                              Trasferencia                              ¿Que se llaman las personas que estudian la
                 Recordar lo aprendido a través de ideas                arqueología?
                                                                        ……………………………………………………………………..
                                                                        …………………………………………………………………….
Tie




      Abrir el cuaderno de trabajo y trabajar en la pág. 5
       AM
                   1. Explíquenos las etapas del periodo
                      Precámbrico.                             AA            PRERREQUISITOS
Incandescente:………….........................                    Revisión del Aprendizaje Autónomo
                          ……………………………………………………………                                    ESQUEMA CONCEPTUAL DE PARTIDA
                          Solidificación:………………………………………                  Explorar conocimientos sobre Andinoamérica Ecuatorial
                          …………………………………………………………..                              ESQUEMA CONCEPTUAL DE PARTIDA
                     2.   Escribamos tres condiciones que                 Presentar un mapa conceptual sobre Andinoamérica
                          ocurrieron en la era Precámbrica y que                               Ecuatorial
                          permitieron el aparecimiento de las                     Obs. Observar el mapa conceptual
                          primeras formas de vida.                                     Leer el mapa conceptual
                     3.   Describamos en nuestras palabras ¿por qué
                          en la era Paleozoica ocurrió la mayor
                          diversificación de vida en la historia de la    Descp. Describir como se extiende nuestro
                          Tierra?                                         Ecuador
                     4.   Expliquemos en qué consiste el fenómeno
                                                                          Identificar características sobresalientes sobre
                          de la deriva continental.
                                                                          Andinoamérica Ecuatorial
                     5.   Pintemos con celeste las ideas que se
                                                                          Comp. Compara el paso de Bering en el mapa del
                          refieren a la era Mesozoica y con amarillo      texto con el del globo terráqueo
                          las ideas que se refieren a la era Cenozoica.
                     6.   Dibujemos en cada cuadro un mamut y un          Comentar los acontecimientos que ha pasado en
                          elefante, respectivamente. Luego                nuestra Andinoamérica Ecuatorial
                          analicemos sus características y anotemos
                          sus diferencias.
                                                                          Elaborar cuadros de ideas sobresalientes de
                                                                          Andinoamérica Ecuatorial

                                                                          Asoc. Elaborar conclusiones de Andinoamérica
                                                                          Ecuatorial

                                                                                              TRANSFERENCIA
                                                                                     Realizar las siguientes actividades
                                                                                 ¿Cómo te imaginas la vida de los primeros
                                                                                                pobladores?
                                                                                ¿En qué se parece un partido de fútbol a una
                                                                                                   cacería?


           AA                                                                          Revisión del Trabajo Autónomo
                      Revisión del Trabajo Autónomo                        AA


Recursos    Hojas de trabajo, hojas de evaluación, cuaderno de                    Hojas de trabajo, imágenes , hojas de evaluación globo
           trabajo video                                                              terráqueo, cartel
Ubica con facilidad en el globo terráqueo desde donde
             Indicadores         Explica con facilidad las diferentes etapas de cada era      extiende el Ecuador
Evaluación   Esenciales de logro                                                              Demuestra interés ante el tema a tratarse


              Técnica E           Cuestionario                                                Cuestionario
             Instrumento          Prueba                                                      Prueba
       . Sugerencias y Recomendaciones




       ------------------------                  -----------------------------------        --------------------

       SANDRA CARDENAS                                    Firma profesor                   firma Srta. Directora

       Firma alumna Maestra                            SUPERVISOR




                                                             Plan De Trabajo Simultáneo N°20
                  8. DATOS INFORMATIVOS

       1.1-Institucion práctica: Escuela “Dr. Honorato Vásquez”

       1.2-Superaracion de práctica: Lcda. Sandra Pozo

       1.3- Profesor/a Orientadora: Dr. Luis Jiménez

       Fecha de Realización 20-10-2011

       2.4-Estudiante Maestra: Srta. Sandra Cárdenas
1.5- Años de educación básica: quinto y sexto año

1.6 UBICACIÓN

PROVINCIA: Carchi

PARROQUIA: San José

CANTON: Montufar

COMUNIDAD: El Chamizo

1.7. AREA: CULTURA FÍSICA

1.8 Realización: 19 -10-2011

       9. Información Científica

          LA GIMNASIA RÍTMICA
          La gimnasia rítmica (que, recuerda, solo practican las mujeres) apareció a finales de la década de 1950. En sus ejercicios,
          las deportistas usan pelotas, mazas, aros y cintas.
          UN POCO DE HISTORIA
          En la antigua Grecia se desarrollaron tres programas distintos de ejercicios de gimnasia: uno para el mantenimiento físico,
          otro para el entrenamiento militar y un tercero como parte del régimen de adiestramiento de los atletas. En cada una de las
          principales ciudades griegas existía un gimnasio.
          La gimnasia moderna se desarrolló en Alemania en el siglo XVIII. El primer profesor de gimnasia moderna fue Johann
          Friedrich Simon. Otro hombre importante, también alemán, Friedrich Ludwig Jahn, fundó en 1811 en Berlín un club
          gimnástico: se llamaba Turnverein.
          Luego fueron surgiendo gimnasios y organizaciones nacionales de gimnasia por el resto de Europa. En 1881 se creó la
          Federación Internacional de Gimnasia.
          En los primeros Juegos Olímpicos modernos, celebrados en 1896, ya se incluyó la gimnasia artística masculina. La
          femenina formó parte de los Juegos a partir de 1928.
          El primer Campeonato del Mundo de gimnasia artística masculina tuvo lugar en 1903. El primer Campeonato del Mundo de
          gimnasia artística femenina se celebró en 1934.
          El primer Campeonato del Mundo de gimnasia rítmica se desarrolló en 1963. En 1983 comenzó a disputarse la Copa del
          Mundo, y un año después pasó a ser un deporte de los Juegos Olímpicos.
          También en Mi primera Encarta
4.     Bibliografía

           También en Mi primera Encarta



5.     Estructura
DESTREZAS               CONTENIDO          ACTIVIDADES                RECURSOS        EVALUACIÓN

Mejorar la técnica de   Gimnasia rítmica   Actividades Iníciales          Patio       Evaluación de procesos
movimientos                                a)CALENTAMINTO                 Grabadora   *Ejecución correcta de
corporales                                 * Tratar dentro de la          CD          los diferentes ejercicios
                                           cancha
                                           * Realizar el juego “Las
                                           topadas”
                                           Actividades Principales
                                           b)FORMACION
                                           CORPORAL
                                           *Aplicar el juego de la
                                           cola del zorro
                                           *Organizar 5 grupos de 7
                                           estudiantes
                                           *Ejecutar balanceos de
                                           brazos
                                           *Movimientos de cadera
                                            *Ejercicios de
                                           extremidades inferiores
                                           c)Adquisición de
                                           habilidades y destrezas
                                           *Realizar movimientos
                                           rítmicos en forma
                                           individual(cada niña o
                                           niño)de acuerdo a los
                                           diferentes ritmos
                                           *Demostrar diferentes
                                           ritmos
                                           *Ejecutar diferentes
                                           ejercicios rítmicos
                                           *Corregir posibles
errores
                              Actividades finales
                              a)Ejercicios de
                              relajamiento y posición
                              dorsal
                              b)Aseo personal




Observaciones



Firma Estudiante Maestra   Firma Profesor Orientador    Firma Srta. Directora
Plan De Trabajo Simultáneo N°21

   19. Datos Informativos
       19.2Institución De Practica: Dr. Honorato Vásquez
       19.3Profesor Supervisor:
       19.4Estudiante Maestra: Sandra Cárdenas
       19.5Año Lectivo:2011-2012
       19.6Fecha De Realización: 21-10-2011
       19.7Ubicación:       Cantón: Montufar                 Parroquia: San José             Comunidad: El Chamizo
   20. Datos Curriculares
       2.1 Área: Matemáticas
       2.2 Método: inductivo deductivo
       2.3Técnica: Observación Indirecta

3. Información Científica
                                                                       Quinto
¿Qué es una cuadrícula?
Una cuadricula es un conjunto de líneas rectas que se cruzan para formar cuadros.

En la cuadricula presentada a continuación, puedes ver que tanto las líneas horizontales como las verticales están a la misma distancia unas de
otras

Observa que bajo la horizontal trazada se han escrito números y junto a la vertical letras.

Tanto las letras como los números se colocan para ordenar las líneas y saber en que lugar se ubican los puntos donde se cruzan una horizontal y
una vertical.

Se lee primero la horizontal y luego la vertical

A la intersección de las líneas rectas horizontales y verticales se las denomina coordenadas.

                                                                      .
            e
                                                                      .

            d                                     .
                     ………………………………………………………………………………………………………………..
                                                                                                .
                                                                      .
                                                                                                .
                                                                      .
            c                                                                                   .
                                                                      .
                                                                                                .
                                                                      .
                                                                                                .
            b                                                         .
                                                                                                .
                                                                      .
                                                                                                .
                                                                      .
            a
                                                                                                .
                                                                      .


                 0        1                2             3            4              5
                                                                      Sexto
Sustracción de números naturales

Una plantación de de tomates produjo 13135 Kg.

Si cargaron 1370 Kg en un camión, ¿Cuántos Kilogramos quedan por cargar?

Para resolver el problema se efectúa una sustracción

         Se coloca los términos y se restan.




    Dm    Um     C    D   U
    1     3      1    3   5                Minuendo
-   1     1      3    7   0              sustraendo
          1      7    6   5             Diferencia




Quedan 1765 Kilogramos por cargar.

         Para verificar si la operación es correcta se realiza la prueba:
         Minuendo = sustraendo + sustraendo



         La sustracción es una operación de números naturales que permite solucionar situaciones en las que se realizan actividades como quitar,
         comparar o buscar diferencias


    4. Bibliografía

Texto de Matemáticas de Quinto y Sexto Año De Básica
5. Estructura

AÑOS DE BÁSICA       Quinto                                                    Sexto
(Grupos)
EJE DE APRENDIZAJE   El razonamiento, la demostración la comunicación, las     El razonamiento, la demostración la comunicación, las
                     conexiones y la representación                            conexiones y la representación
BLOQUE CURRICULAR                                                              Módulo N°1 Bloque Numérico
                     Módulo N°1 Relaciones y Funciones



DESTREZA CON         Ubicar en una cuadricula, objetos del entorno según sus   Resolver y formular problemas que involucren más de una
CRITERIO DE          coordenadas                                               operación, entre números naturales
DESEMPEÑO
TEMAS                Cuadricula                                                Sustracción de números naturales
                                                         DISTRIBUCION DE TAREAS
A.A
                        PRERREQUISITOS                               A.M14.            Resolver los siguientes problemas
                                                                                  a.   Un equipo de cocineras cocinaron para un primer
                  Explorar sobre el orden de los números
                                                                                       compromiso 2456 quimbolitos y para el segundo
             ESQUEMA CONCEPTUAL DE PARTIDA                                             compromiso 4387 quimbolitos
                   Diagnosticar sobre la cuadricula
             Elaboración Del Nuevo Conocimiento                                        ¿Cuántos quimbolos prepararon en total?
                     Presentar una cuadricula
                    Ob. Observar la cuadricula
         Exp. Escribir cantidades dentro de la cuadricula
          Analizar la posición de las cantidades que se                           b.   Diez hectáreas de tomates de árbol se sembraron en
                                                                                       un terreno muy productivo el cual se obtuvieron en
                   encuentran en la cuadricula.
                                                                                       la primera cosecha 345678 tomates de árbol y en la
                                                                                       segunda cosecha se obtuvo 653987.
          Comp. comparar las cantidades ubicadas en la
                   cuadricula una con otra                                    ¿Cuántos tomates en total se obtuvieron en las dos cosechas?

                 Abs. ¿Qué es una cuadricula?                                     c.   Conteste
                 ¿Para qué sirve la cuadrícula?
         ¿Cómo se coloca cantidades en una cuadricula?                                 ¿Cuáles son los términos de la suma?
                      anterior y posterior
                     Gen Unificar criterios                                            ……………………………………………..
       Formar un concepto de acuerdo a las interrogantes
                               Trasferencia                                            ……………………………………………..
        Escribe las coordenadas de ubicación de los siguientes
                     elementos del dibujo anterior:                                    ……………………………………………..
        El juego de aros, la niña y el niño que esta en el sube y
                                   baja

                                                                                  d.   ¿Qué es la adición?

                                                                                       ……………………………………………
Tie




       AM


      Abrir el cuaderno de trabajo en la página 11 y 12 y realizar
las siguientes actividades                    AA
     e. Dibuja, en la cuadricula, los objetos y las                     PRERREQUISITOS
        personas de acuerdo con las coordenadas                  Revisión del aprendizaje autónomo
                         indicadas                                 Explorar sobre la adición de números naturales

                                                                  ESQUEMA CONCEPTUAL DE PARTIDA
                                                           Diagnosticar sobre sustracción de números naturales
       f. Marca en la cuadricula anterior, dos                ESQUEMA CONCEPTUAL DE PARTIDA
        caminos que pueden seguir la niña para ir          Presentar diferentes problemas en la pizarra
                       a la casa                        Ob. Observar los distintos problemas presentados
                                                                        Leer cada problema
                                                       Verificar que operación se realiza en cada uno de los
                                                                            problemas
       g. Lee lo que dice la tortuga y el conejo.
         Después dibuja el recorrido de cada uno.                    Pasar un niño a la pizarra
         Encierra en un círculo la comida a la que               Escoger un problema de la pizarra
                         llegaron.                                  Expe. Resolver el problema

                                                      Comp. Comparar el problema escogido con el siguiente
                                                               problema expuesto en la pizarra
         h. Utiliza la cuadricula anterior para
         encontrar el camino más corto que debe        Ad. ¿Qué es una sustracción de números naturales?
            seguir el conejo para llegar hasta el               ¿Tendrá términos esta operación?
               choclo. Explica tu respuesta
                                                                      Cuáles son los términos
                                                        Unificar criterios sobre la sustracción de números
                                                                              naturales
                                                          Escoger el criterio más acertado de los niños
                                                                              Trasferencia
                                                        Resolver el siguiente problema y colocar sus términos.
                                                       Las gallinas de una granja avícola pusieron 589 huevos la
                                                              semana pasada. El sábado se vendieron 375
                                                                    ¿Cuántos huevos faltan vender?

                                                       Abrir el cuaderno de trabajo en la página 10 y realizar las
                                                                       actividades 3, 4 literal b



AA                                                    AA
     Revisión del Trabajo Autónomo                                Revisión del Trabajo Autónomo
Recursos                   Hojas de trabajo, hojas de evaluación, una cuadrícula,                 Hojas de trabajo, , hojas de evaluación, cuaderno de
                                   cuaderno de trabajo                                                         trabajo


                                                                                               Completa con facilidad adiciones
                                                                                               Resuelve problemas de adición
Evaluación




             Indicadores         Conoce para que sirve una cuadrícula                          Reconoce los términos de la suma
             Esenciales de logro Dibuja objetos de acuerdo a las coordenadas indicadas


              Técnica E           Cuestionario                                                 Cuestionario
             Instrumento          Prueba                                                       Prueba
       . Sugerencias y Recomendaciones




       ------------------------                  -----------------------------------         --------------------

       SANDRA CARDENAS                                    Firma profesor               Firma Srta. Directora
Plan De Trabajo Simultáneo N°22

   21. Datos Informativos
       21.2 Institución De Practica: Dr. Honorato Vásquez
       21.3 Profesor Supervisor:
       21.4 Estudiante Maestra: Sandra Cárdenas
       21.5 Año Lectivo:2011-2012
       21.6 Fecha De Realización: 24-10-2011
       21.7 Ubicación:          Cantón: Montúfar                  Parroquia: San José                         Comunidad: El Chamizo
   22. Datos Curriculares
       2.1 Área: Ciencias Naturales
       2.2 Método: Científico
       2.3Técnica: Técnica de la Observación Directa

3. Información Científica

                                                               Pisos Climáticos

Al estar el Ecuador en plena zona tórrida, atravesado por la línea equinoccial debería tener un clima ardiente y caluroso como el del Congo
africano. Sin embargo la presencia de la Cordillera de los Andes y las brisas marinas del océano pacifico modifican el clima favorablemente.

Sin embargo, la tala indiscriminada de bosques y l ausencia de vegetación ahuyentan las lluvias y provocan que ciertas regiones se conviertan
en zonas áridas

Pisos Climáticos                      Altura                              Seres Vivos                         Temperatura
                                      Sobre los 4500 m                    Pajonales                           Bajo 0 °C
Glacial
Andino

              3500m a 4500 m   Papas, maíz y trigo
                               Cóndores y alpacas                 Bajo 10 °C




Subandino


              2500m a 3500m    Papas, yucas, manzanas y peras
                               Ovejas, osos de anteojos y         10°C – 15°C
                               venado colorado




Subtropical


                               Yuca, plátano, caña de azúcar y
                               arroz                              15 °C – 22°C
              1500 m a 2500m   Vacas, loros y gallo de la peña




Tropical




              0 m a 1500 m
                               Café, cacao, algodón y frutas
                               tropicales
                               Iguanas cocodrilos y variedad de   22 °C – 28 °C
                               anfibios
Sexto



                                                 Agentes geológicos Externos e Internos




El constante movimiento de la corteza terrestre modifica siempre el relieve de la superficie estos cambios son producidos por la acción
de agentes geológicos internos y externos de la Tierra

Loa agentes geológicos externos son el viento, el agua, los cambios de temperatura y la acción del ser humano que modifican el suelo
provocando la erosión o desgaste de la capa superficial.

Los agentes geológicos internos son elementos o fuerzas internas de nuestro planeta que originan el relieve del suelo , también se
llaman fuerzas de plegamiento

Las fuerzas de plegamiento presionan la corteza terrestre ocasionando movimientos horizontales y verticales de sus capas esto produce
la fragmentación o la salida de rocas; este fenómeno origina las cordilleras y las montañas modificando el relieve de la corteza
terrestre.
4.     Bibliografía

   Texto de Ciencias Naturales de Quinto y Sexto Año De Básica

    5.    Estructura




AÑOS DE BÁSICA          Quinto                                                        Sexto
(Grupos)
EJE DE APRENDIZAJEEcosistemas acuático y terrestre: los individuos                    Bioma Pastizal: el ecosistema expresa las interrelaciones
                  interactúan con el medio y conforman la comunidad                   bióticas y abióticas
                  biológica
BLOQUE CURRICULAR Bloque N°1 la Tierra un planeta con vida                            Bloque N°1 la Tierra un planeta con vida




DESTREZA CON             • Describir la flora y la fauna propias de cada piso
CRITERIO DE             climático, con la obtención, recolección y procesamiento de   Describir el origen de las masas terrestres de las regiones
DESEMPEÑO               datos bibliográficos y experimentales e interpretaciones de   naturales del Ecuador, con la identificación y relación de las
                        sus experiencias.                                             características físicas y biológicas propias de las regiones.




TEMAS                   Pisos climáticos                                              Agentes geológicos externos e internos
                                                            DISTRIBUCION DE TAREAS
A.A
                 PRERREQUISITOS                             A.M
                                                                  8. Conteste
          Realizar la dinámica las flores de mi jardín
                                                                      ¿Qué es ciclo geológico?
      ESQUEMA CONCEPTUAL DE PARTIDA                                   ……………………………………………
Dialogar sobre ¿Qué es el clima sus factores y elementos?             ……………………………………………
      Elaboración Del Nuevo Conocimiento                          9. ¿Cuáles son las etapas que comprende la
      Presentar una cartel de los pisos climáticos                    erosión enliste?
Prep. Observar de forma espontánea y dirigida el cartel               …………………………………………………….
                  de los pisos climáticos                             …………………………………………………….
   F. H. Registrar conjeturas sobre los distintos pisos           10. ¿Qué nos dice la meteorización?
                         climáticos                                   ………………………………………..
           ¿Cuántos pisos climáticos existen?                         …………………………………………
        ¿Cuál es la altura de cada piso climático?                11. Complete
      ¿Qué productos se da en cada piso climático?                    La………………….es el depósito o acumulación
  Rcop. Entregar una hoja con suficiente información                  de materiales………….sustancias químicas y
           científica sobre los pisos climáticos                      restos de………..orgánicos.
   Sacar datos relevantes sobre los pisos climáticos              12. Consulte en su diccionario las siguientes
 Comp hip. Dar a conocer las interrogantes y dudas que                palabras y forme un concepto uniendo los dos
                   obtuvieron los niños                               conceptos encontrados
  Analizar cada respuesta de las interrogantes que se                 Agente…………………………..
                        obtuvieron                                    Geológico………………………..
                                                                      Agente geológico es…………………………
Concl. Unificar criterios de cada opinión obtenida de los
                                                                      …………………………………………………….
                            niños
 Concretizar con los conceptos de cada uno de los pisos
                         climáticos

                      Trasferencia
          Complete el siguiente cuadro de datos
    Pisos        Altura      Seres Vivos Temperatura
 Climáticos
AM            Abrir el cuaderno de trabajo en la página 5 y     AA                  PRERREQUISITOS
                                              realizar las siguientes actividades.                             Revisión del Aprendizaje Autónomo
                                                                                                            ESQUEMA CONCEPTUAL DE PARTIDA
                                     1. Completa el siguiente mapa conceptual                   Diagnosticar conocimientos de agentes geológicos externos e
                                                                                                internos
                                                                                                        ESQUEMA CONCEPTUAL DE PARTIDA
                                                                                                              Presentar material concreto
                                                                                                  Ob. Observar los diferentes materiales concretos

                                                                                                For Hip. ¿Qué es un agente geológico?
                                                                                                ¿Por qué se llaman agentes geológicos internos y
                                                                                                externos?
                                                                                                ¿Cuál es la acción de los agentes geológicos
                                                                                                externos sobre el suelo?

                                                                                                Rep. Elaborar fichas de datos sobre los agentes
                                                                                                geológicos internos y externos
                                                                                                Comp. Comprobar la acción de los agentes
                                                                                                geológicos externos a través de un experimento
                                                                                                Concl. Unificar criterios a base de preguntas
                                                                                                Concretizar conceptos de agentes geológicos
                                                                                                externos e internos

                                                                                                                 TRANSFERENCIA
                                                                                                  Elabore una frase para cuidar el suelo y evitar su
                                                                                                                    destrucción

                                                                                                 Abrir la página 4 del cuaderno de trabajo y realizar
                                                                                                             las actividades propuestas
                                                                                                           Revisión del Trabajo Autónomo
                                                                                                 AA
                                               Revisión del Trabajo Autónomo
                                  AA


  Recursos                       Hojas de trabajo, gráficos, hojas de evaluación                        Hojas de trabajo, gráficos, hojas de evaluación

                                                                                                Identifica fases que provocan la erosión por medio de un
Evaluación




                                 Identifica las características climáticas elaborando           experimento
                                 imágenes                                                       Responde preguntas de la erosión a partir de su experiencia
             Indicadores         Completa organizadores cognitivos sobre la base de             Opina mediante el uso del material concreto sobre el
             Esenciales de logro criterios generales                                            fenómeno de la erosión
Técnica E               Cuestionario                                                 Cuestionario
  Instrumento              Prueba                                                       Prueba
. Sugerencias y Recomendaciones



------------------------                  -----------------------------------         --------------------

SANDRA CARDENAS Firma profesor                                     firma supervisor

Firma alumna Maestra                            SUPERVISOR                              de práctica




                                                     PLAN DE TRABAJO SIMULTÁNEO N: 24



         9. DATOS INFORMATIVOS
         10. 1.1-Institucion práctica: Escuela “Honorato Vásquez”
         11. 1.2-Aluman Maestra: Sandra Cárdenas
         12. 1.3- Profesor/a Orientadora: Lcda. Sandra Pozo
         13. 1.4-Superaracion de práctica: Dr. Luis Jiménez
         14. 1.5- Años de educación básica: Quinto y Sexto año
         15. 1.6- Fecha de realización:25 -10-2011

1.6 UBICACIÓNPROVINCIA: Carchi PARROQUIA: San José CANTON: Montufar COMUNIDAD: Chamizo

1.7. AREA: actividades prácticas

4. METODOLOGÍA

4.1. Método Creativo

4.2. TÉCNICA: Observación directa
5. Información Científica

                                                      Hoja de Trabajo
 Tema: Elaboración de un cuadro de adorno con material reciclable       Fecha:
           i.   Diseño Gráfico                                                        i.   Proceso Gráfico




           j.   Materiales                                                       k.




Cartón                                      Pincel
Temperas
           l.    Herramientas                                                            m. Dibujo terminado
                 Tijeras
                 Lápiz




       Procedimiento
       1 recortar un cartón de 58cm x 60 cm
              8. realizar un dibujo sea a su creatividad o imaginación
              9. crear letra dentro del cartón
              10. recortar con el estilete la primera capa del cartón dando forma a las letras
              11. recortar las partes del dibujo indicadas por la profesora darle forma
              12. pintar con temperas de acuerdo a su gusto
              13. exponer



6. BIBLIOGRAFÍA:

*De trabajos realizados en mi hogar



                14. ESTRUCTURA:
Destreza Con Criterio De          Contenido                      Estrategia Metodológica        Recursos                   Evaluación
Desempeño
Desarrollar la creatividad a      Elaboración de un cuadro              Prerrequisitos          silleta ,cartón , lápiz,   Exposición de los trabajos
través de la elaboración de       adornador con material         Realizarla Dinámica los        pincel, temperas           manuales
objetos con material reciclable   reciclable                     medios de transporte
                                                                   Esquema Conceptual De
                                                                            Partida
                                                                 Diagnosticar como realizar
                                                                 un trabajo manual
                                                                   Construcción del Nuevo
                                                                        Conocimiento
                                                                 Presentar un cuadro de
                                                                 adorno realizado en cartón
                                                                 c. Observar el trabajo
                                                                 manual
                                                                 Concretar ideas y decidir el
                                                                 trabajo
                                                                 E. Formar dos grupos de
                                                                 trabajo de 4 niños
                                                                 Elaborar diseños
                                                                 Reclutar materiales
                                                                 Dar forma a las figuras del
                                                                 cartón
                                                                 Poner acabados
                                                                 Observar y autoevaluar el
                                                                 trabajo
                                                                 Detallar y complementar el
                                                                 trabajo manual
                                                                        Transferencia
                                                                 Exponer cada uno de los
                                                                 trabajos realizados




   8. Sugerencias y Recomendaciones



   ------------------------            -----------------------------------          --------------------

   SANDRA CARDENAS Firma profesor                               firma supervisor
Firma alumna Maestra                    SUPERVISOR                             de práctica




                                                   Plan De Trabajo Simultáneo N°23

   23. Datos Informativos
       23.2 Institución De Practica: Dr. Honorato Vásquez
       23.3 Profesor Supervisor:
       23.4 Estudiante Maestra: Sandra Cárdenas
       23.5 Año Lectivo:2011-2012
       23.6 Fecha De Realización: 26 -10-2011
       23.7 Ubicación:          Cantón: Montufar               Parroquia: San José                       Comunidad: El Chamizo
   24. Datos Curriculares
       2.1 Área: lengua y Literatura
       2.2 Método: Método frases u oraciones; proceso general de la lectura
       2.3Técnica: Observación Indirecta

3. Información Científica

                                                              Quinto Año

                                                     Sujeto Explícito y Sujeto Tácito

Para recordar

   a) La oración es un grupo de palabras relacionadas entre si que comunican una idea clara y completa
   b) La oración tiene un sujeto (de quién o de qué se habla) y un predicado ( lo que se dice del sujeto)
      Ejemplo:
      Los estudiantes escriben los reglamentos.
      Sujeto                Predicado
      1. Leo la oración y pienso cual es el sujeto y cual es el predicado. Discuto la respuesta con un compañero o compañera. Compartimos
          nuestra reflexión con el grupo.
          Los estudiantes hacen silencio en la biblioteca.
          Sujeto Explícito Y Sujeto Tácito
2. Leo la siguiente oración que tiene sujeto explícito. Identifico el sujeto y el predicado
          Comparo mi respuesta con la de mis compañeros.
          Los estudiantes respetan el reglamento de convivencia.
          En esta oración podemos identificar las palabras que están expresando el sujeto:
                                                                      Los estudiantes

       3. Leo la siguiente oración que tiene un sujeto tácito. Pienso cual es el sujeto de esta oración
                                                                       ¡Vámonos!
          A pesar de que esta oración no se encuentra el sujeto, todos comprendemos que el sujeto es nosotros, gracias a la terminación del
          verbo: vámonos.




                                                                     Sexto

                                                           Formulación de Preguntas

                              Una estrategia para comprender el texto es realizar preguntas sobre su contenido

Las preguntas deben invitar a reflexionar sobre la información implícita presente en el texto, y relacionar las ideas registradas en el texto con
                                                              las ideas propias.

   1. aprendamos a formular preguntas de compresión sobre el texto
          a) leo las siguientes palabras
             Qué quién cuándo cómo dónde por qué           para qué cuánto
          b) leo que información descubre cada una de estas palabras. Luego, busco en el texto algunos párrafos y formulo preguntas con
             las palabras: dónde , qué y por qué

               ¿Dónde? La palabra donde averigua el lugar en el que sucede un evento o en el que esta un ser o un objeto. Para conocer
               sobre un lugar, la pregunta debe contener el verbo que expresa el evento.
               Para averiguar sobre un lugar donde esta un ser o un objeto, la pregunta debe incluir el verbo estar o encontrar
               Por ejemplo ¿Dónde podemos sembrar ¿árboles?
               ¿Qué? la palabra que averigua sobre un objeto o sobre un evento que sucedió. Para veriguar sobre un objeto la pregunta debe
               incluir el verbo de la acción que realiza ese objeto. Si la pregunta quiere indagar sobre un hecho o evento, debe incluir el
               verbo pasar, suceder, acontecer o cualquier conjugación del verbo hacer.
               Por ejemplo: ¿Qué ha pasado en las últimas décadas con el calentamiento global?
¿Por qué? La palabra por qué averigua la razón explicación o causa de un evento. Para conocer las causas, razón, explicación,
                 debe incluirse el sujeto que produce el evento y el verbo que expresa ese evento del cual se quiere averiguar la causa

                 Por ejemplo: ¿Por qué los científicos llaman a este fenómeno efecto invernadero artificial?




    4.   Bibliografía

         Texto de Ciencias Naturales de Quinto y Sexto Año De Básica

    5.   Estructura

AÑOS DE BÁSICA          Quinto                                                         Sexto
(Grupos)
EJE DE APRENDIZAJE      Escuchar, hablar, leer y escribir para la interacción social   Escuchar, hablar, leer y escribir para la interacción social


BLOQUE CURRICULAR                                                                      Bloque N°1
                        Bloque N°1



DESTREZA CON            Escribir reglamentos y manuales de instrucciones sencillos Comprender las descripciones científicas, encuestas
CRITERIO DE             con diferentes propósitos comunicativos y la aplicación de escritas, notas de enciclopedia y apuntes desde la
                        las propiedades del texto.                                 identificación de información que permita establecer
DESEMPEÑO
                                                                                   relaciones y comprender el mensaje global.




TEMAS                   Sujeto explícito y tácito                                      Formulación de preguntas
                                                             DISTRIBUCION DE TAREAS
A.A
                      PRERREQUISITOS                            A.M
                                                                      1.   Escribir las partes del artículo
              Realizar la dinámica el patio de mi casa
                                                                           informativo
           ESQUEMA CONCEPTUAL DE PARTIDA                                   ………………………………………………………
           Explorar conocimientos sobre sujeto explicito                   ……………………………………………………….
           Elaboración Del Nuevo Conocimiento                              ………………………………………………………..
                                                                      2.   Cuales los pasos para encontrar por
        Presentar un cartel del sujeto explicito y tácito                  contexto el significado de una palabra
                   Presentar varias oraciones                              ………………………………………………..
                 Observar el cartel y oraciones                            ………………………………………………..
       Gob. Presentar diez oraciones distintas tanto con              3.   Encuentro por contexto el significado
         sujeto explicito como tácito de una narración                     de las palabras globalización mundial,
                                                                           deforestación siguiendo los pasos
              Asociar las oraciones con el grafico                         expuestos en el texto
      Dar a conocer de una forma fácil de que se trata el                  ……………………………………………………….
                     sujeto tácito y explicito                             ………………………………………………………….
     Separar la palabra generadora                                         …………………………………………………………..
     Realizar ejercicio con los distintos sujetos                     4.   Escriba verdadero o falso según
                                                                           corresponda
     Sinte. Formar nuevas oraciones                                        Para comprender un texto debemos
     Encontrar le sujeto explicito y tácito                                realizar preguntas sobre su contenido
                            Trasferencia                                   ( )
     Encontrar en el texto una oración con sujeto implícito y              En la conclusión es donde expresa el
                          con sujeto tácito                                autor un chiste un juego o canta ( )
       Había una vez un viejito que subía todos los días una
               colina en cual varios niños lo hacían.
         Un día los estudiantes violaron la regla moral de
       educación ya que ellos no saludaron a dicho anciano
       pero el anciano se porto muy educado y les dio una
     lección que nunca olvidaron y desde ahí los estudiantes
         tienen el dicho ¡Vamos! donde mi noble anciano
ie
Abrir el cuaderno de trabajo en la pagina 15 y realizar las
actividades propuestas
                                                               AA                  PRERREQUISITOS
 AM         1. Escribo tres razones por las que es                          Revisión del Aprendizaje Autónomo
               importante aprender la gramática de un                        ESQUEMA CONCEPTUAL DE
               idioma                                                                   PARTIDA
                                                              Explorar conocimientos sobre formulación de preguntas
                                                                   ESQUEMA CONCEPTUAL DE PARTIDA
                                                               Presentar un cartel de formulación de preguntas

                                                                Percp. Observar de forma dirigida el cartel de
            2. Subrayo el sujeto de la siguiente oración                 formulación de preguntas
                                                                   Realizar una lectura silenciosa el tema
                                                                         formulación de preguntas

                                                               Comp. Asociar las experiencias si se ha utilizado
                                                                         la formulación de preguntas
                                                                 Hacer preguntas de sus nombres utizando la
            3. Escribo como reconozco el sujeto de una
                                                                          formulación de preguntas
               oración
                                                                  Inter. Analizar cada una de las preguntas
                                                                    Conocer la función de cada pregunta
                                                                Establecer comparaciones entre las distintas
                                                                                   preguntas
            4. Escribo la diferencia que hay entre los          Establecer diferencias y semejanzas entre las
               sujetos de estas oraciones                                          preguntas
                                                                      Reacc. Realizar varios ejercicios
                                                                             Obtener conclusiones
            5. Escribo que es un sujeto explícito
                                                                                TRANSFERENCIA
                                                                 Abrir el cuaderno de trabajo en la pagina 12
            6. Escribo que es un sujeto tácito                  realizar las diferentes actividades propuestas


            7. Pongo una x en T si la oración tiene
               sujeto tácito y una x en E si tiene sujeto
               explícito
                                                                         Revisión del Trabajo Autónomo
                                                               AA
 AA
            Revisión del Trabajo Autónomo
Recursos                          Hojas de trabajo, hojas de evaluación, cartel del                       Hojas de trabajo, cartel de formulación de
                                   sujeto explicito y tácito                                                   preguntas, hojas de evaluación

                                                                                                  Conoce la importancia de cada una de las preguntas
                                   Realiza diferentes oraciones con sujeto tácito y explicito     Utiliza la mayoría de preguntas en una conversación con sus
Evaluación




             Indicadores           Reconoce con facilidad el sujeto tácito y explicito            compañeros
             Esenciales de logro


              Técnica E            Cuestionario                                                   Cuestionario
             Instrumento           Prueba                                                         Prueba
       . Sugerencias y Recomendaciones



       ------------------------                   -----------------------------------           --------------------

       SANDRA CARDENAS Firma profesor                                      firma supervisor

       Firma alumna Maestra                             SUPERVISOR                                de práctica
Plan De Trabajo Simultáneo N°23

   25. Datos Informativos
       25.2 Institución De Practica: Dr. Honorato Vásquez
       25.3 Profesor Supervisor:
       25.4 Estudiante Maestra: Sandra Cárdenas
       25.5 Año Lectivo:2011-2012
       25.6 Fecha De Realización:27 -10-2011
       25.7 Ubicación:          Cantón: Montufar                 Parroquia: San José                        Comunidad: El Chamizo
   26. Datos Curriculares
       2.1 Área: Estudios Sociales
       2.2 Método: Comparativo
       2.3Técnica:Técnica de la Observación Directa

3. Información Científica



                                                                   Quinto

                                                                   Mapas

   Para poder conocer mejor nuestro planeta, los científicos desarrollaron representaciones graficas del mismo. Las representaciones más
                                                          usadas son las siguientes




El globo terráqueo o esfera terrestre es una     Los mapas son representaciones de alguna      El planisferio es una representación de toda
     de la representación de la Tierra en         zona geográfica en una superficie plana.        la superficie de la Tierra dividida en dos
miniatura. Suele montarse en un soporte con      Generalmente tienen medidas de distancias      hemisferios como si al globo terráqueo lo
un angulo del planeta en relación al sol y su   dentro de dicha zona, lo que permite obtener   partiésemos en la mitad y lo estiráramos en
     propio giro y que permite visualizar                      datos exactos                                    una superficie
   fácilmente como cambian los días y las
                  estaciones
Sexto

 Origen de los primeros pobladores

 Hay un consenso en que los primeros pobladores de América vinieron del Asia por el estrecho de Bering ubicado en el extremo continente

 Cuando la tierra había sufrido una glaciación es decir un enfriamiento que congelo las aguas de los océanos cerca de los polos se formo una
 especie de puente natural entre los dos continentes. Por allí pasaron los primeros humanos que vinieron a América hace 40.000 a 50.000 años
 antes de Cristo

 Con el tiempo la glaciación cedió el clima se fue calentando. Así se creando condiciones para un mayor desplazamiento de los grupos
 humanos que fueron descendiendo desde Norteamérica pasaron el istmo de Panamá y llegaron a Sudamérica


    4.    Bibliografía

         Texto de Estudios Sociales de Quinto y Sexto Año De Básica

    5.    Estructura

AÑOS DE BÁSICA           Quinto                                                       Sexto
(Grupos)
EJE DE APRENDIZAJE       El buen vivir, identidad nacional, latinoamericana y        Identidad nacional, unidad en la diversidad
                         planetaria
BLOQUE CURRICULAR                                                                    Bloque N°1
                         Bloque N°1



DESTREZA CON             Demostrar cómo se mide la Tierra en material cartográfico y Analizar los descubrimientos realizados sobre el origen de los
CRITERIO DE              cómo                                                        primeros pobladores de América y lo que hoy es nuestro país,
DESEMPEÑO                se expresan las distancias en dicho material                mediante la observación de mapas y la consideración de las
                                                                                     distancias y esfuerzos humanos consignados en relatos
                                                                                     históricos.

TEMAS                    Mapas                                                       Origen de los primeros pobladores
                                                              DISTRIBUCION DE TAREAS
A.A
                       PRERREQUISITOS                              A.M15.         1. Conteste
                                                                          ¿Cómo se llama la teoría del origen del universo?
               Realizar la dinámica el barco se hunde
                                                                          ………………………………………………………………………….
      Explorar sobre la historia de la Tierra Época Geológica II          ………………………………………………………………………….
            ESQUEMA CONCEPTUAL DE PARTIDA                             16. ¿Qué teoría dice que el sol existió primero como un cuerpo
                    Diagnosticar sobre los mapas                          solitario, sin planetas en su entorno?
                                                                          ……………………………………………………………………………………….
            Elaboración Del Nuevo Conocimiento
                                                                          ………………………………………………………………………………………..
      Presentar un globo terráqueo, un mapa del Ecuador
                        y un mapamundi                                17. Escriba verdadero o falso
       Ob. Observar los distintos materiales cartográficos
                           presentados                                             La era Precámbrica se refiere al extenso periodo
        Ubicar al niño frente al material en el tiempo y                           que comprende desde la formación de las primeras
                                                                                   rocas hasta el origen de la vida (   )
                             espacio                                               La era Paleozoica es donde la Tierra estaba
       Desc. Identificar características sobresalientes del                        compuesta por fuego y gases de una temperatura
        material cartográfico presentado como el globo                             muy alta ( )
         terráqueo, el mapamundi y mapa del Ecuador
      Reconocer las funciones que cumple cada uno de los              18. ¿Cuántas eras existen de la historia natural de la Tierra?
                     materiales presentados
                                                                            ………………………………………………………._.
       Comentar sobre la importancia y utilidad de estos
                            materiales                                      ………………………………………………………….
      Elaborar cuadro de diferencias del material cartográfico
        Asoci. Realizar un organizador cognitivo del material         19. ¿Qué entiende por mapas ? escriba un concepto claro, y fácil
                             cartográfico                                 de entender

                            Trasferencia                                    ………………………………………………………..
      Dibuje cada uno de los materiales cartográficos y coloque
                en la parte de abajo su importancia                         ………………………………………………………..
Tie
Abrir en la página 6 del cuaderno de trabajo y realizar las
           actividades propuestas
                                                                         AA                    PRERREQUISITOS
            AM                                                                          Revisión del Aprendizaje Autónomo
                  1. Comparemos el globo terráqueo con el                         ESQUEMA CONCEPTUAL DE PARTIDA
                      planisferio y anotemos una diferencia              Diagnosticar sobre el origen de los primeros pobladores
                  Globo Terráqueo         Planisferio                          ESQUEMA CONCEPTUAL DE PARTIDA
                                                                          Presentar un cartel de los origen de los primeros
                                                                                            pobladores
                                                                         Obs. Observar el cartel con información importante
                                                                                    de los primeros pobladores
                                                                                Dar conocer sobre el tema a hablar

                                                                         Desc. Identificar lo más sobresaliente del cartel del
                                                                                 origen de los primeros pobladores
                                                                           Com. Reconocer desde donde se originaron los
                                                                                         primeros pobladores
                                                                         Localizar en el globo terráqueo los países de origen
                                                                                     de los primeros pobladores
                                                                             Comentar sobre el acontecimiento de ellos

                                                                                     Asoc. Elaborar conclusiones

                                                                                           TRANSFERENCIA

                                                                               Elaborar un mapa conceptual del origen de
                                                                               los primeros pobladores
                                                                               Abrir la página 9 del cuaderno de trabajo y
                                                                               realizar la primera actividad




            AA         Revisión del Trabajo Autónomo
                                                                                   Revisión del Trabajo Autónomo
                                                                         AA



Recursos       Hojas de trabajo, hojas de evaluación,un globo                  Hojas de trabajo, Cartel, hojas de evaluación, cartel
             terráqueo, un mapa del Ecuador y un mapamundi                        de los origen de los primeros pobladores y
un globo terráqueo

                                 Hace buen uso del material cartográfico
             Indicadores         Conoce la importancia de los mapas                            Localiza correctamente las diferentes rutas en el mapa
Evaluación
             Esenciales de logro Dibuja con facilidad los distintos mapas


              Técnica E           Cuestionario                                                 Cuestionario
             Instrumento          Prueba                                                       Prueba
       . Sugerencias y Recomendaciones



       ------------------------                  -----------------------------------         --------------------

       SANDRA CARDENAS Firma profesor                                     firma supervisor

       Firma alumna Maestra                            SUPERVISOR                              de práctica
Plan De Trabajo Simultáneo N°25

   27. Datos Informativos
       27.2 Institución De Practica: Dr. Honorato Vásquez
       27.3 Profesor Supervisor:
       27.4 Estudiante Maestra: Sandra Cárdenas
       27.5 Año Lectivo:2011-2012
       27.6 Fecha De Realización: 28-10-2011
       27.7 Ubicación:        Cantón: Montufar                   Parroquia: San José                         Comunidad: El Chamizo
   28. Datos Curriculares
       2.1 Área: Matemáticas
       2.2 Método: Método inductivo Deductivo
       2.3Técnica: Observación Indirecta

3. Información Científica

                                                                Quinto Año

                                               Lineas paralelas, perpenticulares y secantes

                                 La lineas paralelas se mantienen a la misma distancia y nunca se juntan

                                              Las lineas intersecantes se cruzan o intersecan

                       Las lineas perpenticulares son las lineas que al intersecarse o cruzarse forman angulos rectos




                 Paralelas                                    Intersecantes                                   Perpendiculares
Sexto

                                                  Multiplicación de números naturales
          Una vaca consume aproximadamente 2456 Kg de alfafa al año.¿cuántos kilogramos de alfalfa comerán 213 vacas?
        Para averigualo se puede sumar.
 2456 + 2456 + 2456 + 2456 +……( 213 veces )
        Resulta más sencillo y rapido multiplicar 2456 x 213

 La multiplicacion se puede expresar como una adicion de sumandos iguales
 Los términos de la multiplicación son : los factores y el producto


    4.   Bibliografía

    Texto de matemáticas de Quinto y Sexto Año De Básica

    5.   Estructura

AÑOS DE BÁSICA          Quinto                                                        Sexto
(Grupos)
EJE DE APRENDIZAJE      El razonamiento la demostración la comunicación las           El razonamiento la demostración la comunicación las
                        conexiones y o la representación                              conexiones y o la representación
BLOQUE CURRICULAR Modulo N°1 bloque geométrico                                        Modulo N°1 bloque numérico




DESTREZA CON            • Reconocer líneas paralelas, perpendiculares y secantes en   Identificar y aplicar la multiplicación de números naturales
CRITERIO DE             figuras planas
DESEMPEÑO


TEMAS                   Líneas paralelas, perpendiculares y secantes                  Multiplicación de números naturales
                                                            DISTRIBUCION DE TAREAS
A.A
                         PRERREQUISITOS                           A.M
                     Realizar la dinámica el rey pide
                                                                        6.   Escriba los siguientes números en palabras. Determine
            ESQUEMA CONCEPTUAL DE PARTIDA                                    el valor de posición de cada una de sus cifras: 274589
             Explorar conocimientos sobre líneas paralelas,                  765934, 127923, 26534, 2346
                       perpendiculares y secantes
                                                                        7.  Escriba el patrón de cambio correspondiente a las
            Elaboración Del Nuevo Conocimiento
                                                                            siguientes secuencias
            Presentar el imágenes con diferentes líneas                     4, 16, 64,256,4210 ; 8,64,516,4128
             Ob. Pedir varias imágenes y un marcador                    8. Conteste
        Ubicar en el piso las imágenes entregadas por el                    ¿Cuales son los términos de la suma?
                               docente                                      ………………………………………………….
                                                                            …………………………………………………
      Exp. Dibujar con el marcador las líneas que encuentre
                                                                        9. ¿Qué es una adición?
                          en las imágenes                                   …………………………………………………….
                Cuente las líneas que son similares                         ……………………………………………………
        Ubicar las imágenes que tienen líneas a la misma                10. ¿Cuáles son los términos de la resta?
       distancia a la izquierda y al centro las imágenes que                ……………………………………………………………
                                                                            ……………………………………………………………
         tienen líneas que se cruzan y al lado derecho las
                                                                        11. ¿Qué es una sustracción?
          imágenes que tienen línea que forman ángulos                      ……………………………………………………………
       Comp. dar a conocer los nombres de cada grupo de                     ……………………………………………………………
                              imágenes
           Abstrae. Entonces ¿Qué son líneas paralelas?
                   ¿Qué son las líneas secantes?
               ¿Qué son las líneas perpendiculares?
           Genera. Unificar criterios y formar conceptos

                              Trasferencia
             Entregar otras imágenes con diferentes líneas
            Señalar con distintos colores las líneas paralelas,
                      perpendiculares y secantes
Tie
As siguientes activa
                                         Abrir el cuaderno de trabajo en la página 13 y
                            realizar las actividades propuestas
                             AM
                                                                                             AA                   PRERREQUISITOS
                                1. En cada ilustración, pinta dos rectas paralelas con                     Revisión del Aprendizaje Autónomo
                                   color verde y dos Intersecantes                                     ESQUEMA CONCEPTUAL DE PARTIDA
                                                                                            Explorar conocimientos sobrela multiplicación de
                                                                                            números naturales
                                                                                                   ESQUEMA CONCEPTUAL DE PARTIDA
                                                                                             Presentar varios problemas sobre la multiplicación
                                                                                                  Obs. Observar los diferentes problemas
                                                                                                  Dictar varios problemas multiplicativos
                                                                                                              Expe. Sacar datos
                                2. Observa las rectas que están señaladas en cada                     Verificar que operación se realiza
                                   ilustración y escribe si son perpendiculares o              Comp. dar a conocer qué operación se realiza
                                   paralelas.                                                  Dar a conocer los términos de la multiplicación
                                                                                                       Abs.¿ Que es la multiplicación?
                                                                                               ¿Cuáles son los términos de la multiplicación?

                                                                                                              TRANSFERENCIA
                                                                                            Resolver las siguientes multiplicaciones
                                                                                             23456
                                3.   busca dos objetos en tu aula
                                                                                            x76543
                                                                                                  Resolver
                                                                                                  En una biblioteca compraron 568 libros. Si
                                                                                                  cada libro tiene un valor de 12 dólares
                                                                                                  ¿cuánto costaron todos los libros?
                                                                                                  Abrir la pagina del cuaderno de trabajo en la
                                                                                                  pagina 11 y realizar las siguientes actividades
                                                                                                  propuestas


                             AA                                                                          Revisión del Trabajo Autónomo
                                                                                             AA
                            Revisión del Trabajo Autónomo


   Recursos                 Hojas de trabajo, hojas de evaluación, imágenes                       Hojas de trabajo , hojas de evaluación
                            marcadores de colores
                            Diferencia las clases de rectas en el entorno                 Da a conocer con facilidad el concepto de multiplicación
Evalu
ación




        Indicadores         Reconoce las líneas rectas en gráficos ilustraciones y        Resuelve con facilidad ejercicios de multiplicación
        Esenciales de logro dibujos                                                       Pone interés
Técnica E               Cuestionario                                                    Cuestionario
  Instrumento              Prueba                                                          Prueba
. Sugerencias y Recomendaciones



------------------------                  -----------------------------------            --------------------

SANDRA CARDENAS                                       Firma profesor                      firma supervisor

Firma alumna Maestra                                                                      de práctica




                                                              Plan De Trabajo Simultáneo N°25

    29. Datos Informativos
        29.2 Institución De Practica: Dr. Honorato Vásquez
        29.3 Profesor Supervisor:
        29.4 Estudiante Maestra: Sandra Cárdenas
        29.5 Año Lectivo:2011-2012
        29.6 Fecha De Realización: 31-10-2011
        29.7 Ubicación:          Cantón: Montúfar                          Parroquia: San José                  Comunidad: El Chamizo
    30. Datos Curriculares
        2.1 Área: Ciencias Naturales
        2.2 Método: Científico
        2.3Técnica: Técnica de la Observación Directa

3. Información Científica

                                                                                Quinto

                                                      Las regiones naturales del Ecuador y sus climas

Región Litoral.
Se ubica entre el océano pacifico y la cordillera Occidental de los Andes. Su clima es cálido, húmedo con una temperatura entre 24 °C y 35°C,
el cual es modificado por corrientes marinas frías y cálidas que llegan a sus costas, y los vientos que proceden del mar y de la cordillera de los
Andes. En esta región se cultivan café, cacao, banano, palma africana, abacá, arroz, palmito y diversidad de frutas. El águila arpía, la iguana
verde, las pavas de monte son ejemplos de la diversidad animal de la región.

Región Interandina.

Se ubica entre la Costa y la Amazonia. El clima está determinado por la presencia de la cordillera de los Andes, variado de subtropical en los
valles, en donde se cultivan caña de azúcar, legumbres, hortaliza, entre otros, hasta glaciar en los nevados. Son característicos de esta región
el oso de anteojos, el venado de páramo, entre otros.

Región Amazónica

El clima de esta zona es calido húmedo. La zona cercana a la cordillera de los Andes tiene temperaturas menores a 25°C y abundantes lluvias,
mientras que las zonas bajas tienen temperaturas mayores a 25 ° C y menos lluvias

En esta región se cultivan yuca palma africana, palmito, banano, pastos, frutas entre otros. Se destacan aquí animales como el delfin rosado,
el mono aullador, diferentes especies de víboras, entre otros.

Región Insular

Está ubicada a 1000 km de la costa continental. Se encuentra formada por 13 islas grandes, otras pequeñas y peñascos.

El clima depende de la influencia de las corrientes marinas. Existen plantas y animales únicos como el pingüino, la tortuga, pepinos de mar,
iguanas, entre otros.



                                                                      Sexto

   Nuestro país, el Ecuador, esta formado por cuatro regiones naturales que son: región Litoral o Costa, región Interandina o Sierra, región
                                            Oriental o Amazonia y la región Insular o Galapagos.

 La existencia de tres regiones continentales se debe a la presencia de la cordillera de los Andes, la cual se formo hace mucho tiempo atrás
como producto de las fuerzas de plegamiento, que se caracterizan por el movimiento constante de las masas terrestres. Y la región insular es
                                     el resultado de la actividad tectónica y volcánica en el fondo marino
La cordillera de los Andes




                                                                                                                Está formada por diferentes accidentes
                                          Atraviesa el pais de norte a sur
                                                                                                                             geográficos




       acia el lado occidental de esta cordillera se           Hacia el lado oriental de la cordillera de los
      encuentra la region litoral, que se caracteriza            andes se encuentra la region natural           Las cuales son unidades de relive, entre
       por su clima tropical y por tener una altitud           Amazonica, lo cual tiene un clima humedo                  las que se puede ver:
         del suelo que va entre los 0 msnmhasta               tropical y se caracteriza por poseer la mayor           nevados, hoyas, nudos, etc.
                     maximo 11msnm                                   biodiversidad de nuestro pais .




4.    Bibliografía

Texto de Ciencias Naturales de Quinto y Sexto Año De Básica

 5.     Estructura
AÑOS DE      Quinto                                                                              Sexto
BÁSICA
(Grupos)
EJE DE      Ecosistemas acuático y terrestre: los individuos interactúan con el medio y           Bioma Pastizal: el ecosistema expresa las
APRENDIZAJE conforman la comunidad biológica                                                     interrelaciones bióticas y abióticas
BLOQUE          Bloque N°1 la Tierra un planeta con vida                                         Bloque N°1 la Tierra un planeta con vida
CURRICULAR


DESTREZA     • Describir la flora y la fauna propias de cada piso climático, con la obtención,
CON         recolección y procesamiento de datos bibliográficos y experimentales e               Describir el origen de las masas terrestres de las
CRITERIO DE interpretaciones de sus experiencias.                                                regiones naturales del Ecuador, con la identificación y
DESEMPEÑO                                                                                        relación de las características físicas y biológicas propias
                                                                                                 de las regiones.




TEMAS          Regiones naturales del Ecuador y sus climas                                       Como se originaron las regiones naturales del Ecuador
                                                                DISTRIBUCION DE TAREAS
A.A
                                      PRERREQUISITOS                                A.M
                                                                                               a. Conteste
                             Realizar la dinámica las regiones de mi país
                                                                                               ¿Qué es ciclo geológico?
                        ESQUEMA CONCEPTUAL DE PARTIDA                                          ……………………………………………
                    Dialogar sobre las regiones del Ecuador y sus climas                       ……………………………………………
                       Elaboración Del Nuevo Conocimiento                                      b. Enliste dos agentes externos
               Presentar un video de las diferentes regiones del Ecuador                          geológicos que modifican el suelo
       Prep. Observar de forma espontánea y dirigida el video de las regiones del              ………………………………………….
                                    Ecuador y sus climas                                       …………………………………………………….
          F. H. Registrar conjeturas sobre las regiones del Ecuador y sus climas               c. ¿Qué son los agentes geológicos
                          ¿Cuántas regiones existen en Ecuador?                                   internos?
                      ¿Por qué cada región tiene diferentes climas?                            ………………………………………..
                           ¿Qué productos hay en cada región?                                  …………………………………………
         Rcop. Entregar diferentes imágenes con importante información de las                  d. Complete
                            regiones con sus respectivos climas
                                                                                                La tierra tiene una estructura interna
           Sacar datos relevantes sobre las regiones del Ecuador y sus climas
                                                                                    dividida      en capas que son:
      Comp hip. Dar a conocer las interrogantes y dudas que obtuvieron los niños
             Analizar cada respuesta de las interrogantes que se obtuvieron            a. ……………………………..
              Concl. Unificar criterios de cada opinión obtenida de los niños          b. ………………………………
      Concretizar con los conceptos de cada uno de las regiones del Ecuador y sus      c. ………………………………..
                                            climas
                                         Trasferencia                                          e.   Enlistar las capas externas de la Tierra
         Complete el siguiente cuadro de las regiones del Ecuador y sus climas                      .......................................................
      Región     Ubicación   Productos que se da en esta   Temperatura
                             región
                                                                                                    ……………………………………………………..
Tie
AM      Abrir el cuaderno de trabajo en la página 6 y realizar las siguientes    AA                   PRERREQUISITOS
                            actividades.                                                       Revisión del Aprendizaje Autónomo
                                                                                             ESQUEMA CONCEPTUAL DE
                   a. Considera la localidad en la que vives e                               PARTIDA
                      indica la región a la pertenece, escribiendo Diagnosticar conocimientos sobre cómo se originaron
                      sus características y productos agrícolas    las regiones naturales del Ecuador
                                                                         ESQUEMA CONCEPTUAL DE PARTIDA
        Región                                                     Presentar un cartel de las regiones del Ecuador
       ………………………………………………………                                            Ob. Observar el cartel de las regiones del
                                                                                           Ecuador
        Productos
                                                                                For Hip. ¿Cómo se originaron las regiones naturales
……………………………………………………………………………..                                                 del Ecuador?
                                                                                ¿Cuántas regiones del Ecuador existen?
                                                                                ¿Tienen diferente clima estas regiones?

                                                                                Rep. Elaborar fichas de datos importantes
                                                                                sobre los el origen de las regiones del Ecuador
                                                                                Comp. comprobar las hipótesis propuestas
                                                                                mediante un cartel
                                                                                Concl. Unificar criterios a base de preguntas
                                                                                Concretizar la ley sobre el origen de las
                                                                                regiones del Ecuador.
                                                                                                TRANSFERENCIA
                                                                                Contestar las siguientes preguntas
                                                                                          a. ¿Cuántas regiones naturales tiene
                                                                                              nuestro país?
                                                                                              ………………………………………
                                                                                              ………………………………………..
                                                                                          b. ¿A qué se debe la existencia de
                                                                                              tres regiones continentales?
                                                                                              …………………………………….
                                                                                           4. Completa
                                                                                           La cordillera de los Andes
                                                                                           atraviesa………………….
                                                                                               ..................................................
                                                                                           5. La cordillera de los Andes está
                                                                                               formada por diferentes
                                                                                               accidentes geográficos que son:
                                                                                                              -
                                                                                                              -
 AA                                                                                       Revisión del Trabajo Autónomo
                                                                                 AA
Revisión del Trabajo Autónomo


  Recursos                        Hojas de trabajo, video, hojas de evaluación                         Hojas de trabajo, cartel, hojas de evaluación

             Indicadores          Detalla las características climáticas considerando la     Demuestra interés en conocer el origen de las regiones
Evaluación



             Esenciales de logro región en que vive                                          naturales del Ecuador


              Técnica E           Cuestionario                                               Cuestionario
             Instrumento          Prueba                                                     Prueba
       . Sugerencias y Recomendaciones



       ------------------------                  -----------------------------------       -----------------------------------

       Firma Estudiante Maestra                   Firma Srta. Directora                    Firma ´Profesor Supervisor




                                                            PLAN DE TRABAJO SIMULTÁNEO N: 26



                  16. DATOS INFORMATIVOS
                  17. 1.1-Institucion práctica: Escuela “Honorato Vásquez”
                  18. 1.2-Aluman Maestra: Sandra Cárdenas
                  19. 1.3- Profesor/a Orientadora: Lcda. Sandra Pozo
                  20. 1.4-Superaracion de práctica: Dr. Luis Jiménez
                  21. 1.5- Años de educación básica: Quinto y Sexto año
                  22. 1.6- Fecha de realización:01 -11-2011

       1.6 UBICACIÓNPROVINCIA: Carchi PARROQUIA: San José CANTON: Montufar COMUNIDAD: Chamizo

       1.7. AREA: Dibujo

       4. METODOLOGÍA
4.1. Método Demostrativo

4.2. TÉCNICA: Observación directa

5. Información Científica




                                                              Hoja de Trabajo
 Tema: Elaboración de un cuadro de adorno con material reciclable        Fecha:
           a. Diseño Gráfico                                                              i.   Proceso Gráfico


                                                                            a. trazar una línea vertical de 17 cm y una línea horizontal de
                                                                               10cm calculando la mitad
                                                                            b. utilizar un compás, realizar un circulo colocando la punta del
                                                                               compas en el centro de la de las dos líneas
                                                                            c. realizar un circulo a cada lado de las líneas
                                                                            d. realizar un semicírculo
                                                                            e. trazar en los círculos de cada lado una línea




           b. Materiales                                                           c.
d. Herramientas                          e. Diseño Gráfico
              Pizarra
              Lápiz
              Compás
              Reglas
              Cuaderno de dibujo




6. BIBLIOGRAFÍA:

*trabajos realizados en mi formación como docente



             15. ESTRUCTURA:
Destreza Con Criterio De       Contenido                      Estrategia Metodológica       Recursos                   Evaluación
Desempeño
Desarrollar la creatividad a   Construcción de figuras                Prerrequisitos        Cuaderno de dibujo,        Exposición de la figura
través de la construcción de   geométricas                    Realizarla Dinámica somos     compas, regla, borrador,   geométrica
figuras geométricas                                           figuras
                                                                Esquema Conceptual De
                                                                          Partida
                                                              Diagnosticar como
                                                              construir una figura
                                                              geométrica
                                                                Construcción del Nuevo
                                                                      Conocimiento
                                                                 Presentar el grafico de
                                                                   figuras geométricas
                                                              Ob. Observar cada paso de
                                                                 la construcción de una
                                                                    figura geométrica
                                                                 Des. Construir la figura
                                                                        presentada
                                                                Eje. Ejecutar paso a paso
                                                                       con los niños
                                                               Expe. Resaltar los puntos
                                                                     más importantes
                                                                  Dar forma a la figura
                                                                        geométrica
                                                                       Transferencia
                                                                    Construir la figura
                                                                    geométrica con la
                                                                combinación de colores




   8. Sugerencias y Recomendaciones



   ------------------------         -----------------------------------          -----------------------------------

   Firma Estudiante Maestra           Firma Srta. Directora                      Firma ´Profesor Supervisor
Plan De Trabajo Simultáneo N°27

    31. Datos Informativos
        31.2 Institución De Practica: Dr. Honorato Vásquez
        31.3 Profesor Supervisor:
        31.4 Estudiante Maestra: Sandra Cárdenas
        31.5 Año Lectivo:2011-2012
        31.6 Fecha De Realización: 07-11-2011
        31.7 Ubicación:          Cantón: Montúfar                 Parroquia: San José                            Comunidad: El Chamizo
    32. Datos Curriculares
        2.1 Área: Lengua Y Literatura
        2.2 Método: Proceso de frases u oraciones , proceso didáctico de la destreza de escuchar
        2.3Técnica: Técnica de la Conversación

   3. Información Científica

                                                                   Quinto Año

                                                                  Sujeto Tácito

    1. Leo la siguiente oración que tiene un sujeto simple


          Los estudiantes tienen el derecho a un refrigerio




En esta oración podemos identificar que el sujeto solo se refiere a un objeto o ser (en plural): Los estudiantes. Este es un sujeto simple.

    2. Leo la siguiente oración que tiene sujeto compuesto.
              Los estudiantes y los docentes tienen el derecho a usar la biblioteca.




En esta oración podemos identificar que hay un sujeto que nombra a dos seres:
a) Los estudiantes
    b) Los docentes            Este es un sujeto compuesto.

         3. Comparo las siguientes oraciones y explico con mis palabras que es un sujeto simple y que es un sujeto compuesto.
            María y José van a la biblioteca.
            Ana va a la biblioteca.
                                                                        Sexto Año
                                                                La Encuesta: Planificación

             1. Nuestras familias deberían contribuir con nuestro país y con el planeta a disminuir los riesgos que nos trae el calentamiento
                global. Pero si los padres o madres no están informados sobre el fenómeno, se podrá lograr muy poco. Tenemos que resolver
                este problema. Pensemos que podemos hacer.
                Para Recordar
                Planificar es pensar por anticipado que se escribirá en un texto y como se hará
             2. Elegimos la exposición como estrategia para informar a nuestras familias sobre el calentamiento global.
                Para Recordar
                Para garantizar que el público se interese en una exposición, el tema debe satisfacer una necesidad de información. Por eso,
                es importante conocer primero que sabe el posible auditorio sobre el tema que se va a tratar.
                Existen muchas técnicas para obtener información confiable. La encuesta es una de ellas.
             3. Leo y comparo las encuestas.



         4. Bibliografía

         Texto de Lengua Y Literatura de Quinto y Sexto Año De Básica

    5.   Estructura

AÑOS DE BÁSICA         Quinto                                                      Sexto
(Grupos)
EJE DE APRENDIZAJE     Texto                                                      Hablar

BLOQUE CURRICULAR      Bloque N°1 Reglamento y Manual de Instrucciones.           Bloque N°1 Descripción científica/ Encuesta Notas de
                                                                                  Enciclopedia/ Notas Apuntes
DESTREZA CON    Utilizar los elementos de la lengua en función de la       Planificar y elaborar encuestas y exposiciones orales con
CRITERIO DE    escritura de reglamentos y manuales de instrucciones que   descripciones científicas, teniendo en cuenta el uso de las
DESEMPEÑO      le permitan cumplir con el propósito del texto.            notas de enciclopedia y apuntes en función de recabar y
                                                                          transmitir información de manera adecuada.




TEMAS          Sujeto simple, Sujeto Compuesto                            La encuesta: planificación
                                                  DISTRIBUCION DE TAREAS
A.A
                 PRERREQUISITOS                                         1.   Conteste
      Realizar la dinámica el teléfono descompuesto                          ¿Por qué es necesario conocer el significado
                                                                             de las palabras?
      ESQUEMA CONCEPTUAL DE PARTIDA                                          …………………………………………………….
Explorar conocimientos sobre sujeto simple y compuesto                       …………………………………………………….
      Elaboración Del Nuevo Conocimiento                                     …………………………………………………….
              Presentar varias oraciones                                2.   Encuentro el significado de: saber y prevenir
                                                                             ………………………………………………………………..
                 Observar las oraciones                                      …………………………………………………………………
  Gob. Presentar diez oraciones distintas tanto con                     3.   Separar la palabra en sus partes: "sa" y "ber" y
      sujeto compuesto como con sujeto simple                                anoto las palabras que si conozco y que tengan la
          Comprender la oración en análisis                                  partícula "sa". Las escribo de igual forma la
  Dar a conocer de una forma fácil de que se trata el                        segunda partícula "ber".
                                                                        4.   Leo las siguientes palabras y subrayo las que no
              sujeto simple y compuesto                                      conozco. Las enlisto y a lado indico que
Anali. Separar la palabra generadora                                         estrategia puedo utilizar para conocer su
Realizar ejercicio con los distintos sujetos                                 significado
Sinte. Formar nuevas oraciones                                               Síntesis, prevenirlo, discriminada, calentamiento
Encontrar sujeto compuesto y simple de las nuevas                       5.   Formular preguntas con las palabras
                                                                             interrogativas: donde, que, por qué del siguiente
oraciones expuestas                                                          texto.
                        Trasferencia                         La contaminación del aire. Es, probablemente, la causa
 Encontrar el sujeto simple y el sujeto compuesto en las
                                                            principal. En los últimos siglos, desde la industrialización
                   siguientes oraciones.
                                                            de la sociedad, las fábricas, las centrales térmicas de
         Los niños deben expresarse libremente
                                                            carbón o petróleo, los coches, etc., emiten continuamente
 Los niños y los padres de familia tienen derecho a estar
                                                            algunos gases a la atmósfera, como el dióxido de
                        informados.
                                                            carbono. El metano, generado en las granjas ganaderas o
                  La casa es muy grande
Las naranjas y las manzanas se encuentran en mal estado
                                                            en los arrozales, también contribuye a aumentar el efecto
                                                            invernadero.
                                                                             ……………………………………………………………………..
                                                                             ……………………………………………………………………..
                                                                             ……………………………………………………………………..
PRERREQUISITOS
                                    AM                Abrir el cuaderno de trabajo en la pág.   A.A         Revisión del Aprendizaje Autónomo
                                                      16 y realizar las actividades                  ESQUEMA CONCEPTUAL DE PARTIDA
                                                      propuestas                                   Entregar ejemplos de encuestas a cada niño
                                                      8. escribo que es un sujeto simple y
                                                      doy un ejemplo.                          Prep. Cumplir ordenes sencillas para realizar una
                                                      ……………………………………………………….                              planificación de una encuesta
                                                      ……………………………………………………….                  Establecer normas para escuchar sobre la encuesta
                                                      ……………………………………………………….
                                                      9. escribo que es un sujeto compuesto       Per. Plantear el propósito del por qué se debe
                                                      y doy un ejemplo.                                  planificar una encuesta primero
                                                      …………………………………………………………                    Comp. responder preguntas planteadas sobre la
                                                                                                                     encuesta
                                                      ………………………………………………………….
                                                      ………………………………………………………….
                                                      10. pongo una X en S si la oración         Inter. Comparar la encuesta con otros tipos de
                                                      tiene sujeto simple y una X en C si el                          textos
                                                      sujeto es compuesto.                     Acci. Escoger un tema para conocer si el auditorio
                                                                                                            sabe sobre el tema a tratar

                                                      11. completo el texto                  Integra. Autoevaluar el tema que se escogió para
                                                      Los sujetos de las oraciones pueden    realizar una encuesta.
                                                      ser…………………………….o…………………….
                                                      También pueden ser                                         TRANSFERENCIA
                                                      ……………o………….                             Abrir el cuaderno de trabajo en la pagina 13 realizar
                                                      Los sujetos ……………………..son los                                las diferentes
                                                      que……………sujetos …………………son
                                                      los que……………………………
                                                      Por otro lado, los sujetos simples son
                                                      los que……………………………y los………..
                                                      ………son los que
                                                                                                         Revisión del Trabajo Autónomo
                                   AA        Revisión del Trabajo Autónomo                     AA



  Recursos                          Hojas de trabajo, hojas de evaluación, cuaderno de            Hojas de trabajo, hojas de evaluación, cuaderno de trabajo
                                   trabajo

                                    Reconoce en diferentes oraciones el sujeto simple y
Evaluación




                                   compuesto                                              Encuentra semejanzas y diferencias de diferentes encuestas
                                   Realiza oraciones con sujeto simple y con sujeto       presentadas
             Indicadores           compuesto                                              Propone temas con facilidad para realizar una encuesta
             Esenciales de logro
Técnica E               Cuestionario                                                     Cuestionario
  Instrumento              Prueba                                                           Prueba
. Sugerencias y Recomendaciones



------------------------                  -----------------------------------             --------------------

SANDRA CARDENAS                                    Firma profesor                        firma supervisor

Firma alumna Maestra                            SUPERVISOR                                  de práctica




                                                              Plan De Trabajo Simultáneo N°28

    33. Datos Informativos
        33.2 Institución De Practica: Dr. Honorato Vásquez
        33.3 Profesor Supervisor:
        33.4 Estudiante Maestra: Sandra Cárdenas
        33.5 Año Lectivo:2011-2012
        33.6 Fecha De Realización: 08-11-2011
        33.7 Ubicación:        Cantón: Montufar                            Parroquia: San José                   Comunidad: El Chamizo
    34. Datos Curriculares
        2.1 Área: Matemáticas
        2.2 Método: inductivo deductivo
        2.3Técnica: observación indirecta

    3. Información Científica

                                                                                Quinto

                                                                      Clases de Ángulos

                                               Los ángulos se pueden clasificar en rectos, agudos y obtusos

           Los ángulos rectos se encuentran en la esquina de una hoja de papel o en la esquina de una escuadra su medida es de 90°.
La palabra grados se la representa con el símbolo (°) al lado de la medida del ángulo. Observa los ejemplos.


     Recto: si es igual a 90°.
     C
                                                                           90°




                                                                                                               90°

             90°
T                           E
    Los ángulos agudos miden menos de 90°. Se puede apreciar en este caso, en la ilustración de la estrella.
                                                                   L
                                 K


                                                                                                                 45°
            J           45°       G                                        50°                 U
                                                                   H




    Los ángulos obtusos miden más de 90° obsérvalos por ejemplo, en la ilustración de las celdas del panal
                         A


                                                   120°


                                       B                               C




                                                                        Sexto

                                                           Multiplicación por 10, 100, 1000
En una finca se gastan 315 kg. De alfalfa en un día. ¿Cuánto gastaran en 10, 100,1000?


   Para multiplicar un numero por 10, 100, 1000…. Se escribe ese número seguido de tantos ceros como
   hay en 10, 100, 1000…

    4.   Bibliografía

         Texto de Matemáticas de Quinto y Sexto Año De Básica

    5.   Estructura

AÑOS DE BÁSICA          Quinto                                                     Sexto
(Grupos)
EJE DE APRENDIZAJE      El razonamiento, la demostración la comunicación, las      El razonamiento, la demostración la comunicación, las
                        conexiones y la representación                             conexiones y la representación
BLOQUE CURRICULAR                                                                  Módulo N°1 Bloque Numérico
                        Módulo N°1 Bloque de Medida



DESTREZA CON            Medir ángulos rectos, agudos, y obtuso con el uso de       Identificar y aplicar la multiplicación de números naturales
CRITERIO DE             plantillas de 10,10
DESEMPEÑO


TEMAS                   Clases de ángulos                                          Multiplicación por 10,100,1000.
                                                           DISTRIBUCION DE TAREAS
A.A
                      PRERREQUISITOS
                 Realizar la dinámica el siete pum           A.M
            ESQUEMA CONCEPTUAL DE PARTIDA                      1.     Resolver el siguiente problema
               Diagnosticar sobre clases de ángulos
            Elaboración Del Nuevo Conocimiento                               2000 ovejas dan al año 400 kilos de lana ¿Cuántos
                                                                             kilos de lana darán 4000 ovejas a l año?
                 Presentar material concreto
              Ob. Observar el material concreto                              ……………………………………………..
               Entregar a cada niño el material
        Conocer la medida de cada material concreto            2.   ¿Qué es la multiplicación?
                          presentado
                Exp. Clasificar según la medida                                       …………………..
       Comp. Comparar las medidas de cada material                                    …………………..
                                                                                      …………………..
                     entregado a los niños
      Dar a conocer el nombre de cada ángulo según su          3.   ¿Cuáles son los términos de la multiplicación ?.
                             medida
                                                                             ………………………………..............
                   Abs. ¿Cuáles son los ángulos?
                                                                             …………………………………………
                     El ángulo que mide 90° se llama
                El ángulo que mide menos de 90° se llama       4.   Que entiende por división.
                   El ángulo que mide más 90° se llama
                                                                             …………………………………….
       Genr. Formar los conceptos de cada clase de ángulos
                                                                             ……………………….....................

                          Trasferencia
               Red conceptual de la clase de ángulos
Tie




      AM 1. Conteste                                         AA                        PRERREQUISITOS
¿Qué símbolo se usa para representar grados?                Revisión del Aprendizaje Autónomo
                                             ………………………………………………………………………                            ESQUEMA CONCEPTUAL DE PARTIDA
                                             ………………………………………………………………………. Explorar conocimientos sobre la multiplicación de 10,
                                             ……………………………………………………………………… 100, 1000
                                          2. Donde se ubica el símbolo grados.                   ESQUEMA CONCEPTUAL DE PARTIDA
                                             ………………………………………………………………………                  Presentar varios problemas sobre la multiplicación
                                             ………………………………………………………………………                                     de 10,100,1000
                                          3. ¿Qué es un ángulo?                                 Obs. Observar los diferentes problemas
                                             ………………………………………………………………….                   Dictar varios problemas multiplicativos con 10, 100,
                                             ………………………………………………………………….                                           1000
                                          4. ¿Cómo se lo llama a este ángulo?                              Expe. Sacar datos
                                                                                 T                 Verificar que operación se realiza
                                                                                             Comp. dar a conocer qué operación se realiza
                                                                                             Dar pasos para conocer como se resuelve un
                                                      135°                                                      problema
                                                                                              Abs. ¿cómo se multiplica por 10, 100,1000?
                                    R                                                        ¿Cuáles son los términos de la multiplicación?
                                                                 S
                                                                                                                     TRANSFERENCIA
                                                                                                 Realizar las actividades del cuaderno de trabajo de
                                                                                                 la página 11 los literales 3, 4


                                    AA             Revisión del Trabajo Autónomo                               Revisión del Trabajo Autónomo
                                                                                                  AA



  Recursos                         Hojas de trabajo, hojas de evaluación, hojas de papel                  Hojas de trabajo, Cartel, hojas de evaluación
                                   boon, juego geométrico
                                   Busca con facilidad materiales con la diferencia de cada
             Indicadores           angulo
Evaluación




             Esenciales de logro                                                                Multiplica cantidades de 10.100.1000


              Técnica E            Cuestionario                                                 Cuestionario
             Instrumento           Prueba                                                       Prueba
       . Sugerencias y Recomendaciones



       ------------------------                   -----------------------------------         --------------------
SANDRA CARDENAS                            Firma profesor                   firma supervisor

Firma alumna Maestra                      SUPERVISOR                           de práctica



                                              PLAN DE TRABAJO SIMULTÁNEO N: 29



       23. DATOS INFORMATIVOS
       24. 1.1-Institucion práctica: Escuela “Honorato Vásquez”
       25. 1.2-Aluman Maestra: Sandra Cárdenas
       26. 1.3- Profesor/a Orientadora: Lcda. Sandra Pozo
       27. 1.4-Superaracion de práctica: Lcdo. ……………………..
       28. 1.5- Años de educación básica: Quinto y Sexto año
       29. 1.6- Fecha de realización: 09-11-2011

1.6 UBICACIÓN PROVINCIA: Carchi PARROQUIA: San José CANTON: Montufar COMUNIDAD: Chamizo

1.7. AREA: Optativas

4. METODOLOGÍA

4.1. Método kodaly

4.2. TÉCNICA: de la Vocalización

5. Información Científica

                                                         ¿Qué es la flauta dulce?

                                               La flauta dulce es un instrumento de viento

La llamada flauta vertical tiene el orificio por el que se sopla al final del tubo, para sostenerla con las dos manos delante del cuerpo.
La más conocida de este tipo es la llamada flauta dulce o flauta de pico, que fue muy popular en la edad media, pues era un
instrumento muy utilizado por los trovadores y los juglares. En su parte superior tiene siete agujeros, y en la inferior, uno, para el
dedo pulgar. Suele estar hecha de madera o de plástico, y es la que se utiliza generalmente en los colegios.

Existen siete notas musicales. Sus nombres, de más grave a más aguda, son los siguientes:
do, re, mi, fa, sol, la, si




7. ESTRUCTURA:

AÑOS :                        QUINTO Y SEXTO AÑO

ÁREAS:                        Optativas

DESTREZA:                     Conocer instrumentos musicales

CONTENIDO :                   Que es la flauta dulce y sus notas musicales

RECURSOS:                     flauta dulce

                              ACTIVIDADES

                                  Prerrequisitos
                                  Indagar sobre que es una flauta dulce

                              Esquema conceptual de partida
actividades y
                              Entregar las flautas a cada niño
tiempo tentativo
                              Elaboración del nuevo conocimiento

                              Presentar la flauta dulce a los niños

                              Dar a conocer que es una flauta dulce

                              Interrogar porque se la denomina flauta dulce

                              Dar a conocer sus partes y notas

                              Repasar cada nota en la flauta
 Actividades Finales

                                *Controlar la posición correcta de los dedos en cada nota



EVALUACIÓN                 DE Repasar las notas musicales
PROCESO

EVALUACIÓN FINAL                Posición correcta de las manos y repaso de de las notas



8. Sugerencias y Recomendaciones



------------------------             -----------------------------------       --------------------

SANDRA CARDENAS                               Firma profesor                  firma supervisor

Firma alumna Maestra                       SUPERVISOR                            de práctica




                                                         Plan De Trabajo Simultáneo N°30

    5. Datos Informativos
          a. Institución De Practica: Dr. Honorato Vásquez
b. Profesor Supervisor:
           c. Estudiante Maestra: Sandra Cárdenas
           d. Año Lectivo:2011-2012
           e. Fecha De Realización: 10-11-2011
           f. Ubicación:       Cantón: Montufar                    Parroquia: San José                          Comunidad: El Chamizo
    6. Datos Curriculares
       2.1 Área: Ciencias Naturales
       2.2 Método: Método Científico
       2.3Técnica: Observación Indirecta

   3. Información Científica

                                                                  Quinto Año

                                                       Productos Agrícolas Ecuatorianos

           Los productos agrícolas propios de las regiones naturales del Ecuador tomando en cuenta sus climas son las siguientes:

Región Costa

Por su clima cálido en la costa encontramos productos como la palma africana, de la cual se extrae su aceite , la caña de azúcar, el arroz que es
básico en la alimentación de nuestro país, la caña guadua que sirve para la construcción de viviendas, arboles maderables como la caoba, el
cedrón el guayacán, ceibo entre otros de los cuales se obtiene madera muy apreciada por su valor comercial y que se emplea en la fabricación
de hermosos muebles.

                                                                                                                                   Región Sierra

    Los productos se cultivan en la Sierra ecuatoriana donde el clima es más frio son: quinua, cebada, tubérculos como la oca, la papa, cebolla
                                                                                             blanca, camote, remolacha, manzana entre otros.

Región Amazónica

La amazonia tiene un clima tropical, en ella encontramos productos como la palma africana, babaco, palma de chonta, balsa, maní, achiote,
cacao, ají, soya, piña, naranja, entre otros.

                                                                                                                     Región Insular o Galápagos

Por ser un suelo de origen volcánico no es apto para el cultivo, algunas especies se han adaptado a la región y sirven para la alimentación
diaria de sus habitantes, como legumbres y hortalizas.
En esta región existen plantas introducidas por el ser humano como la cascarilla y algunas especies de cactus que se han adaptado a estos
 suelos




                                                                        Sexto

                                                  Acción de las fuerzas de plegamiento
 Sismos

 Los movimientos de la litosfera se denominan sismos; por fortuna, pocos alcanzan la categoría de terremotos y la mayoría se producen en los
 fondos oceánicos (maremotos)

 Los terremotos son movimientos violentos producidos por el rompimiento o desplazamiento de las placas de la corteza terrestre
 (diastrofismo) o por erupciones volcánicas.

 El punto interno de origen de los terremotos se llama hipocentro la superficie situada encima se llama epicentro.

 La magnitud o fuerza de los terremotos se mide con un sismógrafo en las escalas de Mercalli o de Richter, esta última va del 1 al 9, siendo
 esta ultima el indicador de terremotos destructivos, capaces de modificar un paisaje.



    4.    Bibliografía

          Texto de Ciencias Naturales de Quinto y Sexto Año De Básica

    5.    Estructura

AÑOS DE BÁSICA           Quinto                                                     Sexto
(Grupos)
EJE DE APRENDIZAJE       Ecosistemas acuático y terrestre: Los individuos          Bioma Pastizal: El ecosistema expresa las interrelaciones
                         interactúan con el medio y conforman la comunidad         bióticas y abióticas.
                         biológica
BLOQUE CURRICULAR                                                                   Bloque N°1 La Tierra un planeta con vida
                    Bloque N°1 La Tierra un planeta con vida



DESTREZA CON        Describir la flora y la fauna propias de cada piso climático,   Comparar las clases de energía que producen los sismos,
CRITERIO DE         con la obtención, recolección y procesamiento de datos          estableciendo relaciones de causa - efecto
DESEMPEÑO           bibliográficos y experimentales e interpretaciones de sus
                    experiencias.




TEMAS               Productos agrícolas Ecuatorianos                                Acción de las fuerzas de plegamiento

                                                          DISTRIBUCION DE TAREAS
A.A              PRERREQUISITOS                          A.M   1.   Conteste
            Realizar la dinámica en la ungüento de iguana
                                                                          ¿Cuáles son los agentes geológicos externos?
            ESQUEMA CONCEPTUAL DE PARTIDA                                 ……………………………………………………………………..
      Diagnosticar como se originaron las regiones naturales              ………………………………………………………………………
                          del Ecuador                                2.   ¿Cuántas regiones naturales existen en el Ecuador?
        Explorar conocimientos sobre productos agrícolas                  ………………………………………………………………………………
                         ecuatorianos                                     ……………………………………………………………………………….
                                                                     3.   ¿A qué se debe la presencia de las tres regiones
            Elaboración Del Nuevo Conocimiento                            continentales?
      Presentar un video sobre los productos agrícolas de                 ………………………………………………………………………..
                    cada región ecuatoriana                               ……………………………………………...............................
        Ob. Observar libremente el video de productos                4.   ¿Cómo atraviesa la cordillera de los Andes por nuestro
                                                                          país?
                             agrícolas
                                                                          ……………………………………………………………………………………
         Registrar hechos importantes de cada región                      ……………………………………………………………………………………
        Form Hip. ¿Cuáles son las regiones del Ecuador?
          ¿Cada región tendrá sus productos únicos?
       Recop. Recopilar datos de los niños a través de las
                          interrogación
      Comp. Comprobar en base a la contestación de las
                          interrogantes
        Analizar cada una de los productos agrícolas del
                             Ecuador
                  Conc. Concretizar inquietudes
                        Unificar criterios


                            Trasferencia
            Elaborar un producto agrícola de cada región
            Costa             Sierra          Amazonia
Tie
Galápagos




Abrir el cuaderno de trabajo y realizar las actividades
propuestas pág. 6 numerales 2

 AM        1. Consulta los productos agrícolas de las      AA                   PRERREQUISITOS
              regiones naturales: Litoral, Interandina,                  Revisión del Aprendizaje Autónomo
              Amazónica e Insular.                                  ESQUEMA CONCEPTUAL DE PARTIDA
                                                          Explorar conocimientos sobre acción de las fuerzas de
                                                                              plegamiento

                                                                ESQUEMA CONCEPTUAL DE PARTIDA
                                                          Presentar un video sobre la acción de las fuerzas de
                                                                              plegamiento
                                                            Obs. Observar de forma espontánea y dirigida el
                                                                           video presentado

                                                          Form Hip. ¿Por qué se llaman fuerzas de
               Trabajo en Grupo                           plegamiento?
               1. Arma un collage con paisajes típicos de ¿Por qué se producen los sismos, terremotos?
                   cada región de nuestro país mostrando
                   sus costumbres plantas que se cultivan   Comp. Comprobar a través de las observación de
                   y clima                                       las imágenes presentadas en el video
               2. Escriba un mensaje para fomentar el     Concl. Analizar cada interrogante o inquietud de los
                   turismo en la región.                                          niños
                                                                           Unificar criterios
                                                                          Formar el concepto


                                                                           TRANSFERENCIA
                                                          Realizar un cuadro de datos de sismos energía
            Revisión del Trabajo Autónomo                 acumulada y energía cinética
 AA


                                                                    Revisión del Trabajo Autónomo
                                                           AA
Recursos                         Hojas de trabajo, hojas de evaluación, video de los                      Hojas de trabajo, video, hojas de evaluación
                                   productos agrícolas del Ecuador
                                   Clasifica la producción de cada región relacionando con el
                                   clima
                                   Propone mensajes sobre el turismo de las regiones de
Evaluación


             Indicadores           nuestro país                                                   Explica el significado de palabras relacionadas con energía
             Esenciales de logro                                                                  acumulada y cinética


              Técnica E            Cuestionario                                                   Cuestionario
             Instrumento           Prueba                                                         Prueba
       . Sugerencias y Recomendaciones



       ------------------------                   -----------------------------------           --------------------

       SANDRA CARDENAS                                     Firma profesor                     firma supervisor

       Firma alumna Maestra                             SUPERVISOR                                de práctica




                                                                      Plan De Trabajo Simultáneo N°31

              7. Datos Informativos
                     a. Institución De Practica: Dr. Honorato Vásquez
                     b. Profesor Supervisor:
                     c. Estudiante Maestra: Sandra Cárdenas
                     d. Año Lectivo:2011-2012
                     e. Fecha De Realización: 11-11-2011
                     f. Ubicación:        Cantón: Montufar                          Parroquia: San José                           Comunidad: El Chamizo
              8. Datos Curriculares
                 2.1 Área: Estudios Sociales
                 2.2 Método: Método Comparativo
                 2.3Técnica: Observación Indirecta

              3. Información Científica
Quinto Año

                                                                        Escalas

La escala permite conocer cuan más pequeño o más grande, según la necesidad del caso, se ha presentado a un elemento real.

Existen tres tipos de escalas.

Escala Natural                                    Escala de reducción                           Escala de ampliación




Es cuando el tamaño físico del objeto             Se la utiliza cuando el tamaño físico del     Cuando hay que hacer una representación de
representado se la utiliza cuando el tamaño       objeto es mayor que el dibujo; por ejemplo,   piezas muy pequeñas, se utiliza esta escala
físico e n el plano coincide con la realidad es   para los planos de vivienda y mapas físicos   para aumentarlas de tamaño en el dibujo. En
decir el dibujo es igual al original              de territorio, donde la reducción es mucho    los mapas aparecen dos tipos de escalas:
                                                  mayor                                         grafica y numérica
                                                                        Sexto

                                                        Los que llegaron al actual Ecuador

En andinoamerica Ecuatorial que, como hemos dicho corresponde al territorio del actual Ecuador hay evidencias de poblamiento humano de
                    hace 12.000 años. Quiere decir que nuestras tierras han estado habitadas por más de cien siglos

  Los vestigios más antiguas de asentamientos humanos se encuentran en los valles andinos donde habían mejores condiciones debido a su
    clima en el sitio del Inga en la zona del llaló cerca de Quito se han encontrado numerosos artefactos de piedra que fueron usados por
                  poblaciones iniciales. Se han descubierto similares restos arqueológicos en Chobshi, Cubilán y otros lugares




   4.   Bibliografía

        Texto de Estudios Sociales de Quinto y Sexto Año De Básica
5.   Estructura

AÑOS DE BÁSICA        Quinto                                                         Sexto
(Grupos)
EJE DE APRENDIZAJE    Buen vivir, Identidad nacional latinoamericana y planetaria   Identidad Nacional , Unidad en la Divesidad

BLOQUE CURRICULAR Bloque N°1 El mundo,                                               Bloque N°1 Época
                      nuestra casa                                                  Aborigen (I)

                      común

DESTREZA CON          • Demostrar cómo se mide la Tierra en material cartográfico y Analizar los descubrimientos realizados sobre el origen de los
CRITERIO DE           cómo se expresan las distancias en dicho material.            primeros pobladores de América y lo que hoy es nuestro país,
DESEMPEÑO                                                                           mediante la observación de mapas y la consideración de las
                                                                                    distancias y esfuerzos humanos consignados en relatos
                                                                                    históricos.




TEMAS                 Escalas                                                       Los que llegaron al actual Ecuador
                                                           DISTRIBUCION DE TAREAS
A.A
                 PRERREQUISITOS                            A.M
                                                                 12. Que es una glaciación
  Explorar conocimientos de para qué sirven los mapas
                                                                     …………………………………………………………………………..
      ESQUEMA CONCEPTUAL DE PARTIDA                                  ………………………………………………………………………
         Diagnosticar para que sirven las escalas
      Elaboración Del Nuevo Conocimiento
                                                                 13. A donde vinieron los primeros pobladores
Presentar flores, mapas, insectos y fotografías de ellas               ………………………………………………………………………
 Ob. Observar libremente los materiales presentados                    ……………………………………………………………………….
    Registrar datos importantes de cada imagen
    Descp. Describir para que sirve cada material
           Dar a conocer que son las escalas
                                                                 14. A donde llegaron los primeros pobladores
Identificar las características más sobresalientes sobre
                  las diferentes escalas.                               ………………………………………………………………
        Comp. comparar cada una de las escalas                          ………………………………………………………………
        Comentar sobre cada una de las escalas
 Ordenar en grupos comunes y no comunes sobre las
                          escalas                                15. Desde donde se extiende el Ecuador
   Elaborar un cuadro de semejanzas y diferencias                    ………………………………………………………………………
          Asoc. Unificar criterios de las escalas                    ……………………………………………………………………….


                                                                 16. A Ecuador lo atraviesa de norte a sur la gran…….
                                                                     …………………………………………………………………………..
                      Trasferencia
       Realizar un cuadro de las diferentes escalas




                                                                 17. Representar los utensilios que usaban tus bisabuelos
                                                                     mediante un dibujo
Sacar el cuaderno de trabajo en la pág. 6 las siguientes
actividades
 AM
                                                            AA                   PRERREQUISITOS
            1. Reflexionemos y contestemos. La maestra                     Revisión del Aprendizaje Autónomo
               de Paula y Daniel les pide que representen a            ESQUEMA CONCEPTUAL DE PARTIDA
               su perro en un dibujo.                       Explorar conocimientos sobre los que llegaron al actual
               ¿Qué escala debería utilizar?                Ecuador
                                                                   ESQUEMA CONCEPTUAL DE PARTIDA
                                                            Presentar una rueda de atributos de los que llegaron
                                                                              al actual Ecuador
               ¿Y si tuviera que representar una manzana?            Obs. Observar la rueda de atributos

                                                           Descp. Describir una de las características de los
                                                           que llegaron al actual Ecuador
                ¿Por qué?
                                                           Identificar características sobresalientes de cada
                                                           uno de ellos
            2. Resolvamos el siguiente problema
                                                           Comp. Comparar la llegada de cada uno de los
            3. Completemos                                 padres de los niños al Ecuador con la llegada de los
                                                           pobladores al actual Ecuador

                                                           Comentar los acontecimientos presentes y los
                                                           anteriores
             Revisión del Trabajo Autónomo
                                                           Valorar las ideas de cada niño

                                                           Elaborar cuadros de semejanzas y diferencias

                                                           Asoc. Elaborar conclusiones



                                                                            TRANSFERENCIA
                                                           Realizar un Mapa Conceptual



                                                                     Revisión del Trabajo Autónomo
                                                            AA
Recursos                         Hojas de trabajo, hojas de evaluación, imágenes                         Hojas de trabajo, cartel , hojas de evaluación
                                  concretas , abstracto
Evaluación   Indicadores
             Esenciales de logro Utiliza las escalas de forma correcta


              Técnica E           Cuestionario                                                   Cuestionario
             Instrumento          Prueba                                                         Prueba
       . Sugerencias y Recomendaciones



       ------------------------                  -----------------------------------           --------------------

       SANDRA CARDENAS                                    Firma profesor                      firma supervisor

       Firma alumna Maestra                            SUPERVISOR                                de práctica




                                                                     Plan De Trabajo Simultáneo N°32

              35. Datos Informativos
                  35.2 Institución De Practica: Dr. Honorato Vásquez
                  35.3 Profesor Supervisor:
                  35.4 Estudiante Maestra: Sandra Cárdenas
                  35.5 Año Lectivo:2011-2012
                  35.6 Fecha De Realización: 14-11-2011
                  35.7 Ubicación:          Cantón: Montúfar                Parroquia: San José                                   Comunidad: El Chamizo
              36. Datos Curriculares
                  2.1 Área: Lengua Y Literatura
                  2.2 Método: Proceso de frases u oraciones, proceso didáctico de la destreza de escuchar
                  2.3Técnica: Técnica de la Conversación

              3. Información Científica

                                                                                 Quinto Año
Oraciones bimembres y Unimembres

Para Recordar

Las oraciones que tienen sujeto y predicado se llaman oraciones bimembres

Las oraciones que comunican una idea completa aunque no tenga sujeto y predicado se llaman oraciones unimembres

Ejemplo:

¡Cuidado!

Las oraciones unimembres solo tienen sentido cuando las usamos en una situación o contexto en que tenga sentido para los demás

                                                                       Sexto Año
                                                                 La Encuesta: Aplicación
       4, Definimos entre todos que es una encuesta
       5. organizamos una encuesta para nuestros padres y madres de familia para saber cuánto conocen del calentamiento global y saber
       que información debemos transmitir. Seguimos los pasos para elaborar una encuesta
                  a) Pensamos en tres subtemas sobre los que quisiéramos preguntar a nuestros padres y madres de familia, relacionados
                      con el calentamiento global
                  b) Pensamos una pregunta por cada subtema
                  c) Los escribimos en el cuaderno de trabajo

                         Te damos un ejemplo

                                                                                           Respuestas
                                   Subtemas                  Preguntas         Si          No
                                                       ¿Sabe usted que es el
                           El calentamiento global    calentamiento global?                x




                6. revisemos las preguntas de todos y elaboramos una sola encuesta, con ayuda del docente
                7. piensa que respuestas te darías tu padre y tu madre a cada pregunta.

       5. Bibliografía

       Texto de Lengua Y Literatura de Quinto y Sexto Año De Básica
5.   Estructura

AÑOS DE BÁSICA        Quinto                                                     Sexto
(Grupos)
EJE DE APRENDIZAJE    Texto                                                      Hablar

BLOQUE CURRICULAR     Bloque N°1 Reglamento y Manual de Instrucciones.           Bloque N°1 Descripción científica/ Encuesta Notas de
                                                                                 Enciclopedia/ Notas Apuntes


DESTREZA CON           Utilizar los elementos de la lengua en función de la       Planificar y elaborar encuestas y exposiciones orales con
CRITERIO DE           escritura de reglamentos y manuales de instrucciones que   descripciones científicas, teniendo en cuenta el uso de las
DESEMPEÑO             le permitan cumplir con el propósito del texto.            notas de enciclopedia y apuntes en función de recabar y
                                                                                 transmitir información de manera adecuada.




TEMAS                 Oraciones bimembres y unimembres                           La encuesta: Aplicación
                                                         DISTRIBUCION DE TAREAS
A.A
                       PRERREQUISITOS                        6.   Conteste
                                                                  ¿Qué es una encuesta ?
            Realizar la dinámica el teléfono descompuesto
                                                                  …………………………………………………….
            ESQUEMA CONCEPTUAL DE PARTIDA                         …………………………………………………….
        Explorar conocimientos sobre oraciones bimembres y        …………………………………………………….
                            unimembre                        7.   Que significa planificar
                                                                  ………………………………………………………………..
            Elaboración Del Nuevo Conocimiento
                                                                  …………………………………………………………………
                  Presentar varias oraciones
                    Observar las oraciones
        Gob. Presentar diez oraciones distintas tanto con
                      bimembres y unimembre

               Comprender la oración en análisis
       Dar a conocer de una forma fácil de que se trata el
                      bimembres y unimembre

      Anali. Separar la palabra generadora
      Realizar ejercicio con los distintos oraciones
      Sinte. Formar nuevas oraciones
      Diferenciar que clase de oración es
                             Trasferencia
            Realizar 5 oraciones bimembres y 5 oraciones
                             unimembres
Tie
PRERREQUISITOS
                          AM                Abrir el cuaderno de trabajo en la pág.     A.A             Revisión del Aprendizaje Autónomo
                                            17 y realizar las actividades
                                            propuestas                                        ESQUEMA CONCEPTUAL DE PARTIDA
                                            1. Escribo que es una oración
                                                ………………………………………..                               Elaboración del nuevo conocimiento
                                                ………………………………………..                                     Presentar una encuesta
                                            2. Escribo los dos tipos de oración
                                                que hay                                Prep. Cumplir ordenes sencillas para realizar una
                                                                                                          encuesta

                                            3. Escribo que es una oración                Per. Plantear el propósito del por qué se debe
                                               bimembre                                         planificar una encuesta primero
                                                                                          Comp. elaborar preguntas para realizar una
                                                                                                            encuesta
                                            4. Escribo que es una oración
                                               unimembre                              Inter. Compararla encuesta realizada con las de los
                                                                                                             textos
                                                                                               Acci. Escoger un tema un subtema

                                            5. Escribo un ejemplo de oración          Integra. Ejecutar la encuesta
                                               bimembre
                                                                                                        TRANSFERENCIA
                                                                                        Abrir el cuaderno de trabajo en la pagina 13, 14
                                            6. Observo estas dos situaciones y                 realizar las diferentes actividades
                                               escribo lo que expresa muy bien
                                               en cada contexto comunicativo

                         AA        Revisión del Trabajo Autónomo
                                                                                                   Revisión del Trabajo Autónomo
                                                                                       AA



  Recursos                Hojas de trabajo, hojas de evaluación, cuaderno de                  Hojas de trabajo, hojas de evaluación, cuaderno de trabajo
                         trabajo

      Indicadores         Elabora oraciones bimembres y unimembres con facilidad Formula preguntas para realizar una encuesta
alu
 Ev

aci
ón




      Esenciales de logro Reconoce que clase de oraciones son                    Aplica con facilidad una encuesta
Técnica E               Cuestionario                                                     Cuestionario
  Instrumento              Prueba                                                           Prueba
. Sugerencias y Recomendaciones



------------------------                  -----------------------------------             --------------------

SANDRA CARDENAS                                    Firma profesor                        firma supervisor

Firma alumna Maestra                            SUPERVISOR                                  de práctica




                                                              Plan De Trabajo Simultáneo N°33

    37. Datos Informativos
        37.2 Institución De Practica: Dr. Honorato Vásquez
        37.3 Profesor Supervisor:
        37.4 Estudiante Maestra: Sandra Cárdenas
        37.5 Año Lectivo:2011-2012
        37.6 Fecha De Realización: 15-11-2011
        37.7 Ubicación:        Cantón: Montufar                            Parroquia: San José                   Comunidad: El Chamizo
    38. Datos Curriculares
        2.1 Área: Matemáticas
        2.2 Método: inductivo deductivo
        2.3Técnica: observación indirecta

    3. Información Científica

                                                                                Quinto

                                                                    Medida de los Ángulos

Si tienes un compás abierto sobre la mesa, ¿qué ángulo forman sus dos brazos? ¿Sabes lo que es un ángulo? Llamamos ángulo a la
región comprendida entre dos semirrectas que tienen el punto de origen en común. A ese punto se le llama vértice y a cada semirrecta
se le llama lado.
¿CÓMO SE NOMBRAN LOS ÁNGULOS?

Podemos nombrar un ángulo de dos maneras:


a) con la letra mayúscula que representa su vértice y el símbolo      encima, o


b) con tres letras mayúsculas y el símbolo      encima: las dos letras de los extremos representan a los lados y la de en medio al
vértice.




Se representa como       o       .

¿CÓMO SE MIDEN LOS ÁNGULOS?

Para expresar lo que mide un ángulo, es decir, su amplitud, usamos las unidades: grado (°), minuto (′) y segundo (′′), cuyas
equivalencias son 1° = 60′ = 60 × 60′′ = 3.600′′

Para medir físicamente o dibujar un ángulo usamos el transportador, que es una plantilla semicircular graduada de 0° a 180°,
generalmente de material plástico.

Para medir un ángulo con el transportador, se siguen los pasos siguientes:

1. Se coloca el transportador de forma que coincida el punto de su base, su centro, con el vértice del ángulo, y que uno de los lados del
ángulo pase por 0°, es decir, por la base del transportador.

2. Se lee sobre la semicircunferencia del transportador la medida por la que pasa el otro lado del ángulo.




Si en vez de medir queremos dibujar un ángulo, se procede al revés. Por ejemplo, para dibujar un ángulo de 70º se siguen estos pasos:

1. Con una regla se traza un lado del ángulo.
2. Se coloca la base del transportador sobre ese lado, y con su centro sobre el que será el vértice del ángulo.




3. Se marca con ayuda de la escala graduada el punto correspondiente a los grados del ángulo que queremos representar, en nuestro
caso 70°.




4. Con ayuda de la regla, se une el vértice con dicho punto.




CLASIFICACIÓN DE LOS ÁNGULOS

Según su amplitud, un ángulo puede ser:

       Agudo: si es menor de 90°.
       Recto: si es igual a 90°.
       Obtuso: si es mayor de 90°.




Vamos a definir ahora ángulo nulo, ángulo recto, ángulo llano y ángulo completo, y para representarlos nos valemos de un paipay o
abanico chino, que se puede abrir por completo, y formar todos los ángulos posibles entre 0° y 360°.

Un ángulo nulo (amplitud 0°) es aquel en el que sus dos lados coinciden.
Un ángulo recto (90° de amplitud) tiene sus dos lados perpendiculares.




                                                                    Sexto

                                                        División de números naturales

Emilia hará doce arreglos florales con igual número de flores. Si tiene 169 flores, ¿Cuántas pondrá en cada ramo?

Para averiguarlo se divide 169: 12

Dividir es repartir una cantidad en partes iguales

Entre seis amigos hemos comprado treinta y ocho caramelos, que ahora queremos repartir en partes iguales. Si empezamos a repartir
uno a uno, ¿cuántos caramelos tendremos al final cada uno de los seis amigos? ¿Sobrará algún caramelo? ¿Se te ocurre otra forma de
hacer el reparto que no sea ir dando uno a uno?

LOS TÉRMINOS DE LA DIVISIÓN

Para efectuar repartos en partes iguales de una cantidad entre otra, efectuamos una operación llamada división. Los términos o
componentes de una división son:




El dividendo es la cantidad que se reparte. El divisor son las partes entre las que se reparte el dividendo. El cociente es la cantidad que
le corresponde a cada parte del dividendo. El resto es la cantidad que sobra tras el reparto, y que es siempre menor que el divisor.

Cuando el resto es cero, decimos que la división es exacta. En este caso podemos escribir la división en una línea horizontal, usando el
símbolo “:” entre el dividendo y el divisor. Por ejemplo, 6 : 2 = 3.

Cuando el resto es distinto de cero, decimos que la división es entera o inexacta. Si escribimos la división en horizontal, con el
símbolo “:”, hemos de añadir tras el cociente que el “resto es igual a...” Por ejemplo, 7 : 2 = 3 y resto = 1.

En el caso del reparto de caramelos, si dividimos 38 (que es el dividendo) entre 6 (que es el divisor), a cada amigo le corresponden 6
(que es el cociente) y sobran 2 (que es el resto) caramelos: 38 : 6 = 6, resto = 2
DIVISIÓN DE NÚMEROS NATURALES

 Para dividir un número natural entre otro, por ejemplo 285 entre 15, se siguen unos pasos que vemos a continuación.

 1. Nos fijamos en cuántas cifras tiene el divisor: dos. Tomamos entonces del dividendo tantas cifras como tiene el divisor, empezando
 desde la cifra que está más a la izquierda, en este caso la de las centenas; el número formado es 28.




 2. Comparamos ese número (28) con el divisor (15). Como 28 > 15, podemos dividir 28 entre 15, y para ello buscamos un número que
 multiplicado por 15 dé 28 o un número menor, pero el más próximo a él. Como 15 × 2 = 30, el número buscado es 1 (se suele decir
 “cabe a 1”), y lo escribimos en el cociente. Hacemos la multiplicación 1 × 15 = 15, y escribimos el producto bajo el dividendo:




 3. Efectuamos la resta (28 – 15 = 13), y bajamos a continuación la siguiente cifra del dividendo, en este caso la de las unidades (5):




 Bibliografía

 Microsoft ® Encarta ® 2009. © 1993-2008 Microsoft Corporation. Reservados todos los derechos.

 Texto de Matemáticas de Quinto y Sexto Año De Básica



    5.   Estructura

AÑOS DE BÁSICA         Quinto                                                    Sexto
(Grupos)
EJE DE APRENDIZAJE    El razonamiento, la demostración la comunicación, las     El razonamiento, la demostración la comunicación, las
                      conexiones y la representación                            conexiones y la representación
BLOQUE CURRICULAR                                                          Módulo N°1 Bloque Numérico
                    Módulo N°1 Bloque de Medida



DESTREZA CON        Medir ángulos rectos, agudos, y obtuso con el uso de   Identificar y aplicar la multiplicación de números naturales
CRITERIO DE         plantillas de 10,10
DESEMPEÑO


TEMAS               Medida de los ángulos                                  División de números naturales
                                                       DISTRIBUCION DE TAREAS
A.A
                        PRERREQUISITOS
               Realizar la dinámica juego de números               A.M
            ESQUEMA CONCEPTUAL DE PARTIDA                            9.    Resolver el siguiente problema
               Diagnosticar sobre medidas de ángulos
            Elaboración Del Nuevo Conocimiento                                    1400 ovejas dan al año 200 kilos de lana ¿Cuántos
                                                                                  kilos de lana darán 2000 ovejas a l año?
                   Presentar material concreto
               Ob. Observar el material concreto                                  ……………………………………………..
                 Entregar a cada niño el material
              Conocer como se mide cada ángulo                       10. ¿Qué es la multiplicación?
      Exp. Realizar plantillas para la creación de diferentes
                        clases de ángulos                                                   …………………..
      Comp. Comparar las medidas de cada figura creada                                      …………………..
                                                                                            …………………..
       Dar a conocer el nombre de cada ángulo según su
                              medida                                 11. ¿Cuáles son los términos de la multiplicación ?.

               Abs. ¿existe la medida de los ángulos?                             ………………………………..............

       Genr. Dibujar las plantillas de cada uno de las clases de                  …………………………………………
                                ángulos
                                                                     12. Que entiende por división.
                            Trasferencia
                  Realizar un ángulo de más de 90°                                …………………………………….

                                                                                  ……………………….....................

                                                                     13. ¿Cuales son los términos de la división?

                                                                          ………………………………………………………

                                                                          ……………………………………………………….
Tie




      AM 5. Conteste                                               AA                       PRERREQUISITOS
Realiza las actividades 1, 2, 3 y realicen gran                      Revisión del Aprendizaje Autónomo
                                             entusiasmo                                                       ESQUEMA CONCEPTUAL DE PARTIDA
                                                                                                   Explorar conocimientos sobre la multiplicación de 10,
                                                                                                   100, 1000
                                                                                                           ESQUEMA CONCEPTUAL DE PARTIDA
                                                                                                          Presentar varios problemas sobre división
                                                                                                           Obs. Observar los diferentes problemas

                                                                                                         Expe. Resolver paso a paso cada problema
                                                                                                                        presentado

                                                                                                       Comp. dar a conocer qué operación se realiza

                                                                                                                   Abs. ¿cómo se divide ?
                                                                                                           ¿Cuáles son los términos de la división ?

                                                                                                                       TRANSFERENCIA
                                                                                                   Realizar las actividades del cuaderno de trabajo de
                                                                                                   la página 12 los literales 1, 2, 3,


                                                                                                                 Revisión del Trabajo Autónomo
                                                                                                    AA


                                    AA            Revisión del Trabajo Autónomo
  Recursos                         Hojas de trabajo, hojas de evaluación, hojas de papel                    Hojas de trabajo, , hojas de evaluación, cuaderno de
                                   boon, juego geométrico                                                       trabajo

                                   Busca con facilidad materiales con la diferencia de cada
             Indicadores           ángulo                                                         Divide con facilidad
Evaluación




             Esenciales de logro                                                                  Sigue en orden los pasos para realizar la división


              Técnica E            Cuestionario                                                   Cuestionario
             Instrumento           Prueba                                                         Prueba
       . Sugerencias y Recomendaciones



       ------------------------                   -----------------------------------           --------------------

       SANDRA CARDENAS                                     Firma profesor                      firma supervisor
Firma alumna Maestra                   SUPERVISOR                        de práctica



                                              PLAN DE TRABAJO SIMULTÁNEO N: 34



       30. DATOS INFORMATIVOS
       31. 1.1-Institucion práctica: Escuela “Honorato Vásquez”
       32. 1.2-Aluman Maestra: Sandra Cárdenas
       33. 1.3- Profesor/a Orientadora: Lcda. Sandra Pozo
       34. 1.4-Superaracion de práctica: Lcdo. ……………………..
       35. 1.5- Años de educación básica: Quinto y Sexto año
       36. 1.6- Fecha de realización: 16-11-2011

1.6 UBICACIÓN PROVINCIA: Carchi PARROQUIA: San José CANTON: Montufar COMUNIDAD: Chamizo

1.7. AREA: Actividades Prácticas

4. METODOLOGÍA

4.1. Método creativo

4.2. TÉCNICA: observación directa

5. Información Científica

                                                    Hoja de Trabajo
 Tema: Elaboración de Una mariposa en Fomix                     Fecha:
           f.   Diseño Gráfico                                                i.   Proceso Gráfico
g. Materiales




         Temperas

                                       h.
    i.   Herramientas                  j. Dibujo terminado
         Tijeras
         Lápiz
         Pincel




Procedimiento
1 recortar los moldes de la mariposa
       16. Recortar los moldes
           Formar la mariposa
6. BIBLIOGRAFÍA:

*De trabajos realizados en mi hogar



             17. ESTRUCTURA:
Destreza Con Criterio De       Contenido                      Estrategia Metodológica        Recursos                     Evaluación
Desempeño
Desarrollar la creatividad a   Elaboración de una                    Prerrequisitos          Tigera ,fomix , lápiz,       Exposición de los trabajos
través de la elaboración de    mariposa                       Realizarla Dinámica            pincel, temperas, silicona   manuales
objetos de adorno                                             ungüento de iguana
                                                                Esquema Conceptual De
                                                                         Partida
                                                              Diagnosticar como realizar
                                                              un trabajo manual
                                                                Construcción del Nuevo
                                                                     Conocimiento
                                                              Presentar una mariposa en
                                                              Fomix
                                                              c. Observar el trabajo
                                                              manual
                                                              Concretar ideas y decidir el
                                                              trabajo
                                                              E. Formar dos grupos de
                                                              trabajo de 4 niños
                                                              Elaborar el diseño
                                                              Reclutar materiales
                                                              Dar forma a las figuras
                                                              pegando con silicona
                                                              Poner acabados
                                                              Observar y autoevaluar el
                                                              trabajo
                                                              Detallar y complementar el
                                                              trabajo manual
                                                                     Transferencia
                                                              Exponer cada uno de los
                                                              trabajos realizados
   8. Sugerencias y Recomendaciones



   ------------------------         -----------------------------------          --------------------

   SANDRA CARDENAS Firma profesor                            firma supervisor

   Firma alumna Maestra                    SUPERVISOR                               de práctica
Plan De Trabajo Simultáneo N°35

14. Datos Informativos
        a. Institución De Practica: Dr. Honorato Vásquez
        b. Profesor Supervisor:
        c. Estudiante Maestra: Sandra Cárdenas
        d. Año Lectivo:2011-2012
        e. Fecha De Realización: 17-09-2011
        f. Ubicación:       Cantón: Montufar                   Parroquia: San José                Comunidad: El Chamizo
15. Datos Curriculares
    2.1 Área: Ciencias Naturales
    2.2 Método: Método Científico
    2.3Técnica: Observación Indirecta

3. Información Científica

                                                              Quinto Año

                                                           Fauna ecuatoriana


  Animales de la Costa                             Animales de la sierra             Animales de la Amazonia         Animales de las islas
  Gracias a su clima cálido húmedo                 La presencia de la cordillera                                     Galápagos
                                                                                     La zona de los bosques
  y la cercanía del mar, la costa                  de los andes brinda un clima      tropicales alberga              Mamíferos: focas
  tiene una gran diversidad de                     frio a la región factor que       animales muy variados           lobos marinos delfines
  animales propios de esta región                  hace que los animales                                             y ballenas
                                                   desarrollen mecanismos de         Mamíferos: algunas
  Mamíferos: cusumbo, coati, oso                   adaptación a estas                especies de monos como          Aves: tucán
  hormiguero, tapir o danta                        condiciones                       el chorongo los                 guacamayo
  Aves: loro, gaviota etc.                                                           mamíferos acuáticos
                                                   Mamíferos: llama oso de           como el delfín rosado, el       Anfibios: sapo con
  Reptiles: cocodrilo, iguana,                     anteojos ratones de paramo                                        cuernos
                                                                                     manatí
                                                   venados y raposas
Sexto

                                                     Energía acumulada y Energía Cinética

 Como puedes ver los sismos son movimientos subterráneos ya que la corteza terrestre está formada por una docena de placas tectónicas que
  se mueven continuamente. En algunos casos estas placas chocan entre si provocando un sismo el cual libera repentinamente en formas de
  ondas la energía acumulada en el interior de la tierra. Las ondas sísmicas son perturbaciones que se propagan de un lugar a otro donde se
                  transmite la energía por medio de partículas transformándose en energía cinética es decir en movimiento



 .



     4.   Bibliografía

          Texto de Ciencias Naturales de Quinto y Sexto Año De Básica

     5.   Estructura

AÑOS DE BÁSICA           Quinto                                                   Sexto
(Grupos)
EJE DE APRENDIZAJE       Ecosistemas acuático y terrestre: Los individuos        Bioma Pastizal: El ecosistema expresa las interrelaciones
                         interactúan con el medio y conforman la comunidad       bióticas y abióticas.
                         biológica
BLOQUE CURRICULAR                                                                   Bloque N°1 La Tierra un planeta con vida
                    Bloque N°1 La Tierra un planeta con vida



DESTREZA CON        Describir la flora y la fauna propias de cada piso climático,   Comparar las clases de energía que producen los sismos,
CRITERIO DE         con la obtención, recolección y procesamiento de datos          estableciendo relaciones de causa - efecto
DESEMPEÑO           bibliográficos y experimentales e interpretaciones de sus
                    experiencias.




TEMAS               Fauna ecuatoriana                                               Energía acumulada y energía cinética

                                                          DISTRIBUCION DE TAREAS
A.A             PRERREQUISITOS                       A.M   5.   Conteste
        Diagnosticar productos agrícolas de cada región               ¿a que se denomina sismos?
                          ecuatoriana                                 ……………………………………………………………………..
          ESQUEMA CONCEPTUAL DE PARTIDA                               ………………………………………………………………………
         Explorar conocimientos sobre fauna ecuatoriana          6.   ¿a que se les denomina terremotos ?
                                                                      ………………………………………………………………………………
                                                                      ……………………………………………………………………………….
          Elaboración Del Nuevo Conocimiento                     7.   El punto interno de origen de los terremotos se llama
        Presentar varias imágenes de distintos animales               ……………………………………………………………………y la
      Ob. Observar libremente las imágenes presentadas                superficie situada encima se llama
            Entregar distintas imágenes de animales              8.   La magnitud de un terremoto se mide con
                                                                      ……………………………………………………………………………………
         Registrar hechos importantes de cada región                  ……………………………………………………………………………………
       Form Hip. ¿Qué animales existen en cada región?
           ¿Qué animales existen en nuestra región?
        Recop. Recopilar datos importantes de la fauna
                           ecuatoriana
        Comp. clasificación de cada una de las imágenes
                según a la región que pertenece
          Comprobar en base a la contestación de las
                          interrogantes
      Analizar cada una de la fauna ecuatoriana de cada
                              región
                 Conc. Concretizar inquietudes
                        Unificar criterios


                           Trasferencia
          Elaborar un grafico de la fauna de cada región
          Costa              Sierra           Amazonia
Tie
Galápagos




Abrir el cuaderno de trabajo y realizar las actividades
propuestas pág. 7

 AM Encierra en circulo los animales típicos de la
   1.                                                         AA                   PRERREQUISITOS
      región insular y en un cuadrado los de la región                      Revisión del Aprendizaje Autónomo
      interandina                                                      ESQUEMA CONCEPTUAL DE PARTIDA
    2. Plantea un ejemplo de animales según la región          Explorar conocimientos sobre energía acumulada y
                      en la siguiente tabla                                    energía cinética

                                                                  ESQUEMA CONCEPTUAL DE PARTIDA
      Elige un animal típico de tu localidad, dibuja en el    Presentar un video sobre la energía acumulada y
                recuadro y completa esta ficha                                energía cinética

                                                               Obs. Observar de forma espontánea y dirigida el
                                                                             video presentado

                                                              Form Hip. ¿Por qué se llaman energía acumulada y
              Revisión del Trabajo Autónomo                                   energía cinética?
 AA                                                          ¿Por qué se produce energía acumulada y energía
                                                             cinética?

                                                              Comp. Comprobar a través de las observación de
                                                                    las imágenes presentadas en el video
                                                             Concl. Analizar cada interrogante o inquietud de los
                                                                                    niños
                                                                              Unificar criterios
                                                                             Formar el concepto


                                                                              TRANSFERENCIA
                                                             Realizar un cuadro de energía acumulada y energía
                                                             cinética



                                                                       Revisión del Trabajo Autónomo
                                                              AA
Recursos                        Hojas de trabajo, hojas de evaluación, imágenes ,                       Hojas de trabajo, video, hojas de evaluación
                                 cuaderno de trabajo
                                 Observa animales representativos del Ecuador
                                 diferenciando su región
                                 Propone animales considerando las regiones del país
Evaluación




             Indicadores         Consulta la forma de vida de animales propios de su             Explica el significado de palabras relacionadas con energía
             Esenciales de logro región                                                          acumulada y cinética


              Técnica E           Cuestionario                                                   Cuestionario
             Instrumento          Prueba                                                         Prueba
       . Sugerencias y Recomendaciones



       ------------------------                  -----------------------------------          --------------------

       SANDRA CARDENAS                                    Firma profesor                     firma supervisor

       Firma alumna Maestra                            SUPERVISOR                               de práctica




                                                                     Plan De Trabajo Simultáneo N°36



              16. Datos Informativos
                      a. Institución De Practica: Dr. Honorato Vásquez
                      b. Profesor Supervisor:
                      c. Estudiante Maestra: Sandra Cárdenas
                      d. Año Lectivo:2011-2012
                      e. Fecha De Realización: 22-11-2011
                      f. Ubicación:        Cantón: Montufar                        Parroquia: San José                          Comunidad: El Chamizo
              17. Datos Curriculares
                  2.1 Área: Estudios Sociales
                  2.2 Método: Método Comparativo
2.3Técnica: Observación Indirecta

   3. Información Científica

                                                                    Quinto Año

                                                          Las líneas imaginarias: Paralelos

 Cuando necesitamos situar hechos humanos o geográficos con la mayor precisión posible es necesario rrecurrir a las coordenadas las líneas
           imaginarias son un ejemplo de ello y no se pueden ayudar a localizar cualquier punto sobre la superficie de la tierra

                                                                      Paralelos

       Son círculos imaginarios trazados en los mapas en línea horizontal alrededor del planeta y mantienen la misma distancia entre si

   El paralelo principal es la línea ecuatorial o paralelo 0° que divide a la tierra en dos hemisferios norte y sur. Dentro de cada una de estas
amistades existen 90 paralelos que se utilizan para medir la latitud de un lugar es decir la distancia más corta del paralelo 0° hasta dicho sitio.
Así si un paralelo esta sobre la línea equinoccial esta en latitud norte y está bajo ella en latitud sur. Los paralelos más importantes de la Tierra
 son el trópico de cáncer, el trópico de Capricornio, el círculo polar ártico y el círculo polar antártico que divide a la tierra en zonas climáticas:

                                                                  Zona polar ártica

                                                               Zona templada norte

                                                                    Zona tórrida

                                                                Zonas templadas sur

                                                                Zona polar Antártica




                                                                        Sexto

                                                          Cazadores y Recolectores
  Los primeros habitantes fueron nómadas. Vivian de recoger frutos que hallaban en los alrededores y de la caza de animales. Esto lo hacían
                                                          colaborando entre todos
  En los bosques de los valles bajos encontraban plantas comestibles que aprendieron a distinguir de las venenosas. En los páramos cazaban
                                                   animales y recogían plantas medicinales
   4. Bibliografía
Texto de Estudios Sociales de Quinto y Sexto Año De Básica

    5.   Estructura

AÑOS DE BÁSICA         Quinto                                                          Sexto
(Grupos)
EJE DE APRENDIZAJE     Buen vivir, Identidad nacional latinoamericana y planetaria     Identidad Nacional , Unidad en la Divesidad

BLOQUE CURRICULAR Bloque N°1 El mundo,                                                 Bloque N°1 Época
                       nuestra casa                                                    Aborigen (I)

                       común

DESTREZA CON           Utilizar las líneas imaginarias (paralelos y meridianos) como   Analizar los descubrimientos realizados sobre el origen de los
CRITERIO DE            método de ubicación en el globo terráqueo, a través de          primeros pobladores de América y lo que hoy es nuestro país,
DESEMPEÑO              criterios de longitud y latitud.                                mediante la observación de mapas y la consideración de las
                                                                                       distancias y esfuerzos humanos consignados en relatos
                                                                                       históricos.




TEMAS                  Paralelos                                                       Cazadores y recolectores
                                                             DISTRIBUCION DE TAREAS
A.A
                         PRERREQUISITOS                          A.M
         Explorar conocimientos de para qué sirven las escalas
             ESQUEMA CONCEPTUAL DE PARTIDA                             18. A donde llegaron los primeros pobladores
                    Diagnosticar sobre los paralelos
             Elaboración Del Nuevo Conocimiento                               ………………………………………………………………
                                                                              ………………………………………………………………
                    Presentar el globo terráqueo
           Ob. Observar libremente el globo terráqueo
         Registrar todo lo observa en el globo terráqueo
       Descp. Describir que el globo terráqueo tiene líneas            19. Desde donde se extiende el Ecuador
                               paralelas                                   ………………………………………………………………………
                                                                           ……………………………………………………………………….
                Dar a conocer que son los paralelos
      Identificar las características más sobresalientes sobre
                      las diferentes de las líneas                     20. A Ecuador lo atraviesa de norte a sur la gran…….
      Comp. comparar cada una de las zonas de los paralelos                …………………………………………………………………………..
                    Comentar sobre los paralelos
         Ordenar en grupos comunes y no comunes de lo
                positivo y negativo de los paralelos
           Elaborar un cuadro de datos de los paralelos
               Asoc. Unificar criterios de los paralelos



                             Trasferencia
             Reconocer en el globo terráqueo los paralelos
Tie




      Sacar el cuaderno de trabajo en la pág. 7 las siguientes
       AM
actividades
                                                                                                    AA                  PRERREQUISITOS
                                                   1. Expliquemos ¿cuál es la utilidad de las                    Revisión del Aprendizaje Autónomo
                                                      líneas imaginarias?                                    ESQUEMA CONCEPTUAL DE PARTIDA
                                                      ……………………………………………….                         Explorar conocimientos sobre cazadores y recolectores
                                                      ……………………………………………….                                   ESQUEMA CONCEPTUAL DE PARTIDA
                                                   2. Señalemos que nos ayuda a medir las                Presentar varias imágenes de recolectores y
                                                      líneas imaginarias además de la                                     cazadores
                                                      ubicación geográfica                                 Obs. Observa cada una de las imágenes
                                                      Paralelos…………………………
                                                      ………………………………………….                           Descp. Describir características importantes que
                                                   3. Escribamos los nombres de los               tiene cada una de las imágenes
                                                      principales paralelos y las zonas           Clasificar las imágenes de acuerdo a la actividad
                                                      climáticas que delimitan                    que se encuentran realizando
                                                                                                  Identificar características sobresalientes de cada
                                                                                                  uno de ellos

                                                                                                  Comp. Comentar sobre cada uno de ellos
                                                                                                  Sacar comentarios de los niños
                                                 Revisión del Trabajo Autónomo
                                                                                                  Elaborar cuadros de semejanzas y diferencias

                                                                                                  Asoc. Elaborar conclusiones



                                                                                                                   TRANSFERENCIA
                                                                                                  Realizar un Mapa Conceptual



                                                                                                                 Revisión del Trabajo Autónomo
                                                                                                    AA



  Recursos                        Hojas de trabajo, hojas de evaluación, globo terráqueo.                 Hojas de trabajo, imágenes , hojas de evaluación

             Indicadores         Da un concepto claro de los paralelos                           Saca diferencias de cazadores y recolectores
Evaluación




             Esenciales de logro Identifica en material concreto las líneas paralelas           Identifica con facilidad las imágenes de quien se trata


              Técnica E           Cuestionario                                                  Cuestionario
             Instrumento          Prueba                                                        Prueba
. Sugerencias y Recomendaciones



------------------------          -----------------------------------    --------------------

SANDRA CARDENAS                            Firma profesor               firma supervisor

Firma alumna Maestra                    SUPERVISOR                         de práctica

Todas las planificaciones completas

  • 1.
    Plan De TrabajoSimultáneo N°1 1. Datos Informativos 1.2 Institución De Practica: Dr. Honorato Vásquez 1.3 Profesor Supervisor: 1.4 Estudiante Maestra: Sandra Cárdenas 1.5 Año Lectivo:2011-2012 1.6 Fecha De Realización: 19-09-2011 1.7 Ubicación: Cantón: Montúfar Parroquia: San José Comunidad: El Chamizo 2. Datos Curriculares 2.1 Área: Lengua Y Literatura 2.2 Método: Proceso Didáctico Para LA Destreza De Escuchar 2.3Técnica: Técnica de la Conversación 3. Información Científica 4. Bibliografía Texto de Lengua Y Literatura de Quinto y Sexto Año De Básica 5. Estructura Sexto
  • 2.
    AÑOS DE BÁSICA Quinto Sexto (Grupos) EJE DE APRENDIZAJE Escuchar Escuchar BLOQUE CURRICULAR Bloque N°1 Reglamento y Manual de Instrucciones. Bloque N°1 Descripción científica/ Encuesta Notas de Enciclopedia/ Notas Apuntes DESTREZA CON Distinguir Reglamentos y Manuales De Instrucciones. Escuchar y observar descripciones científicas y CRITERIO DE encuestas DESEMPEÑO orales en función de jerarquizar información relevante, comprender el significado global de los mensajes y analizar el uso del lenguaje. TEMAS Para Convivir Mejor Descripción científica
  • 3.
  • 4.
    A.A PRERREQUISITOS A.M 1. En la siguiente leyenda clasifico los elementos Realizar la dinámica el teléfono descompuesto reales y los fantásticos de la leyenda ESQUEMA CONCEPTUAL DE PARTIDA Dialogar sobre ¿Cuáles son los pasos para realizar una En un tiempo remoto, el rey de Iberia (península Ibérica) adivinanza? era el conocido Túbal. Tenía el monarca una hija de gran Elaboración Del Nuevo Conocimiento belleza, llamada Pirene, de la que Gerión, el monstruo de las tres cabezas, estaba enamorado. Pero la princesa se Presentar una imagen para convivir mejor negaba a ser su esposa, y se escondió en un monte bajo y Prep. Observar el grafico cumpliendo órdenes sencillas áspero. Desesperado, Gerión decidió prender fuego a Analizar las experiencias vividas con respecto al grafico aquel lugar. Establecer normas para escuchar. Per. Plantear el propósito Al pasar Hércules por Iberia, vio una gran humareda y oyó Expresar el mensaje con claridad una voz de mujer que pedía socorro. Metió el héroe su Comp. Responder a preguntas claves y precisas de los fuerte brazo en la hoguera y sacó a Pirene. Pero la princesa murió, y Hércules, conmovido, la enterró en aquel niños. montecillo. Sin embargo, le pareció poco aquella tumba Intr. Comparar el mensaje con situaciones de la vida real. para tan bella mujer, por lo que cogió con sus poderosas Jerarquizar ideas. manos enormes rocas con las que formó un mausoleo Rea. Separar los mensajes provechosos dados por los gigantesco y maravilloso: una hermosísima cordillera que niños. se llamó Pirineos, en recuerdo de la princesa. Intr. Formular ideas que conlleven a la idea central del mensaje. Ciertas narraciones legendarias tienen gran importancia para un pueblo concreto, por lo que se han transmitido de forma oral de generación en generación, conservadas en Trasferencia las llamadas sagas, que son recopilaciones de leyendas Exponer las ideas frente a sus compañeros con respecto a protagonizadas por grupos familiares y los pueblos a los la imagen que pertenecen. Elementos Reales Elementos Fantásticos Tie
  • 5.
    5. ¿Qué entiende por calentamiento global? 6. ¿Qué nos representa esta imagen da a conocer tu criterio? 7. ¿Quiénes son responsables? ……………………………………………. AM 1. Observo nuevamente el grafico del texto en AA parejas y registro por escrito las semejanzas PRERREQUISITOS y diferencias del comportamiento de los Revisión del Aprendizaje Autónomo estudiantes del grafico, con el ESQUEMA CONCEPTUAL DE PARTIDA comportamiento de mis compañeros y Presentar un grafico del calentamiento global compañeras de clase. Diagnosticar conocimientos e ideas del grafico del calentamiento global Grafico Mi Aula ESQUEMA CONCEPTUAL DE PARTIDA Semejanzas Prep. Observar el grafico Evocar ideas que tengan relación al grafico Per. Escuchar con atención de que se trata el Diferencias grafico presentado Com. Responder a inquietudes de cada uno de los niños. Citar ejemplos relacionados al grafico 2. Observo nuevamente el gráfico y respondo la Int. Comparar el mensaje con la situación real del pregunta ¿ Por qué se comportan de esta mundo manera los niños y niñas del gráfico? Jerarquizar ideas ……………………………………………………………………. Reac. Responder con precisión el propósito …………………………………………………………………… planteado 3. Hago una lista de soluciones para la lista Int. Auto valorar las normas establecidas para graficada. escuchar 4. Escribo como la lectura y la escritura pueden TRANSFERENCIA ayudar a mejorar las relaciones entre los niños Formular un mensaje que conlleve a la idea central y y niñas de mi aula. Doy un ejemplo. exponer frente a sus compañeros …………………………………………………………………… …………………………………………………………………… ……………………………………………………………………. AA Revisión del Trabajo Autónomo Revisión del Trabajo Autónomo AA
  • 6.
    Recursos Hojas de trabajo, gráficos, hojas de evaluación Hojas de trabajo, gráficos, hojas de evaluación Describe con facilidad la imagen Describe con facilidad la imagen Interpreta el mensaje que da el gráfico Interpreta el mensaje que da el gráfico Escucha con atención las normas dictadas Escucha con atención las normas dictadas Evaluación Indicadores Socializa frente a sus compañeros lo que representa la Socializa frente a sus compañeros lo que representa la Esenciales de logro imagen imagen Técnica E Cuestionario Cuestionario Instrumento Prueba Prueba . Sugerencias y Recomendaciones ------------------------ ----------------------------------- -------------------- SANDRA CARDENAS Firma profesor firma supervisor Firma alumna Maestra SUPERVISOR de práctica Plan De Trabajo Simultáneo N°2 3. Datos Informativos 3.2 Institución De Practica: Dr. Honorato Vásquez 3.3 Profesor Supervisor: 3.4 Estudiante Maestra: Sandra Cárdenas 3.5 Año Lectivo:2011-2012 3.6 Fecha De Realización: 20-09-2011 3.7 Ubicación: Cantón: Montufar Parroquia: San José Comunidad: El Chamizo 4. Datos Curriculares 2.1 Área: Matemáticas 2.2 Método: inductivo deductivo 2.3Técnica: observación directa
  • 7.
    3. Información Científica Quinto La decena de Mil Cuando el número 9999le sumas uno se forma el 10000. Es decir, una decena de mil 9999 + 1 10. 000 Las decenas de mil puede estar formada  10 unidades de mil  1ooo decenas  100 centenas  10000 unidades Sexto Secuencia numérica creciente con patrón aditivo Una secuencia esta formada por un grupo de objetos o números que se relacionan mediante un criterio o patrón de cambio. En una secuencia de patrón aditivo, cada valor se obtiene sumando al valor anterior el patrón de cambio. Ejemplo Pedro organizo las mesas y las sillas de un salón de fiesta tal como se muestra n en la figura En la secuencia se observa un cambio en el numero de objetos de un grupo a otro por cada mesa seagregan dos sillas cual es el patrón de cambio en las mesas y sillas +1 +1 +1 +1 Mesas 1 2 3 4 5 8 10 12 Sillas 4 6
  • 8.
    +2 +2 +2 +2 4. Bibliografía Texto de Matemáticas de Quinto y Sexto Año De Básica 5. Estructura AÑOS DE BÁSICA Quinto Sexto (Grupos) EJE DE APRENDIZAJE El razonamiento, la demostración la comunicación, las El razonamiento, la demostración la comunicación, las conexiones y la representación conexiones y la representación BLOQUE CURRICULAR Módulo N°1 Relaciones y Funciones Módulo N°1 Bloque Numérico DESTREZA CON Representar números de cinco cifras como la suma de Generar sucesiones crecientes con adición CRITERIO DE números posicionales de sus dígitos DESEMPEÑO TEMAS Decena De Mil Secuencias numéricas Crecientes con patrón aditivo DISTRIBUCION DE TAREAS
  • 9.
    A.A PRERREQUISITOS A.M1. Resolver el siguiente problema Realizar la dinámica el siete pum He repartido 24 pedazos de pizza entre 6 niños , a ESQUEMA CONCEPTUAL DE PARTIDA ¿cuánto le toca a cada niño ? Diagnosticar sobre la centena de mil Elaboración Del Nuevo Conocimiento Presentar un ábaco 1. Cuáles son los términos de la división. Ob. Observar el ábaco Dar a conocer que es un ábaco ………………….. Exp. Representar cantidades de números naturales ………………….. de cinco cifras ………………….. Comp. Comparar dos números de cinco cifras Conocer cuál es el numero mayor 2. Que entiende por secuencia. ……………………………….............. Abs. ¿Cómo se forma la decena de mil? ¿Cómo se lo representa en el ábaco? ………………………………………… Genr. Unificar Criterios 3. Resolver las siguientes divisiones. Trasferencia Representar el siguiente número natural de cinco cifras en 47:3 el ábaco. 2.5200, 18999 49:6 4. Escribe un patrón numérico descendente utilizando la división. Dm Um C D U Dm Um C D U 5. Encierra el patrón descendente. 6 +6 12 +6 18 +6 24 Tie
  • 10.
    72 :6 12 :6 2 AM 1. Escribe en números y letras la cantidad representada en cada abaco AA PRERREQUISITOS Revisión del Aprendizaje Autónomo ESQUEMA CONCEPTUAL DE PARTIDA Diagnosticar sobre secuencias numéricas crecientes con patrón aditivo ESQUEMA CONCEPTUAL DE PARTIDA Presentar un cartel de patrones aditivos crecientes Obs. Observar los ejemplos presentados de patrón Dm Um C D U Dm Um C D U aditivo creciente Realizar un ejemplo de patrón aditivo creciente Exp. Resolver el ejemplo propuesto de patrón aditivo creciente Seguir paso a paso para resolver el problema Comp. Comparar los ejemplos del cartel con los ejemplos propuestos Abs. ¿Que es una secuencia numérica creciente con Dm Um C D U Dm Um C D U patrón aditivo? Genr. Unificar criterios Formar el concepto TRANSFERENCIA Escriba el patrón de cambio correspondiente a las Dm Um C D U Dm Um C D U siguientes secuencias 2,4,6,8,10 5,10.15,20,25 3,6,9,12,15 7,14,21,24 Dm Um C D U Dm Um C D U
  • 11.
    Revisión del TrabajoAutónomo AA Revisión del Trabajo Autónomo AA Recursos Hojas de trabajo, hojas de evaluación, ábaco Hojas de trabajo, Cartel, hojas de evaluación Representa con facilidad las decenas de mil Realiza los ejercicios con facilidad Indicadores Utiliza correctamente el ábaco con las decenas de mil Conoce la secuencia de números con facilidad Evaluación Esenciales de logro Técnica E Cuestionario Cuestionario Instrumento Prueba Prueba . Sugerencias y Recomendaciones ------------------------ ----------------------------------- -------------------- SANDRA CARDENAS Firma profesor firma supervisor Firma alumna Maestra SUPERVISOR de práctica PLAN DE TRABAJO SIMULTÁNEO N: 3 1. DATOS INFORMATIVOS 2. 1.1-Institucion práctica: Escuela “Honorato Vásquez” 3. 1.2-Aluman Maestra: Sandra Cárdenas 4. 1.3- Profesor/a Orientadora: Lcda. Sandra Pozo 5. 1.4-Superaracion de práctica: Lcdo. …………………….. 6. 1.5- Años de educación básica: Quinto y Sexto año 7. 1.6- Fecha de realización: 21-09-2011 1.6 UBICACIÓN PROVINCIA: Carchi PARROQUIA: San José CANTON: Montufar COMUNIDAD: Chamizo 1.7. AREA: CULTURA FÍSICA
  • 12.
    4. METODOLOGÍA 4.1. Métodoindirecto 4.2. TÉCNICA: Observación directa, entrega del testigo 5. Información Científica CARRERA DE RELEVO Los relevos se pueden correr en relevos de ida y vuelta o en una pista contorno, la última forma es la oficial. *En los relevos de corta distancia hasta 4 x100m los atletas deberán correr por sus pasillos correspondientes, mientras que en los relevos de una distancia solo lo harán el primero y el segundo, hasta terminar la primera curva. * La distancia de los relevos y la línea de meta se señalaran con una línea sobre la pista, del mismo modo, quedaran indicadas las zonas de transferencia del testigo, situados 10 metros antes y después de las líneas. *El testigo debe llevarse en la mano y, en caso de que se caiga, únicamente puede recogerlo el atleta al que se le ha caído. *El equipo de relevos esta formado por 4 corredores, no pudiendo ninguno de ellos cubrir mas de un recorrido. TÉCNICAS DEL CAMBIO DE TESTIGO Al realizar el cambio de testigo, es interesante que el relevista no tenga que cambiarlo de mano, por lo que la forma adecuada de hacerlo consiste en que el primer corredor lo lleve en su mano derecha, el que recibe toque con la mano izquierda y lo transmita a la mano derecha del tercero 6. BIBLIOGRAFÍA: *Guía didáctica de cultura física 7. ESTRUCTURA: AÑOS : QUINTO Y SEXTO AÑO ÁREAS: Cultura física DESTREZA: Mejorar la velocidad CONTENIDO : Carreras de relevos RECURSOS: Pista atlética. pito, testigo.
  • 13.
    ACTIVIDADES  Actividades Iníciales a)Calentamiento actividades y *Realizar el juego “El gato y el ratón” tiempo tentativo  Actividades principales a)Formación corporal *organizar grupos de trabajo para realizar juegos deportivos como “Los quemados” b)Adquisición de habilidades y destrezas *Correr en parejas rebasando al compañero A a B,O viceversa dándose una topada en la espalda *Alcanzar al compañero corredor en 10 metros de distancia, cuando A se acerque hasta 5 metros a B, este parte (varias veces) *Explicar y realizar cambios del testigo de mano derecha a izquierda 4x50 y 4x100 caminando y corriendo *Realizar relevos en un entorno(evaluación)  Actividades Finales *Controlar el uniforme y aseo de manos EVALUACIÓN DE *Realización correcta de la entrega de el testigo PROCESO EVALUACIÓN FINAL *Demostración de la carrera de relevos en grupos de cinco 8. Sugerencias y Recomendaciones ------------------------ ----------------------------------- -------------------- SANDRA CARDENAS Firma profesor firma supervisor Firma alumna Maestra SUPERVISOR de práctica
  • 14.
    Plan De TrabajoSimultáneo N°4 5. Datos Informativos 5.2 Institución De Practica: Dr. Honorato Vásquez 5.3 Profesor Supervisor: 5.4 Estudiante Maestra: Sandra Cárdenas 5.5 Año Lectivo:2011-2012 5.6 Fecha De Realización: 22-09-2011 5.7 Ubicación: Cantón: Montufar Parroquia: San José Comunidad: El Chamizo 6. Datos Curriculares 2.1 Área: Ciencias Naturales 2.2 Método: Método Científico 2.3Técnica: Observación Indirecta 3. Información Científica Quinto Año El Planeta Tierra Nuestro planeta llamado tierra es un pequeño cuerpo celeste que ocupa la tercera orbita a una distancia de 150000000 de kilómetros del sol. Se le conoce también como el planeta azul debido a que sus ¾ partes son de agua y una ¼ parte es de masa continental. Satélite que lo Acompaña. Tiene un satélite natural llamado Luna que se encuentra a una distancia de 348.400 km Forma. La tierra tiene la forma geoide es decir achatada en los polos y ensanchada en la línea equinoccial o ecuatorial. Dimensiones. Relacionada con el cosmos que es inmenso podemos decir que es diminuta. Su superficie es de 510000000de kilómetros cuadrados, ocupando el quinto lugar en tamaño entre el resto de planetas
  • 15.
    Sexto Movimiento de las masas terrestres Iniciamos un viaje en una era llamada palesoica también conocida como era primaria. Esta es una etapa de la historia de la tierra, su vida significa vida antigua dentro de esta etapa existieron varios periodos y uno de ellos fue el carbonífero lleva este nombre porque justamente en este periodo se originaron los estratos del carbón luego que varias extensiones del bosque fueron sepultadas. Adicionalmente en este periodo los peces primitivos desaparecieron y se expandieron los cartilaginosos y óseos es decir los que tienen esqueleto. También se dio lugar al desarrollo de los anfibios siendo ellos que invadieron tierra firme y seguido se desarrollaron los reptiles. Dentro de este periodo sucedió un fenómeno tectónico que lleva por nombre orgenia Hercinica y consistió en la formación de un mega continente denominado Pangea esto se permitió que los animales terrestres emigraran libremente desde el polo sur al polo norte y que existiera un solo océano llamado Pantalasa pero los cambios y fenómenos no quedaron ahí sino que continuaron y fue cuando Pangea se dividió en dos continentes uno en el norte que recibió el nombre de Laurasia y otro en el sur con el nombre de Gondwana . En medio de estos dos grandes continentes se formo el mar Tethis que los separaba; estos cambios dados por las placas tectónicas continuaron con el tiempo luego se reagruparon y nuevamente se dividieron por efecto del movimiento de las placas a este fenómeno se lo conoce como Pangea ll. los movimientos de las masas terrestres continuaron dando como resultado los cinco continentes que tenemos actualmente América, Europa, Asía y Oceanía. Es importante mencionar que estos movimientos de placas tectónicas están presentes hasta nuestros días 4. Bibliografía Texto de Ciencias Naturales de Quinto y Sexto Año De Básica 5. Estructura AÑOS DE BÁSICA Quinto Sexto (Grupos) EJE DE APRENDIZAJE Ecosistemas acuático y terrestre: Los individuos Bioma Pastizal: El ecosistema expresa las interrelaciones interactúan con el medio y conforman la comunidad bióticas y abióticas. biológica BLOQUE CURRICULAR Bloque N°1 La Tierra un planeta con vida Bloque N°1 La Tierra un planeta con vida
  • 16.
    DESTREZA CON Interpretar los movimientos de la Tierra y su influencia en Describir el origen de las masas terrestres de las regiones CRITERIO DE los naturales del Ecuador, con la identificación y relación de las DESEMPEÑO seres vivos con observaciones directas y la relación de Características físicas y biológicas propias de las regiones. resultados • Comparar las clases de energía Meteorológicos. TEMAS El Planeta Tierra Movimiento de las Masas Terrestres DISTRIBUCION DE TAREAS
  • 17.
    A.A PRERREQUISITOS A.M2. 1. Que entiende por masa terrestre ……………………………………………………………………………………… Realizar la dinámica en la ungüento de iguana 2. Cuáles son los continentes que actualmente ESQUEMA CONCEPTUAL DE PARTIDA tenemos. Explorar conocimientos sobre el planeta Tierra ………………………………………………………………………….. Elaboración Del Nuevo Conocimiento …………………………………………………………………………….. …………………………………………………………………………… Presentar el globo terráqueo …………………………………………………………………………… Ob. Observar libremente el globo terráqueo 3. Que entiende por era Paleozoica. Registrar hechos de la superficie de la esférica del ……………………………………………………………………… globo ………………………………………………………………………. Form Hip. ¿Cuál es la distancia del planeta Tierra? 4. Cuáles son los respectivos polos. ……………………………………………………………… ¿Cuál es la forma del planeta Tierra? ……………………………………………………………… Recop. Recopilar datos de los niños a través de las 5. Representar a la Tierra mediante un dibujo interrogación Comp. Comprobar la forma del planeta Tierra a través de globo terráqueo Analizar cada una de las interrogantes que los niños tienen Conc. Concretizar la ley sobre el planeta Tierra Trasferencia Realizar un mapa conceptual de nuestro Planeta Tierra Tie
  • 18.
    AM 1. Contestar AA PRERREQUISITOS ¿Cómo se llama nuestro planeta? Revisión del Aprendizaje Autónomo …………………………………………………………………… ESQUEMA CONCEPTUAL DE PARTIDA 2. ¿Que orbita ocupa nuestro planeta? Explorar conocimientos sobre las masa terrestres ………………………………………………………… ESQUEMA CONCEPTUAL DE PARTIDA 3. ¿Porque se lo conoce a nuestro planeta como Presentar un cartel del movimiento de las masas planeta azul? …………………………………………… terrestres ..................................................................... Obs. Observar de forma espontánea y dirigida el 4. ¿Cuál es la forma de nuestro planeta? cartel ………………………………………………………………… 5. ¿Qué satélite lo acompaña?. Form Hip. ¿Porque le llamamos movimiento de las ........................................................................... masas terrestres? 6. ¿Qué lugar ocupa nuestro planeta? ¿Cómo inicio este movimiento? …………………………………………………………………… 7. ¿Cuál es la superficie de nuestro planeta? Comp. Comprobar a través de las imágenes …………………………………………………………………. presentadas en el cartel como inicio el movimiento de las masas terrestres 8. Represente gráficamente a nuestro planeta? Concl. Analizar sobre el movimiento de las masa terrestres Unificar criterios Formar el concepto el principio TRANSFERENCIA Realizar un Mapa Conceptual sobre el movimiento de las masa s terrestres Revisión del Trabajo Autónomo AA Revisión del Trabajo Autónomo AA Recursos Hojas de trabajo, hojas de evaluación, globo terráqueo Hojas de trabajo, Cartel, hojas de evaluación Explica con facilidad como se inicio el movimiento de las Evaluaci Conoce como se llama nuestro planeta masa terrestres ón Indicadores Representa con facilidad la forma de la tierra Explica la incidencia del movimiento de las masas terrestres Esenciales de logro
  • 19.
    Técnica E Cuestionario Cuestionario Instrumento Prueba Prueba . Sugerencias y Recomendaciones ------------------------ ----------------------------------- -------------------- SANDRA CARDENAS Firma profesor firma supervisor Firma alumna Maestra SUPERVISOR de práctica Plan De Trabajo Simultáneo N°5 7. Datos Informativos 7.2 Institución De Practica: Dr. Honorato Vásquez 7.3 Profesor Supervisor: 7.4 Estudiante Maestra: Sandra Cárdenas 7.5 Año Lectivo:2011-2012 7.6 Fecha De Realización: 23-09-2011 7.7 Ubicación: Cantón: Montufar Parroquia: San José Comunidad: El Chamizo 8. Datos Curriculares 2.1 Área: Estudios Sociales 2.2 Método: Método Comparativo 2.3Técnica: Observación Indirecta 3. Información Científica Quinto Año
  • 20.
    Historia de NuestroPlaneta Sexto Historia
  • 21.
    4. Bibliografía Texto de Estudios Sociales de Quinto y Sexto Año De Básica 5. Estructura AÑOS DE BÁSICA Quinto Sexto (Grupos)
  • 22.
    EJE DE APRENDIZAJE Buen vivir, Identidad nacional latinoamericana y planetaria Identidad Nacional , Unidad en la Divesidad BLOQUE CURRICULAR Bloque N°1 El mundo, Bloque N°1 Época nuestra casa Aborigen (I) común DESTREZA CON • Analizar la biografía de la Tierra desde las distintas Analizar los descubrimientos realizados sobre el origen de los CRITERIO DE perspectivas primeros pobladores de América y lo que hoy es nuestro país, DESEMPEÑO que intentan abordarla y analizarla. mediante la observación de mapas y la consideración de las distancias y esfuerzos humanos consignados en relatos históricos. TEMAS Como se formo el Universo La historia DISTRIBUCION DE TAREAS
  • 23.
    A.A PRERREQUISITOS A.M3. 1. Que entiende por historia ……………………………………………………………………………………… Realizar la dinámica el teléfono descompuesto 2. Analizar esta frase ESQUEMA CONCEPTUAL DE PARTIDA Aquellos que no conocen tienden a repetirla . Explorar conocimientos sobre cómo se formo el universo ………………………………………………………………………….. Elaboración Del Nuevo Conocimiento …………………………………………………………………………….. …………………………………………………………………………… Presentar el globo terráqueo …………………………………………………………………………… Ob. Observar libremente el globo terráqueo 3. Piensa para que crees que sirve la historia Registrar hechos de lo que contiene nuestro universo ……………………………………………………………………… Descp. Describir lo que contiene nuestro universo ………………………………………………………………………. Identificar las características más sobresalientes sobre 4. Cuenta una historia de tus abuelitos como eran antes cómo está formado nuestro universo. ……………………………………………………………… Comp. Relacionar las dos teorías en donde indican ……………………………………………………………… cómo se formo el universo Comentar sobre las dos teorías que nos da a conocer como se formo el universo Ordenar en grupos comunes y no comunes sobre estas dos teorías Elaborar un cuadro de semejanzas y diferencias Asoc. Unificar criterios de la formación del universo Trasferencia Realizar un organizador cognitivo de la formación del 5. Representar los utensilios que usaban tus bisabuelos universo mediante un dibujo Tie
  • 24.
    AM 1. Anote dos ideas que plantea la teoría nebular AA PRERREQUISITOS ………………………………………………………. Revisión del Aprendizaje Autónomo ……………………………………………………….. ESQUEMA CONCEPTUAL DE PARTIDA 2. Explique Explorar conocimientos sobre que es historia ¿ Cuál es la catástrofe que se describe en la ESQUEMA CONCEPTUAL DE PARTIDA teoría catastrófica ? Presentar varias historias de las personas de antes Obs. Observar los dibujos de las historias …………………………………………………………….. presentadas …………………………………………………………….. 3. Subraye la oración que signifique lo mismo Descp. Describir a cada personaje de las imágenes a la indicada presentadas Durante muchos años se defendió a la teoría creacionista por ser la que mejor Identificar características sobresalientes de cada explicaba el origen del universo y la tierra uno de ellos a. Durante años los científicos crearon teorías para explicar Comp. Compara la historia de los abuelos de un niño con la historia de su maestra nuestro origen b. Durante años la teoría de origen Comentar los acontecimientos presentes y los del universo y de la tierra tuvieron anteriores relación con la capacidad creadora de algún dios. Valorar la historia de los familiares de los niños La teoría de bin bang dice que toda la energía estuvo concentrada en Elaborar cuadros de semejanzas y diferencias un solo punto a. La teoría de bin bang dice Asoc. Elaborar conclusiones de lo que es historia que el universo no tenia energía b. La teoría de bin bang dice que toda la energía estaba TRANSFERENCIA concentrada Realizar un Mapa Conceptual sobre lo que es historia AA Revisión del Trabajo Autónomo Revisión del Trabajo Autónomo AA
  • 25.
    Recursos Hojas de trabajo, hojas de evaluación, globo terráqueo Hojas de trabajo, imágenes , hojas de evaluación Da ideas claras de la formación del universo Indicadores Conoce las diferentes teorías de cómo se formo el Analiza lo que es historia Evaluación Esenciales de logro universo Sabe para qué sirve la historia Técnica E Cuestionario Cuestionario Instrumento Prueba Prueba . Sugerencias y Recomendaciones ------------------------ ----------------------------------- -------------------- SANDRA CARDENAS Firma profesor firma supervisor Firma alumna Maestra SUPERVISOR de práctica Plan De Trabajo Simultáneo N°6 1. Datos Informativos 1.2 Institución De Practica: Dr. Honorato Vásquez 1.3 Profesor Supervisor: 1.4 Estudiante Maestra: Sandra Cárdenas 1.5 Año Lectivo:2011-2012 1.6 Fecha De Realización:26 -09-2011 1.7 Ubicación: Cantón: Montúfar Parroquia: San José Comunidad: El Chamizo 2. Datos Curriculares 2.1 Área: Lengua Y Literatura 2.2 Método: Proceso Didáctico de la lectura 2.3Técnica: Técnica de la Conversación 3. Información Científica
  • 26.
    Quinto Año El Reglamento Los datos que acompañan a un texto, es decir, las ilustraciones, los esquemas, la diagramación, entre otros, permiten al lector o lectora anticiparse y formular hipótesis sobre el contenido del texto. Este primer contacto con un texto es muy importante para la comprensión porque anticipa y guía la lectura. El reglamento es un tipo de texto que ayuda a la convivencia armónica entre las personas, ya que registra los deberes y responsabilidades. Cuando cumplimos con nuestros deberes, garantizamos que se cumplan los derechos de todos ¿Qué es un reglamento? Es un documento que contiene un conjunto de reglas o normas que regulan una actividad (un juego o deporte), la convivencia de un grupo (una empresa o una escuela) o el funcionamiento de un servicio (transporte recolección de basura). Los reglamentos ayudan a lograr mejores relaciones al establecer obligaciones y buscar el respeto a los derechos de un grupo. Para que funcione, debe ser el resultado de de un acuerdo de aquellos quienes rigen. Los reglamentos aparecieron en las comunidades empezaron a ser numerosas y había que regular el uso del espacio y de los servicios. Sirvieron para asegurar que todos los miembros tengan iguales oportunidades Sexto Año Texto Informativo Los datos que acompañan a un texto es decir las ilustraciones, los esquemas, la diagramación, entre otros, permite al lector o lectora anticiparse y formular hipótesis sobre el contenido d el texto es muy importante para su comprensión porque anticipa y guía su lectura. Elefante africano muerto por cazadores furtivos La población de elefantes se encuentra en peligro de extinción como consecuencia de los cazadores furtivos que los matan para extraerles sus preciados colmillos de marfil. Gracias a una ley internacional que prohíbe el comercio de marfil se ha logrado reducir el comercio ilegal de colmillos, disminuyendo así la caza de estos animales.
  • 27.
    La sequía Lasequía es la ausencia de lluvias en una zona determinada durante un periodo de tiempo prolongado. La carencia de precipitaciones se produce de forma inesperada en zonas donde tendrían que tener lugar, y el resultado es un tiempo atmosférico anormalmente seco. Las consecuencias de la sequía dificultan las actividades humanas: los embalses y lagos se vacían, los pozos se secan, los suelos concentran mayor cantidad de sales, por lo que las plantas se mueren y las cosechas agrícolas sufren daños irreparables... La sequía afecta a numerosas regiones del mundo. Las sequías catastróficas, que duran varios años, suelen producirse en las áreas que bordean los desiertos. En otras zonas pueden llegar a durar varias semanas o algunos meses; por ejemplo, en España es característica la sequía estival. Las sequías continuadas favorecen las tormentas de polvo y los incendios. ¿Sabes que el ahorro de agua ayuda a minimizar los efectos desastrosos de la sequía? El ácido del limón El sabor fuerte del limón se debe a la presencia de un ácido, el ácido cítrico. 4. Bibliografía Texto de Lengua Y Literatura de Quinto y Sexto Año De Básica 5. Estructura AÑOS DE BÁSICA Quinto Sexto (Grupos) EJE DE APRENDIZAJE Escuchar Escuchar BLOQUE CURRICULAR Bloque N°1 Reglamento y Manual de Instrucciones. Bloque N°1 Descripción científica/ Encuesta Notas de Enciclopedia/ Notas Apuntes
  • 28.
    DESTREZA CON Comprender e interpretar los reglamentos y manuales de Comprender las descripciones científicas, encuestas CRITERIO DE instrucciones infiriendo relaciones de causa y efecto en su escritas, notas de enciclopedia y apuntes desde la DESEMPEÑO aplicación identificación en la vida cotidiana. de información que permita establecer relaciones y comprender el mensaje global. TEMAS ¿Qué Es El Reglamento? ¿Qué Es Texto Informativo? DISTRIBUCION DE TAREAS
  • 29.
    A.A PRERREQUISITOS A.M 1. que entiende por texto informativo ……………………………………………………………………… Realizar la dinámica ungüento de iguana ……………………………………………………………………… ESQUEMA CONCEPTUAL DE PARTIDA 2. Con el uso del diccionario encontrar el significado Explorar conocimientos de ¿Qué es un reglamento? del siguientes palabras Elaboración Del Nuevo Conocimiento Lector………………………………………………….. Informativo…………………………………………… Presentar varias portadas de textos entre ellos un Diagramación………………………………………… reglamento Persuadir………………………………………………. Perc. Observar el grafico cumpliendo órdenes sencillas Intencionalidad……………………………………. Realizar una lectura silenciosa sobre los títulos de cada portada 3. Observar y comento el grafico Comp. Expresar el contenido de cada uno de las portadas Determinar que portada se trata del un reglamento Reconocer detalles que se encuentra en la portada de un reglamento Int. Analizar que es un reglamento Establecer comparaciones entre las portadas presentadas con la portada del reglamento Encontrar semejanzas y diferencias de las portadas 4. ¿Por qué crees que los países más desarrollados presentadas contaminan el ambiente? Establecer relaciones de causa y efecto que un reglamento puede tener ………………………………………………… Reac. Conocer la opinión de los niños de la importancia ……………………………………………....... de un reglamento Int. Formar grupos de trabajo y sacar sus conclusiones con ………………………………………………… el ejemplo entregado de un reglamento ¿Qué consecuencias nos trae? Trasferencia Realizar un organizador cognitivo sobre que es un ……………………………………………….. reglamento …………………………………………………….
  • 30.
    AM 1. observo la portada de este texto AA PRERREQUISITOS Revisión del Aprendizaje Autónomo Reglamento interno de ESQUEMA CONCEPTUAL DE PARTIDA convivencia escolar Explorar conocimientos sobre que es un texto informativo ESQUEMA CONCEPTUAL DE PARTIDA Presentar varios textos informativos de diferentes temas Per. Observar los textos informativos Realizar una lectura de los títulos de cada texto informativo Com. Expresar cada niño de que trata cada título del 2. Señalo el tema que creo que tratará la texto ilustración. Dar a conocer que es un texto informativo Int. Encontrar diferencias y semejanzas entre los Instrucciones para realizar un pan diferentes textos informativos presentados Reac. Señalar aspectos positivos de lo que s texto U Una carta de amistad informativo Inte. Obtener conclusiones de que es un texto Un poema para expresar la belleza de informativo mi país Instrucciones para que las personas se relacionen mejor TRANSFERENCIA 3. Escribo nlas pistas que me ayudaron a Elaborar un organizar gráfico de texto informativo identificar el tema del texto de la 1. Buscar artículo informativos que no pasen de ilustración anterior dos páginas. Leo el articulo de cada título y ……………………………………………………… completo el siguiente cuadro ………………………………………………………. Titulo del Fuente De que creo 4. Escribo como estas pistas me dieron la articulo que trata el información …………………………………………. articulo ............................................................ según el 5. Escribo lo que yo se de un reglamento y lo titulo que quisiera saber sobre este tipo de texto Lo que sé Lo que quiero saber
  • 31.
    ……….…………………. ………………………….. ………………………… Revisión del Trabajo Autónomo Revisión del Trabajo Autónomo AA AA Recursos Hojas de trabajo, gráficos, hojas de evaluación Hojas de trabajo, gráficos, hojas de evaluación Cuaderno de trabajo Cuaderno de trabajo Conoce que es un reglamento Describe la causa y efecto de un reglamento si no es Conoce que es un texto informativo Evaluación Indicadores cumplido Encuentra con facilidad textos informativos Esenciales de logro Técnica E Cuestionario Cuestionario Instrumento Prueba Prueba . Sugerencias y Recomendaciones ------------------------ ----------------------------------- -------------------- SANDRA CARDENAS Firma profesor Firma Srta. Directora Plan De Trabajo Simultáneo N°7 3. Datos Informativos 3.2 Institución De Practica: Dr. Honorato Vásquez 3.3 Profesor Supervisor: 3.4 Estudiante Maestra: Sandra Cárdenas 3.5 Año Lectivo:2011-2012 3.6 Fecha De Realización:27 -09-2011 3.7 Ubicación: Cantón: Montufar Parroquia: San José Comunidad: El Chamizo 4. Datos Curriculares 2.1 Área: Matemáticas 2.2 Método: inductivo deductivo 2.3Técnica: observación directa
  • 32.
    3. Información Científica Quinto Comparar números y establecer relaciones Para comparar dos números de cinco cifras y saber cual es el mayor el menor si son iguales, utilizamos el valor posicional de cada una de las cifras Ejemplo 1 Dm Um C D U Dm Um C D U 73862 > 72862 Sexto En una secuencia con patrón multiplicativo, cad valor se obtiene multiplicando el valor anterior con el patrón o criterio de cambio . Ejemplo Pedro organizo un ramillete de globos teniendo en cuenta por cada globo que coloco en una fila, puso dos en la siguiente. ¿cuál es el patrón de cambio? X2 x2 x2 x2 Mesas 1 2 4 8 12 4. Bibliografía
  • 33.
    Texto de Matemáticasde Quinto y Sexto Año De Básica 5. Estructura AÑOS DE BÁSICA Quinto Sexto (Grupos) EJE DE APRENDIZAJE El razonamiento, la demostración la comunicación, las El razonamiento, la demostración la comunicación, las conexiones y la representación conexiones y la representación BLOQUE CURRICULAR Módulo N°1 Relaciones y Funciones Módulo N°1 Bloque Numérico DESTREZA CON Representar números de cinco cifras como la suma de Generar sucesiones crecientes con multiplicación CRITERIO DE números posicionales de sus dígitos DESEMPEÑO TEMAS Comparar números y establecer relaciones Secuencias numéricas Crecientes con patrón multiplicativo DISTRIBUCION DE TAREAS
  • 34.
    A.A PRERREQUISITOS A.M1. Resolver el siguiente problema Realizar la dinámica patos al agua 6. Completa la tabla ESQUEMA CONCEPTUAL DE PARTIDA Diagnosticar sobre comparar números y establecer Secuencia Patrón de cambio relaciones 5,10,15,20,25 Elaboración Del Nuevo Conocimiento 9,16,23,30,37 Presentar un ábaco Ob. Observar el ábaco 7. Encuentra los seis primeros términos de cada secuencia Exp. Representar cantidades de números naturales de cinco cifras Patrón Secuencia Establecer relaciones entre si a) Sumar 8 16, Comp. Comparar dos números de cinco cifras b) Sumar 15 30, Conocer cuál es el numero mayor c) Sumar 12 24, d) Sumar 20 12 Abs. ¿Cómo comparamos dos cantidades? e) Sumar 6 19, ¿Cómo observamos cual es el numero mayor? Genr. Unificar Criterios 8. Relaciona cada secuencia con su patrón de cambio Trasferencia a) 10,20,30,40,50 multiplicar por 2 Representar el siguiente número natural de cinco cifras en b) 2,4,6,8,10 sumar 10 el ábaco. Y comparar y establecer relaciones 10520; 34987 9. ¿Qué entiende por patrón multiplicativo? ……………………………… Dm Um C D U Dm Um C D U Tie
  • 35.
    AA PRERREQUISITOS AM 1. Escribe en números y letras la cantidad Revisión del Aprendizaje Autónomo representada en cada ábaco y comparar ESQUEMA CONCEPTUAL DE PARTIDA números y establecer relaciones Diagnosticar sobre secuencias numéricas crecientes con patrón multiplicativo ESQUEMA CONCEPTUAL DE PARTIDA Presentar un cartel de patrones crecientes multiplicativos Obs. Observar los ejemplos presentados de patrón creciente multiplicativo Realizar un ejemplo de patrón creciente Dm Um C D U Dm Um C D U multiplicativo Exp. Resolver el ejemplo propuesto de patrón creciente multiplicativo Seguir paso a paso para resolver el problema Comp. Comparar los ejemplos del cartel con los ejemplos propuestos Abs. ¿Que es una secuencia numérica creciente con patrón multiplicativo? Dm Um C D U Dm Um C D U Genr. Unificar criterios Formar el concepto TRANSFERENCIA Escriba el patrón de cambio correspondiente a las siguientes secuencias Dm Um C D U Dm Um C D U 3.6.12.48 6.18.24.30.36 9.18.27.36 1.6.11.16.21 12.11.10.9 Dm Um C D U Dm Um C D U
  • 36.
    Revisión del TrabajoAutónomo AA Revisión del Trabajo Autónomo Recursos Hojas de trabajo, hojas de evaluación, ábaco, cuaderno Hojas de trabajo, Cartel, hojas de evaluación, cuaderno de de trabajo trabajo Establece relaciones con cantidades Indicadores Compara cantidades en ábaco con facilidad Realiza los ejercicios con facilidad Evaluación Esenciales de logro Utiliza correctamente el ábaco Conoce la secuencia de números con facilidad Técnica E Cuestionario Cuestionario Instrumento Prueba Prueba . Sugerencias y Recomendaciones ------------------------ ----------------------------------- -------------------- SANDRA CARDENAS Firma profesor Firma Srta. Directora Plan de Clase 8 1. DATOS INFORMATIVOS 1.1-Institucion práctica: Escuela “Honorato Vásquez” 1.2-Aluman Maestra: Sandra Cárdenas 1.3- Profesor/a Orientadora: Lcda. Sandra Pozo 1.4-Superaracion de práctica: Lcdo. …………………….. 1.5- Años de educación básica: Quinto y Sexto año 1.6- Fecha de realización:28 -09-2011 2. AREA: CULTURA FÍSICA
  • 37.
    2.1 Tema: CarreraDe Obstáculos 3. METODOLOGÍA 3.1 Método Directo 3.2 Técnica: Observación Directa 4 INFORMACION CIENTIFICA Carrera de Obstáculos LA CARRERA DE OBSTÁCULOS En la carrera de obstáculos desarrollamos destrezas de motricidad gruesas y utilizamos como materiales para los obstáculos como cajas, aros, almodones, sacos etc. Se debe prepara para la actividad un lugar en el piso para la carrera de obstáculos Para realizar la carrera de obstáculos las niñas y niños deben saltar por encima de ellos 5. BIBLIOGRAFÍA  Guía didáctica 6. ESTRUCTURA DESTREZA CONTENIDO ESTRATEGIAS RECURSOS EVALUACIÓN S METODOLOGICAS Desarrollar y Carrera con Actividades Iníciales Estudiantes * Proceso motor ejecutar la obstáculo a)CALENTAMINTO obstáculos *Participación activa de las niñas y habilidad de * tratar alrededor del patio niños carrera con * Desplazamientos Laterales obstáculos Actividades Principales b)FORMACION CORPORAL *realizar ejercicios de cuello, tronco y extremidad * correr indistintamente c)Adquisición de
  • 38.
    habilidades y destrezas O. Dar indicaciones del ejercicio D. Demostrar las posiciones de la carrera con obstáculos a realizarse, formar a los niños en dos filas E. Ejecutar varios ejercicios de carrera C. Corregir errores * Practicar diferentes formas de carrera * Practicar carrera de obstáculos. 7. SUGERENCIAS Y RECOMENDACIONES ------------------------ ----------------------------------- -------------------- SANDRA CARDENAS Firma profesor firma supervisor Firma alumna Maestra SUPERVISOR de práctica Plan De Trabajo Simultáneo N°9 5. Datos Informativos 5.2 Institución De Practica: Dr. Honorato Vásquez 5.3 Profesor Supervisor:
  • 39.
    5.4 Estudiante Maestra:Sandra Cárdenas 5.5 Año Lectivo:2011-2012 5.6 Fecha De Realización: 03-10-2011 5.7 Ubicación: Cantón: Montufar Parroquia: San José Comunidad: El Chamizo 6. Datos Curriculares 2.1 Área: Ciencias Naturales 2.2 Método: Método Científico 2.3Técnica: Observación Indirecta 3. Información Científica Quinto Año Movimiento de Rotación: la tierra gira en su propio eje de oeste a este con una velocidad de 29,8 kilómetros por minuto y que va disminuyéndose al acercarse a los polos. Su giro lo completa en 23 horas, 56 minutos y 44 segundos Movimiento de Rotación Movimiento de Traslación la tierra gira alrededor del sol Movimiento de nutación oscilación periódica de la tierra causada por la atracción lunar Sexto Año La Cordillera de los Andes Es una cadena Montañosa de Sudamérica que se extiende casi paralela a la costa del Pacifico desde el cabo de hornos hasta las proximidades de panamá. Es uno de los sistemas montañosos más grandes del mundo. La cadena tiene 7200 km de longitud, 240 km de ancho y un promedio 3660 m de altura. Desde su estrechamiento final al sur de Chile, los Andes en cadena paralela por Argentina, Bolivia Perú, Ecuador y Colombia. En Venezuela se divide en tres cadenas diferentes a lo largo de su extensión la cordillera se levanta abruptamente desde la Costa del Pacifico la elevación y el plegamiento de las rocas sedimentarias de las que están compuestas los Andes se originaron durante el periodo Cretácico cuando la corteza terrestre de la placa del pacifico inicio la subducción de la placa sudamericana en el proceso conocido como tectónica de placas que se generaron por esta colisión desencadenaron erupciones volcánicas y terremotos que en algunas partes elevaron los Andes por encima de los 1500m este proceso duro más de 28.000 millones de años. 4. Bibliografía Texto de Ciencias Naturales de Quinto y Sexto Año De Básica 5. Estructura AÑOS DE BÁSICA Quinto Sexto (Grupos) EJE DE APRENDIZAJE Ecosistemas acuático y terrestre: Los individuos Bioma Pastizal: El ecosistema expresa las interrelaciones interactúan con el medio y conforman la comunidad bióticas y abióticas. biológica
  • 40.
    BLOQUE CURRICULAR Bloque N°1 La Tierra un planeta con vida Bloque N°1 La Tierra un planeta con vida DESTREZA CON Interpretar los movimientos de la Tierra y su influencia en Describir el origen de las masas terrestres de las regiones CRITERIO DE los naturales del Ecuador, con la identificación y relación de las DESEMPEÑO seres vivos con observaciones directas y la relación de Características físicas y biológicas propias de las regiones. resultados • Comparar las clases de energía Meteorológicos. TEMAS Movimientos de la tierra La cordillera de los Andes DISTRIBUCION DE TAREAS
  • 41.
    A.A PRERREQUISITOS A.M a. Contestar. Realizar la dinámica en la mi cabeza redondita ¿Qué forma tiene el planeta Tierra ? ESQUEMA CONCEPTUAL DE PARTIDA ………………………………………………………………… Explorar conocimientos los movimientos de la tierra ………………………………………………………………….. Elaboración Del Nuevo Conocimiento …………………………………………………………………. 2. ¿Qué significa era Primaria ? Presentar el globo terráqueo ……………………………………………………………………………….. Ob. Observar libremente el globo terráqueo ……………………………………………………………………………………. Form Hip. ¿Cuáles son los movimientos de la tierra? ………………………………………………………………………………….. ¿la Tierra realizara enseguida todos sus 3. Cuántos continentes poseemos actualmente. movimientos? Recop. Elaborar fichas de datos que nos ayude a conocer cada movimiento que tiene la Tierra Comp. Imitar los movimientos de rotación y traslación a través de un experimento 4. Dibuje dos Movimientos de Placas y anote su respectivo nombre Analizar cada una de las interrogantes que los niños tienen Conc. Concretizar la ley sobre los movimientos de la Tierra Trasferencia Realizar un organizador cognitivo de los movimientos de la Tierra. …………………………………………………….. …………………………………………… Tie
  • 42.
    AA PRERREQUISITOS 1. Establecer diferencias entre los movimientos de Revisión del Aprendizaje Autónomo AM rotación traslación y nutación ESQUEMA CONCEPTUAL DE PARTIDA Movimientos Diferencias Explorar conocimientos sobre la cordillera de los Andes ESQUEMA CONCEPTUAL DE PARTIDA Rotación Presentar el mapa físico del Ecuador Traslación Obs. Observar de forma expontánea y dirigida el cartel Nutación Form Hip. ¿Porque se llama cordillera de los Andes? 2. Elabora un grafico que se relacione con las ¿Dónde se encuentra? consecuencias de cada uno de los movimientos de la Tierra Comp. Comprobar a través del mapa físico del Ecuador y el Mapamundi Dar a conocer datos importantes sobre la cordillera de los Andes M. Rotación M. Traslación Concl. Analizar porque solo en 5 países pasa la cordillera de los Andes Unificar criterios Formar el concepto TRANSFERENCIA Realizar en una hoja de papel boom el mapa del Ecuador con su respectiva cordillera de los Andes 3. ¿Qué crees que sucedería si no hubiera el movimiento de rotación? ……………………………………………………………… ……………………………………………………………… 4. Registra las conclusiones sobre la importancia de los de la Tierra Importancia del M. de Importancia del M. de Rotación Traslación Revisión del Trabajo Autónomo AA A.A Revisión del Trabajo Autónomo Recursos Hojas de trabajo, hojas de evaluación, globo terráqueo, Hojas de trabajo, Cartel, hojas de evaluación, cuaderno de
  • 43.
    Cuaderno de trabajo trabajo Diferencia los movimientos de la Tierra tomando en cuenta la causa y consecuencia Codifica los movimientos de la Tierra aplicando organizadores cognitivos Ubica la cordillera de los Andes en el mapa físico del Ecuador Evaluación Indicadores Propone conclusiones sobre los movimientos de la Tierra Dibuja con facilidad un mapa Esenciales de logro considerando su importancia Representa la cordillera de los Andes Técnica E Cuestionario Cuestionario Instrumento Prueba Prueba . Sugerencias y Recomendaciones ------------------------ ----------------------------------- -------------------- SANDRA CARDENAS Firma profesor Supervisor Firma Srta. Directora Plan De Trabajo Simultáneo N°10 7. Datos Informativos 7.2 Institución De Practica: Dr. Honorato Vásquez 7.3 Profesor Supervisor: 7.4 Estudiante Maestra: Sandra Cárdenas 7.5 Año Lectivo:2011-2012 7.6 Fecha De Realización:04 -10-2011 7.7 Ubicación: Cantón: Montúfar Parroquia: San José Comunidad: El Chamizo 8. Datos Curriculares 2.1 Área: Estudios Sociales 2.2 Método: Método Comparativo 2.3Técnica: Observación Indirecta 3. Información Científica Quinto Año La historia y Posible Futuro de nuestro Planeta
  • 44.
    El astrofisico DonaldBrownlee y el paleontologo Peter Ward, ambos de la Universidad de Washintong elaboraron un reloj con el que se cronometra en 12 horas y a escala la existencia de nuestro planeta dentro del sistema solar Hace 4650 de años se formo la Tierra. 00:00h Han transcurrido 200 millones de años Hace 3500 años aparecieron los primeros organizadores vivos aunque los compuestos orgánicos y 00:50h aminoácidos son anteriores a esta fecha Hace unos 1500 millones de años la atmosfera de la Tierra se hizo respirable 02:15h 04:00h Hace 500 millones de años la flora y la fauna se extendieron por todo el planeta Momento actual 04:30h 05:00h Dentro de 500 millones de años la era de las plantas y animales llegan a su fin 08:00h Dentro de 3500 de años los océanos se evaporaran a causa del sol Dentro de 7500 millones de años la expansión del sol convertido en una gigante estrella roja engrullira 12:00h la Tierra Sexto Lo que se estudia en Historia Este año se comenzara por El Ecuador nuestra Patria. Al conocer de donde viene la gente de nuestro país, como vivía en el pasado, que cambio se ha dado podremos entender mejor lo que sucede ahora.
  • 45.
    En la historiase estudia las raíces de lo que actualmente somos. Se encuentra parte de la explicación del porque en los tiempos en la que vivimos las cosas suceden de una u otra forma Conocer la historia nos permite encontrar respuestas a nuestras preguntas sobre las causas del presente pero también nos transmite la experiencia para poder evitar repetir en el futuro 4. Bibliografía Texto de Estudios Sociales de Quinto y Sexto Año De Básica 5. Estructura AÑOS DE BÁSICA Quinto Sexto (Grupos) EJE DE APRENDIZAJE Buen vivir, Identidad nacional latinoamericana y planetaria Identidad Nacional , Unidad en la Divesidad BLOQUE CURRICULAR Bloque N°1 El mundo, Bloque N°1 Época nuestra casa Aborigen (I) común DESTREZA CON • Analizar la biografía de la Tierra desde las distintas Analizar los descubrimientos realizados sobre el origen de los CRITERIO DE perspectivas primeros pobladores de América y lo que hoy es nuestro país, DESEMPEÑO que intentan abordarla y analizarla. mediante la observación de mapas y la consideración de las distancias y esfuerzos humanos consignados en relatos históricos. TEMAS La historia y posible futuro de nuestro planeta Lo que se estudia en historia DISTRIBUCION DE TAREAS
  • 46.
    A.A PRERREQUISITOS 1. ¿Qué es historia? Realizar la dinámica el barco se hunde ………………………………………………………….. ………………………………………………………… ESQUEMA CONCEPTUAL DE PARTIDA Explorar conocimientos sobre historia y posible futuro de 2. Para sirve la historia. nuestro planeta ………………………………………………………………… Elaboración Del Nuevo Conocimiento …………………………………………………………………… Presentar un video 3. Elabora una línea de tiempo de tu existencia Ob. Observar el video sobre el posible futuro de inicia con tu nacimiento y continua con los nuestro planeta eventos importantes de tu vida hasta la Registrar hechos del futuro de nuestro planeta actualidad Descp. Realizar una lista de elementos que vendrán a futuro Identificar las características más sobresalientes Comp. Relacionar lo observado con lo que dice nuestro texto Comentar sobre lo observado Ordenar en grupos comunes y no comunes el posible futuro de nuestro planeta Elaborar un cuadro de semejanzas y diferencias Asoc. Unificar criterios sobre el futuro de nuestro planeta Trasferencia Realizar un organizador cognitivo del futuro de nuestro planeta. Tie
  • 47.
    AM En una hoja aparte imaginemos que va a pasar AA PRERREQUISITOS en el futuro, siguiendo el Revisión del Aprendizaje Autónomo modelo del reloj de ESQUEMA CONCEPTUAL DE PARTIDA Brownlee y Ward y Explorar conocimientos sobre lo que se estudia en historia dibujémoslo ESQUEMA CONCEPTUAL DE PARTIDA Presentar un cartel de lo que se estudia en historia Obs. Observar la rueda de atributos Descp. Describir que sucedió antes Identificar características sobresalientes de cada uno de la historia de sus padres Comp. Compara la historia de los abuelos de un niño con la historia de cada niño Comentar los acontecimientos presentes y los anteriores Valorar la historia de los familiares de los niños Elaborar cuadros de semejanzas y diferencias Asoc. Elaborar conclusiones de lo que es historia AA TRANSFERENCIA Revisión del Trabajo Autónomo Realizar un Mapa Conceptual sobre lo se estudia en historia Revisión del Trabajo Autónomo AA Recursos Hojas de trabajo, hojas de evaluación, globo terráqueo Hojas de trabajo, imágenes , hojas de evaluación Indicadores Tiene buena imaginación Analiza lo que se estudia en historia alu Ev aci ón Esenciales de logro Distingue de lo real a lo imaginario Sabe para qué sirve la historia
  • 48.
    Técnica E Cuestionario Cuestionario Instrumento Prueba Prueba . Sugerencias y Recomendaciones ------------------------ ----------------------------------- -------------------- SANDRA CARDENAS Firma profesor firma Srta. Directora Firma alumna Maestra SUPERVISOR Plan De Trabajo Simultáneo N°11 9. Datos Informativos 9.2 Institución De Practica: Dr. Honorato Vásquez 9.3 Profesor Supervisor: 9.4 Estudiante Maestra: Sandra Cárdenas 9.5 Año Lectivo:2011-2012 9.6 Fecha De Realización: 05-10-2011 9.7 Ubicación: Cantón: Montúfar Parroquia: San José Comunidad: El Chamizo 10. Datos Curriculares 2.1 Área: Lengua Y Literatura 2.2 Método: Proceso Didáctico de la lectura 2.3Técnica: Técnica de la Conversación 3. Información Científica
  • 49.
    Quinto Año Estructura del Reglamento Titulo: El titulo introduce al lector al contenido y señala que tipo de texto es. Subtitulo: Amplía la información del título. En este caso, explica que es "convivencia" Introducción: Esta parte del texto explica el objetivo que se pretende conseguir. Determina quienes son los involucrados Artículos: Los artículos y son generales y ordenan las normas según un criterio. Por ejemplo: el primer artículo del reglamento tiene que ver con el respeto a los otros; el segundo, con el cuidado del material. Los artículos están numerados para facilitar su lectura. Reglas o normas: Bajo a cada artículo se detallan las normas que lo definen. El conjunto de normas debe tener coherencia con el artículo. Es decir, en un artículo cuyo criterio, cuyo criterio es "respeto a los otros", no puede estar en norma sobre el "cuidado del material" Sexto Año Estructura del artículo informativo Titulo: el titulo guía al lector sobre el teme que tratara el texto. Se debe relacionar directamente con él Introducción: Esta parte del texto puede contener algunos puntos como: tema que se tratara, razón por la que se trata, a quienes va dirigido, motivación que tuvo el autor para escribir el artículo, fuentes que tomo el autor para sustentar su escrito. Pero no siempre en una introducción estarán todos ellos. Algunas veces, pueden aparecer unos y, en otros casos, pueden aparecer otros. Desarrollo: En el desarrollo se expone cada uno de los subtemas en que el autor ha dividido el tema que quiere tratar. Cada subtema puede estar encabezado por un subtitulo, pero no siempre es asi. El autor pude tratar los subtemas uno a continuación del otro. El desarrollo del tema es la parte mas importante del articulo informativo, pues el que comunica las ideas más relevantes. Conclusiones: En esta parte del articulo, el autor puede expresar sus opiniones sobre el tema que ya trato en el desarrollo; puede escribir las consecuencias que se desprenden de lo que ya desarrollo. También pueden invitara los lectores a actuar de manera adecuada frente a estas consecuencias. No siempre en las conclusiones deben aparecer todos estos elementos. A veces pueden aparecer unos y otras veces otros 4. Bibliografía Texto de Lengua Y Literatura de Quinto y Sexto Año De Básica 5. Estructura
  • 50.
    AÑOS DE BÁSICA Quinto Sexto (Grupos) EJE DE APRENDIZAJE Escuchar Escuchar BLOQUE Bloque N°1 Reglamento y Manual de Instrucciones. Bloque N°1 Descripción científica/ Encuesta Notas de CURRICULAR Enciclopedia/ Notas Apuntes DESTREZA CON Comprender e interpretar los reglamentos y manuales de Comprender las descripciones científicas, encuestas CRITERIO DE instrucciones infiriendo relaciones de causa y efecto en su escritas, notas de enciclopedia y apuntes desde la DESEMPEÑO aplicación identificación en la vida cotidiana. de información que permita establecer relaciones y comprender el mensaje global TEMAS Estructura del reglamento Estructura del articulo informativo DISTRIBUCION DE TAREAS
  • 51.
    A.A PRERREQUISITOS A.M 5. que es un texto informativo Realizar la dinámica el barco se hunde ……………………………………………………………………… ESQUEMA CONCEPTUAL DE PARTIDA ……………………………………………………………………… Explorar conocimientos de ¿Qué es un reglamento? Elaboración Del Nuevo Conocimiento 6. Cuantas funciones del lenguaje existen enumerar. Presentar un cartel de la estructura del reglamento …………………. Perc. Observar el cartel de la estructura del reglamento ……………….. Comp. Comprender para que sirve el reglamento …………………….. Reconocer las partes del reglamento ……………………. Identificar en el reglamento su estructura Int. Analizar que es un reglamento Establecer comparaciones entre el reglamento de convivencia y el reglamento de transito 7. ¿Qué es un articulo informativo Reac. Reconocer si los dos reglamentos constan con su respectiva estructura ………………………………………………… Dar a conocer cada ítem de la estructura del reglamento Int. Poner en práctica la estructura del reglamento ……………………………………………....... Trasferencia ………………………………………………… Realizar un reglamento con la estructura que ya conocen 8. ¿Cómo describe el autor los fenómenos relacionados con el tema? ……………………………………………….. ……………………………………………………. Tie AM 1. Colorear en el texto las partes que forman su AA PRERREQUISITOS estructura. Revisión del Aprendizaje Autónomo 2. Comparar el texto del Reglamento de Convivencia ESQUEMA CONCEPTUAL DE PARTIDA Explorar conocimientos de la estructura de un articulo informativo
  • 52.
    de los estudiantesde 5t° año con el texto del ESQUEMA CONCEPTUAL DE PARTIDA reglamento nacional de tránsito. Presentar un cartel de la estructura de un articulo Reglamento para la informativo convivencia de los Reglamento Nacional Per. Observar el cartel de la estructura de un articulo informativo estudiantes de 5t° año de Transito …………………………. …………………………. Com. Reconocer la estructura del articulo informativo ……………………………….. ……………………………….. Dar a conocer que es un texto informativo …………………………………. …………………………………. ……………………………… ……………………………… Int. Encontrar diferencias y semejanzas entre los ……………………………….. ……………………………….. diferentes textos informativos presentados Dar a conocer a los niños cada ítem de su estructura …………………………. …………………………. Reac. Analizar la estructura del articulo informativo Identificar en los artículos informativos sus respectivas Semejanzas partes Inte. En parejas discutir y comentar cuales de los Reglamento para la elementos que pueden tener las conclusiones, tienen el texto que acabamos de leer. convivencia de los Reglamento TRANSFERENCIA estudiantes de 5t° año Nacional de Transito ……………………….. ……………………….. Definir cuáles son los elementos que puede tener una ……………………………… ……………………… conclusión en un artículo informativo …………………………… …………………………… ………………………….. ………………………….. …………………………………. ………………………… Diferencias ……………………….. ……………………….. ……………………… ……………………… Revisión del Trabajo Autónomo AA Revisión del Trabajo Autónomo AA RECURSOS Hojas de evaluación, hojas de trabajo, cartel, cuaderno de Hojas de evaluación, hojas de trabajo, cartel, trabajo textos de artículos informativos, cuaderno de trabajo Indicado Define el concepto de un articulo informativo Define el concepto de reglamento Identifica con facilidad las partes que consta el res de Identifica con facilidad cada parte del reglamento articulo informativo Realiza un reglamento con facilidad logro Realiza un articulo informativo con mucha facilidad
  • 53.
    técnica e Prueba Prueba Cuestionario Cuestionario Evaluación instrument0 . Sugerencias y Recomendaciones ------------------------ ----------------------------------- -------------------- SANDRA CARDENAS Firma profesor Firma Srta. Directora Plan De Trabajo Simultáneo N°12 11. Datos Informativos 11.2Institución De Practica: Dr. Honorato Vásquez 11.3Profesor Supervisor: 11.4Estudiante Maestra: Sandra Cárdenas 11.5Año Lectivo:2011-2012 11.6Fecha De Realización:06 -10-2011 11.7Ubicación: Cantón: Montufar Parroquia: San José Comunidad: El Chamizo 12. Datos Curriculares 2.1 Área: Matemáticas 2.2 Método: inductivo deductivo 2.3Técnica: observación directa 3. Información Científica Quinto Números naturales de seis cifras La Decena De Mil Si al número 99999 le sumamos 1, obtenemos cien mil
  • 54.
    Observa en latabla posicional con todas las unidades de cien mil puras. CM DM UM C D U 1 0 0 0 0 0 Cien mil 2 0 0 0 0 0 Doscientos mil 3 0 0 0 0 0 Trescientos mil 4 0 0 0 0 0 Cuatrocientos mil 5 0 0 0 0 0 Quinientos mil 6 0 0 0 0 0 Seiscientos mil 7 0 0 0 0 0 Setecientos mil 8 0 0 0 0 0 Ochocientos mil 9 0 0 0 0 0 Novecientos mil Una unidad de cien mil es igual a: -100000 unidades -100 unidades de mil; o, -10000 decenas -10 unidades de diez mil -1000 centenas. Las unidades de cien mil pertenecen al sexto orden de numeración y se leen en periodos de tres en tres Observa el ejemplo: Unidades De 6.° orden 5. ° orden 4.° orden 3.° orden 2.° orden 1.° orden Cm Dm Um C D U 1 2 3 4 8 5 100000 20000 3000 400 80 5 1000000 + 20000 + 3000 + 400 + 80 + 5= 123485
  • 55.
    Se lee cientoveintitrés mil…. ….cuatrocientos ochenta y cinco Es decir, lees la cantidad como si fuera centenas pero añades la palabra mil. Sexto Números Naturales Daniel y sus amigos reunieron 315412 piedras para decorar el puerto de las lanchas. ¿Cuántas cifras tiene el número? El número 315412 es un numero natural Todos los números naturales, menos el cero, tienen un número anterior y un numero siguiente. 0es el anterior de 1 1 es el siguiente de 0 1 es el anterior de 2 2 es el siguiente de 1. Los números naturales se utilizan para contar. Ellos son: 0, 1, 2, 3, 4, 5…………. Los puntos suspensivos (…) indican que la lista sigue indefinidamente. Para escribir cualquier numero natural se utiliza diez cifras; 1 2 3 4 5 6 7 8 9 El numero 315412 tiene seis cifras. Las cifras son los signos con los que escribimos cualquier número. El valor de una cifra depende de su posición en el número. 4. Bibliografía Texto de Matemáticas de Quinto y Sexto Año De Básica 5. Estructura AÑOS DE BÁSICA (Grupos) Quinto Sexto EJE DE APRENDIZAJE El razonamiento, la demostración la comunicación, El razonamiento, la demostración la comunicación, las las conexiones y la representación conexiones y la representación
  • 56.
    BLOQUE CURRICULAR Módulo N°1 Relaciones y Funciones Módulo N°1 Bloque Numérico DESTREZA CON CRITERIO DE Representar números de seis cifras como la suma de Identificar y expresar el valor posicional de las cifras de un DESEMPEÑO los valores posicionales de sus dígitos. número TEMAS La centena de mil Números naturales DISTRIBUCION DE TAREAS
  • 57.
    A.M PRERREQUISITOS A.A 1. ¿Qué es una secuencia numérica con patrón aditivo? Realizar la dinámica los números saltarines ……………………………………………………. ESQUEMA CONCEPTUAL DE PARTIDA …………………………………………………… Diagnosticar sobre los números naturales de seis 2. Escribe el patrón de cambio cifras correspondiente a las siguientes secuencias. Elaboración Del Nuevo Conocimiento 5,12,19, 26,33,40,47 Presentar el ábaco 14,23,32,41,50,59,68 Ob. Observar el ábaco 3,8,13,18,23,28 Pedir varias cantidades a los niños de seis cifras 3. ¿Qué es una secuencia numérica con patrón multiplicativo? ……………………………………………………. Exp. Representar las cantidades de números ……………………………………………………… naturales de seis cifras 4. Escriba el patrón de cambio Colocar las cantidades de acuerdo a su posición correspondiente a las siguientes en una tabla posicional secuencias. 1.5,25,105,525,2625 10,100,1000 Dar a conocer como se forma una centena de 2,6,18,54,162 mil 5. ¿Qué entiende por números naturales? Comp. Comparar dos cantidades de cinco cifras ……………………………………………………….. y seis cifras Sacar diferencias de los números expuestos Abs. ¿Qué es una centena de mil? ¿Cómo se la representa? ¿Cómo se la lee? Genr. Unificar Criterios de acuerdo a las interrogantes Trasferencia Representar los siguientes números naturales de seis cifras en el ábaco. Y la tabla posicional: 247845, 345670, 327698
  • 58.
    Cm Dm UmC D U A.A a. Escribir en letras la cantidad que AM PRERREQUISITOS señala cada circulo Revisión del Aprendizaje Autónomo 100000 200000 ESQUEMA CONCEPTUAL DE PARTIDA ………………………………… …………………………….. Diagnosticar sobre números naturales …………………………………… ………………………………. ESQUEMA CONCEPTUAL DE PARTIDA Presentar un cartel sobre los números naturales 300000 400000 Obs. Observar los ejemplos presentados en el cartel ……………………………………….. ……………………………….. ………………………………………... ……………………………….. Presentar varios ejemplos de números naturales Exp. Formar cantidades de números naturales con la ayuda de los niños Dar a conocer que todo numero natural tiene un número anterior y un numero posterior b. Representar las siguientes Comp. Comparar los ejemplos del cartel con los cantidades en la tabla posicional. ejemplos propuestos por cada niño 235638, 984576,123654,980568, Abs. ¿Qué es un número natural? 452759 ¿Cuál es su valor posicional? Unidades De 6.° 5. ° 4.° 3.° 2.° 1.° ¿Cómo se lee un número natural? orden orden orden orden orden orden Genr. Unificar criterios acuerdo a las Cm Dm Um C D U
  • 59.
    interrogantes Formar el concepto de números naturales TRANSFERENCIA Unidades De Escriba los siguientes números en 6.° 5. ° 4.° 3.° 2.° 1.° palabras. Determina el valor de orden orden orden orden orden orden posición de cada de sus cifras: Cm Dm Um C D U 28597, 1005,327, 832000 y 15223 Unidades De 6.° 5. ° 4.° 3.° 2.° 1.° orden orden orden orden orden orden Cm Dm Um C D U Revisión del Trabajo Autónomo AA A.A Revisión del Trabajo Autónomo RECURSOS HOJAS DE TRABAJO, CUADERNO DE TRABAJO, HOJAS DE HOJAS DE TRABAJO, CUADERNO DE TRABAJO, HOJAS DE EVALUACION, ABACO EVALUACION, ABACO
  • 60.
    EVALUACION INDICADORES Lee correctamente cantidades de cinco y seis Realiza con facilidad un concepto sobre los números cifras naturales DE LOGRO Ubica correctamente en la tabla posicional Ubica correctamente en la tabla posicional cantidades Lee con facilidad distintas cantidades de números Escribe correctamente cantidades que se le dicta naturales TECNICA E Prueba Prueba INSTRUMENTO Cuestionario Cuestionario . Sugerencias y Recomendaciones ------------------------ ----------------------------------- -------------------- SANDRA CARDENAS Firma profesor Firma Srta. Directora
  • 61.
    Plan De TrabajoSimultáneo N°13 1. Datos Informativos a. Institución De Practica: Dr. Honorato Vásquez b. Profesor Supervisor: c. Estudiante Maestra: Sandra Cárdenas d. Año Lectivo:2011-2012 e. Fecha De Realización:07-10-2011 f. Ubicación: Cantón: Montúfar Parroquia: San José Comunidad: El Chamizo 2. Datos Curriculares 2.1 Área: actividades practicas 2.2 Método: creativo 2.4 Técnica: Observación Directa 2.3Tema: Elaboración de un conejo en fomix 5. Información Científica Hoja de Trabajo Tema: Elaboración de un Conejo con canasta Fecha:
  • 62.
    a. Diseño Gráfico i. Proceso Gráfico b. Materiales c. Fomix Silicona Liquida Pincel Temperas d. Herramientas e. Dibujo terminado Tijeras Lápiz
  • 63.
    Procedimiento 1 recortar el molde del conejo de acuerdo al tamaño que tiene 3. realizar la cara del conejo 4. adornar la canasta 5. pintar los ojos y demás adornos con tempera 6. pegar con silicona los adornos 7. exponer 4. Bibliografía Del libro colombiano foami realice y venda 5. Estructura Destreza Con Criterio De Contenido Estrategia Metodológica Recursos Evaluación Desempeño Desarrollar la creatividad a Elaboración de un conejo Prerrequisitos Fomix ,tijera, lápiz, Exposición de los trabajos través dela elaboración de en canasta Realizarla Dinámica el silicona, temperas manuales un conejo con canasta Gato y el Ratón utilizando la imaginación y Esquema Conceptual De dándole utilidad Partida Diagnosticar como realizar
  • 64.
    un trabajo manual Construcción del Nuevo Conocimiento Presentar el conejo en canasta realizado en fomix c. Observar el trabajo manual Concretar ideas y decidir el trabajo E. Formar dos grupos de trabajo de 4 niños Elaborar diseños Recletar materiales Armar con las piezas el conejo con su canasta Poner acabados Observar y autoevaluar el trabajo Detallar y complementar el trabajo manual Transferencia Exponer cada uno de los trabajos realizados Observaciones Firma Estudiante Maestra Firma Profesor Orientador
  • 65.
    Plan De TrabajoSimultáneo N°14 6. Datos Informativos a. Institución De Practica: Dr. Honorato Vásquez b. Profesor Supervisor: c. Estudiante Maestra: Sandra Cárdenas d. Año Lectivo:2011-2012 e. Fecha De Realización: 10-10-2011 f. Ubicación: Cantón: Montufar Parroquia: San José Comunidad: El Chamizo 7. Datos Curriculares 2.1 Área: Ciencias Naturales 2.2 Método: Método Científico 2.3Técnica: Observación Indirecta 3. Información Científica Quinto Año Las estaciones Las estacione son los periodos del tiempo en el año en que las condiciones climáticas se mantienen, en una determinada región. Cada estación puede durar aproximadamente, tres meses y se llaman; primavera, verano, otoño e invierno Primavera Es una de las cuatro estaciones transición entre el invierno y el verano y se caracteriza por su verdor y el florecimiento de las plantas. Verano Es otra de las cuatro estaciones; está caracterizada por tener las temperaturas más altas del año, es transición entre la primavera y el otoño. Otoño
  • 66.
    Durante esta épocalas hojas de los arboles cambian su color verde, se vuelven amarillentas, hasta que se secan y caen con la Ayuda del viento que sopla con mayor fuerza; es considerada la estación de las cosechas; la temperatura comienza a ser un poco fría ; es transición entre el verano y el invierno. Invierno Es la última de las cuatro estaciones del año y se caracteriza por tener temperaturas muy bajas. El invierno es transición entre el otoño y la primavera. El Ecuador por encontrarse en la línea ecuatorial, se presentan únicamente dos estaciones, el invierno que es una época de lluvias y el verano que es una época seca. Sexto Año Estructura Interna y Externa del Planeta Tierra La tierra tiene una estructura interna dividida en capas que son: El núcleo, químicamente esta formado por níquel y hierro su parte más interna se encuentra en estado solido y su parte exterior es liquida. El manto, la parte mas inferior formada por magma sustancias de alta temperatura compuesta por roca fundida y gases y varios metales, la parte superior formada por rocas principalmente de sílice y magnesio que son las que expulsan durante las erupciones volcánicas. La corteza terrestre es la parte mas exterior, se encuentra en estado sólido, por minerales; es aquí donde se desarrolla la vida. 4. Bibliografía Texto de Ciencias Naturales de Quinto y Sexto Año De Básica 5. Estructura AÑOS DE BÁSICA Quinto Sexto (Grupos) EJE DE APRENDIZAJE Ecosistemas acuático y terrestre: Los individuos Bioma Pastizal: El ecosistema expresa las interrelaciones interactúan con el medio y conforman la comunidad bióticas y abióticas. biológica BLOQUE CURRICULAR Bloque N°1 La Tierra un planeta con vida Bloque N°1 La Tierra un planeta con vida
  • 67.
    DESTREZA CON Interpretar los movimientos de la Tierra y su influencia en Describir el origen de las masas terrestres de las regiones CRITERIO DE los naturales del Ecuador, con la identificación y relación de las DESEMPEÑO seres vivos con observaciones directas y la relación de Características físicas y biológicas resultados Meteorológicos. TEMAS Las estaciones Estructura Interna y Externa del Planeta Tierra DISTRIBUCION DE TAREAS
  • 68.
    A.A PRERREQUISITOS A.M Realizar la dinámica en la mi cabeza mis medios de transporte f. Contestar. ESQUEMA CONCEPTUAL DE PARTIDA ¿Cuál es la importancia de la Cordillera de los Explorar conocimientos las estaciones Andes ? Elaboración Del Nuevo Conocimiento ………………………………………………………………… Presentar un cartel de las estaciones ………………………………………………………………….. Ob. Observar libremente el cartel de las estaciones del año …………………………………………………………………. Observar en forma libre y expontánea el clima que tenemos 5. Encuentre los siguientes términos Form Hip. ¿Cuántas estaciones del año existen? Paralela Cadena ¿Cuántas estaciones tiene el Ecuador? Extensión Plegamiento ¿Qué sucede en cada estación? Cretácico 6. Como calificas a este sistema montañoso Recop. Elaborar fichas de datos que nos ayude a conocer que ………………………………………………………………………………………………. sucede en cada estación, cuantas sony cuantas estaciones tiene ………………………………………………………………………………………………….. el Ecuador …………………………………………………………………………………………………. 7. Que origina la presencia de la Cordillera de los Andes en Comp. Imitar a las estaciones del año a través de un nuestro país experimento ……………………………………………………………………………………. Analizar cada una de las interrogantes que los niños tienen ……………………………………………………………………………………… Conc. Concretizar el concepto sobre las estaciones del año ………………………………………………………………………………………. 8. Dibujar la cordillera de los Andes Trasferencia Realizar un organizador cognitivo de las estaciones del año Realizar un organizador grafico de las estaciones del Ecuador Tie AA PRERREQUISITOS AM
  • 69.
    6. Elabore un grafico que represente a las estaciones Revisión del Aprendizaje Autónomo con que cuenta nuestro país, consulta y escribe los ESQUEMA CONCEPTUAL DE PARTIDA meses que corresponden a estas estaciones Explorar conocimientos sobre la estructura interna y externa del planeta Tierra ESQUEMA CONCEPTUAL DE PARTIDA Presentar el globo terráqueo y la estructura de la Tierra en espuma flex Obs. Observar en forma expontánea el globo terráqueo y la Tierra representada en espuma flex Form Hip. ¿Nuestro planeta tierra tiene estructura? ¿Cuántas estructuras son? …………………………… …………………………… ¿Cuáles son sus capas de la estructura interna? ……………………………. ……………………………. Comp. Comprobar a través de la realización de la 7. Complete el ideograma. respectiva estructura interna y externa del planeta Tierra Dar a conocer datos importantes sobre la estructura interna y externa del planeta Tierra 1 Concl. Analizar cada una de las capas de la estructura 2 interna y externa 4 3 Unificar criterios 5 Formar el concepto 1. periodo del tiempo en el que predomina un clima. TRANSFERENCIA 2, vapor de agua que se precipita a la tierra Realizar en espuma flex las estructuras de la Tierra. 3, aire en movimiento 4, estado promedio del tiempo calculado en un periodo 5, estación en la que predomina el sol y el viento Revisión del Trabajo Autónomo AA A.A Revisión del Trabajo Autónomo Recursos Hojas de trabajo, hojas de evaluación, globo terráqueo, Hojas de trabajo, Cartel, hojas de evaluación, libro Cuaderno de trabajo Identifica las características climáticas elaborando imágenes Ubica en forma correcta las capas internas y externas que forman Indicadores Plantea imágenes considerando las características de las el planeta Tierra Evaluación Esenciales de logro estaciones del Ecuador Técnica E Cuestionario Cuestionario Instrumento Prueba Prueba . Sugerencias y Recomendaciones
  • 70.
    ------------------------ ----------------------------------- -------------------- SANDRA CARDENAS Firma profesor Supervisor Firma Srta. Directora Plan De Trabajo Simultáneo N°15 8. Datos Informativos a. Institución De Practica: Dr. Honorato Vásquez b. Profesor Supervisor: c. Estudiante Maestra: Sandra Cárdenas d. Año Lectivo:2011-2012 e. Fecha De Realización:11 -10-2011 f. Ubicación: Cantón: Montúfar Parroquia: San José Comunidad: El Chamizo 9. Datos Curriculares 2.1 Área: Estudios Sociales 2.2 Método: Método Comparativo 2.3Técnica: Observación Indirecta 3. Información Científica Quinto Año Historia natural de la tierra época geológica I Desde su formación hasta la actualidad la Tierra ha pasado por diferentes edades y ha experimentado muchos cambios como terremotos glaciaciones, inundaciones erupciones volcánicas etc, ocasionando que los continentes hayan ocasionado que los continentes y los mares hayan cambiado constantemente.
  • 71.
    Era Precámbrica Se refiere al extenso periodo que comprende desde la formación de las primeras rocas hasta el origen de la vida Periodo La tierra estaba compuesta por fuego y gases de una Incandescente temperatura muy alta Se formo una capa fina de suelo, que experimento Periodo de constantes terremotos y erupciones. No existían los solidificación mares y el cielo estaba nublado Aparecen las primeras lluvias, que dieron origen a los océanos. Con ello surgieron los organismos unicelulares Origen de los hasta formarse las algas los vegetales y los animales Mares invertebrados. Era Paleozoica Esta etapa se caracterizo por los grandes cambios suscitados en la superficie del planeta. Los continentes en un principio estuvieron unidos en un solo. Luego volvieron a reubicarse, durante periodos que tomaron millones de años. Había un solo océano y un La vida se diversifico en solo continente, ambos numerosos seres vivos, formando masas solidas surgen los artrópodos y los Aparecen los primeros insectos, de tierra y agua primeros vertebrados anfibios y reptiles Sexto Porque es importante estudiar historia Porque la historia es la maestra de nuestras vidas y se la empezara a estudiar por nuestro país Ecuador Sabes cuántos años trascurrieron entre 1925 y 1948? En efecto, veintitrés años. Pues bien, durante ese tiempo, Ecuador cambió de presidente en más de veinte ocasiones. Cuando un país vive una situación así, se dice que atraviesa una etapa de inestabilidad política...
  • 72.
    4. Bibliografía Texto de Estudios Sociales de Quinto y Sexto Año De Básica 5. Estructura AÑOS DE BÁSICA Quinto Sexto (Grupos) EJE DE APRENDIZAJE Buen vivir, Identidad nacional latinoamericana y planetaria Identidad Nacional , Unidad en la Divesidad BLOQUE CURRICULAR Bloque N°1 El mundo, Bloque N°1 Época nuestra casa Aborigen (I) común DESTREZA CON • Recrear la formación de los continentes para comprender el Analizar los descubrimientos realizados sobre el origen de los CRITERIO DE aparecimiento de las diversas condiciones climáticas y primeros pobladores de América y lo que hoy es nuestro país, DESEMPEÑO naturales mediante la observación de mapas y la consideración de las que han albergado la vida humana a través de la Historia. distancias y esfuerzos humanos consignados en relatos históricos. TEMAS Época geológica I Importancia de la historia DISTRIBUCION DE TAREAS
  • 73.
    A.A PRERREQUISITOS 1. ¿Qué es historia? Realizar un cacho de los aviones ………………………………………………………….. ………………………………………………………… ESQUEMA CONCEPTUAL DE PARTIDA Explorar conocimientos sobre Época Geológica I 2. Para sirve la historia. Elaboración Del Nuevo Conocimiento ………………………………………………………………… Presentar un cartel …………………………………………………………………… Ob. Observar el cartel de la época geológica 3. Porque es importante estudiar historia ……………………………………………………………… Descp. Realizar una lista de lo más importante de cada ……………………………………………………………………… época 4. Completar Historia es la maestra de ……………………………. Identificar las características más sobresalientes ………………………………………………………………….. Comp. Relacionar cada era Comentar sobre lo más importante de cada era Ordenar en grupos comunes y no comunes sobre las dos eras Elaborar un cuadro de semejanzas y diferencias de las dos eras Asoc. Unificar criterios Trasferencia Realizar un organizador grafico de la época geológica I Tie AM a. Represente el periodo Incandescente en un AA PRERREQUISITOS
  • 74.
    grafico y dea conocer que sucedió en este Revisión del Aprendizaje Autónomo periodo ESQUEMA CONCEPTUAL DE PARTIDA Explorar conocimientos sobre porque es importante la historia ESQUEMA CONCEPTUAL DE PARTIDA Presentar un cartel de la importancia de estudiar historia b. A que se refiere la era Precámbrica Obs. Observar la rueda de atributos ................................................................ ……………………………………………………………….. Descp. Describir cada una de la importancia de la ……………………………………………………………… historia 5. A que se refiere la era paleozoica …………………………………………………… Identificar características relevantes ………………………………………………… Comp. Compara el concepto de historia con su ……………………………………….. importancia 6. Dibujemos los animales de la era Comentar los acontecimientos presentes y los Paleozoica como se verían ellos anteriores Valorar su importancia que tiene la historia en cada 7. Que sucede cuando llueve una de las vidas de los niños …………………………………………… ……………………………………………… Elaborar cuadros de semejanzas y diferencias Asoc. Elaborar conclusiones de la importancia de historia TRANSFERENCIA Realizar un Mapa Conceptual sobre la importancia de historia Revisión del Trabajo Autónomo Revisión del Trabajo Autónomo AA AA Recursos Hojas de trabajo, hojas de evaluación, bolas de espuma Hojas de trabajo, imágenes , hojas de evaluación flex Indicadores Identifica con facilidad cada era alu Ev aci ón Esenciales de logro Conoce lo que sucedió en cada una de ellas Conoce la importancia de estudiar historia
  • 75.
    Técnica E Cuestionario Cuestionario Instrumento Prueba Prueba . Sugerencias y Recomendaciones ------------------------ ----------------------------------- -------------------- SANDRA CARDENAS Firma profesor firma Srta. Directora Firma alumna Maestra SUPERVISOR Plan De Trabajo Simultáneo N°16 13. Datos Informativos 13.2Institución De Practica: Dr. Honorato Vásquez 13.3Profesor Supervisor: 13.4Estudiante Maestra: Sandra Cárdenas 13.5Año Lectivo:2011-2012 13.6Fecha De Realización: 12-10-2011 13.7Ubicación: Cantón: Montúfar Parroquia: San José Comunidad: El Chamizo 14. Datos Curriculares 2.1 Área: Lengua Y Literatura 2.2 Método: 2.3Técnica: Técnica de la Conversación 3. Información Científica Quinto Año
  • 76.
    Inferencias Para recordar. En untexto, no todas las ideas están escritas. Muchas ideas están sugeridas. Cuando un lector comprende las ideas que no están explicitas en un texto, tiene una comprensión inferencial. Lectura Inferencial 1. Sigo los pasos para realizar la inferencia Leo el artículo quinto del reglamento para la convivencia: Tener derecho a expresarnos y el deber de escuchar a los demás Leo el artículo primero. Tener el derecho a no ser insultado y el deber de no injuriar ni herir a nadie. Relaciono las dos ideas y saco una conclusión El primer artículo dice que tengo el derecho a expresarme, pero no dice que esa expresión no debe ni injuriar ni herir a nadie. Esta idea está en otro artículo y lo hago como lector es relacionar estas dos ideas. Esta relación permite que comprenda mejor el texto. Selecciono la conclusión correcta y digo por qué. a) Entonces: tengo el derecho de expresarme, pero tengo que cuidarme de no injuriar ni herir a nadie. b) Entonces ; tengo el derecho de expresar toda mi rabia y descontento como a mí se me dé la gana, así como los demás también 2. Aplico los pasos para realizar otra inferencia. Leo la siguiente norma del reglamento. Tener el derecho de leer libros de la biblioteca y el deber de devolverlos a su lugar Identifico cual es el derecho de los usuarios de la biblioteca: Leer los libros de la biblioteca. Identifico cual es el deber de los usuarios de la biblioteca: Devolverlos a su lugar. Para una convivencia armónica y feliz todas las personas debemos aprender a asumir nuestras responsabilidades con nosotros mismos y con los demás. No podemos exigir un derecho si no hemos cumplido con nuestros deberes. Sexto Año
  • 77.
    Comprensión especifica depalabras Existen varias estrategias para encontrar el significado de las palabras. Conocer el significado de las palabras es muy importante para comprender un texto Para Recordar 1. Leo el texto una vez mas y encuentro la palabra modificación El cambio climático puede referirse a cualquier modificación climática hacia temperaturas más altas o más bajas 2. Sigo los pasos para encontrar por contexto, el significado de modificación: a) Leo la palabra dentro del contexto, en que se encuentra: El cambio climático puede referirse a cualquier modificación climática hacia temperaturas más altas o más bajas. b) Por el contexto puedo saber que se habla de modificación climática y no de cualquiera otra. Esta es la primera pista. c) La segunda pista es que esa modificación puede ser hacia temperaturas más altas o más bajas. Entonces, quiere decir que modificación es la subida o bajada de temperatura. d) Esto me lleva a pensar que modificación es lo mismo que cambio o que variación e) Ahora puedo r reconstruir la idea, al utilizar una palabra que si comprenso y que por el contexto se que significa lo mismo que la palabra desconocida. La oración queda así: El cambio climático puede referirse a cualquier variación hacia temperaturas más altas o más bajas. Oración contexto Pistas Inferencia Reconstrucción de la idea El cambio climático puede Modificación climática Variación El cambio climático puede referirse a cualquier referirse a cualquier variación modificación climática hacia climática hacia temperaturas temperaturas más altas o más Puede ser hacia temperaturas Cambio más altas o más bajas bajas más altas o más bajas 4. Bibliografía Texto de Lengua Y Literatura de Quinto y Sexto Año De Básica 5. Estructura AÑOS DE BÁSICA Quinto Sexto (Grupos) EJE DE APRENDIZAJE Leer Leer
  • 78.
    BLOQUE CURRICULAR Bloque N°1 Reglamento y Manual de Instrucciones. Bloque N°1 Descripción científica/ Encuesta Notas de Enciclopedia/ Notas Apuntes DESTREZA CON Comprender e interpretar los reglamentos y manuales de Comprender las descripciones científicas, encuestas CRITERIO DE instrucciones infiriendo relaciones de causa y efecto en su escritas, notas de enciclopedia y apuntes desde la DESEMPEÑO aplicación identificación en la vida cotidiana. de información que permita establecer relaciones y comprender el mensaje global. TEMAS Inferencias Comprensión especifica de palabras DISTRIBUCION DE TAREAS
  • 79.
    A.A PRERREQUISITOS A.M 9. ¿Qué es un artículo informativo? Explorar sobre la estructura del articulo informativo ……………………………………………………………………… ESQUEMA CONCEPTUAL DE PARTIDA ……………………………………………………………………… Diagnosticar sobre la comprensión especifica de palabras 10. Complete Elaboración Del Nuevo Conocimiento El titulo guía al ……………..sobre el tema que………. Presentar un reglamento de organizaciones estudiantiles ……………….. Perc. Observar el reglamento de organizaciones estudiantiles En las conclusiones el autor puede expresar………… Leer los diferentes artículos del reglamento …………………………………………………………………………….. Leer el artículo 19 del reglamento de organizaciones …………………que ya trato en el desarrollo estudiantiles Comp. Formular una pregunta el artículo 19 con la expresión ¿Por qué? 11. ¿Cuáles son los elementos que puede tener la Responder la pregunta que se formulo introducción? Analizar cómo se llego a la respuesta del artículo 19 del reglamento de organizaciones estudiantiles ……………………………………………….. Dar a conocer que ideas se relaciono para llegar a la respuesta Tomar las ideas de los niños y niñas ……………………………………………...... Relacionar las ideas para poder responder a las preguntas y sacar una conclusión 12. ¿Cómo usted encuentra el significado de una palabra desconocida? Trasferencia Leer el artículo n° 6 literal b del reglamento de organizaciones ………………………………………………….. estudiantiles y escribirlo en su cuaderno y realizar una inferencia …………………………………………………… Tie AM Abrir el cuaderno de trabajo en la pagina 11 y 12 y AA PRERREQUISITOS realizar las siguientes actividades. Revisión del Aprendizaje Autónomo ESQUEMA CONCEPTUAL DE PARTIDA 1. Releo el texto Reglamento Nacional de Transito y Explorar conocimientos sobre la estructura del artículo informativo
  • 80.
    formulo una preguntacon la expresión ¿Por qué ? la Diagnosticar sobre comprensión especifica de palabras respondo y analizo como llegue a la respuesta ESQUEMA CONCEPTUAL DE PARTIDA Presentar diferentes textos Per. Observar los textos Pregunta:………………………………. Escoger un texto Leer el texto escogido Respuesta:…………………………….. Análisis Dar a conocer cómo encontrar el significado para Primera Idea:………………………. comprender un texto Segunda Idea:………………………. Tercera Idea:……………………………. Encontrar la palabra subrayada en el texto seleccionado Conclusión:……………………………………………………….. ……………………………………………………………………… Seguir los pasos para encontrar por contenido el 2. Escribo el significado que tiene la palabra corralón. significado de la palabra subrayada Leer la palabra dentro del texto en que se encuentra Encontrar varias pistas que nos lleve a la misma palabra 3. Contesto las preguntas y explico oralmente como del texto llegue a la respuesta. ¿Cuando se considera que hay una falta grave de Reconstruir la idea que se encuentra en el texto utilizando transito? la palabra que comprendemos todos ………………………………………………………………. ………………………………………………………………. Colocar en la tabla de orden la oración contexto, las pistas, la inferencia y la reconstrucción de las ideas ¿Por qué está prohibido utilizar celulares al conducir? ………………………………………………………………. TRANSFERENCIA …………………………………………………………………. Realizar las actividades del cuaderno de trabajo ¿Por qué está prohibido conducir con música a alto de la pág.8, 9,10,11 volumen? ……………………………………………………………………. ……………………………………………………………………. ¿Por qué los agentes de la policía deberán pedir amablemente la licencia y la matricula? ………………………………………………………………….. …………………………………………………………………… AA Revisión del Trabajo Autónomo AA Revisión del Trabajo Autónomo
  • 81.
    Recursos Hojas de trabajo, reglamento, hojas de evaluación Hojas de trabajo, textos, hojas de evaluación Cuaderno de trabajo Cuaderno de trabajo Realiza con facilidad una inferencia con diferentes artículos de Lee textos con facilidad reglamentos Encuentra el significado de varias palabras con mucha facilidad Aplica los pasos para realizar una inferencia Reconstruye las ideas al utilizar palabras que el-ella comprende Evaluación Indicadores Relaciona las ideas y saca conclusiones Esenciales de logro Técnica E Cuestionario Cuestionario Instrumento Prueba Prueba . Sugerencias y Recomendaciones ------------------------ ----------------------------------- -------------------- SANDRA CARDENAS Firma profesor Firma Srta. Director Plan De Trabajo Simultáneo N°17 15. Datos Informativos 15.2Institución De Practica: Dr. Honorato Vásquez 15.3Profesor Supervisor: 15.4Estudiante Maestra: Sandra Cárdenas 15.5Año Lectivo:2011-2012 15.6Fecha De Realización: 13-10-2011 15.7Ubicación: Cantón: Montufar Parroquia: San José Comunidad: El Chamizo 16. Datos Curriculares 2.1 Área: Matemáticas 2.2 Método: inductivo deductivo 2.3Técnica: observación directa 3. Información Científica Quinto
  • 82.
    Valor Posicional deNúmeros Naturales De Seis Cifras Un número es el resultado de la suma del valor posicional de cada uno de los dígitos que lo conforman. Así por ejemplo, en la siguiente cantidad vemos que: 734.456 700. 000 30. 000 4.000 400 50 6 Observo otro ejemplo en el que se analiza el valor de la posición de los dígitos que forman parte del número 8 0 0 0 0 0 7 0 0 0 4 0 Se Lee <<Ochocientos Siete Mil Cuarenta Y Cinco>> + 5 8 0 7 0 4 5 Como no existen las decenas de mil ni centenas de mil se coloca el cero en su lugar y no se pronuncian al leer el numero. Orden de los números. Las secuencias numéricas mantienen un orden. Cada vez que completas diez unidades de un orden inferior, cambias por una unidad de un orden. Ten presente que los puntos suspensivos colocados entre algunos números indican que aunque no se hayan escrito, tomaron en cuenta todos los números de la serie. 99, 100, 101,……, 199, 200 9999, 10000, 10999, 11000,…, 11000,…, 11999, 12000 99999, 100000…. 300999, 300000,…., 301000,…., 399000, 400000 ,
  • 83.
    Para establecer lasrelaciones mayor que (>) menor que (<) o igual a (=) entre números de seis cifras, comparamos el valor posicional de cada cifra del número, de izquierda a derecha. En esta tabla se ha registrado el número de habitantes de las provincias del Ecuador donde se ubican los volcanes más altos Provincia Números de Habitantes Nombre del volcán Chimborazo 370987 Chimborazo Tungurahua 350200 Tungurahua Cotopaxi 289976 Cotopaxi Entre los números de la tabla se puede establecer las siguientes relaciones de orden: 370987 > 350987 > 289976 289976 < 350200 < 370987 Sexto Adición de números naturales La adición Un equipo de veterinarios vacuno el primer mes 21345 ovejas, y el segundo, 11309. ¿Cuántas ovejas vacunaron en total? Para resolver el problema se debe realizar una adición. Se colocan los números alineados por las unidades y se suman. DM UM C D U
  • 84.
    2 1 3 4 5 + 1 1 3 0 9 SUMANDOS 3 2 6 5 4 SUMA TOTAL Vacunaron 32654 ovejas. La adición es una operación de números naturales que permite solucionar situaciones en las que se realizan actividades como agregar, agrupar o comparar 4. Bibliografía Texto de Matemáticas de Quinto y Sexto Año De Básica 5. Estructura AÑOS DE BÁSICA Quinto Sexto (Grupos) EJE DE APRENDIZAJE El razonamiento, la demostración la comunicación, las El razonamiento, la demostración la comunicación, las conexiones y la representación conexiones y la representación BLOQUE CURRICULAR Módulo N°1 Relaciones y Funciones Módulo N°1 Bloque Numérico DESTREZA CON Representar números de seis cifras como la suma de los Resolver y formular problemas que involucren más de una CRITERIO DE valores posicionales operación, entre números naturales. DESEMPEÑO TEMAS Valor posicional de números naturales de seis cifras Adición de números naturales DISTRIBUCION DE TAREAS
  • 85.
    A.A PRERREQUISITOS A.M9. Contestar Explorar sobre los números naturales de seis 10. ¿Cómo se forma una decena de mil? cifras ESQUEMA CONCEPTUAL DE PARTIDA ………………………………………………… Diagnosticar sobre el valor posicional de números naturales ……………………………………………….. Elaboración Del Nuevo Conocimiento Presentar varias cantidades de números 11. ¿Cuáles son las decenas de mil pura ? 456213, 876098, 765486, 307176,659873,704467 Ob. Observar los diferentes cantidades …………………………………………….. Exp. Descomponer las cantidades Analizar la posición de los dígitos que forman parte …………………………………………….. del número. 12. Escriba dos formas de ¿cómo puede estar formada Representar las cantidades en un ábaco la decena de mil? Ordenar de mayor a menor las cantidades expuestas Encontrar el número anterior de las cantidades ………………………………………………. expuestas Comp. comparar las cantidades unas a otra ………………………………………………… Escribir los signos mayor, menor o igual en las 13. Coloca el siguiente numero en la tabla posicional cantidades presentadas completando los datos que faltan 73459 Abs. ¿Cuál es el valor posicional de un número natural de seis cifras? ¿Cuál es el orden de los números naturales de seis cifras? Tendrá un numero natural de seis cifras número anterior y posterior Gen Unificar criterios Formar un concepto de acuerdo a las interrogantes Trasferencia 14. Comparar los siguientes números 34527, 24537 Escribe tres números más en la siguiente serie: 122535; 120530; 118525…………………………. Coloque el signo mayor, menor o igual según corresponda ………………………………………………… 15. Escriba en letras los siguientes números y que orden ocupa y por qué
  • 86.
    34562,876545,674594,43678,59216.598456 567834, 658903, 765092,567345, 123409,123409 AM AA PRERREQUISITOS Explorar sobre los números naturales Abrir el cuaderno de trabajo en la página 09 y 10 y realizar las siguientes actividades ESQUEMA CONCEPTUAL DE PARTIDA a. Ordenar de menor a mayor las anteriores Diagnosticar sobre adición de números naturales cantidades ESQUEMA CONCEPTUAL DE PARTIDA Presentar diferentes problemas en la pizarra Ob. Observar los distintos problemas presentados Leer cada problema 10. Compara estas cantidades y escribe los signos <,>,= según corresponda Verificar que operación se realiza en cada uno de los problemas Pasar un niño a la pizarra 11. Completa la tabla con los números Escoger un problema de la pizarra correspondientes Expe. Resolver el problema 12. Pinta del mismo color los sobres que contienen Comp. Comparar el problema escogido con el siguiente idéntica cantidad problema expuesto en la pizarra Ad. ¿Qué es una adición de números naturales? ¿Tendrá términos esta operación? 13. Compara los mapas, lee la información y responde Cuáles son los términos las preguntas Unificar criterios sobre la adición de números naturales Escoger el criterio más acertado de los niños Trasferencia Resolver el siguiente problema y colocar sus términos. Un equipo de agricultores fumigó el tercer mes 213008 hectáreas de papas y el sexto mes 123879 hectáreas de papas. ¿Cuántas hectáreas de papas fumigaron en total? Abrir el cuaderno de trabajo en la página 10 y realizar las actividades 1, 2, 4 literal a AA AA Revisión del Trabajo Autónomo
  • 87.
    Revisión del TrabajoAutónomo Recursos Hojas de trabajo, hojas de evaluación, ábaco, cuaderno Hojas de trabajo, , hojas de evaluación, cuaderno de de trabajo trabajo Reconoce con facilidad el valor posicional que tiene una Completa con facilidad adiciones cantidad Resuelve problemas de adición Evaluación Indicadores Coloca correctamente signos mayor, menor, igual en Reconoce los términos de la suma Esenciales de logro distintas cantidades Técnica E Cuestionario Cuestionario Instrumento Prueba Prueba . Sugerencias y Recomendaciones ------------------------ ----------------------------------- -------------------- SANDRA CARDENAS Firma profesor Firma Srta. Directora Plan De Trabajo Simultáneo N°18 17. Datos Informativos 17.2 Institución De Practica: Dr. Honorato Vásquez 17.3 Profesor Supervisor: 17.4 Estudiante Maestra: Sandra Cárdenas 17.5 Año Lectivo:2011-2012 17.6 Fecha De Realización: 18-10-2011 17.7 Ubicación: Cantón: Montufar Parroquia: San José Comunidad: El Chamizo 18. Datos Curriculares 2.1 Área: Ciencias Naturales 2.2 Método: Método Científico 2.3Técnica: Observación Indirecta, directa 3. Información Científica
  • 88.
    Quinto Año El clima El clima es un estado promedio del tiempo calculado sobre un periodo muy largo. El tiempo es un conjunto de condiciones atmosféricas en un lugar y en un momento determinado Factores y Elementos Que Determinan El Clima: El viento: Es el aire en movimiento que produce cambios en la temperatura del ambiente Las Lluvias: Precipitación de agua contenida en las nubes en forma de gotas La Altitud Del Suelo: Es la distancia que hay entre la orilla del mar y el punto en el que nos ubicamos. A mayor altura, menor temperatura El sol: El ingreso de los rayos solares a la superficie de la tierra es contralado por el aire y las nubes. La vegetación: Las plantas captan la humedad del aire, por tanto, acumulan vapor de agua. Corrientes Marinas: Desplazamiento de grandes masas de agua, cálidas, o frías, a través del océano. Sexto Año EL CICLO GEOLÓGICO El ciclo geológico es el proceso que origina el relieve y estructura de los suelos por acción de agentes geológicos tanto externo como internos. El origen y la evolución de los suelos ocurren, principalmente, por la erosión o desgaste de rocas y se producen por la acción del aire, el agua y el viento en un tiempo muy prolongado. La erosión comprende tres etapas que son: meteorización, transporte, y sedimentación Etapas De La Erosión Meteorización Transporte Sedimentación
  • 89.
    Es la destrucciónde las rocas Las partículas originadas por la Es el depósito o acumulación de por acción del aire, el agua, los meteorización de las rocas son materiales rocosos, sustancias cambios de temperatura, las transportadas hasta zonas de químicas y restos de seres raíces de las plantas y la acción acumulación. orgánicos que originan una capa de los animales de suelo útil para la vida de los Este proceso es realizado por los vegetales y animales agentes geológicos externos como el aire y el agua 4. Bibliografía Texto de Ciencias Naturales de Quinto y Sexto Año De Básica 5. Estructura AÑOS DE BÁSICA Quinto Sexto (Grupos) EJE DE APRENDIZAJE Ecosistemas acuático y terrestre: Los individuos Bioma Pastizal: El ecosistema expresa las interrelaciones interactúan con el medio y conforman la comunidad bióticas y abióticas. biológica BLOQUE CURRICULAR Bloque N°1 La Tierra un planeta con vida Bloque N°1 La Tierra un planeta con vida DESTREZA CON Describir la flora y la fauna propias de cada piso climático Describir el origen de las masa terrestres de las regiones CRITERIO DE con la obtención, recolección y procesamiento de datos naturales del Ecuador con la identificación y relación de las DESEMPEÑO bibliográficos e interpretaciones de su interpretaciones características físicas y biológicas TEMAS E l clima El ciclo geológico DISTRIBUCION DE TAREAS
  • 90.
    A.A A.M PRERREQUISITOS 1. Contestar. Realizar una copla hacia el tiempo ¿Qué son las estaciones? ESQUEMA CONCEPTUAL DE PARTIDA ………………………………………………………………… Explorar conocimientos sobre el clima ………………………………………………………………….. Elaboración Del Nuevo Conocimiento …………………………………………………………………. 2. Ponga verdadero o falso. Presentar una rueda de atributos sobre el clima Las estaciones del año son cinco ( ) Ob. Observar en forma expontánea y dirigida el clima Cada estación dura aproximadamente, tres meses ( ) que el día presenta Form Hip. Registrar hipótesis 3. Complete ¿Por qué existen diversos climas? a) La primavera es una de las……………………estaciones, se caracteriza por su……………….y ¿Tendrá factores el clima? el…………………..florecimiento de las…………………….. Recop. Resaltar la información sobresaliente Los animales buscan………………………… Comp. comparar los diferentes climas del Ecuador b) El verano se caracteriza por tener las………………mas……………… del año Analizar cada una de las interrogantes que los niños c) El otoño es la transición entre el……………………y el…..……………………………………… tienen d) El invierno se caracteriza por tener Con. Concretizar la definición del clima temperaturas……………………………. Algunos animales en esta época………………….. 4. Represente y coloque en la parte de abajo las dos Trasferencia estaciones que posee Ecuador. Realizar un organizador cognitivo sobre el clima. …………………………………………………….. …………………………………………… Abrir el cuaderno de trabajo y realizar las siguientes actividades AA PRERREQUISITOS AM Revisión del Aprendizaje Autónomo
  • 91.
    8. Completa el ideograma ESQUEMA CONCEPTUAL DE PARTIDA Explorar conocimientos sobre agentes geológicos internos y externos 1 ESQUEMA CONCEPTUAL DE PARTIDA 2 Presentar un video sobre agentes geológicos internos y 3 externos 4 Obs. Observar de forma expontánea y dirigida el video de agentes geológicos internos y externos 5 Form Hip. ¿Por qué se llaman agentes externos e 1, Periodo de tiempo en el que predomina un internos? clima. ¿Cuál es la acción de los agentes geológicos externos del 2, Vapor de agua que se precipita a la Tierra. suelo? 3, Aire en movimiento 4, Estado promedio del tiempo calculado en un Comp. comprobar los agentes geológicos a través de un periodo experimento 5, Estación en la que predomina el sol y los vientos Dar a conocer datos importantes sobre los diversos agentes geológicos que presenta Concl. Analizar cada agente interno y externo Unificar criterios Formar el concepto tanto de agentes internos como de agentes externos TRANSFERENCIA Realizar las actividades del cuaderno de trabajo de la pág. 4 AA Revisión del Trabajo Autónomo A.A Revisión del Trabajo Autónomo Recursos Hojas de trabajo, hojas de evaluación, globo terráqueo, Hojas de trabajo, Cartel, hojas de evaluación, cuaderno de Cuaderno de trabajo trabajo Identifica fases que provocan la erosión por medio de un experimento Identifica las características climáticas elaborando imágenes Reconoce mediante diversas imágenes los agentes geológicos Evaluación Indicadores Completa organizadores cognitivos sobre la base de criterios internos y externos Esenciales de logro generales Reconoce con material del medio los agentes internos y externos Técnica E Cuestionario Cuestionario Instrumento Prueba Prueba . Sugerencias y Recomendaciones
  • 92.
    ------------------------ ----------------------------------- -------------------- SANDRA CARDENAS Firma profesor Supervisor Firma Srta. Directora Plan De Trabajo Simultáneo N°19 5. Datos Informativos a. Institución De Practica: Dr. Honorato Vásquez b. Profesor Supervisor: c. Estudiante Maestra: Sandra Cárdenas d. Año Lectivo:2011-2012 e. Fecha De Realización:19-10-2011 f. Ubicación: Cantón: Montúfar Parroquia: San José Comunidad: El Chamizo 6. Datos Curriculares 2.1 Área: Estudios Sociales 2.2 Método: Método Comparativo 2.3Técnica: Observación Indirecta 3. Información Científica Quinto Año Historia Natural De La Tierra. Épocas Geológicas II Era Mesozoica Durante esta época se expandieron las plantas y los animales
  • 93.
    El clima mejoroy aumento Aparecieron los animales más Se cree que un asteroide choco contra la produccion de oxigeno lo grandes del planeta: la tierra lo que provoco que se qu permitio que hubiera más Los dinosaurios extinguieran muchos animales entre seres vivos. ellos los dinosaurios Tambien surgieron los primeros hibridos peces y los tiburones Era Cenozoica En esta era, desaparecen muchos animales y hace su Aparición el antepasado del hombre
  • 94.
    Se dio laderiva Aparecieron algunos Surgieron muchos animales en el Nacen los primeros continental. mamiferos como mamuts, oceano, como cangrejos, gambas, antepasados del ser humano Los continentes se tigres, caballos camaronesentre otros y algunos desplazaron y chocaron más grandes, como entre si formando nevados ballenas,delfines y focas y montes Sexto Año Los Primeros Pobladores Andinoamerica Ecuatorial El territorioen el que hoy se asienta nuestro pais, el Ecuador, se extiende desde las costas del oceano Pacifico hasta las planicies amazonicas. Lo atraviesa, de norte a sur, la gran cordellera de los Andes, con sus ramales Occidental y Oriental, que dan lugar a pequeños valles regados por rios que van al mara o a la Amazonia. El territorio se ubica en el centro del planeta, lo atraviesa la linea equinoccial. Por ello lo llamamos Andinoamerica Ecuatorial. Sus tierras son muy fertiles y han estado habitadas por siglos. Una de sus mayores riquezas es la diversidad ecologica. Tiene todos los climas del mundo.
  • 95.
    4. Bibliografía Texto de Estudios Sociales de Quinto y Sexto Año De Básica 5. Estructura AÑOS DE BÁSICA Quinto Sexto (Grupos) EJE DE APRENDIZAJE Buen vivir, Identidad nacional latinoamericana y planetaria Identidad Nacional , Unidad en la Diversidad BLOQUE CURRICULAR Bloque N°1 El mundo, Bloque N°1 Época nuestra casa Aborigen (I) común DESTREZA CON Recrear la formación de los continentes para comprender el Analizar los descubrimientos realizados sobre el origen de los CRITERIO DE aparecimiento de las diversas condiciones climáticas y primeros pobladores de América y lo que hoy es nuestro país, DESEMPEÑO naturales que han albergado la vida humana a través de la mediante la observación de mapas y la consideración de las historia distancias y esfuerzos humanos consignados en relatos históricos TEMAS Época geológica II Andinoamérica Ecuatorial DISTRIBUCION DE TAREAS
  • 96.
    PRERREQUISITOS 8. Complete A.A Historia es la………………………de Realizar la dinámica el barco se hunde ……………..vidas ESQUEMA CONCEPTUAL DE PARTIDA Conocer la historia nos permite Explorar conocimientos sobre época geológica II encontrar ………………………… a Elaboración Del Nuevo Conocimiento nuestras …………………….. Presentar un video 9. Escriba verdadero o falso Ob. Observar el video sobre la época geológica II Cada mil años es un décimo año ( ) Registrar hechos de la época geológica II Cada mil años es un milenio ( ) Descp. Realizar una lista de elementos más Cada 100 años es un mes ( ) importantes sobre la época geológica II Cada 100 años es un siglo ( ) 10. Subraye la respuesta correcta Comp. Relacionar lo observado con lo que dice nuestro Estudiar historia sirve para: texto Comprender lo que paso antes. Y Comentar sobre lo observado en esta época cómo eso influye ahora Comparar las épocas geológicas I y II Conocer la historia y excavar para Elaborar un cuadro de semejanzas y diferencias beneficiarnos de ella Asoc. Unificar criterios sobre época geológica II 11. Conteste ¿Qué les podemos llamar a las personas que estudian? ………………………………………………………………… ………………………………………………………………… Trasferencia ¿Que se llaman las personas que estudian la Recordar lo aprendido a través de ideas arqueología? …………………………………………………………………….. ……………………………………………………………………. Tie Abrir el cuaderno de trabajo y trabajar en la pág. 5 AM 1. Explíquenos las etapas del periodo Precámbrico. AA PRERREQUISITOS
  • 97.
    Incandescente:…………......................... Revisión del Aprendizaje Autónomo …………………………………………………………… ESQUEMA CONCEPTUAL DE PARTIDA Solidificación:……………………………………… Explorar conocimientos sobre Andinoamérica Ecuatorial ………………………………………………………….. ESQUEMA CONCEPTUAL DE PARTIDA 2. Escribamos tres condiciones que Presentar un mapa conceptual sobre Andinoamérica ocurrieron en la era Precámbrica y que Ecuatorial permitieron el aparecimiento de las Obs. Observar el mapa conceptual primeras formas de vida. Leer el mapa conceptual 3. Describamos en nuestras palabras ¿por qué en la era Paleozoica ocurrió la mayor diversificación de vida en la historia de la Descp. Describir como se extiende nuestro Tierra? Ecuador 4. Expliquemos en qué consiste el fenómeno Identificar características sobresalientes sobre de la deriva continental. Andinoamérica Ecuatorial 5. Pintemos con celeste las ideas que se Comp. Compara el paso de Bering en el mapa del refieren a la era Mesozoica y con amarillo texto con el del globo terráqueo las ideas que se refieren a la era Cenozoica. 6. Dibujemos en cada cuadro un mamut y un Comentar los acontecimientos que ha pasado en elefante, respectivamente. Luego nuestra Andinoamérica Ecuatorial analicemos sus características y anotemos sus diferencias. Elaborar cuadros de ideas sobresalientes de Andinoamérica Ecuatorial Asoc. Elaborar conclusiones de Andinoamérica Ecuatorial TRANSFERENCIA Realizar las siguientes actividades ¿Cómo te imaginas la vida de los primeros pobladores? ¿En qué se parece un partido de fútbol a una cacería? AA Revisión del Trabajo Autónomo Revisión del Trabajo Autónomo AA Recursos Hojas de trabajo, hojas de evaluación, cuaderno de Hojas de trabajo, imágenes , hojas de evaluación globo trabajo video terráqueo, cartel
  • 98.
    Ubica con facilidaden el globo terráqueo desde donde Indicadores Explica con facilidad las diferentes etapas de cada era extiende el Ecuador Evaluación Esenciales de logro Demuestra interés ante el tema a tratarse Técnica E Cuestionario Cuestionario Instrumento Prueba Prueba . Sugerencias y Recomendaciones ------------------------ ----------------------------------- -------------------- SANDRA CARDENAS Firma profesor firma Srta. Directora Firma alumna Maestra SUPERVISOR Plan De Trabajo Simultáneo N°20 8. DATOS INFORMATIVOS 1.1-Institucion práctica: Escuela “Dr. Honorato Vásquez” 1.2-Superaracion de práctica: Lcda. Sandra Pozo 1.3- Profesor/a Orientadora: Dr. Luis Jiménez Fecha de Realización 20-10-2011 2.4-Estudiante Maestra: Srta. Sandra Cárdenas
  • 99.
    1.5- Años deeducación básica: quinto y sexto año 1.6 UBICACIÓN PROVINCIA: Carchi PARROQUIA: San José CANTON: Montufar COMUNIDAD: El Chamizo 1.7. AREA: CULTURA FÍSICA 1.8 Realización: 19 -10-2011 9. Información Científica LA GIMNASIA RÍTMICA La gimnasia rítmica (que, recuerda, solo practican las mujeres) apareció a finales de la década de 1950. En sus ejercicios, las deportistas usan pelotas, mazas, aros y cintas. UN POCO DE HISTORIA En la antigua Grecia se desarrollaron tres programas distintos de ejercicios de gimnasia: uno para el mantenimiento físico, otro para el entrenamiento militar y un tercero como parte del régimen de adiestramiento de los atletas. En cada una de las principales ciudades griegas existía un gimnasio. La gimnasia moderna se desarrolló en Alemania en el siglo XVIII. El primer profesor de gimnasia moderna fue Johann Friedrich Simon. Otro hombre importante, también alemán, Friedrich Ludwig Jahn, fundó en 1811 en Berlín un club gimnástico: se llamaba Turnverein. Luego fueron surgiendo gimnasios y organizaciones nacionales de gimnasia por el resto de Europa. En 1881 se creó la Federación Internacional de Gimnasia. En los primeros Juegos Olímpicos modernos, celebrados en 1896, ya se incluyó la gimnasia artística masculina. La femenina formó parte de los Juegos a partir de 1928. El primer Campeonato del Mundo de gimnasia artística masculina tuvo lugar en 1903. El primer Campeonato del Mundo de gimnasia artística femenina se celebró en 1934. El primer Campeonato del Mundo de gimnasia rítmica se desarrolló en 1963. En 1983 comenzó a disputarse la Copa del Mundo, y un año después pasó a ser un deporte de los Juegos Olímpicos. También en Mi primera Encarta
  • 100.
    4. Bibliografía También en Mi primera Encarta 5. Estructura DESTREZAS CONTENIDO ACTIVIDADES RECURSOS EVALUACIÓN Mejorar la técnica de Gimnasia rítmica Actividades Iníciales Patio Evaluación de procesos movimientos a)CALENTAMINTO Grabadora *Ejecución correcta de corporales * Tratar dentro de la CD los diferentes ejercicios cancha * Realizar el juego “Las topadas” Actividades Principales b)FORMACION CORPORAL *Aplicar el juego de la cola del zorro *Organizar 5 grupos de 7 estudiantes *Ejecutar balanceos de brazos *Movimientos de cadera *Ejercicios de extremidades inferiores c)Adquisición de habilidades y destrezas *Realizar movimientos rítmicos en forma individual(cada niña o niño)de acuerdo a los diferentes ritmos *Demostrar diferentes ritmos *Ejecutar diferentes ejercicios rítmicos *Corregir posibles
  • 101.
    errores Actividades finales a)Ejercicios de relajamiento y posición dorsal b)Aseo personal Observaciones Firma Estudiante Maestra Firma Profesor Orientador Firma Srta. Directora
  • 102.
    Plan De TrabajoSimultáneo N°21 19. Datos Informativos 19.2Institución De Practica: Dr. Honorato Vásquez 19.3Profesor Supervisor: 19.4Estudiante Maestra: Sandra Cárdenas 19.5Año Lectivo:2011-2012 19.6Fecha De Realización: 21-10-2011 19.7Ubicación: Cantón: Montufar Parroquia: San José Comunidad: El Chamizo 20. Datos Curriculares 2.1 Área: Matemáticas 2.2 Método: inductivo deductivo 2.3Técnica: Observación Indirecta 3. Información Científica Quinto
  • 103.
    ¿Qué es unacuadrícula? Una cuadricula es un conjunto de líneas rectas que se cruzan para formar cuadros. En la cuadricula presentada a continuación, puedes ver que tanto las líneas horizontales como las verticales están a la misma distancia unas de otras Observa que bajo la horizontal trazada se han escrito números y junto a la vertical letras. Tanto las letras como los números se colocan para ordenar las líneas y saber en que lugar se ubican los puntos donde se cruzan una horizontal y una vertical. Se lee primero la horizontal y luego la vertical A la intersección de las líneas rectas horizontales y verticales se las denomina coordenadas. . e . d . ……………………………………………………………………………………………………………….. . . . . c . . . . . b . . . . . a . . 0 1 2 3 4 5 Sexto
  • 104.
    Sustracción de númerosnaturales Una plantación de de tomates produjo 13135 Kg. Si cargaron 1370 Kg en un camión, ¿Cuántos Kilogramos quedan por cargar? Para resolver el problema se efectúa una sustracción Se coloca los términos y se restan. Dm Um C D U 1 3 1 3 5 Minuendo - 1 1 3 7 0 sustraendo 1 7 6 5 Diferencia Quedan 1765 Kilogramos por cargar. Para verificar si la operación es correcta se realiza la prueba: Minuendo = sustraendo + sustraendo La sustracción es una operación de números naturales que permite solucionar situaciones en las que se realizan actividades como quitar, comparar o buscar diferencias 4. Bibliografía Texto de Matemáticas de Quinto y Sexto Año De Básica
  • 105.
    5. Estructura AÑOS DEBÁSICA Quinto Sexto (Grupos) EJE DE APRENDIZAJE El razonamiento, la demostración la comunicación, las El razonamiento, la demostración la comunicación, las conexiones y la representación conexiones y la representación BLOQUE CURRICULAR Módulo N°1 Bloque Numérico Módulo N°1 Relaciones y Funciones DESTREZA CON Ubicar en una cuadricula, objetos del entorno según sus Resolver y formular problemas que involucren más de una CRITERIO DE coordenadas operación, entre números naturales DESEMPEÑO TEMAS Cuadricula Sustracción de números naturales DISTRIBUCION DE TAREAS
  • 106.
    A.A PRERREQUISITOS A.M14. Resolver los siguientes problemas a. Un equipo de cocineras cocinaron para un primer Explorar sobre el orden de los números compromiso 2456 quimbolitos y para el segundo ESQUEMA CONCEPTUAL DE PARTIDA compromiso 4387 quimbolitos Diagnosticar sobre la cuadricula Elaboración Del Nuevo Conocimiento ¿Cuántos quimbolos prepararon en total? Presentar una cuadricula Ob. Observar la cuadricula Exp. Escribir cantidades dentro de la cuadricula Analizar la posición de las cantidades que se b. Diez hectáreas de tomates de árbol se sembraron en un terreno muy productivo el cual se obtuvieron en encuentran en la cuadricula. la primera cosecha 345678 tomates de árbol y en la segunda cosecha se obtuvo 653987. Comp. comparar las cantidades ubicadas en la cuadricula una con otra ¿Cuántos tomates en total se obtuvieron en las dos cosechas? Abs. ¿Qué es una cuadricula? c. Conteste ¿Para qué sirve la cuadrícula? ¿Cómo se coloca cantidades en una cuadricula? ¿Cuáles son los términos de la suma? anterior y posterior Gen Unificar criterios …………………………………………….. Formar un concepto de acuerdo a las interrogantes Trasferencia …………………………………………….. Escribe las coordenadas de ubicación de los siguientes elementos del dibujo anterior: …………………………………………….. El juego de aros, la niña y el niño que esta en el sube y baja d. ¿Qué es la adición? …………………………………………… Tie AM Abrir el cuaderno de trabajo en la página 11 y 12 y realizar
  • 107.
    las siguientes actividades AA e. Dibuja, en la cuadricula, los objetos y las PRERREQUISITOS personas de acuerdo con las coordenadas Revisión del aprendizaje autónomo indicadas Explorar sobre la adición de números naturales ESQUEMA CONCEPTUAL DE PARTIDA Diagnosticar sobre sustracción de números naturales f. Marca en la cuadricula anterior, dos ESQUEMA CONCEPTUAL DE PARTIDA caminos que pueden seguir la niña para ir Presentar diferentes problemas en la pizarra a la casa Ob. Observar los distintos problemas presentados Leer cada problema Verificar que operación se realiza en cada uno de los problemas g. Lee lo que dice la tortuga y el conejo. Después dibuja el recorrido de cada uno. Pasar un niño a la pizarra Encierra en un círculo la comida a la que Escoger un problema de la pizarra llegaron. Expe. Resolver el problema Comp. Comparar el problema escogido con el siguiente problema expuesto en la pizarra h. Utiliza la cuadricula anterior para encontrar el camino más corto que debe Ad. ¿Qué es una sustracción de números naturales? seguir el conejo para llegar hasta el ¿Tendrá términos esta operación? choclo. Explica tu respuesta Cuáles son los términos Unificar criterios sobre la sustracción de números naturales Escoger el criterio más acertado de los niños Trasferencia Resolver el siguiente problema y colocar sus términos. Las gallinas de una granja avícola pusieron 589 huevos la semana pasada. El sábado se vendieron 375 ¿Cuántos huevos faltan vender? Abrir el cuaderno de trabajo en la página 10 y realizar las actividades 3, 4 literal b AA AA Revisión del Trabajo Autónomo Revisión del Trabajo Autónomo
  • 108.
    Recursos Hojas de trabajo, hojas de evaluación, una cuadrícula, Hojas de trabajo, , hojas de evaluación, cuaderno de cuaderno de trabajo trabajo Completa con facilidad adiciones Resuelve problemas de adición Evaluación Indicadores Conoce para que sirve una cuadrícula Reconoce los términos de la suma Esenciales de logro Dibuja objetos de acuerdo a las coordenadas indicadas Técnica E Cuestionario Cuestionario Instrumento Prueba Prueba . Sugerencias y Recomendaciones ------------------------ ----------------------------------- -------------------- SANDRA CARDENAS Firma profesor Firma Srta. Directora
  • 109.
    Plan De TrabajoSimultáneo N°22 21. Datos Informativos 21.2 Institución De Practica: Dr. Honorato Vásquez 21.3 Profesor Supervisor: 21.4 Estudiante Maestra: Sandra Cárdenas 21.5 Año Lectivo:2011-2012 21.6 Fecha De Realización: 24-10-2011 21.7 Ubicación: Cantón: Montúfar Parroquia: San José Comunidad: El Chamizo 22. Datos Curriculares 2.1 Área: Ciencias Naturales 2.2 Método: Científico 2.3Técnica: Técnica de la Observación Directa 3. Información Científica Pisos Climáticos Al estar el Ecuador en plena zona tórrida, atravesado por la línea equinoccial debería tener un clima ardiente y caluroso como el del Congo africano. Sin embargo la presencia de la Cordillera de los Andes y las brisas marinas del océano pacifico modifican el clima favorablemente. Sin embargo, la tala indiscriminada de bosques y l ausencia de vegetación ahuyentan las lluvias y provocan que ciertas regiones se conviertan en zonas áridas Pisos Climáticos Altura Seres Vivos Temperatura Sobre los 4500 m Pajonales Bajo 0 °C Glacial
  • 110.
    Andino 3500m a 4500 m Papas, maíz y trigo Cóndores y alpacas Bajo 10 °C Subandino 2500m a 3500m Papas, yucas, manzanas y peras Ovejas, osos de anteojos y 10°C – 15°C venado colorado Subtropical Yuca, plátano, caña de azúcar y arroz 15 °C – 22°C 1500 m a 2500m Vacas, loros y gallo de la peña Tropical 0 m a 1500 m Café, cacao, algodón y frutas tropicales Iguanas cocodrilos y variedad de 22 °C – 28 °C anfibios
  • 111.
    Sexto Agentes geológicos Externos e Internos El constante movimiento de la corteza terrestre modifica siempre el relieve de la superficie estos cambios son producidos por la acción de agentes geológicos internos y externos de la Tierra Loa agentes geológicos externos son el viento, el agua, los cambios de temperatura y la acción del ser humano que modifican el suelo provocando la erosión o desgaste de la capa superficial. Los agentes geológicos internos son elementos o fuerzas internas de nuestro planeta que originan el relieve del suelo , también se llaman fuerzas de plegamiento Las fuerzas de plegamiento presionan la corteza terrestre ocasionando movimientos horizontales y verticales de sus capas esto produce la fragmentación o la salida de rocas; este fenómeno origina las cordilleras y las montañas modificando el relieve de la corteza terrestre.
  • 112.
    4. Bibliografía Texto de Ciencias Naturales de Quinto y Sexto Año De Básica 5. Estructura AÑOS DE BÁSICA Quinto Sexto (Grupos) EJE DE APRENDIZAJEEcosistemas acuático y terrestre: los individuos Bioma Pastizal: el ecosistema expresa las interrelaciones interactúan con el medio y conforman la comunidad bióticas y abióticas biológica BLOQUE CURRICULAR Bloque N°1 la Tierra un planeta con vida Bloque N°1 la Tierra un planeta con vida DESTREZA CON • Describir la flora y la fauna propias de cada piso CRITERIO DE climático, con la obtención, recolección y procesamiento de Describir el origen de las masas terrestres de las regiones DESEMPEÑO datos bibliográficos y experimentales e interpretaciones de naturales del Ecuador, con la identificación y relación de las sus experiencias. características físicas y biológicas propias de las regiones. TEMAS Pisos climáticos Agentes geológicos externos e internos DISTRIBUCION DE TAREAS
  • 113.
    A.A PRERREQUISITOS A.M 8. Conteste Realizar la dinámica las flores de mi jardín ¿Qué es ciclo geológico? ESQUEMA CONCEPTUAL DE PARTIDA …………………………………………… Dialogar sobre ¿Qué es el clima sus factores y elementos? …………………………………………… Elaboración Del Nuevo Conocimiento 9. ¿Cuáles son las etapas que comprende la Presentar una cartel de los pisos climáticos erosión enliste? Prep. Observar de forma espontánea y dirigida el cartel ……………………………………………………. de los pisos climáticos ……………………………………………………. F. H. Registrar conjeturas sobre los distintos pisos 10. ¿Qué nos dice la meteorización? climáticos ……………………………………….. ¿Cuántos pisos climáticos existen? ………………………………………… ¿Cuál es la altura de cada piso climático? 11. Complete ¿Qué productos se da en cada piso climático? La………………….es el depósito o acumulación Rcop. Entregar una hoja con suficiente información de materiales………….sustancias químicas y científica sobre los pisos climáticos restos de………..orgánicos. Sacar datos relevantes sobre los pisos climáticos 12. Consulte en su diccionario las siguientes Comp hip. Dar a conocer las interrogantes y dudas que palabras y forme un concepto uniendo los dos obtuvieron los niños conceptos encontrados Analizar cada respuesta de las interrogantes que se Agente………………………….. obtuvieron Geológico……………………….. Agente geológico es………………………… Concl. Unificar criterios de cada opinión obtenida de los ……………………………………………………. niños Concretizar con los conceptos de cada uno de los pisos climáticos Trasferencia Complete el siguiente cuadro de datos Pisos Altura Seres Vivos Temperatura Climáticos
  • 114.
    AM Abrir el cuaderno de trabajo en la página 5 y AA PRERREQUISITOS realizar las siguientes actividades. Revisión del Aprendizaje Autónomo ESQUEMA CONCEPTUAL DE PARTIDA 1. Completa el siguiente mapa conceptual Diagnosticar conocimientos de agentes geológicos externos e internos ESQUEMA CONCEPTUAL DE PARTIDA Presentar material concreto Ob. Observar los diferentes materiales concretos For Hip. ¿Qué es un agente geológico? ¿Por qué se llaman agentes geológicos internos y externos? ¿Cuál es la acción de los agentes geológicos externos sobre el suelo? Rep. Elaborar fichas de datos sobre los agentes geológicos internos y externos Comp. Comprobar la acción de los agentes geológicos externos a través de un experimento Concl. Unificar criterios a base de preguntas Concretizar conceptos de agentes geológicos externos e internos TRANSFERENCIA Elabore una frase para cuidar el suelo y evitar su destrucción Abrir la página 4 del cuaderno de trabajo y realizar las actividades propuestas Revisión del Trabajo Autónomo AA Revisión del Trabajo Autónomo AA Recursos Hojas de trabajo, gráficos, hojas de evaluación Hojas de trabajo, gráficos, hojas de evaluación Identifica fases que provocan la erosión por medio de un Evaluación Identifica las características climáticas elaborando experimento imágenes Responde preguntas de la erosión a partir de su experiencia Indicadores Completa organizadores cognitivos sobre la base de Opina mediante el uso del material concreto sobre el Esenciales de logro criterios generales fenómeno de la erosión
  • 115.
    Técnica E Cuestionario Cuestionario Instrumento Prueba Prueba . Sugerencias y Recomendaciones ------------------------ ----------------------------------- -------------------- SANDRA CARDENAS Firma profesor firma supervisor Firma alumna Maestra SUPERVISOR de práctica PLAN DE TRABAJO SIMULTÁNEO N: 24 9. DATOS INFORMATIVOS 10. 1.1-Institucion práctica: Escuela “Honorato Vásquez” 11. 1.2-Aluman Maestra: Sandra Cárdenas 12. 1.3- Profesor/a Orientadora: Lcda. Sandra Pozo 13. 1.4-Superaracion de práctica: Dr. Luis Jiménez 14. 1.5- Años de educación básica: Quinto y Sexto año 15. 1.6- Fecha de realización:25 -10-2011 1.6 UBICACIÓNPROVINCIA: Carchi PARROQUIA: San José CANTON: Montufar COMUNIDAD: Chamizo 1.7. AREA: actividades prácticas 4. METODOLOGÍA 4.1. Método Creativo 4.2. TÉCNICA: Observación directa
  • 116.
    5. Información Científica Hoja de Trabajo Tema: Elaboración de un cuadro de adorno con material reciclable Fecha: i. Diseño Gráfico i. Proceso Gráfico j. Materiales k. Cartón Pincel
  • 117.
    Temperas l. Herramientas m. Dibujo terminado Tijeras Lápiz Procedimiento 1 recortar un cartón de 58cm x 60 cm 8. realizar un dibujo sea a su creatividad o imaginación 9. crear letra dentro del cartón 10. recortar con el estilete la primera capa del cartón dando forma a las letras 11. recortar las partes del dibujo indicadas por la profesora darle forma 12. pintar con temperas de acuerdo a su gusto 13. exponer 6. BIBLIOGRAFÍA: *De trabajos realizados en mi hogar 14. ESTRUCTURA:
  • 118.
    Destreza Con CriterioDe Contenido Estrategia Metodológica Recursos Evaluación Desempeño Desarrollar la creatividad a Elaboración de un cuadro Prerrequisitos silleta ,cartón , lápiz, Exposición de los trabajos través de la elaboración de adornador con material Realizarla Dinámica los pincel, temperas manuales objetos con material reciclable reciclable medios de transporte Esquema Conceptual De Partida Diagnosticar como realizar un trabajo manual Construcción del Nuevo Conocimiento Presentar un cuadro de adorno realizado en cartón c. Observar el trabajo manual Concretar ideas y decidir el trabajo E. Formar dos grupos de trabajo de 4 niños Elaborar diseños Reclutar materiales Dar forma a las figuras del cartón Poner acabados Observar y autoevaluar el trabajo Detallar y complementar el trabajo manual Transferencia Exponer cada uno de los trabajos realizados 8. Sugerencias y Recomendaciones ------------------------ ----------------------------------- -------------------- SANDRA CARDENAS Firma profesor firma supervisor
  • 119.
    Firma alumna Maestra SUPERVISOR de práctica Plan De Trabajo Simultáneo N°23 23. Datos Informativos 23.2 Institución De Practica: Dr. Honorato Vásquez 23.3 Profesor Supervisor: 23.4 Estudiante Maestra: Sandra Cárdenas 23.5 Año Lectivo:2011-2012 23.6 Fecha De Realización: 26 -10-2011 23.7 Ubicación: Cantón: Montufar Parroquia: San José Comunidad: El Chamizo 24. Datos Curriculares 2.1 Área: lengua y Literatura 2.2 Método: Método frases u oraciones; proceso general de la lectura 2.3Técnica: Observación Indirecta 3. Información Científica Quinto Año Sujeto Explícito y Sujeto Tácito Para recordar a) La oración es un grupo de palabras relacionadas entre si que comunican una idea clara y completa b) La oración tiene un sujeto (de quién o de qué se habla) y un predicado ( lo que se dice del sujeto) Ejemplo: Los estudiantes escriben los reglamentos. Sujeto Predicado 1. Leo la oración y pienso cual es el sujeto y cual es el predicado. Discuto la respuesta con un compañero o compañera. Compartimos nuestra reflexión con el grupo. Los estudiantes hacen silencio en la biblioteca. Sujeto Explícito Y Sujeto Tácito
  • 120.
    2. Leo lasiguiente oración que tiene sujeto explícito. Identifico el sujeto y el predicado Comparo mi respuesta con la de mis compañeros. Los estudiantes respetan el reglamento de convivencia. En esta oración podemos identificar las palabras que están expresando el sujeto: Los estudiantes 3. Leo la siguiente oración que tiene un sujeto tácito. Pienso cual es el sujeto de esta oración ¡Vámonos! A pesar de que esta oración no se encuentra el sujeto, todos comprendemos que el sujeto es nosotros, gracias a la terminación del verbo: vámonos. Sexto Formulación de Preguntas Una estrategia para comprender el texto es realizar preguntas sobre su contenido Las preguntas deben invitar a reflexionar sobre la información implícita presente en el texto, y relacionar las ideas registradas en el texto con las ideas propias. 1. aprendamos a formular preguntas de compresión sobre el texto a) leo las siguientes palabras Qué quién cuándo cómo dónde por qué para qué cuánto b) leo que información descubre cada una de estas palabras. Luego, busco en el texto algunos párrafos y formulo preguntas con las palabras: dónde , qué y por qué ¿Dónde? La palabra donde averigua el lugar en el que sucede un evento o en el que esta un ser o un objeto. Para conocer sobre un lugar, la pregunta debe contener el verbo que expresa el evento. Para averiguar sobre un lugar donde esta un ser o un objeto, la pregunta debe incluir el verbo estar o encontrar Por ejemplo ¿Dónde podemos sembrar ¿árboles? ¿Qué? la palabra que averigua sobre un objeto o sobre un evento que sucedió. Para veriguar sobre un objeto la pregunta debe incluir el verbo de la acción que realiza ese objeto. Si la pregunta quiere indagar sobre un hecho o evento, debe incluir el verbo pasar, suceder, acontecer o cualquier conjugación del verbo hacer. Por ejemplo: ¿Qué ha pasado en las últimas décadas con el calentamiento global?
  • 121.
    ¿Por qué? Lapalabra por qué averigua la razón explicación o causa de un evento. Para conocer las causas, razón, explicación, debe incluirse el sujeto que produce el evento y el verbo que expresa ese evento del cual se quiere averiguar la causa Por ejemplo: ¿Por qué los científicos llaman a este fenómeno efecto invernadero artificial? 4. Bibliografía Texto de Ciencias Naturales de Quinto y Sexto Año De Básica 5. Estructura AÑOS DE BÁSICA Quinto Sexto (Grupos) EJE DE APRENDIZAJE Escuchar, hablar, leer y escribir para la interacción social Escuchar, hablar, leer y escribir para la interacción social BLOQUE CURRICULAR Bloque N°1 Bloque N°1 DESTREZA CON Escribir reglamentos y manuales de instrucciones sencillos Comprender las descripciones científicas, encuestas CRITERIO DE con diferentes propósitos comunicativos y la aplicación de escritas, notas de enciclopedia y apuntes desde la las propiedades del texto. identificación de información que permita establecer DESEMPEÑO relaciones y comprender el mensaje global. TEMAS Sujeto explícito y tácito Formulación de preguntas DISTRIBUCION DE TAREAS
  • 122.
    A.A PRERREQUISITOS A.M 1. Escribir las partes del artículo Realizar la dinámica el patio de mi casa informativo ESQUEMA CONCEPTUAL DE PARTIDA ……………………………………………………… Explorar conocimientos sobre sujeto explicito ………………………………………………………. Elaboración Del Nuevo Conocimiento ……………………………………………………….. 2. Cuales los pasos para encontrar por Presentar un cartel del sujeto explicito y tácito contexto el significado de una palabra Presentar varias oraciones ……………………………………………….. Observar el cartel y oraciones ……………………………………………….. Gob. Presentar diez oraciones distintas tanto con 3. Encuentro por contexto el significado sujeto explicito como tácito de una narración de las palabras globalización mundial, deforestación siguiendo los pasos Asociar las oraciones con el grafico expuestos en el texto Dar a conocer de una forma fácil de que se trata el ………………………………………………………. sujeto tácito y explicito …………………………………………………………. Separar la palabra generadora ………………………………………………………….. Realizar ejercicio con los distintos sujetos 4. Escriba verdadero o falso según corresponda Sinte. Formar nuevas oraciones Para comprender un texto debemos Encontrar le sujeto explicito y tácito realizar preguntas sobre su contenido Trasferencia ( ) Encontrar en el texto una oración con sujeto implícito y En la conclusión es donde expresa el con sujeto tácito autor un chiste un juego o canta ( ) Había una vez un viejito que subía todos los días una colina en cual varios niños lo hacían. Un día los estudiantes violaron la regla moral de educación ya que ellos no saludaron a dicho anciano pero el anciano se porto muy educado y les dio una lección que nunca olvidaron y desde ahí los estudiantes tienen el dicho ¡Vamos! donde mi noble anciano ie
  • 123.
    Abrir el cuadernode trabajo en la pagina 15 y realizar las actividades propuestas AA PRERREQUISITOS AM 1. Escribo tres razones por las que es Revisión del Aprendizaje Autónomo importante aprender la gramática de un ESQUEMA CONCEPTUAL DE idioma PARTIDA Explorar conocimientos sobre formulación de preguntas ESQUEMA CONCEPTUAL DE PARTIDA Presentar un cartel de formulación de preguntas Percp. Observar de forma dirigida el cartel de 2. Subrayo el sujeto de la siguiente oración formulación de preguntas Realizar una lectura silenciosa el tema formulación de preguntas Comp. Asociar las experiencias si se ha utilizado la formulación de preguntas Hacer preguntas de sus nombres utizando la 3. Escribo como reconozco el sujeto de una formulación de preguntas oración Inter. Analizar cada una de las preguntas Conocer la función de cada pregunta Establecer comparaciones entre las distintas preguntas 4. Escribo la diferencia que hay entre los Establecer diferencias y semejanzas entre las sujetos de estas oraciones preguntas Reacc. Realizar varios ejercicios Obtener conclusiones 5. Escribo que es un sujeto explícito TRANSFERENCIA Abrir el cuaderno de trabajo en la pagina 12 6. Escribo que es un sujeto tácito realizar las diferentes actividades propuestas 7. Pongo una x en T si la oración tiene sujeto tácito y una x en E si tiene sujeto explícito Revisión del Trabajo Autónomo AA AA Revisión del Trabajo Autónomo
  • 124.
    Recursos Hojas de trabajo, hojas de evaluación, cartel del Hojas de trabajo, cartel de formulación de sujeto explicito y tácito preguntas, hojas de evaluación Conoce la importancia de cada una de las preguntas Realiza diferentes oraciones con sujeto tácito y explicito Utiliza la mayoría de preguntas en una conversación con sus Evaluación Indicadores Reconoce con facilidad el sujeto tácito y explicito compañeros Esenciales de logro Técnica E Cuestionario Cuestionario Instrumento Prueba Prueba . Sugerencias y Recomendaciones ------------------------ ----------------------------------- -------------------- SANDRA CARDENAS Firma profesor firma supervisor Firma alumna Maestra SUPERVISOR de práctica
  • 125.
    Plan De TrabajoSimultáneo N°23 25. Datos Informativos 25.2 Institución De Practica: Dr. Honorato Vásquez 25.3 Profesor Supervisor: 25.4 Estudiante Maestra: Sandra Cárdenas 25.5 Año Lectivo:2011-2012 25.6 Fecha De Realización:27 -10-2011 25.7 Ubicación: Cantón: Montufar Parroquia: San José Comunidad: El Chamizo 26. Datos Curriculares 2.1 Área: Estudios Sociales 2.2 Método: Comparativo 2.3Técnica:Técnica de la Observación Directa 3. Información Científica Quinto Mapas Para poder conocer mejor nuestro planeta, los científicos desarrollaron representaciones graficas del mismo. Las representaciones más usadas son las siguientes El globo terráqueo o esfera terrestre es una Los mapas son representaciones de alguna El planisferio es una representación de toda de la representación de la Tierra en zona geográfica en una superficie plana. la superficie de la Tierra dividida en dos miniatura. Suele montarse en un soporte con Generalmente tienen medidas de distancias hemisferios como si al globo terráqueo lo un angulo del planeta en relación al sol y su dentro de dicha zona, lo que permite obtener partiésemos en la mitad y lo estiráramos en propio giro y que permite visualizar datos exactos una superficie fácilmente como cambian los días y las estaciones
  • 126.
    Sexto Origen delos primeros pobladores Hay un consenso en que los primeros pobladores de América vinieron del Asia por el estrecho de Bering ubicado en el extremo continente Cuando la tierra había sufrido una glaciación es decir un enfriamiento que congelo las aguas de los océanos cerca de los polos se formo una especie de puente natural entre los dos continentes. Por allí pasaron los primeros humanos que vinieron a América hace 40.000 a 50.000 años antes de Cristo Con el tiempo la glaciación cedió el clima se fue calentando. Así se creando condiciones para un mayor desplazamiento de los grupos humanos que fueron descendiendo desde Norteamérica pasaron el istmo de Panamá y llegaron a Sudamérica 4. Bibliografía Texto de Estudios Sociales de Quinto y Sexto Año De Básica 5. Estructura AÑOS DE BÁSICA Quinto Sexto (Grupos) EJE DE APRENDIZAJE El buen vivir, identidad nacional, latinoamericana y Identidad nacional, unidad en la diversidad planetaria BLOQUE CURRICULAR Bloque N°1 Bloque N°1 DESTREZA CON Demostrar cómo se mide la Tierra en material cartográfico y Analizar los descubrimientos realizados sobre el origen de los CRITERIO DE cómo primeros pobladores de América y lo que hoy es nuestro país, DESEMPEÑO se expresan las distancias en dicho material mediante la observación de mapas y la consideración de las distancias y esfuerzos humanos consignados en relatos históricos. TEMAS Mapas Origen de los primeros pobladores DISTRIBUCION DE TAREAS
  • 127.
    A.A PRERREQUISITOS A.M15. 1. Conteste ¿Cómo se llama la teoría del origen del universo? Realizar la dinámica el barco se hunde …………………………………………………………………………. Explorar sobre la historia de la Tierra Época Geológica II …………………………………………………………………………. ESQUEMA CONCEPTUAL DE PARTIDA 16. ¿Qué teoría dice que el sol existió primero como un cuerpo Diagnosticar sobre los mapas solitario, sin planetas en su entorno? ………………………………………………………………………………………. Elaboración Del Nuevo Conocimiento ……………………………………………………………………………………….. Presentar un globo terráqueo, un mapa del Ecuador y un mapamundi 17. Escriba verdadero o falso Ob. Observar los distintos materiales cartográficos presentados La era Precámbrica se refiere al extenso periodo Ubicar al niño frente al material en el tiempo y que comprende desde la formación de las primeras rocas hasta el origen de la vida ( ) espacio La era Paleozoica es donde la Tierra estaba Desc. Identificar características sobresalientes del compuesta por fuego y gases de una temperatura material cartográfico presentado como el globo muy alta ( ) terráqueo, el mapamundi y mapa del Ecuador Reconocer las funciones que cumple cada uno de los 18. ¿Cuántas eras existen de la historia natural de la Tierra? materiales presentados ………………………………………………………._. Comentar sobre la importancia y utilidad de estos materiales …………………………………………………………. Elaborar cuadro de diferencias del material cartográfico Asoci. Realizar un organizador cognitivo del material 19. ¿Qué entiende por mapas ? escriba un concepto claro, y fácil cartográfico de entender Trasferencia ……………………………………………………….. Dibuje cada uno de los materiales cartográficos y coloque en la parte de abajo su importancia ……………………………………………………….. Tie
  • 128.
    Abrir en lapágina 6 del cuaderno de trabajo y realizar las actividades propuestas AA PRERREQUISITOS AM Revisión del Aprendizaje Autónomo 1. Comparemos el globo terráqueo con el ESQUEMA CONCEPTUAL DE PARTIDA planisferio y anotemos una diferencia Diagnosticar sobre el origen de los primeros pobladores Globo Terráqueo Planisferio ESQUEMA CONCEPTUAL DE PARTIDA Presentar un cartel de los origen de los primeros pobladores Obs. Observar el cartel con información importante de los primeros pobladores Dar conocer sobre el tema a hablar Desc. Identificar lo más sobresaliente del cartel del origen de los primeros pobladores Com. Reconocer desde donde se originaron los primeros pobladores Localizar en el globo terráqueo los países de origen de los primeros pobladores Comentar sobre el acontecimiento de ellos Asoc. Elaborar conclusiones TRANSFERENCIA Elaborar un mapa conceptual del origen de los primeros pobladores Abrir la página 9 del cuaderno de trabajo y realizar la primera actividad AA Revisión del Trabajo Autónomo Revisión del Trabajo Autónomo AA Recursos Hojas de trabajo, hojas de evaluación,un globo Hojas de trabajo, Cartel, hojas de evaluación, cartel terráqueo, un mapa del Ecuador y un mapamundi de los origen de los primeros pobladores y
  • 129.
    un globo terráqueo Hace buen uso del material cartográfico Indicadores Conoce la importancia de los mapas Localiza correctamente las diferentes rutas en el mapa Evaluación Esenciales de logro Dibuja con facilidad los distintos mapas Técnica E Cuestionario Cuestionario Instrumento Prueba Prueba . Sugerencias y Recomendaciones ------------------------ ----------------------------------- -------------------- SANDRA CARDENAS Firma profesor firma supervisor Firma alumna Maestra SUPERVISOR de práctica
  • 130.
    Plan De TrabajoSimultáneo N°25 27. Datos Informativos 27.2 Institución De Practica: Dr. Honorato Vásquez 27.3 Profesor Supervisor: 27.4 Estudiante Maestra: Sandra Cárdenas 27.5 Año Lectivo:2011-2012 27.6 Fecha De Realización: 28-10-2011 27.7 Ubicación: Cantón: Montufar Parroquia: San José Comunidad: El Chamizo 28. Datos Curriculares 2.1 Área: Matemáticas 2.2 Método: Método inductivo Deductivo 2.3Técnica: Observación Indirecta 3. Información Científica Quinto Año Lineas paralelas, perpenticulares y secantes La lineas paralelas se mantienen a la misma distancia y nunca se juntan Las lineas intersecantes se cruzan o intersecan Las lineas perpenticulares son las lineas que al intersecarse o cruzarse forman angulos rectos Paralelas Intersecantes Perpendiculares
  • 131.
    Sexto Multiplicación de números naturales Una vaca consume aproximadamente 2456 Kg de alfafa al año.¿cuántos kilogramos de alfalfa comerán 213 vacas? Para averigualo se puede sumar. 2456 + 2456 + 2456 + 2456 +……( 213 veces ) Resulta más sencillo y rapido multiplicar 2456 x 213 La multiplicacion se puede expresar como una adicion de sumandos iguales Los términos de la multiplicación son : los factores y el producto 4. Bibliografía Texto de matemáticas de Quinto y Sexto Año De Básica 5. Estructura AÑOS DE BÁSICA Quinto Sexto (Grupos) EJE DE APRENDIZAJE El razonamiento la demostración la comunicación las El razonamiento la demostración la comunicación las conexiones y o la representación conexiones y o la representación BLOQUE CURRICULAR Modulo N°1 bloque geométrico Modulo N°1 bloque numérico DESTREZA CON • Reconocer líneas paralelas, perpendiculares y secantes en Identificar y aplicar la multiplicación de números naturales CRITERIO DE figuras planas DESEMPEÑO TEMAS Líneas paralelas, perpendiculares y secantes Multiplicación de números naturales DISTRIBUCION DE TAREAS
  • 132.
    A.A PRERREQUISITOS A.M Realizar la dinámica el rey pide 6. Escriba los siguientes números en palabras. Determine ESQUEMA CONCEPTUAL DE PARTIDA el valor de posición de cada una de sus cifras: 274589 Explorar conocimientos sobre líneas paralelas, 765934, 127923, 26534, 2346 perpendiculares y secantes 7. Escriba el patrón de cambio correspondiente a las Elaboración Del Nuevo Conocimiento siguientes secuencias Presentar el imágenes con diferentes líneas 4, 16, 64,256,4210 ; 8,64,516,4128 Ob. Pedir varias imágenes y un marcador 8. Conteste Ubicar en el piso las imágenes entregadas por el ¿Cuales son los términos de la suma? docente …………………………………………………. ………………………………………………… Exp. Dibujar con el marcador las líneas que encuentre 9. ¿Qué es una adición? en las imágenes ……………………………………………………. Cuente las líneas que son similares …………………………………………………… Ubicar las imágenes que tienen líneas a la misma 10. ¿Cuáles son los términos de la resta? distancia a la izquierda y al centro las imágenes que …………………………………………………………… …………………………………………………………… tienen líneas que se cruzan y al lado derecho las 11. ¿Qué es una sustracción? imágenes que tienen línea que forman ángulos …………………………………………………………… Comp. dar a conocer los nombres de cada grupo de …………………………………………………………… imágenes Abstrae. Entonces ¿Qué son líneas paralelas? ¿Qué son las líneas secantes? ¿Qué son las líneas perpendiculares? Genera. Unificar criterios y formar conceptos Trasferencia Entregar otras imágenes con diferentes líneas Señalar con distintos colores las líneas paralelas, perpendiculares y secantes Tie
  • 133.
    As siguientes activa Abrir el cuaderno de trabajo en la página 13 y realizar las actividades propuestas AM AA PRERREQUISITOS 1. En cada ilustración, pinta dos rectas paralelas con Revisión del Aprendizaje Autónomo color verde y dos Intersecantes ESQUEMA CONCEPTUAL DE PARTIDA Explorar conocimientos sobrela multiplicación de números naturales ESQUEMA CONCEPTUAL DE PARTIDA Presentar varios problemas sobre la multiplicación Obs. Observar los diferentes problemas Dictar varios problemas multiplicativos Expe. Sacar datos 2. Observa las rectas que están señaladas en cada Verificar que operación se realiza ilustración y escribe si son perpendiculares o Comp. dar a conocer qué operación se realiza paralelas. Dar a conocer los términos de la multiplicación Abs.¿ Que es la multiplicación? ¿Cuáles son los términos de la multiplicación? TRANSFERENCIA Resolver las siguientes multiplicaciones 23456 3. busca dos objetos en tu aula x76543 Resolver En una biblioteca compraron 568 libros. Si cada libro tiene un valor de 12 dólares ¿cuánto costaron todos los libros? Abrir la pagina del cuaderno de trabajo en la pagina 11 y realizar las siguientes actividades propuestas AA Revisión del Trabajo Autónomo AA Revisión del Trabajo Autónomo Recursos Hojas de trabajo, hojas de evaluación, imágenes Hojas de trabajo , hojas de evaluación marcadores de colores Diferencia las clases de rectas en el entorno Da a conocer con facilidad el concepto de multiplicación Evalu ación Indicadores Reconoce las líneas rectas en gráficos ilustraciones y Resuelve con facilidad ejercicios de multiplicación Esenciales de logro dibujos Pone interés
  • 134.
    Técnica E Cuestionario Cuestionario Instrumento Prueba Prueba . Sugerencias y Recomendaciones ------------------------ ----------------------------------- -------------------- SANDRA CARDENAS Firma profesor firma supervisor Firma alumna Maestra de práctica Plan De Trabajo Simultáneo N°25 29. Datos Informativos 29.2 Institución De Practica: Dr. Honorato Vásquez 29.3 Profesor Supervisor: 29.4 Estudiante Maestra: Sandra Cárdenas 29.5 Año Lectivo:2011-2012 29.6 Fecha De Realización: 31-10-2011 29.7 Ubicación: Cantón: Montúfar Parroquia: San José Comunidad: El Chamizo 30. Datos Curriculares 2.1 Área: Ciencias Naturales 2.2 Método: Científico 2.3Técnica: Técnica de la Observación Directa 3. Información Científica Quinto Las regiones naturales del Ecuador y sus climas Región Litoral.
  • 135.
    Se ubica entreel océano pacifico y la cordillera Occidental de los Andes. Su clima es cálido, húmedo con una temperatura entre 24 °C y 35°C, el cual es modificado por corrientes marinas frías y cálidas que llegan a sus costas, y los vientos que proceden del mar y de la cordillera de los Andes. En esta región se cultivan café, cacao, banano, palma africana, abacá, arroz, palmito y diversidad de frutas. El águila arpía, la iguana verde, las pavas de monte son ejemplos de la diversidad animal de la región. Región Interandina. Se ubica entre la Costa y la Amazonia. El clima está determinado por la presencia de la cordillera de los Andes, variado de subtropical en los valles, en donde se cultivan caña de azúcar, legumbres, hortaliza, entre otros, hasta glaciar en los nevados. Son característicos de esta región el oso de anteojos, el venado de páramo, entre otros. Región Amazónica El clima de esta zona es calido húmedo. La zona cercana a la cordillera de los Andes tiene temperaturas menores a 25°C y abundantes lluvias, mientras que las zonas bajas tienen temperaturas mayores a 25 ° C y menos lluvias En esta región se cultivan yuca palma africana, palmito, banano, pastos, frutas entre otros. Se destacan aquí animales como el delfin rosado, el mono aullador, diferentes especies de víboras, entre otros. Región Insular Está ubicada a 1000 km de la costa continental. Se encuentra formada por 13 islas grandes, otras pequeñas y peñascos. El clima depende de la influencia de las corrientes marinas. Existen plantas y animales únicos como el pingüino, la tortuga, pepinos de mar, iguanas, entre otros. Sexto Nuestro país, el Ecuador, esta formado por cuatro regiones naturales que son: región Litoral o Costa, región Interandina o Sierra, región Oriental o Amazonia y la región Insular o Galapagos. La existencia de tres regiones continentales se debe a la presencia de la cordillera de los Andes, la cual se formo hace mucho tiempo atrás como producto de las fuerzas de plegamiento, que se caracterizan por el movimiento constante de las masas terrestres. Y la región insular es el resultado de la actividad tectónica y volcánica en el fondo marino
  • 136.
    La cordillera delos Andes Está formada por diferentes accidentes Atraviesa el pais de norte a sur geográficos acia el lado occidental de esta cordillera se Hacia el lado oriental de la cordillera de los encuentra la region litoral, que se caracteriza andes se encuentra la region natural Las cuales son unidades de relive, entre por su clima tropical y por tener una altitud Amazonica, lo cual tiene un clima humedo las que se puede ver: del suelo que va entre los 0 msnmhasta tropical y se caracteriza por poseer la mayor nevados, hoyas, nudos, etc. maximo 11msnm biodiversidad de nuestro pais . 4. Bibliografía Texto de Ciencias Naturales de Quinto y Sexto Año De Básica 5. Estructura
  • 137.
    AÑOS DE Quinto Sexto BÁSICA (Grupos) EJE DE Ecosistemas acuático y terrestre: los individuos interactúan con el medio y Bioma Pastizal: el ecosistema expresa las APRENDIZAJE conforman la comunidad biológica interrelaciones bióticas y abióticas BLOQUE Bloque N°1 la Tierra un planeta con vida Bloque N°1 la Tierra un planeta con vida CURRICULAR DESTREZA • Describir la flora y la fauna propias de cada piso climático, con la obtención, CON recolección y procesamiento de datos bibliográficos y experimentales e Describir el origen de las masas terrestres de las CRITERIO DE interpretaciones de sus experiencias. regiones naturales del Ecuador, con la identificación y DESEMPEÑO relación de las características físicas y biológicas propias de las regiones. TEMAS Regiones naturales del Ecuador y sus climas Como se originaron las regiones naturales del Ecuador DISTRIBUCION DE TAREAS
  • 138.
    A.A PRERREQUISITOS A.M a. Conteste Realizar la dinámica las regiones de mi país ¿Qué es ciclo geológico? ESQUEMA CONCEPTUAL DE PARTIDA …………………………………………… Dialogar sobre las regiones del Ecuador y sus climas …………………………………………… Elaboración Del Nuevo Conocimiento b. Enliste dos agentes externos Presentar un video de las diferentes regiones del Ecuador geológicos que modifican el suelo Prep. Observar de forma espontánea y dirigida el video de las regiones del …………………………………………. Ecuador y sus climas ……………………………………………………. F. H. Registrar conjeturas sobre las regiones del Ecuador y sus climas c. ¿Qué son los agentes geológicos ¿Cuántas regiones existen en Ecuador? internos? ¿Por qué cada región tiene diferentes climas? ……………………………………….. ¿Qué productos hay en cada región? ………………………………………… Rcop. Entregar diferentes imágenes con importante información de las d. Complete regiones con sus respectivos climas La tierra tiene una estructura interna Sacar datos relevantes sobre las regiones del Ecuador y sus climas dividida en capas que son: Comp hip. Dar a conocer las interrogantes y dudas que obtuvieron los niños Analizar cada respuesta de las interrogantes que se obtuvieron a. …………………………….. Concl. Unificar criterios de cada opinión obtenida de los niños b. ……………………………… Concretizar con los conceptos de cada uno de las regiones del Ecuador y sus c. ……………………………….. climas Trasferencia e. Enlistar las capas externas de la Tierra Complete el siguiente cuadro de las regiones del Ecuador y sus climas ....................................................... Región Ubicación Productos que se da en esta Temperatura región …………………………………………………….. Tie
  • 139.
    AM Abrir el cuaderno de trabajo en la página 6 y realizar las siguientes AA PRERREQUISITOS actividades. Revisión del Aprendizaje Autónomo ESQUEMA CONCEPTUAL DE a. Considera la localidad en la que vives e PARTIDA indica la región a la pertenece, escribiendo Diagnosticar conocimientos sobre cómo se originaron sus características y productos agrícolas las regiones naturales del Ecuador ESQUEMA CONCEPTUAL DE PARTIDA Región Presentar un cartel de las regiones del Ecuador ……………………………………………………… Ob. Observar el cartel de las regiones del Ecuador Productos For Hip. ¿Cómo se originaron las regiones naturales …………………………………………………………………………….. del Ecuador? ¿Cuántas regiones del Ecuador existen? ¿Tienen diferente clima estas regiones? Rep. Elaborar fichas de datos importantes sobre los el origen de las regiones del Ecuador Comp. comprobar las hipótesis propuestas mediante un cartel Concl. Unificar criterios a base de preguntas Concretizar la ley sobre el origen de las regiones del Ecuador. TRANSFERENCIA Contestar las siguientes preguntas a. ¿Cuántas regiones naturales tiene nuestro país? ……………………………………… ……………………………………….. b. ¿A qué se debe la existencia de tres regiones continentales? ……………………………………. 4. Completa La cordillera de los Andes atraviesa…………………. .................................................. 5. La cordillera de los Andes está formada por diferentes accidentes geográficos que son: - - AA Revisión del Trabajo Autónomo AA
  • 140.
    Revisión del TrabajoAutónomo Recursos Hojas de trabajo, video, hojas de evaluación Hojas de trabajo, cartel, hojas de evaluación Indicadores Detalla las características climáticas considerando la Demuestra interés en conocer el origen de las regiones Evaluación Esenciales de logro región en que vive naturales del Ecuador Técnica E Cuestionario Cuestionario Instrumento Prueba Prueba . Sugerencias y Recomendaciones ------------------------ ----------------------------------- ----------------------------------- Firma Estudiante Maestra Firma Srta. Directora Firma ´Profesor Supervisor PLAN DE TRABAJO SIMULTÁNEO N: 26 16. DATOS INFORMATIVOS 17. 1.1-Institucion práctica: Escuela “Honorato Vásquez” 18. 1.2-Aluman Maestra: Sandra Cárdenas 19. 1.3- Profesor/a Orientadora: Lcda. Sandra Pozo 20. 1.4-Superaracion de práctica: Dr. Luis Jiménez 21. 1.5- Años de educación básica: Quinto y Sexto año 22. 1.6- Fecha de realización:01 -11-2011 1.6 UBICACIÓNPROVINCIA: Carchi PARROQUIA: San José CANTON: Montufar COMUNIDAD: Chamizo 1.7. AREA: Dibujo 4. METODOLOGÍA
  • 141.
    4.1. Método Demostrativo 4.2.TÉCNICA: Observación directa 5. Información Científica Hoja de Trabajo Tema: Elaboración de un cuadro de adorno con material reciclable Fecha: a. Diseño Gráfico i. Proceso Gráfico a. trazar una línea vertical de 17 cm y una línea horizontal de 10cm calculando la mitad b. utilizar un compás, realizar un circulo colocando la punta del compas en el centro de la de las dos líneas c. realizar un circulo a cada lado de las líneas d. realizar un semicírculo e. trazar en los círculos de cada lado una línea b. Materiales c.
  • 142.
    d. Herramientas e. Diseño Gráfico Pizarra Lápiz Compás Reglas Cuaderno de dibujo 6. BIBLIOGRAFÍA: *trabajos realizados en mi formación como docente 15. ESTRUCTURA:
  • 143.
    Destreza Con CriterioDe Contenido Estrategia Metodológica Recursos Evaluación Desempeño Desarrollar la creatividad a Construcción de figuras Prerrequisitos Cuaderno de dibujo, Exposición de la figura través de la construcción de geométricas Realizarla Dinámica somos compas, regla, borrador, geométrica figuras geométricas figuras Esquema Conceptual De Partida Diagnosticar como construir una figura geométrica Construcción del Nuevo Conocimiento Presentar el grafico de figuras geométricas Ob. Observar cada paso de la construcción de una figura geométrica Des. Construir la figura presentada Eje. Ejecutar paso a paso con los niños Expe. Resaltar los puntos más importantes Dar forma a la figura geométrica Transferencia Construir la figura geométrica con la combinación de colores 8. Sugerencias y Recomendaciones ------------------------ ----------------------------------- ----------------------------------- Firma Estudiante Maestra Firma Srta. Directora Firma ´Profesor Supervisor
  • 144.
    Plan De TrabajoSimultáneo N°27 31. Datos Informativos 31.2 Institución De Practica: Dr. Honorato Vásquez 31.3 Profesor Supervisor: 31.4 Estudiante Maestra: Sandra Cárdenas 31.5 Año Lectivo:2011-2012 31.6 Fecha De Realización: 07-11-2011 31.7 Ubicación: Cantón: Montúfar Parroquia: San José Comunidad: El Chamizo 32. Datos Curriculares 2.1 Área: Lengua Y Literatura 2.2 Método: Proceso de frases u oraciones , proceso didáctico de la destreza de escuchar 2.3Técnica: Técnica de la Conversación 3. Información Científica Quinto Año Sujeto Tácito 1. Leo la siguiente oración que tiene un sujeto simple Los estudiantes tienen el derecho a un refrigerio En esta oración podemos identificar que el sujeto solo se refiere a un objeto o ser (en plural): Los estudiantes. Este es un sujeto simple. 2. Leo la siguiente oración que tiene sujeto compuesto. Los estudiantes y los docentes tienen el derecho a usar la biblioteca. En esta oración podemos identificar que hay un sujeto que nombra a dos seres:
  • 145.
    a) Los estudiantes b) Los docentes Este es un sujeto compuesto. 3. Comparo las siguientes oraciones y explico con mis palabras que es un sujeto simple y que es un sujeto compuesto. María y José van a la biblioteca. Ana va a la biblioteca. Sexto Año La Encuesta: Planificación 1. Nuestras familias deberían contribuir con nuestro país y con el planeta a disminuir los riesgos que nos trae el calentamiento global. Pero si los padres o madres no están informados sobre el fenómeno, se podrá lograr muy poco. Tenemos que resolver este problema. Pensemos que podemos hacer. Para Recordar Planificar es pensar por anticipado que se escribirá en un texto y como se hará 2. Elegimos la exposición como estrategia para informar a nuestras familias sobre el calentamiento global. Para Recordar Para garantizar que el público se interese en una exposición, el tema debe satisfacer una necesidad de información. Por eso, es importante conocer primero que sabe el posible auditorio sobre el tema que se va a tratar. Existen muchas técnicas para obtener información confiable. La encuesta es una de ellas. 3. Leo y comparo las encuestas. 4. Bibliografía Texto de Lengua Y Literatura de Quinto y Sexto Año De Básica 5. Estructura AÑOS DE BÁSICA Quinto Sexto (Grupos) EJE DE APRENDIZAJE Texto Hablar BLOQUE CURRICULAR Bloque N°1 Reglamento y Manual de Instrucciones. Bloque N°1 Descripción científica/ Encuesta Notas de Enciclopedia/ Notas Apuntes
  • 146.
    DESTREZA CON Utilizar los elementos de la lengua en función de la Planificar y elaborar encuestas y exposiciones orales con CRITERIO DE escritura de reglamentos y manuales de instrucciones que descripciones científicas, teniendo en cuenta el uso de las DESEMPEÑO le permitan cumplir con el propósito del texto. notas de enciclopedia y apuntes en función de recabar y transmitir información de manera adecuada. TEMAS Sujeto simple, Sujeto Compuesto La encuesta: planificación DISTRIBUCION DE TAREAS
  • 147.
    A.A PRERREQUISITOS 1. Conteste Realizar la dinámica el teléfono descompuesto ¿Por qué es necesario conocer el significado de las palabras? ESQUEMA CONCEPTUAL DE PARTIDA ……………………………………………………. Explorar conocimientos sobre sujeto simple y compuesto ……………………………………………………. Elaboración Del Nuevo Conocimiento ……………………………………………………. Presentar varias oraciones 2. Encuentro el significado de: saber y prevenir ……………………………………………………………….. Observar las oraciones ………………………………………………………………… Gob. Presentar diez oraciones distintas tanto con 3. Separar la palabra en sus partes: "sa" y "ber" y sujeto compuesto como con sujeto simple anoto las palabras que si conozco y que tengan la Comprender la oración en análisis partícula "sa". Las escribo de igual forma la Dar a conocer de una forma fácil de que se trata el segunda partícula "ber". 4. Leo las siguientes palabras y subrayo las que no sujeto simple y compuesto conozco. Las enlisto y a lado indico que Anali. Separar la palabra generadora estrategia puedo utilizar para conocer su Realizar ejercicio con los distintos sujetos significado Sinte. Formar nuevas oraciones Síntesis, prevenirlo, discriminada, calentamiento Encontrar sujeto compuesto y simple de las nuevas 5. Formular preguntas con las palabras interrogativas: donde, que, por qué del siguiente oraciones expuestas texto. Trasferencia La contaminación del aire. Es, probablemente, la causa Encontrar el sujeto simple y el sujeto compuesto en las principal. En los últimos siglos, desde la industrialización siguientes oraciones. de la sociedad, las fábricas, las centrales térmicas de Los niños deben expresarse libremente carbón o petróleo, los coches, etc., emiten continuamente Los niños y los padres de familia tienen derecho a estar algunos gases a la atmósfera, como el dióxido de informados. carbono. El metano, generado en las granjas ganaderas o La casa es muy grande Las naranjas y las manzanas se encuentran en mal estado en los arrozales, también contribuye a aumentar el efecto invernadero. …………………………………………………………………….. …………………………………………………………………….. ……………………………………………………………………..
  • 148.
    PRERREQUISITOS AM Abrir el cuaderno de trabajo en la pág. A.A Revisión del Aprendizaje Autónomo 16 y realizar las actividades ESQUEMA CONCEPTUAL DE PARTIDA propuestas Entregar ejemplos de encuestas a cada niño 8. escribo que es un sujeto simple y doy un ejemplo. Prep. Cumplir ordenes sencillas para realizar una ………………………………………………………. planificación de una encuesta ………………………………………………………. Establecer normas para escuchar sobre la encuesta ………………………………………………………. 9. escribo que es un sujeto compuesto Per. Plantear el propósito del por qué se debe y doy un ejemplo. planificar una encuesta primero ………………………………………………………… Comp. responder preguntas planteadas sobre la encuesta …………………………………………………………. …………………………………………………………. 10. pongo una X en S si la oración Inter. Comparar la encuesta con otros tipos de tiene sujeto simple y una X en C si el textos sujeto es compuesto. Acci. Escoger un tema para conocer si el auditorio sabe sobre el tema a tratar 11. completo el texto Integra. Autoevaluar el tema que se escogió para Los sujetos de las oraciones pueden realizar una encuesta. ser…………………………….o……………………. También pueden ser TRANSFERENCIA ……………o…………. Abrir el cuaderno de trabajo en la pagina 13 realizar Los sujetos ……………………..son los las diferentes que……………sujetos …………………son los que…………………………… Por otro lado, los sujetos simples son los que……………………………y los……….. ………son los que Revisión del Trabajo Autónomo AA Revisión del Trabajo Autónomo AA Recursos Hojas de trabajo, hojas de evaluación, cuaderno de Hojas de trabajo, hojas de evaluación, cuaderno de trabajo trabajo Reconoce en diferentes oraciones el sujeto simple y Evaluación compuesto Encuentra semejanzas y diferencias de diferentes encuestas Realiza oraciones con sujeto simple y con sujeto presentadas Indicadores compuesto Propone temas con facilidad para realizar una encuesta Esenciales de logro
  • 149.
    Técnica E Cuestionario Cuestionario Instrumento Prueba Prueba . Sugerencias y Recomendaciones ------------------------ ----------------------------------- -------------------- SANDRA CARDENAS Firma profesor firma supervisor Firma alumna Maestra SUPERVISOR de práctica Plan De Trabajo Simultáneo N°28 33. Datos Informativos 33.2 Institución De Practica: Dr. Honorato Vásquez 33.3 Profesor Supervisor: 33.4 Estudiante Maestra: Sandra Cárdenas 33.5 Año Lectivo:2011-2012 33.6 Fecha De Realización: 08-11-2011 33.7 Ubicación: Cantón: Montufar Parroquia: San José Comunidad: El Chamizo 34. Datos Curriculares 2.1 Área: Matemáticas 2.2 Método: inductivo deductivo 2.3Técnica: observación indirecta 3. Información Científica Quinto Clases de Ángulos Los ángulos se pueden clasificar en rectos, agudos y obtusos Los ángulos rectos se encuentran en la esquina de una hoja de papel o en la esquina de una escuadra su medida es de 90°.
  • 150.
    La palabra gradosse la representa con el símbolo (°) al lado de la medida del ángulo. Observa los ejemplos. Recto: si es igual a 90°. C 90° 90° 90° T E Los ángulos agudos miden menos de 90°. Se puede apreciar en este caso, en la ilustración de la estrella. L K 45° J 45° G 50° U H Los ángulos obtusos miden más de 90° obsérvalos por ejemplo, en la ilustración de las celdas del panal A 120° B C Sexto Multiplicación por 10, 100, 1000
  • 151.
    En una fincase gastan 315 kg. De alfalfa en un día. ¿Cuánto gastaran en 10, 100,1000? Para multiplicar un numero por 10, 100, 1000…. Se escribe ese número seguido de tantos ceros como hay en 10, 100, 1000… 4. Bibliografía Texto de Matemáticas de Quinto y Sexto Año De Básica 5. Estructura AÑOS DE BÁSICA Quinto Sexto (Grupos) EJE DE APRENDIZAJE El razonamiento, la demostración la comunicación, las El razonamiento, la demostración la comunicación, las conexiones y la representación conexiones y la representación BLOQUE CURRICULAR Módulo N°1 Bloque Numérico Módulo N°1 Bloque de Medida DESTREZA CON Medir ángulos rectos, agudos, y obtuso con el uso de Identificar y aplicar la multiplicación de números naturales CRITERIO DE plantillas de 10,10 DESEMPEÑO TEMAS Clases de ángulos Multiplicación por 10,100,1000. DISTRIBUCION DE TAREAS
  • 152.
    A.A PRERREQUISITOS Realizar la dinámica el siete pum A.M ESQUEMA CONCEPTUAL DE PARTIDA 1. Resolver el siguiente problema Diagnosticar sobre clases de ángulos Elaboración Del Nuevo Conocimiento 2000 ovejas dan al año 400 kilos de lana ¿Cuántos kilos de lana darán 4000 ovejas a l año? Presentar material concreto Ob. Observar el material concreto …………………………………………….. Entregar a cada niño el material Conocer la medida de cada material concreto 2. ¿Qué es la multiplicación? presentado Exp. Clasificar según la medida ………………….. Comp. Comparar las medidas de cada material ………………….. ………………….. entregado a los niños Dar a conocer el nombre de cada ángulo según su 3. ¿Cuáles son los términos de la multiplicación ?. medida ……………………………….............. Abs. ¿Cuáles son los ángulos? ………………………………………… El ángulo que mide 90° se llama El ángulo que mide menos de 90° se llama 4. Que entiende por división. El ángulo que mide más 90° se llama ……………………………………. Genr. Formar los conceptos de cada clase de ángulos ………………………..................... Trasferencia Red conceptual de la clase de ángulos Tie AM 1. Conteste AA PRERREQUISITOS
  • 153.
    ¿Qué símbolo seusa para representar grados? Revisión del Aprendizaje Autónomo ……………………………………………………………………… ESQUEMA CONCEPTUAL DE PARTIDA ………………………………………………………………………. Explorar conocimientos sobre la multiplicación de 10, ……………………………………………………………………… 100, 1000 2. Donde se ubica el símbolo grados. ESQUEMA CONCEPTUAL DE PARTIDA ……………………………………………………………………… Presentar varios problemas sobre la multiplicación ……………………………………………………………………… de 10,100,1000 3. ¿Qué es un ángulo? Obs. Observar los diferentes problemas …………………………………………………………………. Dictar varios problemas multiplicativos con 10, 100, …………………………………………………………………. 1000 4. ¿Cómo se lo llama a este ángulo? Expe. Sacar datos T Verificar que operación se realiza Comp. dar a conocer qué operación se realiza Dar pasos para conocer como se resuelve un 135° problema Abs. ¿cómo se multiplica por 10, 100,1000? R ¿Cuáles son los términos de la multiplicación? S TRANSFERENCIA Realizar las actividades del cuaderno de trabajo de la página 11 los literales 3, 4 AA Revisión del Trabajo Autónomo Revisión del Trabajo Autónomo AA Recursos Hojas de trabajo, hojas de evaluación, hojas de papel Hojas de trabajo, Cartel, hojas de evaluación boon, juego geométrico Busca con facilidad materiales con la diferencia de cada Indicadores angulo Evaluación Esenciales de logro Multiplica cantidades de 10.100.1000 Técnica E Cuestionario Cuestionario Instrumento Prueba Prueba . Sugerencias y Recomendaciones ------------------------ ----------------------------------- --------------------
  • 154.
    SANDRA CARDENAS Firma profesor firma supervisor Firma alumna Maestra SUPERVISOR de práctica PLAN DE TRABAJO SIMULTÁNEO N: 29 23. DATOS INFORMATIVOS 24. 1.1-Institucion práctica: Escuela “Honorato Vásquez” 25. 1.2-Aluman Maestra: Sandra Cárdenas 26. 1.3- Profesor/a Orientadora: Lcda. Sandra Pozo 27. 1.4-Superaracion de práctica: Lcdo. …………………….. 28. 1.5- Años de educación básica: Quinto y Sexto año 29. 1.6- Fecha de realización: 09-11-2011 1.6 UBICACIÓN PROVINCIA: Carchi PARROQUIA: San José CANTON: Montufar COMUNIDAD: Chamizo 1.7. AREA: Optativas 4. METODOLOGÍA 4.1. Método kodaly 4.2. TÉCNICA: de la Vocalización 5. Información Científica ¿Qué es la flauta dulce? La flauta dulce es un instrumento de viento La llamada flauta vertical tiene el orificio por el que se sopla al final del tubo, para sostenerla con las dos manos delante del cuerpo. La más conocida de este tipo es la llamada flauta dulce o flauta de pico, que fue muy popular en la edad media, pues era un instrumento muy utilizado por los trovadores y los juglares. En su parte superior tiene siete agujeros, y en la inferior, uno, para el dedo pulgar. Suele estar hecha de madera o de plástico, y es la que se utiliza generalmente en los colegios. Existen siete notas musicales. Sus nombres, de más grave a más aguda, son los siguientes:
  • 155.
    do, re, mi,fa, sol, la, si 7. ESTRUCTURA: AÑOS : QUINTO Y SEXTO AÑO ÁREAS: Optativas DESTREZA: Conocer instrumentos musicales CONTENIDO : Que es la flauta dulce y sus notas musicales RECURSOS: flauta dulce ACTIVIDADES  Prerrequisitos  Indagar sobre que es una flauta dulce Esquema conceptual de partida actividades y Entregar las flautas a cada niño tiempo tentativo Elaboración del nuevo conocimiento Presentar la flauta dulce a los niños Dar a conocer que es una flauta dulce Interrogar porque se la denomina flauta dulce Dar a conocer sus partes y notas Repasar cada nota en la flauta
  • 156.
     Actividades Finales *Controlar la posición correcta de los dedos en cada nota EVALUACIÓN DE Repasar las notas musicales PROCESO EVALUACIÓN FINAL Posición correcta de las manos y repaso de de las notas 8. Sugerencias y Recomendaciones ------------------------ ----------------------------------- -------------------- SANDRA CARDENAS Firma profesor firma supervisor Firma alumna Maestra SUPERVISOR de práctica Plan De Trabajo Simultáneo N°30 5. Datos Informativos a. Institución De Practica: Dr. Honorato Vásquez
  • 157.
    b. Profesor Supervisor: c. Estudiante Maestra: Sandra Cárdenas d. Año Lectivo:2011-2012 e. Fecha De Realización: 10-11-2011 f. Ubicación: Cantón: Montufar Parroquia: San José Comunidad: El Chamizo 6. Datos Curriculares 2.1 Área: Ciencias Naturales 2.2 Método: Método Científico 2.3Técnica: Observación Indirecta 3. Información Científica Quinto Año Productos Agrícolas Ecuatorianos Los productos agrícolas propios de las regiones naturales del Ecuador tomando en cuenta sus climas son las siguientes: Región Costa Por su clima cálido en la costa encontramos productos como la palma africana, de la cual se extrae su aceite , la caña de azúcar, el arroz que es básico en la alimentación de nuestro país, la caña guadua que sirve para la construcción de viviendas, arboles maderables como la caoba, el cedrón el guayacán, ceibo entre otros de los cuales se obtiene madera muy apreciada por su valor comercial y que se emplea en la fabricación de hermosos muebles. Región Sierra Los productos se cultivan en la Sierra ecuatoriana donde el clima es más frio son: quinua, cebada, tubérculos como la oca, la papa, cebolla blanca, camote, remolacha, manzana entre otros. Región Amazónica La amazonia tiene un clima tropical, en ella encontramos productos como la palma africana, babaco, palma de chonta, balsa, maní, achiote, cacao, ají, soya, piña, naranja, entre otros. Región Insular o Galápagos Por ser un suelo de origen volcánico no es apto para el cultivo, algunas especies se han adaptado a la región y sirven para la alimentación diaria de sus habitantes, como legumbres y hortalizas.
  • 158.
    En esta regiónexisten plantas introducidas por el ser humano como la cascarilla y algunas especies de cactus que se han adaptado a estos suelos Sexto Acción de las fuerzas de plegamiento Sismos Los movimientos de la litosfera se denominan sismos; por fortuna, pocos alcanzan la categoría de terremotos y la mayoría se producen en los fondos oceánicos (maremotos) Los terremotos son movimientos violentos producidos por el rompimiento o desplazamiento de las placas de la corteza terrestre (diastrofismo) o por erupciones volcánicas. El punto interno de origen de los terremotos se llama hipocentro la superficie situada encima se llama epicentro. La magnitud o fuerza de los terremotos se mide con un sismógrafo en las escalas de Mercalli o de Richter, esta última va del 1 al 9, siendo esta ultima el indicador de terremotos destructivos, capaces de modificar un paisaje. 4. Bibliografía Texto de Ciencias Naturales de Quinto y Sexto Año De Básica 5. Estructura AÑOS DE BÁSICA Quinto Sexto (Grupos) EJE DE APRENDIZAJE Ecosistemas acuático y terrestre: Los individuos Bioma Pastizal: El ecosistema expresa las interrelaciones interactúan con el medio y conforman la comunidad bióticas y abióticas. biológica
  • 159.
    BLOQUE CURRICULAR Bloque N°1 La Tierra un planeta con vida Bloque N°1 La Tierra un planeta con vida DESTREZA CON Describir la flora y la fauna propias de cada piso climático, Comparar las clases de energía que producen los sismos, CRITERIO DE con la obtención, recolección y procesamiento de datos estableciendo relaciones de causa - efecto DESEMPEÑO bibliográficos y experimentales e interpretaciones de sus experiencias. TEMAS Productos agrícolas Ecuatorianos Acción de las fuerzas de plegamiento DISTRIBUCION DE TAREAS
  • 160.
    A.A PRERREQUISITOS A.M 1. Conteste Realizar la dinámica en la ungüento de iguana ¿Cuáles son los agentes geológicos externos? ESQUEMA CONCEPTUAL DE PARTIDA …………………………………………………………………….. Diagnosticar como se originaron las regiones naturales ……………………………………………………………………… del Ecuador 2. ¿Cuántas regiones naturales existen en el Ecuador? Explorar conocimientos sobre productos agrícolas ……………………………………………………………………………… ecuatorianos ………………………………………………………………………………. 3. ¿A qué se debe la presencia de las tres regiones Elaboración Del Nuevo Conocimiento continentales? Presentar un video sobre los productos agrícolas de ……………………………………………………………………….. cada región ecuatoriana ……………………………………………............................... Ob. Observar libremente el video de productos 4. ¿Cómo atraviesa la cordillera de los Andes por nuestro país? agrícolas …………………………………………………………………………………… Registrar hechos importantes de cada región …………………………………………………………………………………… Form Hip. ¿Cuáles son las regiones del Ecuador? ¿Cada región tendrá sus productos únicos? Recop. Recopilar datos de los niños a través de las interrogación Comp. Comprobar en base a la contestación de las interrogantes Analizar cada una de los productos agrícolas del Ecuador Conc. Concretizar inquietudes Unificar criterios Trasferencia Elaborar un producto agrícola de cada región Costa Sierra Amazonia Tie
  • 161.
    Galápagos Abrir el cuadernode trabajo y realizar las actividades propuestas pág. 6 numerales 2 AM 1. Consulta los productos agrícolas de las AA PRERREQUISITOS regiones naturales: Litoral, Interandina, Revisión del Aprendizaje Autónomo Amazónica e Insular. ESQUEMA CONCEPTUAL DE PARTIDA Explorar conocimientos sobre acción de las fuerzas de plegamiento ESQUEMA CONCEPTUAL DE PARTIDA Presentar un video sobre la acción de las fuerzas de plegamiento Obs. Observar de forma espontánea y dirigida el video presentado Form Hip. ¿Por qué se llaman fuerzas de Trabajo en Grupo plegamiento? 1. Arma un collage con paisajes típicos de ¿Por qué se producen los sismos, terremotos? cada región de nuestro país mostrando sus costumbres plantas que se cultivan Comp. Comprobar a través de las observación de y clima las imágenes presentadas en el video 2. Escriba un mensaje para fomentar el Concl. Analizar cada interrogante o inquietud de los turismo en la región. niños Unificar criterios Formar el concepto TRANSFERENCIA Realizar un cuadro de datos de sismos energía Revisión del Trabajo Autónomo acumulada y energía cinética AA Revisión del Trabajo Autónomo AA
  • 162.
    Recursos Hojas de trabajo, hojas de evaluación, video de los Hojas de trabajo, video, hojas de evaluación productos agrícolas del Ecuador Clasifica la producción de cada región relacionando con el clima Propone mensajes sobre el turismo de las regiones de Evaluación Indicadores nuestro país Explica el significado de palabras relacionadas con energía Esenciales de logro acumulada y cinética Técnica E Cuestionario Cuestionario Instrumento Prueba Prueba . Sugerencias y Recomendaciones ------------------------ ----------------------------------- -------------------- SANDRA CARDENAS Firma profesor firma supervisor Firma alumna Maestra SUPERVISOR de práctica Plan De Trabajo Simultáneo N°31 7. Datos Informativos a. Institución De Practica: Dr. Honorato Vásquez b. Profesor Supervisor: c. Estudiante Maestra: Sandra Cárdenas d. Año Lectivo:2011-2012 e. Fecha De Realización: 11-11-2011 f. Ubicación: Cantón: Montufar Parroquia: San José Comunidad: El Chamizo 8. Datos Curriculares 2.1 Área: Estudios Sociales 2.2 Método: Método Comparativo 2.3Técnica: Observación Indirecta 3. Información Científica
  • 163.
    Quinto Año Escalas La escala permite conocer cuan más pequeño o más grande, según la necesidad del caso, se ha presentado a un elemento real. Existen tres tipos de escalas. Escala Natural Escala de reducción Escala de ampliación Es cuando el tamaño físico del objeto Se la utiliza cuando el tamaño físico del Cuando hay que hacer una representación de representado se la utiliza cuando el tamaño objeto es mayor que el dibujo; por ejemplo, piezas muy pequeñas, se utiliza esta escala físico e n el plano coincide con la realidad es para los planos de vivienda y mapas físicos para aumentarlas de tamaño en el dibujo. En decir el dibujo es igual al original de territorio, donde la reducción es mucho los mapas aparecen dos tipos de escalas: mayor grafica y numérica Sexto Los que llegaron al actual Ecuador En andinoamerica Ecuatorial que, como hemos dicho corresponde al territorio del actual Ecuador hay evidencias de poblamiento humano de hace 12.000 años. Quiere decir que nuestras tierras han estado habitadas por más de cien siglos Los vestigios más antiguas de asentamientos humanos se encuentran en los valles andinos donde habían mejores condiciones debido a su clima en el sitio del Inga en la zona del llaló cerca de Quito se han encontrado numerosos artefactos de piedra que fueron usados por poblaciones iniciales. Se han descubierto similares restos arqueológicos en Chobshi, Cubilán y otros lugares 4. Bibliografía Texto de Estudios Sociales de Quinto y Sexto Año De Básica
  • 164.
    5. Estructura AÑOS DE BÁSICA Quinto Sexto (Grupos) EJE DE APRENDIZAJE Buen vivir, Identidad nacional latinoamericana y planetaria Identidad Nacional , Unidad en la Divesidad BLOQUE CURRICULAR Bloque N°1 El mundo, Bloque N°1 Época nuestra casa Aborigen (I) común DESTREZA CON • Demostrar cómo se mide la Tierra en material cartográfico y Analizar los descubrimientos realizados sobre el origen de los CRITERIO DE cómo se expresan las distancias en dicho material. primeros pobladores de América y lo que hoy es nuestro país, DESEMPEÑO mediante la observación de mapas y la consideración de las distancias y esfuerzos humanos consignados en relatos históricos. TEMAS Escalas Los que llegaron al actual Ecuador DISTRIBUCION DE TAREAS
  • 165.
    A.A PRERREQUISITOS A.M 12. Que es una glaciación Explorar conocimientos de para qué sirven los mapas ………………………………………………………………………….. ESQUEMA CONCEPTUAL DE PARTIDA ……………………………………………………………………… Diagnosticar para que sirven las escalas Elaboración Del Nuevo Conocimiento 13. A donde vinieron los primeros pobladores Presentar flores, mapas, insectos y fotografías de ellas ……………………………………………………………………… Ob. Observar libremente los materiales presentados ………………………………………………………………………. Registrar datos importantes de cada imagen Descp. Describir para que sirve cada material Dar a conocer que son las escalas 14. A donde llegaron los primeros pobladores Identificar las características más sobresalientes sobre las diferentes escalas. ……………………………………………………………… Comp. comparar cada una de las escalas ……………………………………………………………… Comentar sobre cada una de las escalas Ordenar en grupos comunes y no comunes sobre las escalas 15. Desde donde se extiende el Ecuador Elaborar un cuadro de semejanzas y diferencias ……………………………………………………………………… Asoc. Unificar criterios de las escalas ………………………………………………………………………. 16. A Ecuador lo atraviesa de norte a sur la gran……. ………………………………………………………………………….. Trasferencia Realizar un cuadro de las diferentes escalas 17. Representar los utensilios que usaban tus bisabuelos mediante un dibujo
  • 166.
    Sacar el cuadernode trabajo en la pág. 6 las siguientes actividades AM AA PRERREQUISITOS 1. Reflexionemos y contestemos. La maestra Revisión del Aprendizaje Autónomo de Paula y Daniel les pide que representen a ESQUEMA CONCEPTUAL DE PARTIDA su perro en un dibujo. Explorar conocimientos sobre los que llegaron al actual ¿Qué escala debería utilizar? Ecuador ESQUEMA CONCEPTUAL DE PARTIDA Presentar una rueda de atributos de los que llegaron al actual Ecuador ¿Y si tuviera que representar una manzana? Obs. Observar la rueda de atributos Descp. Describir una de las características de los que llegaron al actual Ecuador ¿Por qué? Identificar características sobresalientes de cada uno de ellos 2. Resolvamos el siguiente problema Comp. Comparar la llegada de cada uno de los 3. Completemos padres de los niños al Ecuador con la llegada de los pobladores al actual Ecuador Comentar los acontecimientos presentes y los anteriores Revisión del Trabajo Autónomo Valorar las ideas de cada niño Elaborar cuadros de semejanzas y diferencias Asoc. Elaborar conclusiones TRANSFERENCIA Realizar un Mapa Conceptual Revisión del Trabajo Autónomo AA
  • 167.
    Recursos Hojas de trabajo, hojas de evaluación, imágenes Hojas de trabajo, cartel , hojas de evaluación concretas , abstracto Evaluación Indicadores Esenciales de logro Utiliza las escalas de forma correcta Técnica E Cuestionario Cuestionario Instrumento Prueba Prueba . Sugerencias y Recomendaciones ------------------------ ----------------------------------- -------------------- SANDRA CARDENAS Firma profesor firma supervisor Firma alumna Maestra SUPERVISOR de práctica Plan De Trabajo Simultáneo N°32 35. Datos Informativos 35.2 Institución De Practica: Dr. Honorato Vásquez 35.3 Profesor Supervisor: 35.4 Estudiante Maestra: Sandra Cárdenas 35.5 Año Lectivo:2011-2012 35.6 Fecha De Realización: 14-11-2011 35.7 Ubicación: Cantón: Montúfar Parroquia: San José Comunidad: El Chamizo 36. Datos Curriculares 2.1 Área: Lengua Y Literatura 2.2 Método: Proceso de frases u oraciones, proceso didáctico de la destreza de escuchar 2.3Técnica: Técnica de la Conversación 3. Información Científica Quinto Año
  • 168.
    Oraciones bimembres yUnimembres Para Recordar Las oraciones que tienen sujeto y predicado se llaman oraciones bimembres Las oraciones que comunican una idea completa aunque no tenga sujeto y predicado se llaman oraciones unimembres Ejemplo: ¡Cuidado! Las oraciones unimembres solo tienen sentido cuando las usamos en una situación o contexto en que tenga sentido para los demás Sexto Año La Encuesta: Aplicación 4, Definimos entre todos que es una encuesta 5. organizamos una encuesta para nuestros padres y madres de familia para saber cuánto conocen del calentamiento global y saber que información debemos transmitir. Seguimos los pasos para elaborar una encuesta a) Pensamos en tres subtemas sobre los que quisiéramos preguntar a nuestros padres y madres de familia, relacionados con el calentamiento global b) Pensamos una pregunta por cada subtema c) Los escribimos en el cuaderno de trabajo Te damos un ejemplo Respuestas Subtemas Preguntas Si No ¿Sabe usted que es el El calentamiento global calentamiento global? x 6. revisemos las preguntas de todos y elaboramos una sola encuesta, con ayuda del docente 7. piensa que respuestas te darías tu padre y tu madre a cada pregunta. 5. Bibliografía Texto de Lengua Y Literatura de Quinto y Sexto Año De Básica
  • 169.
    5. Estructura AÑOS DE BÁSICA Quinto Sexto (Grupos) EJE DE APRENDIZAJE Texto Hablar BLOQUE CURRICULAR Bloque N°1 Reglamento y Manual de Instrucciones. Bloque N°1 Descripción científica/ Encuesta Notas de Enciclopedia/ Notas Apuntes DESTREZA CON Utilizar los elementos de la lengua en función de la Planificar y elaborar encuestas y exposiciones orales con CRITERIO DE escritura de reglamentos y manuales de instrucciones que descripciones científicas, teniendo en cuenta el uso de las DESEMPEÑO le permitan cumplir con el propósito del texto. notas de enciclopedia y apuntes en función de recabar y transmitir información de manera adecuada. TEMAS Oraciones bimembres y unimembres La encuesta: Aplicación DISTRIBUCION DE TAREAS
  • 170.
    A.A PRERREQUISITOS 6. Conteste ¿Qué es una encuesta ? Realizar la dinámica el teléfono descompuesto ……………………………………………………. ESQUEMA CONCEPTUAL DE PARTIDA ……………………………………………………. Explorar conocimientos sobre oraciones bimembres y ……………………………………………………. unimembre 7. Que significa planificar ……………………………………………………………….. Elaboración Del Nuevo Conocimiento ………………………………………………………………… Presentar varias oraciones Observar las oraciones Gob. Presentar diez oraciones distintas tanto con bimembres y unimembre Comprender la oración en análisis Dar a conocer de una forma fácil de que se trata el bimembres y unimembre Anali. Separar la palabra generadora Realizar ejercicio con los distintos oraciones Sinte. Formar nuevas oraciones Diferenciar que clase de oración es Trasferencia Realizar 5 oraciones bimembres y 5 oraciones unimembres Tie
  • 171.
    PRERREQUISITOS AM Abrir el cuaderno de trabajo en la pág. A.A Revisión del Aprendizaje Autónomo 17 y realizar las actividades propuestas ESQUEMA CONCEPTUAL DE PARTIDA 1. Escribo que es una oración ……………………………………….. Elaboración del nuevo conocimiento ……………………………………….. Presentar una encuesta 2. Escribo los dos tipos de oración que hay Prep. Cumplir ordenes sencillas para realizar una encuesta 3. Escribo que es una oración Per. Plantear el propósito del por qué se debe bimembre planificar una encuesta primero Comp. elaborar preguntas para realizar una encuesta 4. Escribo que es una oración unimembre Inter. Compararla encuesta realizada con las de los textos Acci. Escoger un tema un subtema 5. Escribo un ejemplo de oración Integra. Ejecutar la encuesta bimembre TRANSFERENCIA Abrir el cuaderno de trabajo en la pagina 13, 14 6. Observo estas dos situaciones y realizar las diferentes actividades escribo lo que expresa muy bien en cada contexto comunicativo AA Revisión del Trabajo Autónomo Revisión del Trabajo Autónomo AA Recursos Hojas de trabajo, hojas de evaluación, cuaderno de Hojas de trabajo, hojas de evaluación, cuaderno de trabajo trabajo Indicadores Elabora oraciones bimembres y unimembres con facilidad Formula preguntas para realizar una encuesta alu Ev aci ón Esenciales de logro Reconoce que clase de oraciones son Aplica con facilidad una encuesta
  • 172.
    Técnica E Cuestionario Cuestionario Instrumento Prueba Prueba . Sugerencias y Recomendaciones ------------------------ ----------------------------------- -------------------- SANDRA CARDENAS Firma profesor firma supervisor Firma alumna Maestra SUPERVISOR de práctica Plan De Trabajo Simultáneo N°33 37. Datos Informativos 37.2 Institución De Practica: Dr. Honorato Vásquez 37.3 Profesor Supervisor: 37.4 Estudiante Maestra: Sandra Cárdenas 37.5 Año Lectivo:2011-2012 37.6 Fecha De Realización: 15-11-2011 37.7 Ubicación: Cantón: Montufar Parroquia: San José Comunidad: El Chamizo 38. Datos Curriculares 2.1 Área: Matemáticas 2.2 Método: inductivo deductivo 2.3Técnica: observación indirecta 3. Información Científica Quinto Medida de los Ángulos Si tienes un compás abierto sobre la mesa, ¿qué ángulo forman sus dos brazos? ¿Sabes lo que es un ángulo? Llamamos ángulo a la región comprendida entre dos semirrectas que tienen el punto de origen en común. A ese punto se le llama vértice y a cada semirrecta se le llama lado.
  • 173.
    ¿CÓMO SE NOMBRANLOS ÁNGULOS? Podemos nombrar un ángulo de dos maneras: a) con la letra mayúscula que representa su vértice y el símbolo encima, o b) con tres letras mayúsculas y el símbolo encima: las dos letras de los extremos representan a los lados y la de en medio al vértice. Se representa como o . ¿CÓMO SE MIDEN LOS ÁNGULOS? Para expresar lo que mide un ángulo, es decir, su amplitud, usamos las unidades: grado (°), minuto (′) y segundo (′′), cuyas equivalencias son 1° = 60′ = 60 × 60′′ = 3.600′′ Para medir físicamente o dibujar un ángulo usamos el transportador, que es una plantilla semicircular graduada de 0° a 180°, generalmente de material plástico. Para medir un ángulo con el transportador, se siguen los pasos siguientes: 1. Se coloca el transportador de forma que coincida el punto de su base, su centro, con el vértice del ángulo, y que uno de los lados del ángulo pase por 0°, es decir, por la base del transportador. 2. Se lee sobre la semicircunferencia del transportador la medida por la que pasa el otro lado del ángulo. Si en vez de medir queremos dibujar un ángulo, se procede al revés. Por ejemplo, para dibujar un ángulo de 70º se siguen estos pasos: 1. Con una regla se traza un lado del ángulo.
  • 174.
    2. Se colocala base del transportador sobre ese lado, y con su centro sobre el que será el vértice del ángulo. 3. Se marca con ayuda de la escala graduada el punto correspondiente a los grados del ángulo que queremos representar, en nuestro caso 70°. 4. Con ayuda de la regla, se une el vértice con dicho punto. CLASIFICACIÓN DE LOS ÁNGULOS Según su amplitud, un ángulo puede ser: Agudo: si es menor de 90°. Recto: si es igual a 90°. Obtuso: si es mayor de 90°. Vamos a definir ahora ángulo nulo, ángulo recto, ángulo llano y ángulo completo, y para representarlos nos valemos de un paipay o abanico chino, que se puede abrir por completo, y formar todos los ángulos posibles entre 0° y 360°. Un ángulo nulo (amplitud 0°) es aquel en el que sus dos lados coinciden.
  • 175.
    Un ángulo recto(90° de amplitud) tiene sus dos lados perpendiculares. Sexto División de números naturales Emilia hará doce arreglos florales con igual número de flores. Si tiene 169 flores, ¿Cuántas pondrá en cada ramo? Para averiguarlo se divide 169: 12 Dividir es repartir una cantidad en partes iguales Entre seis amigos hemos comprado treinta y ocho caramelos, que ahora queremos repartir en partes iguales. Si empezamos a repartir uno a uno, ¿cuántos caramelos tendremos al final cada uno de los seis amigos? ¿Sobrará algún caramelo? ¿Se te ocurre otra forma de hacer el reparto que no sea ir dando uno a uno? LOS TÉRMINOS DE LA DIVISIÓN Para efectuar repartos en partes iguales de una cantidad entre otra, efectuamos una operación llamada división. Los términos o componentes de una división son: El dividendo es la cantidad que se reparte. El divisor son las partes entre las que se reparte el dividendo. El cociente es la cantidad que le corresponde a cada parte del dividendo. El resto es la cantidad que sobra tras el reparto, y que es siempre menor que el divisor. Cuando el resto es cero, decimos que la división es exacta. En este caso podemos escribir la división en una línea horizontal, usando el símbolo “:” entre el dividendo y el divisor. Por ejemplo, 6 : 2 = 3. Cuando el resto es distinto de cero, decimos que la división es entera o inexacta. Si escribimos la división en horizontal, con el símbolo “:”, hemos de añadir tras el cociente que el “resto es igual a...” Por ejemplo, 7 : 2 = 3 y resto = 1. En el caso del reparto de caramelos, si dividimos 38 (que es el dividendo) entre 6 (que es el divisor), a cada amigo le corresponden 6 (que es el cociente) y sobran 2 (que es el resto) caramelos: 38 : 6 = 6, resto = 2
  • 176.
    DIVISIÓN DE NÚMEROSNATURALES Para dividir un número natural entre otro, por ejemplo 285 entre 15, se siguen unos pasos que vemos a continuación. 1. Nos fijamos en cuántas cifras tiene el divisor: dos. Tomamos entonces del dividendo tantas cifras como tiene el divisor, empezando desde la cifra que está más a la izquierda, en este caso la de las centenas; el número formado es 28. 2. Comparamos ese número (28) con el divisor (15). Como 28 > 15, podemos dividir 28 entre 15, y para ello buscamos un número que multiplicado por 15 dé 28 o un número menor, pero el más próximo a él. Como 15 × 2 = 30, el número buscado es 1 (se suele decir “cabe a 1”), y lo escribimos en el cociente. Hacemos la multiplicación 1 × 15 = 15, y escribimos el producto bajo el dividendo: 3. Efectuamos la resta (28 – 15 = 13), y bajamos a continuación la siguiente cifra del dividendo, en este caso la de las unidades (5): Bibliografía Microsoft ® Encarta ® 2009. © 1993-2008 Microsoft Corporation. Reservados todos los derechos. Texto de Matemáticas de Quinto y Sexto Año De Básica 5. Estructura AÑOS DE BÁSICA Quinto Sexto (Grupos) EJE DE APRENDIZAJE El razonamiento, la demostración la comunicación, las El razonamiento, la demostración la comunicación, las conexiones y la representación conexiones y la representación
  • 177.
    BLOQUE CURRICULAR Módulo N°1 Bloque Numérico Módulo N°1 Bloque de Medida DESTREZA CON Medir ángulos rectos, agudos, y obtuso con el uso de Identificar y aplicar la multiplicación de números naturales CRITERIO DE plantillas de 10,10 DESEMPEÑO TEMAS Medida de los ángulos División de números naturales DISTRIBUCION DE TAREAS
  • 178.
    A.A PRERREQUISITOS Realizar la dinámica juego de números A.M ESQUEMA CONCEPTUAL DE PARTIDA 9. Resolver el siguiente problema Diagnosticar sobre medidas de ángulos Elaboración Del Nuevo Conocimiento 1400 ovejas dan al año 200 kilos de lana ¿Cuántos kilos de lana darán 2000 ovejas a l año? Presentar material concreto Ob. Observar el material concreto …………………………………………….. Entregar a cada niño el material Conocer como se mide cada ángulo 10. ¿Qué es la multiplicación? Exp. Realizar plantillas para la creación de diferentes clases de ángulos ………………….. Comp. Comparar las medidas de cada figura creada ………………….. ………………….. Dar a conocer el nombre de cada ángulo según su medida 11. ¿Cuáles son los términos de la multiplicación ?. Abs. ¿existe la medida de los ángulos? ……………………………….............. Genr. Dibujar las plantillas de cada uno de las clases de ………………………………………… ángulos 12. Que entiende por división. Trasferencia Realizar un ángulo de más de 90° ……………………………………. ………………………..................... 13. ¿Cuales son los términos de la división? ……………………………………………………… ………………………………………………………. Tie AM 5. Conteste AA PRERREQUISITOS
  • 179.
    Realiza las actividades1, 2, 3 y realicen gran Revisión del Aprendizaje Autónomo entusiasmo ESQUEMA CONCEPTUAL DE PARTIDA Explorar conocimientos sobre la multiplicación de 10, 100, 1000 ESQUEMA CONCEPTUAL DE PARTIDA Presentar varios problemas sobre división Obs. Observar los diferentes problemas Expe. Resolver paso a paso cada problema presentado Comp. dar a conocer qué operación se realiza Abs. ¿cómo se divide ? ¿Cuáles son los términos de la división ? TRANSFERENCIA Realizar las actividades del cuaderno de trabajo de la página 12 los literales 1, 2, 3, Revisión del Trabajo Autónomo AA AA Revisión del Trabajo Autónomo Recursos Hojas de trabajo, hojas de evaluación, hojas de papel Hojas de trabajo, , hojas de evaluación, cuaderno de boon, juego geométrico trabajo Busca con facilidad materiales con la diferencia de cada Indicadores ángulo Divide con facilidad Evaluación Esenciales de logro Sigue en orden los pasos para realizar la división Técnica E Cuestionario Cuestionario Instrumento Prueba Prueba . Sugerencias y Recomendaciones ------------------------ ----------------------------------- -------------------- SANDRA CARDENAS Firma profesor firma supervisor
  • 180.
    Firma alumna Maestra SUPERVISOR de práctica PLAN DE TRABAJO SIMULTÁNEO N: 34 30. DATOS INFORMATIVOS 31. 1.1-Institucion práctica: Escuela “Honorato Vásquez” 32. 1.2-Aluman Maestra: Sandra Cárdenas 33. 1.3- Profesor/a Orientadora: Lcda. Sandra Pozo 34. 1.4-Superaracion de práctica: Lcdo. …………………….. 35. 1.5- Años de educación básica: Quinto y Sexto año 36. 1.6- Fecha de realización: 16-11-2011 1.6 UBICACIÓN PROVINCIA: Carchi PARROQUIA: San José CANTON: Montufar COMUNIDAD: Chamizo 1.7. AREA: Actividades Prácticas 4. METODOLOGÍA 4.1. Método creativo 4.2. TÉCNICA: observación directa 5. Información Científica Hoja de Trabajo Tema: Elaboración de Una mariposa en Fomix Fecha: f. Diseño Gráfico i. Proceso Gráfico
  • 181.
    g. Materiales Temperas h. i. Herramientas j. Dibujo terminado Tijeras Lápiz Pincel Procedimiento 1 recortar los moldes de la mariposa 16. Recortar los moldes Formar la mariposa
  • 182.
    6. BIBLIOGRAFÍA: *De trabajosrealizados en mi hogar 17. ESTRUCTURA:
  • 183.
    Destreza Con CriterioDe Contenido Estrategia Metodológica Recursos Evaluación Desempeño Desarrollar la creatividad a Elaboración de una Prerrequisitos Tigera ,fomix , lápiz, Exposición de los trabajos través de la elaboración de mariposa Realizarla Dinámica pincel, temperas, silicona manuales objetos de adorno ungüento de iguana Esquema Conceptual De Partida Diagnosticar como realizar un trabajo manual Construcción del Nuevo Conocimiento Presentar una mariposa en Fomix c. Observar el trabajo manual Concretar ideas y decidir el trabajo E. Formar dos grupos de trabajo de 4 niños Elaborar el diseño Reclutar materiales Dar forma a las figuras pegando con silicona Poner acabados Observar y autoevaluar el trabajo Detallar y complementar el trabajo manual Transferencia Exponer cada uno de los trabajos realizados 8. Sugerencias y Recomendaciones ------------------------ ----------------------------------- -------------------- SANDRA CARDENAS Firma profesor firma supervisor Firma alumna Maestra SUPERVISOR de práctica
  • 184.
    Plan De TrabajoSimultáneo N°35 14. Datos Informativos a. Institución De Practica: Dr. Honorato Vásquez b. Profesor Supervisor: c. Estudiante Maestra: Sandra Cárdenas d. Año Lectivo:2011-2012 e. Fecha De Realización: 17-09-2011 f. Ubicación: Cantón: Montufar Parroquia: San José Comunidad: El Chamizo 15. Datos Curriculares 2.1 Área: Ciencias Naturales 2.2 Método: Método Científico 2.3Técnica: Observación Indirecta 3. Información Científica Quinto Año Fauna ecuatoriana Animales de la Costa Animales de la sierra Animales de la Amazonia Animales de las islas Gracias a su clima cálido húmedo La presencia de la cordillera Galápagos La zona de los bosques y la cercanía del mar, la costa de los andes brinda un clima tropicales alberga Mamíferos: focas tiene una gran diversidad de frio a la región factor que animales muy variados lobos marinos delfines animales propios de esta región hace que los animales y ballenas desarrollen mecanismos de Mamíferos: algunas Mamíferos: cusumbo, coati, oso adaptación a estas especies de monos como Aves: tucán hormiguero, tapir o danta condiciones el chorongo los guacamayo Aves: loro, gaviota etc. mamíferos acuáticos Mamíferos: llama oso de como el delfín rosado, el Anfibios: sapo con Reptiles: cocodrilo, iguana, anteojos ratones de paramo cuernos manatí venados y raposas
  • 185.
    Sexto Energía acumulada y Energía Cinética Como puedes ver los sismos son movimientos subterráneos ya que la corteza terrestre está formada por una docena de placas tectónicas que se mueven continuamente. En algunos casos estas placas chocan entre si provocando un sismo el cual libera repentinamente en formas de ondas la energía acumulada en el interior de la tierra. Las ondas sísmicas son perturbaciones que se propagan de un lugar a otro donde se transmite la energía por medio de partículas transformándose en energía cinética es decir en movimiento . 4. Bibliografía Texto de Ciencias Naturales de Quinto y Sexto Año De Básica 5. Estructura AÑOS DE BÁSICA Quinto Sexto (Grupos) EJE DE APRENDIZAJE Ecosistemas acuático y terrestre: Los individuos Bioma Pastizal: El ecosistema expresa las interrelaciones interactúan con el medio y conforman la comunidad bióticas y abióticas. biológica
  • 186.
    BLOQUE CURRICULAR Bloque N°1 La Tierra un planeta con vida Bloque N°1 La Tierra un planeta con vida DESTREZA CON Describir la flora y la fauna propias de cada piso climático, Comparar las clases de energía que producen los sismos, CRITERIO DE con la obtención, recolección y procesamiento de datos estableciendo relaciones de causa - efecto DESEMPEÑO bibliográficos y experimentales e interpretaciones de sus experiencias. TEMAS Fauna ecuatoriana Energía acumulada y energía cinética DISTRIBUCION DE TAREAS
  • 187.
    A.A PRERREQUISITOS A.M 5. Conteste Diagnosticar productos agrícolas de cada región ¿a que se denomina sismos? ecuatoriana …………………………………………………………………….. ESQUEMA CONCEPTUAL DE PARTIDA ……………………………………………………………………… Explorar conocimientos sobre fauna ecuatoriana 6. ¿a que se les denomina terremotos ? ……………………………………………………………………………… ………………………………………………………………………………. Elaboración Del Nuevo Conocimiento 7. El punto interno de origen de los terremotos se llama Presentar varias imágenes de distintos animales ……………………………………………………………………y la Ob. Observar libremente las imágenes presentadas superficie situada encima se llama Entregar distintas imágenes de animales 8. La magnitud de un terremoto se mide con …………………………………………………………………………………… Registrar hechos importantes de cada región …………………………………………………………………………………… Form Hip. ¿Qué animales existen en cada región? ¿Qué animales existen en nuestra región? Recop. Recopilar datos importantes de la fauna ecuatoriana Comp. clasificación de cada una de las imágenes según a la región que pertenece Comprobar en base a la contestación de las interrogantes Analizar cada una de la fauna ecuatoriana de cada región Conc. Concretizar inquietudes Unificar criterios Trasferencia Elaborar un grafico de la fauna de cada región Costa Sierra Amazonia Tie
  • 188.
    Galápagos Abrir el cuadernode trabajo y realizar las actividades propuestas pág. 7 AM Encierra en circulo los animales típicos de la 1. AA PRERREQUISITOS región insular y en un cuadrado los de la región Revisión del Aprendizaje Autónomo interandina ESQUEMA CONCEPTUAL DE PARTIDA 2. Plantea un ejemplo de animales según la región Explorar conocimientos sobre energía acumulada y en la siguiente tabla energía cinética ESQUEMA CONCEPTUAL DE PARTIDA Elige un animal típico de tu localidad, dibuja en el Presentar un video sobre la energía acumulada y recuadro y completa esta ficha energía cinética Obs. Observar de forma espontánea y dirigida el video presentado Form Hip. ¿Por qué se llaman energía acumulada y Revisión del Trabajo Autónomo energía cinética? AA ¿Por qué se produce energía acumulada y energía cinética? Comp. Comprobar a través de las observación de las imágenes presentadas en el video Concl. Analizar cada interrogante o inquietud de los niños Unificar criterios Formar el concepto TRANSFERENCIA Realizar un cuadro de energía acumulada y energía cinética Revisión del Trabajo Autónomo AA
  • 189.
    Recursos Hojas de trabajo, hojas de evaluación, imágenes , Hojas de trabajo, video, hojas de evaluación cuaderno de trabajo Observa animales representativos del Ecuador diferenciando su región Propone animales considerando las regiones del país Evaluación Indicadores Consulta la forma de vida de animales propios de su Explica el significado de palabras relacionadas con energía Esenciales de logro región acumulada y cinética Técnica E Cuestionario Cuestionario Instrumento Prueba Prueba . Sugerencias y Recomendaciones ------------------------ ----------------------------------- -------------------- SANDRA CARDENAS Firma profesor firma supervisor Firma alumna Maestra SUPERVISOR de práctica Plan De Trabajo Simultáneo N°36 16. Datos Informativos a. Institución De Practica: Dr. Honorato Vásquez b. Profesor Supervisor: c. Estudiante Maestra: Sandra Cárdenas d. Año Lectivo:2011-2012 e. Fecha De Realización: 22-11-2011 f. Ubicación: Cantón: Montufar Parroquia: San José Comunidad: El Chamizo 17. Datos Curriculares 2.1 Área: Estudios Sociales 2.2 Método: Método Comparativo
  • 190.
    2.3Técnica: Observación Indirecta 3. Información Científica Quinto Año Las líneas imaginarias: Paralelos Cuando necesitamos situar hechos humanos o geográficos con la mayor precisión posible es necesario rrecurrir a las coordenadas las líneas imaginarias son un ejemplo de ello y no se pueden ayudar a localizar cualquier punto sobre la superficie de la tierra Paralelos Son círculos imaginarios trazados en los mapas en línea horizontal alrededor del planeta y mantienen la misma distancia entre si El paralelo principal es la línea ecuatorial o paralelo 0° que divide a la tierra en dos hemisferios norte y sur. Dentro de cada una de estas amistades existen 90 paralelos que se utilizan para medir la latitud de un lugar es decir la distancia más corta del paralelo 0° hasta dicho sitio. Así si un paralelo esta sobre la línea equinoccial esta en latitud norte y está bajo ella en latitud sur. Los paralelos más importantes de la Tierra son el trópico de cáncer, el trópico de Capricornio, el círculo polar ártico y el círculo polar antártico que divide a la tierra en zonas climáticas: Zona polar ártica Zona templada norte Zona tórrida Zonas templadas sur Zona polar Antártica Sexto Cazadores y Recolectores Los primeros habitantes fueron nómadas. Vivian de recoger frutos que hallaban en los alrededores y de la caza de animales. Esto lo hacían colaborando entre todos En los bosques de los valles bajos encontraban plantas comestibles que aprendieron a distinguir de las venenosas. En los páramos cazaban animales y recogían plantas medicinales 4. Bibliografía
  • 191.
    Texto de EstudiosSociales de Quinto y Sexto Año De Básica 5. Estructura AÑOS DE BÁSICA Quinto Sexto (Grupos) EJE DE APRENDIZAJE Buen vivir, Identidad nacional latinoamericana y planetaria Identidad Nacional , Unidad en la Divesidad BLOQUE CURRICULAR Bloque N°1 El mundo, Bloque N°1 Época nuestra casa Aborigen (I) común DESTREZA CON Utilizar las líneas imaginarias (paralelos y meridianos) como Analizar los descubrimientos realizados sobre el origen de los CRITERIO DE método de ubicación en el globo terráqueo, a través de primeros pobladores de América y lo que hoy es nuestro país, DESEMPEÑO criterios de longitud y latitud. mediante la observación de mapas y la consideración de las distancias y esfuerzos humanos consignados en relatos históricos. TEMAS Paralelos Cazadores y recolectores DISTRIBUCION DE TAREAS
  • 192.
    A.A PRERREQUISITOS A.M Explorar conocimientos de para qué sirven las escalas ESQUEMA CONCEPTUAL DE PARTIDA 18. A donde llegaron los primeros pobladores Diagnosticar sobre los paralelos Elaboración Del Nuevo Conocimiento ……………………………………………………………… ……………………………………………………………… Presentar el globo terráqueo Ob. Observar libremente el globo terráqueo Registrar todo lo observa en el globo terráqueo Descp. Describir que el globo terráqueo tiene líneas 19. Desde donde se extiende el Ecuador paralelas ……………………………………………………………………… ………………………………………………………………………. Dar a conocer que son los paralelos Identificar las características más sobresalientes sobre las diferentes de las líneas 20. A Ecuador lo atraviesa de norte a sur la gran……. Comp. comparar cada una de las zonas de los paralelos ………………………………………………………………………….. Comentar sobre los paralelos Ordenar en grupos comunes y no comunes de lo positivo y negativo de los paralelos Elaborar un cuadro de datos de los paralelos Asoc. Unificar criterios de los paralelos Trasferencia Reconocer en el globo terráqueo los paralelos Tie Sacar el cuaderno de trabajo en la pág. 7 las siguientes AM
  • 193.
    actividades AA PRERREQUISITOS 1. Expliquemos ¿cuál es la utilidad de las Revisión del Aprendizaje Autónomo líneas imaginarias? ESQUEMA CONCEPTUAL DE PARTIDA ………………………………………………. Explorar conocimientos sobre cazadores y recolectores ………………………………………………. ESQUEMA CONCEPTUAL DE PARTIDA 2. Señalemos que nos ayuda a medir las Presentar varias imágenes de recolectores y líneas imaginarias además de la cazadores ubicación geográfica Obs. Observa cada una de las imágenes Paralelos………………………… …………………………………………. Descp. Describir características importantes que 3. Escribamos los nombres de los tiene cada una de las imágenes principales paralelos y las zonas Clasificar las imágenes de acuerdo a la actividad climáticas que delimitan que se encuentran realizando Identificar características sobresalientes de cada uno de ellos Comp. Comentar sobre cada uno de ellos Sacar comentarios de los niños Revisión del Trabajo Autónomo Elaborar cuadros de semejanzas y diferencias Asoc. Elaborar conclusiones TRANSFERENCIA Realizar un Mapa Conceptual Revisión del Trabajo Autónomo AA Recursos Hojas de trabajo, hojas de evaluación, globo terráqueo. Hojas de trabajo, imágenes , hojas de evaluación Indicadores Da un concepto claro de los paralelos Saca diferencias de cazadores y recolectores Evaluación Esenciales de logro Identifica en material concreto las líneas paralelas Identifica con facilidad las imágenes de quien se trata Técnica E Cuestionario Cuestionario Instrumento Prueba Prueba
  • 194.
    . Sugerencias yRecomendaciones ------------------------ ----------------------------------- -------------------- SANDRA CARDENAS Firma profesor firma supervisor Firma alumna Maestra SUPERVISOR de práctica