U.D. 1: ORGANIZACIÓN DE LOS PROCESOS PRODUCTIVOS


Esquema:
    1.   La cocina y los sistemas de trabajo
         1.a. Organización de una cocina
         1.b. La brigada de cocina
         1.c. El sistema de trabajo en cocina
                    1.c.1. Desarrollo de flujos de trabajo
                    1.c.2. Tipos de fichas técnicas y su interpretación

    2.            Seguridad e higiene
         2.a. Causas de contaminación de los alimentos
         2.b. Las medidas de protección
                  2.b.1. Normas de higiene relativas a los alimentos




    1. La cocina y los sistemas de trabajo
La tarea en un establecimiento hostelero abarca los siguientes campos profesionales:


    •    Cocina: es el departamento hostelero cuya misión principal es conservar, elaborar y distribuir alimentos.
    •    Servicio de restaurante y bar: es el departamento hosteIero cuya misión principal es la de dar el mejor
         servicio en mesa, llevando la comida elaborada en cocina y la bebida solicitada por el cliente, así como
         realizar las misiones de montaje y desbarasado de la sala.


1.a. Organización de una cocina

Una cocina debe estar bien distribuida y organizada, ya que eso supone una seguridad adecuada a la hora de
trabajar y un ahorro de energía, esfuerzo y rentabilidad. También supone un ahorro la buena visibilidad tanto con luz
natural como con luz artificial, la buena ventilación, la temperatura, la amplitud, eliminando columnas, paredes o
recodos, la utilización de materiales que refuercen la seguridad en la cocina así como su buena conservación, como,
por ejemplo pinturas plásticas en el techo y los suelos hechos de materiales que no favorezcan el deslizamiento y
eviten accidentes.

Dada la dificultad y la complejidad del trabajo dentro de una cocina, se hace necesaria la división en zonas de
trabajo que se denominan partidas, siendo las más usuales: cuarto frío, entremetier, salsero y pastelería.

    •    Cuarto frío: se encarga de la recepción, comprobación de peso y grado de frescor, limpieza en crudo,
         conservación, fraccionado y reparto de los géneros perecederos que llegan a la cocina. También tiene
         otras funciones:
              o Hacer adobos y salmeras
              o Confección de salsas frías
              o Elaboración de canapés, entremeses, aperitivos, fiambres y sandwiches
              o Elaboración de ensaladas frías


    •    Entremetier: se encarga de la elaboración de huevos, pastas, verduras y arroces, así como la confección
         de caldos o fondos, cremas, sopas y potajes. Puede confeccionar pescados cocidos, hervidos, al horno o
         al vapor.


    •    Salsero: se encarga de la elaboración de todos los platos con carnes, pescados, aves y caza cocidos,



                                                                                                                   1
plancha, parrilla, guisados, estofados. breseados. etc.. así como sus salsas y guarniciones. Hoy en día se
         suele desglosar en dos esta partida por necesidades de trabajo: salsero propiamente dicho y pescadero.
    •    Pastelería: se elaboran postres, desayunos. meriendas y productos dulces necesarios para las demás
         partidas. Suele tener una zona fría para la elaboración de helados, sorbetes y postres fríos y una zona
         caliente, para la confección de bollería. bizcochos, masas, etcétera.


Además, la cocina tiene tres subdepartamentos vitales para el buen funcionamiento y que deben estar muy
próximos, ya que son asiduamente visitados: el almacén, la plonge y el office.

    •    El office: es el lugar donde se limpia y se conserva la vajilla, la cubertería y la cristalería.

    •    La plonge: es el lugar donde se limpia y se seca la batería y las herramientas sucias. Generalmente está
         formado de un fregadero con uno o dos senos, una estantería con rejillas encima del fregadero o al lado y
         una zona para almacenar los productos necesarios de limpieza.

    •    El almacén: es el lugar donde se almacenan alimentos no perecederos y en alguna ocasión algún
         producto perecedero. El jefe de economato o almacén se encarga de recibir toda la mercancía, valorarla,
         almacenarla y posteriormente repartirla a la cocina o a la sala después de haber recibido previamente los
         vales de pedido.


1.b. La brigada de cocina

Es el personal que participa en la elaboración de distintos platos y vela por la buena organización y el buen
funcionamiento de una cocina. El desarrollo de los diferentes trabajos necesarios para las preparaciones culinarias
precisa de una perfecta planificación previa. Si agrupamos los trabajos a realizar por los departamentos en los que
se concentran las tareas comunes según la demanda del establecimiento, llegarnos a la siguiente clasificación:

    •    Jefe de cocina: es el máximo responsable de cocina. Se encarga de vigilar y supervisar la elaboración de
         los platos, dirigir el servicio de pase, cantando las comandas que le llegan y también dominando el tempo
         del servicio. También debe realizar menús, cartas, escandallos, pedido de género, estudiar los precios de
         venta, vigilar la buena administración del género, así como los horarios, turnos y limpieza del personal.
    •    2.° jefe de cocina: trabaja a las órdenes del jefe de cocina y cumple sus funciones sustituyéndolo en su
         ausencia. Generalmente es además el jefe de la partida más complicada.
    •    Jefe de partida: es el responsable del funcionamiento de la partida. Elabora, termina platos y se relaciona
         directamente con el jefe de cocina.
    •    Cocinero: tiene los mismos conocimientos que el jefe de partida, aunque trabaja a sus órdenes.
    •    Ayudante de cocina: recoge y transporta géneros necesarios desde su punto de recepción hasta la partida
         para su trabajo. Cuidará de la puesta a punto del fogón, colocación, limpieza y conservación de los
         utensilios, mesas, tablas de cortar, herramientas, etc. Colabora en la elaboración de platos, cubriendo los
         trabajos más fáciles y confeccionando en algunos casos los platos más sencillos. Ayuda además a
         emplatar y a servir. Por último realiza las tareas de limpieza necesarias en las distintas partidas de cocina.
    •    Aprendiz: cumple las funciones que le marca el jefe de cocina. sin que le sea exigible ningún rendimiento.
    •    Pinche: no forma parte de ninguna partida y se encarga de la Iimpieza del local y las tareas de
         preelaboración: picar, lavar, pelar, encendido de la maquinaria y puesta a punto de la cocina.
    •    Marmitón: es el encargado del fregadero. Debe cuidar la limpieza de la maquinaria, de la batería, de las
         placas y de los utensilios de cocina. También contribuye a la limpieza general de Ia cocina.

La amplitud y el estilo del menú y la capacidad del personal determinarán el número de secciones y el diseño
necesario.


                 Ejemplos de brigadas de cocina según las necesidades del establecimiento


    1. Para un restaurante con 30 Plazas:



                                                                                                                      2
Cocinero jefe




                     Aprendiz (en formación) o similar                                                                Ayudante general




     2. Para la cocina de un restaurante que sirve 60- 200 menús diarios:


                                                                 Cocinero jefe




      Cocinero para platos fríos y dulces       Cocinero para pescados, carnes y aves        Cocinero para sopas, huevos, pasta, verduras




                   Aprendiz (en formación)          Aprendiz (en formación)        Ayudante general         Ayudante general




     3. Para la cocina de un catering industrial:


                                                                 Cocinero jefe




                      Pastelero             Encargado despensa          Platos principales            Sopas, verduras, etc




                          Aprendiz(en formación)                  Ayudante general                  Ayudante general




     4. Para la cocina de un hotel o restaurante comercial:


                                                                 Cocinero jefe




                Salsas, asados, pescados             Verduras, sopas, etc.          Encargado de despensa              Pastelero

                          Cocinero              ayudante         Cocinero        ayudante        Cocinero      ayudante        Cocinero
ayudante



                                                                                                                                            3
Ayudante                  Aprendiz (en formación)        Aprendiz (en formación)     Ayudante




     5. Organización clásica del trabajo en un gran establecimiento:


                                                             Jefe principal de cocina




Cocinero de salsas       Cocinero de asados                       Encargado despensa Cocinero relevo Cocinero de personal

Cocinero de pescados Cocinero de verduras Pastelero




                           Auxiliares          Ayudantes




                     Aprendices en formación




1.c. El sistema de trabajo en cocina

El funcionamiento de una cocina tradicional consiste en la recepción de mercancías, almacenamiento de las mismas
en cámaras o almacenes, y posterior elaboración para el servicio.

Entendemos por servicio la actividad de elaboración inmediata, la puesta a punto de platos y su pase al comedor.
Para su correcto desarrollo necesitamos seguir una serie de pasos:



     1. Preelaboración: en primer lugar se debe realizar un reparto de tareas, teniendo en cuenta:

                 o Pedido de género: las partidas deben estar abastecidas de los géneros necesarios par
                         comenzar la jornada laboral. Esta previsión es diaria en el caso delos productos perecederos,
                         como las frutas, verduras, carnes, pescados, etc. y de varios días en los productos no
                         perecederos como las legumbres, las conservas, los lácteos de larga duración, etc. el control de
                         recepción en calidad y cantidad es responsabilidad del jefe de cocina.
                 o       Previsión de menús: si se realizan con suficiente antelación, las partidas podrán conocer
                         perfectamente la composición delos platos y pueden comenzar la elaboración de dichos platos
                         con suficiente antelación , así estarán preparados para el trabajo diario y para cualquier tipo de
                         servicio.
                 o       Sistema de puestos: en cada puesto se realizan todos los trabajos diarios, comenzando con el


                                                                                                                            4
alimento en crudo y finalizando una vez que el género está en la mesa. El sistema requiere una
                   perfecta conexión y las tareas están determinadas por la hora en que se servirá la comida.
              o    La puesta a punto o “mise en place”: la “mise en place” se refiere a la organización y preparación
                   previa de alimentos, aparatos, vajillas, cuberterías y cristalerías para su posterior uso. Para que
                   el servicio sea rápido y eficaz se debe planificar bien la mise en place, ya que en este caso, los
                   trabajos que se deben realizar al momento, como la carta, se pueden llevar a cabo rápidamente.
                   La puesta a punto se realizará dependiendo dela carta del día y de los platos ofertados, siendo
                   las guarniciones y complementos los que requieren una gran cantidad de trabajos preparatorios,
                   que no se pueden realizar durante el servicio.


    2. Elaboración: una vez realizados todos los trabajos de organización, limpieza y puesta a punto, comienza la
         fase de elaboración.


              o Elaboración del trabajo: tras organizar el material, la batería y los alimentos, así como la
                   limpieza y fraccionado de cada uno de ellos, la brigada de cocina elabora los platos acordados al
                   comienzo dela jornada.
              o    Puesta a punto previa al servicio: el jefe de cocina repasa con todas las partidas la perfecta
                   organización de cada una de ellas previa al servicio.

    3. Servicio: el jefe de cocina canta las comandas que se marchan en sala y las distintas partidas se encargan
         de suministrarle los platos para que él los termine (revisión y toques decorativos). El servicio siempre tiene
         que realizarse en un clima serio, silencioso y respetuoso, ya que la menor distracción puede provocar el
         desorden.

    4. Final del servicio y desbarasado: una vez que concluye el pase de todos los platos se finaliza el servicio,
         los jefes de partida revisan los géneros disponibles, y cumplimentan el relevé, que se entrega al jefe de
         cocina para que pida los géneros agotados. El jefe de cocina debe revisar el desbarasado comprobar que
         las instalaciones queden en perfecto estado (temperatura de cámaras, gas, etc.).


1.c.1. Desarrollo de flujos de trabajo

Para realizar un trabajo práctico de forma eficaz son esenciales diseños correctamente planificados con el equipo,
herramientas y materiales para hacer la tarea. Si el equipo se encuentra situado correctamente entonces el trabajo
se desarrollará con fluidez, manteniendo una secuencia adecuada sin vueltas hacia atrás ni entrecruzamientos.
Mesas de trabajo, fregaderos, almacenes y frigoríficos se situarán de forma que se eliminen recorridos innecesarios.
El equipo debe ser fácilmente accesible durante todo el trabajo.
Es necesario estudiar a fondo el almacenamiento, la manipulación de los alimentos, herramientas y utensilios y el
movimiento del alimento en sus diversas etapas de producción para evitar malos métodos que hagan perder tiempo
y esfuerzo. Para establecer un trabajo eficaz, se debe buscar siempre la distancia más corta entre el almacén y la
zona de producción.
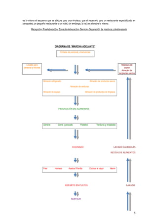
Un instrumento que facilita la labor de organización son los esquemas de “marcha adelante”, basados en la
producción en línea, sin marcha atrás, racionalizando el trabajo. Los diagramas de marcha adelante subdividen la
cocina en secciones sucias, de riesgo, contaminadas y limpias, evitando el retroceso y el entrecruzamiento de
materiales y productos.
Los alimentos son procesados a través de las instalaciones desde el punto de entrega hasta el punto de servicio con
el mínimo de obstrucción y sin vuelta atrás. Los diversos procesos son independientes en cuanto sea posible, y el
alimento cocinado no atravesará vías por las que circulen alimentos rechazados o residuales. Al mismo tiempo un
diseño que reduzca los desplazamientos inútiles reduce los costes.
La secuencia global de recepción, almacenamiento, preparación, mantenimiento, servicio y limpieza se logra
mediante:
                          - El movimiento mínimo.
                          - Retroceso mínimo.
                          - Utilización máxima del espacio.
                          - Empleo máximo del equipo con un gasto mínimo de tiempo y esfuerzo.


Los diagramas de marcha adelante pueden ser modificados en función del tipo y del tamaño del establecimiento; no


                                                                                                                     5
es lo mismo el esquema que se elabora para una vinoteca, que el necesario para un restaurante especializado en
banquetes, un pequeño restaurante o un hotel; sin embargo, la raíz es siempre la misma:

         Recepción- Preelaboración- Zona de elaboración- Servicio- Separación de residuos y desbarasado




                                   DIAGRAMA DE “MARCHA ADELANTE”

                                           Entrada de personal y mercancías




   Locales para                                                                                              Resíduos de
 personal y oficinas                                                                                            cocina
                                                                                                             Almacén de
                                                                                                          recipientes vacíos


                       Almacén refrigerado                                 Almacén de productos secos

                                                     Almacén de verduras

                       Almacén de equipo                              Almacén de productos de limpieza




                                       PRODUCCIÓN DE ALIMENTOS




                       General        Carne y pescado           Pasteles           Verduras y ensaladas




                                                       COCINADO                                     LAVADO CACEROLAS

                                                                                                 RESTOS DE ALIMENTOS




                       Freir       Hornear         Asados/ Parrilla        Cocinar al vapor      Hervir




                                                REPARTO EN PLATOS                                                 LAVADO




                                                      SERVICIO




                                                                                                                          6
COMEDOR            RETORNO DE SUCIOS



1.c.2. Tipos de fichas técnicas y su interpretación

La receta de cocina es la fórmula culinaria de un plato. Su cometido es controlar y estandarizar la elaboración de los
alimentos para que el resultado final sea uniforme sea quien sea el que la prepare, y además (en nuestro caso),
permite al establecimiento ejercer un mayor control sobre el coste y la calidad.

Los objetivos a lograr en cualquier receta son:

   -     Saber de antemano:

         •    Las cantidades y calidades de los ingredientes a utilizar, señalando especificaciones de compra.
         •    El rendimiento que puede obtenerse de una receta.
         •    El coste del alimento por ración.
         •    El valor nutritivo de un plato determinado.

   -     Lo que hará más fácil:

         •    Planificar el menú.
         •    La compra y la planificación de recursos.
         •    La preparación y producción del alimento.
         •    El control de las raciones.

El primer paso a la hora de seleccionar una receta a elaborar pasa por que se ajuste a:

   -     La oferta del establecimiento.
   -     Los equipos disponibles.
   -     El presupuesto del cliente y del establecimiento.

Los aspectos esenciales que debe cubrir cualquier buena receta son los siguientes:

   -     Nombre del plato.
   -     Número de raciones a partir de la receta.
   -     Lista de ingredientes por orden de elaboración, y en orden de ensamblaje.
   -     Cantidades exactas de ingredientes.
   -     Métodos de elaboración (técnicas culinarias)
   -     Distinción entre preelaboración, elaboración y terminación (opcional).
   -     Presentación del plato (opcional).

Los pasos para interpretar correctamente una receta de cocina son los siguientes:

   -     Leer la receta completa.
   -     Identificar los métodos para combinar los ingredientes.
   -     Obtener todos los ingredientes requeridos y la batería de cocina y utensilios necesarios (mise en place).
   -     Si se va a utilizar el horno, precalentarlo a la temperatura deseada.
   -     Pesar o medir cuidadosamente todos los ingredientes.
   -     Verificar que todos los ingredientes estén incluidos.
   -     Seguir paso a paso el método de preparación.
   -     Revisar el producto durante el proceso de cocción, ya que el tiempo es importante para muchos platos.
   -     Mantener limpia el área de trabajo.

Existen varios modelos de receta, desde las más simples, a aquellas que detallan el precio de cada ingrediente y del
plato, hasta aquellas que especifican el precio de cada ingrediente y el total del plato, e incluso las elaboradas para



                                                                                                                     7
cocción al vacío, que incluyen la presión, temperatura de sellado y de regeneración.

Otro aspecto interesantes son las cantidades aproximadas que suelen servirse por ración; podemos encontrar una
referencia en esta lista:

     •      Sopa: 2-3 raciones por ½ l.
     •      Entremeses: 120-180 gr por ración.
     •      Salmón ahumado: 16-20 raciones por kg cuando se compra entero; 20-24 raciones por kg cuando se adquiere
            fileteado.
     •      Cocktail de marisco: 16-20 raciones por kg.
     •      Melón: 2-8 raciones por melón (según tamaño).
     •      Foie gras: 15-30 gr por ración.
     •      Caviar: 15-30 gr por ración.
     •      Legumbres: 80-100 gr por ración.
     •      Arroz: 80-100 gr por ración.

Pescado:
    •       Filete de platija, bacalao o merluza: 8 raciones por kg.
    •       Merluza y bacalao con espina: 6 raciones por kg.
    •       Rodaballo, lenguado grande: 4 raciones por kg.
    •       Arenque y trucha: 2 por ración (180- 250 gr).
    •       Caballa: 250- 360 gr de pescado.
    •       Lenguado para plato principal: 300-360 gr.
    •       Lenguado para filetes: 500-700 gr de tamaño óptimo.
    •       Peces pequeños: 8-10 raciones por kg.
    •       Salmón (eviscerado, aunque incluyendo cabeza y espina): 4-6 raciones por kg.
    •       Cangrejo y bogavante: 250- 360 gr por ración. (un bogavante de 500 gr nos da 150 gr de carne; un bogavante de 1 kg
            proporciona unos 360 gr de carne).

Salsas:
8-12 raciones por litro:
     •     Holandesa.
     •     Bearnesa.
     •     Tomate:
     •     Natilla.
     •     Mermelada.
     •     Chocolate.
10-14 raciones por ½ l:

     •      Manzana.
     •      Arándano.
     •      Tártara.
     •      Vinagreta.
     •      Mayonesa.

Carnes:
Vacuno
     •      Asado con hueso: 4-6 raciones por kg.
     •      Asado sin hueso: 6-8 raciones por kg.
     •      Hervido o cocinado a fuego lento: 6-8 raciones por kg.
     •      Estofados, budines o pasteles: 8-10 raciones por kg.
     •      Filetes:
                  o Cadera: 120-150 gr por ración.
                 o     Solomillo: 120-150 gr por ración.
                 o     Tournedós: 90-120 gr por ración.
                 o     Lomo: 120-180 gr por ración.

Vísceras:
     •      Hígado de buey/ ternera/ cerdo: 8 raciones por kg.
     •      Mollejas: 6-8 raciones por kg.
     •      Riñones de cordero: 2 por ración.



                                                                                                                            8
•      Rabo de toro: 4 raciones por kg.
     •      Lengua de ternera: 4-6 raciones por kg.

Cordero:
     •      Pierna: 6-8 raciones por kg.
     •      Espalda deshuesada y rellena: 6-8 raciones por kg.
     •      Lomo y costillar alto: 6 raciones por kg.
     •      Cordero estofado: 4-6 raciones por kg.
     •      Chuleta: 90-120 gr.
     •      Carne picada: 120-180 gr.

Cerdo:
     •      Pierna: 8 raciones por kg.
     •      Espalda: 6-8 raciones por kg.
     •      Lomo con hueso: 6-8 raciones por kg.
     •      Carne de cerdo picada: 180- 250 gr.

Aves:
     •      Pollo de seis semanas: 2 raciones 750 gr (1 ave).
     •      Patos y gallos: 360 gr por ración.
     •      Aves hervidas: 360 gr por ración.
     •      Pavo: 250 gr por ración.

Verduras:
     •      Patatas nuevas: 8 raciones por kg.
     •      Patatas viejas: 4- 6 raciones por kg.
     •      Col: 6-8 raciones por kg.
     •      Nabos: 6-8 raciones por kg.
     •      Chirivías: 6-8 raciones por kg.
     •      Colinabos: 6-8 raciones por kg.
     •      Coles de Bruselas: 6-8 raciones por kg.
     •      Tomates: 6-8 raciones por kg.
     •      Judías verdes: 6-8 raciones por kg.
     •      Coliflor: 6-8 raciones por kg.
     •      Espinacas: 4 raciones por kg.
     •      Guisantes: 4-6 raciones por kg.
     •      Judías: 6 raciones por kg.

Ficha de plato sencilla

                     Lomo de cerdo asado a la miel                                 Menú normal

                                  Técnicas: Asado en costra      Fecha: 23-10-07




                                                                                                 9
Ingredientes (6 pax)
        -     Lomo de cerdo (4kg)..................................................1 u
        -     Manteca de cerdo....................................................50 gr
        -     Vino blanco...............................................................1/4 l
        -     Fondo de carne o agua.............................................1/2 l
        -     Maizena....................................................................15 gr
        -     Ajo..................................................................................1
        -     Miel........................................................................150 gr
        -     Mostaza
        -     Tomillo, perejil, sal y pimienta
        -     Patatas panadera, cebolla, nata y queso
  Elaboración
       •    Se repelan las costillas del lomo, dándole forma redonda a la pieza.
       •    Se prepara una marinada con la miel, el vino blanco, la mostaza, el fondo y las especias. Se añade también un majado de ajo y
            perejil. Se sumerge el lomo en esa marinada y se deja unas 12 horas.
       •    En el momento del asado, se sazona con sal y pimienta, espolvoreando con tomillo, untar con la manteca de cerdo y colocarlo en
            una placa de horno. Se puede bridar entre las costillas para aprovechar mejor el corte.
       •    Se unta con la marinada.
       •    Se introduce en el horno alrededor de una hora, regándolo con su propia grasa y la marinada, dándole la vuelta de vez en cuando.
       •    Una vez hecho retirar de la placa y dejarlo en lugar templado, cubriendo la parte tibia descubierta con una orla de papel.
       •    Dejar la placa sobre el fuego, caramelizar los jugos, decantar la grasa, añadir el fondo o agua con algo de brandy y dejar reducir a
            la mitad. Añadirle la maizena disuelta en vino o agua fría.
       •    Darle un hervor removiendo y colar.
  Terminación
        •     Se salsea con la salsa de miel.
        •     Se sirve con guarnición de, patatas panadera y cebolla en juliana pochadas, moldeadas y horneadas junto con nata y queso
              rallado.
  Observaciones
        •     El empleo de la miel en asados es propio de la cocina mediterránea; contribuye a dorar y dar mejor aspecto a las carnes en
              horno.




    2. Seguridad e higiene
La higiene suele ser interpretada comúnmente como limpieza, sin embargo, la higiene de los alimentos abarca
mucho más:

    •      Causas que provocan la corrupción de los alimentos.
    •      Medidas a tomar para evitar la corrupción o deterioro.

Por tanto, la higiene en los alimentos sirve para proteger al consumidor y para conservar su salud, existiendo
normativas sobre la higiene en los alimentos.



2.a. Causas que provocan la corrupción de los alimentos


Las alteraciones de tipo bacteriológico son provocadas por microorganismos unicelulares de diminuto tamaño
imperceptibles al ojo humano, destacando, entre todos, los hongos, las bacterias o los mohos. Con el paso de los
años, el hombre ha encontrado «los beneficios» de algunos gérmenes, elaborando multitud de productos por la
acción prolongada de los microorganismos en dichos productos: en la leche (obteniendo yogur y queso), en el vino
(obteniendo vinagre), en las levaduras (obteniendo pan, masas esponjosas).


La causa principal de la corrupción de los alimentos son los microbios. Debido a su mínimo tamaño no son
perceptibles al ojo humano, solamente son visibles a través del microscopio, aunque individualmente son
irreconocibles. Parcialmente son:



                                                                                                                                            10
•    Visibles en colonias al multiplicarse éstos en número considerable: por ejemplo, el moho en el pan.
     •    Reconocibles por sus efectos; por ejemplo, en la carne maloliente o en los zumos fermentados.


Presencia de los microbios


Los microbios se pueden encontrar en todas partes, aunque abundan especialmente en la tierra y en las aguas
residuales. En relación con los alimentos, los microbios se multiplican al coincidir al mismo tiempo alimentos, calor y
abundante humedad. Ejemplos:

     •    Las manos, al estar en contacto con todo tipo de objetos.
     •    Las toallas, especialmente cuando son utilizadas al mismo tiempo por varias personas durante varios días.
     •    Los uniformes o batas de trabajo, si no se cambian oportunamente.
     •    Los utensilios de limpieza como paños de cocina, cepillos. estropajos, etc., cuando no se han lavado o
          secado a fundo después de su uso.


Clases y formas de multiplicación


En relación con los alimentos se distinguen las siguientes clases de microbios: bacterias, levaduras y mohos.

     •    Las bacterias: un organismos unicelulares diminutos que en condiciones, favorables de vida crecen en un
          tiempo aproximado de 30 minutos hasta un tamaño determinado y se multiplican por división celular.
          Cuando las condiciones de vida son desfavorables, los bacilos (un subgrupo de bacterias) forman unas
          partículas de supervivencia denominadas esporas. Los bacilos forman una espora, cesa entonces todo
          proceso de vida y el resto de la célula es resistente a todo efecto calórico y a cualquier medio de
          desinfección. Con nuevas condiciones de vida las esporas se convertirán en bacilos.

     •    Las levaduras: son seres vivos unicelulares que preferentemente se alimentan de compuestos
          azucarados y que se multiplican por gemación: de cada célula madre, se forma un célula hija.


     •   Los mohos: son hongos que se transmiten en forma de esporas por el aire y atacan a todos los
         alimentos. En cuanto a su hábitat preferido, el moho es poco exigente, aunque prefiere productos de
         panadería, embutidos sin ahumar y frutas. Se desarrolla en la superficie y en el interior de los
         comestibles, siendo bastante fácil de identificar, ya que es visible en forma de capa de pelusa. El
         moho forma toxinas venenosas. Al desconocer su alcance, los alimentos atacados deben ser ingeridos
         con cautela, ya que el veneno del moho es perjudicial para el organismo, especialmente para el
         hígado.
         Para evitar el enmohecimiento de los alimentos se debe procurar:

          -    Un almacenamiento fresco y seco, que protega del ataque del moho.
          -    Los alimentos atacados por el moho deben ser rechazados o limpiarlos completamente de moho.

     •    Los hongos: son familias de células muy poco exigentes y que también pueden crecer en alimentos
          relativamente secos. Se multiplican mediante esporas que germinan y dan lugar a la formación de hijas
          (micelio). Estas hijas se desarrollan tanto en el interior como en la superficie del alimento. Los hongos no
          venenosos, comestibles, como los del queso se llaman “hongos nobles”


Condiciones de vida de los microbios


                                   Factores que favorecen la vida de los microbios




                                                                                                                    11
Alimento                 Ambiente propicio (valor Ph)               Temperatura                     Humedad
Oxígeno



La mayoría de los microbios requieren determinadas sustancias alimenticias para su desarrollo y crecimiento.



                  Tipos de microbios                                    Ejemplo                     Géneros a los que atacan

Microbios transformados de la albúmina                  Salmonella                            Carne, embutidos, pescados, caza

Microbios transformados de los lácteos                  Bacterias de la putrefacción          Leche, queso fresco, crema



Microbios transformados de los hidratos de carbono      Levaduras                             Compota, zumos de frutas, crema



Moho                                                    Hongos                                Todos los alimentos




Los microbios tienen preferencias alimenticias por los ácidos y las bases. La mayoría de las bacterias prefiere un ph
de neutro a débil (mediante la adición de ácido su actividad disminuye).




                                                                            Moho

Bacterias                    PH



  1           2      3          4        5       6      7           8           9      10       11        12        13     14

Ácido fuerte        Medio                Débil          Neutro                      Bajo             Medio                 Base
fuerte




Ácido              Vinagre               Café               Leche       Clara               Jabón
Lejía

Clorhídrico

Otro factor que determina el desarrollo de los microbios es la temperatura; nos encontramos con tres grupos:

      •     Los que prefieren temperaturas bajas (criófilos): llamados también bacterias de frigorífico, atacan sobre
            todo a carnes y pescados.
      •     Los que prefieren temperaturas medias (mesófilos): bacterias intestinales, bacterias de putrefacción y
            levaduras.
      •     Los que prefieren temperaturas más altas (termófilos): aquí se encuentran los bacilos que forman esporas.

Los microbios se multiplican sobre todo en temperaturas comprendidas entre los +6º C y los +45º C, pudiendo ser
problemática la elaboración y almacenamiento de alimentos en ese intervalo de temperaturas, que se conoce como



                                                                                                                               12
“campo crítico”.

La humedad es un medio que utilizan los microbios para disolver su alimento y como medio de transporte. También
es su materia de cultivo, por lo que son los alimentos con mayor contenido en agua sus preferidos (leche, zumos,
fruta, pescado, etc.), los más perecederos.

El oxígeno: no es determinante, ya que aunque la mayoría lo necesitan existen otros que pueden subsistir sin él.

            Microbios aerobios                    Microbios anaerobios                    Anaerobios facultativos

Necesitan oxígeno                         Subsisten sin oxígeno                   Subsisten con o sin oxígeno

Viven en la superficie y en el interior   Viven en alimentos y conservas (sobre   Viven en y sobre los alimentos
delos alimentos                           todo vegetales)

Son los bacilos, bacterias y los hongos                                           Son las levaduras y las bacterias lácticas

                                          Relación de los microbios con los géneros



          Los mejoran                                                                                    Los dañan
Se utilizan para elaborar pan, vino y                                                        Putrefacción de los alimentos,

cerveza.                                                                                     formación de moho, fermentación

Mejoran el sabor y olor del pan y la                                                         y rancificación.

Leche ácida.                                                                                 Intoxicación de los alimentos.

Se pueden aprovechar en conservación                                                        Infección de alimentos.

(choucroutte).

Las infecciones y las intoxicaciones alimentarias


La ingestión de alimentos en mal estado conlleva casi siempre cierto malestar: dolores de cabeza.
vómitos y diarreas, aunque en otros casos puede ocasionar daños irreparables: la muerte. Se debe
distinguir entre:

      •     Intoxicación alimentaria producida al tomar sustancias muy tóxicas (toxinas) con los alimentos
            (por ejemplo alcachofas en conserva atacadas de botulismo), apareciendo las molestias algunas
            horas después de la ingestión.
      •     Infección alimentaria provocada por microbios o agentes patógenos que invaden en este caso
            nuestro organismo, por ejemplo la salmonella. La enfermedad consiste en una «lucha» (reacción
            defensiva) del organismo contra los «intrusos», apareciendo la infección muchas horas después
            de la ingestión de los alimentos.


Aproximadamente un 75 por 100 de las enfermedades ocasionadas por la ingestión de alimentos
contaminados son debidas a la salmonella, mientras que los agentes purulentos representan un 10 por
100 y están en segundo lugar. Ambos agentes patógenos no se detectan ni por el olor ni por el sabor,
pues no producen olor o sabor desagradables, siendo, por tanto, bastante difícil su identificación.

El mayor grado de actividad corresponde a la salmonela, un 75%, lo que significa que los alimentos
están mal o poco refrigerados, o que se conservan excesivamente .

Prevenir la enfermedad significa:

      •     Evitar el contagio de los alimentos por gérmenes.
      •     Evitar la multiplicación de los gérmenes manteniendo frescos los alimentos, además los gérmenes se
            multiplican cuando se encuentran a una temperatura determinada: 36 ºC es la temperatura óptima en


                                                                                                                              13
la cual crecen y se reproducen. Pero, una vez que alcanzan temperaturas superiores, entre 65 ºC y
         100 ºC, comienzan a morir, lentamente a 65 ºC y más rápido según u acerquen a los 100 ºC. Por
         último, a temperaturas bajas, (entre 0 y 7 °C), los gérmenes no se reproducen, aunque tampoco
         son destruidos, ya que entran en un estado de letargo, recuperando la actividad vital una vez que
         las temperaturas vuelven a ser superiores.


La salmonella


La bacteria de la salmonella procede originariamente siempre de los animales, pero también puede
transmitirla otros alimentos, como por ejemplo los huevos. Una vez que contagia o se traslada a otros
organismos, la salmonella puede subsistir en el intestino del hombre y de los animales sin que ésta
represente daño alguno, produciendo malestar corporal, vómitos, diarreas y fiebre (Puede durar varias
semanas) o causando en menor ocasión daños irreparables (la muerte). Pero la salmonella no contagia al
organismo de los animales directamente sino que se transmite a través de los alimentos. que son
contaminados, si la higiene corporal es insuficiente (lavado de manos), si se conservan o se exponen
ciertos alimentos a temperatura ambiente o si no se manipulan los alimentos con las debidas normas de
higiene. Son propensos a ella los alimentos de origen animal: aves, carne picada, huevos, pescados y

productos de estas materias brutas, como la ensalada de pollo, las salchichas, las cremas y la mayonesa.

Los productos alimenticios pasteurizados y esterilizados, no contienen salmonella debido al calentatníento. La
enfermedad aparece sobre todo tras la ingestión de carne cruda infectada o de huevos crudos. Para evitar el
contagio de la salmonella hay que seguir ciertas normas fundamentales:


    •    La salmonella muere a unos 80ºC, destruyéndose el veneno con el calentamiento.
    •    Mantener los alimentos, bien refrigerados, no exponiéndolos a temperatura ambiente, ya que su
         mutiplicación a temperatura ambiente es mayor.
    •    Bajar la temperatura de los alimentos rápidamente para su conservación y calentarla por encima
         de los 80ºC para su regeneración.
    •    No mantener en la cocina el embalaje de aves congeladas y tirar el agua de descongelado.
    •    La limpieza de las manos evita el contagio.
    •    Cuidar mucho la limpieza y el consumo de los huevos.


Estafilococos


Estos gérmenes se encuentran en la piel (principalmente en las zonas húmedas: boca, nariz, garganta) de las
personas. Estos organismos son propicios a aparecer en los alimentos con mucha humedad y elevado
porcentaje de albúmina guardados en espacios cálidos, encontrando en este clima su hábitat idóneo. Provoca
náuseas, vómitos, dolores estomacales, diarrea, y puede ser mortal.

Son especialmente propensos: ensaladas, salsas. jamón cocido, cremas, natillas, moluscos, quesos,
helados y rellenos de tarta (todos ellos son productos fríos). Se multiplican con mucha rapidez cuando las
condiciones de temperatura y humedad son convenientes. Estas bacterias se destruyen a una
temperatura de aproximadamente 80ºC, sin embargo su toxicidad es resistente al calor. Para evitar la
contaminación por estafilococos, se aplican las siguientes normas:

    •    Cubrir bien las heridas con material impermeable.
    •    No estornudar sin control.
    •    No hablar encima de los alimentos.
    •    Cuidadosa y escrupulosa higiene personal. Enfriar rápidamente las cremas. Guardar las ensaladas
         en sitios frescos.

Bacterias de superficie (botulinus)

La bacteria Botulinus procede de la tierra y contamina principalmente los alimentos ricos en albúmina que no


                                                                                                              14
han sido perfectamente lavados o desinfectados, y que están conservados en latas o botes herméticos, como
botes, tarros y productos envasados al vacío. Las bacterias terrestres son anaeróbicas y pueden por tanto
resistir en alimentos de envase hermético. Los productos alimentarios en malas condiciones despiden mal
olor, se forma gas en las latas y las conservas tienen el líquido turbio. Dichas adulteraciones no permiten la
degustación, ya que además de estar en mal estado, las esporas resisten la cocción. Para evitar la
contaminación botulímica:

    • Se deben lavar las legumbres minuciosamente.
    • Guardar los productos envasados al vacío en lugares fríos.
    • No utilizar latas abombadas.
Sus síntomas son: vómitos, mareos, inflamaciones de la garganta, gastroenteritis.

Factores de putrefacción


Estos factores pueden darse en todas partes, pero especialmente en la tierra y en las aguas residuales,
transmitiéndose a los alimentos por la suciedad, y por los insectos (moscas). Las bacterias de putrefacción
prefiere el calor, pero pueden vivir con y sin oxígeno y se multiplican en alimentos con albúmina (carnes,
embutidos grasientos). Los alimentos toman mal aspecto y olor.

Otras bacterias


     •    Listeria: una bacteria difícil de eliminar, ya que sobrevive a temperaturas muy bajas, aunque con
          un perfecto cocinado se destruye correctamente. Ataca a alimentos como la leche, los quesos, las
          aves, las hortalizas y los pescados.
     •    Esherichia: habita en el intestino del hombre y de los animales, transmitiéndose fundamentalmente por las
          heces, su eliminación se produce por calor, una vez que se alcanzann temperaturas superiores a 75 °C.




Peligros químicos de origen biológico

Además de los parásitos, nos encontramos:

     •    Las setas: muchas variedades pueden ser tóxicas, deben analizarse antes de consumirlas.
     •    Los moluscos: cuando llevan biotoxinas.
     •    Las plantas: algunas pueden ser venenosas.
     •    Los parásitos: roedores, ácaros, o moscas.


Otros parásitos:

     •    El anisakis: es un nematodo que se encuentra en las vísceras y en el tejido muscular de muchos
          peces y que llega al hombre por la ingestión de pescado crudo o poco cocinado.
     •    La triquina: al igual que el anisakis, la triquina es un nematodo propio del cerdo. Se encuentra en
          las vísceras y en el tejido muscular de algunos mamíferos (carne de cerdo, jabalí) y llega al
          hombre por la ingestión de carne parasitada.




2.b. Las medidas de protección

La legislación técnico-sanitaria dice:

     •    Los locales deberán ser apropiados para el uso a que se destinan, con emplazamiento y orientación
          adecuados así como accesos fáciles.


                                                                                                               15
•    Los suelos serán de material no absorbente, resistentes y no atacables por ácido empleado en limpieza.
         Serán fáciles de limpiar y tendrán una inclinación suficiente hacia los sumideros que permitan la
         evacuación de agua y otros líquidos, estarán provistos de rejillas y sifones que eviten olores y acceso de
         roedores.
    •    Las paredes estarán alicatadas con materiales lisos, no absorbentes, de color claro que permita el lavado.
    •    Los techos serán lo más liso posible de forma que evite la acumulación de polvo, la unión de parámetros
         verticales y horizontales serán redondeadas.
    •    La ventilación natural y forzada será apropiada a la capacidad del local, se prestara especial atención a la
         maquinaría que emita especial humedad y calor.
    •    Las ventanas deberán estar dotadas de mallas que impidan el paso de insectos.
    •    La iluminación debe ser natural o artificial en ambos casos con suficiente intensidad, como mínimo 350
         lux, el sistema de iluminación estará protegido con lo cual en caso de rotura no contaminara los alimentos
         además será de fácil limpieza.
    •    Dispondrá de agua potable fría y caliente de forma que cubra todas las necesidades, habrá suficientes
         tomas para asegurar la limpieza de todas las actividades.
    •    Existirán dispositivos en donde los operarios puedan lavarse las manos con agua caliente y fría que se
         accionaran por pedales o cualquier forma no manual, tendrán dispensadores de jabón bacteriológico y
         toallas de un solo uso o secadores automáticos.
    •    Dispondrán de servicios higiénicos, aseos y vestuarios de acuerdo con la legislación, su separación de la
         zona de producción será total.
    •    Las aguas residuales abocarán a en una red de evacuación que dispondrá de arquetas y tuberías de
         material apropiado que desembocaran en un sistema de depuración industrial o en la red de alcantarillado
         publico.
    •    Existirá un lugar separado para el almacenamiento de residuos que dispondrá de recipientes higiénicos e
         instalaciones inalterables, de fácil limpieza y desinfección con tapa de cierre hermético y se evacuaran
         diariamente.
    •    Contaran con medios e instalaciones adecuados en su construcción y situación dentro de estos
         establecimientos para garantizar la conservación de productos en optimas condiciones de temperatura,
         higiene, limpieza y no contaminación por la proximidad o contacto con cualquier clase de residuo. Se
         mantendrán las adecuadas condiciones ambientales de manera que los productos no sufran alteraciones
         o cambios anormales.




Sobre las normas de funcionamiento en cocina:

    -    Toda la cocina debe estar impecable al inicio de los trabajos.
    -    El área de cocina caliente debe tener una pileta, para el lavado de ollas, sartenes, y todo el menaje
         utilizado en la cocina caliente.
    -    Debe usarse detergente antigrasa, esponja de acero y vegetales.
    -    Debe haber un recipiente plástico con tapa y una bolsa plástica en su interior para los desperdicios.
    -    El recipiente de los desperdicios debe lavarse por lo menos una vez al día.
    -    La campana de la cocina debe lavarse todos los días, al finalizar la jornada.
    -    Las cámaras y congeladores deben estar limpios y ordenados.
    -    Las mercancías deben estar proporcionadas y listas para manufacturar.
    -    No debe mezclarse en un mismo recipiente diferentes tipos de mercancías.
    -    Las cámaras y congeladores de la cocina caliente, deben estar dispuestas de la siguiente manera, y
         aproximadamente a 1 grado de temperatura:
         - Un lugar para pescados porcionados.
         - Un lugar para carnes vacunas.
         - Un lugar para carnes de cerdo y carnes de caza.
         - Un lugar para aves.
         - Un lugar para guarniciones ya cocinadas.
         - Un lugar para legumbres y verduras crudas, deben estar limpias y protegidas con papel adherente, en
               esta se guardaran también los huevos.
         - Un lugar para mariscos, no debe mezclarse los cocidos con los crudos.
         - Un lugar para pescados enteros.



                                                                                                                  16
-   Debe haber un lugar en las cámaras para conservar guarniciones ya cocinadas, estas deben estar
             envasadas en; acero inoxidable, vidrio o plástico.
         -   Cuando se abren las latas de productos envasados al natural, estos deben pasar a recipientes de
             cristal, de acero o plástico.
         -   Los congeladores para guardar estos productos se deben encontrar dentro del área.
         -   Las cámaras y congeladores deben tener estantes en su interior, deben tener una limpieza y
             mantenimiento continuo.
         -   La cocina y todas las maquinas que se usen para manufacturar, deben ser lavadas al final de cada
             servicio y el lugar físico de la cocina, el piso, debe ser lavado con detergente y agua a presión.
         -   El personal de limpieza debe trabajar con guantes de goma, delantales plásticos y botas de goma.



2.b.1. Normas de higiene relativas a los alimentos

Almacenamiento de alimentos


Una vez aceptadas las mercancías deben guardarse en el almacén correspondiente. Existen unas normas que
determinan las temperaturas máximas permitidas para almacenar alimentos, que dependen fundamentalmente del
tipo de alimento; estas condiciones de almacenamiento son:

    1. La temperatura de almacenamiento: la temperatura de almacenamiento debe controlarse con mucha
         precaución, especialmente cuando se trata de almacenar algún tipo de producto perecedero, pues la
         multiplicación de los microbios está estrechamente relacionada con la temperatura.

    2. La humedad: la humedad del aire debe ajustarse a las necesidades de los alimentos. Si es muy alta, el
         pan, por ejemplo, pierde su frescura muy rápidamente, el azúcar en polvo forma grumos y se fomenta la
         aparición de moho.

    3. Las normas de higiene: algunas latas y algunos alimentos frescos almacenados (la patata o la cebolla),
         están en contacto con la tierra o el polvo, conteniendo gran cantidad de microorganismos.


    4. Las fechas de caducidad: se deben controlar perfectamente todos los productos envasados con su
         correspondiente fecha de caducidad que se encuentran almacenados para consumirlos antes de que se
         cumpla dicha fecha. Además se deben colocar siempre delante cuando se recepcionen nuevos productos
         para consumir antes lo más antiguo.
Aparte de todas estas condiciones de almacenamiento, el lugar donde van a almacenarse los alimentos debe reunir
unas características fundamentales: no debe ser muy cálido, tampoco debe tener grandes variaciones de
temperatura. Debe tener poca luz y debe ser fácil de limpiar.


Etiquetado de los productos alimentarios


Los alimentos adquiridos en cocina deben encontrarse siempre debidamente etiquetados, indicando:

    •    La denominación o nombre del producto.
    •    Fabricante o comerciante, responsable de la elaboración.
    •    Relación deingredientes.
    •    Medidas y pesos.
    •    Fecha de consumo preferente y la de caducidad.
    •    Modo de conservación antes del consumo.
    •    Lote de fabricación.
    •    Precio.




                                                                                                              17
Normas de higiene relativas a los alimentos


Siempre han existido normas de higiene relativas a la alimentos, siendo las Comunidades Autónomas las
encargadas de redactarlas. Actualmente existen unos reglamentos, para todo el territorio nacional. La finalidad
de los reguladores es proteger a los consumidores, y son básicamente:

    •    No mezclar productos cocinados con productos crudos.
    •    No dejar cajas de cartón, de madera o palés en las cámaras de conservación.
    •    Enfriar los alimentos lo más rápido posible tras su preparación.
    •    Todos los alimentos (crudos o cocinados), deben conservarse protegidos (con tapas o tapados con
         papel film), evitando utilizar papel de aluminio. Nunca utilizar bolsas de basuras o trapos para cubrir
         los alimentos.
    •    Etiquetar todos los envases de conservación con etiquetas desechables que contengan la fecha, el
         nombre del producto y el peso.
    •    Utilizar como sistema la rotación de género, es decir, gastar siempre primero lo más antiguo.
    •    Asegurarse de la correcta rotación de los géneros, evitando las aglomeraciones de productos y el
         almacenamiento de géneros caducados.
    •    Evitar cruzar las materias primas con cualquier tipo de basura para evitar la contaminación cruzada.
    •    Almacenar por separado las materias primas en mal estado y que no se pueden devolver
         inmediatamente.

Las carnes

    •    Las carnes deben conservarse o mantenerse en recipientes con rejilla que permitan eliminar los
         jugos que desprenden (no deben tener contacto con ellos), ya que en dichos jugos es donde se van
         a reproducir la mayoría de gérmenes.
    •    No debe utilizarse el mismo cuchillo para cortar la carne cruda y la cocinada, ya que una puede
         contaminar a la otra si no se lava previamente el cuchillo.
    •    Desde el punto de vista higiénico, las carnes deben cocinarse totalmente en su núcleo.
    •    Las máquinas de cortar o de picar carne deben quedar perfectamente limpias y desinfectadas
         después de utilizarse.

Los pescados

    •    Los pescados deben conservarse limpios de vísceras y escamas, a baja temperatura y aislados de
         otros productos.
    •    Deben presentar un estado fresco (piel, ojos, branquias, textura. olor a mar, etc.) en el momento de
         recepcionarlos.
    •    Hay que conservarlos de igual manera que las carnes, en bandejas con rejilla que permitan eliminar
         los jugos que desprenden.
    •    Es conveniente que los moluscos y los crustáceos en general estén vivos en el momento de la
         compra.

Las frutas y las verduras

    •    Siempre que se pueda, se lavarán al chorro del grifo en vez de dejarlas en remojo, ya que perderían
         muchas vitaminas y proteínas.
    •    Siempre que se vayan a comer crudas, deben lavarse en agua con algo de desinfectante.
    •    Las frutas que se consuman con piel deben lavarse meticulosamente, ya que contienen restos de
         plaguicidas e insecticidas.
    •    Las hortalizas y verduras deben cocinarse con poca agua. Además el tiempo tiene que ser reducido,
         ya que las cocciones prolongadas destruyen la mayoría de las propiedades nutritivas.
    •    Los zumos se deben consumir inmediatamente, ya que cada minuto que transcurra se produce una
         pérdida enorme de vitaminas y proteínas.

Los huevos y los lácteos

    •    Las preparaciones elaboradas con productos lácteos deben ser vigiladas continuamente, ya que la



                                                                                                              18
leche es un medio óptimo para el desarrollo de gérmenes.
    •    Las preparaciones con huevo exigen de igual manera la misma atención, o más que con los
         productos lácteos, y especialmente la mayonesa, salsa elaborada cruda que por su alto valor
         nutritivo es un medio óptimo para que los gérmenes se multipliquen rápidamente. Se deben utilizar
         siempre ovoproductos pasteurizados.

Las grasas

    •    Una vez que una fritura con grasa (excepto mantequillas o m a r g a r i n a s ) s u p e r a los 180, C,
         comienza a descomponerse y a alterarse con más rapidez.
    •    No deben mezclarse distintas                                                       grasas para freír,
         ya que cada una tiene una                                                          temperatura
         diferente de calentamiento.

El reglamento relativo a la higiene de                                                     los productos ali-
mentarios exige un control sanitario en cada establecimiento. Los establecimientos tienen obligación de:

    •    Fijar puntos de control. Es decir, situaciones clave en las que corre peligro la calidad o la seguridad
         sanitaria de un producto: por ejemplo, si la carne no se almacena en una cámara frigorífica. Si la
         salud se ve amenazada, se habla de puntos de control críticos.
    •    Fijar medidas de seguridad. Por ejemplo la instrucción de guardar la carne, el pescado y los
         productos lácteos en su correspondiente cámara frigorífica inmediatamente después de su
         recepción.
    •    Elaboración de un plan de limpieza e higiene. La limpieza del lugar donde se manipulan, almacenan
         o sirven los alimentos es una garantía para la seguridad sanitaria de los mismos, siendo vital la
         colaboración de un plan de limpieza y desinfección diario.
    •    Inspección y control de las medidas en los puntos críticos. Los controles del establecimiento no
         tienen que estar necesariamente anotados, pero deben ser inspeccionados y controlados por las
         autoridades sanitarias, por lo que sería razonable anotar los controles realizados y sus resultados, ya
         que solamente de este modo se puede demostrar que se han llevado a cabo los cuidados necesarios.
                                                Las tablas de corte tienen diferentes colores para diferentes
                                                usos para prevenir la contaminación cruzada:

                                                     Color rojo para carnes rojas (ternera, cordero, cerdo, etc.)
                                                     Color azul exclusivamente para pescados y mariscos.
                                                     Color verde para vegetales y frutas.
                                                     Color marrón para carnes cocinadas.
                                                     Color blanco para pan y bollería.
                                                     Color amarillo para manipular aves.




                    Para ver esta pelp cula, debe
                   disponer de QuickTimeª y de
             un descompresor TIFF (sin comprimir).




                                                                                                                    19
20

U.d. 1

  • 1.
    U.D. 1: ORGANIZACIÓNDE LOS PROCESOS PRODUCTIVOS Esquema: 1. La cocina y los sistemas de trabajo 1.a. Organización de una cocina 1.b. La brigada de cocina 1.c. El sistema de trabajo en cocina 1.c.1. Desarrollo de flujos de trabajo 1.c.2. Tipos de fichas técnicas y su interpretación 2. Seguridad e higiene 2.a. Causas de contaminación de los alimentos 2.b. Las medidas de protección 2.b.1. Normas de higiene relativas a los alimentos 1. La cocina y los sistemas de trabajo La tarea en un establecimiento hostelero abarca los siguientes campos profesionales: • Cocina: es el departamento hostelero cuya misión principal es conservar, elaborar y distribuir alimentos. • Servicio de restaurante y bar: es el departamento hosteIero cuya misión principal es la de dar el mejor servicio en mesa, llevando la comida elaborada en cocina y la bebida solicitada por el cliente, así como realizar las misiones de montaje y desbarasado de la sala. 1.a. Organización de una cocina Una cocina debe estar bien distribuida y organizada, ya que eso supone una seguridad adecuada a la hora de trabajar y un ahorro de energía, esfuerzo y rentabilidad. También supone un ahorro la buena visibilidad tanto con luz natural como con luz artificial, la buena ventilación, la temperatura, la amplitud, eliminando columnas, paredes o recodos, la utilización de materiales que refuercen la seguridad en la cocina así como su buena conservación, como, por ejemplo pinturas plásticas en el techo y los suelos hechos de materiales que no favorezcan el deslizamiento y eviten accidentes. Dada la dificultad y la complejidad del trabajo dentro de una cocina, se hace necesaria la división en zonas de trabajo que se denominan partidas, siendo las más usuales: cuarto frío, entremetier, salsero y pastelería. • Cuarto frío: se encarga de la recepción, comprobación de peso y grado de frescor, limpieza en crudo, conservación, fraccionado y reparto de los géneros perecederos que llegan a la cocina. También tiene otras funciones: o Hacer adobos y salmeras o Confección de salsas frías o Elaboración de canapés, entremeses, aperitivos, fiambres y sandwiches o Elaboración de ensaladas frías • Entremetier: se encarga de la elaboración de huevos, pastas, verduras y arroces, así como la confección de caldos o fondos, cremas, sopas y potajes. Puede confeccionar pescados cocidos, hervidos, al horno o al vapor. • Salsero: se encarga de la elaboración de todos los platos con carnes, pescados, aves y caza cocidos, 1
  • 2.
    plancha, parrilla, guisados,estofados. breseados. etc.. así como sus salsas y guarniciones. Hoy en día se suele desglosar en dos esta partida por necesidades de trabajo: salsero propiamente dicho y pescadero. • Pastelería: se elaboran postres, desayunos. meriendas y productos dulces necesarios para las demás partidas. Suele tener una zona fría para la elaboración de helados, sorbetes y postres fríos y una zona caliente, para la confección de bollería. bizcochos, masas, etcétera. Además, la cocina tiene tres subdepartamentos vitales para el buen funcionamiento y que deben estar muy próximos, ya que son asiduamente visitados: el almacén, la plonge y el office. • El office: es el lugar donde se limpia y se conserva la vajilla, la cubertería y la cristalería. • La plonge: es el lugar donde se limpia y se seca la batería y las herramientas sucias. Generalmente está formado de un fregadero con uno o dos senos, una estantería con rejillas encima del fregadero o al lado y una zona para almacenar los productos necesarios de limpieza. • El almacén: es el lugar donde se almacenan alimentos no perecederos y en alguna ocasión algún producto perecedero. El jefe de economato o almacén se encarga de recibir toda la mercancía, valorarla, almacenarla y posteriormente repartirla a la cocina o a la sala después de haber recibido previamente los vales de pedido. 1.b. La brigada de cocina Es el personal que participa en la elaboración de distintos platos y vela por la buena organización y el buen funcionamiento de una cocina. El desarrollo de los diferentes trabajos necesarios para las preparaciones culinarias precisa de una perfecta planificación previa. Si agrupamos los trabajos a realizar por los departamentos en los que se concentran las tareas comunes según la demanda del establecimiento, llegarnos a la siguiente clasificación: • Jefe de cocina: es el máximo responsable de cocina. Se encarga de vigilar y supervisar la elaboración de los platos, dirigir el servicio de pase, cantando las comandas que le llegan y también dominando el tempo del servicio. También debe realizar menús, cartas, escandallos, pedido de género, estudiar los precios de venta, vigilar la buena administración del género, así como los horarios, turnos y limpieza del personal. • 2.° jefe de cocina: trabaja a las órdenes del jefe de cocina y cumple sus funciones sustituyéndolo en su ausencia. Generalmente es además el jefe de la partida más complicada. • Jefe de partida: es el responsable del funcionamiento de la partida. Elabora, termina platos y se relaciona directamente con el jefe de cocina. • Cocinero: tiene los mismos conocimientos que el jefe de partida, aunque trabaja a sus órdenes. • Ayudante de cocina: recoge y transporta géneros necesarios desde su punto de recepción hasta la partida para su trabajo. Cuidará de la puesta a punto del fogón, colocación, limpieza y conservación de los utensilios, mesas, tablas de cortar, herramientas, etc. Colabora en la elaboración de platos, cubriendo los trabajos más fáciles y confeccionando en algunos casos los platos más sencillos. Ayuda además a emplatar y a servir. Por último realiza las tareas de limpieza necesarias en las distintas partidas de cocina. • Aprendiz: cumple las funciones que le marca el jefe de cocina. sin que le sea exigible ningún rendimiento. • Pinche: no forma parte de ninguna partida y se encarga de la Iimpieza del local y las tareas de preelaboración: picar, lavar, pelar, encendido de la maquinaria y puesta a punto de la cocina. • Marmitón: es el encargado del fregadero. Debe cuidar la limpieza de la maquinaria, de la batería, de las placas y de los utensilios de cocina. También contribuye a la limpieza general de Ia cocina. La amplitud y el estilo del menú y la capacidad del personal determinarán el número de secciones y el diseño necesario. Ejemplos de brigadas de cocina según las necesidades del establecimiento 1. Para un restaurante con 30 Plazas: 2
  • 3.
    Cocinero jefe Aprendiz (en formación) o similar Ayudante general 2. Para la cocina de un restaurante que sirve 60- 200 menús diarios: Cocinero jefe Cocinero para platos fríos y dulces Cocinero para pescados, carnes y aves Cocinero para sopas, huevos, pasta, verduras Aprendiz (en formación) Aprendiz (en formación) Ayudante general Ayudante general 3. Para la cocina de un catering industrial: Cocinero jefe Pastelero Encargado despensa Platos principales Sopas, verduras, etc Aprendiz(en formación) Ayudante general Ayudante general 4. Para la cocina de un hotel o restaurante comercial: Cocinero jefe Salsas, asados, pescados Verduras, sopas, etc. Encargado de despensa Pastelero Cocinero ayudante Cocinero ayudante Cocinero ayudante Cocinero ayudante 3
  • 4.
    Ayudante Aprendiz (en formación) Aprendiz (en formación) Ayudante 5. Organización clásica del trabajo en un gran establecimiento: Jefe principal de cocina Cocinero de salsas Cocinero de asados Encargado despensa Cocinero relevo Cocinero de personal Cocinero de pescados Cocinero de verduras Pastelero Auxiliares Ayudantes Aprendices en formación 1.c. El sistema de trabajo en cocina El funcionamiento de una cocina tradicional consiste en la recepción de mercancías, almacenamiento de las mismas en cámaras o almacenes, y posterior elaboración para el servicio. Entendemos por servicio la actividad de elaboración inmediata, la puesta a punto de platos y su pase al comedor. Para su correcto desarrollo necesitamos seguir una serie de pasos: 1. Preelaboración: en primer lugar se debe realizar un reparto de tareas, teniendo en cuenta: o Pedido de género: las partidas deben estar abastecidas de los géneros necesarios par comenzar la jornada laboral. Esta previsión es diaria en el caso delos productos perecederos, como las frutas, verduras, carnes, pescados, etc. y de varios días en los productos no perecederos como las legumbres, las conservas, los lácteos de larga duración, etc. el control de recepción en calidad y cantidad es responsabilidad del jefe de cocina. o Previsión de menús: si se realizan con suficiente antelación, las partidas podrán conocer perfectamente la composición delos platos y pueden comenzar la elaboración de dichos platos con suficiente antelación , así estarán preparados para el trabajo diario y para cualquier tipo de servicio. o Sistema de puestos: en cada puesto se realizan todos los trabajos diarios, comenzando con el 4
  • 5.
    alimento en crudoy finalizando una vez que el género está en la mesa. El sistema requiere una perfecta conexión y las tareas están determinadas por la hora en que se servirá la comida. o La puesta a punto o “mise en place”: la “mise en place” se refiere a la organización y preparación previa de alimentos, aparatos, vajillas, cuberterías y cristalerías para su posterior uso. Para que el servicio sea rápido y eficaz se debe planificar bien la mise en place, ya que en este caso, los trabajos que se deben realizar al momento, como la carta, se pueden llevar a cabo rápidamente. La puesta a punto se realizará dependiendo dela carta del día y de los platos ofertados, siendo las guarniciones y complementos los que requieren una gran cantidad de trabajos preparatorios, que no se pueden realizar durante el servicio. 2. Elaboración: una vez realizados todos los trabajos de organización, limpieza y puesta a punto, comienza la fase de elaboración. o Elaboración del trabajo: tras organizar el material, la batería y los alimentos, así como la limpieza y fraccionado de cada uno de ellos, la brigada de cocina elabora los platos acordados al comienzo dela jornada. o Puesta a punto previa al servicio: el jefe de cocina repasa con todas las partidas la perfecta organización de cada una de ellas previa al servicio. 3. Servicio: el jefe de cocina canta las comandas que se marchan en sala y las distintas partidas se encargan de suministrarle los platos para que él los termine (revisión y toques decorativos). El servicio siempre tiene que realizarse en un clima serio, silencioso y respetuoso, ya que la menor distracción puede provocar el desorden. 4. Final del servicio y desbarasado: una vez que concluye el pase de todos los platos se finaliza el servicio, los jefes de partida revisan los géneros disponibles, y cumplimentan el relevé, que se entrega al jefe de cocina para que pida los géneros agotados. El jefe de cocina debe revisar el desbarasado comprobar que las instalaciones queden en perfecto estado (temperatura de cámaras, gas, etc.). 1.c.1. Desarrollo de flujos de trabajo Para realizar un trabajo práctico de forma eficaz son esenciales diseños correctamente planificados con el equipo, herramientas y materiales para hacer la tarea. Si el equipo se encuentra situado correctamente entonces el trabajo se desarrollará con fluidez, manteniendo una secuencia adecuada sin vueltas hacia atrás ni entrecruzamientos. Mesas de trabajo, fregaderos, almacenes y frigoríficos se situarán de forma que se eliminen recorridos innecesarios. El equipo debe ser fácilmente accesible durante todo el trabajo. Es necesario estudiar a fondo el almacenamiento, la manipulación de los alimentos, herramientas y utensilios y el movimiento del alimento en sus diversas etapas de producción para evitar malos métodos que hagan perder tiempo y esfuerzo. Para establecer un trabajo eficaz, se debe buscar siempre la distancia más corta entre el almacén y la zona de producción. Un instrumento que facilita la labor de organización son los esquemas de “marcha adelante”, basados en la producción en línea, sin marcha atrás, racionalizando el trabajo. Los diagramas de marcha adelante subdividen la cocina en secciones sucias, de riesgo, contaminadas y limpias, evitando el retroceso y el entrecruzamiento de materiales y productos. Los alimentos son procesados a través de las instalaciones desde el punto de entrega hasta el punto de servicio con el mínimo de obstrucción y sin vuelta atrás. Los diversos procesos son independientes en cuanto sea posible, y el alimento cocinado no atravesará vías por las que circulen alimentos rechazados o residuales. Al mismo tiempo un diseño que reduzca los desplazamientos inútiles reduce los costes. La secuencia global de recepción, almacenamiento, preparación, mantenimiento, servicio y limpieza se logra mediante: - El movimiento mínimo. - Retroceso mínimo. - Utilización máxima del espacio. - Empleo máximo del equipo con un gasto mínimo de tiempo y esfuerzo. Los diagramas de marcha adelante pueden ser modificados en función del tipo y del tamaño del establecimiento; no 5
  • 6.
    es lo mismoel esquema que se elabora para una vinoteca, que el necesario para un restaurante especializado en banquetes, un pequeño restaurante o un hotel; sin embargo, la raíz es siempre la misma: Recepción- Preelaboración- Zona de elaboración- Servicio- Separación de residuos y desbarasado DIAGRAMA DE “MARCHA ADELANTE” Entrada de personal y mercancías Locales para Resíduos de personal y oficinas cocina Almacén de recipientes vacíos Almacén refrigerado Almacén de productos secos Almacén de verduras Almacén de equipo Almacén de productos de limpieza PRODUCCIÓN DE ALIMENTOS General Carne y pescado Pasteles Verduras y ensaladas COCINADO LAVADO CACEROLAS RESTOS DE ALIMENTOS Freir Hornear Asados/ Parrilla Cocinar al vapor Hervir REPARTO EN PLATOS LAVADO SERVICIO 6
  • 7.
    COMEDOR RETORNO DE SUCIOS 1.c.2. Tipos de fichas técnicas y su interpretación La receta de cocina es la fórmula culinaria de un plato. Su cometido es controlar y estandarizar la elaboración de los alimentos para que el resultado final sea uniforme sea quien sea el que la prepare, y además (en nuestro caso), permite al establecimiento ejercer un mayor control sobre el coste y la calidad. Los objetivos a lograr en cualquier receta son: - Saber de antemano: • Las cantidades y calidades de los ingredientes a utilizar, señalando especificaciones de compra. • El rendimiento que puede obtenerse de una receta. • El coste del alimento por ración. • El valor nutritivo de un plato determinado. - Lo que hará más fácil: • Planificar el menú. • La compra y la planificación de recursos. • La preparación y producción del alimento. • El control de las raciones. El primer paso a la hora de seleccionar una receta a elaborar pasa por que se ajuste a: - La oferta del establecimiento. - Los equipos disponibles. - El presupuesto del cliente y del establecimiento. Los aspectos esenciales que debe cubrir cualquier buena receta son los siguientes: - Nombre del plato. - Número de raciones a partir de la receta. - Lista de ingredientes por orden de elaboración, y en orden de ensamblaje. - Cantidades exactas de ingredientes. - Métodos de elaboración (técnicas culinarias) - Distinción entre preelaboración, elaboración y terminación (opcional). - Presentación del plato (opcional). Los pasos para interpretar correctamente una receta de cocina son los siguientes: - Leer la receta completa. - Identificar los métodos para combinar los ingredientes. - Obtener todos los ingredientes requeridos y la batería de cocina y utensilios necesarios (mise en place). - Si se va a utilizar el horno, precalentarlo a la temperatura deseada. - Pesar o medir cuidadosamente todos los ingredientes. - Verificar que todos los ingredientes estén incluidos. - Seguir paso a paso el método de preparación. - Revisar el producto durante el proceso de cocción, ya que el tiempo es importante para muchos platos. - Mantener limpia el área de trabajo. Existen varios modelos de receta, desde las más simples, a aquellas que detallan el precio de cada ingrediente y del plato, hasta aquellas que especifican el precio de cada ingrediente y el total del plato, e incluso las elaboradas para 7
  • 8.
    cocción al vacío,que incluyen la presión, temperatura de sellado y de regeneración. Otro aspecto interesantes son las cantidades aproximadas que suelen servirse por ración; podemos encontrar una referencia en esta lista: • Sopa: 2-3 raciones por ½ l. • Entremeses: 120-180 gr por ración. • Salmón ahumado: 16-20 raciones por kg cuando se compra entero; 20-24 raciones por kg cuando se adquiere fileteado. • Cocktail de marisco: 16-20 raciones por kg. • Melón: 2-8 raciones por melón (según tamaño). • Foie gras: 15-30 gr por ración. • Caviar: 15-30 gr por ración. • Legumbres: 80-100 gr por ración. • Arroz: 80-100 gr por ración. Pescado: • Filete de platija, bacalao o merluza: 8 raciones por kg. • Merluza y bacalao con espina: 6 raciones por kg. • Rodaballo, lenguado grande: 4 raciones por kg. • Arenque y trucha: 2 por ración (180- 250 gr). • Caballa: 250- 360 gr de pescado. • Lenguado para plato principal: 300-360 gr. • Lenguado para filetes: 500-700 gr de tamaño óptimo. • Peces pequeños: 8-10 raciones por kg. • Salmón (eviscerado, aunque incluyendo cabeza y espina): 4-6 raciones por kg. • Cangrejo y bogavante: 250- 360 gr por ración. (un bogavante de 500 gr nos da 150 gr de carne; un bogavante de 1 kg proporciona unos 360 gr de carne). Salsas: 8-12 raciones por litro: • Holandesa. • Bearnesa. • Tomate: • Natilla. • Mermelada. • Chocolate. 10-14 raciones por ½ l: • Manzana. • Arándano. • Tártara. • Vinagreta. • Mayonesa. Carnes: Vacuno • Asado con hueso: 4-6 raciones por kg. • Asado sin hueso: 6-8 raciones por kg. • Hervido o cocinado a fuego lento: 6-8 raciones por kg. • Estofados, budines o pasteles: 8-10 raciones por kg. • Filetes: o Cadera: 120-150 gr por ración. o Solomillo: 120-150 gr por ración. o Tournedós: 90-120 gr por ración. o Lomo: 120-180 gr por ración. Vísceras: • Hígado de buey/ ternera/ cerdo: 8 raciones por kg. • Mollejas: 6-8 raciones por kg. • Riñones de cordero: 2 por ración. 8
  • 9.
    Rabo de toro: 4 raciones por kg. • Lengua de ternera: 4-6 raciones por kg. Cordero: • Pierna: 6-8 raciones por kg. • Espalda deshuesada y rellena: 6-8 raciones por kg. • Lomo y costillar alto: 6 raciones por kg. • Cordero estofado: 4-6 raciones por kg. • Chuleta: 90-120 gr. • Carne picada: 120-180 gr. Cerdo: • Pierna: 8 raciones por kg. • Espalda: 6-8 raciones por kg. • Lomo con hueso: 6-8 raciones por kg. • Carne de cerdo picada: 180- 250 gr. Aves: • Pollo de seis semanas: 2 raciones 750 gr (1 ave). • Patos y gallos: 360 gr por ración. • Aves hervidas: 360 gr por ración. • Pavo: 250 gr por ración. Verduras: • Patatas nuevas: 8 raciones por kg. • Patatas viejas: 4- 6 raciones por kg. • Col: 6-8 raciones por kg. • Nabos: 6-8 raciones por kg. • Chirivías: 6-8 raciones por kg. • Colinabos: 6-8 raciones por kg. • Coles de Bruselas: 6-8 raciones por kg. • Tomates: 6-8 raciones por kg. • Judías verdes: 6-8 raciones por kg. • Coliflor: 6-8 raciones por kg. • Espinacas: 4 raciones por kg. • Guisantes: 4-6 raciones por kg. • Judías: 6 raciones por kg. Ficha de plato sencilla Lomo de cerdo asado a la miel Menú normal Técnicas: Asado en costra Fecha: 23-10-07 9
  • 10.
    Ingredientes (6 pax) - Lomo de cerdo (4kg)..................................................1 u - Manteca de cerdo....................................................50 gr - Vino blanco...............................................................1/4 l - Fondo de carne o agua.............................................1/2 l - Maizena....................................................................15 gr - Ajo..................................................................................1 - Miel........................................................................150 gr - Mostaza - Tomillo, perejil, sal y pimienta - Patatas panadera, cebolla, nata y queso Elaboración • Se repelan las costillas del lomo, dándole forma redonda a la pieza. • Se prepara una marinada con la miel, el vino blanco, la mostaza, el fondo y las especias. Se añade también un majado de ajo y perejil. Se sumerge el lomo en esa marinada y se deja unas 12 horas. • En el momento del asado, se sazona con sal y pimienta, espolvoreando con tomillo, untar con la manteca de cerdo y colocarlo en una placa de horno. Se puede bridar entre las costillas para aprovechar mejor el corte. • Se unta con la marinada. • Se introduce en el horno alrededor de una hora, regándolo con su propia grasa y la marinada, dándole la vuelta de vez en cuando. • Una vez hecho retirar de la placa y dejarlo en lugar templado, cubriendo la parte tibia descubierta con una orla de papel. • Dejar la placa sobre el fuego, caramelizar los jugos, decantar la grasa, añadir el fondo o agua con algo de brandy y dejar reducir a la mitad. Añadirle la maizena disuelta en vino o agua fría. • Darle un hervor removiendo y colar. Terminación • Se salsea con la salsa de miel. • Se sirve con guarnición de, patatas panadera y cebolla en juliana pochadas, moldeadas y horneadas junto con nata y queso rallado. Observaciones • El empleo de la miel en asados es propio de la cocina mediterránea; contribuye a dorar y dar mejor aspecto a las carnes en horno. 2. Seguridad e higiene La higiene suele ser interpretada comúnmente como limpieza, sin embargo, la higiene de los alimentos abarca mucho más: • Causas que provocan la corrupción de los alimentos. • Medidas a tomar para evitar la corrupción o deterioro. Por tanto, la higiene en los alimentos sirve para proteger al consumidor y para conservar su salud, existiendo normativas sobre la higiene en los alimentos. 2.a. Causas que provocan la corrupción de los alimentos Las alteraciones de tipo bacteriológico son provocadas por microorganismos unicelulares de diminuto tamaño imperceptibles al ojo humano, destacando, entre todos, los hongos, las bacterias o los mohos. Con el paso de los años, el hombre ha encontrado «los beneficios» de algunos gérmenes, elaborando multitud de productos por la acción prolongada de los microorganismos en dichos productos: en la leche (obteniendo yogur y queso), en el vino (obteniendo vinagre), en las levaduras (obteniendo pan, masas esponjosas). La causa principal de la corrupción de los alimentos son los microbios. Debido a su mínimo tamaño no son perceptibles al ojo humano, solamente son visibles a través del microscopio, aunque individualmente son irreconocibles. Parcialmente son: 10
  • 11.
    Visibles en colonias al multiplicarse éstos en número considerable: por ejemplo, el moho en el pan. • Reconocibles por sus efectos; por ejemplo, en la carne maloliente o en los zumos fermentados. Presencia de los microbios Los microbios se pueden encontrar en todas partes, aunque abundan especialmente en la tierra y en las aguas residuales. En relación con los alimentos, los microbios se multiplican al coincidir al mismo tiempo alimentos, calor y abundante humedad. Ejemplos: • Las manos, al estar en contacto con todo tipo de objetos. • Las toallas, especialmente cuando son utilizadas al mismo tiempo por varias personas durante varios días. • Los uniformes o batas de trabajo, si no se cambian oportunamente. • Los utensilios de limpieza como paños de cocina, cepillos. estropajos, etc., cuando no se han lavado o secado a fundo después de su uso. Clases y formas de multiplicación En relación con los alimentos se distinguen las siguientes clases de microbios: bacterias, levaduras y mohos. • Las bacterias: un organismos unicelulares diminutos que en condiciones, favorables de vida crecen en un tiempo aproximado de 30 minutos hasta un tamaño determinado y se multiplican por división celular. Cuando las condiciones de vida son desfavorables, los bacilos (un subgrupo de bacterias) forman unas partículas de supervivencia denominadas esporas. Los bacilos forman una espora, cesa entonces todo proceso de vida y el resto de la célula es resistente a todo efecto calórico y a cualquier medio de desinfección. Con nuevas condiciones de vida las esporas se convertirán en bacilos. • Las levaduras: son seres vivos unicelulares que preferentemente se alimentan de compuestos azucarados y que se multiplican por gemación: de cada célula madre, se forma un célula hija. • Los mohos: son hongos que se transmiten en forma de esporas por el aire y atacan a todos los alimentos. En cuanto a su hábitat preferido, el moho es poco exigente, aunque prefiere productos de panadería, embutidos sin ahumar y frutas. Se desarrolla en la superficie y en el interior de los comestibles, siendo bastante fácil de identificar, ya que es visible en forma de capa de pelusa. El moho forma toxinas venenosas. Al desconocer su alcance, los alimentos atacados deben ser ingeridos con cautela, ya que el veneno del moho es perjudicial para el organismo, especialmente para el hígado. Para evitar el enmohecimiento de los alimentos se debe procurar: - Un almacenamiento fresco y seco, que protega del ataque del moho. - Los alimentos atacados por el moho deben ser rechazados o limpiarlos completamente de moho. • Los hongos: son familias de células muy poco exigentes y que también pueden crecer en alimentos relativamente secos. Se multiplican mediante esporas que germinan y dan lugar a la formación de hijas (micelio). Estas hijas se desarrollan tanto en el interior como en la superficie del alimento. Los hongos no venenosos, comestibles, como los del queso se llaman “hongos nobles” Condiciones de vida de los microbios Factores que favorecen la vida de los microbios 11
  • 12.
    Alimento Ambiente propicio (valor Ph) Temperatura Humedad Oxígeno La mayoría de los microbios requieren determinadas sustancias alimenticias para su desarrollo y crecimiento. Tipos de microbios Ejemplo Géneros a los que atacan Microbios transformados de la albúmina Salmonella Carne, embutidos, pescados, caza Microbios transformados de los lácteos Bacterias de la putrefacción Leche, queso fresco, crema Microbios transformados de los hidratos de carbono Levaduras Compota, zumos de frutas, crema Moho Hongos Todos los alimentos Los microbios tienen preferencias alimenticias por los ácidos y las bases. La mayoría de las bacterias prefiere un ph de neutro a débil (mediante la adición de ácido su actividad disminuye). Moho Bacterias PH 1 2 3 4 5 6 7 8 9 10 11 12 13 14 Ácido fuerte Medio Débil Neutro Bajo Medio Base fuerte Ácido Vinagre Café Leche Clara Jabón Lejía Clorhídrico Otro factor que determina el desarrollo de los microbios es la temperatura; nos encontramos con tres grupos: • Los que prefieren temperaturas bajas (criófilos): llamados también bacterias de frigorífico, atacan sobre todo a carnes y pescados. • Los que prefieren temperaturas medias (mesófilos): bacterias intestinales, bacterias de putrefacción y levaduras. • Los que prefieren temperaturas más altas (termófilos): aquí se encuentran los bacilos que forman esporas. Los microbios se multiplican sobre todo en temperaturas comprendidas entre los +6º C y los +45º C, pudiendo ser problemática la elaboración y almacenamiento de alimentos en ese intervalo de temperaturas, que se conoce como 12
  • 13.
    “campo crítico”. La humedades un medio que utilizan los microbios para disolver su alimento y como medio de transporte. También es su materia de cultivo, por lo que son los alimentos con mayor contenido en agua sus preferidos (leche, zumos, fruta, pescado, etc.), los más perecederos. El oxígeno: no es determinante, ya que aunque la mayoría lo necesitan existen otros que pueden subsistir sin él. Microbios aerobios Microbios anaerobios Anaerobios facultativos Necesitan oxígeno Subsisten sin oxígeno Subsisten con o sin oxígeno Viven en la superficie y en el interior Viven en alimentos y conservas (sobre Viven en y sobre los alimentos delos alimentos todo vegetales) Son los bacilos, bacterias y los hongos Son las levaduras y las bacterias lácticas Relación de los microbios con los géneros Los mejoran Los dañan Se utilizan para elaborar pan, vino y Putrefacción de los alimentos, cerveza. formación de moho, fermentación Mejoran el sabor y olor del pan y la y rancificación. Leche ácida. Intoxicación de los alimentos. Se pueden aprovechar en conservación Infección de alimentos. (choucroutte). Las infecciones y las intoxicaciones alimentarias La ingestión de alimentos en mal estado conlleva casi siempre cierto malestar: dolores de cabeza. vómitos y diarreas, aunque en otros casos puede ocasionar daños irreparables: la muerte. Se debe distinguir entre: • Intoxicación alimentaria producida al tomar sustancias muy tóxicas (toxinas) con los alimentos (por ejemplo alcachofas en conserva atacadas de botulismo), apareciendo las molestias algunas horas después de la ingestión. • Infección alimentaria provocada por microbios o agentes patógenos que invaden en este caso nuestro organismo, por ejemplo la salmonella. La enfermedad consiste en una «lucha» (reacción defensiva) del organismo contra los «intrusos», apareciendo la infección muchas horas después de la ingestión de los alimentos. Aproximadamente un 75 por 100 de las enfermedades ocasionadas por la ingestión de alimentos contaminados son debidas a la salmonella, mientras que los agentes purulentos representan un 10 por 100 y están en segundo lugar. Ambos agentes patógenos no se detectan ni por el olor ni por el sabor, pues no producen olor o sabor desagradables, siendo, por tanto, bastante difícil su identificación. El mayor grado de actividad corresponde a la salmonela, un 75%, lo que significa que los alimentos están mal o poco refrigerados, o que se conservan excesivamente . Prevenir la enfermedad significa: • Evitar el contagio de los alimentos por gérmenes. • Evitar la multiplicación de los gérmenes manteniendo frescos los alimentos, además los gérmenes se multiplican cuando se encuentran a una temperatura determinada: 36 ºC es la temperatura óptima en 13
  • 14.
    la cual creceny se reproducen. Pero, una vez que alcanzan temperaturas superiores, entre 65 ºC y 100 ºC, comienzan a morir, lentamente a 65 ºC y más rápido según u acerquen a los 100 ºC. Por último, a temperaturas bajas, (entre 0 y 7 °C), los gérmenes no se reproducen, aunque tampoco son destruidos, ya que entran en un estado de letargo, recuperando la actividad vital una vez que las temperaturas vuelven a ser superiores. La salmonella La bacteria de la salmonella procede originariamente siempre de los animales, pero también puede transmitirla otros alimentos, como por ejemplo los huevos. Una vez que contagia o se traslada a otros organismos, la salmonella puede subsistir en el intestino del hombre y de los animales sin que ésta represente daño alguno, produciendo malestar corporal, vómitos, diarreas y fiebre (Puede durar varias semanas) o causando en menor ocasión daños irreparables (la muerte). Pero la salmonella no contagia al organismo de los animales directamente sino que se transmite a través de los alimentos. que son contaminados, si la higiene corporal es insuficiente (lavado de manos), si se conservan o se exponen ciertos alimentos a temperatura ambiente o si no se manipulan los alimentos con las debidas normas de higiene. Son propensos a ella los alimentos de origen animal: aves, carne picada, huevos, pescados y productos de estas materias brutas, como la ensalada de pollo, las salchichas, las cremas y la mayonesa. Los productos alimenticios pasteurizados y esterilizados, no contienen salmonella debido al calentatníento. La enfermedad aparece sobre todo tras la ingestión de carne cruda infectada o de huevos crudos. Para evitar el contagio de la salmonella hay que seguir ciertas normas fundamentales: • La salmonella muere a unos 80ºC, destruyéndose el veneno con el calentamiento. • Mantener los alimentos, bien refrigerados, no exponiéndolos a temperatura ambiente, ya que su mutiplicación a temperatura ambiente es mayor. • Bajar la temperatura de los alimentos rápidamente para su conservación y calentarla por encima de los 80ºC para su regeneración. • No mantener en la cocina el embalaje de aves congeladas y tirar el agua de descongelado. • La limpieza de las manos evita el contagio. • Cuidar mucho la limpieza y el consumo de los huevos. Estafilococos Estos gérmenes se encuentran en la piel (principalmente en las zonas húmedas: boca, nariz, garganta) de las personas. Estos organismos son propicios a aparecer en los alimentos con mucha humedad y elevado porcentaje de albúmina guardados en espacios cálidos, encontrando en este clima su hábitat idóneo. Provoca náuseas, vómitos, dolores estomacales, diarrea, y puede ser mortal. Son especialmente propensos: ensaladas, salsas. jamón cocido, cremas, natillas, moluscos, quesos, helados y rellenos de tarta (todos ellos son productos fríos). Se multiplican con mucha rapidez cuando las condiciones de temperatura y humedad son convenientes. Estas bacterias se destruyen a una temperatura de aproximadamente 80ºC, sin embargo su toxicidad es resistente al calor. Para evitar la contaminación por estafilococos, se aplican las siguientes normas: • Cubrir bien las heridas con material impermeable. • No estornudar sin control. • No hablar encima de los alimentos. • Cuidadosa y escrupulosa higiene personal. Enfriar rápidamente las cremas. Guardar las ensaladas en sitios frescos. Bacterias de superficie (botulinus) La bacteria Botulinus procede de la tierra y contamina principalmente los alimentos ricos en albúmina que no 14
  • 15.
    han sido perfectamentelavados o desinfectados, y que están conservados en latas o botes herméticos, como botes, tarros y productos envasados al vacío. Las bacterias terrestres son anaeróbicas y pueden por tanto resistir en alimentos de envase hermético. Los productos alimentarios en malas condiciones despiden mal olor, se forma gas en las latas y las conservas tienen el líquido turbio. Dichas adulteraciones no permiten la degustación, ya que además de estar en mal estado, las esporas resisten la cocción. Para evitar la contaminación botulímica: • Se deben lavar las legumbres minuciosamente. • Guardar los productos envasados al vacío en lugares fríos. • No utilizar latas abombadas. Sus síntomas son: vómitos, mareos, inflamaciones de la garganta, gastroenteritis. Factores de putrefacción Estos factores pueden darse en todas partes, pero especialmente en la tierra y en las aguas residuales, transmitiéndose a los alimentos por la suciedad, y por los insectos (moscas). Las bacterias de putrefacción prefiere el calor, pero pueden vivir con y sin oxígeno y se multiplican en alimentos con albúmina (carnes, embutidos grasientos). Los alimentos toman mal aspecto y olor. Otras bacterias • Listeria: una bacteria difícil de eliminar, ya que sobrevive a temperaturas muy bajas, aunque con un perfecto cocinado se destruye correctamente. Ataca a alimentos como la leche, los quesos, las aves, las hortalizas y los pescados. • Esherichia: habita en el intestino del hombre y de los animales, transmitiéndose fundamentalmente por las heces, su eliminación se produce por calor, una vez que se alcanzann temperaturas superiores a 75 °C. Peligros químicos de origen biológico Además de los parásitos, nos encontramos: • Las setas: muchas variedades pueden ser tóxicas, deben analizarse antes de consumirlas. • Los moluscos: cuando llevan biotoxinas. • Las plantas: algunas pueden ser venenosas. • Los parásitos: roedores, ácaros, o moscas. Otros parásitos: • El anisakis: es un nematodo que se encuentra en las vísceras y en el tejido muscular de muchos peces y que llega al hombre por la ingestión de pescado crudo o poco cocinado. • La triquina: al igual que el anisakis, la triquina es un nematodo propio del cerdo. Se encuentra en las vísceras y en el tejido muscular de algunos mamíferos (carne de cerdo, jabalí) y llega al hombre por la ingestión de carne parasitada. 2.b. Las medidas de protección La legislación técnico-sanitaria dice: • Los locales deberán ser apropiados para el uso a que se destinan, con emplazamiento y orientación adecuados así como accesos fáciles. 15
  • 16.
    Los suelos serán de material no absorbente, resistentes y no atacables por ácido empleado en limpieza. Serán fáciles de limpiar y tendrán una inclinación suficiente hacia los sumideros que permitan la evacuación de agua y otros líquidos, estarán provistos de rejillas y sifones que eviten olores y acceso de roedores. • Las paredes estarán alicatadas con materiales lisos, no absorbentes, de color claro que permita el lavado. • Los techos serán lo más liso posible de forma que evite la acumulación de polvo, la unión de parámetros verticales y horizontales serán redondeadas. • La ventilación natural y forzada será apropiada a la capacidad del local, se prestara especial atención a la maquinaría que emita especial humedad y calor. • Las ventanas deberán estar dotadas de mallas que impidan el paso de insectos. • La iluminación debe ser natural o artificial en ambos casos con suficiente intensidad, como mínimo 350 lux, el sistema de iluminación estará protegido con lo cual en caso de rotura no contaminara los alimentos además será de fácil limpieza. • Dispondrá de agua potable fría y caliente de forma que cubra todas las necesidades, habrá suficientes tomas para asegurar la limpieza de todas las actividades. • Existirán dispositivos en donde los operarios puedan lavarse las manos con agua caliente y fría que se accionaran por pedales o cualquier forma no manual, tendrán dispensadores de jabón bacteriológico y toallas de un solo uso o secadores automáticos. • Dispondrán de servicios higiénicos, aseos y vestuarios de acuerdo con la legislación, su separación de la zona de producción será total. • Las aguas residuales abocarán a en una red de evacuación que dispondrá de arquetas y tuberías de material apropiado que desembocaran en un sistema de depuración industrial o en la red de alcantarillado publico. • Existirá un lugar separado para el almacenamiento de residuos que dispondrá de recipientes higiénicos e instalaciones inalterables, de fácil limpieza y desinfección con tapa de cierre hermético y se evacuaran diariamente. • Contaran con medios e instalaciones adecuados en su construcción y situación dentro de estos establecimientos para garantizar la conservación de productos en optimas condiciones de temperatura, higiene, limpieza y no contaminación por la proximidad o contacto con cualquier clase de residuo. Se mantendrán las adecuadas condiciones ambientales de manera que los productos no sufran alteraciones o cambios anormales. Sobre las normas de funcionamiento en cocina: - Toda la cocina debe estar impecable al inicio de los trabajos. - El área de cocina caliente debe tener una pileta, para el lavado de ollas, sartenes, y todo el menaje utilizado en la cocina caliente. - Debe usarse detergente antigrasa, esponja de acero y vegetales. - Debe haber un recipiente plástico con tapa y una bolsa plástica en su interior para los desperdicios. - El recipiente de los desperdicios debe lavarse por lo menos una vez al día. - La campana de la cocina debe lavarse todos los días, al finalizar la jornada. - Las cámaras y congeladores deben estar limpios y ordenados. - Las mercancías deben estar proporcionadas y listas para manufacturar. - No debe mezclarse en un mismo recipiente diferentes tipos de mercancías. - Las cámaras y congeladores de la cocina caliente, deben estar dispuestas de la siguiente manera, y aproximadamente a 1 grado de temperatura: - Un lugar para pescados porcionados. - Un lugar para carnes vacunas. - Un lugar para carnes de cerdo y carnes de caza. - Un lugar para aves. - Un lugar para guarniciones ya cocinadas. - Un lugar para legumbres y verduras crudas, deben estar limpias y protegidas con papel adherente, en esta se guardaran también los huevos. - Un lugar para mariscos, no debe mezclarse los cocidos con los crudos. - Un lugar para pescados enteros. 16
  • 17.
    - Debe haber un lugar en las cámaras para conservar guarniciones ya cocinadas, estas deben estar envasadas en; acero inoxidable, vidrio o plástico. - Cuando se abren las latas de productos envasados al natural, estos deben pasar a recipientes de cristal, de acero o plástico. - Los congeladores para guardar estos productos se deben encontrar dentro del área. - Las cámaras y congeladores deben tener estantes en su interior, deben tener una limpieza y mantenimiento continuo. - La cocina y todas las maquinas que se usen para manufacturar, deben ser lavadas al final de cada servicio y el lugar físico de la cocina, el piso, debe ser lavado con detergente y agua a presión. - El personal de limpieza debe trabajar con guantes de goma, delantales plásticos y botas de goma. 2.b.1. Normas de higiene relativas a los alimentos Almacenamiento de alimentos Una vez aceptadas las mercancías deben guardarse en el almacén correspondiente. Existen unas normas que determinan las temperaturas máximas permitidas para almacenar alimentos, que dependen fundamentalmente del tipo de alimento; estas condiciones de almacenamiento son: 1. La temperatura de almacenamiento: la temperatura de almacenamiento debe controlarse con mucha precaución, especialmente cuando se trata de almacenar algún tipo de producto perecedero, pues la multiplicación de los microbios está estrechamente relacionada con la temperatura. 2. La humedad: la humedad del aire debe ajustarse a las necesidades de los alimentos. Si es muy alta, el pan, por ejemplo, pierde su frescura muy rápidamente, el azúcar en polvo forma grumos y se fomenta la aparición de moho. 3. Las normas de higiene: algunas latas y algunos alimentos frescos almacenados (la patata o la cebolla), están en contacto con la tierra o el polvo, conteniendo gran cantidad de microorganismos. 4. Las fechas de caducidad: se deben controlar perfectamente todos los productos envasados con su correspondiente fecha de caducidad que se encuentran almacenados para consumirlos antes de que se cumpla dicha fecha. Además se deben colocar siempre delante cuando se recepcionen nuevos productos para consumir antes lo más antiguo. Aparte de todas estas condiciones de almacenamiento, el lugar donde van a almacenarse los alimentos debe reunir unas características fundamentales: no debe ser muy cálido, tampoco debe tener grandes variaciones de temperatura. Debe tener poca luz y debe ser fácil de limpiar. Etiquetado de los productos alimentarios Los alimentos adquiridos en cocina deben encontrarse siempre debidamente etiquetados, indicando: • La denominación o nombre del producto. • Fabricante o comerciante, responsable de la elaboración. • Relación deingredientes. • Medidas y pesos. • Fecha de consumo preferente y la de caducidad. • Modo de conservación antes del consumo. • Lote de fabricación. • Precio. 17
  • 18.
    Normas de higienerelativas a los alimentos Siempre han existido normas de higiene relativas a la alimentos, siendo las Comunidades Autónomas las encargadas de redactarlas. Actualmente existen unos reglamentos, para todo el territorio nacional. La finalidad de los reguladores es proteger a los consumidores, y son básicamente: • No mezclar productos cocinados con productos crudos. • No dejar cajas de cartón, de madera o palés en las cámaras de conservación. • Enfriar los alimentos lo más rápido posible tras su preparación. • Todos los alimentos (crudos o cocinados), deben conservarse protegidos (con tapas o tapados con papel film), evitando utilizar papel de aluminio. Nunca utilizar bolsas de basuras o trapos para cubrir los alimentos. • Etiquetar todos los envases de conservación con etiquetas desechables que contengan la fecha, el nombre del producto y el peso. • Utilizar como sistema la rotación de género, es decir, gastar siempre primero lo más antiguo. • Asegurarse de la correcta rotación de los géneros, evitando las aglomeraciones de productos y el almacenamiento de géneros caducados. • Evitar cruzar las materias primas con cualquier tipo de basura para evitar la contaminación cruzada. • Almacenar por separado las materias primas en mal estado y que no se pueden devolver inmediatamente. Las carnes • Las carnes deben conservarse o mantenerse en recipientes con rejilla que permitan eliminar los jugos que desprenden (no deben tener contacto con ellos), ya que en dichos jugos es donde se van a reproducir la mayoría de gérmenes. • No debe utilizarse el mismo cuchillo para cortar la carne cruda y la cocinada, ya que una puede contaminar a la otra si no se lava previamente el cuchillo. • Desde el punto de vista higiénico, las carnes deben cocinarse totalmente en su núcleo. • Las máquinas de cortar o de picar carne deben quedar perfectamente limpias y desinfectadas después de utilizarse. Los pescados • Los pescados deben conservarse limpios de vísceras y escamas, a baja temperatura y aislados de otros productos. • Deben presentar un estado fresco (piel, ojos, branquias, textura. olor a mar, etc.) en el momento de recepcionarlos. • Hay que conservarlos de igual manera que las carnes, en bandejas con rejilla que permitan eliminar los jugos que desprenden. • Es conveniente que los moluscos y los crustáceos en general estén vivos en el momento de la compra. Las frutas y las verduras • Siempre que se pueda, se lavarán al chorro del grifo en vez de dejarlas en remojo, ya que perderían muchas vitaminas y proteínas. • Siempre que se vayan a comer crudas, deben lavarse en agua con algo de desinfectante. • Las frutas que se consuman con piel deben lavarse meticulosamente, ya que contienen restos de plaguicidas e insecticidas. • Las hortalizas y verduras deben cocinarse con poca agua. Además el tiempo tiene que ser reducido, ya que las cocciones prolongadas destruyen la mayoría de las propiedades nutritivas. • Los zumos se deben consumir inmediatamente, ya que cada minuto que transcurra se produce una pérdida enorme de vitaminas y proteínas. Los huevos y los lácteos • Las preparaciones elaboradas con productos lácteos deben ser vigiladas continuamente, ya que la 18
  • 19.
    leche es unmedio óptimo para el desarrollo de gérmenes. • Las preparaciones con huevo exigen de igual manera la misma atención, o más que con los productos lácteos, y especialmente la mayonesa, salsa elaborada cruda que por su alto valor nutritivo es un medio óptimo para que los gérmenes se multipliquen rápidamente. Se deben utilizar siempre ovoproductos pasteurizados. Las grasas • Una vez que una fritura con grasa (excepto mantequillas o m a r g a r i n a s ) s u p e r a los 180, C, comienza a descomponerse y a alterarse con más rapidez. • No deben mezclarse distintas grasas para freír, ya que cada una tiene una temperatura diferente de calentamiento. El reglamento relativo a la higiene de los productos ali- mentarios exige un control sanitario en cada establecimiento. Los establecimientos tienen obligación de: • Fijar puntos de control. Es decir, situaciones clave en las que corre peligro la calidad o la seguridad sanitaria de un producto: por ejemplo, si la carne no se almacena en una cámara frigorífica. Si la salud se ve amenazada, se habla de puntos de control críticos. • Fijar medidas de seguridad. Por ejemplo la instrucción de guardar la carne, el pescado y los productos lácteos en su correspondiente cámara frigorífica inmediatamente después de su recepción. • Elaboración de un plan de limpieza e higiene. La limpieza del lugar donde se manipulan, almacenan o sirven los alimentos es una garantía para la seguridad sanitaria de los mismos, siendo vital la colaboración de un plan de limpieza y desinfección diario. • Inspección y control de las medidas en los puntos críticos. Los controles del establecimiento no tienen que estar necesariamente anotados, pero deben ser inspeccionados y controlados por las autoridades sanitarias, por lo que sería razonable anotar los controles realizados y sus resultados, ya que solamente de este modo se puede demostrar que se han llevado a cabo los cuidados necesarios. Las tablas de corte tienen diferentes colores para diferentes usos para prevenir la contaminación cruzada: Color rojo para carnes rojas (ternera, cordero, cerdo, etc.) Color azul exclusivamente para pescados y mariscos. Color verde para vegetales y frutas. Color marrón para carnes cocinadas. Color blanco para pan y bollería. Color amarillo para manipular aves. Para ver esta pelp cula, debe disponer de QuickTimeª y de un descompresor TIFF (sin comprimir). 19
  • 20.