1


                UNIVERSIDAD AUTONOMA DE QUITO

             MODULO DE DEPORTES DE CONTACTO II




INTRODUCIÓN.-
La planificación a largo plazo es una característica y un requerimiento del
entrenamiento moderno. Una programación a largo plazo bien organizada
aumenta enormemente la eficiencia, la efectividad y la eficacia del
entrenamiento actual, que brindará una calidad holística de formación al ser
humano. Además, favorece la utilización de medios y métodos de
entrenamiento y facilita la valoración general y especifica de los procesos de
enseñanza- aprendizaje del deportista. El conocimiento de los avances en las
ciencias del deporte y de las experiencias de los entrenadores de élite y de los
especialistas en entrenamiento, le permitirá perfeccionar los sistemas de
masificación, selección y formación de talentos deportivos.

Los mejores especialistas internacionales, los cuales están resumidos aquí,
contestarán a todas sus preguntas relativas a los métodos y sistemas de
entrenamiento. Me limitaré pues a hablar del entrenador como factor primordial
del éxito deportivo.


Consecuencias en el proceso de preparación deportiva:

    Necesidad del estudio permanente de la progresión de los planes y
     programas de los talentos deportivos.
    Priorización de trabajo específico en el entrenamiento.
    Celeridad en la enseñanza- aprendizaje y perfeccionamiento técnico –
     táctico.
    Evitar y prever las incidencias biológicas negativas del entrenamiento
     por el mal manejo de su dosificación en los atletas iníciales.
    Realizar la selección científica, precisa y oportuna del talento deportivo

La Lucha Olímpica ampliamente reconocido como el deporte competitivo más
antiguo, apareció en una serie de pinturas rupestres egipcias que datan de
hace 5000 años atrás.
2

                      CAPITULO I.-. EL PROBLEMA
Los problemas actuales del deporte de Alto Rendimiento:

   Evolución de los récords, rendimientos y dinámica competitiva.
   Aumento de las exigencias de las reglas competitivas.
   Aumento del número de competiciones en el año y la cercanía entre ellas.
   Exigencia de participación por los organismos deportivos.
   Limitaciones en el uso de equipamiento con tecnología de avanzada.
   Necesidad de mantener la forma deportiva durante el año.
   Aumento de magnitudes en las normativas por edades o categorías
   competitivas.
   Limitantes en las edades infantiles en el uso del levantamiento de pesas y el
   trabajo anaerobio lactácido.
   Nocividad de los excesos de cargas para aumentar los rendimientos.
   Estructura y funciones orgánicas que limitan el aumento de capacidades.
   Limitación de la velocidad y calidad de la resíntesis de energía.
   Limitaciones que propician las leyes biomecánicas en los movimientos.
   Aumento de aceleraciones y velocidades sin que se pierda la eficacia de la
   técnica
   Necesidad del aumento de los niveles de fuerza y resistencia especial.
   Aumento de las intensidades para garantizar el rendimiento deseado.
   Imprecisión del test para evaluar los niveles de resistencia especial
   competitiva.
   El riesgo del temor, la ansiedad y el descontrol emocional en la
   competencia

 SISTEMATIZACIÓN DE CAUSAS-RAIZ Y EFECTOS EN EL TIEMPO DE LA
                          LUCHA OLÍMPICA
                                                   Objetivos
                       NO PROBLEMA
    C         C
 Organización   Base de datos            Políticas

                                            Dll Proyectos Deportivos
                                         W en equipo
                                   Efecto       CONSTITUCIÓN DEL ECUADOR
Causa   datos                                 Reglamento de lucha
PASADO -----------------------------PRESENTE ----------------------------------FUTURO
                                Concausa                   LEY DEL DEPORTE
                                         Mod. Peg.    Cp Mp Lp
         Efecto                             CODIGO DE LA NIÑEZ Y ADOLESC.
                                        Metodología Investigación permanente

     Mod. Pedag.                                  PLANIFICACIÓN MODERNA
Programas       Investigación
    C              C        PROBLEMA



                               TOMA DE
                              DECISIONES
3

Formulación del Problema.-
PRINCIPIO 20/80 DE WILFREDO PARETO Y MATRIZ PARA PARETEAR

MINORÍA VITAL

¿Cómo seleccionar al talento deportivo?
¿Se debe estructurar planes o programas?
¿Cómo se estructura las escuelas de iniciación deportiva?
¿Existen clubes especializados en iniciación deportiva?
¿Continuará el tradicionalismo?


MAYORÍA TRIVIAL

Planificar 30 %.- Porque en el año de 1985, el deportista Galo Legarda, logro la
última presea dorada en Juegos Bolivarianos en el estilo libre en la Lucha
Olímpica.

    Rompiendo esquemas tradicionales y renovando con prospectivos y
     actualizados.
    Planes y programas de enseñanza-aprendizaje, reales de nuestro
     medio.
    Normativas del atleta que vive a 2800 mts.
    Características fisiológicas y biológicas del atleta de País.

Visitar y masificar 20 %.- Los centros educativos del País.

    Las características propias (Somato tipo y bio tipo atlético).
    Perfiles del Atleta de Lucha.
    Carácter y voluntad en la Lucha Olímpica.

Organizar 20 %.- Brigadas de especialistas deportivos en la disciplina que
logren

    La Cultura Proactiva en la Lucha Olímpica.
    La búsqueda de talentos humanos en el País.

Gestionar 10 %.- Alianzas permanentes

    Con especialistas nacionales y extranjeros.
    Sponsor que apoyen la preparación de los talentos humanos.

Controlar 20 %.- Los avances científicos en la

    Preparación Física construcción correcta en la carga diaria de
     entrenamiento.
    Preparación Técnico- táctico, en el proceso de lo simple a lo complejo.
    Educativo procesos de conocimientos modernos y futuros.
4

JUSTIFICACIÓN

La importancia del módulo se radica en ser un instrumento metodológico que
posibilite el cambio de la calidad de enseñanza-aprendizaje en el deportista,
que permita el trabajo en cooperación, al consensuar su oferta en función
constructivista, que provoque el cambio entre los actores del proceso
educativo-deportivo y que genere una organización Institucional democrática a
través de una planificación prospectiva, futurista y dinámica. Y así permita
establecer e implementar ambientes propicios para aprender significativamente
con la articulación práctica de los ejes transversales y extrapolación de los
conocimientos deportivos.

VISIÓN
La disciplina de LUCHA OLÍMPICA, hasta el año 2016, será líder en la
formación de talentos humanos, mediante una educación constructivista en sus
atletas, con altos resultados en campeonatos nacionales e internacionales, en
concordancia con el desarrollo científico, técnico y la aportación en la
investigación, la innovación y el permanente cambio y la transformación
holística con calidad y calidez.

MISIÓN
La disciplina de LUCHA OLÍMPICA, es un deporte amateur que forma talentos
humano de calidad y excelencia integral en los estilos de greco-romana, libre
masculino y femenino, con el desarrollo de los saberes, provista de principios,
valores, actitudes y aptitudes positivas; capaces de desarrollar conocimientos,
destrezas y habilidades, para la construcción de seres íntegros, que le permitan
coadyuvar en el cambio y transformación deportiva, social y cultural, para el
buen vivir.

OBJETIVOS

GENERAL

    Fomentar los talentos humanos capaces de encaminar la pirámide hacia
     el alto rendimiento con hábitos de conductas, morales, volitivas, y un
     espíritu emprendedor, basados en el principios del entrenamiento
     deportivo, que garantice el desarrollo de sus conocimientos, destrezas y
     habilidades deportivas, en las diferentes edades, hacia el año 2016.

ESPECÍFICOS

    Generar estrategias que permitan fortalecer la disciplina de Lucha
     Olímpica, comprometiendo a todos los estamentos gubernamentales con
     la misión y la visión.
    Brindar al talento deportivo una formación integra y deportiva acorde a
     los objetivos y perfiles del deporte.
    Implementarla tecnología que respondan en el campo deportivo.
    Generar cambios en los talentos deportivos con la utilización TICS.
5




DIAGNOSTICO SITUACIONAL (FODA)

FORTALEZAS
   Prestigio Institucional que brinda la Universidad Autónoma de Quito.
   Amplia aceptación en el campo laboral.
   Reconocimiento en el ámbito nacional e internacional.
   Talento humando estable de alto nivel profesional.
   Vasta experiencia académica.
   Alta demanda de adeptos.
   Cultura corporativa de calidad y calidez.
   Proyectos Educativos técnicamente elaborados.

DEBILIDADES
   Alto índice de morbilidad de deportistas.
   Migración y desorganización de los hogares.
   Deficiencias nutricionales de los deportistas.
   Deficiencias en los procesos de evaluación en los programas de
     enseñanza-aprendizajes.
   Requerimiento de nuevos Proyectos Investigativos.

OPORTUNIDADES
   Especialización que brindan la Universidad Autónoma de Quito
   Reforma curricular en la disciplina de Lucha Olímpica.
   Establecimiento de convenio con la CDP; COE; FELA; FILA para
    acreditación de capacitación nacional e internacional.
   Nuevas técnicas de aprendizajes.
   Nuevos métodos de fundamentación biológica y fisiológica
   Vinculación con empresas privadas.
   Vinculación con embajadas.

AMENAZAS
   Desorganización familiar.
   Presencia de delincuencia por el sector.
   Alto costo de los implementos de lucha (Botas, orejeras, truzas).
   Perdida de valores ético-cívicos.
6

         MALLA CURRÍCULO DE LA LUCHA OLÍMPICA

PREPARACIÓN FÍSICA:
Está determinada por el desarrollo de las distintas capacidades motrices en el
luchador.
Según nuestro criterio basado en la clasificación de los clásicos de la Teoría y
Metodología del Entrenamiento Deportivo (D. Harre, Mevieev, Ozolin, y otros)
las capacidades motrices condicionales y coordinativas más importantes para
el desarrollo de la lucha deportiva teniendo en cuenta sus características y las
exigencias actuales son, las siguientes:

CONDICIONALES:
Fuerza.
Velocidad.
Rapidez.
Resistencia
Movilidad (Flexibilidad-Elasticidad).
Fuerza-Rápida.
Resistencia a la Fuerza-Rápida

COORDINATIVAS:
Orientación.
Anticipación.
Diferenciación.
Acoplamiento.
Equilibrio.
Ritmo de ejercicio.

Según la clasificación de J.Vierjachanski, A.Forteza, A. Ranzola, G. Manzo y
otros.

CONDICIONANTES:
Fuerza.
Velocidad.
Rapidez.
Resistencia
Movilidad (Flexibilidad -Elasticidad).

DETERMINANTES:
Fuerza-Rápida.
Resistencia a la Fuerza-Rápida.
Orientación.
Anticipación.
Diferenciación.
Acoplamiento.
Equilibrio.
Ritmo de ejercicio.
7

PREPARACIÓN TÉCNICO-TÁCTICA:

Técnica.
     - Elementos Básicos                     Complejos Técnico-Tácticos:
      - Acciones Técnicas.                   - Reflejos
      - Defensas.                            - De Posición o Estructura
      - Contraataques.                        - Continuos
      - Combinaciones.                        - Combinados
      - Recomendaciones Tácticas

Táctica.
        Percepción:
      - Relaciones Sensoriales
      - Somestésicas y Espacio-Temporales

Análisis:
     - Funcionamiento del Pensamiento
     - Flexibilidad y creatividad del Pensamiento Táctico

Ejecución (Respuesta Motriz)
     - Dominio de la Estructura
     - Nivel de desarrollo de las Capacidades

La Preparación Física, crea la base para el dominio de la técnica deportiva; al
aumentar el nivel del estado de la preparación física, se crean las condiciones
para el dominio de las formas más modernas de los movimientos. A su vez, el
perfeccionamiento de la técnica en el deporte constituye una manifestación
más completa y efectivas de las capacidades físicas del deportista.

De Pie.-




                                                Parter.-
8

.1 PROGRAMA TÉCNICO
Las clases de lucha con novatos, comienza por el estudio de las posiciones
fundamentales. El entrenador demuestra a los alumnos los diferentes tipos de
posiciones y las diferentes técnicas de pie y parter o cuatro puntos, aclarando
siempre sus ventajas y desventajas de cada una de ellas, así como después
individualmente recalcar la más adecuada para cada luchador.

Es necesario fortalecer la parte del cuerpo que es el cuello, porque es allí
donde parten los ejercicios especiales del deporte, desarrollándolo y
fortificando paulatinamente, la espalda y por último las piernas.
También se debe fortificar las diferentes articulaciones, sobre la base de su
flexibilidad.

  PARTE INICIAL DEL PROGRAMA DE ENSEÑANZA PARA LOS ESTILOS
          GRECO ROMANA, LIBRE MASCULINO Y FEMENINO.

        a)   Enseñanza de los medios de la lucha.
        b)   Principales desplazamientos
        c)   Principales agarres.
        d)   Tipos de agarres.

INFANTIL:
     Categoría 9 y 10 años (libre)                         Greco Romana
     De pie - 9 técnicas                                    De pie- 6 técnicas
     Parter- 11 técnicas                                   Parter- 5 técnicas

        Categoría 11 y 13 años (libre)                      Greco Romana
        De pie- 11 técnicas y combinaciones                    De pie- 11 técnicas
        Parter- 12 técnicas y combinaciones                    Parter- 4 técnicas

ESCOLARES:
    Categoría 14 y 15 años (libre)                         Greco Romana
    De pie- 11 técnicas y combinaciones                        De pie- 5 técnicas
    Parter- 11 técnicas y combinaciones                        Parter- 5 técnicas

CADETES:
        Categoría 16 y 17 años (libre)                            Greco Romana
    De pie- 12 técnicas y combinaciones                       De pie- 14 técnicas y comb.
    Parter- 11 técnicas y combinaciones                       Parter- 10 técnicas y comb.

JUVENIL:
    Categoría 17 hasta 20 años
    En esta categoría se debe repasar el programa escolar en conjunto con
    la categoría cadetes, buscando la fijación y perfeccionamiento individual
    de la técnica.




2 Alto Rendimiento- Actividades deportivas INDER “Programa de Preparación del deportista Lucha
Libre y Greco Romana” año 1988.
9

           TESTS INICIALES PARA LA CAPTACIÓN DE LUCHADORES

Se hace necesario el control a los futuros atletas y talentos deportivos ya que
los parámetros que nos arrojen, destinará si el alumno es apto o no para el
deporte.

A continuación detallo los test básicos para un luchador:


      VELOCIDAD                  30 m. Infantiles     6 segundos.
                                 60 m. Escolares      8 segundos.
                                 60 m. Juveniles      7 segundos.

      BRAZOS (soga)              1 m. Infantiles
                                 2 m. Escolares
                                 4 m. Juveniles

      BARRAS                     1 o 2 Infantiles
                                    4 Escolares
                               6 o 8 Cadetes
                               más de 10 juveniles

      PLANCHAS EN 20 SG.            8 Infantiles
                                 12 Escolares
                                 15 Juveniles (3 tandas)

      FUERZA                     ABDOMEN (a) elevación de piernas y tronco
                                 de forma simultánea tocando la punta de los
                                 pies.
                                      5 Infantiles
                                 6 a 8 Escolares
                                    10 Cadetes
                                 más de 10 juvenil

                                 ABDOMEN (b) mantención en L en la
                                 espaldera.
                                  4 segundos Infantiles
                                  8 segundos Escolares
                                 12 segundos Juveniles

      PIERNAS                   cuclillas y salto combinado
                                 10 Infantiles
                                 15 Escolares
                                 20 Juveniles

                                 Caminar con un compañero cargado (en
                                 molino)
                                 30 m Escolares
                                 40 m Cadetes
                                 50 m Juveniles
10


                   RESISTENCIA                  400 m. Infantiles 2 minutos.
                                                 800 m. Cadetes 4 minutos.
                                                 1200 m. Juveniles 5 minutos.




                    NORMATIVAS DE LUCHA OLIMPICA DEL AÑO 1995

        VELOCIDAD 60 mts                     PARALELAS MX                         PLANCHAS 20"

 Escala Escolar Cadetes Juvenil       Escolar     Cadetes Juvenil         Escolar          Cadetes               Juvenil
E= + 5               7"82     7"44"     16           21      32             12                16                   24
MB= 4                8"82     8"44      11           16      27              9                13                   21
B= 3                 9"82     9"44"      6           11      22              6                10                   18
R= 2               10"82"    10"44"      1            6      17              3                 7                   15
    Cadetes: Wilson Puente 7"82       Cadetes: Vinicio Ramos   16         Escolar: Gabriel Valdivieso 12
    Juvenil: Roberto Albán   7"44     Juvenil: Roberto Albán        21    Cadetes: Fernando Valdivieso 16
                                      Senior: Washington Carvajal 32       Juvenil: Pedro Maldonado   24


        ABDOMINALES 20"                     SALTO LONGITUD                            400 mts

 Escala Escolar Cadetes Juvenil       Cadetes      Juvenil       Sénior Cadetes          Juvenil
E= + 5      12         18        20    11,92        12,80        14,02 1´11´´ 87        1' 04´´65
MB= 4        9         15        17    11,42        12,30        13,52 1´21´´ 87        1´14´´65
B= 3         6         12        14     11,8        11,80        13,02  1´41´´87        1´34´´65
R= 2         3         19        11    10,42       11.,30        12,52  1´51´´87        1´44´´65
    Escolar: Gabriel Valdivieso 12    Cadete: Vinicio Ramón       11"92 Cadete: Rodrigo Cueva1´11´´87
   Cadete: Fernando Valdivieso18      Juvenil: Roberto Albán      12,80 Juvenil: Roberto Albal 1´04´´65
    Juvenil: Pedro Maldonado 20       Sénior: Javier Cenflante    14,02
11

                    CAPITULO II.-. MARCO TEÓRICO

FUNDAMENTACIÓN TEÓRICA
Lucha. (Del Lat. lucta. f. Pelea en que dos personas se abrazan con el intento
de derribar una a otra. || 2. Lid, combate, contienda, disputa. U. t. en sent. fig. ||
3. Oposición, rivalidad u hostilidad entre contrarios que tratan de imponerse el
uno al otro. || 4. Esfuerzo que se hace para resistir a una fuerza hostil o a una
tentación, para subsistir o para alcanzar algún objetivo. || ~ grecorromana. f.
Aquella cuyas reglas tienden a evitar el daño físico de los luchadores, cada uno
de los cuales pugna por dominar al contrario haciendo que toque el suelo con
ambos omóplatos a la vez durante varios segundos. || ~ interior. f. La que uno
mantiene consigo mismo. || ~ libre. f. Espectáculo de origen estadounidense
semejante a la lucha grecorromana, en el que se autorizan o toleran, reales o
fingidos, golpes y presas prohibidos en aquella.
Los métodos del entrenamiento deportivo científico, están dados por las formas
de empleo de los medios y las técnicas con el fin de cumplir las tareas
específicas de la preparación deportiva

FUNDAMENTACIÓN CIENTÍFICA

MODELO PEDAGÓGICO Y DEPORTIVO
Dentro de las teorías Pedagógicas que guiarán la disciplina de lucha olímpica
es el Modelo Pedagógico constructivista de Base Socio-Critico.
La Comisión Internacional sobre educación para el siglo XXI, presidida por
Jacques Delors y las comisiones de oriente y occidente, han determinado como
dimensiones de la nueva educación: la ética y la cultura, la científica y
tecnológica y la económica y social. (La educación encierra un tesoro
Santillana Ediciones UNESCO, Madrid, 1996), dimensiones que con diáfana
claridad nos hablan de un modelo educativo cualitativo–humanista (nuevo
ser en el siglo XXI), centrado en la formación y desarrollo integral del ser
humano (MEC: PLANESA, Quito 2001).
Refuerza esta valiosa internacionalidad educativa, la mencionada Comisión
Internacional cuando expresan lo siguiente:
― Para cumplir el conjunto de las misiones que se le son propias, la educación
debe estructurarse en torno a cuatro aprendizajes fundamentales, que en el
transcurso de la vida serán para cada persona, en cierto sentido, los pilares del
conocimiento: aprender a conocer, es decir los instrumentos de la
comprensión; aprender a hacer, para poder influir sobre en el propio entorno;
aprender a vivir juntos, para participar y cooperar con los demás en todas las
actividades humanas; por último aprender a ser, un proceso fundamental que
recoge elementos de los tres anteriores. Por supuesto, estas cuatro vías del
saber convergen en una sola, ya que hay entre ellas múltiples puntos de
contacto, coincidencia e intercambio‖

MODELO DE MATVEEV:
El entrenamiento deportivo es un proceso pedagógico encaminado al
desarrollo y perfeccionamiento de las distintas capacidades motrices,
técnPicas, tácticas, morales y volitivas del deportista, para alcanzar altos
resultados deportivos.
12

     El término de PERIODIZACION se remonta a los años 50 en la literatura
     deportiva. Letunov y Ozolin son los primeros autores en abordar el problema.
     L P Matveev es el primero en enfocar el término bajo la interpretación que hoy
     comprendemos.
     En 1958 plantea su primera estructura de entrenamiento anual, basado en las
     teorías de Seyle sobre el síndrome general de adaptación o la ley de la
     adaptación.

     PERFIL DEL TALENTO DEPORTIVO
     Perfiles de Referencia: Que se divide en dos etapas que son:

     1ª Etapa
     EDAD BIOLÓGICA.-
     Que cuente con un estado del organismo en condiciones aceptables, para la
     aplicación de cargas biológicas, fisiológicas, sobre la base lúdica en los
     iníciales de menor a mayor.

     EDAD ÓPTIMA DE SELECCIÓN
     Inicio del desarrollo al talento deportivo es desde los 10 o 11 años de edad,
     donde tiene su inclinación en los deportes de combate y su clara definición.

     2ª Etapa
     EDAD IDEAL DE INICIO A LA FORMACIÓN
     Desde los 11 a 13 años conozca el programa técnico, potencial izando el gesto
     técnico en la memoria de tambor Henry
     EDAD DE INICIO A LAS COMPETENCIAS
     Medir habilidades y destrezas desarrolladas desde los 13 años en adelante.
     EDAD DE INICIO DE GRANDES LOGROS DEPORTIVO
     Luego de la formación progresiva y sistemática la edad para lograr resultados
     internacionales 16 o 17 años.

     A Partir de las Trayectorias de Campeones, se cita este ejemplo:

                                   Atleta : José Malla U.
                                 Edad : 17 años (JUVENIL)
                                        Club : Mejía
 Test Pedagógicos Físicos       1998 Ingreso        2000             2001       2002
      RAPIDEZ 60mts.               9'' 84           9'' 78           9'' 65     9'' 54
      PLANCHAS Mx.                   19              30                44         60
     ABDOMINALES Mx.                 30              50                80        100
        BARRAS Mx.                    3                7               10         12
  RESISTENCIA 3000mts.             18'35''         18'19''          17' 15''   16'18''
Salto de longitud sin carrera       1,74            1,82              1,96       2,15
           HALÓN                  100 lbs.         150 lbs           90 kg     130 kg.
        CUCLILLAS                 120 lbs          200 lbs          120 kg.    135 kg.
    FUERZA ACOSTADO                75 lbs          135 lbs           90 kg.    120 kg.
       REVERENCIA                  70 lbs          120 lbs           80 kg.     90 kg.
13

2
 PERFIL DEL ENTRENADOR
El entrenador de Lucha Olímpica quien debe poseer talento, creatividad,
observación, perseverancia, honestidad, dignidad, lealtad para cumplir con
capacidad y profesionalismo en su labor docente encaminado al trabajo
constructivista e investigativo, debe estar investido de las características que se
citan a continuación:

        Actualizado, emprendedor e innovador.
        Investigador.
        Líder en los procesos de cambio social, cultural, educativo y deportivo.
        Comunicador y motivador educativo.
        Evaluador.

PERFIL DEL PADRE DE FAMILIA / REPRESENTANTES
Se define como ―Rasgos característicos que deberían reunir los padres/
madres de familia o representantes que se constituyen en un apoyo efectivo‖
para el proceso educativo y deportivo.

PERFIL DE LA DISCIPLINA DE LUCHA OLÍMPICA
   Al ser un deporte de combate debe contar con un Proyecto innovador
     del mejoramiento de la calidad y calidez de la educación y formación
     deportiva y sé re proyecté a realizar emprendimeintos.
   Los directivos y entrenadores deben trabajar en corporeidad.
   Los entrenadores participan de actividades de formación y capacitación
     (crear nuevos monitores).
   Delegación de responsabilidades a las diferentes comisiones.
   Implementar un plan de mejoramiento en lo nutricional, salud,
     capacidades físicas, etc.
   Los entrenadores promueven el conocimiento e investigación sobre la
     realidad de nuestro país que generen verdaderos planes, programas y
     normativas de los talentos deportivos.
   Que cuente con escenarios adecuados para la formación del luchador.

    VALORES DEPORTIVOS.

         o   Disciplina
         o   Puntualidad
         o   Honestidad.
         o   Optimismo
         o   Responsabilidad.
         o   Tolerancia.
         o   Determinación.
         o   Fidelidad.
         o   Lealtad.
         o   Perseverancia.
         o   Solidaridad.
         o   Humildad.

1
 LANIER ARISTIDES, La tecnología y metodología de la planificación del entrenamiento deportivo
por el sistema de capacidades, Cuidad de La Habana, 2004, p.39-47.
14




FUNDAMENTACIÓN LEGAL
            CONSTITUCIÓN DE LA REPÚBLICA DEL ECUADOR
                             TITULO II
                            DERECHOS
Sección Cuarta
Cultura y ciencia

Art. 24.- Todas las personas tienen derecho a la recreación y al
esparcimiento, a la práctica del deporte y el tiempo libre.
Art. 25.- Toda persona tiene derecho a gozar de los beneficios y aplicaciones
del proceso científico y de los saberes ancestrales.

Sección Quinta
Educación

Art. 26.- La educación es un derecho de las personas a lo largo de su vida y un
deber ineludible e inexcusable del Estado. Constituye un área prioritaria de la
política pública y de la inversión estatal, garantía de la igualdad e inclusión
social y condición indispensable para el buen vivir. Las personas, las familias
y la sociedad tienen el derecho y la responsabilidad de participar en el proceso
educativo.

Sección quinta
Niñas, niños y adolescentes

Art. 46.- Las niñas, los niños y adolescentes gozarán de los derechos comunes
del ser humano, además de los específicos de su edad. El Estado reconocerá y
garantizará la vida, incluido el cuidado y protección desde la concepción.
Las niñas, los niños y los adolescentes tienen derecho a la integridad física y
psíquica; a su identidad, nombre y ciudadanía; a la salud integral y nutrición;
a la educación y cultura, al deporte y recreación; a la seguridad social; a
tener una familia y disfrutar de la convivencia familiar y comunitaria; a la
participación social; al respeto de su libertad y dignidad; a ser consultados en
los asuntos que les afecten; a educarse de manera prioritaria en su idioma y en
los contextos culturales propios de sus pueblos y nacionalidades; y a recibir
información acerca de sus progenitores o familiares ausentes, salvo que fuera
perjudicial para su bienestar.

                               TÍTULO VI
                        RÉGIMEN DE DESARROLLO

Capitulo primero
Principios generales

Art. 275.- El régimen de desarrollo es el conjunto organizado, sostenible y
dinámico de los sistemas económicos, políticos, socio‐culturales y
ambientales, que garantizan la realización del buen vivir, del sumak kawsay.
15


El buen vivir requerirá que las personas, comunidades, pueblos y
nacionalidades gocen efectivamente de sus derechos, y ejerzan
responsabilidades en el marco de la interculturalidad, del respeto a sus
diversidades, y de la convivencia armónica con la naturaleza.

Art. 277.- Para la consecución del buen vivir, son deberes generales del
Estado:

2. Dirigir, planificar y regular el proceso de desarrollo.

                                      TÍTULO VII
                                RÉGIMEN DEL BUEN VIVIR
Sección primera
Educación
Art. 342.- El sistema nacional de educación tendrá como finalidad el desarrollo
de capacidades y potencialidades individuales y colectivas de la
población para la realización del buen vivir, que posibiliten el aprendizaje, y la
generación y utilización de conocimientos, técnicas, saberes, artes y cultura. El
sistema tendrá como centro al sujeto que aprende y funcionará de manera
flexible y dinámica, incluyente, eficaz y eficiente

Sección cuarta
Cultura física y tiempo libre
Art. 374.- El Estado protegerá, promoverá y coordinará la cultura física que
comprende el deporte, la educación física y la recreación, como actividades
que contribuyen a la salud, formación y desarrollo integral de las personas;
impulsará el acceso masivo al deporte y a las actividades deportivas a nivel
formativo, barrial y parroquial; auspiciará la preparación y participación de los
deportistas en competencias nacionales e internacionales, que incluyen los
Juegos Olímpicos y Paraolímpicos; y fomentará la participación de las
personas con discapacidad.

Art. 376.- Se garantiza el derecho de las personas y las colectividades al
tiempo libre, la ampliación de las condiciones físicas, sociales y ambientales
para su disfrute, y la promoción de actividades para el esparcimiento, descanso
y desarrollo de la personalidad.
                                    3
                                        LEY DEL DEPORTE

                                        TÍTULO IV
                                   SISTEMA DEPORTIVO

Art. 26.- Deporte formativo.-         El deporte formativo comprenderá las
actividades que desarrollen las organizaciones deportivas legalmente
constituidas y reconocidas en los ámbitos de la búsqueda y selección de
talentos, iniciación deportiva, enseñanza y desarrollo.

1
ttp://www.eluniverso.com - Nueva Constitución Política del Ecuador, 175 páginas y 444 artículos
Aprobado, el 24 de julio del 2008.
16

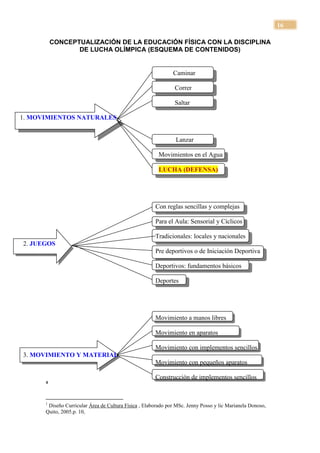
          CONCEPTUALIZACIÓN DE LA EDUCACIÓN FÍSICA CON LA DISCIPLINA
                 DE LUCHA OLÍMPICA (ESQUEMA DE CONTENIDOS)


                                                              Caminar

                                                               Correr

                                                               Saltar

1. MOVIMIENTOS NATURALES


                                                               Lanzar

                                                        Movimientos en el Agua

                                                        LUCHA (DEFENSA)




                                                      Con reglas sencillas y complejas

                                                      Para el Aula: Sensorial y Cíclicos

                                                      Tradicionales: locales y nacionales
2. JUEGOS
                                                      Pre deportivos o de Iniciación Deportiva

                                                      Deportivos: fundamentos básicos

                                                      Deportes




                                                      Movimiento a manos libres

                                                      Movimiento en aparatos

                                                      Movimiento con implementos sencillos
3. MOVIMIENTO Y MATERIAL
                                                      Movimiento con pequeños aparatos

                                                      Construcción de implementos sencillos
      4



      1
       Diseño Curricular Área de Cultura Física , Elaborado por MSc. Jenny Posso y lic Marianela Donoso,
      Quito, 2005.p. 10,
17

                     COMPETENCIAS EN LA EDUCACIÓN FÍSICA
                                                                   -   Invención
                                                                   -   Variación
                                Creatividad                        -   Originalidad
                                                                   -   Resolución de
                                                                       Problemas
    SABER CONOCER:
                                                                   -   Profundidad de Ideas
    COGNITIVO

                                                                   -   Reglas
                                                                   -   Técnicas
                                Conocimiento                       -   Tácticas
                                                                   -   Organización
                                                                   -   Historia.....

E
D                                                                  -   Correr
U                                 Habilidades                      -   Saltar
C                                 (Naturales)                      -   Lanzar
                                                                   -   Nadar
A                                                                  -   LUCHA....
C    SABER HACER:
     PROCEDIMENTAL
I                                                                  -   Velocidad
Ó                                 Capacidades                      -   Fuerza
N                                  Físicas                         -   Resistencia
                                                                   -   Agilidad
                                                                   -   Flexibilidad.......
F
Í
S                                                                  -   Integración
                                                                   -   Colaboración
I                                   Actitudes                      -   Participación
C                                                                  -   Cumplimiento
A                                                                  -   Solidaridad.......

      SABER SER:
      ACTITUDINAL

                                                                   -   Esfuerzo
                                                                   -   Disciplina
                                                                   -   Obediencia
                                      Valores                      -   Cooperación
       5                                                           -   Honestidad
                                                                   -   Humildad
                                                                   -   Tolerancia, prudencia,
                                                                       audacia.......

       1
        Diseño Curricular Área de Cultura Física , Elaborado por MSc. Jenny Posso y lic Marianela Donoso,
       Quito, 2005.p. 10,
18

                          CAPITULO III.-. LA METODOLOGÍA

Uno de los problemas fundamentales a los que se enfrentan los pedagogos
deportivos en la actualidad es la confección, planificación, dosificación y control
de los medios, procedimientos y las cargas de los planes de entrenamiento
deportivo, tanto es así, que en la medida que el planteamiento que se
establezca para la preparación sea correcto o no, se determinarán los posibles
resultados deportivos. Por estas razones a la hora de confeccionar, planificar,
dosificar y controlar el entrenamiento deportivo, es necesario tener en cuenta
los distintos fundamentos y principios que rigen las ciencias y la teoría y
metodología del entrenamiento deportivo.

           PRINCIPIOS FUNDAMENTALES QUE RIGEN EL PROCESO DE
                        ENTRENAMIENTO DEPORTIVO:

1.- De la sistematización.
2.- De la correcta relación entre el trabajo y el descanso.
3.- Del aumento gradual de las cargas de entrenamiento.
4.- De la orientación hacia logros más elevados.
5.- De la unidad entre la preparación física general y la especial.
6.- De la continuidad del proceso del entrenamiento.
7.- De las variaciones ondulatorias de las cargas.
8.- De la especialización.
9.- De la individualización.
10.-De la educación y la formación

Método del ejercicio.
Se emplea para el desarrollo de las capacidades motoras con la ejecución de
diferentes acciones con el fin de dominar los hábitos y destrezas para educar
cualidades y capacidades específicas. Existen dos variedades fundamentales:

               Entrenamiento de repetición (estándar).
               Entrenamiento variable.

El entrenamiento de repetición estándar: está dado por la ejecución
consecutiva de un mismo ejercicio sin modificar sus parámetros fundamentales.
Es decir partiendo de las mismas posiciones, igual velocidad Ej. Bicicleta
estacionaria, carrera de 60, 100 metros, lance de volteo, tacle levantando.
Estos pueden tener cambios en el volumen e intensidad con relación a la
competencia.

El entrenamiento variable: consiste en la ejecución consecutiva de ejercicios
físicos efectuando cambios en sus parámetros, como son: posición inicial,
ritmo, amplitud, número de repeticiones, etc.
.6
Método del juego:
Muy utilizado para el desarrollo de la resistencia general, la habilidad y la
rapidez.

1
    Desarrollo de las capacidades motrices de lucha olímpica 2000 Dr. Silvio Gonzáles PhD.
19


El nivel emocional que produce el juego permite realizar un trabajo más
prolongado sin que los alumnos perciban el cansancio propio de la actividad,
permitiendo realizar grandes volúmenes de trabajo.


Para controlar la carga física debe planificarse:


      a) Duración del juego.
      b) Dimensiones del área de juego.
      c) Funciones de cada jugador.




                             Los dos atletas han de luchar por el balón
                             medicinal. Esto
                             requiere, no solo
                             la fuerza y la
                             velocidad, sino
                             también        la
                             habilidad y la
                             agilidad.
                             Se trata de un
                                  ejercicio
conocido que puede ser ejecutado sobre el
tapiz o en las praderas, como también se
busca diferentes espacios como el trabajo del juego en la piscina.

El atleta tiene la tarea de desequilibrar al adversario
empujándolo con la palma de la mano o escapándose hacia un
lado atrás

El que saque los dos pies del adversario del tapiz sale vencedor.




Todos conocemos esta presa de la lucha clásica. La figura muestra las
condiciones de la ejecución exacta, arrancando al adversario del suelo o
empujando al adversario.
20

Método del intervalo:
Se utiliza para desarrollar la resistencia especial.- se caracteriza porque se
regulan las cargas de entrenamiento a través de los tiempos de descanso.
.7
Método del circuito:
Se caracteriza por la ubicación de pequeños grupos de alumnos de acuerdo a
la cantidad de aportes con tareas específicas una vez terminadas estas, van
produciéndose rotaciones por los diferentes aparatos a la voz de mando del
profesor.
Con este método se garantiza la organización de la clase.

Ejercicios físicos. Su clasificación.
Los ejercicios físicos constituyen el medio más importante para lograr un
aumento de rendimiento deportivo; este rendimiento solo se obtiene cuando se
efectúan la dosificación adecuada de los ejercicios en cada caso, con el
objetivo de contribuir a crear las condiciones previas necesarias para un
desarrollo interrumpido del rendimiento durante muchos años.
La clasificación de los ejercicios físicos se efectúa dentro del campo del
deporte de alto rendimiento atendiendo a su forma de movimiento en relación
con el movimiento específico de la competencia.
Los ejercicios pueden ser:


   1 Ejercicios competitivos:
Es aquel movimiento ejecutado según los reglamentos vigentes que
corresponden a la disciplina en la cual se especializa el deportista.

Ejercicio especial:
Están dirigidos principalmente a fortalecer los músculos que tienen que realizar
el trabajo principal. Del cuello, del arqueo, de las piernas.
Estos incluyen elementos de acciones competitivas y sus variantes, así como
acciones parecidas. Con ellos se desarrollan principalmente las capacidades
físicas determinantes del rendimiento (componentes de la fuerza, rapidez,
habilidad, coordinación, componentes aislados de la técnica y de la táctica
deportiva, etc... Es aconsejable la utilización durante todo el año unido a los
ejercicios competitivos para comprobar el nivel de las capacidades físicas.
Aplicando los test y los sistemas (K) debidamente dosificados.


Ejercicios de desarrollo general:
Son aquellos tomados de la educación física y otros deportes buscando que
influyan de forma eficaz sobre el desarrollo de las cualidades físicas; el
contenido de la preparación general del deportista debe reflejar las
particularidades de la especialización deportiva.
Se utilizan:
Para formar o restablecer la destreza, para afianzar las habilidades técnico -
tácticas de la modalidad, están encaminadas a desarrollar las aptitudes físicas.

2 Ranzola J.A “Una metodología para la planificación y control de las cargas de entrenamiento” año
2000
 Hernández Roberto. Metodología de la investigación. Ed. Mc Graw Hill. México 2001.
21

Como medio de educación de aquellas cualidades físicas que la disciplina
elegida no desarrolla suficientemente y para elevar la capacidad de trabajo.
Como factor de descanso activo para contribuir a los procesos de
restablecimiento después de considerables cargas específicas y evitar la
monotonía del entrenamiento.


Capacidades motoras o motrices.
La actividad motora se lleva a cabo producto de los procesos de contracción y
relajamiento de los grupos musculares.
Esta función del aparato neuromuscular es de suma importancia para todo el
organismo y se caracteriza por una serie de índices que han recibido el nombre
de capacidad motora o motrices igual a cualidades físicas.
Las capacidades motoras fundamentales que se distinguen son:

                    -   Flexibilidad
                    -   Fuerza
                    -   Rapidez
                    -   Resistencia
                    -   Habilidad
                    -
Flexibilidad:
Entendemos por flexibilidad la capacidad de realizar los movimientos con gran
amplitud. La flexibilidad se determina en gran medida por la forma de las
articulaciones, por el roce inter-articular e intramuscular y por otros factores
antagónicos, pero esto se determina, fundamentalmente por el grado de
coordinación de las funciones de los distintos grupos musculares. En síntesis,
la flexibilidad nos sirve para medir la amplitud del movimiento.
La flexibilidad puede ser:

           activa
           pasiva
           anatómica

Activa.- es la capacidad que le permite al individuo por sí solo, lograr la
amplitud de movimientos en determinadas articulaciones. Y por las influencias
externas.

Pasiva.- se define como la amplitud máxima que se puede alcanzar como
resultado de las fuerzas interiores y exteriores

Anatómica.- depende de la elasticidad intrínseca de los músculos y los
ligamentos. Esta varía de acuerdo a la influencia del sistema nervioso central.
Temperatura externa, e interna

Metodología para la educación de la habilidad y la flexibilidad.
Es necesario comenzar a educarlas desde las edades escolares. Esta cualidad
se desarrolla con mayor rapidez si se imparten 3ó 4 clases en la semana.
Cuando hablamos de aprendizaje de nuevos movimientos, juega un papel
importante el sistema nervioso central.
22

Por esos es necesario llevar a cabo la educación de esta cualidad al comienzo
de la clase. El método de juego y el del ejercicio son los más empleados para
el desarrollo de la habilidad.
Flexibilidad
La flexibilidad se podrá desarrollar mejor cuando en la semana exista un
mínimo considerable de clases para el desarrollo de cada cualidad. El método
idóneo es el método de ejercicios para el desarrollo de esta cualidad. Los
ejercicios estarán basados fundamentalmente en la distensión a través de su
subdivisión en métodos activos y pasivos.


Habilidad. Concepto.-
Llamamos habilidad a la capacidad de dominar, en el tiempo más breve, la
técnica de nuevas acciones motoras y también la capacidad de pasar de la
ejecución de unas acciones a otras.
La habilidad encierra en sí, dos capacidades independientes:

           Dominio de acciones motoras en un tiempo relativamente corto.
           Pasar rápidamente de una actividad a otra.

Dentro de la habilidad están intrínsecamente ligados otras capacidades como
son la coordinación, capacidad de combinar distintos tipos de movimientos.
Capacidad de equilibrio. Sensaciones propioceptivas.
Es la capacidad de educar esta habilidad en edades escolares, por ser estas
edades las más adecuadas, lo que nos brindará resultados en los diferentes
grupos musculares.


Resistencia. Concepto.-
Cuando se realiza un trabajo físico, tiene lugar una disminución de las reservas
energéticas del organismo, la acumulación de los productos de descomposición
de las sustancias que se producen al realizar el trabajo (por ejemplo) ácido
láctico en el tejido muscular.
Esto implica la disminución de la capacidad de trabajo del organismo. La
actividad del trabajo realizado merma progresivamente y cesa al cabo de cierto
tiempo

Resistencia.
Se llama resistencia a la capacidad de realizar un trabajo de un carácter dado
sin que disminuya su efectividad.
Métodos que se aplican para educar la resistencia general.

                o Método de repetición estándar
                o Métodos de juegos
                o Métodos de aumento progresivo de las cargas.


Metodología para la enseñanza de la resistencia especial.
No es posible encontrar un sistema único de metodología para el desarrollo de
la resistencia especial, pues cada resistencia especial tiene su metodología.
23

Actualmente existen más de 60 disciplinas y cada una necesita una resistencia
especial.
Medios para educación de la resistencia general.
Ejercicios físicos cíclicos.
Clases de entrenamiento completo, clases de educación física, pero con la
condición de que en cada clase se aumente la intensidad motora de las
mismas.
Complejo de ejercicios de desarrollo general, los cuales se utilizan a menudo
durante el calentamiento.
Aumentando progresivamente la cantidad de ejercicios. (Volumen).
Aumentando progresivamente la cantidad de repeticiones.
Aumentando progresivamente la intensidad de los ejercicios.
Para el desarrollo de este Programa hemos determinado un programa que lo
hemos concebido con un grupo de parámetros para ellos hemos desarrollado.

Metodología del desarrollo de la fuerza en la Lucha Olímpica
Según Kusnetzov (1983), la fuerza es el aumento de la tonicidad de un
músculo, provocada por un estímulo nervioso que posibilita el movimiento o el
mantenimiento de una posición de un plano muscular.
Se entiende por fuerza, según la Física, la causa que altera el estado de
reposo o de movimiento de un cuerpo; según la Fisiología, es la tensión que se
produce al acortarse las fibras musculares, lo cual posibilita el movimiento de
un peso o resistencia determinada. También se entiende por fuerza la
capacidad que tiene un individuo de superar una resistencia exterior, y se
caracteriza por el grado de tensión que desarrollan los músculos durante su
contracción para realizar un trabajo determinado, y depende del volumen de
capacidad de la estructura muscular (fibrillas y miofibrillas) y el estado de
velocidad de los impulsos nerviosos que regulan su trabajo en el Sistema
Nervioso Central (SNC).
La inervación muscular puede llegar en atletas entrenados hasta el 80 u 85 %,
mientras que en personas no entrenadas es del 25 %.
Para desarrollar el trabajo de fuerza es necesario conocer los factores
biológicos de la misma.
                                   FUERZA

                                   MUSCULOS


                CIRCULACION                        SISTEMA NERVIOSO

Mejor orientación y aporte de                  Mejor coordinación entre las
órdenes del Oxigeno de la fibra muscular.     sistema nervioso y el trabajo
                                              muscular.

                    Aumento del grosor de la fibra muscular
                             con más fuerza.
                       Fortalecimiento de las membranas
                                 musculares
24

.8

TECNICAS E INSTRUMENTOS PARA LA INICIACIÓN DEPORTIVO

Captación y masificación de los nuevos talentos deportivos en las horas de
educación física, mediante el método de juego (tumba-tumba).

        Fichas de inscripción, médica, datos generales,                              control   de
        entrenamientos y seguimiento de los talentos deportivos.

        Programas educativos, técnicos, disciplinario, etc.

        Planificación del entrenamiento deportivo horizontal y vertical (Macro
        ciclo).

        Planificación de Periodos (Meso ciclos).

        Planificación Semanal (Micro ciclo).

        Planificación diaria.

Coordinar la conexión de la investigación científica, con especialistas
nacionales e internacionales, y el asesoramiento para realizar una calidad y
calidez en el proceso del proyecto.

Analizar los resultados permanentes que los/as jóvenes producen, bajo
inducción en las diferentes entrenamientos que realizan.




3 Esquema de las modificaciones del trabajo de fuerza. (Ehlenz-Groser y Zimmerman, 1991)
25
                     1.- FICHA DE INSCRIPCIÓN




                        DISCIPLINA DE LUCHA OLÍMPICA
                        FICHA DE AFILIACIÓN N°………………..




TÉCNICO….                MONITOR…….            DEPORTISTA…….           ARBITRO….

Nombres y Apellidos……………………………………………………………………..
Fecha de Nacimiento………………………… Provincia…………………..       Cantón……………….
Nacionalidad……………………………….. Sexo……….. Libreta Militar N°………………….
Instrucción………………………………….     Titulo………………………………………………….
Profesión……………………………………       Cedula de Identidad N°……………………………..
Estado Civil………………………………… Teléfonos…………………………………………….
Domicilio…………………………………………………………………………………..

                               DATOS GENERALES
Estilos: Greco-Romana……………             Libre………..              Libre Femenino…………
Categoría:     Infantil……… Escolar…….. Cadetes……. Juvenil……… Sénior……… Veterano……
Peso…….Kg                   Estatura……….cm.       Grupo Sanguíneo…………………….
Otros Deportes que práctica…………………………………………………………….
……………………………………………………………………………………………..




     Firma del Representante                            Firma del Deportista
26

                                                 2.- DATOS GENERALES DE LOS DEPORTISTAS DEL 2011-2012
     Categoría
                 NOMBRE Y
Nº                                 ESTATURA   PESO




                            EDAD
                 APELLIDO                             FECHA DE    No. DE CÉDULA DE            NOMBRE     NOMBRE DE
                                                     NACIMIENTO       IDENTIDAD
                                                                                     CURSO   DEL PADRE    LA MADRE   DIRECCIÓN PARTICULAR   TELÉFONO   OBSERVACIONES
                                    I   F      I F
 1
 2
 3
 4
 5
 6
 7
 8
 9
10
11
12
13
14
15
16
17
18
19
20
21
22
23
24
25
26
27
28
29
30
31
32
33
27



     3.- CONTROL DE RESULTADOS DE LAS PRUEBAS DE LAS CAPACIDADES CONDICIONALES 2011-2012
                                                            PLANCHAS            ABDOMINAL               Fz-expl S.        RESISTENCIA 3
                                      VELOCIDAD 60 mts
                                                               20´´                30 "                 LONGITUD               km             NIV
Nº      CURSO     NOMBRE Y APELLIDO
                                       I    II   III   IV   I   II   III   IV   I   II   III   IV   I   II   III     IV   I   II   III   IV   GRL.
                                                                                                                                                     VO2
                                       I    F     I     F   I   F     I     F   I   F     I     F   I   F     I       F   I   F     I     F
1
2
3
4
5
6
7
8
9
10
11
12
13
14
15
16
17
18
19
20
21
22
23
24
25
26
27
28
29
30
28

                                                   4.- TEST PEDAGÓGICO FÍSICOS 2011-2012
                                                  TIPO : Físico ( Fuerza pesas olímpicas,
                                                                                          FECHA:……………………………………………..
     Categoría                                        multifuerza y medios/auxiliares)
                 Peso
Nº                      NOMBRE Y APELLIDO   HALÓN DE CLIN   FZ - Barra Mx. Rep.   SENTADILLA    FZ - Pecho       Paralelas           Lumbares
                                                  Mx               Mx                  Mx           Mx              Mx                 Mx
                                              R        E       R           E       R        E   R        E   R               E   R              E
1
2
3
4
5
6
7
8
9
10
11
12
13
14
15
16
17
18
19
20
21
22
23
24
25
26
27
28
29
30
29

                                                                      < 5.- CONTROL DE ASISTENCIA MENSUAL 2011-2012 >
      CATEGORÍA                         S         O          N       D      E       F       M        A    M      J                  J        A              ESCALAFÓN DE

                  PESO
                         NOMBRES                             ASISTENCIAS MENSUALES // SECCIONES DE ENTRENAMIENTO                                             ATLETAS CON
                                                                                                                                                                           OBSERVACIONE
No.                          Y                                                                                                                      TOTAL   PROSPECTIVAS        S
                         APELLIDOS   SEPTIEM.   OCTUBRE   NOVIEMBRE   DICIEMBRE   ENERO   FEBRERO   MARZO   ABRIL   MAYO   JUNIO   JULIO   AGOSTO

                                                                                                                                                            C    M    L
 1
 2
 3
 4
 5
 6
 7
 8
 9
10
11
12
13
14
15
16
17
18
19
20
21
22
23
24
25
26
27
28
29
30
30

            CAPITULO IV.-. PLANIFICACIÓN ESCRITA

    PARTE INICIAL DEL PROGRAMA DE ENSEÑANZA PARA
                     AMBOS ESTILOS.

a) Enseñanza de los medios de la Lucha.

— Principales posiciones.

    Posición de pie (diferentes distancias y posturas).
    Posición de cuatro puntos o parter.

b) Principales desplazamientos.

—    Desplazamiento adelante.
—    Desplazamiento atrás.
—    Desplazamiento adelante a la derecha.
—    Desplazamiento ad a la izquierda.
—    Desplazamiento atrás a la derecha.
—    Desplazamiento atrás a la izquierda.
—    Desplazamiento de rotación.
—    Desplazamiento en círculos.

c) Principales Agarres.
— Simples (cuando el Luchador controla una parte del cuerpo).
— Complejos (cuando el Luchador Controla dos o más partes del cuerpo).

d) Tipos de Agarres.
— Cruzados.
       Por arriba.
       Por la cintura.
— De brazos lejanos y cercanos.
       Agarres inversos.
       Agarres de candado.
       De un brazo con ambos brazos.
31

 COMPLEJOS TÉCNICO-TÁCTICOS REFLEJOS
              Posición de Pie




         Posición de cuatro puntos




COMPLEJOS TÉCNICOS-TÁCTICOS COMBINADOS
32

PLANIFICACIÓN EDUCATIVA

INTRODUCCIÓN:
En caminados en el desarrollo multilateral y la construcción de la pirámide
de alto rendimiento con una calidad y calidez, nos es necesario plantear en
cada GIMNASIO, políticas de mejoramiento para los alumnos en la
estructuración de un Plan Educativo con el objetivo de lograr mejorías en
cuanto a su formación socio-educacional, así como también nos ayude a
obtención de un alto nivel de perfeccionamiento atlético con nuestros
educandos.

OBJETIVOS:
- Desarrollar de la formación multilateral y de valores humanistas.
- Acrecentar su identidad ideológica y desarrollar el amor a la Provincia como
  el País.
- Desarrollar la mentalidad colectivista.
- Obtener un elevado nivel cultural y practicar las normas de conductas
  correctas.
- Establecer los compromisos individuales y colectivos de cada macro ciclo,
  mezo ciclo, etapas, del entrenamiento.
- Lograr una buena capacidad de trabajo, así como un alto nivel de
  rendimiento en competencias.

PROGRAMA A TENER EN CUENTA DENTRO Y FUERA DEL GIMNASIO

AUSENTISMO:
- Impuntualidad al entrenamiento, se dará un margen de 10 minutos luego
  de haber iniciado la clase, para que el atleta pueda ingresar si no tendrá
  que esperar al próximo entrenamiento.
- Poco esfuerzo en los entrenamientos o falta de atención a los ejercicios o
  plan elaborado por el cuerpo técnico, esto significa el cumplimiento del
  100%.
- Perdida relativa del compañerismo.
- Conducta en competencias provinciales, nacionales e internacionales.
- Ausencias a clases.
- Atletas con deficiencias académicas, todo atleta debe estar formándose
  académicamente.
- Poco cuidado del gimnasio y sus instalaciones adyacentes.
- Higiene del atleta y la ropa deportiva ( apariencia personal)
- Cuidado e higiene del gimnasio (Multifuerza, colchonetas, duchas, etc.)
- Hurtos (cuidado de las propiedades ajenas).
- Estímulos para los más cumplidores.
- El ausentismo perjudica el proceso ascendente de la carga de trabajo, es
  decir, se viola uno de los principios del entrenamiento deportivo, también las
  relaciones carga descanso que se va afectando, por lo que se disminuye
  las posibilidades de rendimiento del atleta.
- Desde el punto de vista colectivo, afecta los intereses del mismo en sus
  objetivos, así como resquebraja la disciplina y la moral del colectivo.
33


MEDIDAS:

-   Las ausencias al entrenamiento deben ser justificadas por escrito. Cualquier
    otro motivo de ausencia debe ser analizado con previa antelación con los
    entrenadores.
-   Si las ausencias son justificadas, el atleta tendrá que realizar el
    entrenamiento (s) a que faltó, fuera del horario normal sí los entrenadores lo
    consideran necesario.
-   Los atletas que presentan certificado médico por traumas o enfermedades
    ligeras deben asistir al entrenamiento y realizar lo posible. De no poder
    trabajar tendrá que copiar todas las actividades del entrenamiento haciendo
    una valoración general del mismo, lo que permitirá ganar en conocimiento.
-   El incumplimiento reiterado de los puntos analizados anteriormente, será
    motivo de amonestación o separación del Polideportivo por no-adaptación a
    las necesidades del equipo.

CONTROLES:

-   Llevar el control de asistencias diaria.
-   Reunión con los diferentes equipos, el último viernes de cada mes donde se
    controlarán y analizarán las medidas         tomadas por ausencias y el
    incumplimiento del plan.


IMPUNTUALIDAD AL ENTRENAMIENTO:

La necesidad de la puntualidad en el entrenamiento responde a la exigencia del
colectivo y el aprovechamiento al máximo de las diferentes actividades del
entrenamiento, que debe ser cumplido al 100%

CONSECUENCIAS:

La impuntualidad afectan el máximo aprovechamiento del trabajo en el
entrenamiento, la disciplina y provoca desajustes en el respeto propio y
colectivo, también da motivo a la desconfianza colectiva ante tareas que son
imprescindibles de reservar en tiempo y forma.


MEDIDAS:
- Presentación al entrenamiento antes de comenzar y debidamente
  cambiado.
- En atleta que pasado los 5 minutos reglamentarios, no podrá incorporarse al
  entrenamiento, debiendo el mismo esperar a la próxima sección de trabajo.
- La llegada tarde se considera después de los 5 minutos de presentado el
  entrenamiento.
- Cuatro llegadas tardes será motivo de una amonestación en el colectivo.
- Tres llegadas tardes en la semana, será motivo de una sanción.
- Reincidentes llegadas tardes en el mes, será motivo de un análisis con el
  colectivo y con sus padres.
34




POCO ESFUERZO EN EL ENTRENAMIENTO:

El esfuerzo en el entrenamiento es también otro aspecto importante tanto para
el desarrollo individual, elevando las disposiciones a rendir en el entrenamiento
como en la competencia.


CONSECUENCIAS:

La lucha por obtener el éxito en el ámbito nacional como internacional se hace
cada día más difícil.

Esto quiere decir que las exigencias actuales del entrenamiento hace necesario
que los atletas trabajen conscientemente, de lo contrario el tiempo empleado
en el entrenamiento no cumple los objetivos y posibilidad de las relaciones
entre carga y adaptación no se produce, por el bajo desarrollo.

Todo esto se manifiesta después en la competencia donde el atleta se ve
limitado en su rendimiento contra el adversario, dando a entender el poco amor
a la provincia y al equipo.

MEDIDAS:
- Los tramos de distancias que se corran con exigencias de tiempo, deben
  ser repetidos por el atleta que no lo cumpliera.
- Los atletas que los entrenadores consideren que no se esfuerzan en una
  actividad o tarea del entrenamiento de acuerdo a las exigencias serán
  separados del mismo y tendrán que repetirlo en otro momento.
- Si ocurre con frecuencia, se analizará su separación del equipo por falta de
  voluntad, por ser esta de gran importancia para el colectivo.


MEJORAMIENTO DE LA ATENCIÓN A LOS EJERCCIOS:

Es necesario que los atletas mantengan una atención adecuada en cada uno
de los ejercicios que se ejecuten, ya que esto garantiza la calidad y mejor
utilización del tiempo de entrenamiento, sabiendo que la preparación técnica y
física nos dará atletas de alto rendimiento.


CONSECUENCIAS:

La falta de atención produce descontrol y mala coordinación, imposibilita
reflexionar a tiempo dándole una solución no adecuada al problema. También
al no atender crea desorden e indisciplina en su ejecución y además fija errores
en los ejercicios, tanto propio como del equipo.
35




MEDIDAS:

-   El entrenador (s) preguntará al atleta que fue lo que se mandó a ejecutar
    (en caso de entrenamiento)
-   El atleta reincidente en no explicar adecuadamente en caso de
    entrenamiento, deberá abandonar el mismo.
-   El atleta que sea separado del entrenamiento en varias ocasiones por no
    atender lo que se hace o se explica se analizará su permanencia en el
    equipo.


ATLETAS CON DEFICIENCIAS ACADEMICAS:

El poco esfuerzo en aprobar los diferentes años lectivos (cursos) y aprovechar
satisfactoriamente su horario docente, interrumpe la efectividad y la asimilación
del trabajo específico del deporte, tanto colectivo como individual.


CONSECUENCIAS:

Los atletas con asignaturas docentes con bajo rendimiento, perjudican su
preparación individual, ya que tienen que tomar tiempo de su descanso para
elaborar tareas y estudios que lo alejan de su actividad deportiva.

Desde el punto de vista colectivo, interrumpe la táctica del grupo, ya que se
muestra con deficiencias en las acciones. Todo esto tiene como consecuencia
que se liberen del entrenamiento a los atletas más atrasados, para que
resuelvan el problema docente, así como también se ve impedido de poder
participar en competencias por los malos rendimientos docentes.

Se les recomienda manejar apropiadamente su tiempo, de tal manera que su
progreso académico no se vea afectado con los entrenamientos, cada uno
puede ordenar su vida.



MEDIDAS:
- Es de carácter obligatorio aprobar los cursos respectivos para participar en
  cualquier actividad o competencia, ya sea provincial, nacional e
  internacional.
- Los alumnos con problemas docentes estarán imposilitados de practicar el
  deporte.
- Los atletas que no puedan participar en dos competencias por problemas
  docentes, se les analizará su baja en el colectivo.
- Los atletas que abandonen el curso lectivo por apatía o poco esfuerzo serán
  separados del equipo.
36



POCO CUIDADO DEL GIMNASIO Y SUS INSTALACIONES:

Es de vital importancia que los atletas estén conscientes de la infraestructura y
materiales que son de servicio a los deportistas, que se hace necesario la
cooperación de todos para el cuidado y mantención de las propiedades que se
les brinda para una mejor comodidad y conservación de los mismos.

CONSECUENCIAS:

El poco cuidado de la propiedad social trae consigo una inversión económica
grande y una mala imagen institucional. En la vida interna nos afecta este
aspecto con las roturas de las ventanas, puertas, duchas, baños, colchonetas,
paredes, implementos deportivos, así como su organización interna.

MEDIDAS:

-   El atleta que dañe o rompa alguna propiedad que la institución le halla
    brindado, deberá pagar su costo y se analizará la gravedad del hecho, para
    su mantención en el equipo.
-   La pérdida de la base material deportiva, así como los diferentes
    implementos deberán ser pagados.

HIGIENE DE LOS ATLETAS Y LA VIDA DEPORTIVA (APARIENCIA
PERSONAL)

Es fundamental en los atletas el cuidado de la apariencia personal,
fundamentalmente en las categorías escolares, cadetes y juveniles que tienden
a exagerar los modos en el vestuario, peinados, vocabularios, modales, etc.

También en nuestro deporte nos golpea el aseo personal y el aseo de las ropas
deportivas, ya que se hace imposible el trabajo un tiempo prolongado con
atletas que tengan malos olores.

El respeto debe ser mutuo, tanto hombres como mujeres.

CONSECUENCIAS:

El no-cumplimiento de este aspecto, rompe la disciplina del gimnasio y del
colectivo, violándose el reglamento. Hay que tener en cuenta que el poco aseo
de la ropa deportiva con el contacto en el entrenamiento, transmite malos
olores a otros atletas. En ocasiones es necesario un cambio de trusa para
realizar la táctica o la técnica, ya que si están en malas condiciones puede
provocar alergias, enfermedades, etc. sabiendo que la higiene es parte de la
educación de las personas y es sinónimo de salud.
37

MEDIDAS:

-   Todos los atletas deben estar correctamente uniformados y un correcto
    peinado en especial para las damas.
-   Será de estricto cumplimiento el aseo personal y del vestuario del
    atleta.
-   Los atletas que no estén debidamente arreglados, no podrán participar en el
    entrenamiento, hasta tanto no resuelvan sus problemas.
-   Los atletas que sean sacados del entrenamiento por no estar
    correctamente, tendrán que realizar el entrenamiento en tiempo extra.
-   La separación reiterada de un atleta por estos motivos se analizará en el
    colectivo.
-   Está prohibido el fumar en el Polideportivo así como ingerir bebidas
    alcohólicas ( amonestaciones, así como análisis para su separación)
    sabiendo que todo esto es negativo para la salud y es mala imagen para un
    buen atleta, esto no debería estar ni en conversaciones.


CUIDADO E HIGIENE DEL GIMNASIO:

La necesidad del cuidado de nuestras instalaciones nos es necesario
responder satisfactoriamente y positivamente en la limpieza y la organización
del mismo, no es justificación que exista personal propio del mantenimiento del
gimnasio, nosotros deberíamos colaborar más decididamente al cuidado y al
aseo del mismo.

CONSECUENCIAS:

La poca atención y responsabilidad ante esta tarea provoca la indisciplina
interna de los atletas, influenciado esto sobre el resto del colectivo, también
provoca la poca higiene del gimnasio y las pérdidas de prendas de vestir,
dinero de los compañeros, etc.
MEDIDAS:

-   Deberá existir un capitán por equipo para supervisar y garantizar la limpieza
    y organización.
-   En horario de actividades de entrenamiento el único autorizado a
    permanecer en el gimnasio es el capitán o algún atleta con reposo absoluto.
-   El capitán no podrá abandonar sus funciones como tal, en caso de hacerlo
    tendrá que buscar un compañero responsabilizado para que lo sustituyan.
-   El incumplimiento o mal trabajo del capitán, denotará su poca preocupación
    y liderazgo, sabiendo que es la imagen y reflejo de un buen equipo.
-   En caso de incumplimiento de la sanción o reincidencia en la mala
    responsabilidad del capitán, se analizará en el colectivo, en la reunión
    ordinaria de cada mes.
-   El capitán siempre estará en contacto con los entrenadores, ya que él es el
    portavoz del equipo, por lo tanto las disposiciones justas serán acatadas
    por el grupo.
38

APROPIACIÓN DE LAS PROPIEDADES AJENAS:

El robo (hurto) es uno de los hábitos peores en que puede arrastrar un joven en
su formación. El robo es una manifestación no acorde con la sociedad que
puede ser reflejada por hábitos no acordes en la familia.


CONSECUENCIAS:

Como es sabido, el robo crea malestar, inseguridad, desconfianza,
descontento, etc. Entre los miembros del colectivo y se crean sospechas
indebidas y malos métodos y procedimientos entre los compañeros.


MEDIDAS:

-   Las pérdidas de prendas de vestir u objetos de algún atleta serán
    analizados en el colectivo hasta que aparezca o se aclare el asunto.
-   Cuando se detecte al alumno que ha obtenido algo indebido con fines de
    llevárselo, será sancionado con la baja de la institución.




PLANIFICACIÓN PSICOLÓGICA

MARTES

    — Respiración (5 min.)
    — Introducción a la importancia de la concentración y atención antes,
      durante y después de la competencia (10 min.)

      Primer ejercicio.-
    — Medición de tiempo en reacción al entrar a hacer contacto con el
      oponente, con variabilidad de ambiente (negativo, positivo) pro
      desconcentración. (30 min.)
    — Comentarios (5 min.)

    — Duración estimada 50 minutos.


MIERCOLES

    — Respiración (5 min.)
    — VISUALIZACION (características y explicación de procedimiento) (5
      min.)

      Segundo ejercicio.-
    — Visualización del ejercicio anterior con características similares en el
      ambiente. (30 min.)
39

  — Comentarios (5 min.)
  — Duración estimada 45 minutos.


JUEVES

  — Respiración (5 min.)
  — Introducción: test de concentración de Toalusse. (5 min.)
  — Aplicación del test bajo parámetros de los ejercicios uno y dos.   (30
    min.)
  — Comentarios (5 min.)

  — Duración estimada 45 minutos.

VIERNES

  — Respiración (5 min.)
  — Charla: Autoestima y Auto confianza. (15 min).
  — Trabajo específico con los resultados de los test. (20 min.)

  — Duración estimada 40 minutos.
40


                                                                                                        CAPITULO V.- PLANIFICACIÓN GRÁFICA

                                                                                    INSTITUTO NACIONAL " MEJÍA " 2010-2011.
                                                                               PLAN HORIZONTAL DE LA DISCIPLINA DE LUCHA OLÍMPICA
                                                                                                                                                                                                                    COMP




                                                                                                                                                                                                                        CAMPEONATO INTERCOLEGIAL
                                                                                                                                                                                            PRE COMPET

                                               PREPARATORIO
                                                                                                                                                      Prepara. Física Especial
                     TEST DE INICIACIÓN




                                                             NORMATIVAS




                                                                                                                                                                                               TOPES DE
                                                                                                              Preparación Física General
                                                                          INTERCAMBIOS                                                                        TOPES DE                         CONTROL
                                                                           DEPORTIVOS                                                                      ENTERNAMIENTO Y
                                                                                                                       No Intercambios                         CONTROL


     SEPT                 OCTUBRE                        NOVIEMBRE                       DICIEMBRE                ENERO               FEBRERO              MARZO                    ABRIL                MAYO                                           JUNIO
1 2 3 4 5                                 6    7    8 9 10 11 12 13 14 15 16 17 18 19 20 21 22 23 24 25 26 27 28 29 30 31 32 33 34 35 36 37                                                                        38                              39    40 41 42
6    13   20   27     4                   11   18   25   1    8           15   22   29    6   13   20   27    3   10    17   24   31   7    14   21   28    7    14   21   28   4    11   18   25   2   9    16    23                              30    6    13   20
10   17   24   1      8                   15   22   29   5   12           19   26   3    10   17   24   31    7   14    21   28   4    11   18   25   4     11   18   25   1    8    15   22   29   6   13   20    27                              3     10   17   24

                                                                             P.F.E 40 %                            DESARROLADOR II                     ESP VAR         ESPECIAL
                                                                                                   TRANSITO




                    P.F.G. 60%                                            Esp.                                                                                                                 PRE
                                                                                                    ACTIVO




                                                                                                                                       PREPARATORIO
                                                                          Varia ESPECIAL                                                                                                    COMPETITIVO
                                                                                                                                                                                                                  COMPETITIVO
     ACOND DESARROLLADOR                                                  30%       70%
      30%       70%

                                                                                                                                                                                     Msc. Freddy Moreno C.
                                                                                                                                                                                    Entrenador del I.N."MEJÍA"
41
42

                           INSTITUTO NACIONAL "MEJÍA".
               PLANIFICACIÓN SEMANAL DEL ENTRENAMIENTO DEPORTIVO
Equipo: Esc. Kdts.   Sexo: M             DEPORTE: Lucha O.            Período: Preparatorio       Meso cicló: Básico Desarrollado
Semana Nº:6                              FECHA: del 4 al 8 /10/10                        Etapa: General
Objetivo.-    Técnico: Iniciar el W técnico de las posiciones y movimientos básicos x /2 lados, con la c/e + comunes
              Físico: Evaluar e iniciar el desarrollo general de las fuerza en 3 clase y la resistencia en 1.
              Educativo: Iniciar el dll disciplinario con el control en cada entrenamiento y visitas en las aulas
                   Volumen: 360´                             Intensidad: 1                     Micro ciclo: Recuperación
                                                        Lunes Martes        Miércoles Jueves Viernes Sábado            DIF / A.
N                ACTIVIDADES             U/M I Total
                                                         P R P          R    P     R      P R P R P R                   P       R
 1         Calentamientos                 5       36      7       7           8            7        7
 2         Fuerza                         1       18     18
 3         Velocidad                      3       18                         18
 4    P. Rapidez                          2       18             18
      F.
 5         Fuerza-rápida                  4       7,2 7,2
      G.
 6         Resistencia                    6       18                                               18
 7         Resistencia a la rapidez               7,2                       7,2
 8         Resistencia a la Fz-rápid 6            7,2                                    7,2
 9         Movilidad                      3       7,2             2           5
10         Coordinación (Acrobaci                 7,2     3                              4,2
  Preparación Fís. Especifica                    144 35          27          38           18       25       0           0
11         Fuerza                                 18      6       6           6
12 P. Rapidez                                    10,8            11
13 F. Fuerza-rápida                              10,8                                     11
      E.
14         Rest a la Fz-rápida                    7,2                                    7,2
15         Resistencia a la rapidez               7,2                       7,2
   Preparación Fís. Especial                      54      6      17          13           18        0       0           0
16         Fuerza                                 18     18
17 P. Rapidez                                     18             18
      F.
18 E. Fuerza-rápida                               7,2                                    7,2
19         Resistencia a la Fz-rápid             10,8                                              11
 Preparación Técnica-táctico                      54     18      18           0          7,2       11       0           0
20         Técnica de la pos de Pie 6             36     20                               16
21         Técnica de la pos de 4 P 5             36                         16                    20
22    P Tope estud-entrenamien                    18                                               18
23    T. Tope entrenamiento                       7,2                       7,2
24 T. Topes de competencia                         0
25         Topes control                           0
26         Preparación Teórica                   10,8     2                   2            2       4,8
                Total                            108 22           0          25           18 0 43           0           0
                                           140
                                     VOLUMÉM        INTENSIDAD
                                           120

                                           100

                                               80

                                               60

                                               40

                                               20

                                               0
                                                        1          2   3    4         5   6         7     8   9   10   11



        VOLUMEN TOTAL                          360               127   97       115           105       132   0        0
       INTENSIDAD TOTAL                             1            80    60       80            70        90
43

 ACTIVIDADES DE LA SEMANA                   Cap. Físicas Lunes             Martes         Miércoles   Jueves Viernes Sábado          DIF / A.
Multifuerza, lumb, tríceps (Mx.rep.c/u)     Fuerza         X
Carreras de 5, 10, 15, 30 mts.              Velocidad                                        X
Carrera de relevos (Lúdico)                 Rapidez                           X
Salto largo, Plan. 15"y Abd 20"             Fz-rápida             X                                       X

Carrera de 1000 y 1500 mts.                                   Resistencia                                                  X
Barr, 4 ej básicos 90%mx pla.abd.rp                           Rst.a fuerza                                X
Plan nor, subma, salto alter x enci 30"                       Rst.a fz-ráp.                                                X

   PROGRAMA TÉCNICO DE LA SEMANA                                      Lunes         Martes        Miércoles       Jueves       Viernes          Sábado


DE PIE                                                                 P      R       P       R       P       R     P      R     P       R        P       R
 1    Volteo 2 brazos un 1 brazo                                       X              X                                          X                X
 2    Volteo con agarre de cabeza y brazo                                                             X                          X                X
 3    Tacle arrodillado por 2 lados                                    X              X               X                          X                X
 4    Bombero con agarre de ambos brazos(doble rolling)                X                              X
 5    Combinación: Derribe c/giro-defensa-tacle a1 pierna              X              X
 6    Molino c/agare de cabeza-defensa-derribe y pase atrás                                           X                          X
 7
 8

           PARTER ( 4 PUNTOS)                                         Lunes       Martes          Miércoles       Jueves       Viernes       Sábado

 1    Universal con media nelson                                       X              X                                                           X
      Proyección con turca, con agarre de tron.y
 2    muslo                                                                                           X                          X                X
 3    Control y salida de puente                                                      X               X                          X                X
 4    Combinación: turca-defensa-universal                                                            X                                           X
 5                 Desbalance-defensa-universal                                       X                                          X                X
 6
 7
 8

      PROGRAMA FÍSICO DE LA SEMANA                                    Lunes       Martes          Miércoles       Jueves       Viernes       Sábado

  1   Control del Peso                                                 X              X               X             X            X                X
  2   Resistencia : Carrera libre, Suiza (Soga)                                       X                             X                             X
  3   Saltos en el banco, despegue de piernas                          X                              X                          X
  4   Entradas c/auxiliares                                                           X                             X                             X
  5   Fuerza: Libre, halón, barras                                     X                              X                          X
  6   cuello, sogas, escalera china                                    X              X               X                          X                X
  7   abdominales(Altas o bajas), Lumbares                             X              X               X             X            X                X
  8   Intensidad: Giros en puente de lucha                                                            X                          X
  9   Lanzamiento del muñeco o balón medicinal                                                                                   X
 10   Planchas submarinas o corazón                                    X              X               X             X            X                X
 11   Técnica: De pie
 12   Parter :

                               ENTRENADOR                   Msc. Freddy Moreno C.
44

                           EJEMPLO DE UN MICRO CICLO (UNA SEMANA).1




                                                    I Semana
                                 Mañana                             Tarde
                             L Técnica Indivi-                      Descanso
                               dual

                             M 1 Tope de Entre-                  1 Tope de Entre-
                               namiento                           namiento
                               Complejos “K”                     Complejos “K”

                             M 1 Tope de Com-                   1 Tope de Entre-
                               petencia                         namiento
                               Técnica Indivi-                  1 Tope con Cambio
                               dual                             de Comtrario

                             J Técnica Indivi-                 Descanso
                               Dual

                             V Sauna                           Descanso
                               Masaje

                             S     Descanso                    Baloncesto
                                                               20’-3’-20’
                                                               Ejercicios Especiales

                             D Descanso                        Prep. Física Especial
                                                               en el colchón




1
 RANZOLA J. A., Metodología para la Planificación y Control de las Cargas de Entrenamiento, Caracas, 2003.
2BOMPA TUDOR, Periodización Teoría y Metodología del Entrenamiento, Toronto, 1998, p. 285, 286.
45

                                                        INSTITUTO NACIONAL “MEJÍA”
                        CRONOGRAMA: PARA LA SELECCIÓN DE TALENTOS DEPORTIVOS EN LA LUCHA OLÍMPICA 2010-2011
   ACTIVIDADES /
      MESES
                          TIEMPO   Septiem.           Octubre         Noviembre               Diciembre               Enero               Febrero                 Marzo               Abril              Mayo                Junio

      SEMANAS              40      1    2    3    4    5    6    7    8   9    10 11 12 13 14 15 16 17 18 19 20 21 22 23 24 25 26 27 28 29 30 31 32 33 34 35 36 37 38 39 40
                           DEL     13   20   27   4    11   18   25   1   8    15   22   29   6    13   20   27   3   10   17   24   31    7   14   21   28   7    14   21   28   4   11   18   25   2   9    16   23   30     6     13
      FECHAS
                           AL      17   24   1    8    15   22   29   5   12   19   26   3    10   17   24   31   7   14   21   28   4    11   18   25   4    11   18   25   1    8   15   22   29   6   13   20   27   3     10     17

   Masificación del
      Deporte
                            8           X X X                    X X X                                            X             X

Exhibición de Videos        4                X                        X                                                         X                                                                        X
     Visitas a los
     Deportistas
                            8      X              X                   X                                           X                  X                   X                                           X                  X

     Pruebas de
 Diagnóstico Físicas
                            6                          X X                                                            X X                                                             X X

     Evaluación
   Pedagógicas del          6                                                                 X X                                                             X X                                                             X      X
       Colegio


  Planificación del
  Macro 2010 - 2011
                           40      X X X X X X X X X X X X X X O O                                                X X X X X X X X X X X X X X X X X X X X X X X                                                                      X

  Reunión con las
    Autoridades
                            4                X                            X                                                                    X                        X
 Reunión con Padres
     de Familia
                            3                                    X                                                              X                                                                        X

   Análisis Técnico         6                                                                           X X                                         X                        X                  X                  X

     Campeonatos
    Preparatorios y
     Campeonato
                            4                                    X                       X                                                                                        X                           X
  Intercolegial 2011.


  Observaciones:

                                                                                                                                                                             Msc. Freddy Martín Moreno Caza
                                                                                                                                                                               Entrenador del I. N. "MEJÍA"
46

PRESUPUESTO
LUCHA OLÍMP.          ATLETAS     PRONÓSTICO  SELECTIVOS PROVINCIALES NACIONALES Internac.
INFANTIL 10-13     D    V TOTAL 0 P B TOTAL Torneo Campe TOTAL Torneo Campe TOTAL
   FEMENINO        10            2 4 4     10  2        1       $ 300 $1600 $800
  MASCULINO             10   20  3 4 3     10  2        1       $ 300 $1600 $800
ESCOLAR 14-15       D   V
   FEMENINO        10            3 3 4     10  1        1       $ 200  $800 $800
  MASCULINO            1O    20  3 4 3     10  1        1       $ 200  $800 $800    $2000
CADETES 16-17       D   V
   FEMENINO        1O            2 4 4     10  1        1       $ 200  $800 $800    $1000
  MASCULINO             20   30  3 4 3     10  1        1       $ 200  $800 $800    $1000
 JUVENIL 18-20      D   V
   FEMENINO         8            2 2 6     10  1        1       $ 200  $800 $800    $1000
  MASCULINO             18   26  3 3 4     10  1        1       $ 200  $800 $800    $1000
SENIOR 20.......    D   V
   FEMENINO         6            2 2 2      6  1                $ 100  $800
  MASCULINO             16   28  3 2 3      8  2        1       $ 300 $1600 $800    $4000
   ARBITROS         1    2
    JUECES               2
CRONOMETRIS         1    2    8
NUTRICIONISTA            1
  MASAJISTA              1
MUSCULACIÓN              1
    MÉDICOS              2
  PSICOLOGO              1
     OTROS               2    8
 Total medallas                 26 32 36   94
     TOTAL         46 74    140               13        9      $ 2200 $10400 $7200 $10000


SALARIO TÉCNICO                      IMPLEMENTACIÓN                GASTOS VARIOS
  INFANTILES  M F C/Mes                Camisetas    20   $ 100 2 Colchonetas Reglamentarias
 ENTRENADOR 1       $160               Pantalonetas 20   $ 60  Sobre Alimentación
     Monitor   1 1  $150                                       Materiales para
    ESCOLAR                            Trusas      20    $ 300 entrenemiento
 ENTRENADOR 1       $160               Botas       20    $1000 Medicinas
     Monitor   1 1  $150                                       Otros
    CADETES                            Camisetas   30    $ 150
 ENTRENADOR 2    1  $600               Trusas      30    $ 450
     Monitor   1 1  $240               Botas       30    $1500
   JUVENILES                           Camisetas   26    $ 130
 ENTRENADOR 2    1  $600               Trusas      26    $ 390
     Monitor   1 1  $240               Botas       26    $1300
     SENIOR                            Térmicos    10    $ 300
 ENTRENADOR 1 Extj. $600               Trusas      28    $ 420
     Monitor   1 1  $400               Botas       28    $1400
                    $3300


    TOTAL          por 12   $39600                       $7500                         $40000

TOTAL DEL PROYECTO 2005 : $116900
47

   CAPITULO V.- GLOSARIO TÉCNICO METODOLÓGICO DEL
               ENTRENAMIENTO DEPORTIVO


DEFINICIÓNES CONCENTUALES

Acción Táctica:
Es una actividad al logro de un éxito pleno, la cual se ejecuta dé acuerdo con el
nivel de las condiciones para el rendimiento (conocimientos tácticos, destrezas
deportivas, preparación física, comportamiento,....)


Agilidad:
Es la capacidad de dominar condiciones complejas del movimiento, de
aprender y perfeccionar destrezas de forma rápida, aplicar estas destrezas y
transformarlas convenientemente a los requisitos de la situación cambiante.


Agilidad especial:
Es la capacidad de resolver de manera creadora y racional una tarea de
movimiento en una disciplina cambiante.


Agilidad general:
Es la capacidad de resolver de manera creadora y racional una tarea
cualquiera de movimiento, en diferentes ramas del deporte.


Aprendizaje Motor:
Es el proceso de formación de los movimientos.


Capacidad de Acoplamiento:
Es la capacidad de coordinar las diferentes partes del cuerpo en movimiento,
de forma encadenada, unas con otras, de forma conjunta, a través de la
dinámica de los diferentes parámetros en el tiempo y espacio.


Capacidad de Adaptación:
Es la capacidad que tiene el organismo de adaptarse durante una acción dada
a una situación, o a cualquier otra situación existente que puede ser esperada
o inesperada en el menor tiempo posible.


Capacidad de Aprendizaje Motor:
Es el tiempo que requiere el proceso de aprendizaje o la sumatoria del número
de repeticiones que necesita realizar un atleta para lograr un nivel de desarrollo
de un hábito motor determinado.
48


Capacidad de Equilibrio:
Es la capacidad que tiene el cuerpo de mantenerse en equilibrio (equilibrio
estático) o durante un movimiento (equilibrio dinámico).


Capacidad de Ritmo:
Es la capacidad que caracteriza los cambios dinámicos de los movimientos.



Capacidad Física:
Es el conjunto de las posibilidades motrices naturales o adquiridas mediante los
cuales se pueden realizar esfuerzos físicos distintos según las estructuras y la
dosificación.


Capacidades:
Son las condiciones que se requiere para la formación de las acciones de los
movimientos. Se desarrollan y perfeccionan durante el proceso de formación y
educación.


Capacidades Condicionales:
Son las que se caracterizan fundamentalmente por el proceso energético en el
organismo. En ellas influyen de manera determinante los procesos de
alimentación, herencia y medio ambiente. Estas capacidades son: fuerza,
rapidez, flexibilidad y resistencia.


Capacidades Coordinativas:
Son un complejo relativo psíquico-fisiológico de las condiciones de rendimiento,
los cuales determinan el comportamiento del deportista. Se dividen en: básicas
(aprendizaje motor, combinación motor, adaptación y cambio motor) y
especiales (equilibrio, adaptación, orientación, ritmo, reacción, diferenciación y
acoplamiento).


Conocimientos:
Es él haber recopilado por la memoria mediante procesos de aprendizaje, el
cual sirve como material de operaciones del pensamiento y como fundamento
de la orientación y regulación de las acciones.


Control:
Es una comparación entre un objetivo y el resultado final de una actividad. Del
análisis de la comparación se sacan conclusiones por general para la actividad
posterior.
49


Cultura Física:
Es un componente de la Cultura Universal, sintetiza las categorías, las
legitimidades, las instituciones y los bienes materiales creados por la rama de
la Educación Física, con el fin de perfeccionar el potencial biológico implícito en
el hombre.


Deporte:
Es una actividad específica en el cual se valoran las formas de practicar los
ejercicios físicos para que el individuo o el colectivo lleguen a lograr el
perfeccionamiento de las posibilidades morfo funcionales y psíquicos en una
actuación determinante en la superación de sí mismo o en la del contrincante.


Entrenador:
Es la persona calificada para la dirección de la preparación deportiva



Entrenamiento:
Es un proceso pedagógico (educación y formación) que tiene como objetivo
principal el de lograr elevados resultados deportivos en el organismo del
deportista, el cual es sometido a esfuerzos físicos y psíquicos que aumentan de
forma sistemática.


Entrenamiento Deportivo:
Es la forma fundamental de preparación del deportista. Está basada en
ejercicios sistemáticos y representa en esencia un proceso pedagógico
organizado con el objeto de dirigir la evolución del deportista (su
perfeccionamiento deportivo).


Escuela de Entrenamiento:
Es un sistema de preparación unitaria del deportista o de los deportistas en un
deporte o en una disciplina determinada el cual se acondiciona a la existencia
de una corriente de opiniones o un concepto o idea, asumida por técnicas.


Experiencia del movimiento:
Es el conjunto de patrones de movimientos adquiridos durante el proceso de
aprendizaje del entrenamiento y de la ejercitación, los cuales pueden utilizarse
de forma variada.


Fuerza:
Es la tensión que pueden desarrollar los músculos durante su contracción.
50


Flexibilidad:
Se entiende por flexibilidad la capacidad de realizar movimientos con gran
amplitud. La flexibilidad puede ser activa, pasiva y anatómica.


Gimnasia:
Es un sistema de ejercicios físicos que influyen selectiva y acumulativamente
en el aparato locomotor, con vistas al perfeccionamiento y armonía de los
movimientos del cuerpo humano, así como a la formación de una postura
correcta.


Juego:
Es una actividad completa, predominante motriz y emocional, espontánea y
organizada, efectuada según las reglas previamente establecidas con fines
recreativos y de adaptación a la realidad social.


Lección o unidad de entrenamiento:
Es la forma diaria de organización de clase o entrenamiento y de la preparación
del deportista.


Macro ciclo:
Estructura del entrenamiento en la que suceden las fases de la forma deportiva
y su duración es diferente. En él siempre se desarrolla la forma deportiva.


Metodológico:
Es el conjunto de principios y métodos que determinan el camino a seguir en el
proceso de la preparación del deportista.
Preparación Deportista:
La preparación del deportista es un proceso multifacético, en el que se utiliza
de forma racional todos los factores (medios, métodos y condiciones) que
influyen de una manera directa sobre el crecimiento del deportista y aseguran
el grado necesario de su disposición para alcanzar elevadas marcas
deportivas.


Principio Didáctico:
Es un fundamento importante y general que determina la actividad del
educador, la organización del proceso y el desarrollo de una forma adecuada.


Reflejos:
Son trayectorias de movimiento que se basan en la combinación de los
estímulos biológicamente fijos, en la mayoría de las veces inconscientes, los
cuales no son influidos por los impulsos del control voluntario (reflejos
incondicionados).
51


Resistencia:
Es la capacidad del organismo de realizar un esfuerzo físico durante un tiempo
determinado sin que disminuya su efectividad. La resistencia puede ser básica
y específica.


Ritmo de Movimiento:
Es la característica temporal del acto motor que consiste en la acentuación
periódica, según ciertas reglas, de algunos de sus elementos constituyentes.


Sistema de Entrenamiento:
Es un complejo de principios y métodos que dependen uno de otro, los cuales
forman un todo y sobre el cual se basa el proceso de entrenamiento.


Tecnológico:
Es el conjunto de los diferentes sistemas, de los métodos y medios en los que
se apoya el proceso de la preparación deportiva.


Teoría del Entrenamiento:
Es un sistema de ideas, principios y métodos el cual forma y articula el
entrenamiento deportivo.


Transmisión del Movimiento:
Es la expresión biomecánica por medio por el cual se indica él vinculo
estructural cinemática entre los elementos sucesivos del movimiento.


Vagotonía del Entrenamiento:
Es la adaptación del organismo del deportista a la carga, es un estado peculiar
fisiológico, el cual se caracteriza por una bradicardia ( menos de 60 latidos por
minutos), disminución del volumen por minuto, disminución del volumen
sistólico, así como por otros cambios vegetativos, los cuales contribuyen al
mejoramiento del metabolismo en general y en especial a la capacidad de
rendimiento. .1




1
 Lanier Soto, Arístides. La Tecnología y Metodología de la Planificación del Entrenamiento Deportivo
por el Sistema de Capacidades. La Habana, CEDOC-INDER, 1983, 11 p.(Información Directa 4).
2 Nahatrikou, M. Y. Principios de la dirección de la preparación de los deportistas jóvenes. Moscú,
cultura física y deportes, 1982, 272p. ilus.
52


REFERENCIAS BIBLIOGRAFÍA

       ANAYA, Educación Física 3º, Educación Secundaria Obligatoria,
        Madrid, serie nuestro mundo, 1998, p.4, 18, 44.

       AÑO VICENTE, Planificación y Organización del Entrenamiento
        Juvenil, Madrid, 1997, p. 83 - 113

       AGUILERA FAUSTO, Manual Gráfico de Epistemología y Diseño de
        tesis 2001.

       BARRAGÁN L. HERNANDO, Epistemología, Loja, 1996, p.105.

       BEATRIZ ESPÍN, Comunicación Escrita, gráf. Mediavilla Hnos.,
        Quito, 1996.

       BOMPA TUDOR, Periodización Teoría            y   Metodología   del
        Entrenamiento, Toronto, 1998, p. 285, 286.

       CONVENIO ECUATORIANO-ALEMÁN, Planes y Programas, Quito,
        1955.

       EDELVIVES, Educación Física, ESO: curso 1, Material del Profesor,
        Zaragoza, proyecto 2.2, 2002.

       FEDERACIÓN COLOMBIANA DE LUCHA Curso y Manuel para
        entrenadores, Cali, 1997.

       FEDERACIÓN PERUANA DE LUCHA Programa de Preparación en
        los niños, Lima, 2002.

       FEDERACIÓN ITALIANA DE LUCHA Metodología del Entrenamiento
        en Lucha Olímpica, Roma, 1985.

       FILA Aspectos Fundamentales del Entrenamiento de la Lucha,
        Yugoslavia, 1976.

       GARCÍA MANSO JUAN, Planificación del Entrenamiento Deportivo,
        Madrid, 1996, p. 71.

       GONZÁLES SILVIO A. Desarrollo de las capacidades motrices en la
        lucha deportiva, La Habana, 2000.

       EL COMERCIO, Diccionario Enciclopédico.          ESPASA   CALPE,
        Editorial Santiago Ltda., Quito, 1997.
53

       LANIER ARISTIDES, La tecnología y metodología de la planificación
        del entrenamiento deportivo por el sistema de capacidades, Cuidad
        de La Habana, 2004, p.39-47.

       MALDONADO FRANKLIN, Módulo de la Prospectiva en la Cultura
        Física, Ambato, 2005, p.8.

       MANZO J. G. Prospectivas del Entrenamiento Deportivo, Madrid,
        2004.

       MATVÉEV L. Fundamentos del Entrenamiento Deportivo, URSS,
        1983.

       MAZUR A. G. Lucha Clásica Manual Metodológico, La Habana, 1991.

       OZOLIN N. G. Sistema Contemporáneo de Entrenamiento Deportivo,
        La Habana, 1989.

       PETROT R. Programa de Lucha Infantil, Bulgaria, 1986.

       RANZOLA J. A., Una Metodología para la planificación y Control de
        las cargas de entrenamiento, 2003.

       REFORMA CURRICULAR CONSENSUADA Planes y Programas de
        estudio nivel primario, Quito, 1997, p. 8-17.

       ROLLE GUSTAVO, Programa de Preparación del Deportista, lucha
        Olímpica, La Habana, 1988.

       SECUNDARIA 2000, Educación Física 4º curso, Barcelona, 1998,
        p.4-7.

       SÍNTESIS PROYECTO DE EXPERIMENTACIÓN, ―Innovaciones
        Pedagógicas‖ y PEI‖, CSB., Quito, 2005, p. 17


WEDGRAFÍA

       http: //www.eluniverso.com, Nueva Constitución Política del Ecuador,
        175 páginas y 444 artículos, Aprobado en Montecristi, el 24 de julio
        del 2008.

       http://www.slideshare.net,/froycv/programacin-curricular-presentacin-
        santillana.

       http://www.biox.com.mx/piramidenutricional.htm

       Libros y revistas virtuales de Educación Física, España, disponible
        en: http://www.edelvives.com.
54


   Estrategias para el Desarrollo de las Competencias por Claudia
    Patricia                                                       Parra
    A,disponible:http://issuu.com/jaibana/docs/procesos_y_estrategias_di
    dacticas_para_la_adquisic

   www.fila-wrestling.com
55



                                 INDICE
                    MÓDULO DE LUCHA OLÍMPICA

— Introducción……………………………………………………                           Pág.   1

                                  CÁPITULO I

— El Problema……………………………………………………                            ”      2
— Justificación……………………………………………………                          ”       4
— Malla Curricular de la Lucha Olímpica………………………..           ”       6
— Preparación Técnico Táctica……………………………………                   ”     7
— Programa Técnico………………………………………………                          ”     8
— Test Iniciales para la captación de Luchadores………………..      ”     9

                                  CÁPITULO II

— Marco Teórico…………………………………………………                           ”      11
— Fundamentación Legal…………………………………………                       ”      14


                                  CÁPITULO III

— Metodología……………………………………………………                            ”      18
— Técnicas e Instrumentos para la Iniciación Deportiva…………   ”       24
— Ficha de Inscripción…………………..………………………..                   ”       25
— Ficha de Datos Generales………………………………………                     ”      26
— Ficha de Control de Resultados………………………………..                ”      27
— Ficha de los Test Pedagógicos…………………………………                  ”      28
— Ficha del Control de Asistencia………………………………..               ”      29



                                  CÁPITULO IV

— Planificación Escrita……………………………………………                     ”      30
— Planificación Educativa………………………..……………….                  ”       32
— Planificación Psicológica…....………..………………………..             ”       38

                                    CÁPITULO V

— Planificación Gráfica…………………………………………                      ”      40
56


— Planificación Semanal………………………..……………….        ”   42
— Cronograma de Actividades...………..………………………..   ”   45
— Presupuesto……………………………………………………                ”   46

                             CÁPITULO VI

— Glosario Técnico Metodológico…………………………………     ”   46
— Referencias Bibliográficas…………………………….…………     ”   51
— Web grafía………………………………………………………..              ”   52

Unaq módulo de lucha olímpica 2010-2011

  • 1.
    1 UNIVERSIDAD AUTONOMA DE QUITO MODULO DE DEPORTES DE CONTACTO II INTRODUCIÓN.- La planificación a largo plazo es una característica y un requerimiento del entrenamiento moderno. Una programación a largo plazo bien organizada aumenta enormemente la eficiencia, la efectividad y la eficacia del entrenamiento actual, que brindará una calidad holística de formación al ser humano. Además, favorece la utilización de medios y métodos de entrenamiento y facilita la valoración general y especifica de los procesos de enseñanza- aprendizaje del deportista. El conocimiento de los avances en las ciencias del deporte y de las experiencias de los entrenadores de élite y de los especialistas en entrenamiento, le permitirá perfeccionar los sistemas de masificación, selección y formación de talentos deportivos. Los mejores especialistas internacionales, los cuales están resumidos aquí, contestarán a todas sus preguntas relativas a los métodos y sistemas de entrenamiento. Me limitaré pues a hablar del entrenador como factor primordial del éxito deportivo. Consecuencias en el proceso de preparación deportiva:  Necesidad del estudio permanente de la progresión de los planes y programas de los talentos deportivos.  Priorización de trabajo específico en el entrenamiento.  Celeridad en la enseñanza- aprendizaje y perfeccionamiento técnico – táctico.  Evitar y prever las incidencias biológicas negativas del entrenamiento por el mal manejo de su dosificación en los atletas iníciales.  Realizar la selección científica, precisa y oportuna del talento deportivo La Lucha Olímpica ampliamente reconocido como el deporte competitivo más antiguo, apareció en una serie de pinturas rupestres egipcias que datan de hace 5000 años atrás.
  • 2.
    2 CAPITULO I.-. EL PROBLEMA Los problemas actuales del deporte de Alto Rendimiento: Evolución de los récords, rendimientos y dinámica competitiva. Aumento de las exigencias de las reglas competitivas. Aumento del número de competiciones en el año y la cercanía entre ellas. Exigencia de participación por los organismos deportivos. Limitaciones en el uso de equipamiento con tecnología de avanzada. Necesidad de mantener la forma deportiva durante el año. Aumento de magnitudes en las normativas por edades o categorías competitivas. Limitantes en las edades infantiles en el uso del levantamiento de pesas y el trabajo anaerobio lactácido. Nocividad de los excesos de cargas para aumentar los rendimientos. Estructura y funciones orgánicas que limitan el aumento de capacidades. Limitación de la velocidad y calidad de la resíntesis de energía. Limitaciones que propician las leyes biomecánicas en los movimientos. Aumento de aceleraciones y velocidades sin que se pierda la eficacia de la técnica Necesidad del aumento de los niveles de fuerza y resistencia especial. Aumento de las intensidades para garantizar el rendimiento deseado. Imprecisión del test para evaluar los niveles de resistencia especial competitiva. El riesgo del temor, la ansiedad y el descontrol emocional en la competencia SISTEMATIZACIÓN DE CAUSAS-RAIZ Y EFECTOS EN EL TIEMPO DE LA LUCHA OLÍMPICA Objetivos NO PROBLEMA C C Organización Base de datos Políticas Dll Proyectos Deportivos W en equipo Efecto CONSTITUCIÓN DEL ECUADOR Causa datos Reglamento de lucha PASADO -----------------------------PRESENTE ----------------------------------FUTURO Concausa LEY DEL DEPORTE Mod. Peg. Cp Mp Lp Efecto CODIGO DE LA NIÑEZ Y ADOLESC. Metodología Investigación permanente Mod. Pedag. PLANIFICACIÓN MODERNA Programas Investigación C C PROBLEMA TOMA DE DECISIONES
  • 3.
    3 Formulación del Problema.- PRINCIPIO20/80 DE WILFREDO PARETO Y MATRIZ PARA PARETEAR MINORÍA VITAL ¿Cómo seleccionar al talento deportivo? ¿Se debe estructurar planes o programas? ¿Cómo se estructura las escuelas de iniciación deportiva? ¿Existen clubes especializados en iniciación deportiva? ¿Continuará el tradicionalismo? MAYORÍA TRIVIAL Planificar 30 %.- Porque en el año de 1985, el deportista Galo Legarda, logro la última presea dorada en Juegos Bolivarianos en el estilo libre en la Lucha Olímpica.  Rompiendo esquemas tradicionales y renovando con prospectivos y actualizados.  Planes y programas de enseñanza-aprendizaje, reales de nuestro medio.  Normativas del atleta que vive a 2800 mts.  Características fisiológicas y biológicas del atleta de País. Visitar y masificar 20 %.- Los centros educativos del País.  Las características propias (Somato tipo y bio tipo atlético).  Perfiles del Atleta de Lucha.  Carácter y voluntad en la Lucha Olímpica. Organizar 20 %.- Brigadas de especialistas deportivos en la disciplina que logren  La Cultura Proactiva en la Lucha Olímpica.  La búsqueda de talentos humanos en el País. Gestionar 10 %.- Alianzas permanentes  Con especialistas nacionales y extranjeros.  Sponsor que apoyen la preparación de los talentos humanos. Controlar 20 %.- Los avances científicos en la  Preparación Física construcción correcta en la carga diaria de entrenamiento.  Preparación Técnico- táctico, en el proceso de lo simple a lo complejo.  Educativo procesos de conocimientos modernos y futuros.
  • 4.
    4 JUSTIFICACIÓN La importancia delmódulo se radica en ser un instrumento metodológico que posibilite el cambio de la calidad de enseñanza-aprendizaje en el deportista, que permita el trabajo en cooperación, al consensuar su oferta en función constructivista, que provoque el cambio entre los actores del proceso educativo-deportivo y que genere una organización Institucional democrática a través de una planificación prospectiva, futurista y dinámica. Y así permita establecer e implementar ambientes propicios para aprender significativamente con la articulación práctica de los ejes transversales y extrapolación de los conocimientos deportivos. VISIÓN La disciplina de LUCHA OLÍMPICA, hasta el año 2016, será líder en la formación de talentos humanos, mediante una educación constructivista en sus atletas, con altos resultados en campeonatos nacionales e internacionales, en concordancia con el desarrollo científico, técnico y la aportación en la investigación, la innovación y el permanente cambio y la transformación holística con calidad y calidez. MISIÓN La disciplina de LUCHA OLÍMPICA, es un deporte amateur que forma talentos humano de calidad y excelencia integral en los estilos de greco-romana, libre masculino y femenino, con el desarrollo de los saberes, provista de principios, valores, actitudes y aptitudes positivas; capaces de desarrollar conocimientos, destrezas y habilidades, para la construcción de seres íntegros, que le permitan coadyuvar en el cambio y transformación deportiva, social y cultural, para el buen vivir. OBJETIVOS GENERAL  Fomentar los talentos humanos capaces de encaminar la pirámide hacia el alto rendimiento con hábitos de conductas, morales, volitivas, y un espíritu emprendedor, basados en el principios del entrenamiento deportivo, que garantice el desarrollo de sus conocimientos, destrezas y habilidades deportivas, en las diferentes edades, hacia el año 2016. ESPECÍFICOS  Generar estrategias que permitan fortalecer la disciplina de Lucha Olímpica, comprometiendo a todos los estamentos gubernamentales con la misión y la visión.  Brindar al talento deportivo una formación integra y deportiva acorde a los objetivos y perfiles del deporte.  Implementarla tecnología que respondan en el campo deportivo.  Generar cambios en los talentos deportivos con la utilización TICS.
  • 5.
    5 DIAGNOSTICO SITUACIONAL (FODA) FORTALEZAS  Prestigio Institucional que brinda la Universidad Autónoma de Quito.  Amplia aceptación en el campo laboral.  Reconocimiento en el ámbito nacional e internacional.  Talento humando estable de alto nivel profesional.  Vasta experiencia académica.  Alta demanda de adeptos.  Cultura corporativa de calidad y calidez.  Proyectos Educativos técnicamente elaborados. DEBILIDADES  Alto índice de morbilidad de deportistas.  Migración y desorganización de los hogares.  Deficiencias nutricionales de los deportistas.  Deficiencias en los procesos de evaluación en los programas de enseñanza-aprendizajes.  Requerimiento de nuevos Proyectos Investigativos. OPORTUNIDADES  Especialización que brindan la Universidad Autónoma de Quito  Reforma curricular en la disciplina de Lucha Olímpica.  Establecimiento de convenio con la CDP; COE; FELA; FILA para acreditación de capacitación nacional e internacional.  Nuevas técnicas de aprendizajes.  Nuevos métodos de fundamentación biológica y fisiológica  Vinculación con empresas privadas.  Vinculación con embajadas. AMENAZAS  Desorganización familiar.  Presencia de delincuencia por el sector.  Alto costo de los implementos de lucha (Botas, orejeras, truzas).  Perdida de valores ético-cívicos.
  • 6.
    6 MALLA CURRÍCULO DE LA LUCHA OLÍMPICA PREPARACIÓN FÍSICA: Está determinada por el desarrollo de las distintas capacidades motrices en el luchador. Según nuestro criterio basado en la clasificación de los clásicos de la Teoría y Metodología del Entrenamiento Deportivo (D. Harre, Mevieev, Ozolin, y otros) las capacidades motrices condicionales y coordinativas más importantes para el desarrollo de la lucha deportiva teniendo en cuenta sus características y las exigencias actuales son, las siguientes: CONDICIONALES: Fuerza. Velocidad. Rapidez. Resistencia Movilidad (Flexibilidad-Elasticidad). Fuerza-Rápida. Resistencia a la Fuerza-Rápida COORDINATIVAS: Orientación. Anticipación. Diferenciación. Acoplamiento. Equilibrio. Ritmo de ejercicio. Según la clasificación de J.Vierjachanski, A.Forteza, A. Ranzola, G. Manzo y otros. CONDICIONANTES: Fuerza. Velocidad. Rapidez. Resistencia Movilidad (Flexibilidad -Elasticidad). DETERMINANTES: Fuerza-Rápida. Resistencia a la Fuerza-Rápida. Orientación. Anticipación. Diferenciación. Acoplamiento. Equilibrio. Ritmo de ejercicio.
  • 7.
    7 PREPARACIÓN TÉCNICO-TÁCTICA: Técnica. - Elementos Básicos Complejos Técnico-Tácticos: - Acciones Técnicas. - Reflejos - Defensas. - De Posición o Estructura - Contraataques. - Continuos - Combinaciones. - Combinados - Recomendaciones Tácticas Táctica. Percepción: - Relaciones Sensoriales - Somestésicas y Espacio-Temporales Análisis: - Funcionamiento del Pensamiento - Flexibilidad y creatividad del Pensamiento Táctico Ejecución (Respuesta Motriz) - Dominio de la Estructura - Nivel de desarrollo de las Capacidades La Preparación Física, crea la base para el dominio de la técnica deportiva; al aumentar el nivel del estado de la preparación física, se crean las condiciones para el dominio de las formas más modernas de los movimientos. A su vez, el perfeccionamiento de la técnica en el deporte constituye una manifestación más completa y efectivas de las capacidades físicas del deportista. De Pie.- Parter.-
  • 8.
    8 .1 PROGRAMA TÉCNICO Lasclases de lucha con novatos, comienza por el estudio de las posiciones fundamentales. El entrenador demuestra a los alumnos los diferentes tipos de posiciones y las diferentes técnicas de pie y parter o cuatro puntos, aclarando siempre sus ventajas y desventajas de cada una de ellas, así como después individualmente recalcar la más adecuada para cada luchador. Es necesario fortalecer la parte del cuerpo que es el cuello, porque es allí donde parten los ejercicios especiales del deporte, desarrollándolo y fortificando paulatinamente, la espalda y por último las piernas. También se debe fortificar las diferentes articulaciones, sobre la base de su flexibilidad. PARTE INICIAL DEL PROGRAMA DE ENSEÑANZA PARA LOS ESTILOS GRECO ROMANA, LIBRE MASCULINO Y FEMENINO. a) Enseñanza de los medios de la lucha. b) Principales desplazamientos c) Principales agarres. d) Tipos de agarres. INFANTIL: Categoría 9 y 10 años (libre) Greco Romana De pie - 9 técnicas De pie- 6 técnicas Parter- 11 técnicas Parter- 5 técnicas Categoría 11 y 13 años (libre) Greco Romana De pie- 11 técnicas y combinaciones De pie- 11 técnicas Parter- 12 técnicas y combinaciones Parter- 4 técnicas ESCOLARES: Categoría 14 y 15 años (libre) Greco Romana De pie- 11 técnicas y combinaciones De pie- 5 técnicas Parter- 11 técnicas y combinaciones Parter- 5 técnicas CADETES: Categoría 16 y 17 años (libre) Greco Romana De pie- 12 técnicas y combinaciones De pie- 14 técnicas y comb. Parter- 11 técnicas y combinaciones Parter- 10 técnicas y comb. JUVENIL: Categoría 17 hasta 20 años En esta categoría se debe repasar el programa escolar en conjunto con la categoría cadetes, buscando la fijación y perfeccionamiento individual de la técnica. 2 Alto Rendimiento- Actividades deportivas INDER “Programa de Preparación del deportista Lucha Libre y Greco Romana” año 1988.
  • 9.
    9 TESTS INICIALES PARA LA CAPTACIÓN DE LUCHADORES Se hace necesario el control a los futuros atletas y talentos deportivos ya que los parámetros que nos arrojen, destinará si el alumno es apto o no para el deporte. A continuación detallo los test básicos para un luchador: VELOCIDAD 30 m. Infantiles 6 segundos. 60 m. Escolares 8 segundos. 60 m. Juveniles 7 segundos. BRAZOS (soga) 1 m. Infantiles 2 m. Escolares 4 m. Juveniles BARRAS 1 o 2 Infantiles 4 Escolares 6 o 8 Cadetes más de 10 juveniles PLANCHAS EN 20 SG. 8 Infantiles 12 Escolares 15 Juveniles (3 tandas) FUERZA ABDOMEN (a) elevación de piernas y tronco de forma simultánea tocando la punta de los pies. 5 Infantiles 6 a 8 Escolares 10 Cadetes más de 10 juvenil ABDOMEN (b) mantención en L en la espaldera. 4 segundos Infantiles 8 segundos Escolares 12 segundos Juveniles PIERNAS cuclillas y salto combinado 10 Infantiles 15 Escolares 20 Juveniles Caminar con un compañero cargado (en molino) 30 m Escolares 40 m Cadetes 50 m Juveniles
  • 10.
    10 RESISTENCIA 400 m. Infantiles 2 minutos. 800 m. Cadetes 4 minutos. 1200 m. Juveniles 5 minutos. NORMATIVAS DE LUCHA OLIMPICA DEL AÑO 1995 VELOCIDAD 60 mts PARALELAS MX PLANCHAS 20" Escala Escolar Cadetes Juvenil Escolar Cadetes Juvenil Escolar Cadetes Juvenil E= + 5 7"82 7"44" 16 21 32 12 16 24 MB= 4 8"82 8"44 11 16 27 9 13 21 B= 3 9"82 9"44" 6 11 22 6 10 18 R= 2 10"82" 10"44" 1 6 17 3 7 15 Cadetes: Wilson Puente 7"82 Cadetes: Vinicio Ramos 16 Escolar: Gabriel Valdivieso 12 Juvenil: Roberto Albán 7"44 Juvenil: Roberto Albán 21 Cadetes: Fernando Valdivieso 16 Senior: Washington Carvajal 32 Juvenil: Pedro Maldonado 24 ABDOMINALES 20" SALTO LONGITUD 400 mts Escala Escolar Cadetes Juvenil Cadetes Juvenil Sénior Cadetes Juvenil E= + 5 12 18 20 11,92 12,80 14,02 1´11´´ 87 1' 04´´65 MB= 4 9 15 17 11,42 12,30 13,52 1´21´´ 87 1´14´´65 B= 3 6 12 14 11,8 11,80 13,02 1´41´´87 1´34´´65 R= 2 3 19 11 10,42 11.,30 12,52 1´51´´87 1´44´´65 Escolar: Gabriel Valdivieso 12 Cadete: Vinicio Ramón 11"92 Cadete: Rodrigo Cueva1´11´´87 Cadete: Fernando Valdivieso18 Juvenil: Roberto Albán 12,80 Juvenil: Roberto Albal 1´04´´65 Juvenil: Pedro Maldonado 20 Sénior: Javier Cenflante 14,02
  • 11.
    11 CAPITULO II.-. MARCO TEÓRICO FUNDAMENTACIÓN TEÓRICA Lucha. (Del Lat. lucta. f. Pelea en que dos personas se abrazan con el intento de derribar una a otra. || 2. Lid, combate, contienda, disputa. U. t. en sent. fig. || 3. Oposición, rivalidad u hostilidad entre contrarios que tratan de imponerse el uno al otro. || 4. Esfuerzo que se hace para resistir a una fuerza hostil o a una tentación, para subsistir o para alcanzar algún objetivo. || ~ grecorromana. f. Aquella cuyas reglas tienden a evitar el daño físico de los luchadores, cada uno de los cuales pugna por dominar al contrario haciendo que toque el suelo con ambos omóplatos a la vez durante varios segundos. || ~ interior. f. La que uno mantiene consigo mismo. || ~ libre. f. Espectáculo de origen estadounidense semejante a la lucha grecorromana, en el que se autorizan o toleran, reales o fingidos, golpes y presas prohibidos en aquella. Los métodos del entrenamiento deportivo científico, están dados por las formas de empleo de los medios y las técnicas con el fin de cumplir las tareas específicas de la preparación deportiva FUNDAMENTACIÓN CIENTÍFICA MODELO PEDAGÓGICO Y DEPORTIVO Dentro de las teorías Pedagógicas que guiarán la disciplina de lucha olímpica es el Modelo Pedagógico constructivista de Base Socio-Critico. La Comisión Internacional sobre educación para el siglo XXI, presidida por Jacques Delors y las comisiones de oriente y occidente, han determinado como dimensiones de la nueva educación: la ética y la cultura, la científica y tecnológica y la económica y social. (La educación encierra un tesoro Santillana Ediciones UNESCO, Madrid, 1996), dimensiones que con diáfana claridad nos hablan de un modelo educativo cualitativo–humanista (nuevo ser en el siglo XXI), centrado en la formación y desarrollo integral del ser humano (MEC: PLANESA, Quito 2001). Refuerza esta valiosa internacionalidad educativa, la mencionada Comisión Internacional cuando expresan lo siguiente: ― Para cumplir el conjunto de las misiones que se le son propias, la educación debe estructurarse en torno a cuatro aprendizajes fundamentales, que en el transcurso de la vida serán para cada persona, en cierto sentido, los pilares del conocimiento: aprender a conocer, es decir los instrumentos de la comprensión; aprender a hacer, para poder influir sobre en el propio entorno; aprender a vivir juntos, para participar y cooperar con los demás en todas las actividades humanas; por último aprender a ser, un proceso fundamental que recoge elementos de los tres anteriores. Por supuesto, estas cuatro vías del saber convergen en una sola, ya que hay entre ellas múltiples puntos de contacto, coincidencia e intercambio‖ MODELO DE MATVEEV: El entrenamiento deportivo es un proceso pedagógico encaminado al desarrollo y perfeccionamiento de las distintas capacidades motrices, técnPicas, tácticas, morales y volitivas del deportista, para alcanzar altos resultados deportivos.
  • 12.
    12 El término de PERIODIZACION se remonta a los años 50 en la literatura deportiva. Letunov y Ozolin son los primeros autores en abordar el problema. L P Matveev es el primero en enfocar el término bajo la interpretación que hoy comprendemos. En 1958 plantea su primera estructura de entrenamiento anual, basado en las teorías de Seyle sobre el síndrome general de adaptación o la ley de la adaptación. PERFIL DEL TALENTO DEPORTIVO Perfiles de Referencia: Que se divide en dos etapas que son: 1ª Etapa EDAD BIOLÓGICA.- Que cuente con un estado del organismo en condiciones aceptables, para la aplicación de cargas biológicas, fisiológicas, sobre la base lúdica en los iníciales de menor a mayor. EDAD ÓPTIMA DE SELECCIÓN Inicio del desarrollo al talento deportivo es desde los 10 o 11 años de edad, donde tiene su inclinación en los deportes de combate y su clara definición. 2ª Etapa EDAD IDEAL DE INICIO A LA FORMACIÓN Desde los 11 a 13 años conozca el programa técnico, potencial izando el gesto técnico en la memoria de tambor Henry EDAD DE INICIO A LAS COMPETENCIAS Medir habilidades y destrezas desarrolladas desde los 13 años en adelante. EDAD DE INICIO DE GRANDES LOGROS DEPORTIVO Luego de la formación progresiva y sistemática la edad para lograr resultados internacionales 16 o 17 años. A Partir de las Trayectorias de Campeones, se cita este ejemplo: Atleta : José Malla U. Edad : 17 años (JUVENIL) Club : Mejía Test Pedagógicos Físicos 1998 Ingreso 2000 2001 2002 RAPIDEZ 60mts. 9'' 84 9'' 78 9'' 65 9'' 54 PLANCHAS Mx. 19 30 44 60 ABDOMINALES Mx. 30 50 80 100 BARRAS Mx. 3 7 10 12 RESISTENCIA 3000mts. 18'35'' 18'19'' 17' 15'' 16'18'' Salto de longitud sin carrera 1,74 1,82 1,96 2,15 HALÓN 100 lbs. 150 lbs 90 kg 130 kg. CUCLILLAS 120 lbs 200 lbs 120 kg. 135 kg. FUERZA ACOSTADO 75 lbs 135 lbs 90 kg. 120 kg. REVERENCIA 70 lbs 120 lbs 80 kg. 90 kg.
  • 13.
    13 2 PERFIL DELENTRENADOR El entrenador de Lucha Olímpica quien debe poseer talento, creatividad, observación, perseverancia, honestidad, dignidad, lealtad para cumplir con capacidad y profesionalismo en su labor docente encaminado al trabajo constructivista e investigativo, debe estar investido de las características que se citan a continuación:  Actualizado, emprendedor e innovador.  Investigador.  Líder en los procesos de cambio social, cultural, educativo y deportivo.  Comunicador y motivador educativo.  Evaluador. PERFIL DEL PADRE DE FAMILIA / REPRESENTANTES Se define como ―Rasgos característicos que deberían reunir los padres/ madres de familia o representantes que se constituyen en un apoyo efectivo‖ para el proceso educativo y deportivo. PERFIL DE LA DISCIPLINA DE LUCHA OLÍMPICA  Al ser un deporte de combate debe contar con un Proyecto innovador del mejoramiento de la calidad y calidez de la educación y formación deportiva y sé re proyecté a realizar emprendimeintos.  Los directivos y entrenadores deben trabajar en corporeidad.  Los entrenadores participan de actividades de formación y capacitación (crear nuevos monitores).  Delegación de responsabilidades a las diferentes comisiones.  Implementar un plan de mejoramiento en lo nutricional, salud, capacidades físicas, etc.  Los entrenadores promueven el conocimiento e investigación sobre la realidad de nuestro país que generen verdaderos planes, programas y normativas de los talentos deportivos.  Que cuente con escenarios adecuados para la formación del luchador. VALORES DEPORTIVOS. o Disciplina o Puntualidad o Honestidad. o Optimismo o Responsabilidad. o Tolerancia. o Determinación. o Fidelidad. o Lealtad. o Perseverancia. o Solidaridad. o Humildad. 1 LANIER ARISTIDES, La tecnología y metodología de la planificación del entrenamiento deportivo por el sistema de capacidades, Cuidad de La Habana, 2004, p.39-47.
  • 14.
    14 FUNDAMENTACIÓN LEGAL CONSTITUCIÓN DE LA REPÚBLICA DEL ECUADOR TITULO II DERECHOS Sección Cuarta Cultura y ciencia Art. 24.- Todas las personas tienen derecho a la recreación y al esparcimiento, a la práctica del deporte y el tiempo libre. Art. 25.- Toda persona tiene derecho a gozar de los beneficios y aplicaciones del proceso científico y de los saberes ancestrales. Sección Quinta Educación Art. 26.- La educación es un derecho de las personas a lo largo de su vida y un deber ineludible e inexcusable del Estado. Constituye un área prioritaria de la política pública y de la inversión estatal, garantía de la igualdad e inclusión social y condición indispensable para el buen vivir. Las personas, las familias y la sociedad tienen el derecho y la responsabilidad de participar en el proceso educativo. Sección quinta Niñas, niños y adolescentes Art. 46.- Las niñas, los niños y adolescentes gozarán de los derechos comunes del ser humano, además de los específicos de su edad. El Estado reconocerá y garantizará la vida, incluido el cuidado y protección desde la concepción. Las niñas, los niños y los adolescentes tienen derecho a la integridad física y psíquica; a su identidad, nombre y ciudadanía; a la salud integral y nutrición; a la educación y cultura, al deporte y recreación; a la seguridad social; a tener una familia y disfrutar de la convivencia familiar y comunitaria; a la participación social; al respeto de su libertad y dignidad; a ser consultados en los asuntos que les afecten; a educarse de manera prioritaria en su idioma y en los contextos culturales propios de sus pueblos y nacionalidades; y a recibir información acerca de sus progenitores o familiares ausentes, salvo que fuera perjudicial para su bienestar. TÍTULO VI RÉGIMEN DE DESARROLLO Capitulo primero Principios generales Art. 275.- El régimen de desarrollo es el conjunto organizado, sostenible y dinámico de los sistemas económicos, políticos, socio‐culturales y ambientales, que garantizan la realización del buen vivir, del sumak kawsay.
  • 15.
    15 El buen vivirrequerirá que las personas, comunidades, pueblos y nacionalidades gocen efectivamente de sus derechos, y ejerzan responsabilidades en el marco de la interculturalidad, del respeto a sus diversidades, y de la convivencia armónica con la naturaleza. Art. 277.- Para la consecución del buen vivir, son deberes generales del Estado: 2. Dirigir, planificar y regular el proceso de desarrollo. TÍTULO VII RÉGIMEN DEL BUEN VIVIR Sección primera Educación Art. 342.- El sistema nacional de educación tendrá como finalidad el desarrollo de capacidades y potencialidades individuales y colectivas de la población para la realización del buen vivir, que posibiliten el aprendizaje, y la generación y utilización de conocimientos, técnicas, saberes, artes y cultura. El sistema tendrá como centro al sujeto que aprende y funcionará de manera flexible y dinámica, incluyente, eficaz y eficiente Sección cuarta Cultura física y tiempo libre Art. 374.- El Estado protegerá, promoverá y coordinará la cultura física que comprende el deporte, la educación física y la recreación, como actividades que contribuyen a la salud, formación y desarrollo integral de las personas; impulsará el acceso masivo al deporte y a las actividades deportivas a nivel formativo, barrial y parroquial; auspiciará la preparación y participación de los deportistas en competencias nacionales e internacionales, que incluyen los Juegos Olímpicos y Paraolímpicos; y fomentará la participación de las personas con discapacidad. Art. 376.- Se garantiza el derecho de las personas y las colectividades al tiempo libre, la ampliación de las condiciones físicas, sociales y ambientales para su disfrute, y la promoción de actividades para el esparcimiento, descanso y desarrollo de la personalidad. 3 LEY DEL DEPORTE TÍTULO IV SISTEMA DEPORTIVO Art. 26.- Deporte formativo.- El deporte formativo comprenderá las actividades que desarrollen las organizaciones deportivas legalmente constituidas y reconocidas en los ámbitos de la búsqueda y selección de talentos, iniciación deportiva, enseñanza y desarrollo. 1 ttp://www.eluniverso.com - Nueva Constitución Política del Ecuador, 175 páginas y 444 artículos Aprobado, el 24 de julio del 2008.
  • 16.
    16 CONCEPTUALIZACIÓN DE LA EDUCACIÓN FÍSICA CON LA DISCIPLINA DE LUCHA OLÍMPICA (ESQUEMA DE CONTENIDOS) Caminar Correr Saltar 1. MOVIMIENTOS NATURALES Lanzar Movimientos en el Agua LUCHA (DEFENSA) Con reglas sencillas y complejas Para el Aula: Sensorial y Cíclicos Tradicionales: locales y nacionales 2. JUEGOS Pre deportivos o de Iniciación Deportiva Deportivos: fundamentos básicos Deportes Movimiento a manos libres Movimiento en aparatos Movimiento con implementos sencillos 3. MOVIMIENTO Y MATERIAL Movimiento con pequeños aparatos Construcción de implementos sencillos 4 1 Diseño Curricular Área de Cultura Física , Elaborado por MSc. Jenny Posso y lic Marianela Donoso, Quito, 2005.p. 10,
  • 17.
    17 COMPETENCIAS EN LA EDUCACIÓN FÍSICA - Invención - Variación Creatividad - Originalidad - Resolución de Problemas SABER CONOCER: - Profundidad de Ideas COGNITIVO - Reglas - Técnicas Conocimiento - Tácticas - Organización - Historia..... E D - Correr U Habilidades - Saltar C (Naturales) - Lanzar - Nadar A - LUCHA.... C SABER HACER: PROCEDIMENTAL I - Velocidad Ó Capacidades - Fuerza N Físicas - Resistencia - Agilidad - Flexibilidad....... F Í S - Integración - Colaboración I Actitudes - Participación C - Cumplimiento A - Solidaridad....... SABER SER: ACTITUDINAL - Esfuerzo - Disciplina - Obediencia Valores - Cooperación 5 - Honestidad - Humildad - Tolerancia, prudencia, audacia....... 1 Diseño Curricular Área de Cultura Física , Elaborado por MSc. Jenny Posso y lic Marianela Donoso, Quito, 2005.p. 10,
  • 18.
    18 CAPITULO III.-. LA METODOLOGÍA Uno de los problemas fundamentales a los que se enfrentan los pedagogos deportivos en la actualidad es la confección, planificación, dosificación y control de los medios, procedimientos y las cargas de los planes de entrenamiento deportivo, tanto es así, que en la medida que el planteamiento que se establezca para la preparación sea correcto o no, se determinarán los posibles resultados deportivos. Por estas razones a la hora de confeccionar, planificar, dosificar y controlar el entrenamiento deportivo, es necesario tener en cuenta los distintos fundamentos y principios que rigen las ciencias y la teoría y metodología del entrenamiento deportivo. PRINCIPIOS FUNDAMENTALES QUE RIGEN EL PROCESO DE ENTRENAMIENTO DEPORTIVO: 1.- De la sistematización. 2.- De la correcta relación entre el trabajo y el descanso. 3.- Del aumento gradual de las cargas de entrenamiento. 4.- De la orientación hacia logros más elevados. 5.- De la unidad entre la preparación física general y la especial. 6.- De la continuidad del proceso del entrenamiento. 7.- De las variaciones ondulatorias de las cargas. 8.- De la especialización. 9.- De la individualización. 10.-De la educación y la formación Método del ejercicio. Se emplea para el desarrollo de las capacidades motoras con la ejecución de diferentes acciones con el fin de dominar los hábitos y destrezas para educar cualidades y capacidades específicas. Existen dos variedades fundamentales:  Entrenamiento de repetición (estándar).  Entrenamiento variable. El entrenamiento de repetición estándar: está dado por la ejecución consecutiva de un mismo ejercicio sin modificar sus parámetros fundamentales. Es decir partiendo de las mismas posiciones, igual velocidad Ej. Bicicleta estacionaria, carrera de 60, 100 metros, lance de volteo, tacle levantando. Estos pueden tener cambios en el volumen e intensidad con relación a la competencia. El entrenamiento variable: consiste en la ejecución consecutiva de ejercicios físicos efectuando cambios en sus parámetros, como son: posición inicial, ritmo, amplitud, número de repeticiones, etc. .6 Método del juego: Muy utilizado para el desarrollo de la resistencia general, la habilidad y la rapidez. 1 Desarrollo de las capacidades motrices de lucha olímpica 2000 Dr. Silvio Gonzáles PhD.
  • 19.
    19 El nivel emocionalque produce el juego permite realizar un trabajo más prolongado sin que los alumnos perciban el cansancio propio de la actividad, permitiendo realizar grandes volúmenes de trabajo. Para controlar la carga física debe planificarse: a) Duración del juego. b) Dimensiones del área de juego. c) Funciones de cada jugador. Los dos atletas han de luchar por el balón medicinal. Esto requiere, no solo la fuerza y la velocidad, sino también la habilidad y la agilidad. Se trata de un ejercicio conocido que puede ser ejecutado sobre el tapiz o en las praderas, como también se busca diferentes espacios como el trabajo del juego en la piscina. El atleta tiene la tarea de desequilibrar al adversario empujándolo con la palma de la mano o escapándose hacia un lado atrás El que saque los dos pies del adversario del tapiz sale vencedor. Todos conocemos esta presa de la lucha clásica. La figura muestra las condiciones de la ejecución exacta, arrancando al adversario del suelo o empujando al adversario.
  • 20.
    20 Método del intervalo: Seutiliza para desarrollar la resistencia especial.- se caracteriza porque se regulan las cargas de entrenamiento a través de los tiempos de descanso. .7 Método del circuito: Se caracteriza por la ubicación de pequeños grupos de alumnos de acuerdo a la cantidad de aportes con tareas específicas una vez terminadas estas, van produciéndose rotaciones por los diferentes aparatos a la voz de mando del profesor. Con este método se garantiza la organización de la clase. Ejercicios físicos. Su clasificación. Los ejercicios físicos constituyen el medio más importante para lograr un aumento de rendimiento deportivo; este rendimiento solo se obtiene cuando se efectúan la dosificación adecuada de los ejercicios en cada caso, con el objetivo de contribuir a crear las condiciones previas necesarias para un desarrollo interrumpido del rendimiento durante muchos años. La clasificación de los ejercicios físicos se efectúa dentro del campo del deporte de alto rendimiento atendiendo a su forma de movimiento en relación con el movimiento específico de la competencia. Los ejercicios pueden ser: 1 Ejercicios competitivos: Es aquel movimiento ejecutado según los reglamentos vigentes que corresponden a la disciplina en la cual se especializa el deportista. Ejercicio especial: Están dirigidos principalmente a fortalecer los músculos que tienen que realizar el trabajo principal. Del cuello, del arqueo, de las piernas. Estos incluyen elementos de acciones competitivas y sus variantes, así como acciones parecidas. Con ellos se desarrollan principalmente las capacidades físicas determinantes del rendimiento (componentes de la fuerza, rapidez, habilidad, coordinación, componentes aislados de la técnica y de la táctica deportiva, etc... Es aconsejable la utilización durante todo el año unido a los ejercicios competitivos para comprobar el nivel de las capacidades físicas. Aplicando los test y los sistemas (K) debidamente dosificados. Ejercicios de desarrollo general: Son aquellos tomados de la educación física y otros deportes buscando que influyan de forma eficaz sobre el desarrollo de las cualidades físicas; el contenido de la preparación general del deportista debe reflejar las particularidades de la especialización deportiva. Se utilizan: Para formar o restablecer la destreza, para afianzar las habilidades técnico - tácticas de la modalidad, están encaminadas a desarrollar las aptitudes físicas. 2 Ranzola J.A “Una metodología para la planificación y control de las cargas de entrenamiento” año 2000 Hernández Roberto. Metodología de la investigación. Ed. Mc Graw Hill. México 2001.
  • 21.
    21 Como medio deeducación de aquellas cualidades físicas que la disciplina elegida no desarrolla suficientemente y para elevar la capacidad de trabajo. Como factor de descanso activo para contribuir a los procesos de restablecimiento después de considerables cargas específicas y evitar la monotonía del entrenamiento. Capacidades motoras o motrices. La actividad motora se lleva a cabo producto de los procesos de contracción y relajamiento de los grupos musculares. Esta función del aparato neuromuscular es de suma importancia para todo el organismo y se caracteriza por una serie de índices que han recibido el nombre de capacidad motora o motrices igual a cualidades físicas. Las capacidades motoras fundamentales que se distinguen son: - Flexibilidad - Fuerza - Rapidez - Resistencia - Habilidad - Flexibilidad: Entendemos por flexibilidad la capacidad de realizar los movimientos con gran amplitud. La flexibilidad se determina en gran medida por la forma de las articulaciones, por el roce inter-articular e intramuscular y por otros factores antagónicos, pero esto se determina, fundamentalmente por el grado de coordinación de las funciones de los distintos grupos musculares. En síntesis, la flexibilidad nos sirve para medir la amplitud del movimiento. La flexibilidad puede ser:  activa  pasiva  anatómica Activa.- es la capacidad que le permite al individuo por sí solo, lograr la amplitud de movimientos en determinadas articulaciones. Y por las influencias externas. Pasiva.- se define como la amplitud máxima que se puede alcanzar como resultado de las fuerzas interiores y exteriores Anatómica.- depende de la elasticidad intrínseca de los músculos y los ligamentos. Esta varía de acuerdo a la influencia del sistema nervioso central. Temperatura externa, e interna Metodología para la educación de la habilidad y la flexibilidad. Es necesario comenzar a educarlas desde las edades escolares. Esta cualidad se desarrolla con mayor rapidez si se imparten 3ó 4 clases en la semana. Cuando hablamos de aprendizaje de nuevos movimientos, juega un papel importante el sistema nervioso central.
  • 22.
    22 Por esos esnecesario llevar a cabo la educación de esta cualidad al comienzo de la clase. El método de juego y el del ejercicio son los más empleados para el desarrollo de la habilidad. Flexibilidad La flexibilidad se podrá desarrollar mejor cuando en la semana exista un mínimo considerable de clases para el desarrollo de cada cualidad. El método idóneo es el método de ejercicios para el desarrollo de esta cualidad. Los ejercicios estarán basados fundamentalmente en la distensión a través de su subdivisión en métodos activos y pasivos. Habilidad. Concepto.- Llamamos habilidad a la capacidad de dominar, en el tiempo más breve, la técnica de nuevas acciones motoras y también la capacidad de pasar de la ejecución de unas acciones a otras. La habilidad encierra en sí, dos capacidades independientes:  Dominio de acciones motoras en un tiempo relativamente corto.  Pasar rápidamente de una actividad a otra. Dentro de la habilidad están intrínsecamente ligados otras capacidades como son la coordinación, capacidad de combinar distintos tipos de movimientos. Capacidad de equilibrio. Sensaciones propioceptivas. Es la capacidad de educar esta habilidad en edades escolares, por ser estas edades las más adecuadas, lo que nos brindará resultados en los diferentes grupos musculares. Resistencia. Concepto.- Cuando se realiza un trabajo físico, tiene lugar una disminución de las reservas energéticas del organismo, la acumulación de los productos de descomposición de las sustancias que se producen al realizar el trabajo (por ejemplo) ácido láctico en el tejido muscular. Esto implica la disminución de la capacidad de trabajo del organismo. La actividad del trabajo realizado merma progresivamente y cesa al cabo de cierto tiempo Resistencia. Se llama resistencia a la capacidad de realizar un trabajo de un carácter dado sin que disminuya su efectividad. Métodos que se aplican para educar la resistencia general. o Método de repetición estándar o Métodos de juegos o Métodos de aumento progresivo de las cargas. Metodología para la enseñanza de la resistencia especial. No es posible encontrar un sistema único de metodología para el desarrollo de la resistencia especial, pues cada resistencia especial tiene su metodología.
  • 23.
    23 Actualmente existen másde 60 disciplinas y cada una necesita una resistencia especial. Medios para educación de la resistencia general. Ejercicios físicos cíclicos. Clases de entrenamiento completo, clases de educación física, pero con la condición de que en cada clase se aumente la intensidad motora de las mismas. Complejo de ejercicios de desarrollo general, los cuales se utilizan a menudo durante el calentamiento. Aumentando progresivamente la cantidad de ejercicios. (Volumen). Aumentando progresivamente la cantidad de repeticiones. Aumentando progresivamente la intensidad de los ejercicios. Para el desarrollo de este Programa hemos determinado un programa que lo hemos concebido con un grupo de parámetros para ellos hemos desarrollado. Metodología del desarrollo de la fuerza en la Lucha Olímpica Según Kusnetzov (1983), la fuerza es el aumento de la tonicidad de un músculo, provocada por un estímulo nervioso que posibilita el movimiento o el mantenimiento de una posición de un plano muscular. Se entiende por fuerza, según la Física, la causa que altera el estado de reposo o de movimiento de un cuerpo; según la Fisiología, es la tensión que se produce al acortarse las fibras musculares, lo cual posibilita el movimiento de un peso o resistencia determinada. También se entiende por fuerza la capacidad que tiene un individuo de superar una resistencia exterior, y se caracteriza por el grado de tensión que desarrollan los músculos durante su contracción para realizar un trabajo determinado, y depende del volumen de capacidad de la estructura muscular (fibrillas y miofibrillas) y el estado de velocidad de los impulsos nerviosos que regulan su trabajo en el Sistema Nervioso Central (SNC). La inervación muscular puede llegar en atletas entrenados hasta el 80 u 85 %, mientras que en personas no entrenadas es del 25 %. Para desarrollar el trabajo de fuerza es necesario conocer los factores biológicos de la misma. FUERZA MUSCULOS CIRCULACION SISTEMA NERVIOSO Mejor orientación y aporte de Mejor coordinación entre las órdenes del Oxigeno de la fibra muscular. sistema nervioso y el trabajo muscular. Aumento del grosor de la fibra muscular con más fuerza. Fortalecimiento de las membranas musculares
  • 24.
    24 .8 TECNICAS E INSTRUMENTOSPARA LA INICIACIÓN DEPORTIVO Captación y masificación de los nuevos talentos deportivos en las horas de educación física, mediante el método de juego (tumba-tumba). Fichas de inscripción, médica, datos generales, control de entrenamientos y seguimiento de los talentos deportivos. Programas educativos, técnicos, disciplinario, etc. Planificación del entrenamiento deportivo horizontal y vertical (Macro ciclo). Planificación de Periodos (Meso ciclos). Planificación Semanal (Micro ciclo). Planificación diaria. Coordinar la conexión de la investigación científica, con especialistas nacionales e internacionales, y el asesoramiento para realizar una calidad y calidez en el proceso del proyecto. Analizar los resultados permanentes que los/as jóvenes producen, bajo inducción en las diferentes entrenamientos que realizan. 3 Esquema de las modificaciones del trabajo de fuerza. (Ehlenz-Groser y Zimmerman, 1991)
  • 25.
    25 1.- FICHA DE INSCRIPCIÓN DISCIPLINA DE LUCHA OLÍMPICA FICHA DE AFILIACIÓN N°……………….. TÉCNICO…. MONITOR……. DEPORTISTA……. ARBITRO…. Nombres y Apellidos…………………………………………………………………….. Fecha de Nacimiento………………………… Provincia………………….. Cantón………………. Nacionalidad……………………………….. Sexo……….. Libreta Militar N°…………………. Instrucción…………………………………. Titulo…………………………………………………. Profesión…………………………………… Cedula de Identidad N°…………………………….. Estado Civil………………………………… Teléfonos……………………………………………. Domicilio………………………………………………………………………………….. DATOS GENERALES Estilos: Greco-Romana…………… Libre……….. Libre Femenino………… Categoría: Infantil……… Escolar…….. Cadetes……. Juvenil……… Sénior……… Veterano…… Peso…….Kg Estatura……….cm. Grupo Sanguíneo……………………. Otros Deportes que práctica……………………………………………………………. …………………………………………………………………………………………….. Firma del Representante Firma del Deportista
  • 26.
    26 2.- DATOS GENERALES DE LOS DEPORTISTAS DEL 2011-2012 Categoría NOMBRE Y Nº ESTATURA PESO EDAD APELLIDO FECHA DE No. DE CÉDULA DE NOMBRE NOMBRE DE NACIMIENTO IDENTIDAD CURSO DEL PADRE LA MADRE DIRECCIÓN PARTICULAR TELÉFONO OBSERVACIONES I F I F 1 2 3 4 5 6 7 8 9 10 11 12 13 14 15 16 17 18 19 20 21 22 23 24 25 26 27 28 29 30 31 32 33
  • 27.
    27 3.- CONTROL DE RESULTADOS DE LAS PRUEBAS DE LAS CAPACIDADES CONDICIONALES 2011-2012 PLANCHAS ABDOMINAL Fz-expl S. RESISTENCIA 3 VELOCIDAD 60 mts 20´´ 30 " LONGITUD km NIV Nº CURSO NOMBRE Y APELLIDO I II III IV I II III IV I II III IV I II III IV I II III IV GRL. VO2 I F I F I F I F I F I F I F I F I F I F 1 2 3 4 5 6 7 8 9 10 11 12 13 14 15 16 17 18 19 20 21 22 23 24 25 26 27 28 29 30
  • 28.
    28 4.- TEST PEDAGÓGICO FÍSICOS 2011-2012 TIPO : Físico ( Fuerza pesas olímpicas, FECHA:…………………………………………….. Categoría multifuerza y medios/auxiliares) Peso Nº NOMBRE Y APELLIDO HALÓN DE CLIN FZ - Barra Mx. Rep. SENTADILLA FZ - Pecho Paralelas Lumbares Mx Mx Mx Mx Mx Mx R E R E R E R E R E R E 1 2 3 4 5 6 7 8 9 10 11 12 13 14 15 16 17 18 19 20 21 22 23 24 25 26 27 28 29 30
  • 29.
    29 < 5.- CONTROL DE ASISTENCIA MENSUAL 2011-2012 > CATEGORÍA S O N D E F M A M J J A ESCALAFÓN DE PESO NOMBRES ASISTENCIAS MENSUALES // SECCIONES DE ENTRENAMIENTO ATLETAS CON OBSERVACIONE No. Y TOTAL PROSPECTIVAS S APELLIDOS SEPTIEM. OCTUBRE NOVIEMBRE DICIEMBRE ENERO FEBRERO MARZO ABRIL MAYO JUNIO JULIO AGOSTO C M L 1 2 3 4 5 6 7 8 9 10 11 12 13 14 15 16 17 18 19 20 21 22 23 24 25 26 27 28 29 30
  • 30.
    30 CAPITULO IV.-. PLANIFICACIÓN ESCRITA PARTE INICIAL DEL PROGRAMA DE ENSEÑANZA PARA AMBOS ESTILOS. a) Enseñanza de los medios de la Lucha. — Principales posiciones.  Posición de pie (diferentes distancias y posturas).  Posición de cuatro puntos o parter. b) Principales desplazamientos. — Desplazamiento adelante. — Desplazamiento atrás. — Desplazamiento adelante a la derecha. — Desplazamiento ad a la izquierda. — Desplazamiento atrás a la derecha. — Desplazamiento atrás a la izquierda. — Desplazamiento de rotación. — Desplazamiento en círculos. c) Principales Agarres. — Simples (cuando el Luchador controla una parte del cuerpo). — Complejos (cuando el Luchador Controla dos o más partes del cuerpo). d) Tipos de Agarres. — Cruzados.  Por arriba.  Por la cintura. — De brazos lejanos y cercanos.  Agarres inversos.  Agarres de candado.  De un brazo con ambos brazos.
  • 31.
    31 COMPLEJOS TÉCNICO-TÁCTICOSREFLEJOS Posición de Pie Posición de cuatro puntos COMPLEJOS TÉCNICOS-TÁCTICOS COMBINADOS
  • 32.
    32 PLANIFICACIÓN EDUCATIVA INTRODUCCIÓN: En caminadosen el desarrollo multilateral y la construcción de la pirámide de alto rendimiento con una calidad y calidez, nos es necesario plantear en cada GIMNASIO, políticas de mejoramiento para los alumnos en la estructuración de un Plan Educativo con el objetivo de lograr mejorías en cuanto a su formación socio-educacional, así como también nos ayude a obtención de un alto nivel de perfeccionamiento atlético con nuestros educandos. OBJETIVOS: - Desarrollar de la formación multilateral y de valores humanistas. - Acrecentar su identidad ideológica y desarrollar el amor a la Provincia como el País. - Desarrollar la mentalidad colectivista. - Obtener un elevado nivel cultural y practicar las normas de conductas correctas. - Establecer los compromisos individuales y colectivos de cada macro ciclo, mezo ciclo, etapas, del entrenamiento. - Lograr una buena capacidad de trabajo, así como un alto nivel de rendimiento en competencias. PROGRAMA A TENER EN CUENTA DENTRO Y FUERA DEL GIMNASIO AUSENTISMO: - Impuntualidad al entrenamiento, se dará un margen de 10 minutos luego de haber iniciado la clase, para que el atleta pueda ingresar si no tendrá que esperar al próximo entrenamiento. - Poco esfuerzo en los entrenamientos o falta de atención a los ejercicios o plan elaborado por el cuerpo técnico, esto significa el cumplimiento del 100%. - Perdida relativa del compañerismo. - Conducta en competencias provinciales, nacionales e internacionales. - Ausencias a clases. - Atletas con deficiencias académicas, todo atleta debe estar formándose académicamente. - Poco cuidado del gimnasio y sus instalaciones adyacentes. - Higiene del atleta y la ropa deportiva ( apariencia personal) - Cuidado e higiene del gimnasio (Multifuerza, colchonetas, duchas, etc.) - Hurtos (cuidado de las propiedades ajenas). - Estímulos para los más cumplidores. - El ausentismo perjudica el proceso ascendente de la carga de trabajo, es decir, se viola uno de los principios del entrenamiento deportivo, también las relaciones carga descanso que se va afectando, por lo que se disminuye las posibilidades de rendimiento del atleta. - Desde el punto de vista colectivo, afecta los intereses del mismo en sus objetivos, así como resquebraja la disciplina y la moral del colectivo.
  • 33.
    33 MEDIDAS: - Las ausencias al entrenamiento deben ser justificadas por escrito. Cualquier otro motivo de ausencia debe ser analizado con previa antelación con los entrenadores. - Si las ausencias son justificadas, el atleta tendrá que realizar el entrenamiento (s) a que faltó, fuera del horario normal sí los entrenadores lo consideran necesario. - Los atletas que presentan certificado médico por traumas o enfermedades ligeras deben asistir al entrenamiento y realizar lo posible. De no poder trabajar tendrá que copiar todas las actividades del entrenamiento haciendo una valoración general del mismo, lo que permitirá ganar en conocimiento. - El incumplimiento reiterado de los puntos analizados anteriormente, será motivo de amonestación o separación del Polideportivo por no-adaptación a las necesidades del equipo. CONTROLES: - Llevar el control de asistencias diaria. - Reunión con los diferentes equipos, el último viernes de cada mes donde se controlarán y analizarán las medidas tomadas por ausencias y el incumplimiento del plan. IMPUNTUALIDAD AL ENTRENAMIENTO: La necesidad de la puntualidad en el entrenamiento responde a la exigencia del colectivo y el aprovechamiento al máximo de las diferentes actividades del entrenamiento, que debe ser cumplido al 100% CONSECUENCIAS: La impuntualidad afectan el máximo aprovechamiento del trabajo en el entrenamiento, la disciplina y provoca desajustes en el respeto propio y colectivo, también da motivo a la desconfianza colectiva ante tareas que son imprescindibles de reservar en tiempo y forma. MEDIDAS: - Presentación al entrenamiento antes de comenzar y debidamente cambiado. - En atleta que pasado los 5 minutos reglamentarios, no podrá incorporarse al entrenamiento, debiendo el mismo esperar a la próxima sección de trabajo. - La llegada tarde se considera después de los 5 minutos de presentado el entrenamiento. - Cuatro llegadas tardes será motivo de una amonestación en el colectivo. - Tres llegadas tardes en la semana, será motivo de una sanción. - Reincidentes llegadas tardes en el mes, será motivo de un análisis con el colectivo y con sus padres.
  • 34.
    34 POCO ESFUERZO ENEL ENTRENAMIENTO: El esfuerzo en el entrenamiento es también otro aspecto importante tanto para el desarrollo individual, elevando las disposiciones a rendir en el entrenamiento como en la competencia. CONSECUENCIAS: La lucha por obtener el éxito en el ámbito nacional como internacional se hace cada día más difícil. Esto quiere decir que las exigencias actuales del entrenamiento hace necesario que los atletas trabajen conscientemente, de lo contrario el tiempo empleado en el entrenamiento no cumple los objetivos y posibilidad de las relaciones entre carga y adaptación no se produce, por el bajo desarrollo. Todo esto se manifiesta después en la competencia donde el atleta se ve limitado en su rendimiento contra el adversario, dando a entender el poco amor a la provincia y al equipo. MEDIDAS: - Los tramos de distancias que se corran con exigencias de tiempo, deben ser repetidos por el atleta que no lo cumpliera. - Los atletas que los entrenadores consideren que no se esfuerzan en una actividad o tarea del entrenamiento de acuerdo a las exigencias serán separados del mismo y tendrán que repetirlo en otro momento. - Si ocurre con frecuencia, se analizará su separación del equipo por falta de voluntad, por ser esta de gran importancia para el colectivo. MEJORAMIENTO DE LA ATENCIÓN A LOS EJERCCIOS: Es necesario que los atletas mantengan una atención adecuada en cada uno de los ejercicios que se ejecuten, ya que esto garantiza la calidad y mejor utilización del tiempo de entrenamiento, sabiendo que la preparación técnica y física nos dará atletas de alto rendimiento. CONSECUENCIAS: La falta de atención produce descontrol y mala coordinación, imposibilita reflexionar a tiempo dándole una solución no adecuada al problema. También al no atender crea desorden e indisciplina en su ejecución y además fija errores en los ejercicios, tanto propio como del equipo.
  • 35.
    35 MEDIDAS: - El entrenador (s) preguntará al atleta que fue lo que se mandó a ejecutar (en caso de entrenamiento) - El atleta reincidente en no explicar adecuadamente en caso de entrenamiento, deberá abandonar el mismo. - El atleta que sea separado del entrenamiento en varias ocasiones por no atender lo que se hace o se explica se analizará su permanencia en el equipo. ATLETAS CON DEFICIENCIAS ACADEMICAS: El poco esfuerzo en aprobar los diferentes años lectivos (cursos) y aprovechar satisfactoriamente su horario docente, interrumpe la efectividad y la asimilación del trabajo específico del deporte, tanto colectivo como individual. CONSECUENCIAS: Los atletas con asignaturas docentes con bajo rendimiento, perjudican su preparación individual, ya que tienen que tomar tiempo de su descanso para elaborar tareas y estudios que lo alejan de su actividad deportiva. Desde el punto de vista colectivo, interrumpe la táctica del grupo, ya que se muestra con deficiencias en las acciones. Todo esto tiene como consecuencia que se liberen del entrenamiento a los atletas más atrasados, para que resuelvan el problema docente, así como también se ve impedido de poder participar en competencias por los malos rendimientos docentes. Se les recomienda manejar apropiadamente su tiempo, de tal manera que su progreso académico no se vea afectado con los entrenamientos, cada uno puede ordenar su vida. MEDIDAS: - Es de carácter obligatorio aprobar los cursos respectivos para participar en cualquier actividad o competencia, ya sea provincial, nacional e internacional. - Los alumnos con problemas docentes estarán imposilitados de practicar el deporte. - Los atletas que no puedan participar en dos competencias por problemas docentes, se les analizará su baja en el colectivo. - Los atletas que abandonen el curso lectivo por apatía o poco esfuerzo serán separados del equipo.
  • 36.
    36 POCO CUIDADO DELGIMNASIO Y SUS INSTALACIONES: Es de vital importancia que los atletas estén conscientes de la infraestructura y materiales que son de servicio a los deportistas, que se hace necesario la cooperación de todos para el cuidado y mantención de las propiedades que se les brinda para una mejor comodidad y conservación de los mismos. CONSECUENCIAS: El poco cuidado de la propiedad social trae consigo una inversión económica grande y una mala imagen institucional. En la vida interna nos afecta este aspecto con las roturas de las ventanas, puertas, duchas, baños, colchonetas, paredes, implementos deportivos, así como su organización interna. MEDIDAS: - El atleta que dañe o rompa alguna propiedad que la institución le halla brindado, deberá pagar su costo y se analizará la gravedad del hecho, para su mantención en el equipo. - La pérdida de la base material deportiva, así como los diferentes implementos deberán ser pagados. HIGIENE DE LOS ATLETAS Y LA VIDA DEPORTIVA (APARIENCIA PERSONAL) Es fundamental en los atletas el cuidado de la apariencia personal, fundamentalmente en las categorías escolares, cadetes y juveniles que tienden a exagerar los modos en el vestuario, peinados, vocabularios, modales, etc. También en nuestro deporte nos golpea el aseo personal y el aseo de las ropas deportivas, ya que se hace imposible el trabajo un tiempo prolongado con atletas que tengan malos olores. El respeto debe ser mutuo, tanto hombres como mujeres. CONSECUENCIAS: El no-cumplimiento de este aspecto, rompe la disciplina del gimnasio y del colectivo, violándose el reglamento. Hay que tener en cuenta que el poco aseo de la ropa deportiva con el contacto en el entrenamiento, transmite malos olores a otros atletas. En ocasiones es necesario un cambio de trusa para realizar la táctica o la técnica, ya que si están en malas condiciones puede provocar alergias, enfermedades, etc. sabiendo que la higiene es parte de la educación de las personas y es sinónimo de salud.
  • 37.
    37 MEDIDAS: - Todos los atletas deben estar correctamente uniformados y un correcto peinado en especial para las damas. - Será de estricto cumplimiento el aseo personal y del vestuario del atleta. - Los atletas que no estén debidamente arreglados, no podrán participar en el entrenamiento, hasta tanto no resuelvan sus problemas. - Los atletas que sean sacados del entrenamiento por no estar correctamente, tendrán que realizar el entrenamiento en tiempo extra. - La separación reiterada de un atleta por estos motivos se analizará en el colectivo. - Está prohibido el fumar en el Polideportivo así como ingerir bebidas alcohólicas ( amonestaciones, así como análisis para su separación) sabiendo que todo esto es negativo para la salud y es mala imagen para un buen atleta, esto no debería estar ni en conversaciones. CUIDADO E HIGIENE DEL GIMNASIO: La necesidad del cuidado de nuestras instalaciones nos es necesario responder satisfactoriamente y positivamente en la limpieza y la organización del mismo, no es justificación que exista personal propio del mantenimiento del gimnasio, nosotros deberíamos colaborar más decididamente al cuidado y al aseo del mismo. CONSECUENCIAS: La poca atención y responsabilidad ante esta tarea provoca la indisciplina interna de los atletas, influenciado esto sobre el resto del colectivo, también provoca la poca higiene del gimnasio y las pérdidas de prendas de vestir, dinero de los compañeros, etc. MEDIDAS: - Deberá existir un capitán por equipo para supervisar y garantizar la limpieza y organización. - En horario de actividades de entrenamiento el único autorizado a permanecer en el gimnasio es el capitán o algún atleta con reposo absoluto. - El capitán no podrá abandonar sus funciones como tal, en caso de hacerlo tendrá que buscar un compañero responsabilizado para que lo sustituyan. - El incumplimiento o mal trabajo del capitán, denotará su poca preocupación y liderazgo, sabiendo que es la imagen y reflejo de un buen equipo. - En caso de incumplimiento de la sanción o reincidencia en la mala responsabilidad del capitán, se analizará en el colectivo, en la reunión ordinaria de cada mes. - El capitán siempre estará en contacto con los entrenadores, ya que él es el portavoz del equipo, por lo tanto las disposiciones justas serán acatadas por el grupo.
  • 38.
    38 APROPIACIÓN DE LASPROPIEDADES AJENAS: El robo (hurto) es uno de los hábitos peores en que puede arrastrar un joven en su formación. El robo es una manifestación no acorde con la sociedad que puede ser reflejada por hábitos no acordes en la familia. CONSECUENCIAS: Como es sabido, el robo crea malestar, inseguridad, desconfianza, descontento, etc. Entre los miembros del colectivo y se crean sospechas indebidas y malos métodos y procedimientos entre los compañeros. MEDIDAS: - Las pérdidas de prendas de vestir u objetos de algún atleta serán analizados en el colectivo hasta que aparezca o se aclare el asunto. - Cuando se detecte al alumno que ha obtenido algo indebido con fines de llevárselo, será sancionado con la baja de la institución. PLANIFICACIÓN PSICOLÓGICA MARTES — Respiración (5 min.) — Introducción a la importancia de la concentración y atención antes, durante y después de la competencia (10 min.) Primer ejercicio.- — Medición de tiempo en reacción al entrar a hacer contacto con el oponente, con variabilidad de ambiente (negativo, positivo) pro desconcentración. (30 min.) — Comentarios (5 min.) — Duración estimada 50 minutos. MIERCOLES — Respiración (5 min.) — VISUALIZACION (características y explicación de procedimiento) (5 min.) Segundo ejercicio.- — Visualización del ejercicio anterior con características similares en el ambiente. (30 min.)
  • 39.
    39 —Comentarios (5 min.) — Duración estimada 45 minutos. JUEVES — Respiración (5 min.) — Introducción: test de concentración de Toalusse. (5 min.) — Aplicación del test bajo parámetros de los ejercicios uno y dos. (30 min.) — Comentarios (5 min.) — Duración estimada 45 minutos. VIERNES — Respiración (5 min.) — Charla: Autoestima y Auto confianza. (15 min). — Trabajo específico con los resultados de los test. (20 min.) — Duración estimada 40 minutos.
  • 40.
    40 CAPITULO V.- PLANIFICACIÓN GRÁFICA INSTITUTO NACIONAL " MEJÍA " 2010-2011. PLAN HORIZONTAL DE LA DISCIPLINA DE LUCHA OLÍMPICA COMP CAMPEONATO INTERCOLEGIAL PRE COMPET PREPARATORIO Prepara. Física Especial TEST DE INICIACIÓN NORMATIVAS TOPES DE Preparación Física General INTERCAMBIOS TOPES DE CONTROL DEPORTIVOS ENTERNAMIENTO Y No Intercambios CONTROL SEPT OCTUBRE NOVIEMBRE DICIEMBRE ENERO FEBRERO MARZO ABRIL MAYO JUNIO 1 2 3 4 5 6 7 8 9 10 11 12 13 14 15 16 17 18 19 20 21 22 23 24 25 26 27 28 29 30 31 32 33 34 35 36 37 38 39 40 41 42 6 13 20 27 4 11 18 25 1 8 15 22 29 6 13 20 27 3 10 17 24 31 7 14 21 28 7 14 21 28 4 11 18 25 2 9 16 23 30 6 13 20 10 17 24 1 8 15 22 29 5 12 19 26 3 10 17 24 31 7 14 21 28 4 11 18 25 4 11 18 25 1 8 15 22 29 6 13 20 27 3 10 17 24 P.F.E 40 % DESARROLADOR II ESP VAR ESPECIAL TRANSITO P.F.G. 60% Esp. PRE ACTIVO PREPARATORIO Varia ESPECIAL COMPETITIVO COMPETITIVO ACOND DESARROLLADOR 30% 70% 30% 70% Msc. Freddy Moreno C. Entrenador del I.N."MEJÍA"
  • 41.
  • 42.
    42 INSTITUTO NACIONAL "MEJÍA". PLANIFICACIÓN SEMANAL DEL ENTRENAMIENTO DEPORTIVO Equipo: Esc. Kdts. Sexo: M DEPORTE: Lucha O. Período: Preparatorio Meso cicló: Básico Desarrollado Semana Nº:6 FECHA: del 4 al 8 /10/10 Etapa: General Objetivo.- Técnico: Iniciar el W técnico de las posiciones y movimientos básicos x /2 lados, con la c/e + comunes Físico: Evaluar e iniciar el desarrollo general de las fuerza en 3 clase y la resistencia en 1. Educativo: Iniciar el dll disciplinario con el control en cada entrenamiento y visitas en las aulas Volumen: 360´ Intensidad: 1 Micro ciclo: Recuperación Lunes Martes Miércoles Jueves Viernes Sábado DIF / A. N ACTIVIDADES U/M I Total P R P R P R P R P R P R P R 1 Calentamientos 5 36 7 7 8 7 7 2 Fuerza 1 18 18 3 Velocidad 3 18 18 4 P. Rapidez 2 18 18 F. 5 Fuerza-rápida 4 7,2 7,2 G. 6 Resistencia 6 18 18 7 Resistencia a la rapidez 7,2 7,2 8 Resistencia a la Fz-rápid 6 7,2 7,2 9 Movilidad 3 7,2 2 5 10 Coordinación (Acrobaci 7,2 3 4,2 Preparación Fís. Especifica 144 35 27 38 18 25 0 0 11 Fuerza 18 6 6 6 12 P. Rapidez 10,8 11 13 F. Fuerza-rápida 10,8 11 E. 14 Rest a la Fz-rápida 7,2 7,2 15 Resistencia a la rapidez 7,2 7,2 Preparación Fís. Especial 54 6 17 13 18 0 0 0 16 Fuerza 18 18 17 P. Rapidez 18 18 F. 18 E. Fuerza-rápida 7,2 7,2 19 Resistencia a la Fz-rápid 10,8 11 Preparación Técnica-táctico 54 18 18 0 7,2 11 0 0 20 Técnica de la pos de Pie 6 36 20 16 21 Técnica de la pos de 4 P 5 36 16 20 22 P Tope estud-entrenamien 18 18 23 T. Tope entrenamiento 7,2 7,2 24 T. Topes de competencia 0 25 Topes control 0 26 Preparación Teórica 10,8 2 2 2 4,8 Total 108 22 0 25 18 0 43 0 0 140 VOLUMÉM INTENSIDAD 120 100 80 60 40 20 0 1 2 3 4 5 6 7 8 9 10 11 VOLUMEN TOTAL 360 127 97 115 105 132 0 0 INTENSIDAD TOTAL 1 80 60 80 70 90
  • 43.
    43 ACTIVIDADES DELA SEMANA Cap. Físicas Lunes Martes Miércoles Jueves Viernes Sábado DIF / A. Multifuerza, lumb, tríceps (Mx.rep.c/u) Fuerza X Carreras de 5, 10, 15, 30 mts. Velocidad X Carrera de relevos (Lúdico) Rapidez X Salto largo, Plan. 15"y Abd 20" Fz-rápida X X Carrera de 1000 y 1500 mts. Resistencia X Barr, 4 ej básicos 90%mx pla.abd.rp Rst.a fuerza X Plan nor, subma, salto alter x enci 30" Rst.a fz-ráp. X PROGRAMA TÉCNICO DE LA SEMANA Lunes Martes Miércoles Jueves Viernes Sábado DE PIE P R P R P R P R P R P R 1 Volteo 2 brazos un 1 brazo X X X X 2 Volteo con agarre de cabeza y brazo X X X 3 Tacle arrodillado por 2 lados X X X X X 4 Bombero con agarre de ambos brazos(doble rolling) X X 5 Combinación: Derribe c/giro-defensa-tacle a1 pierna X X 6 Molino c/agare de cabeza-defensa-derribe y pase atrás X X 7 8 PARTER ( 4 PUNTOS) Lunes Martes Miércoles Jueves Viernes Sábado 1 Universal con media nelson X X X Proyección con turca, con agarre de tron.y 2 muslo X X X 3 Control y salida de puente X X X X 4 Combinación: turca-defensa-universal X X 5 Desbalance-defensa-universal X X X 6 7 8 PROGRAMA FÍSICO DE LA SEMANA Lunes Martes Miércoles Jueves Viernes Sábado 1 Control del Peso X X X X X X 2 Resistencia : Carrera libre, Suiza (Soga) X X X 3 Saltos en el banco, despegue de piernas X X X 4 Entradas c/auxiliares X X X 5 Fuerza: Libre, halón, barras X X X 6 cuello, sogas, escalera china X X X X X 7 abdominales(Altas o bajas), Lumbares X X X X X X 8 Intensidad: Giros en puente de lucha X X 9 Lanzamiento del muñeco o balón medicinal X 10 Planchas submarinas o corazón X X X X X X 11 Técnica: De pie 12 Parter : ENTRENADOR Msc. Freddy Moreno C.
  • 44.
    44 EJEMPLO DE UN MICRO CICLO (UNA SEMANA).1 I Semana Mañana Tarde L Técnica Indivi- Descanso dual M 1 Tope de Entre- 1 Tope de Entre- namiento namiento Complejos “K” Complejos “K” M 1 Tope de Com- 1 Tope de Entre- petencia namiento Técnica Indivi- 1 Tope con Cambio dual de Comtrario J Técnica Indivi- Descanso Dual V Sauna Descanso Masaje S Descanso Baloncesto 20’-3’-20’ Ejercicios Especiales D Descanso Prep. Física Especial en el colchón 1 RANZOLA J. A., Metodología para la Planificación y Control de las Cargas de Entrenamiento, Caracas, 2003. 2BOMPA TUDOR, Periodización Teoría y Metodología del Entrenamiento, Toronto, 1998, p. 285, 286.
  • 45.
    45 INSTITUTO NACIONAL “MEJÍA” CRONOGRAMA: PARA LA SELECCIÓN DE TALENTOS DEPORTIVOS EN LA LUCHA OLÍMPICA 2010-2011 ACTIVIDADES / MESES TIEMPO Septiem. Octubre Noviembre Diciembre Enero Febrero Marzo Abril Mayo Junio SEMANAS 40 1 2 3 4 5 6 7 8 9 10 11 12 13 14 15 16 17 18 19 20 21 22 23 24 25 26 27 28 29 30 31 32 33 34 35 36 37 38 39 40 DEL 13 20 27 4 11 18 25 1 8 15 22 29 6 13 20 27 3 10 17 24 31 7 14 21 28 7 14 21 28 4 11 18 25 2 9 16 23 30 6 13 FECHAS AL 17 24 1 8 15 22 29 5 12 19 26 3 10 17 24 31 7 14 21 28 4 11 18 25 4 11 18 25 1 8 15 22 29 6 13 20 27 3 10 17 Masificación del Deporte 8 X X X X X X X X Exhibición de Videos 4 X X X X Visitas a los Deportistas 8 X X X X X X X X Pruebas de Diagnóstico Físicas 6 X X X X X X Evaluación Pedagógicas del 6 X X X X X X Colegio Planificación del Macro 2010 - 2011 40 X X X X X X X X X X X X X X O O X X X X X X X X X X X X X X X X X X X X X X X X Reunión con las Autoridades 4 X X X X Reunión con Padres de Familia 3 X X X Análisis Técnico 6 X X X X X X Campeonatos Preparatorios y Campeonato 4 X X X X Intercolegial 2011. Observaciones: Msc. Freddy Martín Moreno Caza Entrenador del I. N. "MEJÍA"
  • 46.
    46 PRESUPUESTO LUCHA OLÍMP. ATLETAS PRONÓSTICO SELECTIVOS PROVINCIALES NACIONALES Internac. INFANTIL 10-13 D V TOTAL 0 P B TOTAL Torneo Campe TOTAL Torneo Campe TOTAL FEMENINO 10 2 4 4 10 2 1 $ 300 $1600 $800 MASCULINO 10 20 3 4 3 10 2 1 $ 300 $1600 $800 ESCOLAR 14-15 D V FEMENINO 10 3 3 4 10 1 1 $ 200 $800 $800 MASCULINO 1O 20 3 4 3 10 1 1 $ 200 $800 $800 $2000 CADETES 16-17 D V FEMENINO 1O 2 4 4 10 1 1 $ 200 $800 $800 $1000 MASCULINO 20 30 3 4 3 10 1 1 $ 200 $800 $800 $1000 JUVENIL 18-20 D V FEMENINO 8 2 2 6 10 1 1 $ 200 $800 $800 $1000 MASCULINO 18 26 3 3 4 10 1 1 $ 200 $800 $800 $1000 SENIOR 20....... D V FEMENINO 6 2 2 2 6 1 $ 100 $800 MASCULINO 16 28 3 2 3 8 2 1 $ 300 $1600 $800 $4000 ARBITROS 1 2 JUECES 2 CRONOMETRIS 1 2 8 NUTRICIONISTA 1 MASAJISTA 1 MUSCULACIÓN 1 MÉDICOS 2 PSICOLOGO 1 OTROS 2 8 Total medallas 26 32 36 94 TOTAL 46 74 140 13 9 $ 2200 $10400 $7200 $10000 SALARIO TÉCNICO IMPLEMENTACIÓN GASTOS VARIOS INFANTILES M F C/Mes Camisetas 20 $ 100 2 Colchonetas Reglamentarias ENTRENADOR 1 $160 Pantalonetas 20 $ 60 Sobre Alimentación Monitor 1 1 $150 Materiales para ESCOLAR Trusas 20 $ 300 entrenemiento ENTRENADOR 1 $160 Botas 20 $1000 Medicinas Monitor 1 1 $150 Otros CADETES Camisetas 30 $ 150 ENTRENADOR 2 1 $600 Trusas 30 $ 450 Monitor 1 1 $240 Botas 30 $1500 JUVENILES Camisetas 26 $ 130 ENTRENADOR 2 1 $600 Trusas 26 $ 390 Monitor 1 1 $240 Botas 26 $1300 SENIOR Térmicos 10 $ 300 ENTRENADOR 1 Extj. $600 Trusas 28 $ 420 Monitor 1 1 $400 Botas 28 $1400 $3300 TOTAL por 12 $39600 $7500 $40000 TOTAL DEL PROYECTO 2005 : $116900
  • 47.
    47 CAPITULO V.- GLOSARIO TÉCNICO METODOLÓGICO DEL ENTRENAMIENTO DEPORTIVO DEFINICIÓNES CONCENTUALES Acción Táctica: Es una actividad al logro de un éxito pleno, la cual se ejecuta dé acuerdo con el nivel de las condiciones para el rendimiento (conocimientos tácticos, destrezas deportivas, preparación física, comportamiento,....) Agilidad: Es la capacidad de dominar condiciones complejas del movimiento, de aprender y perfeccionar destrezas de forma rápida, aplicar estas destrezas y transformarlas convenientemente a los requisitos de la situación cambiante. Agilidad especial: Es la capacidad de resolver de manera creadora y racional una tarea de movimiento en una disciplina cambiante. Agilidad general: Es la capacidad de resolver de manera creadora y racional una tarea cualquiera de movimiento, en diferentes ramas del deporte. Aprendizaje Motor: Es el proceso de formación de los movimientos. Capacidad de Acoplamiento: Es la capacidad de coordinar las diferentes partes del cuerpo en movimiento, de forma encadenada, unas con otras, de forma conjunta, a través de la dinámica de los diferentes parámetros en el tiempo y espacio. Capacidad de Adaptación: Es la capacidad que tiene el organismo de adaptarse durante una acción dada a una situación, o a cualquier otra situación existente que puede ser esperada o inesperada en el menor tiempo posible. Capacidad de Aprendizaje Motor: Es el tiempo que requiere el proceso de aprendizaje o la sumatoria del número de repeticiones que necesita realizar un atleta para lograr un nivel de desarrollo de un hábito motor determinado.
  • 48.
    48 Capacidad de Equilibrio: Esla capacidad que tiene el cuerpo de mantenerse en equilibrio (equilibrio estático) o durante un movimiento (equilibrio dinámico). Capacidad de Ritmo: Es la capacidad que caracteriza los cambios dinámicos de los movimientos. Capacidad Física: Es el conjunto de las posibilidades motrices naturales o adquiridas mediante los cuales se pueden realizar esfuerzos físicos distintos según las estructuras y la dosificación. Capacidades: Son las condiciones que se requiere para la formación de las acciones de los movimientos. Se desarrollan y perfeccionan durante el proceso de formación y educación. Capacidades Condicionales: Son las que se caracterizan fundamentalmente por el proceso energético en el organismo. En ellas influyen de manera determinante los procesos de alimentación, herencia y medio ambiente. Estas capacidades son: fuerza, rapidez, flexibilidad y resistencia. Capacidades Coordinativas: Son un complejo relativo psíquico-fisiológico de las condiciones de rendimiento, los cuales determinan el comportamiento del deportista. Se dividen en: básicas (aprendizaje motor, combinación motor, adaptación y cambio motor) y especiales (equilibrio, adaptación, orientación, ritmo, reacción, diferenciación y acoplamiento). Conocimientos: Es él haber recopilado por la memoria mediante procesos de aprendizaje, el cual sirve como material de operaciones del pensamiento y como fundamento de la orientación y regulación de las acciones. Control: Es una comparación entre un objetivo y el resultado final de una actividad. Del análisis de la comparación se sacan conclusiones por general para la actividad posterior.
  • 49.
    49 Cultura Física: Es uncomponente de la Cultura Universal, sintetiza las categorías, las legitimidades, las instituciones y los bienes materiales creados por la rama de la Educación Física, con el fin de perfeccionar el potencial biológico implícito en el hombre. Deporte: Es una actividad específica en el cual se valoran las formas de practicar los ejercicios físicos para que el individuo o el colectivo lleguen a lograr el perfeccionamiento de las posibilidades morfo funcionales y psíquicos en una actuación determinante en la superación de sí mismo o en la del contrincante. Entrenador: Es la persona calificada para la dirección de la preparación deportiva Entrenamiento: Es un proceso pedagógico (educación y formación) que tiene como objetivo principal el de lograr elevados resultados deportivos en el organismo del deportista, el cual es sometido a esfuerzos físicos y psíquicos que aumentan de forma sistemática. Entrenamiento Deportivo: Es la forma fundamental de preparación del deportista. Está basada en ejercicios sistemáticos y representa en esencia un proceso pedagógico organizado con el objeto de dirigir la evolución del deportista (su perfeccionamiento deportivo). Escuela de Entrenamiento: Es un sistema de preparación unitaria del deportista o de los deportistas en un deporte o en una disciplina determinada el cual se acondiciona a la existencia de una corriente de opiniones o un concepto o idea, asumida por técnicas. Experiencia del movimiento: Es el conjunto de patrones de movimientos adquiridos durante el proceso de aprendizaje del entrenamiento y de la ejercitación, los cuales pueden utilizarse de forma variada. Fuerza: Es la tensión que pueden desarrollar los músculos durante su contracción.
  • 50.
    50 Flexibilidad: Se entiende porflexibilidad la capacidad de realizar movimientos con gran amplitud. La flexibilidad puede ser activa, pasiva y anatómica. Gimnasia: Es un sistema de ejercicios físicos que influyen selectiva y acumulativamente en el aparato locomotor, con vistas al perfeccionamiento y armonía de los movimientos del cuerpo humano, así como a la formación de una postura correcta. Juego: Es una actividad completa, predominante motriz y emocional, espontánea y organizada, efectuada según las reglas previamente establecidas con fines recreativos y de adaptación a la realidad social. Lección o unidad de entrenamiento: Es la forma diaria de organización de clase o entrenamiento y de la preparación del deportista. Macro ciclo: Estructura del entrenamiento en la que suceden las fases de la forma deportiva y su duración es diferente. En él siempre se desarrolla la forma deportiva. Metodológico: Es el conjunto de principios y métodos que determinan el camino a seguir en el proceso de la preparación del deportista. Preparación Deportista: La preparación del deportista es un proceso multifacético, en el que se utiliza de forma racional todos los factores (medios, métodos y condiciones) que influyen de una manera directa sobre el crecimiento del deportista y aseguran el grado necesario de su disposición para alcanzar elevadas marcas deportivas. Principio Didáctico: Es un fundamento importante y general que determina la actividad del educador, la organización del proceso y el desarrollo de una forma adecuada. Reflejos: Son trayectorias de movimiento que se basan en la combinación de los estímulos biológicamente fijos, en la mayoría de las veces inconscientes, los cuales no son influidos por los impulsos del control voluntario (reflejos incondicionados).
  • 51.
    51 Resistencia: Es la capacidaddel organismo de realizar un esfuerzo físico durante un tiempo determinado sin que disminuya su efectividad. La resistencia puede ser básica y específica. Ritmo de Movimiento: Es la característica temporal del acto motor que consiste en la acentuación periódica, según ciertas reglas, de algunos de sus elementos constituyentes. Sistema de Entrenamiento: Es un complejo de principios y métodos que dependen uno de otro, los cuales forman un todo y sobre el cual se basa el proceso de entrenamiento. Tecnológico: Es el conjunto de los diferentes sistemas, de los métodos y medios en los que se apoya el proceso de la preparación deportiva. Teoría del Entrenamiento: Es un sistema de ideas, principios y métodos el cual forma y articula el entrenamiento deportivo. Transmisión del Movimiento: Es la expresión biomecánica por medio por el cual se indica él vinculo estructural cinemática entre los elementos sucesivos del movimiento. Vagotonía del Entrenamiento: Es la adaptación del organismo del deportista a la carga, es un estado peculiar fisiológico, el cual se caracteriza por una bradicardia ( menos de 60 latidos por minutos), disminución del volumen por minuto, disminución del volumen sistólico, así como por otros cambios vegetativos, los cuales contribuyen al mejoramiento del metabolismo en general y en especial a la capacidad de rendimiento. .1 1 Lanier Soto, Arístides. La Tecnología y Metodología de la Planificación del Entrenamiento Deportivo por el Sistema de Capacidades. La Habana, CEDOC-INDER, 1983, 11 p.(Información Directa 4). 2 Nahatrikou, M. Y. Principios de la dirección de la preparación de los deportistas jóvenes. Moscú, cultura física y deportes, 1982, 272p. ilus.
  • 52.
    52 REFERENCIAS BIBLIOGRAFÍA  ANAYA, Educación Física 3º, Educación Secundaria Obligatoria, Madrid, serie nuestro mundo, 1998, p.4, 18, 44.  AÑO VICENTE, Planificación y Organización del Entrenamiento Juvenil, Madrid, 1997, p. 83 - 113  AGUILERA FAUSTO, Manual Gráfico de Epistemología y Diseño de tesis 2001.  BARRAGÁN L. HERNANDO, Epistemología, Loja, 1996, p.105.  BEATRIZ ESPÍN, Comunicación Escrita, gráf. Mediavilla Hnos., Quito, 1996.  BOMPA TUDOR, Periodización Teoría y Metodología del Entrenamiento, Toronto, 1998, p. 285, 286.  CONVENIO ECUATORIANO-ALEMÁN, Planes y Programas, Quito, 1955.  EDELVIVES, Educación Física, ESO: curso 1, Material del Profesor, Zaragoza, proyecto 2.2, 2002.  FEDERACIÓN COLOMBIANA DE LUCHA Curso y Manuel para entrenadores, Cali, 1997.  FEDERACIÓN PERUANA DE LUCHA Programa de Preparación en los niños, Lima, 2002.  FEDERACIÓN ITALIANA DE LUCHA Metodología del Entrenamiento en Lucha Olímpica, Roma, 1985.  FILA Aspectos Fundamentales del Entrenamiento de la Lucha, Yugoslavia, 1976.  GARCÍA MANSO JUAN, Planificación del Entrenamiento Deportivo, Madrid, 1996, p. 71.  GONZÁLES SILVIO A. Desarrollo de las capacidades motrices en la lucha deportiva, La Habana, 2000.  EL COMERCIO, Diccionario Enciclopédico. ESPASA CALPE, Editorial Santiago Ltda., Quito, 1997.
  • 53.
    53  LANIER ARISTIDES, La tecnología y metodología de la planificación del entrenamiento deportivo por el sistema de capacidades, Cuidad de La Habana, 2004, p.39-47.  MALDONADO FRANKLIN, Módulo de la Prospectiva en la Cultura Física, Ambato, 2005, p.8.  MANZO J. G. Prospectivas del Entrenamiento Deportivo, Madrid, 2004.  MATVÉEV L. Fundamentos del Entrenamiento Deportivo, URSS, 1983.  MAZUR A. G. Lucha Clásica Manual Metodológico, La Habana, 1991.  OZOLIN N. G. Sistema Contemporáneo de Entrenamiento Deportivo, La Habana, 1989.  PETROT R. Programa de Lucha Infantil, Bulgaria, 1986.  RANZOLA J. A., Una Metodología para la planificación y Control de las cargas de entrenamiento, 2003.  REFORMA CURRICULAR CONSENSUADA Planes y Programas de estudio nivel primario, Quito, 1997, p. 8-17.  ROLLE GUSTAVO, Programa de Preparación del Deportista, lucha Olímpica, La Habana, 1988.  SECUNDARIA 2000, Educación Física 4º curso, Barcelona, 1998, p.4-7.  SÍNTESIS PROYECTO DE EXPERIMENTACIÓN, ―Innovaciones Pedagógicas‖ y PEI‖, CSB., Quito, 2005, p. 17 WEDGRAFÍA  http: //www.eluniverso.com, Nueva Constitución Política del Ecuador, 175 páginas y 444 artículos, Aprobado en Montecristi, el 24 de julio del 2008.  http://www.slideshare.net,/froycv/programacin-curricular-presentacin- santillana.  http://www.biox.com.mx/piramidenutricional.htm  Libros y revistas virtuales de Educación Física, España, disponible en: http://www.edelvives.com.
  • 54.
    54  Estrategias para el Desarrollo de las Competencias por Claudia Patricia Parra A,disponible:http://issuu.com/jaibana/docs/procesos_y_estrategias_di dacticas_para_la_adquisic  www.fila-wrestling.com
  • 55.
    55 INDICE MÓDULO DE LUCHA OLÍMPICA — Introducción…………………………………………………… Pág. 1 CÁPITULO I — El Problema…………………………………………………… ” 2 — Justificación…………………………………………………… ” 4 — Malla Curricular de la Lucha Olímpica……………………….. ” 6 — Preparación Técnico Táctica…………………………………… ” 7 — Programa Técnico……………………………………………… ” 8 — Test Iniciales para la captación de Luchadores……………….. ” 9 CÁPITULO II — Marco Teórico………………………………………………… ” 11 — Fundamentación Legal………………………………………… ” 14 CÁPITULO III — Metodología…………………………………………………… ” 18 — Técnicas e Instrumentos para la Iniciación Deportiva………… ” 24 — Ficha de Inscripción…………………..……………………….. ” 25 — Ficha de Datos Generales……………………………………… ” 26 — Ficha de Control de Resultados……………………………….. ” 27 — Ficha de los Test Pedagógicos………………………………… ” 28 — Ficha del Control de Asistencia……………………………….. ” 29 CÁPITULO IV — Planificación Escrita…………………………………………… ” 30 — Planificación Educativa………………………..………………. ” 32 — Planificación Psicológica…....………..……………………….. ” 38 CÁPITULO V — Planificación Gráfica………………………………………… ” 40
  • 56.
    56 — Planificación Semanal………………………..………………. ” 42 — Cronograma de Actividades...………..……………………….. ” 45 — Presupuesto…………………………………………………… ” 46 CÁPITULO VI — Glosario Técnico Metodológico………………………………… ” 46 — Referencias Bibliográficas…………………………….………… ” 51 — Web grafía……………………………………………………….. ” 52