Incrustar presentación
Descargar como DOC, PPTX

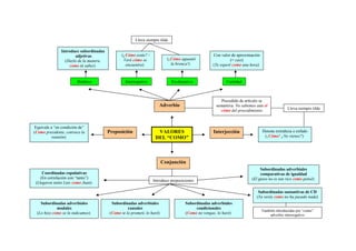
Este documento describe los diferentes valores y usos de la palabra "como" en español. Puede funcionar como adverbio, conjunción, preposición o interjección. Cuando introduce subordinadas, puede ser adjetiva, relativa, interrogativa, exclamativa u otras tipo adverbial como causal, condicional o comparativa de igualdad. Siempre lleva tilde cuando introduce subordinadas.
