SANDRA CARLETT AZAMAR HERNANDEZ MPSS
Taxonomía
Retrovirus
Transformadores
Virus
Linfotrópicos de
célulasT humanas
(HTLV) I y II
Efectos
citopáticos
directos o
indirectos
Virus de la
inmunodeficiencia
humana (VIH) 1 y
2.
Virus ARN
Familia: Retroviridae
Subfamilia: Lentiviridae
1981: primeros casos P.
Carinii + S.Kaposi
1984:VIH/SIDA
VIS
MANGABEY
MOTEADO
VIS
CHIMPANCÉ
VIH1
VIH2
Existen dos tipos de virus
VIH-1 y VIH-2, que son muy
similares pero tienen
diferencias genéticas.
VIH
VIH-1
M
N
O
VIH-2
Presenta mayor
homología
evolutiva con el VIS
- agresivo
Main o mayoritario
Nuevo
Lug: Camerún
Outliner o marginal
lug;: Camerun y
Gabon
A a la k
A: + frec
B: Eu y Am.
Grupos Subtipos
A a la E
LosVIH-1 se clasifican en tres grupos distintos (M,N,O), el más importante es
el grupo M que se subdivide en 9 subtipos de la A a la K. En América del
Norte, Central y Sudamérica predomina el grupo B.
EstructuraViral
Transcriptasa
inversa
Integrasa
proteasa
Gen
Pol
Partícula esférica en su interior una
cadena de ARN + maquinaria enzimática
(transcriptasa inversa e integrasa) que le
permite su paso a ADN en el citoplasma
de la célula huésped, y la posterior
integración de este material en el genoma
de dicha célula.
Alrededor del ARN  Nucloide o core  Proteína p24.
Mas externamente se sitúa una capside icosaédrica interna
(sintetizada junto a p24 a partir del gen gag) con la proteína
p18
Membrana externa, derivado lipídico de la célula huésped y
donde se insertan gp41 y gp120)  Facilitan la infección de
nuevas células.
GENES FUNCIONES
Proteínas estructurales
gag
env
pol
Nucleoide (p24) y capside interna (p17)
Glucoproteínas de superficie (gp41,gp120)
Maquinaria enzimática (transcriptasa inversa,
proteasa e integrasa)
Proteínas reguladoras
tat
rev
nef
Transcripción del ARNm viral
Proteinas accesorias
vif
cpr
vpu
vpx
Aumentan la inefectividad del virion.
Unión gp120 a la mol. CD4 (LT).
Unión a los correceptores.
Fusión con la MP de la célula hospedera.
Libera el RNA y enzimas al citoplasma.
Trancriptasa inversa: RNA genómico a DNA
Integrasa: DNA se integra a los cromosomas
Provirus:
Latente (transcripción).
Expresión genética de grados variables.
Producción activa del virus.
Tras la trascripción:
mRNA del virus, es traducido a proteínas que se ensamblan para formar
el virión.
Gemación: salida de la progenie a través de la MP.
Proteasa: escisión de la “balsa lipídica”.
 F:Clase MIVIHReplicación delVIH.wmv
Cada día, más de 8500 personas en el mundo entero
desarrollan el SIDA.
Esto significa que cada 10 segundos, otra persona es
infectada.
Más de 1,7 millones de personas viven
infectadas con el virus del SIDA en
América Latina, unas 200.000 más que
en 2003, según indica el último informe
del Programa de las Naciones Unidas
sobre el SIDA (ONUSIDA).
Así se refleja en el último informe de la agencia de
las Naciones Unidas encargada de coordinar los
esfuerzos globales por combatir la enfermedad,
ONUSIDA.
El organismo dice que cerca del 50% de los 37,2
millones de adultos (15-49 años) afectados en
todo el mundo son mujeres.
Región Adultos &
niños
que viven con
VIH/SIDA
Adultos & niños
recientemente
infectados
Frecuencia
en Adultos*
Muertes
de
adultos &
niños
Africa subsahariana 22,0 millones 1,9 millones 5,0% 1,5
millones
Africa del Norte &
Oriente Medio
380.000 40.000 0,3% 27.000
Asia 5 millones 380.000 0,3% 380.000
Oceanía 74.000 13.000 0,4% 1.000
América Latina 1,7 millones 140.000 0,5% 63.000
El Caribe 230.000 20.000 1,1% 14.000
Europa Oriental &
Asia Central
1,5 millones 110.000 0,8% 58.000
América del Norte,
Europa Occidental y
Central
2,0 millones 81.000 0,4% 31.000
Total mundial 33,0 millones 2,7 millones 0,8% 2,0
millones
Cálculo
estimativo
Rango
Personas que viven con VIH/SIDA en 2007 33,0 millones 30,3-36,1
millones
Adultos que viven con VIH/SIDA en 2007 30,8 millones 28,2-34,0
millones
Mujeres que viven con VIH/SIDA en 2007 15,5 millones 14,2-16,9
millones
Niños que viven con VIH/SIDA en 2007 2,0 millones 1,9-2,3 millones
Personas recientemente infectadas con VIH en
2007
2,7 millones 2,2-3,2 millones
Niños recientemente infectados con VIH en
2007
0,37 millones 0,33-0,41
millones
Muertes por SIDA en 2007 2,0 millones 1,8-2,3 millones
Muertes de niños por SIDA en 2007 0,27 millones 0,25-0,29
millones
Mecanismos de transmisión:
Sexual. 84%.
Vía sanguinea. 14%.
Perinatal. 2%
Leche materna
TRANSMISION
VERTICAL O
PERINATAL
PARENTERAL
(0.3%)
SEXUAL
VIH/SIDA
Infección
Inicial
Altos Índices de Replicación
Viral
Diversidad viral en el curso de la
infección
Destrucción de CD4 mediada por
virus en células inmunes
INFECCION
INVASION
CELULAS DIANA
proteina
Gp120
Superficie
CD4
Correceptor
(CXCR4 o
CCR5)
PENETRACION
VIH EN CELULA
Nota: CCR5 monocitos-macrofagos CXCR4 linfocitosT-CD4
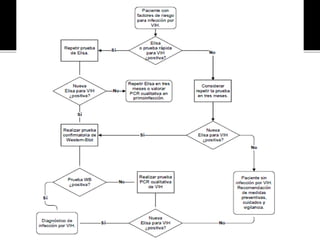
 ELISA: (99% sen/esp.)Anti-VIH.
 Western Blot (WB): >2 bandas (proteínas) de
diferente región (p24, gp41 y gp120/160).
▪ Repetir a los 15ď si solo una banda.
 RCP: carga viral.
 Conteo CD4: < 200 o 14%.
Standar
Confirmatoria
DIAGNOSTICO
PERIODO DE VENTANA
Si un individuo se primo
infecta tarda 4-8
semanas en producir
anticuerpos.
 La cifra de LTCD4(+) de sangre periférica
corresponde aproximadamente a un 2% de los LT
CD4 (+) totales.
 Varían durante el día, y día a día, la variabilidad
usando métodos automatizados es de un 2 a 5 %.
 Se utiliza actualmente para su determinación la
citometría de flujo (FACS).
 Ejercicio intenso: ↓ LTCD4(+).
 Variaciones diurnas: aumenta en 50-150
células en el día.
 Tabaquismo: ↓ por efecto de la nicotina.
 Corticoides: ↓ linfocitos totales y CD4(+).
 Disminuyen los LTCD4(+) en el tercer trimestre
del embarazo.
 En los procesos inflamatorios agudos sean o
no infecciosos disminuyen los CD4(+).
 Consiste en la detección por medio de la
amplificación de las secuencias de ácidos
nucléicos delARN delVIH.
 Su detección ha permitido demostrar la
modificación que realiza laTARV sobre la
historia natural de la infecciónVIH.
 Se expresa en copias deARNv /ml .
CD4 basal CV/VIH basal
(PCR)
Progresión
a 3 años
Progresión
a 6 años
> 500 < 20.000
20.000 – 55.000
> 55.000
< 7%
15%
33%
<25%
48%
67%
351 – 500 < 20.000
20.000 – 55.000
> 55.000
< 7%
15%
48%
<40%
57%
78%
 350 < 20.000
20.000 – 55.000
> 55.000
< 8%
40%
73%
<40%
73%
93%
Criterios mínimos de positividad del Western blot
FDA Existencia por lo menos de tres bandas: p24, p31
y gp41 u otra glucoproteína
ARC Existencia de al menos 3 bandas una por cada
uno de los 3 genes estructurales
CDC Al menos dos bandas: p24, gp41 y gp160/120
CRSS Al menos una banda del core (gag/pol) y otra de
envoltura (env)
OMS Al menos dos bandas de envoltura
 RECUENTO CD4
 DESCENSO INICIAL DE
CD4
(PRIMOINFECCIÓN 2-4
SEM)
 RECUPERACION
PARCIAL (LATENTE
MEDIA 7-10 AÑOS)
 DESCENSO RAPIDO
(FASE AVANZADA -
500CD4/µl)
 CARGAVIRAL
 ALTA REPLICACIÓN CON PICO
DE CARGAVIRAL 106 c/ml
 (Ac. sis inmune retención de
virus en ganglios)
 carga viral
 Fase asintomática virus estable
102 y 106 c/ml
 Fase avanzada carga viral
(ganglios no son capaces de
retener al virus y vuelven a
torrente sanguíneo)
•Fase final
inmunodeficiencia
<500 linfocitosT-
CD4+
•Oportunistas
<200.
Estadio
A
Estadio
B
Estadio
C
 InfecciónVIH asintomática.
 Linfoadenopatía generalizada persistente.
 InfecciónVIH aguda primaria.
CATEGORÍAS CLÍNICAS
ETAPA A:
• Angiomatosis bacilar.
• Candidiasis orofaríngea.
• Displasia cervical o Ca in situ.
• Síntomas constitucionales (T° >
38.5, Diarrea > 1 mes).
CATEGORÍAS CLÍNICAS
ETAPA B
Condiciones atribuídas a infección VIH o son indicativas de
defectos en inmunidad celular.
 Leucoplasia vellosa.
 Herpes zoster severo.
 PTI.
 Listeriosis.
 Enf. Pélvica inflamatoria.
 Neuropatía periférica.
• Candidiasis esofágica o
broncopulmonar.
• Ca cervical invasivo.
• Coccidioidomicosis.
• Criptococcosis.
• Criptosporidiosis intestinal crónica.
CATEGORÍA CLÍNICA
ETAPA C :
Eventos definitorios de SIDA :
•Citomegalovirus.
•Encefalopatía.
•Herpes simplex cutáneo o
visceral.
•Histoplasmosis.
•Isosporiasis crónica intestinal.
CATEGORÍA CLÍNICA
ETAPA C
• Sarcoma Kaposi.
• Linfomas.
• Mycobacterium avium o Kansaii.
• Mycobacterium TBC.
• Neumonía Pneumocystis carinii.
CATEGORÍA CLÍNICA
ETAPA C
Eventos definitorios de SIDA :
 Neumonía recurrente.
 Leucoencefalopatía multifocal progresiva.
 Septicemia salmonella sp recurrente.
 Toxoplasmosis.
 Solo RecuentoTCD4:
Progresión a largo plazo: <50 copias/ml.
Otros casos son aquellos en que los pacientes a
pesar de tenerTCD4, extremadamente bajas, son
asintomáticos.
 CuandoTCD4 ha disminuido<200/ul: Alto riesgo
adquirir tanto infecciones oportunistas como
neoplasias.
 Primo-infeccion: 4ta ŝ post-infeccion (40%).
 Clínica: Sx parecido a mononucleosis
infecciosa.
 Rash: color salmón.
 Esplenomegalia.
 Adenopatías.
GENERALES
Faringitis
Fiebre
Linfadenopatía(70% de los casos)
Cefalea
Atralgia/mialgias
Anorexia
Perdida de peso
Nausea,Vomito y Diarrea
NEUROLÓGICAS
Meningitis
Encefalitis
Neuropatía
Periférica
Mielopatía
DERMATOLÓGICAS
Examen
eritematoso y
maculopapuloso
Ulceras
mucocutaneas
 2 o más cadenas extra-inguinales afectadas por un mínimo
de 3 meses
 50-70% de prevalencia de LPG
 cervicales anteriores, occipitales, axilares (no mediatinales ni
hiliares)
 curso clínico no diferente de pacientes sin LPG
 diagnóstico diferencial:TB, sífilis, micosis profundas, linfoma
CD4+ Agente Manifestaciones
VIH 1 Infección primaria por VIH 1.
VIH 1 Linfadenopatía persistente generalizada.
VIH 1 Meningitis aséptica.
VIH 1 Púrpura trombocitopénica idiopática.
S. Pneumonia, H.Influenza Neumonía comunitaria.
M. tuberculosis. Tuberculosis pulmonar.
Candida sp. Candidiasis vaginal y, o orofaringe.
Virus H. Simple. Herpes urogenital.
Virus varicela zoster. Herpes zoster.
Virus Epstein Barr Leucoplaquia peluda oral, linfoma no hodgkin.
Cryptosporidium parvum. Diarreas autolimitadas.
HHV 8 (KSHV). Sarcoma de Kaposi
P. Carinii. Neumonía.
Cryptosporidium parvum Diarrea crónica.
>500 cel/cc.
< 500 y
>200 cel/cc
<200 y
>100 cel/cc
CD4+ Agente Manifestaciones
T. gondii. Encefalitis.
Microsporas. Diarrea
Cándida sp. Esofagitis.
C. neoformans. Meningitis.
M. tuberculosis. Tuberculosis extrapulmonar diseminada.
Virus herpes simple. Herpes diseminado o agresivo.
Virus varicela zoster. Herpes zoster diseminado.
Virus de Epstein Barr. Linfoma primario del SNC.
M. Avium complex. Complejo M. Avium diseminado.
Citomegalovirus. Retinitis, enfermedad GI, encefalitis.
VIH 1 Síndrome de desgaste, demencia, mielopatía.
< 100 cel/cc
 VIH + conteo CD4 < 200/mm o < 14% o infección
o neoplasia oportunista.
500
200
50
RECUENTODECD4/µL
INF. BACTERIANAS
TB
H. SIMPLE
H. ZOSTER
CANDIDIOSIS V.
LEUCOPLASIA VELLOSA
SARCOMA DE KAPOSI
NEUMOCISTOSIS
TOXOPLASMOSIS
CRIPTOCOCOSIS
COCCIDIOMICOSIS
CRIPTOSPORIDIOSIS
INFECCION DISEMINADA MAC
HISTOPLASMOSIS
RETINITIS CMV
LINFOMA SNC
FIEBRE
• Rx descartar Neumonia por N.jirovechi
• Si fiebre -38.5 hemocultivo bacteriano
• TAC de senos paranasales
Otros
• DIAFORESIS NOCTURNA
• Naúseas
• Vómito
• Diarrea
PERDIDA
DE PESO
• Desproporcionada de masa muscular con mantenimiento de reservas grasa
N. jirovechi
• Mas común
• Clinica inespecífica, Rx tórax infiltrados difusos o perihiliares
• Dx.Tincion giemsa o DFA en esputo
Bacterianas
• S pneumonie, H. influenza , Pseudomonas, M.tuberculosis
No
infecciosas
• Sarcoma de kaposi
• Linfoma no hodgkin
• Neumopatía intersticial
toxoplasmosis
• Lesion expansiva mas frecuente.
• Sx.cefalea, deficit neurológico focal, convulsiones, alt. Edo. mental.
• Lesiones características enTAC
Linfoma SNC
• Linfoma no Hodgkin
• Sx parecidos a toxoplasmosis. Diferenciar:TAC
Meningitis
Criptococus
• Fiebre cefalea -20% meningismo
• Prueba de aglutinación látex +, cultivo,Tinta china
Mielopatía
• Debilidad piernas e incontinencia
• Vacuolacion de materia blanca
Otros
• Complejo de demencia: Pruebas neuropsiquiátricas
• Leucoencefalopatía Multifocal Progresiva: Infección viral de materia blanca, afasia hemiparesia y
ceguera cortical
SNP
• Polineuropatías inflamatorias
• Neuropatías sensoriales
• Mononeuropatías
Reumatológicas
• Artritis
• Sx reiter , A. psoriasica, LES
Miopatía
• Relacionada con InfecciónVIH
• Relacionada aTX (Zidovudina)
Retinitis
• Por CMV: exudados blanquecinos vellosos, hemorragia perivasculares
Lesiones bucales
• Candisiosis bucal
• Leucoplasia vellosa: E. Barr
Esofagitis
candida
• Fluconazol 200mg/dia/10-14 días
hepatopatía
• Microorganismos:VHB y C
• Fármacos
• Colecistitis
enterocolitis
• Bacterias: campilobacter, salmonella, shigela
• Virus: CMV, adenovirus
• Protozoarios: isospora belli,Cryptosporidium…
VHS
VHZ
• Con mas frecuencia, y tienden a ser mas
graves (aciclovir 400 mg c/8hrs)
• Muy frecuente (Aciclovir 800 mg c/6-8h/7d
Molusco contagioso
Inf, S. Aureus
• Foliculitis, abcesos (furunculosis)
• Impétigo ampolloso
Otros
• Angiomatosis bacilar (bartonella)
• Dermatitis seborreica
• Serosis y psoriasis
Sarcoma de
kaposi
• Piel clara: papulas o nodulos purpuras que
no palideces, Piel oscura mas párdas
• Tx. quimioterapia
Linfoma No hodgkin ,
E. H
• Tumores difusos de cel grandes. Extraganglionar +70%
• Quimioterapia CHOP(ciclofosfa- mida, doxorrubicina,
vincristina y prednisona)
Ca Cu invasor
• Displasia mas agresiva
• Incidencia en mujeres infectadas 40%
• PAP c/6 meses
RETINITIS GINGIVITIS
Prueba. Indicación inicial. Frecuencia de repetición.
Bh. Completa Todos los casos Cada 3 a 6 meses.
CD4+. Todos los casos. Cada 3 a 6 meses.
CV. Todos los casos. Cada 3 a 4 meses.
VDRL. Todos los casos. Anual.
PPD. Todos los casos sin história de
PPD, Tratamiento para Tb. o
profilaxis.
Anual para alto riesgo.
IgG
toxoplasma.
Todos los casos. Seronegativos con CD4+ <100-200, sin
TMPSMX, cada 6 meses.
IgG varicela. Casos sin antecedentes de
varicela o herpes.
Basal.
IgG CMV. Todos los casos. Basal.
Ac. Anti-VHA. Prevacunación si la
seroprevalencia es > al 30%.
Seguimiento de vacunación.
HBsAg. Todos los casos. De acuerdo a indicaciones clínicas.
Prueba. Indicación inicial. Frecuencia de repetición.
Ac. HBs o Ac. HBc. Todos los casos candidatos a vacunación. Seguimiento de vacunación.
Ac. VHC. Todos los casos. Basal.
Citología vaginal. Todas las mujeres. Anual.
Vacuna
antineumocócica.
Todos los no vacunados > 5 años. Cada 5 años.
Vacuna antihepatitis A. Todos los candidatos con VHB. No.
Vacuna antihepatitis B Todos los suceptibles Ac. HBc. Negativos. Repetir si no genera respuesta inmune.
Refuerzo tétanos Pacientes sin refuerzos en los últimos 10 años. Cada 10 años.
Vacuna contra la
Influenza.
Considerarla en el invierno. Anual.
Revisión oftalmolólgica. Todos los casos con CD4 < de 50. Según oftalmólogo.
Perfil de lípidos. Basal, antes del manejo con ARV. Valorar en cada visita.
Pruebas de resistencia, Basal antes del manejo con ARV. Según falla al tratamiento.
 1) profilaxis de infecciones oportunistas,
cáncer y otras complicaciones.
 2)Tx de infecciones oportunistas, cáncer y
otras complicaciones
 3)Tx de la Infección misma con terapiaART
 Gestante Infectada
 Profilaxis Post exposición
 Pacientes que presenten o hayan presentado enf.
oportunistas independiente de la carga viral y
recuento linf.
 Pacientes Asintomáticos:
Recuentos de CD4 -500c/ml
Descenso rápido celular o varga viral +100000/ml
Infección de Hepatitis B o C
Factores de riesgo de enfermedad cardiaca o
Cáncer no relacionado aVIH
 Combinación de 3 fármacos (HAART)
 Objetivo: Conseguir carga viral indetectable en
plazo de 6 meses (-50c/µl)
 No se recomiendan interrupciones estructuradas
de tx. “vacaciones terapéuticas”
 Vigilancia de toxicidad 3 o 4 m con tx. estable
 Hacer recuento de CD4 y carga viral c/2 meses
después de iniciar o modificar ART
Tratamiento:
Sitios de acción Farmacológica :
Transcriptasa Inversa
Proteasa
Fusión con la
membrana
Integrasa
Indicaciones para el inicio del Tratamiento
antiretrovírico:
Síndrome de Infección
Aguda
Infección Crónica
Enfermedad Sintomática
Enfermedad Asintomática
Recuento de LT CD4+ < A 350/ul o disminuyendo
RNA del VIH >a 50000 copias / ml o aumentado
Profilaxis Posterior a la
Exposición
Fuente: HARRISON, Principles of Internal Medicine, 16th Ed., Mc Graw Hill, U.S.A., 2005. Pag 1261
LaTerapia debe ser :
Informada y Aceptada
Ininterrumpida
Indefinida
Razonada
“El tratamiento debe ser realizado por un especialista en el manejo de Pacientes
con VIH y debe ser Individualizado.”
Fuente: Guía Nacional para Atención Integral de PVVS, MSP 2006 Pag. 18 y 21
 Impiden la acción de la transcriptasa
inversa.
 La transcriptasa inversa es la enzima
(auxiliar) que ayuda a que el VIH les dé
a los linfocitos T/CD4 las instrucciones
necesarias para fabricar másVIH.
 El linfocito T/CD4 no podrá fabricar
másVIH si no recibe las instrucciones.
INTI o ITINAN
Instrucciones del VIH
Enzima transcriptasa
inversa
INTI = inhibidores nucleósidos de la transcriptasa inversa; ITINAN = inhibidores de la transcriptasa inversa no análogos de nucleósidos.
• Los inhibidores de la proteasa
son fármacos que bloquean la
enzima proteasa (auxiliar) para
que el linfocitoT/CD4 no pueda
terminar de fabricar nuevoVIH.
Inhibidor de la proteasa
Nuevo material de VIH
Enzima proteasa
Inhibidores de la proteasa
 Inhibidores de la transcriptasa inversa nucleosidos:
▪ Zidovudina (anemia, Hipoplasia medular).
▪ Didanosina (Pancreatitis, neuropatía periférica).
▪ Zalcitavina (Pancreatitis, polineuropatia).
▪ Stavudina (Neuropatía, pancreatitis, acidosis láctica).
▪ Lamivudina: sinergismo con zidovudina (Neuropatía,
pancreatitis, acidosis láctica).
▪ Abacavir.
▪ Tenofovir (nefrotoxico).
▪ Emtricitabina: igual que la lamivudina (Neuropatía,
pancreatitis, acidosis láctica).
▪ Efavirenz (rash, diaforesis, depresión, pesadillas).
▪ Delavirdina (hepatotoxico).
▪ Nevirapina (hepatotoxico).
▪ Etravirina (exantema, nausea)
 evitan que elVIH utilice la enzima
integrasa para integrar (combinar)
sus instrucciones con las
instrucciones de los linfocitos
T/CD4.
 Al evitar el uso, los inhibidores de
la integrasa impiden que elVIH se
reproduzca.
Enzima integrasa
Inhibidor de la integrasa
Instrucciones de los linfocitos T/CD4
Instrucciones del VIH
Inhibidores de la integrasa
 Profesionales de la Salud con punción aguja.
Riesgo de transmisión 1:300.
 Realizar pruebas lo antes posible,6 sem., 3 y 6 m.
 AZT postexp. reduce 79% tasa seroconversión
 Zidovudina 300mg + lamivudina 150mg c/12h
 Postexposición x contacto sexual y drogas -72h
 Embarazo: Zidovudina durante gestación (2T) en
trabajo de parto, parto y RN(-48h) disminuye
tasa de transmisión 66%, no lactancia
TMP/SMX
TMP/SMX
 Efavirenz + Tenofovir + Emtricitabina.
 (Atazanavir + Ritonavir) +Tenofovir/Emtricitabina.
 (Lopinavir + Ritonavir) +Tenofovir/Emtricitabina.
 (Lopinavir + Ritonavir) + Zidovudina/Emtricitabina.
2 inhibidores de la transcriptasa inversa análogos nucleósidos/nucleótidos + 1
inhibidor de la transcriptasa inversa no análogo de nucleósidos.
2 inhibidores de la transcriptasa inversa análogos nucleósido/nucleótidos +
1 inhibidor de la proteasa.
2 inhibidores dela transcriptasa inversa análogos nucleósidos/ nucleótidos + 1
inhibidor de la integrasa.
 Zidovudina + Sanquinavir: Son antagonistas.
 Emtricitabina + Lamivudina: Son similares.
 Efavirenz + Sanquinavir: Pancreatitis, neuropatía.
 CD4 declinando persistentemente.
 Deterioro clínico.
 Efectos indeseables.
Curso subagudo o cronico Tratamiento empirico
Tmt 15-20 mg/Kg/d + SMX 75-100
mg/Kg/d en 3 o 4 dosis V.O V.I
CD4 menor de 200 PO2 basal menor de 70 mmhg
Rx infiltrados interticiales
bilaterales normal o ligeras
anormalidades (10 al 30%)
Prednisona 40mg/12h/5 días
Sospecha de enfermedad de
moderada-severa
Asociar cefalosporina de tercera
generación o levofloxacino
Mas frecuente Signos focales Tratamiento
empirico:
Aguda o
subaguda
Fiebre, cefalea,
letargia
(Encefalitis)
Pirimetanina: 1
dosis 200 mg
luego 50-75 mg
CD4+ menores de
100
IgG positiva Sulfadiazina: 1-1.5
gr. C/6h
TAC lesiones en
masa captan
contraste en anillo
Acido Folínico: 10-
15 mg/dia
Corticoides
 CD4+ menor de 100
 Subagudo
 Sin respuestaTX para toxoplasmosis
 Diagnostico
Mindel, A., ABC of AIDS Natural history and management of early HIV infection . BMJ 2001;322:1290-1293
Sitio web: www.bmj.com. Ingreso: 29 de abril/2007
Vih ppt
Vih ppt
Vih ppt

Vih ppt

  • 1.
    SANDRA CARLETT AZAMARHERNANDEZ MPSS
  • 2.
    Taxonomía Retrovirus Transformadores Virus Linfotrópicos de célulasT humanas (HTLV)I y II Efectos citopáticos directos o indirectos Virus de la inmunodeficiencia humana (VIH) 1 y 2. Virus ARN Familia: Retroviridae Subfamilia: Lentiviridae 1981: primeros casos P. Carinii + S.Kaposi 1984:VIH/SIDA
  • 3.
    VIS MANGABEY MOTEADO VIS CHIMPANCÉ VIH1 VIH2 Existen dos tiposde virus VIH-1 y VIH-2, que son muy similares pero tienen diferencias genéticas.
  • 4.
    VIH VIH-1 M N O VIH-2 Presenta mayor homología evolutiva conel VIS - agresivo Main o mayoritario Nuevo Lug: Camerún Outliner o marginal lug;: Camerun y Gabon A a la k A: + frec B: Eu y Am. Grupos Subtipos A a la E LosVIH-1 se clasifican en tres grupos distintos (M,N,O), el más importante es el grupo M que se subdivide en 9 subtipos de la A a la K. En América del Norte, Central y Sudamérica predomina el grupo B.
  • 6.
    EstructuraViral Transcriptasa inversa Integrasa proteasa Gen Pol Partícula esférica ensu interior una cadena de ARN + maquinaria enzimática (transcriptasa inversa e integrasa) que le permite su paso a ADN en el citoplasma de la célula huésped, y la posterior integración de este material en el genoma de dicha célula. Alrededor del ARN  Nucloide o core  Proteína p24. Mas externamente se sitúa una capside icosaédrica interna (sintetizada junto a p24 a partir del gen gag) con la proteína p18 Membrana externa, derivado lipídico de la célula huésped y donde se insertan gp41 y gp120)  Facilitan la infección de nuevas células.
  • 7.
    GENES FUNCIONES Proteínas estructurales gag env pol Nucleoide(p24) y capside interna (p17) Glucoproteínas de superficie (gp41,gp120) Maquinaria enzimática (transcriptasa inversa, proteasa e integrasa) Proteínas reguladoras tat rev nef Transcripción del ARNm viral Proteinas accesorias vif cpr vpu vpx Aumentan la inefectividad del virion.
  • 8.
    Unión gp120 ala mol. CD4 (LT). Unión a los correceptores. Fusión con la MP de la célula hospedera. Libera el RNA y enzimas al citoplasma. Trancriptasa inversa: RNA genómico a DNA Integrasa: DNA se integra a los cromosomas Provirus: Latente (transcripción). Expresión genética de grados variables. Producción activa del virus. Tras la trascripción: mRNA del virus, es traducido a proteínas que se ensamblan para formar el virión. Gemación: salida de la progenie a través de la MP. Proteasa: escisión de la “balsa lipídica”.
  • 9.
  • 10.
    Cada día, másde 8500 personas en el mundo entero desarrollan el SIDA. Esto significa que cada 10 segundos, otra persona es infectada. Más de 1,7 millones de personas viven infectadas con el virus del SIDA en América Latina, unas 200.000 más que en 2003, según indica el último informe del Programa de las Naciones Unidas sobre el SIDA (ONUSIDA). Así se refleja en el último informe de la agencia de las Naciones Unidas encargada de coordinar los esfuerzos globales por combatir la enfermedad, ONUSIDA. El organismo dice que cerca del 50% de los 37,2 millones de adultos (15-49 años) afectados en todo el mundo son mujeres.
  • 11.
    Región Adultos & niños queviven con VIH/SIDA Adultos & niños recientemente infectados Frecuencia en Adultos* Muertes de adultos & niños Africa subsahariana 22,0 millones 1,9 millones 5,0% 1,5 millones Africa del Norte & Oriente Medio 380.000 40.000 0,3% 27.000 Asia 5 millones 380.000 0,3% 380.000 Oceanía 74.000 13.000 0,4% 1.000 América Latina 1,7 millones 140.000 0,5% 63.000 El Caribe 230.000 20.000 1,1% 14.000 Europa Oriental & Asia Central 1,5 millones 110.000 0,8% 58.000 América del Norte, Europa Occidental y Central 2,0 millones 81.000 0,4% 31.000 Total mundial 33,0 millones 2,7 millones 0,8% 2,0 millones
  • 12.
    Cálculo estimativo Rango Personas que vivencon VIH/SIDA en 2007 33,0 millones 30,3-36,1 millones Adultos que viven con VIH/SIDA en 2007 30,8 millones 28,2-34,0 millones Mujeres que viven con VIH/SIDA en 2007 15,5 millones 14,2-16,9 millones Niños que viven con VIH/SIDA en 2007 2,0 millones 1,9-2,3 millones Personas recientemente infectadas con VIH en 2007 2,7 millones 2,2-3,2 millones Niños recientemente infectados con VIH en 2007 0,37 millones 0,33-0,41 millones Muertes por SIDA en 2007 2,0 millones 1,8-2,3 millones Muertes de niños por SIDA en 2007 0,27 millones 0,25-0,29 millones
  • 16.
    Mecanismos de transmisión: Sexual.84%. Vía sanguinea. 14%. Perinatal. 2% Leche materna
  • 17.
  • 18.
    VIH/SIDA Infección Inicial Altos Índices deReplicación Viral Diversidad viral en el curso de la infección Destrucción de CD4 mediada por virus en células inmunes
  • 20.
  • 21.
     ELISA: (99%sen/esp.)Anti-VIH.  Western Blot (WB): >2 bandas (proteínas) de diferente región (p24, gp41 y gp120/160). ▪ Repetir a los 15ď si solo una banda.  RCP: carga viral.  Conteo CD4: < 200 o 14%. Standar Confirmatoria
  • 23.
    DIAGNOSTICO PERIODO DE VENTANA Siun individuo se primo infecta tarda 4-8 semanas en producir anticuerpos.
  • 26.
     La cifrade LTCD4(+) de sangre periférica corresponde aproximadamente a un 2% de los LT CD4 (+) totales.  Varían durante el día, y día a día, la variabilidad usando métodos automatizados es de un 2 a 5 %.  Se utiliza actualmente para su determinación la citometría de flujo (FACS).
  • 27.
     Ejercicio intenso:↓ LTCD4(+).  Variaciones diurnas: aumenta en 50-150 células en el día.  Tabaquismo: ↓ por efecto de la nicotina.  Corticoides: ↓ linfocitos totales y CD4(+).
  • 28.
     Disminuyen losLTCD4(+) en el tercer trimestre del embarazo.  En los procesos inflamatorios agudos sean o no infecciosos disminuyen los CD4(+).
  • 29.
     Consiste enla detección por medio de la amplificación de las secuencias de ácidos nucléicos delARN delVIH.  Su detección ha permitido demostrar la modificación que realiza laTARV sobre la historia natural de la infecciónVIH.  Se expresa en copias deARNv /ml .
  • 30.
    CD4 basal CV/VIHbasal (PCR) Progresión a 3 años Progresión a 6 años > 500 < 20.000 20.000 – 55.000 > 55.000 < 7% 15% 33% <25% 48% 67% 351 – 500 < 20.000 20.000 – 55.000 > 55.000 < 7% 15% 48% <40% 57% 78%  350 < 20.000 20.000 – 55.000 > 55.000 < 8% 40% 73% <40% 73% 93%
  • 31.
    Criterios mínimos depositividad del Western blot FDA Existencia por lo menos de tres bandas: p24, p31 y gp41 u otra glucoproteína ARC Existencia de al menos 3 bandas una por cada uno de los 3 genes estructurales CDC Al menos dos bandas: p24, gp41 y gp160/120 CRSS Al menos una banda del core (gag/pol) y otra de envoltura (env) OMS Al menos dos bandas de envoltura
  • 33.
     RECUENTO CD4 DESCENSO INICIAL DE CD4 (PRIMOINFECCIÓN 2-4 SEM)  RECUPERACION PARCIAL (LATENTE MEDIA 7-10 AÑOS)  DESCENSO RAPIDO (FASE AVANZADA - 500CD4/µl)  CARGAVIRAL  ALTA REPLICACIÓN CON PICO DE CARGAVIRAL 106 c/ml  (Ac. sis inmune retención de virus en ganglios)  carga viral  Fase asintomática virus estable 102 y 106 c/ml  Fase avanzada carga viral (ganglios no son capaces de retener al virus y vuelven a torrente sanguíneo)
  • 34.
  • 36.
  • 38.
     InfecciónVIH asintomática. Linfoadenopatía generalizada persistente.  InfecciónVIH aguda primaria. CATEGORÍAS CLÍNICAS ETAPA A:
  • 39.
    • Angiomatosis bacilar. •Candidiasis orofaríngea. • Displasia cervical o Ca in situ. • Síntomas constitucionales (T° > 38.5, Diarrea > 1 mes). CATEGORÍAS CLÍNICAS ETAPA B Condiciones atribuídas a infección VIH o son indicativas de defectos en inmunidad celular.
  • 40.
     Leucoplasia vellosa. Herpes zoster severo.  PTI.  Listeriosis.  Enf. Pélvica inflamatoria.  Neuropatía periférica.
  • 41.
    • Candidiasis esofágicao broncopulmonar. • Ca cervical invasivo. • Coccidioidomicosis. • Criptococcosis. • Criptosporidiosis intestinal crónica. CATEGORÍA CLÍNICA ETAPA C : Eventos definitorios de SIDA :
  • 42.
    •Citomegalovirus. •Encefalopatía. •Herpes simplex cutáneoo visceral. •Histoplasmosis. •Isosporiasis crónica intestinal. CATEGORÍA CLÍNICA ETAPA C
  • 43.
    • Sarcoma Kaposi. •Linfomas. • Mycobacterium avium o Kansaii. • Mycobacterium TBC. • Neumonía Pneumocystis carinii. CATEGORÍA CLÍNICA ETAPA C Eventos definitorios de SIDA :
  • 44.
     Neumonía recurrente. Leucoencefalopatía multifocal progresiva.  Septicemia salmonella sp recurrente.  Toxoplasmosis.
  • 46.
     Solo RecuentoTCD4: Progresióna largo plazo: <50 copias/ml. Otros casos son aquellos en que los pacientes a pesar de tenerTCD4, extremadamente bajas, son asintomáticos.  CuandoTCD4 ha disminuido<200/ul: Alto riesgo adquirir tanto infecciones oportunistas como neoplasias.
  • 47.
     Primo-infeccion: 4taŝ post-infeccion (40%).  Clínica: Sx parecido a mononucleosis infecciosa.  Rash: color salmón.  Esplenomegalia.  Adenopatías.
  • 48.
    GENERALES Faringitis Fiebre Linfadenopatía(70% de loscasos) Cefalea Atralgia/mialgias Anorexia Perdida de peso Nausea,Vomito y Diarrea NEUROLÓGICAS Meningitis Encefalitis Neuropatía Periférica Mielopatía DERMATOLÓGICAS Examen eritematoso y maculopapuloso Ulceras mucocutaneas
  • 49.
     2 omás cadenas extra-inguinales afectadas por un mínimo de 3 meses  50-70% de prevalencia de LPG  cervicales anteriores, occipitales, axilares (no mediatinales ni hiliares)  curso clínico no diferente de pacientes sin LPG  diagnóstico diferencial:TB, sífilis, micosis profundas, linfoma
  • 51.
    CD4+ Agente Manifestaciones VIH1 Infección primaria por VIH 1. VIH 1 Linfadenopatía persistente generalizada. VIH 1 Meningitis aséptica. VIH 1 Púrpura trombocitopénica idiopática. S. Pneumonia, H.Influenza Neumonía comunitaria. M. tuberculosis. Tuberculosis pulmonar. Candida sp. Candidiasis vaginal y, o orofaringe. Virus H. Simple. Herpes urogenital. Virus varicela zoster. Herpes zoster. Virus Epstein Barr Leucoplaquia peluda oral, linfoma no hodgkin. Cryptosporidium parvum. Diarreas autolimitadas. HHV 8 (KSHV). Sarcoma de Kaposi P. Carinii. Neumonía. Cryptosporidium parvum Diarrea crónica. >500 cel/cc. < 500 y >200 cel/cc <200 y >100 cel/cc
  • 52.
    CD4+ Agente Manifestaciones T.gondii. Encefalitis. Microsporas. Diarrea Cándida sp. Esofagitis. C. neoformans. Meningitis. M. tuberculosis. Tuberculosis extrapulmonar diseminada. Virus herpes simple. Herpes diseminado o agresivo. Virus varicela zoster. Herpes zoster diseminado. Virus de Epstein Barr. Linfoma primario del SNC. M. Avium complex. Complejo M. Avium diseminado. Citomegalovirus. Retinitis, enfermedad GI, encefalitis. VIH 1 Síndrome de desgaste, demencia, mielopatía. < 100 cel/cc
  • 53.
     VIH +conteo CD4 < 200/mm o < 14% o infección o neoplasia oportunista. 500 200 50 RECUENTODECD4/µL INF. BACTERIANAS TB H. SIMPLE H. ZOSTER CANDIDIOSIS V. LEUCOPLASIA VELLOSA SARCOMA DE KAPOSI NEUMOCISTOSIS TOXOPLASMOSIS CRIPTOCOCOSIS COCCIDIOMICOSIS CRIPTOSPORIDIOSIS INFECCION DISEMINADA MAC HISTOPLASMOSIS RETINITIS CMV LINFOMA SNC
  • 54.
    FIEBRE • Rx descartarNeumonia por N.jirovechi • Si fiebre -38.5 hemocultivo bacteriano • TAC de senos paranasales Otros • DIAFORESIS NOCTURNA • Naúseas • Vómito • Diarrea PERDIDA DE PESO • Desproporcionada de masa muscular con mantenimiento de reservas grasa
  • 55.
    N. jirovechi • Mascomún • Clinica inespecífica, Rx tórax infiltrados difusos o perihiliares • Dx.Tincion giemsa o DFA en esputo Bacterianas • S pneumonie, H. influenza , Pseudomonas, M.tuberculosis No infecciosas • Sarcoma de kaposi • Linfoma no hodgkin • Neumopatía intersticial
  • 56.
    toxoplasmosis • Lesion expansivamas frecuente. • Sx.cefalea, deficit neurológico focal, convulsiones, alt. Edo. mental. • Lesiones características enTAC Linfoma SNC • Linfoma no Hodgkin • Sx parecidos a toxoplasmosis. Diferenciar:TAC Meningitis Criptococus • Fiebre cefalea -20% meningismo • Prueba de aglutinación látex +, cultivo,Tinta china Mielopatía • Debilidad piernas e incontinencia • Vacuolacion de materia blanca Otros • Complejo de demencia: Pruebas neuropsiquiátricas • Leucoencefalopatía Multifocal Progresiva: Infección viral de materia blanca, afasia hemiparesia y ceguera cortical
  • 57.
    SNP • Polineuropatías inflamatorias •Neuropatías sensoriales • Mononeuropatías Reumatológicas • Artritis • Sx reiter , A. psoriasica, LES Miopatía • Relacionada con InfecciónVIH • Relacionada aTX (Zidovudina) Retinitis • Por CMV: exudados blanquecinos vellosos, hemorragia perivasculares Lesiones bucales • Candisiosis bucal • Leucoplasia vellosa: E. Barr
  • 58.
    Esofagitis candida • Fluconazol 200mg/dia/10-14días hepatopatía • Microorganismos:VHB y C • Fármacos • Colecistitis enterocolitis • Bacterias: campilobacter, salmonella, shigela • Virus: CMV, adenovirus • Protozoarios: isospora belli,Cryptosporidium…
  • 59.
    VHS VHZ • Con masfrecuencia, y tienden a ser mas graves (aciclovir 400 mg c/8hrs) • Muy frecuente (Aciclovir 800 mg c/6-8h/7d Molusco contagioso Inf, S. Aureus • Foliculitis, abcesos (furunculosis) • Impétigo ampolloso Otros • Angiomatosis bacilar (bartonella) • Dermatitis seborreica • Serosis y psoriasis
  • 60.
    Sarcoma de kaposi • Pielclara: papulas o nodulos purpuras que no palideces, Piel oscura mas párdas • Tx. quimioterapia Linfoma No hodgkin , E. H • Tumores difusos de cel grandes. Extraganglionar +70% • Quimioterapia CHOP(ciclofosfa- mida, doxorrubicina, vincristina y prednisona) Ca Cu invasor • Displasia mas agresiva • Incidencia en mujeres infectadas 40% • PAP c/6 meses
  • 72.
  • 76.
    Prueba. Indicación inicial.Frecuencia de repetición. Bh. Completa Todos los casos Cada 3 a 6 meses. CD4+. Todos los casos. Cada 3 a 6 meses. CV. Todos los casos. Cada 3 a 4 meses. VDRL. Todos los casos. Anual. PPD. Todos los casos sin história de PPD, Tratamiento para Tb. o profilaxis. Anual para alto riesgo. IgG toxoplasma. Todos los casos. Seronegativos con CD4+ <100-200, sin TMPSMX, cada 6 meses. IgG varicela. Casos sin antecedentes de varicela o herpes. Basal. IgG CMV. Todos los casos. Basal. Ac. Anti-VHA. Prevacunación si la seroprevalencia es > al 30%. Seguimiento de vacunación. HBsAg. Todos los casos. De acuerdo a indicaciones clínicas.
  • 77.
    Prueba. Indicación inicial.Frecuencia de repetición. Ac. HBs o Ac. HBc. Todos los casos candidatos a vacunación. Seguimiento de vacunación. Ac. VHC. Todos los casos. Basal. Citología vaginal. Todas las mujeres. Anual. Vacuna antineumocócica. Todos los no vacunados > 5 años. Cada 5 años. Vacuna antihepatitis A. Todos los candidatos con VHB. No. Vacuna antihepatitis B Todos los suceptibles Ac. HBc. Negativos. Repetir si no genera respuesta inmune. Refuerzo tétanos Pacientes sin refuerzos en los últimos 10 años. Cada 10 años. Vacuna contra la Influenza. Considerarla en el invierno. Anual. Revisión oftalmolólgica. Todos los casos con CD4 < de 50. Según oftalmólogo. Perfil de lípidos. Basal, antes del manejo con ARV. Valorar en cada visita. Pruebas de resistencia, Basal antes del manejo con ARV. Según falla al tratamiento.
  • 79.
     1) profilaxisde infecciones oportunistas, cáncer y otras complicaciones.  2)Tx de infecciones oportunistas, cáncer y otras complicaciones  3)Tx de la Infección misma con terapiaART
  • 80.
     Gestante Infectada Profilaxis Post exposición  Pacientes que presenten o hayan presentado enf. oportunistas independiente de la carga viral y recuento linf.  Pacientes Asintomáticos: Recuentos de CD4 -500c/ml Descenso rápido celular o varga viral +100000/ml Infección de Hepatitis B o C Factores de riesgo de enfermedad cardiaca o Cáncer no relacionado aVIH
  • 81.
     Combinación de3 fármacos (HAART)  Objetivo: Conseguir carga viral indetectable en plazo de 6 meses (-50c/µl)  No se recomiendan interrupciones estructuradas de tx. “vacaciones terapéuticas”  Vigilancia de toxicidad 3 o 4 m con tx. estable  Hacer recuento de CD4 y carga viral c/2 meses después de iniciar o modificar ART
  • 82.
    Tratamiento: Sitios de acciónFarmacológica : Transcriptasa Inversa Proteasa Fusión con la membrana Integrasa
  • 83.
    Indicaciones para elinicio del Tratamiento antiretrovírico: Síndrome de Infección Aguda Infección Crónica Enfermedad Sintomática Enfermedad Asintomática Recuento de LT CD4+ < A 350/ul o disminuyendo RNA del VIH >a 50000 copias / ml o aumentado Profilaxis Posterior a la Exposición Fuente: HARRISON, Principles of Internal Medicine, 16th Ed., Mc Graw Hill, U.S.A., 2005. Pag 1261
  • 84.
    LaTerapia debe ser: Informada y Aceptada Ininterrumpida Indefinida Razonada “El tratamiento debe ser realizado por un especialista en el manejo de Pacientes con VIH y debe ser Individualizado.” Fuente: Guía Nacional para Atención Integral de PVVS, MSP 2006 Pag. 18 y 21
  • 85.
     Impiden laacción de la transcriptasa inversa.  La transcriptasa inversa es la enzima (auxiliar) que ayuda a que el VIH les dé a los linfocitos T/CD4 las instrucciones necesarias para fabricar másVIH.  El linfocito T/CD4 no podrá fabricar másVIH si no recibe las instrucciones. INTI o ITINAN Instrucciones del VIH Enzima transcriptasa inversa INTI = inhibidores nucleósidos de la transcriptasa inversa; ITINAN = inhibidores de la transcriptasa inversa no análogos de nucleósidos.
  • 86.
    • Los inhibidoresde la proteasa son fármacos que bloquean la enzima proteasa (auxiliar) para que el linfocitoT/CD4 no pueda terminar de fabricar nuevoVIH. Inhibidor de la proteasa Nuevo material de VIH Enzima proteasa Inhibidores de la proteasa
  • 88.
     Inhibidores dela transcriptasa inversa nucleosidos: ▪ Zidovudina (anemia, Hipoplasia medular). ▪ Didanosina (Pancreatitis, neuropatía periférica). ▪ Zalcitavina (Pancreatitis, polineuropatia). ▪ Stavudina (Neuropatía, pancreatitis, acidosis láctica). ▪ Lamivudina: sinergismo con zidovudina (Neuropatía, pancreatitis, acidosis láctica). ▪ Abacavir. ▪ Tenofovir (nefrotoxico). ▪ Emtricitabina: igual que la lamivudina (Neuropatía, pancreatitis, acidosis láctica).
  • 89.
    ▪ Efavirenz (rash,diaforesis, depresión, pesadillas). ▪ Delavirdina (hepatotoxico). ▪ Nevirapina (hepatotoxico). ▪ Etravirina (exantema, nausea)
  • 90.
     evitan queelVIH utilice la enzima integrasa para integrar (combinar) sus instrucciones con las instrucciones de los linfocitos T/CD4.  Al evitar el uso, los inhibidores de la integrasa impiden que elVIH se reproduzca. Enzima integrasa Inhibidor de la integrasa Instrucciones de los linfocitos T/CD4 Instrucciones del VIH Inhibidores de la integrasa
  • 93.
     Profesionales dela Salud con punción aguja. Riesgo de transmisión 1:300.  Realizar pruebas lo antes posible,6 sem., 3 y 6 m.  AZT postexp. reduce 79% tasa seroconversión  Zidovudina 300mg + lamivudina 150mg c/12h  Postexposición x contacto sexual y drogas -72h  Embarazo: Zidovudina durante gestación (2T) en trabajo de parto, parto y RN(-48h) disminuye tasa de transmisión 66%, no lactancia
  • 94.
  • 95.
     Efavirenz +Tenofovir + Emtricitabina.  (Atazanavir + Ritonavir) +Tenofovir/Emtricitabina.  (Lopinavir + Ritonavir) +Tenofovir/Emtricitabina.  (Lopinavir + Ritonavir) + Zidovudina/Emtricitabina. 2 inhibidores de la transcriptasa inversa análogos nucleósidos/nucleótidos + 1 inhibidor de la transcriptasa inversa no análogo de nucleósidos. 2 inhibidores de la transcriptasa inversa análogos nucleósido/nucleótidos + 1 inhibidor de la proteasa. 2 inhibidores dela transcriptasa inversa análogos nucleósidos/ nucleótidos + 1 inhibidor de la integrasa.
  • 96.
     Zidovudina +Sanquinavir: Son antagonistas.  Emtricitabina + Lamivudina: Son similares.  Efavirenz + Sanquinavir: Pancreatitis, neuropatía.
  • 97.
     CD4 declinandopersistentemente.  Deterioro clínico.  Efectos indeseables.
  • 98.
    Curso subagudo ocronico Tratamiento empirico Tmt 15-20 mg/Kg/d + SMX 75-100 mg/Kg/d en 3 o 4 dosis V.O V.I CD4 menor de 200 PO2 basal menor de 70 mmhg Rx infiltrados interticiales bilaterales normal o ligeras anormalidades (10 al 30%) Prednisona 40mg/12h/5 días Sospecha de enfermedad de moderada-severa Asociar cefalosporina de tercera generación o levofloxacino
  • 99.
    Mas frecuente Signosfocales Tratamiento empirico: Aguda o subaguda Fiebre, cefalea, letargia (Encefalitis) Pirimetanina: 1 dosis 200 mg luego 50-75 mg CD4+ menores de 100 IgG positiva Sulfadiazina: 1-1.5 gr. C/6h TAC lesiones en masa captan contraste en anillo Acido Folínico: 10- 15 mg/dia Corticoides
  • 100.
     CD4+ menorde 100  Subagudo  Sin respuestaTX para toxoplasmosis  Diagnostico
  • 101.
    Mindel, A., ABCof AIDS Natural history and management of early HIV infection . BMJ 2001;322:1290-1293 Sitio web: www.bmj.com. Ingreso: 29 de abril/2007