Instituto de Educación de AguascalientesEscuela Normal Rural “Justo Sierra Méndez”“Aportaciones de autores a la enseñanza del español”Titular de la materia: Lic. Raúl Humberto Saucedo GIII SEMESTRE GRUPO “B”
PROPOSITO    Este proyecto nos servira mas en nuestra formacion como futuras docentes , al saber como obtener informacion  adecuada de diversos autores que han sido participes de laessenanza del espanol, a traves de una invetsigacion  y experiencia de tecnicas, estrategias, dinamicas, juegos, etc. Para un mayor manejo  de desarrollo del aprendizaje en cuanto a un cambio valorativo de conocimientos y que de igual manera el alumno  los aplique en  su vida por emdio de la interaccion dentro de un salon de clases con diferentes materiales.
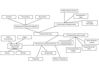
Relleno huecos de textoRecomponer el textoEscritura Pre-escrituraRe-escrituraPreguntas intercaladasTécnicas para manipular textosEtapas para el proceso de redacciónProducción de textoPrincipios básicos para el textoJuegos Textos intruccionalesHacer, deshacer y rehacerConocimientos de estructura textualTécnicas para comprensión lectoraRecursos para la comprensión lectoraConocimiento del temaConocimiento de la lenguaPrensa Internet Comprender Prepararse Releer e interpretar
MICHELE PETITCONSTRUYECOMPRENSIÓN LECTORAPLACERARTELECTURAFAMILIARIDAD FÍSICAPASIÓNDISCURSO DE OBLIGACIÓNLIBROSCULTURA ESCRITASUBJETIVIDAD
DESCUBRIENDO LA INVENCIÓN DE LA LENGUA ESCRITA EN LOS NIÑOSPSICOGÉNESISSISTEMA DE LECTURA Y ESCRITURAPIAGETANOSPSICOGENÉTICOSOCIOGENÉTICOCAPACIDADESALFABETIZACION TEMPRANASISTEMAS LINGUISTICOS:FONOLOGÍASINTAXISORTOGRAFIASEMANTICA
Andy HargreavesLa Educación en la era de la inventivaEnseñanza en la sociedad del conocimientoProfesor en el Centro NacionalExpresión y uso adquirido comprensivoaldepara unTiempoOtros fundamentalismosdeCambio educativodelCatalizadores deMercado Neoliberalismode laModo provocativoSociedad del conocimientoGlobalización Multiculturalitas ade unaUn nuevo tipo de profesionalismoLas condicionesLas sensibilidadesAutonomía yVictima de laparaProfesional Individualismo Sociedad actualContrarrestar Peligros en laFormación de la Ciudadania
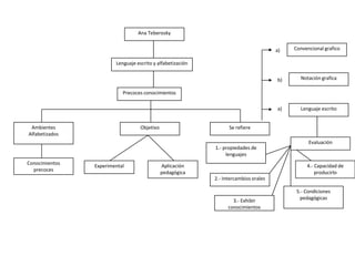
Ana TeberoskyConvencional graficoa)Lenguaje escrito y alfabetizaciónNotación graficab)Precoces conocimientosLenguaje escritoa)Ambientes AlfabetizadosObjetivoSe refiereEvaluación1.- propiedades de lenguajesConocimientos precocesExperimentalAplicación pedagógica4.- Capacidad de producirlo2.- Intercambios orales5.- Condiciones pedagógicas3.- Exhibir conocimientos
Escribir una obligación EL MAESTRO NO PUEDE SER UN BUROCRÁTA DEBE SER UN PROFESIONALLEER Y ESCRIBIR EN UN MUNDO CAMBIENTENuevos modos de lectura y escrituraTransmitir placer por la lecturaFracaso escolar no existenteTecnología ventaja innegable para la enseñanzaProblemas de alfabetizaciónAprender es posibleEMILIA FERREIRODejar de:Primer nivel:Recibir Ejecutar Niños buscan criteriosSegundo nivel:Instrucciones Formas arbitrariasControl progresivoTercer nivel:Formas linealesDESARROLLO DE LA ALFABETIZACIONFonetizacion Hipótesis:Silábico Silábico-alfabético  Alfabético
ISABEL SOLÉCOMPRENSIÓN LECTORAPrimer momento: Preparación anímica.
 Aclaración de propósitos. PROCESO DE COMPRENSIÓNAntes de la lectura: Encuentro anímico entre interlocutores.Segundo momento: aplicación de herramientas para construcción de significados.Durante la lectura: intercambio de ideas y conocimientos.Después de la lectura: comprensión de lecturaTercer momento: transferencia de significados.
Programas Pedagogía Psicología.No completa:Métodos de enseñanzaNo se basan en:Teorías por otras Problema del sistema educativoPreparaciónCambios de:Se basa en:No a la:Teórico -metodológicoCambios generalesDecisiones políticasDeEL DESARROLLO DEL NIÑO Y LOS MÉTODOS DE ENSEÑANZA DE YULIA SOLOVIERAMaestros Tipos básicos de enseñanzaCambio educativoObjetivo Tradicional Enfoque novedoso Interactivo Incluye: Enseñanza y aprendizajeTeoría solida Proceso enseñanza-aprendizajeOrganización de la educaciónPreparación de mtros.Enseñanza empírica
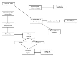
Función del alumnoParticipación y construcciónConstrucción de memoria en claseComprender y validar interpretaciónLa autonomía de unalumno lectorToma didácticaAutónomos en claseConstruir conocimientosTiempo didáctico (duración)Estrategias TrabajocolectivoGrupalIndividual InteracciónCognitiva Proyecto de aprendizaje
Margarita Gómez Palacio(Doctora en psicopedagogía)destacópropuso La necesidad de dejar atrás la memorización y privilegiar la comprensión “buscando  aprender.”La lectura en la escueladecía queDeterminadas actividades entorno a contenidoActividad del maestroHablar del proceso enseñanza-aprendizaje implica:Hacer referencia entre maestro alumno mediada por el contenidos.despliegaActividad del alumnoMaestro-alumnoProceso de enseñanza-aprendizaje

Autores de espanol

  • 1.
    Instituto de Educaciónde AguascalientesEscuela Normal Rural “Justo Sierra Méndez”“Aportaciones de autores a la enseñanza del español”Titular de la materia: Lic. Raúl Humberto Saucedo GIII SEMESTRE GRUPO “B”
  • 2.
    PROPOSITO Este proyecto nos servira mas en nuestra formacion como futuras docentes , al saber como obtener informacion adecuada de diversos autores que han sido participes de laessenanza del espanol, a traves de una invetsigacion y experiencia de tecnicas, estrategias, dinamicas, juegos, etc. Para un mayor manejo de desarrollo del aprendizaje en cuanto a un cambio valorativo de conocimientos y que de igual manera el alumno los aplique en su vida por emdio de la interaccion dentro de un salon de clases con diferentes materiales.
  • 3.
    Relleno huecos detextoRecomponer el textoEscritura Pre-escrituraRe-escrituraPreguntas intercaladasTécnicas para manipular textosEtapas para el proceso de redacciónProducción de textoPrincipios básicos para el textoJuegos Textos intruccionalesHacer, deshacer y rehacerConocimientos de estructura textualTécnicas para comprensión lectoraRecursos para la comprensión lectoraConocimiento del temaConocimiento de la lenguaPrensa Internet Comprender Prepararse Releer e interpretar
  • 4.
    MICHELE PETITCONSTRUYECOMPRENSIÓN LECTORAPLACERARTELECTURAFAMILIARIDADFÍSICAPASIÓNDISCURSO DE OBLIGACIÓNLIBROSCULTURA ESCRITASUBJETIVIDAD
  • 5.
    DESCUBRIENDO LA INVENCIÓNDE LA LENGUA ESCRITA EN LOS NIÑOSPSICOGÉNESISSISTEMA DE LECTURA Y ESCRITURAPIAGETANOSPSICOGENÉTICOSOCIOGENÉTICOCAPACIDADESALFABETIZACION TEMPRANASISTEMAS LINGUISTICOS:FONOLOGÍASINTAXISORTOGRAFIASEMANTICA
  • 6.
    Andy HargreavesLa Educaciónen la era de la inventivaEnseñanza en la sociedad del conocimientoProfesor en el Centro NacionalExpresión y uso adquirido comprensivoaldepara unTiempoOtros fundamentalismosdeCambio educativodelCatalizadores deMercado Neoliberalismode laModo provocativoSociedad del conocimientoGlobalización Multiculturalitas ade unaUn nuevo tipo de profesionalismoLas condicionesLas sensibilidadesAutonomía yVictima de laparaProfesional Individualismo Sociedad actualContrarrestar Peligros en laFormación de la Ciudadania
  • 7.
    Ana TeberoskyConvencional graficoa)Lenguajeescrito y alfabetizaciónNotación graficab)Precoces conocimientosLenguaje escritoa)Ambientes AlfabetizadosObjetivoSe refiereEvaluación1.- propiedades de lenguajesConocimientos precocesExperimentalAplicación pedagógica4.- Capacidad de producirlo2.- Intercambios orales5.- Condiciones pedagógicas3.- Exhibir conocimientos
  • 8.
    Escribir una obligaciónEL MAESTRO NO PUEDE SER UN BUROCRÁTA DEBE SER UN PROFESIONALLEER Y ESCRIBIR EN UN MUNDO CAMBIENTENuevos modos de lectura y escrituraTransmitir placer por la lecturaFracaso escolar no existenteTecnología ventaja innegable para la enseñanzaProblemas de alfabetizaciónAprender es posibleEMILIA FERREIRODejar de:Primer nivel:Recibir Ejecutar Niños buscan criteriosSegundo nivel:Instrucciones Formas arbitrariasControl progresivoTercer nivel:Formas linealesDESARROLLO DE LA ALFABETIZACIONFonetizacion Hipótesis:Silábico Silábico-alfabético Alfabético
  • 9.
    ISABEL SOLÉCOMPRENSIÓN LECTORAPrimermomento: Preparación anímica.
  • 10.
    Aclaración depropósitos. PROCESO DE COMPRENSIÓNAntes de la lectura: Encuentro anímico entre interlocutores.Segundo momento: aplicación de herramientas para construcción de significados.Durante la lectura: intercambio de ideas y conocimientos.Después de la lectura: comprensión de lecturaTercer momento: transferencia de significados.
  • 11.
    Programas Pedagogía Psicología.Nocompleta:Métodos de enseñanzaNo se basan en:Teorías por otras Problema del sistema educativoPreparaciónCambios de:Se basa en:No a la:Teórico -metodológicoCambios generalesDecisiones políticasDeEL DESARROLLO DEL NIÑO Y LOS MÉTODOS DE ENSEÑANZA DE YULIA SOLOVIERAMaestros Tipos básicos de enseñanzaCambio educativoObjetivo Tradicional Enfoque novedoso Interactivo Incluye: Enseñanza y aprendizajeTeoría solida Proceso enseñanza-aprendizajeOrganización de la educaciónPreparación de mtros.Enseñanza empírica
  • 12.
    Función del alumnoParticipacióny construcciónConstrucción de memoria en claseComprender y validar interpretaciónLa autonomía de unalumno lectorToma didácticaAutónomos en claseConstruir conocimientosTiempo didáctico (duración)Estrategias TrabajocolectivoGrupalIndividual InteracciónCognitiva Proyecto de aprendizaje
  • 13.
    Margarita Gómez Palacio(Doctoraen psicopedagogía)destacópropuso La necesidad de dejar atrás la memorización y privilegiar la comprensión “buscando aprender.”La lectura en la escueladecía queDeterminadas actividades entorno a contenidoActividad del maestroHablar del proceso enseñanza-aprendizaje implica:Hacer referencia entre maestro alumno mediada por el contenidos.despliegaActividad del alumnoMaestro-alumnoProceso de enseñanza-aprendizaje