AXIOLOGÍA EDUCATIVA
Enfoques epistemológicos de la educación
Ricardo Marin Ibañez
Y otros
Angela Maria Garcés
Hernández
Doctorado en Educación
Instructor: Dra. Martha Leticia Barba
El pluralismo como dato y como
problema
 Vivimos en un
mundo pluralista
 Los valores
distintos,
divergentes, a veces
contradictorios
ganan terreno.
¿Cómo ha de
ser la
educación en
una sociedad
plural?
Cuáles son los
fundamentos,
las
virtualidades y
los riesgos del
pluralismo
axiológico en
educación?
¿ Interesa el
pluralismo
como método
y vía hacia la
verdad?
¿Es un
modelo
político que
puede
transferirse sin
mas a la
educación?
La nueva dialéctica de la unidad y
la multiplicidad
 La sociedad y la
educación caminan
paradójica y
simultáneamente
hacia una
uniformidad
creciente y hacia un
pluralismo
diversificado hasta
extremos
insospechados.
Imagen tomada de:
http://lasociedadylasnormas.blogspot.com.co/2015/
08/sociedad-humana.html
Sistema
educativo
Pluralismo
Imagen tomada de: http://universidades-
iberoamericanas.universia.net/portugal/sistema-
educativo/images/estructura.jpg
La significación de los valores
 El futuro
compromete nuestra
acción y nos obliga
a elegir, a decidir
entre opciones.
Ser
Hecho
Deber ser
Ideal
Imagen tomada de:
http://www.abc.es/Media/201402/14/Fotolia_50098231_Subscription
_Monthly_XXL--644x362.jpg
La crisis de los valores
Relativismo de
los valores
Relativismo
subjetivo
Relativismo
histórico o
sociológico
Fenomenología
valorativa
Escuela Neo
Kantiana
Corriente
realista
 Los valores se
han hundido, un
cataclismo sin
precedentes los
ha hecho
desaparecer, ya
no tenemos nada
firme a que
asirnos.
Sencillamente los
valores no valen.
 Otras
interpretaciones
están teniendo
mayor fortuna.
 Casi todos podrían
incluirse bajo el
común denominador
de relativismo de los
valores.
los valores
valen por
que se
eligen
Relativismo
subjetivo
Me
gusta
Lo prefiero
Me
satisface
Nada puede
limitar mi libertad
Subjetivismo valoral
(Escuela de Praga)
Alexis
Meinong
(1853-1921)
Investigacione
s psicológico-
éticas para la
teoría del
valor (1894)
Que
fundamenta
todo el valor
en los deseos
del individuo.
Christian
Ehrenfels
(1850-1932)
Sistema de la
Teoría del
Valor
(1987)
Se centra en la
consideración
psicológica del
valor, aunque en
algún momento
afirma que se
trata no solo de
lo deseado sino
también de lo
deseable.
Richard
Miller
Freienfelds
(1850-1932)
Fundamentos
de una
nueva Teoría
del Valor
(1919)
Estima que
solo tiene
sentido hablar
de valores por
referenda a!
sujeto.
 El sujeto considera
que se limitan en
alga sus deseos y
aspiraciones
inmediatamente
recurre a unos
valores que,
cambiando de
perspectiva,
pretende que
vinculen a todos y
especialmente «a
los demas».
Relativismo
hist6rico o sociol6gico
 Cada época de
la historia, cada
pueblo, cada
grupo social,
viene
configurado par
los valores que
determinan sus
instituciones, su
comportamiento
y sus productos
culturales, desde
el folklore y el
arte hasta la
ciencia y sus
leyes.
John Dewey
(1859-1952)
Theory of
Evaluation
(International
Encyclopaedia
of Unified
Science, val. II)
(1939)
El sentido del
valor reside en
su eficacia
biológico-
social.
Wilhelm
Dilthey
(1833-1911)
La
estructuraci6n
del mundo
histórico en las
ciencias del
espíritu (1910)
Representante
del historicismo
e iniciador de
la “critica de la
razón histórica”
Emile
Durkheim
(1859-1917)
Sociología y
Educaci6n
(1925) y La
educación
moral (1925)
Sociólogo de la
educación
Escuela Neo Kantiana
Guillermo
Windelband
lntroducci6n a
la Filosofía
(1914)
Enrique
Rickert
Fundamentación
General de la
Filosofía
(1921)
Bruno
Bauch
Verdad, Valor,
Realidad
(1924)
 Se fijo en las
condiciones del
ser humano como
fuente de la
cultura y
especialmente en
los ámbitos de lo
verdadero, lo
bueno y lo bello.
Fenomenológica valorista
 ha destacado el
carácter ideal del
valor, mas allá de las
preferencias
subjetivas y de las
concretas
realizaciones; la
amistad vale aunque
todos te traicionen y
la sinceridad aunque
todos mientan.
Max
Scheler
(1875-1928)
los valores
son
independi
entes
de las
realidades
en que se
encarnan
o de
nuestras
valoracion
es
José Ortega
y Gasset
(1833-1955)
introducci
ón a la
estimativa
Manuel
García
Morente
(1882-1942)
Fundamen
tos de
Filosofía.
Corrientes realistas
Juan
Bautista
Lotz
Ser y
Valor (1933);
Rene Le
Senne
(1882-
1954)
Obstáculo y
Valor
Defiende que la
ontología y la
teoría del
conocimiento no
son mas que
dos aspectos de
la axiología
De Luis
Lavelle
(1883-
1951)
El Tratado de los
valores
El valor es la
relación
existencial entre
Dios y yo
 Destacan el valor
de lo real, que
para muchos
coincide con la
riqueza ontológica
desde el punto de
vista estático, en
virtud de la cual
vale mas el
hombre que el
animal y este que
la planta, y esta
que el mineral.
Sentido relacional del valor:
tensión entre lo subjetivo y lo
objetivo
 La pluralidad es en
si misma un valor
porque reconoce
uno de los dos polos
en la relación
axiológica.
Gustos
Preferencias
Juicios de valor
Lo real /lo
factico
Lo ideal / lo
posible
Subjetivo
Objetivo
Imagen tomada de: http://www.taringa.net/post/ciencia-
educacion/18196158/Valores-Humanos.html
Polaridad y jerarquía de los
valores
Polaridad de los valores. A todo valor le corresponde su antivalor que le sigue como
la sombra al cuerpo.
Jerarquía de los valores. No todos valen igual
Cuando en los tratados de educaci6n se habla de valores se limitan casi siempre a
grandes categorías
Los grandes ideales y valores en que se inspiran, normalmente consignados en
documentos legales del mas alto rango, tales como constituciones o leyes de
educaci6n
Los individuos y pueblos, épocas y culturas pueden ser tipificados de acuerdo
a los valores que imantan su acci6n y que han quedado plasmados en su
acervo cultural.
El concepto del valor permite iluminar campos tradicionalmente mas cultivados por
los psicólogos, como el de la motivación y el de las actitudes, y que determina las
creencias, criterios y la identidad personal. Los valores nos permiten entender una
variada gama de comportamientos.
La clarificación de los valores
 Cuando se parte de
convicciones comunes
no es necesaria su
explicitación, pero
cuando jerarquías de
valores encontradas se
disputan los centros de
enseñanza y las
políticas, no hay mas
remedio que patentizar
los fundamentos en que
nos apoyamos.
Imagen tomada de:
https://ibiscuadriello.wordpress.com/category/sexto-
grado/tipos-de-valores/
Actitudes ante la pluralidad y el
conflicto de los valores
Ante los valores en choque
caben varias posiciones
La teoría del
consenso o la
concertación
El
enfoque
dialéctico
El
conflicto
El sistema educativo en tensión
creciente entre la unidad y la
multiplicidad
FILOSOFÍA DE LA
EDUCACIÓN
CULTURA Y PROCESO EDUCATIVOS
Fullat, O. (1992). Filosofías de la educación. Barcelona: CEAC.
 La sociedad es mas
que la suma de
individuos que la
componen
Durkein
El hombre es bestia
de sociedad humana
El ser
humano es
humano
por que es
Homo
sapiens.
Piensa
Homo
loquax.
Habla
Homo
Faber.
Trabaja
Cultura
 Una cultura está
configurada por un
conjunto de
moldes, de
conocimiento y de
conducta, que pasa
a los cerebros de
los educandos
gracias a la
habilidad de los
educadores.
Modelos
culturales
Educadores de
las instituciones
sociales
Cerebro del
educando
Cultura
 Se define cultura
como un sistema
complejo que
incluye
conocimientos,
creencias, moral,
leyes, lengua, arte,
mitos, costumbres,
organizaciones
políticas,
económicas y otras
técnicas, gestos
corporales…
Cultura
Técnicas
Institucione
s
Civilizació
n
Cultura
Como
posibilidad
El hombre como
culturalizable,
como conjunto de
posibilidades
Como acto
o actividad
La acción que
produce la cultura
Como
modelo
social
Conjunto de
pautas que
señalan lo que hay
que pensar y lo
que debe hacerse
Como
producto de
civilización
Los objetos
culturales, las
obras científicas,
artísticas y
técnicas.
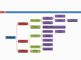
Cultura
Modelos de
conocimiento
tecno científico
Teórico
(Saber que)
formal
empírico
Natural
Humano o socialPráctico
(saber cómo)
Metafísico (mas
allá de lo
experimentable)
Ideologías, Utopías,
Ontologías desprovistas de consecuencias
Modelos de
conducta
normativos
Valores normales
Jurídicas
Morales
Actitudes
colectivas
Rituales
No normativos
Usos o prácticas
admitidas
Costumbres
Modelos
semióticos o de
comunicación
Señales
Símbolos
Procesos educativos
Aparece la
cultura
Educación
necesaria
Cultura
EducaciónHombre
Triangulo antropológico
educacional

Axiología Educativa

  • 1.
    AXIOLOGÍA EDUCATIVA Enfoques epistemológicosde la educación Ricardo Marin Ibañez Y otros Angela Maria Garcés Hernández Doctorado en Educación Instructor: Dra. Martha Leticia Barba
  • 2.
    El pluralismo comodato y como problema  Vivimos en un mundo pluralista  Los valores distintos, divergentes, a veces contradictorios ganan terreno. ¿Cómo ha de ser la educación en una sociedad plural? Cuáles son los fundamentos, las virtualidades y los riesgos del pluralismo axiológico en educación? ¿ Interesa el pluralismo como método y vía hacia la verdad? ¿Es un modelo político que puede transferirse sin mas a la educación?
  • 3.
    La nueva dialécticade la unidad y la multiplicidad  La sociedad y la educación caminan paradójica y simultáneamente hacia una uniformidad creciente y hacia un pluralismo diversificado hasta extremos insospechados. Imagen tomada de: http://lasociedadylasnormas.blogspot.com.co/2015/ 08/sociedad-humana.html
  • 4.
    Sistema educativo Pluralismo Imagen tomada de:http://universidades- iberoamericanas.universia.net/portugal/sistema- educativo/images/estructura.jpg
  • 5.
    La significación delos valores  El futuro compromete nuestra acción y nos obliga a elegir, a decidir entre opciones. Ser Hecho Deber ser Ideal Imagen tomada de: http://www.abc.es/Media/201402/14/Fotolia_50098231_Subscription _Monthly_XXL--644x362.jpg
  • 6.
    La crisis delos valores Relativismo de los valores Relativismo subjetivo Relativismo histórico o sociológico Fenomenología valorativa Escuela Neo Kantiana Corriente realista  Los valores se han hundido, un cataclismo sin precedentes los ha hecho desaparecer, ya no tenemos nada firme a que asirnos. Sencillamente los valores no valen.
  • 7.
     Otras interpretaciones están teniendo mayorfortuna.  Casi todos podrían incluirse bajo el común denominador de relativismo de los valores. los valores valen por que se eligen Relativismo subjetivo Me gusta Lo prefiero Me satisface Nada puede limitar mi libertad
  • 8.
    Subjetivismo valoral (Escuela dePraga) Alexis Meinong (1853-1921) Investigacione s psicológico- éticas para la teoría del valor (1894) Que fundamenta todo el valor en los deseos del individuo. Christian Ehrenfels (1850-1932) Sistema de la Teoría del Valor (1987) Se centra en la consideración psicológica del valor, aunque en algún momento afirma que se trata no solo de lo deseado sino también de lo deseable. Richard Miller Freienfelds (1850-1932) Fundamentos de una nueva Teoría del Valor (1919) Estima que solo tiene sentido hablar de valores por referenda a! sujeto.  El sujeto considera que se limitan en alga sus deseos y aspiraciones inmediatamente recurre a unos valores que, cambiando de perspectiva, pretende que vinculen a todos y especialmente «a los demas».
  • 9.
    Relativismo hist6rico o sociol6gico Cada época de la historia, cada pueblo, cada grupo social, viene configurado par los valores que determinan sus instituciones, su comportamiento y sus productos culturales, desde el folklore y el arte hasta la ciencia y sus leyes. John Dewey (1859-1952) Theory of Evaluation (International Encyclopaedia of Unified Science, val. II) (1939) El sentido del valor reside en su eficacia biológico- social. Wilhelm Dilthey (1833-1911) La estructuraci6n del mundo histórico en las ciencias del espíritu (1910) Representante del historicismo e iniciador de la “critica de la razón histórica” Emile Durkheim (1859-1917) Sociología y Educaci6n (1925) y La educación moral (1925) Sociólogo de la educación
  • 10.
    Escuela Neo Kantiana Guillermo Windelband lntroducci6na la Filosofía (1914) Enrique Rickert Fundamentación General de la Filosofía (1921) Bruno Bauch Verdad, Valor, Realidad (1924)  Se fijo en las condiciones del ser humano como fuente de la cultura y especialmente en los ámbitos de lo verdadero, lo bueno y lo bello.
  • 11.
    Fenomenológica valorista  hadestacado el carácter ideal del valor, mas allá de las preferencias subjetivas y de las concretas realizaciones; la amistad vale aunque todos te traicionen y la sinceridad aunque todos mientan. Max Scheler (1875-1928) los valores son independi entes de las realidades en que se encarnan o de nuestras valoracion es José Ortega y Gasset (1833-1955) introducci ón a la estimativa Manuel García Morente (1882-1942) Fundamen tos de Filosofía.
  • 12.
    Corrientes realistas Juan Bautista Lotz Ser y Valor(1933); Rene Le Senne (1882- 1954) Obstáculo y Valor Defiende que la ontología y la teoría del conocimiento no son mas que dos aspectos de la axiología De Luis Lavelle (1883- 1951) El Tratado de los valores El valor es la relación existencial entre Dios y yo  Destacan el valor de lo real, que para muchos coincide con la riqueza ontológica desde el punto de vista estático, en virtud de la cual vale mas el hombre que el animal y este que la planta, y esta que el mineral.
  • 13.
    Sentido relacional delvalor: tensión entre lo subjetivo y lo objetivo  La pluralidad es en si misma un valor porque reconoce uno de los dos polos en la relación axiológica. Gustos Preferencias Juicios de valor Lo real /lo factico Lo ideal / lo posible Subjetivo Objetivo Imagen tomada de: http://www.taringa.net/post/ciencia- educacion/18196158/Valores-Humanos.html
  • 14.
    Polaridad y jerarquíade los valores Polaridad de los valores. A todo valor le corresponde su antivalor que le sigue como la sombra al cuerpo. Jerarquía de los valores. No todos valen igual Cuando en los tratados de educaci6n se habla de valores se limitan casi siempre a grandes categorías Los grandes ideales y valores en que se inspiran, normalmente consignados en documentos legales del mas alto rango, tales como constituciones o leyes de educaci6n Los individuos y pueblos, épocas y culturas pueden ser tipificados de acuerdo a los valores que imantan su acci6n y que han quedado plasmados en su acervo cultural. El concepto del valor permite iluminar campos tradicionalmente mas cultivados por los psicólogos, como el de la motivación y el de las actitudes, y que determina las creencias, criterios y la identidad personal. Los valores nos permiten entender una variada gama de comportamientos.
  • 15.
    La clarificación delos valores  Cuando se parte de convicciones comunes no es necesaria su explicitación, pero cuando jerarquías de valores encontradas se disputan los centros de enseñanza y las políticas, no hay mas remedio que patentizar los fundamentos en que nos apoyamos. Imagen tomada de: https://ibiscuadriello.wordpress.com/category/sexto- grado/tipos-de-valores/
  • 16.
    Actitudes ante lapluralidad y el conflicto de los valores Ante los valores en choque caben varias posiciones La teoría del consenso o la concertación El enfoque dialéctico El conflicto
  • 17.
    El sistema educativoen tensión creciente entre la unidad y la multiplicidad
  • 18.
    FILOSOFÍA DE LA EDUCACIÓN CULTURAY PROCESO EDUCATIVOS Fullat, O. (1992). Filosofías de la educación. Barcelona: CEAC.
  • 19.
     La sociedades mas que la suma de individuos que la componen Durkein El hombre es bestia de sociedad humana El ser humano es humano por que es Homo sapiens. Piensa Homo loquax. Habla Homo Faber. Trabaja
  • 20.
    Cultura  Una culturaestá configurada por un conjunto de moldes, de conocimiento y de conducta, que pasa a los cerebros de los educandos gracias a la habilidad de los educadores. Modelos culturales Educadores de las instituciones sociales Cerebro del educando
  • 21.
    Cultura  Se definecultura como un sistema complejo que incluye conocimientos, creencias, moral, leyes, lengua, arte, mitos, costumbres, organizaciones políticas, económicas y otras técnicas, gestos corporales… Cultura Técnicas Institucione s Civilizació n
  • 22.
    Cultura Como posibilidad El hombre como culturalizable, comoconjunto de posibilidades Como acto o actividad La acción que produce la cultura Como modelo social Conjunto de pautas que señalan lo que hay que pensar y lo que debe hacerse Como producto de civilización Los objetos culturales, las obras científicas, artísticas y técnicas.
  • 23.
    Cultura Modelos de conocimiento tecno científico Teórico (Saberque) formal empírico Natural Humano o socialPráctico (saber cómo) Metafísico (mas allá de lo experimentable) Ideologías, Utopías, Ontologías desprovistas de consecuencias Modelos de conducta normativos Valores normales Jurídicas Morales Actitudes colectivas Rituales No normativos Usos o prácticas admitidas Costumbres Modelos semióticos o de comunicación Señales Símbolos
  • 24.

Notas del editor

  • #3 Detalles introductorios del curso y/o libros/materiales necesarios para una clase/proyecto.