Incrustar presentación
Descargar como PDF, PPTX






























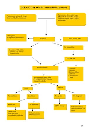
Este documento describe tres patologías digestivas urgentes: colico biliar, colangitis aguda y colecistitis aguda. Define cada una, incluyendo su concepto, clínica, diagnóstico diferencial, pruebas diagnósticas y plan de tratamiento. El colico biliar simple se trata con analgésicos, mientras que los casos atípicos requieren más pruebas. La colangitis aguda y colecistitis aguda pueden requerir ingreso si hay fiebre u otros signos de complicación. El documento proporciona una guía para la evalu




























