ESTADO DEL ARTE
State of Art
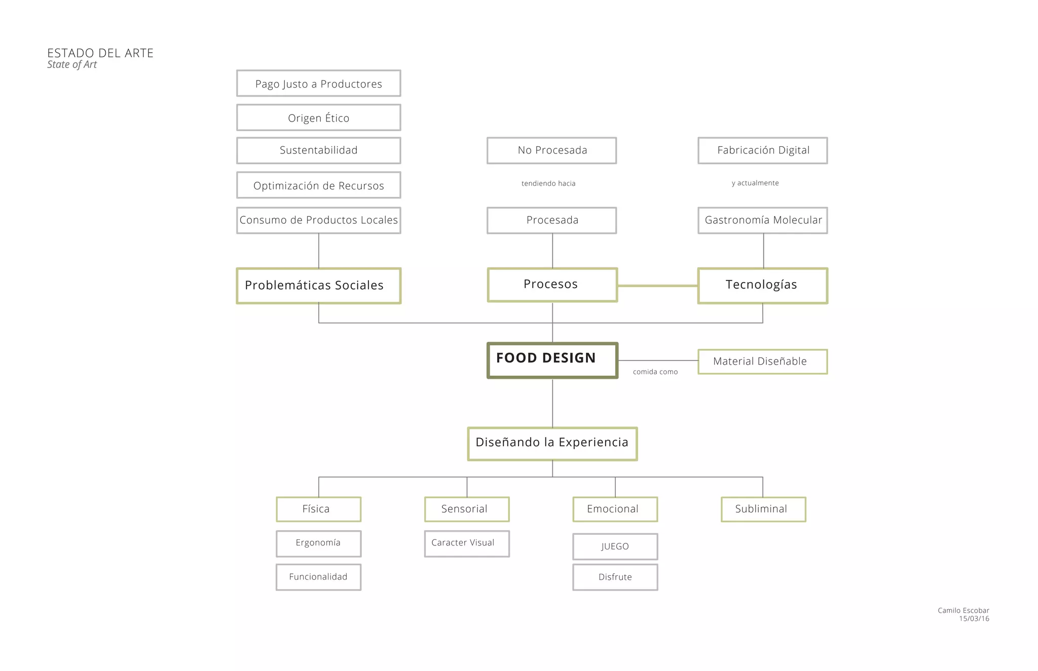
FOOD DESIGN
y actualmente
comida como
tendiendo hacia
Procesos TecnologíasProblemáticas Sociales
Sustentabilidad Fabricación Digital
Gastronomía Molecular
No Procesada
Procesada
Origen Ético
Pago Justo a Productores
Optimización de Recursos
Consumo de Productos Locales
Diseñando la Experiencia
Caracter Visual JUEGO
Disfrute
Ergonomía
Funcionalidad
Física EmocionalSensorial Subliminal
Material Diseñable
Camilo Escobar
15/03/16
M
anzana
Frutilla
Sem
illas
H
igo
Frutilla
M
anzana
Plátano
N
aranja
Pim
entón
N
aranja
Naranja Naranja
Plátano
Plátano
Higo
Semillas
Manzana
Frutilla
Frutilla
Manzana
Pimentón
Pera
Plátano
Pera
FRU
TAS
Primera Propuesta
Extracción
de
Pulpas
Com
pactadas
con
M
elaza
Avena
Linaza
Chía
M
oler
Extracción
delJugo
H
acer
Puré
En
G
ajos
Corte
en
tiras
Cortar
D
escascarar
Vaciar/
Ahuecar
PRO
CESO
S
ESTRU
CTU
RA
Camilo Escobar
18/03/16
Tomando la idea de un interior y exterior en las
frutas, se vacía la pera sacando un cilindro medular
de alrededor de 2 cm de diámetro, generando un
espacio apto para recibir el relleno de plátano. La
plasticidad de la cáscara de una naranja permite
moldear una tapa que consituye un sellado.
Existe un error de concepto, en relación a la construc-
ción de la fruta, ya que, los elementos están vincula-
dos pero no transformados ni diseñados, entonces no
se tiene dominio sobre estos. Se debe lograr construir,
por ejemplo, la viscosidad o el color de su pulpa.
Se avanza mediante la construcción de un cuerpo
unificado y conformado. El problema está en el
aspecto visual exterior poco apetitoso y también en la
ubicación del contenido interior, que no está posicio-
nado con medida.
Se utiliza por primera vez la matricería para crear capas.
Se ha logrado unificar con una cubierta, sin embargo, la
consistencia interior no es lo suficientemente firme, por lo
que se hace difícil su manipulación.
Ocurre entre los elementos un constraste de densidades,
cuya unión tiende a separarse, por lo que la sustancia
elástica que vincula debe alcanzar una densidad mínima
para que la unión sea firme.
El bocado se ha compuesto de forma estructural a
partir de tres frutas, la naranja le da un interior
jugoso y fresco, luego el pimiento conforma los
nervios que lo cruzan, finalmente unido todo en una
cubierta de plátano frito. Esta estructura le da al fruto
la rigidez necesaria para sostenerse de forma vertical.
El interior está compuesto de frutilla y manzana en
forma de pulpa exprimida. Esta logra una cierta
consistencia compacta en tres capas recubiertas con
semillas y almíbar. Para construir estas capas se ha
trabajado con una matricería básica, que permite
armar el bocado en dos partes.
Se ha adaptado la propuesta anterior al concepto de
exponer el interior del bocado y hacer visible su
estructura. Esto nos lleva a usar un elemento
traslúcido, la jalea. Se construye entonces una capa
exterior compacta que la contiene y se añade un
nervio interno que queda suspendido en el interior.
Segunda Propuesta Tercera Propuesta Cuarta Propuesta
PLANTEAMIENTO
Desarrollo Visual
Fruto
FormaTamañoGravedad
Geometría
Luminosidad
Escala
Viscosidad
Densidad
Contexto
Percepción
Físico
Gestos
Sorpresa
Asombro
Actos Acciones
Aparecer
Momentos
Espacial
Compartir
Elegir
ComerTemporal
Consistencia Bocado
Ingredientes
Preparación
Utensilios
Maquinas
Matricería
Porción
HumedadLuminosidad
Acuosidad
Color AromaSaborSonido Textura
Estructura
Superficie
Núcleo
Madurez Ciclo
Temperatura
Camilo Escobar
18/03/16
CONCEPTOS DE UN FRUTO
Esquema de Elementos

Comida mapas conceptuales