Instituto de Estudios Superiores de la
Sierra
Plantel Zaragoza
SISTEMAS DE INFORMACION
TEORIA GENERAL DE SISTEMAS
3er. SEMESTRE
FLORENCIA FRANCO RIGO
LIC. OMAR GRANO JIMENEZ
29 DE SEPTIEMBRE DE 2015
TGS
Herramienta explicativa de los
fenómenos que suceden a la
realidad y la predicción de la
conducta futura de esta
realidad.
TENDENCIAS DE
APLICACION
a) CIBERNETICA- PRINCIPIO DE LA
RETROALIMENTACION
b)TEORIA DE LA INFORMACION.-
c)TEORIA DE LO JUEGOS
d)TEORIA DE LA DECISION
e)MATEMATICA RELACIONAL
f)ANALISIS FACTORIAL
g)OTROS
PRINCIPIOS
SINERGIA.- En
relación con el todo
y sus partes.
SISTEMAS
Conjunto de partes coordinadas y en interacción
para alcanzar un objetivo
FRONTERAS
Entorno (fuera y adentro del
sistema)
SEGÚN FORRESTER
SISTEMA ABIERTO Y
SISTEMA CERRADO.
cuya corriente de salida no
modifica la corriente de
entrada Y Aquel cuya
corriente de salida, su
producto modifica su
corriente de entrada.
SEGÚN
BERTANLAFFY
SISTEMA CERRADO
Y ABIRTO.
No intercambia energía con su
medio y es el transa con su
medio.
ELEMENTOS
CORRIENTE DE ENTRADA( MAS ENTRADA DE INFORMACION DE LA QUE EXISTE).
PROCESO DE CONVERSION (HACIA DONDE SE DIRIGUE LA ENERGIA).
CORRIENTE DE SALIDA.- (EXPORTACION QUE EL SISTEMA HACE AL MEDIO).
COMUNICACIÓN DE RETROALIMENTACION.- (LOGRO DEL SISTEMA EN SU META).
ESCALA
JERARQUICA POR
KENNETH
BOULDING
PRIMER NIVE.- estructuras estáticas.
SEGUNDO NIVEL.- sistemas dinámicos simples con mov. Determinados.
TERCER NIVEL.- SLOS MECANISMOS DE CONTROL O SISTEMAS
CIBERNETICO..
CUARTO NIVEL.- sistemas abiertos (automantencion y autoproduccion).
QUINTO NIVEL.- mismo objetivo y diferentes estados iniciales.
SEXTO NIVEL.- nivel mas complejo de su organización.
SEPTIMO NIVEL.- interpreta símbolos complejos.
OCTAVO NIVEL.- conjunto de roles interconectados.
NOVENO NIVEL.- final.
RECURSIVIDAD.- refiere a
sistemas dentro de sistemas
mayores y ciertas
particularidades semejantes.
ENFOQUE
COMPLEMENTARIO
SEGUNDO ENFOQUE.- Ordena los campos
por complejidad de la organización
(individuos y conducta) y desarrolla un
sistema apropiado a cada uno de ellos.
PRIMER ENFOQUE.- Trata de construir un
modelo teórico para los fenómenos generales
observados
Por Lazlo: sistema como la
variablidad que
experimenta la totalidad,
menor que la suma de las
variabilidades de todas sus
partes.
Fuerzas en el desarrollo de un sistema:
a) Resiste los cambios bruscos, súbitos y
severos.
b) los ciclos son rara vez o nunca
similares
SUBSISTEMAS
DE CONTROL
RETROALIMENTACION
NEGATIVA
Cuando el sistema se desvia de su camino
original, y esto toma acciones correctivas
para alinearlo.
Constantes sus
objetivos.
RETROALIMENTACION POSITIVA
Cuando se mantiene la
conducta del sistema y se
modifican los objetivos.
Pasos para definir un sistema:
a) obj. Del sistema.- verdadderos y
operacionales.
b) Medio en el que vive.- conducta.
c) Recursos.- recursos internos.
d) Componen tes.- partes o subsistemas.
e) Dirección..- planes generales «inteligencia»
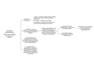
ENTROPIA Y
NEGUENTROPIA:
Todo sistema diseñado
para alcanzar un
objetivo
LEYES DE LA
TERMODINAMIC
A
LEY CERO.- CUANDO 2 CUERPOS TIENEN LA MISMA
TEMPERATURA Y ESTAN JUNTOS (PERMANECE
CONSTANTE).
LEY PRIMERA.- LA ENERGIA SE CONSERVA.
LEY SEGUNDA.- CUANDO CIERTOS ESTADOS DEL
SISTEMA SON MAS PROBABLES QUE OTROS.
LA ENTROPIA Y SISTEMAS
ABIERTOS.- LOS SISTEMAS TIENDEN
A ALCANZAR SU ESTADO MAS
PROBABLE.
ENTROPIA E INFORMACION.- SON
PROPAGADAS A TRAVES DE
MENSAJES QUE PROVIENEN DE UN
PUNTO A OTRO. DENTRO DEL
SISTEMA., SUFREN ALTERACIONES
DURANTE SU TRANSMISION.
NEGUENTROPIA HACIA
INFORMACIOION..- ADQUISICION
DE CONOCIMIENTOS.
A MEDIDA QUE AUMENTA
LA INF. AUMENTA LA
ORGANIZACION
DE INFORMACION HACIA
NEGUENTROPIA.- PODER DE
ORGANIZACIÓN
LA NEGUENTROPIA Y LA
SUBSISTENCIA DEL SISTEMA.-
MEDIDA DE ORDEN, SE MANTIENE
EN ESTADO ESTACIONARIO Y NIVEL
ALTO DE ORDENAMIENTO.
LA GENERACION DE
NEGUENTROPIA.- CUANDO EL
SISTEMA IMPORTA ENERGIA, LA
TRANSFORMA Y LA EXPORTA AL
MEDIO. PARA LUGO OBTENER
NUEVAMENTE LAS CONRRIENTES
DE ENTRADA.

Cuadro sinoptico Teoria Generalde Sistemas

  • 1.
    Instituto de EstudiosSuperiores de la Sierra Plantel Zaragoza SISTEMAS DE INFORMACION TEORIA GENERAL DE SISTEMAS 3er. SEMESTRE FLORENCIA FRANCO RIGO LIC. OMAR GRANO JIMENEZ 29 DE SEPTIEMBRE DE 2015
  • 2.
    TGS Herramienta explicativa delos fenómenos que suceden a la realidad y la predicción de la conducta futura de esta realidad. TENDENCIAS DE APLICACION a) CIBERNETICA- PRINCIPIO DE LA RETROALIMENTACION b)TEORIA DE LA INFORMACION.- c)TEORIA DE LO JUEGOS d)TEORIA DE LA DECISION e)MATEMATICA RELACIONAL f)ANALISIS FACTORIAL g)OTROS PRINCIPIOS SINERGIA.- En relación con el todo y sus partes. SISTEMAS Conjunto de partes coordinadas y en interacción para alcanzar un objetivo FRONTERAS Entorno (fuera y adentro del sistema) SEGÚN FORRESTER SISTEMA ABIERTO Y SISTEMA CERRADO. cuya corriente de salida no modifica la corriente de entrada Y Aquel cuya corriente de salida, su producto modifica su corriente de entrada. SEGÚN BERTANLAFFY SISTEMA CERRADO Y ABIRTO. No intercambia energía con su medio y es el transa con su medio. ELEMENTOS CORRIENTE DE ENTRADA( MAS ENTRADA DE INFORMACION DE LA QUE EXISTE). PROCESO DE CONVERSION (HACIA DONDE SE DIRIGUE LA ENERGIA). CORRIENTE DE SALIDA.- (EXPORTACION QUE EL SISTEMA HACE AL MEDIO). COMUNICACIÓN DE RETROALIMENTACION.- (LOGRO DEL SISTEMA EN SU META). ESCALA JERARQUICA POR KENNETH BOULDING PRIMER NIVE.- estructuras estáticas. SEGUNDO NIVEL.- sistemas dinámicos simples con mov. Determinados. TERCER NIVEL.- SLOS MECANISMOS DE CONTROL O SISTEMAS CIBERNETICO.. CUARTO NIVEL.- sistemas abiertos (automantencion y autoproduccion). QUINTO NIVEL.- mismo objetivo y diferentes estados iniciales. SEXTO NIVEL.- nivel mas complejo de su organización. SEPTIMO NIVEL.- interpreta símbolos complejos. OCTAVO NIVEL.- conjunto de roles interconectados. NOVENO NIVEL.- final. RECURSIVIDAD.- refiere a sistemas dentro de sistemas mayores y ciertas particularidades semejantes. ENFOQUE COMPLEMENTARIO SEGUNDO ENFOQUE.- Ordena los campos por complejidad de la organización (individuos y conducta) y desarrolla un sistema apropiado a cada uno de ellos. PRIMER ENFOQUE.- Trata de construir un modelo teórico para los fenómenos generales observados Por Lazlo: sistema como la variablidad que experimenta la totalidad, menor que la suma de las variabilidades de todas sus partes. Fuerzas en el desarrollo de un sistema: a) Resiste los cambios bruscos, súbitos y severos. b) los ciclos son rara vez o nunca similares SUBSISTEMAS DE CONTROL RETROALIMENTACION NEGATIVA Cuando el sistema se desvia de su camino original, y esto toma acciones correctivas para alinearlo. Constantes sus objetivos. RETROALIMENTACION POSITIVA Cuando se mantiene la conducta del sistema y se modifican los objetivos. Pasos para definir un sistema: a) obj. Del sistema.- verdadderos y operacionales. b) Medio en el que vive.- conducta. c) Recursos.- recursos internos. d) Componen tes.- partes o subsistemas. e) Dirección..- planes generales «inteligencia»
  • 3.
    ENTROPIA Y NEGUENTROPIA: Todo sistemadiseñado para alcanzar un objetivo LEYES DE LA TERMODINAMIC A LEY CERO.- CUANDO 2 CUERPOS TIENEN LA MISMA TEMPERATURA Y ESTAN JUNTOS (PERMANECE CONSTANTE). LEY PRIMERA.- LA ENERGIA SE CONSERVA. LEY SEGUNDA.- CUANDO CIERTOS ESTADOS DEL SISTEMA SON MAS PROBABLES QUE OTROS. LA ENTROPIA Y SISTEMAS ABIERTOS.- LOS SISTEMAS TIENDEN A ALCANZAR SU ESTADO MAS PROBABLE. ENTROPIA E INFORMACION.- SON PROPAGADAS A TRAVES DE MENSAJES QUE PROVIENEN DE UN PUNTO A OTRO. DENTRO DEL SISTEMA., SUFREN ALTERACIONES DURANTE SU TRANSMISION. NEGUENTROPIA HACIA INFORMACIOION..- ADQUISICION DE CONOCIMIENTOS. A MEDIDA QUE AUMENTA LA INF. AUMENTA LA ORGANIZACION DE INFORMACION HACIA NEGUENTROPIA.- PODER DE ORGANIZACIÓN LA NEGUENTROPIA Y LA SUBSISTENCIA DEL SISTEMA.- MEDIDA DE ORDEN, SE MANTIENE EN ESTADO ESTACIONARIO Y NIVEL ALTO DE ORDENAMIENTO. LA GENERACION DE NEGUENTROPIA.- CUANDO EL SISTEMA IMPORTA ENERGIA, LA TRANSFORMA Y LA EXPORTA AL MEDIO. PARA LUGO OBTENER NUEVAMENTE LAS CONRRIENTES DE ENTRADA.