Es una alteración de las heces en cuanto
a volumen, fluidez y frecuencia.
Movimientos intestinales excesivos que
alteran las heces
Se considera Diarrea cuando la
evacuación de heces supera los 200g al
dia.
Según Etiologia:
Bacteriana, Viral, Parasitaria, Micotica
Según su Duracion:
Aguda (menos de 14 dias)
Persistente ( 15 dias o mas)
Cronica (mas de 30 dias)
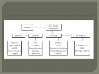
Concentración intraluminal de solutos que
atraen agua
Alto volumen de las heces
Osmolaridad muy elevada
Electrolitos fecales normales
Cesa siempre tras el ayuno
pH acido de las heces (irritación perianal)
Secreción hidroelectrolitica aumentada
con mucosa normal
Alto volumen de heces liquidas
Osmolaridad fecal baja
Contenido aumentado de electrolitos
Persiste a pesar del ayuno
pH fecal neutro
Perdida de la integridad anatómica de la
mucosa intestinal
Déficit de absorción de nutrientes
Escape de agua, electrolitos, proteínas,
moco, leucocitos, etc.
Volumen de heces moderado
Reflejo gastrocolico exaltado o no
No hay perdida de electrolitos
No hay repercusión ponderal
 La mayor parte de las diarreas infecciosas se
transmite por via fecal-oral o, con mayor
frecuencia, al consumir alimentos o agua
contaminados con microorganismos
patogenos que estan en las heces de
humanos o de animales.
 La lesion o infeccion aguda se presenta
cuando el agente patogeno consumido
supera a las defensas inmunitarias y no
inmunitarias
 Viajeros. Casi 40% de los turistas que llegan a las regiones
endemicas de America Latina, Africa y Asia sufren la llamada
diarrea del viajero, que principalmente se debe a Escherichia
coli enterotoxigena o enteroagregada y tambien a
Campylobacter, Shigella, Aeromonas, norovirus, Coronavirus
y Salmonella.
 Personas que han consumido determinados alimentos. La
diarrea sugiere infeccion por Salmonella, Campylobacter o
Shigella proveniente del pollo; E. coli enterohemorragica de la
carne molida cruda; Bacillus cereus del arroz frito;
Staphylococcus aureus o Salmonella de la mayonesa o
crema; Salmonella de los huevos; Listeria de alimentos
crudos o quesos blandos, y especies de Vibrio, Salmonella o
hepatitis A aguda de mariscos, especialmente cuando son
crudos.
 Personas con inmunodeficiencias. Las personas que
padecen inmunodeficiencias primarias (p. ej., deficit de IgA,
hipogammaglobulinemia variable comun, enfermedad
granulomatosa cronica) o lo que es mucho mas frecuente, un
estado de inmunodeficiencia secundaria, como en los
ancianos, el sida o el tratamiento con inmunodepresores,
estan expuestos a padecer diarrea.
 Personal de las guarderías y sus familiares. En estos casos,
conviene recordar que son muy frecuentes las infecciones por
Shigella, Giardia, Cryptosporidium, rotavirus y otros agentes.
 Personas que residen en centros de asilo.
 AGENTES NO INFECCIOSOS.
 FARMACOS:
 Antiarrítmicos cardiacos
 Antibióticos
 Antiinflamtorios no esteroideos
 Antihipertensivos
 Antidepresivos
 Antineoplasicos
 Broncodilatadores
 Antiácidos y laxantes
 ALIMENTOS :
 Alimentos irritantes
 Aditivos alimenticios
 Alcohol
 Déficit de lactasa que produce alactasia (diarrea osmótica muy frecuente).
 Sustitutos del azúcar no absorbibles ( sorbitol, manitol)
 PRODUCTOS TÓXICOS:
 Órganofosforados
 Amanita
 Setas
 Arsénico
 Ciguatera
 OTRAS CAUSAS:
 Colitis isquémica
 Apendicítis
 Diverticulítis
 Hemorragia gastrointestinal
 Radioterapia
 Quimioterapia
 Enf. De injerto contra hospedador
Cuando la diarrea dura mas de cuatro
semanas es preciso valorarla para
descartar algún trastorno subyacente
grave. A diferencia de la diarrea aguda, la
mayor parte de las múltiples causas de la
diarrea crónica no son infecciosas.
 Síndrome de Colon Irritable: Respuestas
sensoriomotoras anómalas del intestino del
intestino delgado y colon.
 Síntomas y evacuaciones frecuentes cesan
durante la noche y se alternan con periodos
de estreñimiento.
 Dolor abdominal que se alivia al defecar
 EN CIERTOS CASOS: perdida de peso o
solo diarreas
 Hipertiroidismo
Enfermedad de Graves-Basedow: es una
enfermedad autoinmune en la cual el
sistema inmune se concentra en ciertos
tejidos y los ataca como a la glándula
tiroides secreta las hormonas tiroxina (T4)
y triyodotironina (T3), se da una crisis
tirotóxica y el metabolismo del cuerpo se
acelera y crea Hiperestimulación intestinal
 Sindrome Carcinoide: Los tumores carcinoides son un grupo
heterogéneo de neoplasias que se caracterizan por la
producción de aminas biógenas y hormonas polipeptídicas las
cuales alteran del epitelio y producen diarrea.
 Diabetes Mellitus: se produce sobrecrecimiento bacteriano
creando alteración de la flora intestinal, daño de la mucosa
intestinal produciendo malabsorción, alteraciones en la
motilidad y translocación bacteriana y esto crea la diarrea.
 Hay alteración neuropatica lo cual crea disminución de
axones y fibras mielinicas y Fibras vagales produciendo
alteración de reflejo y a diarrea.
 Aumento de volumen y fluidez
 Secreción de moco, sangre, proteinas y pus.
 Causas
 Enfermedad inflamatoria crónica (colitis
ulcerosa, enfermedad de Crohn)
 MO invasivos o citotoxinas (Shigella,
Salmonella, Campylobacter, E. histolytica,
Giardia lamblia)
 Colitis Isquemica
Plan A, en diarrea aguda sin deshidratación aparente. Aportar mayor cantidad de líquido que lo
perdido. En pacientes menores de un año de edad: 50 a 100 ml y en mayores de 1 año de edad:
100 a 200 ml después de cada evacuación líquida. A niños mayores o adultos se ofrece todo el
volumen que deseen beber. Mantener alimentación adecuada para la edad, buena concentración
calórica, higiénicos.
Plan B, en diarrea aguda con deshidratación clínica moderada. El objetivo es tratar la
deshidratación mediante el uso de terapia de rehidratación oral (TRO), usando sales de
rehidratación oral (SRO) para corregir el déficit de agua y electrólitos y recuperar el equilibrio
hidrostático.
Plan C, en diarreas con deshidratación grave o choque circulatorio y cuyo objetivo es tratar la
deshidratación rápidamente. La rehidratación intravenosa está indicada ante el fracaso de la terapia
de rehidratación oral (TRO) o a continuación de la reanimación inicial de un paciente en choque.
 Recomendaciones dietéticas
 No ingerir alimentos sólidos durante 16 horas
 Tomar solo agua, agua de arroz o caldo
vegetal, bebiendo en pequeñas cantidades
de manera continua, sin forzar
 Controlada la primera fase (menos de tres o
cuatro deposiciones al día) se introducirá
gradualmente una dieta sólida, siempre en
pequeñas cantidades para comprobar la
tolerancia a la misma
 Se mantendrá la hidratación con agua, agua
de arroz o caldo vegetal
 Antidiarreicos
 Agonistas de los opioides, como la loperamida.
 Compuestos coloidales de bismuto, por ejemplo el salicilato de
bismuto (como el que se encuentra en el Pepto Bismol. Además, el
salicilato inhibe la producción de prostaglandinas en el intestino y la
secreción de cloruro, disminuyendo así la secreción de fluidos y la
diarrea. El bismuto tiene efectos antimicrobiales, y se une a
enterotoxinas, por lo que es beneficioso en la prevención de la
diarrea del viajero.
 El caolín (una arcilla natural) y la pectina (carbohidrato no digerible
que se encuentra en las manzanas).
 Resinas que se unen a sales biliares. Pueden ser útiles en diarreas
producidas por exceso de sales biliares.
 Octreótido, un análogo sintético de la somatostatina, de vida media
más larga que inhibe la secreción de
muchas hormonas y neurotransmisores, y que actúa reduciendo la
secreción intestinal de fluidos y la secreción pancreática. Además
inhibe la motilidad gastrointestinal.
 Antibioticoterapia
 Los antibióticos son usados para tratar ciertas formas específicas de
diarreas, para lo cual suele ser necesario tener los resultados de un cultivo
microbiológico de heces, en el que se identifica el organismo causante de la
enfermedad y su resistencia microbiana.
 Cotrimoxazol, una combinación de trimetoprima y de sulfametoxazol, por lo
general a dosis de 40 mg/kg cada día por cinco días tiende a ser indicada
en diarreas causadas por Shigella dysenteriae.
 Cloranfenicol, por lo general a dosis de 50-100 mg/kg cada día por 10 días
se indica en la diarrea por fiebre tifoidea. La ciprofloxacina también tiene
una excelente actividad contra la Salmonella typhi a dosis de 500 mg cada
12 horas por 14 días.
 La eritromicina a dosis de 250 mg cuatro veces al día y
otros macrólidos pueden emplearse donde esté involucrado
el Campylobacter jejuni.
 La doxiciclina y las quinolonas se usan con efectividad en contra de la
cólera.
 La vancomicina 0,5-3,0 g cada 6 horas o el metronidazol de 500-700 mg
cada 6 horas son indicadas para diarreas producidas por Clostridium
difficile.

Diarrea

  • 2.
    Es una alteraciónde las heces en cuanto a volumen, fluidez y frecuencia. Movimientos intestinales excesivos que alteran las heces Se considera Diarrea cuando la evacuación de heces supera los 200g al dia.
  • 3.
    Según Etiologia: Bacteriana, Viral,Parasitaria, Micotica Según su Duracion: Aguda (menos de 14 dias) Persistente ( 15 dias o mas) Cronica (mas de 30 dias)
  • 4.
    Concentración intraluminal desolutos que atraen agua Alto volumen de las heces Osmolaridad muy elevada Electrolitos fecales normales Cesa siempre tras el ayuno pH acido de las heces (irritación perianal)
  • 5.
    Secreción hidroelectrolitica aumentada conmucosa normal Alto volumen de heces liquidas Osmolaridad fecal baja Contenido aumentado de electrolitos Persiste a pesar del ayuno pH fecal neutro
  • 6.
    Perdida de laintegridad anatómica de la mucosa intestinal Déficit de absorción de nutrientes Escape de agua, electrolitos, proteínas, moco, leucocitos, etc.
  • 7.
    Volumen de hecesmoderado Reflejo gastrocolico exaltado o no No hay perdida de electrolitos No hay repercusión ponderal
  • 8.
     La mayorparte de las diarreas infecciosas se transmite por via fecal-oral o, con mayor frecuencia, al consumir alimentos o agua contaminados con microorganismos patogenos que estan en las heces de humanos o de animales.  La lesion o infeccion aguda se presenta cuando el agente patogeno consumido supera a las defensas inmunitarias y no inmunitarias
  • 9.
     Viajeros. Casi40% de los turistas que llegan a las regiones endemicas de America Latina, Africa y Asia sufren la llamada diarrea del viajero, que principalmente se debe a Escherichia coli enterotoxigena o enteroagregada y tambien a Campylobacter, Shigella, Aeromonas, norovirus, Coronavirus y Salmonella.  Personas que han consumido determinados alimentos. La diarrea sugiere infeccion por Salmonella, Campylobacter o Shigella proveniente del pollo; E. coli enterohemorragica de la carne molida cruda; Bacillus cereus del arroz frito; Staphylococcus aureus o Salmonella de la mayonesa o crema; Salmonella de los huevos; Listeria de alimentos crudos o quesos blandos, y especies de Vibrio, Salmonella o hepatitis A aguda de mariscos, especialmente cuando son crudos.
  • 10.
     Personas coninmunodeficiencias. Las personas que padecen inmunodeficiencias primarias (p. ej., deficit de IgA, hipogammaglobulinemia variable comun, enfermedad granulomatosa cronica) o lo que es mucho mas frecuente, un estado de inmunodeficiencia secundaria, como en los ancianos, el sida o el tratamiento con inmunodepresores, estan expuestos a padecer diarrea.  Personal de las guarderías y sus familiares. En estos casos, conviene recordar que son muy frecuentes las infecciones por Shigella, Giardia, Cryptosporidium, rotavirus y otros agentes.  Personas que residen en centros de asilo.
  • 14.
     AGENTES NOINFECCIOSOS.  FARMACOS:  Antiarrítmicos cardiacos  Antibióticos  Antiinflamtorios no esteroideos  Antihipertensivos  Antidepresivos  Antineoplasicos  Broncodilatadores  Antiácidos y laxantes  ALIMENTOS :  Alimentos irritantes  Aditivos alimenticios  Alcohol  Déficit de lactasa que produce alactasia (diarrea osmótica muy frecuente).  Sustitutos del azúcar no absorbibles ( sorbitol, manitol)  PRODUCTOS TÓXICOS:  Órganofosforados  Amanita  Setas  Arsénico  Ciguatera  OTRAS CAUSAS:  Colitis isquémica  Apendicítis  Diverticulítis  Hemorragia gastrointestinal  Radioterapia  Quimioterapia  Enf. De injerto contra hospedador
  • 15.
    Cuando la diarreadura mas de cuatro semanas es preciso valorarla para descartar algún trastorno subyacente grave. A diferencia de la diarrea aguda, la mayor parte de las múltiples causas de la diarrea crónica no son infecciosas.
  • 17.
     Síndrome deColon Irritable: Respuestas sensoriomotoras anómalas del intestino del intestino delgado y colon.  Síntomas y evacuaciones frecuentes cesan durante la noche y se alternan con periodos de estreñimiento.  Dolor abdominal que se alivia al defecar  EN CIERTOS CASOS: perdida de peso o solo diarreas  Hipertiroidismo
  • 18.
    Enfermedad de Graves-Basedow:es una enfermedad autoinmune en la cual el sistema inmune se concentra en ciertos tejidos y los ataca como a la glándula tiroides secreta las hormonas tiroxina (T4) y triyodotironina (T3), se da una crisis tirotóxica y el metabolismo del cuerpo se acelera y crea Hiperestimulación intestinal
  • 19.
     Sindrome Carcinoide:Los tumores carcinoides son un grupo heterogéneo de neoplasias que se caracterizan por la producción de aminas biógenas y hormonas polipeptídicas las cuales alteran del epitelio y producen diarrea.  Diabetes Mellitus: se produce sobrecrecimiento bacteriano creando alteración de la flora intestinal, daño de la mucosa intestinal produciendo malabsorción, alteraciones en la motilidad y translocación bacteriana y esto crea la diarrea.  Hay alteración neuropatica lo cual crea disminución de axones y fibras mielinicas y Fibras vagales produciendo alteración de reflejo y a diarrea.
  • 20.
     Aumento devolumen y fluidez  Secreción de moco, sangre, proteinas y pus.  Causas  Enfermedad inflamatoria crónica (colitis ulcerosa, enfermedad de Crohn)  MO invasivos o citotoxinas (Shigella, Salmonella, Campylobacter, E. histolytica, Giardia lamblia)  Colitis Isquemica
  • 21.
    Plan A, endiarrea aguda sin deshidratación aparente. Aportar mayor cantidad de líquido que lo perdido. En pacientes menores de un año de edad: 50 a 100 ml y en mayores de 1 año de edad: 100 a 200 ml después de cada evacuación líquida. A niños mayores o adultos se ofrece todo el volumen que deseen beber. Mantener alimentación adecuada para la edad, buena concentración calórica, higiénicos. Plan B, en diarrea aguda con deshidratación clínica moderada. El objetivo es tratar la deshidratación mediante el uso de terapia de rehidratación oral (TRO), usando sales de rehidratación oral (SRO) para corregir el déficit de agua y electrólitos y recuperar el equilibrio hidrostático. Plan C, en diarreas con deshidratación grave o choque circulatorio y cuyo objetivo es tratar la deshidratación rápidamente. La rehidratación intravenosa está indicada ante el fracaso de la terapia de rehidratación oral (TRO) o a continuación de la reanimación inicial de un paciente en choque.
  • 22.
     Recomendaciones dietéticas No ingerir alimentos sólidos durante 16 horas  Tomar solo agua, agua de arroz o caldo vegetal, bebiendo en pequeñas cantidades de manera continua, sin forzar  Controlada la primera fase (menos de tres o cuatro deposiciones al día) se introducirá gradualmente una dieta sólida, siempre en pequeñas cantidades para comprobar la tolerancia a la misma  Se mantendrá la hidratación con agua, agua de arroz o caldo vegetal
  • 23.
     Antidiarreicos  Agonistasde los opioides, como la loperamida.  Compuestos coloidales de bismuto, por ejemplo el salicilato de bismuto (como el que se encuentra en el Pepto Bismol. Además, el salicilato inhibe la producción de prostaglandinas en el intestino y la secreción de cloruro, disminuyendo así la secreción de fluidos y la diarrea. El bismuto tiene efectos antimicrobiales, y se une a enterotoxinas, por lo que es beneficioso en la prevención de la diarrea del viajero.  El caolín (una arcilla natural) y la pectina (carbohidrato no digerible que se encuentra en las manzanas).  Resinas que se unen a sales biliares. Pueden ser útiles en diarreas producidas por exceso de sales biliares.  Octreótido, un análogo sintético de la somatostatina, de vida media más larga que inhibe la secreción de muchas hormonas y neurotransmisores, y que actúa reduciendo la secreción intestinal de fluidos y la secreción pancreática. Además inhibe la motilidad gastrointestinal.
  • 24.
     Antibioticoterapia  Losantibióticos son usados para tratar ciertas formas específicas de diarreas, para lo cual suele ser necesario tener los resultados de un cultivo microbiológico de heces, en el que se identifica el organismo causante de la enfermedad y su resistencia microbiana.  Cotrimoxazol, una combinación de trimetoprima y de sulfametoxazol, por lo general a dosis de 40 mg/kg cada día por cinco días tiende a ser indicada en diarreas causadas por Shigella dysenteriae.  Cloranfenicol, por lo general a dosis de 50-100 mg/kg cada día por 10 días se indica en la diarrea por fiebre tifoidea. La ciprofloxacina también tiene una excelente actividad contra la Salmonella typhi a dosis de 500 mg cada 12 horas por 14 días.  La eritromicina a dosis de 250 mg cuatro veces al día y otros macrólidos pueden emplearse donde esté involucrado el Campylobacter jejuni.  La doxiciclina y las quinolonas se usan con efectividad en contra de la cólera.  La vancomicina 0,5-3,0 g cada 6 horas o el metronidazol de 500-700 mg cada 6 horas son indicadas para diarreas producidas por Clostridium difficile.