NOMBRE: Estiben Daza y Jhojan Cubillos
COMO PREPARAR ARROZ CON LECHE
Ingredientes:
- Arroz, 215 gramos
- Leche, litro y medio
- Azúcar, 215 gramos
- Una rama de canela
- La piel de un limón
- Mantequilla, 75 gramos
- Sal, 1 gramo.
PREPARACION:
 Comprar cada uno de los ingredientes nombrados en la lista anterior.
 Pesa cada uno de los ingredientes con las cantidades de la lista.
 Corta la piel del limón, lo más fino que puedas, intentando no coger la parte blanca del
mismo.
 Poner a calentar a fuego lento un perol o una cazuela con la leche dentro y una rama de
canela, la piel del limón, un poco de sal y por último el arroz.
 Eso si, no dejes de remover cada cierto tiempo para que no se pegue el arroz al fondo.
 Sobre la hora el arroz debe estar ya casi listo, así que pruébalo para ver si el grano está
blando del todo.
 Cuando comprobemos que el arroz está ya blando del todo, apartamos del fuego y
sacamos de la leche la piel del limón y la rama de canela.
 En ese momento agregamos el azúcar a la mezcla de leche y arroz, y añadimos también la
mantequilla, removiendo al final para que se mezcle todo bien y nos quede como una
crema junto al arroz.
 Pasamos la mezcla a un recipiente grande o varios más pequeños y guardamos el arroz
con leche en la nevera hasta que esté bien frío, espolvoreando canela en polvo justo
cuando vayamos a servirlo.
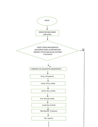
NO
SI
INICIO
COMO PREPARA ARROZ
CON LECHE
POSEE TODOS IMPLEMENTOS
NECESARIOS PARA LA PREPARACION
(DINERO, ESTUFA,GAS,OLLAS,CUCHARA
Y CUCHILLO)
COMPRAR LOS SIGUIENTES INGREDIENTES:
Arroz, 215 gramos
Sal, 1 gramo.
Mantequilla, 75 gramos
La piel de un limón
Una rama de canela
Leche, litro y medio
Leche, litro y medio
• Pesa cada uno de los ingredientes con las
cantidades de la lista.
 Corta la piel del limón, lo más fino que puedas,
intentando no coger la parte blanca del mismo.
 Poner a calentar a fuego lento un perol o una
cazuela con la leche dentro y una rama de canela,
la piel del limón, un poco de sal y por último el
arroz.
 Sobre la hora el arroz debe estar ya casi listo, así
que pruébalo para ver si el grano está blando del
todo.
 Eso si, no dejes de remover cada cierto tiempo
para que no se pegue el arroz al fondo.
• En ese momento agregamos el azúcar a la mezcla
de leche y arroz, y añadimos también la mantequilla,
removiendo al final para que se mezcle todo bien y nos
quede como una crema junto al arroz.
• Pasamos la mezcla a un recipiente grande o varios
más pequeños y guardamos el arroz con leche en la nevera
hasta que esté bien frío, espolvoreando canela en polvo
justo cuando vayamos a servirlo.
FIN

Digrama

  • 1.
    NOMBRE: Estiben Dazay Jhojan Cubillos COMO PREPARAR ARROZ CON LECHE Ingredientes: - Arroz, 215 gramos - Leche, litro y medio - Azúcar, 215 gramos - Una rama de canela - La piel de un limón - Mantequilla, 75 gramos - Sal, 1 gramo. PREPARACION:  Comprar cada uno de los ingredientes nombrados en la lista anterior.  Pesa cada uno de los ingredientes con las cantidades de la lista.  Corta la piel del limón, lo más fino que puedas, intentando no coger la parte blanca del mismo.  Poner a calentar a fuego lento un perol o una cazuela con la leche dentro y una rama de canela, la piel del limón, un poco de sal y por último el arroz.  Eso si, no dejes de remover cada cierto tiempo para que no se pegue el arroz al fondo.  Sobre la hora el arroz debe estar ya casi listo, así que pruébalo para ver si el grano está blando del todo.  Cuando comprobemos que el arroz está ya blando del todo, apartamos del fuego y sacamos de la leche la piel del limón y la rama de canela.  En ese momento agregamos el azúcar a la mezcla de leche y arroz, y añadimos también la mantequilla, removiendo al final para que se mezcle todo bien y nos quede como una crema junto al arroz.  Pasamos la mezcla a un recipiente grande o varios más pequeños y guardamos el arroz con leche en la nevera hasta que esté bien frío, espolvoreando canela en polvo justo cuando vayamos a servirlo.
  • 2.
    NO SI INICIO COMO PREPARA ARROZ CONLECHE POSEE TODOS IMPLEMENTOS NECESARIOS PARA LA PREPARACION (DINERO, ESTUFA,GAS,OLLAS,CUCHARA Y CUCHILLO) COMPRAR LOS SIGUIENTES INGREDIENTES: Arroz, 215 gramos Sal, 1 gramo. Mantequilla, 75 gramos La piel de un limón Una rama de canela Leche, litro y medio Leche, litro y medio
  • 3.
    • Pesa cadauno de los ingredientes con las cantidades de la lista.  Corta la piel del limón, lo más fino que puedas, intentando no coger la parte blanca del mismo.  Poner a calentar a fuego lento un perol o una cazuela con la leche dentro y una rama de canela, la piel del limón, un poco de sal y por último el arroz.  Sobre la hora el arroz debe estar ya casi listo, así que pruébalo para ver si el grano está blando del todo.  Eso si, no dejes de remover cada cierto tiempo para que no se pegue el arroz al fondo. • En ese momento agregamos el azúcar a la mezcla de leche y arroz, y añadimos también la mantequilla, removiendo al final para que se mezcle todo bien y nos quede como una crema junto al arroz. • Pasamos la mezcla a un recipiente grande o varios más pequeños y guardamos el arroz con leche en la nevera hasta que esté bien frío, espolvoreando canela en polvo justo cuando vayamos a servirlo. FIN