Diseño de Investigación Hernandez Sampieri, Roberto, Metodología de la Investigación. Ed. McGrawHill.Mexico.2003.pp.705
¿Que es un diseño de Investigación ? (Contesta brevemente) Que es Enfoque Cuantitativo Enfoque Cualitativo
¿En que momento o parte del proceso  de investigación surge el diseño de investigación?  Contesta brevemente) Enfoque Cuantitativo Enfoque Cualitativo
¿Qué tipo de diseños disponenos para investigar?  (Contesta brevemente) Clasificacion general Subdivisiones (Campbell y Stanley) Enfoque Cuantitativo Enfoque Cualitativo
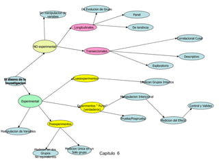
El diseno de la  Investigacion NO experimental Experimental Sin manipulacion de variabes Longitudinales Panel Transeccionales Manipulacion Intencional Implican Grupos Intactos Cuasiexperimentos Manipulacion de Variables Medicion en dos  Grupos No equivalentes Preexperimentos De tendncia De Evolucion de Grupo Descriptivo Correlacional Cusal Exploratorio Experimentos “ Puros” (verdaderos) Prueba/Posprueba Control y Validez Medicion del Efecto Medicion Unica en un Solo grupo
Diseños Experimentales   (Explica brevemente lo que esta en rojo) ¿Que es un experimento? Acepcion General Acepcion Especifica Primer Requisito de un experimento puro Prime requisito
Significado de Variable Independiente y Variable Dependiente. Grados de medicion  Nivel minimo:presencia -ausencia Mas de dos grados (ejemplo) y modalidades de manipulacion.(en que consiste y ejemplo)
¿Como se define la manera en que se manipularan las variables independientes? La operacionalizacion. Dificultades para definir como se manipularan las variables independientes La dificultad… Socializacion, la cohesion…
Segundo requisito de un experimento puro El segundo  … Tercer requisito de un experimento puro Todo experimento puro debe de.. Significado de Tener control. Ejemplo cuando por medio de un experimento se desea evaluar su influencia en el aprendizaje…
Fuentes de Invalidez Interna. Concepto
Fuentes de invalidez segun Campbell y Stanley  (llena el cuadro brevemente) 5.-Instrumentacion 4.-Administracion de Pruebas 3.-Inestabilidad 2.-Maturation 1.-Historia
(Desarrolla brevemente) ¿Como se logra el control de la validez interna? Varios grupos de comparacion Equivalencia de los grupos en todo, excepto de la validez de las variables independientes
Equivalencia Inicial Al azar Equivalencia durante el experimento
El experimentador como fuente de invalidez interna. El experimentador …
Tipologia sobre los diseños experimentales generales . No desarrollar) Preexperimentos Estudios de caso con una sola medicion Diseno de preprueba- posprueba con un solo grupo Experimentos verdaderos Diseno de posprueba unicamente y grupo de control. Diseno de preprueba-posprueba y grupo de control. Diseno de cuatro grupos de Solomon DIsenos experimentales de series cronologicas multiples. Diseno de series cronologicas con repeticion del estimulo. Disenos con tratamientos multiples Disenos factoriales Maestros: Debido a que nosotros vamos a manejarel  diseno no experimental , solo estamos mencionando la tipologia de los disenos experimentales mas utlizado por los investigadores sociales. Si alguno de uds desearan utlilizar preponderamentemente el enfoque cuantititativo, tendrian que estudiar con mayor profunidad dichas tipologias. POR LO PRONTO NO SE VA A DESARROLLAR)
¿ Que es la validez Externa? Un ejemplo( metodos de aprendizaje…
PREEXPERIMENTOS ( desarrolla brevemente) Concepto  Estudio de Caso de Una sola medicion Diseno de preprueba-posprueba con un solo grupo
Los cuasiexperimentos ¿En que consisten… Un ejemplo seria…
( no desarrollar) Tipos de disenos cuasiexperimentales Diseno con posprueba unicamente y grupos intactos Diseno con prueba-posprueba y grupos intactos ( uno de ellos de control) Diseno cuasiexperimental de series cronologicas Series cronologicas con multiples grupos. Series cronologicas cuasiexperimentales con tratamientos multiples  Maestros: Debido a que nosotros vamos a manejar el  diseno no experimental , solo estamos mencionando la tipologia de los disenos cuasiexperimentales mas utlizado por los investigadores sociales. Si alguno de uds desearan utlilizar preponderamentemente el enfoque cuantititativo, tendrian que estudiar con mayor profunidad dichas tipologias. POR LO PRONTO NO SE VA A DESARROLLAR)
Diseños NO experimentales ¿Que es la investigacion no experimental… Kerlinger “__________ Esto si nos debe interesar
Diferencias entre investigacion experimental y NO experimental 1 2 3 4 5 etc
Cuales son los tipos de diseño no experimentales ( No desarrollar) Investigacion transeccional o  transversal Investigacion Longitudinal Diseno transeccional exploratorio Diseno transeccional descriptivo Diseno transeccional correlacional causal Diseno longitudinal de tendencia Diseno longitudinal De evolucion de grupo Diseno longitudinal de panel.
Diseno transeccional Concepto Ejemplo
Correlacional Causal Descriptivo Exploratorio Concepto  Diseno Transeccional
Investigacion Longitudinal Caracteristicas
Disenos Longitudinales de tendencia Concepto Un ejemplo seria…
Disenos longitudinales de evolucion de grupo Caracteristica… Un ejemplo seria….
Diseno Longitudinales Panel Caracteristica Un ejemplo seria….
[email_address]

Diseno Investigacionalumnos

  • 1.
    Diseño de InvestigaciónHernandez Sampieri, Roberto, Metodología de la Investigación. Ed. McGrawHill.Mexico.2003.pp.705
  • 2.
    ¿Que es undiseño de Investigación ? (Contesta brevemente) Que es Enfoque Cuantitativo Enfoque Cualitativo
  • 3.
    ¿En que momentoo parte del proceso de investigación surge el diseño de investigación? Contesta brevemente) Enfoque Cuantitativo Enfoque Cualitativo
  • 4.
    ¿Qué tipo dediseños disponenos para investigar? (Contesta brevemente) Clasificacion general Subdivisiones (Campbell y Stanley) Enfoque Cuantitativo Enfoque Cualitativo
  • 5.
    El diseno dela Investigacion NO experimental Experimental Sin manipulacion de variabes Longitudinales Panel Transeccionales Manipulacion Intencional Implican Grupos Intactos Cuasiexperimentos Manipulacion de Variables Medicion en dos Grupos No equivalentes Preexperimentos De tendncia De Evolucion de Grupo Descriptivo Correlacional Cusal Exploratorio Experimentos “ Puros” (verdaderos) Prueba/Posprueba Control y Validez Medicion del Efecto Medicion Unica en un Solo grupo
  • 6.
    Diseños Experimentales (Explica brevemente lo que esta en rojo) ¿Que es un experimento? Acepcion General Acepcion Especifica Primer Requisito de un experimento puro Prime requisito
  • 7.
    Significado de VariableIndependiente y Variable Dependiente. Grados de medicion Nivel minimo:presencia -ausencia Mas de dos grados (ejemplo) y modalidades de manipulacion.(en que consiste y ejemplo)
  • 8.
    ¿Como se definela manera en que se manipularan las variables independientes? La operacionalizacion. Dificultades para definir como se manipularan las variables independientes La dificultad… Socializacion, la cohesion…
  • 9.
    Segundo requisito deun experimento puro El segundo … Tercer requisito de un experimento puro Todo experimento puro debe de.. Significado de Tener control. Ejemplo cuando por medio de un experimento se desea evaluar su influencia en el aprendizaje…
  • 10.
    Fuentes de InvalidezInterna. Concepto
  • 11.
    Fuentes de invalidezsegun Campbell y Stanley (llena el cuadro brevemente) 5.-Instrumentacion 4.-Administracion de Pruebas 3.-Inestabilidad 2.-Maturation 1.-Historia
  • 12.
    (Desarrolla brevemente) ¿Comose logra el control de la validez interna? Varios grupos de comparacion Equivalencia de los grupos en todo, excepto de la validez de las variables independientes
  • 13.
    Equivalencia Inicial Alazar Equivalencia durante el experimento
  • 14.
    El experimentador comofuente de invalidez interna. El experimentador …
  • 15.
    Tipologia sobre losdiseños experimentales generales . No desarrollar) Preexperimentos Estudios de caso con una sola medicion Diseno de preprueba- posprueba con un solo grupo Experimentos verdaderos Diseno de posprueba unicamente y grupo de control. Diseno de preprueba-posprueba y grupo de control. Diseno de cuatro grupos de Solomon DIsenos experimentales de series cronologicas multiples. Diseno de series cronologicas con repeticion del estimulo. Disenos con tratamientos multiples Disenos factoriales Maestros: Debido a que nosotros vamos a manejarel diseno no experimental , solo estamos mencionando la tipologia de los disenos experimentales mas utlizado por los investigadores sociales. Si alguno de uds desearan utlilizar preponderamentemente el enfoque cuantititativo, tendrian que estudiar con mayor profunidad dichas tipologias. POR LO PRONTO NO SE VA A DESARROLLAR)
  • 16.
    ¿ Que esla validez Externa? Un ejemplo( metodos de aprendizaje…
  • 17.
    PREEXPERIMENTOS ( desarrollabrevemente) Concepto Estudio de Caso de Una sola medicion Diseno de preprueba-posprueba con un solo grupo
  • 18.
    Los cuasiexperimentos ¿Enque consisten… Un ejemplo seria…
  • 19.
    ( no desarrollar)Tipos de disenos cuasiexperimentales Diseno con posprueba unicamente y grupos intactos Diseno con prueba-posprueba y grupos intactos ( uno de ellos de control) Diseno cuasiexperimental de series cronologicas Series cronologicas con multiples grupos. Series cronologicas cuasiexperimentales con tratamientos multiples Maestros: Debido a que nosotros vamos a manejar el diseno no experimental , solo estamos mencionando la tipologia de los disenos cuasiexperimentales mas utlizado por los investigadores sociales. Si alguno de uds desearan utlilizar preponderamentemente el enfoque cuantititativo, tendrian que estudiar con mayor profunidad dichas tipologias. POR LO PRONTO NO SE VA A DESARROLLAR)
  • 20.
    Diseños NO experimentales¿Que es la investigacion no experimental… Kerlinger “__________ Esto si nos debe interesar
  • 21.
    Diferencias entre investigacionexperimental y NO experimental 1 2 3 4 5 etc
  • 22.
    Cuales son lostipos de diseño no experimentales ( No desarrollar) Investigacion transeccional o transversal Investigacion Longitudinal Diseno transeccional exploratorio Diseno transeccional descriptivo Diseno transeccional correlacional causal Diseno longitudinal de tendencia Diseno longitudinal De evolucion de grupo Diseno longitudinal de panel.
  • 23.
  • 24.
    Correlacional Causal DescriptivoExploratorio Concepto Diseno Transeccional
  • 25.
  • 26.
    Disenos Longitudinales detendencia Concepto Un ejemplo seria…
  • 27.
    Disenos longitudinales deevolucion de grupo Caracteristica… Un ejemplo seria….
  • 28.
    Diseno Longitudinales PanelCaracteristica Un ejemplo seria….
  • 29.