Incrustar presentación
Descargar como PDF, PPTX



















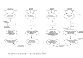
Este documento describe el proceso docente educativo. Explica que el currículo representa una serie de experiencias de aprendizaje estructuradas con una finalidad específica. Luego describe diferentes enfoques curriculares como el tradicional, tecnológico y constructivista. Finalmente, indica que el autor se identifica con el enfoque constructivista socio-cognitivo, en el cual el estudiante construye sus propios conocimientos a través de la experiencia.


















