Incrustar presentación
Descargar como DOCX, PPTX


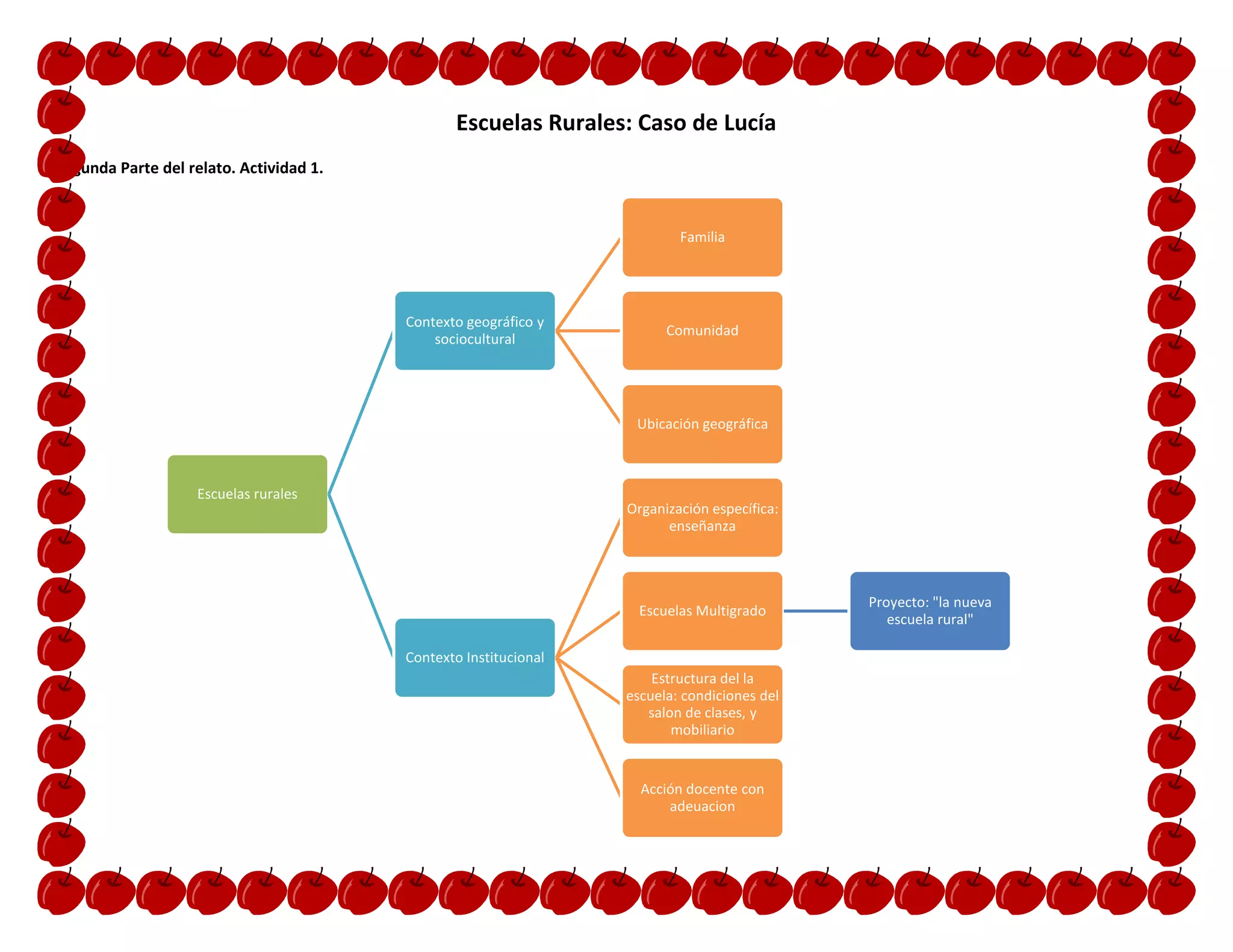
El documento describe la situación de las escuelas rurales en el caso de Lucía, incluyendo detalles sobre su familia, comunidad y contexto sociocultural, la ubicación geográfica de la escuela rural, su organización específica para la enseñanza, la estructura de la escuela y las condiciones del salón de clases, la acción docente y su adecuación, y el proyecto "la nueva escuela rural".
