UNAB VIRTUAL

Maestría en Tecnología Educativa y Medios Innovadores para la Educación

Producción de Recursos y Medios Educativos II
Unidad 2. Medios Audiovisuales
Actividad 3: Guión Multimedia

Presentado Por:
Isabel Cristina Muñoz Vargas
Email: imunoz884@unab.edu.co

Profesor Tutor:
Mario Nel Villamizar Ochoa

Universidad Autónoma de Bucaramanga
Santander Colombia
Octubre 21 de 2013
a) Esbozo de la estructura general del material

b) Diseño didáctico y pedagógico del material educativo interactivo
b.1

Diseño didáctico

ITEM
Título
Destinatarios
Descripción del material

Objetivos de aprendizaje

Contenidos

Descripción
Juguemos con los números
Alumnos de grado 6º
Actividad conformada por cinco grupos de ejercicios
interactivos y enfocados al desarrollo de
competencias. Los grupos son: suma, resta,
multiplicación, división, combinados.
Resolver ejercicios de suma, resta, multiplicación y
división de una forma interactiva, a través del
planteamiento de diferentes tipos de actividades que le
permita reforzar los conceptos desarrollados sobre el
tema.
Ejercicios que involucren: suma, resta, multiplicación
y división
Los ejercicios se realizarán a través de actividades de:
 Relación
 Rompecabezas
 Exploración
 Identificación
 Información
 Asociaciones
 Respuestas escritas
 Juegos de memoria

Actividades

b.2 Diseño comunicativo
Debido a que para el uso del material multimedia interactivo se usará el programa de autor
JClic, el diseño comunicativo viene preestablecido y cada pantallazo está compuesto por la
siguiente estructura básica que se presenta en la siguiente imagen de ejemplo:
1. Zona de la actividad: donde aparece la actividad a desarrollar
2. Zona o barra de menú con los siguientes elementos:
a. Zona de íconos o botones
b. Zona de instrucciones
c. Zona de indicadores

Zona de
íconos

Zona de
instrucciones

Zona de
indicadores


En la zona de la actividad aparecerá la actividad seleccionada como rompecabezas,
crucigrama, relación completar, entre otras. El programa permite determinar el tamaño
para actividad, los colores de fondo y tipo de borde.



La zona de íconos cuenta con 6 íconos cuyas funciones son: devolverse a la actividad
anterior, ir a la actividad siguiente, reiniciar la actividad en la que se está, ayuda sobre la
actividad o la respuesta a la misma, información adicional que se quiera incluir (a una url),
el acerca de JClic y los metadatos del objeto



En la zona de instrucciones se escribe o a través de una imagen se explica qué debe hacer
para realizar la instrucción, igualmente después de realizada puede presentarse una
retroalimentación o un mensaje de si se resolvió bien o no la actividad.



La zona de indicadores señala cuántos aciertos, errores o tiempo lleva el estudiante en la
actividad
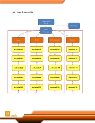
c)

Mapa de navegación

Presentación
Inicial
Créditos
Menú
Principal

Suma

Resta

Multiplicación

División

Actividad 1S

Actividad 1R

Actividad 1M

Actividad 1D

Actividad 2S

Actividad 2R

Actividad 2M

Actividad 2D

Actividad 3S

Actividad 3R

Actividad 3M

Actividad 3D

Actividad 4S

Actividad 4R

Actividad 4M

Actividad 4D

Actividad 5S

Actividad 5R

Actividad 5M

Actividad 5D
d) Guión multimedia
No.
1

Pantallazo

Explicación
Pantallazo de presentación, en la
parte inferior se explica cómo
navegar.
Sonido: S_bienv.avi

2

Menú Principal
El alumno podrá elegir la opción de
las actividades a desarrollar, cada
tema tendrá 5 actividades, al
finalizar la última volverá al menú
principal.
Al dar clic en cada opción se activará
un sonido con la opción del menú
respectiva.
Sonidos: suma.avi, resta.avi,
multip.avi, división.avi, combin.avi
3
Al ingresar por la opción SUMA,
llegará a la actividad suma No.1 que
será sobre las propiedades de las
suma, en los cuadros superiores
estará el nombre de cada propiedad
y en la parte inferior operaciones
que las represente, el estudiante
deberá relacionarlas.

4

En la barra inferior, en todas las
actividades se mostrarán los íconos,
las instrucciones, mensaje de
finalización de la actividad y los
indicadores (aciertos, intentos,
tiempo)
Actividad Suma No.2
Se le darán los datos de los
kilómetros de superficie de las zonas
de Colombia, en los cuadros azules
se les presentarán preguntas y el
alumno deberá indicar si es
verdadera o falsa (cuadros blancos)

5

Actividad suma No.3
En esta opción se le presentan
cuatro problemas que involucran
suma y el alumno deberá escribir en
el recuadro la respuesta.
6
Actividad suma No.4
En este pantallazo en los cuadros
superiores se presentan ejercicios de
suma y el estudiante deberá
relacionarlos con la respuesta
correspondiente.

Actividad suma No.5

7

Este es el pantallazo final de los
ejercicios de suma, en el cual se
presentará un rompecabezas como
ejercicios lúdico.
Al finalizar lo llevará al menú
principal

8

Actividad Resta No 1
Se presentan 6 restas con diferentes
incógnitas y el estudiante deberá
relacionarla con la respuesta
correcta.
9

Actividad Resta No 2
Actividad de crucigrama, donde se
resuelven con restas a partir de un
problema planteado.

10
Actividad Resta No 3
En los paneles izquierdos se
presentan preguntas para resolver
con restas y en los dos paneles
derechos las posibles respuestas. Se
desarrolla mediante relación.

11
Actividad Resta No 4
Actividad de completar.
Se presenta un texto con
información a partir de la cual se
realizan tres enunciados donde el
alumno deberá completar los
espacios en blanco.
12

Actividad Resta No 5
Esta actividad final del bloque de
resta, es un juego de memoria,
donde el estudiante debe buscar las
parejas.
Al finalizar esta actividad, regresa al
menú principal

13

Actividad Multiplicación No 1
En los 4 paneles izquierdos se le
proponen 4 multiplicaciones, donde
se aplican las propiedades, debe
seleccionar si el verdadera o falsa

14

Actividad Multiplicación No 2
Sopa de letras, donde deberá
identificar las propiedades de la
multiplicación
15

Actividad Multiplicación No 3
En esta opción se le presentan
cuatro problemas que involucran
multiplicación y el alumno deberá
escribir la respuestas en el recuadro.

16

Actividad Multiplicación No 4
Actividad de completar.
Se presenta un texto con una
situación problema que implica el
uso de la multiplicación y se le dan
tres preguntas que debe completar
su respuesta.

17

Actividad Multiplicación No 5
Este es el pantallazo final de los
ejercicios de multiplicación, en el
cual se presentará un rompecabezas
como ejercicios lúdico.
Al finalizar lo llevará al menú
principal
18

Actividad División No 1
En los cuatro paneles superiores se
presentan preguntas para ser
resueltas por medio de divisiones, en
los paneles inferiores se dan las
posibles respuestas y deberá
relacionarlas.

19
Actividad División No 2
En los 4 paneles izquierdos se le
proponen 4 divisiones con respuesta
y debe seleccionar si el verdadera o
falsa

20

Actividad División No 3
Se presentan 6 divisiones con
diferentes incógnitas y el estudiante
deberá relacionarla con la respuesta
correcta.
21

Actividad División No 4
Actividad de completar.
Se presenta un texto con una
situación problema que implica el
uso de la división y se le dan tres
preguntas, donde debe completar
su respuesta.

22

Actividad División No 5
Esta actividad final del bloque de
división, es un juego de memoria,
donde el estudiante debe buscar las
parejas.
Al finalizar esta actividad, regresa al
menú principal

Guion multimedia

  • 2.
    UNAB VIRTUAL Maestría enTecnología Educativa y Medios Innovadores para la Educación Producción de Recursos y Medios Educativos II Unidad 2. Medios Audiovisuales Actividad 3: Guión Multimedia Presentado Por: Isabel Cristina Muñoz Vargas Email: imunoz884@unab.edu.co Profesor Tutor: Mario Nel Villamizar Ochoa Universidad Autónoma de Bucaramanga Santander Colombia Octubre 21 de 2013
  • 3.
    a) Esbozo dela estructura general del material b) Diseño didáctico y pedagógico del material educativo interactivo b.1 Diseño didáctico ITEM Título Destinatarios Descripción del material Objetivos de aprendizaje Contenidos Descripción Juguemos con los números Alumnos de grado 6º Actividad conformada por cinco grupos de ejercicios interactivos y enfocados al desarrollo de competencias. Los grupos son: suma, resta, multiplicación, división, combinados. Resolver ejercicios de suma, resta, multiplicación y división de una forma interactiva, a través del planteamiento de diferentes tipos de actividades que le permita reforzar los conceptos desarrollados sobre el tema. Ejercicios que involucren: suma, resta, multiplicación y división
  • 4.
    Los ejercicios serealizarán a través de actividades de:  Relación  Rompecabezas  Exploración  Identificación  Información  Asociaciones  Respuestas escritas  Juegos de memoria Actividades b.2 Diseño comunicativo Debido a que para el uso del material multimedia interactivo se usará el programa de autor JClic, el diseño comunicativo viene preestablecido y cada pantallazo está compuesto por la siguiente estructura básica que se presenta en la siguiente imagen de ejemplo: 1. Zona de la actividad: donde aparece la actividad a desarrollar 2. Zona o barra de menú con los siguientes elementos: a. Zona de íconos o botones b. Zona de instrucciones c. Zona de indicadores Zona de íconos Zona de instrucciones Zona de indicadores
  • 5.
     En la zonade la actividad aparecerá la actividad seleccionada como rompecabezas, crucigrama, relación completar, entre otras. El programa permite determinar el tamaño para actividad, los colores de fondo y tipo de borde.  La zona de íconos cuenta con 6 íconos cuyas funciones son: devolverse a la actividad anterior, ir a la actividad siguiente, reiniciar la actividad en la que se está, ayuda sobre la actividad o la respuesta a la misma, información adicional que se quiera incluir (a una url), el acerca de JClic y los metadatos del objeto  En la zona de instrucciones se escribe o a través de una imagen se explica qué debe hacer para realizar la instrucción, igualmente después de realizada puede presentarse una retroalimentación o un mensaje de si se resolvió bien o no la actividad.  La zona de indicadores señala cuántos aciertos, errores o tiempo lleva el estudiante en la actividad
  • 6.
    c) Mapa de navegación Presentación Inicial Créditos Menú Principal Suma Resta Multiplicación División Actividad1S Actividad 1R Actividad 1M Actividad 1D Actividad 2S Actividad 2R Actividad 2M Actividad 2D Actividad 3S Actividad 3R Actividad 3M Actividad 3D Actividad 4S Actividad 4R Actividad 4M Actividad 4D Actividad 5S Actividad 5R Actividad 5M Actividad 5D
  • 7.
    d) Guión multimedia No. 1 Pantallazo Explicación Pantallazode presentación, en la parte inferior se explica cómo navegar. Sonido: S_bienv.avi 2 Menú Principal El alumno podrá elegir la opción de las actividades a desarrollar, cada tema tendrá 5 actividades, al finalizar la última volverá al menú principal. Al dar clic en cada opción se activará un sonido con la opción del menú respectiva. Sonidos: suma.avi, resta.avi, multip.avi, división.avi, combin.avi
  • 8.
    3 Al ingresar porla opción SUMA, llegará a la actividad suma No.1 que será sobre las propiedades de las suma, en los cuadros superiores estará el nombre de cada propiedad y en la parte inferior operaciones que las represente, el estudiante deberá relacionarlas. 4 En la barra inferior, en todas las actividades se mostrarán los íconos, las instrucciones, mensaje de finalización de la actividad y los indicadores (aciertos, intentos, tiempo) Actividad Suma No.2 Se le darán los datos de los kilómetros de superficie de las zonas de Colombia, en los cuadros azules se les presentarán preguntas y el alumno deberá indicar si es verdadera o falsa (cuadros blancos) 5 Actividad suma No.3 En esta opción se le presentan cuatro problemas que involucran suma y el alumno deberá escribir en el recuadro la respuesta.
  • 9.
    6 Actividad suma No.4 Eneste pantallazo en los cuadros superiores se presentan ejercicios de suma y el estudiante deberá relacionarlos con la respuesta correspondiente. Actividad suma No.5 7 Este es el pantallazo final de los ejercicios de suma, en el cual se presentará un rompecabezas como ejercicios lúdico. Al finalizar lo llevará al menú principal 8 Actividad Resta No 1 Se presentan 6 restas con diferentes incógnitas y el estudiante deberá relacionarla con la respuesta correcta.
  • 10.
    9 Actividad Resta No2 Actividad de crucigrama, donde se resuelven con restas a partir de un problema planteado. 10 Actividad Resta No 3 En los paneles izquierdos se presentan preguntas para resolver con restas y en los dos paneles derechos las posibles respuestas. Se desarrolla mediante relación. 11 Actividad Resta No 4 Actividad de completar. Se presenta un texto con información a partir de la cual se realizan tres enunciados donde el alumno deberá completar los espacios en blanco.
  • 11.
    12 Actividad Resta No5 Esta actividad final del bloque de resta, es un juego de memoria, donde el estudiante debe buscar las parejas. Al finalizar esta actividad, regresa al menú principal 13 Actividad Multiplicación No 1 En los 4 paneles izquierdos se le proponen 4 multiplicaciones, donde se aplican las propiedades, debe seleccionar si el verdadera o falsa 14 Actividad Multiplicación No 2 Sopa de letras, donde deberá identificar las propiedades de la multiplicación
  • 12.
    15 Actividad Multiplicación No3 En esta opción se le presentan cuatro problemas que involucran multiplicación y el alumno deberá escribir la respuestas en el recuadro. 16 Actividad Multiplicación No 4 Actividad de completar. Se presenta un texto con una situación problema que implica el uso de la multiplicación y se le dan tres preguntas que debe completar su respuesta. 17 Actividad Multiplicación No 5 Este es el pantallazo final de los ejercicios de multiplicación, en el cual se presentará un rompecabezas como ejercicios lúdico. Al finalizar lo llevará al menú principal
  • 13.
    18 Actividad División No1 En los cuatro paneles superiores se presentan preguntas para ser resueltas por medio de divisiones, en los paneles inferiores se dan las posibles respuestas y deberá relacionarlas. 19 Actividad División No 2 En los 4 paneles izquierdos se le proponen 4 divisiones con respuesta y debe seleccionar si el verdadera o falsa 20 Actividad División No 3 Se presentan 6 divisiones con diferentes incógnitas y el estudiante deberá relacionarla con la respuesta correcta.
  • 14.
    21 Actividad División No4 Actividad de completar. Se presenta un texto con una situación problema que implica el uso de la división y se le dan tres preguntas, donde debe completar su respuesta. 22 Actividad División No 5 Esta actividad final del bloque de división, es un juego de memoria, donde el estudiante debe buscar las parejas. Al finalizar esta actividad, regresa al menú principal