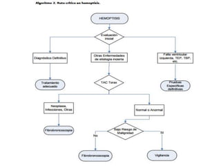
Hemoptisis y
Bronquiectasi
as
Dr. Vìctor Hugo Guzmàn
HEMOPTISIS
Ante un paciente con sospecha
de hemoptisis se debe
confirmar su existencia,
establecer su gravedad, localizar
el origen y determinar su causa
SEPAR 2016
Concepto de hemoptisis
Expulsión por la boca de sangre
procedente del aparato
respiratorio a nivel subglótico
(del árbol traqueobronquial o de
los pulmones).
Esta definición abarca, desde la
tinción del esputo con estrías de
sangre, hasta la expectoración
de sangre fresca en cantidades
masivas.
Siempre hay que excluir que la
sangre emitida proceda, en
realidad, de una gingivorragia,
de la nasofaringe posterior, de la
orofaringe o del tracto
gastrointestinal (hematemesis).
Hemoptisis
Tos
Rojo rutilante/ rosado
Saliva
Tos/Fiebre/Dolor costal
No
Rara
Alcalino
Hematemesis
Vomito
Rojo oscuro/café
Restos alimentarios
Nausea/Vomito/Fiebre/ dolor abdominal
Si
Frecuente
Acido
Expulsión
Color
Acompañantes
Clínica
Melenas
Anemia
pH
Fisiopatología hemoptisis:
Isquémico
• Existen múltiples
anastomosis entre la
circulación sistémica y la
pulmonar rodeando la
porción más distal de la
vía área. Cuando hay una
disminución del flujo
pulmonar e isquemia, la
circulación bronquial
responde con una
hipertrofia y
proliferación vascular
focal, a través de los
canales anastomóticos.
Inflamación crónica
• Bronquiectasias
• Bronquitis crónica
• Infecciones crónicas
necrotizantes (TB)
Neoplasias
• Estimulan la producción
de factores de
crecimiento angiogénico
que conlleva una
neovascularización y el
incremento de las
colaterales sistémicas.
FISIOPATOLOGÍA
Hipervascularizacion
de la circulación
brónquica
forma verdaderos
plexos angiomatosos
dentro de la pared
bronquial
Hipertensión del
sistema funcional
pulmonar
Dilatación de la red
capilar alveolar
Neovascularización Hipervascularización
Rotura
de las
arterias
bronquia
les
Rotura de
las
arterias
pulmonar
es
CLASIFICACIÓN INER
CLASIFICACION SEPAR
• ESPECTORACION HEMOPTOICA
• HEMOPTISIS FRANCA
• HEMOPTISIS AMENAZANTE
LOCALIZACIÓN
DEL ORIGEN DEL
SANGRADO
Broncoscopia
Exploración de
árbol bronquial
Obtención de
muestras
Como medida
terapéutica
Útil para Dg
diferencial
Bronquiectasias
Ca pulmón
Tb
Angiografía
Diagnóstico:
Localización del
sangrado
Terapéutico:
embolización de
vaso sangrante
ETIOLOGÍA
IncidenciayEpidemiologia
El carcinoma adquiere gran importancia en varones de más de 40 años de edad, sobre todo si tiene
antecedentes de tabaquismo, el mecanismo patogénico del sangrado se relaciona con la
inflamación y la necrosis de los vasos del tejido tumoral o con una neumonitis obstructiva asociada.
También es causa frecuente de hemoptisis el tumor carcinoide, pudiendo ocasionar una hemorragia masiva, dado que es
un tumor muy vascularizado.
Actualmente las causas más frecuentes de hemoptisis en nuestro
medio son
las neoplasias (28%),
la bronquitis crónica
(19.8%),
las bronquiectasias (14.5%)
y las neumonías o abscesos
pulmonares (11.5%).
Hasta hace pocas décadas las dos principales causas de
hemoptisis eran la tuberculosis y las bronquiectasias.
Causas de Hemoptisis
Infecciones
Parénquima
pulmonar
TB
Árbol
traqueobronquial
Neoplasias
Benignas/Malignas
Primarias: Ca
Pulmón
Metástasis
Vasculares
Vasculitis
Tromboembolismo
Inflamación
Bronquiolitis
Bronquiectasias
Otras
Anomalías
congénitas
Cuerpo extraño
Traumatismo
Causas mas comunes
Tb
Bronquiecta
sias
Neoplasias
Bronquitis
crónica
Neumonías
TRATAMIENTO
• El tratamiento y el lugar
donde este se va a realizar va
a depender del volumen y la
progresión del sangrado, de
la causa desencadenante,
del estado hemodinámico
del enfermo y de la situación
cardiorrespiratoria previa.
Factores que determinan
características amenazantes de una
hemoptisis
Volumen total
de sangrado
en un
determinado
periodo de
tiempo
Tiempo en el
que se
produjo la
hemoptisis
Estado general
del paciente
Capacidad
funcional
respiratoria
1.Hemoptisisleve
Cuando el volumen de
sangrado es menor de 20
mL en 24 horas y el paciente
tiene buen estado general,
el tratamiento puede
realizarse de forma
ambulatoria,
niciando el estudio
diagnóstico para instaurar la
terapia especifica.
Debe recomendarse reposo
relativo, abstención
tabáquica, antitusígenos en
caso de tos molesta o si ésta
agrava el sangrado y
tratamiento antibiótico si se
sospecha infección.
2.Hemoptisismoderada
 Está indicado el ingreso hospitalario, con
vigilancia de su evolución dado que puede pasar a
ser amenazante en cualquier momento.
Las medidas generales
recomendadas son: - Reposo
absoluto-Decúbito
ipsilateral al lugar del origen
del sangrado, si es que este
dato se conoce.
- Dieta absoluta, como
medida cautelar ante
posibles actuaciones
diagnósticas o terapéuticas,
especialmente cuando la
hemorragia es importante.
- Cateterización de vía
venosa y reserva de sangre. -
Cuantificación del volumen
del sangrado.
- Cuando la hemorragia
curse con una insuficiencia
respiratoria, debe recurrirse
al tratamiento con oxigeno
suplementario.
3.Hemoptisismasivao amenazante
• necesario ingresar al paciente en una Unidad de Cuidados
Intensivos
• A veces ha de recurrirse a la intubación orotraqueal, para la que
debe utilizarse un tubo de diámetro amplio por el que pase el
fibrobroncoscopio sin problemas.
• localización del origen de la hemorragia mediante broncoscopia,
es recomendable utilizar fibroscopios con un canal de aspiración
amplio y considerar la posibilidad de realizarla a través de un
tubo orotraqueal, si la perdida hemática es importante.
• La broncoscopia rígida está indicada como método endoscópico
inicial en hemoptisis masiva por la mayor capacidad de
aspiración y lograr, de forma simultánea una adecuada
ventilación del enfermo.
Los objetivos primordiales del
tratamiento son los siguientes:
Asegurar la permeabilidad de la vía
aérea y la oxigenación
Lograr la estabilidad
hemodinámica
Localizar y detener el sangrado -
Identificar y tratar la causa de la
hemoptisis
Eltratamientoquirúrgicodela
hemoptisis
• La cirugía urgente de la hemoptisis está
asociada a una alta morbilidad y
mortalidad, por lo que es preferible la
intervención quirúrgica electiva una vez
estabilizado el sangrado y la situación
general del enfermo.
Está indicado cuando la
enfermedad causal puede
resecarse y no existe
tratamiento médico
alternativo ni hay
contraindicación quirúrgica.
• por lesión vascular torácica,
malformaciones arteriovenosas,
aneurisma torácico con comunicación
bronquial, quiste hidatídico
La cirugía es recomendable
en pacientes con hemoptisis
masiva causada
Medidas posturales
• Evitar aspiración
pulmonar
Reposo en
cama en
decúbito
lateral
• Facilita aspiración
• Dificulta drenaje
al exterior
No
permanecer
sentado
Valoración permeabilidad de vía aérea
Equipo para intubación
endotraqueal
• Tubo endotraqueal
• Equipo de aspiración
• Medicación
Usar en caso de:
• Insuficiencia
respiratoria
confirmada
• Incapacidad de
evacuar hemorragia
Acompañar de:
• Examen endoscópico
para localizar sitio de
sangrado
Vía venosa, monitorización y reserva
de sangre
Administración de líquidos y medicación
Control de signos vitales
Tener paquetes globulares listos para
transfundir cuando se requiera
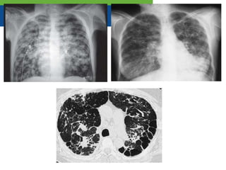
Radiografía de tórax
• Anteroposterior
• Lateral
Dos proyecciones
TAC-AR
Método de
elección para
• Bronquiectasias
Cilíndricas Varicosas Quísticas
BRONQUIECTASIAS
27
BRONQUIECTASIAS
Dilataciones anormales e
irreversibles de los bronquios
Destruye componente elástico y
muscular de la pared bronquial
por causas infecciosas
Incidencia 53 casos/ 100000
hab/ año
28
ETIOLOGÍA
ADQUIRIDAS
Por
infecciones
Tuberculosis
Neumonías
necrotizantes
Adenovirus
déficit de
inmunoglobu
linas .
Aspergilosis
broncopulmo
nar alérgica
Artritis
reumatoidea
y otras
enfermedade
s del
mesénquima
Por
obstrucción
bronquial
localizada
Extrínseca
adenopatía
en complejo
primario
Parietal
cáncer
bronquial,
tumores
semimalign
os
Intraluminal
cuerpo
extraño,
tapones
mucosos
Por daño
bronquial
químico
Aspiración de
contenido
gástrico
Inhalación de
gases tóxicos
en altas
concentracione
s: SO2, NH3,
amoníaco,etc,
CONGÉNITAS
Fibrosis
quística
Síndrome
de
Kartagener
Síndrome
de Young
PATOGENIA
Alteración motilidad ciliar Alteración aclaramiento
Contacto entre bacterias y epitelio
Respuesta inflamatoria local
Liberación
PROTEASAS, RADICALES
OXIDACIÓN
Daño del epitelio
30
FISIOPATOLOGÍA
 Tos crónica con
expectoración matutina de
tipo mucopurulento
 Hemoptisis repetición
 Disnea
 Dolor pleurítico
 Ruidos: sibilancias, roncus,
estertores
 Acropaquia
 Perdida peso
 Fatiga
 Mialgias
 Fiebre
32
MANIFESTACIONES CLÍNICAS
MANIFESTACI
ONES
CLÍNICAS
Tos con expectoración
crónica
expectoración hemoptoica
o hemoptisis muy
abundante e incluso fatal
ruptura de las gruesas
anastomosis entre la
circulación pulmonar y
la bronquial
•zona inflamada
Perdida de peso
Dificultad respiratoria
•La dilatación es uniforme
hasta que la luz adquiere el
calibre normal de forma
brusca y transversal, como
consecuencia del
taponamiento por
secreciones de los
bronquiolos y bronquios de
menor tamaño.
Bronquiectasias
cilindricas o
fusiformes
•La dilatación es irregular,
como un rosario.
Bronquiectasias
varicosas
•La dilatación se acentúa
distalmente, terminando en un
fondo
Bronquiectasias
saculares o
quísticas
La clasificación anatómica más
utilizada es la de Reid:
80% estas bronquiectasias están
lóbulos inferiores en la zona
dorso- basal y latero- basal
Bronquios afectados están
transformados en tubos de
paredes gruesas
Tejido conjuntivo peribronquial
esta aumentado y el tejido
pulmonar esta atelectasico
BRONQUIECTASIAS CILÍNDRICAS
35
 Contornos irregulares
 Diámetro distal algo
dilatado
 Luz bronquial ocluida
por tapones mucosos
 Dilatación aislada de
las vías aéreas
BRONQUIECTASIAS CILÍNDRICAS
36
37
BRONQUIECTASIAS SACULARES
Síntomas aparecen tarde y
infecciones senos paranasales
observan 75%
Afectan bronquios medianos,
no alcanzan la pleura y
parénquima escapa destrucción
Mas frecuente compromete
lóbulo superior izquierdo con
engrosamiento pleura
 Sacos llenos de mocos
 Dilatación progresiva hacia
la periferia de las vías
aéreas
 Terminan en grandes
quistes, sacos o como
racimos de uvas
38
BRONQUIECTASIAS SACULARES
39
BRONQUIECTASIAS VARICOSAS
Alternan zonas de dilatación con
zonas de constricción localizadas
y terminación bulbosa
Aspecto “ ristra de perlas”
Bronquios presentan dilataciones
irregulares
 Vías aéreas mas dilatadas
 Contornos irregulares
 Presencia de constricción
fibrosa localizada
 Aparición similar de venas
varicosas
40
BRONQUIECTASIAS VARICOSAS
Buena historia
clínica
Espirometría
Cultivo de
esputo
Broncoscopía
Rx de tórax
Vías respiratorias
dilatadas y
taponamiento
mucoso
En raras ocasiones
puede ser normal
Tomografía
Sensibilidad 97%
Localiza y describe áreas
del parénquima pulmonar
anormal
Identificar alteraciones
bronquiales con
taponamiento mucoso a
nivel 5° al 6° bronquio
41
DIAGNÓSTICO
Medicamentos
Broncodilatadores
Agonistas b-anticolinérgicos
Terapia antiinflamatoria
Inhalación esteroides
Cirugía
HIGIENE BRONQUIAL Y ACLARAMIENTO MUCOCILIAR
Hidratación
Humidificación aire inspirado o
oxígeno
Nebulizadores
CONTROL DE INFECCIONES
Antibióticos
H. influenza, P.aeruginosa, s Pneumoniae
Fluoroquinolonas
42
TRATAMIENTO
TRATAMIENT
O
CRITERIOS DE
HOSPITALIZACIÓN
Insuficiencia
respiratoria
aguda o
crónica
agudizada
Hipercapnia
Hemoptisis
moderada o
grave
Inestabilidad
hemodinámica
Deterioro del
estado
cognitivo
Cianosis
Ausencia de
respuesta
clínica al
tratamiento
ambulatorio
Necesidad
de
tratamiento
intravenoso
(intolerancia
a la vía oral,
patrones de
resistencia a
los
antibióticos,
imposibilidad
de estar en
el domicilio)
OBJETIVOS
Optimizar la
remoción de las
secreciones
traqueobronquiales
Controlar la
infección,
especialmente
durante las
exacerbaciones.
Revertir la
obstrucción del flujo
aéreo
DRENAJE DE LAS
SECRECIONES
fisioterapia
ejercicio
físico y los
programas
de
rehabilitación
Adoptando posiciones que
favorezcan el vaciamiento
de las bronquiectasias
Drenaje
postural
ANTIBIÓTICOS
principales
herramientas
de
tratamiento.
la elastasa de los PMN
presentes en las
secreciones
bronquiales tendría un
papel en la progresión
del daño pulmonar
antibióticos de amplio
espectro
BRONCODILATADORE
S
pacientes con clínica de
hiperreactividad bronquial
si bien no se recomienda su
uso sistemático sin que se
objetive un efecto beneficioso
en cada caso individua
PREVENCIÓN
Mucoliticos
rehabilitación respiratoria
facilita la eliminación de
secreciones
mantener una oxigenación
adecuada en pacientes con
enfermedad moderada-grave
Ejercicio
aeróbico (caminar, correr,
ciclismo o natación)
mejora la tolerancia física y la
calidad de vida relacionada con
la salud.
• mejorar la ingesta
calórica, sobre todo
en pacientes con
enfermedad grave o
mayor riesgo de
desnutrición
Nutrición
• Se recomienda en
pacientes con
hipersecreción
bronquial (30
ml/día) de 1 a 3
veces al día
Fisioterapia
respiratoria
4.Radiografíadetórax
En en dos proyecciones posteroanterior y lateral, siendo
más útil para localizar el sitio del sangrado que la historia
clínica o la exploración física.
No obstante esta exploración es
normal hasta en un 20 a 30% de los
casos, no descartándose en modo
alguno la posible presencia de una
entidad patológica subyacente
potencialmente grave.
Además la presencia de imágenes alveolares,
especialmente en zonas declives, en enfermos con
hemoptisis importante, puede corresponder a
acumulación de sangre por efecto de la gravedad.
También es útil considerar que la
lesión radiográfica no siempre es el
motivo de la hemoptisis.
Pruebasdirigidas:
1.
Broncoscopia
Útil para ubicar el origen del sangrado,
identificar la causa y controlar, aunque sea de
forma transitoria, la hemorragia.
Esta técnica permite la visualización de ambos
sistemas bronquiales y localiza el origen del san grado,
bien por identificación directa de una lesión
endobronquial o por la existencia de coágulos o restos
hemáticos en un bronquio determinado.
El estudio broncoscópico debe completarse con
la toma de las muestras anatomopatológicas o
microbiológicas que proceda.
2.Tomografíaaxialcomputarizada
Es una técnica complementaria alta resolución posibilita el diagnóstico de algunas
enfermedades bronquiales, como las bronquiectasias, con una sensibilidad y
especificidad superiores al 90%.
facilita el reconocimiento de lesiones parenquimatosas o de la vía aérea que no son
visibles en la radiografía de tórax y ayuda a decidir cual es la técnica diagnóstica
más adecuada en cada caso (por ejemplo, la broncoscopia o la punción aspirativa
con aguja fina).
El empleo de contraste intravenoso permite el estudio del mediastino y facilita el
diagnóstico de las malformaciones arteriovenosas.
está indicada cuando quiere descartarse un carcinoma broncogénico o cuando
existe la sospecha clínica, radiológica o broncoscópica de bronquiectasias.
También en los enfermos que tienen una hemoptisis recidivante, persistente o
progresiva y en todos aquellos en los que no se ha encontrado una causa que
justifique la hemoptisis.
Función pulmonar
La espirometría muestra una
limitación de la corriente de
aire, con un FEV1 reducido
en proporción CVF
Una CVF normal o
levemente reducida
Una CVF reducida puede
indicar que las vías aéreas
están bloqueadas por
moco, o que las vías
colapsan con la exhalación
forzada, o que existe
neumonitis en el pulmón.
El fumar cigarrillos puede
empeorar la función
pulmonar y acelerar el
deterioro.
En VEF1 está disminuido
en fumadores y no
fumadores,
La relación VEF1/CVF está
disminuida en hombres y
mujeres
Contraindicaciones del
tratamiento quirúrgico
 Bronquiectasias difusas o procesos parenquimatosos que
pueden dejar como secuela esclerosis difusa del pulmón.
TRATAMIENTO.
• Se basa en 3 pilares.
1) Eliminar la obstrucción bronquial.
2) Mejorar la eliminación de las secreciones, que se consigue con una
adecuada hidratación, con fisioterapia respiratoria y drenaje postural
mantenidos.
3) Controlar las infecciones con el uso de antibióticos en las
agudizaciones durante 10-15 días.
• Además, se establece un tratamiento específico para la etiologia de las
bronquiectasias.
• Antibióticos
- El objetivo del tratamiento antibiótico es tratar la agudización y la infección
bronquial.
- Se recomienda elegir antibióticos con alto grado de penetración en las
secreciones respiratorias y utilizar dosis elevadas.
• Tratamiento de la agudización:
- El tratamiento inicial es empírico y debe modificarse en función de los resultados
del cultivo de esputo.
- Si existe una colonización o una infección bronquial previa conocida, el
antibiótico ha de administrarse de acuerdo a los microorganismos previamente
aislados en espera del cultivo.
- Debe tenerse en cuenta el riesgo de colonización por P. aeruginosa
• Rehabilitación respiratoria:
- El objetivo es facilitar la eliminación de las secreciones y mejorar la calidad de
vida de los pacientes.
- Es aconsejable realizar de una a tres sesiones de 15 a 30 minutos al día.
• Mucolíticos:
- La fluidificación de las secreciones puede facilitarse mediante la hidratación
adecuada del paciente o nebulizando suero salino hipertónico.
- Mucolíticos como la desoxirribonucleasa (DNasa) sólo están indicados en
algunos pacientes con fibrosis quística.
• Broncodilatadores:
- Están indicados cuando hay manifestaciones clínicas de hiperreactividad
bronquial.
• Antiinflamatorios:
- Los macrólidos tienen una probable acción moduladora de la respuesta inflamatoria y
capacidad de interferir en la formación de biopelículas, un mecanismo de defensa de
las bacterias que causa infección bronquial crónica.
- Se recomienda la azitromicina oral durante 3 días por semana en los pacientes con
una infección bronquial crónica por Pseudomonas o por otros microorganismos de
difícil control clínico a pesar de seguir un tratamiento adecuado.
- Los corticoesteroides inhalados están indicados en los pacientes con
manifestaciones clínicas de hiperreactividad bronquial. También pueden ser eficaces
en los enfermos con mayor volumen de esputo, aunque no están recomendados de
forma rutinaria si no se objetiva un beneficio individual claro.
• Vacunas:
- Es aconsejable la vacunación antigripal y la antineumocócica en todos los casos.
- Está indicada en casos muy concretos, como son la extirpación de un tumor o la extracción de un cuerpo
extraño.
- También en las bronquiectasias localizadas con infecciones recurrentes frecuentes que no responden al
tratamiento médico
- Asímismo, si hay áreas de bronquiectasias responsables de hemoptisis graves, o zonas de
bronquiectasias sospechosas de albergar microorganismos resistentes, como Mycobacterium avium o M.
tuberculosis multirresistente.
- En caso de gran afectación y destrucción pulmonar, puede recurrirse al trasplante
- Cuando el FEV1 es menor del 30% o hay una pérdida rápida de la función pulmonar en pacientes con una
afectación grave (insuficiencia respiratoria crónica, hipercapnia, hipertensión pulmonar y agudizaciones o
complicaciones graves frecuentes).

hemoptisis y bronquiectasias.pptx

  • 1.
  • 2.
    HEMOPTISIS Ante un pacientecon sospecha de hemoptisis se debe confirmar su existencia, establecer su gravedad, localizar el origen y determinar su causa SEPAR 2016
  • 3.
    Concepto de hemoptisis Expulsiónpor la boca de sangre procedente del aparato respiratorio a nivel subglótico (del árbol traqueobronquial o de los pulmones). Esta definición abarca, desde la tinción del esputo con estrías de sangre, hasta la expectoración de sangre fresca en cantidades masivas. Siempre hay que excluir que la sangre emitida proceda, en realidad, de una gingivorragia, de la nasofaringe posterior, de la orofaringe o del tracto gastrointestinal (hematemesis).
  • 4.
    Hemoptisis Tos Rojo rutilante/ rosado Saliva Tos/Fiebre/Dolorcostal No Rara Alcalino Hematemesis Vomito Rojo oscuro/café Restos alimentarios Nausea/Vomito/Fiebre/ dolor abdominal Si Frecuente Acido Expulsión Color Acompañantes Clínica Melenas Anemia pH
  • 5.
    Fisiopatología hemoptisis: Isquémico • Existenmúltiples anastomosis entre la circulación sistémica y la pulmonar rodeando la porción más distal de la vía área. Cuando hay una disminución del flujo pulmonar e isquemia, la circulación bronquial responde con una hipertrofia y proliferación vascular focal, a través de los canales anastomóticos. Inflamación crónica • Bronquiectasias • Bronquitis crónica • Infecciones crónicas necrotizantes (TB) Neoplasias • Estimulan la producción de factores de crecimiento angiogénico que conlleva una neovascularización y el incremento de las colaterales sistémicas.
  • 6.
    FISIOPATOLOGÍA Hipervascularizacion de la circulación brónquica formaverdaderos plexos angiomatosos dentro de la pared bronquial Hipertensión del sistema funcional pulmonar Dilatación de la red capilar alveolar Neovascularización Hipervascularización Rotura de las arterias bronquia les Rotura de las arterias pulmonar es
  • 7.
  • 8.
    CLASIFICACION SEPAR • ESPECTORACIONHEMOPTOICA • HEMOPTISIS FRANCA • HEMOPTISIS AMENAZANTE
  • 9.
  • 10.
    Broncoscopia Exploración de árbol bronquial Obtenciónde muestras Como medida terapéutica Útil para Dg diferencial Bronquiectasias Ca pulmón Tb
  • 11.
  • 12.
  • 13.
    IncidenciayEpidemiologia El carcinoma adquieregran importancia en varones de más de 40 años de edad, sobre todo si tiene antecedentes de tabaquismo, el mecanismo patogénico del sangrado se relaciona con la inflamación y la necrosis de los vasos del tejido tumoral o con una neumonitis obstructiva asociada. También es causa frecuente de hemoptisis el tumor carcinoide, pudiendo ocasionar una hemorragia masiva, dado que es un tumor muy vascularizado. Actualmente las causas más frecuentes de hemoptisis en nuestro medio son las neoplasias (28%), la bronquitis crónica (19.8%), las bronquiectasias (14.5%) y las neumonías o abscesos pulmonares (11.5%). Hasta hace pocas décadas las dos principales causas de hemoptisis eran la tuberculosis y las bronquiectasias.
  • 14.
    Causas de Hemoptisis Infecciones Parénquima pulmonar TB Árbol traqueobronquial Neoplasias Benignas/Malignas Primarias:Ca Pulmón Metástasis Vasculares Vasculitis Tromboembolismo Inflamación Bronquiolitis Bronquiectasias Otras Anomalías congénitas Cuerpo extraño Traumatismo Causas mas comunes Tb Bronquiecta sias Neoplasias Bronquitis crónica Neumonías
  • 15.
    TRATAMIENTO • El tratamientoy el lugar donde este se va a realizar va a depender del volumen y la progresión del sangrado, de la causa desencadenante, del estado hemodinámico del enfermo y de la situación cardiorrespiratoria previa.
  • 16.
    Factores que determinan característicasamenazantes de una hemoptisis Volumen total de sangrado en un determinado periodo de tiempo Tiempo en el que se produjo la hemoptisis Estado general del paciente Capacidad funcional respiratoria
  • 17.
    1.Hemoptisisleve Cuando el volumende sangrado es menor de 20 mL en 24 horas y el paciente tiene buen estado general, el tratamiento puede realizarse de forma ambulatoria, niciando el estudio diagnóstico para instaurar la terapia especifica. Debe recomendarse reposo relativo, abstención tabáquica, antitusígenos en caso de tos molesta o si ésta agrava el sangrado y tratamiento antibiótico si se sospecha infección.
  • 18.
    2.Hemoptisismoderada  Está indicadoel ingreso hospitalario, con vigilancia de su evolución dado que puede pasar a ser amenazante en cualquier momento. Las medidas generales recomendadas son: - Reposo absoluto-Decúbito ipsilateral al lugar del origen del sangrado, si es que este dato se conoce. - Dieta absoluta, como medida cautelar ante posibles actuaciones diagnósticas o terapéuticas, especialmente cuando la hemorragia es importante. - Cateterización de vía venosa y reserva de sangre. - Cuantificación del volumen del sangrado. - Cuando la hemorragia curse con una insuficiencia respiratoria, debe recurrirse al tratamiento con oxigeno suplementario.
  • 19.
    3.Hemoptisismasivao amenazante • necesarioingresar al paciente en una Unidad de Cuidados Intensivos • A veces ha de recurrirse a la intubación orotraqueal, para la que debe utilizarse un tubo de diámetro amplio por el que pase el fibrobroncoscopio sin problemas. • localización del origen de la hemorragia mediante broncoscopia, es recomendable utilizar fibroscopios con un canal de aspiración amplio y considerar la posibilidad de realizarla a través de un tubo orotraqueal, si la perdida hemática es importante. • La broncoscopia rígida está indicada como método endoscópico inicial en hemoptisis masiva por la mayor capacidad de aspiración y lograr, de forma simultánea una adecuada ventilación del enfermo. Los objetivos primordiales del tratamiento son los siguientes: Asegurar la permeabilidad de la vía aérea y la oxigenación Lograr la estabilidad hemodinámica Localizar y detener el sangrado - Identificar y tratar la causa de la hemoptisis
  • 20.
    Eltratamientoquirúrgicodela hemoptisis • La cirugíaurgente de la hemoptisis está asociada a una alta morbilidad y mortalidad, por lo que es preferible la intervención quirúrgica electiva una vez estabilizado el sangrado y la situación general del enfermo. Está indicado cuando la enfermedad causal puede resecarse y no existe tratamiento médico alternativo ni hay contraindicación quirúrgica. • por lesión vascular torácica, malformaciones arteriovenosas, aneurisma torácico con comunicación bronquial, quiste hidatídico La cirugía es recomendable en pacientes con hemoptisis masiva causada
  • 21.
    Medidas posturales • Evitaraspiración pulmonar Reposo en cama en decúbito lateral • Facilita aspiración • Dificulta drenaje al exterior No permanecer sentado
  • 22.
    Valoración permeabilidad devía aérea Equipo para intubación endotraqueal • Tubo endotraqueal • Equipo de aspiración • Medicación Usar en caso de: • Insuficiencia respiratoria confirmada • Incapacidad de evacuar hemorragia Acompañar de: • Examen endoscópico para localizar sitio de sangrado
  • 23.
    Vía venosa, monitorizacióny reserva de sangre Administración de líquidos y medicación Control de signos vitales Tener paquetes globulares listos para transfundir cuando se requiera
  • 25.
    Radiografía de tórax •Anteroposterior • Lateral Dos proyecciones
  • 26.
    TAC-AR Método de elección para •Bronquiectasias Cilíndricas Varicosas Quísticas
  • 27.
  • 28.
    BRONQUIECTASIAS Dilataciones anormales e irreversiblesde los bronquios Destruye componente elástico y muscular de la pared bronquial por causas infecciosas Incidencia 53 casos/ 100000 hab/ año 28
  • 29.
    ETIOLOGÍA ADQUIRIDAS Por infecciones Tuberculosis Neumonías necrotizantes Adenovirus déficit de inmunoglobu linas . Aspergilosis broncopulmo naralérgica Artritis reumatoidea y otras enfermedade s del mesénquima Por obstrucción bronquial localizada Extrínseca adenopatía en complejo primario Parietal cáncer bronquial, tumores semimalign os Intraluminal cuerpo extraño, tapones mucosos Por daño bronquial químico Aspiración de contenido gástrico Inhalación de gases tóxicos en altas concentracione s: SO2, NH3, amoníaco,etc, CONGÉNITAS Fibrosis quística Síndrome de Kartagener Síndrome de Young
  • 30.
    PATOGENIA Alteración motilidad ciliarAlteración aclaramiento Contacto entre bacterias y epitelio Respuesta inflamatoria local Liberación PROTEASAS, RADICALES OXIDACIÓN Daño del epitelio 30
  • 31.
  • 32.
     Tos crónicacon expectoración matutina de tipo mucopurulento  Hemoptisis repetición  Disnea  Dolor pleurítico  Ruidos: sibilancias, roncus, estertores  Acropaquia  Perdida peso  Fatiga  Mialgias  Fiebre 32 MANIFESTACIONES CLÍNICAS
  • 33.
    MANIFESTACI ONES CLÍNICAS Tos con expectoración crónica expectoraciónhemoptoica o hemoptisis muy abundante e incluso fatal ruptura de las gruesas anastomosis entre la circulación pulmonar y la bronquial •zona inflamada Perdida de peso Dificultad respiratoria
  • 34.
    •La dilatación esuniforme hasta que la luz adquiere el calibre normal de forma brusca y transversal, como consecuencia del taponamiento por secreciones de los bronquiolos y bronquios de menor tamaño. Bronquiectasias cilindricas o fusiformes •La dilatación es irregular, como un rosario. Bronquiectasias varicosas •La dilatación se acentúa distalmente, terminando en un fondo Bronquiectasias saculares o quísticas La clasificación anatómica más utilizada es la de Reid:
  • 35.
    80% estas bronquiectasiasestán lóbulos inferiores en la zona dorso- basal y latero- basal Bronquios afectados están transformados en tubos de paredes gruesas Tejido conjuntivo peribronquial esta aumentado y el tejido pulmonar esta atelectasico BRONQUIECTASIAS CILÍNDRICAS 35
  • 36.
     Contornos irregulares Diámetro distal algo dilatado  Luz bronquial ocluida por tapones mucosos  Dilatación aislada de las vías aéreas BRONQUIECTASIAS CILÍNDRICAS 36
  • 37.
    37 BRONQUIECTASIAS SACULARES Síntomas aparecentarde y infecciones senos paranasales observan 75% Afectan bronquios medianos, no alcanzan la pleura y parénquima escapa destrucción Mas frecuente compromete lóbulo superior izquierdo con engrosamiento pleura
  • 38.
     Sacos llenosde mocos  Dilatación progresiva hacia la periferia de las vías aéreas  Terminan en grandes quistes, sacos o como racimos de uvas 38 BRONQUIECTASIAS SACULARES
  • 39.
    39 BRONQUIECTASIAS VARICOSAS Alternan zonasde dilatación con zonas de constricción localizadas y terminación bulbosa Aspecto “ ristra de perlas” Bronquios presentan dilataciones irregulares
  • 40.
     Vías aéreasmas dilatadas  Contornos irregulares  Presencia de constricción fibrosa localizada  Aparición similar de venas varicosas 40 BRONQUIECTASIAS VARICOSAS
  • 41.
    Buena historia clínica Espirometría Cultivo de esputo Broncoscopía Rxde tórax Vías respiratorias dilatadas y taponamiento mucoso En raras ocasiones puede ser normal Tomografía Sensibilidad 97% Localiza y describe áreas del parénquima pulmonar anormal Identificar alteraciones bronquiales con taponamiento mucoso a nivel 5° al 6° bronquio 41 DIAGNÓSTICO
  • 42.
    Medicamentos Broncodilatadores Agonistas b-anticolinérgicos Terapia antiinflamatoria Inhalaciónesteroides Cirugía HIGIENE BRONQUIAL Y ACLARAMIENTO MUCOCILIAR Hidratación Humidificación aire inspirado o oxígeno Nebulizadores CONTROL DE INFECCIONES Antibióticos H. influenza, P.aeruginosa, s Pneumoniae Fluoroquinolonas 42 TRATAMIENTO
  • 43.
  • 44.
    CRITERIOS DE HOSPITALIZACIÓN Insuficiencia respiratoria aguda o crónica agudizada Hipercapnia Hemoptisis moderadao grave Inestabilidad hemodinámica Deterioro del estado cognitivo Cianosis Ausencia de respuesta clínica al tratamiento ambulatorio Necesidad de tratamiento intravenoso (intolerancia a la vía oral, patrones de resistencia a los antibióticos, imposibilidad de estar en el domicilio)
  • 45.
    OBJETIVOS Optimizar la remoción delas secreciones traqueobronquiales Controlar la infección, especialmente durante las exacerbaciones. Revertir la obstrucción del flujo aéreo
  • 46.
    DRENAJE DE LAS SECRECIONES fisioterapia ejercicio físicoy los programas de rehabilitación Adoptando posiciones que favorezcan el vaciamiento de las bronquiectasias Drenaje postural
  • 47.
    ANTIBIÓTICOS principales herramientas de tratamiento. la elastasa delos PMN presentes en las secreciones bronquiales tendría un papel en la progresión del daño pulmonar antibióticos de amplio espectro
  • 48.
    BRONCODILATADORE S pacientes con clínicade hiperreactividad bronquial si bien no se recomienda su uso sistemático sin que se objetive un efecto beneficioso en cada caso individua
  • 49.
  • 50.
    Mucoliticos rehabilitación respiratoria facilita laeliminación de secreciones mantener una oxigenación adecuada en pacientes con enfermedad moderada-grave Ejercicio aeróbico (caminar, correr, ciclismo o natación) mejora la tolerancia física y la calidad de vida relacionada con la salud. • mejorar la ingesta calórica, sobre todo en pacientes con enfermedad grave o mayor riesgo de desnutrición Nutrición • Se recomienda en pacientes con hipersecreción bronquial (30 ml/día) de 1 a 3 veces al día Fisioterapia respiratoria
  • 51.
    4.Radiografíadetórax En en dosproyecciones posteroanterior y lateral, siendo más útil para localizar el sitio del sangrado que la historia clínica o la exploración física. No obstante esta exploración es normal hasta en un 20 a 30% de los casos, no descartándose en modo alguno la posible presencia de una entidad patológica subyacente potencialmente grave. Además la presencia de imágenes alveolares, especialmente en zonas declives, en enfermos con hemoptisis importante, puede corresponder a acumulación de sangre por efecto de la gravedad. También es útil considerar que la lesión radiográfica no siempre es el motivo de la hemoptisis.
  • 52.
    Pruebasdirigidas: 1. Broncoscopia Útil para ubicarel origen del sangrado, identificar la causa y controlar, aunque sea de forma transitoria, la hemorragia. Esta técnica permite la visualización de ambos sistemas bronquiales y localiza el origen del san grado, bien por identificación directa de una lesión endobronquial o por la existencia de coágulos o restos hemáticos en un bronquio determinado. El estudio broncoscópico debe completarse con la toma de las muestras anatomopatológicas o microbiológicas que proceda.
  • 53.
    2.Tomografíaaxialcomputarizada Es una técnicacomplementaria alta resolución posibilita el diagnóstico de algunas enfermedades bronquiales, como las bronquiectasias, con una sensibilidad y especificidad superiores al 90%. facilita el reconocimiento de lesiones parenquimatosas o de la vía aérea que no son visibles en la radiografía de tórax y ayuda a decidir cual es la técnica diagnóstica más adecuada en cada caso (por ejemplo, la broncoscopia o la punción aspirativa con aguja fina). El empleo de contraste intravenoso permite el estudio del mediastino y facilita el diagnóstico de las malformaciones arteriovenosas. está indicada cuando quiere descartarse un carcinoma broncogénico o cuando existe la sospecha clínica, radiológica o broncoscópica de bronquiectasias. También en los enfermos que tienen una hemoptisis recidivante, persistente o progresiva y en todos aquellos en los que no se ha encontrado una causa que justifique la hemoptisis.
  • 54.
    Función pulmonar La espirometríamuestra una limitación de la corriente de aire, con un FEV1 reducido en proporción CVF Una CVF normal o levemente reducida Una CVF reducida puede indicar que las vías aéreas están bloqueadas por moco, o que las vías colapsan con la exhalación forzada, o que existe neumonitis en el pulmón. El fumar cigarrillos puede empeorar la función pulmonar y acelerar el deterioro. En VEF1 está disminuido en fumadores y no fumadores, La relación VEF1/CVF está disminuida en hombres y mujeres
  • 55.
    Contraindicaciones del tratamiento quirúrgico Bronquiectasias difusas o procesos parenquimatosos que pueden dejar como secuela esclerosis difusa del pulmón.
  • 57.
    TRATAMIENTO. • Se basaen 3 pilares. 1) Eliminar la obstrucción bronquial. 2) Mejorar la eliminación de las secreciones, que se consigue con una adecuada hidratación, con fisioterapia respiratoria y drenaje postural mantenidos. 3) Controlar las infecciones con el uso de antibióticos en las agudizaciones durante 10-15 días. • Además, se establece un tratamiento específico para la etiologia de las bronquiectasias.
  • 58.
    • Antibióticos - Elobjetivo del tratamiento antibiótico es tratar la agudización y la infección bronquial. - Se recomienda elegir antibióticos con alto grado de penetración en las secreciones respiratorias y utilizar dosis elevadas. • Tratamiento de la agudización: - El tratamiento inicial es empírico y debe modificarse en función de los resultados del cultivo de esputo. - Si existe una colonización o una infección bronquial previa conocida, el antibiótico ha de administrarse de acuerdo a los microorganismos previamente aislados en espera del cultivo. - Debe tenerse en cuenta el riesgo de colonización por P. aeruginosa
  • 59.
    • Rehabilitación respiratoria: -El objetivo es facilitar la eliminación de las secreciones y mejorar la calidad de vida de los pacientes. - Es aconsejable realizar de una a tres sesiones de 15 a 30 minutos al día. • Mucolíticos: - La fluidificación de las secreciones puede facilitarse mediante la hidratación adecuada del paciente o nebulizando suero salino hipertónico. - Mucolíticos como la desoxirribonucleasa (DNasa) sólo están indicados en algunos pacientes con fibrosis quística. • Broncodilatadores: - Están indicados cuando hay manifestaciones clínicas de hiperreactividad bronquial.
  • 60.
    • Antiinflamatorios: - Losmacrólidos tienen una probable acción moduladora de la respuesta inflamatoria y capacidad de interferir en la formación de biopelículas, un mecanismo de defensa de las bacterias que causa infección bronquial crónica. - Se recomienda la azitromicina oral durante 3 días por semana en los pacientes con una infección bronquial crónica por Pseudomonas o por otros microorganismos de difícil control clínico a pesar de seguir un tratamiento adecuado. - Los corticoesteroides inhalados están indicados en los pacientes con manifestaciones clínicas de hiperreactividad bronquial. También pueden ser eficaces en los enfermos con mayor volumen de esputo, aunque no están recomendados de forma rutinaria si no se objetiva un beneficio individual claro. • Vacunas: - Es aconsejable la vacunación antigripal y la antineumocócica en todos los casos.
  • 61.
    - Está indicadaen casos muy concretos, como son la extirpación de un tumor o la extracción de un cuerpo extraño. - También en las bronquiectasias localizadas con infecciones recurrentes frecuentes que no responden al tratamiento médico - Asímismo, si hay áreas de bronquiectasias responsables de hemoptisis graves, o zonas de bronquiectasias sospechosas de albergar microorganismos resistentes, como Mycobacterium avium o M. tuberculosis multirresistente. - En caso de gran afectación y destrucción pulmonar, puede recurrirse al trasplante - Cuando el FEV1 es menor del 30% o hay una pérdida rápida de la función pulmonar en pacientes con una afectación grave (insuficiencia respiratoria crónica, hipercapnia, hipertensión pulmonar y agudizaciones o complicaciones graves frecuentes).