Unidad didáctica: Control de Calidad en
Procesos Químicos Inorgánicos
Docente: Ing. Jorge Villalobos
2016
Integrantes:
 Inca Cahuana, Yasmin
 Jorge Ramirez, Yariza
 Mendoza Mendoza, Ysabel
 Muñoz Medrano, Sheyla
ROMA Al hacer fuego en un agujero recubierto
de piedras, consiguieron deshidratar y
descarbonatar parcialmente las piedras
calcáreas o el yeso, convirtiéndolas en polvo
que se depositó entre las piedras. Al llover,
dicho polvo unió las piedras entre sí.
EGIPTO cemento fabricado con yeso impuro
calcinado, que sirvió para unir los bloques de
piedra en la construcción de las pirámides.
EN 1756, Smeaton descubrió que los mejores
cementos se obtenían al mezclar caliza con un
20- 25% de materia arcillosa
EN 1845, Johnson fijó las proporciones de
materias primas a utilizar, así como
la temperatura de cocción, con lo que se asistió
al inicio de la industria de cemento Portland
EN 1860 La introducción del cemento en el
Perú
Los cementos pertenecen a la clase de materiales
denominados aglomerantes en construcción, como
la cal aérea y el yeso (no hidráulico). El cemento
es un conglomerante hidráulico, es decir, un
material inorgánico finamente molido que amasado
con agua, forma una pasta que fragua y endurece
por medio de reacciones y procesos de
hidratación y que, una vez endurecido conserva su
resistencia y estabilidad incluso bajo el agua.
COMPOSICION QUÌMICA DEL
CEMENTO
COMPUESTOS PORCENTAJE
CAL (CaO) 63%
SILICE (SiO2 ) 20%
ALUMINA (Al2O3) 6%
OXIDO DE FIERRO (Fe2O3) 3%
OXIDO DE MAGNESIO (MgO) 1.5%
ALCALIS 1%
PERDIDA POR CALCINACION 2%
RESIDUO INSOLUBLE 0.5%
ANIHIDRIDO SULFURICO 2%
RESIDUO DE CAL 1%
CARACTERÍSTICAS FÍSICAS Y
QUÍMICAS DEL CEMENTO
CARACTERÌSTICAS QUÌMICAS
MODULO FUNDENTE
COMPUESTOS SECUNDARIOS
PERDIDA POR CALCINACIÒN
RESIDUO INSOLUBLE
CARACTERÌSTICAS FÌSICAS
SUPERFICIE ESPECIFICA
TIEMPO DE FRAGUADO
FALSO FRAGUADO
ESTABILIDAD DE VOLUMEN
RESISTENCIA MECANICA
CONTENIDO DE AIRE
CALOR DE HIDRATACION
TIPOS DE CEMENTO
 CEMENTO PÓRTLAND
Cemento Portland sin agregados, es el producto
que se obtiene de la pulverización de una mezcla de
clínker y sulfato de calcio con agua (yeso
hidratado).
 CEMENTOS SIDERÚRGICOS
Es el producto que se obtiene de la mezcla
conjunta de clínker, escoria básica granulada de
alto horno y yeso. La escoria básica granulada, es el
producto que se obtiene por enfriamiento brusco
de la masa fundida no metálica, que resulta en el
tratamiento de mineral de hierro, en un alto horno.
Si tiene menos de 30% de escoria básica, se
denomina Cemento Portland Siderúrgico.
¿Qué es
calor de
hidratación?
¿Qué es
Clinker?
 CEMENTO CON AGREGADO A
Es el producto que se obtiene de molienda conjunta con clínker, agregado tipo A y
yeso. El agregado tipo A es una mezcla de sustancias, compuestas por un material
cálcico-arcilloso, que ha sido calcinado a temperatura superior a 900 ºC, y otros
materiales a base de óxidos de silicio, aluminio y fierro. Si contiene menos del 30%
del agregado tipo A se llama Cemento Portland Tipo A, y si tiene entre 30 y 50% se
llama Cemento Tipo A.
 CEMENTO PUZOLÁMICO
Es el producto que se obtiene de la molienda conjunta del clínker, puzolana y yeso.
La Puzolana es el material sílico-aluminoso que, aunque no posee propiedades
aglomerantes por sí solo, las desarrolla cuando está finamente dividido y en
presencia de agua, por reacción química con el hidróxido de calcio, a la temperatura
ambiente.
 CEMENTO PÓRTLAND
Cemento hidráulico producido mediante la pulverización del clinker, compuesto esencialmente de
silicatos de calcio hidráulicos y que contiene generalmente una o más de las formas de sulfato de
calcio como una adición durante la molienda.
Es el cemento Portland
destinado a obras de
concreto en general. Libera
más calor de hidratación
que otros tipos de cemento.
Tipo
I Es el cemento Portland con
moderada resistencia a los
sulfatos destinado a obras
de concreto.
Tipo
II
Alta resistencia inicial,
como cuando se necesita
que la estructura de
concreto reciba carga lo
antes posible o cuando es
necesario desencofrar a los
pocos días del vaciado.
Tipo
III
Se requiere bajo calor
de hidratación en que
no deben producirse
dilataciones durante el
fraguado.
Tipo
IV Usado donde se
requiera una elevada
resistencia a la acción
concentrada de los
sulfatos.
Tipo
V
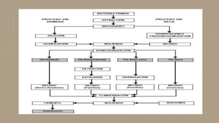
1) Procesos de fabricación por vía seca
La materia prima es introducida en el horno en forma
seca y pulverulenta. El sistema del horno comprende
una torre de ciclones para intercambio de calor en la
que se precalienta el material en contacto con los gases
provenientes del horno.
El proceso de des carbonatación de la caliza
(calcinación) puede estar casi completado antes de la
entrada del material en el horno si se instala una
cámara de combustión a la que se añade parte del
combustible (pre calcinador).
Este proceso de vía seca está probado como el más
eficiente energéticamente, requiriendo hasta un 50%
menos de energía que el proceso de vía húmeda.
2) Proceso de fabricación por vía húmeda
Este proceso es utilizado normalmente para materias
primas de alto contenido en humedad. El material de
alimentación se prepara mediante molienda conjunta
del mismo con agua, resultando una pasta con
contenido de agua de un 30-40 % que es alimentada
en el extremo más elevado del horno de clínker.
3) Procesos de vía semi-seca y semi-húmeda
El material de alimentación se consigue añadiendo o
eliminando agua respectivamente, al material obtenido
en la molienda de crudo. Se obtienen "pellets" o
gránulos con un 15-20 % de humedad que son
depositados en parrillas móviles a través de las cuales
se hacen circular gases calientes provenientes del
horno. Cuando el material alcanza la entrada del horno,
el agua se ha evaporado y la cocción ha comenzado.
1) EXTRACCION DE CANTERAS
De las canteras de piedra se extrae la caliza, y las
arcillas a través de barrenación y detonación con
explosivos.
2) CHANCADO
El material de la cantera es fragmentado en las
trituradoras, cuya tolva recibe la materia prima,
que por efecto de impacto o presión son reducidos
a un tamaño máximo de una o media pulgada.
3) MOLINO DE CRUDO
Se realiza por medio de un molino vertical de acero,
que muele el material mediante la presión que ejercen
tres rodillos cónicos al rodar sobre una mesa giratoria
de molienda. Se utilizan también para esta fase molinos
horizontales, en cuyo interior el material es pulverizado
por medio de bolas de acero.
4) HORNEADO
Es la parte medular del proceso, donde se emplean
grandes hornos rotatorios en cuyo interior a 1,400
°C la harina cruda se transforma en clinker, que son
pequeños módulos gris oscuro de 3 a 4 cm.
5) MOLINO DE CEMENTO
El clinker es molido a través de bolas de acero de
diferentes tamaños a su paso por las dos cámaras del
molino, agregando el yeso para alargar el tiempo de
fraguado del cemento.
6) ENSACADO
El cemento es enviado a los silos de
almacenamiento de los que se extrae por sistemas
neumáticos o mecánicos, siendo transportado a
donde será envasado en sacos de papel, o surtido
directamente a granel. En ambos casos se puede
despachar en camiones, tolvas de ferrocarril o
barcos.
Para fabricar cemento existen recursos o minerales de origen natural (rocas y arcillas) y
productos secundarios de la industria (cenizas, lodos), los componentes pueden ser:
 CALIZA
Que viene a de ser el carbonato de calcio CaCO3
que abunda en la naturaleza en forma natural.
 LA CRETA
Es una roca sedimentaria en comparación a ala caliza la
creta posee estructura suelta, esta propiedad califica
a al creta de modo especial para la fabricación del
cemento por la vía húmeda
 LA MARGA
Son calizas que van acompañadas de sílice y productos
arcillosos así como el óxido de hierro las margas
forman el paso de transición de las arcillas, debido a su
abundancia las margas se utilizan con mucha frecuencia
para la fabricación de este material.
 COMPONENTES ARCILLOSOS
El Al2O3 conocido como alumina se encuentra en la naturaleza
como componente de las arcillas en su forma más pura la arcilla
se encuentra como caolinita Al2O3SiO2.2H2O la caolinita es el
constituyente principal del caolín producto de la disgregación de
las rocas (feldespatos principalmente).
 COMPONENTES CORRECTORES
Se añaden en los casos o en que las materias primas
disponibles no contienen la cantidad suficiente de uno
de los químicos necesarios en el crudo, los principales
materiales correctores son: Diatomeas , Bauxita ,
Cenizas de pirita , mineral de hierro , etc.
CATEGRORIA NATURALEZA MATERIALES
ADITIVOS ESPECIALES
AYUDAS DE MOLIENDA
TRIETANOLAMINA Y
PROPILENGLICOL
REGULADOR DE
FRAGUADO
YESO NATURAL O
QUÌMICO
AGLOMERANTE PUZOLÀMICO
ACTIVADORES DE
GRANULACIÒN
CARBONATO DE SODIO
PIGMENTOS
OXIDO DE HIERRO,
OXIDO DE CROMO Y AZUL
DE COBALTO
Las fábricas de cemento realizan un control interno de
calidad de su producto, que es imprescindible
para efectuar oportuna y eficazmente las
correcciones y ajustes en las diversas etapas de
fabricación, en la búsqueda constante de obtener
cementos de la calidad y de la regularidad que la exigen
la normalización y la demanda
Un control de calidad oficial garantiza al usuario que el
producto que se encuentra en el mercado cumple con
las especificaciones generales señaladas en la norma
nacional.
consiste en una planificación del
control en cada fase del proceso
que incluye las pruebas que se
deben ejecutar, lugar y
frecuencia del muestreo, además
de los métodos para la
preparación de la muestra y la
realización del ensayo.
CONTROL
INTERNO
DIRECTO
consiste en un sistema de
conducción a distancia, mediante
el cual se controla las materias
primas y los constituyentes del
cemento de manera indirecta a
través de variables que indican el
funcionamiento correcto de las
maquinarias y equipos.
CONTROL
INTERNO
INDIRECTO
Las normas vigentes para la industria del cemento
fueron adoptadas al inicio de la década del 60 por
el INANTIC, según las recomendaciones de la
Comisión Panamericana de Normas Técnicas,
COPANT, organismo de la ISO. Estas
especificaciones han sido y son revisadas
periódicamente por el ITINTEC, organismo
oficial que reemplazó al INANTIC.
La Industria del Cemento cumple también desde
un inicio con las normas de la Asociación
Americana de Ensayo de Materiales, ASTM.
LA PRODUCCIÓN DE CEMENTO EN
EL PERÚ POR EMPRESA
1) Cemento Andino S.A.
• Cemento Portland Tipo I
• Cemento Portland Tipo II
• Cemento Portland Tipo V
• Cemento Portland Puzolánico Tipo I
2) Cementos Lima S.A.
• Cemento Portland Tipo I - Marca
"Sol“
• Cemento Portland Tipo IP - Marca
"Súper Cemento Atlas"
3) Cementos Pacasmayo S.A.A.
• Cemento Portland Tipo I
• Cemento Portland Tipo II
• Cemento Portland Tipo V
• Cemento Portland Puzolánico Tipo IP
• Cemento Portland MS-ASTM C-1157
• Cemento Portland Compuesto Tipo 1 CO
4) Cementos Selva S.A.
• Cemento Portland Tipo I
• Cemento Portland Tipo II
• Cemento Portland Tipo V
• Cemento Portland Puzolánico Tipo IP
• Cemento Portland
• Compuesto Tipo 1Co
5) Cemento Sur S.A.
• Cemento Portland Tipo I - Marca
"Rumi"
• Cemento Portland Puzolánico Tipo IPM -
Marca "Inti“
• Cemento Portland Tipo II*
• Cemento Portland Tipo V*
6) Yura S.A.
• Cemento Portland Tipo I
• Cemento Portland Tipo IP
• Cemento Portland Tipo IPM
LA PRODUCCIÓN DE CEMENTO EN
EL PERÚ POR EMPRESA
TIPOS Y CLASES DE CEMENTO
Empresas
Cemento Portland C. Portland Adicionados
I II V IP I(PM) MS I Co
Cemento Andino (1) (1) (1)
Cementos Lima
(1)
Cementos Pacasmayo
Cementos Selva
(1) (1) (2)
(1) (2)
Cementos Sur
(2) (2)
Yura
(2) (2)
GRÀFICO DE MERCADOS
Industria del cemento

Industria del cemento

  • 1.
    Unidad didáctica: Controlde Calidad en Procesos Químicos Inorgánicos Docente: Ing. Jorge Villalobos 2016 Integrantes:  Inca Cahuana, Yasmin  Jorge Ramirez, Yariza  Mendoza Mendoza, Ysabel  Muñoz Medrano, Sheyla
  • 2.
    ROMA Al hacerfuego en un agujero recubierto de piedras, consiguieron deshidratar y descarbonatar parcialmente las piedras calcáreas o el yeso, convirtiéndolas en polvo que se depositó entre las piedras. Al llover, dicho polvo unió las piedras entre sí. EGIPTO cemento fabricado con yeso impuro calcinado, que sirvió para unir los bloques de piedra en la construcción de las pirámides. EN 1756, Smeaton descubrió que los mejores cementos se obtenían al mezclar caliza con un 20- 25% de materia arcillosa EN 1845, Johnson fijó las proporciones de materias primas a utilizar, así como la temperatura de cocción, con lo que se asistió al inicio de la industria de cemento Portland EN 1860 La introducción del cemento en el Perú
  • 3.
    Los cementos pertenecena la clase de materiales denominados aglomerantes en construcción, como la cal aérea y el yeso (no hidráulico). El cemento es un conglomerante hidráulico, es decir, un material inorgánico finamente molido que amasado con agua, forma una pasta que fragua y endurece por medio de reacciones y procesos de hidratación y que, una vez endurecido conserva su resistencia y estabilidad incluso bajo el agua.
  • 4.
    COMPOSICION QUÌMICA DEL CEMENTO COMPUESTOSPORCENTAJE CAL (CaO) 63% SILICE (SiO2 ) 20% ALUMINA (Al2O3) 6% OXIDO DE FIERRO (Fe2O3) 3% OXIDO DE MAGNESIO (MgO) 1.5% ALCALIS 1% PERDIDA POR CALCINACION 2% RESIDUO INSOLUBLE 0.5% ANIHIDRIDO SULFURICO 2% RESIDUO DE CAL 1%
  • 5.
    CARACTERÍSTICAS FÍSICAS Y QUÍMICASDEL CEMENTO CARACTERÌSTICAS QUÌMICAS MODULO FUNDENTE COMPUESTOS SECUNDARIOS PERDIDA POR CALCINACIÒN RESIDUO INSOLUBLE
  • 6.
    CARACTERÌSTICAS FÌSICAS SUPERFICIE ESPECIFICA TIEMPODE FRAGUADO FALSO FRAGUADO ESTABILIDAD DE VOLUMEN RESISTENCIA MECANICA CONTENIDO DE AIRE CALOR DE HIDRATACION
  • 7.
    TIPOS DE CEMENTO CEMENTO PÓRTLAND Cemento Portland sin agregados, es el producto que se obtiene de la pulverización de una mezcla de clínker y sulfato de calcio con agua (yeso hidratado).  CEMENTOS SIDERÚRGICOS Es el producto que se obtiene de la mezcla conjunta de clínker, escoria básica granulada de alto horno y yeso. La escoria básica granulada, es el producto que se obtiene por enfriamiento brusco de la masa fundida no metálica, que resulta en el tratamiento de mineral de hierro, en un alto horno. Si tiene menos de 30% de escoria básica, se denomina Cemento Portland Siderúrgico. ¿Qué es calor de hidratación? ¿Qué es Clinker?
  • 8.
     CEMENTO CONAGREGADO A Es el producto que se obtiene de molienda conjunta con clínker, agregado tipo A y yeso. El agregado tipo A es una mezcla de sustancias, compuestas por un material cálcico-arcilloso, que ha sido calcinado a temperatura superior a 900 ºC, y otros materiales a base de óxidos de silicio, aluminio y fierro. Si contiene menos del 30% del agregado tipo A se llama Cemento Portland Tipo A, y si tiene entre 30 y 50% se llama Cemento Tipo A.  CEMENTO PUZOLÁMICO Es el producto que se obtiene de la molienda conjunta del clínker, puzolana y yeso. La Puzolana es el material sílico-aluminoso que, aunque no posee propiedades aglomerantes por sí solo, las desarrolla cuando está finamente dividido y en presencia de agua, por reacción química con el hidróxido de calcio, a la temperatura ambiente.
  • 9.
     CEMENTO PÓRTLAND Cementohidráulico producido mediante la pulverización del clinker, compuesto esencialmente de silicatos de calcio hidráulicos y que contiene generalmente una o más de las formas de sulfato de calcio como una adición durante la molienda. Es el cemento Portland destinado a obras de concreto en general. Libera más calor de hidratación que otros tipos de cemento. Tipo I Es el cemento Portland con moderada resistencia a los sulfatos destinado a obras de concreto. Tipo II Alta resistencia inicial, como cuando se necesita que la estructura de concreto reciba carga lo antes posible o cuando es necesario desencofrar a los pocos días del vaciado. Tipo III Se requiere bajo calor de hidratación en que no deben producirse dilataciones durante el fraguado. Tipo IV Usado donde se requiera una elevada resistencia a la acción concentrada de los sulfatos. Tipo V
  • 11.
    1) Procesos defabricación por vía seca La materia prima es introducida en el horno en forma seca y pulverulenta. El sistema del horno comprende una torre de ciclones para intercambio de calor en la que se precalienta el material en contacto con los gases provenientes del horno. El proceso de des carbonatación de la caliza (calcinación) puede estar casi completado antes de la entrada del material en el horno si se instala una cámara de combustión a la que se añade parte del combustible (pre calcinador). Este proceso de vía seca está probado como el más eficiente energéticamente, requiriendo hasta un 50% menos de energía que el proceso de vía húmeda.
  • 12.
    2) Proceso defabricación por vía húmeda Este proceso es utilizado normalmente para materias primas de alto contenido en humedad. El material de alimentación se prepara mediante molienda conjunta del mismo con agua, resultando una pasta con contenido de agua de un 30-40 % que es alimentada en el extremo más elevado del horno de clínker. 3) Procesos de vía semi-seca y semi-húmeda El material de alimentación se consigue añadiendo o eliminando agua respectivamente, al material obtenido en la molienda de crudo. Se obtienen "pellets" o gránulos con un 15-20 % de humedad que son depositados en parrillas móviles a través de las cuales se hacen circular gases calientes provenientes del horno. Cuando el material alcanza la entrada del horno, el agua se ha evaporado y la cocción ha comenzado.
  • 14.
    1) EXTRACCION DECANTERAS De las canteras de piedra se extrae la caliza, y las arcillas a través de barrenación y detonación con explosivos. 2) CHANCADO El material de la cantera es fragmentado en las trituradoras, cuya tolva recibe la materia prima, que por efecto de impacto o presión son reducidos a un tamaño máximo de una o media pulgada.
  • 15.
    3) MOLINO DECRUDO Se realiza por medio de un molino vertical de acero, que muele el material mediante la presión que ejercen tres rodillos cónicos al rodar sobre una mesa giratoria de molienda. Se utilizan también para esta fase molinos horizontales, en cuyo interior el material es pulverizado por medio de bolas de acero. 4) HORNEADO Es la parte medular del proceso, donde se emplean grandes hornos rotatorios en cuyo interior a 1,400 °C la harina cruda se transforma en clinker, que son pequeños módulos gris oscuro de 3 a 4 cm.
  • 16.
    5) MOLINO DECEMENTO El clinker es molido a través de bolas de acero de diferentes tamaños a su paso por las dos cámaras del molino, agregando el yeso para alargar el tiempo de fraguado del cemento. 6) ENSACADO El cemento es enviado a los silos de almacenamiento de los que se extrae por sistemas neumáticos o mecánicos, siendo transportado a donde será envasado en sacos de papel, o surtido directamente a granel. En ambos casos se puede despachar en camiones, tolvas de ferrocarril o barcos.
  • 18.
    Para fabricar cementoexisten recursos o minerales de origen natural (rocas y arcillas) y productos secundarios de la industria (cenizas, lodos), los componentes pueden ser:  CALIZA Que viene a de ser el carbonato de calcio CaCO3 que abunda en la naturaleza en forma natural.  LA CRETA Es una roca sedimentaria en comparación a ala caliza la creta posee estructura suelta, esta propiedad califica a al creta de modo especial para la fabricación del cemento por la vía húmeda
  • 19.
     LA MARGA Soncalizas que van acompañadas de sílice y productos arcillosos así como el óxido de hierro las margas forman el paso de transición de las arcillas, debido a su abundancia las margas se utilizan con mucha frecuencia para la fabricación de este material.  COMPONENTES ARCILLOSOS El Al2O3 conocido como alumina se encuentra en la naturaleza como componente de las arcillas en su forma más pura la arcilla se encuentra como caolinita Al2O3SiO2.2H2O la caolinita es el constituyente principal del caolín producto de la disgregación de las rocas (feldespatos principalmente).  COMPONENTES CORRECTORES Se añaden en los casos o en que las materias primas disponibles no contienen la cantidad suficiente de uno de los químicos necesarios en el crudo, los principales materiales correctores son: Diatomeas , Bauxita , Cenizas de pirita , mineral de hierro , etc.
  • 20.
    CATEGRORIA NATURALEZA MATERIALES ADITIVOSESPECIALES AYUDAS DE MOLIENDA TRIETANOLAMINA Y PROPILENGLICOL REGULADOR DE FRAGUADO YESO NATURAL O QUÌMICO AGLOMERANTE PUZOLÀMICO ACTIVADORES DE GRANULACIÒN CARBONATO DE SODIO PIGMENTOS OXIDO DE HIERRO, OXIDO DE CROMO Y AZUL DE COBALTO
  • 21.
    Las fábricas decemento realizan un control interno de calidad de su producto, que es imprescindible para efectuar oportuna y eficazmente las correcciones y ajustes en las diversas etapas de fabricación, en la búsqueda constante de obtener cementos de la calidad y de la regularidad que la exigen la normalización y la demanda Un control de calidad oficial garantiza al usuario que el producto que se encuentra en el mercado cumple con las especificaciones generales señaladas en la norma nacional.
  • 22.
    consiste en unaplanificación del control en cada fase del proceso que incluye las pruebas que se deben ejecutar, lugar y frecuencia del muestreo, además de los métodos para la preparación de la muestra y la realización del ensayo. CONTROL INTERNO DIRECTO consiste en un sistema de conducción a distancia, mediante el cual se controla las materias primas y los constituyentes del cemento de manera indirecta a través de variables que indican el funcionamiento correcto de las maquinarias y equipos. CONTROL INTERNO INDIRECTO
  • 23.
    Las normas vigentespara la industria del cemento fueron adoptadas al inicio de la década del 60 por el INANTIC, según las recomendaciones de la Comisión Panamericana de Normas Técnicas, COPANT, organismo de la ISO. Estas especificaciones han sido y son revisadas periódicamente por el ITINTEC, organismo oficial que reemplazó al INANTIC. La Industria del Cemento cumple también desde un inicio con las normas de la Asociación Americana de Ensayo de Materiales, ASTM.
  • 24.
    LA PRODUCCIÓN DECEMENTO EN EL PERÚ POR EMPRESA 1) Cemento Andino S.A. • Cemento Portland Tipo I • Cemento Portland Tipo II • Cemento Portland Tipo V • Cemento Portland Puzolánico Tipo I 2) Cementos Lima S.A. • Cemento Portland Tipo I - Marca "Sol“ • Cemento Portland Tipo IP - Marca "Súper Cemento Atlas" 3) Cementos Pacasmayo S.A.A. • Cemento Portland Tipo I • Cemento Portland Tipo II • Cemento Portland Tipo V • Cemento Portland Puzolánico Tipo IP • Cemento Portland MS-ASTM C-1157 • Cemento Portland Compuesto Tipo 1 CO
  • 25.
    4) Cementos SelvaS.A. • Cemento Portland Tipo I • Cemento Portland Tipo II • Cemento Portland Tipo V • Cemento Portland Puzolánico Tipo IP • Cemento Portland • Compuesto Tipo 1Co 5) Cemento Sur S.A. • Cemento Portland Tipo I - Marca "Rumi" • Cemento Portland Puzolánico Tipo IPM - Marca "Inti“ • Cemento Portland Tipo II* • Cemento Portland Tipo V* 6) Yura S.A. • Cemento Portland Tipo I • Cemento Portland Tipo IP • Cemento Portland Tipo IPM LA PRODUCCIÓN DE CEMENTO EN EL PERÚ POR EMPRESA
  • 26.
    TIPOS Y CLASESDE CEMENTO Empresas Cemento Portland C. Portland Adicionados I II V IP I(PM) MS I Co Cemento Andino (1) (1) (1) Cementos Lima (1) Cementos Pacasmayo Cementos Selva (1) (1) (2) (1) (2) Cementos Sur (2) (2) Yura (2) (2)
  • 27.

Notas del editor

  • #18 Yeso natural o químico regulador de fraguado