Universidad de San Buenaventura
        Facultad de Ciencias de la Salud
           Programa de Fisioterapia




             KEILY PUERTA MATEUS
   Especialista en Ejercicio Físico Para la Salud,
       Universidad del Rosario de Colombia.
Fisioterapeuta, Universidad Nacional de Colombia.    1
Significado
 Acción y efecto de intervenir
 Intervenir : Tomar parte en un asunto.
 Sinónimos: interponerse, participar, controlar,
 involucrarse, operar, maniobrar.

 En el ejercicio de la FISIOTERAPIA se define
 como:
     “la interacción del Fisioterapeuta con el
    paciente/cliente y si es apropiada con otros
      individuos involucrados en el cuidado del
    paciente/cliente, usando métodos y técnicas
   fisioterapéuticas para producir cambios en la
    condición de acuerdo con el diagnóstico y el
         pronóstico”. Physical Therapy, 2001.
¿Que es necesario en la intervención?
 1.   El Profesional: FISIOTERAPEUTA.
 2.   El Paciente/cliente.
 3.   Individuos involucrados en el
      cuidado del paciente/cliente.
 4.   Métodos y técnicas
      fisioterapéuticas
 5.   Diagnóstico y el pronóstico.
META
  Intervención Fisioterapéutica


El paciente realice progresos con el
     tratamiento hasta obtener el
   resultado funcional deseado sin
  daños adicionales en los tejidos y
   sistemas corporales implicados.
Recordando…
¿Que es necesario en la intervención?
 1 – 2 – 3

       Métodos y
      4-

        técnicas
   fisioterapéuticas
Lista: Métodos y técnicas fisioterapéuticas
Métodos                 Técnicas
  CINESITERAPIA .       • TÉCNICAS DE FISIOTERAPIA
  MECANOTERAPIA.        NEUROLÓGICA
  MASOTERAPIA           •TÉCNICAS DE FISIOTERAPIA
  ELECTROTERAPIA        RESPIRATORIA
  LASERTERAPIA.         • TÉCNICAS DE FISIOTERAPIA
                        CARDIOVASCULAR
  MAGNETOTERAPIA
                        • TÉCNICAS DE FISIOTERAPIA
  ULTRASONOTERAPIA
                        DEPORTIVA
  ESPECTROTERAPIA       •TÉCNICAS DE FISIOTERAPIA
  TERMOTERAPIA          MANUAL
  CRIOTERAPIA           • TÉCNICAS DE FISIOTERAPIA EN
  HIDROTERAPIA          GINECOLOGÍA Y OBSTETRICIA
                        • TÉCNICAS DE RELAJACIÓN
  HIDROLOGÍA
o
La CINESITERAPIA
 A sido a través de los años
 el tema principal sobre el
 cual se basa el desempeño
 profesional del fisioterapia.

                       Surge de la
                                               ES: el estudio
SE BASA EN:
                                               analítico    del
estructuras,
                                               Movimiento
mecánica       y
                                               Corporal Humano
conducta     del
ser humano.        CINESIOLOGÍA

                                     PARA: adquisición destrezas
                                     en el análisis del movimiento
                                     humano.
cinesiología
                            CINESI
                                      Modalidades
La CINESITERAPIA                       Cinéticas

                            TERAPIA   CURACIÓN

     Es el conjunto de
  métodos que utilizan el
      movimiento con
   finalidad terapéutica.
PARA CUMPLIR LA
     META
 Intervención Fisioterapéutica


El paciente realice progresos
    con el tratamiento hasta
      obtener el resultado
     funcional deseado sin
   daños adicionales en los
       tejidos y sistemas
     corporales implicados.
SE DEBE CREAR:
    PROGRAMA DE EJERCICIO TERAPEUTICO



 1. EVALUAR                 2.
                                               3. EJECTUAR            4. EVALUAR EL
     LAS               DESRROLLAR
                                                  EL PLAN                  PLAN
NECESIDADES              EL PLAN




                  2.                                                   5.
1. EXAMEN                     3. DIAGNÓSTICO     4. PRONÓSTICO                  6. RESULTADOS
                                                                 INTERVENCIÓN
              EVALUACIÓN
Diagnóstico y el pronóstico
 El propósito del diagnostico es la guía del
 terapeuta físico para determinar la mayoría
 de estrategias apropiadas de intervención
 para cada paciente.

 Determinación del nivel óptimo del progreso
 que puede ser alcanzado a través de la
 intervención y la cantidad de tiempo
 requerido para alcanzar este nivel.
Objetivos del ejercicio terapéutico
     Comprende la prevención de la disfunción así
     como el desarrollo, mejoría, restablecimiento o
     mantenimiento de:
1.    La fuerza.
2.    Resistencia aeróbica y capacidad
      cardiovascular.
3.    Movilidad y flexibilidad
4.    Estabilidad.
5.    Relajación
6.    Coordinación, equilibrio y destrezas funcionales.
Ejercicio terapéutico
                 AMPLITUD DE MOVIMIENTO
                 (MAXIMO MOVIMIENTO ARTICULAR)

• Factores que lo afectan
• Tipos: Movilidad Pasiva, activa – asistida y activa.
• Indicaciones y objetivos de la movilidad pasiva.
• Indicaciones y objetivos de la movilidad activa.
• Limitación de la movilidad pasiva.
• Limitación de la movilidad activa.
• Contraindicaciones.
• Técnicas para ampliar la movilidad articular
1) En planos anatómicos
2) Patrones combinados
3) Patrones funcionales
4) Empleando asistencia mecánica
• Procedimientos para las técnicas de amplitud

(Intervención i [modo de compatibilidad])

  • 1.
    Universidad de SanBuenaventura Facultad de Ciencias de la Salud Programa de Fisioterapia KEILY PUERTA MATEUS Especialista en Ejercicio Físico Para la Salud, Universidad del Rosario de Colombia. Fisioterapeuta, Universidad Nacional de Colombia. 1
  • 2.
    Significado Acción yefecto de intervenir Intervenir : Tomar parte en un asunto. Sinónimos: interponerse, participar, controlar, involucrarse, operar, maniobrar. En el ejercicio de la FISIOTERAPIA se define como: “la interacción del Fisioterapeuta con el paciente/cliente y si es apropiada con otros individuos involucrados en el cuidado del paciente/cliente, usando métodos y técnicas fisioterapéuticas para producir cambios en la condición de acuerdo con el diagnóstico y el pronóstico”. Physical Therapy, 2001.
  • 3.
    ¿Que es necesarioen la intervención? 1. El Profesional: FISIOTERAPEUTA. 2. El Paciente/cliente. 3. Individuos involucrados en el cuidado del paciente/cliente. 4. Métodos y técnicas fisioterapéuticas 5. Diagnóstico y el pronóstico.
  • 4.
    META IntervenciónFisioterapéutica El paciente realice progresos con el tratamiento hasta obtener el resultado funcional deseado sin daños adicionales en los tejidos y sistemas corporales implicados.
  • 5.
    Recordando… ¿Que es necesarioen la intervención? 1 – 2 – 3 Métodos y 4- técnicas fisioterapéuticas
  • 6.
    Lista: Métodos ytécnicas fisioterapéuticas Métodos Técnicas CINESITERAPIA . • TÉCNICAS DE FISIOTERAPIA MECANOTERAPIA. NEUROLÓGICA MASOTERAPIA •TÉCNICAS DE FISIOTERAPIA ELECTROTERAPIA RESPIRATORIA LASERTERAPIA. • TÉCNICAS DE FISIOTERAPIA CARDIOVASCULAR MAGNETOTERAPIA • TÉCNICAS DE FISIOTERAPIA ULTRASONOTERAPIA DEPORTIVA ESPECTROTERAPIA •TÉCNICAS DE FISIOTERAPIA TERMOTERAPIA MANUAL CRIOTERAPIA • TÉCNICAS DE FISIOTERAPIA EN HIDROTERAPIA GINECOLOGÍA Y OBSTETRICIA • TÉCNICAS DE RELAJACIÓN HIDROLOGÍA
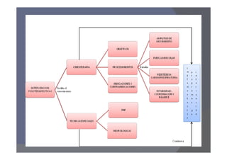
  • 7.
  • 8.
    La CINESITERAPIA Asido a través de los años el tema principal sobre el cual se basa el desempeño profesional del fisioterapia. Surge de la ES: el estudio SE BASA EN: analítico del estructuras, Movimiento mecánica y Corporal Humano conducta del ser humano. CINESIOLOGÍA PARA: adquisición destrezas en el análisis del movimiento humano.
  • 9.
    cinesiología CINESI Modalidades La CINESITERAPIA Cinéticas TERAPIA CURACIÓN Es el conjunto de métodos que utilizan el movimiento con finalidad terapéutica.
  • 10.
    PARA CUMPLIR LA META Intervención Fisioterapéutica El paciente realice progresos con el tratamiento hasta obtener el resultado funcional deseado sin daños adicionales en los tejidos y sistemas corporales implicados.
  • 11.
    SE DEBE CREAR: PROGRAMA DE EJERCICIO TERAPEUTICO 1. EVALUAR 2. 3. EJECTUAR 4. EVALUAR EL LAS DESRROLLAR EL PLAN PLAN NECESIDADES EL PLAN 2. 5. 1. EXAMEN 3. DIAGNÓSTICO 4. PRONÓSTICO 6. RESULTADOS INTERVENCIÓN EVALUACIÓN
  • 12.
    Diagnóstico y elpronóstico El propósito del diagnostico es la guía del terapeuta físico para determinar la mayoría de estrategias apropiadas de intervención para cada paciente. Determinación del nivel óptimo del progreso que puede ser alcanzado a través de la intervención y la cantidad de tiempo requerido para alcanzar este nivel.
  • 13.
    Objetivos del ejercicioterapéutico Comprende la prevención de la disfunción así como el desarrollo, mejoría, restablecimiento o mantenimiento de: 1. La fuerza. 2. Resistencia aeróbica y capacidad cardiovascular. 3. Movilidad y flexibilidad 4. Estabilidad. 5. Relajación 6. Coordinación, equilibrio y destrezas funcionales.
  • 14.
    Ejercicio terapéutico AMPLITUD DE MOVIMIENTO (MAXIMO MOVIMIENTO ARTICULAR) • Factores que lo afectan • Tipos: Movilidad Pasiva, activa – asistida y activa. • Indicaciones y objetivos de la movilidad pasiva. • Indicaciones y objetivos de la movilidad activa. • Limitación de la movilidad pasiva. • Limitación de la movilidad activa. • Contraindicaciones. • Técnicas para ampliar la movilidad articular 1) En planos anatómicos 2) Patrones combinados 3) Patrones funcionales 4) Empleando asistencia mecánica • Procedimientos para las técnicas de amplitud